UNITED STATES
SECURITIES AND EXCHANGE COMMISSION
WASHINGTON, D.C. 20549
FORM
(Mark One)
REGISTRATION STATEMENT PURSUANT TO SECTION 12(b) OR (g) OF THE SECURITIES EXCHANGE ACT OF 1934 |
OR
ANNUAL REPORT PURSUANT TO SECTION 13 OR 15(d) OF THE SECURITIES EXCHANGE ACT OF 1934 |
For the fiscal year ended
OR
TRANSITION REPORT PURSUANT TO SECTION 13 OR 15(d) OF THE SECURITIES EXCHANGE ACT OF 1934 |
OR
SHELL COMPANY REPORT PURSUANT TO SECTION 13 OR 15(d) OF THE SECURITIES EXCHANGE ACT OF 1934 |
Date of event requiring this shell company report ___________
For the transition period from ___________ to ___________
Commission file number:
(Exact name of Registrant as specified in its charter)
N/A
(Translation of Registrant’s name into English)
(Jurisdiction of incorporation or organization)
People’s Republic of
(Address of principal executive offices)
1/F, Block A, Training Building,
65 Kejiyuan Road, Baiyang Jie Dao,
Economic Development District,
Hangzhou 310000, People’s Republic of China
(Address of principal executive offices)
Email:
People’s Republic of
Telephone: +86 10-6213 5687
(Name, Telephone, Email and/or Facsimile number and Address of Company Contact Person)
Securities registered or to be registered pursuant to Section 12(b) of the Act:
Title of each class |
| Trading Symbol |
| Name of each exchange on which registered |
| The | |||
representing five Class A ordinary shares, |
| (The NASDAQ Global Select Market) | ||
par value US$0.001 per share |
|
| ||
| (The | |||
par value US$0.001 per share |
| The NASDAQ Stock Market LLC |
* | Not for trading, but only in connection with the listing on The NASDAQ Global Select Market of American depositary shares, each representing five Class A ordinary shares. |
Securities registered or to be registered pursuant to Section 12(g) of the Act:
None
(Title of Class)
Securities for which there is a reporting obligation pursuant to Section 15(d) of the Act:
None
(Title of Class)
Indicate the number of outstanding shares of each of the issuer’s classes of capital or common stock as of the close of the period covered by the annual report. As of December 31, 2022, there were
Indicate by check mark if the registrant is a well-known seasoned issuer, as defined in Rule 405 of the Securities Act.
☐ Yes ☒
If this report is an annual or transition report, indicate by check mark if the registrant is not required to file reports pursuant to Section 13 or 15(d) of the Securities Exchange Act of 1934. ☐ Yes ☒
Indicate by check mark whether the registrant: (1) has filed all reports required to be filed by Section 13 or 15(d) of the Securities Exchange Act of 1934 during the preceding 12 months (or for such shorter period that the registrant was required to file such reports), and (2) has been subject to such filing requirements for the past 90 days. ☒
Indicate by check mark whether the registrant has submitted electronically every Interactive Data File required to be submitted pursuant to Rule 405 of Regulation S-T (§232.405 of this chapter) during the preceding 12 months (or for such shorter period that the registrant was required to submit such files).
☒
Indicate by check mark whether the registrant is a large accelerated filer, an accelerated filer, a non-accelerated filer, or an emerging growth company. See definition of “accelerated filer,” “large accelerated filer” and “emerging growth company” in Rule 12b-2 of the Exchange Act.
Large accelerated filer ☐ | Accelerated filer ☐ |
Emerging growth company |
If an emerging growth company that prepares its financial statements in accordance with U.S. GAAP, indicate by check mark if the registrant has elected not to use the extended transition period for complying with any new or revised financial accounting standards provided pursuant to Section 13(a) of the Exchange Act. ☐
The term “new or revised financial accounting standard” refers to any update issued by the Financial Accounting Standards Board to its Accounting Standards Codification after April 5, 2012.
Indicate by check mark whether the registrant has filed a report on and attestation to its management’s assessment of the effectiveness of its internal control over financial reporting under Section 404(b) of the Sarbanes-Oxley Act (15 U.S.C. 7262(b)) by the registered public accounting firm that prepared or issued its audit report.
If securities are registered pursuant to Section 12(b) of the Act, indicate by check mark whether the financial statements of the registrant included in the filing reflect the correction of an error to previously issued financial statements. ☐
Indicate by check mark whether any of those error corrections are restatements that required a recovery analysis of incentive-based compensation received by any of the registrant’s executive officers during the relevant recovery period pursuant to §240.10D-1(b). ☐
Indicate by check mark which basis of accounting the registrant has used to prepare the financial statements included in this filing:
If “Other” has been checked in response to the previous question, indicate by check mark which financial statement item the registrant has elected to follow. ☐ Item 17 ☐ Item 18
If this is an annual report, indicate by check mark whether the registrant is a shell company (as defined in Rule 12b-2 of the Exchange Act).
(APPLICABLE ONLY TO ISSUERS INVOLVED IN BANKRUPTCY PROCEEDINGS DURING THE PAST FIVE YEARS)
Indicate by check mark whether the registrant has filed all documents and reports required to be filed by Sections 12, 13 or 15(d) of the Securities Exchange Act of 1934 subsequent to the distribution of securities under a plan confirmed by a court.
☐ Yes ☐ No
TABLE OF CONTENTS
1 | ||
FORWARD-LOOKING INFORMATION | ||
2 | ||
2 | ||
2 | ||
3 | ||
64 | ||
108 | ||
108 | ||
122 | ||
132 | ||
133 | ||
135 | ||
135 | ||
147 | ||
148 | ||
|
|
|
149 | ||
149 | ||
MATERIAL MODIFICATIONS TO THE RIGHTS OF SECURITY HOLDERS AND USE OF PROCEEDS | 149 | |
150 | ||
152 | ||
152 | ||
152 | ||
152 | ||
PURCHASES OF EQUITY SECURITIES BY THE ISSUER AND AFFILIATED PURCHASERS | 152 | |
153 | ||
153 | ||
153 | ||
DISCLOSURE REGARDING FOREIGN JURISDICTIONS THAT PREVENT INSPECTIONS | 153 | |
|
|
|
153 | ||
153 | ||
153 | ||
154 | ||
i
INTRODUCTION
In this annual report, except where the context otherwise requires and for purposes of this annual report only:
| ● | “we,” “us,” “our company,” “our” and “Tarena” refer to Tarena International, Inc., a Cayman Islands company, and its subsidiaries, and, in the context of describing our operations and consolidated financial information, risk factors and financial results, also include the variable interest entities Beijing Tarena Jinqiao Technology Co., Ltd., or Beijing Tarena, and its subsidiaries and Beijing Tongcheng Jinqiao Technology Co., Ltd., or Beijing Tongcheng; |
| ● | “shares” or “ordinary shares” refers to our ordinary shares, par value US$0.001 per share, which include both Class A ordinary shares and Class B ordinary shares; |
| ● | “ADSs” refers to our American depositary shares, each of which represents five Class A ordinary shares; |
| ● | “IT” refers to information technology; |
| ● | “STEAM education” refers to science, technology, engineering, arts, and mathematics education; |
| ● | “student enrollments” for a certain period refers to, for STEAM education, the total number of students who attended at least one paid lesson during that period or have deposit balances in their accounts at the end of that period; for professional education, the total number of courses enrolled in by students during that period, including multiple courses enrolled in by the same student; |
| ● | “variable interest entities,” or “VIEs,” refer to Beijing Tarena Jinqiao Technology Co., Ltd., or Beijing Tarena, and its subsidiaries and Beijing Tongcheng Jinqiao Technology Co., Ltd., or Beijing Tongcheng, which are domestic companies in mainland China in which we do not have any equity interests but whose financial results have been consolidated into our consolidated financial statements in accordance with U.S. GAAP because we have effective financial control over, and Tarena International, Inc. is the primary beneficiary of, such companies; and |
| ● | all references to “RMB” or “Renminbi” refer to the legal currency of mainland China; all references to “US$,” “dollars” and “U.S. dollars” refer to the legal currency of the United States. |
We present our financial results in RMB. We make no representation that any RMB or U.S. dollar amounts could have been, or could be, converted into U.S. dollars or RMB, as the case may be, at any particular rate, or at all. The PRC government imposes control over its foreign currency reserves in part through direct regulation of the conversion of RMB into foreign exchange and through restrictions on foreign trade. This annual report contains translations of certain foreign currency amounts into U.S. dollars for the convenience of the reader. Unless otherwise stated, all translations of Renminbi into U.S. dollars were made at the rate of RMB6.8972 to US$1.00, the exchange rate as set forth in the H.10 statistical release of the Board of Governors of the Federal Reserve System in effect as of December 30, 2022 (except the cash dividend, which is translated at the rate on the exercise date).
FORWARD-LOOKING INFORMATION
This annual report on Form 20-F contains forward-looking statements that involve risks and uncertainties. All statements other than statements of historical facts are forward-looking statements. These statements involve known and unknown risks, uncertainties and other factors that may cause our actual results, performance or achievements to be materially different from those expressed or implied by the forward-looking statements.
You can identify these forward-looking statements by words or phrases such as “may,” “will,” “expect,” “anticipate,” “aim,” “estimate,” “intend,” “plan,” “believe,” “likely to” or other similar expressions. We have based these forward-looking statements largely on our current expectations and projections about future events and financial trends that we believe may affect our financial condition, results of operations, business strategy and financial needs. These forward-looking statements include, but are not limited to, statements about:
| ● | our goals and growth strategies; |
| ● | our expectations regarding demand for and market acceptance of our courses; |
1
| ● | our ability to retain and increase our course and student enrollments; |
| ● | our ability to maintain and increase the utilization rate of our learning centers; |
| ● | our ability to offer new courses in existing and new subject areas; |
| ● | our ability to replicate the success and growth of our professional education services to the STEAM education market; |
| ● | our ability to maintain and increase the tuition fees of our courses; |
| ● | our ability to deepen and expand our corporate employer relationships; |
| ● | our ability to maintain our relationships with universities and colleges; |
| ● | our future business development, results of operations and financial condition; |
| ● | the expected growth of, and trends in, the markets for our services in mainland China; |
| ● | relevant government policies and regulations relating to our corporate structure, business and industry; |
| ● | the potential impact of the COVID-19 pandemic to our business operation and the economy in mainland China and elsewhere generally; and |
| ● | assumptions underlying or related to any of the foregoing. |
You should read thoroughly this annual report and the documents that we refer to in this annual report with the understanding that our actual future results may be materially different from and worse than what we expect. Other sections of this annual report include additional factors which could adversely impact our business and financial performance. Moreover, we operate in an evolving environment. New risk factors and uncertainties emerge from time to time and it is not possible for our management to predict all risk factors and uncertainties, nor can we assess the impact of all factors on our business or the extent to which any factor, or combination of factors, may cause actual results to differ materially from those contained in any forward-looking statements. We qualify all of our forward-looking statements by these cautionary statements.
You should not rely upon forward-looking statements as predictions of future events. We undertake no obligation to update or revise any forward-looking statements, whether as a result of new information, future events or otherwise.
PART I.
ITEM 1.IDENTITY OF DIRECTORS, SENIOR MANAGEMENT AND ADVISERS
Not Applicable.
ITEM 2.OFFER STATISTICS AND EXPECTED TIMETABLE
Not Applicable.
2
ITEM 3.KEY INFORMATION
Our Holding Company Structure and Contractual Arrangements with the Variable Interest Entities
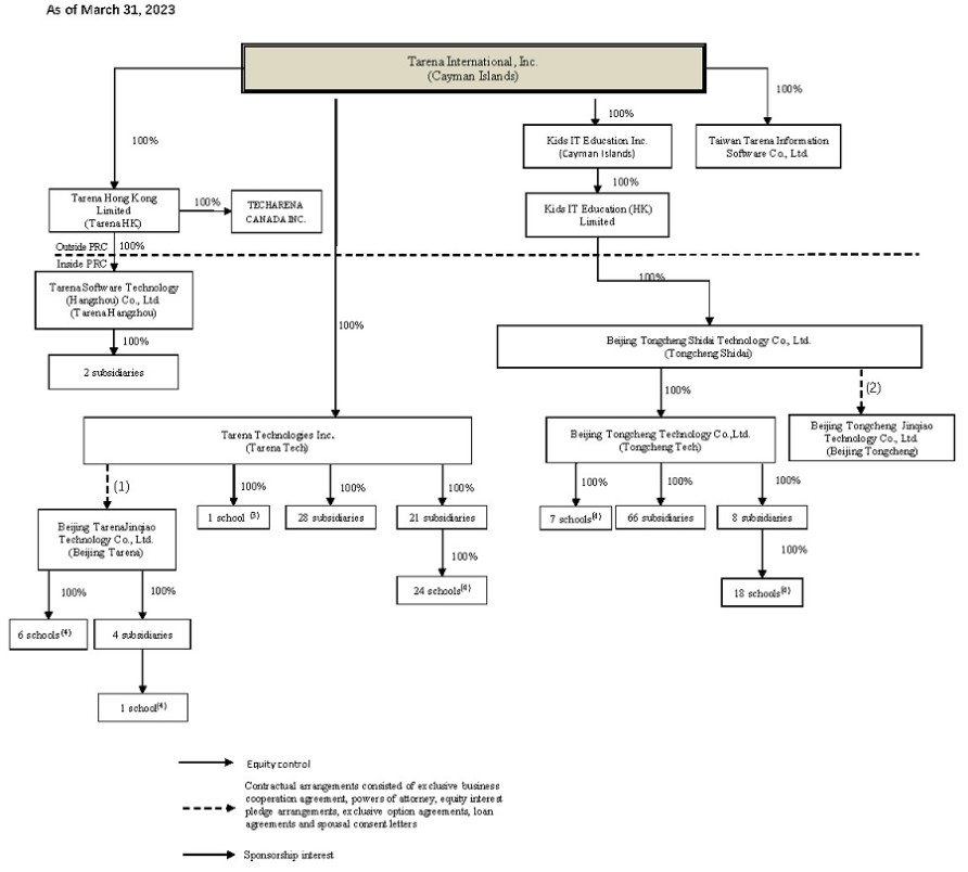
Tarena International, Inc. is not an operating company incorporated in mainland China, but rather a Cayman Islands holding company with no equity ownership in its variable interest entities. Our Cayman Islands holding company does not conduct business operations directly. We conduct our operations in mainland China through (i) our subsidiaries in mainland China and (ii) the variable interest entities with which we have maintained contractual arrangements and their subsidiaries. Laws and regulations of mainland China restrict and impose conditions on foreign investment in certain internet value-added businesses. Accordingly, we operate these businesses in mainland China through the variable interest entities, and rely on contractual arrangements among our subsidiaries in mainland China, the variable interest entities and their shareholders to control the business operations of the variable interest entities. The variable interest entities are consolidated for accounting purposes, but are not entities in which our Cayman Islands holding company, or our investors, own equity. Revenues contributed by the variable interest entities accounted for 6.7%, 5.9% and 6.4% of our total revenues for the years of 2020, 2021 and 2022, respectively. As used in this annual report, “we,” “us,” “our company” and “our” refers to Tarena International, Inc. and its subsidiaries, and, in the context of describing our operations and consolidated financial information, the variable interest entities in mainland China, Beijing Tarena Jinqiao Technology Co., Ltd., or Beijing Tarena, which holds our ICP license as an internet information provider and operates our TMOOC.cn website, and Beijing Tongcheng Shidai Jinqiao Technology Co., Ltd., or Beijing Tongcheng, which holds our ICP license as an internet information provider and operates our 61it.cn website. Investors in our ADSs are not purchasing any equity interest in the variable interest entities in mainland China, but instead are purchasing equity interest in a holding company incorporated in the Cayman Islands.
A series of contractual agreements, including exclusive business cooperation agreement, power of attorney, equity interest pledge agreements, exclusive option agreements, and loan agreements, have been entered into by and among our subsidiaries, the variable interest entities and their respective shareholders. Despite the lack of legal majority ownership, our Cayman Island holding company is considered the primary beneficiary of the variable interest entities and consolidates the variable interest entities as required by Accounting Standards Codification topic 810, Consolidation. Accordingly, we treat the variable interest entities as our consolidated entities under U.S. GAAP, and we consolidate the financial results of the variable interest entities in our consolidated financial statements in accordance with U.S. GAAP. For more details on these contractual arrangements, see “Item 4. Information on the Company—A. History and Development of the Company.”
However, the contractual arrangements may not be as effective as direct ownership in providing us with control over the variable interest entities, and we may incur substantial costs to enforce the terms of the arrangements. Uncertainties in the PRC legal system may limit our ability, as a Cayman Islands holding company, to enforce these contractual arrangements. Meanwhile, there are very few precedents as to whether contractual arrangements would be judged to form effective control over the variable interest entities through the contractual arrangements, or how contractual arrangements in the context of variable interest entities should be interpreted or enforced by the PRC courts. Should legal actions become necessary, we cannot guarantee that the court will rule in favor of the enforceability of the variable interest entities contractual arrangements. In the event we are unable to enforce these contractual arrangements, or if we suffer significant delay or other obstacles in the process of enforcing these contractual arrangements, we may not be able to exert effective control over the variable interest entities, and our ability to conduct our business may be materially adversely affected. See “Item 3. Key Information—D. Risk Factors—Risks Related to Our Corporate Structure—Any failure by Beijing Tarena or Beijing Tongcheng or their shareholders to perform their obligations under our contractual arrangements with them would have an adverse effect on our business” and “Item 3. Key Information—D. Risk Factors—Risks Related to Our Corporate Structure—The shareholders of Beijing Tarena and Beijing Tongcheng may have potential conflicts of interest with us, which may materially and adversely affect our business and financial condition.”
If the PRC government deems that our contractual arrangements with the variable interest entities do not comply with PRC regulatory restrictions on foreign investment in the relevant industries, or if these regulations or the interpretation of existing regulations change or are interpreted differently in the future, we could be subject to severe penalties or be forced to relinquish our interests in those operations. Our holding company, our subsidiaries and variable interest entities in mainland China, and investors of our company face uncertainty about potential future actions by the PRC government that could affect the enforceability of the contractual arrangements with the variable interest entities and, consequently, significantly affect the financial performance of the variable interest entities and our company as a whole. For a detailed description of the risks associated with our corporate structure, please refer to risks disclosed under “Item 3. Key Information—D. Risk Factors—Risks Related to Our Corporate Structure.”
3
Other Risks Related to Our Business Operations in Mainland China
There are also substantial uncertainties regarding the interpretation and application of current and future laws, regulations and rules of mainland China regarding the status of the rights of our Cayman Islands holding company with respect to its contractual arrangements with the variable interest entities and their shareholders. It is uncertain whether any new laws or regulations of mainland China relating to variable interest entities structures will be adopted or if adopted, what they would provide. If we or the variable interest entities are found to be in violation of any existing or future laws or regulations of mainland China, or fail to obtain or maintain any of the required permits or approvals, the relevant PRC regulatory authorities would have broad discretion to take action in dealing with such violations or failures. See “Item 3. Key Information—D. Risk Factors—Risks Related to Our Corporate Structure—If the relevant PRC authorities determine that we can no longer own and operate certain of our learning centers through our subsidiaries in mainland China, we may need to restructure the ownership and operation of these learning centers (including possibly transferring these learning centers to the consolidated VIEs), our business may be disrupted and we may be exposed to increased risks associated with the contractual arrangements relating to the consolidated VIEs” and “Item 3. Key Information—D. Risk Factors—Risks Related to Our Corporate Structure—Any failure by Beijing Tarena or Beijing Tongcheng or their shareholders to perform their obligations under our contractual arrangements with them would have an adverse effect on our business.”
We face various risks and uncertainties related to doing business in China. Our business operations are primarily conducted in mainland China, and we are subject to complex and evolving laws and regulations of mainland China. For example, we face risks associated with regulatory approvals on offshore offerings, anti-monopoly regulatory actions, and oversight on cybersecurity and data privacy, which may impact our ability to conduct certain businesses, accept foreign investments, or list on a United States or other foreign exchange. These risks could result in a material adverse change in our operations and the value of our ADSs, significantly limit or completely hinder our ability to continue to offer securities to investors, or cause the value of such securities to significantly decline. For a detailed description of risks related to doing business in China, please refer to risks disclosed under “Item 3. Key Information—D. Risk Factors—Risks Related to Doing Business in China.”
The PRC government’s significant authority in regulating our operations and its oversight and control over offerings conducted overseas by, and foreign investment in, China-based issuers could significantly limit or completely hinder our ability to offer or continue to offer securities to investors. Implementation of industry-wide regulations, including data security or anti-monopoly related regulations, of this nature may cause the value of such securities to significantly decline or become worthless. For more details, see “Item 3. Key Information—D. Risk Factors—Risks Related to Our Business—Our business is subject to complex and evolving Chinese laws and regulations regarding cybersecurity, information security, privacy and data protection. Many of these laws and regulations are subject to change and uncertain interpretation, and any failure or perceived failure to comply with these laws and regulations could result in claims, changes to our business practices, negative publicity, legal proceedings, increased cost of operations, or declines in student base, or otherwise harm our business” and “Item 3. Key Information—D. Risk Factors—Risks Related to Doing Business in China—The approval of and filing with the CSRC or other PRC government authorities may be required in connection with our offshore offerings under the laws of mainland China, and, if required, we cannot predict whether or for how long we will be able to obtain such approval or complete such filing.”
Risks and uncertainties arising from the legal system in China, including risks and uncertainties regarding the enforcement of laws and quickly evolving rules and regulations in China, could result in a material adverse change in our operations and the value of our ADSs. For more details, see “Item 3. Key Information—D. Risk Factors—Risks Related to Doing Business in China—Uncertainties in the interpretation and enforcement of laws and regulations of mainland China could limit the legal protections available to you and us” and “Item 3. Key Information—D. Risk Factors—Risks Related to Doing Business in China—We face risks and uncertainties with respect to the licensing requirement for value-added telecommunication services, internet audio-video programs, radio or television programs production and operation, internet publication, human resources intermediary service and filing requirements for commercial franchise.”
4
Permissions Required from the PRC Authorities for Our Operations
We conduct our business primarily through our subsidiaries and the variable interest entities in mainland China. Our operations in mainland China are governed by laws and regulations of mainland China. As of the date of this annual report, our subsidiaries and the variable interest entities in mainland China have obtained the requisite licenses and permits from the PRC government authorities that are material for the business operations of our holding company and the variable interest entities in mainland China, including, among others, ICP licenses. Given the uncertainties of interpretation and implementation of relevant laws and regulations and the enforcement practice by relevant government authorities, we may be required to obtain additional licenses, permits, filings or approvals for the functions and services of our platform in the future. For more detailed information, see “Item 3. Key Information—D. Risk Factors—Risks Related to Doing Business in China—We face risks and uncertainties with respect to the licensing requirement for value-added telecommunication services, internet audio-video programs, radio or television programs production and operation, internet publication, human resources intermediary service and filing requirements for commercial franchise.”
Furthermore, under current laws, regulations and regulatory rules of mainland China, we, our subsidiaries and the variable interest entities in mainland China may be required to fulfill filing procedures from the China Securities Regulatory Commission, or the CSRC, in connection with our future offering and listing in an overseas market, and may be required to go through cybersecurity review by the Cyberspace Administration of China, or the CAC. As of the date of this annual report, we have not been subject to any filling procedures required by the CSRC or any cybersecurity review made by the CAC. If we fail to obtain the relevant approval or complete relevant filing procedures for any future offshore offering or listing, we may face sanctions by the CSRC or other PRC regulatory authorities, which may include fines and penalties on our operations in mainland China, limitations on our operating privileges in mainland China, restrictions on or prohibition of the payments or remittance of dividends by our subsidiaries in mainland China, restrictions on or delays to our future financing transactions offshore, or other actions that could have a material and adverse effect on our business, financial condition, results of operations, reputation and prospects, as well as the trading price of our ADSs. For more detailed information, see “Item 3. Key Information—D. Risk Factors—Risks Related to Doing Business in China—The approval of and filing with the CSRC or other PRC government authorities may be required in connection with our offshore offerings under the laws of mainland China, and, if required, we cannot predict whether or for how long we will be able to obtain such approval or complete such filing” and “Item 3. Key Information—D. Risk Factors—Risks Related to Our Business—Our business is subject to complex and evolving Chinese laws and regulations regarding cybersecurity, information security, privacy and data protection. Many of these laws and regulations are subject to change and uncertain interpretation, and any failure or perceived failure to comply with these laws and regulations could result in claims, changes to our business practices, negative publicity, legal proceedings, increased cost of operations, or declines in student base, or otherwise harm our business.”
Cash and Asset Flows through Our Organization
Tarena International, Inc. is a holding company with no operations of its own. We conduct our operations in mainland China primarily through our subsidiaries and the variable interest entities. As a result, although other means are available for us to obtain financing at the holding company level, Tarena International, Inc.’s ability to pay dividends to the shareholders and to service any debt it may incur may depend upon dividends paid by our subsidiaries in mainland China and service fees paid by the variable interest entities and their subsidiaries. If any of our subsidiaries incurs debt on its own behalf in the future, the instruments governing such debt may restrict its ability to pay dividends to Tarena International, Inc. In addition, our subsidiaries in mainland China are permitted to pay dividends to Tarena International, Inc. only out of their retained earnings, if any, as determined in accordance with accounting standards and regulations of mainland China. Further, our subsidiaries and the variable interest entities in mainland China are required to make appropriations to certain statutory reserve funds or may make appropriations to certain discretionary funds, which are not distributable as cash dividends except in the event of a solvent liquidation of the companies. For more details, see “Item 5. Operating and Financial Review and Prospects—B. Liquidity and Capital Resources—Holding Company Structure.”
Under laws of mainland China, Tarena International, Inc. may provide funding to our subsidiaries in mainland China only through capital contributions or loans, and to the variable interest entities only through loans or payment for inter-group transactions, subject to satisfaction of applicable government registration and approval requirements. Prior to December 31, 2018, Tarena International, Inc., through its intermediate holding companies, provided capital contribution of RMB448.0 million accumulatively to its subsidiaries in mainland China. Subsequently, there was no additional capital contribution from Tarena International, Inc. to its subsidiaries or variable interest entities. For the years ended December 31, 2020, 2021 and 2022, Tarena International, Inc. did not extend any loans to, or receive any repayments from, its intermediate holding companies and subsidiaries or its variable interest entities.
5
The variable interest entities may transfer cash to Tarena International, Inc. by paying service fees according to the exclusive business cooperation agreements. For the years ended December 31, 2020, 2021 and 2022, no such service fees were paid by the variable interest entities. If there is any amount payable to Tarena International, Inc. under the exclusive business cooperation agreements, we intend to settle them accordingly, but do not intend to otherwise distribute earnings.
For the years ended December 31, 2020, 2021 and 2022, no dividends or distributions were made to Tarena International, Inc. by our subsidiaries or the variable interest entities. Under laws and regulations of mainland China, our subsidiaries and the variable interest entities in mainland China are subject to certain restrictions with respect to paying dividends or otherwise transferring any of their net assets to us. Remittance of dividends by a wholly foreign-owned enterprise out of mainland China is also subject to examination by the banks designated by SAFE. The amounts restricted include the paid-up capital and the statutory reserve funds of our subsidiaries in mainland China and the net assets of the variable interest entities in which we have no legal ownership, totaling RMB1,483.4 million, RMB1,523.2 million and RMB1,558.9 million (US$226.0 million) as of December 31, 2020, 2021 and 2022, respectively. For risks related to the fund flows of our operations in mainland China, see “Item 3. Key Information—D. Risk Factors—Risks Related to Our Corporate Structure—We may rely on dividends and other distributions on equity paid by our subsidiaries in mainland China to fund any cash and financing requirements we may have, and any limitation on the ability of our subsidiaries in mainland China to make payments to us could have a material and adverse effect on our ability to conduct our business.”
For the years ended December 31, 2020, 2021 and 2022, no assets other than cash were transferred through our organization.
Tarena International, Inc. has not declared or paid any cash dividends since the beginning of 2019, nor does it have any present plan to pay any cash dividends on our ordinary shares in the foreseeable future. We currently intend to retain most, if not all, of our available funds and any future earnings to operate and expand our business. See “Item 8. Financial Information—A. Consolidated Statements and Other Financial Information—Dividend Policy.” For the Cayman Islands, PRC and United States federal income tax considerations of an investment in our ADSs, see “Item 10. Additional Information—E. Taxation.”
For purposes of illustration, the following discussion reflects the hypothetical taxes that might be required to be paid within mainland China, assuming that: (i) we have taxable earnings, and (ii) we determine to pay a dividend in the future:
| Tax calculation (1) |
| |
Hypothetical pre-tax earnings(2) |
| 100 | % |
Tax on earnings at statutory rate of 25%(3) |
| (25) | % |
Net earnings available for distribution |
| 75 | % |
Withholding tax at standard rate of 10%(4) |
| (7.5) | % |
Net distribution to Parent/Shareholders |
| 67.5 | % |
Notes:
| (1) | For purposes of this example, the tax calculation has been simplified. The hypothetical book pre-tax earnings amount, not considering timing differences, is assumed to equal taxable income in mainland China. |
| (2) | Under the terms of VIEs agreements, our subsidiary in mainland China may charge the VIEs for services provided to VIEs. These service fees shall be recognized as expenses of the VIEs, with a corresponding amount recognized as service income by our subsidiary in mainland China and eliminated in consolidation. For income tax purposes, our subsidiary and the VIEs in mainland China file income tax returns on a separate company basis. The service fees paid are recognized as a tax deduction by the VIEs and as income by our subsidiary in mainland China and thus are tax neutral. |
| (3) | Certain of our subsidiaries qualify for a 15% preferential income tax rate in mainland China. However, such rate is subject to qualification, is temporary in nature, and may not be available in a future period when distributions are paid. For purposes of this hypothetical example, the table above reflects a maximum tax scenario under which the full statutory rate would be effective. |
6
| (4) | The PRC Enterprise Income Tax Law imposes a withholding income tax of 10% on dividends distributed by a foreign invested enterprise, or FIE, to its immediate holding company outside of mainland China. A lower withholding income tax rate of 5% is applied if the FIE’s immediate holding company is registered in Hong Kong or other jurisdictions that have a tax treaty arrangement with mainland China, subject to a qualification review at the time of the distribution. For purposes of this hypothetical example, the table above assumes a maximum tax scenario under which the full withholding tax would be applied. |
The table above has been prepared under the assumption that all profits of the variable interest entities will be distributed as fees to our subsidiaries in mainland China under tax neutral contractual arrangements. If, in the future, the accumulated earnings of the variable interest entities exceed the service fees paid to our subsidiaries in mainland China (or if the current and contemplated fee structure between the intercompany entities is determined to be non-substantive and disallowed by Chinese tax authorities), the variable interest entities could make a non-deductible transfer to our subsidiaries in mainland China for the amounts of the stranded cash in the variable interest entities. This would result in such transfer being non-deductible expenses for the variable interest entities but still taxable income for the subsidiaries in mainland China. Such a transfer and the related tax burdens would increase our after-tax loss by less than 1% of the pre-tax loss. Our management believes that there is only a remote possibility that this scenario would happen.
Financial Information Related to the Consolidated Variable Interest Entities
The separated VIEs and Non-VIE financial information for the year ended December 31, 2022, was as follows:
Selected Condensed Consolidated Statements of Income, Balance Sheets, and Cash Flows Information
| For the Year Ended December 31, 2022 | |||||||||||
VIE and VIE | Non-VIE | Other Inter- | ||||||||||
Parent | Subsidiaries | Subsidiaries | VIE | Company | Group | |||||||
| Company |
| Consolidated |
| Consolidated |
| Elimination |
| Elimination |
| Consolidation | |
RMB | ||||||||||||
(In thousands) | ||||||||||||
Cash and cash equivalents | 1,844 |
| 29,567 |
| 324,826 |
| — |
| — |
| 356,237 | |
Inter-Group balances due from the VIEs and their subsidiaries/Non-VIE | 437,987 |
| 106,922 |
| 342,338 |
| (106,922) |
| (780,325) |
| — | |
Other current assets | 550 |
| 10,606 |
| 310,183 |
| (23) |
| (10,000) |
| 311,316 | |
Equity method investments | 140,025 |
| — |
| — |
| — |
| (140,025) |
| — | |
Investment deficit in the VIEs and their subsidiaries and Non-VIE | (1,714,999) |
| — |
| — |
| — |
| 1,714,999 |
| — | |
Non-current assets | — |
| 39,394 |
| 630,553 |
| — |
| — |
| 669,947 | |
Total Assets | (1,134,593) |
| 186,489 |
| 1,607,900 |
| (106,945) |
| 784,649 |
| 1,337,500 | |
Inter-Group balances due to the VIEs and their subsidiaries/Non-VIE | 334,909 |
| 7,631 |
| 544,909 |
| (7,631) |
| (879,818) |
| — | |
Other current liabilities | 30,392 |
| 206,458 |
| 2,420,096 |
| — |
| — |
| 2,656,946 | |
Non-current liabilities | — |
| 4,433 |
| 182,802 |
| — |
| — |
| 187,235 | |
Total liabilities | 365,301 |
| 218,522 |
| 3,147,807 |
| (7,631) |
| (879,818) |
| 2,844,181 | |
Equity | (1,499,894) |
| (32,033) |
| (1,539,907) |
| 7,065 |
| 1,558,088 |
| (1,506,681) | |
Net Revenue | — |
| 158,347 |
| 2,326,221 |
| — |
| (16,494) |
| 2,468,074 | |
Net profit/(loss) | 83,520 |
| 1,255 |
| 482 |
| 17,064 |
| (17,088) |
| 85,233 | |
Net cash provided by/(used in) operating activities | (5,699) |
| 7,722 |
| (29,753) |
| 17,088 |
| (16,886) |
| (27,528) | |
Net cash provided by/(used in) investing activities | — |
| 19,975 |
| (37,684) |
| (5,000) |
| — |
| (22,709) | |
Net cash provided by/(used in) financing activities | (16,996) |
| 5,762 |
| 4,331 |
| 14,238 |
| (9,440) |
| (2,105) | |
7
| For the Year Ended December 31, 2021 | |||||||||||
VIE and VIE | Non-VIE | Other Inter- | ||||||||||
Parent | Subsidiaries | Subsidiaries | VIE | Company | Group | |||||||
| Company |
| Consolidated | Consolidated |
| Elimination |
| Elimination |
| Consolidation | ||
RMB | ||||||||||||
(In thousands) | ||||||||||||
Cash and cash equivalents | 23,506 |
| 8,204 |
| 392,056 |
| — |
| — |
| 423,766 | |
Inter-Group balances due from the VIEs and their subsidiaries/Non-VIE | 407,795 |
| 141,104 |
| 365,293 |
| (141,104) |
| (773,088) |
| — | |
Other current assets | 24 |
| 27,439 |
| 186,523 |
| — |
| (18,420) |
| 195,566 | |
Equity method investments | 128,185 |
| — |
| — |
| — |
| (128,185) |
| — | |
Investment deficit in the VIEs and their subsidiaries and Non-VIE | (1,828,408) |
| — |
| — |
| — |
| 1,828,408 |
| — | |
Other non-current assets | — |
| 44,846 |
| 977,604 |
| — |
| — |
| 1,022,450 | |
Total Assets | (1,268,898) |
| 221,593 |
| 1,921,476 |
| (141,104) |
| 908,715 |
| 1,641,782 | |
Inter-Group balances due to the VIEs and their subsidiaries/Non-VIE | 309,241 |
| 56,052 |
| 548,899 |
| (56,052) |
| (858,140) |
| — | |
Other current liabilities | 5,781 |
| 195,882 |
| 2,756,383 |
| (17,960) |
| — |
| 2,940,086 | |
Non-current liabilities | — |
| 6,209 |
| 287,907 |
| — |
| — |
| 294,116 | |
Total liabilities | 315,022 |
| 258,143 |
| 3,593,189 |
| (74,012) |
| (858,140) |
| 3,234,202 | |
Equity | (1,583,920) |
| (36,550) |
| (1,671,713) |
| 12,960 |
| 1,686,803 |
| (1,592,420) | |
Net Revenue | — |
| 140,541 |
| 2,262,538 |
| — |
| (16,559) |
| 2,386,520 | |
Net profit/(loss) | (474,547) |
| (39,072) |
| 37,839 |
| 16,559 |
| (16,559) |
| (475,780) | |
Net cash provided by/(used in) operating activities | 14,458 |
| 10,308 |
| (16,156) |
| (161) |
| 161 |
| 8,610 | |
Net cash provided in investing activities | — |
| — |
| 33,693 |
| — |
| — |
| 33,693 | |
Net cash provided by/(used in) financing activities | 3,947 |
| (3,437) |
| 22,727 |
| 3,437 |
| (3,437) |
| 23,237 | |
8
| For the Year Ended December 31, 2020 | |||||||||||
VIEs and VIE | Non-VIE | Other Inter- | ||||||||||
Parent | Subsidiaries | Subsidiaries | VIE | Company | Group | |||||||
| Company |
| Consolidated |
| Consolidated |
| Elimination |
| Elimination |
| Consolidation | |
RMB | ||||||||||||
(In thousands) | ||||||||||||
Cash and cash equivalents | 3,793 |
| 1,332 |
| 315,054 |
| — |
| — |
| 320,179 | |
Inter-Group balances due from the VIEs and their subsidiaries/Non-VIE | 410,910 |
| 113,021 |
| 330,187 |
| (113,021) |
| (741,097) |
| — | |
Other current assets | 699 |
| 4,480 |
| 219,187 |
| (161) |
| (8,131) |
| 216,074 | |
Equity method investments | 131,184 |
| — |
| — |
| — |
| (131,184) |
| — | |
Investment deficit in the VIEs and their subsidiaries and Non-VIE | (1,372,593) |
| — |
| — |
| — |
| 1,372,593 |
| — | |
Other non-current assets | — | 56,011 | 1,366,985 | — | — | 1,422,996 | ||||||
Total Assets | (826,007) | 174,844 | 2,231,413 | (113,182) | 492,181 | 1,959,249 | ||||||
Inter-Group balances due to the VIEs and their subsidiaries/Non-VIE | 298,782 | 31,405 | 523,932 | (31,405) | (822,714) | — | ||||||
Other current liabilities | 7,213 | 156,137 | 2,514,067 | (8,131) | (161) | 2,669,125 | ||||||
Non-current liabilities | — | 1,791 | 427,602 | — | — | 429,393 | ||||||
Total liabilities | 305,995 | 189,333 | 3,465,601 | (39,536) | (822,875) | 3,098,518 | ||||||
Equity | (1,132,002) | (14,489) | (1,234,188) | 3,131 | 1,238,279 | (1,139,269) | ||||||
Net Revenue | — | 127,043 | 1,780,038 | (156) | (9,042) | 1,897,883 | ||||||
Net profit/(loss) | (766,643) | 32,869 | (37,419) | (34,515) | 34,515 | (771,193) | ||||||
Net cash provided by/(used in) operating activities | (8,010) | 112,106 | 1,034,589 | (7,970) | (1,239,536) | (108,821) | ||||||
Net cash provided in investing activities | — | — | (657) | — | — | (657) | ||||||
Net cash provided by/(used in) financing activities | 3,354 | (110,985) | (1,155,394) | 120,274 | 1,074,452 | (68,299) | ||||||
9
Selected Consolidated Financial Data
The following selected consolidated statements of comprehensive income data for the years ended December 31, 2020, 2021 and 2022, and the selected consolidated balance sheet data as of December 31, 2021 and 2022, have been derived from our audited consolidated financial statements included elsewhere in this annual report. The following selected consolidated statements of comprehensive income data for the years ended December 31, 2018 and 2019, and the selected consolidated balance sheet data as of December 31, 2018, 2019 and 2020 have been derived from our audited consolidated financial statements which are not included in this annual report. Our historical results for any period are not necessarily indicative of results to be expected for any future period. The selected consolidated financial data should be read in conjunction with, and are qualified in their entirety by reference to, our audited consolidated financial statements and related notes and “Item 5. Operating and Financial Review and Prospects” below. Our consolidated financial statements are prepared and presented in accordance with generally accepted accounting principles in the United States, or U.S. GAAP.
For the Year ended December 31, | ||||||||||||
2018 | 2019 | 2020 | 2021 | 2022 | 2022 | |||||||
| RMB |
| RMB |
| RMB |
| RMB |
| RMB |
| USD | |
(in thousands, except for share and per share) | ||||||||||||
Selected Consolidated Statements of Comprehensive Income Data: | ||||||||||||
Net revenues | 2,085,371 |
| 2,051,354 |
| 1,897,883 |
| 2,386,520 |
| 2,468,074 |
| 357,837 | |
Cost of revenues(1) | (918,549) |
| (1,173,834) |
| (1,066,842) |
| (1,201,419) |
| (1,056,043) |
| (153,112) | |
Gross profit | 1,166,822 |
| 877,520 |
| 831,041 |
| 1,185,101 |
| 1,412,031 |
| 204,725 | |
Selling and marketing expenses(1) | (1,047,632) |
| (1,119,698) |
| (906,337) |
| (878,130) |
| (642,937) |
| (93,217) | |
General and administrative expenses(1) | (546,568) |
| (723,306) |
| (630,618) |
| (569,985) |
| (604,028) |
| (87,576) | |
Research and development expenses(1) | (167,254) |
| (132,672) |
| (100,466) |
| (106,098) |
| (72,028) |
| (10,443) | |
Operating (loss) income | (594,632) |
| (1,098,156) |
| (806,380) |
| (369,112) |
| 93,038 |
| 13,489 | |
Interest income (expenses) | 26,200 |
| 15,859 |
| (199) |
| 2,335 |
| 2,700 |
| 391 | |
Other (loss) income | (33,583) |
| 246 |
| 5,201 |
| 5,572 |
| 11,283 |
| 1,636 | |
Foreign currency exchange gains (loss) | 4,951 |
| 1,614 |
| (4,849) |
| (518) |
| (954) |
| (138) | |
(Loss) income before income taxes | (597,064) |
| (1,080,437) |
| (806,227) |
| (361,723) |
| 106,067 |
| 15,378 | |
Net (loss) income | (592,199) |
| (1,038,878) |
| (771,193) |
| (475,780) |
| 85,233 |
| 12,357 | |
Net (loss) income attributable to Class A and Class B ordinary shareholders | (590,174) |
| (1,036,086) |
| (766,643) |
| (474,547) |
| 83,520 |
| 12,109 | |
Cash dividend declared per share(2) | 0.76 |
| — |
| — |
| — |
| — |
| — | |
Weighted average number of class A and class B ordinary shares outstanding(3): |
|
|
|
|
| |||||||
Basic | 54,929,910 | 53,386,075 | 54,341,213 | 56,260,925 | 54,657,222 | 54,657,222 | ||||||
Diluted | 54,929,910 |
| 53,386,075 |
| 54,341,213 |
| 56,260,925 |
| 57,730,672 |
| 57,730,672 | |
Net income/(loss) per ADS(4) |
|
|
|
|
| |||||||
Basic | (53.72) | (97.04) | (70.54) | (42.17) | 7.64 | 1.11 | ||||||
Diluted | (53.72) |
| (97.04) |
| (70.54) |
| (42.17) |
| 7.23 |
| 1.05 | |
10
Notes:
| (1) | Share-based compensation expenses were allocated in cost of revenues and operating expenses as follows: |
For the Year ended December 31, | ||||||||||||
2018 | 2019 | 2020 | 2021 | 2022 | 2022 | |||||||
| RMB |
| RMB |
| RMB |
| RMB |
| RMB |
| USD | |
(in thousands) | ||||||||||||
Cost of revenues |
| 2,265 |
| 983 |
| 379 |
| 70 |
| 325 | 47 | |
Sales and marketing expenses |
| 8,866 |
| 6,502 |
| 1,842 |
| 2,785 |
| 1,388 |
| 201 |
General and administrative expenses |
| 84,645 |
| 36,719 |
| 26,242 |
| 14,840 |
| 12,296 |
| 1,783 |
Research and development expenses |
| 28,477 |
| 14,968 |
| 7,783 |
| 1,408 |
| 2,528 |
| 367 |
| (2) | On March 6, 2018, our board of directors approved for us to declare a cash dividend of RMB0.76 (US$0.12) per ordinary share to shareholders as of the close of business on April 5, 2018. |
| (3) | The weighted average number of ordinary shares represents the sum of the weighted average number of Class A and Class B ordinary shares. See Note 15 to our audited consolidated financial statements included in this annual report for additional information regarding the computation of the per share amounts and the weighted average numbers of Class A and Class B ordinary shares. |
| (4) | Each ADS represents five Class A ordinary shares. The weighted average number of ADS and earnings per ADS have been retrospectively adjusted to reflect the ADS ratio change from one ADS representing one Class A ordinary share to one ADS representing five Class A shares, which became effective on December 23, 2021. |
The following table presents our selected consolidated balance sheet data as of the dates indicated.
As of December 31, | ||||||||||||
2018 | 2019 | 2020 | 2021 | 2022 | 2022 | |||||||
| RMB |
| RMB |
| RMB |
| RMB |
| RMB |
| USD | |
(in thousands) | ||||||||||||
Selected Consolidated Balance Sheet Data: |
|
|
|
|
|
| ||||||
Cash and cash equivalents |
| 530,984 |
| 537,701 |
| 320,179 |
| 423,766 |
| 356,237 |
| 51,650 |
Time deposits, including non-current portion |
| 159,102 |
| 83,487 |
| 6,257 |
| 6,380 |
| 6,505 |
| 943 |
Restricted cash |
| 14,700 |
| — |
| 38,369 |
| 255 |
| 17,730 |
| 2,571 |
Accounts receivable, net of allowance for doubtful accounts |
| 39,901 |
| 31,442 |
| 32,790 |
| 48,458 |
| 68,733 |
| 9,965 |
Property and equipment, net |
| 626,068 |
| 576,633 |
| 464,490 |
| 299,441 |
| 122,834 |
| 17,809 |
Long-term investments |
| 59,651 |
| 67,773 |
| 67,592 |
| 46,449 |
| 46,183 |
| 6,696 |
Total assets |
| 1,878,047 |
| 2,512,020 |
| 1,959,249 |
| 1,641,782 |
| 1,337,500 |
| 193,919 |
Deferred revenue, including non-current portion |
| 830,019 |
| 1,585,970 |
| 1,998,198 |
| 2,024,852 |
| 1,702,661 |
| 246,862 |
Total liabilities |
| 1,306,404 |
| 2,915,084 |
| 3,098,518 |
| 3,234,202 |
| 2,844,181 |
| 412,367 |
Total equity (deficit) attributable to the shareholders of Tarena International, Inc. |
| 572,618 |
| (400,047) |
| (1,132,002) |
| (1,583,920) |
| (1,499,894) |
| (217,464) |
Total equity (deficit) |
| 571,643 |
| (403,064) |
| (1,139,269) |
| (1,592,420) |
| (1,506,681) |
| (218,448) |
| B. | Capitalization and Indebtedness |
Not Applicable.
| C. | Reasons for the Offer and Use of Proceeds |
Not Applicable.
11
| D. | Risk Factors |
Summary of Risk Factors
An investment in our ADSs involves significant risks. Below is a summary of material risks we face, organized under relevant headings. These risks are discussed more fully in Item 3. Key Information—D. Risk Factors.
Risks Related to Our Audit Committee Investigation, Restatement of Our Consolidated Financial Statements, Internal Controls and Related Matters
| ● | We completed an audit committee investigation in the past, which required significant management time and attention, resulted in significant legal and other expenses, and led to the termination of a number of employees, including certain executive officers. |
| ● | Matters relating to or arising from the restatement and the Audit Committee’s investigation, including adverse publicity and potential concerns from our students, have had and could continue to have an adverse effect on our business and financial condition. |
| ● | Our ability to report our financial results accurately or to prevent fraud may be adversely affected, and investor confidence and the market price of the ADSs may be adversely affected, if we fail to maintain effective internal control over financial reporting in the future. |
Risks Related to Our Business
| ● | We incurred net losses from 2017 to 2021 and generated net income in 2022. Our historical financial and operating results may not be indicative of future performance, which makes it difficult to predict our future business prospects and financial performance. |
| ● | If we are not able to continue to attract students to enroll in our courses, our business and prospects will be materially and adversely affected. |
| ● | We may not be able to continue to recruit, train and retain qualified instructors and teaching assistants, who are critical to the success of our business and effective delivery of our education services to students. |
| ● | If we are not able to continually tailor our curriculum to market demand and enhance our courses to adequately and promptly respond to developments in the professional job market, our courses may become less attractive to students. |
| ● | The COVID-19 pandemic has adversely affected many of our business activities since 2020. China began to modify its zero-COVID policy at the end of 2022, and most of the travel restrictions and quarantine requirements were lifted in December 2022. There were surges of cases in many cities we operate business and there remains uncertainty as to the future impact of the virus, especially in light of this change in policy. |
| ● | The operations of certain of our learning centers providing professional education services or certain learning centers providing STEAM education programs are, or may be deemed by relevant PRC government authorities to be, beyond their authorized business scope or without proper license or registration. If the relevant PRC government authorities take actions against such learning centers, our business and operations could be materially and adversely affected. If we fail to cure any non-compliance in a timely manner, we may be subject to fines, confiscation of the gains derived from our noncompliant operations or the suspension of our noncompliant learning centers, which may materially and adversely affect our business and results of operation. |
| ● | We face competition from other STEAM education service providers and the professional education services market in China is fragmented, rapidly evolving and highly competitive. We may lose market share and our financial results may be materially and adversely affected, if we fail to compete effectively with our present and future competitors or to adjust effectively to the changing market conditions and trends. |
12
| ● | Our business is subject to complex and evolving Chinese laws and regulations regarding cybersecurity, information security, privacy and data protection. Many of these laws and regulations are subject to change and uncertain interpretation, and any failure or perceived failure to comply with these laws and regulations could result in claims, changes to our business practices, negative publicity, legal proceedings, increased cost of operations, or declines in student base, or otherwise harm our business. |
Risks Related to Our Corporate Structure
| ● | TMOOC.cn and 61it.cn are important for our business operations. If the PRC government finds that the agreements that establish the structure for holding our ICP license do not comply with applicable laws and regulations of mainland China, or if these laws and regulations or the interpretation of existing laws and regulations change in the future, our ability to provide online education services and conduct our marketing and promotional activities through TMOOC.cn and 61it.cn may be negatively impacted. |
| ● | If the relevant PRC authorities determine that we can no longer own and operate certain of our learning centers through our subsidiaries in mainland China, which are considered ineligible to act as sponsors of private schools, we may need to restructure the ownership and operation of these learning centers (including possibly transferring these learning centers to the consolidated VIEs), our business may be disrupted and we may be exposed to increased risks associated with the contractual arrangements relating to the consolidated VIEs. |
Risks Related to Doing Business in China
| ● | Our ADSs will be prohibited from trading in the United States under the Holding Foreign Companies Accountable Act, or the HFCA Act, in the future if the PCAOB is unable to inspect or investigate completely our auditors. The delisting of our ADSs, or the threat of their being delisted, may materially and adversely affect the value of your investment. Additionally, the inability of the PCAOB to conduct inspections of our auditors would deprive our investors of the benefits of such inspections. |
| ● | Uncertainties in the interpretation and enforcement of laws and regulations of mainland China could limit the legal protections available to you and us. |
| ● | Changes in China’s economic, political or social conditions or government policies could have a material adverse effect on our business and operations. |
| ● | We conduct our business primarily in mainland China. Our operations in mainland China are governed by laws and regulations of mainland China. The PRC government has significant oversight and discretion over the conduct of our business, and it may influence our operations, which could result in a material adverse change in our operation, and our ordinary shares and ADSs may decline in value or become worthless. |
Risks Related to Our ADSs
| ● | The trading prices of our ADSs have fluctuated and may be volatile, which could result in substantial losses to investors. In addition to market and industry factors, the price and trading volume for our ADSs may be highly volatile for factors specific to our own operations. |
| ● | If we fail to meet Nasdaq’s minimum bid price or minimum market value of publicly held shares requirements, our ADSs could be subject to delisting, which may significantly reduce the liquidity of our ADSs and cause further declines to the market price of our ADSs. |
Risks Related to Our Audit Committee Investigation, Restatement of Our Consolidated Financial Statements, Internal Controls and Related Matters
We completed an audit committee investigation in the past, which required significant management time and attention, resulted in significant legal and other expenses, and led to the termination of a number of employees, including certain executive officers.
As previously disclosed, our Audit Committee undertook an independent investigation (the “Independent Investigation”) of our accounting practices and internal control over financial reporting related to revenue recognition with the assistance of independent
13
advisors during 2019. We incurred significant costs in connection with the Independent Investigation, and our management team devoted significant time to the investigation.
We may receive inquiries from the SEC and other regulatory authorities regarding our restated financial statements or matters relating to our restatement, and we and our current and former directors and officers may be subject to future claims, investigations or proceedings. Any future inquiries from the SEC or other regulatory authorities, or future claims or proceedings as a result of the restatement or any related regulatory investigation, regardless of the outcome, will likely consume a significant amount of our internal resources and result in additional costs.
We have entered into indemnification agreements with our current and former directors and certain of our officers, and our articles of association require us, to the fullest extent permitted by Cayman Islands law, to indemnify each of our directors and officers who was or is a party or is threatened to be made a party to any threatened, pending or completed action, suit or proceeding by reason of the fact that he or she is or was a director or officer of the Company. Although we maintain insurance coverage in amounts and with deductibles that we believe are appropriate for our operations, our insurance coverage may not cover all claims that may be brought against us or our current and former directors and officers, and insurance coverage may not continue to be available to us at a reasonable cost. As a result, we have been and may continue to be exposed to substantial uninsured liabilities, including pursuant to our indemnification obligations, which could materially and adversely affect our business, prospects, results of operations and financial condition.
Matters relating to or arising from the restatement and the Audit Committee’s investigation, including adverse publicity and potential concerns from our students, have had and could continue to have an adverse effect on our business and financial condition.
We have been and could continue to be the subject of negative publicity focusing on the restatement and adjustment of our financial statements, and we may be adversely impacted by negative reactions from our students or others with whom we do business. Concerns include the perception of the effort required to address our accounting and control environment, and the ability for us to be a long-term provider to our students. Continued adverse publicity and potential concerns from our customers could harm our business and have an adverse effect on our financial condition.
Our ability to report our financial results accurately or to prevent fraud may be adversely affected, and investor confidence and the market price of the ADSs may be adversely affected, if we fail to maintain effective internal control over financial reporting in the future.
Our independent registered public accounting firm has conducted an audit of our internal control over financial reporting. In the course of auditing our internal control, we and our independent registered public accounting firm identified certain material weaknesses in our internal control over financial reporting as of December 31, 2019. A material weakness is a deficiency, or combination of deficiencies, in internal controls, such that there is a reasonable possibility that a material misstatement of our annual or interim financial statements will not be prevented or detected on a timely basis. The material weaknesses in our internal controls identified as of December 31, 2019, related to:
| (a) | Failure to provide oversight for the system of internal control and failure to effectively consider the potential for fraud and non-compliance with laws and regulations in assessing risks to the achievement of objectives; |
| (b) | Lack of sufficient requisite skills for the financial reporting under U.S. GAAP; |
| (c) | Failure to align incentives and rewards with the fulfillment of internal control responsibilities in the achievement of objectives; |
| (d) | Lack of sufficient controls designed and implemented for credit approval, initiation, recording, allocation and cash collection with respect to revenue transactions; |
| (e) | Lack of sufficient controls designed and implemented for authorization, validation and payment with respect to cost or expense transactions; |
| (f) | Failure to evaluate and implement a mix of control activities, considering both manual and automated controls for other routine transactions; |
| (g) | Lack of sufficient segregation of duties and appropriate skill or competence of control owners at certain control activity level; and |
14
| (h) | Failure to develop control activities to restrict technology access rights to authorized users commensurate with their job responsibilities. |
As a result of the material weaknesses, management has concluded that our internal control over financial reporting was ineffective as of December 31, 2019. In addition, our independent registered public accounting firm attesting to the effectiveness of our internal control reported that our internal control over financial reporting was ineffective as of December 31, 2019.
During 2020, we took the remedial steps to address the material weaknesses in our internal control over financial reporting. Our management, with the participation of our Chief Executive Officer and Chief Financial Officer, conducted an evaluation of the effectiveness of our company’s internal control over financial reporting as of December 31, 2020, 2021 and 2022. Based on this evaluation, we did not note or identify any deficiencies that we believe to be material weaknesses as of December 31, 2020, 2021 and 2022.
Even though we did not note or identify any deficiencies that we believe to be material weaknesses as of December 31, 2020, 2021 and 2022, our ability to report our financial results accurately or to prevent fraud may be adversely affected, and investor confidence and the market price of the ADSs may be adversely affected, if we fail to maintain effective internal control over financial reporting in the future.
Risks Related to Our Business
We incurred net losses from 2017 to 2021 and generated net income in 2022. Our historical financial and operating results may not be indicative of future performance, which makes it difficult to predict our future business prospects and financial performance.
We incurred net losses of RMB592.2 million, RMB1,038.9 million, RMB771.2 million, and RMB475.8 million in 2018, 2019, 2020 and 2021, respectively. We generated net income of RMB85.2 million (US$12.4 million) in 2022. We cannot assure you that we will be able to continue to generate positive net income again in the future. Rather than relying on our historical operating and financial results to evaluate us, you should consider our business prospects in light of the risks and difficulties we may encounter in this evolving industry. We may not be able to successfully address these risks and difficulties, which could significantly harm our business, results of operations and financial condition. Our ability to achieve profitability will depend in large part on our ability to increase our operating margin, either by growing our revenues at a rate faster than our operating expenses increase, or by reducing our operating expenses, especially our selling and marketing expenses, as a percentage of our net revenues. We intend to continue to invest in our branding and marketing activities to attract new students, and improve our online learning modules to enhance student experience. We cannot assure you that we will be successful in these efforts, and we may incur net losses for a period of time in the future.
If we are not able to continue to attract students to enroll in our courses, our business and prospects will be materially and adversely affected.
The success of our business depends primarily on the number of students enrolled in our courses. Therefore, our ability to continue to attract students to enroll in our courses is critical to the continued success and growth of our business. This in turn will depend on several factors, including our ability to develop new courses and enhance existing courses to respond to changes in market trends and student demands, expand our learning center network and geographic footprint while keeping a high utilization rate of our facilities, manage our growth while maintaining consistent and high education quality, broaden our relationships with corporate employers and market our courses effectively to a broader base of prospective students, including young children as well as their parents. Furthermore, our ability to attract students also depends on our ability to provide educational content that is perceived as more effective than the standard curricula of universities in mainland China in terms of practical job-oriented training. If we are unable to continue to attract students to enroll in our courses, our net revenues may decline, which may have a material adverse effect on our business, financial condition and results of operations.
We may not be able to continue to recruit, train and retain qualified instructors and teaching assistants, who are critical to the success of our business and effective delivery of our education services to students.
Our instructors and teaching assistants are critical to maintaining the quality of our educational services and our reputation. We seek to hire highly qualified instructors with rich industry experience and strong teaching skills. As our STEAM education program continues to develop, we will need to recruit more instructors and teaching assistants. We recruit dedicated instructors and teaching assistants primarily from outstanding graduates of our courses as well as experienced development engineers. There is a limited pool of instructors and teaching assistants with these attributes, and we must provide competitive compensation packages to attract and retain them. We must also provide ongoing training to our instructors and teaching assistants to ensure that they stay abreast of changes in curriculum,
15
student demands, industry standards and other trends necessary to teach and tutor effectively. We have not experienced major difficulties in recruiting, training or retaining qualified instructors and teaching assistants in the past. However, we may not always be able to recruit, train and retain enough qualified instructors and teaching assistants in the future to keep pace with our growth and maintain consistent education quality. A shortage of qualified teaching staff, a decrease in the quality of our teaching staff’s classroom performance, whether actual or perceived, or a significant increase in compensation to retain qualified instructors and teaching assistants would have a material adverse effect on our business, financial condition and results of operations.
If we are not able to continually tailor our curriculum to market demand and enhance our courses to adequately and promptly respond to developments in the professional job market, our courses may become less attractive to students.
New trends in the global economy and rapid developments in the professional services industries may change the type of skills required for professionals in the marketplace. This requires us to continually develop, update and enhance our course materials to adapt to the needs of the professional job market in China. We may be unable to update our courses in a timely and cost-effective manner, or at all, to keep pace with changes in market requirements. Any inability to track and respond to these changes in a cost-effective and timely manner or to tailor our courses to the professional services markets in China would render our courses less attractive to students, which may materially and adversely affect our reputation and ability to continue to attract students and cause us to lose market share.
If we fail to develop and introduce new courses in anticipation of market demand in a timely and cost-effective manner, our competitive position and ability to generate revenues may be materially and adversely affected.
Since inception, our primary focus has been on providing IT professional education services. We have since expanded our course offerings to include non-IT training courses, such as digital art, online sales and marketing and accounting. In December 2015, we launched IT and non-IT training courses customized for young children, which primarily include computer programming and robotics programming. We intend to continue developing new courses in anticipation of market demand. The introduction of new courses is subject to risks and uncertainties. Unexpected technical, operational, logistical, regulatory or other problems could delay or prevent the introduction of one or more new courses. Moreover, we cannot assure you that any of these new courses will match the quality or popularity of those developed by our competitors, achieve widespread market acceptance or generate the desired level of income for our students.
Offering new courses requires us to make investments in content development, recruit and train additional qualified instructors and teaching assistants, increase marketing efforts and re-allocate resources away from other uses. We may have limited experience with the content of new courses and may need to modify our systems and strategies to incorporate new courses into our existing course offerings. In offering courses in new subject areas, we may face new risks and challenges that we are not familiar with. Furthermore, we may experience difficulties in recruiting or otherwise identifying qualified instructors to develop the content for these new courses. If we are unable to offer new courses in a timely and cost-effective manner, our results of operations and financial condition could be adversely affected.
We rely on IT-focused supplementary STEAM education programs and IT professional education programs for a major part of our total net revenues, and a decrease in the popularity and usage of IT-focused supplementary STEAM education and IT professional education services would have a material adverse effect on our business and results of operations.
A major part of our total net revenues is generated from the IT-focused supplementary STEAM education and IT professional education courses. In 2022, childhood & adolescent robotics programming, childhood & adolescent computer programming, adult java, and adult digital arts courses contributed to 30.3%, 20.4%, 10.3% and 6.2% of our total net revenues, respectively. IT-focused supplementary STEAM education courses are increasingly popular and we expect net revenues from these courses to represent a major portion of our total net revenues in the near future. The historical rapid growth of our business has been driven by the popularity and usage of IT technologies such as java technology and Adobe design. We believe our reliance on IT professional education courses is mainly attributable to the wide adoption and popularity of java technology and Adobe design. However, whether java as a programming language or Adobe design technology as a digital art tool can maintain their popularity is beyond our control. Any factor that materially and adversely affects student enrollment in our IT-focused supplementary STEAM education and IT professional education courses, such as a decrease in the popularity and usage of computer programming, Adobe design or java technology would have a material adverse effect on business and our results of operations.
16
Our business depends on the market recognition of our brands, and if we are unable to maintain or enhance our brand recognition, our business, financial condition and results of operations may be materially and adversely affected.
We believe that the market recognition of our “Tarena” and “TongchengTongmei” brands has significantly contributed to the success of our business and believe that maintaining and enhancing the reputation of these brands is critical to sustaining our competitive advantage. Our ability to maintain and enhance our brand recognition and reputation depends primarily on the perceived effectiveness and quality of our courses as well as the success of our marketing and promotion efforts. As we continue to grow and expand into new course areas, we may not be able to maintain the quality and consistency of our educational services as we did in the past. We have devoted significant resources to promoting our courses and brands in recent years, including internet-based marketing and advertising, traditional media advertising, press conferences and product launch events. However, our marketing and promotion efforts may not be successful or may inadvertently negatively impact our brand recognition and reputation. For example, if any governmental authority or competitor publicly alleges that any of our advertisements are misleading, our brand reputation may be adversely impacted. If we are unable to maintain and further enhance our brand recognition and reputation and increase awareness of our courses, or if we incur excessive marketing and promotion expenses, our results of operations may be materially and adversely affected. If we are unable to sustain our brand image, we may not be able to maintain premium tuition fees over our competitors, which may further exacerbate the extent of any adverse effect on our results of operations. Furthermore, any negative publicity relating to our company or our courses and services, regardless of its veracity, could harm our brand image and in turn materially and adversely affect our business and operating results.
Our business, financial condition and results of operations have been and may continue to be adversely affected by the COVID-19 outbreak.
The COVID-19 pandemic has created unique global and industry-wide challenges, including challenges to many aspects of our business. Substantially all of our revenues and employees are concentrated in mainland China. Our financial position, results of operations and cash flows are affected by the trajectory of COVID-19, including its impact on the STEAM and professional education industry and the Chinese economy in general.
The COVID-19 pandemic has adversely affected many of our business activities, including delivering lectures at our learning centers, recruiting students and conducting our day-to-day business since 2020. As part of China’s nationwide efforts to contain the spread of COVID-19, our classrooms in Beijing as well as our learning centers across mainland China underwent temporary closure and suspension from operation from time to time since 2020 due to the quarantine measures and the resurgence of COVID-19 cases in some cities of mainland China. China began to modify its zero-COVID policy at the end of 2022, and most of the travel restrictions and quarantine requirements were lifted in December 2022. There were surges of cases in many cities during this time which caused disruption to our operations, especially in January 2023, and there remains uncertainty as to the future impact of the virus, especially in light of this change in policy. After the Chinese New Year holiday, we fully emerged from the pandemic in February 2023. All of our offline centers have resumed classes and student enrollments. However, the extent to which the pandemic impacts our results of operations going forward will depend on future developments which are highly uncertain and unpredictable, including the frequency, duration and extent of outbreaks of COVID-19, the appearance of new variants with different characteristics, the effectiveness of efforts to contain or treat cases, and future actions that may be taken in response to these developments. In light of the uncertainties in the global market and economic conditions attributable to the COVID-19 pandemic, we will continue to evaluate the nature and extent of the impact of the COVID-19 pandemic to our financial condition and liquidity. If there is not a material recovery in the COVID-19 situation, or the situation further deteriorates in China, our business, results of operations and financial condition could be materially and adversely affected.
17
We may not be able to maintain our high job placement rate for our adult students, which could harm our ability to attract student enrollments.
We gather data on post-course job placement rates by conducting surveys of our adult graduates. Based on the survey responses, we calculate the six-month post-course job placement rates for a month by dividing (i) the number of job-seeking students enrolled in such month who (A) successfully graduated from our programs with graduation certificates awarded and (B) indicated that they had received employment offers within six months of graduation, by (ii) the total number of job-seeking students enrolled in such month who later successfully graduated from our programs with graduation certificates awarded. We calculate the annual average six-month post-course job placement rate by averaging the rate of each month. Our average six-month post-course job placement rate for each of 2020 and 2021 was approximately 92%. When calculating such job placement rates for 2020 and 2021, a majority of the employment reported by relevant students was full-time employment, and a majority of the employment reported by relevant students was in the fields of their studies with us. All of the students enrolled in 2019, 2020 and 2021 who later successfully graduated from our programs with graduation certificates awarded and who were job-seeking have filled out our surveys. Among the students enrolled in 2019, 2020 and 2021, 96%, 88% and 92% of such students, respectively, graduated from our programs with graduation certificates awarded. Among the students enrolled in 2019, 2020 and 2021 who later successfully graduated from our programs with graduation certificates awarded, 65%, 57% and 60% of such students, respectively, were deemed to be job-seeking students. The decrease was primarily because the ratio of non-job-seeking students (e.g., those who already have a full-time or part-time job) who graduated from our programs has been steadily increasing over the recent years.
Our student job placement rate depends on a wide range of external and internal factors. External factors include the macroeconomic conditions, the performance of the professional services sector in China and the recruiting demand of corporate employers. Internal factors include our education quality, the efforts of our career services personnel, our ability to provide adequate staffing to achieve desired results and our relationships with corporate employers. A number of such external and internal factors are outside our control. Our historical job placement rates have been high. However, we cannot assure you that we will be able to maintain our current level of job placement rate for our students in the future. Any decrease in our job placement rate could harm our ability to recruit students, which may materially and adversely affect our business, financial condition and results of operations.
Our STEAM education programs may not be successful due to our limited experience in providing education services to minors.
In December 2015, we launched our STEAM education programs under the brand name TongchengTongmei featuring IT training courses and non-IT training courses for students aged between three and eighteen. In March 2016, we rolled out another quality education program to offer robotics programming courses for such students. In 2017, we continued to roll out a new coding mathematics course to further diversify our course offerings in STEAM education. In 2018 and 2019, our computer coding and robotics programming courses were popular among our students, and the revenues from such computer programming courses exceeded 10% of our total revenues in 2019. In 2020 and 2021, we launched the Creative Programming Starter course and robotics programming courses including SPIKE Starter and SPIKE Advanced, which have gained popularity among our students aged between three and eighteen. In 2022, we launched the Python Programming Basics, which is an upgraded version of Python Artificial Intelligence and has gained popularity among our students aged between eight and ten. Our IT-focused supplementary STEAM education programs target students aged between three and eighteen, and are the most important part of our efforts to enter into the STEAM education market. We have discontinued all non-IT training courses of our STEAM education business, which contributed less than 1% of our net revenue generated from our STEAM education business in 2022. As we have been primarily engaging in IT professional education programs since our inception, we have limited experience in providing STEAM education programs to minors, who have distinct learning preferences and a distinct mentality as compared to adult students and require tailored courses and dedicated class management.
Our student enrollment rate could be impacted by the operations of childhood and adolescent academic or quality education and tutoring service providers, given that our target students have limited time and energy and they need to choose among different courses and programs. The STEAM education market is highly competitive and the concept of STEAM education is relatively new in mainland China. Students and their parents may prefer academic or other quality education and tutoring programs over our STEAM programs. We cannot assure you that we will be successful in competing for students, and if we fail, our financial status and results of operation will be adversely impacted.
Furthermore, we have incurred costs in establishing new learning centers due to the expansion of our STEAM education business in the past few years. If, however, we fail to utilize such new learning centers efficiently, or otherwise fully benefit from the investments we made, our financial status and results of operation will be adversely impacted.
18
If the level of performance by the students of our STEAM education program deteriorates or satisfaction with our services declines, our business, financial condition, results of operations and reputation could be adversely affected.
The success of our business depends on our ability to deliver a satisfactory learning experience and improved educational results. Although the courses provided under our STEAM education programs do not directly link to the academic performance of our students, their effectiveness could be evaluated by our students and their parents in an intuitive way by referring to the improvements in programming skills or performances in robotics competitions. The performance of our students in the STEAM robotics programming and coding mathematics course, IT training courses and non-IT training course will impact the acceptance of, and the student and parent satisfaction with, our courses.
Accidents or injuries suffered by our students, their parents or other people caused by us, or perceived to be caused by us, may adversely affect our reputation, subject us to liability and cause us to incur substantial costs.
We have a large number of students and their parents on our premises to attend classes and/or use our facilities, and they may suffer accidents or injuries or other harm on our premises, including those caused by or otherwise arising from the actions of our employees. Although we have enhanced preventive measures to avoid such incidents, we cannot assure you that there will be no incidents in the future.
Other than the liability insurance for part of our adult students and travel insurance, accident insurance, and medical insurance for our students aged between three and eighteen participating in our camp or event-related activities, we do not carry liability insurance for most of our students at our learning centers. In the event of accidents or injuries or other harm caused or perceived to be caused by us, our facilities and/or services may be perceived to be unsafe, which may discourage prospective students from attending our classes and participating in our activities. We could also face claims alleging that we should be liable for the accidents or injuries, or we were negligent, or provided inadequate supervision to our employees and therefore should be held jointly liable for harm caused by them. A material liability claim against us or any of our teachers or other employees could adversely affect our reputation, enrollment and revenues. Even if unsuccessful, such a claim could create unfavorable publicity, cause us to incur substantial expenses and divert the time and attention of our management.
Our business, financial condition and results of operations may be adversely affected by a downturn in the global or Chinese economy.
Because the student enrollment of our professional education courses may depend on our students’ and potential students’ levels of disposable income, perceived job prospects and willingness to spend, as well as the level of hiring demand of professional services positions, our business and prospects may be affected by economic conditions in China or globally. In addition, for our STEAM education programs, our student enrollment may depend on the parents’ disposable income and willingness to spend. The growth of the Chinese economy has slowed in recent years. Even before the COVID-19 pandemic, the global macroeconomic environment was facing challenges, such as the economic slowdown in the Eurozone since 2014, uncertainties over the impact of Brexit and the ongoing global trade disputes and tariffs. There is considerable uncertainty over the long-term effects of the monetary and fiscal policies adopted by the central banks and financial authorities of some of the world’s leading economies, including the United States and China. In addition, there have been concerns about the relationship between China and the United States resulting from the current trade tension between the two countries. Any further escalation in trade tensions between China and the U.S. or a trade war, or the perception that such escalation or trade war could occur, may have negative impact on the economies of not only the two countries concerned, but the global economy as a whole. There is considerable uncertainty related to the tightening monetary and fiscal policies which had been adopted by the central banks and financial authorities of some of the world’s leading economies, which may have a material and adverse impact on the global and Chinese economy. Additionally, the Russia-Ukraine war has caused, and continues to intensify, significant geopolitical tensions in Europe and across the world. The resulting sanctions are expected to have significant impacts on the economic conditions of the targeted countries and may disrupt global markets. It is unclear whether these challenges and uncertainties will be contained or resolved and what effects they may have on the global political and economic conditions in the long term. Economic conditions in China, including the performance of the IT and other professional services industries, are sensitive to global economic conditions, as well as changes in domestic economic and political policies and the expected or perceived overall economic growth rate in China. A decline in the economic prospects of IT and other professionals could alter current or prospective students’ spending priorities and the recruiting demand from professional service industries. We cannot assure you that professional education spending in general or with respect to our course offerings in particular will increase, or not decrease, from current levels, or if the macroeconomic environment deteriorates, parents will continue to spend on STEAM education for their children. Therefore, a slowdown in China’s economy or the global economy may lead to a reduction in demand for education services, which could materially and adversely affect our financial condition and results of operations.
19
If we fail to successfully execute our growth strategies, our business and prospects may be materially and adversely affected.
Our growth strategies include growing our student enrollments for existing courses, expanding our course offerings, further enhancing the quality of our education services and expanding our corporate employer network. We may not succeed in executing our growth strategies due to a number of factors, including, without limitation, the following:
| ● | we may fail to market our courses in new markets or promote new courses in existing markets effectively; |
| ● | we may not be able to replicate our successful business model in other geographic markets or in new course subject areas; |
| ● | we may fail to identify new cities with sufficient growth potential to expand our network; |
| ● | we may not be able to replicate the success and growth of our professional education services to the STEAM education market; |
| ● | we may not be able to recruit and retain learning center managers, teaching assistants and other key personnel; |
| ● | our analysis for selecting suitable new locations may not be accurate and the demand for our services at such new locations may not materialize or increase as rapidly as we expect; |
| ● | we may fail to obtain the requisite licenses and permits necessary to open learning centers at our desired locations from local authorities; |
| ● | we may not be able to continue our existing businesses or expand our operations due to governmental regulations and policy restrictions; |
| ● | we may not be able to continue to update our existing courses or offer new courses to adapt to changing market demand and technological advances; and |
| ● | we may fail to achieve the benefits we expect from our expansion. |
If we fail to execute our growth strategies successfully, we may not be able to maintain our growth rate and our business and prospects may be materially and adversely affected as a result.
We may not be able to manage our business expansion effectively, which could harm our financial condition and results of operations.
While we closed certain non-performing learning centers in some areas of mainland China in the recent year, we plan to expand our operations in different geographic areas as we address the growth of our customer base and market opportunities. We closed 26 non-performing learning centers and did not open any new centers in 2020. We closed 9 non-performing learning centers and opened 5 new centers in 2021. We closed 15 non-performing learning centers and opened 1 new center in 2022. There were 104, 100 and 86 learning centers for professional education services as of December 31, 2020, 2021 and 2022, respectively. We increased the number of our learning centers exclusively for STEAM education programs from 236 as of December 31, 2020, to 238 as of December 31, 2021, and decreased to 217 as of December 31, 2022. Any business expansion will result in substantial demands on our management, personnel and operational, technological and other resources. To manage the expected growth of our operations, we will be required to expand our existing operational, administrative and technological systems and our financial systems, procedures and controls and to expand training and management of our growing employee base. In addition, the geographic dispersion of our operations requires significant management resources. We cannot assure you that our current and planned personnel, systems, procedures and controls will be adequate to support our future operations, or that we will be able to effectively and efficiently manage the growth of our operations or recruit and retain qualified personnel to support our expansion. Any failure to effectively and efficiently manage our expansion may materially and adversely affect our ability to capitalize on new business opportunities, which in turn may have a material adverse effect on our financial condition and results of operations.
20
The growth of our business is in part dependent on our continuing access to a broad network of corporate employers.
We derive both direct benefits, such as increased enrollment driven by employer-specific customized courses, and indirect benefits, such as higher student job placement rate and strengthening of the Tarena brand, from our access to a large number of corporate employers. We believe our access to a large number of corporate employers in a wide range of industries is one of our core competitive strengths. If our access to these corporate employers were to become constrained or limited, or the benefits we derive from this access were to be diminished, whether by our own actions or actions of our competitors, our growth prospects and our business would be harmed.
Our success depends on the continuing efforts of our senior management team and other key personnel, and our business may be adversely affected if we lose their services.
Our future success depends heavily upon the continuing services of our senior management team. If any member of our senior management team leaves us and we fail to effectively manage a transition to new personnel, or if we fail to attract and retain experienced and passionate instructors, regional managers and other key personnel on acceptable terms, our business, financial conditions and results of operations could be adversely affected. We will need to continue to hire additional personnel, especially qualified instructors and regional managers, as our business grows. A shortage in the supply of personnel with requisite skills or our failure to attract and retain high-quality executives or key personnel could impede our ability to increase revenues from our existing courses, to launch new course offerings and to expand our operations and would have an adverse effect on our business and financial results.
The operations of certain of our learning centers providing professional education services are, or may be deemed by relevant PRC government authorities to be, beyond their authorized business scope or without proper license or registration. If the relevant PRC government authorities take actions against such learning centers, our business and operations could be materially and adversely affected.
The principal regulations governing private education in mainland China consist of the Education Law, the Private Education Law with its Amendment, and the Private Education Law Implementation Rules. See “Item 4. Information on the Company—B. Business Overview—Government Regulations—Regulations on Private Education—The Law for Promoting Private Education and its Implementation Rules.”
Under these laws and regulations of mainland China and related administrative requirements in effect, private schools are classified as either non-profit private schools or for-profit private schools, and private schools that provide education for academic credentials, pre-school education, training for self-study examinations preparation and other cultural education, as well as professional education including training for professional qualifications, are required to obtain a school permit before their registration as legal entities with competent authorities. For-profit private training institutions shall be regulated and governed with reference to the above-mentioned rules. To provide professional education services as a for-profit private school, a company may, in the capacity of a school sponsor, establish a private school which obtains a school permit from competent human resources and social security authorities. After obtaining a school permit, private schools shall add the relevant professional education services in the authorized scope of business as specified in their business licenses, and complete the registration with the local branch of the State Administration for Market Regulation, or the SAMR (formerly known as the State Administration for Industry and Commerce, or the SAIC).
21
On December 29, 2018, the Standing Committee of the National People’s Congress enacted the Amended Private Education Law. On April 7, 2021, the State Council published the Amendment to the Private Education Law Implementation Rules of the PRC, or the Amendment to Private Education Law Implementation Rules, which became effective on September 1, 2021. According to the Amended Private Education Law and Amendment to Private Education Law Implementation Rules, the private training institutions which provide training for professional qualifications or skills shall obtain a school permit issued by the human resources and social security authorities and make a filing with the education authorities. If such institutions use the internet technology to conduct training for professional qualifications or skills, they shall comply with the requirements related to internet management. Under the Amendment to the Private Education Law and the Amendment to the Private Education Law Implementation Rules, a material change in a for-profit private school shall be approved by the competent education authorities or the authorities in charge of human resources and social security before it can be registered with the competent local branch of the SAMR. However, since the relevant detailed rules by national and some of the local government authorities have not been officially issued, there remain uncertainties about the registration process for the newly established private schools (including the private training institutions) or the re-registration process for pre-existing private schools. In practice, there still exist the following two ways to operate and provide the professional education services: (i) a private school which holds a school permit issued by the human resources and social security authorities could establish and operate learning centers within the approved regions to provide professional education services, provided that learning centers located outside the region of the registered address of the private schools shall be registered with original approving authorities; or (ii) a company with the relevant professional education services registered in its authorized scope of business as specified in its business licenses with the local branch of the SAMR could provide professional education services, which approach has been widely used before the promulgation of the Amendment to the Private Education Law. In the latter approach, a company with “professional education services” or a similar statement included in its approved scope of business can operate learning centers by itself or through its registered branches.
However, many local government authorities have different views on the relevant rules and regulations and have adopted different practices in granting school permits to private schools or issuing business licenses to companies that provide professional education services. For example, some local human resources and social security authorities are of the view that private professional training institutions who does not provide courses in relation to certifications of professional qualification accredited by the Ministry of Human Resources and Social Security, or the MOHRSS (formerly known as Ministry of Labor and Social Security) are not required to obtain school operation permits, while some other local human resources and social security authorities are in the position that school operation permit is required for all professional training institutions. Moreover, in some cities, entities are permitted to include “professional education services” or similar statements in their business scope as specified in their business licenses, but in certain other cities, entities are not permitted to add, or are prohibited from adding, “professional education services” or similar services in their business scope as specified in their business licenses according to the policies of the local branch of the SAMR.
We use both ways discussed above to establish our learning centers. As of December 31, 2022, we had a total of 303 learning centers, of which 51 and 244 learning centers were operated by schools and subsidiaries owned by Tarena Tech, Tarena Hangzhou or Tongcheng Shidai, respectively, whilst 7 and 1 learning centers were operated by schools and subsidiaries owned by Beijing Tarena, respectively. Among the 303 learning centers, 91 have none of professional education services, education information-related consultation or similar statement as an authorized scope of business in the licenses or their registered branches operating these learning centers as of December 31, 2022, and these learning centers in the aggregate accounted for 23.6% of our student enrollments in 2022. We were not able to include professional education services or similar statement in these companies’ authorized business scope mainly because the relevant local branch of SAMR has formulated general local policies prohibiting the inclusion of “professional education services” or similar services in the business scope of any entity. In addition, 51 learning centers only have “education information-related consultation” rather than “professional education services” in their respective authorized scopes of business, and these learning centers in the aggregate accounted for 15.8% of our student enrollments in 2022. The difference between “educational services” and “education information-related consultation” is not very clear under applicable laws and regulations of mainland China, and it is possible that the relevant PRC government authorities may determine that operating learning centers in the way as currently conducted by our relevant subsidiaries is beyond the scope of “education information-related consultation.” For these learning centers, we have been communicating, and will continue to communicate, with the relevant local branch of the SAMR to expand the authorized business scope of the relevant subsidiaries to include “professional education services” or similar services. For regions where it becomes apparent that we will not be able to expand the authorized business scope of the relevant subsidiaries, we will also explore the possibility of obtaining approval from the competent authorities to set up private schools to take over the operations of the relevant subsidiaries. If the relevant PRC government authorities discover or determine that our subsidiaries operate beyond their authorized business scope, they may order the relevant subsidiaries to complete the registration for change of business scope within a given period, failing which each company is subject to a one-time fine of RMB10,000 to RMB100,000, or may be ordered to cease its operation. We have been fined once for RMB50,000 for conducting business outside the authorized business scope since 2011.
22
For our learning centers operated by schools, we are also required to obtain and maintain various licenses and permits and make filings for each learning center with the competent human resources and social security authorities and civil affairs authorities. As of December 31, 2022, 15 of our learning centers are operated by schools outside their registered address without being registered with the original approving authorities, which may subject us to fines of RMB10,000 to RMB50,000, confiscation of the gains derived from the noncompliant operations or the suspension of the noncompliant learning centers. These 15 learning centers in the aggregate accounted for 3.8% of our total student enrollments in 2022. As of March 31, 2023, all of our 57 schools have the school permit, among which 10 schools need to apply for updating their principal’s information. Separately, as of December 31, 2022, we have set up 33 schools registered as schools requiring “reasonable returns” provided in the Private Education Law. We are informed by the local human resources and social security authorities in some cities in China that they have stopped issuing new school permits temporarily.
During the transitional period between the promulgation of the Amendment to the Private Education Law and the issuance of the relevant detailed rules by national and the local government authorities, the above uncertainties and local policies and practices have created certain obstacles for us to comply with all applicable rules and regulations for all of our local operations. We have been fined once for RMB155,000 for providing professional training without a school permit. We may be subject to material fines or other penalties in relation to any non-compliance with licensing requirements in the past with respect to our learning centers operated by schools, if we fail to cure any non-compliance in a timely manner, we may be subject to fines, confiscation of the gains derived from our noncompliant operations or the suspension of our noncompliant learning centers, which may materially and adversely affect our business and results of operation.
The operations of certain learning centers providing STEAM education programs are, or may be deemed by relevant PRC government authorities to be, beyond their authorized business scope or without proper license or registration. If the relevant PRC government authorities take actions against such learning centers, our business and operations could be materially and adversely affected.
The General Office of the State Council promulgated the Opinions of the General Office of the State Council on Regulating the Development of Off-Campus Training Institutions, or Circular 80, on August 6, 2018. Circular 80 provides that after-school education institutions shall obtain school operation permits and business licenses. Circular 80 further provides that after-school education institutions shall obtain approvals from local education authorities for opening new branches or learning centers. In addition, the Ministry of Education, or the MOE and other relevant authorities promulgated a series of notices in 2018 and 2019 to regulate the operation of the after-school education institutions, which emphasize and strengthen the same principle as provided in Circular 80.
23
The Implementation Opinions on Regulating Online After-School Training, or the Online After-School Training Opinions was promulgated by the MOE jointly with certain other PRC government authorities, effective on July 12, 2019. Although the Online After-School Training Opinions remains effective as of the date of this annual report, such filing requirements may be superseded by an approval scheme pursuant to Amendment to the Private Education Law Implementation Rules and the Alleviating Burden Opinions, according to which private online training institutions are mandated to obtain school operation permits. According to the Amendment to the Private Education Law Implementation Rules, private training institutions utilizing internet technology to conduct training and educational activities shall obtain corresponding school operation permits and comply with the requirements of laws and regulations related to internet management. In addition, the Opinions on Further Alleviating the Burden of Homework and Off-campus Training on Students in Compulsory Education Stage, or the Alleviating Burden Opinions, issued by the General Office of the CPC Central Committee and the General Office of the State Council on July 24, 2021, proposes certain measures intended to ease the workload of students in compulsory education and regulate the relevant after-school tutoring services that aim at students in compulsory education in mainland China. For non-academic subject training institutions, Alleviating Burden Opinions provides that (i) local authorities shall formulate respective standards, and conduct strict examination and approval upon non-academic-subject training institutions based on classification of the training subjects such as sports, culture and arts, and science and technology; (ii) non-academic-subject training institutions are strictly prohibited from engaging in academic-subject training as well as providing overseas education courses. For online training, each session shall not exceed 30 minutes, the interval between courses shall not be less than ten minutes, and the training shall end no later than 9:00 p.m. Furthermore, online training and offline academic-subject training (including foreign language training and academic-subject training carried out under the names of preschool classes, kindergarten transition classes or thinking training classes) for preschool children from 3 to 6 years old are banned by the Alleviating Burden Opinions. The MOE, the National Development and Reform Commission, or the NDRC, and the SAMR issued the Announcement on Regulating Non-academic Off-campus Tutoring on March 3, 2022, providing principles and requirements that non-academic off-campus tutoring institutions shall follow, such as requirements with regard to pricing, prohibition of price fraudulent activities and unfair-competitions, and prepaid tuition fees. On November 30, 2022, the MOE, jointly with other 12 departments, published the Opinions on Regulating Non-academic After-class Training for Primary and Secondary School Students, providing further principles and requirements on non-academic after-class tutoring institutions. For example, the non-academic training institutions must obtain administrative licenses from relevant competent authorities prior to registering as legal persons, and online non-academic training institutions shall be approved to engage in internet information service by telecommunications authorities. See “Item 4. Information on the Company—B. Business Overview—Government Regulations—Regulations on Private Education—Regulations on Off-Campus Training for Students Aged Between Three and Eighteen” for more details.
Our STEAM education programs, which currently provide IT training courses to students aged between three and eighteen, were operated through our 217 learning centers in 53 cities in mainland China as of December 31, 2022, as well as through the internet. According to the rules mentioned above, our learning centers providing STEAM education programs may be deemed as after-school education institutions which are required to obtain school operation permits and business licenses. As of December 31, 2022, 28 of our leaning centers has obtained school operation permits from the local education authorities for our STEAM education programs, and 114 of our learning centers have professional education services, education information-related consultation or similar statement as an authorized scope of business in the licenses or their registered branches operating these learning centers. However, there remain uncertainties about the application and approval process for school operation permits with respect to STEAM education programs. Since the promulgations of the Circular 80, the Amendment to the Private Education Law Implementation Rules and the Alleviating Burden Opinions, some local authorities have promulgated rules and regulations related to establishment, approval and operation of non-academic after-class tutoring institutions, most of which provide guidance in how non-academic after-class tutoring institution may obtain school operation permits. However, such rules and regulations may have not been put into practice yet, and further implementing rules are still to be promulgated in some provinces and cities. We have been communicating, and will continue to communicate, with the competent provincial education regulatory authorities to obtain school operation permits. Although we have not been subject to any material fines or other penalties in relation to any non-compliance with licensing and filing requirements in the past with respect to our learning centers providing STEAM education programs, if we fail to cure any non-compliance in a timely manner, we may be subject to mandatory rectifications, fines, confiscation of the gains derived from our noncompliant operations or the suspension of our noncompliant learning centers, which may materially and adversely affect our business and results of operation. In addition, our online programming courses provided to pre-school children may be materially and adversely affected by the Alleviating Burden Opinions.
24
The MOE issued the Notice on Further Clarifying the Scope of Academic Subjects and Non-Academic Subjects of After-School Tutoring in the Compulsory Education in July, 2021, according to which IT education off-campus training is classified as a non-academic subject. The Guidelines for Classification and Identification of Off-campus Training Programs in Compulsory Education issued in November 2021 further set forth specific criteria to differentiate academic and non-academic subject training courses. Although we believe that our STEAM education programs are not classified as academic subject training under the current regulatory schemes, we cannot guarantee they will not be deemed as academic subject training or that the authorities will not impose similar restrictions on non-academic subject training, in which case our business may be materially and adversely affected. Moreover, our services to pre-school children may be substantially impaired under the Alleviating Burden Opinions.
We may lose market share and our financial results may be materially and adversely affected, if we fail to compete effectively with our present and future competitors or to adjust effectively to the changing market conditions and trends.
The professional education services market in China is fragmented, rapidly evolving and highly competitive. We face competition in our offered courses and in many of the geographic markets in which we operate. As the IT professional education market in China matures, there is increased demand for highly specialized IT labor, and we may face competition from IT professional education providers that offer specialized training programs targeting certain niche job markets in the IT industry. In the future, we may also face competition from new entrants into the Chinese IT professional education market. As we expand beyond IT education into other fields of professional education, we also face competition for student enrollment from existing online and offline providers of professional education services, as well as smaller regional professional education services providers in China. Furthermore, we also face competition from other STEAM education service providers.
Some of our competitors may be able to devote more resources than we can to the development, promotion and provision of their education services and respond more quickly than we can to changes in student needs, market trends or new technologies. In addition, some of our competitors may be able to respond faster to changes in student preferences in some of our geographic markets and engage in price-cutting strategies. For our STEAM education programs, some of our competitors may have more experience in designing courses based on minors’ preferences, mentality and learning curve. We cannot assure you that we will be able to compete successfully against current or future competitors. If we are unable to maintain our competitive position or otherwise respond to competitive pressure effectively, we may be forced to reduce our tuition fees and lose our market share, which will adversely impact our financial results.
Our business is subject to complex and evolving Chinese laws and regulations regarding cybersecurity, information security, privacy and data protection. Many of these laws and regulations are subject to change and uncertain interpretation, and any failure or perceived failure to comply with these laws and regulations could result in claims, changes to our business practices, negative publicity, legal proceedings, increased cost of operations, or declines in student base, or otherwise harm our business.
Our business generates and processes a large quantity of data. We face risks inherent in handling and protecting large volume of data. In particular, we face a number of challenges relating to data from transactions and other activities on our platforms, including:
| ● | protecting the data in and hosted on our system, including against attacks on our system by outside parties or fraudulent behavior or improper use by our employees; |
| ● | addressing concerns related to privacy and sharing, safety, security and other factors; and |
| ● | complying with applicable laws, rules and regulations relating to the collection, use, storage, transfer, disclosure and security of personal information, including any requests from regulatory and government authorities relating to these data. |
25
We have adopted security policies and measures, including encryption technology, to protect our proprietary data and customer information. However, advances in technology, the expertise of hackers, improper use or sharing of data, new discoveries in the field of cryptography or other events or developments could result in a compromise or breach of the technology that we use to protect confidential information. We may not be able to prevent third parties, especially hackers or other individuals or entities engaging in similar activities, from illegally obtaining such confidential or private information we hold as a result of our customers’ visits to our websites. Such individuals or entities obtaining our customers’ confidential or private information may further engage in various other illegal activities using such information. In addition, we have limited control or influence over the security policies or measures adopted by business partners, including strategic partners or third-party providers of online payment services through which some of our customers may choose to make payment for purchases. Any negative publicity on our websites’ safety or privacy protection mechanisms and policies, and any claims asserted against us or fines imposed upon us as a result of actual or perceived failures, could have a material and adverse effect on our public image, reputation, financial condition and results of operations. We have not experienced breaches of our information security measures in the past. We cannot assure you that such events will not occur in the future. If we give third parties greater access to our technology platform in the future, it may become more challenging for us to ensure the security of our systems. Any compromise of our information security or the information security measures of third-party online payment service providers or other business partners could have a material and adverse effect on our reputation, business, prospects, financial condition and results of operations. Practices regarding the collection, use, storage, transmission and security of personal information by companies operating over the internet and mobile platforms are under increased public scrutiny.
We expect that data security and data protection compliance will receive greater attention and focus from regulators, as well as attract continued or greater public scrutiny and attention going forward, which could increase our compliance costs and subject us to heightened risks and challenges associated with data security and protection. If we are unable to manage these risks, we could become subject to penalties, including fines, suspension of business and revocation of required licenses, and our reputation and results of operations could be materially and adversely affected.
The PRC regulatory and enforcement regime with regard to data security and data protection is evolving and may be subject to different interpretations or significant changes. Moreover, different PRC regulatory bodies, including the Standing Committee of the NPC, the Ministry of Industry and Information Technology, or the MIIT, the CAC, the Ministry of Public Security, or the MPS, and the State Administration for Market Regulation, or the SAMR, have enforced data privacy and protections laws and regulations with varying standards and applications. See “Item 4. Information on the Company—B. Business Overview—Government Regulations—Regulations on Internet Information Security and Privacy Protection.” The following are examples of certain recent PRC regulatory activities in this area:
Data Security
In November 2016, the Standing Committee of the National People’s Congress promulgated the PRC Cybersecurity Law, which requires, among others, that network operators take security measures to protect the network from unauthorized interference, damage and unauthorized access and prevent data from being divulged, stolen or tampered with. Network operators are also required to collect and use personal information in compliance with the principles of legitimacy, properness and necessity, and strictly within the scope of authorization by the subject of personal information unless otherwise prescribed by laws or regulations. Significant capital, managerial and human resources are required to comply with legal requirements, enhance information security and to address any issues caused by security failures.
26
In June 2021, the Standing Committee of the NPC promulgated the Data Security Law, which took effect in September 2021. The Data Security Law, among other things, provides for security review procedure for data-related activities that may affect national security. In December 2021, the CAC, together with other authorities, jointly promulgated the Cybersecurity Review Measures, which became effective on February 15, 2022 and replaces its predecessor regulation. Pursuant to the Cybersecurity Review Measures, critical information infrastructure operators that procure internet products and services must be subject to the cybersecurity review if their activities affect or may affect national security. The Cybersecurity Review Measures further stipulates that critical information infrastructure operators or network platform operators that hold personal information of over one million users shall apply with the Cybersecurity Review Office for a cybersecurity review before any initial public offering at a foreign stock exchange. On July 30, 2021, the state council promulgated the Regulations on Protection of Critical Information Infrastructure, which became effective on September 1, 2021. Pursuant to the Regulations on Protection of Critical Information Infrastructure, critical information infrastructure shall mean any important network facilities or information systems of the important industry or field such as public communication and information service, energy, transportation, water conservation, finance, public services, e-government affairs and national defense science, which may endanger national security, people’s livelihood and public interest in case of damage, function loss or data leakage. In addition, relevant administration departments of each critical industry and sector, or Protection Departments, shall be responsible to formulate eligibility criteria and determine the critical information infrastructure operator in the respective industry or sector. The operators shall be informed about the final determination as to whether they are categorized as critical information infrastructure operators. As of the date of this annual report, no detailed rules or implementation rules have been issued by any authority and we have not been informed that we are a critical information infrastructure operator by any government authorities. Furthermore, the exact scope of “critical information infrastructure operators” under the current regulatory regime remains unclear, and the PRC government authorities may have wide discretion in the interpretation and enforcement of the applicable laws. Therefore, it is uncertain whether we would be deemed to be a critical information infrastructure operator under laws of mainland China. If we are deemed to be a critical information infrastructure operator under the cybersecurity laws and regulations of mainland China, we may be subject to obligations in addition to what we have fulfilled under the cybersecurity laws and regulations of mainland China, and we may be subject to cybersecurity review when purchasing internet products and services or engaging in data processing activities.
In November 2021, the CAC released the Regulations on the Network Data Security (Draft for Comments), or the Draft Regulations. The Draft Regulations provide that data processors refer to individuals or organizations that, during their data processing activities such as data collection, storage, utilization, transmission, publication and deletion, have autonomy over the purpose and the manner of data processing. In accordance with the Draft Regulations, data processors shall apply for a cybersecurity review for certain activities, including, among other things, (i) the listing abroad of data processors that process the personal information of more than one million users and (ii) any data processing activity that affects or may affect national security. However, there have been no clarifications from the relevant authorities as of the date of this annual report as to the standards for determining whether an activity is one that “affects or may affect national security.” In addition, the Draft Regulations requires that data processors that process “important data” or are listed overseas must conduct an annual data security assessment by itself or commission a data security service provider to do so, and submit the assessment report of the preceding year to the municipal cybersecurity department by the end of January each year. As of the date of this annual report, the Draft Regulations was released for public comment only, and their respective provisions and anticipated adoption or effective date may be subject to change with substantial uncertainty.
Personal Information and Privacy
The Civil Code promulgated in 2020 provides specific provisions regarding the protection of personal information. The Anti-monopoly Guidelines for the Platform Economy Sector published by the Anti-monopoly Committee of the State Council, effective on February 7, 2021, prohibits collection of user information through coercive means by online platforms operators.
In August 2021, the Standing Committee of the NPC promulgated the Personal Information Protection Law, which integrates the scattered rules with respect to personal information rights and privacy protection and took effect on November 1, 2021. We update our privacy policies from time to time to meet the latest regulatory requirements of PRC government authorities and adopt technical measures to protect data and ensure cybersecurity in a systematic way. Nonetheless, the Personal Information Protection Law elevates the protection requirements for personal information processing, and many specific requirements of this law remain to be clarified by the CAC, other regulatory authorities, and courts in practice. We may be required to make further adjustments to our business practices to comply with the personal information protection laws and regulations.
27
Many of the data-related legislations are relatively new and certain concepts thereunder remain subject to interpretation by the regulators. If any data that we possess belongs to data categories that are subject to heightened scrutiny, we may be required to adopt stricter measures for protection and management of such data. The Cybersecurity Review Measures and the Draft Regulations remain unclear on whether the relevant requirements will be applicable to companies that are already listed in the United States, such as us, if we were to pursue another listing outside mainland China. We cannot predict the impact of the Cybersecurity Review Measures and the Draft Regulations, if any, at this stage, and we will closely monitor and assess any development in the rule-making process. If the Cybersecurity Review Measures and the enacted version of the Draft Regulations mandate clearance of cybersecurity review and other specific actions to be taken by issuers like us, we face uncertainties as to whether these additional procedures can be completed by us timely, or at all, which may delay or disallow our future listings (should we decide to pursue them), subject us to government enforcement actions and investigations, fines, penalties, suspension of our non-compliant operations, and materially and adversely affect our business and results of operations. As of the date of this annual report, we have not been involved in any formal investigations on cybersecurity review made by the CAC on such basis. In addition to the cybersecurity review, the Draft Regulations require that data processors processing “important data” or listed overseas shall conduct an annual data security assessment by themselves or commission a data security service provider to do so, and submit the assessment report of the preceding year to the municipal cybersecurity department by the end of January each year. If a final version of the Draft Regulations is adopted, we may be subject to review when conducting data processing activities and annual data security assessment and may face challenges in meeting its requirements or making necessary changes to our internal policies and practices in data processing.
In general, compliance with the existing laws and regulations of mainland China, as well as additional laws and regulations that PRC regulatory bodies may enact in the future, related to data security and personal information protection, may be costly and result in additional expenses to us, and subject us to negative publicity, which could harm our reputation and business operations. It may place restrictions on the conduct of our business and the manner in which we interact with our customers. Any failure to comply with applicable regulations could also result in regulatory enforcement actions against us, and misuse of or failure to secure personal information could also result in violation of data privacy laws and regulations, proceedings against us by governmental authorities or other authorities or damage to our reputation and credibility and could have a negative impact on revenues and profits. Significant capital and other resources may be required to protect against information security breaches or to alleviate problems caused by such breaches or to comply with our privacy policies or privacy-related legal obligations. The resources required may increase over time as the methods used by hackers and others engaged in online criminal activities are increasingly sophisticated and constantly evolving. Any failure or perceived failure by us to prevent information security breaches or to comply with privacy policies or privacy-related legal obligations, or any compromise of security that results in the unauthorized release or transfer of personally identifiable information or other customer data, could cause our customers to lose trust in us and could expose us to legal claims. There are also uncertainties with respect to how such laws and regulations will be implemented and interpreted in practice.
Our business and financial results may be materially and adversely affected if we are unable to maintain our cooperative relationships with financing service providers for student loans.
In 2020, 2021 and 2022, a portion of our adult students relied on loans provided or arranged by a number of financing service providers to pay our tuition fees. Since 2018, we collaborated with well-known personal financing service providers such as Baidu Small Loan Co., Ltd., Bank of China Consumer Finance Co., Ltd., Shanghai Shimiao Financial Information Service Co., Ltd. (formerly known as “Beijing Ronglian Shiji Information Technology Co., Ltd.”) Beijing Youfei Jinxin Digital Technology Co., Ltd., Qihao Commercial Factoring Co. Ltd., and Chongqing Haier Small Loan Co. Ltd., whereby they assisted our students in obtaining loans to pay for our tuition fees. In 2020, 2021 and 2022, 28.1%, 26.3% and 16.4% of our adult students received loans provided or arranged by financing service providers to pay for our tuition fees.
Our financing service partners have full discretion in deciding whether or not to extend or arrange for loans to a particular adult student. Furthermore, macroeconomic conditions in China may force the financing service providers to decrease or eliminate the amount of credit available for our students, making it difficult for our prospective students to afford our education. In addition, if the default rates on the loans provided or arranged by these and other financing service providers were to increase, they may raise the interest rates on the student loans, making such financing options less attractive to our adult students. If our cooperative relationships with the financing service providers are damaged or lost, or if the financing service providers significantly increase their interest rates, our business and financial results would be adversely affected.
28
If we fail to protect our intellectual property rights, we may lose our competitive advantage and our brands and operations may suffer.
We consider our copyrights, trademarks, trade names and domain names invaluable to our ability to continue to develop and enhance our brand recognition. Unauthorized use of our copyrights, trademarks, trade names and domain names may damage our reputation and brands. Our major brand names and logos are registered trademarks in mainland China. Our proprietary curricula and course materials, together with our Tarena Teaching System, or TTS, are protected by copyrights. However, preventing copyright, trademark and trade name infringement or misuse could be difficult, costly and time-consuming, particularly in mainland China. The measures we take to protect our copyrights, trademarks and other intellectual property rights are currently based upon a combination of trademark and copyright laws in mainland China and may not be adequate to prevent unauthorized uses. Furthermore, application of laws governing intellectual property rights in mainland China is uncertain and evolving, and could involve substantial uncertainties to us. There have been several incidents in the past where third parties used our “Tarena” brand without our authorization, and we had to resort to litigation to protect our intellectual property rights. These proceedings were all resolved in our favor and our brand and business were not materially harmed. However, if we are unable to adequately protect our trademarks, copyrights and other intellectual property rights in the future, we may lose our competitive advantage, our brand name may be harmed and our business may suffer materially. Furthermore, our management’s attention may be diverted by violations of our intellectual property rights, and we may be required to enter into costly litigation to protect our proprietary rights against any infringement or violation.
We may be subject to intellectual property rights claims or other claims, which could result in substantial costs and diversion of our financial and management resources away from our business.
We cannot assure you that our course materials, other educational contents or other intellectual properties developed or used by us do not or will not infringe upon patents, valid copyrights or other intellectual property rights held by third parties. We have, and may from time to time be subject to legal proceedings and claims relating to the intellectual property of others. In addition, some of our employees were previously employed at other companies, including our current and potential competitors. To the extent these employees are involved in content development at our company similar to content development in which they have been involved at their former employers, we may become subject to claims that such employees or we may have used or disclosed trade secrets or other proprietary information of the former employers of our employees. In addition, our competitors may file lawsuits against us. If any such claim arises in the future, litigation or other dispute resolution proceedings may be necessary to retain our ability to offer our current and future course materials or other content, which could result in substantial costs and diversion of our financial and management resources. Furthermore, if we are found to have violated the intellectual property rights of others, we may be enjoined from using such intellectual property rights, incur additional costs to license or develop alternative intellectual property rights and be forced to pay fines and damages, any of which may materially and adversely affect our business.
We recruit a portion of our students directly from our network of cooperative universities and colleges. If we lose these relationships, or the benefits we derive from these relationships diminish, our growth and our business may be harmed.
As of December 31, 2022, we established various kinds of cooperative relationships with 633 universities and colleges in mainland China. We enroll a portion of our students directly from these universities and colleges through jointly offered majors, university recruiting promotional events and other marketing approaches as agreed by our university partners. If our relationships with any of these universities and colleges were to be damaged or lost, or the benefits we derive from these relationships were to be diminished, whether by our own actions, actions of one or more governmental entities or actions of our competitors, our growth and our business may be harmed.
29
Failure to control rental costs, obtain leases at desired locations at reasonable prices or protect our leasehold interests could materially and adversely affect our business.
A majority of our offices and learning centers are located on leased premises. At the end of each lease term we must negotiate an extension of the lease. If we are not able to negotiate an extension on terms acceptable to us, we will be forced to move to a different location, or the rent may increase significantly. This could disrupt our operations and adversely affect our profitability. All of our leases are subject to renewal at market prices, which could result in a substantial rent increase each renewal period. We compete with many other businesses for sites in certain highly desirable locations. As a result, we may not be able to obtain new leases at desirable locations or renew our existing leases on acceptable terms or at all, which could adversely affect our business. As of December 31, 2022, we had received from our lessors’ copies of title certificates or proof of authorization to lease the properties to us for all leased properties. However, we cannot assure you that we will be able to obtain copies of title certificates or proof of authorization to lease any properties that we may lease in the future or the title to these properties we currently lease or any properties that we may lease in the future will not be otherwise challenged. Furthermore, several of our leased properties are owned by universities or built on allocated land in mainland China. Such properties may not be legally leased to us under laws of mainland China. Our leasehold interest in these properties may be challenged by relevant PRC governmental authorities to be invalid, and we may be forced to move out of such premises. In addition, we have not registered most of our lease agreements with relevant PRC governmental authorities as required by laws of mainland China, and although failure to do so does not in itself invalidate the leases, we may not be able to defend these leases against bona fide third parties. As of the date of this annual report, we are not aware of any actions, claims or investigations being contemplated by governmental authorities against us or our lessors with respect to the defects in our leased real properties or any challenges by third parties to our use of these properties. However, if any of our leases are terminated as a result of challenges by third parties or governmental authorities for lack of title certificates or proof of authorization to lease, we may not be able to protect our leasehold interest and may be forced to relocate the affected learning centers and incur additional expenses relating to such relocation. If we fail to find suitable replacement sites in a timely manner or on terms acceptable to us, our business and results of operations could be materially and adversely affected.
Our accounts receivable has been relatively high. Inability to collect our accounts receivable on a timely basis, if at all, could materially and adversely affect our financial condition, liquidity and results of operations.
Understanding the difficulty for recent college graduates to afford the tuition fees of our courses, we offered qualified students the post-graduation tuition payment option beginning in 2006, which led to our relatively high accounts receivable. As of December 31, 2020, 2021 and 2022, our outstanding accounts receivable, net of allowance for doubtful accounts, were RMB33.0 million, RMB48.5 million and RMB68.9 million (US$10.0 million), respectively. Although we conduct financial evaluations of our students applying to use our post-graduation tuition payment option, we do not require collateral or other security from our students. Adverse changes in the macroeconomic environment and the earnings capacity of our students may negatively impact our ability to collect our accounts receivable. Furthermore, as time passes, it might be more difficult for us to collect historical accounts receivable. Our bad debt allowance amounted RMB6.9 million, RMB5.8 million and RMB15.5 million (US$2.2 million) in 2020, 2021 and 2022, respectively. Our balance of bad debt allowance amounted RMB9.2 million, RMB15.0 million and RMB30.5 million (US$4.4 million) as of December 31, 2020, 2021 and 2022, respectively. There is no guarantee that our bad debt allowance expense will not increase in the following years. Our inability to collect our accounts receivable on a timely basis, if at all, could cause our bad debt allowance to increase in the future, and materially and adversely affect our financial condition, liquidity and results of operations.
Furthermore, we have extended loans with one-year terms to certain of our employees to support their personal needs. As of December 31, 2022, our outstanding other receivable for such loans was RMB12.1 million (US$1.8 million). Our allowance for credit loss of our employee loans amounted RMB22.3 million (US$3.2 million) in 2022. We have no receivables due from any of our directors and officers. If we cannot collect such outstanding accounts receivable in a timely manner, or at all, our financial condition, liquidity and result of operations will be adversely impacted, and any legal proceedings initiated to collect such receivables may adversely impact our relationship with such employees.
30
Capacity constraints of our learning centers could cause us to lose students to our competitors.
Our learning centers are limited in size and number of classrooms. We may not be able to admit all students who would like to enroll in our courses due to the capacity constraints of our learning centers. If we fail to expand our physical capacity as quickly as the demand for our classroom-based services grows, we could lose potential students to our competitors, which could adversely affect our results of operations and business prospects. As we further expand our STEAM education programs, we may face more intense capacity challenges. Furthermore, the investment in the expansion of learning centers can be costly, which may have adverse impact on our gross margin, if we can manage to make such investments at all.
We may not be able to recoup the capital expenditures or investments we make to expand and upgrade our teaching, administrative, research and other capabilities.
We purchased two office buildings in Beijing for an aggregate price of RMB231.9 million in 2016. The office buildings are mainly for teaching purposes, and to a lesser extent for administrative functions. We, through our wholly owned subsidiary in mainland China, sold one of the two office buildings and received the full payment of the sales proceed amounting to RMB92.0 million (US$14.4 million) in 2021 and incurred a loss on disposal amounting to RMB22.3 million (US$3.5 million). In March 2023, we signed a housing contract of the other office building with a consideration of RMB93.0 million (US$13.5 million), received a deposit of RMB18.6 million (US$ 2.7 million) in March 2023, and recognized an impairment loss of RMB11.6 million (US$1.7 million). We may continue to use the building until November 30, 2023. We also purchased a building in Qingdao and another one in Haikou for an aggregate price of RMB49.6 million in 2016. The purpose of these two buildings is for teaching purposes as learning centers to accommodate the growing demand in the local market and to take advantage of favorable local policies. We intended to sell the Qingdao building and the board of directors began to discuss and review the proposed sales of the Qingdao building in 2022. As the criteria for classifying such two buildings in Beijing and Qingdao as assets held for sale were met, such two buildings were confirmed and recognized as assets held for sale as of December 31, 2022. In February 2023, we signed a letter of intent from a third party to sell the Qingdao building with a total consideration of RMB26.1 million (US$3.8 million), and we received a deposit of RMB0.2 million (US$0.03 million) in March 2023.
We may continue to invest in our teaching, administrative, research and other capabilities as our business further develops. Although we will evaluate the feasibility of each property purchase for the good of our business operations, we are likely to incur costs associated with these investments earlier than some of the anticipated benefits and the return on these investments may be lower, or may develop more slowly, than we expect. We may not be able to recover our capital expenditures or investments, in part or in full, or the recovery of these capital expenditures or investments may take longer than expected. As a result, the carrying value of the related assets may be subject to an impairment charge, which could adversely affect our profitability.
Our strategy of investments and acquiring complementary businesses and assets may fail.
As part of our business strategy, we have pursued, and intend to continue to pursue, selective strategic investments and acquisitions of businesses and assets that complement our existing business. Investments and acquisitions involve uncertainties and risks, including:
| ● | potential ongoing financial obligations and unforeseen or hidden liabilities, including liability for infringement of third-party copyrights or other intellectual property; |
| ● | failure to achieve the intended objectives, benefits or revenue-enhancing opportunities; |
| ● | costs and difficulties of integrating acquired businesses and managing a larger business; |
| ● | potentially significant goodwill impairment charges; |
| ● | high acquisition and financing costs; |
| ● | possible loss of key employees of a target business; |
| ● | potential claims or litigation regarding our board’s exercise of its duty of care and other duties required under applicable law in connection with any of our significant acquisitions or investments approved by the board; |
| ● | diversion of resources and management attention; and |
31
| ● | in the case of acquisitions of businesses or assets outside mainland China, the need to integrate operations across different business cultures and languages and to address the particular economic, currency, political, and regulatory risks associated with specific countries. |
Any failure to address these risks successfully may have a material and adverse effect on our financial condition and results of operations. Investments and acquisitions may require a significant amount of capital investment, which would decrease the amount of cash available for working capital or capital expenditures. In addition, if we use our equity securities to pay for investments and acquisitions, we may dilute the value of our ADSs and the underlying ordinary shares. If we borrow funds to finance investments and acquisitions, such debt instruments may contain restrictive covenants that could, among other things, restrict us from distributing dividends. Moreover, acquisitions may also generate significant amortization expenses related to intangible assets. We may also incur impairment charges to earnings for investments and acquired businesses and assets which are determined to be impaired, and recognize the proportional share of the net losses of the investees to the extent of the amount of the investments for the equity method investments.
The geographic concentration of our learning centers may unfavorably impact our operations.
We derive a substantial portion of our net revenues from our entities in Beijing and Hangzhou. Revenue derived from the entities in Beijing accounted for 17.2%, 16.2% and 14.5% of our net revenues in 2020, 2021 and 2022, respectively. Revenue derived from the entities in Hangzhou accounted for 13.9%, 11.1% and 10.2% of our net revenues in 2020, 2021 and 2022, respectively. As a result of this geographic concentration, our results of operations are significantly affected by economic conditions in Beijing and Hangzhou. Furthermore, any natural disaster or health epidemics affecting the Beijing and Hangzhou regions could significantly impact our operations. Although we have been and will be exploring opportunities of setting up additional learning centers in second-tier or third-tier cities, we expect that we will continue to derive a substantial portion of our net revenues from Beijing and Hangzhou in the near future. Deterioration in economic conditions and the professional services industries in these markets could decrease the demand for our courses, which in turn could negatively impact our operations and business prospects.
Our historical financial and operating results may not be indicative of future performance.
Although we commenced operations in 2002, our significant business growth and expansion began in 2009, and certain of our courses, especially our STEAM education courses, were only developed in recent years. Our business and our prospects must be evaluated in light of the risks and uncertainties encountered by companies at a comparable stage of development. Furthermore, our results of operations may vary from period to period in response to a variety of other factors, including general economic conditions and regulations, government actions pertaining to the professional education services sector in China, changes in spending on professional education services, our ability to control cost of revenues and operating expenses and non-recurring charges incurred in connection with acquisitions or other extraordinary transactions or under unexpected circumstances. Due to the above factors, some of which are beyond our control, our historical financial and operating results may not be indicative of our future performance, and you should not rely on our past results or our historic growth rates as indicators of our future performance.
Our ability to broadcast our lectures live and to offer online learning modules on TTS, TMOOC.cn and 61it.cn depends upon the performance and reliability of our systems and the internet infrastructure and telecommunications networks in China.
We deliver live broadcasts of our lectures via a dedicated network of China Telecom and China Unicom on third-party live broadcasting platforms to terminals located in selected learning centers with high student enrollment and via public internet infrastructure to other learning centers. Any unscheduled service interruption of the internet infrastructure and telecommunications networks in China could cause us to be unable to deliver these live broadcasts, forcing us to resort to using pre-recorded lectures in the event of such service interruptions. Our inability to broadcast live lectures during service interruptions may damage the quality of our education and student experience, which may hurt our reputation and negatively impact our financial condition and results of operations. Furthermore, our gross profit and net income could be adversely affected if the prices that we pay for telecommunications and internet services rise significantly.
32
Our ability to offer online learning modules also depends on the performance and reliability of the internet infrastructure in China. Disruptions to the internet infrastructure of China may deny our students access to the learning functionalities on our TTS, TMOOC.cn or 61it.cn, which may hinder students from effectively learning our education contents. Furthermore, increases in the traffic on TTS, TMOOC.cn or 61it.cn could also strain the capacity of our existing computer systems, which could lead to slower response times or system failures. This would cause a disruption or suspension in our course offerings, which would hurt our brands and reputation and negatively affect our revenue growth. We may need to incur additional costs to improve our systems in order to accommodate increased demand if we anticipate that our systems cannot handle higher traffic volume in the future.
We have limited insurance coverage for our operations in China.
Insurance companies in China currently do not offer as extensive an array of insurance products as insurance companies do in more developed economies. We have determined that the risks of disruption or liability from our business, the loss or damage to our fixed assets, including our equipment and office furniture, the cost of insuring for these risks, and the difficulties associated with acquiring such insurance on commercially reasonable terms render it commercially impractical for us to have such insurance. We do not have any business interruption, litigation or property insurance coverage for our operations in mainland China. Any uninsured occurrence of personal injury, loss or damage to fixed assets, or litigation or business disruption may result in the incurrence of substantial costs and the diversion of resources, which could have an adverse effect on our operating results.
Our business is subject to seasonal fluctuations, which may cause our operating results to fluctuate from quarter to quarter. This may result in volatility and adversely affect the price of our ADSs.
We have experienced, and expect to continue to experience, seasonal fluctuations in our net revenues and results of operations, primarily due to seasonal changes in student enrollment. Historically, our courses tend to have the largest student enrollment, cash collection and net revenues in the third and fourth quarters, although the seasonal fluctuation was to some extent eased in the fourth quarter of 2022 due to the impact of COVID-19 in China. We generally generate less tuition fees in the first quarter of each year due to the Chinese New Year holiday. Our expenses, however, do not necessarily correspond to changes in our student enrollment and net revenues. We make investments in marketing and promotion, instructor recruitment and training and course development throughout the year. We expect quarterly fluctuations in our net revenues and results of operations to continue. These fluctuations could result in volatility and adversely affect the price of our ADSs. As our net revenues grow, these seasonal fluctuations may become more pronounced.
Higher labor costs and inflation in China may adversely affect our business and our profitability.
Labor costs in China have risen in recent years. We employed 7,955 employees in mainland China as of December 31, 2022. The increases in labor cost may erode our profitability and materially harm our business, financial condition and results of operations. In addition, the PRC government has promulgated laws and regulations to enhance labor protection, such as the Labor Contract Law and the Social Insurance Law, which are also expected to cause our labor costs to increase. As the interpretation and implementation of these new laws and regulations are still evolving, our employment practices may not be at all times be deemed in compliance with the new laws and regulations. If we are subject to severe penalties or incur significant liabilities in connection with labor disputes or investigation, our business and profitability may be adversely affected.
Although we have not in the past been materially affected by inflation since our inception, we can provide no assurance that we will not be affected in the future by higher rates of inflation in China.
33
We have granted share-based awards and may grant more share-based awards in the future, which may reduce our net income.
In February 2014, we adopted a 2014 share incentive plan, or the 2014 Plan. Pursuant to the 2014 Plan, we may issue options, restricted shares and restricted share units to our qualified employees, directors and consultants on a regular basis. The maximum aggregate number of shares which may be issued pursuant to all awards under the 2014 Plan, or the Award Pool, is 1,833,696, provided that the shares reserved in the Award Pool shall be increased on the first day of each calendar year, commencing on January 1, 2015, if the unissued shares reserved in the Award Pool on such day account for less than 2% of the total number of shares issued and outstanding on a fully diluted basis on December 31 of the immediately preceding calendar year, as a result of which increase the shares unissued and reserved in the Award Pool immediately after each such increase shall equal 2% of the total number of shares issued and outstanding on a fully diluted basis on December 31 of the immediately preceding calendar year. As a result of grants and potential future grants under the 2014 Plan, we have incurred and will continue to incur share-based compensation expenses. As of December 31, 2022, the unrecognized compensation cost related to unvested options and non-vested shares amounted to RMB6.7 million (US$1.0 million) and RMB4.4 million (US$0.6 million), respectively, which will be recognized over a weighted average period of 4.38 years and 0.71 year, respectively. Expenses associated with share-based compensation awards granted under our share plan may reduce our future net income. However, if we limit the size of grants under our share plan to minimize share-based compensation expenses, we may not be able to attract or retain key personnel.
Any natural catastrophes, severe weather conditions, health epidemics and other extraordinary events could severely disrupt our business operations.
The occurrence of natural catastrophes such as earthquakes, floods, typhoons, tsunamis or any acts of terrorism may result in significant property damages as well as loss of revenues due to interruptions in our business operations. In addition to COVID-19, health epidemics such as outbreaks, Zika, Ebola, avian influenza, severe acute respiratory syndrome (SARS) or the influenza A (H1N1), and severe weather conditions such as snow storm and hazardous air pollution, as well as the government measures adopted in response to these events, could require the temporary closure of our offices and learning centers and quarantines of our employees.
Furthermore, our ability to broadcast live lectures and provide our education services through TTS, TMOOC.cn or 61it.cn depends on the continuing operation of our technology system, which is vulnerable to damage or interruption from natural catastrophes and other extraordinary events. Our disaster recovery planning cannot account for every conceivable possibility. Any damage to or failure of our technology system could result in interruptions in our services, and our brands could be damaged if students believe our systems are unreliable. Such disruptions could severely interfere with our business operations and adversely affect our results of operations.
34
Risks Related to Our Corporate Structure
If the PRC government finds that the agreements that establish the structure for holding our ICP license do not comply with applicable laws and regulations of mainland China, or if these laws and regulations or the interpretation of existing laws and regulations change in the future, we could be subject to severe penalties or be forced to relinquish our interests in those operations.
Prior to 2012, we conducted a substantial portion of our operations through the consolidated VIEs and their subsidiaries and schools. On January 30, 2012, the PRC Catalogue for the Guidance of Foreign Investment Industries (amended) became effective, which listed professional education service as an industry for which foreign investments are “encouraged” by the government. On April 10, 2015, the new PRC Catalogue for the Guidance of Foreign Investment Industries (amended) became effective, which listed non-accredited professional education service as an industry for which foreign investments are “encouraged” by the government. On July 28, 2017, the new PRC Catalogue for the Guidance of Foreign Investment Industries (amended) became effective, which listed non-accredited professional education service as an industry for which foreign investments are “encouraged” by the government. The Catalog of Industries for Encouraged Foreign Investment (2020 Edition), which became effective on January 27, 2021, and the Catalog of Encouraged Industries for Foreign Investment (2022 Edition), which took effect on January 1, 2023, both listed non-accredited professional education service as an industry for which foreign investments are “encouraged” by the government. In light of such change of law, starting from the second half of 2012, we began to transfer the operations, including related assets and liabilities, of the consolidated VIEs to Tarena Tech, and its subsidiaries and schools. All of our learning center operations of VIEs had been transferred to Tarena Tech and its subsidiaries and schools before 2018, while one of our learning centers was transferred back to Beijing Tarena for business operation purpose in 2018. In 2019, three of our learning centers, which provide online education services, were transferred back to Beijing Tarena for business operation purpose, and one school was newly set up through Beijing Tarena. In 2020 and 2021, three and two schools were newly set up through Beijing Tarena, respectively. In February 2023, one school was transferred to a subsidiary of Beijing Tarena.
Pursuant to the Provisions on Administration of Foreign Invested Telecommunications Enterprises promulgated by the State Council on December 11, 2001, as amended on September 10, 2008, February 6, 2016 and March 29, 2022, the ultimate foreign equity ownership in a value-added telecommunications services provider may not exceed 50%. The latest amended version cancelled the previous requirements on the primary foreign investor’s performance and operational experience and requirements on approvals from the MIIT, and the Ministry of Commerce, or the MOFCOM, or their authorized local counterparts. However, this modification is relatively new, uncertainties still exist in relation to its interpretation and implementation. Although the Special Administrative Measures for Access of Foreign Investment (Negative List) (2021 Edition), or the Negative List, jointly issued by the NDRC and the MOFCOM on December 27, 2021, and effective from January 1, 2022, and Circular of the Ministry of Industry and Information Technology on Liberalizing the Restrictions on Foreign Shareholding Percentages in Online Data Processing and Transaction Processing Business (For-profit E-commerce Business), or the Circular 196, promulgated by the MIIT in June 2015, allow a foreign investor to own up to 100% of the total equity interest in e-commerce business, domestic multi-party communication, storage and forwarding classes and call centers, we have not engaged in any such business. Due to the foreign ownership restriction on internet content and other value-added telecommunication services, we operate our TMOOC.cn website through Beijing Tarena, and such website has been included in the permitted operation scope under the ICP license held by Beijing Tarena. We operate our 61it.cn website through Beijing Tongcheng, and such website has been included in the permitted operation scope under the ICP license held by Beijing Tongcheng. Beijing Tarena is 70% owned by Mr. Shaoyun Han, our founder and chairman, and 30% owned by Mr. Jianguang Li, our independent director. Beijing Tongcheng is 70% owned by Mr. Shaoyun Han, our founder and chairman, and 30% owned by Mr. Shenghuan Feng, our employee. Mr. Han, Mr. Li and Mr. Feng are all citizens of mainland China. We entered into a series of contractual arrangements with Beijing Tarena, Beijing Tongcheng and their shareholders, which enable us to:
| ● | exercise effective financial control over Beijing Tarena and Beijing Tongcheng; |
| ● | receive substantially all of the economic benefits and bear the obligation to absorb substantially all of the losses of Beijing Tarena and Beijing Tongcheng; and |
| ● | have an exclusive option to purchase all or part of the equity interests in Beijing Tarena and Beijing Tongcheng when and to the extent permitted by laws of mainland China. |
Because of these contractual arrangements, we are the primary beneficiary of Beijing Tarena and Beijing Tongcheng and consolidate their financial results in our consolidated financial statements in accordance with U.S. GAAP. For a detailed discussion of these contractual arrangements, see “Item 4. Information on the Company—C. Organizational Structure.” Investors in our ADSs thus are not purchasing equity interest in the variable interest entities in mainland China but instead are purchasing equity interest in a Cayman Islands holding company with no equity ownership in the variable interest entities.
35
Han Kun Law Offices, our PRC legal counsel, is of the opinion that (i) the ownership structure of Beijing Tarena and Tarena Tech and the ownership structure of Beijing Tongcheng and Tongcheng Shidai will not result in any violation of laws or regulations of mainland China currently in effect; and (ii) the contractual arrangements among Tarena Tech, Beijing Tarena and its shareholders and the contractual arrangements among Tongcheng Shidai, Beijing Tongcheng and its shareholders governed by laws of mainland China are valid, binding and enforceable, and will not result in any violation of laws or regulations of mainland China currently in effect.
There are, however, substantial uncertainties regarding the interpretation and application of current or future laws and regulations of mainland China concerning foreign investment in mainland China, and their application to and effect on the legality, binding effect and enforceability of the contractual arrangements. In particular, we cannot rule out the possibility that PRC regulatory authorities, courts or arbitral tribunals may in the future adopt a different or contrary interpretation or take a view that is inconsistent with the opinion of our PRC legal counsel. It is uncertain whether any new laws or regulations of mainland China relating to VIE will be adopted or if adopted, what they would provide. For example, on February 17, 2023, the CSRC issued the Trial Administrative Measures of Overseas Securities Offering and Listing by Domestic Companies, or the Overseas Listing Regulations, and five supporting guidelines, which was aimed to regulate both direct and indirect overseas offering and listing of mainland China domestic companies’ securities by adopting a filing-based regulatory regime. Companies in mainland China that seek to offer and list securities in overseas markets, in direct or indirect means, are required to fulfill the filing procedures with the CSRC and submit relevant information. At the press conference in relation to the promulgation of the Overseas Listing Regulations on February 17, 2023, the CSRC officials clarified that, as for companies seeking overseas offering and listing with VIE structures and applying to file with the CSRC, the CSRC will solicit opinions from relevant PRC regulatory authorities and proceed with the filing of the overseas listing of such companies if such companies duly meet the compliance requirements. If we fail to complete the filing with the CSRC in a timely manner, or at all, for our further capital raising activities, which are subject to filing requirements under the Overseas Listing Regulations, due to our VIE structure, we may be required to unwind the VIEs or adjust our business operations to meet the filing requirements and our ability to raise or utilize funds could be materially and adversely affected. However, as the Overseas Listing Regulations was recently promulgated, it remains uncertain as to its interpretation, implementation and enforcement, in particular, for companies with VIE structures, and there also remain uncertainties how they will affect our operations in mainland China and our future capital-raising activities. On March 15, 2019, the National People’s Congress approved the Foreign Investment Law, which came into effect on January 1, 2020. Under the Foreign Investment Law, “foreign investment” refers to the investment activities directly or indirectly conducted by foreign individuals, enterprises or other entities in mainland China. Although the PRC Foreign Investment Law does not explicitly classify contractual arrangements as a form of foreign investment, there is no assurance that foreign investment via contractual arrangement would not be interpreted as a type of indirect foreign investment activities under the definition of “foreign investment” in the future. See “Item 4. Information on the Company—B. Business Overview—Government Regulations—Regulations on Value–Added Telecommunications Services—The Foreign Investment Law” and “Item.3. Key Information—D. Risk Factors—Risks Related to Doing Business in China—Uncertainties exist with respect to the interpretation and implementation of the newly enacted PRC Foreign Investment Law and how it may impact the viability of our current corporate structure, corporate governance and business operations.”
Our holding company in the Cayman Islands, the variable interest entities, and investments in our Company face uncertainty about potential future actions by the PRC government that could affect the enforceability of the contractual arrangements with the variable interest entities and, consequently, the business, financial condition, and results of operations of the variable interest entities and our Company as a group. In addition, our ADSs may decline in value or become worthless if we are unable to assert our contractual control rights over the assets of the variable interest entities, which contributed 6.4% of our revenues in 2022. If we, Beijing Tarena or Beijing Tongcheng is found to be in violation of any existing or future laws or regulations of mainland China, or such arrangement is determined as illegal and invalid by the PRC court, arbitral tribunal or regulatory authorities, or if we fail to obtain, maintain or renew any of the required permits or approvals, the relevant PRC regulatory authorities would have broad discretion to take action in dealing with such violations or failures, including:
| ● | revoking the business and operating licenses of our subsidiaries in mainland China, Beijing Tarena, and Beijing Tongcheng; |
| ● | discontinuing or restricting the conduct of any transactions between our subsidiaries in mainland China, Beijing Tarena, and Beijing Tongcheng; |
| ● | imposing fines, confiscating the income from Beijing Tarena or Beijing Tongcheng, or imposing other requirements with which we, Beijing Tarena or Beijing Tongcheng may not be able to comply; or |
| ● | requiring us to restructure our ownership structure or operations, including terminating the contractual arrangements with Beijing Tarena or Beijing Tongcheng and deregistering the equity pledges of Beijing Tarena or Beijing Tongcheng. |
36
We launched our TMOOC.cn online learning platform in March 2015 and 61it.cn online learning platform in July 2018 to cover a broader customer base. TMOOC.cn features sample lecture videos and class materials covering our course subjects. We offer our class students the opportunity to complete a portion of lessons online using TMOOC.cn, especially during the temporary closure of our learning centers due to the COVID-19 pandemic. We launched 61it.cn to deliver online live instruction of our IT-focused supplementary STEAM education courses to students aged between three and eighteen. 61it.cn features an OMO-based interactive classroom and leveled class materials covering multiple programming languages such as Scratch, Python, Javascript, HTML, CSS and C++. TMOOC.cn and 61it.cn are also important for our marketing efforts. Therefore, the imposition of any of these penalties could result in a material and adverse effect on our ability to provide online education services and conduct our marketing and promotional activities through TMOOC.cn and 61it.cn Beijing Tarena and Beijing Tongcheng have added our TMOOC.cn and 61it.cn websites under their ICP licenses.
If the relevant PRC authorities determine that we can no longer own and operate certain of our learning centers through our subsidiaries in mainland China, we may need to restructure the ownership and operation of these learning centers (including possibly transferring these learning centers to the consolidated VIEs), our business may be disrupted and we may be exposed to increased risks associated with the contractual arrangements relating to the consolidated VIEs.
Prior to 2012, we operated a substantial portion of our learning centers through the consolidated VIEs and their subsidiaries and schools. After the PRC Catalogue for the Guidance of Foreign Investment Industries became effective on January 30, 2012, amended in 2015 and 2017 and replaced by the New Catalog of Industries for Encouraged Foreign Investment (2022 Edition) on January 1, 2023, foreign investment in non-accredited professional education services is now “encouraged” in mainland China and there is no limitation with respect to maximum percentage of foreign ownership in a company conducting business in this area.
In light of such change of law, starting from the second half of 2012, we began to transfer the operations, including related assets and liabilities, of the consolidated VIEs to our wholly owned subsidiary, Tarena Tech, and its subsidiaries. All of our learning center operations of VIEs had been transferred to Tarena Tech and its subsidiaries and schools before 2018, while one of our learning centers was transferred back to Beijing Tarena for business operation purpose in 2018. In 2019, three of our learning centers which provide online education services were transferred back to Beijing Tarena for business operation purpose and one school was newly set up through Beijing Tarena. In 2020 and 2021, three and two schools were newly set up through Beijing Tarena, respectively. In February 2023, one school was transferred to a subsidiary of Beijing Tarena. As of December 31, 2022, we operated 58 of our learning centers through private schools owned by us. These 58 learning centers in the aggregate accounted for 12.9% of our STEAM education student enrollments in 2022 and accounted for 34.2% of our professional education student enrollments, respectively.
37
However, there are still uncertainties under current laws of mainland China as to whether a wholly foreign-owned enterprise (such as Tarena Tech) is allowed to indirectly invest in and own private schools through its subsidiaries in mainland China. On the one hand, the Catalog of Industries for Encouraged Foreign Investment (2022 Edition) encourages and permits 100% foreign ownership of non-accredited professional training business in mainland China and the Private Education Law does not expressly prohibit a subsidiary of a foreign-invested enterprise from investing in private schools. The Amendment to the Private Education Law Implementation Rules provides that foreign-invested enterprises established in mainland China and social organizations controlled by any foreign entity are prohibited from establishing or participating in establishing private schools to provide compulsory education; and the establishment of any other type of private school is subject to the provisions of the State on foreign investment. Moreover, the Alleviating Burden Opinions specifies that foreign capital is prohibited from controlling or participating in any academic after-school tutoring institutions through mergers and acquisitions, entrusted operation, joining franchise or variable interest entities, but has not expressly imposed restriction on non-academic after-school tutoring institutions. On the other hand, according to the Private Education Law, Chinese-foreign cooperation in operating schools is specifically governed by the Regulations on Operating Chinese-foreign Schools and its implementing rules, which requires specific approvals from those governmental authorities in charge of either human resources and social security or education and requires any foreign party to such Chinese-foreign cooperation in operating schools to be an educational institution with relevant experience in providing educational services outside mainland China. In addition, the Regulations on Operating Chinese-foreign Schools prohibits foreign institutions or individuals from independently establishing schools which provide educational services mainly for Chinese citizens in mainland China. It remains uncertain as to how and to what extent the Alleviating Burden Opinions may affect the regulation and administration on non-academic after-school tutoring institutions. In addition, there are substantial uncertainties regarding the interpretation and application of current and future laws and regulations of mainland China. In practice, different local authorities have different views and administrative policies on whether foreign institutions or individuals are permitted to use their direct or indirect wholly owned subsidiaries incorporated in mainland China to establish a school under the Private Education Law without violating the Regulations on Operating Chinese-foreign Schools. As of March 31, 2023, 51 private schools sponsored by our wholly owned subsidiaries in mainland China have obtained private school operating permits, and based on the results of verbal inquiries with the relevant governmental authorities of human resources and social security or education, we believe that the relevant government authorities have not challenged and are unlikely to challenge the ownership structure of our schools. However, if the relevant PRC government authorities determine in the future that we can no longer own and operate our schools and their related learning centers through our subsidiaries in mainland China, which are considered ineligible to act as sponsors of private schools, we may need to transfer these schools and the related learning centers to the consolidated VIEs, which may severely disrupt our business and expose us to increased risks associated with the contractual arrangements relating to the consolidated VIEs. See “Item.3. Key Information—D. Risk Factors—Risks Related to Our Corporate Structure.” If we fail to restructure the ownership and operation of these schools or otherwise accommodate requests from the relevant PRC human resources and social security or education regulatory authorities in a timely manner or to their satisfaction, we may be subject to fines, the suspension or ceasing of our operations or other penalties, which may materially and adversely affect our business and results of operations.
Any failure by Beijing Tarena, Beijing Tongcheng or their shareholders to perform their obligations under our contractual arrangements with them would have an adverse effect on our business.
If Beijing Tarena, Beijing Tongcheng or their shareholders fail to perform their obligations under their contractual arrangements with us, we may have to incur substantial costs and expend additional resources to enforce such arrangements. We may also have to rely on legal remedies under laws of mainland China, including seeking specific performance or injunctive relief, and claiming damages, which we cannot assure you will be effective. For example, if the shareholders of Beijing Tarena or Beijing Tongcheng were to refuse to transfer their equity interest in Beijing Tarena or Beijing Tongcheng to us or our designee if we exercise the exclusive option agreements pursuant to these contractual arrangements, or if they were otherwise to act in bad faith toward us, then we may have to take legal actions to compel them to perform their contractual obligations.
All the agreements under our contractual arrangements are governed by laws of mainland China and provide for the resolution of disputes through arbitration in mainland China. Accordingly, these contracts would be interpreted in accordance with laws of mainland China and any disputes would be resolved in accordance with PRC legal procedures. The legal system in the PRC is not as developed as in some other jurisdictions, such as the United States. As a result, uncertainties in the PRC legal system could limit our ability to enforce these contractual arrangements. Under laws of mainland China, if the losing parties fail to carry out the arbitration awards within a prescribed time limit, the prevailing parties may only enforce the arbitration awards in PRC courts through arbitration award recognition proceedings, which would require additional expenses and delay. In the event we are unable to enforce these contractual arrangements, we may not be able to exert effective financial control over Beijing Tarena or Beijing Tongcheng, and our ability to conduct our business may be negatively affected.
38
If we had direct ownership of Beijing Tarena or Beijing Tongcheng, we would be able to exercise our rights as a shareholder to effect changes in the board of directors of Beijing Tarena or Beijing Tongcheng, which in turn could effect changes, subject to any applicable fiduciary obligations, at the management level. However, under the current contractual arrangements, we rely on the performance by Beijing Tarena, Beijing Tongcheng and their shareholders of their obligations under the contracts to exercise control over Beijing Tarena or Beijing Tongcheng. Meanwhile, there are very few precedents as to whether contractual arrangements would be judged to form effective control over variable interest entities through the contractual arrangements, or how contractual arrangements in the context of a variable interest entities should be interpreted or enforced by the PRC courts. Should legal actions become necessary, we cannot guarantee that the court will rule in favor of the enforceability of the variable interest entities contractual arrangements. In the event we are unable to enforce these contractual arrangements, or if we suffer significant delay or other obstacles in the process of enforcing these contractual arrangements, we may not be able to exert effective control over the variable interest entities, and our ability to conduct our business may be materially adversely affected. Therefore, our contractual arrangements with Beijing Tarena and Beijing Tongcheng may not be as effective in ensuring our control over the relevant portion of our business operations as direct ownership would be.
The shareholders of Beijing Tarena and Beijing Tongcheng may have potential conflicts of interest with us, which may materially and adversely affect our business and financial condition.
We have designated individuals who are PRC nationals to be the shareholders of Beijing Tarena and Beijing Tongcheng. The equity interests of Beijing Tarena are held by Mr. Shaoyun Han and Mr. Jianguang Li. The equity interests of Beijing Tongcheng are held by Mr. Shaoyun Han and Mr. Shenghuan Feng. The interests of these individuals as the shareholders of Beijing Tarena and Beijing Tongcheng may differ from the interests of our company as a whole. These shareholders may breach, or cause Beijing Tarena or Beijing Tongcheng to breach, or refuse to renew, the existing contractual arrangements we have with them and Beijing Tarena or Beijing Tongcheng, which would have a material and adverse effect on our ability to effectively control Beijing Tarena or Beijing Tongcheng. We cannot assure you that when conflicts of interest arise, any or all of these shareholders will act in the best interests of our company or such conflicts will be resolved in our favor.
Currently, we do not have any arrangements to address potential conflicts of interest between these shareholders and our company, except that we could exercise our purchase option under the purchase option agreement with these shareholders to request them to transfer all of their equity ownership in Beijing Tarena or Beijing Tongcheng to a mainland China entity or individual designated by us. We rely on Mr. Shaoyun Han and Mr. Jianguang Li, who are both our directors and who owe a fiduciary duty to our company, and Mr. Shenghuan Feng who is our employee, to comply with the terms and conditions of the contractual arrangements. If we cannot resolve any conflict of interest or dispute between us and the shareholders of Beijing Tarena or Beijing Tongcheng, we would have to rely on legal proceedings, which could result in disruption of our business and subject us to substantial uncertainty as to the outcome of any such legal proceedings.
Our contractual arrangements with the consolidated VIEs may be subject to scrutiny by the PRC tax authorities, and a finding that we owe additional taxes could substantially reduce our consolidated net income and the value of your investment.
Under laws and regulations of mainland China, arrangements and transactions among related parties may be subject to audit or challenge by the PRC tax authorities. We could face material and adverse tax consequences if the PRC tax authorities determine that the contractual arrangements among Tarena Tech, Tongcheng Shidai, and the consolidated VIEs did not represent an arms-length price and adjust the consolidated VIEs’ income in the form of a transfer pricing adjustment. A transfer pricing adjustment could, among other things, result in a reduction, for PRC tax purposes, of expense deductions recorded by the consolidated VIEs, which could in turn increase their tax liabilities without reducing our tax liabilities. In addition, the PRC tax authorities may impose late payment fees and other penalties on the consolidated VIEs for under-paid taxes. Our consolidated net income may be materially and adversely affected if our tax liabilities increase or if we are found to be subject to late payment fees or other penalties.
39
We may rely on dividends and other distributions on equity paid by our subsidiaries in mainland China to fund any cash and financing requirements we may have, and any limitation on the ability of our subsidiaries in mainland China to make payments to us could have a material and adverse effect on our ability to conduct our business.
We are a holding company, and we may rely on dividends and other distributions on equity paid by our subsidiaries in mainland China for our cash and financing requirements, including the funds necessary to pay dividends and other cash distributions to our shareholders and service any debt we may incur. If these subsidiaries incur debt on their own behalf in the future, the instruments governing the debt may restrict their ability to pay dividends or make other distributions to us. In addition, the PRC tax authorities may require any of our subsidiaries in mainland China to adjust its taxable income under the contractual arrangements it currently has in place with the variable interest entities in a manner that would materially and adversely affect its ability to pay dividends and other distributions to us. See “—Our contractual arrangements with the consolidated VIEs may be subject to scrutiny by the PRC tax authorities, and a finding that we owe additional taxes could substantially reduce our consolidated net income and the value of your investment.”
Under laws and regulations of mainland China, our wholly foreign-owned subsidiaries in mainland China may pay dividends only out of their respective accumulated profits as determined in accordance with accounting standards and regulations of mainland China. In addition, a mainland China enterprise is required to set aside at least 10% of its accumulated after-tax profits each year, if any, to fund certain statutory reserve funds, until the aggregate amount of such fund reaches 50% of its registered capital.
Any limitation on the ability of our subsidiaries in mainland China to pay dividends or make other distributions to us could materially and adversely limit our ability to grow, make investments or acquisitions that could be beneficial to our business, pay dividends, or otherwise fund and conduct our business. See also “—Risks Related to Doing Business in China—We are affected by the PRC Enterprise Income Tax Law, and we may be classified as a mainland China ‘resident enterprise’ for mainland China enterprise income tax purposes. Such classification would likely result in unfavorable tax consequences to us and our non-mainland China shareholders and have a material adverse effect on our results of operations and the value of your investment.”
If Beijing Tarena or Beijing Tongcheng becomes the subject of a bankruptcy or liquidation proceeding, we may lose the ability to use and enjoy its assets, which could materially and adversely affect our business.
Due to foreign ownership restrictions in the online value-added telecommunications business, we hold our ICP licenses through contractual arrangements with Beijing Tarena and Beijing Tongcheng as well as their shareholders. As part of these arrangements, Beijing Tarena and Beijing Tongcheng hold assets that are important to the operation of our business, including the domain name and ICP licenses for our TMOOC.cn and 61it.cn websites.
We do not have priority pledges and liens against Beijing Tarena’s or Beijing Tongcheng’s assets. As a contractual and property right matter, this lack of priority pledges and liens has remote risks. If Beijing Tarena or Beijing Tongcheng undergoes an involuntary liquidation proceeding, third-party creditors may claim rights to some or all of its assets and we may not have priority against such third-party creditors on Beijing Tarena’s or Beijing Tongcheng’s assets. If Beijing Tarena or Beijing Tongcheng liquidates, we may take part in the liquidation procedures as a general creditor under the PRC Enterprise Bankruptcy Law and recover any outstanding liabilities owed by Beijing Tarena to Tarena Tech or Beijing Tongcheng by Tongcheng Shidai under the applicable service agreements. To ameliorate the risks of an involuntary liquidation proceeding initiated by a third-party creditor, we closely monitor the operations and finances of Beijing Tarena and Beijing Tongcheng through carefully designed budgetary and internal controls to ensure that Beijing Tarena and Beijing Tongcheng is well capitalized and is highly unlikely to trigger any third-party monetary claims in excess of its assets and cash resources. Furthermore, Tarena Tech and Tongcheng Shidai have the ability, if necessary, to provide financial support to Beijing Tarena and Beijing Tongcheng, respectively, to prevent such an involuntary liquidation.
40
If the shareholders of Beijing Tarena or Beijing Tongcheng were to attempt to voluntarily dissolve or liquidate Beijing Tarena or Tongcheng Shidai without obtaining our prior consent, we could effectively prevent such unauthorized voluntary liquidation by exercising our right to request Beijing Tarena’s shareholders and Tongcheng Shidai’s shareholders to transfer all of their equity ownership interest to a mainland China entity or individual designated by us in accordance with the exclusive option agreements with the shareholders of Beijing Tarena and Beijing Tongcheng. In the event that the shareholders of Beijing Tarena or Beijing Tongcheng initiate a voluntary liquidation proceeding without our authorization or attempts to distribute the retained earnings or assets of Beijing Tarena or Beijing Tongcheng without our prior consent, we may need to resort to legal proceedings to enforce the terms of the contractual agreements. Any such legal proceeding may be costly and may divert our management’s time and attention away from the operation of our business, and the outcome of such legal proceeding would be uncertain. The uncertainties in legal proceedings to enforce the terms of the contractual agreements are mainly caused by laws of mainland China that prohibit domestic companies holding ICP licenses from assisting foreign investors in conducting value-added telecommunications business in mainland China. Under the MIIT Circular, a domestic company that holds an ICP license is prohibited from leasing, transferring or selling the license to foreign investors in any form, and from providing any assistance, including providing resources, sites or facilities, to foreign investors that conduct value-added telecommunications business illegally in mainland China.
If the custodians or authorized users of our controlling non-tangible assets, including chops and seals, fail to fulfill their responsibilities, or misappropriate or misuse these assets, our business and operations could be materially and adversely affected.
In mainland China, legal documents for corporate transactions, including agreements and contracts such as the leases and sales contracts that our business relies on, are typically executed using the chop or seal of the signing entity or with the signature of a legal representative whose designation is registered and filed with the relevant local branch of the SAMR. We generally execute legal documents by affixing chops or seals, rather than having the designated legal representatives sign the documents.
We have three major types of chops—corporate chops, contract chops and finance chops. We use corporate chops generally for documents to be submitted to government agencies, such as applications for changing business scope, directors or company name, and for legal letters. We use contract chops for executing leases and commercial contracts. We use finance chops generally for making and collecting payments, including but not limited to issuing invoices. Use of corporate chops and contract chops must be approved by our legal department and administrative department, and use of finance chops must be approved by our finance department. The chops of our subsidiaries and the consolidated VIEs are generally held by the relevant entities so that documents can be executed locally. Although we usually utilize chops to execute contracts, the registered legal representatives of our subsidiaries and the consolidated VIEs in mainland China have the apparent authority to enter into contracts on behalf of such entities without chops, unless such contracts set forth otherwise. All designated legal representatives of our subsidiaries and the consolidated VIEs in mainland China have signed employment agreements with us under which they agree to abide by duties they owe to us.
In order to maintain the physical security of our chops, we generally store them in secured locations accessible only to the department heads of the legal, administrative or finance departments. Our designated legal representatives generally do not have access to the chops. Although we monitor our employees, including the designated legal representatives of our subsidiaries and the consolidated VIEs in mainland China, the procedures may not be sufficient to prevent all instances of abuse or negligence. There is a risk that our employees or designated legal representatives could abuse their authority, for example, by binding the relevant subsidiary or consolidated VIEs with contracts against our interests, as we would be obligated to honor these contracts if the other contracting party acts in good faith in reliance on the apparent authority of our chops or signatures of our legal representatives. If any designated legal representative obtains control of the chop in an effort to obtain control over the relevant entity, we would need to have a shareholder or board resolution to designate a new legal representative and to take legal action to seek the return of the chop, apply for a new chop with the relevant authorities, or otherwise seek legal remedies for the legal representative’s misconduct. If any of the designated legal representatives obtains and misuses or misappropriates our chops and seals or other controlling intangible assets for whatever reason, we could experience disruption to our normal business operations. We may have to take corporate or legal action, which could involve significant time and resources to resolve while distracting management from our operations.
41
Risks Related to Doing Business in China
Uncertainties in the interpretation and enforcement of laws and regulations of mainland China could limit the legal protections available to you and us.
The PRC legal system is based on written statutes. Unlike common law systems, it is a system in which legal cases have limited value as precedents. In the late 1970s, the PRC government began to promulgate a comprehensive system of laws and regulations governing economic matters. The overall effect of legislation over the past three decades has significantly increased the protections afforded to various forms of foreign or private-sector investment in mainland China. Our subsidiaries in mainland China are subject to various laws and regulations of mainland China generally applicable to companies in mainland China. However, since these laws and regulations are relatively new and the PRC legal system continues to rapidly evolve, the interpretations of many laws, regulations and rules are not always uniform and enforcement of these laws, regulations and rules involve uncertainties.
From time to time, we may have to resort to administrative and court proceedings to enforce our legal rights. However, since PRC administrative and court authorities have significant discretion in interpreting and implementing statutory terms, it may be more difficult to evaluate the outcome of administrative and court proceedings and the level of legal protection we enjoy than in more developed legal systems. Furthermore, the PRC legal system is based in part on government policies and internal rules (some of which are not published in a timely manner or at all) some of which may have retroactive effect. As a result, we may not be aware of our violation of these policies and rules until sometime after the violation. Such uncertainties, including uncertainty over the scope and effect of our contractual, property (including intellectual property) and procedural rights, and any failure to respond to changes in the regulatory environment in mainland China could materially and adversely affect our business and impede our ability to continue our operations.
Changes in China’s economic, political or social conditions or government policies could have a material adverse effect on our business and operations.
Substantially all of our business operations are conducted in mainland China. Accordingly, our business, financial condition, results of operations and prospects may be influenced to a significant degree by political, economic and social conditions in China generally and by continued economic growth in China as a whole.
China’s economy differs from the economies of most developed countries in many respects, including the level of government involvement, level of development, growth rate, control of foreign exchange and allocation of resources. Although the PRC government has implemented measures since the late 1970s emphasizing the utilization of market forces for economic reform, the reduction of state ownership of productive assets, and the establishment of improved corporate governance in business enterprises, a substantial portion of productive assets in mainland China is still owned by the PRC government. In addition, the PRC government continues to play a significant role in regulating industry development by imposing industrial policies. The PRC government also has significant authority to exert influence on the ability of a China-based company, such as us, to conduct its business. Therefore, investors of our company and our business face potential uncertainty from China. The PRC government also exercises significant control over the PRC economic growth through allocating resources, controlling payment of foreign currency-denominated obligations, setting monetary policy, and providing preferential treatment to particular industries or companies.
While China’s economy has experienced significant growth over the past decades, growth has been uneven, both geographically and among various sectors of the economy, and the rate of growth has been slowing. Some of the government measures may benefit the overall Chinese economy, but may have a negative effect on us. For example, our financial condition and results of operations may be adversely affected by government control over capital investments or changes in tax regulations. Any stimulus measures designed to boost the Chinese economy may contribute to higher inflation, which could adversely affect our results of operations and financial condition.
42
COVID-19 had a severe and negative impact on the Chinese and the global economy and its impact in the future remains uncertain. Whether this will lead to a prolonged downturn in the economy is still unknown. Even before the outbreak of COVID-19, the global macroeconomic environment was facing numerous challenges. The growth rate of the Chinese economy has gradually slowed in recent years and the trend may continue. There is considerable uncertainty related to the tightening monetary and fiscal policies which had been adopted by the central banks and financial authorities of some of the world’s leading economies, which may have a material and adverse impact on the global and Chinese economy. There have been concerns over unrest, terrorist threats and potential wars in the Middle East, Europe and Africa. Additionally, the Russia-Ukraine war has caused, and continues to intensify, significant geopolitical tensions in Europe and across the world. The resulting sanctions are expected to have significant impacts on the economic conditions of the targeted countries and may disrupt global markets. There have also been concerns about the relationship between China and other countries, including the surrounding Asian countries, which may potentially have economic effects. In particular, there is significant uncertainty about the future relationship between the United States and China with respect to trade policies, treaties, government regulations and tariffs. Economic conditions in China are sensitive to global economic conditions, as well as changes in domestic economic and political policies and the expected or perceived overall economic growth rate in China. Any severe or prolonged slowdown in the global or Chinese economy may materially and adversely affect our business, results of operations and financial condition.
The PRC government’s significant oversight and discretion over our business operation could result in a material adverse change in our operations and the value of our ADSs.
We conduct our business primarily in mainland China. Our operations in mainland China are governed by laws and regulations of mainland China. The PRC government has significant oversight and discretion over the conduct of our business, and may intervene or influence our operations. The PRC government has recently published new policies that significantly affected certain industries and we cannot rule out the possibility that it will in the future release regulations or policies that directly or indirectly affect our industry or require us to seek additional permission to continue our operations, which could result in a material adverse change in our operation, and our ordinary shares and ADSs may decline in value or become worthless.
Our ADSs will be prohibited from trading in the United States under the Holding Foreign Companies Accountable Act, or the HFCA Act, in the future if the PCAOB is unable to inspect or investigate completely our auditors. The delisting of our ADSs, or the threat of their being delisted, may materially and adversely affect the value of your investment.
Pursuant to the Holding Foreign Companies Accountable Act, if the SEC determines that we have filed audit reports issued by a registered public accounting firm that has not been subject to inspections by the PCAOB for two consecutive years, the SEC will prohibit our shares or the ADSs from being traded on a national securities exchange or in the over-the-counter trading market in the United States. On December 16, 2021, the PCAOB issued a report to notify the SEC of its determination that the PCAOB was unable to inspect or investigate completely registered public accounting firms headquartered in mainland China and Hong Kong. On December 15, 2022, the PCAOB removed mainland China and Hong Kong from the list of jurisdictions where it is unable to inspect or investigate completely registered public accounting firms.
Our current auditor, Marcum Asia CPAs, LLP, or Marcum Asia, the independent registered public accounting firm that issues the audit report included elsewhere in this annual report, as an auditor of companies that are traded publicly in the United States and a firm registered with the Public Company Accounting Oversight Board (United States), or the PCAOB, is subject to laws in the United States pursuant to which the PCAOB conducts regular inspections to assess its compliance with the applicable professional standards. Marcum Asia, whose audit report is included in this annual report on Form 20-F, is headquartered in New York, New York, and was not included in the list of PCAOB Identified Firms in the PCAOB Determination Report issued in December, 2021.
43
Our ability to retain an auditor subject to PCAOB inspection and investigation, including but not limited to inspection of the audit working papers related to us, may depend on the relevant positions of U.S. and Chinese regulators. Marcum Asia’s audit working papers related to us are located in mainland China. With respect to audits of companies with operations in mainland China, such as the Company, there are uncertainties about the ability of our auditor to fully cooperate with a request by the PCAOB for audit working papers in mainland China without the approval of Chinese authorities. Each year, the PCAOB will determine whether it can inspect and investigate completely audit firms in mainland China and Hong Kong, among other jurisdictions. Whether the PCAOB will be able to conduct inspections of our auditor, including but not limited to inspection of the audit working papers related to us, in the future is subject to substantial uncertainty and depends on a number of factors out of our, and our auditor’s, control. If the PCAOB determines in the future that it no longer has full access to inspect and investigate completely the auditors we retain to issue an audit report on our financial statements filed with the Securities and Exchange Commission, we would be identified as a Commission-Identified Issuer following the filing of the annual report on Form 20-F for the relevant fiscal year. In accordance with the HFCAA, our securities would be prohibited from being traded on a national securities exchange or in the over-the-counter trading market in the United States if we are identified as a Commission-Identified Issuer for two consecutive years in the future. If our shares and ADSs are prohibited from trading in the United States, there is no certainty that we will be able to list on a non-U.S. exchange or that a market for our shares will develop outside of the United States. A prohibition of being able to trade in the United States would substantially impair your ability to sell or purchase our ADSs when you wish to do so, and the risk and uncertainty associated with delisting would have a negative impact on the price of our ADSs. Also, such a prohibition would significantly affect our ability to raise capital on terms acceptable to us, or at all, which would have a material adverse impact on our business, financial condition, and prospects.
We are affected by the PRC Enterprise Income Tax Law, and we may be classified as a mainland China“resident enterprise” for mainland China enterprise income tax purposes. Such classification would likely result in unfavorable tax consequences to us and our non-mainland China shareholders and have a material adverse effect on our results of operations and the value of your investment.
Under the PRC Enterprise Income Tax Law, or the EIT Law, that became effective on January 1, 2008, as amended on February 24, 2017, and December 29, 2018, an enterprise established outside mainland China with “de facto management bodies” within mainland China is considered a mainland China “resident enterprise” for mainland China enterprise income tax purposes and is generally subject to a uniform 25% enterprise income tax rate on its worldwide income. Under the Implementation Rules to the EIT Law, a “de facto management body” is defined as a body that has material and overall management and control over the manufacturing and business operations, personnel and human resources, finances and properties of an enterprise. In addition, a circular, known as Circular 82, issued in April 2009, as amended in January 2014 and December 2017, by the State Administration of Taxation, or the SAT, specifies that certain offshore incorporated enterprises controlled by mainland China enterprises or mainland China enterprise groups will be classified as mainland China resident enterprises if the following are located or resident in mainland China: senior management personnel and departments that are responsible for daily production, operation and management; financial and personnel decision making bodies; key properties, accounting books, company seals, and minutes of board meetings and shareholders’ meetings; and half or more of the senior management or directors having voting rights. Circular 82 also clarified that dividends and other income paid by such “resident enterprises” will be considered to be mainland China source income, subject to mainland China withholding tax, currently at a rate of 10%, when recognized by shareholders that are non-mainland China resident enterprises. Further to Circular 82, the SAT issued a bulletin, known as Bulletin 45, which took effect on September 1, 2011, to provide more guidance on the implementation of Circular 82 and clarify the reporting and filing obligations of such “Chinese-controlled offshore-incorporated resident enterprises.” Bulletin 45 provides procedures and administrative details for the determination of mainland China resident enterprise status and administration on post-determination matters. Although both Circular 82 and Bulletin 45 only apply to offshore enterprises controlled by mainland China enterprises and there are currently no further rules or precedents governing the procedures and specific criteria for determining the “de facto management body” for a company like ours, or controlled by mainland China enterprise groups, not those controlled by mainland China individuals or foreign individuals like us, the determining criteria set forth in Circular 82 and Bulletin 45 may reflect the SAT’s general position on how the “de facto management body” test should be applied in determining the tax resident enterprise status of offshore enterprises, regardless of whether they are controlled by mainland China enterprises, mainland China enterprise groups or by mainland China or foreign individuals.
44
We do not believe that Tarena International, Inc. meets all of the conditions above and thus we do not believe that Tarena International, Inc. is a mainland China resident enterprise, despite the fact that all of the members of our management team as well as the management team of our offshore holding company are located in mainland China. However, if the PRC tax authorities determine that Tarena International, Inc. is a mainland China resident enterprise for mainland China enterprise income tax purposes, a number of unfavorable mainland China tax consequences could follow. First, we will be subject to the uniform 25% enterprise income tax on our worldwide income, which could materially reduce our net income. In addition, we will also be subject to mainland China enterprise income tax reporting obligations. Second, although dividends paid by one mainland China tax resident to another mainland China tax resident should qualify as “tax-exempt income” under the EIT Law, we cannot assure you that such dividends will not be subject to a 10% withholding tax, as the PRC foreign exchange control authorities, which enforce the withholding tax on dividends, and the PRC tax authorities, have not yet issued guidance with respect to the processing of outbound remittances to entities that are not controlled by any mainland China enterprise or enterprise group and treated as resident enterprises for mainland China enterprise income tax purposes.
Finally, dividends we pay to our non-mainland China enterprise shareholders and gains derived by our non-mainland China shareholders from the sale of our shares may become subject to a 10% mainland China withholding tax. In addition, future guidance may extend the withholding tax to dividends we pay to our non-mainland China individual shareholders and gains derived by such shareholders from transferring our shares. In addition to the uncertainty in how the new “resident enterprise” classification could apply, it is also possible that the rules may change in the future, possibly with retroactive effect. If mainland China income tax were imposed on gains realized through the transfer of our ADSs or ordinary shares or on dividends paid to our non-resident investors, the value of the investment in our ADSs or ordinary shares may be materially and adversely affected. Furthermore, our ADS holders whose jurisdictions of residence have tax treaties or arrangements with mainland China may not qualify for benefits under such tax treaties or arrangements.
We face uncertainty regarding the mainland China tax reporting obligations and consequences for certain indirect transfers of our operating company’s equity interests. Enhanced scrutiny over acquisition transactions by the PRC tax authorities may have a negative impact on potential acquisitions we may pursue in the future.
In connection with the EIT Law, the Ministry of Finance, or the MOF and the SAT jointly issued Circular 59 in April 2009, and the SAT issued Circular 698 in December 2009. Both Circular 59 and Circular 698 became effective retroactively on January 1, 2008.
On February 3, 2015, the SAT issued Public Notice 2015 No.7, or Public Notice 7, to supersede the existing tax rules in relation to the Indirect Transfer under Circular 698. Under Public Notice 7, where a non-resident enterprise conducts an “indirect transfer” by transferring the equity interests in a mainland China “resident enterprise” or other taxable assets indirectly by disposing of the equity interests in an overseas holding company, the non-resident enterprise, being the transferor, may be subject to mainland China enterprise income tax, if the indirect transfer is considered to be an abusive use of company structure without reasonable commercial purposes. In addition, Public Notice 7 provides clear criteria on how to assess reasonable commercial purposes and introduces safe harbor scenarios applicable to internal group restructurings. However, it also brings challenges to both the foreign transferor and transferee of the Indirect Transfer as they have to make a self-assessment as to whether the transaction should be subject to mainland China tax and to file or withhold the mainland China tax accordingly. Where non-resident investors were involved in our private equity financing, if such transactions were determined by the tax authorities to lack reasonable commercial purpose, we and our non-resident investors may become at risk of being taxed under Public Notice 7 and may be required to expend valuable resources to comply with Public Notice 7 or to establish that we should not be taxed under Public Notice 7, which may have a material adverse effect on our financial condition and results of operations or the non-resident investors’ investments in us.
In October 2017, the SAT promulgated the Announcement of the State Administration of Taxation on Matters Concerning Withholding of Income Tax of Non-resident Enterprises at Source, or SAT Circular 37, which provides certain changes to the current withholding regime, repeals and replaces all other provisions under Circular 698 and amends certain provisions in Public Notice 7. For example, SAT Circular 37 requires that the transferor shall declare to the competent tax authority for payment of tax within seven (7) days after the tax payment obligation comes into being if the withholding agent fails to withhold the tax due or withhold the tax due in full. However, according to SAT Circular 37, if the withholding agent fails to withhold and remit the income tax payable, or is unable to perform its obligation in this regard, as long as the non-resident enterprise that earns the income voluntarily declares and pays the tax payable before the tax authority orders it to do so within required time limits, it shall be deemed that such enterprise has paid the tax in time.
45
By promulgating and implementing these circulars, the PRC tax authorities have enhanced their scrutiny over the direct or indirect transfer of equity interests in a mainland China resident enterprise by a non-resident enterprise. The PRC tax authorities have the discretion under Circular 59, Public Notice 7 and SAT Circular 37 to make adjustments to the taxable capital gains based on the difference between the fair value of the equity interests transferred and the cost of investment. We may pursue acquisitions in the future that may involve complex corporate structures. If we are considered a non-resident enterprise under the EIT Law and if the PRC tax authorities make adjustments under Circular 59 or Public Notice 7 or SAT Circular 37, our income tax costs associated with such potential acquisitions will be increased, which may have an adverse effect on our financial condition and results of operations.
In addition, the State Administration of Taxation promulgated Administrative Measures on the General Anti-Avoidance Rule (Trial), or GAAR Measures, on December 12, 2014, which shows the authority’s intention to fight against any tax avoidance scheme that is adopted to obtain unwarranted tax benefit without reasonable commercial purpose. A press release, made by the State Administration of Taxation to clarify certain issues relating to the application of the GAAR Measures, stated that the GAAR Measures may be applicable if any general tax-avoidance scheme exists in the offshore indirect transfer of equity interests. Since GAAR Measures was recently promulgated and it is unclear how this set of measures, and any future implementation rules thereof, will be interpreted, amended and implemented by the relevant governmental authorities, we cannot predict how these regulations will affect our business operations, future acquisitions or strategy.
We face risks and uncertainties with respect to the licensing requirement for value-added telecommunication services, internet audio-video programs, radio or television programs production and operation, internet publication, human resources intermediary service and filing requirements for commercial franchise.
On September 25, 2000, the Telecommunications Regulations of the People’s Republic of China, or the Telecom Regulations, were issued by the PRC State Council, which were subsequently amended in 2014 and 2016. Under the Telecom Regulations, it is a requirement that telecommunications service providers procure operating licenses prior to their commencement of operations. A “Catalog of Telecommunications Business” was issued as an attachment to the Telecom Regulations to categorize telecommunications services as basic or value-added. The Catalog was most recently updated in June 2019, and the information services are classified as value-added telecommunications services.
On September 25, 2000, the State Council promulgated the Administrative Measures on Internet Information Services, or the Internet Measures, which were amended in January 2011. Under the Internet Measures, commercial internet information services operators shall obtain an ICP license from the relevant government authorities before engaging in any commercial internet information services operations within mainland China. We offer online learning courses through TMOOC.cn and 61it.cn websites and Tongchengzaixian mobile application, which may be deemed as providing commercial internet information services and required to obtain an ICP license. Conducting value-added telecommunication services without obtaining an ICP license may result in fines or even order to suspend operation of our websites. Beijing Tarena, obtained an ICP license for TMOOC.cn website, and Beiing Toncheng obtained an ICP license for 61it.cn website.
In December 2007, the State Administration of Press Publication Radio Film and Television, or SAPPRFT, the predecessor of Administration of Radio and Television newly established in April 2018, and the MIIT, issued the Administrative Measures Regarding Internet Audio-Video Program Services, or the Internet Audio-Video Program Measures, which became effective on January 31, 2008, and amended on August 28, 2015. Among other things, the Internet Audio-Video Program Measures stipulate that no entities or individuals may provide internet audio-video program services without a “License for Disseminating Audio-Video Programs through Information Network” issued by SAPPRFT or its local bureaus or completing the relevant registration with SAPPRFT or its local bureaus, and only entities wholly owned or controlled by the PRC government may engage in the production, editing, integration or consolidation, and transmission to the public through the internet of audio-video programs, or the provision of audio-video program uploading and transmission services. In February 2008, SAPPRFT and MIIT jointly held a press conference in response to inquiries related to the Internet Audio-Video Program Measures, during which SAPPRFT and MIIT officials indicated that providers of audio-video program services established prior to the promulgation date of the Internet Audio-Video Program Measures that do not have any regulatory non-compliance records can re-register with the relevant government authorities to continue their current business operations. After the conference, the two authorities published a press release that confirmed the above guidelines. There are still significant uncertainties relating to the interpretation and implementation of the Internet Audio-Video Program Measures, in particular, the scope of “Internet Audio-Video Programs.”
46
Furthermore, on April 1, 2010, SAPPRFT promulgated the Test Implementation of the Tentative Categories of Internet Audio-Visual Program Services, or the Categories, amended on March 10, 2017, which clarified the scope of internet audio-video programs services. According to the Categories, there are four categories of internet audio-visual program services which are further divided into seventeen sub-categories. The third sub-category to the second category covers the making and editing of certain specialized audio-video programs concerning, among other things, educational content, and broadcasting such content to the general public online.
We transmit our recorded audio-video quality education programs through our TTS system, TMOOC.cn and 61it.cn to enrolled course participants. In addition, we provide live teaching services so that students can choose different learning modes. As a result, we may be subject to the Internet Audio-Video Program Measures. If the governmental authorities determine that our provision of lecture videos on TTS, TMOOC.cn and/or 61it.cn falls within the Internet Audio-Video Program Measures, we may not be able to obtain the License for Disseminating Audio-Video Programs through Information Network. If this occurs, we may become subject to significant penalties, fines, legal sanctions or an order to suspend our use of audio-video content, all of which could have a material adverse effect on our business, financial condition, results of operations and prospects. In addition, a producer or operator of radio or television programs is required to obtain a Radio and Television Program Production and Operation License under laws and regulations of mainland China. We obtained a Radio and Television Program Production and Operation License on June 27, 2019, for the audio-video educational programs on our TTS system, which is held by Beijing Tarena.
Furthermore, we offer videos of lectures on our website of TMOOC.cn and 61it.cn. Governmental authorities may determine our online content services fall within the scope of “internet publishing,” and therefore require us to apply for an Internet Publishing License, which we have not obtained from SAPPRFT. We may not be able to obtain such a license if we are requested to obtain one in the future, and we may therefore become subject to penalties, fines, legal sanctions or be ordered to suspend the video content on the website, all of which could have a material adverse effect on our business, financial condition, results of operations and prospects.
Pursuant to the Provisions on the Administration of Human Resources Markets issued by SAIC in 2001 and as amended in 2005, 2015 and 2019, respectively, a human resources service intermediary refers to any entity which provides intermediary services for employers and any potential employees, and no entity may provide such services without a License for Human Resources Service. Any internet information service provider which provides intermediary services for employers and any potential employees via the internet shall obtain such license. In addition, the Interim Regulations for the Human Resources Market, or the Interim Regulations, issued by the State Council in June 2018 further clarifies the requirements of human resources service licensing and filing. In accordance with the Interim Regulations, any commercial human resources service provider engaging in employment introduction information services or internet human resources information services for employers and individuals shall obtain a License for Human Resources Service and any commercial human resources service provider engaging in collection and release of human resources information shall complete the necessary filing with competent human resources and social security authorities.
We provide employment services to corporate employers and job-seeking candidates, which may be deemed as a human resources service intermediary. If the relevant PRC government authorities determine that we must obtain a License for Human Resources Services for the operation of our employment services and we fail to obtain such license, they may order us to cease such activities and if there is any illegal income, we may be subject to confiscation of the illegal income and a fine of more than RMB10,000 and less than RMB50,000. If the relevant PRC government authorities determine that we must file with the competent authority for engaging in human resources services activities and we fail to complete such filings on time, the competent authority shall order us to correct, or we may be subject a fine of more than RMB5,000 and less than RMB10,000 if such correction is not made. Tarena Times (Wuhan) Technology Co., Ltd., the wholly owned subsidiary of Tarena Tech, obtained the License for Human Resources Services on July 6, 2020 for the job intermediary activities, which will expire in July 2023, and we are going to engage in job intermediary activities through this company.
47
In addition, the State Council promulgated The Administrative Regulations on Commercial Franchise, or Franchise Regulations, on February 6, 2007. The MOFCOM promulgated the Administrative Measures on Filing of Commercial Franchise, or the Franchise Filing Measures, on April 30, 2007, as amended on December 12, 2011. Under these regulations, “franchise operations” refers to a license by an enterprise owner of registered trademarks, enterprise logos, patents, proprietary technologies or other business resources, or franchisor, to another business operator, the franchisee, to use such business resources owned by the franchisor through a contractual arrangement, where the franchisee operates the business according to a uniform business model stipulated under the contract and pays the franchisor franchising fees. A franchisor shall file with the MOFCOM or its local office within 15 days from the date of entering into a franchise contract with a franchisee for the first time. We have 29 franchisees for STEAM education programs and 1 franchisee for professional education programs in 2022, which requires filing with MOFCOM or its local office for the franchise operations. If we fail to complete such filing, the competent authorities may order us to complete such filing within a stipulated period and we may be subject to a fine between RMB10,000 and RMB50,000. If we still fail to complete such filing within a stipulated period, we may be subject to a fine between RMB50,000 and RMB100,000, and a public announcement may be issued against us. Wuhan Haoxiaozi Robot Technology Co., Ltd., the wholly owned subsidiaries of Tongcheng Shidai, completed the filling with MOFCOM for the franchise operations.
The approval of and filing with the CSRC or other PRC government authorities may be required in connection with our offshore offerings under the laws of mainland China, and, if required, we cannot predict whether or for how long we will be able to obtain such approval or complete such filing.
The Regulations on Mergers and Acquisitions of Domestic Enterprises by Foreign Investors, or the M&A Rules, adopted by six PRC regulatory agencies in 2006 and amended in 2009, require an overseas special purpose vehicle formed for listing purposes through acquisitions of mainland China domestic companies and controlled by mainland China persons or entities to obtain the approval of the CSRC prior to the listing and trading of such special purpose vehicle’s securities on an overseas stock exchange. The interpretation and application of the regulations remain unclear, and our offshore offerings may ultimately require approval of the CSRC. If the CSRC approval is required, it is uncertain whether we can or how long it will take us to obtain the approval and, even if we obtain such CSRC approval, the approval could be rescinded. Any failure to obtain or delay in obtaining the CSRC approval for any of our offshore offerings, or a rescission of such approval if obtained by us, would subject us to sanctions imposed by the CSRC or other PRC regulatory authorities, which could include fines and penalties on our operations in mainland China, restrictions or limitations on our ability to pay dividends outside mainland China, and other forms of sanctions that may materially and adversely affect our business, financial condition, and results of operations.
On July 6, 2021, the relevant PRC government authorities issued Opinions on Strictly Cracking Down Illegal Securities Activities in Accordance with the Law. These opinions emphasized the need to strengthen the administration over illegal securities activities and the supervision on overseas listings by China-based companies and proposed to take effective measures, such as promoting the construction of relevant regulatory systems to deal with the risks and incidents faced by China-based overseas-listed companies. As a follow-up, on February 17, 2023, CSRC released the Trial Administrative Measures of Overseas Securities Offering and Listing by Domestic Companies, or the Overseas Listing Regulations, and five relevant guidelines, which became effective on March 31, 2023.
Pursuant to the Overseas Listing Regulations, companies in mainland China that directly or indirectly offer or list their securities in an overseas market must file with the CSRC within three business days after submitting their listing application documents to the regulator in the place of intended listing. The Overseas Listing Regulations also provide that a company in mainland China must file with the CSRC within three business days after completion of its follow-on offering of securities after it is listed in an overseas market. If the company fails to complete the filing procedure or conceals any material fact or falsifies any major content in its filing documents, it may be subject to administrative penalties, such as order to rectify, warnings, fines, and its controlling shareholders, actual controllers, the person directly in charge and other directly liable persons may also be subject to administrative penalties, such as warnings and fines. According to the Notice on Administration of the Filing of Overseas Offering and Listing by Domestic Companies issued by the CSRC on February 17, 2023, the companies in mainland China that have been listed overseas before March 31, 2023 are not required to file with the CSRC in connection with the historical offerings, but these companies are required to fulfill filing obligations with the CSRC in connection with their additional capital raising activities in accordance with the Overseas Listing Regulations. Based on the foregoing, we are not required to complete filing with the CSRC for our historical offerings, but may be subject to the filing requirements for our future capital raising activities, if any, under the Overseas Listing Regulations. As the Overseas Listing Regulations were newly promulgated, the interpretation, application and enforcement of the Overseas Listing Regulations remain uncertain, and this is particularly true for companies conducting their operations in mainland China through variable interest entities. There remains substantial uncertainties with respect to how the CSRC filing procedures under the Overseas Listing Regulations would be applied to, and implicate, the procedures, timetables and outcomes of our future offering or other capital raising activities. For more details of the Overseas Listing Regulations, please refer to “Item 4. Information on the Company— B. Business Overview— Government Regulations—Regulations Relating to Overseas Listing and M&A.”
48
On February 24, 2023, the CSRC, jointly with other relevant governmental authorities, published the Provisions on Strengthening Confidentiality and Archives Management of Overseas Securities Issuance and Listing by Domestic Enterprises, or the Confidentiality and Archives Management Provisions, which became effective on March 31, 2023. Pursuant to the Confidentiality and Archives Management Provisions, China-based companies that offer and list securities in overseas markets shall establish confidentiality and archives system. These China-based companies shall obtain approval from the relevant authorities and file with the confidential administration authorities, either by itself or its offshore listing entity, when providing or publicly filing documents and materials related to state secrets or secrets of the governmental authorities to the relevant securities companies, securities service institutions or offshore regulatory authorities. In addition, these companies shall complete relevant procedures if the documents or materials filed may adversely affect national security or public interests once publicly disclosed, or if these companies provide accounting files or copies to relevant securities companies, securities service institutions, overseas regulators and individuals.
Relatedly, on December 27, 2021, the NDRC and the MOFCOM, jointly issued the Special Administrative Measures (Negative List) for Foreign Investment Access (2021 Version), or the 2021 Negative List, which became effective on January 1, 2022. Pursuant to such Special Administrative Measures, if a domestic company engaging in the prohibited business stipulated in the 2021 Negative List seeks an overseas offering and listing, it shall obtain the approval from the competent governmental authorities. Moreover, the foreign investors of the company shall not be involved in the company’s operation and management, and their shareholding percentage shall be subject, mutatis mutandis, to the relevant regulations on the domestic securities investments by foreign investors. As the 2021 Negative List is relatively new, there remain substantial uncertainties as to the interpretation and implementation of these new requirements, and it is unclear as to whether and to what extent listed companies like us will be subject to these new requirements. If we are required to comply with these requirements and fail to do so on a timely basis, if at all, our business operations, financial condition and business prospects may be adversely and materially affected.
In addition, we cannot assure you that any new rules or regulations promulgated in the future will not impose additional requirements on us. If it is determined in the future that approval and filing from the CSRC or other regulatory authorities or other procedures, including the cybersecurity review under the Measures for Cybersecurity Review and the draft of Regulations on Network Data Security, are required for our offshore offerings, it is uncertain whether we can or how long it will take us to obtain such approval or complete such filing procedures and any such approval or filing could be rescinded or rejected. Any failure to obtain or delay in obtaining such approval or completing such filing procedures for our offshore offerings, or a rescission of any such approval or filing if obtained by us, would subject us to sanctions by the CSRC or other PRC regulatory authorities for failure to seek CSRC approval or filing or other government authorization for our offshore offerings. These regulatory authorities may impose fines and penalties on our operations in mainland China, limit our ability to pay dividends outside mainland China, limit our operating privileges in mainland China, delay or restrict the repatriation of the proceeds from our offshore offerings into mainland China or take other actions that could materially and adversely affect our business, financial condition, results of operations, and prospects, as well as the trading price of our listed securities. The CSRC or other PRC regulatory authorities also may take actions requiring us, or making it advisable for us, to halt our offshore offerings before settlement and delivery of the shares offered. Consequently, if investors engage in market trading or other activities in anticipation of and prior to settlement and delivery, they do so at the risk that settlement and delivery may not occur. In addition, if the CSRC or other regulatory authorities later promulgate new rules or explanations requiring that we obtain their approvals or accomplish the required filing or other regulatory procedures for our prior offshore offerings, we may be unable to obtain a waiver of such approval requirements, if and when procedures are established to obtain such a waiver. Any uncertainties or negative publicity regarding such approval requirement could materially and adversely affect our business, prospects, financial condition, reputation, and the trading price of our listed securities.
49
Regulations establish complex approval procedures for some acquisitions of mainland China companies by foreign investors, which could make it more difficult for us to pursue growth through acquisitions in China. The transfers of our learning centers from the consolidated VIEs to our wholly owned subsidiaries in China may be subject to such approval procedures, in which case we may need to restructure the ownership and operation of the affected learning centers, and as a result we may be exposed to increased risks associated with the contractual arrangements relating to the consolidated VIEs.
Six PRC regulatory agencies promulgated regulations effective in September 2006 and amended in June 2009 that are commonly referred to as the M&A Rules. The M&A Rules establish procedures and requirements that could make some acquisitions of mainland China companies by foreign investors more time-consuming and complex, including requirements in some instances that the MOFCOM be notified in advance of any change-of-control transaction in which a foreign investor takes control of a mainland China domestic enterprise. In addition, national security review rules issued by the PRC governmental authorities in 2011 require acquisitions by foreign investors of domestic companies engaged in military-related or certain other industries that are crucial to national security to be subject to prior security review. Moreover, the Anti-Monopoly Law requires that the MOFCOM shall be notified in advance of any concentration of undertaking if certain thresholds are triggered. We may expand our business in part by acquiring complementary businesses. Complying with the requirements of the M&A Rules, security review rules and other regulations of mainland China to complete such transactions could be time-consuming, and any required approval processes, including obtaining approval from the MOFCOM, may delay or inhibit our ability to complete such transactions, which could affect our ability to expand our business or maintain our market share.
In addition, in accordance with the M&A Rules, approval of the MOFCOM is required for acquisitions of mainland China domestic enterprises by foreign companies that are established or controlled by mainland China domestic companies, enterprises or individuals related to the target mainland China domestic enterprises, or “Related Party Acquisitions,” and the parties are not allowed to evade such requirements through investment by foreign investment enterprises in mainland China or in other ways. Although M&A Rules have been effective since September 2006, we are not aware of any precedent of approval by the MOFCOM of any Related Party Acquisition conducted by mainland China domestic individuals. Starting from the second half of 2012, we began to transfer the operations, including related assets and liabilities, of the consolidated VIEs to our wholly owned subsidiary, Tarena Tech, and its subsidiaries, either through transferring the companies that operate learning centers or that sponsor the schools, or through changing the schools’ sponsors. All of our learning center operations of VIEs had been transferred to Tarena Tech and its subsidiaries and schools before 2018, while one of our learning centers was transferred back to Beijing Tarena for business operation purpose in 2018. In 2019, three of our learning centers which provide online education services were transferred back to Beijing Tarena for business operation purpose and one school was newly set up through Beijing Tarena. In 2020 and 2021, three and two schools were newly set up through Beijing Tarena, respectively. In February 2023, one school was transferred to a subsidiary of Beijing Tarena. As Mr. Shaoyun Han is a shareholder of both Tarena and the consolidated VIEs, even though the transfers of the companies from the consolidated VIEs to our wholly owned subsidiaries in mainland China are not “acquisitions by foreign investors of mainland China domestic enterprises” under the M&A Rules, and our wholly foreign invested enterprises in mainland China were converted into a wholly foreign invested enterprise before the effective date of the M&A Rules, the requirement for an approval from the MOFCOM may still be required for such transfers because of the above anti-evasion clause. Furthermore, it is unclear whether our transfers of the schools, which are not enterprises, from subsidiaries of the consolidated VIEs to our wholly owned subsidiaries, could be regarded as Related Party Transactions under the M&A Rules. If the MOFCOM determines that our previous transfers of learning centers from the consolidated VIEs to our wholly owned subsidiaries are Related Party Transactions under the M&A Rules and we fail to obtain the MOFCOM’s approvals on such transfers, the effectiveness of such transfers may be challenged and we may need to transfer these companies and schools, including the related learning centers, back to the consolidated VIEs. Under such circumstances, our business may be disrupted and we may be exposed to increased risks associated with the contractual arrangements relating to the consolidated VIEs. See “—Risks Related to Our Corporate Structure.”
50
Regulations relating to offshore investment activities by mainland China residents may limit our mainland China subsidiaries’ ability to increase their registered capital or distribute profits to us, limit our ability to inject capital into our mainland China subsidiaries, or otherwise expose us to liability and penalties under laws of mainland China.
The PRC State Administration of Foreign Exchange, or the SAFE, has promulgated regulations, including the Notice on Relevant Issues Relating to Domestic Residents’ Investment and Financing and Round-Trip Investment through Special Purpose Vehicles, or SAFE Circular No. 37, effective on July 4, 2014, and its appendixes, that require mainland China residents, including mainland China institutions and individuals, to register with the local branch of the SAFE in connection with their direct establishment or indirect control of an offshore entity, for the purpose of overseas investment and financing, with such mainland China residents’ legally owned assets or equity interests in domestic enterprises or offshore assets or interests, referred to in SAFE Circular No. 37 as a “special purpose vehicle.” SAFE Circular No. 37 further requires an amendment to the registration in the event of any significant changes with respect to the special purpose vehicle, such as an increase or decrease of capital contributed by mainland China individuals, share transfer or exchange, merger, division or other material events. In the event that a mainland China shareholder holding interests in a special purpose vehicle fails to fulfill the required SAFE registration, the mainland China subsidiaries of that special purpose vehicle may be prohibited from making profit distributions to the offshore parent and from carrying out subsequent cross-border foreign exchange activities, and the special purpose vehicle may be restricted in its ability to contribute additional capital into its mainland China subsidiary. Further, failure to comply with the various SAFE registration requirements described above could result in liability under laws of mainland China for foreign exchange evasion, including (i) the requirement by the SAFE to return the foreign exchange remitted overseas within a period specified by the SAFE, with a fine of up to 30% of the total amount of foreign exchange remitted overseas and deemed to have been evasive and (ii) in circumstances involving serious violations, a fine of no less than 30% of and up to the total amount of remitted foreign exchange deemed evasive. Furthermore, the persons-in-charge and other persons at our mainland China subsidiaries who are held directly liable for the violations may be subject to criminal sanctions. On February 28, 2015, SAFE promulgated a Notice on Further Simplifying and Improving Foreign Exchange Administration Policy on Direct Investment, or SAFE Notice 13, which became effective on June 1, 2015. In accordance with SAFE Notice 13, entities and individuals are required to apply for foreign exchange registration of foreign direct investment and overseas direct investment, including those required under SAFE Circular No. 37, with qualified banks, instead of the SAFE. The qualified banks, under the supervision of the SAFE, directly examine the applications and conduct the registration.
These regulations apply to our direct and indirect shareholders who are mainland China residents and may apply to any offshore acquisitions or share transfers that we make in the future if our shares are issued to mainland China residents. We have requested mainland China residents who we know currently hold direct or indirect interests in our company to make the necessary applications, filings and amendments as required under SAFE Circular No. 37 and other related rules.
We have used our best efforts to notify all of our shareholders who are mainland China citizens and hold interests in us to register with the local SAFE branch and/or qualified banks as required under SAFE Circular No. 37 and SAFE Notice 13. However, in practice, different local SAFE branches and/or qualified banks may have different views and procedures on the application and implementation of SAFE regulations. Therefore, we cannot assure you that they can successfully amend their foreign exchange registrations with the local SAFE branch and/or qualified banks in full compliance with applicable laws. In addition, we may not be informed of the identities of all the mainland China residents holding direct or indirect interests in our company, and we cannot provide any assurances that these mainland China residents will comply with our request to make or obtain any applicable registrations or comply with other requirements required by SAFE Circular No. 37, SAFE Notice 13 or other related rules. A failure by any of our current or future shareholders or beneficial owners who are mainland China residents to comply with the SAFE regulations may subject us to fines or other legal sanctions, restrict our cross-border investment activities, limit our mainland China subsidiaries’ ability to make distributions or pay dividends or affect our ownership structure, which could adversely affect our business and prospects.
Furthermore, it is unclear how these regulations, and any future regulation concerning offshore or cross-border transactions, will be interpreted, amended and implemented by the relevant government authorities. We cannot predict how these regulations will affect our business operations or future strategy. For example, we may be subject to a more stringent review and approval process with respect to our foreign exchange activities, such as remittance of dividends and foreign-currency-denominated borrowings, which may adversely affect our financial condition and results of operations. In addition, if we decide to acquire a mainland China domestic company, either we or the owners of such company, as the case may be, may not be able to obtain the necessary approvals or complete the necessary filings and registrations required by the foreign exchange regulations. This may restrict our ability to implement our acquisition strategy and could adversely affect our business and prospects.
51
Failure to comply with regulations of mainland China regarding the registration requirements for employee share ownership plans or share option plans may subject the mainland China plan participants or us to fines and other legal or administrative sanctions.
In February 2012, SAFE promulgated the Notices on Issues Concerning the Foreign Exchange Administration for Domestic Individuals Participating in Stock Incentive Plans of Overseas Publicly Listed Companies, or the Stock Option Rules. Under the Stock Option Rules and other relevant rules and regulations, mainland China residents who participate in a stock incentive plan in an overseas publicly listed company are required to register with the SAFE or its local branch and complete certain other procedures. Participants of a stock incentive plan who are mainland China residents must retain a qualified mainland China agent, which could be a mainland China subsidiary of the overseas publicly listed company or another qualified institution selected by the mainland China subsidiary, to conduct the SAFE registration and other procedures with respect to the stock incentive plan on behalf of its participants. The participants must also retain an overseas entrusted institution to handle matters in connection with their exercise of stock options, the purchase and sale of corresponding stocks or interests and fund transfers. In addition, the mainland China agent is required to amend the SAFE registration with respect to the stock incentive plan if there is any material change to the stock incentive plan, the mainland China agent or the overseas entrusted institution or other material changes. See “Item 4. Information on the Company—B. Business Overview—Government Regulations—Regulations on Stock Incentive Plans.” We and our mainland China employees who have been granted share options and restricted share units are subject to these regulations and we have completed the registrations of our stock incentive plans, namely, the 2008 Plan and the 2014 Plan, with the local SAFE as required by laws of mainland China. Failure of our mainland China share option holders or restricted shareholders to complete their SAFE registrations may subject these mainland China residents to fines and legal sanctions and may also limit our ability to contribute additional capital into our subsidiaries in mainland China, limit our mainland China subsidiaries’ ability to distribute dividends to us, or otherwise materially and adversely affect our business.
Regulation of direct investment and loans by offshore holding companies to mainland China entities and governmental control of currency conversion may delay or limit us from using the proceeds of offshore offerings to make additional capital contributions or loans to our subsidiaries in mainland China.
Any capital contributions or loans that we, as an offshore entity, make to our subsidiaries in mainland China are subject to regulations of mainland China. Under laws and regulations of mainland China, we are permitted to utilize the proceeds from offshore offerings to fund our existing subsidiaries in mainland China only through loans or capital contributions or to establish new subsidiaries in mainland China, subject to applicable government registration and approval requirements. None of our loans to a subsidiary in mainland China can exceed the difference between its total amount of investment and its registered capital approved under relevant laws of mainland China or two and a half times of the net assets provided in the latest audited financial report of such subsidiary in mainland China, as applicable, and the loans must be registered with the local branch of SAFE. Our capital contributions to our subsidiaries in mainland China or establishment of new subsidiaries in mainland China shall be recorded with the MOFCOM or its local counterpart. We cannot assure you that we will be able to complete the necessary registration or obtain the necessary approval on a timely basis, or at all. If we fail to complete the necessary registration or obtain the necessary approval, our ability to make loans or equity contributions to our subsidiaries in mainland China may be negatively affected, which could adversely affect our mainland China subsidiaries’ liquidity and their ability to fund their working capital and expansion projects and meet their obligations and commitments.
On March 30, 2015, the SAFE promulgated Circular 19, which expands a pilot reform of the administration of the settlement of the foreign exchange capitals of foreign-invested enterprises nationwide. Circular 19 allows all foreign-invested enterprises established in mainland China to use their foreign exchange capitals to make equity investments and removes certain other restrictions provided under previous laws and regulations promulgated by the SAFE for these enterprises. However, Circular 19 continues to prohibit foreign-invested enterprises from, among other things, using the Renminbi fund converted from their foreign exchange capitals for expenditure beyond their business scope, and providing entrusted loans or repaying loans between non-financial enterprises. On June 9, 2016, the SAFE promulgated Circular 16, the application scope of which expands from only the capital of foreign-invested enterprises to the capital, foreign debt proceeds and proceeds from overseas public offerings. Furthermore, Circular 16 allows foreign-invested enterprises to use their foreign exchange capitals under capital account to the extent permitted by the relevant laws and regulations, and removes certain prohibitions on using the Renminbi fund converted from the foreign exchange capitals under Circular 19, such as prohibitions on providing loans to the affiliated enterprises of such foreign-invested enterprises or repaying loans between non-financial enterprises. Violations of SAFE Circular 19 and Circular 16 could result in severe monetary or other penalties. On October 23, 2019, the SAFE issued the Notice of the State Administration of Foreign Exchange on Further Facilitating Cross-border Trade and Investment, which, among other things, expanded the use of foreign exchange capital to domestic equity investments. Non-investment foreign-funded enterprises are allowed to lawfully make domestic equity investments by using capital funds on the premise without violation to prevailing special administrative measures for access of foreign investments (negative list) and the authenticity and compliance with the regulations of domestic investment projects.
52
Our subsidiaries in mainland China are subject to restrictions on paying dividends or making other payments to us, which may restrict our ability to satisfy our liquidity requirements.
We are a holding company incorporated in the Cayman Islands. We may need dividends and other distributions on equity from our PRC subsidiaries to satisfy our liquidity requirements. Current regulations of mainland China permit our subsidiaries in mainland China to pay dividends to us only out of their accumulated profits, if any, determined in accordance with accounting standards and regulations of mainland China. In addition, our subsidiaries in mainland China are required to set aside at least 10% of their respective accumulated profits each year, if any, to fund certain reserve funds until the total amount set aside reaches 50% of their respective registered capital. Our subsidiaries in mainland China may also allocate a portion of their after-tax profits based on accounting standards of mainland China to employee welfare and bonus funds at their discretion. These reserves are not distributable as cash dividends. Furthermore, if our subsidiaries in mainland China incur debt on their own behalf in the future, the instruments governing the debt may restrict their ability to pay dividends or make other payments to us. Any limitation on the ability of our subsidiaries to distribute dividends to us may restrict our ability to satisfy our liquidity requirements.
In addition, the EIT Law, and its implementation rules provide that a withholding tax rate of up to 10% will be applicable to dividends payable by Chinese companies to non-mainland China-resident enterprises unless otherwise exempted or reduced according to treaties or arrangements between the PRC central government and governments of other countries or regions where the non-mainland China-resident enterprises are incorporated.
53
We may not be able to obtain certain treaty benefits on dividends paid to us by our subsidiary in mainland China through our Hong Kong Subsidiary.
Under the EIT Law and its implementation rules, dividends generated from retained earnings from a mainland China company and distributed to a foreign parent company are subject to a withholding tax rate of 10% unless the foreign parent’s jurisdiction of incorporation has a tax treaty with mainland China that provides for a preferential withholding arrangement. Pursuant to the Arrangement between Mainland China and the Hong Kong Special Administrative Region for the Avoidance of Double Taxation and Prevention of Fiscal Evasion with respect to Taxes on Income, or the Hong Kong Tax Treaty, which became effective on December 8, 2006, a company incorporated in Hong Kong, such as Tarena HK, will be subject to withholding income tax at a rate of 5% on dividends it receives from its subsidiary in mainland China if it holds a 25% or more interest in that particular subsidiary in mainland China, or 10% if it holds less than a 25% interest in that subsidiary. Pursuant to the Notice of the SAT on the Issues concerning the Application of the Dividend Clauses of Tax Agreements, or Circular 81, the 5% withholding tax rate does not automatically apply and certain requirements must be satisfied, including, without limitation, that (a) the Hong Kong enterprise must be the beneficial owner of the relevant dividends; and (b) the Hong Kong enterprise must directly hold at least a 25% share ownership in the mainland China enterprise during the 12 consecutive months preceding its receipt of the dividends. However, a transaction or an arrangement entered into for the primary purpose of enjoying a preferential tax treatment should not be a reason for the application of the preferential tax treatment under the Hong Kong Tax Treaty. If a taxpayer inappropriately is entitled to such preferential tax treatment, the competent tax authority has the power to make appropriate adjustments. According to the Circular on Several Issues regarding the “Beneficial Owner” in Tax Treaties, which was issued on February 3, 2018, by the SAT and took effect from April 1, 2018, or Circular 9, when determining the applicant’s status of the “beneficial owner” regarding tax treatments in connection with dividends, interests or royalties in the tax treaties, several factors, including, without limitation, whether the applicant is obligated to pay more than 50% of his or her income in 12 months to residents in a third country or region, whether the business operated by the applicant constitutes the actual business activities, and whether the counterparty country or region to the tax treaties levies any tax or grants a tax exemption on relevant incomes or levies tax at an extremely low rate, will be taken into account, and such determination will be analyzed according to the actual circumstances of the specific cases. Circular 9 further provides that an applicant who intends to prove his or her status as the “beneficial owner” shall submit the relevant documents to the relevant tax authority according to the Administrative Measures for Tax Convention Treatment for Non-resident Taxpayers, or Circular 60, which was replaced and repealed by Administrative Measures for Non-Resident Taxpayers to Enjoy Treatments under Tax Treaties, or Circular 35. Circular 60 provides that non-resident enterprises are not required to obtain preapproval from the relevant tax authority in order to enjoy the reduced withholding tax rate. Instead, non-resident enterprises and their withholding agents may, by self-assessment and on confirmation that the prescribed criteria to enjoy the tax treaty benefits are met, directly apply the reduced withholding tax rate, and file necessary forms and supporting documents when performing tax filings, which will be subject to post-tax filing examinations by the relevant tax authorities. Circular 35, which was issued in October 2019 by the SAT and became effective on January 1, 2020, sets forth similar rules to those of Circular 60 that non-resident enterprises and their withholding agents shall enjoy treaty benefits by means of “self-judgment of eligibility, declaration of entitlement, and retention of relevant materials for future reference.” However, if a competent tax authority finds out that it is necessary to apply the general anti-tax avoidance rules, it may start general investigation procedures for anti-tax avoidance and adopt corresponding measures for subsequent administration. As a result, although our subsidiary in mainland China, Tarena Hangzhou, is currently wholly owned by our Hong Kong subsidiary, Tarena HK, we cannot assure you that we would be entitled to the tax treaty benefits and enjoy the favorable 5% rate applicable under the Hong Kong Tax Treaty on dividends. If Tarena HK cannot be recognized as the beneficial owner of the dividends to be paid by Tarena Hangzhou to us, such dividends will be subject to a normal withholding tax of 10% as provided by the EIT Law. Moreover, according to Circular 81 and Circular 35, if the relevant tax authorities consider the transactions or arrangements we have are for the primary purpose of enjoying a preferential tax treatment, the relevant tax authorities may adjust the preferential withholding tax in the future.
54
Discontinuation or revocation of any of the preferential tax treatments and government subsidies or imposition of any additional taxes and surcharges could adversely affect our financial condition and results of operations.
Our subsidiaries in mainland China are incorporated in mainland China and governed by applicable tax laws and regulations of mainland China. The EIT Law, which became effective on January 1, 2008, and as amended on December 29, 2018, and its Implementing Rules, which became effective on January 1, 2008, and as amended on December 29, 2018, and April 23, 2019, respectively, have adopted a uniform statutory enterprise income tax rate of 25% to all enterprises in mainland China, including foreign-invested enterprises. The EIT Law and its implementation rules also permit qualified “high and new technology enterprises,” or HNTEs, to enjoy a preferential enterprise income tax rate of 15% upon filing with relevant tax authorities. The qualification as a HNTE generally has a valid term of three years and the renewal of such qualification is subject to review by the relevant authorities in mainland China. Tarena Tech obtained its HNTE certificate in 2009 and renewed its HNTE certificate in 2012, 2015, 2018 and again in 2021, and is eligible to enjoy a preferential tax rate of 15% until December 2024. In addition, Tarena Hangzhou, one of our subsidiaries in mainland China, was established in 2013 and is qualified as a “newly established software enterprise,” which entitles it to two years of full tax exemption followed by three years of 50% tax exemption, commencing from the year in which its taxable income is greater than zero, which was 2014. Tarena Hangzhou no longer has the 50% tax exemption since the beginning of 2019. Tarena Hangzhou has obtained its HNTE certificate in 2020, and is eligible to enjoy a preferential income tax rate of 15% from December 2020 to December 2023. Tarena Hangzhou has also received financial subsidies from a PRC local government authority in 2013, 2015 and 2016. In 2016, Tarena Hangzhou acquired Hangzhou Hanru Education & Technology Co., Ltd., or Hanru Hangzhou, which was qualified as a “newly established software enterprise” and entitled to a full tax exemption of two years followed by a 50% tax exemption of three years, commencing from 2016. In addition, Hanru Hangzhou obtained its HNTE certificate in 2019 and is eligible to enjoy a preferential tax rate of 15% until December 2022. If any of these entities fails to maintain its HNTE qualification or renew its qualification when its current term expires, its applicable enterprise income tax rate may increase to 25%, which could have an adverse effect on our financial condition and results of operations.
Preferential tax treatments and financial subsidies are subject to review and may be adjusted or revoked at any time in the future. The discontinuation of any preferential tax treatments or financial subsidies or imposition of any additional taxes could adversely affect our financial condition and results of operations.
It may be difficult for overseas regulators to conduct an investigation or collect evidence within China.
Shareholder claims or regulatory investigations that are common in jurisdictions outside mainland China are difficult to pursue as a matter of law or practicality in mainland China. For example, in mainland China, there are significant legal and other obstacles to providing information needed for regulatory investigations or litigation initiated outside mainland China. Although the authorities in mainland China may establish a regulatory cooperation mechanism with the securities regulatory authorities of another country or region to implement cross-border supervision and administration, such cooperation with the securities regulatory authorities in the United States or other jurisdictions may not be efficient in the absence of a mutual and practical cooperation mechanism. Furthermore, according to Article 177 of the PRC Securities Law, or Article 177, which became effective in March 2020, no overseas securities regulator is allowed to directly conduct investigation or evidence collection activities within the territory of mainland China, and without the consent of the Chinese securities regulatory authorities and the other competent governmental agencies, no entity or individual may provide documents or materials related to securities business to any foreign party. While detailed interpretation of or implementation rules under Article 177 have yet to be promulgated, the inability of an overseas securities regulator to directly conduct investigation or evidence collection activities within mainland China and the potential obstacles for information provision may further increase difficulties you face in protecting your interests. See also “Item 3. Key Information—D. Risk Factors—Risks Related to Our ADSs—You may face difficulties in protecting your interests, and your ability to protect your rights through U.S. courts may be limited, because we are incorporated under Cayman Islands law.”
55
Fluctuations in exchange rates could have a material adverse effect on our results of operations and the value of your investment.
The value of the Renminbi against the U.S. dollar and other currencies is affected by, among other things, changes in China’s political and economic conditions and China’s foreign exchange policies. The PRC government changed its decade-old policy of pegging the value of the RMB to the U.S. dollar in 2005. However, the People’s Bank of China regularly intervenes in the foreign exchange market to limit fluctuations in Renminbi exchange rates and achieve policy goals. Since June 2010, the RMB has fluctuated against the U.S. dollar, at times significantly and unpredictably. In August 2015, the People’s Bank of China changed the way it calculates the mid-point price of Renminbi against the U.S. dollar, requiring the market-makers who submit for reference rates to consider the previous day’s closing spot rate, foreign-exchange demand and supply as well as changes in major currency rates. On November 30, 2015, the Executive Board of the International Monetary Fund (IMF) completed the regular five-year review of the basket of currencies that make up the Special Drawing Right, or the SDR, and decided that with effect from October 1, 2016, Renminbi is determined to be a freely usable currency and will be included in the SDR basket as a fifth currency, along with the U.S. dollar, the Euro, the Japanese yen and the British pound. The value of the RMB against the U.S. dollar has been volatile over the past few years. From mid 2020 to early 2022, the RMB appreciated significantly due to the influx of foreign capital into the Chinese market. During 2022, however, the RMB depreciated significantly amid the contrast monetary policy measures between China and the United States. Over the past few months, the RMB has been on an appreciation trend as China reopened near the end of 2022 and the market feels greater optimism over prospects for a domestic economic recovery. With the development of the foreign exchange market and progress towards interest rate liberalization and Renminbi internationalization, the PRC government may in the future announce further changes to the exchange rate system and we cannot assure you that the Renminbi will not appreciate or depreciate significantly in value against the U.S. dollar in the future. It is difficult to predict how market forces or PRC or U.S. government policy may impact the exchange rate between the RMB and the U.S. dollar in the future.
Significant revaluation of the RMB may have a material and adverse effect on your investment. For example, to the extent that we need to convert U.S. dollars into RMB for capital expenditures and working capital and other business purposes, appreciation of the RMB against the U.S. dollar would have an adverse effect on the RMB amount we would receive from the conversion. Conversely, if we decide to convert our RMB into U.S. dollars for the purpose of making payments for dividends on our ordinary shares or ADSs or for other business purposes, appreciation of the U.S. dollar against the RMB would have a negative effect on the U.S. dollar amount available to us. In addition, appreciation or depreciation in the value of the RMB relative to U.S. dollars would affect the U.S. dollar equivalent of our earnings, regardless of any underlying change in our business or results of operations.
We have not entered into any foreign currency forward contract since 2017. Due to the fluctuation in the exchange rate between U.S. dollars and RMB, we may decide to enter into additional foreign currency contracts in the future, the availability and effectiveness of these hedges may be limited and we may not be able to adequately hedge our exposure or at all. In addition, our currency exchange losses may be magnified by exchange control regulations of mainland China that restrict our ability to convert Renminbi into foreign currency. As a result, fluctuations in exchange rates may have a material adverse effect on your investment.
56
Uncertainties exist with respect to the interpretation and implementation of the newly enacted PRC Foreign Investment Law and how it may impact the viability of our current corporate structure, corporate governance and business operations.
On March 15, 2019, the National People’s Congress approved the PRC Foreign Investment Law, or the Foreign Investment Law, which came into effect on January 1, 2020, and replaced the trio of existing laws regulating foreign investment in mainland China, namely, the Sino-foreign Equity Joint Venture Enterprise Law, the Sino-foreign Cooperative Joint Venture Enterprise Law and the Wholly Foreign-invested Enterprise Law, together with their implementation rules and ancillary regulations. The Foreign Investment Law embodies an expected PRC regulatory trend to rationalize its foreign investment regulatory regime in line with prevailing international practice and the legislative efforts to unify the corporate legal requirements for both foreign and domestic investments. However, since it is relatively new, uncertainties still exist in relation to its interpretation and implementation. For instance, under the Foreign Investment Law, “foreign investment” refers to the investment activities directly or indirectly conducted by foreign individuals, enterprises or other entities in mainland China. Though the Foreign Investment Law does not explicitly classify contractual arrangements as a form of foreign investment, there is no assurance that foreign investment via a contractual arrangement would not be interpreted as a type of indirect foreign investment activity under the definition of “foreign investment” in the future. In addition, the definition contains a catch-all provision which includes investments made by foreign investors through means stipulated in laws or administrative regulations or other methods prescribed by the State Council. Therefore, it still leaves leeway for future laws, administrative regulations or provisions promulgated by the State Council to provide for contractual arrangements as a form of foreign investment. In any of these cases, it will be uncertain whether our contractual arrangements will be deemed to be in violation of the market access requirements for foreign investment under laws and regulations of mainland China. In addition, the Supreme People’s Court issued Certain Opinions Concerning the Application of the Foreign Investment Law on December 16, 2019, or the Foreign Investment Law Judicial Interpretations, which provides that an investment contract in relation to the investment by a foreign investor in a field which is prohibited from foreign investment under the Negative List may be invalidated by the courts. Although we believe a contractual arrangement would not be deemed as an “investment contract” under the Foreign Investment Law Judicial Interpretations, we cannot assure you that the PRC courts would take the same view that we have. Furthermore, if future laws, administrative regulations or provisions prescribed by the State Council mandate further actions to be taken by companies with respect to existing contractual arrangements, we may face substantial uncertainties as to whether we can complete such actions in a timely manner, or at all. Failure to take timely and appropriate measures to cope with any of these or similar regulatory compliance challenges could materially and adversely affect our current corporate structure, corporate governance and business operations.
The tension in international trade and rising political tension, particularly between the U.S. and China, may adversely impact our business, financial condition, and results of operations.
Although cross-border business may not be an area of our focus, if we plan to expand our business internationally in the future, any unfavorable government policies on international trade, such as capital controls or tariffs, may affect the demand for our products and services, impact our competitive position, or prevent us from being able to conduct business in certain countries. If any new tariffs, legislation, or regulations are implemented, or if existing trade agreements are renegotiated, such changes could adversely affect our business, financial condition, and results of operations. There have been heightened tensions in international economic relations, such as in the relations between the United States and China. The U.S. government has imposed, and has proposed to impose additional, new, or higher tariffs on certain products imported from China to penalize China for what it characterizes as unfair trade practices. China has responded by imposing, and proposing to impose additional, new, or higher tariffs on certain products imported from the United States. Following mutual retaliatory actions for months, on January 15, 2020, the United States and China entered into the Economic and Trade Agreement Between the United States of America and the People’s Republic of China as a phase one trade deal, effective on February 14, 2020. It remains unclear what additional actions, if any, will be taken by the U.S. or other governments with respect to international trade, tax policy related to international commerce, or other trade matters.
57
The situation is further complicated by the political tensions between the United States and China that escalated during the COVID-19 pandemic and in the wake of the PRC National People’s Congress’ decision on Hong Kong national security legislation, sanctions imposed by the U.S. Department of Treasury on certain officials of the Hong Kong Special Administrative Region and the central government of the PRC and the executive orders issued by the U.S. President in August 2020 that prohibit certain transactions with certain China-based companies and their respective subsidiaries. Against this backdrop, China has implemented, and may further implement, measures in response to the changing trade policies, treaties, tariffs and sanctions and restrictions against Chinese companies initiated by the U.S. government. Recently, the United States and various foreign governments have imposed controls, license requirements and restrictions on the import or export of technologies and products (or voiced the intention to do so). For instance, in October 2022, the U.S. Commerce Department’s Bureau of Industry and Security issued rules aimed at restricting China’s ability to obtain advanced computing chips, develop and maintain supercomputers, and manufacture advanced semiconductors. In addition, the U.S. government may potentially impose a ban prohibiting U.S. persons from making investments in or engaging in transactions with certain Chinese companies. Measures such as these could deter suppliers in the United States and/or other countries that impose export controls and other restrictions from providing technologies and products to, making investments in, or otherwise engaging in transactions with Chinese companies. As a result, Chinese companies would have to identify and secure alterative supplies or sources of financing, while they may not be able to do so in a timely manner and at commercially acceptable terms, or at all. In addition, Chinese companies may have to limit and reduce their research and development and other business activities, or cease conducting transactions with parties, in the United States and other countries that impose export controls or other restrictions. Rising trade and political tensions could reduce levels of trade, investments, technological exchanges and other economic activities between China and other countries, which would have an adverse effect on global economic conditions, the stability of global financial markets, and international trade policies.
Although the direct impact of the current international trade and political tension, and any escalation of such tension, on the education industry in China is uncertain, the negative impact on general, economic, political and social conditions may adversely impact our business, financial condition and results of operations.
Risks Related to Our ADSs
The trading prices of our ADSs have fluctuated and may be volatile, which could result in substantial losses to investors.
The trading prices of our ADSs have fluctuated since we first listed our ADSs. The trading prices of our ADSs may continue to fluctuate and be volatile due to factors beyond our control. This may happen because of broad market and industry factors, such as the performance and fluctuation of the market prices of other companies with business operations located mainly in mainland China that have listed their securities in the United States. In recent years, the widespread negative publicity of alleged fraudulent accounting practices and poor corporate governance of certain U.S. public companies with operations in mainland China were believed to have negatively affected investors’ perception and sentiment towards companies with a connection with China, which significantly and negatively affected the trading prices of some companies’ securities listed in the U.S. Any similar negative publicity or sentiment may affect the performances of our ADSs. A number of mainland China companies have recently listed or are in the process of listing their securities on U.S. stock markets. The securities of some of these companies have experienced significant volatility, including price declines in connection with their initial public offerings. The trading performances of these mainland China companies’ securities after their offerings may affect the attitudes of investors toward mainland China companies listed in the United States in general and consequently may impact the trading performance of our ADSs, regardless of our actual operating performance. Furthermore, the stock market in general has experienced extreme price and volume fluctuations that have often been unrelated or disproportionate to the operating performance of companies like us. These broad market and industry factors may materially reduce the market price of our ADSs, regardless of our operating performance.
In addition to market and industry factors, the price and trading volume for our ADSs may be highly volatile for factors specific to our own operations, including the following:
| ● | the financial projections that we may choose to provide to the public, any changes in those projections or our failure for any reason to meet those projections; |
| ● | variations in our net revenues, net income and cash flow; |
| ● | announcements of new investments, acquisitions, strategic partnerships, or joint ventures; |
| ● | announcements of new services and expansions by us or our competitors; |
| ● | changes in financial estimates by securities analysts; |
58
| ● | additions or departures of key personnel; |
| ● | release of lock-up or other transfer restrictions on our outstanding equity securities or sales of additional equity securities; |
| ● | potential litigation, regulatory investigations or other legal proceedings involving us; and |
| ● | detrimental negative publicity about us or our industry. |
Any of these factors may result in large and sudden changes in the volume and price at which our ADSs will trade.
If we fail to meet Nasdaq’s minimum bid price or minimum market value of publicly held shares requirements, our ADSs could be subject to delisting, which may significantly reduce the liquidity of our ADSs and cause further declines to the market price of our ADSs.
Our ADSs are currently listed on the Nasdaq Global Select Market, or Nasdaq. The Nasdaq Listing Rules have minimum requirements that a company must meet for continued listing on Nasdaq. These requirements include maintaining a minimum closing bid price of US$1.00 per ADS and a minimum market value of publicly held shares of US$15 million for a period of 30 consecutive trading days. On December 10, 2021, we received a written notification from Nasdaq advising us that our ADS had been trading at a price that would subject our ADSs to delisting if we fail to regain compliance with the Nasdaq minimum bid price requirements. We were granted a grace period of 180 calendar days, expiring on June 8, 2022, in which to regain compliance. We have regained compliance by changing the ratio of our ADS to our Class A ordinary shares since January 6, 2022, as the closing bid price of our ADSs was at least US$1.00 for a minimum of ten consecutive business days during this 180-day period. However, there can be no assurance that we will meet the requirements for continued listing.
On January 20, 2022, we received a further notice from Nasdaq indicating that we no longer meet the continued listing requirement of minimum Market Value of Publicly Held Shares (MVPHS) for Nasdaq because our MVPHS for the last 30 consecutive business days was below the minimum MVPHS requirement of US$15 million. We were granted a grace period of 180 calendar days, expiring on July 19, 2022, in which to regain compliance. We can cure this deficiency if our MVPHS closes at US$15 million or more for a minimum of ten consecutive business days during the compliance period. We have regained compliance with the minimum MVPHS requirement since June 1, 2022. However, there can be no assurance that we will meet the requirements for continued listing.
There can be no assurance that we will stay compliant with the requirements for continued listing at all times going forward. The delisting of our ADSs or transfer of listing may significantly reduce the liquidity of our ADSs, cause further declines to the market price of our ADSs, and make it more difficult for us to obtain adequate financing to support our continued operation.
If securities or industry analysts do not publish research or reports about our business, or if they adversely change their recommendations regarding our ADSs, the market price for our ADSs and trading volume could decline.
The trading market for our ADSs is influenced by research or reports that industry or securities analysts publish about our business. If one or more analysts who cover us downgrade our ADSs or publish unfavorable research about us, the market price for our ADSs would likely decline. If one or more of these analysts cease to cover us or fail to regularly publish reports on us, we could lose visibility in the financial markets, which in turn could cause the market price or trading volume for our ADSs to decline.
We cannot guarantee that any share repurchase program will be fully consummated or that any share repurchase program will enhance long-term shareholder value, and share repurchases could increase the volatility of the price of our Class A ordinary shares and/or ADSs and could diminish our cash reserves.
On December 31, 2021, we announced that our board of directors has authorized a share repurchase program, under which we may purchase up to US$2.5 million of our shares over the next six months. On June 29, 2022, we announced that our board of directors has authorized to extend the share repurchase program over the next six months, pursuant to which we may repurchase up to approximately US$1.36 million of our shares through December 31, 2022. On November 28, 2022, our board of directors authorized a new share repurchase program over the next twelve months, pursuant to which we may repurchase up to US$3 million of our shares during the 12-month period beginning from November 28, 2022. From December 31, 2021, to March 31, 2023, we repurchased approximately 700,452 ADSs at a weighted average price of US$3.54 per ADS. Our share repurchase program could affect the price of our stock and increase volatility and may be suspended or terminated at any time.
59
Our dual class share structure with different voting rights will limit your ability to influence corporate matters and could discourage others from pursuing any change of control transactions that holders of our Class A ordinary shares and ADSs may view as beneficial.
Our ordinary shares are divided into Class A ordinary shares and Class B ordinary shares. Holders of Class A ordinary shares are entitled to one vote per share, while holders of Class B ordinary shares are entitled to ten votes per share, with Class A and Class B ordinary shares voting together as one class on all matters subject to a shareholders’ vote. As of February 28, 2023, our Class B ordinary shares represent 13.4% of our total issued and outstanding ordinary shares on an as-converted basis and entitle their holders to 60.8% of our total voting power.
As a result of the dual class share structure and the concentration of ownership, holders of our Class B ordinary shares have substantial influence over our business, including decisions regarding mergers, consolidations and the sale of all or substantially all of our assets, election of directors and other significant corporate actions. They may take actions that are not in the best interest of us or our other shareholders. This concentration of ownership may discourage, delay or prevent a change in control of our company, which could deprive our shareholders of an opportunity to receive a premium for their shares as part of a sale of our company and may reduce the price of our ADSs. This concentrated control will limit your ability to influence corporate matters and could discourage others from pursuing any potential merger, takeover or other change of control transactions that holders of Class A ordinary shares and ADSs may view as beneficial. For more information regarding our principal shareholders and their affiliated entities, see “Item 7. Major Shareholders and Related Party Transactions.”
The sale or availability for sale of substantial amounts of our ADSs could adversely affect their market price.
Sales of substantial amounts of our ADSs in the public market, or the perception that these sales could occur, could adversely affect the market price of our ADSs and could materially impair our ability to raise capital through equity offerings in the future. We cannot predict what effect, if any, market sales of securities held by our significant shareholders or any other shareholder or the availability of these securities for future sale will have on the market price of our ADSs. In addition, Talent Fortune Investment Limited, an affiliate of KKR & Co. L.P., is entitled to certain registration rights. Registration of these shares under the Securities Act would result in these shares becoming freely tradable without restriction under the Securities Act immediately upon the effectiveness of the registration. Sales of these registered shares in the public market, or the perception that such sales could occur, could cause the price of our ADSs to decline.
We may be classified as a passive foreign investment company, or PFIC, which could result in adverse U.S. federal income tax consequences to U.S. Holders of our ADSs or Class A ordinary shares.
A non-U.S. corporation, such as our company, will be classified as a passive foreign investment company (a “PFIC”) for U.S. federal income tax purposes for any taxable year, if either (i) 75% or more of its gross income for such year consists of certain types of “passive” income, or (ii) 50% or more of the value of its assets (generally based on an average of the quarterly values of the assets) during such year is attributable to assets that produce passive income or are held for the production of passive income (the “asset test”). A separate determination must be made after the close of each taxable year as to whether a non-U.S. corporation is a PFIC for that year. Passive income generally includes dividends, interest, royalties, rents, annuities, net gains from the sale or exchange of property producing such income and net foreign currency gains. For this purpose, cash and assets readily convertible into cash are categorized as passive assets and our unbooked intangibles associated with active business activity are taken into account as non-passive assets.
In addition, a non-U.S. corporation will be treated as owning a proportionate share of the assets and earning a proportionate share of the income of any other corporation in which we own, directly or indirectly, 25% or more (by value) of the stock. Although the law in this regard is unclear, we treat the VIEs as being beneficially owned by us for U.S. federal income tax purposes because we control the entity’s management decisions, we are entitled to substantially all of the economic benefits associated with the entity, and, as a result, we consolidate the entity’s results of operations in our U.S. GAAP financial statements. If it was determined, however, that we are not the owner of the VIEs for U.S. federal income tax purposes, we may be treated as a PFIC for the current taxable year and any subsequent taxable year.
Based on the market price of our ADSs and outstanding Class A ordinary shares, the value of our assets and the composition of our assets and income, we do not believe that we were a PFIC for our taxable year ended December 31, 2022, and we do not expect to be classified as a PFIC in the current taxable year or the foreseeable future.
60
While we do not expect to become a PFIC, because the value of our assets for purposes of the asset test will generally be determined by reference to the market price of our ADSs or Class A ordinary shares, fluctuations in the market price of our ADSs or Class A ordinary shares may cause us to become a PFIC for the current or subsequent taxable years. In particular, recent declines in the market price of our ADSs increased our risk of becoming a PFIC. The market price of our ADSs may continue to fluctuate considerably and, consequently, we cannot assure you of our PFIC status for any taxable year. The determination of whether we will be or become a PFIC will also depend, in part, on the composition of our income and assets, which will be affected by how, and how quickly, we use our liquid assets. Under circumstances where we determine not to deploy significant amounts of cash for active purposes, our risk of being classified as a PFIC may substantially increase. In addition, because there are uncertainties in the application of the relevant rules and because PFIC status is a fact-intensive determination made on an annual basis, there can be no assurance that we will not be a PFIC for the current or any future taxable year.
If we were treated as a PFIC for any taxable year during which a U.S. Holder (defined below) held an ADS or a Class A ordinary share, certain adverse U.S. federal income tax consequences could apply to the U.S. Holder. See “Item 10. Additional Information—E. Taxation—United States Federal Income Taxation—Passive Foreign Investment Company Considerations.”
You may face difficulties in protecting your interests, and your ability to protect your rights through U.S. courts may be limited, because we are incorporated under Cayman Islands law.
We are an exempted company incorporated under the laws of the Cayman Islands. Our corporate affairs are governed by our memorandum and articles of association, the Companies Act, Cap 22 (Law 3 of 1961, as consolidated and revised) of the Cayman Islands, and the common law of the Cayman Islands. The rights of shareholders to take action against the directors, actions by minority shareholders and the fiduciary responsibilities of our directors to us under Cayman Islands law are to a large extent governed by the common law of the Cayman Islands. The common law of the Cayman Islands is derived in part from comparatively limited judicial precedent in the Cayman Islands as well as from the common law of England, the decisions of whose courts are of persuasive authority, but are not binding, on a court in the Cayman Islands. The rights of our shareholders and the fiduciary responsibilities of our directors under Cayman Islands law are not as clearly established as they would be under statutes or judicial precedent in some jurisdictions in the United States. In particular, the Cayman Islands has a less developed body of securities laws than the United States. Some U.S. states, such as Delaware, have more fully developed and judicially interpreted bodies of corporate law than the Cayman Islands. In addition, Cayman Islands companies may not have the standing to initiate a shareholder derivative action in a federal court of the United States.
The Cayman Islands courts are also unlikely:
| ● | to recognize or enforce against us judgments of courts of the United States based on certain civil liability provisions of U.S. securities laws; and |
| ● | to impose liabilities against us, in original actions brought in the Cayman Islands, based on certain civil liability provisions of U.S. securities laws that are penal in nature. |
There is no statutory recognition in the Cayman Islands of judgments obtained in the United States, although the courts of the Cayman Islands will in certain circumstances recognize and enforce a non-penal judgment of a foreign court of competent jurisdiction without retrial on the merits.
As a result of all of the above, public shareholders may have more difficulty in protecting their interests in the face of actions taken by management, members of the board of directors or controlling shareholders than they would as public shareholders of a company incorporated in the United States.
Judgments obtained against us by our shareholders may not be enforceable.
We are a Cayman Islands company and almost all of our assets are located outside the United States. Substantially all of our current operations are conducted in mainland China. In addition, most of our current directors and executive officers are nationals and residents of countries other than the United States. As a result, it may be difficult or impossible for you to bring an action against us or against these individuals in the United States in the event that you believe that your rights have been infringed under the United States federal securities laws or otherwise. Even if you are successful in bringing an action of this kind, the laws of the Cayman Islands and of China may render you unable to enforce a judgment against our assets or the assets of our directors and officers.
61
The voting rights of holders of ADSs are limited by the terms of the deposit agreement, and you may not be able to exercise your right to vote your Class A ordinary shares.
As a holder of our ADSs, you will only be able to exercise the voting rights with respect to the underlying Class A ordinary shares in accordance with the provisions of the deposit agreement. Under the deposit agreement, you must vote by giving voting instructions to the depositary. Upon receipt of your voting instructions, the depositary will vote the underlying Class A ordinary shares in accordance with these instructions. You will not be able to directly exercise your right to vote with respect to the underlying shares unless you withdraw the shares. Under our amended and restated memorandum and articles of association, the minimum notice period required for convening a general meeting is ten calendar days. When a general meeting is convened, you may not receive sufficient advance notice to withdraw the shares underlying your ADSs to allow you to vote with respect to any specific matter. If we ask for your instructions, the depositary will notify you of the upcoming vote and will arrange to deliver our voting materials to you. We cannot assure you that you will receive the voting materials in time to ensure that you can instruct the depositary to vote your shares. In addition, the depositary and its agents are not responsible for failing to carry out voting instructions or for their manner of carrying out your voting instructions. This means that you may not be able to exercise your right to vote and you may have no legal remedy if the shares underlying your ADSs are not voted as you requested.
We are a foreign private issuer within the meaning of the rules under the Exchange Act, and as such we are exempt from certain provisions applicable to United States domestic public companies.
Because we qualify as a foreign private issuer under the Exchange Act, we are exempt from certain provisions of the securities rules and regulations in the United States that are applicable to U.S. domestic issuers, including:
| ● | the rules under the Exchange Act requiring the filing with the SEC of quarterly reports on Form 10-Q or current reports on Form 8-K; |
| ● | the sections of the Exchange Act regulating the solicitation of proxies, consents, or authorizations in respect of a security registered under the Exchange Act; |
| ● | the sections of the Exchange Act requiring insiders to file public reports of their share ownership and trading activities and liability for insiders who profit from trades made in a short period of time; |
| ● | the selective disclosure rules by issuers of material nonpublic information under Regulation FD; and |
| ● | certain audit committee independence requirements in Rule 10A-3 of the Exchange Act. |
The information we are required to file with or furnish to the SEC are less extensive and less timely as compared to that required to be filed with the SEC by United States domestic issuers. As a Cayman Islands company listed on Nasdaq, we are subject to the Nasdaq corporate governance listing standards. However, Nasdaq rules permit a foreign private issuer like us to follow the corporate governance practices of its home country. Certain corporate governance practices in the Cayman Islands, which is our home country, may differ significantly from the Nasdaq corporate governance listing standards.
We relied on the exemption available to foreign private issuers for the requirement that such issuers hold an annual general meeting of shareholders no later than December 31, 2022. In this respect, we elected to follow home country practice and did not hold an annual general meeting of shareholders in 2022. We may also continue to rely on this and other exemptions available to foreign private issuers in the future, and to the extent that we choose to do so in the future, our shareholders may be afforded less protection than they otherwise would under the Nasdaq corporate governance listing standards applicable to U.S. domestic issuers. As a result, you may not be afforded the same protections or information which would be made available to you if you were investing in a United States domestic issuer.
62
You may not receive dividends or other distributions on our Class A ordinary shares and you may not receive any value for them, if it is illegal or impractical to make them available to you.
The depositary of our ADSs has agreed to pay to you the cash dividends or other distributions it or the custodian receives on Class A ordinary shares or other deposited securities underlying our ADSs, after deducting its fees and expenses. You will receive these distributions in proportion to the number of Class A ordinary shares your ADSs represent. However, the depositary is not responsible if it decides that it is unlawful or impractical to make a distribution available to any holders of ADSs. For example, it would be unlawful to make a distribution to a holder of ADSs if it consists of securities that require registration under the Securities Act but that are not properly registered or distributed under an applicable exemption from registration. The depositary may also determine that it is not feasible to distribute certain property through the mail. Additionally, the value of certain distributions may be less than the cost of mailing them. In these cases, the depositary may determine not to distribute such property. We have no obligation to register under U.S. securities laws any ADSs, ordinary shares, rights or other securities received through such distributions. We also have no obligation to take any other action to permit the distribution of ADSs, ordinary shares, rights or anything else to holders of ADSs. This means that you may not receive distributions we make on our ordinary shares or any value for them if it is illegal or impractical for us to make them available to you. These restrictions may cause a material decline in the value of our ADSs.
You may not be able to participate in our rights offerings and may experience dilution of your holdings.
We may, from time to time, distribute rights to our shareholders, including rights to acquire securities. Under the deposit agreement, the depositary will not distribute rights to holders of ADSs unless the distribution and sale of rights and the securities to which these rights relate are either exempt from registration under the Securities Act with respect to all holders of ADSs, or are registered under the provisions of the Securities Act. The depositary may, but is not required to, attempt to sell these undistributed rights to third parties, and may allow the rights to lapse. We may be unable to establish an exemption from registration under the Securities Act, and we are under no obligation to file a registration statement with respect to these rights or underlying securities or to endeavor to have a registration statement declared effective. Accordingly, holders of ADSs may be unable to participate in our rights offerings and may experience dilution of their holdings as a result.
You may be subject to limitations on transfer of your ADSs.
Your ADSs are transferable on the books of the depositary. However, the depositary may close its books at any time or from time to time when it deems expedient in connection with the performance of its duties. The depositary may close its books from time to time for a number of reasons, including in connection with corporate events, such as a rights offering, during which time the depositary needs to maintain an exact number of ADS holders on its books for a specified period. The depositary may also close its books in emergencies, and on weekends and public holidays. The depositary may refuse to deliver, transfer or register transfers of our ADSs generally when our share register or the books of the depositary are closed, or at any time if we or the depositary thinks it is advisable to do so because of any requirement of law or of any government or governmental body, or under any provision of the deposit agreement, or for any other reason.
63
We incur increased costs as a result of being a public company, and we cannot predict or estimate the amount of additional future costs we may incur or the timing of such costs.
As a public company, we incur significant legal, accounting and other expenses that we did not incur as a private company, including additional costs associated with our public company reporting obligations. The Sarbanes-Oxley Act of 2002, as well as rules subsequently implemented by the SEC and Nasdaq, impose various requirements on the corporate governance practices of public companies. Compliance with such rules and regulations have increased, and we expect such compliance to continue to increase our legal and financial compliance costs and to make certain corporate activities more time-consuming and costly.
In the past, shareholders of a public company often brought securities class action suits against the company following periods of instability in the market price of that company’s securities. We have been investigated by several law firms in the U.S. for potential securities claims in the past. Tarena International Inc. and certain of its current and former officers and directors have been named as defendants in a putative securities class action captioned Yili Qiu v. Tarena International, Inc. et al., (Case No. 1:21-cv-03502) filed on June 22, 2021, in the U.S. District Court for the Eastern District of New York. The complaint asserts that defendants made false or misleading statements in certain SEC filings between August 16, 2016, and November 1, 2019, related to the Company’s business and operating results in violation of Sections 10(b) and 20(a) of the Securities Exchange Act of 1934 and Rule 10b-5 promulgated thereunder. On September 1, 2021, the court entered an order appointing lead plaintiff in this action. On September 14, 2021, the parties filed a joint status report and proposed scheduling stipulation, pursuant to which, the lead plaintiff filed an amended complaint on November 1, 2021. On January 18, 2022, Tarena International Inc. moved to dismiss the complaint. On April 4, 2022, lead plaintiff served its opposition to the motion. Briefing was completed on May 19, 2022. While the motion to dismiss was pending, Plaintiff and the Company reached an agreement in principle to settle all claims. On July 13, 2022, Plaintiff filed a letter informing the court of the settlement in principle. On August 31, 2022, the parties filed a motion for preliminary approval of the proposed settlement agreement. Preliminary approval hearing took place on November 8, 2022, and the Court reserved judgement on the motion pending submission of additional information. In December 2022, the parties submitted revised settlement materials to the Court. The Court decision on the revised settlement papers is pending. We cannot ascertain the final result of the pending class action, and our involvement in the class actions, whatever the final result may be, could divert a significant amount of our management’s attention and other resources from our business and operations, which could harm our results of operations and require us to incur significant expenses to defend the suit. Any such class action suit, whether or not successful, could harm our reputation and restrict our ability to raise capital in the future. In addition, if a claim is successfully made against us, we may be required to pay significant damages, which could have a material adverse effect on our financial condition and results of operations.
ITEM 4.INFORMATION ON THE COMPANY
| A. | History and Development of the Company |
We began our operations in Beijing in September 2002 through Beijing Tarena Technology Co., Ltd. In November 2012, we changed the name of Beijing Tarena Technology Co., Ltd. to Tarena Technologies Inc., or Tarena Tech. Tarena International, Inc., an exempted company with limited liability, was incorporated in the Cayman Islands in October 2003 and became our ultimate holding company. We established Tarena Hong Kong Limited, or Tarena HK, as our wholly owned subsidiary in October 2012. Tarena HK wholly owns Tarena Software Technology (Hangzhou) Co., Ltd., or Tarena Hangzhou, an entity that we established in January 2013.
On April 3, 2014, our ADSs began trading on Nasdaq under the ticker symbol “TEDU.” We and certain selling shareholders sold a total of 15,300,000 ADSs, representing 15,300,000 Class A ordinary shares, at an initial offering price of $9.00 per ADS. Concurrently with our initial public offering, we also issued 1,500,000 Class A ordinary shares at a price of US$9.00 per share to New Oriental Education & Technology Group Inc. Ltd. through a private placement.
64
Prior to 2012, we conducted a substantial portion of our operations through the consolidated VIEs and their respective subsidiaries and schools. On January 30, 2012, the PRC Catalogue for the Guidance of Foreign Investment Industries (amended) became effective, which listed professional education service as an industry for which foreign investments are “encouraged” by the government. On April 10, 2015, the new PRC Catalogue for the Guidance of Foreign Investment Industries (amended) became effective, which listed non-accredited professional education service as an industry for which foreign investments are “encouraged” by the government. On July 28, 2017, the new PRC Catalogue for the Guidance of Foreign Investment Industries (amended) became effective, which listed non-accredited professional education service as an industry for which foreign investments are “encouraged” by the government. In light of such change of law, starting from the second half of 2012, we began to transfer the operations, including related assets and liabilities, of the consolidated VIEs to Tarena Tech and its subsidiaries and schools. All of our learning center operations of VIEs had been transferred to Tarena Tech and its subsidiaries and schools before 2018, while one of our learning centers was transferred back to Beijing Tarena for business operation purpose in 2018. In 2019, three of our learning centers which provide online education services were transferred back to Beijing Tarena for business operation purpose and one school was newly set up through Beijing Tarena. In 2020 and 2021, three and two schools were newly set up through Beijing Tarena, respectively. In February 2023, one school was transferred to a subsidiary of Beijing Tarena. We expect to continue to control and consolidate Beijing Tarena and Beijing Tongcheng, which hold Internet Content Provider licenses, or ICP licenses. We operate our TMOOC.cn and 61it.cn websites through the VIEs, and TMOOC.cn website has been included in the permitted operation scope under the ICP license held by Beijing Tarena and 61it.cn website has been included in the permitted operation scope under the ICP license held by Beijing Tongcheng. For a description of the risks related to our corporate structure and the contractual arrangements we have entered into with the VIEs, see “Item 3. Key Information—D. Risk Factors—Risks Related to Our Corporate Structure.”
In 2018, we invested RMB18.5 million in three companies that are mainly engaged in the provision of IT and educational products and services, and we disposed of our investment in one of them with a consideration of RMB4.9 million (US$0.7 million) in 2022. In 2018, we acquired Wuhan Haoxiaozi Robot Technology Co., Ltd. (or “RTEC”), one of the largest STEAM robotics programming education service providers in Hunan and Hubei provinces in China. In 2019, we invested RMB10.0 million in one mainland China company which is mainly engaged in investment management businesses.
The table below sets forth the percentages of the respective revenues and assets of Tarena and our wholly owned subsidiaries and the consolidated VIEs as of the dates and for the periods indicated:
Total |
| ||||||||
| Net Revenues(1) |
| Assets(1) |
| |||||
| For the year |
| For the year |
| For the year |
|
| ||
ended | ended | ended | As of |
| |||||
December | December | December | December |
| |||||
31, | 31, | 31, | 31, | ||||||
| 2020 |
| 2021 |
| 2022 |
| 2022 | ||
Tarena and our wholly owned subsidiaries |
| 93.3 | % | 94.1 | % | 93.6 | % | 86.1 | % |
Consolidated VIEs |
| 6.7 | % | 5.9 | % | 6.4 | % | 13.9 | % |
Total |
| 100.0 | % | 100.0 | % | 100.0 | % | 100.0 | % |
Notes:
| (1) | The percentages exclude the inter-company transactions and balances between Tarena and our wholly owned subsidiaries and the consolidated VIEs. |
One of our headquarters is located in Beijing, China. Our principal executive offices in Beijing are located at 6/F, No. 1 Andingmenwai Street, Litchi Tower, Chaoyang District, Beijing 100011, China, People’s Republic of China. Our telephone number at this address is +86 10 6213 5687. Our principal executive offices in Hangzhou are located at 1/F, Block A, Training Building, 65 Kejiyuan Road, Baiyang Jie Dao, Economic Development District, Hangzhou 310000, People’s Republic of China. Our telephone number at this address is +86 571 5602 0827. Our registered office in the Cayman Islands is located at the offices of Conyers Trust Company (Cayman) Limited, Cricket Square, Hutchins Drive, PO Box 2681, Grand Cayman KY1-1111, Cayman Islands.
65
On December 8, 2020, we received a preliminary non-binding proposal letter, or the Proposal Letter, from Mr. Shaoyun Han, our founder and chairman of the board of directors, to acquire all of the outstanding Class A ordinary shares of our company that are not already owned by Mr. Shaoyun Han and his affiliates (the “Buyer Group”) for a purchase price of $4.00 per American Depositary Share, or US$4.00 per Class A ordinary share, in cash. On December 10, 2020, our board of directors formed a special committee (the “Special Committee”) consisting of two independent directors, Mr. Arthur Lap Tat Wong, as the chairman of the Special Committee, and Mr. Hon Sang Lee, to evaluate and consider the Proposal Letter. On December 30, 2020, we announced that the Special Committee had retained Duff & Phelps, LLC as its independent financial advisor and Gibson, Dunn & Crutcher LLP as its U.S. legal counsel to assist it in this process. On April 30, 2021, we announced that we had entered into an Agreement and Plan of Merger (the “Merger Agreement”) with Kidedu Holdings Limited (“Parent”) and Kidarena Merger Sub, a wholly owned subsidiary of Parent (“Merger Sub”). Pursuant to the Merger Agreement, Merger Sub will merge with and into us, with us continuing as the surviving company and becoming a wholly owned subsidiary of Parent in a transaction implying an equity value of us of approximately US$230.6 million. The merger consideration will be funded through cash contribution by Ascendent Capital Partners III, L.P. (“ACP”) or its affiliates (the “Sponsor,” together with Mr. Shaoyun Han, the “Buyer Group”). On September 31, 2021, we announced that we had delivered a written notice to Parent, Merger Sub and ACP, of our intention to terminate the Merger Agreement due to the breach of the Merger Agreement by Parent and Merger Sub. On November 15, 2021, we announced that all parties mutually agreed to terminate the Merger Agreement due to disagreement on specific terms and conditions within the Merger Agreement. Pursuant to the Termination Agreement, the Buyer Group will pay a settlement payment of US$3.53 million to us by November 26, 2021. The Buyer Group paid a settlement fee of US$3.53 million to us on November 24, 2021. The Merger Agreement was therefore terminated on the same date upon receipt of the settlement fee.
We currently provide IT and non-IT related training courses to both IT professional education and IT-focused supplementary STEAM education services. We also cooperate with universities and colleges in mainland China to offer joint-major degree programs and related peripheral services to colleges and students in accordance with the higher education reform policies of each province. We integrate our selected courses into universities and colleges' standard undergraduate curriculum for students enrolled in such joint-major programs. Students can attend part of the courses in our established on campus learning sites and part of the courses at our learning centers. On April 28, 2023, we entered into agreements to dispose of our controlling interest in our university and college joint academic programs and related peripheral services to colleges and students (the “Target Business”), to a consortium (the “Disposal”). Mr. Shaoyun Han, our founder and chairman, is member of the investor consortium and has an interest in the Disposal. The Target Business accounted for an insignificant portion of our revenues and assets during the recent fiscal years, and therefore, we do not expect the Disposal to have any material impact on our business operations and financial performance.
SEC maintains an internet site that contains reports, proxy and information statements, and other information regarding issuers that file electronically with the SEC on www.sec.gov. You can also find information on our website https://ir.tedu.cn. The information contained on our website is not a part of this annual report.
| B. | Business Overview |
We provide STEAM education and professional education services in China. Our core strength is in IT-focused supplementary STEAM education and IT professional education services. We currently offer courses in ten STEAM education programs, seven IT subjects and three non-IT subjects. Our education platform has live distance instruction, classroom-based learning and online learning modules.
STEAM Education. In December 2015, we launched new training programs TongchengTongmei featuring IT training courses and non-IT training courses for minors. In March 2016, we rolled out robotics programming courses for students aged between three and eighteen. In 2017, we launched coding mathematics to further diversify our course offerings in STEAM education. These new programs target and contain curriculum that is customized for pre-school, primary to secondary school students aged between three and eighteen. Similar to programs designed for adult students, our courses for preschool, primary to high school students also adopted a dual-teaching model, which was comprised by the online teaching models and instructors from online or offline learning centers, facilitating the delivery of personalized and systematic tutoring and improving students’ understanding in on-site or online classrooms. Students are taught by either live distance instructors and/or pre-recorded videos, with instructors face-to-face in classrooms. In order to build a more vivid and concentrated learning environment, students will watch a series of interesting courseware videos step by step, led by on-site instructors. These programs are partly delivered through the facilities of existing learning centers to improve the utilization of the facilities. Since 2016, we also set up standalone centers for STEAM education programs, which have further improved our brand recognition and teaching facilities and brought better learning experience for our students. In 2018, we developed and launched 61it.cn as an online platform to facilitate the live instruction of our STEAM education courses targeting minors to deliver an interactive and engaging learning experience beyond the geographical limitation. As of December 31, 2022, there were 217 TongchengTongmei standalone learning centers covering 53 cities in mainland China.
66
Professional Education. We deliver professional education lectures through a group of experienced and passionate instructors based in Beijing to a nationwide network of 86 directly managed learning centers in 42 cities in mainland China as of December 31, 2022. For each class, instructors deliver lectures from one classroom in Beijing to students in the same classroom as well as to students at our learning centers across mainland China via simultaneous webcast. To facilitate a disciplined and focused learning environment, we staff each classroom at our learning centers with one or two on-site teaching assistants to tutor and supervise students. We complement the live instruction and tutoring with our proprietary learning management system TTS. TTS has five core functions, featuring course content, examinations, student and teaching staff interaction tools, student management tools and an online student community. Through this education platform, we provide job-oriented education with measurable outcomes, as demonstrated by our high job placement rates and students’ academic performance. In addition to our TTS platform, we launched TMOOC.cn in March 2015, which offers not only regular teaching video content, but also continuing education courses and job placement training courses, in order to cover a broader customer base. We offer our part-time class students the opportunity to complete a portion of their lessons online using TMOOC.cn, which is also important for our marketing efforts. We have a strong commitment to career services for our professional education business. We had 285 career counselors as of December 31, 2022, who advise students through mandatory job skill seminars, one-on-one interview workshops and systematic career assessment and planning. We had 80 employer cooperation representatives as of December 31, 2022, who liaise closely with employers, alumni, human resources websites and other employment recruiters to maximize job opportunities for our students.
We are a holding company with no material operations of our own. We conduct our operations primarily through our wholly owned subsidiaries in mainland China. We also control and consolidate VIEs, Beijing Tarena and Beijing Tongcheng. We operate our TMOOC.cn website through Beijing Tarena, and such website has been included in the permitted operation scope under the ICP license held by Beijing Tarena. We operate our 61it.cn website through Beijing Tongcheng, and such website has been included in the permitted operation scope under the ICP license held by Beijing Tongcheng. Our wholly owned subsidiaries in mainland China are currently not eligible as wholly owned foreign-invested enterprises to hold ICP licenses.
Our Education Platform
Our education platform has three key components: live distance instruction, classroom-based learning and online learning modules.
Live distance instruction
For our professional education, our instructors deliver live courses from our headquarters in Beijing primarily via live webcast to our learning centers across mainland China. Students attending class watch live audio-video broadcasts of lectures delivered using streaming media and other internet-based technologies. Our full-time adult students typically watch live lectures for approximately five hours a day and work on practice exercises assigned by instructors for approximately two hours every day during the classroom sessions, which generally last from 9:00 a.m. to 6:00 p.m. five days a week. For online programs of our STEAM education, our instructors deliver live courses from our headquarters in Beijing primarily via live webcast to our students.
Our live broadcast method of lecture delivery ensures consistency in teaching quality across all our centers. All of our instructors that deliver the lecture through a webcasting system are located in Beijing, where we centralize our training support. Our headquarter-level quality control department monitors the performance of each lecturer on a daily basis. We typically have multiple instructors for each course, with each instructor focusing on separate topic areas. We believe this allows our instructors to focus, and offer more in-depth teaching, on their specific areas of expertise within a subject.
Classroom-based learning
Our learning centers function both as classrooms for delivering lectures and self-study rooms after class hours. As of December 31, 2022, we directly managed a total of 217 learning centers in 53 cities across mainland China solely for our STEAM education business. Learning centers for our STEAM education business vary in terms of size, ranging between approximately 300 and 700 square meters. The number of students vary according to different courses, with typically around 6 to 8 students in small classrooms and 12 to 15 students in large classrooms. As of December 31, 2022, we directly managed a total of 86 professional education learning centers in 42 major cities across mainland China. Our learning centers for our professional education business vary in terms of size, typically having between 7 and 15 classrooms, with each classroom typically able to host between 20 and 40 students. In addition to the learning centers that we operate directly, we also have 29 franchisees for STEAM education programs and 1 franchisee for professional education programs in 2022. The franchise fee from such learning centers was immaterial in 2022.
67
In 2022, STEAM education learning centers are distributed in 53 cities, and professional education learning centers are distributed in 42 cities, with 57 cities in total, and the student enrollments of STEAM education and professional education were approximately 209,400 and 66,200, respectively. Approximately 51% of the students aged between three and eighteen were from the following cities: Beijing, Guangzhou, Shenzhen, Changsha, Kunming, Wuhan, Tianjin, Hefei, Zhengzhou and Nanning. Approximately 55% of the adult students were from the following cities: Beijing, Hangzhou, Shenzhen, Chengdu, Guangzhou, Shanghai, Zhengzhou, Hefei, Nanjing and Chongqing.
Our students are generally required to physically attend classes at our learning centers. We believe physical attendance is important as it creates a disciplined and focused learning environment for students to effectively master the course content. Requiring students to physically attend classes also facilitates the delivery of personalized and systematic tutoring and, for professional education courses, job placement services to our students. In terms of professional education programs, our classrooms are equipped with computers for each student, as well as projectors and other equipment necessary for the live broadcast of our lectures. Our classroom technology infrastructure allows students to interact with instructors online to receive help on course materials and to use online modules in TTS to take notes and conduct practice exercises.
Online learning modules
Our live distance instruction and classroom-based learning for professional education are supplemented by our proprietary online learning modules featured on our TTS platform. TTS has the following five core functions:
| ● | Course content. TTS contains lecture slides, key lecture video recordings, case studies, practice exercises and supplemental reading materials. In addition to recordings of past lectures, TTS also features exclusive online videos on key course materials. Students may view lecture videos using the computers at our learning centers. To foster effective learning of our course lecture materials, especially theoretical knowledge points, TTS features software development case studies and practice exercises. TTS contains supplemental reading materials on areas in which we have historically received frequent questions from students. TTS also allows students to download coding materials and study notes that they have prepared for reference in their future jobs. |
| ● | Self-assessment examinations. TTS features daily and weekly interactive mock examinations to measure learning outcomes. Students use the mock exams to assess their learning results and gauge their grasp of course content. After students complete a self-assessment examination, TTS automatically provides students with detailed explanations on each of the exam questions. |
| ● | Student and teaching staff interaction. TTS allows students to interact with instructors and teaching assistants. In class, students may raise questions for instructors and teaching assistants using the messaging tools on TTS. After class, students can post questions to the teaching assistants through the online question and answer board in TTS. To ensure the accuracy of responses and to identify questions of common interest, our instructors also actively review questions posted on TTS and regularly provide answers. Students are given the opportunity to provide feedback for each answer or tutorial service provided by teaching assistants using the evaluation functions on TTS. |
| ● | Student management tools. TTS allows instructors to receive daily ratings and feedback from students. Instructors may then adjust their lecture pace and coverage of course materials each day. TTS enables teaching assistants to evaluate each student’s academic performance. The teaching assistant interface of TTS contains each student’s monthly performance test scores, as well as each student’s ranking within the class and nationally. Teaching assistants are required to follow-up with underperforming students regarding their academic status and to adopt concrete action plans with such students to improve their future performance. TTS also allows teaching assistants to monitor each student’s attendance and to log their daily tutoring activities. |
| ● | Online student community. TTS serves as an online student community that fosters academic collaboration among students. We encourage students to post course-related articles and comments sharing their study experiences on the bulletin board forum. |
68
In addition to our TTS platform, we launched TMOOC.cn in March 2015 and 61it.cn in July 2018 to cover a broader customer base. TMOOC.cn offers two types of online learning products: continuing education courses and job placement training courses. Continuing education courses, composed of a library of video clips that focus on on-the-job practical skills, target working professionals and others with continuing education needs. Job placement training courses are full-length programs that target job seekers. These recruitment-oriented courses are carefully chosen from existing courses at our learning centers and redesigned to be more suitable for the online learning environment. Users who finish all modules in a job placement training course and pass the relevant Tarena certification examination will receive the same job placement services that we offer to students at learning centers. We also offer our part-time class students the opportunity to complete a portion of lessons online using TMOOC.cn. We launched 61it.cn to deliver online live instruction of our IT-focused supplementary STEAM education courses to students aged between three and eighteen. 61it.cn features an OMO-based interactive classroom and leveled class materials covering multiple programming languages such as Scratch, Python, Javascript, HTML, CSS and C++.
Our Course Offerings
Our courses provide students aged between three and eighteen with STEAM education to help them develop their logical thinking ability as well as their practical skills. We also provide adult students with practical education to prepare them for jobs in industries with significant growth potential and strong hiring demand. We currently offer (i) ten STEAM education programs and (ii) courses in seven IT subjects and three non-IT subjects.
We primarily offer the following three types of classes in order to accommodate the different scheduling and training needs of our students:
| ● | Full-time class. The term for a full-time class is typically four months and includes approximately 580 learning hours. Full-time classes are conducted in our learning centers. In 2022, approximately 64% of our enrolled adult students attended our full-time classes. |
| ● | Part-time class. Part-time classes typically have terms of one to nine months. We offer a more flexible course schedule for our part-time class students given they typically have full-time jobs. We offer our part-time class students the opportunity to complete a portion of lessons online by watching videos available on TTS through TMOOC.cn. In 2022, approximately 36% of our enrolled adult students attended our part-time classes. |
| ● | STEAM class. Our featured IT-focused supplementary STEAM classes are leveled courses covering a variety of IT-related knowledge and skills tailored for Chinese learners aged between three and eighteen, and include approximately 64 to 120 learning hours per year depending on the level of course. Our STEAM classes are primarily conducted by a dual-teaching model, which was comprised by the online teaching models and instructors from online or offline learning centers, facilitating the delivery of personalized and systematic tutoring and improving students’ understanding in on-site or online classrooms. In 2022, the total student enrollments of our IT-focused supplementary STEAM classes were approximately 209,400. |
We have adopted stringent quality control procedures to ensure that we produce high-quality graduates for our professional education programs. We use entrance exams to assess the level of our students. Prospective full-time students with low entrance exam scores are recommended to enroll in preparatory training camps. We have a total of four monthly closed-book performance tests to evaluate the learning status of our students. For underperforming students who have failed the first monthly performance test, we offer them the opportunity to re-take the first month classes at no extra cost. We believe physical class attendance is important, and students with low attendance rates are generally not given graduation certificates and job opportunities referrals at the end of our program.
Our full-time classes also include short-term, project-based training programs designed for college students to gain practical IT experience, which are not material for our business as a whole.
69
STEAM Education Programs
In December 2015, we launched new training programs under the brand name TongchengTongmei featuring IT training courses and non-IT training courses for students aged between three and eighteen. In March 2016, we rolled out robotics programming courses. In 2017, we launched Graphical Intelligent Programming and NOI Informatics Olympiad to further diversify our course offerings in STEAM education. In 2018, we further adjusted our course offering of our TongchengTongmei programs. In 2018, we launched Python Artificial Intelligence and in 2019 we launched High level hardware programming for secondary school and Soft and hard programming enlightenment. In 2020, we launched the Creative Programming Starter course and STEAM education which can help children to develop their logical thinking skills and practical skills. We treat the TongchengTongmei programs as our main effort to enter into the STEAM education market, and a significantly growing part of our operation. In 2021, we launched robotics programming courses including SPIKE Starter and SPIKE Advanced, which have gained popularity among our students aged between six and twelve. In 2022, we launched the Python Programming Basics, which is an upgraded version of Python Artificial Intelligence and has gained popularity among our students aged between eight and ten. We have discontinued all above STEAM non-IT training courses, which contributed less than 1% of our net revenue generated from our STEAM education business in 2022.
70
Subject |
| Year of |
| Focus of Course Content |
Robotics programming | 2016 | Using LEGO WeDo2.0, EV3 teaching aids, taking into account engineering machinery and programming knowledge, design a variety of physical works close to life, combined with the standard teaching process, scientific teaching methods, so that children are exposed to technology from an early age. | ||
Graphical Intelligent Programming | 2017 | Suitable for students from Kindergarten to elementary school students of grade 3, the progressive course consists of 3 Levels, using the Scratch programming platform to implement situational story programming, game animation programming and smart application programming. | ||
NOI Informatics Olympiad | 2017 | Suitable for elementary school students from grade 4 onwards and secondary school students, the course implements data structures and algorithms using the C++ language. | ||
Python Artificial Intelligence | 2018 | Suitable for elementary school students from grade 3 onwards as well as secondary school students, the advanced course consists of seven levels, using Python language, JavaScript language to implement fun game programming, intelligent scene programming, web programming, server programming, AI algorithm programming, and APP programming. | ||
High level hardware programming for secondary school | 2019 | Software and hardware programming class using Python as the programming language. The software part uses PyQt5 to create the PC-side upper computer software; the hardware part uses STM32 self-developed main control board to control the deformable robot and a variety of hardware sensors through programming; and the software and hardware are integrated to realize the interactive application. | ||
Soft and hard programming enlightenment | 2019 | Combined by LEGO WeDo 2.0 and Scratch programming, software and hardware and virtual and reality are perfectly integrated. In the course, through scene animation, game design and other vivid contents, children can fully grasp the foundation of artificial intelligence technology. | ||
Creative Programming Starter | 2020 | Using the building blocks and physical programming modules that children are interested in as carriers, with the goal of developing children’s understanding, application and re-creation abilities, using the building blocks to construct scenes and the physical programming modules to complete the task challenges, through the deep integration of building and programming, to achieve a true hand-brain combination, to comprehensively train children’s hands and brains to solve practical problems and help them acquire the ability to face the future society. | ||
SPIKE Starter | 2021 | It is an upgraded version of the WeDo course. Combining modular programming into Lego SPIKE basic set to master robot building skills in the course building process and improve students’ hands-on ability and spatial construction ability. Programming allows children to understand programming thinking and master the writing skills of simple programs. | ||
SPIKE Advanced | 2021 | It is an upgraded version of EV3 course. Using SPIKE robot teaching aids and combining Scratch and Python programming languages to create rich robot programming projects and students can learn mechanical structure and gain programming knowledge. | ||
Python Programming Basics | 2022 | It is an upgraded version of Python Artificial Intelligence, imparting basic skills for programming engineering and required knowledge for programming level exams. Python programming cultivates children's ability to write programs independently and to design and develop simple games. |
Compared with the curriculum for adult students, the IT and non-IT courses offered under the TongchengTongmei programs feature materials that are customized for young children. All of our STEAM education programs target and contain curriculum that is customized for students aged between three and eighteen. Similar to programs designed for adult students, our courses for students aged between three and eighteen also adopted a dual-teaching model, which was comprised by the online teaching models and instructors from online or offline learning centers, facilitating the delivery of personalized and systematic tutoring and improving students’ understanding in on-site or online classrooms. Students are taught by either live distance instructors and/or pre-recorded videos, with teaching assistants face-to-face in classrooms. In order to build a more vivid and concentrated learning environment, students will watch a series of interesting courseware videos step by step, led by on-site teaching assistants. In 2018, we launched 61it.cn to deliver online live instruction of our IT-focused supplementary STEAM education courses to students aged between three and eighteen. 61it.cn features an OMO-based interactive classroom and leveled class materials covering multiple programming languages such as Scratch, Python, Javascript, HTML, CSS and C++.
71
Courses under TongchengTongmei programs typically have multiple levels, with each level consisting of 64 to 120 learning hours per year. Each session usually takes two to three hours depending on different levels applicable. Depending on the age group, it generally takes approximately one year to complete each level. In 2022, our TongchengTongmei programs were offered in 53 cities in mainland China. The revenue of online course and offline course in TongchengTongmei programs accounts for 7.7% and 92.3%, respectively. Online learning in the small groups model is also available for selection, of which the current enrollment is insignificant.
IT education courses
We began offering courses in IT subjects in 2002. We launched our Java courses in 2002, software testing courses in 2009, Linux and network engineering courses in 2013, Web front-end development and Big Data* courses in 2015, Python and AI courses in 2017, Network Security Engineer† courses in 2018, and Data Analysis and Business Intelligence courses in 2022. We primarily offer IT education courses covering the following IT subjects:
Subject |
| Year of |
| Focus of Course Content |
Java Senior Software Architect† | 2002 | Programming for Windows and Linux-based desktop software and web-based software | ||
Software testing | 2009 | Practical software testing and quality assurance training | ||
Linux and network engineering | 2013 | Linux operating system and network management technology | ||
Web front-end development | 2015 | HTML5, CSS3, JavaScript, jQuery, AJAX, Bootstrap, AngularJS, Web APP | ||
Python | 2017 | Python and artificial intelligence (AI) full stack of software development | ||
Network Security Engineer† | 2018 | Designing, modeling, and implementing computer networks for reliability, performance, and security | ||
Data Analysis and Business Intelligence | 2022 | Excel, Power Bi, Tableau (Business Intelligence), Database and Hadoop, Hive, Python, Statistics and Machine learning |
*Discontinued in 2022
†Renamed in 2021
Graduates of our IT education courses receive Tarena Certified Software Developer certificates, or TCSD certificates. Holders of TCSD certificates are qualified to obtain the intermediate-advanced software engineer certificate issued by the MIIT for their respective field of study after they pass our internal examination. Graduates who finish Tarena programming course and pass relevant examinations are awarded the official MTA certificates from Microsoft. Our Linux course graduates may sign up and take Red Hat Certification exams, CKA Certification exams and HUAWEI Certifications exams directly at our learning centers. Graduates who finish Tarena’s Spring certification programs and pass relevant examinations are granted JAVA Spring Certification. Graduates are granted 360 Network Security Competency Certification, HUAWEI HCIP and HCIE Certification after finishing Tarena’s Network Security Engineer course and passing relevant examinations.
Non-IT education courses
We began offering courses in non-IT subjects in 2013. We launched our digital art course in February 2013, our online sales and marketing course in November 2013, our Computer-based design course* in 2018 and our Visual effects-VFX course in 2019. The following table describes the non-IT courses that we currently offer:
Subject |
| Year of |
| Focus of Course Content |
|
|---|---|---|---|---|---|
Digital art | 2013 | Latest Adobe user interface design technology for graphic, webpage and mobile sites design | |||
Online sales and marketing | 2013 | Search engine marketing, search engine optimization, and other internet-based marketing, including microblog marketing | |||
Visual Special Effects† | 2019 | Professional film and television Visual effects |
*Discontinued in 2020
†Renamed in 2021
72
Graduates of our design courses can receive CEAC certification after passing the relevant exams. Graduates of our Adobe certification programs can receive world-class digital art training and earn the official validation from the industry leader to help achieve their career aspirations. Graduates of our Internet marketing and Professional film and television Visual effects courses can receive media operator certification after passing the relevant exams.
Our Teaching Staff
As of December 31, 2022, we employed 2,860 full-time instructors and teaching assistants for both STEAM education and professional education.
Our instructors
Most of our instructors for IT education courses are graduates with strong academic background in IT or have industry backgrounds in global and domestic technology companies. Instructors for non-IT education courses are typically experts or veterans in their respective specialized fields. Our instructors also provide us with unique access to a large pool of experts on industry trends that is especially valuable in our decision-making and development process for new courses. We believe we attract highly qualified instructors by virtue of our respected brands, our well-established teaching infrastructure and sales team and our competitive compensation.
We believe that developing and maintaining highly capable and motivated instructors is critical to our success. We seek qualified instructor candidates who have extensive industry experience or come from other professional education service providers. All instructors are required to undergo training in teaching skills and techniques. We require our instructors to regularly update their course materials to remain current with evolving employer needs, industry developments and other key trends necessary to teach effectively. We typically have a backup instructor assigned to each course to meet any emergency needs.
To align incentives, instructors receive bonuses based on students’ ratings and the number of class sessions taught, in addition to their base compensation.
Our teaching assistants
We believe that our dedicated teaching assistants are essential to the success of our education model. Our teaching assistants interact with and tutor our students on a daily basis, and are instrumental in facilitating a disciplined and focused learning environment. For our professional education, each classroom is staffed with one or two teaching assistants, who attend lectures together with students. Teaching assistants are available during class hours to answer student questions in person, and after class hours to address inquiries online via TTS or on-site until 8:30 p.m. Teaching assistants are also responsible for offering focused tutoring services to underperforming students and continuously monitoring their academic results. Four our STEAM education, our teaching assistants are also one of the key factors of the operation as we need our teaching assistants to guide our students throughout the course. We have adopted a comprehensive set of key performance indicators, or KPIs, to evaluate the performance of our teaching assistants. Such KPIs include student satisfaction, exam scores of students on monthly performance tests, the improvement of underperforming students and employment results after graduation, among other indicators.
We primarily seek teaching assistant candidates from our graduates who have demonstrated strong command of materials in the relevant subject areas. We provide necessary training to newly hired teaching assistants to tutor effectively. Our teaching assistants are frequently evaluated by students on the quality of their assistance.
73
Course Content Development
In addition to teaching, our instructors for IT professional education also develop the course content in their respective subject areas. We regularly update our existing courses, typically every six months, to stay abreast of the latest technology developments and industry trends. Our instructors are also responsible for producing practice exercises and exam questions for monthly performance tests to evaluate the effectiveness of our student self-assessment tests in TTS. We regularly engage in new course development in order to capture demands created by evolving job market and industry trends. We have a set of procedures for new course development. Prior to developing a new course, we gather market intelligence by collecting job market demand information to ensure that we are developing relevant and up-to-date courses. We conduct a series of surveys, each with clear parameters, to determine various aspects of the proposed new course. Once we gather enough market intelligence, we recruit, or identify from within Tarena, instructors with the appropriate industry and academic background to form a course-specific development task team. The development of our STEAM education program courses is mostly programming centered. In addition, we focus on leveraging our experience in IT courses, especially programming courses, to develop coding- and programming-based courses for our STEAM education programs.
All of our new courses are pilot tested in selected learning centers for student satisfaction, training practicality and employment outcomes. In 2018, we launched a Network Security Engineer course. In 2019, we launched a Visual Special Effects course. In 2020, we launched a Creative Programming Starter course. In 2021, we launched robotics programming courses including SPIKE Starter and SPIKE Advanced, which have gained popularity among our students aged between six and twelve. In 2022, we launched the Python Programming Basics, which is an upgraded version of Python Artificial Intelligence and has gained popularity among our students aged between eight and ten.
Our software research and development department is tasked with improving the technical performance and user experience of TTS, TMOOC.cn and 61it.cn.
Our Students
Our student enrollment in STEAM education programs reached approximately 209,400 in 2022, and our student enrollment in professional education courses reached approximately 66,200 in 2022. The majority of our students of our STEAM education courses are students aged between three and eighteen. The majority of our students of our professional education courses are college students and graduates. In 2022, 76% of our enrolled students of such courses were either studying towards, or already held, a post-secondary degree.
Student recruitment
For professional education, we rely primarily on internet-based marketing to attract students and increase enrollments. We advertise on the internet using search engine keywords on leading search engines. We also use banners and other advertising placements on targeted sites, such as education portals, career sites and industry-specific websites. We actively monitor the effectiveness of our advertising and adjust marketing spending accordingly. Our learning centers also host seminars, information sessions and preparatory training camps for prospective students. For STEAM education, we primarily rely on the on-site marketing based on our offline learning centers to attract students and their parents for enrollment growth. We also adopted such customer acquisition channels to grasp massive customer base with relatively lower costing.
When a prospective student responds to our advertisements, an enrollment advisor generates a prospective student profile and advises the candidate, through online, telephone or a face-to-face meeting, on various aspects of our courses and educational experience. Besides, our excellent course and delivery quality and our students’ learning results in IT-focused supplementary STEAM education have translated into word-of-mouth referrals and an increase in the number of renewal students as a percentage of fee-paying students, partially offsetting the decrease in customer acquisition due to limited center access.
To promote brand awareness, we place advertisements in industry trade publications and present at industry trade seminars and conventions. We also began to host our annual Tarena-Discovery Cup Chinese University Students Software Design Competition in April 2012. In 2015, we changed our logo from “Tarena Technology” to “Tarena Education” to better showcase our professional image in education.
We also encourage our students at schools to introduce their friends or classmates who are interested in taking professional education courses. Student referral has become one of the key channels we access to gain new students.
74
In addition to our marketing efforts and student referrals, we recruit a significant portion of our students directly from universities and colleges. As of December 31, 2022, we have cooperated with over 633 universities and colleges in mainland China under one of the two following modes of cooperation:
| ● | Joint-majors. We cooperate with 79 universities and colleges in mainland China to offer joint-major degree programs in accordance with the higher education reform policies of each province. Our in-depth cooperation with these universities and colleges involves recruitment services, management of students, course instruction and placement, so as to achieve the purpose of improving the course quality, placement rate and teaching quality of the universities and colleges, which integrate our selected courses into their standard undergraduate curriculum for students enrolled in such joint-major programs. Students can attend part of the courses in our established on-campus learning sites and part of the courses at our learning centers. By working with universities on such joint-majors programs, we have developed a strong bond with such partners, from which we believe we can benefit for recruitment and brand promotion. |
| ● | Enrollment cooperation. We currently have enrollment cooperation with 633 universities and colleges in mainland China. These universities and colleges allow us to organize marketing and promotional events on campus in order to attract students. We have also entered into framework agreements with certain of such universities to launch courses to be chosen by students on a voluntary basis to enhance our brand awareness, and our university partners will also make recommendations of our professional education courses to senior students. Starting in 2018, we also collaborate with some of such universities to roll out our featured programs, providing students with the option to choose our courses embedded in their school curriculum in their first and second school years, while by gradation in their third or fourth year, students can decide if they will attend our full time courses and make payments separately. |
Student job placement services
We have an effective job placement program for our adult students. Each learning center retains full-time career counselors who meet with students on the first day of class to discuss their career goals and to build an employment profile for each student. Our career counselors host a series of mandatory career development seminars for students throughout the term. During the final weeks of each course, our career counselors meet with students one-on-one to offer training on interview and résumé preparation. In addition to the scheduled career service activities, our career counselors are generally available to meet with students one-on-one during office hours. Our career counselors also monitor the employment results of our students and actively offer personalized assistance to students facing difficulties in securing job offers. We had a total of 285 career counselors as of December 31, 2022.
Each learning center offering courses for adult students also retains full-time employer cooperation representatives who routinely collaborate with employers, alumni, human resources websites and other employment recruiters to maximize opportunities for job placements. We had a total of 80 employer cooperation representatives as of December 31, 2022. We invite corporate employers to host recruiting events and interviews at our learning centers and offer to students interview opportunities across the country.
We gather data on post-course job placement rates by conducting surveys of our graduates. Based on the survey responses, we calculate the six-month post-course job placement rates for a month by dividing (i) the number of job-seeking students enrolled in such month who (A) successfully graduated from our programs with graduation certificates awarded and (B) indicated that they had received employment offers within six months of graduation, by (ii) the total number of job-seeking students enrolled in such month who later successfully graduated from our programs with graduation certificates awarded. We calculate the annual average six-month post-course job placement rate by averaging the rate of each month. Our average six-month post-course job placement rate for each of 2020 and 2021 was about 92%. When calculating such job placement rates for 2020 and 2021, a majority of the employment reported by relevant students was full-time employment, and a majority of the employment reported by relevant students was in the fields of their studies with us. All of the students enrolled in 2019, 2020 and 2021 who later successfully graduated from our programs with graduation certificates awarded and who were job-seeking, have filled out our surveys. Among the students enrolled in 2019, 2020 and 2021, 96%, 88% and 92% of such students, respectively, graduated from our programs with graduation certificates awarded. Among the students enrolled in 2019, 2020 and 2021 who later successfully graduated from our programs with graduation certificates awarded, 65%, 57% and 60% of such students, respectively, were deemed to be job-seeking students. The decrease was primarily because the ratio of non-job-seeking students (e.g., those who already have a full-time or part-time job) who graduated from our programs has been steadily increasing over the recent years.
Our Network of Employers
We have a track record of producing job-ready and highly qualified candidates for many corporate employers. Our network of potential employers for our students include Global Fortune 500 companies, and leading technology, IT services and internet companies in China.
75
We offer the following recruiting services to corporate employers:
| ● | General recruiting services. We offer corporate employers candidate referral services and other recruitment-related services. Once an employer communicates its hiring needs to us, we direct the relevant learning centers to produce a list of student candidates that meet the hiring criteria of such employer, and refer such candidates to the employer for interviews and assessments. We also offer space at our learning centers for employers to host recruiting events targeting our students and to conduct interviews. |
| ● | Customized courses. We offer customized courses targeting specific employers with large demands for trained professionals. Prospective students for our customized courses generally undergo interviews conducted by the employers before the start of classes. In addition to our standard curriculum, students enrolled in customized courses must participate in additional training provided by employers at our learning centers. Such additional training is tailored according to the particular skill requirements of the employers. Successful graduates of our customized courses who have passed the relevant qualifying exams are granted job offers by the employers. |
While we currently do not generate any material revenue from any of our recruiting services for corporate employers, we believe such services enhance our brand recognition and are instrumental in our ability to help students achieve high job placement rates.
Tuition Fees
For our STEAM education programs, our standard tuition fees are between RMB8,000 and RMB23,400. Courses under our STEAM education program typically are composed of multiple levels, with each level consisting of 64 to 120 learning hours in one year. For our full-time classes for professional education students, our standard tuition fees generally range from RMB22,800 to RMB26,800 per course.
For our STEAM education programs, we collect pre-paid tuitions in accordance with applicable laws and regulations. We primarily offer two payment options for our adult students, including one-time full payment upon enrollment and multiple payments within two months of enrollment. We also offer an option whereby qualified adult students can pay our tuition fees within a period of time after graduation. For students recruited through our joint-majors with universities and colleges, they pay tuition fees for their degrees directly to the universities and colleges, and we share a portion of such fees with the universities and colleges as tuition for our courses.
To assist our students in paying the tuition fees, we mainly offered the following five credit sources, namely Baidu Small Loan Co., Ltd., Shanghai Shimiao Financial Information Service Co., Ltd., Beijing Youfei Jinxin Digital Technology Co., Ltd., Qihao Commercial Factoring Co. Ltd., and Chongqing Haier Small Loan Co. Ltd., to provide financing services for our adult students to make one-time, up-front tuition payments in 2022.
Approximately 16.4% of our adult students enrolled in 2022 obtained financing from one of the five above-mentioned sources. Such financing arrangements are bilateral in nature, and are carried out between our adult students and the respective financing institution directly.
Technology
Building a reliable, scalable and secure technology infrastructure is crucial to our ability to support our live lecture broadcasts, online TTS, TMOOC.cn, 61it.cn and the various services that we provide to our students. We manage our lecture delivery system, TTS, TMOOC.cn and 61it.cn using a combination of commercially available software and hardware systems. Since 2006, we have established a powerful online platform that enables thousands of students to simultaneously log onto our TTS and participate in activities online.
76
All of our servers and routers, including backup servers, are currently hosted at our learning centers or by third-party service providers in multiple cities in China. We regularly back up our databases. Our network administration department regularly monitors the performance of our websites and infrastructure to enable us to respond quickly to potential problems. We deliver live broadcasts of audio and video of the lectures given in Beijing via the dedicated network of China Telecom and China Unicom on third-party live broadcasting platforms to terminals located in selected learning centers with high student enrollment, and via public internet infrastructure to our other learning centers.
Seasonality
Seasonal fluctuations have affected, and are likely to continue to affect, our business. Historically, we typically generate the highest net revenues in the third and fourth quarters because of the increased student enrollments during summer vacation, although the seasonal fluctuation was to some extent eased in the fourth quarter of 2022 due to the impact of COVID-19 in China. We generally generate less tuition fees in the first quarter of each year due to the Chinese New Year holiday.
Intellectual Property
Our trademarks, copyrights, domain names, trade secrets and other intellectual property rights distinguish our courses and services from those of our competitors and contribute to our ability to compete in our target markets. We rely on a combination of copyright and trademark law, trade secret protection and confidentiality agreements with senior executive officers and most other employees, to protect our intellectual property rights. In addition, we require certain of our senior executive officers and other employees to enter into agreements with us under which they acknowledge that all inventions, utility models, designs, know-how, copyrights and other forms of intellectual property made by them within the scope of their employment with us, pursuant to job assignments or using our materials and technology, or during the two years after their employment that relates to their employment with us, are our property and they should assign the same to us if we so require. We also regularly monitor any infringement or misappropriation of our intellectual property rights.
As of December 31, 2022, we had registered 120 domain names relating to our business, including our www.tedu.cn, TMOOC.cn, www.IT61.cn and www.61IT.cn websites, with the Internet Corporation for Assigned Names and Numbers and China Internet Network Information Center. Tarena Tech held 169 registered software copyrights and 178 trademarks.
Competition
As we enter the STEAM education services market, we face competition from other national and regional providers of STEAM education services. Our student enrollment rate could be impacted by the operations of other childhood and adolescent academic or quality education and tutoring service providers, given our target students have limited time and energy and they need to choose among different courses and programs. The professional education services market in China is fragmented, rapidly evolving and highly competitive. We face competition in our offered courses and in many of the geographic markets in which we operate. For our IT training courses, we face competition from IT professional education providers that offer specialized training programs targeting certain niche job markets in the IT industry. In the future, we may also face competition from new entrants into the Chinese IT professional education market. For our non-IT training courses, we face competition for student enrollment from existing online and offline providers of professional education services, as well as smaller regional professional education services providers in China.
We believe that the principal competitive factors in our markets include the following:
| ● | scope and quality of course offerings and services; |
| ● | student placement and employer satisfaction with our graduates; |
| ● | brand recognition; |
| ● | ability to effectively market course offerings and services to a broad base of prospective students; |
| ● | cost effectiveness of the education; and |
| ● | ability to align course offerings and services to specific needs of students and employers. |
77
Some of our current or future competitors may have longer operating histories, greater brand recognition, richer experience or greater financial, technical or marketing resources than we do. For a discussion of risks related to competition, see “Item 3. Key Information—D. Risk Factors—Risks Related to Our Business—We may lose market share and our financial results may be materially and adversely affected, if we fail to compete effectively with our present and future competitors or to adjust effectively to the changing market conditions and trends.”
Insurance
We do not maintain any property insurance policies covering students, equipment and facilities for injuries, death or losses due to fire, earthquake, flood or any other disaster. Consistent with customary industry practice in mainland China, we do not maintain business interruption insurance, nor do we maintain key-man life insurance. We maintain accident injury insurance and accident injury medical insurance for our employees based in our headquarters in Beijing, and we maintain liability insurance and travel insurance for our students aged between three and eighteen and teachers participating in our camp or event-related travel. Uninsured injury or death to our students or staff, or damage to any of our equipment or buildings could have a material adverse effect on our results of operations. See “Item 3. Key Information—D. Risk Factors—Risks Related to Our Business—We have limited insurance coverage for our operations in China.”
Government Regulations
Regulations on Private Education
Education Law of Mainland China
On March 18, 1995, the National People’s Congress, or the NPC, promulgated the Education Law of the PRC, or the Education Law. Pursuant to the Education Law, enterprises, social organizations and individuals are generally encouraged to operate schools and other types of educational organizations in accordance with laws and regulations of mainland China. It is provided in the Education Law that no organization or individual may establish or operate a school or any other educational institution for commercial purposes. However, private schools may be operated for “reasonable returns” as described in more detail below. On December 27, 2015, the Standing Committee of the NPC released the Amendment to the Education Law of the PRC, which took effect on June 1, 2016, and was further amended on April 29, 2021, pursuant to which the Standing Committee of the NPC narrowed the provision prohibiting the establishment or operation of schools or other educational institutions for commercial purposes to only restricting a school or other educational institution founded with governmental funds or donated assets.
Regulations on Professional Education
On May 15, 1996, the Standing Committee of the NPC promulgated the Professional Education Law of the PRC, or the Professional Education Law, which became effective on September 1, 1996. Pursuant to the Professional Education Law, professional training includes training pre-employment, training for military personnel transferring to civil positions, training for apprentices, on-the-job training, job-transfer training and other professional training. Professional training may be classified as junior, middle or senior level according to the actual situations. It shall be conducted by either professional training institutions or professional schools, which may develop various professional training to satisfy the needs of the society. The PRC government encourages institutional organizations, social organizations, other social groups and citizens to establish professional schools and professional training institutions, and the financial allocation for professional schools and professional training institutions from the governments at various levels shall be gradually increased. The PRC government also encourages financial institutions to support and develop professional education by means of credit facilities. On April 20, 2022, the Standing Committee of the NPC, issued the revised Professional Education Law (2022 Revision), or the Amended Professional Education Law, which came into effect on May 1, 2022. According to the Amended Professional Education Law, professional education is a type of education of the same status as general education. It is an important part of the national education system and human resources development, and an important way to cultivate diversified talents, inherit technical skills, and promote employment and entrepreneurship. Professional education shall be planned by the government as a whole, administered at different levels, led by local authorities, given industrial guidance, school-enterprise cooperation, and participated by the whole society. The state encourages, guides, and supports enterprises and other social forces to establish professional schools and professional training institutions in accordance with the law. In addition, the Amended Professional Education Law also provides incentive policies such as rewards and tax incentives to enterprises that actively participate in industry-education integration and school-enterprise cooperation.
78
On August 3, 2007, the Standing Committee of the NPC promulgated the Employment Promotion Law of the PRC, or the Employment Promotion Law, which became effective on January 1, 2008, and was amended on April 24, 2015. Pursuant to the Employment Promotion Law, the PRC government at and above the county level shall encourage and support professional schools, professional training institutions and corporations to carry out pre-employment training, employment training, re-employment training and entrepreneurship training, and encourage workers to attend various types of training programs. Corporations in mainland China are requested to set aside financial resources for the training and continued education of their employees.
The Law for Promoting Private Education and its Implementation Rules
On December 28, 2002, the Standing Committee of the NPC promulgated the Law for Promoting Private Education, or the Private Education Law, which became effective on September 1, 2003, and was amended on December 29, 2018. On March 5, 2004, the State Council promulgated the Implementation Rules for the Law for Promoting Private Education, or the Private Education Implementation Rules, which became effective on April 1, 2004, and were amended on April 4, 2021, which became effective on September 1, 2021. Under the Private Education Law and the Private Education Implementation Rules, “private schools” are defined as schools established by social organizations or individuals using non-government funds. Private schools providing certifications, pre-school education, education for self-study aid and other academic education shall be subject to approval by the education authorities, while private schools engaging in professional qualification training and professional education training shall be subject to approvals from the authorities in charge of human resources and social security.
Under the above regulations, the operations of a private school are highly regulated. For example, the types and amounts of fees charged by a private school providing certifications shall be approved by the governmental pricing authority and be publicly disclosed. A private school that does not provide certifications shall file its pricing information with the governmental pricing authority and publicly disclose such information. A private school shall file its advertisement and school enrollment brochure with the relevant governmental authorities of human resources and social security or education.
According to the Private Education Law and the Private Education Implementation Rules, entities and individuals who establish private schools are commonly referred to as “sponsors” rather than “owners” or “shareholders.” The economic substance of “sponsorship interest” that a sponsor holds in a private school is, for all other practical purposes, substantially equivalent under laws of mainland China and practice to the “equity interest” a shareholder holds in a company. A sponsor of a private school has the obligation to make capital contributions to the school in a timely manner. The contributed capital can be in the form of tangible or non-tangible assets, such as materials in kind, land use rights or intellectual property rights. The capital contributed by the sponsor becomes assets of the school and the school has independent legal person status. In addition, the sponsor of a private school has the right to exercise ultimate control over the school by becoming the member of and controlling the composition of the school’s decision-making body. Specifically, the sponsor has control over the private school’s constitutional documents and has the right to elect and replace the private school’s decision-making bodies, such as the school’s board of directors, and therefore controls the private school’s business and affairs. Nevertheless, before the Standing Committee of the NPC promulgated the Decision on Amending the Law for Promoting Private Education of the PRC on November 7, 2016, which came into force on September 1, 2017, and was further amended on December 29, 2018, or the Amendment to the Private Education Law, sponsors of a private school may choose to require “reasonable returns” from the annual net balance of the school after deduction of costs for school operations, donations received, government subsidies (if any), the reserved development fund and other expenses as required by the regulations. However, none of the current laws and regulations of mainland China provides a formula or guidelines for determining “reasonable returns.” Private schools whose sponsor does not require reasonable returns shall be entitled to the same preferential tax treatment as public schools, while the preferential tax treatment policies applicable to private schools whose sponsor require reasonable returns shall be formulated by the finance authority, taxation authority and other authorities under the State Council. To date, however, no regulations have been promulgated by such authorities in this regard.
As for private training institutions, the Private Education Law provides that the regulations applicable to private training institutions registered with the SAMR and its local counterparts shall be formulated by the State Council separately. On July 29, 2010, the PRC central government promulgated the Outline of China’s National Plan for Medium- and Long-Term Education Reform and Development (2010-2020), which announced the policy that the government will implement a reform to divide private schools into two categories: (i) for-profit private schools and (ii) not-for-profit private schools. On October 24, 2010, the General Office of the State Council issued the Notices on the National Education System Innovation Pilot, pursuant to which the PRC government plans to implement a for-profit and non-profit classified management system for the private schools in Shanghai, Zhejiang, Shenzhen and Jilin Huaqiao Foreign Language School.
79
The Amendment to the Private Education Law has followed the principles and spirits of the above outline and the pilot program, which establishes a new classification system for private schools to be classified by whether they are established and operated for profit-making purposes. Under the Amendment to the Private Education Law, sponsors of private schools may choose to establish non-profit or for-profit private schools at their own discretion. Nonetheless, school sponsors are not allowed to establish for-profit private schools that are engaged in compulsory education. In other words, the schools engaged in compulsory education should retain their non-profit status after the Amendment to the Private Education Law comes into force.
According to the Amendment to the Private Education Law, there are certain key features of the aforesaid new classification system for private schools, including, but not limited to (1) sponsors of for-profit private schools are entitled to retain the profits and proceeds from the schools, and the operation surplus may be allocated to the sponsors pursuant to the PRC Company Law and other relevant laws and regulations. But sponsors of non-profit private schools are not entitled to the distribution of profits or proceeds from the non-profit schools and all operation surplus of non-profit schools shall be used for the operation of the schools; (2) for-profit private schools are entitled to set their own tuition fees and other miscellaneous fees without the need to seek prior approvals from or report to the relevant government authorities. The collection of fees by non-profit private schools, on the other hand, shall be regulated by the provincial, autonomous regional or municipal governments; (3) private schools (for-profit and non-profit) may enjoy preferential tax treatments. Non-profit private schools will be entitled to the same tax benefits as public schools. Taxation policies for for-profit private schools after the Amendment to the Private Education Law taking effect are still unclear as more specific provisions are yet to be introduced; (4) where there is construction or expansion of a non-profit private school, the school may acquire the required land use rights in the form of allocation by the government as a preferential treatment. Where there is construction or expansion of a for-profit private school, the school may acquire the required land use rights by purchasing them from the government; (5) the remaining assets of non-profit private schools after liquidation shall continue to be used for the operation of non-profit schools. The remaining assets of for-profit private schools shall be distributed to the sponsors in accordance with the PRC Company Law; and (6) the people’s governments at or above the county level may support private schools by subscribing to their services, providing student loans and scholarships, and leasing or transferring unused state assets. The governments may further take such measures as government subsidies, bonus funds and incentives for donation in support of non-profit private schools.
On December 29, 2016, the State Council issued the Several Opinions of the State Council on Encouraging the Operation of Education by Social Forces and Promoting the Healthy Development of Private Education, or the State Council Opinions, which require each level of the people’s governments to ease access to the operation of private schools and encourage social forces to enter the education industry. The State Council Opinions also provide that each level of the people’s governments shall increase its support to the private schools in terms of financial investment, financial support, autonomy policies, preferential tax treatments, land policies, fee policies, autonomy operation, protecting the rights of teachers and students, etc. Further, the State Council Opinions require each level of the people’s governments to improve its local policies on government support to for-profit and non-profit private schools by ways of preferential tax treatments etc. In addition, under the State Council Opinions, private schools shall strengthen their construction of organizations of the Chinese Communist Party, or the CCP, and further the theoretical system of Socialism with Chinese Characteristics by introducing such system into textbooks and teaching programs. The construction of the CCP’s organizations by the private schools as well as the CCP’s leadership to private schools shall constitute an important part of such schools’ annual inspections.
On December 30, 2016, the Implementation Rules for Private School Classification Registration was issued by the MOE, the MOHRSS and other relevant authorities, which require all private schools, including non-profit private schools and for-profit private schools, to obtain “school permits.” Existing private schools established before promulgation of the Amendment to the Private Education Law that choose to register as for-profit private schools should apply for new school permits and complete the re-registration process. If such private schools choose to register as non-profit schools, they shall amend their articles of association, continue their operation and complete the new registration process. The Regulatory Implementation Rules for For-Profit Private School issued by the MOE, the MOHRSS and other relevant authorities further provide that the establishment, division, merger and other material changes of a for-profit private school shall first be approved by the education authorities or the authorities in charge of human resources and social welfare, and then be registered with the competent branch of SAMR. In addition, for-profit private training institutions shall also be regulated and governed by reference to such rules.
On August 31, 2017, the Notice on the Work concerning the Administration of the Name Registration for For-profit Private Schools was issued by the SAMR and the MOE, which requires that for-profit private schools shall, in accordance with the relevant provisions of the PRC Company Law and the Private Education Law, be registered as limited liability companies or joint stock limited companies, and their names shall comply with the provisions of relevant laws and regulations on company registration, administration and education.
80
In addition to the Amendment to the Private Education Law and the above regulations, the details of the operation requirement of non-profit schools and for-profit schools will further be provided in implementation regulations which may include the Amendment to the Private Education Implementation Rules, the local regulations relating to legal person registration of for-profit and non-profit private schools, and the specific measure to be formulated and promulgated by the competent authorities responsible for the administration of private schools, including, but not limited to, the specific measures for registration of pre-existing private schools, the specific requirements for authenticating various parties’ property rights and payment of taxes and fees of for-profit private schools, taxation policies for for-profit private schools, and measures for the collection of non-profit private schools’ fees.
As of the date of this annual report, certain local governments, such as Shanghai, Beijing and Jiangsu province, Hebei province, Shaanxi province, and Qionghai of Hainan province have promulgated their local regulations relating to legal person registration and administration for private schools. However, the implementation of regulations at the national level and some provinces relating to the regulation regarding the private schools in mainland China are yet to be introduced.
On April 7, 2021, the State Council promulgated the Amended Implementation Rules for the Law for Promoting Private Education, or the Amended Private Education Implementation Rules, which took effect on September 1, 2021. The Amended Private Education Implementation Rules provide, among other things, that (i) social organizations and individuals are prohibited from controlling a private school that provides compulsory education or a non-profit private school that provides pre-school education through mergers and acquisitions and control agreements; (ii) a private school providing compulsory education is prohibited from conducting transactions with its related party; and (iii) relevant government authorities shall enhance the supervision on the agreements entered into between non-profit private schools and their respective related parties and shall review such transaction on an annual basis. In terms of online education, the Amended Private Education Implementation Rules provide that (i) online education activities using internet technology are encouraged by the regulatory authorities and shall comply with laws and regulations related to internet management; (ii) any private school engaging in online education activities using internet technology shall obtain the relevant private school operating permit and it shall also establish and implement internet security management systems and take technical security measures; (iii) upon discovery of any information whose release or transmission is prohibited by applicable laws or regulations, the private school shall immediately cease the transmission of that information and take further remedial actions, such as deleting that information, to prevent it from spreading; and (iv) records pertaining to the situation shall be kept and reported to the appropriate authorities.
Regulations on Off-Campus Training for Students Aged Between Three and Eighteen
The General Office of the State Council promulgated Circular 80 on August 6, 2018. Circular 80 requires that after-school education institutions shall obtain school operation permits and business licenses. Circular 80 further provides that after-school education institutions shall obtain approvals from local education authorities for opening new branches or learning centers.
In addition, the Notice on Effectively Reducing Extracurricular Burdens of Primary and Middle School Students and Conducting Special Administrative Actions for Off-campus Training Institutions promulgated by the MOE and other relevant authorities on February 13, 2018, the Notice on Effectively Conducting Special Administrative Actions for Off-campus Training Institutions promulgated by the MOE on August 31, 2018, the Notice on Perfecting the Working System of Conducting Special Administrative Actions for Off-campus Training Institutions promulgated by the MOE and other relevant authorities on November 20, 2018, and the Notice on Measures to Reduce the Burden on Primary and Secondary School Students promulgated by the MOE and other relevant authorities on December 28, 2018, also provide after-school education institutions shall obtain school operation permits and business licenses.
On March 30, 2021, the MOE promulgated the Guiding Opinions of the Ministry of Education on Vigorously Promoting the Scientific Connection of Kindergartens and Primary Schools, which prohibits after-school tutoring institutions from providing training for pre-school children in violation of regulations and provides that after-school tutoring institutions in violation of the regulations above shall be included in the blacklist.
On April 8, 2021, the General Office of the MOE enacted the Notice of Strengthening the Management of Homework for Compulsory Education, which requires that the local governments shall implement prohibition measures on leaving homework as an important part of the daily supervision on after-school training institutions in accordance with relevant regulations, and in order to avoid reducing the burden in schools but increasing the burden after-school, after-school training institutions shall not leave homework to primary and secondary school students.
81
On July 24, 2021, the General Office of the State Council and the General Office of the Central Committee of the Communist Party of China jointly promulgated the Opinions on Further Alleviating the Burden of Homework and Off-campus Training on Students in Compulsory Education Stage, or the Alleviating Burden Opinion. Moreover, the Alleviating Burden Opinion specifies a series of operating requirements that after-school tutoring institutions must meet, including, among other things, (i) for online tutoring, each session shall be no more than thirty minutes and the training shall end no later than 9:00 p.m.; (ii) no advertisements for after-school tutoring shall be published or broadcasted in the network platforms and billboards displayed in the mainstream media, new media, public places and residential areas; (iii) the provision of overseas education courses is strictly prohibited; (iv) government authorities will implement risk management and control for the pre-collection of fees by after-school tutoring institutions with requirements such as setting up third-party custodians and risk reserves, and strengthen supervision over loans regarding tutoring services; and (v) online tutoring for preschool-age children is prohibited.
On July 28, 2021, the General Office of MOE promulgated the Notice on Further Clarifying the Scope of Academic Subjects and Non-Academic Subjects of After-School Tutoring in the Compulsory Education, which specifies that according to the national curriculum on compulsory education, when after-school institutions carry out tutoring, morality and rule of law, Chinese, history, geography, mathematics, foreign language (including English, Japanese, Russian), physics, chemistry and biology are classified as academic subjects, while sports (or sports and health), art (or music, art), and comprehensive practical activities (including information technology education, labor and technology education) are classified as non-academic subjects. The Guidelines for Classification and Identification of Off-campus Training Programs in Compulsory Education issued in November 2021 by the General Office of MOE further clarifies that off-campus training will be classified as academic subject training if the following criteria are met: (i) the courses are guided by subject knowledge and skills training, and aiming at improving academic performance of the subject; (ii) the training contents mainly involve subjects such as ethics and the rule of law, Chinese, history, geography, mathematics, foreign languages (English, Japanese, Russian), physics, chemistry, biology, etc.; (iii) the training is carried out by way of teachers (including virtual image, artificial intelligence, etc.) teaching, demonstration and interaction, with emphasis on aspects of knowledge explanation, listening, speaking, reading, writing and arithmetic and other subject ability training, and the main process include preview, teaching and review exercises, and as the main process form; (iv) the evaluation of students focuses on screening and selection, and takes academic performance and examination results as the main evaluation basis.
On August 25, 2021, the General Office of MOE issued the Administrative Measures for After-School Tutoring Materials for Primary and Secondary School Students (for Trial Implementation), which, among other things, provide that: (i) after-school tutoring materials for primary and secondary school students and staff preparing such tutoring materials shall meet certain requirements specified in such measures, which include, among other requirements, tutoring materials shall follow the national curriculum standard and shall not provide contents in advance of the school curriculum; (ii) after-school tutoring institutions shall establish internal management system for the tutoring materials and the staff preparing such tutoring materials; (iii) after-school tutoring institutions shall conduct internal review of the tutoring materials and the local education administrations shall conduct external review of the tutoring materials; (iv) after-school tutoring institutions may only use tutoring materials that have been internally and externally reviewed or if the materials have been officially published; (v) after school tutoring institutions shall file with the relevant education administrations the tutoring materials and the staff preparing such materials; and (vi) after-school tutoring institutions in violation of the measures will be subject to rectification and shall not use the relevant tutoring materials during the rectification period; if the after-school tutoring institution refuses to rectify within the time limit or if the violation is severe, its private school operating permit may be revoked by the local education administration.
On September 9, 2021, the General Office of MOE and the General Office of the MOHRSS jointly issued the Administrative Measures for Practitioners of the After-School Tutoring Institutions (for Trial Implementation), which set out a series of requirements for the after-school tutoring institutions with respect to their employed teachers, research staff and teaching assistants. After-school tutoring institutions in violation of such requirements will be subject to rectification. If an after-school tutoring institution violates the requirements several times or violates several requirements, such after-school tutoring institution is prohibited from enrollment of students and shall not conduct tutoring activities during the rectification period; and if the after-school tutoring institution refuses to rectify within the time limit or if the violation is severe, its private school operating permit may be revoked by the local education administration.
82
The Announcement on Regulating Non-academic Off-campus Tutoring published by the MOE, the NDRC and the SAMR on March 3, 2022, provides that, among other requirements, (i) non-academic off-campus tutoring institutions should operate in accordance with principles of fairness, legality and good faith, and determine tuition fees reasonably. Information such as the course subject, course length, charge items and standard should be transparent to the public; (ii) non-academic off-campus tutoring institutions should use the standard Contract on Off-campus Tutoring Services for Primary and Secondary School Students (Template) and are prohibited from price fraud and unfair-competition activities, such as fictitious original prices, false discounts, false publicity, etc., and monopolistic behaviors should be prevented and stopped; (iii) prepaid tuition fees should be deposited into a special account of the non-academic off-campus tutoring institutions and courses for primary and secondary school students should not be paid through loans; and (iv) where fees are charged based on the number of classes, fees are not allowed to be collected in a lump sum for more than 60 classes, and where fees are charged based on the length of the course, the fees shall not be collected for a course length of more than three months.
On November 30, 2022, the MOE, jointly with other 12 departments, published the Opinions on Regulating Non-academic After-class Training for Primary and Secondary School Students, which reiterate the principles and requirements of establishment standard, approval process, length and time of class session, charge management, and daily supervision of non-academic after-class training institutions. For example, the Opinions require the non-academic training institutions must obtain administrative licenses from relevant competent authorities prior to registering as legal persons, and online non-academic training institutions shall be approved to engage in internet information service by telecommunications authorities.
The MOE published the Interim Measures for Administrative Punishments for After-class Training (Draft for Comment) for public comments on November 23, 2022. The draft, among others, proposes to impose penalties of suspension of business, refund of collected tuitions and fines ranging from one to five times to illegal income in the event a person engages in after-class tutoring without approval and meets certain criteria. However, it is uncertain when the Interim Measures for Administrative Punishments for After-class Training would be promulgated and whether the final version would have any substantial changes to the draft.
In addition, the Alleviating Burden Opinion also requires that local government authorities shall clarify the competent authorities for administering the non-academic after-school tutoring institutions, by classifying sports, culture and art, science and technology and other non-academic subjects, formulate standards among different classification of non-academic tutoring and conduct strict examination before granting permission. As of the date of this annual report, certain local government authorities have promulgated rules that require non-academic tutoring service providers in areas such as art, music, physics, among others, to obtain private school operation permit.
Regulations on Educational Apps
The MOE, jointly with certain other PRC government authorities, issued the Opinions on Educational Apps, which require, among other things, mobile apps that provide services for school teaching and management, student learning and student life, or home-school interactions, with school faculty, students or parents as the main users, and with education or learning as the main application scenarios (the “Educational Apps”), be filed with competent provincial regulatory authorities for education before the end of 2019. The MOE expects to further promulgate implementation rules with respect to such filing requirements. The Opinions on Educational Apps also require, among other things, that (i) before filing, the Educational App’s provider obtain the ICP license or complete the ICP filing and obtain the certificate of the grade evaluation report for graded protection of cybersecurity; (ii) Educational Apps whose main users are under the age of 18 limit the use time, specify the range of suitable ages, and strictly monitor their content; (iii) before an Educational App is introduced as a mandatory app to students, such Educational App be approved by the applicable school through its collective decision-making process and be filed with the competent education authority; and (iv) Educational Apps adopted by education authorities and schools as their uniformly used teaching or management tools not charge the students or parents any fee, and not offer any commercial advertisements or games.
On April 27, 2022, Beijing Municipal Education Commission, jointly with certain other PRC government authorities, published the Notice on Further Working on the Filing and Management of Educational Mobile Internet Applications, which reiterates that Educational Apps are mandated to complete filing; those applications not developed for the education system and whose main users are not targeted at faculty and students, and applications that are general tools not catering to educational system do not fall into the filing scope. The Notice on Further Working on the Filing and Management of Educational Mobile Internet Applications classifies Educational Apps as academic training related or non-academic training related, for academic training related Education Apps, the providers shall obtain the operation permits for online subject training.
83
Regulations on Chinese-Foreign Cooperation in Operating Schools
Chinese-foreign cooperation in operating schools or training programs is specifically governed by the Regulations on Operating Chinese-foreign Schools, promulgated by the State Council in 2003 and amended in 2019 in accordance with the Education Law, the Professional Education Law and the Private Education Law. The Implementing Rules for the Regulations on Operating Chinese-foreign Schools, or the Implementing Rules, were issued by the MOE in 2004. The Regulations on Chinese-Foreign Cooperation in Operating Schools and its Implementing Rules encourage substantive cooperation between overseas educational organizations with relevant qualifications and experience in providing high-quality education and Chinese educational organizations to jointly operate various types of schools in mainland China. Cooperation in the areas of higher education and occupational/professional education is especially encouraged. Chinese-foreign cooperative schools are not permitted, however, to engage in compulsory education or military, police, political and other kinds of education that are of a special nature in China. The Regulations on Operating Chinese-foreign Schools prohibits foreign institutions or individuals from independently establishing schools in China, which provide educational services mainly for Chinese citizens.
The MOHRSS also promulgated the Regulations on Operation Chinese-foreign Cooperation School in Professional Education Training to implement the Regulations on Operating Chinese-foreign Schools on July 26, 2006, which took effect on October 1, 2006, and was amended on April 30, 2015. The Regulations on Operation Chinese-foreign Cooperation School in Professional Education Training prohibits foreign institutions or individuals from independently establishing professional education training institutions in China, which provide educational services mainly for Chinese citizens.
We have not operated or applied for any Chinese-foreign schools. Prior to 2012, we operated a substantial portion of our learning centers through subsidiaries of the consolidated VIEs and schools to which the consolidated VIEs or their respective subsidiaries are sponsors. Starting from the second half of 2012, we began to transfer our operations to our wholly owned subsidiary, Tarena Tech, and its subsidiaries. All of our learning center operations of VIEs had been transferred to Tarena Tech and its subsidiaries and schools before 2018, while one of our learning centers was transferred back to Beijing Tarena for business operation purpose in 2018. In 2019, three of our learning centers which provide online education services were transferred back to Beijing Tarena for business operation purpose and one school was newly set up through Beijing Tarena. In 2020 and 2021, three and two schools were newly set up through Beijing Tarena respectively. In February 2023, one school was transferred to a subsidiary of Beijing Tarena. As of December 31, 2022, we operated 51 and 244 learning centers by schools and subsidiaries owned by Tarena Tech, Tarena Hangzhou, or Tongcheng Shidai, respectively, whilst 7 and 1 learning centers by schools and subsidiaries owned by Beijing Tarena, respectively. However, there are still uncertainties under the current laws of mainland China as to whether a wholly foreign owned enterprise (such as Tarena Tech) is allowed to indirectly invest in and own private schools through its subsidiaries in mainland China. See “Item 3. Key Information—D. Risk Factors— Risks Related to Our Corporate Structure—If the relevant PRC authorities determine that we can no longer own and operate certain of our learning centers through our subsidiaries in mainland China, we may need to restructure the ownership and operation of these learning centers (including possibly transferring these learning centers to the consolidated VIEs), our business may be disrupted and we may be exposed to increased risks associated with the contractual arrangements relating to the consolidated VIEs.”
84
Foreign Investments in Professional Education Services
The PRC Catalogue for the Guidance of Foreign Investment Industries, or the Catalogue, as promulgated and amended from time to time by the MOFCOM and the National Development and Reform Commission, or the NDRC, is the principal guide to foreign investors’ investment activities in mainland China. The most updated version of the Catalogue, which was promulgated in March 2017 and became effective in July 2017, divides the industries into three categories: encouraged, restricted and prohibited. On December 27, 2021, the NDRC and the MOFCOM jointly issued Special Administrative Measures for Access of Foreign Investment (Negative List), or the Negative List, which became effective on January 1, 2022. Industries not listed in the Catalogue or the Negative List are generally open to foreign investment unless specifically restricted or prohibited. A wholly foreign-owned enterprise is generally permitted for encouraged industries and industries not listed in the Catalogue or industries not listed in the Negative List, while there are some limitations to the ownership and/or corporate structure of the foreign-invested companies that operate in restricted industries, such as the maximum shareholding threshold and special senior manager requirements. Industries in the prohibited category are not open to foreign investors. According to the Catalogue and the Negative List, foreign investment is encouraged in non-accredited professional education services and there is no limitation with respect to the maximum percentage of foreign ownership in a company conducting business in professional education services. Foreign investment is restricted to establishing Sino-foreign cooperative joint venture operations led by Chinese parties in pre-school education institutions, ordinary senior high schools and institutions of higher learning. Foreign investment is prohibited in compulsory education institutions.
Regulations on Online and Distance Education
Pursuant to the Administrative Regulations on Educational Websites and Online and Distance Education Schools issued by the MOE on July 5, 2000, educational websites and online education schools may provide educational services in relation to higher education, elementary education, pre-school education, teaching education, occupational/professional education, adult professional education, other education and public educational information services. “Educational websites” refer to organizations providing education or education-related information services to website visitors by means of a database or online education platform connected via the internet or an educational television station through an Internet Service Provider, or ISP. “Online education schools” refer to education websites providing academic education services or training services with the issuance of various certificates.
Setting up educational websites and online education schools is subject to approval from relevant education authorities, depending on the specific types of education. Any educational website and online education school shall, upon the receipt of approval, indicate on its website such approval information as well as the approval date and file number.
On June 29, 2004, the State Council promulgated the Decision on Setting Down Administrative Licenses for the Administrative Examination and Approval Items Really Necessary to be Retained, pursuant to which the administrative license for “online education schools” was retained, while the administrative license for “educational websites” was not retained. Accordingly, Beijing Tarena and Beijing Tongcheng, the consolidated VIEs engaging in online education-related services, are not required to obtain approval to operate “educational websites” from the MOE. On January 28, 2014, the State Council promulgated the Decision on Abolishing and Delegating Certain Administrative Examination and Approval Items, pursuant to which the administrative approval for “online education schools” of higher education was abolished.
Notwithstanding these decisions formulated by the State Council, as the Administrative Regulations on Educational Websites and Online and Distance Education Schools were not explicitly abolished, in practice, certain local authorities continue to implement the approval requirement for setting up educational websites and online education schools until February 3, 2016, when the State Council promulgated the Decision on Cancelling the Second Batch of 152 Items Subject to Administrative Examination and Approval by Local Governments Designated by the Central Government, explicitly withdrew the approval requirements for operating educational websites and online education schools as provided by the Administrative Regulations on Educational Websites and Online and Distance Education Schools, and reiterated the principle that administrative approval requirements may only be imposed in accordance with the PRC Administrative Licensing Law. The Administrative Regulations on Educational Websites and Online and Distance Education Schools were explicitly abolished on July 13, 2017, upon the MOE issuing the Notice on Strengthening Interim and Ex-post Supervision After Canceling Examination and Approval of Online Schools and Educational Websites.
85
In December 2017, the Shanghai Municipal Government promulgated the Management Methods of Classified Registration of Private Schools, the Setting Standards for Private Training Institutions of Shanghai, that became effective on January 1, 2018, and the Management Measures for the For-profit Private Training Institutions of Shanghai, and the Management Methods for the Non-Profit Private Training Institutions of Shanghai, pursuant to which, any management measures and regulations applied to the institutions that provide training services only through the internet will be further promulgated separately. On November 9, 2018, the Beijing Municipal Government promulgated the Operation Standards for Private Education Training Institutions in Beijing (For Trial) that became effective on the same date, which provide that the setting up standards for the institutions that provide training services only through the internet will be promulgated separately. On November 26, 2018, the Beijing Municipal Government further promulgated the Methods of Classified Registration of Private School in Beijing and the Measures for the Supervision and Administration for the For-profit Private School in Beijing that became effective on the same date, which kept silent on such standards for the institutions that provide training services only through the internet. On February 24, 2020, the Shanghai Municipal Education Commission and other competent authorities jointly promulgated the Shanghai Off-campus Online Training Registration Rules, which only apply to off-campus online training activities for cultural subjects, such as mathematics and English, for elementary and middle school students.
The Implementation Opinions on Regulating Online After-School Training, promulgated by the MOE jointly with certain other PRC government authorities and effective on July 12, 2019 require all the academic subjects online after-school training institutions for primary and secondary school students to file with the competent provincial education regulatory authorities before October 31, 2019. The Alleviating Burden Opinion and the Notice on Changing the Filing to Approval of Existing Online Academic Training Institutions issued by the General Office of the MOE, jointly with five other PRC government authorities on September 10, 2021, mandate all online academic training institutions to obtain school operation permits.
The Opinions on Regulating Non-academic After-class Training for Primary and Secondary School Students, promulgated on November 30, 2022 by the MOE and 12 PRC government authorities, provides that non-academic after-class training institutions shall obtain administrative license from competent authorities and approval for engaging in internet information services.
Regulations on the Collection of Tuition Fees
Pursuant to the Interim Measures for the Management of the Collection of Private Education Fees, which were promulgated by the NDRC, the MOE and the MOHRSS on March 2, 2005, and were repealed and annulled by the NDRC on March 12, 2020, private schools may charge the students for tuition (or training expenses) and may also charge the students accommodating at school for an accommodation fee. The charging standards of the private schools that provide academic qualifications education shall be examined by the education authorities or the human resources and social security authorities and be approved by the competent pricing authority. The private schools that provide non-academic qualifications education may determine their own charging standards and file the standards with the competent pricing authority.
According to the Notice on the Cancellation of the Fee Charge Permit System and Strengthening Supervision, which was issued jointly by the NDRC and the MOF on January 9, 2015, the Fee Charge Permit certificate issuance and annual review system was cancelled nationwide from January 1, 2016.
On October 12, 2015, the State Council and the Central Committee of the Communist Party of China jointly issued the Several Opinion of the Central Committee of the Communist Party of China and the State Council on Promoting the Price Mechanism Reform, which allows for-profit private schools to determine their prices on their own, while the tuition-collecting policies of non-profit private schools shall be determined by the provincial governments in a market-oriented manner and based on the local conditions.
On October 21, 2021, the MOE, jointly with other five national authorities, issued the Notice on Strengthening the Supervision over Prepaid Fees Collected by After-School Tutoring Institutions, which provides that, among other requirements, (i) after-school tutoring institutions should not charge excessive fees; (ii) off-campus training institutions should use the standard Contract on Off-campus Tutoring Services for Primary and Secondary School Students (Template); (iii) details of the pricing schemes, such as the charging items and standards should be publicized; (iv) prepaid tuition fees collected by off-campus training institutions must be deposited into a special account that is in custody of a bank; and before the prepaid tuition fees are placed in a bank’s custody, off-campus training institutions should deposit funds not less than the aggregate amount of tuitions fees to be received in three months in order to guarantee the performance of training service commitments and refunds; (v) tuition fees of training courses for primary and secondary school students should not be paid in loans; and (vi) where fees are charged based on the number of classes, fees are not allowed to be collected in a lump sum for more than 60 classes, and where fees are charged based on the length of the course, the fees shall not be collected for a course length of more than three months.
86
Some local governments in mainland China have promulgated their local rules on prepaid tuitions collected by after-class tutoring institution. For example, Beijing has published the Measures for the Administration of Prepayment for Training Courses of For-profit Culture and Art After-class Training Institutions in Beijing (For Trial) on December 22, 2022 and the Measures for the Administration of Prepaid Consumption of Science and Technology After-class Training in Beijing (Trial) (Draft for Comment) on January 16, 2023, which for the most part repeat and detail the provisions contained in the abovementioned state rules.
Regulations on Internet Publications
On February 4, 2016, the SAPPRFT and the MIIT jointly promulgated the Internet Publishing Service Administrative Measures, or the Internet Publishing Measures, which took effect on March 10, 2016, and replaced the Tentative Internet Publishing Administrative Measures jointly promulgated by the General Administration of Press and Publication and MIIT on June 27, 2002. The Internet Publishing Measures require entities that engage in internet publishing to obtain an Internet Publishing License for engaging in internet publishing from the SAPPRFT. Pursuant to the Internet Publishing Measures, the definition of “internet publishing” is broad and refers to the act of online spreading of articles, whereby the internet information service providers select, edit and process works created by themselves or others and subsequently post such works on the internet or transmit such works to the users’ end through internet for the public to browse. These works include contents from books, newspapers, periodicals, audio-video products, electronic publications that have already been formally published or works that have been made public in other media. See also “Item 3. Key Information—D. Risk Factors—Risks Related to Doing Business in China—We face risks and uncertainties with respect to the licensing requirement for value-added telecommunication services, internet audio-video programs, radio or television programs production and operation, internet publication, human resources intermediary service and filing requirements for commercial franchise.”
Regulations on Production and Operation of Radio/Television Programs
On July 19, 2004, the SARFT promulgated the Administrative Measures on the Production and Operation of Radio and Television Programs, or the Radio and Television Program Production Measures, which took effect on August 20, 2004, and were amended on August 28, 2015, and October 29, 2020, respectively. The Radio and Television Program Production Measures provide that any business operator that produces or operates radio or television programs must first obtain a Radio and Television Program Production and Operation License. Entities holding such licenses shall conduct their business within the permitted scope as provided in their licenses. See also “Item 3. Key Information—D. Risk Factors—Risks Related to Doing Business in China—We face risks and uncertainties with respect to the licensing requirement for value-added telecommunication services, internet audio-video programs, radio or television programs production and operation, internet publication, human resources intermediary service and filing requirements for commercial franchise.”
Regulation on Broadcasting Audio-Video Programs through the Internet or Other Information Network
On April 13, 2005, the State Council announced a policy on private investments in businesses in China that relate to cultural matters, which prohibits private investments in businesses relating to the dissemination of audio-video programs through information networks.
On December 20, 2007, the SAPPRFT and MIIT issued the Internet Audio-Video Program Measures, which became effective on January 31, 2008, and were amended on August 28, 2015. Among other things, the Internet Audio-Video Program Measures stipulate that no entities or individuals may provide internet audio-video program services without a Permit for Broadcasting Audio-video Programs via Information Network issued by the SAPPRFT or its local counterparts and only entities wholly owned or controlled by the PRC government may engage in the production, editing, integration or consolidation, and transfer to the public through the internet, of audio-video programs, and the provision of audio-video program uploading and transmission services. On September 21, 2009, SAPPRFT promulgated the Notice on Several Issues regarding the Permit for Broadcasting Audio-video Programs via Information Network. The Notice restates the necessity of applying for such license and sets forth the legal liabilities for those providing internet audio-video program services without the license.
On April 1, 2010, SAPPRFT promulgated the Test Implementation of the Tentative Categories of Internet Audio-Visual Program Services, which was amended on March 10, 2017, or the Tentative Categories, which clarified the scope of internet audio-video programs services. According to the Tentative Categories, there are four categories of internet audio-visual program services which are further divided into seventeen sub-categories. The third sub-category to the second category covers the making and editing of certain specialized audio-video programs concerning, among other things, educational content, and broadcasting such content to the general public online.
On March 23, 2021, the SAPPRFT issued the Provisions on the Administration of Private Network and Targeted Communication Audiovisual Program Services (2021 Edition), or Targeted Communication Rules, which replaced the Broadcasting Rules issued in 2016. The Target Communication Rules mainly focus on networks and services such as IPTV and private network mobile TV.
87
In the course of offering our lecture videos, we transmit our audio-video educational programs live through the internet to enrolled course participants. If the governmental authorities determine that our provision of lecture videos falls within the Internet Audio-Video Program Measures and demand that we apply for the license, we may not be able to obtain the License for Disseminating Audio-Video Programs through Information Network. If this occurs, we may become subject to significant penalties, fines, legal sanctions or an order to suspend our use of audio-video content.
Regulations on Value-Added Telecommunications Services
Licenses for Value-Added Telecommunication Services
On September 25, 2000, the Telecommunications Regulations of the People’s Republic of China, or the Telecom Regulations, were issued by the PRC State Council as the primary governing law on telecommunication services, which were subsequently amended in 2014 and 2016. The Telecom Regulations set out the general framework for the provision of telecommunication services by mainland China companies. Under the Telecom Regulations, it is a requirement that telecommunications service providers procure operating licenses prior to their commencement of operations. The Telecom Regulations draw a distinction between “basic telecommunications services” and “value-added telecommunications services.” A “Catalog of Telecommunications Business” was issued as an attachment to the Telecom Regulations to categorize telecommunications services as basic or value-added. The Catalog was most recently updated in June 2019, and the information services are classified as value-added telecommunications services.
On March 5, 2009, the MIIT issued the Administrative Measures for Telecommunications Business Operating Permit, or the Telecom Permit Measures, which took effect on April 10, 2009, and was amended on July 3, 2017. The Telecom Permit Measures confirm that there are two types of telecom operating licenses for operators in mainland China, namely, licenses for basic telecommunications services and licenses for value-added telecommunications services. The operation scope of the license will detail the permitted activities of the enterprise to which it was granted. An approved telecommunication services operator shall conduct its business in accordance with the specifications recorded on its value-added telecommunications services operating license, or VATS License. In addition, a VATS License’s holder is required to obtain approval from the original permit-issuing authority prior to any change to its shareholders.
On September 25, 2000, the State Council promulgated the Administrative Measures on Internet Information Services, or the Internet Measures, which were amended in January 2011. Under the Internet Measures, commercial internet information services operators shall obtain an ICP license from the relevant government authorities before engaging in any commercial internet information services operations within mainland China. The ICP license has a term of five years and shall be renewed within 90 days before expiration. Conducting value-added telecommunication services without obtaining an ICP license may result in fines or even order to suspension our business. Beijing Tarena renewed an ICP license for the website TMOOC.cn issued by Beijing Communications Administration on October 9, 2022, which will expire on October 9, 2027. Beijing Tongcheng obtained an ICP license for the website 61it.cn issued by Beijing Communications Administration on July 28, 2021, which will expire on July 28, 2026.
Foreign Investment in Value-Added Telecommunication Services
Pursuant to the Provisions on Administration of Foreign Invested Telecommunications Enterprises promulgated by the State Council on December 11, 2001, and amended respectively on September 10, 2008, February 6, 2016 and March 29, 2022, the ultimate foreign equity ownership in a value-added telecommunications services provider (except E-Commerce) may not exceed 50%. The Negative List allows a foreign investor to own up to 100% of the total equity interest in an E-Commerce business.
88
The MIIT Circular issued by the MIIT in July 2006 reiterated the regulations on foreign investment in telecommunications businesses, which require foreign investors to set up foreign-invested enterprises and obtain an ICP license to conduct any value-added telecommunications business in mainland China. Under the MIIT Circular, a domestic company that holds an ICP license is prohibited from leasing, transferring or selling the license to foreign investors in any form, and from providing any assistance, including providing resources, sites or facilities, to foreign investors that conduct value-added telecommunications business illegally in mainland China. Furthermore, the relevant trademarks and domain names that are used in the value-added telecommunications business must be owned by the local ICP license holder or its shareholder. The MIIT Circular further requires each ICP license holder to have the necessary facilities for its approved business operations and to maintain such facilities in the regions covered by its license. Currently, Beijing Tarena owns the domain name TMOOC.cn and holds the ICP license necessary to operate our TMOOC.cn website in mainland China, while the trademarks relating to our professional education business operations are held by Tarena Tech, our WFOE. Beijing Tongcheng owns the domain names 61it.cn and holds the ICP license necessary to operate our 61it.cn website in mainland China, while the trademarks relating to our IT-focused supplementary STEAM education business operations are held by Tongcheng Shidai, our WFOE. If the relevant PRC government authorities determine in the future that the current ownership of our trademarks do not comply with the relevant regulations and the trademarks relating to our operations must be held by the VIEs, we may need to transfer the trademarks to the VIEs, which may severely disrupt our business. The Internet Electronic Bulletin Board Service Administrative Measures promulgated by the MIIT in October 2000 require ICP operators to obtain specific approvals before providing BBS services. BBS services include electronic bulletin boards, electronic forums, message boards and chat rooms. On July 4, 2010, the approval requirement for operating BBS services was terminated by a decision issued by the State Council and on September 23, 2014, the foregoing measures were repealed and annulled. However, in practice, the competent authorities in Beijing may still require the relevant operating companies to obtain such approval for the operation of BBS services which we have not obtained.
In light of the aforesaid restrictions, we rely on Beijing Tarena and Beijing Tongcheng, the consolidated VIEs in mainland China, to hold and maintain the licenses necessary to provide online education and other value-added telecommunications services in mainland China. We operate our TMOOC.cn website and value-added telecommunications services through Beijing Tarena and operate our 61it.cn website and value-added telecommunications services through Beijing Tongcheng. Beijing Tarena holds an ICP license that was renewed in October 9, 2022 and is valid until October 9, 2027, for the operation of TMOOC.cn. Beijing Tongcheng obtained an ICP license for the website 61it.cn issued by Beijing Communications Administration on July 28, 2021, which will expire on July 28, 2026.
Regulations on Human Resources Service
Human resources services in mainland China are mainly regulated by the MOHRSS. The principal regulation applicable to human resources services is the Regulations on Administration of Human Resources Markets, jointly promulgated by the MOHRSS and the SAIC on September 11, 2001, as amended on March 22, 2005, April 30, 2015, and December 9, 2019, respectively. Under the Regulations on Administration of Human Resources Markets, a human resources service intermediary refers to any entity which provides intermediary services for employers and any potential employees, and no entity may provide such services without a License for Human Resources Service. Any internet information service provider which provides intermediary services for employers and any potential employees via internet shall obtain such license.
On May 2, 2018, the State Council promulgated the Interim Regulations for the Human Resources Market, or the Interim Regulations, which took effect on October 1, 2018. The Interim Regulations further clarify the requirements of human resources service licensing and filing. In accordance with the Interim Regulations, commercial human resources service providers intending to conduct employment agency activities are required to obtain a License for Human Resources, and any commercial human resources service provider engaging in the collection and release of human resources supply and demand information, employment and entrepreneurship guidance, human resources management consulting, human resources assessment, human resources training, or other human resources services activities, should register with the competent authority within 15 days of the date on which it opens such activities. In addition, if any entity engages in commercial human resources service without a License for Human Resources Service, the competent authority shall order cessation of such activities, and if there is any illegal income, the illegal income will be confiscated and a fine of more than RMB10,000 and less than RMB50,000 will be imposed; if any commercial human resources service providers engaging in human resources services activities fail to register with the competent authority on time, the competent authority shall order correction, or a fine of more than RMB5,000 and less than RMB10,000 shall be imposed if such correction is not made. See “Item 3. Key Information—D. Risk Factors—Risks Related to Doing Business in China—We face risks and uncertainties with respect to the licensing requirement for value-added telecommunication services, internet audio-video programs, radio or television programs production and operation, internet publication, human resources intermediary service and filing requirements for commercial franchise.”
89
The Foreign Investment Law
On March 15, 2019, the NPC approved the Foreign Investment Law, which came into effect on January 1, 2020, and replaced the trio of existing laws regulating foreign investment in China, namely, the Sino-foreign Equity Joint Venture Enterprise Law, the Sino-foreign Cooperative Joint Venture Enterprise Law and the Wholly Foreign-invested Enterprise Law, together with their implementation rules and ancillary regulations. Meanwhile, the Regulations for the Implementation of the Foreign Investment Law came into effect as of January 1, 2020, which clarified and elaborated the relevant provisions of the Foreign Investment Law. The organization form, organization and activities of foreign-invested enterprises shall be governed, among others, by the PRC Company Law and the PRC Partnership Enterprise Law. Foreign-invested enterprises established before the implementation of the Foreign Investment Law may retain the original business organization and so on within five years after the implementation of the Foreign Investment Law.
The Foreign Investment Law is formulated to further expand the opening-up, vigorously promote foreign investment and protect the legitimate rights and interests of foreign investors. According to the Foreign Investment Law, foreign investments are entitled to pre-entry national treatment and are subject to negative list management system. The pre-entry national treatment means that the treatment given to foreign investors and their investments at the stage of investment access shall not be less favorable than that of domestic investors and their investments. The negative list management system means that the state implements special administrative measures for access of foreign investment in specific fields. The Foreign Investment Law does not mention the relevant concept and regulatory regime of VIEs structures. However, since it is relatively new, uncertainties still exist in relation to its interpretation and implementation. See “Item 3. Key Information—D. Risk Factors—Risks Related to Doing Business in China—Uncertainties exist with respect to the interpretation and implementation of the newly enacted PRC Foreign Investment Law and how it may impact the viability of our current corporate structure, corporate governance and business operations.”
Foreign investors’ investment, earnings and other legitimate rights and interests within the territory of mainland China shall be protected in accordance with the law, and all national policies on supporting the development of enterprises shall equally apply to foreign-invested enterprises. Among others, the state guarantees that foreign-invested enterprises participate in the formulation of standards in an equal manner and that foreign-invested enterprises participate in government procurement activities through fair competition in accordance with the law. Further, the state shall not expropriate any foreign investment except under special circumstances, under which the state may levy or expropriate the investment of foreign investors in accordance with the law for the needs of the public interest. The expropriation and requisition shall be conducted in accordance with legal procedures and timely and reasonable compensation shall be given. In carrying out business activities, foreign-invested enterprises shall comply with relevant provisions on labor protection.
Regulations on Internet Information Security and Privacy Protection
The Standing Committee of the National People’s Congress, China’s national legislative body, enacted the Decisions on the Maintenance of Internet Security on December 28, 2000, and amended them on August 27, 2009, which may subject persons to criminal liabilities in China for any attempt to use the internet to (i) gain improper entry to a computer or system of strategic importance, (ii) disseminate politically disruptive information, (iii) leak state secrets, (iv) spread false commercial information or (v) infringe upon intellectual property rights. In 1997, the Ministry of Public Security issued the Administration Measures on the Security Protection of Computer Information Network with International Connections, which was amended in 2011 and prohibits using the internet to leak state secrets or to spread socially destabilizing materials. If an ICP license holder violates these measures, the PRC government may revoke its ICP license and shut down its websites.
On July 1, 2015, the SCNPC issued the National Security Law, which became effective on the same day. The National Security Law provides that the state shall safeguard the sovereignty, security and cybersecurity development interests of the state, and that the state shall establish a national security review and supervision system to review, among other things, foreign investment, key technologies, internet and information technology products and services, and other important activities that are likely to impact the national security of China.
90
Pursuant to the Ninth Amendment to the Criminal Law issued by the Standing Committee of the National People’s Congress on August 29, 2015, effective on November 1, 2015, any ICP provider that fails to fulfill the obligations related to internet content security as required by applicable laws and refuses to take corrective measures will be subject to criminal liability for (i) any large-scale dissemination of illegal information, (ii) any severe effect due to the leakage of users’ personal information, (iii) any serious loss of evidence of criminal activities or (iv) other severe situations; and any individual or entity that (i) sells or provides personal information to others unlawfully or (ii) steals or illegally obtains any personal information will be subject to criminal liability in severe situations. Interpretations of the Supreme People’s Court and the Supreme People’s Procuratorate on Several Issues Concerning the Application of Law in the Handling of Criminal Cases Involving Infringement of Personal Information, issued on May 8, 2017, and effective on June 1, 2017, specified certain standards for the conviction and sentencing of the criminals in relation to personal information infringement. On May 28, 2020, the National People’s Congress adopted the Civil Code, which came into effect on January 1, 2021. Pursuant to the Civil Code, the personal information of a natural person shall be protected by the law. Any organization or individual shall legally obtain such personal information of others when necessary and ensure the safety of such information, and shall not illegally collect, use, process or transmit personal information of others, or illegally purchase or sell, provide or make public personal information of others.
The Cybersecurity Law of the PRC, or the PRC Cybersecurity Law, which was promulgated on November 7, 2016, by the Standing Committee of the National People’s Congress and came into effect on June 1, 2017, provides that network operators shall meet their cybersecurity obligations and shall take technical measures and other necessary measures to protect the safety and stability of their networks. Under the PRC Cybersecurity Law, network operators are subject to various security protection-related obligations, including (i) network operators shall comply with certain obligations regarding maintenance of the security of internet systems; (ii) network operators shall verify users’ identities before signing agreements or providing certain services such as information publishing or real-time communication services; (iii) when collecting or using personal information, network operators shall clearly indicate the purposes, methods and scope of the information collection, the use of information collection, and obtain the consent of those from whom the information is collected; (iv) network operators shall strictly preserve the privacy of user information they collect, and establish and maintain systems to protect user privacy; (v) network operators shall strengthen management of information published by users, and when they discover information prohibited by laws and regulations from publication or dissemination, they shall immediately stop dissemination of that information, including taking measures such as deleting the information, preventing the information from spreading, saving relevant records, and reporting to the relevant governmental agencies. In addition, the PRC Cybersecurity Law requires that critical information infrastructures operators generally shall store, within the territory of mainland China, the personal information and important data collected and produced during their operations in mainland China and their purchase of network products and services that affect or may affect national securities shall be subject to national cybersecurity review.
On June 10, 2021, the SCNPC promulgated the PRC Data Security Law, which became effect in September 2021. The PRC Data Security Law provides for data security and privacy obligations on entities and individuals carrying out data activities and introduces a data classification and hierarchical protection system based on the importance of data in economic and social development, as well as the degree of harm it will cause to national security, public interests or legitimate rights and interests of individuals or organizations when such data is tampered with, destroyed, leaked or illegally acquired or used. The appropriate level of protection measures is required to be taken for each respective category of data. For example, a processor of important data shall designate the personnel and the management body responsible for data security, carry out risk assessments for its data processing activities and file the risk assessment reports with the competent authorities. In addition, the PRC Data Security Law provides a national security review procedure for those data activities that affect or may affect national security, and imposes export restrictions on certain data and information.
On July 6, 2021, certain PRC regulatory authorities issued Opinions on Strictly Cracking Down on Illegal Securities Activities, which, among others, provides for improving relevant laws and regulations on data security, cross-border data transmission and confidential information management. It provided that efforts will be made to revise the regulations on strengthening the confidentiality and file management relating to the offering and listing of securities overseas, to implement the responsibility on information security of overseas listed companies and to strengthen the standardized management of cross-border information provision mechanisms and procedures.
91
On April 13, 2020, the CAC, the NDRC and several other administrations jointly promulgated the Measures for Cybersecurity Review, or the Review Measures, which became effective on June 1, 2020. The Review Measures establish the basic framework for national security reviews of network products and services, and provide the principal provisions for undertaking cybersecurity reviews. In addition, on September 22, 2020, the Ministry of Public Security issued the Guiding Opinions on Implementing the Cybersecurity Protection System and Critical Information Infrastructure Security Protection System to further improve the national cybersecurity prevention and control system. On December 28, 2021, the CAC, together with certain other PRC governmental authorities, jointly released the Revised Cybersecurity Review Measures, which took effect on February 15, 2022. Pursuant to the Revised Cybersecurity Review Measures, operators of critical information infrastructure that intend to purchase network products and services and online platform operators engaging in data processing activities that affect or may affect national security must apply for a cybersecurity review. The cybersecurity review will evaluate, among others, the risk of critical information infrastructure, core data, important data or the risk of a large amount of personal information being influenced, controlled or maliciously used by foreign governments after going public, and cyber information security risk. The Revised Cybersecurity Review Measures set out certain general factors that would be the focus in assessing the national security risk during a cybersecurity review. However, the definition of online platform operators and the scope of network product or service or data processing activities that will or may affect national security are still unclear, and the PRC government authorities may have wide discretion in the interpretation and enforcement of these laws, rules and regulations.
On November 14, 2021, the CAC published the Draft Measures for Internet Data Security for public comments, which provides that data processors conducting the following activities shall apply for cybersecurity review: (i) merger, reorganization or division of internet platform operators that have acquired a large number of data resources related to national security, economic development or public interests and affects or may affect national security, (ii) listing abroad of data processors processing over one million users’ personal information, (iii) listing in Hong Kong that affects or may affect national security or (iv) other data processing activities that affect or may affect national security. The Draft Cyber Data Security Regulations also provide that operators of large internet platforms that set up headquarters, operation centers or R&D centers overseas shall report to the national cyberspace administration and competent authorities. In addition, the Draft Cyber Data Security Regulations also require that data processors processing important data or going public overseas shall conduct an annual data security self-assessment or entrust a data security service institution to do so, and submit the data security assessment report of the previous year to the local branch of CAC before January 31 each year. As of the date of this annual report, this draft has not been formally adopted. Substantial uncertainties exist with respect to the enactment timetable, final content, interpretation and implementation.
On July 30, 2021, the PRC State Council promulgated the Regulations on Security Protection of Critical Information Infrastructures, which took effect on September 1, 2021, and provide that “critical information infrastructures” shall mean any important network facilities or information systems of important industries or fields such as public communication and information service, energy, communications, water conservation, finance, public services, e-government affairs and national defense science, and any other important network facilities or information systems that may endanger national security, people’s livelihood and public interest in case of damage, function loss or data leakage. In addition, relevant administration departments of each critical industry and sector, or Protection Departments, shall be responsible to formulate eligibility criteria and determine the critical information infrastructure operator in the respective industry or field. The operators shall be informed about the final determination as to whether they are categorized as critical information infrastructure operators. The regulations further require critical information infrastructures operators, among others, (i) to report to the competent Protection Departments in a timely manner when the identification result may be affected due to material changes in the critical information infrastructures, (ii) to plan, construct or put into use the security protection measures and the critical information infrastructures simultaneously and (iii) to report to the competent Protection Departments in a timely manner in the event of merger division or dissolution, and deal with critical information infrastructures as required by the competent Protection Departments. Operators in violation of the regulations may be ordered to rectify, subject to warnings, fines and other administrative penalties or even criminal liabilities, and the directly responsible personnel in charge may also be imposed on fines or other liabilities.
On July 12, 2021, the MIIT and two other authorities jointly issued the Provisions on the Administration of Security Vulnerabilities of Network Products, or the Provisions. The Provisions state that no organization or individual may abuse the security vulnerabilities of network products to engage in activities that endanger network security, or to illegally collect, sell or publish the information on such security vulnerabilities. Anyone who is aware of the aforesaid offences shall not provide technical support, advertising, payment settlement and other assistance to the relevant offenders. According to the Provisions, network product providers, network operators and platforms collecting network product security vulnerabilities shall establish and improve channels for receiving network product security vulnerability information and keep such channels available, and retain network product security vulnerability information reception logs for at least six months. The Provisions also ban provision of undisclosed vulnerabilities to overseas organizations or individuals other than to the product providers.
On June 27, 2022, the CAC published the Administrative Provisions for Internet User Account Name Information, effective on August 1, 2022, which provides that an online user account service platform shall require users to provide real identity information when users apply to register an account on the platform and adopt certain measures to verify users’ identification.
92
On July 7, 2022, the CAC issued the Measures for Security Assessment of Cross-border Data Transfer, which took effect on September 1, 2022. According to these measures, in addition to the self-risk assessment requirement for provision of any data outside mainland China, a data processor shall apply to the competent cyberspace department for data security assessment and clearance of outbound data transfer in any of the following events: (i) outbound transfer of important data; (ii) outbound transfer of personal data by an operator of critical information infrastructure or a data processor that has processed more than one million users’ personal data, (iii) outbound transfer of more than one hundred thousand users’ personal information or more than ten thousand users’ sensitive personal information cumulatively since January 1 of the preceding year and (iv) such other circumstances where ex-ante security assessment and evaluation of cross-border data transfer is required by the CAC. Also, on February 24, 2023, the CAC issued the Measures for the Standard Contract for Outbound Cross-border Transfer of Personal Information, taking effect on June 1, 2023, which clarifies the applicable scope and filling requirements for a standard contract, specifies a model standard contract and provides guidelines for cross-border transfer of personal information.
Under the Several Provisions on Regulating the Market Order of Internet Content Services, which was issued by the MIIT in December 2011 and took effect in March 2012, an internet content service provider may not collect any personal information on a user or provide any such information to third parties without the user’s consent. It must expressly inform the user of the method, content and purpose of the collection and processing of such user’s personal information and may only collect information to the extent necessary to provide its services. An internet content service provider is also required to properly maintain users’ personal information, and in case of any leak or likely leak of such information, it must take immediate remedial measures and, in the event of a serious leak, report to the telecommunications regulatory authority immediately.
Pursuant to the Decision on Strengthening the Protection of Online Information, which was issued by the SCNPC and took effect in December 2012, and the Order for the Protection of Telecommunication and Internet User Personal Information, which was issued by the MIIT in 2013, any collection and use of a user’s personal information must be subject to the consent of the user; be legal, rational and necessary; and be limited to specified purposes, methods and scopes. An internet content service provider must also keep such information strictly confidential, and is further prohibited from divulging, tampering or destroying any such information, or selling or providing such information to other parties. An internet content service provider is required to take technical and other measures to prevent the collected personal information from any unauthorized disclosure, damage or loss. Any violation of these laws and regulations may subject the internet content service provider to warnings, fines, confiscation of illegal gains, revocation of licenses, cancelation of filings, closedown of websites or even criminal liabilities.
The Provisions on Technological Measures for Internet Security Protection, published by the Ministry of Public Security on January 13, 2006, and having become effective on March 1, 2006, requires internet service providers to keep records of certain information about their users (including user registration information, log-in and log-out times, IP addresses, content and time of posts by users) for at least 60 days. Under the PRC Cybersecurity Law, network operators must also report any instances of public dissemination of prohibited content. If a network operator fails to comply with such requirements, the PRC government may revoke its ICP License and shut down its websites.
On January 23, 2019, the SAMR, the Office of the Central Cyberspace Affairs Commission, the MIIT and the Ministry of Public Security jointly issued the Announcement on Carrying out Special Campaigns against Mobile Internet Application Programs Collecting and Using Personal Information in Violation of Laws and Regulations, or “the App Announcement,” which prohibits mobile app operators from collecting personal information irrelevant to their services, or forcing users to give authorization in disguised manner. According to the App Announcement, mobile app operators shall indicate to users the rules for collecting and using personal information in a simple, concise and easy-to-understand manner, with permission independently granted by the user. Furthermore, coercive or excessive collection of personal information, collection and use of personal information without user permission, leakage and loss of information or possible leakage and loss of personal information without any remedial measure and illegal use of personal information are prohibited. On November 28, 2019, the SAMR, the Office of the Central Cyberspace Affairs Commission, the MIIT and the Ministry of Public Security jointly issued the Measures for the Determination of the Collection and Use of Personal Information by Apps in Violation of Laws and Regulations, which provides guidance for the regulatory authorities to identify the illegal collection and use of personal information through mobile apps, and for the app operators to conduct self-examination and self-correction and for other participants to voluntarily monitor compliance.
On August 22, 2019, the Office of the Central Cyberspace Affairs Commission promulgated the Cyber Protection of Children’s Personal Information Provisions, effective on October 1, 2019, which requires, among others, that network operators who collect, store, use, transfer and disclose personal information of children under the age of 14 shall establish special rules and user agreements for the protection of children’s personal information, inform the children’s guardians in a noticeable and clear manner and shall obtain the consent of the children’s guardians.
93
On March 12, 2021, the CAC and three other authorities jointly issued the Rules on the Scope of Necessary Personal Information for Common Types of Mobile Internet Applications. The Rules specifies the scope of necessary personal information to be collected each for a variety of common mobile internet applications, such as maps and navigation apps, online ride-hailing apps, instant messaging apps and online community apps. Operators of such apps shall not refuse to provide basic services to users on the ground of users’ refusal to provide their personal nonessential information. On April 26, 2021, the MIIT issued the Interim Administrative Provisions on Personal Information Protection in Internet Mobile Applications (Draft for Comment). The draft of the Interim Administrative Provisions on Personal Information Protection in Internet Mobile Applications sets forth two principles of collection and utilization of personal information, namely, “explicit consent” and “minimum necessity.”
On August 20, 2021, the SCNPC promulgated the PRC Personal Information Protection Law, which will take effect from November 1, 2021. Pursuant to the PRC Personal Information Protection Law, personal information refers to the information related to an identified or identifiable individual recorded electronically or by other means, excluding the anonymized information, and processing of personal information includes, among others, the collection, storage, use, handling, transmission, provision, disclosure or deletion of personal information. The PRC Personal Information Protection Law explicitly sets forth the circumstances where it is allowed to process personal information, including (i) the consent from the individual has been obtained; (ii) it is necessary for the conclusion and performance of a contract under which an individual is a party, or it is necessary for human resource management in accordance with the labor-related rules and regulations and the collective contracts formulated or concluded in accordance with laws; (iii) it is necessary to perform statutory duties or statutory obligations; (iv) it is necessary to respond to public health emergencies, or to protect the life, health and property safety of individuals in emergencies; (v) carrying out news reports, public opinion supervision and other acts for the public interest, and processing personal information within a reasonable scope; (vi) processing personal information disclosed by individuals or other legally disclosed personal information within a reasonable scope in accordance with this law; or (vii) other circumstances stipulated by laws and administrative regulations. In addition, this law emphasizes that individuals have the right to withdraw their consent to process their personal information, and the processors must not refuse to provide products or services on the grounds that the individuals do not agree to the processing of their personal information or withdraw their consent, unless processing of personal information is necessary for the provision of products or services. Before processing the personal information, the processors should truthfully, accurately and completely inform individuals of the following matters in a conspicuous manner and in clear and easy-to-understand language: (i) the name and contact information of the personal information processor; (ii) the purpose of processing personal information, the processing method, the type of personal information processed and the retention period; (iii) methods and procedures for individuals to exercise their rights under this law; and (iv) other matters that should be notified according to laws and administrative regulations. Furthermore, the law provides that personal information processors who use personal information to make automated decisions should ensure the transparency of decision-making and the fairness and impartiality of the results, and must not impose unreasonable differential treatment on individuals in terms of transaction prices and other transaction conditions.
In addition to the aforementioned general rules, the PRC Personal Information Protection Law also introduces the rules for processing sensitive personal information, which refers to the personal information that, once leaked or illegally used, can easily lead to the infringement of the personal dignity of natural persons or harm personal and property safety, including biometrics, religious beliefs, specific identities, medical health, financial accounts, whereabouts and other information, as well as personal information of minors under the age of fourteen. Personal information processors can process sensitive personal information only if they have a specific purpose and sufficient necessity, and take strict protective measures. In addition, the law provides rules for cross-border provision of personal information. In particular, it is provided that the operators of critical information infrastructures and the personal information processors that process personal information up to the number prescribed by the national cyberspace administration shall store personal information collected and generated within mainland China. If it is really necessary to provide such personal information overseas, they shall pass the security assessment organized by the national cyberspace administration, except as otherwise stipulated by laws, administrative regulations and the national cyberspace administration. Any processor in violation of this law may be subject to administrative penalties, including rectifications, warnings, fines, confiscation of illegal gains, suspension of the apps illegally processing personal information or suspension of the relevant business, revocation of business operation permits or business licenses, civil liabilities or even criminal liabilities. The directly responsible personnel in charge and other directly responsible personnel may be imposed with fines and prohibited from serving as directors, supervisors, senior management personnel and personal information protection officers of related companies for a certain period of time.
On December 31, 2021, the MIIT, the CAC, the SAMR and the PBOC issued the Provisions on the Administration of Algorithm-generated Recommendations for Internet Information Services which took effect on March 1, 2022, stipulating rules for algorithm-generated recommendations for Internet information services. On June 14, 2022, the CAC published the amended Administrative Provisions on Mobile Internet Applications Information Services, which specifies rules for mobile applications providers and platforms when they are providing information services for online users.
94
While we take measures to comply with all applicable data privacy and protection laws and regulations, we cannot guarantee the effectiveness of the measures undertaken by us and business partners. As certain laws and regulations, including the PRC Data Security Law and the PRC Personal Information Protection Law, were recently promulgated, we may be required to make further adjustments to our business practices to comply with these laws and regulations. See “Item 3. Key Information—D. Risk Factors—Risks Related to Our Business—Our business is subject to complex and evolving Chinese laws and regulations regarding cybersecurity, information security, privacy and data protection. Many of these laws and regulations are subject to change and uncertain interpretation, and any failure or perceived failure to comply with these laws and regulations could result in claims, changes to our business practices, negative publicity, legal proceedings, increased cost of operations, or declines in student base, or otherwise harm our business.”
Regulations on Intellectual Property Rights
Copyright and Software Products
The NPC adopted the Copyright Law in 1990 and amended it in 2001, 2010 and 2020, respectively. In addition, there is a voluntary registration system administered by the China Copyright Protection Center. The latest amended Copyright Law provides new criteria for calculating damages compensation, increases the statutory damages, and introduces punitive damages.
To address the problem of copyright infringement related to the content posted or transmitted over the internet, the National Copyright Administration and the MIIT jointly promulgated the Measures for Administrative Protection of Copyright Related to Internet on April 29, 2005. This measure became effective on May 30, 2005.
In order to further implement the Computer Software Protection Regulations promulgated by the State Council on December 20, 2001, and amended on January 30, 2013, the State Copyright Bureau issued the Computer Software Copyright Registration Procedures on February 20, 2002, amended in June 2004, which apply to software copyright registration, license contract registration and transfer contract registration. In compliance with, and in order to take advantage of, the above rules, as of December 31, 2022, we had registered 169 software copyrights in mainland China.
Trademarks
Trademarks are protected by the PRC Trademark Law, which was adopted in 1982 and subsequently amended in 1993, 2001, 2013 and 2019, as well as the Implementation Regulation of the PRC Trademark Law most recently adopted by the State Council in 2014. The Trademark Office under the SAMR handles trademark registrations and grants a term of ten years to registered trademarks, which may be renewed for consecutive ten-year periods upon request by the trademark owner. Trademark license agreements must be filed with the Trademark Office for record. The PRC Trademark Law has adopted a “first-to-file” principle with respect to trademark registration. Where a trademark for which a registration has been made is identical or similar to another trademark that has already been registered or been subject to a preliminary examination and approval for use on the same kind of or similar commodities or services, the application for registration of such trademark may be rejected. Any person applying for the registration of a trademark may not prejudice the existing right first obtained by others, nor may any person register in advance a trademark that has already been used by another party and has already gained a “sufficient degree of reputation” through such party’s use. We have registered 178 trademarks in mainland China as of December 31, 2022.
Regulations on Foreign Currency Exchange
The principal regulations governing foreign currency exchange in China are the Foreign Exchange Administration Regulations, or the Foreign Exchange Regulations, as amended on August 5, 2008. Under the Foreign Exchange Regulations, Renminbi is freely convertible for current account items, including the distribution of dividends, interest payments, trade and service-related foreign exchange transactions, but not for capital account items, such as direct investments, loans, repatriation of investments and investments in securities outside mainland China, unless the prior approval of the SAFE is obtained and prior registration with the SAFE is made. Though there are restrictions on the convertibility of Renminbi for capital account transactions, which principally include investments and loans, we generally follow the regulations and apply to obtain the approval of the SAFE and other relevant PRC governmental authorities.
On March 30, 2015, SAFE promulgated Circular 19, which expands a pilot reform of the administration of the settlement of the foreign exchange capitals of foreign-invested enterprises nationwide. Circular 19 allows all foreign-invested enterprises established in mainland China to use their foreign exchange capitals to make equity investments and removes certain other restrictions provided under previous laws and regulations promulgated by the SAFE for these enterprises. However, Circular 19 continues to prohibit foreign-invested enterprises from, among other things, using the Renminbi fund converted from its foreign exchange capitals for expenditure beyond its business scope, and providing entrusted loans or repaying loans between nonfinancial enterprises.
95
On June 9, 2016, SAFE promulgated Circular 16, which expands the application scope from only the capital of foreign-invested enterprises to the capital, foreign debt proceeds and proceeds from overseas public offering. Furthermore, Circular 16 allows foreign-invested enterprises to use their foreign exchange capitals under capital account to the extent permitted by the relevant laws and regulations and removes certain prohibitions on using the Renminbi fund converted from the foreign exchange capitals under Circular 19, such as prohibitions on providing loans to the affiliated enterprises of such foreign-invested enterprises or repaying loans between nonfinancial enterprises.
On October 23, 2019, SAFE issued the Circular of the State Administration of Foreign Exchange on Further Facilitating Cross-border Trade and Investment, or Circular 28, which, among other things, expanded the use of foreign exchange capital to domestic equity investments. Non-investment foreign-funded enterprises are allowed to lawfully make domestic equity investments by using capital funds on the premise without violation to prevailing special administrative measures for access of foreign investments (negative list) and the authenticity and compliance with the regulations of domestic investment projects.
These circulars may delay or limit us from using the proceeds of offshore offerings to make additional capital contributions or loans to our subsidiaries in mainland China, and violations of these circulars could result in severe monetary or other penalties. See also “Item 3. Key Information—D. Risk Factors—Risks Related to Doing Business in China—Regulation of direct investment and loans by offshore holding companies to mainland China entities and governmental control of currency conversion may delay or limit us from using the proceeds of offshore offerings to make additional capital contributions or loans to our subsidiaries in mainland China.”
Regulations on Dividend Distribution
Under our current corporate structure, our Cayman Islands holding company primarily relies on dividend payments from Tarena Tech, which is a wholly foreign-owned enterprise incorporated in mainland China, to fund any cash and financing requirements we may have. The principal regulations governing the distribution of dividends of foreign-invested enterprises include the Company Law, as amended respectively in 2004, 2005, 2013 and 2018, and the Foreign Investment Law, which came into effect on January 1, 2020.
Under these laws and regulations, wholly foreign-owned enterprises in mainland China may pay dividends only out of their accumulated after-tax profits, if any, determined in accordance with accounting standards and regulations of mainland China. In addition, wholly foreign-owned enterprises in mainland China are required to allocate at least 10% of their respective accumulated profits each year, if any, to fund certain reserve funds until these reserves have reached 50% of the registered capital of the enterprises. Wholly foreign-owned companies may, at their discretion, allocate a portion of their after-tax profits based on accounting standards of mainland China to staff welfare and bonus funds.
Regulations on Foreign Exchange Registration of Overseas Investment by Mainland China Residents
Pursuant to SAFE’s Notice on Relevant Issues Relating to Domestic Residents’ Investment and Financing and Round-Trip Investment through Special Purpose Vehicles, or SAFE Circular No. 37, issued and effective on July 4, 2014, and its appendixes, mainland China residents, including mainland China institutions and individuals, must register with local branch of SAFE in connection with their direct establishment or indirect control of an offshore entity, for the purpose of overseas investment and financing, with such mainland China residents’ legally owned assets or equity interest in domestic enterprises or offshore assets or interests, referred to in SAFE Circular No. 37 as a “special purpose vehicle.” SAFE Circular No. 37 further requires an amendment to the registration in the event of any significant changes with respect to the special purpose vehicle, such as an increase or decrease of capital contributed by mainland China individuals, share transfer or exchange, merger, division or other material events.
On February 13, 2015, SAFE promulgated a Notice on Further Simplifying and Improving Foreign Exchange Administration Policy on Direct Investment, or SAFE Notice 13, which became effective on June 1, 2015. In accordance with SAFE Notice 13, entities and individuals are required to apply for foreign exchange registration of foreign direct investment and overseas direct investment, including those required under the SAFE Circular No. 37, with qualified banks, instead of SAFE. The qualified banks, under the supervision of SAFE, directly examine the applications and conduct the registration.
96
In the event that a mainland China shareholder holding interests in a special purpose vehicle fails to fulfill the required SAFE registration, the subsidiaries in mainland China of that special purpose vehicle may be prohibited from making distributions of profit to the offshore parent and from carrying out subsequent cross-border foreign exchange activities and the special purpose vehicle may be restricted in their ability to contribute additional capital into its subsidiaries in mainland China. Furthermore, failure to comply with the various SAFE registration requirements described above could result in liability under laws of mainland China for foreign exchange evasion. These regulations apply to our direct and indirect shareholders who are mainland China residents, and may apply to any offshore acquisitions and share transfer that we make in the future if our shares are issued to mainland China residents. We have requested mainland China residents currently holding direct or indirect interests in our company, to our knowledge, to make the necessary applications, filings and amendments as required under SAFE Circular No. 37 and other related rules. We have used our best efforts to notify all of our shareholders who are mainland China citizens and hold interests in us to register with the local SAFE branch and/or qualified banks as required under SAFE Circular No. 37 and SAFE Notice 13. See “Item 3. Key Information—D. Risk Factors—Risks Related to Doing Business in China—Regulations relating to offshore investment activities by mainland China residents may limit our mainland China subsidiaries’ ability to increase their registered capital or distribute profits to us, limit our ability to inject capital into our subsidiaries in mainland China, or otherwise expose us to liability and penalties under laws of mainland China.”
Regulations Relating to Overseas Listing and M&A
On August 8, 2006, six PRC governmental and regulatory agencies, including the MOFCOM and the CSRC, jointly promulgated the Regulations on Mergers and Acquisitions of Domestic Enterprises by Foreign Investors (the “M&A Rules”), a new regulation with respect to the mergers and acquisitions of domestic enterprises by foreign investors that became effective on September 8, 2006, and revised on June 22, 2009. Foreign investors shall comply with the M&A rules when they purchase equity interests of a domestic company or subscribe for the increased capital of a domestic company, thus changing the nature of the domestic company into a foreign-invested enterprise; or when the foreign investors establish a foreign-invested enterprise in mainland China for the purpose of purchasing the assets of a domestic company and operating the asset; or when the foreign investors purchase the asset of a domestic company, establish a foreign-invested enterprise by injecting such assets and operate the assets. The M&A rules, among other things, purports to require that an offshore special vehicle, or a special purpose vehicle, formed for listing purposes and controlled directly or indirectly by mainland China companies or individuals, shall obtain the approval of the CSRC prior to the listing and trading of such special purpose vehicle’s securities on an overseas stock exchange.
On July 6, 2021, the relevant PRC government authorities issued Opinions on Strictly Cracking Down Illegal Securities Activities in Accordance with the Law. These opinions emphasized the need to strengthen the administration over illegal securities activities and the supervision on overseas listings by China-based companies and proposed to take effective measures, such as promoting the construction of relevant regulatory systems to deal with the risks and incidents faced by China-based overseas-listed companies.
On December 27, 2021, the NDRC and the MOC jointly issued the Special Administrative Measures (Negative List) for Foreign Investment Access (2021 Version), or the 2021 Negative List, which became effective on January 1, 2022. Pursuant to such Special Administrative Measures, if a domestic company engaging in the prohibited business stipulated in the 2021 Negative List seeks an overseas offering and listing, it shall obtain the approval from the competent governmental authorities. Besides, the foreign investors of the company shall not be involved in the company’s operation and management, and their shareholding percentage shall be subject, mutatis mutandis, to the relevant regulations on the domestic securities investments by foreign investors.
On February 17, 2023, the CSRC issued the Trial Administrative Measures of Overseas Securities Offering and Listing by Domestic Companies, or the Overseas Listing Regulations, and five supporting guidelines, which became effective on March 31, 2023. Pursuant to the Overseas Listing Regulations, companies in mainland China that directly or indirectly offer or list their securities in an overseas market, including a company in mainland China limited by shares and an offshore company whose main business operations are in mainland China and intends to offer shares or be listed in an overseas market based on its equities, assets or similar interests in mainland China are required to file with the CSRC within three business days after submitting their listing application documents to the regulator in the place of intended listing. If the company fails to complete the filing procedure or conceals any material fact or falsifies any major content in its filing documents, it may be subject to administrative penalties, such as order to rectify, warnings, fines, and its controlling shareholders, actual controllers, the person directly in charge and other directly liable persons may also be subject to administrative penalties, such as warnings and fines. The Overseas Listing Regulations also provide that a company in mainland China must file with the CSRC within three business days for its follow on offering of securities after it is listed in an overseas market. On February 17, 2023, the CSRC also issued the Notice on Administration of the Filing of Overseas Offering and Listing by Domestic Companies and held a press conference for the release of the Overseas Listing Regulations, which, among others, clarified that the companies in mainland China that have been listed overseas before March 31, 2023 are not required to file with the CSRC immediately, but these companies should complete filing with the CSRC for their refinancing activities in accordance with the Overseas Listing Regulations. Based on the foregoing, we are not required to complete filing with the CSRC for our prior offshore offerings at this stage, but we may be subject to the filing requirements for our refinancing activities under the Overseas Listing Regulations.
97
On February 24, 2023, the CSRC, jointly with other relevant governmental authorities, published the Provisions on Strengthening Confidentiality and Archives Management of Overseas Securities Issuance and Listing by Domestic Enterprises, or the Confidentiality and Archives Management Provisions, which became effective on March 31, 2023. Pursuant to the Confidentiality and Archives Management Provisions, China-based companies that offer and list securities in overseas markets shall establish confidentiality and archives system. The “China-based companies” refer to companies in mainland China limited by shares which are directly listed on a foreign stock exchange and the domestic operating entities of an offshore company being indirectly listed on a foreign stock exchange. These China-based companies shall obtain the approvals from relevant authorities and file with the competent confidential administration authorities when providing or publicly filing documents and materials related to state secrets or secrets of the government authorities to the relevant securities companies, securities service agencies or the offshore regulatory authorities, or providing or publicly filing such documents and materials through its offshore listing entity. In addition, the China-based companies shall complete corresponding procedures when (i) providing or publicly filing documents and materials which may adversely affect national security and public interests to the relevant securities companies, securities service agencies or the offshore regulatory authorities, (ii) providing or publicly filing such documents and materials through its offshore listing entity, or (iii) providing accounting files or copies to relevant securities companies, securities service institutions, overseas regulators and individuals. These China-based companies are also required to provide written statements as to whether they have completed the approval or filing procedures as above when providing documents and materials to securities companies and securities service providers, and the securities companies and securities service providers should properly retain such written statements for inspection. If a China-based company finds that the documents and materials related to state secrets or secrets of the government authorities or other materials, which may adversely affect national security and public interests, have been leaked or have leakage risks, it should take remedial measures immediately and report to the relevant authorities.
Regulations on Stock Incentive Plans
In February 2012, SAFE promulgated the Stock Option Rules. Under the Stock Option Rules and other relevant rules and regulations, mainland China residents who participate in stock incentive plan in an overseas publicly listed company are required to register with SAFE or its local branch and complete certain other procedures. Participants of a stock incentive plan who are mainland China residents must retain a qualified mainland China agent, which could be a subsidiary in mainland China of the overseas publicly listed company or another qualified institution selected by the subsidiary in mainland China, to conduct the SAFE registration and other procedures with respect to the stock incentive plan on behalf of its participants. The participants must also retain an overseas entrusted institution to handle matters in connection with their exercise of stock options, the purchase and sale of corresponding stocks or interests, and fund transfers. In addition, the mainland China agent is required to amend the SAFE registration with respect to the stock incentive plan if there is any material change to the stock incentive plan, the mainland China agent or the overseas entrusted institution, or other material changes. The mainland China agents must, on behalf of the mainland China residents who have the right to exercise the employee share options, apply to SAFE or its local branch for an annual quota for the payment of foreign currencies in connection with the mainland China residents’ exercise of the employee share options. The foreign exchange proceeds received by the mainland China residents from the sale of shares under the stock incentive plans granted and dividends distributed by the overseas listed companies must be remitted into the bank accounts in mainland China opened by the mainland China agents before distribution to such mainland China residents.
We adopted two share incentive plans, namely, the 2008 Plan and the 2014 Plan. Pursuant to the 2008 Plan, we may issue options, restricted shares (or share appreciation rights or other similar awards) and rights to purchase restricted shares to our qualified employees and directors and consultants on a regular basis. Pursuant to the 2014 Plan, we may issue options, restricted shares and restricted share units to our qualified employees, directors and consultants on a regular basis. We have advised our employees and directors participating in the employee stock option plan to handle foreign exchange matters in accordance with the Stock Option Rules, and we have completed the registrations of our stock incentive plans with the local SAFE as required by laws of mainland China.
In addition, the State Administration for Taxation has issued circulars concerning employee share options, under which our employees working in mainland China who exercise share options will be subject to mainland China individual income tax. Our subsidiaries in mainland China have obligations to file documents related to employee share options with relevant tax authorities and to withhold individual income taxes of those employees who exercise their share options. If our employees fail to pay or if we fail to withhold their income taxes as required by relevant laws and regulations, we may face sanctions imposed by the PRC tax authorities or other PRC government authorities.
98
Regulation on Tax
PRC Enterprise Income Tax Law
On March 16, 2007, the NPC enacted the EIT Law, which was amended on February 24, 2017, and on December 29, 2018. Under the EIT Law and its Implementing Rules, which was enacted on December 6, 2007, by the State Council, and amended on April 23, 2019, enterprises are classified as mainland China resident enterprises and non-mainland China-resident enterprises. Mainland China resident enterprises typically pay an enterprise income tax at the rate of 25%. An enterprise established outside mainland China with its “de facto management bodies” located within mainland China is considered a mainland China “resident enterprise,” meaning that it shall be treated in a manner similar to a mainland China resident enterprise for enterprise income tax purposes. The Implementing Rules to the EIT Law defines “de facto management body” as a managing body that in practice exercises “substantial and overall management and control over the production and operations, personnel, accounting, and properties” of an enterprise.
The SAT issued Circular 82 on April 22, 2009, as amended in December 2017. Circular 82 provides certain specific criteria for determining whether the “de facto management body” of a mainland China-controlled and offshore-incorporated enterprise is located in mainland China, which criteria include all of the following: (a) the location where senior management members responsible for an enterprise’s daily operations discharge their duties, (b) the location where financial and human resource decisions are made or approved by organizations or persons, (c) the location where the major assets and corporate documents are kept and (d) the location where more than half (inclusive) of all directors with voting rights or senior management have their habitual residence. In addition, the SAT issued a bulletin on July 27, 2011, effective from September 1, 2011, and amended respectively in 2015, 2016 and 2018, or Bulletin 45, providing more guidance on the implementation of Circular 82. Bulletin 45 clarifies matters, including mainland China resident enterprise status determination, post-determination administration and competent tax authorities etc. Although both Circular 82 and Bulletin 45 only apply to offshore enterprises controlled by mainland China enterprises or mainland China enterprise groups, not those controlled by mainland China individuals or foreign individuals like us, the determining criteria set forth in Circular 82 and Bulletin 45 may reflect the SAT’s general position on how the “de facto management body” test should be applied in determining the mainland China tax resident enterprise status of offshore enterprises, regardless of whether they are controlled by mainland China enterprises, mainland China enterprise groups, or mainland China or foreign individuals.
We do not believe that Tarena International, Inc. meets all of the conditions above, and thus we do not believe that Tarena International, Inc. is a mainland China resident enterprise despite the fact that all members of our management team as well as the management team of our offshore holding company are located in mainland China. However, if the PRC tax authorities determine that Tarena International, Inc. is a mainland China resident enterprise for mainland China enterprise income tax purposes, a number of unfavorable mainland China tax consequences could follow. See “Item 3. Key Information—D. Risk Factors—Risks Related to Doing Business in China—We are affected by the PRC Enterprise Income Tax Law, and we may be classified as a mainland China ‘resident enterprise’ for mainland China enterprise income tax purposes. Such classification would likely result in unfavorable tax consequences to us and our non-mainland China shareholders and have a material adverse effect on our results of operations and the value of your investment.”
99
Pursuant to the Hong Kong Tax Treaty, and other applicable regulations of mainland China, if a Hong Kong resident enterprise is determined by the competent PRC tax authority to have satisfied the relevant conditions and requirements under such Hong Kong Tax Treaty and other applicable regulations, the 10% withholding tax on the dividends the Hong Kong resident enterprise receives from a mainland China resident enterprise may be reduced to 5% upon receiving approval from in-charge tax authority. However, based on Circular 81, the 5% withholding tax rate does not automatically apply and certain requirements must be satisfied, including without limitation that (a) the Hong Kong enterprise must be the beneficial owner of the relevant dividends and (b) the Hong Kong enterprise must directly hold at least 25% share ownership in the mainland China enterprise during the 12 consecutive months preceding its receipt of the dividends. However, a transaction or arrangement entered into for the primary purpose of enjoying a preferential tax treatment should not be a reason for the application of the preferential tax treatment under the Hong Kong Tax Treaty. If a taxpayer inappropriately is entitled to such preferential tax treatment, the competent tax authority has the power to make appropriate adjustments. According to the Circular 9, effective from April 1, 2018, when determining the applicant’s status of the “beneficial owner” regarding tax treatments in connection with dividends, interests or royalties in the tax treaties, several factors, including without limitation whether the applicant is obligated to pay more than 50% of his or her income in twelve months to residents in a third country or region, whether the business operated by the applicant constitutes the actual business activities and whether the counterparty country or region to the tax treaties levies any tax or grants tax exemption on relevant incomes or levies tax at an extremely low rate, will be taken into account, and such determination will be analyzed according to the actual circumstances of the specific cases. Circular 9 further provides that applicants who intend to prove his or her status of the “beneficial owner” shall submit the relevant documents to the relevant tax authority according to Circular 60. Based on Circular 60, non-resident enterprises are not required to obtain preapproval from the relevant tax authority in order to enjoy the reduced withholding tax rate. Instead, non-resident enterprises and their withholding agents may, by self-assessment and on confirmation that the prescribed criteria to enjoy the tax treaty benefits are met, directly apply the reduced withholding tax rate, and file necessary forms and supporting documents when performing tax filings, which will be subject to post-tax filing examinations by the relevant tax authorities. On October 14, 2019, the State Administration of Taxation promulgated a new Administrative Measures for Non-Resident Taxpayers to Enjoy Treaty Benefits, or Circular 35, which became effective on January 1, 2020, and replaced and repealed Circular 60. Circular 35 sets forth similar rules that non-resident enterprises and their withholding agents shall enjoy treaty benefit by means of “self-judgment of eligibility, declaration of entitlement, and retention of relevant materials for future reference.” However, if a competent tax authority finds out that it is necessary to apply the general anti-tax avoidance rules, it may start general investigation procedures for anti-tax avoidance and adopt corresponding measures for subsequent administration. See “Item 3. Key Information—D. Risk Factors—Risks Related to Doing Business in China—We may not be able to obtain certain treaty benefits on dividends paid to us by our subsidiary in mainland China through our Hong Kong Subsidiary.”
100
In January 2009, the SAT promulgated the Provisional Measures for the Administration of Withholding of Enterprise Income Tax for Non-resident Enterprises, or the Non-resident Enterprises Measures, pursuant to which the entities which have the direct obligation to make certain payments to a non-resident enterprise shall be the relevant tax withholders for such non-resident enterprise. Furthermore, the Non-resident Enterprises Measures provide that in case of an equity transfer between two non-resident enterprises that occurs outside mainland China, the non-resident enterprise that receives the equity transfer payment shall, by itself or engage an agent to, file tax declaration with the PRC tax authority located at the place of the mainland China company whose equity has been transferred, and the mainland China company whose equity has been transferred shall assist the tax authorities to collect taxes from the relevant non-resident enterprise. On October 17, 2017, the SAT released Announcement Regarding Issues Concerning the Withholding of Non-resident Enterprise Income Tax at Source, or SAT Circular 37, effect from December 1, 2017, and amended in June 2018, which replaced the Non-resident Enterprise Measures. On April 30, 2009, the MOF and the SAT jointly issued the Notice on Issues Concerning Process of Enterprise Income Tax in Enterprise Restructuring Business, or Circular 59. On December 10, 2009, the SAT issued the Notice on Strengthening the Administration of the Enterprise Income Tax concerning Proceeds from Equity Transfers by Non-resident Enterprises, or Circular 698. Both Circular 59 and Circular 698 became effective retroactively as of January 1, 2008. By promulgating and implementing these two circulars, the PRC tax authorities have enhanced their scrutiny over the direct or indirect transfer of equity interests in a mainland China resident enterprise by a non-resident enterprise. On February 3, 2015, the SAT issued a Public Notice 2015 No.7, or Public Notice 7, to supersede the existing tax rules in relation to the Indirect Transfer as set forth in Circular 698. Under Public Notice 7, where a non-resident enterprise conducts an “indirect transfer” by transferring the equity interests in a mainland China “resident enterprise” or other taxable assets indirectly by disposing of the equity interests in an overseas holding company, the non-resident enterprise, being the transferor, may be subject to mainland China enterprise income tax, if the indirect transfer is considered to be an abusive use of company structure without reasonable commercial purposes. In addition, Public Notice 7 provides clear criteria on how to assess reasonable commercial purposes and introduces safe harbor scenarios applicable to internal group restructurings. However, it also brings challenges to both the foreign transferor and transferee of the Indirect Transfer as they have to make self-assessment on whether the transaction should be subject to mainland China tax and to file or withhold the mainland China tax accordingly. SAT Circular 37 provides certain changes to the current withholding regime, repeals and replaces all other provisions under Circular 698 and amends certain provisions in Public Notice 7. For example, SAT Circular 37 requires that the transferor shall declare to the competent tax authority for payment of tax within seven (7) days after the tax payment obligation comes into being if the withholding agent fails to withhold the tax due or withhold the tax due in full. However, according to SAT Circular 37, if the withholding agent fails to withhold and remit the income tax payable, or is unable to perform its obligation in this regard, as long as the non-resident enterprise that earns the income voluntarily declares and pays the tax payable before the tax authority orders it to do so within required time limits, it shall be deemed that such enterprise has paid the tax in time. There is little guidance and practical experience as to the application of Public Notice 7 or SAT Circular 37. Where non-resident investors were involved in our private equity financing, if such transactions were determined by the tax authorities to lack reasonable commercial purpose, we and our non-resident investors may become at risk of being taxed under Public Notice 7 and may be required to expend valuable resources to comply with Public Notice 7 or SAT Circular 37 or to establish that we should not be taxed under Public Notice 7 or SAT Circular 37. The PRC tax authorities have the discretion under SAT Circular 59, Public Notice 7 or SAT Circular 37 to make adjustments to the taxable capital gains based on the difference between the fair value of the equity interests transferred and the cost of investment.
The State Administration of Taxation promulgated Administrative Measures on the General Anti-Avoidance Rule (Trial), or GAAR Measures, on December 2, 2014, which shows the authority’s intention to fight against tax avoidance scheme that is adopted to obtain unwarranted tax benefit without reasonable commercial purpose. A press release, made by the State Administration of Taxation to clarify certain issues relating to the application of the GAAR Measures, stated that the GAAR Measures may be applicable if any general tax-avoidance scheme exists in the offshore indirect transfer of equity interests. Since GAAR Measures was recently promulgated and it is unclear how this set of measures, and any future implementation rules thereof, will be interpreted, amended and implemented by the relevant governmental authorities, we cannot predict how these regulations will affect our business operation, future acquisitions or strategy.
101
In addition, the EIT Law and its implementation rules permit certain “high and new technology enterprises strongly supported by the state” that hold independent ownership of core intellectual property and simultaneously meet a list of other criteria, financial or nonfinancial, as stipulated in the Implementation Rules and other regulations, to enjoy a reduced 15% enterprise income tax rate. The SAT, the Ministry of Science and Technology and the MOF jointly issued the Administrative Measures on the Recognition for High and New Technology Enterprise delineating the specific criteria and procedures for the “high and new technology enterprises” certification in April 2008, which was amended in January 2016. Enterprises recognized as “high and new technology enterprises,” or HNTEs, will enjoy a reduced 15% enterprise income tax rate after they go through tax reduction application formalities with relevant tax authorities. Tarena Tech obtained its HNTE certificate in 2009, renewed its HNTE certificate in 2012, 2015, 2018 and 2021, and is eligible to enjoy a preferential tax rate of 15% until December 2024. Tarena Hangzhou was established in 2013 and is qualified as a “newly established software enterprise,” which entitles it to two years of full tax exemption followed by three years of 50% tax exemption, commencing from the year in which its taxable income is greater than zero, which was 2014. Tarena Hangzhou no longer has the 50% tax exemption beginning from 2019. Tarena Hangzhou obtained its HNTE certificate in 2020, and is eligible to enjoy a preferential income tax rate of 15% from December 2020 to December 2023. In 2016, Tarena Hangzhou acquired 100% of the equity interests in Hangzhou Hanru Education Technology Co., Ltd., or Hanru Hangzhou, which is qualified as a “newly established software enterprise” and entitles to two years of full tax exemption followed by three years of 50% tax exemption, commencing from the year in which its taxable income is greater than zero, which was 2016. In addition, Hanru Hangzhou obtained its HNTE certificate in 2019 and is eligible to enjoy a preferential tax rate of 15% until December 2022.
PRC Value-added Tax (“VAT”) in lieu of Business Tax (the “VAT Pilot Program”)
An enterprise or individual providing taxable service within the territory of mainland China has been historically required to pay the business tax at the rate of 3% or 5% on the revenues generated from provision of such services in accordance with applicable PRC tax regulations. However, if the services provided are technical transfer or technical development, or technical consulting and technical service related to technology transfer or technical development, business may be exempted subject to approval by the relevant tax authorities.
On March 23, 2016, the MOF and the SAT issued the Circular on Comprehensively Promoting the Pilot Program of the Collection of Value-added Tax in Lieu of Business Tax. Effective from May 1, 2016, the PRC tax authorities will collect VAT in lieu of Business Tax on a trial basis within the territory of mainland China, and in industries such as construction industries, real estate industries, financial industries and living service industries. The VAT tax rates generally applicable are simplified as 17%, 11%, 6% and 0%, and the VAT tax rate applicable to the small-scale taxpayers is 3%. The Notice of the Ministry of Finance and the State Administration of Taxation on Adjusting Value-added Tax Rates, or the Notice, was promulgated on April 4, 2018, and came into effect on May 1, 2018. According to the Notice, the VAT tax rates of 17% and 11% are changed to 16% and 10%, respectively. On March 20, 2019, the MOF, SAT and General Administration of Customs jointly promulgated the Announcement on Policies for Deeping the VAT Reform or Notice 39, which came into effect on April 1, 2019. Notice 39 further changes the VAT tax rates of 16% and 10% to 13% and 9%, respectively.
Local Surcharges
The city construction tax and education surcharge are local surcharges imposed as a certain percentage of mainland China turnover taxes (i.e., business tax, value-added tax and consumption tax). The city construction tax is charged at rates of 1%, 5% or 7% (the applicable city construction tax rate depends on the location of the taxpayer) of the turnover tax paid while the education surcharge rate is currently at 3% of the turnover tax paid. Though in the past, foreign-invested enterprises, foreign enterprises and foreign individuals were exempted from such surcharges, these entities were required to make such payments from December 1, 2010, according to a notice issued by PRC State Council in October 2010.
In addition to the city construction tax and the education surcharge, the MOF issued Circular Caizong (2010) No. 98, or Circular 98, that requires all entities and individuals (including foreign-invested enterprises, foreign enterprises and foreign individuals) to pay a local education surcharge, or LES, at 2% on turnover tax paid. Local governments are required to report their implementation measures on LES to the MOF. LES became applicable to all entities and individuals in Beijing on January 1, 2012.
Employment Laws and Social Insurance
We are subject to laws and regulations governing our relationship with our employees, including wage and hour requirements, working and safety conditions, and social insurance, housing funds and other welfare. The compliance with these laws and regulations may require substantial resources.
102
China’s National Labor Law, which became effective on January 1, 1995, and was amended on August 27, 2009, and on December 29, 2018, and China’s National Labor Contract Law, which became effective on January 1, 2008, and was amended on December 28, 2012, permit workers in both state-owned and private enterprises in mainland China to bargain collectively. The National Labor Law and the National Labor Contract Law provide for collective contracts to be developed through collaboration between the labor union (or worker representatives in the absence of a union) and management that specify such matters as working conditions, wage scales, and hours of work. The laws also permit workers and employers in all types of enterprises to sign individual contracts, which are to be drawn up in accordance with the collective contract. The National Labor Contract Law has enhanced rights for the nation’s workers, including permitting open-ended labor contracts and severance payments. The legislation requires employers to provide written contracts to their workers, restricts the use of temporary labor and makes it harder for employers to lay off employees. It also requires that employees with fixed-term contracts be entitled to an indefinite-term contract after a fixed-term contract is renewed twice or the employee has worked for the employer for a consecutive ten-year period.
On October 28, 2010, the NPC promulgated the PRC Social Insurance Law, which became effective on July 1, 2011, and was amended on December 29, 2018. In accordance with the PRC Social Insurance Law and other relevant laws and regulations, mainland China establishes a social insurance system including basic pension insurance, basic medical insurance, work-related injury insurance, unemployment insurance and maternity insurance. An employer shall pay the social insurance for its employees in accordance with the rates provided under relevant regulations and shall withhold the social insurance that should be assumed by the employees. The authorities in charge of social insurance may request an employer’s compliance and impose sanctions if such employer fails to pay and withhold social insurance in a timely manner. Under the Regulations on the Administration of Housing Fund effective in 1999, as amended in 2002 and 2019, mainland China companies must register with applicable housing fund management centers and establish a special housing fund account in an entrusted bank. Both mainland China companies and their employees are required to contribute to the housing funds.
On September 18, 2018, the General Meeting of State Council announced that the policies for social insurance shall remain unchanged until the reform has been completed for the transfer of the authority for social insurance from the MOHRSS to the SAT on January 1, 2019. On September 21, 2018, the MOHRSS released the Urgent Notice on Enforcing the Requirement of the General Meeting of the State Council and Stabilization the Levy of Social Insurance Payment which requires that the policies for both the rate and basis of social insurance contributions shall remain unchanged until the reform on the transfer of the authority for social insurance has been completed. On November 16, 2018, the SAT released the Notice of Certain Measures on Further Supporting and Serving the Development of Private Economy which provides that the policy for social insurance shall remain stable and the SAT will pursue to lower the social insurance contribution rates with the relevant authorities, and ensure the overall burden of social insurance contribution on enterprises will be lowered.
103
| C. | Organizational Structure |
The following diagram illustrates our corporate structure, including our subsidiaries and the consolidated VIEs and their subsidiaries, as of March 31, 2023:

| (1) | Mr. Shaoyun Han, our founder and chairman, owns 70% of the equity interest in Beijing Tarena. Mr. Jianguang Li, our independent director, owns 30% of the equity interest in Beijing Tarena. |
| (2) | Mr. Shaoyun Han, our founder and chairman, owns 70% of the equity interest in Beijing Tongcheng. Mr. Shenghuan Feng, our employee, owns 30% of the equity interest in Beijing Tongcheng. |
104
| (3) | Mr. Shaoyun Han is the principal of Weifang Tarena Professional Education School. |
| (4) | Mr. Shaoyun Han is the principal of Shenyang Tarena Professional Education School, Jinan Tarena Professional Education School, Wuhan Tarena Professional Education School, Chongqing Jiulongpo Tarena Professional Education School, Kunming Guandu Tarena Professional Education School, Shenzhen Bao’an Tarena Professional Education School, Harbin Tarena Professional Education School, Zhengzhou Tarena Professional Education School, Dalian High-Tech Zone Tarena Professional Education School, Shenyang Tarena Times Professional Education School, Chengdu Tarena Professional Education School, Shenzhen Longhua Tarena Professional Education School (formerly known as ShenZhen Longhua Xinqu Tarena Professional Education School), Changchun ChaoyangTarena Professional Education School and Ningbo Tarena Professional Education School; Qian Li is the principal of Qingdao Tarena Professional Education School; Yueqin Shen is the principal of Nanjing Tarena Weishang Professional Education School; Bin Du is the principal of Changchun Nanguanqu Yingcai Tianyi Professional Education School; Haibo Huang is the principal of Wuhan Technology Tarena Professional Education School and Wuhan Hongshan Tarena Professional Education School Co., Ltd.; Wenwei Jia is the principal of Qingdao Shinan Tongcheng Technology Education Co., Ltd.; Jiping Xing is the principal of Jinan Lixia Tongcheng Tongmei Training School Co., Ltd. and Zibo Tongcheng Tongmei Training School Co., Ltd.; Wei Wang is the principal of Wuhan Wuchang Tarena Zhixing Professional Education School and Wuhan Hongshan Tarena Huicai Professional Education School Co., Ltd.; Yan Wang is the principal of Tianjin Tongcheng Tongmei Education Training School Co., Ltd. and Tianjin Tarena Professional Education School Co., Ltd.; Liping Han is the principal of Shijiazhuang Yuhuaqu Tongxincheng Education Training School Co., Ltd. and Shijiazhuang Changanqu Tongzhicheng Education Training School Co., Ltd.; Meiyue Zhu is the principal of Shenyang Heping Tongcheng Educational Center and Shenyang Tiexi Tongcheng Tongmei Educational Center; Zengbo Li is the principal of Kunming Wuhua Tongcheng Tongmei Education Training School Co., Ltd.; Hehai Tian is the principal of Jinan Gaoxin Tongcheng Tongmei Training School Co., Ltd.; Nan Pan is the principal of Shijiazhuang Tongcheng Education School Co., Ltd.; Yudong Wang is the principal of Shenyang Shenhe Tongcheng Tongmei Education School Co., Ltd.; Lingzhen Kong is the principal of Taiyuan Xinghualing Tongcheng Tongmei Training School Co., Ltd; Yan Hong is the principal of Qingdao Shibei District Tongcheng Tongchuang Computer Training School Co., Ltd; Lisha Deng is the principal of Fuzhou Gulou Tarena Professional Education Co., Ltd; Leng Liao is the principal of Kunming Xishan District Tongcheng Tongmei Culture and Art Training School Co., Ltd. and Kunming Guandu Tongcheng Tongmei Education Training School Co., Ltd; Dexun Wang* is the principal of Guangzhou Tarena Software Professional Education School; Dan Liu is the principal of Changsha Kaifu Tongcheng Tongmei Education Training School (formerly known as Science Kid Robot Education Training School) and Nanchang Xihu Tarena Technology Digital Art School; Zhi Han* is the principal of Shijiazhuang Xinhuaqudarenzhinei Tarena Professional Education School Co., Ltd.; Keyu Mu is the principal of Chengdu Tongcheng Tongmei Kechuang Education and Training School Co., Ltd.; En Wei is the principal of Tai’an Taishan District Tongcheng Tongmei Training School Co., Ltd.; Xiang Zhou is the principal of Nanchang Honggutan New District Tongchuang Training Center Co., Ltd.; Xin Gao is the principal of Qingdao West Coast New Area Tong Youwei Science and Technology Training School Co., Ltd.; Li Ge is the principal of Tianjin Tongcheng Tongmei Coding NO 1 Extracurricular Training School Co., Ltd.; Lening Shi is the principal of Tianjin Tongcheng Tongmei Coding NO 5 Extracurricular Training School Co., Ltd.; Luan Ma is the principal of Tianjin Tongcheng Tongmei Coding NO 6 Extracurricular Training School Co., Ltd.; Shuang Yang is the principal of Tianjin Tongcheng Tongmei Coding NO 7 Extracurricular Training School Co., Ltd.; Ling Liu is the principal of Tianjin Tongcheng Tongmei Coding NO 8 Extracurricular Training School Co., Ltd.; Jiali Wu is the principal of Tianjin Tongcheng Tongmei Coding NO 2 Extracurricular Training School Co., Ltd.; Yu Zhang is the principal of Tianjin Tongcheng Tongmei Coding NO 9 Extracurricular Training School Co., Ltd.; Yuyan Jiang is the principal of Tianjin Tongcheng Tongmei Coding NO 10 Extracurricular Training School Co., Ltd.; and Weizheng Kong is the principal of Qinhuangdao Haigang District Tongcheng Tongmei Education School Co., Ltd.. |
| * | Dexun Wang and Zhi Han are no longer employed by us. The principal registration for each of Guangzhou Tarena Software Professional Education School and Shijiazhuang Xinhuaqudarenzhinei Tarena Professional Education School Co., Ltd. has not been updated. |
Because of foreign ownership restriction on internet content and other value-added telecommunication services in mainland China, we operate our TMOOC.cn and 61it.cn websites through the VIEs, Beijing Tarena and Beijing Tongcheng. Beijing Tarena is 70% owned by Mr. Shaoyun Han, our founder and chairman, and 30% owned by Mr. Jianguang Li, our independent director. Beijing Tongcheng is 70% owned by Mr. Shaoyun Han, our founder and chairman, and 30% owned by Mr. Shenghuan Feng, our employee. Mr. Han, Mr. Li, and Mr. Feng are all mainland China citizens. We entered into a series of contractual arrangements with Beijing Tarena, Beijing Tongcheng, and their shareholders, which enable us to:
| ● | exercise effective financial control over Beijing Tarena and Beijing Tongcheng; |
| ● | receive substantially all of the economic benefits and bear the obligation to absorb substantially all of the losses of Beijing Tarena and Beijing Tongcheng; and |
105
| ● | have an exclusive option to purchase all or part of the equity interests in Beijing Tarena and Beijing Tongcheng when and to the extent permitted by laws of mainland China. |
Because of these contractual arrangements, we are the primary beneficiary of Beijing Tarena and Beijing Tongcheng and consolidate their financial results in our consolidated financial statements in accordance with U.S. GAAP.
The following is a summary of the currently effective contracts by and among us, our subsidiaries, the consolidated VIEs and their shareholders.
Exclusive Business Cooperation Agreements
Under the exclusive business cooperation agreement between Beijing Tarena and Tarena Tech, as amended and restated, Tarena Tech has the exclusive right to provide, among other things, technical support, business support and related consulting services to Beijing Tarena, and Beijing Tarena agrees to accept all the consultation and services provided by Tarena Tech. Beijing Tongcheng and Tongcheng Shidai have entered into an exclusive business cooperation agreement on August 29, 2022, the terms of which are substantially the same as the agreement between Beijing Tarena and Tarena Tech summarized above. Without the prior written consent of Tarena Tech or Tongcheng Shidai, none of the VIEs may engage any third party to provide any of the services under this agreement. In addition, Tarena Tech and Tongcheng Shidai exclusively own all intellectual property rights arising out of or created during the performance of their respective agreement. The respective VIE agrees to pay a monthly service fee to Tarena Tech or Tongcheng Shidai at an amount negotiated between themselves after taking into account factors including the complexity and difficulty of the services provided, the time consumed, the seniority of the employees providing services to the VIE, the value of services provided, the market price of comparable services and the operating conditions of the VIE. Furthermore, to the extent permitted under the laws of mainland China, Tarena Tech agrees to provide financial support to Beijing Tarena if Beijing Tarena has any operating loss or suffered any critical operation adversity. The term of the agreement will remain effective unless Tarena Tech or Tongcheng Shidai terminates the agreement in writing or a competent governmental authority rejects the renewal applications by either party to the abovementioned agreements to renew its respective business license upon expiration. Without the consent of Tarena Tech or Tongcheng Shidai, the respective VIE is not permitted to terminate this agreement in any event unless required by applicable laws.
Power of Attorney
Pursuant to the power of attorney dated on July 5, 2016, as amended and restated, the shareholders of Beijing Tarena each irrevocably appointed Tarena Tech as the attorney-in-fact to act on their behalf on all matters pertaining to Beijing Tarena and to exercise all of their rights as a shareholder of Beijing Tarena, including but not limited to attend shareholders’ meetings, vote on their behalf on all matters of Beijing Tarena requiring shareholders’ approval under laws and regulations of mainland China and the articles of association of Beijing Tarena, and designate and appoint directors and senior management members. Tarena Tech may assign its rights under this power of attorney to any other person or entity at its sole discretion without prior notice to the shareholders of Beijing Tarena. Each of the shareholders of Beijing Tongcheng has executed an irrevocable power of attorney on August 29, 2022, the terms of which are substantially the same as the power of attorney of Tarena Tech summarized above. The power of attorney remains effective as long as the relevant person remains a shareholder of the VIE.
Equity Interest Pledge Agreements
Under the equity interest pledge agreements dated on July 5, 2016 between Tarena Tech, Beijing Tarena and the shareholders of Beijing Tarena, as amended and restated, the shareholders pledged all of their equity interests in Beijing Tarena to Tarena Tech to guarantee Beijing Tarena’s and Beijing Tarena’s shareholders’ performance of their obligations under the contractual arrangements including, but not limited to the service fees due to Tarena Tech. If Beijing Tarena or any of Beijing Tarena’s shareholders breaches its contractual obligations under the contractual arrangements, Tarena Tech, as the pledgee, will be entitled to certain rights and entitlements, including receiving proceeds from the auction or sale of whole or part of the pledged equity interests of Beijing Tarena in accordance with legal procedures. Tarena Tech has the right to receive dividends generated by the pledged equity interests during the term of the pledge. If any event of default as provided in the contractual arrangements occurs, Tarena Tech, as the pledgee, will be entitled to dispose of the pledged equity interests in accordance with laws and regulations of mainland China.
106
Tongcheng Shidai, each individual shareholder of Beijing Tongcheng and Beijing Tongcheng have entered into a share pledge agreement on August 29, 2022, the terms of which are substantially the same as the equity interest pledge agreement summarized above. The equity interest/share pledge agreements became effective on the date when the agreements were duly executed. The pledge was registered with Changping Bureau of Beijing Administration for Industry and Commerce in December 2013 and April 2017, and with Beijing Haidian District Market Supervision Bureau in September 2022, respectively. The pledge will remain binding until the pledgee and its shareholders discharge all their obligations under the contractual arrangements. The registration of the pledge enables the pledgee to enforce the pledge against third parties who acquire the equity interests in the pledgor in good faith.
Exclusive Option Agreements
Under the exclusive option agreements dated July 5, 2016 between Tarena International, Inc., Tarena Tech, each of the shareholders of Beijing Tarena and Beijing Tarena, as amended and restated, each of the shareholders irrevocably granted Tarena International, Inc. or its designated representative(s) an exclusive option to purchase, to the extent permitted under laws of mainland China, all or part of his equity interests in Beijing Tarena. In addition, Tarena International, Inc. has the option to acquire the equity interests in Beijing Tarena for a specified price equal to the loan provided by Tarena Tech to the individual shareholders. If the lowest price permitted under laws of mainland China is higher than the above price, the lowest price permitted under laws of mainland China shall apply. Tarena International, Inc. or its designated representative(s) has sole discretion as to when to exercise such options, either in part or in full. Without Tarena International, Inc.’s prior written consent, Beijing Tarena’s shareholders shall not sell, transfer, mortgage, or otherwise dispose any equity interests in Beijing Tarena. These agreements will remain effective until all equity interests in Beijing Tarena held by its shareholders are transferred or assigned to Tarena International, Inc. or Tarena International, Inc.’s designated representatives. Tongcheng Shidai, each individual shareholder of Beijing Tongcheng and Beijing Tongcheng have entered into an exclusive option agreement on August 29, 2022, the terms of which are substantially the same as the exclusive option agreement summarized above.
Loan Agreements
Pursuant to the loan agreements dated on July 5, 2016 between Tarena Tech and each individual shareholder of Beijing Tarena, as amended and restated, Tarena Tech provided loans with an aggregate amount of RMB5 million to the individual shareholders of Beijing Tarena for the sole purpose of providing capital for Beijing Tarena. The loans can only be repaid in a manner determined by Tarena Tech at its sole discretion, which repayment may take the form of transferring the individual shareholders’ equity interest in Beijing Tarena to Tarena or its designated person pursuant to the exclusive option agreements. The loan shall be interest-free, unless the transfer price exceeds the principal of the loan when each individual shareholder of Beijing Tarena transfers his equity interests in Beijing Tarena to Tarena or its designated person(s). Such excess over the principal of the loan shall be deemed the interest of the loan to the extent permitted under laws of mainland China. Tongcheng Shidai and each individual shareholder of Beijing Tongcheng have entered into a loan agreement on August 29, 2022, the terms of which are substantially the same as the loan agreement summarized above. The term of each loan agreement is ten years from the date of the agreement and can be extended with the written consent of both parties before expiration.
In the opinion of our PRC counsel, Han Kun Law Offices, these contractual arrangements are valid, binding and enforceable under current laws of mainland China. However, these contractual arrangements may not be as effective in providing control as direct ownership and there are substantial uncertainties regarding the interpretation and application of current or future laws and regulations of mainland China. For a description of the risks related to our contractual arrangements, please see “Item 3. Key Information—D. Risk Factors—Risks Related to Our Corporate Structure.”
| D. | Property, Plants and Equipment |
We have dual headquarters in China, located in Beijing and Hangzhou. Our principal executive offices in Beijing comprise of 6,592.9 square meters and accommodate certain of our management and general and administrative activities, as well as our research and development activities. We also have 18,682.2 square meters in leased classroom space in Beijing. Our principal executive offices and classrooms in Hangzhou comprise of 9,596.3 square meters of leased space. Our principal executive offices in Hangzhou accommodate certain of our management and general and administrative activities.
107
In addition to our principal executive offices in Beijing and Hangzhou, we maintain a number of offices, classrooms and student dormitories with an aggregate of 241,650 square meters in 60 cities in mainland China. For our leased facilities, we leased them from unrelated third parties. Our lease terms range from six months to ten years. We purchased two office buildings in Beijing in 2016, mainly for teaching purpose, and to a lesser extent for administrative function. We paid an aggregate of RMB231.9 million for these two office buildings. We, through our wholly owned subsidiary in mainland China, sold one of the two office buildings and received the full payment of the sales proceed amounting to RMB92.0 million (US$14.4 million) in 2021 and incurred a loss on disposal amounting to RMB22.3 million (US$3.5 million). In March 2023, we signed a housing contract of the other office building with a consideration of RMB93.0 million (US$13.5 million), received a deposit of RMB18.6 million (US$ 2.7million) in March 2023 and recognized an impairment loss of RMB11.6 million (US$1.7million). The office buildings sold are located in Building 17 and Building 19, Block 2, Yard 31, Kechuang 13 Street, Beijing Economic-Technological Development Area, Beijing and have an aggregate gross floor area of approximately 16,500 square meters. We also purchased a building in Qingdao and another one in Haikou for an aggregate price of RMB50 million in 2016. The purpose of these two buildings is for teaching purposes as learning centers to accommodate the growing demand in the local market and to take advantage of favorable local policies. We intended to sell the Qingdao building and the board of directors began to discuss and review the proposed sales of the Qingdao building in 2022. As the criteria for classifying such two buildings in Beijing and Qingdao as assets held for sale were met, such two buildings were confirmed and recognized as assets held for sale as of December 31, 2022. In February 2023, we signed a letter of intent to sell the Qingdao building with a total consideration of RMB26.1 million (US$3.8 million), and we received a deposit of RMB0.2 million (US$0.03 million) in March 2023.
We believe that the facilities that we currently own or lease are adequate to meet our needs for the foreseeable future, and we believe that we will be able to obtain adequate facilities, principally through leasing of additional properties, to accommodate our future expansion plans.
ITEM 4.A.UNRESOLVED STAFF COMMENTS
Not Applicable.
ITEM 5.OPERATING AND FINANCIAL REVIEW AND PROSPECTS
The following discussion of our financial condition and results of operations is based upon and should be read in conjunction with our consolidated financial statements and their related notes included in this annual report on Form 20-F. This report contains forward-looking statements. See “Forward-Looking Information.” In evaluating our business, you should carefully consider the information provided under the caption “Item 3. Key Information—D. Risk Factors” in this annual report on Form 20-F. We caution you that our businesses and financial performance are subject to substantial risks and uncertainties.
| A. | Operating Results |
Overview
Net Revenues
We derive substantially all of our net revenues from tuition fees that we charge students. In 2020, 2021 and 2022, we generated net revenues of RMB1,897.9 million, RMB2,386.5 million and RMB2,468.1 million (US$357.8 million), respectively. We record tuition fees that we collect in advance as deferred revenue. Our net revenues are presented net of business tax and surcharges.
108
Number of Student Enrollments
Our total net revenue increased by 3.4% from RMB2,386.5 million in 2021 to RMB2,468.1 million (US$357.8 million) in 2022. Student enrollments in our STEAM education programs increased from approximately 141,600 in 2020 to approximately 178,400 in 2021, and further increased to 209,400 in 2022. Our total professional education student enrollments decreased from approximately 83,400 in 2020 to approximately 72,100 in 2021, and further decreased to approximately 66,200 in 2022.
Our total student enrollments are affected by the continuing popularity of our existing courses and programs and the number and popularity of new courses and new programs we offer. In 2022, our STEAM robotics programming and computer programming courses were the two most popular courses in our courses and programs offering portfolio.
Our total student enrollments are also affected by our ability to maintain our cooperative relationships with financing service providers for adult student loans. A portion of our adult students enrolled in 2022 relied on loans mainly provided or arranged by Baidu Small Loan Co., Ltd., Shanghai Shimiao Financial Information Service Co., Ltd., Beijing Youfei Jinxin Digital Technology Co., Ltd., Qihao Commercial Factoring Co. Ltd., and Chongqing Haier Small Loan Co. Ltd. to pay for our tuition fees. In 2022, 16.4% of our adult students received loans provided or arranged by these five financing service providers to pay for our tuition fees.
Tuition fees
Our net revenues are affected by the tuition fees for each of our courses. Courses under STEAM education programs typically are composed of multiple levels, with each level consisting of 64 to 120 learning hours in one year. For our STEAM education programs, our standard tuition fees are between RMB8,000 and RMB23,400 in 2022. For our full-time classes for adult students, our standard tuition fees generally range from RMB22,800 to RMB26,800 per course in 2022. The actual tuition fees of our courses for adult students may vary according to the recruiting channel through which a student is enrolled. We recruit students either through our direct marketing efforts or from our network of cooperative universities and colleges.
Our tuition fees for STEAM education programs are paid up-front to the extent permitted by applicable laws and regulations. Our tuition fees of our professional education courses are also affected by the payment option selected by our students. We primarily offer two payment options for our adult students, including one-time full payment upon enrollment and multiple payments during the semester. We also allow qualified adult students to pay our tuition fees within a period of time after graduation. We generally charge approximately RMB1,000 to RMB4,000 higher in tuition fees to adult students electing to pay in multiple payments, as compared to students who elect to pay in full upfront. For students recruited through our joint-majors with universities and colleges, they pay tuition fees for their degrees directly to the universities and colleges according to the tuition payment schedule stipulated by such schools, which is typically paid in installments prior to the beginning of each semester of the degree program. For our post-graduation payment option, qualified adult students are given a grace period of up to six months after graduation to look for employment, during which time no repayment needs to be made. After such grace period, students are given one-year repayment period. In order to qualify for such payment option, students must pass our credit screening by furnishing to us a number of supporting documents, for instance a credit report from the People’s Bank of China.
Cost of Revenues
Our cost of revenues primarily consists of payroll and employee benefits for our instructors (as apportioned based on the amount of time that they devote to teaching), teaching assistants, career counselors and employer cooperation representatives, as well as rental payments for our learning centers, and to a lesser extent, depreciation relating to property and equipment used at our learning centers. The following table sets forth a breakdown of our cost of revenues in absolute amounts and as percentages of net revenues for the periods indicated:
| For the Year Ended December 31, | |||||||||||||
2020 |
| 2021 |
| 2022 | ||||||||||
% of net | % of net | % of net | ||||||||||||
| RMB |
| revenues |
| RMB |
| revenues |
| RMB |
| US$ |
| revenues | |
(in thousands, except percentages) | ||||||||||||||
Personnel cost and welfare | 548,763 | 28.9 | 702,649 | 29.4 | 668,026 | 96,855 | 27.1 | |||||||
Rental cost |
| 212,551 |
| 11.2 |
| 249,772 |
| 10.5 |
| 198,095 |
| 28,721 |
| 8.0 |
Depreciation expenses |
| 133,787 |
| 7.0 |
| 94,639 |
| 4.0 |
| 73,682 |
| 10,683 |
| 3.0 |
Others |
| 171,741 |
| 9.1 |
| 154,359 |
| 6.5 |
| 116,240 |
| 16,853 |
| 4.7 |
Total cost of revenues |
| 1,066,842 |
| 56.2 |
| 1,201,419 |
| 50.4 |
| 1,056,043 |
| 153,112 |
| 42.8 |
109
Our cost of revenues is primarily affected by the number of our learning centers. In terms of the STEAM education business, we had a total of 236, 238 and 217 learning centers for students aged between three and eighteen as of December 31, 2020, 2021 and 2022, respectively. In terms of the professional education business, we had a total of 104, 100 and 86 learning centers as of December 31, 2020, 2021 and 2022, respectively.
Operating Expenses
Our operating expenses consist primarily of selling and marketing expenses, general and administrative expenses and, to a lesser extent, research and development expenses. The following table sets forth our operating expenses in absolute amounts and as percentages of net revenues for the periods indicated:
| For the Year Ended December 31, | |||||||||||||
2020 |
| 2021 |
| 2022 | ||||||||||
% of net | % of net | % of net | ||||||||||||
| RMB |
| revenues |
| RMB |
| revenues |
| RMB |
| US$ |
| revenues | |
(in thousands, except percentages) | ||||||||||||||
Selling and marketing expenses | 906,337 | 47.8 | 878,130 | 36.8 | 642,937 | 93,217 | 26.1 | |||||||
General and administrative expenses |
| 630,618 |
| 33.2 |
| 569,985 |
| 23.9 |
| 604,028 |
| 87,576 |
| 24.5 |
Research and development expenses |
| 100,466 |
| 5.3 |
| 106,098 |
| 4.4 |
| 72,028 |
| 10,443 |
| 2.9 |
Total operating expenses |
| 1,637,421 |
| 86.3 |
| 1,554,213 |
| 65.1 |
| 1,318,993 |
| 191,236 |
| 53.5 |
Our selling and marketing expenses primarily consist of compensation expenses relating to our personnel involved in selling and marketing, including our enrollment advisors and our university cooperation representatives based at our learning centers, advertising expenses relating to our marketing activities, and, to a lesser extent, rental expenses relating to our selling and marketing functions. We expect our selling and marketing expenses to increase in the future as we further expand our business.
Our general and administrative expenses primarily consist of compensation expenses relating to our management and administrative personnel. To a lesser extent, our general and administrative expenses include office expenses relating to administrative functions. We expect our general and administrative expenses to decrease in absolute amount as we will continue to implement effective cost control measures.
Our research and development expenses primarily consist of a portion of the personnel costs of our instructors as determined based on the amount of time that they devote to research and development-related activities, as well as the personnel costs of our software engineers. We expect our research and development expenses to increase in absolute amounts as we will continue to upgrade our IT infrastructure and quality of our course offerings.
Seasonality
Seasonal fluctuations have affected, and are likely to continue to affect, our business. Historically, we typically generate the highest net revenues in the third and fourth quarters because of the increased student enrollments during summer vacation, although the seasonal fluctuation was to some extent eased in the fourth quarter of 2022 due to the impact of COVID-19 in China. We generally generate less tuition fees in the first quarter of each year due to the Chinese New Year holiday.
Internal Control Over Financial Reporting
We are subject to reporting obligations under the U.S. securities laws. Among other things, the Securities and Exchange Commission, or the SEC, as required by Section 404 of the Sarbanes-Oxley Act of 2002, or Section 404, adopted rules requiring every public company, including us, to include a management report on the company’s internal control over financial reporting in its annual report, which contains management’s assessment of the effectiveness of the company’s internal control over financial reporting. Furthermore, our independent registered public accounting firm is required to report on the effectiveness of our internal control over financial reporting.
We have made, and will continue to make necessary changes and improvements to the overall design of our control environment to address any deficiencies or material weaknesses in internal control over financial reporting and any ineffectiveness of our disclosure controls and procedures.
110
During 2020, our management has undertaken remedial actions to address the material weaknesses in our internal control over financial reporting. As a result of the remedial actions which have been taken, management has concluded that our internal control over financial reporting was effective as of December 31, 2020, 2021 and 2022. In addition, our independent registered public accounting firm attesting the effectiveness of our internal control reported that our internal control over financial reporting was effective as of December 31, 2020, 2021 and 2022.
Taxation
Cayman Islands
We are incorporated in the Cayman Islands. Under the current law of the Cayman Islands, we are not subject to income or capital gains tax. In addition, dividend payments are not subject to withholding tax in the Cayman Islands.
Hong Kong
Our wholly owned subsidiary in Hong Kong, Tarena Hong Kong Limited, is subject to Hong Kong profits tax on its activities conducted in Hong Kong. No provision for Hong Kong profits tax has been made in the consolidated financial statements as Tarena Hong Kong Limited has no assessable income since its inception on October 22, 2012 to December 31, 2022.
Mainland China
Pursuant to the EIT Law and its implementation rules, which became effective on January 1, 2008, and amended on December 29, 2018 and April 23, 2019, respectively, foreign-invested enterprises and domestic companies are subject to enterprise income tax at a uniform rate of 25%. In addition, “high and new technology enterprises,” or HNTEs, will enjoy a preferential enterprise income tax rate of 15% under the EIT Law. Tarena Tech obtained its HNTE certificate in 2009 and renewed its HNTE certificate in 2012, 2015, 2018 and 2021, and is eligible to enjoy a preferential tax rate of 15% until December 2024. Tarena Hangzhou was established in 2013 and qualified as a “newly established software enterprise,” which entitles it to two years of full exemption followed by three years of 50% exemption, commencing from the year in which its taxable income is greater than zero, which was 2014. Tarena Hangzhou no longer has the 50% tax exemption since 2019. Tarena Hangzhou obtained its HNTE certificate in 2020, and is eligible to enjoy a preferential income tax rate of 15% from December 2020 to December 2023. In 2016, Tarena Hangzhou acquired 100% of the equity interests in Hangzhou Hanru Education Technology Co., Ltd., or Hanru Hangzhou, which is qualified as a “newly established software enterprise” and entitled to two years of full tax exemption followed by three years of 50% tax exemption, commencing from 2016. In addition, Hanru Hangzhou obtained its HNTE certificate in 2019 and is eligible to enjoy a preferential tax rate of 15% until December 2022. Some of our subsidiaries have been qualified as “Small Profit Enterprises” since 2017 and 2018, and therefore are entitled to enjoy a preferential income tax rate of 20% on 50% of the assessable profit before tax. From January 1, 2019, to December 31, 2020, 25% of the first RMB1.0 million of the assessable profit before tax is subject to the tax rate of 20% for our subsidiaries that are qualified as “Small Profit Enterprises,” and the 50% of the assessable profit before tax exceeding RMB1.0 million but not exceeding RMB3.0 million is also subject to the tax rate of 20%. From January 1, 2021 to December 31, 2021, 12.5% of the first RMB1.0 million of the assessable profit before tax is subject to the tax rate of 20% for our subsidiaries that are qualified as “Small Profit Enterprises,” and the 50% of the assessable profit before tax exceeding RMB1.0 million but not exceeding RMB3.0 million is subject to the tax rate of 20%. From January 1, 2022 to December 31, 2022, 12.5% of the first RMB1.0 million of the assessable profit before tax is subject to the tax rate of 20% for our subsidiaries that are qualified as “Small Profit Enterprises,” and the 25% of the assessable profit before tax exceeding RMB1.0 million but not exceeding RMB3.0 million is subject to the tax rate of 20%. From January 1, 2023 to December 31, 2024, 25% of the assessable profit before tax is subject to the tax rate of 20% for our subsidiaries that are qualified as “Small Profit Enterprises”. Subject to the approvals from the tax authorities in certain locations in mainland China, our subsidiaries and the VIEs that are based in these locations are required to use the deemed profit method to determine their income tax.
111
Results of Operations
The following table sets forth a summary of our consolidated results of operations for the periods indicated, both in absolute amounts and as percentages of our net revenues. This information should be read together with our consolidated financial statements and related notes included elsewhere in this annual report. The operating results in any period are not necessarily indicative of the results that may be expected for any future period.
For the Year Ended December 31, | ||||||||||||||
| 2020 |
| 2021 | 2022 | ||||||||||
% of Net | % of Net | % of Net | ||||||||||||
| RMB |
| revenues |
| RMB |
| revenues |
| RMB |
| US$ |
| revenues | |
(in thousands, except percentages) | ||||||||||||||
Net revenues | 1,897,883 |
| 100.0 |
| 2,386,520 |
| 100.0 |
| 2,468,074 |
| 357,837 | 100 | ||
Cost of revenues(1) | (1,066,842) |
| (56.2) |
| (1,201,419) |
| (50.3) |
| (1,056,043) |
| (153,112) |
| (42.8) | |
Gross profit | 831,041 |
| 43.8 |
| 1,185,101 |
| 49.7 |
| 1,412,031 |
| 204,725 |
| 57.2 | |
Operating expenses(1): |
|
|
|
|
|
|
|
| ||||||
Selling and marketing | (906,337) |
| (47.8) |
| (878,130) |
| (36.8) |
| (642,937) |
| (93,217) |
| (26.1) | |
General and administrative | (630,618) |
| (33.2) |
| (569,985) |
| (23.9) |
| (604,028) |
| (87,576) |
| (24.5) | |
Research and development | (100,466) |
| (5.3) |
| (106,098) |
| (4.4) |
| (72,028) |
| (10,443) |
| (2.9) | |
Operating (loss) income | (806,380) |
| (42.5) |
| (369,112) |
| (15.5) |
| 93,038 |
| 13,489 |
| 3.8 | |
Interest income (expenses), net | (199) |
| — |
| 2,335 |
| 0.1 |
| 2,700 |
| 391 |
| 0.1 | |
Other income | 5,201 |
| 0.3 |
| 5,572 |
| 0.2 | 11,283 |
| 1,636 |
| 0.5 | ||
Foreign currency exchange loss, net | (4,849) |
| (0.3) |
| (518) |
| — | (954) |
| (138) |
| — | ||
(Loss) income before income taxes | (806,227) |
| (42.5) |
| (361,723) |
| (15.2) | 106,067 |
| 15,378 |
| 4.3 | ||
Income tax benefit (expenses) | 35,034 |
| 1.9 |
| (114,057) |
| (4.8) | (20,834) |
| (3,021) |
| (0.8) | ||
Net (loss) income | (771,193) |
| (40.6) |
| (475,780) |
| (19.9) | 85,233 |
| 12,357 |
| 3.5 | ||
Notes:
| (1) | Share-based compensation expenses were allocated in cost of revenues and operating expenses as follows: |
For the Year Ended December 31 | ||||||||
| 2020 |
| 2021 | 2022 | ||||
| RMB |
| RMB |
| RMB |
| US$ | |
(in thousands) | ||||||||
Cost of revenues |
| 379 |
| 70 |
| 325 |
| 47 |
Selling and marketing expenses |
| 1,842 |
| 2,785 |
| 1,388 |
| 201 |
General and administrative expenses |
| 26,242 |
| 14,840 |
| 12,296 |
| 1,783 |
Research and development expenses |
| 7,783 |
| 1,408 |
| 2,528 |
| 367 |
The Year Ended December 31, 2022, Compared to the Year Ended December 31, 2021
Net revenues
Our net revenues increased by 3.4% from RMB2,386.5 million in 2021 to RMB2,468.1 million (US$357.8 million) in 2022. The increase was primarily due to the increase in student enrollments of STEAM education from 178,400 in 2021 to 209,400 in 2022, and was partially offset by a decrease in IT professional education revenues.
For our STEAM education programs, our net revenues increased by 13.2% from RMB1,236.3 million in 2021 to RMB1,399.9 million (US$203.0 million) in 2022. We experienced a significant increase of 17.4% in our total student enrollments from approximately 178,400 in 2021 to approximately 209,400 in 2022. Our STEAM education business has expanded into 53 cities in mainland China. The number of STEAM education learning centers decreased from 238 as of December 31, 2021 to 217 as of December 31, 2022.
For our professional education programs, our net revenues decreased by 7.1% from RMB1,150.2 million in 2021 to RMB1,068.2 million (US$154.9 million) in 2022. The revenue decrease was mainly driven by the decrease in student enrollments from 72,100 in 2021 to 66,200 in 2022. The number of professional education learning centers decreased from 100 as of December 31, 2021 to 86 as of December 31, 2022.
112
Cost of Revenues
Our cost of revenues decreased by 12.1% from RMB1,201.4 million in 2021 to RMB1,056.0 million (US$153.1 million) in 2022. This decrease was mainly due to decrease in rental costs, depreciation costs, and personnel-related costs resulting from the closing of some of our teaching centers.
Gross Profit and Gross Margin
As a result of the foregoing, our gross profit increased by 19.1% from RMB1,185.1 million in 2021 to RMB1,412.0 (US$204.7 million) in 2022. Our gross profit margin increased from 49.7% in 2021 to 57.2% in 2022, as we continued to improve operational efficiency.
Operating Expenses
Our operating expenses decreased by 15.1% from RMB1,554.2 million in 2021 to RMB1,319.0 million (US$191.2 million) in 2022, as a result of decrease in selling and marketing expenses and research and development expenses.
Selling and Marketing Expenses
Our selling and marketing expenses decreased by 26.8% from RMB878.1 million in 2021 to RMB642.9 million (US$93.2 million) in 2022. This decrease was mainly due to a drop in the number of sales staff and a decrease in advertising spending as the Company continued to control marketing spending in 2022.
General and Administrative Expenses
Our general and administrative expenses increased by 6.0% from RMB570.0 million in 2021 to RMB604.0 million (US$87.6 million) in 2022. The increase was primarily due to the lower general and administrative expenses in the fourth quarter of 2021 resulting from the receipt of a settlement payment from the buyer group in connection with the termination of a proposed privatization transaction, as well as a provision of a shareholder litigation in 2022. Rental expenses decreased as we closed some low performing centers and obtained some rental relief. Office expenses decreased as the Company focused on improving operational efficiency.
Research and Development Expenses
Our research and development expenses decreased by 32.1% from RMB106.1 million in 2021 to RMB72.0 million (US$10.4 million) in 2022. The decrease was primarily due to the decrease in personnel-related expenses in 2022.
Interest Income
Our net interest income were RMB2.3 million in 2021 and RMB2.7 million (US$0.4 million) in 2022. Our interest income in both periods consisted of interest earned on our cash, cash equivalents and time deposits in commercial banks and interest income recognized in relation to our installment payment plan for adult students. The increase in interest income was primarily because we conducted fund management and purchased structured deposits during this year.
Income Tax Expenses
Our income tax expenses were RMB20.8 million (US$3.0 million) in 2022, compared to the income tax expense of RMB114.1 million in 2021. The decrease of tax expenses was mainly due to a decrease in provision allowance made to the deferred income tax assets which was derived from the unutilized tax loss, as it was more likely than not that the tax loss will not be utilized within the corresponding deduction period.
The effective income tax rate of 19.6% in 2022 was lower than the statutory income tax rate of 25.0% primarily because of (i) the impact of changes in tax rates on certain of our subsidiaries; (ii) the preferential income tax rate enjoyed by some of our subsidiaries; (iii) the impact of different tax rates in other jurisdictions; and (iv) partially offset by the recognition of valuation allowances for deferred income tax assets of certain subsidiaries, which were at cumulative loss position. In 2022, due to multiple factors, such as the COVID-19 pandemic and the regulations on some sectors of the education industry, the STEAM education business did not achieve the profitability as expected. Considering that the future profitability of the STEAM education business is unlikely to offset the accumulated losses already incurred, the valuation allowance of deferred tax assets of most STEAM entities was provided in 2022.
113
The effective income tax rate of -31.5% in 2021 was lower than the statutory income tax rate of 25.0% primarily because of (i) the impact of changes in tax rates on certain of our subsidiaries; (ii) the preferential income tax rate enjoyed by some of our subsidiaries; (iii) the impact of different tax rates in other jurisdictions; and (iv) partially offset by the recognition of valuation allowances for deferred income tax assets of certain subsidiaries, which were at cumulative loss position. In 2021, due to multiple factors, such as the COVID-19 pandemic and the regulations on some sectors of the education industry, the STEAM education business did not achieve the profitability as expected. Considering that the future profitability of the STEAM education business is unlikely to offset the accumulated losses already incurred, the valuation allowance of deferred tax assets of most STEAM education entities was provided in 2021.
Net Loss
As a result of the foregoing, we incurred a net income of RMB85.2 million (US$12.4 million) in 2022 as compared to a net loss of RMB475.8 million in 2021.
The Year Ended December 31, 2021, Compared to the Year Ended December 31, 2020
Net revenues
Our net revenues increased by 25.7% from RMB1,897.9 million in 2020 to RMB2,386.5 million in 2021. The increase was primarily due to the increase in student enrollments of STEAM education from 141,600 in 2020 to 178,400 in 2021, and the increase in unit price of tuition fee and certificate revenue of professional education business.
For our professional education programs, our net revenues increased by 1.2% from RMB1,136.1 million in 2020 to RMB1,150.2 million in 2021. The revenue increase was mainly driven by the increase in unit price of tuition fee, and certificate revenue, whilst partially offset by decrease in student enrollments from 83,400 in 2020 to 72,100 in 2021. The number of professional education learning centers decreased from 104 as of December 31, 2020, to 100 as of December 31, 2021.
For our STEAM education programs, our net revenues increased by 62.3% from RMB761.8 million in 2020 to RMB1,236.3 million in 2021. We experienced a significant increase of 26.0% in our total student enrollments from approximately 141,600 in 2020 to approximately 178,400 in 2021. Our STEAM education business has expanded into 54 cities in mainland China. The number of STEAM education learning centers increased from 236 as of December 31, 2020, to 238 as of December 31, 2021.
Cost of Revenues
Our cost of revenues increased by 12.6% from RMB1,066.8 million in 2020 to RMB1,201.4 million in 2021. This increase was mainly due to increase in personnel-related costs resulting from the growing number of teaching staff and, increase in social security fees, which were exempted according to the preferential policies enacted by the government during COVID-19 pandemic in 2020 but were not exempted in 2021.
Gross Profit and Gross Margin
As a result of the foregoing, our gross profit increased by 42.6% from RMB831.0 million in 2020 to RMB1,185.1 million in 2021. Our gross profit margin increased from 43.8% in 2020 to 49.7% in 2021, which was mainly attributable to the increase in total net revenues outweighing the increase in cost of revenues in 2021 and, the effective cost controls we have implemented in 2021.
Operating Expenses
Our operating expenses decreased by 5.1% from RMB1,637.4 million in 2020 to RMB1,554.2 million in 2021 as a result of decrease in selling and marketing expenses and general and administrative expenses.
Selling and Marketing Expenses
Our selling and marketing expenses decreased by 3.1% from RMB906.3 million in 2020 to RMB878.1 million in 2021. This decrease was mainly due to decrease in advertising expenses in 2021.
114
General and Administrative Expenses
Our general and administrative expenses decreased by 9.6% from RMB630.6 million in 2020 to RMB570.0 million in 2021. The decrease was primarily due to decrease in personnel-related expenses and welfare as a result of decrease in the number of staff and the one-off income recognized resulting from the receipt of the settlement payment from the Buyer Group of the proposed privatization transaction in 2021.
Research and Development Expenses
Our research and development expenses increased by 5.6% from RMB100.5 million in 2020 to RMB106.1 million in 2021. The increase was primarily due to the increase in personnel-related expenses in 2021.
Interest Income/(expenses)
Our net interest expenses were RMB0.2 million in 2020 and net interest income was RMB2.3 million in 2021. Our interest income in both periods consisted of interest earned on our cash, cash equivalents and time deposits in commercial banks and interest income recognized in relation to our installment payment plan for adult students. The decrease in interest expense was primarily due to the repayment of short-term loans borrowed from the Bank of Beijing.
Income Tax Benefit/(expenses)
Our income tax expenses were RMB114.1 million in 2021, compared to the income tax benefit of RMB35.0 million in 2020. The increase in tax expenses was mainly due to increase in provision allowance made to the deferred income tax assets which was derived from the unutilized tax loss, as it was more likely than not that the tax loss will not be utilized within the five years deduction period.
The effective income tax rate of -31.5% in 2021 was lower than the statutory income tax rate of 25.0% primarily because of (i) recognition of valuation allowances for deferred income tax assets of certain subsidiaries, which were at cumulative loss position. In 2021, due to multiple factors, such as the COVID-19 pandemic and the regulations on some sectors of the education industry, the STEAM education business did not achieve the profitability as expected. Considering that the future profitability of the STEAM education business is unlikely to offset the accumulated losses already incurred, the valuation allowance of deferred tax assets of most STEAM education entities was provided in 2021; (ii) the impact of different tax rates in other jurisdictions; (iii) the preferential income tax rate enjoyed by some of our subsidiaries; and (iv) the impact of changes in tax rates on certain of our subsidiaries.
The effective income tax rate of 4.3% in 2020 was lower than the statutory income tax rate of 25.0% primarily because of (i) recognition of valuation allowances for deferred income tax assets of certain subsidiaries, which were at cumulative loss position; (ii) the impact of different tax rates in other jurisdictions; (iii) the preferential income tax rate enjoyed by some of our subsidiaries; and (iv) the impact of changes in tax rates on certain of our subsidiaries.
Net Loss
As a result of the foregoing, we incurred a net loss of RMB475.8 million in 2021 as compared to a net loss of RMB771.2 million in 2020.
Inflation
To date, inflation in China has not materially impacted our results of operations. According to the National Bureau of Statistics of China, the year-over-year percent changes in the consumer price index for December 2020, 20221 and 2022, were increases of 0.2%, 1.5% and 1.8%, respectively. Although we have not been materially affected by inflation in the past, we may be affected by higher rates of inflation in China in the future.
Impact of Foreign Currency Fluctuation
See “Item 3. Key Information—D. Risk Factors—Risks Related to Doing Business in China—Fluctuations in exchange rates could have a material adverse effect on our results of operations and the value of your investment.” and “Item 11. Quantitative and Qualitative Disclosures About Market Risk—Foreign Exchange Risk.”
115
Impact of Governmental Policies
See “Item 3. Key Information—D. Risk Factors—Risks Related to Doing Business in China” and “Item 4. Information on the Company—B. Business Overview—Government Regulations.”
| B. | Liquidity and Capital Resources |
Cash Flows and Working Capital
Our principal sources of liquidity have been cash generated from operating activities and proceeds from disposal of property and long-term investments. As of December 31, 2022, we had RMB380.5 million (US$55.2 million) in cash and cash equivalents, time deposits and restricted cash. Our cash consists of cash in bank and deposits place in third-party payment processors. Cash of the consolidated VIEs, in the amount of RMB29.6 million (US$4.3 million) as of December 31, 2022, can be used only to settle obligations of the consolidated VIEs. Cash equivalents consist of interest-bearing certificates of deposit with initial term of no more than three months when purchased. Time deposits, which mature within one year as of the balance sheet date, represent interest-bearing certificates of deposit with an initial term of greater than three months when purchased. As of December 31, 2020, restricted cash is the cash received from one financial service provider for students’ tuition fee in certain project, which will release to cash along with the service provided to the students. We terminated the project with this financial service provider during the year ended December 31, 2021.
We believe that our current cash, cash equivalents, time deposits, restricted cash and anticipated cash flow from operations will be sufficient to meet our anticipated cash needs, including our cash needs for working capital and capital expenditures, for at least the next 12 months.
See “Summary of Significant Accounting Policies—Cash, cash equivalents, time deposits and restricted cash” under Note 2(d) to our audited consolidated financial statements included in this annual report for information regarding the currencies in which cash, cash equivalents, time deposits and restricted cash were held as of December 31, 2022.
The following table sets forth a summary of our cash flows for the periods indicated:
For the Year Ended December 31, | ||||||||
2020 | 2021 | 2022 | ||||||
| RMB |
| RMB |
| RMB |
| US$ | |
(in thousands) | ||||||||
Net cash provided by/ (used in) operating activities | (108,821) | 8,610 | (27,528) | (3,992) | ||||
Net cash provided by/ (used in) investing activities | (657) | 33,693 | (22,709) | (3,292) | ||||
Net cash provided by/ (used in) financing activities | (68,299) | 23,237 | (2,105) | (306) | ||||
Effect of foreign currency exchange rate changes on cash and cash equivalents | (1,376) | (67) | 2,288 | 332 | ||||
Net increase/ (decrease) in cash and cash equivalents | (179,153) | 65,473 | (50,054) | (7,258) | ||||
Cash, cash equivalents and restricted cash at the beginning of the year | 537,701 | 358,548 | 424,021 | 61,479 | ||||
Cash, cash equivalents and restricted cash at end of the year | 358,548 | 424,021 | 373,967 | 54,221 | ||||
Operating Activities
Net cash used in operating activities amounted to RMB27.5 million (US$4.0 million) in 2022. It was primarily due to (a) a net income of RMB85.2 million, mainly adjusted by depreciation and amortization of RMB94.0 million, amortization of right-of-use asset of RMB172.9 million, loss on disposal of property and equipment of RMB12.8 million, and share based compensation expense of RMB16.5 million; (b) a decrease in operating lease liabilities of RMB173.3 million; and (c) a decrease in deferred income tax assets of RMB0.9 million; and (d) a decrease in deferred revenue of RMB322.2 million due to the reduced collections of our STEAM education business and IT professional education.
Net cash provided by operating activities amounted to RMB8.6 million in 2021. It was primarily due to (a) a net loss of RMB475.8 million, mainly adjusted by depreciation and amortization of RMB125.3 million, amortization of right-of-use asset of RMB250.0 million, loss on disposal of property and equipment of RMB24.7 million, and share based compensation expense of RMB19.1 million; (b) a decrease in operating lease liabilities of RMB252.4 million; and (c) a decrease in deferred income tax assets of RMB101.2 million; and (d) an increase in deferred revenue of RMB26.7 million due to the expansion of our STEAM education business.
116
Net cash used in operating activities amounted to RMB108.8 million in 2020. It was primarily due to (a) a net loss of RMB771.2 million, mainly adjusted by depreciation and amortization of RMB177.5 million, amortization of right-of-use asset of RMB170.0 million, and share based compensation expense of RMB36.2 million; (b) a decrease in operating lease liabilities of RMB128.2 million; and (c) deferred income tax benefit of RMB42.4 million due to accumulated loss; and partially offset by an increase in deferred revenue of RMB412.2 million due to the expansion of our STEAM education business.
Investing Activities
Net cash used in investing activities was RMB22.7 million (US$3.3 million) in 2022, consisting of the net proceeds of RMB18.8 million received from the disposal of property and long-term investments, and purchase of property and equipment, including computers and servers, of RMB38.8 million for the replacement of obsolete items.
Net cash provided by investing activities was RMB33.7 million in 2021, consisting of the net proceeds of RMB94.6 million received from the disposal of property and long-term investments, and purchase of property and equipment, including computers and servers, of RMB67.7 million for the replacement of obsolete items.
Net cash used in investing activities was RMB0.7 million in 2020, consisting of purchase of time deposits of RMB94.4 million, and purchase of property and equipment, including computers and servers, of RMB79.4 million in connection with the expansion of our network of STEAM education learning centers, and partially offset by the maturity of time deposits of RMB171.7 million.
Financing Activities
Net cash used in financing activities in 2022 was RMB2.1 million (US$0.3 million) in 2022, which was primarily attributed to the repayment of bank borrowings RMB 30.0 million, the repurchase of treasury stock of RMB 17.1 million, and the prepayment of acquiring noncontrolling interests of RMB 7.1 million, partially offset by the proceeds from bank borrowings of RMB52.0 million.
Net cash provided by financing activities in 2021 was RMB23.2 million in 2021, which was primarily attributed to, the proceeds from bank borrowings of RMB30.0 million, and proceeds from issuance of Class A ordinary shares in connection with exercise of share options of RMB3.9 million, partially offset by the repayment of bank borrowings of RMB10.7 million.
Net cash used in financing activities in 2020 was RMB68.3 million, which was primarily attributed to repayment of bank borrowings of RMB89.2 million, partially offset by proceeds from bank borrowings of RMB10.7 million, proceeds from issuance of Class A ordinary shares in connection with exercise of share options of RMB3.4 million, and proceeds from the collection of loan of a related party of RMB6.5 million.
117
Impact of COVID-19
The COVID-19 pandemic has created unique global and industry-wide challenges, including challenges to many aspects of our business. Substantially all of our revenues and employees are concentrated in China. Our financial position, results of operations and cash flows are affected by the trajectory of COVID-19, including its impact on the STEAM and professional education industry and the Chinese economy in general.
The COVID-19 pandemic had adversely affected many of our business activities, including delivering lectures at our learning centers, recruiting students and conducting our day-to-day business in 2020. As part of China’s nationwide efforts to contain the spread of COVID-19, our classrooms in Beijing as well as our learning centers across mainland China underwent temporary closure and suspension from operation. China began to modify its zero-COVID policy at the end of 2022, and most of the travel restrictions and quarantine requirements were lifted in December 2022. There were surges of cases in many cities during this time which caused disruption to our operations, especially in January 2023 and there remains uncertainty as to the future impact of the virus, especially in light of this change in policy. After the Chinese New Year holiday, we fully emerged from the pandemic in February 2023. All of our offline centers have resumed classes and student enrollments. However, the extent to which the pandemic impacts our results of operations going forward will depend on future developments which are highly uncertain and unpredictable, including the frequency, duration and extent of outbreaks of COVID-19, the appearance of new variants with different characteristics, the effectiveness of efforts to contain or treat cases, and future actions that may be taken in response to these developments. In light of the uncertainties in the global market and economic conditions attributable to the COVID-19 pandemic, we will continue to evaluate the nature and extent of the impact of the COVID-19 pandemic to our financial condition and liquidity. If there is not a material recovery in the COVID-19 situation, or the situation further deteriorates in China, our business, results of operations and financial condition could be materially and adversely affected. Although we have arranged online webcasts for our students to study at home, which covered most of our students, we may not be able to achieve the same effectiveness and service quality without the disciplined and focused learning environment at our learning centers.
The outbreak of COVID-19 in China also caused temporary closures of many of our offices, adjustment of operation hours and work-from-home arrangements in our Beijing headquarters and other offices in China. The COVID-19 global pandemic has resulted in, and may intensify, global economic distress, and the duration and extent of the impact of the COVID-19 outbreak is highly uncertain at this time. The extent to which it may affect our results of operations, financial condition and cash flows will depend on the future development of the outbreak, which is also highly uncertain and will depend on a number of factors, including the duration and severity of COVID-19, the possibility of new waves in China and other countries, the development and progress of distribution of COVID-19 vaccines and other medical treatment, the potential change in consumer behavior due to the prolonged impact of COVID-19, and the actions taken by government authorities to contain the outbreak and stimulate the economy to improve business conditions, all of which are beyond our control. If the situation materially deteriorates in China or globally, our business, results of operations and financial condition could be materially and adversely affected.
Material Cash Requirements
Capital Expenditures
Our capital expenditures are primarily related to purchase of office building, property and equipment, leasehold improvements and investments in computers, network equipment and software. Our capital expenditures were RMB71.5 million, RMB67.7 million and RMB38.8 million (US$5.6 million) in 2020, 2021 and 2022, respectively. We have made and may continue to make acquisitions of businesses and properties that complement our operations. We expect our capital expenditures will continue to be significant for the near future as we continue to acquire new equipment to replace our obsolete items, upgrade our IT infrastructure hardware, and expand our network of learning centers. We expect to fund our future capital expenditures with our current cash, cash equivalents, time deposits and anticipated cash flow from operations.
Contractual Obligations
The following table sets forth our contractual obligations as of December 31, 2022:
Payment due by December 31, | ||||||||||||||
2028 and | ||||||||||||||
| Total |
| 2023 |
| 2024 |
| 2025 |
| 2026 |
| 2027 |
| thereafter | |
(RMB in thousands) | ||||||||||||||
Operating lease commitments(1) | 389,832 | 211,376 | 104,068 | 50,572 | 18,296 | 4,499 | 1,021 | |||||||
Note:
| (1) | Represents our non-cancelable leases for our offices and learning centers. |
118
Except for those disclosed above, we did not have any significant capital or other commitments, long-term obligations, or guarantees as of December 31, 2022.
Holding Company Structure
We are a holding company with no material operations of our own. We conduct our operations primarily through our wholly owned subsidiaries in mainland China. As a result, our ability to pay dividends depends upon dividends paid by our wholly owned subsidiaries. If our wholly owned subsidiaries or any newly formed subsidiaries incur any debt in the future, the instruments governing their debt may restrict their ability to pay dividends to us. In addition, our wholly owned subsidiaries are permitted to pay dividends to us only out of their retained earnings, if any, as determined in accordance with accounting standards and regulations of mainland China. Under laws of mainland China, each of our subsidiaries is required to set aside at least 10% of its after-tax profits each year, if any, to fund a statutory surplus reserve until such reserve reaches 50% of its registered capital. Although the statutory surplus reserves can be used to increase the registered capital and eliminate future losses in excess of retained earnings of the respective companies, the reserve funds are not distributable as cash dividends except in the event of liquidation. As a result of these laws and regulations of mainland China, as of December 31, 2022, we had RMB141.5 million (US$20.5 million) in statutory surplus reserves that are not distributable as cash dividends. We are required to set aside an additional RMB409.9 million (US$59.4 million) to satisfy the maximum requirement of statutory surplus reserves for all of our subsidiaries in mainland China as of December 31, 2022. In addition, our private schools requiring reasonable returns are required to appropriate no less than 25% of their net income to a statutory development fund, whereas in the case of private schools requiring no reasonable return, this amount shall be no less than 25% of the annual increase of their net assets. As of December 31, 2022, we had RMB53.1 million (US$7.7 million) in statutory development fund that is not distributable as cash dividends.
C.Research and Development, Patents and Licenses, etc.
Research and Development
Building a reliable, scalable and secure technology infrastructure is crucial to our ability to support our live lecture broadcasts, online TTS, TMOOC.cn, 61it.cn and the various services that we provide to our students. We manage our lecture delivery system, TTS, TMOOC.cn and 61it.cn using a combination of commercially available software, hardware systems and proprietary technology. Since 2006, we have established a powerful online platform that enables thousands of students to simultaneously log onto our TTS and participate in activities online.
Our research and development expenses primarily consist of a portion of the personnel costs of our instructors as determined based on the amount of time that they devote to research and development-related activities, as well as the personnel costs of our software engineers. Our research and development expenses were RMB100.5 million, RMB106.1 million and RMB72.0 million (US$10.4 million) in 2020, 2021 and 2022 respectively.
Intellectual Property
Our trademarks, copyrights, domain names, trade secrets and other intellectual property rights distinguish our courses and services from those of our competitors and contribute to our ability to compete in our target markets. We rely on a combination of copyright and trademark law, trade secret protection and confidentiality agreements with senior executive officers and most other employees, to protect our intellectual property rights. In addition, we require certain of our senior executive officers and other employees to enter into agreements with us under which they acknowledge that all inventions, utility models, designs, know-how, copyrights and other forms of intellectual property made by them within the scope of their employment with us, pursuant to job assignments or using our materials and technology, or during the one year after their employment that relates to their employment with us, are our property and they should assign the same to us if we so require. We also regularly monitor any infringement or misappropriation of our intellectual property rights.
As of December 31, 2022, we had registered 120 domain names relating to our business, including our www.tedu.cn, TMOOC.cn, www.IT61.cn and www.art61.cn websites, with the Internet Corporation for Assigned Names and Numbers and China Internet Network Information Center and held 169 registered software copyrights and 178 trademarks.
119
| D. | Trend Information |
Other than as disclosed elsewhere in this annual report, we are not aware of any trends, uncertainties, demands, commitments or events for the period from January 1, 2022, to December 31, 2022, that are reasonably likely to have a material effect on our net revenues, income, profitability, liquidity or capital resources, or that would cause the disclosed financial information to be not necessarily indicative of future operating results or financial conditions.
E.Critical Accounting Estimates
We prepare our consolidated financial statements in accordance with U.S. GAAP, which requires us to make judgments, estimates and assumptions that affect (i) the reported amounts of our assets and liabilities; (ii) the disclosure of our contingent assets and liabilities at the end of each reporting period; and (iii) the reported amounts of revenues and expenses during each reporting period. We continually evaluate these judgments, estimates and assumptions based on our own historical experience, knowledge and assessment of current business and other conditions and our expectations regarding the future based on available information, which together form our basis for making judgments about matters that are not readily apparent from other sources. Since the use of estimates is an integral component of the financial reporting process, our actual results could differ from those estimates. Some of our accounting policies require a higher degree of judgment than others in their application.
When reading our consolidated financial statements, you should consider our selection of critical accounting policies, the judgment and other uncertainties affecting the application of such policies and the sensitivity of reported results to changes in conditions and assumptions. Our critical accounting policies and practices include the following: (i) revenue recognition; (ii) operating leases; (iii) income taxes; and (iv) fair value measurements. See Note 2—Summary of Significant Accounting Policies to our consolidated financial statements for the disclosure of these accounting policies. We believe the following accounting estimates involve the most significant judgments used in the preparation of our financial statements.
Impairment of Long-Lived Assets
We periodically review our long-lived assets for impairment indicators to identify any events that may lead the carrying value to be irrecoverable. Such events include a historical or projected trend of net cash outflow or a future expectation that we will sell or dispose of an asset significantly before the end of its previously estimated useful life. In reviewing for impairment, we group our long-lived assets into professional education asset group and STEAM education asset group, which are the lowest possible level that identifiable cash flows are largely independent of the cash flows of other assets and liabilities.
For the professional education asset group, there was no indicators of impairment as of December 31 2022. For the STEAM education asset group which showed an indicator of impairment as of December 31, 2022, we have performed a recoverability test by comparing estimated undiscounted future cash flows with the carrying value of the related long-lived assets. If the undiscounted future cash flows are less than the related net carrying value of the long-lived assets, the net carrying value of the assets are written down to their fair value.
We primarily use discounted future cash flows directly associated with those assets, which consist principally of property and equipment and right-of-use (“ROU”) assets, to determine their fair values. Estimating the fair value of long-lived assets by using the discounted cash flow model requires management to estimate future revenues, expenses, discount rates, long-term growth rates, and other factors in order to project future cash flows. The evaluation of long-lived asset impairment requires us to make assumptions about future cash flows over the life of the asset group. These assumptions require judgment and actual results may differ from assumed and estimated amounts.
Changes in these estimates, assumptions and judgments could materially affect the quantity of impairment of long-lived assets.
No impairment of long-lived assets was recognized for the years ended December 31, 2020, 2021 and 2022.
120
Allowance for credit losses
We maintain an allowance for credit losses by estimating the expected credit and collectability trend of our customers. Accounts receivable is considered past due based on its contractual terms. In estimating the allowance for credit losses, we consider various factors, including historical experience, credit-worthiness of customers, current and reasonable forecasted future economic conditions, aging of the accounts receivable balances, payment patterns, and the forecasted information in pooling basis upon the use of the Current Expected Credit Loss Model (“CECL Model”) in accordance with ASC topic 326––Financial Instruments––Credit Losses. We also consider to provide specific allowance for credit losses for those accounts receivable balances when facts and circumstances have emerged to indicate that these receivables are unlikely to be collected. Changes in these estimates and assumptions could materially affect the quantity of credit losses.
Prepaid expenses and other current assets primarily represent prepaid advertising deposits, loans made to employees, prepaid value-added tax, professional fee, prepaid rental expenses and so on. Prepaid expenses and other current assets which are due over one year as of the balance sheet date are presented as other non-current assets. The Company maintains an allowance for credit losses for the part that is not expected to be recovered. In establishing the allowance, management considers overdue employee loan upon the use of the Current Expected Credit Loss Model (“CECL Model”) in accordance with ASC topic 326. Prepaid expenses and other current assets that are deemed to be uncollectible are charged off against the allowance after all means of collection have been exhausted and the potential for recovery is considered remote. There is a time lag between when the Company estimates a portion of or the entire account balances to be uncollectible and when a write off of the account balances is taken. The Company takes a write off of the account balances when the Company can demonstrate all means of collection on the outstanding balances have been exhausted.
The allowance of credit losses for accounts receivable totaled approximately RMB15.0 million and RMB30.5 million (US$4.4 million) as of December 31, 2021 and 2022, respectively. The allowance of credit losses for Prepaid expenses and other current assets totaled approximately RMB7.4 million and RMB29.7 million (US$4.3 million) as of December 31, 2021 and 2022, respectively.
Taxation
We are required to make estimates and apply our judgements in determining the provision for income tax expenses for financial reporting purpose based on tax laws in various jurisdictions in which we operate. In calculating the effective income tax rate, we make estimates and judgements, including the calculation of tax credits and the timing differences of recognition of revenues and expenses between financial reporting and tax reporting. These estimates and judgements may result in adjustments of pre-tax income amount filed with local tax authorities in accordance with relevant local tax rules and regulations in various tax jurisdictions. Although we believe that our estimates and judgments are reasonable, actual results may be materially different from the estimated amounts. Changes in these estimates and judgements may result in material increase or decrease in our provision for income tax expenses.
Deferred tax assets and liabilities are recognized for expected future tax consequences of temporary differences between the financial reporting and tax bases of assets and liabilities, and for operating losses and tax credit carry forwards. A valuation allowance is recorded when it is more likely than not that some of the deferred tax assets will not be realized. When we determine and quantify the valuation allowances, we consider such factors as projected future taxable income, the availability of tax planning strategies, the historical taxable income/losses in prior years, and future reversals of existing taxable temporary differences. The assumptions used in determining projected future taxable income require significant judgment. Actual operating results in future years could differ from our current assumptions, judgments and estimates. Changes in these estimates and assumptions may materially affect the tax position measurement and financial statement recognition. If, in the future, we determine that we would not be able to realize our recorded deferred tax assets, an increase in the valuation allowance would decrease our earnings in the period in which such determination is made. The Company recorded deferred tax assets of RMB329.8 million and RMB407.8 million (US$59.1 million), net of valuation allowance of RMB288.8 million and RMB367.7 million (US$53.3 million), as of December 31, 2021 and 2022, respectively.
121
ITEM 6.DIRECTORS, SENIOR MANAGEMENT AND EMPLOYEES
| A. | Directors and Senior Management |
The following table sets forth information regarding our executive officers and directors as of the date of this annual report.
Directors and Executive Officers |
| Age |
| Position/Title |
|
Shaoyun Han | 52 | Founder and Chairman | |||
Jianguang Li | 58 | Independent Director | |||
Mingjie Sun | 59 | Independent Director | |||
Binshen Meng | 60 | Director | |||
Shengwen Rong | 54 | Independent Director | |||
Ying Sun | 46 | Chief Executive Officer | |||
Ping Wei | 51 | Chief Financial Officer |
Shaoyun Han is our founder and has been serving as chairman of our board of directors since our inception. Mr. Han served as our Chief Executive Officer from our inception to April 2020. Before founding Tarena in September 2002, Mr. Han was deputy chief engineer and director of the software division of AsiaInfo-Linkage between 1995 and 2002, responsible for software research and development and corporate management. Mr. Han received a bachelor’s degree in computer application from Jilin University in China.
Jianguang Li has been serving as our independent director since April 2020. Mr. Li had served as our director from April 2014 to April 2020. Mr. Li has been a partner of IDG Capital Partners since March 2006, responsible for providing venture capital and private equity investment-related advice. Between 1999 and 2006, Mr. Li served as a vice-president of IDG Technology Venture Investment Inc. Prior to joining IDG in 1999, Mr. Li worked in Crosby Assets Management Limited as an investment manager. Mr. Li received a bachelor’s degree in management from Peking University and a master’s of science degree from the University of Guelph.
Mingjie Sun has been serving as our independent director and chairperson of the compensation committee since December 2022. Ms. Sun served as one of the six members in the Executive Management Team of AsiaInfo Technologies (China) Inc. (01675.HK). Ms. Sun joined AsiaInfo Technologies (China) Inc. in 1996, and served as its vice president and senior vice president from January 2014 to April 2022. With over two decades of operational and leadership experience in the IT and telecommunication industry, Ms. Sun was awarded Forbes China 50 Top Women in Tech in 2020. Ms. Sun received her bachelor degree in automatic control engineering from Harbin Engineering University and master degree in automatic control engineering from Harbin Institute of Technology.
Shengwen Rong is one of our independent directors. Mr. Rong was appointed as an independent director and chairman of the audit committee on March 1, 2022. Mr. Rong currently serves as an independent director and chairman of the audit committees of the following public companies: Vision Deal HK Acquisition Corp. (SEHK: 7827), China Online Education Group (NYSE: COE), MOGU Inc. (NYSE: MOGU), and X Financial (NYSE: XYF), and as an independent director of Qudian Inc. (NYSE: QD). From February 2017 to September 2018, Mr. Rong served as the senior vice president and chief financial officer at Yixia Technology Co., Ltd, a leading live video broadcast and short-video platform in China. Prior to that, he served as the chief financial officer at Quixey, Inc. from 2015 to 2016, the chief financial officer at UCWeb from 2012 to 2014, and the chief financial officer at Country Style Cooking Restaurant Chain Co., Ltd, an NYSE-listed company from 2010 to 2012. Mr. Rong received his bachelor’s degree in international finance from Renmin University in 1991, a master’s degree in accounting from West Virginia University in 1996, and an MBA degree from the University of Chicago Booth School of Business in 2000. Mr. Rong is a Certified Public Accountant in the United States.
122
Binshen Meng has been serving as our director since December 2022. Dr. Meng currently serves as a board director of TCE (Shenzhen) Technology Limited (“TCE Limited”). Dr. Meng is a seasoned technology entrepreneur with extensive experience in the TMT industry. Dr. Meng served senior technology and management roles in multiple world-renowned technology companies in Silicon Valley, such as HP, Lucent, Altera and Nvidia. Dr. Meng founded TCE Limited in 2013, in which he has served as the Chairman of the board, CEO and/or CTO. Dr. Meng has nearly 30 years of R&D and leadership experience in network and telecommunications, consumer electronics, artificial intelligence, big data, Internet of Things and green energy technologies. Dr. Meng received both a bachelor degree and a master degree in electronics technology from Peking University and served as a professor teaching physics in Tsinghua University. Dr. Meng received his master degree and PhD in computer and electrical engineering from University of Wisconsin-Madison.
Ying Sun has been serving as our Chief Executive Officer since April 2021. Ms. Sun previously served as our vice president from December 2009 to April 2021, responsible for our nation-wide operations. Ms. Sun joined us in June 2005 as the general manager of our Beijing learning centers. Between 2007 and 2009, she was the general manager of our northern region. Ms. Sun made significant contribution to the development of our marketing system, collaboration with universities and career support for students. From 1999 to 2005, Ms. Sun worked in Gloria Hotels and Resorts, serving in various sales and human resources-related roles. Ms. Sun received a bachelor’s degree in tourism economics management from Dongbei University of Finance and Economics in China.
Ping Wei has been serving as our Chief Financial Officer since August 2022. Ms. Wei has extensive experience in capital markets and the education industry. Prior to joining us, Ms. Wei served as a partner and the chief financial officer of a private venture-backed company focusing on community group buying. Prior to that, Ms. Wei served as the chief financial officer of Gravitas Education Holdings, Inc. (NYSE: GEHI) from May 2017 to May 2019. Ms. Wei also served as the chief financial officer of various education and e-commerce companies including Lazada South East Asia Pte. Ltd., Meilishuo Technology Ltd. and China Distance Education Holdings Ltd., a then New York Stock Exchange-listed company since 2008. Prior to that, Ms. Wei held several positions in New Oriental Education & Technology Group Inc., Lorus Therapeutics Inc., Deloitte Touche Tohmatsu Limited and Arthur Andersen Huaqiang from October 1994 to March 2008. Ms. Wei is a US CPA from Illinois.
B.Compensation
For the fiscal year ended December 31, 2022, we paid an aggregate of approximately RMB7.3 million in cash to our executive officers, and we paid an aggregate of RMB2.9 million in cash to our non-executive directors. For share incentive grants to our directors and executive officers, see “Item 6. Directors, Senior Management and Employees—B. Compensation—Share Incentive Plan.”
Our subsidiaries and consolidated affiliated entities in mainland China are required by law to make contributions equal to certain percentages of each employee’s salary for his or her pension insurance, medical insurance, housing fund, unemployment and other statutory benefits. Other than the above-mentioned statutory contributions mandated by applicable laws of mainland China and the health insurance policy, we have not set aside or accrued any amount to provide pension, retirement or other similar benefits to our executive officers and directors.
Employment Agreements and Indemnification Agreements
We have entered into employment agreements with each of our executive officers. Under these agreements, each of our executive officers is employed for a specified time period. We may terminate employment for cause, at any time, without advance notice or remuneration, for certain acts of the executive officer, such as conviction or plea of guilty to a felony or any crime involving moral turpitude, negligent or dishonest acts to our detriment, or misconduct or a failure to perform agreed duties. We may also terminate an executive officer’s employment without cause upon three-month advance written notice. In such case of termination by us, we will provide severance payments to the executive officer as expressly required by applicable law of the jurisdiction where the executive officer is based. The executive officer may resign at any time with a three-month advance written notice.
Each executive officer has agreed to hold, both during and after the termination or expiry of his or her employment agreement, in strict confidence and not to use, except as required in the performance of his or her duties in connection with the employment or pursuant to applicable law, any confidential information or trade secrets of our clients or prospective clients, or the confidential or proprietary information of any third party received by us and for which we have confidential obligations. The executive officers have also agreed to disclose in confidence to us all inventions, designs and trade secrets which they conceive, develop or reduce to practice during the executive officer’s employment with us and to assign all right, title and interest in them to us, and assist us in obtaining and enforcing patents, copyrights and other legal rights for these inventions, designs and trade secrets.
123
In addition, each executive officer has agreed to be bound by non-competition and non-solicitation restrictions during the term of his or her employment and typically for two years following the last date of employment. Specifically, each executive officer has agreed not to (i) approach our suppliers, clients, customers or contacts or other persons or entities introduced to the executive officer in his or her capacity as a representative of us for the purpose of doing business with such persons or entities that will harm our business relationships with these persons or entities; (ii) assume employment with or provide services to any of our competitors, or engage, whether as a principal, partner, licensor or otherwise, any of our competitors, without our express consent; or (iii) seek directly or indirectly, to solicit the services of any of our employees who is employed by us on or after the date of the executive officer’s termination, or in the year preceding such termination, without our express consent.
We have also entered into indemnification agreements with each of our directors and executive officers. Under these agreements, we agree to indemnify our directors and executive officers against certain liabilities and expenses incurred by such persons in connection with claims made by reason of their being a director or officer of our company.
Share Incentive Plan
The 2014 Plan
We adopted the 2014 Plan in February 2014. The maximum aggregate number of shares which may be issued pursuant to all awards under the 2014 Plan, or the Award Pool, is 1,833,696, provided that the shares reserved in the Award Pool shall be increased on the first day of each calendar year, commencing with January 1, 2015, if the unissued shares reserved in the Award Pool on such day account for less than 2% of the total number of shares issued and outstanding on a fully diluted basis on December 31 of the immediately preceding calendar year, as a result of which increase the shares unissued and reserved in the Award Pool immediately after each such increase shall equal 2% of the total number of shares issued and outstanding on a fully diluted basis on December 31 of the immediately preceding calendar year. The number of Class A ordinary shares available for future issuance upon the exercise of future grants under the 2014 Plan was 1,145,510 as of January 1, 2023. As of February 28, 2023, options to purchase 3,475,905 Class A ordinary shares are issued and outstanding under the 2014 Plan and 67,005 restricted share units were granted and outstanding under the 2014 Plan. The following paragraphs summarize the terms of the 2014 Plan.
Types of Awards. The 2014 Plan permits the awards of options, restricted shares and restricted share units.
Plan Administration. Our board or a committee of one or more members of our board duly authorized for the purpose of the 2014 Plan can act as the plan administrator.
Award Agreement. Options, restricted shares or restricted share units granted under the 2014 Plan are evidenced by an award agreement that sets forth the terms, conditions and limitations for each grant.
Eligibility. We may grant awards to our employees, consultants or directors. However, we may grant options that are intended to qualify as incentive share options only to our employees and employees of our parent companies and subsidiaries.
Acceleration of Awards upon Change in Control. If a change in control, liquidation or dissolution of our company occurs, the plan administrator may, in its sole discretion, provide for (i) all awards outstanding to terminate at a specific time in the future and give each participant the right to exercise the vested portion of such awards during a specific period of time, or (ii) the purchase of any award for an amount of cash equal to the amount that could have been attained upon the exercise of such award, or (iii) the replacement of such award with other rights or property selected by the plan administrator in its sole discretion, or (iv) payment of award in cash based on the value of ordinary shares on the date of the change-in-control transaction plus reasonable interest.
Exercise of Options. The plan administrator determines the exercise price for each award, which is stated in the award agreement. The vested portion of option will expire if not exercised prior to the time as the plan administrator determines at the time of its grant. However, the maximum exercisable term is the tenth anniversary after the date of a grant.
Exercise Price of Options. The exercise price in respect of any option shall be determined by the plan administrator and set forth in the award agreement which may be a fixed or variable price related to the fair market value of the shares. The exercise price per share subject to an option may be amended or adjusted in the absolute discretion of the plan administrator, the determination of which shall be final, binding and conclusive.
Vesting Schedule. In general, the plan administrator determines the vesting schedule, which is set forth in the award agreement.
124
Transfer Restrictions. Awards may not be transferred in any manner by the recipient other than by will or the laws of descent and distribution, except as otherwise provided by the plan administrator.
Termination. Unless terminated earlier, the 2014 Plan will terminate automatically in 2024.
The following table summarizes, as of February 28, 2023, the outstanding options granted to our directors and executive officers under our share plan.
| Ordinary Shares |
|
|
| ||||||
Underlying | Exercise Price | |||||||||
Name |
| Options Awarded |
| (US$/Share) |
| Date of Grant |
| Date of Expiration | ||
Shaoyun Han |
| 39,075 |
| 0.01 |
| February 20, 2014 |
| April 3, 2024 | ||
| 229,210 |
| 0.01 |
| February 20, 2014 |
| April 3, 2024 | |||
| 150,000 |
| 0.01 | March 1, 2015 | February 28, 2025 | |||||
| 75,000 |
| 0.01 | December 31, 2016 | December 31, 2026 | |||||
| 110,000 |
| 0.01 | April 1, 2017 | December 31, 2026 | |||||
| 60,000 |
| 0.01 | January 1, 2022 | December 31, 2031 | |||||
| 80,000 |
| 0.01 | January 1, 2023 | December 31, 2032 | |||||
743,285† | ||||||||||
Ying Sun |
| * |
| 0.01 | January 1, 2013 | April 3, 2024 | ||||
| * |
| 0.01 | February 20, 2014 | April 3, 2024 | |||||
| * |
| 0.01 | March 1, 2015 | February 28, 2025 | |||||
| * |
| 0.01 | December 31, 2016 | December 31, 2026 | |||||
| * |
| 0.01 | December 28, 2020 | December 28, 2030 | |||||
| * |
| 0.01 | January 1, 2022 | December 31, 2031 | |||||
| * |
| 0.01 | January 1, 2023 | December 31, 2032 | |||||
Ping Wei | 560,000†† | 0.01 | August 15, 2022 | August 15, 2032 | ||||||
Total | 1,647,785 | |||||||||
* | The aggregate number of ordinary shares underlying the outstanding options held by this individual is less than 1% of our total issued and outstanding shares as of February 28, 2023. |
† | The aggregate number of ordinary shares underlying the outstanding options held by Mr. Shaoyun Han is 743,285, representing 1.36% of our total issued and outstanding shares as of February 28, 2023. |
†† | The aggregate number of ordinary shares underlying the outstanding options held by Ms. Ping Wei is 560,000, representing 1.04% of our total issued and outstanding shares as of February 28, 2023. |
The following table summarizes, as of February 28, 2023, the outstanding restricted share units we granted to our directors and executive officers under the 2014 Plan.
| Number of |
| |||
Class A | |||||
Ordinary | |||||
Shares | |||||
Underlying | |||||
Restricted | |||||
Share | Date of | ||||
Name |
| Units |
| Grant | |
Jianguang Li |
| * | April 9, 2021 | ||
* | Less than 1% of our total issued and outstanding shares as of February 28, 2023. |
As of February 28, 2023, other individuals as a group held outstanding options to purchase a total of 1,828,120 Class A ordinary shares of our company, with exercise prices ranging from US$0 to US$4.36 per share, and held outstanding restricted share units to acquire a total of 24,855 Class A ordinary shares of our company.
125
C.Board Practices
Board of Directors
Our board of directors currently consists of five directors. A director is not required to hold any shares in our company. Subject to the rules of the NASDAQ Global Select Market and disqualification by the chairman of the relevant board meeting, a director may vote with respect to any contract, proposed contract, or arrangement in which he or she is materially interested. The board may exercise all the powers of the company to borrow money, mortgage its business, property and uncalled capital, and issue debentures or other securities whenever money is borrowed or as security for any obligation of the company or of any third party. There is no age limit requirement for directors. The service agreements between us and the directors do not provide benefits upon termination of their services.
Committees of the Board of Directors
We have an audit committee, a compensation committee, a nominating and corporate governance committee and a strategy committee under the board of directors. We have adopted a charter for each of the four committees. In December 2020, we have also formed a special committee of the board of directors in response to a preliminary non-binding proposal letter from Mr. Shaoyun Han. On November 24, 2021, we dissolved the special committee with the termination of the Merger Agreement and related ancillary agreements. Each committee’s members and functions are described below.
Audit Committee. Our audit committee consists of Mr. Shengwen Rong, Mr. Jianguang Li and Ms. Mingjie Sun, and is chaired by Mr. Shengwen Rong. Each member of our audit committee satisfies the “independence” requirements of Rule 5605(c)(2) of the NASDAQ Stock Market Rules and meets the independence standards under Rule 10A-3 under the Securities Exchange Act of 1934, as amended, or the Exchange Act. We have determined that Mr. Shengwen Rong qualifies as an “audit committee financial expert.” The audit committee oversees our accounting and financial reporting processes and the audits of the financial statements of our company. The audit committee is responsible for, among other things:
| ● | selecting the independent registered public accounting firm and pre-approving all auditing and non-auditing services permitted to be performed by the independent registered public accounting firm; |
| ● | reviewing with the independent registered public accounting firm any audit problems or difficulties and management’s response; |
| ● | reviewing and approving all proposed related party transactions, as defined in Item 404 of Regulation S-K under the Securities Act; |
| ● | discussing the annual audited financial statements with management and the independent registered public accounting firm; |
| ● | reviewing major issues as to the adequacy of our internal controls and any special audit steps adopted in light of material control deficiencies; |
| ● | reviewing and reassessing annually the adequacy of our audit committee charter; |
| ● | meeting separately and periodically with management and the independent registered public accounting firm; |
| ● | monitoring compliance with our code of business conduct and ethics, including reviewing the adequacy and effectiveness of our procedures to ensure proper compliance; and |
| ● | reporting regularly to the board. |
126
Compensation Committee. Our compensation committee consists of Ms. Mingjie Sun, Mr. Jianguang Li and Mr. Shengwen Rong, and is chaired by Ms. Mingjie Sun. Each member of our compensation committee satisfies the “independence” requirements of Rule 5605(c)(2) of the NASDAQ Stock Market Rules. The compensation committee assists the board in reviewing and approving the compensation structure, including all forms of compensation, relating to our directors and executive officers. Our chief executive officer may not be present at any committee meeting during which their compensation is deliberated upon. The compensation committee is responsible for, among other things:
| ● | reviewing and approving, or recommending to the board for its approval, the compensation for our chief executive officer and other executive officers; |
| ● | reviewing and recommending to the board for determination with respect to the compensation of our non-employee directors; |
| ● | reviewing and recommending to the board for determination with respect to the compensation of our non-employee directors; and |
| ● | selecting compensation consultant, legal counsel or other adviser only after taking into consideration all factors relevant to that person’s independence from management. |
Nominating and Corporate Governance Committee. Our nominating and corporate governance committee consists of Mr. Jianguang Li, Ms. Mingjie Sun and Mr. Shengwen Rong, and is chaired by Mr. Jianguang Li. Each member of our nominating and corporate governance committee satisfies the “independence” requirements of Rule 5605(c)(2) of the NASDAQ Stock Market Rules. The nominating and corporate governance committee assists the board in selecting individuals qualified to become our directors and in determining the composition of the board and its committees. The nominating and corporate governance committee is responsible for, among other things:
| ● | recommending nominees to the board for election or re-election to the board, or for appointment to fill any vacancy on the board; |
| ● | reviewing annually with the board the current composition of the board with regards to characteristics such as independence, age, skills, experience and availability of service to us; |
| ● | selecting and recommending to the board the names of directors to serve as members of the audit committee and the compensation committee, as well as of the nominating and corporate governance committee itself; |
| ● | developing and reviewing the corporate governance principles adopted by the board and advising the board with respect to significant developments in the law and practice of corporate governance and our compliance with such laws and practices; and |
| ● | evaluating the performance and effectiveness of the board as a whole. |
Strategy Committee. In November 2022, our board of directors formed a strategy committee of Mr. Shaoyun Han, Ms. Mingjie Sun and Dr. Binshen Meng, and is chaired by Mr. Shaoyun Han. The strategy committee assists the board in establishing, evaluating and supervising the implementation of the company’s business strategies. The strategy committee is responsible for, among other things:
| ● | reviewing the middle and long-term development plan and supervising the implementation of the business strategies; |
| ● | reviewing and supervising the implementation of the company’s business and operation plans |
| ● | reviewing proposals subject to the board’s approval in connection with significant acquisition and financing; and |
| ● | reviewing and evaluating the performance of the company’s major business and key personnel. |
127
Duties of Directors
Under Cayman Islands law, our directors have a duty of loyalty to act honestly in good faith with a view to our best interests. Our directors also have a duty to exercise the skill they actually possess and such care and diligence that a reasonably prudent person would exercise in comparable circumstances. In fulfilling their duty of care to us, our directors must ensure compliance with our memorandum and articles of association. A shareholder may have the right to seek damages in our name if a duty owed by our directors is breached.
Terms of Directors and Officers
Our officers are elected by and serve at the discretion of the board. We have entered into director service agreements with each of our independent directors featuring a term of office for two years. Our other directors are not subject to a term of office and hold office until such time as they resign or are removed from office by ordinary resolution of our shareholders. In addition, a director will cease to be a director if, among other things, the director (i) becomes bankrupt or makes any arrangement or composition with his creditors; (ii) dies or is found by our company to be of unsound mind; (iii) resigns his office by notice in writing to the Company; (iv) without special leave of absence from the board, is absent from meetings of the Board for three consecutive meetings and the board resolves that his office be vacated; or (v) is removed from office pursuant to any other provision of our articles of association.
Board Diversity
Board Diversity Matrix (As of February 28, 2023) | ||||
Country of Principal Executive Offices: | People’s Republic of China | |||
Foreign Private Issuer | Yes | |||
Disclosure Prohibited Under Home Country Law | No | |||
Total Number of Directors | 5 | |||
Female | Male | Non-Binary | Did Not Disclose Gender | |
Part I: Gender Identity | ||||
Directors | 1 | 4 | N/A | N/A |
Part II: Demographic Background | ||||
Underrepresented Individual in Home Country Jurisdiction | 1 | |||
LGBTQ+ | 0 | |||
D.Employees
We have dual headquarters in Beijing and Hangzhou, where our instructors, software engineers and certain general and administrative staff are based. We have divided our national network of learning centers into three regions, namely, northern region, southern region, and central and western region, and we have regional offices that are responsible for managing the daily operations of learning centers located within each territory.
128
We had a total of 10,181, 10,009 and 7,955 employees as of December 31, 2020, 2021 and 2022, respectively. As of December 31, 2022, we had 1,765 employees in Beijing, 225 employees in Hangzhou and 5,947 employees in other areas of mainland China. We also have 18 employees located overseas. The following table sets forth the number of our employees, categorized by function, as of December 31, 2022:
Functions |
| Number of Employees |
Teaching and content development |
| 2,963 |
Selling and marketing |
| 2,083 |
General and administration |
| 1,359 |
Others* |
| 1,550 |
Total |
| 7,955 |
Notes:
* mainly includes employer cooperation representatives and career counselors for professional education, and center administrators for STEAM education.
As required by regulations in mainland China, we participate in various employee social security plans that are organized by municipal and provincial governments, including pension, unemployment insurance, childbirth insurance, work-related injury insurance, medical insurance and housing insurance. We are required under laws of to make contributions from time to time to employee benefit plans at specified percentages of the salaries, bonuses and certain allowances of our employees, up to a maximum amount specified by the local government.
Our employees are not covered by any collective bargaining agreement. We believe that we maintain a good working relationship with our employees, and we have not experienced any significant labor disputes.
E.Share Ownership
Except as specifically noted, the following table sets forth information with respect to the beneficial ownership of our ordinary shares as of February 28, 2023, by:
| ● | each of our directors and executive officers; and |
| ● | each person known to us to own beneficially 5% or more of our ordinary shares. |
The calculations in the table below are based on 53,808,116 ordinary shares outstanding as of February 28, 2023, comprising 46,602,057 Class A ordinary shares (excluding 10,658,980 Class A ordinary shares issued to our depositary bank for bulk issuance of ADSs reserved for issuances upon the exercise or vesting of awards under our share incentive plan) and 7,206,059 Class B ordinary shares.
129
Beneficial ownership is determined in accordance with the rules and regulations of the SEC. In computing the number of shares beneficially owned by a person and the percentage ownership of that person, we have included shares that the person has the right to acquire within 60 days, including through the exercise of any option, warrant or other right or the conversion of any other security. These shares, however, are not included in the computation of the percentage ownership of any other person.
| Ordinary Shares Beneficially Owned | |||||||||
% of total | ||||||||||
ordinary | ||||||||||
Total ordinary | shares on | % of | ||||||||
Class A | Class B | shares on an | an as- | aggregate | ||||||
ordinary | ordinary | as-converted | converted | voting | ||||||
| shares |
| shares |
| basis |
| basis |
| power † | |
Directors and Executive Officers:** | ||||||||||
Shaoyun Han(1) | 10,228,123 |
| 7,206,059 |
| 17,434,182 |
| 32.0 |
| 68.9 | |
Jianguang Li(2) | * |
| — |
| * |
| * |
| * | |
Shengwen Rong(3) | — |
| — |
| — |
| — |
| — | |
Mingjie Sun(4) | — |
| — |
| — |
| — |
| — | |
Binshen Meng | — | — | — | — | — | |||||
Ying Sun(5) | 796,606 |
| — |
| 796,606 |
| 1.5 |
| 0.7 | |
Ping Wei | * |
| — |
| * |
| * |
| * | |
All directors and executive officers as a group | 11,434,619 |
| 7,206,059 |
| 18,640,678 |
| 34.0 |
| 69.8 | |
Principal Shareholders: |
|
|
|
|
|
|
|
| ||
Learningon Limited(6) | 2,193,220 | 7,206,059 | 9,399,279 | 17.5 | 62.6 | |||||
Theodore Walker Cheng-De King (7) | 9,226,355 |
| — |
| 9,226,355 |
| 17.1 |
| 7.8 | |
KKR funds (8) | 6,826,263 | — | 6,826,263 | 12.7 | 5.8 | |||||
Connion Capital Limited(9) |
| 4,277,720 |
| — |
| 4,277,720 |
| 7.9 |
| 3.6 |
Notes:
* | Less than 1%. |
** | Except for Mr. Jianguang Li, Mr. Shengwen Rong and Ms. Mingjie Sun, the business address of our directors and executive officers is 6/F, No. 1 Andingmenwai Street, Litchi Tower, Chaoyang District, Beijing 100011, PRC. |
†For each person and group included in this column, percentage of voting power is calculated by dividing the voting power beneficially owned by such person or group by the voting power of all of our Class A and Class B ordinary shares as a single class. Each holder of Class A ordinary shares is entitled to one vote per share and each holder of our Class B ordinary shares is entitled to ten votes per share on all matters submitted to them for a vote. Our Class A ordinary shares and Class B ordinary shares vote together as a single class on all matters submitted to a vote of our shareholders, except as may otherwise be required by law. Our Class B ordinary shares are convertible at any time by the holder thereof into Class A ordinary shares on a one-for-one basis.
| (1) | Represents (i) 7,206,659 Class B Ordinary Shares held by Learningon Limited, (ii) 1,152,183 Class A Ordinary Shares held by Techedu Limited, (iii) 2,000,000 Class A Ordinary Shares held by Moocon Education Limited, (iv) 718,887 restricted American depositary shares (“ADSs”) representing 3,594,435 Class A Ordinary Shares held by Connion Capital Limited, (v) 438,644 restricted ADSs representing 2,193,220 Class A Ordinary Shares held by Learningon Limited, (vi) 605,000 Class A Ordinary Shares held by Mr. Han and (vii) 136,657 ADSs representing 683,285 Class A Ordinary Shares that Connion Capital Limited may purchase upon exercise of options within 60 days of February 28, 2023. Each of Connion, Learningon and Techedu is principally an investment holding vehicle. Each of Connion and Learningon is a company organized and existing under the laws of the British Virgin Islands, and is ultimately wholly owned by HANQQ Trust. TMF (Cayman) Ltd. is the trustee of HANQQ Trust, with Mr. Han as settlor and Mr. Han and his family as beneficiaries. Techedu Limited is a company organized and existing under the laws of the British Virgin Islands and is wholly owned by Mr. Shaoyun Han. Mr. Han is the sole director of each of Connion, Learningon and Techedu, which do not have any executive officer. Moocon Education Limited is a company organized and existing under the laws of the British Virgin Islands, and is wholly owned by Mr. Shaoyun Han, who is also the sole director of Moocon Education Limited. The registered office address of each of Connion, Learningon, Moocon and Techedu is the offices of Trident Trust Company, (B.V.I.) Ltd., Trident Chambers, Wickhams Cay, P.O. Box 146, Road Town, Tortola, British Virgin Islands. |
| (2) | The business address of Mr. Li is 6/F., COFCO Plaza, No.8 Jianguomennei Ave, Jiannei St, Dongcheng District, Beijing, 100020, PRC. |
130
| (3) | The business address of Mr. Rong is 182 Pine Ln, Los Altos, CA 94022, USA. |
| (4) | The business address of Ms. Sun is AsiaInfo Plaza, Coutyard 10 East, Zhongguancun Software Park Phase II, Xibeiwang East Road, Haidian District, Beijing 100193, PRC. |
| (5) | Represents (i) 542,106 Class A Ordinary Shares held by Ms. Sun and (ii) 50,900 ADSs representing 254,500 Class A ordinary shares that Ms. Sun may purchase upon exercise of options within 60 days of February 28, 2023. |
| (6) | Represents (i) 7,206,059 Class B ordinary shares and (ii) 438,644 ADSs representing 2,193,220 Class A ordinary shares. The registered office address of Learningon Limited is the offices of Trident Trust Company (B.V.I.) Limited, Trident Chambers, P.O. Box 146, Road Town, Tortola, the British Virgin Islands. Learningon Limited is ultimately owned by Mr. Shaoyun Han through a trust. |
| (7) | Represents (i) 1,845,271 ADSs representing 9,226,355 Class A Ordinary Shares held by Sutro Park Ltd. and Theodore Walker Cheng-De King is the 100% shareholder of Sutro Park Ltd. Information regarding beneficial ownership is reported as of December 31, 2022, based on the information contained in the Schedule 13G filed by Theodore Walker Cheng-De King and Sutro Park Ltd. with the SEC on February 17, 2023. The registered address of Theodore Walker Cheng-De King is the Unit 1502, 15th Floor, 99 Hennessy Road, Wanchai, Hong Kong. The principal business address for Sutro Park Ltd. is Unit 1502, 15th Floor, 99 Hennessy Road, Wanchai, Hong Kong. |
| (8) | Consists of 6,826,263 Class A ordinary shares held by Talent Fortune Investment Limited, a Cayman Islands company, as reported in a Schedule 13D amendment filed by KKR & Co. L.P. on August 30, 2017. Talent Fortune Holdings Limited is the sole shareholder of Talent Fortune Investment Limited. KKR China Growth Fund L.P. is the controlling member of Talent Fortune Holdings Limited. KKR Associates China Growth L.P. is the sole general partner of KKR China Growth Fund L.P. KKR China Growth Limited is the sole general partner of KKR Associates China Growth L.P. KKR Fund Holdings L.P is the sole shareholder of KKR Associates China Growth L.P. KKR Fund Holdings GP Limited is a general partner of KKR Fund Holdings L.P. KKR Group Holdings L.P. is the sole shareholder of KKR Fund Holdings GP Limited and a general partner of KKR Fund Holdings L.P. KKR Group Limited is the general partner of KKR Group Holdings L.P. KKR & Co. L.P. is the sole shareholder of KKR Group Limited. KKR Management LLC is the general partner of KKR & Co. L.P. The designated members of KKR Management LLC are Messrs. Henry R. Kravis and George R. Roberts. The business address of Talent Fortune Investment Limited is c/o KKR Asia Limited, Level 56, Cheung Kong Center, 2 Queen’s Road Central, Hong Kong. The percentage of beneficial ownership and voting power was calculated based on the total number of our ordinary shares outstanding as of February 28, 2023. |
| (9) | Represents (i) 718,887 ADSs representing 3,594,435 Class A Ordinary Shares and (ii) 136,657 ADSs representing 683,285 Class A Ordinary Shares that Connion Capital Limited may purchase upon exercise of options within 60 days of February 28, 2023. The registered office address of Connion Capital Limited is the offices of Trident Trust Company (B.V.I.) Limited, Trident Chambers, P.O. Box 146, Road Town, Tortola, the British Virgin Islands. Connion Capital Limited is ultimately owned by Mr. Shaoyun Han through a trust. |
Our ordinary shares are divided into Class A ordinary shares and Class B ordinary shares. Holders of Class A ordinary shares are entitled to one vote per share, while holders of Class B ordinary shares are entitled to ten votes per share. We issued Class A ordinary shares represented by our ADSs in our initial public offering in April 2014. Holders of our Class B ordinary shares may choose to convert their Class B ordinary shares into the same number of Class A ordinary shares at any time. Class A ordinary shares are not convertible into Class B ordinary shares under any circumstance.
To our knowledge, other than Mr. Shaoyun Han, we are not owned or controlled, directly or indirectly, by another corporation, by any foreign government or by any other natural or legal persons, severally or jointly. We are not aware of any arrangement that may, at a subsequent date, result in a change of control of our company.
To our knowledge, as of February 28, 2023, a total of 9,145,102 ADSs (equivalent to 45,725,510 Class A ordinary shares) are outstanding (among which 7,987,570 are unrestricted ADSs while 1,157,532 are restricted ADSs) after a new ADS-to-share ratio change (from the previous ratio of one ADS to one Class A ordinary share to a new ratio of one ADS to five Class A ordinary shares) was effected in December 2021, representing 78.3% of our total issued and outstanding Class A ordinary shares as of such date. To our knowledge, there is one record holder in the United States which is CEDE & CO. The number of beneficial owners of our ADSs in the United States is likely to be much larger than the number of record holders in the United States. As of February 28, 2023, none of our Class B ordinary shares are held by any record holder in the United States.
131
For options and restricted share unit granted to our officers, directors and employees, see “Item 6. Directors, Senior Management and Employees—B. Compensation—Share Incentive Plan.”
F.Disclosure of a Registrant’s Action to Recover Erroneously Awarded Compensation
Not applicable.
ITEM 7.MAJOR SHAREHOLDERS AND RELATED PARTY TRANSACTIONS
| A. | Major Shareholders |
See “Item 6. Directors, Senior Management and Employees—E. Share Ownership.”
| B. | Related Party Transactions |
Contractual Arrangements with the VIEs
See “Item 4. Information on the Company—C. Organizational Structure.”
Transactions with Shareholders and Affiliates
Transactions with Chuanbang. Chuanbang Business Consulting (Beijing) Co., Ltd., or Chuanbang, is a company owned by our chairman, Mr. Shaoyun Han. Pursuant to our agreement with Chuanbang, Chuanbang provided cash collection service on our accounts receivable to better manage our cash collection since August 2013. The fee is calculated based on 2%~20% of the amount collected. Employees of Chuanbang include former employees of the Company who worked in the credit evaluation department. Chuanbang also provides similar cash collection service to other financial institutions. The cash collection service fees were RMB0.1 million and RMB0.04 million for 2020 and 2021, respectively, while no cash collection service occurred in 2022.
Disposal of interest in Gaohuiqiangxue. Gaohuiqiangxue Software (Hainan) Co., Ltd., or Gaohuiqiangxue, is a wholly-owned subsidiary of Beijing Tarena (“Target Company”) through which we cooperate with universities and colleges in mainland China to offer joint-major degree programs and related peripheral services to colleges and students (the “Target Business”) in accordance with the higher education reform policies of each province. On April 28, 2023, we entered into agreements to dispose of our controlling interest in our Target Business to a consortium led by Beijing Weike Xinneng Education Technology Ltd (“Beijing Weike”). Mr. Shaoyun Han, our founder and chairman, is member of the investor consortium and has an interest in the disposal of our Target Business. Pursuant to the agreements entered into, on April 28, 2023 Beijing Weike shall invest RMB43,750,000 in the Target Company in exchange for 70% of the equity in the Target Company and Mr. Shaoyun Han shall invest RMB6,250,000 in the Target Company in exchange for 10% of the equity in the Target Company. Upon the completion of such investments, Beijing Tarena will own 20% of the equity in the Target Company.
Registration Rights
We entered into a registration rights agreement with Talent Fortune Investment Limited, or KKR, an affiliate of KKR & Co. L.P., on July 17, 2015, pursuant to which we granted certain registration rights to KKR. Set forth below is a description of the registration rights granted under the agreement.
Securities Act Registration on Request. Upon a written request from KKR, we must use reasonable best efforts to effect a registration under the Securities Act covering the registrable securities requested by KKR to register.
However, we are not obligated to effect more than a total of three registration requests and at least a period of 180 days shall have elapsed since the previous registration request and the previous registration in which KKR had an opportunity to participate pursuant to its piggyback registration rights.
Piggyback Registration Rights. If we propose to register our securities under the Securities Act, subject to limited exceptions, we must offer KKR an opportunity to include in that registration all or any part of its registrable securities. The managing underwriter of any underwritten offering have the right to limit the number of shares with registration rights to be included in the registration statement, subject to certain limitations.
132
Postponements. We have the right to defer filing of a registration statement for up to 90 days if our board of directors determines in good faith that the filing of a registration statement would be materially adversely affect us and our shareholders, but we cannot exercise the deferral right more than once in any 12-month period.
Expenses of Registration. We will pay all expenses relating to any requested or piggyback registration, with certain limited exceptions.
Termination of Obligations. Our obligations under this registration rights agreement shall terminate when all registrable shares of KKR could be sold without restriction under Rule 144(e) under the Securities Act within a 90-day period.
Employment Agreements and Indemnification Agreements
See “Item 6. Directors, Senior Management and Employees—B. Compensation—Employment Agreements and Indemnification Agreements.”
Share Option Grants
See “Item 6. Directors, Senior Management and Employees—B. Compensation—Share Incentive Plan.”
| C. | Interests of Experts and Counsel |
Not applicable.
ITEM 8.FINANCIAL INFORMATION
| A. | Consolidated Statements and Other Financial Information |
We have appended consolidated financial statements filed as part of this annual report.
Legal Proceedings
We and certain of our current and former officers and directors have been named as defendants in a putative securities class action captioned Yili Qiu v. Tarena International, Inc. et al., (Case No. 1:21-cv-03502) filed on June 22, 2021, in the U.S. District Court for the Eastern District of New York. The complaint asserts that defendants made false or misleading statements in certain SEC filings between August 16, 2016, and November 1, 2019, related to the Company’s business and operating results in violation of Sections 10(b) and 20(a) of the Securities Exchange Act of 1934 and Rule 10b-5 promulgated thereunder. On September 1, 2021, the court entered an order appointing lead plaintiff in this action. On September 14, 2021, the parties filed a joint status report and proposed scheduling stipulation, pursuant to which, the lead plaintiff filed an amended complaint on November 1, 2021. On January 18, 2022, we moved to dismiss the complaint. On April 4, 2022, lead plaintiff served its opposition to the motion. Briefing was completed on May 19, 2022. While the motion to dismiss was pending, Plaintiff and the Company reached an agreement in principle to settle all claims. On July 13, 2022, Plaintiff filed a letter informing the court of the settlement in principle. On August 31, 2022, the parties filed a motion for preliminary approval of the proposed settlement agreement. Preliminary approval hearing took place on November 8, 2022, and the Court reserved judgement on the motion pending submission of additional information. In December 2022, the parties submitted revised settlement materials to the Court. The Court decision on the revised settlement papers is pending.
133
Except for the above, we are currently not a party to, and are not aware of any threat of, any other legal, arbitration or administrative proceedings that, in the opinion of our management, are likely to have a material and adverse effect on our business, financial condition or results of operations. From time to time, we have become, and may in the future become, a party to various legal or administrative proceedings or claims arising in the ordinary course of our business. Regardless of the outcome, legal or administrative proceedings or claims may have an adverse impact on us because of defense and settlement costs, diversion of management attention and other factors.
Dividend Policy
In June 2018, we paid an aggregate amount of cash dividends of RMB43.0 million (US$6.8 million), US$0.12 per ADS, to our shareholders of record as of the close of business on April 5, 2018. In June 2017, we paid a RMB63.1 million (US$9.2 million) cash dividend, US$0.16 per ADS, to our shareholders of record as of the close of trading on March 27, 2017, which was declared on February 28, 2017. In May 2016, we paid a RMB54.0 million (US$8.4 million) cash dividend, US$0.15 per ADS, to our shareholders as of the close of trading on April 6, 2016, which was declared on March 7, 2016. The dividends were funded by surplus cash on our balance sheet.
134
Our board of directors has complete discretion whether to declare dividends, subject to the Companies Act, our articles of association, and the common law of the Cayman Islands. In addition, our shareholders may by ordinary resolution declare a dividend, but no dividend may exceed the amount recommended by our directors. Even if our board of directors decides to declare dividends, their form, frequency and amount will depend upon our future operations and earnings, capital requirements and surplus, general financial condition, contractual restrictions and other factors that the board of directors may deem relevant. Under Cayman Islands law, a Cayman Islands company may pay a dividend out of either profit or share premium account, provided that in no circumstances may a dividend be paid if this would result in the company being unable to pay its debts as they fall due in the ordinary course of business.
Holders of our ADSs will be entitled to receive dividends, if any, subject to the terms of the deposit agreement, to the same extent as the holders of our Class A common shares. Cash dividends will be paid to the depositary of our ADSs in U.S. dollars, which will distribute them to the holders of ADSs after fees according to the terms of the deposit agreement. Other distributions, if any, will be paid by the depositary to the holders of ADSs in any means it deems legal, fair and practical.
We are a holding company incorporated in the Cayman Islands. Regulations of mainland China may restrict the ability of our subsidiaries in mainland China to pay dividends to us. See “Item 4. Information on the Company—B. Business Overview—Government Regulations—Regulations on Dividend Distribution.”
B. Significant Changes
Except as disclosed elsewhere in this annual report, we have not experienced any significant changes since the date of our audited consolidated financial statements included in this annual report.
ITEM 9.THE OFFER AND LISTING
| A. | Offer and Listing Details. |
See “Item 9. The Offer and Listing—C. Markets.”
| B. | Plan of Distribution |
Not applicable.
| C. | Markets |
Our ADSs, each representing five Class A ordinary shares, have been listed on the NASDAQ Global Select Market under the symbol “TEDU” since April 3, 2014.
| D. | Selling Shareholders |
Not applicable.
| E. | Dilution |
Not applicable.
| F. | Expenses of the Issue |
Not applicable.
ITEM 10.ADDITIONAL INFORMATION
| A. | Share Capital |
Not applicable.
135
| B. | Memorandum and Articles of Association |
The following are summaries of material provisions of our currently effective fifth amended and restated memorandum and articles of association, as well as the Companies Act, Cap 22 Act 3 of 1961, as consolidated and revised, of the Cayman Islands insofar as they relate to the material terms of our ordinary shares. The information set forth in Exhibit 1.1 to this Annual Report on Form 20-F is incorporated herein by reference.
Registered Office and Objects
Our registered office in the Cayman Islands is located at the offices of Conyers Trust Company (Cayman) Limited, Cricket Square, Hutchins Drive, PO Box 2681, Grand Cayman KY1-1111, Cayman Islands. As set forth in article 3 of our fifth amended and restated memorandum of association, the objects for which our company is established are unrestricted.
Board of Directors
See “Item 6. Directors, Senior Management and Employees—C. Board Practices.”
Ordinary Shares
General. Holders of Class A ordinary shares and Class B ordinary shares have the same rights except for voting and conversion rights. All of our outstanding ordinary shares are fully paid and non-assessable. Certificates representing the ordinary shares are issued in registered form. Our shareholders who are non-residents of the Cayman Islands may freely hold and transfer their ordinary shares.
Dividends. The holders of our ordinary shares are entitled to such dividends as may be declared by our board of directors, provided that dividends may be declared and paid out of funds legally available therefor, namely, out of either profit, our share premium account or any other fund or account which can be authorized for this purpose in accordance with the Companies Act. Holders of Class A ordinary shares and Class B ordinary shares will be entitled to the same amount of dividends, if declared.
Voting Rights. In respect of all matters subject to a shareholders’ vote, each Class A ordinary share is entitled to one vote, and each Class B ordinary share is entitled to ten votes, voting together as one class. Voting at any meeting of shareholders is by show of hands unless a poll is demanded. A poll may be demanded by the chairman of such meeting or any shareholder present in person or by proxy.
A quorum required for a meeting of shareholders consists of two shareholders who hold at least 50% of all voting power of our share capital in issue at the meeting present in person or by proxy or, if a corporation or other non-natural person, by its duly authorized representative. Shareholders’ meetings may be held annually. Each general meeting, other than an annual general meeting, shall be an extraordinary general meeting. Extraordinary general meetings may be called by a majority of our board of directors or our chairman or upon a requisition of shareholders holding at the date of deposit of the requisition not less than 1/3 of the aggregate voting power of our company. Advance notice of at least ten calendar days is required for the convening of our annual general meeting and other general meetings.
An ordinary resolution to be passed at a meeting by the shareholders requires the affirmative vote of a simple majority of the votes attaching to the ordinary shares cast at a meeting, while a special resolution requires the affirmative vote of no less than 2/3 of the votes cast attaching to the outstanding ordinary shares at a meeting. A special resolution will be required for important matters such as a change of name or making changes to our fifth amended and restated memorandum and articles of association.
136
Conversion. Each Class B ordinary share is convertible into one Class A ordinary share at any time by the holder thereof. Class A ordinary shares are not convertible into Class B ordinary shares under any circumstances. Upon any transfer of Class B ordinary shares by a holder to any person or entity which is not an affiliate of such holder, such Class B ordinary shares shall be automatically and immediately converted into the equivalent number of Class A ordinary shares.
Transfer of Ordinary Shares. Subject to the restrictions set out below and the provisions above in respect of Class B ordinary shares, any of our shareholders may transfer all or any of his or her ordinary shares by an instrument of transfer in the usual or common form or any other form approved by our board of directors.
Our board of directors may, in its absolute discretion, decline to register any transfer of any ordinary share which is not fully paid up or on which we have a lien. Our board of directors may also decline to register any transfer of any ordinary share unless:
| ● | the instrument of transfer is lodged with us, accompanied by the certificate for the ordinary shares to which it relates and such other evidence as our board of directors may reasonably require to show the right of the transferor to make the transfer; |
| ● | the instrument of transfer is in respect of only one class of ordinary shares; |
| ● | the instrument of transfer is properly stamped, if required; |
| ● | in the case of a transfer to joint holders, the number of joint holders to whom the ordinary share is to be transferred does not exceed four; and |
| ● | a fee of such maximum sum as the NASDAQ Global Market may determine to be payable or such lesser sum as our directors may from time to time require is paid to us in respect thereof. |
If our directors refuse to register a transfer they shall, within three months after the date on which the instrument of transfer was lodged, send to each of the transferor and the transferee notice of such refusal.
The registration of transfers may, after compliance with any notice required of the NASDAQ Global Market, be suspended and the register closed at such times and for such periods as our board of directors may from time to time determine, provided, however, that the registration of transfers shall not be suspended nor the register closed for more than thirty days in any year as our board may determine.
Liquidation. On a return of capital on winding up or otherwise (other than on conversion, redemption or purchase of ordinary shares), assets available for distribution among the holders of ordinary shares shall be distributed among the holders of the ordinary shares on a pro rata basis. If our assets available for distribution are insufficient to repay all of the paid-up capital, the assets will be distributed so that the losses are borne by our shareholders proportionately. Any distribution of assets or capital to a holder of a Class A ordinary share and a holder of a Class B ordinary share will be the same in any liquidation event.
Calls on Ordinary Shares and Forfeiture of Ordinary Shares. Our board of directors may from time to time make calls upon shareholders for any amounts unpaid on their ordinary shares in a notice served to such shareholders at least fourteen calendar days prior to the specified time of payment. The ordinary shares that have been called upon and remain unpaid are subject to forfeiture.
Repurchase and Redemption of Ordinary Shares. The Companies Act and our fifth amended and restated articles of association permit us to purchase our own shares. In accordance with our fifth amended and restated articles of association and provided that the necessary shareholders or board approval has been obtained, we may issue shares on terms that are subject to redemption, at our option or at the option of the holders of these shares, on such terms and in such manner, including out of capital, as may be determined by our board of directors.
Variations of Rights of Shares. All or any of the special rights attached to any class of shares may, subject to the provisions of the Companies Act, be varied with the written consent of the holders of three-fourths of the issued shares of that class or with the sanction of a special resolution passed at a general meeting of the holders of the shares of that class. The rights conferred upon the holders of the shares of any class issued shall not, unless otherwise expressly provided by the terms of issue of the shares of that class, be deemed to be varied by the creation or issue of further shares ranking pari passu with such existing class of shares.
137
Inspection of Books and Records. Holders of our ordinary shares have no general right under Cayman Islands law to inspect or obtain copies of our list of shareholders or our corporate records. However, we will provide our shareholders with annual audited financial statements. See “Item 10. Additional Information—H. Documents on Display.”
Issuance of Additional Shares. Our fifth amended and restated memorandum of association authorizes our board of directors to issue additional ordinary shares from time to time as our board of directors shall determine, to the extent of available authorized but unissued shares.
Our fifth amended and restated memorandum of association also authorizes our board of directors to establish from time to time one or more series of preferred shares and to determine, with respect to any series of preferred shares, the terms and rights of that series, including:
| ● | the designation of the series; |
| ● | the number of shares of the series; |
| ● | the dividend rights, dividend rates, voting rights; and |
| ● | the rights and terms of redemption and liquidation preferences. |
Our board of directors may issue preferred shares without action by our shareholders to the extent authorized but unissued. Issuance of these shares may dilute the voting power of holders of ordinary shares.
Anti-Takeover Provisions. Some provisions of our fifth amended and restated memorandum and articles of association may discourage, delay or prevent a change of control of our company or management that shareholders may consider favorable, including provisions that authorize our board of directors to issue preferred shares in one or more series and to designate the price, rights, preferences, privileges and restrictions of such preferred shares without any further vote or action by our shareholders.
Exempted Company. We are an exempted company with limited liability under the Companies Act. “Limited liability” means that the liability of each shareholder is limited to the amount unpaid by the shareholder on the shares of the company. The Companies Act distinguishes between ordinary resident companies and exempted companies. Any company that is registered in the Cayman Islands but conducts business mainly outside the Cayman Islands may apply to be registered as an exempted company. The requirements for an exempted company are essentially the same as for an ordinary company except that an exempted company:
| ● | does not have to file an annual return of its shareholders with the Registrar of Companies; |
| ● | is not required to open its register of members for inspection; |
| ● | does not have to hold an annual general meeting; |
| ● | may issue shares with no par value; |
| ● | may obtain an undertaking against the imposition of any future taxation (such undertakings are usually given for 20 years in the first instance); |
| ● | may register by way of continuation in another jurisdiction and be deregistered in the Cayman Islands; |
| ● | may apply to be registered as a special economic zone company; |
| ● | may register as a limited duration company; and |
| ● | may register as a segregated portfolio company. |
Our fifth amended and restated memorandum and articles of association do not provide provisions that are different from those that are applicable to an exempted company as set forth above, except that they do not permit us to issue shares with no par value.
138
| C. | Material Contracts |
Other than in the ordinary course of business and other than those described in “Item 4. Information on the Company” or elsewhere in this annual report, we have not entered into any material contract during the two years immediately preceding the date of this annual report.
| D. | Exchange Controls |
See “Item 4. Information on the Company—B. Business Overview—Government Regulations—Regulations on Foreign Exchange Registration of Overseas Investment by Mainland China Residents,” “Item 4. Information on the Company—B. Business Overview—Government Regulations—Regulations on Foreign Currency Exchange” and “Item 4. Information on the Company—B. Business Overview—Government Regulations—Regulations on Dividend Distribution.”
| E. | Taxation |
The following summary of Cayman Islands, mainland China and United States federal income tax considerations of an investment in our ADSs or ordinary shares is based upon laws and relevant interpretations thereof in effect as of the date of this annual report, all of which are subject to change or differing interpretation, possibly with retroactive effect. This summary does not deal with all possible tax considerations relating to an investment in our ADSs or ordinary shares, such as the tax considerations under other federal, state, local and other tax laws not addressed herein. To the extent that the discussion relates to matters of Cayman Islands tax law, it represents the opinion of Conyers Dill & Pearman, our Cayman Islands counsel. To the extent that the discussion relates to matters of tax laws of mainland China, it represents the opinion of Han Kun Law Offices, our PRC counsel.
Cayman Islands Taxation
The Cayman Islands currently levies no taxes on individuals or corporations based upon profits, income, gains or appreciation and there is no taxation in the nature of inheritance tax or estate duty. There are no other taxes levied by the Government of the Cayman Islands that are likely to be material to holders of ADSs or ordinary shares. The Cayman Islands is a party to double taxation treaty with the United Kingdom but otherwise is not party to any double tax treaties. There are no exchange control regulations or currency restrictions in the Cayman Islands.
Pursuant to Section 6 of the Tax Concessions Act (2011 Revision) of the Cayman Islands, we have obtained an undertaking from the Governor-in-Council:
| (i) | that no law which is enacted in the Cayman Islands imposing any tax to be levied on profits or income or gains or appreciation shall apply to us or our operations; and |
| (ii) | that the aforesaid tax or any tax in the nature of estate duty or inheritance tax shall not be payable on our shares, debentures or other obligations. |
The undertaking for us is for a period of twenty years from March 25, 2014.
139
Mainland China Taxation
Under the EIT Law, an enterprise established outside mainland China with “de facto management bodies” within mainland China is considered a “resident enterprise” for mainland China enterprise income tax purposes and is generally subject to a uniform 25% enterprise income tax rate on its worldwide income as well as tax reporting obligations. Under the Implementation Rules to the EIT Law, a “de facto management body” is defined as a body that has material and overall management and control over the manufacturing and business operations, personnel and human resources, finances and properties of an enterprise. In addition, Circular 82 issued by the SAT in April 2009, as amended in December 2017, specifies that certain offshore-incorporated enterprises controlled by mainland China enterprises or mainland China enterprise groups will be classified as mainland China resident enterprises if the following are located or resident in mainland China: senior management personnel and departments that are responsible for daily production, operation and management; financial and personnel decision making bodies; key properties, accounting books, company seal, minutes of board meetings and shareholders’ meetings; and half or more of the senior management or directors having voting rights. Further to Circular 82, the SAT issued the Bulletin 45, which took effect in September 2011 and amended respectively in 2015, 2016 and 2018, to provide more guidance on the implementation of Circular 82. Bulletin 45 provides for procedures and administration details of determination on mainland China resident enterprise status and administration on post-determination matters. We do not believe that Tarena International, Inc. is a mainland China resident enterprise. If the PRC tax authorities determine that Tarena International, Inc. is a mainland China resident enterprise for mainland China enterprise income tax purposes, a number of unfavorable mainland China tax consequences could follow. One example is that a 10% withholding tax would be imposed on dividends we pay to our non-mainland China enterprise shareholders and with respect to gains derived by our non-mainland China enterprise shareholders from transferring our shares or ADSs and potentially a 20% of withholding tax would be imposed on dividends we pay to our non-mainland China individual shareholders and with respect to gains derived by our non-mainland China individual shareholders from transferring our shares or ADSs.
Under the EIT Law and its implementation rules, dividends generated from retained earnings from a mainland China company and distributed to a foreign parent company are subject to a withholding tax rate of 10% unless the foreign parent’s jurisdiction of incorporation has a tax treaty with mainland China that provides for a preferential withholding arrangement. Pursuant to the Hong Kong Tax Treaty, which was promulgated on August 21, 2006, a company incorporated in Hong Kong, such as Tarena HK, will be subject to withholding income tax at a rate of 5% on dividends it receives from its subsidiary in mainland China if it holds a 25% or more interest in that particular subsidiary in mainland China, or 10% if it holds less than a 25% interest in that subsidiary. However, based on Circular 81, the 5% withholding tax rate does not automatically apply and certain requirements must be satisfied, including without limitation that (a) the Hong Kong enterprise must be the beneficial owner of the relevant dividends; and (b) the Hong Kong enterprise must directly hold at least 25% share ownership in the mainland China enterprise during the 12 consecutive months preceding its receipt of the dividends. However, a transaction or arrangement entered into for the primary purpose of enjoying a preferential tax treatment should not be a reason for the application of the preferential tax treatment under the Hong Kong Tax Treaty. If a taxpayer inappropriately is entitled to such preferential tax treatment, the competent tax authority has the power to make appropriate adjustments. According to the Circular 9, effective from April 1, 2018, when determining the applicant’s status of the “beneficial owner” regarding tax treatments in connection with dividends, interests or royalties in the tax treaties, several factors, including without limitation whether the applicant is obligated to pay more than 50% of his or her income in twelve months to residents in a third country or region, whether the business operated by the applicant constitutes the actual business activities, and whether the counterparty country or region to the tax treaties levies any tax or grants tax exemption on relevant incomes or levies tax at an extremely low rate, will be taken into account, and such determination will be analyzed according to the actual circumstances of the specific cases. Circular 9 further provides that applicants who intend to prove his or her status of the “beneficial owner” shall submit the relevant documents to the relevant tax authority according to Circular 60, which was replaced and repealed by Circular 35. Based on Circular 60, non-resident enterprises are not required to obtain preapproval from the relevant tax authority in order to enjoy the reduced withholding tax rate. Instead, non-resident enterprises and their withholding agents may, by self-assessment and on confirmation that the prescribed criteria to enjoy the tax treaty benefits are met, directly apply the reduced withholding tax rate, and file necessary forms and supporting documents when performing tax filings, which will be subject to post-tax filing examinations by the relevant tax authorities. Circular 35 sets forth similar rules with Circular 60 that non-resident enterprises and their withholding agents shall enjoy treaty benefit by means of “self-judgment of eligibility, declaration of entitlement, and retention of relevant materials for future reference.” However, if a competent tax authority finds out that it is necessary to apply the general anti-tax avoidance rules, it may start general investigation procedures for anti-tax avoidance and adopt corresponding measures for subsequent administration.
140
The State Administration of Tax issued the Notice on Promulgating the Administrative Measures for Special Tax Investigation Adjustments and Mutual Agreement Procedures, or Notice 6, on March 17, 2017. Notice 6 further regulates and strengthens the transfer pricing administration on outbound payments by a mainland China enterprise to its overseas related parties. In addition to emphasizing that outbound payments by a mainland China enterprise to its overseas related parties must comply with arm’s-length principles, Notice 6 specifies certain circumstances whereby such payments that do not comply with arm’s-length principles may be subject to the special tax adjustments by the tax authority, including payments to an overseas related party which does not undertake any function, bear any risk or has no substantial operation or activities, payments for services which do not enable the mainland China enterprise to obtain direct or indirect economic benefits, royalties paid to an overseas related party which only owns the legal rights of the intangible assets but has no contribution to the value of such intangible assets, royalties paid to an overseas related party for the transfer of the right to use of the intangible assets with no economic benefits, and royalties paid to an overseas related party for the incidental benefits generated from the listing activities. Although we believe all our related party transactions, including all payments by our mainland China subsidiaries and consolidated affiliated entities to our non-mainland China entities, are made on an arm’s-length basis and our estimates are reasonable, the ultimate decisions by the relevant tax authorities may differ from the amounts recorded in our financial statements and may materially affect our financial results in the period or periods for which such determination is made.
It is unclear whether, if we are considered a mainland China resident enterprise, holders of our shares or ADSs would be able to claim the benefit of income tax treaties or agreements entered into between China and other countries or areas. See “Item 3. Key Information—D. Risk Factors—Risks Related to Doing Business in China—We are affected by the PRC Enterprise Income Tax Law, and we may be classified as a mainland China ‘resident enterprise’ for mainland China enterprise income tax purposes. Such classification would likely result in unfavorable tax consequences to us and our non-mainland China shareholders and have a material adverse effect on our results of operations and the value of your investment.”
The SAT issued a Circular 59 together with the MOF in April 2009 and a Circular 698 in December 2009. Both Circular 59 and Circular 698 became effective retroactively as of January 1, 2008. By promulgating and implementing these two circulars, the PRC tax authorities have enhanced their scrutiny over the direct or indirect transfer of equity interests in a mainland China resident enterprise by a non-resident enterprise. On February 3, 2015, the SAT issued a Public Notice 2015 No.7, or Public Notice 7, to supersede the existing tax rules in relation to the Indirect Transfer as set forth in Circular 698. Under Public Notice 7, where a non-resident enterprise conducts an “indirect transfer” by transferring the equity interests in a mainland China “resident enterprise” or other taxable assets indirectly by disposing of the equity interests in an overseas holding company, the non-resident enterprise, being the transferor, may be subject to mainland China enterprise income tax, if the indirect transfer is considered to be an abusive use of company structure without reasonable commercial purposes. In addition, Public Notice 7 provides clear criteria on how to assess reasonable commercial purposes and introduces safe harbor scenarios applicable to internal group restructurings. However, it also brings challenges to both the foreign transferor and transferee of the Indirect Transfer as they have to make self-assessment on whether the transaction should be subject to mainland China tax and to file or withhold the mainland China tax accordingly. In October 2017, the SAT promulgated the Announcement of the State Administration of Taxation on Matters Concerning Withholding of Income Tax of Non-resident Enterprises at Source, or SAT Circular 37, amended in June 2018, which provides certain changes to the current withholding regime, repeals and replaces all other provisions under Circular 698 and amends certain provisions in Public Notice 7. For example, SAT Circular 37 requires that the transferor shall declare to the competent tax authority for payment of tax within seven days after the tax payment obligation comes into being if the withholding agent fails to withhold the tax due or withhold the tax due in full. However, according to SAT Circular 37, if the withholding agent fails to withhold and remit the income tax payable, or is unable to perform its obligation in this regard, as long as the non-resident enterprise that earns the income voluntarily declares and pays the tax payable before the tax authority orders it to do so within required time limits, it shall be deemed that such enterprise has paid the tax in time. There is little guidance and practical experience as to the application of Public Notice 7 or SAT Circular 37. Where non-resident investors were involved in our private equity financing, if such transactions were determined by the tax authorities to lack reasonable commercial purpose, we and our non-resident investors may become at risk of being taxed under Public Notice 7 or SAT Circular 37 and may be required to expend valuable resources to comply with Public Notice 7 or SAT Circular 37 or to establish that we should not be taxed under Public Notice 7 or SAT Circular 37. The PRC tax authorities have the discretion under SAT Circular 59, Public Notice 7 or SAT Circular 37 to make adjustments to the taxable capital gains based on the difference between the fair value of the equity interests transferred and the cost of investment. See “Item 3. Key Information—D. Risk Factors—Risks Related to Doing Business in China—We face uncertainty regarding the mainland China tax reporting obligations and consequences for certain indirect transfers of our operating company’s equity interests. Enhanced scrutiny over acquisition transactions by the PRC tax authorities may have a negative impact on potential acquisitions we may pursue in the future.”
141
United States Federal Income Taxation
The following discussion is a summary of U.S. federal income tax considerations generally applicable to the ownership and disposition of our ADSs or Class A ordinary shares by a U.S. Holder (as defined below) that holds our ADSs or Class A ordinary shares as “capital assets” (generally, property held for investment) under the U.S. Internal Revenue Code of 1986, as amended (the “Code”). This discussion is based upon existing U.S. federal income tax law, which is subject to differing interpretations or change, possibly with retroactive effect, and there can be no assurance that the Internal Revenue Service (the “IRS”) or a court will not take a contrary position. This discussion, moreover, does not address the U.S. federal estate, gift and alternative minimum tax considerations; the Medicare tax on certain net investment income; or any state, local and non-U.S. tax considerations relating to the ownership or disposition of our ADSs or Class A ordinary shares. The following summary does not address all aspects of U.S. federal income taxation that may be important to particular investors in light of their individual circumstances or to persons in special tax situations such as:
| ● | banks and other financial institutions; |
| ● | insurance companies; |
| ● | pension plans; |
| ● | cooperatives; |
| ● | regulated investment companies; |
| ● | real estate investment trusts; |
| ● | broker-dealers; |
| ● | traders that elect to use a mark-to-market method of accounting; |
| ● | certain former U.S. citizens or long-term residents; |
| ● | tax-exempt entities (including private foundations); |
| ● | holders who acquire their ADSs or Class A ordinary shares pursuant to any employee share option or otherwise as compensation; |
| ● | investors that will hold their ADSs or Class A ordinary shares as part of a straddle, hedge, conversion, constructive sale or other integrated transaction for U.S. federal income tax purposes; |
| ● | investors that have a functional currency other than the U.S. dollar; |
| ● | persons that actually or constructively own 10% or more of the total combined voting power or value of our stock; or |
| ● | partnerships or other entities taxable as partnerships for U.S. federal income tax purposes, or persons holding ADSs or Class A ordinary shares through such entities, all of whom may be subject to tax rules that differ significantly from those discussed below. |
Each U.S. Holder is urged to consult its tax advisor regarding the application of U.S. federal taxation to its particular circumstances, and the state, local, non-U.S. and other tax considerations of the ownership and disposition of our ADSs or Class A ordinary shares.
General
For purposes of this discussion, a “U.S. Holder” is a beneficial owner of our ADSs or Class A ordinary shares that is, for U.S. federal income tax purposes:
| ● | an individual who is a citizen or resident of the United States; |
142
| ● | a corporation (or other entity subject to tax as a corporation for U.S. federal income tax purposes) created in or organized under the laws of the United States or any state thereof or the District of Columbia; |
| ● | an estate the income of which is includible in gross income for U.S. federal income tax purposes regardless of its source; or |
| ● | a trust (A) the administration of which is subject to the primary supervision of a U.S. court and which has one or more U.S. persons who have the authority to control all substantial decisions of the trust or (B) that has otherwise validly elected to be treated as a U.S. person under the Code. |
If a partnership (or other entity treated as a partnership for U.S. federal income tax purposes) is a beneficial owner of our ADSs or Class A ordinary shares, the tax treatment of a partner in the partnership will generally depend upon the status of the partner and the activities of the partnership. Partnerships holding our ADSs or Class A ordinary shares and their partners are urged to consult their tax advisors regarding an investment in our ADSs or Class A ordinary shares.
The discussion below assumes that the representations contained in the deposit agreement and any related agreement are true and that the obligations in such agreements will be complied with in accordance with their terms. Accordingly for U.S. federal income tax purposes, it is generally expected that a U.S. Holder of ADSs will be treated as the beneficial owner of the underlying Class A ordinary shares represented by our ADSs, and therefore deposits or withdrawals of Class A ordinary shares for ADSs will generally not be subject to U.S. federal income tax.
Passive Foreign Investment Company Considerations
A non-U.S. corporation, such as our company, will be classified as a PFIC for U.S. federal income tax purposes for any taxable year, if either (i) 75% or more of its gross income for such year consists of certain types of “passive” income or (ii) 50% or more of the value of its assets (generally based on an average of the quarterly values of the assets) during such year is attributable to assets that produce or are held for the production of passive income (the “asset test”). A separate determination must be made after the close of each taxable year as to whether a non-United States corporation is a PFIC for that year. Passive income generally includes dividends, interest, royalties, rents, annuities, net gains from the sale or exchange of property producing such income and net foreign currency gains. For this purpose, cash and assets readily convertible into cash are categorized as passive assets and the company’s unbooked intangibles associated with active business activity are taken into account as nonpassive assets.
In addition, a non-U.S. corporation will be treated as owning its proportionate share of the assets and earning its proportionate share of the income of any other corporation in which it owns, directly or indirectly, 25% or more (by value) of the stock. Although the law in this regard is not entirely clear, we treat the VIEs as being owned by us for U.S. federal income tax purposes because we control the management decisions and are entitled to substantially all of the economic benefits associated with this entity. As a result, we consolidate the entity’s results of operations in our consolidated U.S. GAAP financial statements. If it were determined, however, that we are not the owner of the VIEs for U.S. federal income tax purposes, we may be treated as a PFIC for the current taxable year and any subsequent taxable year.
Based on the market price of our ADSs and outstanding Class A ordinary shares, the value of our assets and the composition of our assets and income, we do not believe that we were a PFIC for our taxable year ended December 31, 2022, and we do not expect to be classified as a PFIC in the current taxable year or the foreseeable future.
While we do not expect to become a PFIC in the current or future taxable years, the determination of whether we will be or become a PFIC will depend upon the composition of our income and assets and the value of our assets from time to time, including, in particular the value of our unbooked intangibles (which may depend upon the market value of our ADSs or Class A ordinary shares from time to time, which may be volatile). It is also possible that the IRS may challenge our classification or valuation of our unbooked intangibles or determine that such assets should not be included in the determination of whether we are classified as a PFIC, which may result in our company being, or becoming classified as, a PFIC for the current or one or more future taxable years. Recent declines in the market price of our ADSs increased our risk of becoming a PFIC. The market price of our ADSs may continue to fluctuate considerably and, consequently, we cannot assure you of our PFIC status for any taxable year.
143
The determination of whether we will be or become a PFIC may also depend, in part, on how, and how quickly, we use our liquid assets. Under circumstances where we determine not to deploy significant amounts of cash for active purposes, our risk of being classified as a PFIC may substantially increase. Because there are uncertainties in the application of the relevant rules, and because PFIC status is a fact-intensive determination made on an annual basis, there can be no assurance that we will not be a PFIC for the current or any future taxable year. If we were classified as a PFIC for any year during which a U.S. Holder held our ADSs or Class A ordinary shares, we generally would continue to be treated as a PFIC for all succeeding years during which such U.S. Holder held our ADSs or Class A ordinary shares.
The discussion below under “Item 10. Additional Information—E. Taxation—United States Federal Income Taxation—Dividends” and “Item 10. Additional Information—E. Taxation—United States Federal Income Taxation—Sale or Other Disposition” is written on the basis that we will not be classified as a PFIC for U.S. federal income tax purposes. The U.S. federal income tax rules that apply if we are classified as a PFIC for the current taxable year or any subsequent taxable year are generally discussed below under “Item 10. Additional Information—E. Taxation—United States Federal Income Taxation—Passive Foreign Investment Company Rules.”
Dividends
Subject to the discussion below under “Item 10. Additional Information—E. Taxation—United States Federal Income Taxation—Passive Foreign Investment Company Rules,” any cash distributions (including the amount of any mainland China tax withheld) paid on the ADSs or Class A ordinary shares out of our current or accumulated earnings and profits, as determined under U.S. federal income tax principles, will generally be includible in the gross income of a U.S. Holder as dividend income on the day actually or constructively received by the U.S. Holder, in the case of Class A ordinary shares, or by the depositary, in the case of ADSs. Because we do not intend to determine our earnings and profits on the basis of U.S. federal income tax principles, any distribution we pay will generally be treated as a “dividend” for U.S. federal income tax purposes. Dividends received on the ADSs or Class A ordinary shares will not be eligible for the dividends received deduction allowed to corporations in respect of dividends received from U.S. corporations.
Individuals and other non-corporate U.S. Holders will be subject to tax at the lower capital gains tax rate applicable to “qualified dividend income,” provided that certain conditions are satisfied, including that (1) the ADSs or Class A ordinary shares on which the dividends are paid are readily tradable on an established securities market in the United States, or, in the event that we are deemed to be a mainland China resident enterprise under the PRC tax law, we are eligible for the benefit of the United States-mainland China income tax treaty (the “Treaty”), (2) we are neither a PFIC nor treated as such with respect to a U.S. Holder (as discussed below) for the taxable year in which the dividend is paid or the preceding taxable year, (3) certain holding period requirements are met, and (4) such non-corporate U.S. Holders are not under an obligation to make related payments with respect to positions in substantially similar or related property. For this purpose, ADSs listed on the Nasdaq Global Select Market will generally be considered to be readily tradable on an established securities market in the United States, and the ADSs are expected to be readily tradable for so long as they continue to be listed on the Nasdaq, although there can be no assurance in this regard. However, as mentioned above, on December 10, 2021, we received a written notification from Nasdaq advising us that we were not in compliance with certain continued listing requirements but we have regained compliance since January 6, 2022. See "Item 3. Key Information—D. Risk Factors—Risks Related to Our ADSs." If our ADSs are delisted from the Nasdaq and are not otherwise readily tradable on an established securities market in the United States, dividends received on our ADSs would generally not be eligible to be taxed as dividend income from a qualified foreign corporation. Each U.S. Holder should consult its tax advisors regarding the availability of the lower rate for dividends paid with respect to the ADSs or Class A ordinary shares.
In the event that we are deemed to be a mainland China resident enterprise under the PRC Enterprise Income Tax Law (see “Item 4. Information on the Company—B. Business Overview—Government Regulations—Regulation on Tax—PRC Enterprise Income Tax Law”), we may be eligible for the benefits of the Treaty. If we are eligible for such benefits, dividends we pay on our Class A ordinary shares, regardless of whether such shares are represented by the ADSs, and regardless of whether our ADSs are readily tradable on an established securities market in the United States, would be eligible for the reduced rates of taxation applicable to qualified dividend income, as described in the preceding paragraph.
144
For U.S. foreign tax credit purposes, dividends paid on the ADSs or Class A ordinary shares generally will be treated as income from foreign sources and generally will constitute passive category income. If mainland China withholding taxes apply to dividends paid to a U.S. Holder with respect to the ADSs or Class A ordinary shares, such holder may be able to obtain a reduced rate of mainland China withholding taxes under the Treaty if certain requirements are met. In addition, subject to certain conditions and limitations, mainland Chinawithholding taxes on dividends that are non-refundable under the income tax treaty between the United States and the PRC may be treated as foreign taxes eligible for credit against a U.S. Holder’s U.S. federal income tax liability. If a U.S. Holder does not elect to claim a foreign tax credit, such holder may instead claim a deduction for U.S. federal income tax purposes in respect of such withholding, but only for a year in which such holder elects to do so for all creditable foreign income taxes. Each U.S. Holder should consult its tax advisors regarding the creditability of any mainland China tax.
Sale or Other Disposition
Subject to the discussion below under “Item 10. Additional Information—E. Taxation—United States Federal Income Taxation—Passive Foreign Investment Company Rules,” a U.S. Holder will generally recognize gain or loss upon the sale or other disposition of our ADSs or Class A ordinary shares in an amount equal to the difference between the amount realized upon the disposition and the holder’s adjusted tax basis in such ADSs or Class A ordinary shares. The gain or loss will generally be capital gain or loss. Individuals and other non-corporate U.S. Holders who have held the ADS or Class A ordinary shares for more than one year will generally be eligible for reduced tax rates. The deductibility of a capital loss may be subject to limitations. Any such gain or loss that the U.S. Holder recognizes will generally be treated as U.S. source income or loss for foreign tax credit limitation purposes, which will generally limit the availability of foreign tax credits.
As described in “Item 10. Additional Information—E. Taxation—Mainland China Taxation,” if we are deemed to be a mainland China resident enterprise under the EIT Law, gains from the disposition of the ADSs or Class A ordinary shares may be subject to mainland China income tax and will generally be U.S.-source, which may limit the ability to receive a foreign tax credit. If a U.S. Holder is eligible for the benefits of the Treaty, such holder may be able to elect to treat such gain as mainland China-source income under the Treaty. Pursuant to recently issued U.S. Treasury regulations, however, if a U.S. Holder is not eligible for the benefits of the Treaty or does not elect to apply the Treaty, then such holder may not be able to claim a foreign tax credit arising from any mainland China tax imposed on the disposition of the ADSs or Class A ordinary shares. The rules regarding foreign tax credits and deduction of foreign taxes are complex. U.S. Holders should consult their tax advisors regarding the availability of a foreign tax credit or deduction in light of their particular circumstances, including their eligibility for benefits under the Treaty, and the potential impact of the recently issued U.S. Treasury regulations.
Passive Foreign Investment Company Rules
If we are classified as a PFIC for any taxable year during which a U.S. Holder holds our ADSs or Class A ordinary shares, and unless the U.S. Holder makes a mark-to-market election (as described below), the U.S. Holder will generally be subject to special tax rules on (i) any excess distribution that we make to the U.S. Holder (which generally means any distribution paid during a taxable year to a U.S. Holder that is greater than 125% of the average annual distributions paid in the three preceding taxable years or, if shorter, the U.S. Holder’s holding period for the ADSs or Class A ordinary shares), and (ii) any gain realized on the sale or other disposition of ADSs or Class A ordinary shares. Under the PFIC rules:
| ● | such excess distribution and/or gain will be allocated ratably over the U.S. Holder’s holding period for the ADSs or Class A ordinary shares; |
| ● | such amount allocated to the current taxable year and any taxable years in the U.S. Holder’s holding period prior to the first taxable year in which we are classified as a PFIC (each, a “pre-PFIC year”), will be taxable as ordinary income; |
| ● | such amount allocated to each prior taxable year, other than a pre-PFIC year, will be subject to tax at the highest tax rate in effect for individuals or corporations, as appropriate, for that year; and |
| ● | will be increased by an additional tax equal to interest on the resulting tax deemed deferred with respect to each such other taxable year. |
If we are a PFIC for any taxable year during which a U.S. Holder holds our ADSs or Class A ordinary shares and any of our subsidiaries, the VIEs or any of the subsidiaries of the VIEs is also a PFIC, such U.S. Holder would be treated as owning a proportionate amount (by value) of the shares of the lower-tier PFIC for purposes of the application of these rules. U.S. Holders are urged to consult their tax advisors regarding the application of the PFIC rules to any of our subsidiaries, the VIEs or any of the subsidiaries of the VIEs.
145
As an alternative to the foregoing rules, a U.S. Holder of “marketable stock” (as defined below) in a PFIC may make a mark-to-market election with respect to such stock. If a U.S. Holder makes this election with respect to the ADSs, the holder will generally (i) include as ordinary income for each taxable year that we are a PFIC the excess, if any, of the fair market value of ADSs held at the end of the taxable year over the adjusted tax basis of such ADSs and (ii) deduct as an ordinary loss in each such taxable year the excess, if any, of the adjusted tax basis of the ADSs over the fair market value of such ADSs held at the end of the taxable year, but such deduction will only be allowed to the extent of the amount previously included in income as a result of the mark-to-market election. The U.S. Holder’s adjusted tax basis in the ADSs would be adjusted to reflect any income or loss resulting from the mark-to-market election. If a U.S. Holder makes a mark-to-market election in respect of the ADSs and we cease to be classified as a PFIC, the holder will not be required to take into account the gain or loss described above during any period that we are not classified as a PFIC. However, as mentioned above, on December 10, 2021, we received a written notification from Nasdaq advising us that we were not in compliance with certain continued listing requirements but we have regained compliance since January 6, 2022. See "Item 3. Key Information—D. Risk Factors—Risks Related to Our ADSs." If our ADSs are delisted from the Nasdaq and are not otherwise listed on a qualified exchange or other market, as described above, our ADSs would not be treated as "marketable stock" for these purposes and a U.S. Holder would not be eligible to make a mark-to-market election with respect to our ADSs. If a U.S. Holder makes a mark-to-market election, any gain such U.S. Holder recognizes upon the sale or other disposition of our ADSs in a year when we are a PFIC will be treated as ordinary income and any loss will be treated as ordinary loss, but such loss will only be treated as ordinary loss to the extent of the net amount previously included in income as a result of the mark-to-market election.
The mark-to-market election is available only for “marketable stock,” which is stock that is regularly traded on a qualified exchange or other market, as defined in applicable United States Treasury regulations. We expect that our ADSs will continue to be listed on the NASDAQ Global Select Market, which is a qualified exchange for these purposes, and, consequently, assuming that our ADSs are regularly traded, it is expected that the mark-to-market election would be available to a U.S. Holder of our ADSs if were we to become a PFIC, but no assurances are given in this regard.
Because, as a technical matter, a mark-to-market election cannot be made for any lower-tier PFICs that we may own, a U.S. Holder may continue to be subject to the PFIC rules with respect to such U.S. Holder’s indirect interest in any investments held by us that are treated as an equity interest in a PFIC for U.S. federal income tax purposes.
We do not intend to provide information necessary for U.S. Holders to make qualified electing fund elections which, if available, would result in tax treatment different from (and generally less adverse than) the general tax treatment for PFICs described above.
If a U.S. Holder owns our ADSs or Class A ordinary shares during any taxable year that we are a PFIC, the holder must generally file an annual report containing such information as the United States Treasury Department may require. Each U.S. Holder should consult its tax advisors regarding the U.S. federal income tax consequences of owning and disposing of our ADSs or Class A ordinary shares if we are or become a PFIC.
| F. | Dividends and Paying Agents |
Not Applicable.
| G. | Statement by Experts |
Not Applicable.
| H. | Documents on Display |
We previously filed with the SEC our registration statement on Form F-1 (Registration No. 333-194191), as amended, including the prospectus contained therein, to register our Class A ordinary shares in relation to our initial public offering. We have also filed with the SEC a related registration statement on F-6 (Registration No. 333-194662) to register the ADSs.
146
We are subject to the periodic reporting and other informational requirements of the Securities Exchange Act of 1934, as amended, or the Exchange Act. Under the Exchange Act, we are required to file reports and other information with the SEC. Specifically, we are required to file annually a Form 20-F within four months after the end of each fiscal year, which is December 31. Copies of reports and other information, when so filed, may be inspected without charge and may be obtained at prescribed rates at the public reference facilities maintained by the Securities and Exchange Commission at 100 F Street, N.E., Room 1580, Washington, D.C. 20549. The public may obtain information regarding the Washington, D.C. Public Reference Room by calling the Commission at 1-800-SEC-0330. The SEC also maintains a website at www.sec.gov that contains reports, proxy and information statements, and other information regarding registrants that make electronic filings with the SEC using its EDGAR system. As a foreign private issuer, we are exempt from the rules under the Exchange Act prescribing the furnishing and content of quarterly reports and proxy statements, and officers, directors and principal shareholders are exempt from the reporting and short-swing profit recovery provisions contained in Section 16 of the Exchange Act.
We will furnish Citibank, N.A., the depositary of our ADSs, all notices of shareholders’ meetings and other reports and communications that are made generally available to our shareholders. The depositary will make such notices, reports and communications available to holders of ADSs and, upon our request, will mail to all record holders of ADSs the information contained in any notice of a shareholders’ meeting received by the depositary from us.
In accordance with NASDAQ Stock Market Rules 5250(d), we will post this annual report on Form 20-F on our website at http://ir.tedu.cn.
| I. | Subsidiary Information |
Not applicable.
ITEM 11.QUANTITATIVE AND QUALITATIVE DISCLOSURES ABOUT MARKET RISK
Foreign Exchange Risk
Substantially all of our net revenues, costs and expenses are denominated in Renminbi. The Renminbi is not freely convertible into foreign currencies for capital account transactions. Our exposure to foreign exchange risk primarily relates to the U.S. dollar proceeds of the offerings of our equity securities. We had a net foreign exchange loss of RMB1.0 million (US$0.1 million) in 2022.
The value of the Renminbi against the U.S. dollar and other currencies is affected by, among other things, changes in China’s political and economic conditions and China’s foreign exchange policies. In 2005, the PRC government changed its decade-old policy of pegging the value of the RMB to the U.S. dollar, and the Renminbi appreciated more than 20% against the U.S. dollar over the following three years. Since June 2010, the RMB has fluctuated against the U.S. dollar, at times significantly and unpredictably. In August 2015, the People’s Bank of China changed the way it calculates the mid-point price of Renminbi against the U.S. dollar, requiring the market-makers who submit for reference rates to consider the previous day’s closing spot rate, foreign-exchange demand and supply as well as changes in major currency rates. On November 30, 2015, the Executive Board of the International Monetary Fund (IMF) completed the regular five-year review of the basket of currencies that make up the Special Drawing Right, or the SDR, and decided that with effect from October 1, 2016, Renminbi is determined to be a freely usable currency and will be included in the SDR basket as a fifth currency, along with the U.S. dollar, the Euro, the Japanese yen and the British pound. The value of the RMB against the U.S. dollar has been volatile over the past few years. From mid 2020 to early 2022, the RMB appreciated significantly due to the influx of foreign capital into the Chinese market. During 2022, however, the RMB depreciated significantly amid the contrast monetary policy measures between China and the United States. Over the past few months, the RMB has been on an appreciation trend as China reopened near the end of 2022 and the market feels greater optimism over prospects for a domestic economic recovery. With the development of the foreign exchange market and progress towards interest rate liberalization and Renminbi internationalization, the PRC government may in the future announce further changes to the exchange rate system and we cannot assure you that the Renminbi will not appreciate or depreciate significantly in value against the U.S. dollar in the future. It is difficult to predict how market forces or PRC or U.S. government policy may impact the exchange rate between the RMB and the U.S. dollar in the future.
To the extent that we need to convert the U.S. dollars we received from our equity offerings into Renminbi to fund our operations, acquisitions, or for other uses within mainland China, appreciation of the Renminbi against the U.S. dollar would have an adverse effect on the Renminbi amount we receive from the conversion. To the extent that we seek to convert Renminbi into U.S. dollars, depreciation of the Renminbi against the U.S. dollar would have an adverse effect on the U.S. dollar amount we receive from the conversion. On the other hand, a decline in the value of the Renminbi against the U.S. dollar could reduce the value of your investment in the company and the dividends that we may pay in the future, if any, all of which may have a material adverse effect on the prices of our ADS.
147
A hypothetical 10% decrease in the exchange rate of the U.S. dollar against the RMB would have resulted in an increase of RMB50.1 million in the value of our U.S. dollar-denominated financial assets at December 31, 2022.
Interest Rate Risk
Our exposure to interest rate risk primarily relates to interest income generated by excess cash invested in demand deposits with original maturities of one months to five years. Interest-earning instruments carry a degree of interest rate risk. We have not used any significant derivative financial instruments to manage our interest rate risk exposure. We have not been exposed, nor do we anticipate being exposed to, material risks due to changes in interest rates. However, our future interest income may be different from expectations due to changes in market interest rates.
ITEM 12.DESCRIPTION OF SECURITIES OTHER THAN EQUITY SECURITIES
| A. | Debt Securities |
Not applicable.
| B. | Warrants and Rights |
Not applicable.
| C. | Other Securities |
Not applicable.
| D. | American Depositary Shares |
Fees and Charges Our ADS holders May Have to Pay
Holders of our ADSs will be required to pay the following service fees to the depositary bank:
Service |
| Fees |
|
Issuance of ADSs | Up to U.S. 5¢ per ADS issued | ||
Cancellation of ADSs | Up to U.S. 5¢ per ADS canceled | ||
Distribution of cash dividends or other cash distributions | Up to U.S. 5¢ per ADS held | ||
Distribution of ADSs pursuant to stock dividends, free stock distributions or exercise of rights | Up to U.S. 5¢ per ADS held | ||
Distribution of securities other than ADSs or rights to purchase additional ADSs | Up to U.S. 5¢ per ADS held | ||
Depositary Services | Up to U.S. 5¢ per ADS held on the applicable record date(s) established by the depositary bank |
Holders of our ADSs will also be responsible to pay certain fees and expenses incurred by the depositary bank and certain taxes and governmental charges such as:
| ● | fees for the transfer and registration of ordinary shares charged by the registrar and transfer agent for the ordinary shares in the Cayman Islands (i.e., upon deposit and withdrawal of ordinary shares); |
| ● | expenses incurred for converting foreign currency into U.S. dollars; |
| ● | expenses for cable, telex and fax transmissions and for delivery of securities; |
| ● | taxes and duties upon the transfer of securities (i.e., when ordinary shares are deposited or withdrawn from deposit); and |
| ● | fees and expenses incurred in connection with the delivery or servicing of ordinary shares on deposit. |
148
Depositary fees payable upon the issuance and cancellation of ADSs are typically paid to the depositary bank by the brokers (on behalf of their clients) receiving the newly issued ADSs from the depositary bank and by the brokers (on behalf of their clients) delivering the ADSs to the depositary bank for cancellation. The brokers in turn charge these fees to their clients. Depositary fees payable in connection with distributions of cash or securities to ADS holders and the depositary services fee are charged by the depositary bank to the holders of record of ADSs as of the applicable ADS record date.
The depositary fees payable for cash distributions are generally deducted from the cash being distributed. In the case of distributions other than cash (i.e., stock dividend, rights), the depositary bank charges the applicable fee to the ADS record date holders concurrent with the distribution. In the case of ADSs registered in the name of the investor (whether certificated or uncertificated in direct registration), the depositary bank sends invoices to the applicable record date ADS holders. In the case of ADSs held in brokerage and custodian accounts (via DTC), the depositary bank generally collects its fees through the systems provided by DTC (whose nominee is the registered holder of the ADSs held in DTC) from the brokers and custodians holding ADSs in their DTC accounts. The brokers and custodians who hold their clients’ ADSs in DTC accounts in turn charge their clients’ accounts the amount of the fees paid to the depositary banks.
In the event of refusal to pay the depositary fees, the depositary bank may, under the terms of the deposit agreement, refuse the requested service until payment is received or may set off the amount of the depositary fees from any distribution to be made to the ADS holder.
The fees and charges holders of our ADSs may be required to pay may vary over time and may be changed by us and by the depositary bank.
Fees and Other Payments Made by the Depositary to Us
The depositary has agreed to reimburse us for certain expenses we incur that are related to establishment and maintenance of the ADS program upon such terms and conditions as we and the depositary may agree from time to time. In 2022, we received US$266,169 from the depository for expenses incurred in connection with the establishment and maintenance of the ADS program.
PART II.
ITEM 13.DEFAULTS, DIVIDEND ARREARAGES AND DELINQUENCIES
None.
ITEM 14.MATERIAL MODIFICATIONS TO THE RIGHTS OF SECURITY HOLDERS AND USE OF PROCEEDS
Material Modifications to the Rights of Security Holders
None.
149
ITEM 15.CONTROLS AND PROCEDURES
Evaluation of Disclosure Controls and Procedures
As of the end of the period covered by this annual report, our management, with the participation of our chief executive officer and chief financial officer, has performed an evaluation of the effectiveness of our disclosure controls and procedures within the meaning of Rules 13a-15(e) and 15d-15(e) of the Exchange Act.
Based upon this evaluation, our management concluded that, as of December 31, 2022, our disclosure controls and procedures were effective in ensuring that the information required to be disclosed by us in the reports that we file or submit under the Exchange Act is recorded, processed, summarized and reported, within the time periods specified in the SEC’s rules and forms, and that the information required to be disclosed by us in the reports that we file or submit under the Exchange Act is accumulated and communicated to our management, including our chief executive officer and chief financial officer, as appropriate, to allow timely decisions regarding required disclosure.
Management’s Annual Report on Internal Control over Financial Reporting
Our management is responsible for establishing and maintaining adequate internal control over financial reporting as defined in Rules 13a-15(f) and 15d-15(f) under the Exchange Act. Internal control over financial reporting is a process designed to provide reasonable assurance regarding the reliability of financial reporting and the preparation of consolidated financial statements in accordance with U.S. GAAP and includes those policies and procedures that (i) pertain to the maintenance of records that, in reasonable detail, accurately and fairly reflect the transactions and dispositions of a company’s assets, (ii) provide reasonable assurance that transactions are recorded as necessary to permit preparation of consolidated financial statements in accordance with generally accepted accounting principles, and that a company’s receipts and expenditures are being made only in accordance with authorizations of a company’s management and directors, and (iii) provide reasonable assurance regarding prevention or timely detection of unauthorized acquisition, use, or disposition of a company’s assets that could have a material effect on the consolidated financial statements.
Our management, with the participation of our chief executive officer and chief financial officer, conducted an evaluation of the effectiveness of our company’s internal control over financial reporting as of December 31, 2019, based on criteria established in Internal Control—Integrated Framework issued by the Committee of Sponsoring Organizations of the Treadway Commission (COSO 2013 Framework). Based on this evaluation, we noted several deficiencies that we believe to be material weaknesses as of December 31, 2019. As a result of the above material weaknesses, management has concluded that our internal control over financial reporting was ineffective as of December 31, 2019.
During 2020, we have undertaken the remedial steps to address the material weaknesses in our internal control over financial reporting. Our management, with the participation of our chief executive officer and chief financial officer, conducted an evaluation of the effectiveness of our company’s internal control over financial reporting as of December 31, 2020, 2021 and 2022, based on criteria established in Internal Control—Integrated Framework issued by the Committee of Sponsoring Organizations of the Treadway Commission (COSO 2013 Framework). Based on this evaluation, we did not note or identify any deficiencies that we believe to be material weaknesses as of December 31, 2020, 2021 and 2022. Based on this evaluation, our management has concluded that our internal control over financial reporting was effective as of December 31, 2022.
Because of its inherent limitations, internal control over financial reporting may not prevent or detect misstatements. In addition, projections of any evaluation of effectiveness of our internal control over financial reporting to future periods are subject to the risk that controls may become inadequate because of changes in conditions, or that the degree of compliance with the policies and procedures may deteriorate. See “Item 3. Key Information—D. Risk Factors—Risks Related to Our Audit Committee Investigation, Restatement of Our Consolidated Financial Statements, Internal Controls and Related Matters.”
Changes in Internal Control over Financial Reporting
There were no changes in our internal control over financial reporting during the year ended December 31, 2022, that have materially affected, or are reasonably likely to materially affect, our internal control over financial reporting.
Attestation Report of the Independent Registered Public Accounting Firm
Our independent registered public accounting firm, Marcum Asia CPAs, LLP, has audited the effectiveness of our company’s internal control over financial reporting as of December 31, 2022, and its attestation report is set forth as follows.
150
REPORT OF INDEPENDENT REGISTERED PUBLIC ACCOUNTING FIRM
ON INTERNAL CONTROL OVER FINANCIAL REPORTING
To the Shareholders and Board of Directors of
Tarena International, Inc.
Opinion on Internal Control over Financial Reporting
We have audited Tarena International, Inc.’s (the “Company”) internal control over financial reporting as of December 31, 2022, based on criteria established in Internal Control-Integrated Framework (2013) issued by the Committee of Sponsoring Organizations of the Treadway Commission. In our opinion, the Company maintained, in all material respects, effective internal control over financial reporting as of December 31, 2022, based on criteria established in Internal Control – Integrated Framework (2013) issued by the Committee of Sponsoring Organizations of the Treadway Commission.
We have also audited, in accordance with the standards of the Public Company Accounting Oversight Board (United States) (“PCAOB”), the consolidated balance sheets as of December 31, 2022 and 2021, and the related consolidated statements of comprehensive (loss) income, changes in equity, and cash flows and the related notes for each of the three years in the period ended December 31, 2022, of the Company, and our report dated April 28, 2023, expressed an unqualified opinion on those financial statements.
Basis for Opinion
The Company’s management is responsible for maintaining effective internal control over financial reporting, and for its assessment of the effectiveness of internal control over financial reporting, included in the accompanying “Management Annual Report on Internal Control over Financial Reporting.” Our responsibility is to express an opinion on the Company’s internal control over financial reporting based on our audit. We are a public accounting firm registered with the PCAOB and are required to be independent with respect to the Company in accordance with the U.S. federal securities laws and the applicable rules and regulations of the Securities and Exchange Commission and the PCAOB.
We conducted our audit in accordance with the standards of the PCAOB. Those standards require that we plan and perform the audit to obtain reasonable assurance about whether effective internal control over financial reporting was maintained in all material respects. Our audit of internal control over financial reporting included obtaining an understanding of internal control over financial reporting, assessing the risk that a material weakness exists, and testing and evaluating the design and operating effectiveness of internal control based on the assessed risk. Our audit also included performing such other procedures as we considered necessary in the circumstances. We believe that our audit provides a reasonable basis for our opinion.
Definition and Limitations of Internal Control over Financial Reporting
A company’s internal control over financial reporting is a process designed to provide reasonable assurance regarding the reliability of financial reporting and the preparation of financial statements for external purposes in accordance with generally accepted accounting principles. A company’s internal control over financial reporting includes those policies and procedures that (1) pertain to the maintenance of records that, in reasonable detail, accurately and fairly reflect the transactions and dispositions of the assets of the company; (2) provide reasonable assurance that transactions are recorded as necessary to permit preparation of financial statements in accordance with generally accepted accounting principles, and that receipts and expenditures of the company are being made only in accordance with authorizations of management and directors of the company; and (3) provide reasonable assurance regarding prevention or timely detection of unauthorized acquisition, use, or disposition of the company’s assets that could have a material effect on the financial statements.
Because of the inherent limitations, internal control over financial reporting may not prevent or detect misstatements. Also, projections of any evaluation of effectiveness to future periods are subject to the risk that controls may become inadequate because of changes in conditions, or that degree of compliance with the policies or procedures may deteriorate.
/s/ Marcum Asia CPAs, LLP
Marcum Asia CPAs, LLP
Beijing, China
April 28, 2023
151
ITEM 16.A.AUDIT COMMITTEE FINANCIAL EXPERT
Our board of directors has determined that Mr. Shengwen Rong, an independent director and member of our audit committee, is an audit committee financial expert.
ITEM 16.B.CODE OF ETHICS
Our board of directors has adopted a code of ethics that applies to all of the directors, officers and employees of us and our subsidiaries, whether they work for us on a full-time, part-time, consultative, or temporary basis. Certain provisions of the code apply specifically to our chief executive officer, chief financial officer, senior finance officer, controller, senior vice presidents, vice presidents and any other persons who perform similar functions for us. We have posted a copy of our code of business conduct and ethics on our website at http://ir.tedu.cn/
ITEM 16.C.PRINCIPAL ACCOUNTANT FEES AND SERVICES
The following table sets forth the aggregate fees by the categories specified below in connection with certain professional services rendered by Marcum Asia CPAs, LLP and Shanghai Deloitte Tax Ltd. Tianjin Branch, for the periods indicated. We did not pay any other fees to our auditors during the periods indicated below.
| 2021 |
| 2022 | |
(RMB in thousands) | ||||
Audit Fees(1) |
| 8,599 |
| 8,880 |
Tax Fees(2) |
| 207 |
| 121 |
Notes:
| (1) | “Audit fees” means the aggregate fees in each of the fiscal years listed for professional services rendered by our independent registered public accounting firm for the audit of our annual financial statements or services that are normally provided by the auditors in connection with and regulatory filing or engagements. |
| (2) | “Tax fees” means the aggregate fees billed or payable for services rendered by independent registered public accounting firm for tax advisory, tax retainer and compliance. |
The policy of our audit committee is to pre-approve all audit and non-audit services provided by our independent registered public accounting firms, including audit services, audit-related services, tax services and other services as described above.
ITEM 16.D.EXEMPTIONS FROM THE LISTING STANDARDS FOR AUDIT COMMITTEES
Not Applicable.
ITEM 16.E.PURCHASES OF EQUITY SECURITIES BY THE ISSUER AND AFFILIATED PURCHASERS
On December 31, 2022, our board of directors authorized a share repurchase program under which we were authorized to repurchase our own ordinary shares, in the form of ADSs, with an aggregate value of up to US$2.5 million over the next six months (the “2022 Share Repurchase Program”).
On June 29, 2022, we announced that our board of directors has authorized to extend the 2022 Share Repurchase Program over the next six months, pursuant to which we may repurchase up to approximately US$1.36 million of our shares through December 31, 2022.
On November 28, 2022, our board of directors authorized a new share repurchase program over the next twelve months, pursuant to which we may repurchase up to US$3 million of our shares during the 12-month period beginning from November 28, 2022 (the “2023 Share Repurchase Program”).
152
The table below is a summary of our repurchases in 2022, which were all conducted in the open market pursuant to our 2022 Share Repurchase Program, as amended, based on respective trade date.
Approximate | ||||||||
Total Number | Dollar Value of | |||||||
Average Price | of ADSs Purchased | ADSs that May | ||||||
Total Number of | Paid | as Part of Publicly | Yet be Purchased | |||||
Period |
| ADSs Purchased |
| per ADS (US$) |
| Announced Plan |
| Under the Plan |
January (January 14th to January 31st) | 181,201 | 1.92 | 181,201 | 348,231 | ||||
February (February 1st to February 25th) | 71,348 | 2.36 | 71,348 | 168,215 | ||||
March (March 1st to March 31st) | 92,552 | 2.40 | 92,552 | 222,137 | ||||
April (April 1st to April 29th) | 57,836 | 2.41 | 57,836 | 139,570 | ||||
May (May 2nd to May 31st) |
| 52,835 |
| 2.62 |
| 52,835 |
| 138,548 |
June (June 1st to June 30th) |
| 18,642 |
| 3.84 |
| 18,642 |
| 71,594 |
August (August 3rd to August 31st) |
| 90,929 |
| 6.51 |
| 90,929 |
| 591,651 |
September (September 1st to September 29th) |
| 71,444 |
| 6.72 |
| 71,444 |
| 479,998 |
October (October 7th to October 31st) |
| 18,640 |
| 4.92 |
| 18,640 |
| 91,644 |
November (November 2nd to November 30th) |
| 18,444 |
| 5.14 |
| 18,444 |
| 94,889 |
December (December 2nd to December 30th) |
| 8,568 |
| 5.12 |
| 8,568 |
| 43,845 |
Total |
| 682,439 |
| 3.50 |
| 682,439 |
| 2,390,323 |
ITEM 16.F.CHANGE IN REGISTRANT’S CERTIFYING ACCOUNTANT
None.
ITEM 16.G.CORPORATE GOVERNANCE
As a Cayman Islands company listed on the NASDAQ Global Select Market, we are subject to the NASDAQ corporate governance listing standards. However, NASDAQ rules permit a foreign private issuer like us to follow the corporate governance practices of its home country. Certain corporate governance practices in the Cayman Islands, which is our home country, may differ significantly from the NASDAQ corporate governance listing standards.
We relied on the exemption available to foreign private issuers for the requirement that it hold an annual general meeting of shareholders no later than December 31, 2022, in 2022. In this respect, we elected to follow home country practice and did not hold an annual general meeting of shareholders in 2022. If we continue to rely on this and other exemptions available to foreign private issuers in the future, our shareholders may be afforded less protection than they otherwise would under the NASDAQ corporate governance listing standards applicable to U.S. domestic issuers. See “Item 3. Key Information—D. Risk Factors—Risks Related to Our ADSs—We are a foreign private issuer within the meaning of the rules under the Exchange Act, and as such we are exempt from certain provisions applicable to United States domestic public companies.”
ITEM 16.H.MINE SAFETY DISCLOSURE
Not applicable.
ITEM 16.I. DISCLOSURE REGARDING FOREIGN JURISDICTIONS THAT PREVENT INSPECTIONS
Not applicable.
PART III.
ITEM 17.FINANCIAL STATEMENTS
We have elected to provide financial statements pursuant to Item 18.
ITEM 18.FINANCIAL STATEMENTS
The consolidated financial statements of Tarena International, Inc. and its subsidiaries are included at the end of this annual report.
153
ITEM 19.EXHIBITS
Exhibit |
| Description of Document |
|
|
|
1.1 |
| |
|
|
|
2.1 |
| Registrant’s Specimen American Depositary Receipt (included in Exhibit 2.3) |
|
|
|
2.2 |
| |
|
|
|
2.3 |
| |
|
|
|
2.4 |
| |
|
|
|
2.5 |
| |
|
|
|
4.2 |
| |
|
|
|
4.3 |
| |
| ||
4.4 |
| |
|
|
|
4.5 |
| |
|
|
|
4.7 |
| |
|
|
|
4.8 |
| |
|
|
|
4.9 |
| |
|
|
|
4.10 |
| |
|
|
|
154
4.11 |
| |
|
|
|
4.12 |
| |
|
|
|
4.13 |
| |
|
|
|
4.14 | ||
4.15 |
| |
|
|
|
4.16 |
| |
4.17* | ||
4.18* | ||
4.19* | ||
4.20* | ||
4.21* | ||
4.22* | ||
4.23* | ||
4.24* | ||
4.25* | ||
4.26* | Spousal consent letter dated August 29, 2022 signed by Sun Yi in connection with Beijing Tongcheng | |
4.27* | Sales and Purchase Agreement in connection with an office building in Beijing | |
4.28* | ||
155
8.1* |
| List of Subsidiaries and Variable Interest Entities of the Registrant |
|
|
|
11.1 |
| |
|
|
|
12.1* |
| CEO Certification Pursuant to Section 302 of the Sarbanes-Oxley Act of 2002. |
|
|
|
12.2* |
| CFO Certification Pursuant to Section 302 of the Sarbanes-Oxley Act of 2002. |
|
|
|
13.1** |
| CEO Certification Pursuant to Section 906 of the Sarbanes-Oxley Act of 2002. |
|
|
|
13.2** |
| CFO Certification Pursuant to Section 906 of the Sarbanes-Oxley Act of 2002. |
|
|
|
15.1* |
| |
|
|
|
15.2* |
| |
|
|
|
15.3* |
| |
|
|
|
101.INS* |
| Inline XBRL Instance Document—this instance document does not appear in the Interactive Data File because its XBRL tags embedded within the Inline XBRL document |
|
|
|
101.SCH* |
| Inline XBRL Taxonomy Extension Schema Document |
|
|
|
101.CAL* |
| Inline XBRL Taxonomy Extension Calculation Linkbase Document |
|
|
|
101.DEF* |
| Inline XBRL Taxonomy Extension Definition Linkbase Document |
|
|
|
101.LAB* |
| Inline XBRL Taxonomy Extension Label Linkbase Document |
|
|
|
101.PRE* |
| Inline XBRL Taxonomy Extension Presentation Linkbase Document |
104* | Cover Page Interactive Data File—the cover page XBRL tags are embedded within the Exhibit 101 Inline XBRL document set |
* Filed herewith.
** Furnished herewith.
156
SIGNATURES
The registrant hereby certifies that it meets all of the requirements for filing its annual report on Form 20-F and that it has duly caused and authorized the undersigned to sign this annual report on its behalf.
| Tarena International, Inc. | |
|
|
|
| By: | /s/ Ying Sun |
| Name: | Ying Sun |
| Title: | Chief Executive Officer |
|
|
|
Date: April 28, 2023 |
|
|
157
INDEX TO CONSOLIDATED FINANCIAL STATEMENTS
F-1
REPORT OF INDEPENDENT REGISTERED PUBLIC ACCOUNTING FIRM
To the Shareholders and Board of Directors of
Tarena International, Inc.
Opinion on the Financial Statements
We have audited the accompanying consolidated balance sheets of Tarena International, Inc. (the “Company”) as of December 31, 2021 and 2022, the related consolidated statements of comprehensive (loss) income, changes in deficit and cash flows for each of the three years in the period ended December 31, 2022, and the related notes (collectively referred to as the “financial statements”). In our opinion, the financial statements present fairly, in all material respects, the financial position of the Company as of December 31, 2021 and 2022, and the results of its operations and its cash flows for each of the three years in the period ended December 31, 2022, in conformity with accounting principles generally accepted in the United States of America.
We also have audited, in accordance with the standards of the Public Company Accounting Oversight Board (United States) (“PCAOB”), the Company’s internal control over financial reporting as of December 31, 2022, based on the criteria established in Internal Control - Integrated Framework issued by the Committee of Sponsoring Organizations of the Treadway Commission (COSO) in 2013 and our report dated April 28, 2023, expressed an unqualified opinion on the effectiveness of the Company’s internal control over financial reporting.
Basis for Opinion
These financial statements are the responsibility of the Company’s management. Our responsibility is to express an opinion on the Company’s financial statements based on our audits. We are a public accounting firm registered with the PCAOB and are required to be independent with respect to the Company in accordance with the U.S. federal securities laws and the applicable rules and regulations of the Securities and Exchange Commission and the PCAOB.
We conducted our audits in accordance with the standards of the PCAOB. Those standards require that we plan and perform the audits to obtain reasonable assurance about whether the financial statements are free of material misstatement, whether due to error or fraud. Our audits included performing procedures to assess the risks of material misstatement of the financial statements, whether due to error or fraud, and performing procedures that respond to those risks. Such procedures included examining, on a test basis, evidence regarding the amounts and disclosures in the financial statements. Our audits also included evaluating the accounting principles used and significant estimates made by management, as well as evaluating the overall presentation of the financial statements. We believe that our audits provide a reasonable basis for our opinion.
Critical Audit Matters
The critical audit matters communicated below are matters arising from the current period audit of the financial statements that were communicated or required to be communicated to the audit committee and that: (1) relate to accounts or disclosures that are material to the financial statements and (2) involved our especially challenging, subjective, or complex judgments. The communication of critical audit matters does not alter in any way our opinion on the financial statements, taken as a whole, and we are not, by communicating the critical audit matters below, providing separate opinions on the critical audit matters or on the accounts or disclosures to which they relate.
Realizability of Deferred Tax Assets
Critical Audit Matter Description
As described in Note 11 to the consolidated financial statements, the Company had deferred tax assets of RMB408 million, net of a RMB368 million valuation allowance as of December 31, 2022. The gross deferred tax assets are reduced by a valuation allowance if, based upon the weight of all available evidence, it is more likely than not that some portion, or all, of the deferred tax assets will not be realized.
Auditing management’s analysis of the realizability of its deferred tax assets is a critical audit matter, as it involved especially subjective judgment and assumptions in relation to estimating the projections of future taxable income that may be affected by future market or economic conditions.
F-2
How the Critical Audit Matter was Addressed in the Audit
Our principal audit procedures included, among others:
| ● | obtaining an understanding, evaluating the design, and testing the operating effectiveness of controls that address the risks of material misstatement relating to the realizability of deferred tax assets. This included controls over management’s evaluation of the schedule of the future reversal pattern of existing taxable temporary differences that have been identified as a source of future taxable income; and |
| ● | testing the Company’s calculation of future taxable income from the reversal of existing temporary taxable differences and evaluating the schedule of the reversal patterns. In addition, we considered the feasibility of tax planning strategies; and, evaluated projected future taxable income exclusive of reversing temporary differences and carryforwards. We also involved our tax professionals to assist in evaluating the Company’s consideration of the future taxable income. |
/s/
Marcum Asia CPAs LLP
We have served as the Company’s auditor since 2019.
April 28, 2023
F-3
TARENA INTERNATIONAL, INC. AND SUBSIDIARIES
CONSOLIDATED BALANCE SHEETS
(Amounts in thousands of Renminbi (“RMB”) and US Dollar (“US$”),
except for number of shares and per share data)
December 31, | ||||||||
Note | 2021 | 2022 | 2022 | |||||
|
| RMB | RMB |
| US$ | |||
ASSETS | ||||||||
Current assets: |
|
|
|
| ||||
Cash and cash equivalents | 2(d) |
| | |
| | ||
Time deposits | 2(d) |
| | |
| | ||
Restricted cash | 2(d) | | | | ||||
Accounts receivable, net of allowance for doubtful accounts |
| 3 |
| | |
| | |
Amounts due from related parties |
| 12 |
| | |
| | |
Assets held for sale | — | | | |||||
Prepaid expenses and other current assets | 4 | | | | ||||
Total current assets |
|
| | |
| | ||
Time deposits-non current | 2(d) |
| | |
| | ||
Accounts receivable, net of allowance for doubtful accounts-non current | 3 |
| | |
| | ||
Amounts due from related parties-non current | 12 | | | | ||||
Property and equipment, net | 5 | | | | ||||
Intangible assets, net |
|
| | |
| | ||
Right-of-use assets |
| 16 |
| | |
| | |
Goodwill | | | | |||||
Long-term investments, net | 6 |
| | | | |||
Deferred income tax assets |
| 11 |
| | |
| | |
Other non-current assets, net | 7 | | | | ||||
Total assets |
| | |
| | |||
LIABILITIES AND EQUITY |
|
| ||||||
Current liabilities: |
|
| ||||||
Short-term bank loans | 8 | | |
| | |||
Accounts payable |
| | |
| | |||
Amounts due to related parties |
|
| | |
| | ||
Operating lease liabilities-current |
| 16 |
| | |
| | |
Income taxes payable | 11 |
| | |
| | ||
Deferred revenue- current |
| 2(k) |
| | |
| | |
Accrued expenses and other current liabilities | 9 | | | |||||
Total current liabilities |
| | |
| | |||
Deferred revenue- non current | 2(k) | | | | ||||
Operating lease liabilities-non current | 16 |
| | | | |||
Other non-current liabilities | |
| | |||||
Total liabilities |
| | | | ||||
Commitments and contingencies |
| 17 |
|
| ||||
Deficit: | ||||||||
Class A ordinary shares (US$ | | |
| | ||||
Class B ordinary shares (US$ |
| | |
| | |||
Treasury shares ( |
| 13 | ( | ( |
| ( | ||
Additional paid-in capital |
| | |
| | |||
Accumulated other comprehensive income | | |
| | ||||
Accumulated deficit | ( | ( |
| ( | ||||
Total deficit attributable to the shareholders of Tarena International, Inc. | ( | ( |
| ( | ||||
Non-controlling interest | ( | ( | ( | |||||
Total liabilities and deficit | | |
| | ||||
The accompanying notes are an integral part of these consolidated financial statements.
F-4
TARENA INTERNATIONAL, INC. AND SUBSIDIARIES
CONSOLIDATED STATEMENTS OF COMPREHENSIVE (LOSS) INCOME
(Amounts in thousands of RMB and US$,
except for number of shares and per share data)
Year Ended December 31, | ||||||||||
Note | 2020 | 2021 | 2022 | 2022 | ||||||
|
| RMB |
| RMB |
| RMB |
| US$ | ||
Net revenues |
| 10 |
| | | | | |||
Cost of revenues(a) |
| ( | ( | ( | ( | |||||
Gross profit | | | ||||||||
Selling and marketing expenses(a) |
| ( | ( | ( | ( | |||||
General and administrative expenses(a) |
| ( | ( | ( | ( | |||||
Research and development expenses(a) |
| ( | ( | ( | ( | |||||
Operating (loss) income |
| ( | ( | | | |||||
Interest income (expense), net | ( | | | | ||||||
Other income |
| | | | | |||||
Foreign currency exchange loss, net |
| ( | ( | ( | ( | |||||
(Loss) income before income taxes |
| ( | ( | | | |||||
Income tax benefit (expense) |
| 11 |
| | ( | ( | ( | |||
Net (loss) income |
| ( | ( | | | |||||
Less: Net (loss) income attributable to non-controlling interests | ( | ( | | | ||||||
Net (loss) income attributable to Class A and Class B ordinary shareholders |
| ( | ( | | | |||||
|
|
| ||||||||
Basic (loss) income per ADS | 15 | ( | ( | | | |||||
Diluted (loss) income per ADS | 15 |
| ( | ( | | | ||||
| ||||||||||
Net (loss) income |
| ( | ( | | | |||||
Other comprehensive (loss) income |
|
| ||||||||
Foreign currency translation adjustment | ( | ( | | | ||||||
Comprehensive (loss) income | ( | ( | | | ||||||
Less: Comprehensive (loss) income attributable to non-controlling interests | ( | ( | | | ||||||
Comprehensive (loss) income attributable to Class A and Class B ordinary shareholders | ( | ( | | | ||||||
|
|
| ||||||||
(a) Includes share-based compensation expense as follows (note 14): |
|
|
| |||||||
Cost of revenues |
| ( | ( | ( | ( | |||||
Selling and marketing expenses |
| ( | ( | ( | ( | |||||
General and administrative expenses | ( | ( | ( | ( | ||||||
Research and development expenses |
| ( | ( | ( | ( | |||||
The accompanying notes are an integral part of these consolidated financial statements.
F-5
TARENA INTERNATIONAL, INC. AND SUBSIDIARIES
CONSOLIDATED STATEMENTS OF CHANGES IN DEFICIT
(Amounts in thousands of RMB, except for number of shares and per share data)
Ordinary Shares | ||||||||||||||||||||
Number of | Number of | |||||||||||||||||||
Class A | Class B | Additional | Accumulated Other | Non- | ||||||||||||||||
Ordinary | Ordinary | Treasury | Paid-in | Comprehensive | Accumulated | controlling | Total | |||||||||||||
Shares | Amount | Shares | Amount | Shares | Capital | Income (Loss) | deficit | Interest | deficit | |||||||||||
|
| RMB |
|
| RMB |
| RMB |
| RMB |
| RMB |
| RMB |
| RMB |
| RMB | |||
Balance as of December 31, 2019 |
| | | | | ( | | | ( | ( | ( | |||||||||
Net loss |
| — | — | — | — | — | — | — | ( | ( | ( | |||||||||
Issuance of Class A ordinary shares upon exercise of share options and vesting of non-vested shares |
| | | — | — | — | | — | — | — | | |||||||||
Foreign currency translation adjustment |
| — | — | — | — | — | — | ( | — | — | ( | |||||||||
Non-controlling interest contribution |
| — | — | — | — | — | — | — | — | | | |||||||||
Share-based compensation |
| — | — | — | — | — | | — | — | — | | |||||||||
Treasury shares | — | — | — | — | ( | — | — | — | — | ( | ||||||||||
Balance as of December 31, 2020 |
| | | | | ( | | | ( | ( | ( | |||||||||
Net loss |
| — | — | — | — | — | — | — | ( | ( | ( | |||||||||
Issuance of Class A ordinary shares upon exercise of share options and vesting of non-vested shares |
| | | | | | | | | | | |||||||||
Foreign currency translation adjustment |
| | | | | | | ( | | | ( | |||||||||
Share-based compensation |
| — | — | — | — | — | | — | — | — | | |||||||||
Balance as of December 31, 2021 |
| | | | | ( | | | ( | ( | ( | |||||||||
Net income | — | — | — | — | — | — | — | | | | ||||||||||
Issuance of Class A ordinary shares upon exercise of share options and vesting of non-vested shares | | | — | — | — | | — | — | — | | ||||||||||
Foreign currency translation adjustment | — | — | — | — | — | — | | — | — | | ||||||||||
Share-based compensation | — | — | — | — | — | | — | — | — | | ||||||||||
Treasury shares | — | — | — | — | ( | — | — | — | — | ( | ||||||||||
Balance as of December 31, 2022 | ( | ( | ( | ( | ||||||||||||||||
The accompanying notes are an integral part of these consolidated financial statements.
F-6
TARENA INTERNATIONAL, INC. AND SUBSIDIARIES
CONSOLIDATED STATEMENTS OF CASH FLOWS
(Amounts in thousands RMB and US$, except for number of shares and per share data)
Year Ended December 31, | ||||||||
2020 | 2021 |
| 2022 | 2022 | ||||
| RMB |
| RMB | RMB |
| US$ | ||
Operating activities: |
|
| ||||||
Net (loss) income |
| ( | ( | | | |||
Adjustments to reconcile net loss to net cash provided by operating activities: |
|
| ||||||
Depreciation and amortization |
| | | | | |||
Amortization of operating lease right-of-use asset | | | | | ||||
Bad debt provision | | | | | ||||
Loss on disposal of property and equipment | | | | | ||||
Deferred income tax (benefit) expense | ( | | | | ||||
Share based compensation expense | | | | | ||||
Investment (income) loss | | ( | ( | ( | ||||
Foreign currency exchange loss, net | | | | | ||||
Changes in operating assets and liabilities: |
|
|
| |||||
Accounts receivable | ( | ( | ( | ( | ||||
Amounts due from related parties | ( | ( | | | ||||
Prepaid expenses and other current assets | ( | | ( | ( | ||||
Other non-current assets | | | | | ||||
Accounts payable | | ( | | | ||||
Amounts due to related parties | ( | | ( | ( | ||||
Income taxes payable | | | | | ||||
Deferred revenue | | | ( | ( | ||||
Accrued expenses and other current liabilities | | | | | ||||
Operating lease liabilities | ( | ( | ( | ( | ||||
Other non-current liabilities | ( | ( | ( | ( | ||||
Net cash (used in) provided by operating activities | ( | | ( | ( | ||||
Investing activities: |
|
|
| |||||
Purchase of property and equipment and intangible assets | ( | ( | ( | ( | ||||
Proceeds from disposal of property and equipment | | | | | ||||
Purchase of long-term investments | ( | — | ( | ( | ||||
Proceeds from disposal of long-term investments |
| — |
| | | | ||
Purchase of time deposits | ( | ( | ( | ( | ||||
Proceeds from maturity of time deposits | | | — | — | ||||
Issuance of loans to employees | ( | ( | — | — | ||||
Proceeds from repayment of loans to employees | | | | | ||||
Net cash (used in) provided by investing activities | ( | | ( | ( | ||||
Financing activities: |
|
|
| |||||
Proceeds from bank borrowing | | | | | ||||
Contribution from non-controlling entities | | — | — | — | ||||
Repayment of bank borrowings | ( | ( | ( | ( | ||||
Collection of loan from a related party | | — | — | — | ||||
Issuance of Class A ordinary shares in connection with exercise of share options | | | | | ||||
Prepayments of acquire noncontrolling interests | — | — | ( | ( | ||||
Repurchase of treasury shares | — | — | ( | ( | ||||
Net cash (used in) provided by financing activities | ( | | ( | ( | ||||
Changes in cash, cash equivalents and restricted cash | ( | | ( | ( | ||||
Effect of foreign currency exchange rate changes on cash, cash equivalents and restricted cash | ( | ( | | | ||||
Net change in cash, cash equivalents and restricted cash | ( | | ( | ( | ||||
Cash, cash equivalents and restricted cash at beginning of year | | | | | ||||
Cash and cash equivalents | ||||||||
Restricted cash | ||||||||
Cash, cash equivalents and restricted cash at end of year | | | | | ||||
Supplemental disclosure of cash flow information: |
|
|
| |||||
Income taxes paid | | | | | ||||
Interest paid | | | | | ||||
Non-cash investing and financing activities: |
|
| ||||||
Accrual for purchase of equipment | | | | | ||||
Operating lease right-of-use assets obtained in exchange for new operating lease liabilities | | | | | ||||
The accompanying notes are an integral part of these consolidated financial statements.
F-7
TARENA INTERNATIONAL, INC. AND SUBSIDIARIES
NOTES TO THE CONSOLIDATED FINANCIAL STATEMENTS
(Amounts in thousands of RMB and US$,
except for number of shares and per share data)
1 DESCRIPTION OF BUSINESS, ORGANIZATION, BASIS OF PRESENTATION AND SIGNIFICANT CONCENTRATIONS AND RISKS
(a) Description of business
Tarena International, Inc. (“Tarena International”), through its wholly-owned subsidiaries and consolidated variable interest entities or VIEs (collectively referred to hereinafter as the “Company”), is principally engaged in providing professional education services including professional information technology (“IT”) training courses and non-IT training courses across the People’s Republic of China (“PRC”). The Company is also engaged mainly in providing IT-focused supplementary STEAM education service for students aged between three and eighteen. All of the Company’s operations are located in the PRC with nearly all of its customers located in the PRC.
(b) Organization
Tarena International is a holding company that was incorporated in the Cayman Islands on October 8, 2003 by Mr. Shaoyun Han (“Mr. Han”), the founder and former chief executive officer of the Company, and five other individuals. Tarena International is the parent company of a number of wholly-owned subsidiaries that are engaged in the provision of educational products and services. The Company’s education services in certain locations of the PRC were previously conducted through Beijing Tarena Jinqiao Technology Co., Ltd. (“Beijing Tarena”) and Beijing Tongcheng Shidai Jinqiao Technology Co., Ltd. (“Tongcheng Jinqiao”), and their subsidiaries, in order to comply with PRC laws and regulations which restricted foreign investments in companies that were engaged in education products and services. Pursuant to the VIE Agreement as described below, Tarena International has effective financial control over Beijing Tarena, Tongcheng Jinqiao and their initial capital funding were provided by Tarena Technologies Inc., (a wholly-owned subsidiary of Tarena International or “Tarena Tech”, formerly known as Beijing Tarena Technology Co., Ltd.) and Tongcheng Shidai Technology Inc., (a wholly-owned subsidiary of Tarena International or “Tongcheng Shidai”, formerly known as Tongcheng Shidai Technology Co., Ltd.). The recognized and unrecognized revenue-producing assets that were held by Beijing Tarena, Tongcheng Jinqiao and their subsidiaries primarily consists of property and equipment, operating leases for the learning premises, ICP license, www.tmooc.cn website and assembled workforce in those learning centers.
All of the equity interests of Beijing Tarena are legally held by Mr. Han and Mr. Jianguang Li (“Mr. Li”), a director of Tarena International. Both individuals are nominee equity holders of Beijing Tarena and holding their equity interests on behalf of Tarena International. Through a series of contractual agreements and arrangements (the “VIE Agreement”), among Tarena International, Tarena Tech, Beijing Tarena and its nominee equity holders, the nominee equity holders of Beijing Tarena have granted all their legal rights including voting rights and disposition rights of their equity interests in Beijing Tarena to Tarena International. The nominee equity holders of Beijing Tarena do not participate significantly in income and loss and do not have the power to direct the activities of Beijing Tarena that most significantly impact its economic performance. Accordingly, Beijing Tarena and its subsidiaries are considered as VIEs.
Meanwhile, all of the equity interests of Tongcheng Jinqiao are legally held by Mr. Han and Mr. Shenghuan Feng (“Mr. Feng”), a manager of Tarena International. Both individuals are nominee equity holders of Tongcheng Jinqiao and holding their equity interests on behalf of Tarena International. Through a series of contractual agreements and arrangements (the “VIE Agreement”), among Tarena International, Tongcheng Shidai, Tongcheng Jinqiao and its nominee equity holders, the nominee equity holders of Tongcheng Jinqiao have granted all their legal rights including voting rights and disposition rights of their equity interests in Tongcheng Jinqiao to Tarena International. The nominee equity holders of Tongcheng Jinqiao do not participate significantly in income and loss and do not have the power to direct the activities of Tongcheng Jinqiao that most significantly impact its economic performance. Accordingly, Tongcheng Jinqiao and its subsidiaries are considered as VIEs.
In accordance with Accounting Standards Codification (“ASC”) 810-10-25-38A, Tarena International has a controlling financial interest in Beijing Tarena and Tongcheng Jinqiao because Tarena International has (i) the power to direct activities of Beijing Tarena and Tongcheng Jinqiao that most significantly impact the economic performance of Beijing Tarena and Tongcheng Jinqiao; and (ii) the obligation to absorb the expected losses and the right to receive expected residual return of Beijing Tarena and Tongcheng Jinqiao that could potentially be significant to Beijing Tarena and Tongcheng Jinqiao. Thus, Tarena International is the primary beneficiary of the Beijing Tarena and Tongcheng Jinqiao.
F-8
TARENA INTERNATIONAL, INC. AND SUBSIDIARIES
NOTES TO THE CONSOLIDATED FINANCIAL STATEMENTS
(Amounts in thousands of RMB and US$,
except for number of shares and per share data)
1 | DESCRIPTION OF BUSINESS, ORGANIZATION, BASIS OF PRESENTATION AND SIGNIFICANT CONCENTRATIONS AND RISKS (CONTINUED) |
(b) Organization (Continued)
Under the terms of the VIE Agreement, Tarena International has (i) the right to receive economic benefits that could potentially be significant to Beijing Tarena and Tongcheng Jinqiao in the form of service fees under the exclusive business cooperation agreements; (ii) the right to receive all dividends declared by Beijing Tarena and Tongcheng Jinqiao, and the right to all undistributed earnings of Beijing Tarena and Tongcheng Jinqiao; and (iii) the right to receive the residual benefits of Beijing Tarena and Tongcheng Jinqiao through their exclusive option to acquire
Under the terms of the VIE Agreement, Beijing Tarena and Tongcheng Jinqiao’s nominee equity holders have no rights to the net assets nor have the obligations to fund the deficit, and such rights and obligations have been vested to Tarena International. All of the equity (net assets) and net income of Beijing Tarena and Tongcheng Jinqiao are attributed to Tarena International.
The key terms of the VIE Agreement are as follows:
Loan Agreements: Tarena Tech provided RMB
Meanwhile, Tongcheng Shidai provided RMB
Exclusive Option Agreements: Each of the nominee equity holders irrevocably granted Tarena International, Inc. or its designated representatives an exclusive option to purchase, to the extent permitted under PRC law, all or part of his equity interests in Beijing Tarena. In addition, Tarena International has the option to acquire the equity interests of Beijing Tarena for a specified price equal to the loan provided by the Tarena Tech to the nominee equity holders. If the lowest price permitted under PRC law is higher than the above price, the lowest price permitted under PRC law shall apply. Without Tarena International’s prior written consent, the nominee equity holders shall not sell, transfer, mortgage, or otherwise dispose of any equity interests in Beijing Tarena. These agreements will remain effective until all equity interests held in Beijing Tarena by the nominee equity holders are transferred or assigned to Tarena International or its designated representatives.
F-9
TARENA INTERNATIONAL, INC. AND SUBSIDIARIES
NOTES TO THE CONSOLIDATED FINANCIAL STATEMENTS
(Amounts in thousands of RMB and US$,
except for number of shares and per share data)
1 | DESCRIPTION OF BUSINESS, ORGANIZATION, BASIS OF PRESENTATION AND SIGNIFICANT CONCENTRATIONS AND RISKS (CONTINUED) |
(b) Organization (Continued)
Meanwhile, each of the nominee equity holders irrevocably granted the Tongcheng Shidai or its designated representatives an exclusive option to purchase, to the extent permitted under PRC law, all or part of his equity interests in Tongcheng Jinqiao. In addition, Tongcheng Shidai has the option to acquire the equity interests of Tongcheng Jinqiao for a specified price equal to the loan provided by the Tongcheng Shidai to the nominee equity holders. If the lowest price permitted under PRC law is higher than the above price, the lowest price permitted under PRC law shall apply. Without the Tongcheng Shidai’s prior written consent, the nominee equity holders shall not sell, transfer, mortgage, or otherwise dispose any equity interests in Tongcheng Jinqiao. These agreements will remain effective until all equity interests held in Tongcheng Jinqiao by the nominee equity holders are transferred or assigned to the Tongcheng Shidai or its designated representatives.
Exclusive Business Cooperation Agreement: Tarena Tech has the exclusive right to provide, among other things, technical support, business support and related consulting services to Beijing Tarena and Beijing Tarena agrees to accept all the consultation and services provided by Tarena Tech. Without Tarena Tech’s prior written consent, Beijing Tarena is prohibited from engaging any third party to provide any of the services under this agreement. In addition, Tarena Tech exclusively owns all intellectual property rights arising out of or created during the performance of this agreement. Beijing Tarena agrees to pay a monthly service fee to Tarena Tech at an amount determined solely by Tarena Tech after taking into account factors including the complexity and difficulty of the services provided, the time consumed, the seniority of Tarena Tech’s employees providing services to Beijing Tarena, the value of services provided, the market price of comparable services and the operating conditions of Beijing Tarena. Furthermore, to the extent permitted under the PRC law, Tarena Tech agrees to provide financial support to Beijing Tarena. The term of the agreement will remain effective unless Tarena Tech terminates the agreement in writing or a competent governmental authority rejects the renewal applications by either Beijing Tarena or Tarena Tech to renew its respective business license upon expiration. Beijing Tarena is not permitted to terminate this agreement in any event unless required by applicable laws.
Meanwhile, Tongcheng Shidai has the exclusive right to provide comprehensive technical support, consulting services and other services to Tongcheng Jinqiao agree to accept all the consultation and services provided by Tongcheng Shidai. Without Tongcheng Shidai’s prior written consent, Tongcheng Jinqiao is prohibited establish similar corporation relationship with any third party to provide any of the services under this agreement. In addition, Tongcheng Shidai has exclusive and proprietary ownership, rights and interests in any and all intellectual properties arising out of or created during the performance of this agreement. Tongcheng Jinqiao agrees to pay a monthly service fee to Tongcheng Shidai at an amount determined solely by Tongcheng Shidai after taking into account factors including the complexity and difficulty of the services provided, title of and time consumed by Tongcheng Shidai employees providing services to Tongcheng Jinqiao, the value of services provided, the market price of the same type of services and the operating conditions of Tongcheng Jinqiao. The term of the agreement will remain effective unless Tongcheng Shidai terminates the agreement in writing or a relevant governmental authority rejects the renewal applications by Tongcheng Jinqiao or Tongcheng Shidai to renew its respective business license upon expiration. Tongcheng Jinqiao is not permitted to terminate this agreement in any event unless required by applicable laws.
Power of Attorney: Each nominee equity holder of Beijing Tarena appointed Tarena Tech as the attorney-in-fact to act on all matters pertaining to Beijing Tarena and to exercise all of his rights as an equity holder of Beijing Tarena, including but not limited to attend shareholders’ meetings, vote on his behalf on all matters of Beijing Tarena requiring shareholders’ approval under PRC laws and regulations and the articles of association of Beijing Tarena, designate and appoint directors and senior management members. Tarena Tech may authorize or assign its rights under this appointment to any other person or entity at its sole discretion without prior notice to the nominee equity holders of Beijing Tarena. Each power of attorney will remain effective until the nominee equity holder ceases to hold any equity interest in Beijing Tarena.
F-10
TARENA INTERNATIONAL, INC. AND SUBSIDIARIES
NOTES TO THE CONSOLIDATED FINANCIAL STATEMENTS
(Amounts in thousands of RMB and US$,
except for number of shares and per share data)
1 | DESCRIPTION OF BUSINESS, ORGANIZATION, BASIS OF PRESENTATION AND SIGNIFICANT CONCENTRATIONS AND RISKS (CONTINUED) |
(b) Organization (Continued)
Meanwhile, each nominee equity holder of Tongcheng Jinqiao appointed Tongcheng Shidai as the attorney-in-fact to act on all matters pertaining to Tongcheng Jinqiao and to exercise all of their rights as an equity holder of Tongcheng Jinqiao, including but not limited to attend shareholders’ meetings, vote on their behalf on all matters of Tongcheng Jinqiao requiring shareholders’ approval under PRC laws and regulations and the articles of association of Tongcheng Jinqiao, designate and appoint directors and senior management members. Tongcheng Shidai may authorize or assign its rights under this appointment to any other person or entity at its sole discretion without prior notice to the nominee equity holders of Tongcheng Jinqiao. Each power of attorney will remain effective until the nominee equity holder ceases to hold any equity interest in Tongcheng Jinqiao.
Equity Interest Pledge Agreements: Pursuant to the equity interest pledge agreements, Beijing Tarena’s nominee equity holders pledged all of their equity interests in Beijing Tarena to Tarena Tech to guarantee their performance of the obligations under the contractual arrangements including but not limited to, the service fees due to Tarena Tech. If Beijing Tarena or any of Beijing Tarena’s nominee equity holders breaches its contractual obligations under the contractual arrangements, Tarena Tech, as the pledgee, will be entitled to certain rights and entitlements, including receiving proceeds from the auction or sale of whole or part of the pledged equity interests of Beijing Tarena in accordance with legal procedures. Tarena Tech has the right to receive dividends generated by the pledged equity interests during the term of the pledge. If any event of default as provided in the contractual arrangements occurs, Tarena Tech, as the pledgee, will be entitled to dispose of the pledged equity interests in accordance with PRC laws and regulations. The equity interest pledge agreements became effective on the date when the agreements were duly executed. The pledge was registered with the relevant local administration for industry and commerce in December 2013 and April 2017 and will remain binding until Beijing Tarena and their nominee equity holders discharge all their obligations under the contractual arrangements. The registration of the equity pledge enables Tarena Tech to enforce the equity pledge against third parties who acquire the equity interests of Beijing Tarena in good faith.
Pursuant to the share pledge agreement, Tongcheng Jinqiao’s nominee equity holders pledged all of their shares in Tongcheng Jinqiao to Tongcheng Shidai to guarantee their performance of the obligations under the contractual arrangements including but not limited to, the service fees due to Tongcheng Shidai. If Tongcheng Jinqiao is liquidated or dissolved under PRC law, Tongcheng Shidai, as the pledgee, has the right receive any interest distributed by Tongcheng Jinqiao. Tongcheng Shidai has the right to receive dividends generated by the pledged equity interests during the term of the pledge. Without the written consent of Tongcheng Shidai, the rights and obligations under this agreement is prohibited to assign or delegated. The equity interest pledge agreements became effective on the date when the agreements were duly executed. The pledge was registered with the relevant local administration for industry and commerce in 2022 and will remain binding until Tongcheng Jinqiao and its nominee equity holders have fully performed all contract obligations and fully paid all secured indebtedness under the contractual arrangements.
Tarena International relies on the VIE Agreement to operate and control the Beijing Tarena and Tongcheng Jinqiao. However, these contractual arrangements may not be as effective as direct equity ownership in providing Tarena International with control over Beijing Tarena and Tongcheng Jinqiao. Any failure by Beijing Tarena and Tongcheng Jinqiao or the nominee equity holders to perform their obligations under the VIE Agreement would have a material adverse effect on the consolidated financial position and consolidated financial performance of the Company. All the VIE Agreement is governed by PRC law and provide for the resolution of disputes through arbitration in the PRC. Accordingly, these agreements would be interpreted in accordance with PRC law and any disputes would be resolved in accordance with PRC legal procedures. The legal system in the PRC is not as developed as some other jurisdictions, such as the United States. As a result, uncertainties in the PRC legal system could limit Tarena International’s ability to enforce these contractual arrangements. In addition, if the legal structure and the VIE Agreement was found to be in violation of any existing or future PRC laws and regulations, Tarena International may be subject to fines or other legal or administrative sanctions.
F-11
TARENA INTERNATIONAL, INC. AND SUBSIDIARIES
NOTES TO THE CONSOLIDATED FINANCIAL STATEMENTS
(Amounts in thousands of RMB and US$,
except for number of shares and per share data)
1 DESCRIPTION OF BUSINESS, ORGANIZATION, BASIS OF PRESENTATION AND SIGNIFICANT CONCENTRATIONS AND RISKS (CONTINUED)
(b) Organization (Continued)
In the opinion of management, based on the legal opinion obtained from the Company’s PRC legal counsel, the above contractual arrangements are legally binding and enforceable and do not violate current PRC laws and regulations. However, there are uncertainties regarding the interpretation and application of existing and future PRC laws and regulations. Accordingly, Tarena International cannot be assured that PRC regulatory authorities will not ultimately take a contrary view to its opinion. If the current ownership structure of the Company and the VIE Agreement is found to be in violation of any existing or future PRC laws and regulations, the PRC government could:
| ● | revoke the business and operating licenses of Tarena Tech and Tongcheng Shidai, their subsidiaries, Beijing Tarena and Tongcheng Jinqiao; |
| ● | discontinue or restrict the conduct of any transactions between Tarena Tech and Tongcheng Shidai, their subsidiaries, Beijing Tarena and Tongcheng Jinqiao; |
| ● | impose fines, confiscate the income from Beijing Tarena and Tongcheng Jinqiao, or impose other requirements with which the Company may not be able to comply; |
| ● | require Tarena International to restructure its ownership structure or operations, including terminating the contractual arrangements with Beijing Tarena and Tongcheng Jinqiao, and deregistering the equity pledges of Beijing Tarena and Tongcheng Jinqiao; and |
| ● | restrict or prohibit the use of the proceeds of future offering to finance the Company’s business and operations in the PRC. |
If the imposition of any of these government actions causes Tarena International to lose its right to direct the activities of Beijing Tarena and Tongcheng Jinqiao or their rights to receive substantially all the economic benefits and residual returns from Beijing Tarena, Tongcheng Jinqiao and Tarena International is not able to restructure its ownership structure and operations in a satisfactory manner, Tarena International would no longer be able to consolidate the financial results of Beijing Tarena, Tongcheng Jinqiao and their subsidiaries. In the opinion of management, the likelihood of deconsolidation of the Beijing Tarena, Tongcheng Jinqiao and their subsidiaries is remote based on current facts and circumstances.
The equity interests of Beijing Tarena are legally held by Mr. Han and Mr. Li as nominee equity holders on behalf of the Company. Mr. Han and Mr. Li are also directors of Tarena International. Mr. Han and Mr. Li each holds
F-12
TARENA INTERNATIONAL, INC. AND SUBSIDIARIES
NOTES TO THE CONSOLIDATED FINANCIAL STATEMENTS
(Amounts in thousands of RMB and US$,
except for number of shares and per share data)
1 | DESCRIPTION OF BUSINESS, ORGANIZATION, BASIS OF PRESENTATION AND SIGNIFICANT CONCENTRATIONS AND RISKS (CONTINUED) |
(b) Organization (Continued)
The Company’s involvement with Beijing Tarena and Tongcheng Jinqiao under the VIE Agreement affected the Company’s consolidated financial position, results of operations and cash flows as indicated below.
The assets and liabilities of Beijing Tarena, Tongcheng Jinqiao and their subsidiaries that were included in the accompanying consolidated financial statements as of December 31, 2021 and 2022 are as follows:
December 31, | ||||
| 2021 |
| 2022 | |
| RMB |
| RMB | |
Cash |
| |
| |
Amounts due from Tarena International and its wholly-owned subsidiaries |
| |
| |
Amounts due from a related party |
| |
| |
Prepaid expenses and other current assets |
| |
| |
Total current assets |
| |
| |
|
| |||
Property and equipment, net |
| |
| |
Long term investments, net |
| |
| |
Right-of-use assets |
| |
| |
Other non-current assets |
| |
| |
Total assets |
| |
| |
Short-term bank loans | — | |||
Accounts payable |
| |
| |
Deferred revenue-current |
| |
| |
Operating lease liabilities-current |
| |
| |
Income taxes payable |
| |
| |
Accrued expenses and other current liabilities |
| |
| |
Amounts due to Tarena International and its wholly-owned subsidiaries | | | ||
Total current liabilities | | | ||
Deferred revenue-non current | | | ||
Operating lease liabilities-non current | | | ||
Other non-current liabilities | | | ||
Total liabilities | | | ||
F-13
TARENA INTERNATIONAL, INC. AND SUBSIDIARIES
NOTES TO THE CONSOLIDATED FINANCIAL STATEMENTS
(Amounts in thousands of RMB and US$,
except for number of shares and per share data)
1 | DESCRIPTION OF BUSINESS, ORGANIZATION, BASIS OF PRESENTATION AND SIGNIFICANT CONCENTRATIONS AND RISKS (CONTINUED) |
(b) Organization (Continued)
The financial performance and cash flows of Beijing Tarena, Tongcheng Jinqiao and their subsidiaries that were included in the accompanying consolidated financial statements before elimination of intercompany balances and transactions between the parent company, non-VIE subsidiaries, VIEs and VIEs’ subsidiaries for the years ended December 31, 2020, 2021 and 2022 are as follows:
Year Ended December 31, | ||||||
| 2020 |
| 2021 |
| 2022 | |
| RMB |
| RMB |
| RMB | |
Net revenues |
| |
| | | |
Net (loss) income |
| |
| ( | | |
Net cash provided by operating activities |
| |
| | | |
Net cash provided by investing activities |
| — |
| — | | |
Net cash (used in) provided by financing activities |
| ( |
| ( | | |
All of the assets of Beijing Tarena, Tongcheng Jinqiao and their subsidiaries can be used only to settle obligations of Beijing Tarena, Tongcheng Jinqiao and their subsidiaries. None of the assets of Beijing Tarena, Tongcheng Jinqiao and their subsidiaries have been pledged or collateralized. The creditors of Beijing Tarena, Tongcheng Jinqiao and their subsidiaries do not have recourse to the general credit of Tarena International and its wholly-owned subsidiaries. Assets of Beijing Tarena, Tongcheng Jinqiao and their subsidiaries that can be used only to settle obligations of Beijing Tarena, Tongcheng Jinqiao and their subsidiaries and liabilities of Beijing Tarena, Tongcheng Jinqiao and their subsidiaries for which creditors (or beneficial interest holders) do not have recourse to the general credit of Tarena International and its wholly owned subsidiaries have been presented parenthetically alongside each balance sheet caption on the face of the consolidated balance sheets.
During the periods presented, Tarena International and its wholly-owned subsidiaries provided financial support to Beijing Tarena and Tongcheng Jinqiao that it was not previously contractually required to provide in the form of advances. To the extent Beijing Tarena and Tongcheng Jinqiao requires financial support, pursuant to the exclusive business cooperation agreement, Tarena Tech and Tongcheng Shidai may, at its option and to the extent permitted under the PRC law, provide such support to Beijing Tarena and Tongcheng Jinqiao through loans to Beijing Tarena and Tongcheng Jinqiao’s nominee equity holders or entrustment loans to Beijing Tarena and Tongcheng Jinqiao.
(c) Basis of presentation
The accompanying consolidated financial statements have been prepared in accordance with U.S. generally accepted accounting principles (“U.S. GAAP”).
(d) Convenience translation
All amounts in the accompanying consolidated financial statements and notes are expressed in Renminbi (“RMB”). Amounts in United States dollars (“US$”) are presented solely for the convenience of readers and use an exchange rate of US$1.00 = RMB6.8972, representing the exchange rate as set forth in the H.10 statistical release of the U.S. Federal Reserve Board as of December 30, 2022. No representation is made that the RMB amounts could have been, or could be, converted into US$ at such rate.
F-14
TARENA INTERNATIONAL, INC. AND SUBSIDIARIES
NOTES TO THE CONSOLIDATED FINANCIAL STATEMENTS
(Amounts in thousands of RMB and US$,
except for number of shares and per share data)
1 | DESCRIPTION OF BUSINESS, ORGANIZATION, BASIS OF PRESENTATION AND SIGNIFICANT CONCENTRATIONS AND RISKS (CONTINUED) |
(e) Significant concentrations and risks
Revenue concentration
A substantial portion of the Company’s total net revenues were generated from Childhood & adolescent Robotics Programming, Childhood & adolescent Computer Programming, Java, and Digital Arts courses. The percentages of the Company’s total net revenues from Childhood & adolescent Robotics Programming, Childhood & adolescent Computer Programming, Java, and Digital Arts courses are as follows:
Year Ended December 31, |
| ||||||
| 2020 |
| 2021 |
| 2022 |
| |
Childhood & adolescent Robotics Programming | % | % | % | ||||
Childhood & adolescent Computer Programming | | % | | % | % | ||
Java | | % | | % | % | ||
Digital Arts | | % | | % | % | ||
Total | | % | | % | % | ||
The Company expects net revenues from these four training courses to continue to represent a majority portion of its total net revenues in the future. Negative factors that adversely affect net revenues generated by these four training courses will have a material adverse effect on the Company’s business, financial condition and results of operations. There were no other courses that represented net revenues greater than 10% of total net revenues.
The portion of the Company’s adult students financed their tuition fees through the loans offered to them by financial service providers, including Baidu Small Loan Co., Ltd., Bank of China Consumer Finance Co., Ltd., Shanghai Shimiao Financial Information Service Co., Ltd. (formerly known as “Beijing Ronglian Shiji Information Technology Co., Ltd.”), Beijing Youfei Jinxin Digital Technology Co., Ltd., Qihao Commercial Factoring Co. Ltd., and Chongqing Haier Small Loan Co. Ltd during the 3-year periods ended December 31, 2022 has decreased significantly. The Company expects the number of students financed by these financial service providers to represent a minor portion of its total students in the future. Therefore, negative factors that adversely affect these financial service providers will have no material adverse effect on the Company’s business, financial condition and results of operations.
Geographic concentration
The percentages of the Company’s total net revenues generated from its business operations in Beijing are
The Company expects revenues derived from its business operations in Beijing and Hangzhou to continue to be greater than 10% of total net revenues in the future. Negative factors that adversely affect its business operations in Beijing or Hangzhou will have a material adverse effect on the Company’s business, financial condition and results of operations.
F-15
TARENA INTERNATIONAL, INC. AND SUBSIDIARIES
NOTES TO THE CONSOLIDATED FINANCIAL STATEMENTS
(Amounts in thousands of RMB and US$,
except for number of shares and per share data)
2 SUMMARY OF SIGNIFICANT ACCOUNTING POLICIES
(a) Principles of consolidation
The consolidated financial statements include the financial statements of Tarena International, its wholly-owned subsidiaries, and VIEs which Tarena International is the primary beneficiary. Subsidiaries are those entities in which the Company, directly or indirectly, controls more than one half of the voting power, has the power to appoint or remove the majority of the members of the board of directors, or to cast a majority of votes at the meeting of the board of directors, or has the power to govern the financial and operating policies of the investee under a statute or agreement among the shareholders or equity holders. A consolidated VIE is an entity in which the Company, or its subsidiary, through contractual arrangements, has the power to direct the activities that most significantly impact the entity’s economic performance, bears the risks of and enjoys the rewards normally associated with ownership of the entity, and therefore the Company or its subsidiary is the primary beneficiary of the entity. All significant intercompany balances and transactions have been eliminated upon consolidation.
(b) Use of estimates
The preparation of consolidated financial statements in accordance with U.S. GAAP requires management to make estimates and assumptions that affect the reported amounts of assets and liabilities and disclosures of contingent assets and liabilities at the date of the consolidated financial statements and the reported amounts of revenues and expenses during the reporting period. Actual results could differ from those estimates. Significant items subject to such estimates and assumptions include goodwill impairment and long term investments, the allowance for credit losses of accounts receivable, amounts due from related parties, prepaid expenses and other current assets and other non-current assets, the realizability of deferred income tax assets, the accruals for other contingencies, the useful lives of property and equipment and the recoverability of the carrying amounts of property and equipment and right-of-use assets. The current economic environment has increased the degree of uncertainty inherent in those estimates and assumptions.
The preparation of these financial statements requires the Company to make estimates and judgments that affect the reported amounts of assets, liabilities, revenues, expenses, and related disclosure of contingent assets and liabilities. On an on-going basis, the Company evaluates its estimates based on historical experience and on various other assumptions that are believed to be reasonable under the circumstances, the results of which form the basis for making judgments about the carrying values of assets and liabilities that are not readily apparent from other sources. Actual results may differ from these estimates.
To allocate the transaction price for contracts with multiple deliverables and estimate the standalone selling price, the Company considers market data, including its pricing strategies for the products being evaluated and other similar products it offers, competitor pricing to the extent data is available, and costs to determine whether the estimated selling price yields an appropriate profit margin.
(c) Foreign currency
The functional currency of Tarena International and Tarena Hong Kong Limited (“Tarena HK”) is the USD. The functional currency of Techarena Canada Inc. is the Canadian Dollar (“CAD”). The functional currency of Taiwan Tarena Counseling Software Co., Ltd. is the Taiwan New Dollar (“TWD”). The functional currency of Tarena International’s PRC subsidiaries, consolidated VIEs, and the subsidiaries of the VIE is the RMB. Transactions denominated in currencies other than the functional currency are translated into the functional currency at the exchange rates prevailing at the date of the transaction. Monetary assets and liabilities denominated in foreign currencies are translated into the functional currency using the applicable exchange rate at the balance sheet date. The resulting exchange differences are recorded in foreign currency exchange loss in the consolidated statements of comprehensive loss.
Assets and liabilities of entities with functional currencies other than RMB are translated into RMB using the exchange rate on the balance sheet date. Revenues and expenses are translated into RMB at average rates prevailing during the reporting period. The resulting foreign currency translation adjustment are recorded in accumulated other comprehensive loss within shareholders’ equity.
F-16
TARENA INTERNATIONAL, INC. AND SUBSIDIARIES
NOTES TO THE CONSOLIDATED FINANCIAL STATEMENTS
(Amounts in thousands of RMB and US$,
except for number of shares and per share data)
2 SUMMARY OF SIGNIFICANT ACCOUNTING POLICIES (CONTINUED)
(c) Foreign currency (Continued)
Since the RMB is not a fully convertible currency, all foreign exchange transactions involving RMB must take place either through the People’s Bank of China (the “PBOC”) or other institutions authorized to buy and sell foreign exchange. The exchange rates adopted for the foreign exchange transactions are the rates of exchange quoted by the PBOC.
(d) Cash, cash equivalents, restricted cash and time deposits
Cash consists of cash in bank and deposits placed in third party payment processors of Alipay, Wechat wallet and Baidu wallet, which are unrestricted as to withdrawal. Cash equivalents consist of interest-bearing certificates of deposit with initial term of no more than three months when purchased.
Time deposits, which mature within one year as of the balance sheet date, represent interest-bearing certificates of deposit with an initial term of greater than three months when purchased. Time deposits which mature over one year as of the balance sheet date are included in non-current assets.
As of December 31, 2022, restricted cash was the bank acceptances at maturity March 1, 2023, frozen foreign exchange and letter of guarantee.
Cash, cash equivalents, time deposits and restricted cash maintained at financial institutions consist of the following:
December 31, | ||||
2021 | 2022 | |||
| RMB |
| RMB | |
RMB denominated bank deposits with financial institutions in the PRC | | |||
US dollar denominated bank deposits with financial institutions in the PRC | | |||
US dollar denominated bank deposits with financial institutions in Hong Kong Special Administrative Region (“HK SAR”) | | |||
HK dollar denominated bank deposits with financial institutions in HK SAR | | |||
RMB denominated bank deposits with a financial institution in HK SAR | | |||
US dollar denominated bank deposits with a financial institution in the U.S. | | |||
TWD denominated bank deposits with a financial institution in Taiwan | | |||
CAD denominated bank deposits with financial institutions in HK SAR | — | |||
CAD denominated bank deposits with a financial institution in Canada | | |||
Total | | |||
To limit exposure to credit risk relating to bank deposits, the Company primarily places bank deposits only with large financial institutions in the PRC, HK SAR, Taiwan, Canada and the U.S.
F-17
TARENA INTERNATIONAL, INC. AND SUBSIDIARIES
NOTES TO THE CONSOLIDATED FINANCIAL STATEMENTS
(Amounts in thousands of RMB and US$,
except for number of shares and per share data)
2 SUMMARY OF SIGNIFICANT ACCOUNTING POLICIES (CONTINUED)
(e) Accounts receivable
Accounts receivable primarily represent tuition fees due from students, universities and colleges and financial service providers. Accounts receivable which are due over one year as of the balance sheet date are presented as non-current assets. The unearned interest on accounts receivable which are due over one year is reported in the consolidated balance sheets as a direct deduction from the principal amount of accounts receivable. The Company maintains an allowance for credit losses for estimated losses resulting from the inability of its students, universities and colleges or financial service providers to make required payments. Accounts receivable is considered past due based on its contractual terms. In establishing the allowance, management considers historical losses, the financial condition, the accounts receivable aging, the payment patterns and the forecasted information in pooling basis upon the use of the Current Expected Credit Loss Model (“CECL Model”) in accordance with ASC Topic 326. Accounts receivable that are deemed to be uncollectible are charged off against the allowance after all means of collection have been exhausted and the potential for recovery is considered remote. There is a time lag between when the Company estimates a portion of or the entire account balances to be uncollectible and when a write off of the account balances is taken. The Company takes a write off of the account balances when the Company can demonstrate all means of collection on the outstanding balances have been exhausted.
(f) Prepaid expenses and other current assets
Prepaid expenses and other current assets primarily represent prepaid advertising deposits, loans made to employees, prepaid value-added tax, professional fee, prepaid rental expenses and so on. Prepaid expenses and other current assets which are due over one year as of the balance sheet date are presented as other non-current assets. The Company maintains an allowance for credit losses for the part that is not expected to be recovered. In establishing the allowance, management considers overdue employee loan upon the use of the Current Expected Credit Loss Model (“CECL Model”) in accordance with ASC Topic 326. Prepaid expenses and other current assets that are deemed to be uncollectible are charged off against the allowance after all means of collection have been exhausted and the potential for recovery is considered remote. There is a time lag between when the Company estimates a portion of or the entire account balances to be uncollectible and when a write off of the account balances is taken. The Company takes a write off of the account balances when the Company can demonstrate all means of collection on the outstanding balances have been exhausted.
(g) Property and equipment
Property and equipment are recorded at cost. Depreciation is calculated on the straight-line method over the estimated useful lives of the assets. The estimated useful life of property and equipment is as follows:
Office buildings |
| |
Furniture |
| |
Office equipment |
| to |
Leasehold improvements |
| Shorter of the lease term or the estimated useful life of the assets |
Ordinary maintenance and repairs are charged to expenses as incurred, while replacements and betterments are capitalized. When items are retired or otherwise disposed of, income is charged or credited for the difference between net book value of the item disposed of and proceeds realized thereon. Property and equipment are reviewed for impairment when events or changes in circumstances indicate that the carrying value of such assets may not be recoverable. Recoverability of a long-lived asset or asset group to be held and used is measured by a comparison of the carrying amount of an asset or asset group to the estimated undiscounted future cash flows expected to be generated by the asset or asset group. If the carrying value of an asset or asset group exceeds its estimated undiscounted future cash flows, an impairment loss is recognized by the amount that the carrying value exceeds the estimated fair value of the asset or asset group. Fair value is determined through various valuation techniques including discounted cash flow models, quoted market values and third-party independent appraisals, as considered necessary. Assets to be disposed of are reported at the lower of carrying amount or fair value less costs to sell, and are no longer depreciated.
F-18
TARENA INTERNATIONAL, INC. AND SUBSIDIARIES
NOTES TO THE CONSOLIDATED FINANCIAL STATEMENTS
(Amounts in thousands of RMB and US$,
except for number of shares and per share data)
2 SUMMARY OF SIGNIFICANT ACCOUNTING POLICIES (CONTINUED)
(h) Asset held for sale
The Company determine whether assets are classified as asset held for sale in accordance with ASC 360-10, Initial Criteria for Classification as Held for Sale, which set out the criteria for classifying assets as held for sale:
| ● | Management, having the authority to approve the action, commits to a plan to sell the asset; |
| ● | The asset is available for immediate sale in its present condition subject only to terms that are usual and customary for sales of such assets; |
| ● | An active program to locate a buyer and other actions required to complete the plan to sell the asset have been initiated; |
| ● | The sale of the asset is probable, and transfer of the asset is expected to qualify for recognition as a completed sale, within one year; |
| ● | The asset is being actively marketed for sale at a price that is reasonable in relation to its current fair value; and |
| ● | Actions required to complete the plan indicate that it is unlikely that significant changes to the plan will be made or that the plan will be withdrawn. |
In 2016, the Company purchased
As of December 31, 2022, the carrying amount of Beijing and Qingdao buildings were RMB
In March 2023, the Company signed a housing sale contract of Beijing building with a consideration of RMB
(i) Goodwill
In January 2017, the FASB issued ASU 2017-04, simplifying the Test for Goodwill Impairment, which simplifies the accounting for goodwill impairment by eliminating Step two from the goodwill impairment test. If the carrying amount of a reporting unit exceeds its fair value, an impairment loss shall be recognized in an amount equal to that excess, versus determining an implied fair value in Step two to measure the impairment loss. The Company adopted this guidance on a prospective basis on January 1, 2020 with no material impact on its consolidated financial statements and related disclosures as a result of adopting the new standard.
The Company assess goodwill for impairment on annual basis in accordance with ASC 350-20, Intangibles – Goodwill and Other: Goodwill, which permits the Company to first assess qualitative factors to determine whether it is “more likely than not” that the fair value of a reporting unit is less than its carrying amount as a basis for determining whether it is necessary to perform the quantitative impairment test. If this is the case, the quantitative goodwill impairment test is required. If it is more likely-than-not that the fair value of a reporting unit is greater than its carrying amount, the quantitative goodwill impairment test is not required.
Quantitative goodwill impairment test is used to identify both the existence of impairment and the amount of impairment loss, compares the fair value of a reporting unit with its carrying amount, including goodwill. If the fair value of the reporting unit is greater than its carrying amount, goodwill is not considered impaired. If the fair value of the reporting unit is less than its carrying amount, an impairment loss shall be recognized in an amount equal to that excess, limited to the total amount of goodwill allocated to that reporting unit.
F-19
TARENA INTERNATIONAL, INC. AND SUBSIDIARIES
NOTES TO THE CONSOLIDATED FINANCIAL STATEMENTS
(Amounts in thousands of RMB and US$,
except for number of shares and per share data)
2 SUMMARY OF SIGNIFICANT ACCOUNTING POLICIES (CONTINUED)
(i) Goodwill (Continued)
The Company performs the annual goodwill impairment assessment using qualitative and quantitative impairment test on December 31, 2022 and
(j) Long-term investments
| ● | Equity investments without readily determinable fair values |
Equity investments without readily determinable fair values are measured and recorded using a measurement alternative that measures the securities at cost minus impairment, if any, plus or minus changes resulting from qualifying observable price changes in accordance with ASC Topic 321, Investments – Equity Securities.
| ● | Equity method investments |
For an investee company over which the Company has the ability to exercise significant influence, but does not have a controlling interest, the Company accounted for those using the equity method. Significant influence is generally considered to exist when the Company has an ownership interest in the voting stock of the investee between 20% and 50%.
Under the equity method, the Company’s share of the post-acquisition profits or losses of the equity investment is recognized in the consolidated statements of comprehensive loss; and the Company’s share of post-acquisition movements in equity is recognized in equity in the consolidated balance sheets. Unrealized gains on transactions between the Company and an entity in which it has recorded an equity investment are eliminated to the extent of the Company’s interest in the entity. To the extent of the Company’s interest in the investment, unrealized losses are eliminated unless the transaction provides evidence of an impairment of the asset transferred. When the Company’s share of losses in an entity in which it has recorded an equity investment equals or exceeds the Company’s interest in the entity, it does not recognize further losses, unless it has incurred obligations or made payments on behalf of the equity investee.
The Company evaluates the equity method investments for impairment. An impairment loss on the equity method investments is recognized in earnings when the decline in value is determined to be other-than-temporary.
F-20
TARENA INTERNATIONAL, INC. AND SUBSIDIARIES
NOTES TO THE CONSOLIDATED FINANCIAL STATEMENTS
(Amounts in thousands of RMB and US$,
except for number of shares and per share data)
2 SUMMARY OF SIGNIFICANT ACCOUNTING POLICIES (CONTINUED)
(k) Revenue recognition
The Company evaluated and recognized revenue based on the five steps set forth in ASC 606 by:
| ● | identifying the contract(s) with the customer; |
| ● | identifying the performance obligations in the contract; |
| ● | determining the transaction price; |
| ● | allocating the transaction price to performance obligations in the contract; and |
| ● | recognizing revenue as each performance obligation is satisfied through the transfer of a promised good or service to a customer (i.e., “transfer of control”). |
These criteria as they relate to each of the following major revenue generating activities are described below. Revenue is presented net of value added taxes (“VAT”) at rates ranging between
Tuition revenue
The Company provides IT and non-IT related training courses to both IT professional education and IT-focused supplementary STEAM education services. The Company also cooperate with universities and colleges in China to offer joint-major degree programs in accordance with the higher education reform policies of each province. The Company integrates its selected courses into universities and colleges’ standard undergraduate curriculum for students enrolled in such joint-major programs. Students can attend part of the courses in the Company’s established on-campus learning sites and part of the courses at the Company’s learning centers.
A majority of contract of tuition service is accounted for as a single performance obligation which is satisfied proportionately over the service period. Tuition fees are recognized as revenue proportionately as the training courses are delivered, with unearned portion of tuition fees being recorded as deferred revenue. For certain students who borrow the tuition fee from financial service providers, the Company also provides a guarantee service to financial service providers whereas in the event of default, the financial service providers are entitled to receive unpaid interest and principal from the Company. Given that the Company effectively takes on all of the credit risk of the borrowers and are compensated by the tuition fees charged, the guarantee is deemed as a service and the guarantee exposure is recognized as a stand-ready obligation in accordance with ASC Topic 460, Guarantees (see accounting policy for Guarantee Liabilities). The Company first allocates the transaction price to the guarantee liabilities, if any, in accordance with ASC Topic 460, Guarantees, which requires the guarantee to be measured initially at fair value based on the stand ready obligation. Then the remaining considerations are allocated to the tuition fees consistent with the guidance in ASC 606.
Certain qualified students are allowed to pay their tuition fees on installment for a period of time exceeding one year. When tuition services are sold on installment terms that exceeds one year beyond the point in time that revenue is recognized, the contract contains a significant financing component, and the consideration promised by the customer is variable. The receivable, and therefore the revenue is recorded at the present value of the payments. The difference between the present value of the receivable and the nominal or principal value of the tuition fees is recognized as interest income over the contractual repayment period using the effective interest rate method. The interest rate used to determine the present value of total amount receivable is the rate subject to management decision on the date of the transaction and it reflects the rate that the students can obtain financing of a similar nature from other sources at the date of the transaction.
F-21
TARENA INTERNATIONAL, INC. AND SUBSIDIARIES
NOTES TO THE CONSOLIDATED FINANCIAL STATEMENTS
(Amounts in thousands of RMB and US$,
except for number of shares and per share data)
2 SUMMARY OF SIGNIFICANT ACCOUNTING POLICIES (CONTINUED)
(k) Revenue recognition (Continued)
The Company enters into arrangements with certain students that purchase multiple services. The performance obligations identified include tuition service and practical tutoring service. The Company treats training contracts with multiple performance obligations as separate units of accounting for revenue recognition purposes and recognizes revenue during the contract period when each performance obligation is satisfied. The Company allocates the transaction price to each performance obligations based on stand-alone selling price.
Refunds are provided to students if they withdraw from classes, and usually only those unearned portions of the fee which is available will be refunded. A refund liability represents the amounts of consideration received but are not expected to be entitled to earn, and thus are not included in the transaction price because these amounts are expected to be eventually refunded to students. The Company determines the transaction price to be earned by estimating the refund liability based on historical refund ratio on a portfolio basis using the expected value method. Reclassification was made from deferred revenue to refund liabilities, which was recorded under accrued expenses and other current liabilities.
Certification service revenue
The Company provides certification service to students who complete the training course and enroll for the exams. The Company is responsible for the certification service, including organization, proctoring and grading of exams, and providing the certificates to students. All certificates are issued by third parties to the students who pass the exam.
The Company is the principal to end customers. The Company acts as the principal in providing the certificate service to the students and recognizes revenue on gross basis because the Company is able to determine the price, acts as the main obligor in the arrangement, and, is responsible for fulfilling the services ordered by the students. Cash received before the students taking the exam is recorded as deferred revenue.
Each contract of certification service is accounted for as a single performance obligation which is satisfied at a point in time. The performance obligation is satisfied when the certificates are provided to the students and the consideration are received, then the received consideration is recognized as certification service revenue.
AI and software development revenue
The Company provides AI and software development service to universities and colleges. The Company is responsible for the installation, debugging and development of AI software.
The Company is the principal to end customers. The Company acts as the principal in providing the AI and software development service to universities and colleges and recognizes revenue on gross basis because the Company is able to determine the price, acts as the main obligor in the arrangement, and, is responsible for fulfilling the services ordered by the universities and colleges. Cash received before inspection and acceptance is recorded as deferred revenue.
Each contract of AI and software development service is accounted for as a single performance obligation which is satisfied at a point in time. The performance obligation is satisfied when the AI and software development service are inspected and accepted, then AI and software development service revenue is recognized.
F-22
TARENA INTERNATIONAL, INC. AND SUBSIDIARIES
NOTES TO THE CONSOLIDATED FINANCIAL STATEMENTS
(Amounts in thousands of RMB and US$,
except for number of shares and per share data)
2 SUMMARY OF SIGNIFICANT ACCOUNTING POLICIES (CONTINUED)
(k) Revenue recognition (Continued)
Loan referral service revenue
The Company promotes loan products of financial service providers to its adult students, who need financial assistance for the payment of their tuition fees, in exchange for a referral fee generally at a rate of the principal amount of the loans. Each contract of loan referral service is accounted for as a single performance obligation which is satisfied at a point in time.
Generally, the early repayment and default loan are excluded from the effective principal amount of the loans, and thus are not included in the transaction price because these amounts are expected to be eventually refunded to financial service providers. The Company determines the transaction price to be earned by estimating the refund liability based on historical refund ratio on a portfolio basis using the expected value method. Refund liability was recorded under accrued expenses and other current liabilities. Historically, the Company has not had material refunds.
Loan referral service revenue is recognized upon the initiation of the loans as the performance obligation is satisfied and confirmed with the financial service providers on a monthly basis.
Contract acquisition costs
The Company has used practical expedients as allowed under ASC 606 to generally expenses sales commissions when incurred, because the amortization period would be one year or less. These costs are recorded as sales and marketing expenses.
Contract liability
The Company does not have amounts of contract assets since the Company transfers the promised services to customers and have the billing right or after the customers pay consideration.
The contract liabilities consist of deferred revenue, which represent the Company has received consideration but has not satisfied the related performance obligations. The revenue recognized for years ended December 31, 2021 and 2022 that was previously included in the deferred revenue balances as of December 31, 2020 and December 31, 2021 was RMB
The Company’s deferred revenue amounted to RMB
For the years ending December 31, | ||||||
| 2023 |
| 2024 |
| Total | |
RMB |
| RMB | RMB | |||
Revenue expected to be recognized on these contracts |
| | | | ||
The Company has selected to apply the practical expedient in paragraph ASC 606-10-50-14 and does not disclose information about remaining performance obligations in contracts that have an original expected length of one year or less.
Refund liability mainly related to the estimated refunds that are expected to be provided to students if they decide they no longer want to take the course. Refund liability estimates are based on historical refund ratio on a portfolio basis using the expected value method.
F-23
TARENA INTERNATIONAL, INC. AND SUBSIDIARIES
NOTES TO THE CONSOLIDATED FINANCIAL STATEMENTS
(Amounts in thousands of RMB and US$,
except for number of shares and per share data)
2 SUMMARY OF SIGNIFICANT ACCOUNTING POLICIES (CONTINUED)
(l) Cost of revenues
Cost of revenues consists of payroll and employee benefits, rent expenses of learning centers, depreciation relating to property and equipment used for operating the learning centers, and other operating costs that are directly attributed to the provision of training services.
(m) Guarantee liabilities
For certain students who borrow the tuition fee from financial service providers, the Company provides a guarantee service to financial service providers whereas in the event of default, the financial service providers are entitled to receive unpaid interest and principal from the Company. In general, any unpaid interest and principal are paid when the borrower does not repay as scheduled.
For accounting purposes, at the inception of each loan, the Company recognizes the guarantee liability in accrued expenses and other current liabilities at fair value in accordance with ASC 460-10, which incorporates the expectation of potential future payments under the guarantee and takes into both non-contingent and contingent aspects of the guarantee. Subsequent to the loan’s inception, the guarantee liability is composed of two components: (i) ASC Topic 460 component; and (ii) ASC Topic 450 component. The liability recorded based on ASC Topic 460 is determined on a loan by loan basis and it is reduced when the Company is released from the underlying risk, i.e. as the loan is repaid by the borrower or when the investor is compensated in the event of a default. This component is a stand ready obligation which is not subject to the probable threshold used to record a contingent obligation. The guarantee liabilities are generally reduced by recording a credit to guarantee service revenue as the guarantor is released from the underlying guaranteed risk. Subsequent to initial recognition, the guarantee obligation’s release from risk has typically been recognized over the term of the guarantee using a rational amortization method. The other component is a contingent liability determined based on probable loss considering the actual historical performance and current conditions, representing the obligation to make future payouts under the guarantee liability in excess of the stand-ready liability, measured using the guidance in ASC Topic 450, loans with similar risk characteristics are pooled into cohorts. The ASC 450 contingent component is recognized as part of operating expenses. At all times the recognized liability (including the stand ready liability and contingent liability) is at least equal to the probable estimated losses of the guarantee portfolio.
(n) Selling and marketing expenses
Selling and marketing expenses are expensed as incurred. Selling and marketing expenses primarily consist of compensation expenses relating to personnel involved in selling and marketing, including enrollment advisors and university cooperation representatives based at learning centers, advertising expenses relating to marketing activities, and, to a lesser extent, rental expenses relating to selling and marketing functions. Among them, advertising costs were RMB
F-24
TARENA INTERNATIONAL, INC. AND SUBSIDIARIES
NOTES TO THE CONSOLIDATED FINANCIAL STATEMENTS
(Amounts in thousands of RMB and US$,
except for number of shares and per share data)
2 SUMMARY OF SIGNIFICANT ACCOUNTING POLICIES (CONTINUED)
(o) Operating leases
The Company adopted Accounting Standards Update (“ASU”) 2016-02 Leases (“ASC 842”) as of January 1, 2019, using the non-comparative transition option pursuant to ASU 2018-11. Therefore, the Company has not restated comparative period financial information for the effects of ASC 842, and will not make the new required lease disclosures for comparative periods beginning before January 1, 2019. The Company elected the package of practical expedients permitted under the transition guidance within the new standard, which among others things (i) allowed the Company to carry forward the historical lease classification; (ii) did not require the Company to reassess whether any expired or existing contracts are or contain leases; (iii) did not require the Company to reassess initial direct costs for any existing leases.
The Company identifies lease as a contract, or part of a contract, that conveys the right to control the use of identified property, plant, or equipment (an identified asset) for a period of time in exchange for consideration. For all operating leases except for short-term leases, the Company recognizes operating right-of-use assets and operating lease liabilities. Leases with an initial term of 12 months or less are short-term lease and not recognized as right-of-use assets and lease liabilities on the consolidated balance sheet. The Company recognizes lease expense for short-term leases on a straight-line basis over the lease term. The operating lease liabilities are recognized based on the present value of the lease payments not yet paid, discounted using the Company’s incremental borrowing rate over a similar term of the lease payments at lease commencement. Some of the Company’s lease agreements contain renewal options; however, the Company do not recognize right-of-use assets or lease liabilities for renewal periods unless it is determined that the Company is reasonably certain of renewing the lease at inception or when a triggering event occurs. The right-of-use assets consist of the amount of the measurement of the lease liabilities and any prepaid lease payments. Lease expense for lease payments is recognized on a straight-line basis over the lease term. The Company’s lease agreements do not contain any material residual value guarantees or material restrictive covenants.
(p) Government grant
Government grant is recognized when there is reasonable assurance that the Company will comply with the conditions attached to it and the grant will be received. Government grant for the purpose of giving immediate financial support to the Company with no future related costs or obligation is recognized in the Company’s consolidated statements of comprehensive (loss) income when the grant becomes receivable. Government grants of RMB
(q) Research and development costs
Research and development costs are expensed as incurred. Research and development expenses primarily consist of a portion of the personnel costs of instructors as determined based on the amount of time that they devote to research and development-related activities, as well as the personnel costs of software engineers. Research and development expenses were RMB
(r) Employee benefits
Pursuant to relevant PRC regulations, the Company is required to make contributions to various defined contribution plans organized by municipal and provincial PRC governments. The contributions are made for each PRC employee at rates ranging from
F-25
TARENA INTERNATIONAL, INC. AND SUBSIDIARIES
NOTES TO THE CONSOLIDATED FINANCIAL STATEMENTS
(Amounts in thousands of RMB and US$,
except for number of shares and per share data)
2 SUMMARY OF SIGNIFICANT ACCOUNTING POLICIES (CONTINUED)
(s) Income taxes
The Company follows the asset and liability method in accounting for income taxes in accordance to ASC Topic 740 “Taxation” (“ASC 740”), Income Taxes. Under this method, deferred tax assets and liabilities are determined based on the difference between the financial reporting and tax bases of assets and liabilities using enacted tax rates that will be in effect in the period in which the differences are expected to reverse. The Company records a valuation allowance against deferred tax assets if, based on the weight of available evidence, it is more-likely-than-not that some portion, or all, of the deferred tax assets will not be realized.
The Company adopted ASC 740 to account for uncertainty in income taxes. ASC 740 clarifies the accounting for uncertainty in income taxes by prescribing the recognition threshold a tax position is required to meet before being recognized in the consolidated financial statements. The Company recognizes in the consolidated financial statements the impact of a tax position, if that position is more likely than not of being sustained upon examination, based on the technical merits of the position. Recognized income tax positions are measured at the largest amount that is greater than 50% likely of being realized. Changes in recognition or measurement are reflected in the period in which the change in judgment occurs. The Company has elected to classify interest and penalties related to an unrecognized tax benefits, if and when required, as part of income tax expense in the consolidated statements of comprehensive loss. For the year ended December 31, 2022, there were no uncertain tax positions and the Company does not expect that the position of unrecognized tax benefits will materially change within the next twelve months.
In accordance with PRC Tax Administration Law on the Levying and Collection of Taxes, the PRC authorities generally have up to five years to assess underpaid tax plus penalties and interest for PRC entities’ tax filings. In case of tax evasion, which is not clearly defined in the law, there is no limitation on the tax years open for investigation. Accordingly, the PRC entities remain subject to examination by the tax authorities based on above.
(t) Share based compensation
The Company measures the cost of employee services received in exchange for an award of equity instruments based on the grant-date fair value of the award and recognizes the cost over the period the employee is required to provide service in exchange for the award, which generally is the vesting period. The Company recognizes compensation cost for an award with only service conditions that has a graded vesting schedule on a straight-line basis over the requisite service period for the entire award, net of estimated forfeitures, provided that the cumulative amount of compensation cost recognized at any date at least equals the portion of the grant-date value of such award that is vested at that date. Forfeiture rates are estimated based on historical of employee turnover rates.
(u) Commitments and contingencies
In the normal course of business, the Company is subject to loss contingencies, such as legal proceedings and claims arising out of its business, that cover a wide range of matters, including, among others, government investigations, shareholder lawsuits, and non-income tax matters. An accrual for a loss contingency is recognized when it is probable that a liability has been incurred and the amount of loss can be reasonably estimated. If a potential material loss contingency is not probable but is reasonably possible, or is probable but cannot be estimated, then the nature of the contingent liability, together with an estimate of the range of possible loss if determinable and material, is disclosed.
F-26
TARENA INTERNATIONAL, INC. AND SUBSIDIARIES
NOTES TO THE CONSOLIDATED FINANCIAL STATEMENTS
(Amounts in thousands of RMB and US$,
except for number of shares and per share data)
2 SUMMARY OF SIGNIFICANT ACCOUNTING POLICIES (CONTINUED)
(v) (Loss) Earnings per share
Basic (loss) earnings per Class A and Class B ordinary share is computed by dividing net (loss) earnings attributable to Tarena International’s Class A and Class B ordinary shareholders by the weighted average number of Class A and Class B ordinary shares outstanding during the year using the two-class method. Under the two-class method, net (loss) earnings attributable to Tarena International’s Class A and Class B ordinary shareholders is allocated between Class A and Class B ordinary shares and other participating securities, if any, based on participating rights in undistributed loss.
Diluted (loss) earnings per share is calculated by dividing net (loss) earnings attributable to Tarena International’s Class A and Class B ordinary shareholders as adjusted for the effect of dilutive Class A and Class B ordinary share equivalents, if any, by the weighted average number of Class A and Class B ordinary and dilutive Class A and Class B ordinary share equivalents outstanding during the year. Class A and Class B ordinary share equivalents include the Class A and Class B ordinary shares issuable upon the exercise of the outstanding share options (using the treasury stock method). Potential dilutive securities are not included in the calculation of diluted (loss) earnings per Class A and Class B ordinary share if the impact is anti-dilutive. If there is a loss from continuing operations, diluted earnings per share (“EPS”) would be computed in the same manner as basic EPS is computed, even if an entity has net income after adjusting for a discontinued operation or an extraordinary item.
(w) Segment reporting
The Company uses the management approach in determining its operating segments. The management approach considers the internal reporting used by the Company’s chief operating decision maker (“CODM”). The Company’s CODM has been identified as the CEO who reviews the financial information of separate operating segments when making decisions about allocating resources and assessing performance of the Company. Management has determined that the Company has
The Company applies the provisions of ASC Topic 820, Fair Value Measurements and Disclosures, for fair value measurements of financial assets and financial liabilities and for fair value measurements of non-financial items that are recognized or disclosed at fair value in the financial statements on a recurring and non-recurring basis. ASC Topic 820 defines fair value as the price that would be received to sell an asset or paid to transfer a liability in an orderly transaction between market participants at the measurement date. When determining the fair value measurements for assets and liabilities required or permitted to be recorded at fair value, the Company considers the principal or most advantageous market in which it would transact and it considers assumptions that market participants would use when pricing the asset or liability. ASC Topic 820 also establishes a framework for measuring fair value and expands disclosures about fair value measurements.
ASC Topic 820 establishes a fair value hierarchy that requires an entity to maximize the use of observable inputs and minimize the use of unobservable inputs when measuring fair value. ASC Topic 820 establishes three levels of inputs that may be used to measure fair value. The hierarchy gives the highest priority to unadjusted quoted prices in active markets for identical assets or liabilities (Level 1 measurements) and the lowest priority to measurements involving significant unobservable inputs (Level 3 measurements). The three levels of the fair value hierarchy are as follows:
| ● | Level 1 inputs are quoted prices (unadjusted) in active markets for identical assets or liabilities that the Company has the ability to access at the measurement date. |
| ● | Level 2 inputs are inputs other than quoted prices included within Level 1 that are observable for the asset or liability, either directly or indirectly. |
F-27
TARENA INTERNATIONAL, INC. AND SUBSIDIARIES
NOTES TO THE CONSOLIDATED FINANCIAL STATEMENTS
(Amounts in thousands of RMB and US$,
except for number of shares and per share data)
2 SUMMARY OF SIGNIFICANT ACCOUNTING POLICIES (CONTINUED)
(x) Fair value measurements (Continued)
| ● | Level 3 inputs are unobservable inputs for the asset or liability. |
The level in the fair value hierarchy within which a fair value measurement in its entirety falls is based on the lowest level input that is significant to the fair value measurement in its entirety. In situations where there is little, if any, market activity for the asset or liability at the measurement date, the fair value measurement reflects management’s own judgments about the assumptions that market participants would use in pricing the asset or liability. Those judgments are developed by management based on the best information available in the circumstances.
Fair value measurements on a recurring basis
The carrying amounts of cash and cash equivalents, current time deposits, accounts receivable, loans to employees, amounts due from related parties, accounts payable, amounts due to related parties, short-term bank loans, accrued expenses and other current liabilities as of December 31, 2021 and 2022 approximate their fair value because of short maturity of these instruments.
The carrying amounts of non-current time deposits as of December 31, 2021 and 2022 approximates their fair value since the interest rates of the time deposits did not differ significantly from the market interest rates for similar types of time deposits.
Fair value measurements on a non-recurring basis
The Company measures certain financial assets, including the long-term investments at fair value on a non-recurring basis only if an impairment charge were to be recognized. The Company’s non-financial assets, such as property and equipment, intangible assets, right-of-use assets and goodwill, would be measured at fair value only if they were determined to be impaired.
(y) Recently issued accounting standards
The Company has evaluated pronouncements recently issued but not yet adopted. The adoption of these pronouncements is not expected to have a material impact on the Company’s consolidated financial statements.
F-28
TARENA INTERNATIONAL, INC. AND SUBSIDIARIES
NOTES TO THE CONSOLIDATED FINANCIAL STATEMENTS
(Amounts in thousands of RMB and US$,
except for number of shares and per share data)
3 ACCOUNTS RECEIVABLE, NET
Accounts receivable consists of the following:
December 31, | ||||
2021 | 2022 | |||
| RMB |
| RMB | |
Accounts receivable: |
|
|
|
|
Gross | | | ||
Unearned interest | ( | ( | ||
Total accounts receivable | | | ||
Less: allowance for credit losses | | | ||
Accounts receivable, net | | | ||
The classification of accounts receivable is as follows:
| December 31, | |||
| 2021 |
| 2022 | |
| RMB |
| RMB | |
Accounts receivable – current portion | | | ||
Accounts receivable – non-current portion | | | ||
Total accounts receivable, net | | | ||
The movements of the allowance for doubtful accounts are as follows:
Year Ended December 31, | ||||||
2020 | 2021 | 2022 | ||||
| RMB |
| RMB |
| RMB | |
Balance at the beginning of the year | | | | |||
Additions charged to bad debt expense | | | | |||
Balance at the end of the year | | | | |||
F-29
TARENA INTERNATIONAL, INC. AND SUBSIDIARIES
NOTES TO THE CONSOLIDATED FINANCIAL STATEMENTS
(Amounts in thousands of RMB and US$,
except for number of shares and per share data)
4 PREPAID EXPENSES AND OTHER CURRENT ASSETS, NET
Prepaid expenses and other current assets consist of the following:
December 31, | ||||||
2021 | 2022 | |||||
|
| RMB |
| RMB | ||
Prepaid expenses and other current assets: | ||||||
Prepaid deposits | (a) | | | |||
Loans made to employees | (b) | | | |||
Prepaid value-added tax | | | ||||
Professional fee |
| | | |||
Prepaid rental expenses |
| | | |||
Long-term investment disposal receivable | | — | ||||
Inventory | | | ||||
Prepaid advertising expenses | | | ||||
Others | | | ||||
Total prepaid expenses and other current assets | | | ||||
Less: allowance for credit losses | (c) | | | |||
Prepaid expenses and other current assets, net | | | ||||
| (a) | It mainly included prepaid advertising deposits. |
| (b) | The Company provides short-term interest-free loans to employees for their purchase of residence or other personal needs. |
| (c) | It mainly included the allowance for credit losses on loans made to employees, including housing loans, living loans and imprest fund loans. |
The movements of the allowance for doubtful accounts are as follows:
December 31, | ||||||
| 2020 |
| 2021 |
| 2022 | |
| RMB |
| RMB |
| RMB | |
Balance at the beginning of the year |
| — |
| |
| |
Additions charged to bad debt expense |
| |
| — |
| |
Balance at the end of the year |
| |
| |
| |
F-30
TARENA INTERNATIONAL, INC. AND SUBSIDIARIES
NOTES TO THE CONSOLIDATED FINANCIAL STATEMENTS
(Amounts in thousands of RMB and US$,
except for number of shares and per share data)
5 PROPERTY AND EQUIPMENT, NET
Property and equipment consist of the following:
December 31, | ||||
2021 | 2022 | |||
| RMB |
| RMB | |
Office buildings | | | ||
Furniture | | | ||
Office equipment | | | ||
Leasehold improvements | | | ||
Total property and equipment | | | ||
Less: accumulated depreciation | | | ||
Property and equipment, net | | | ||
Depreciation expense for property and equipment was allocated to the following:
Year Ended December 31, | ||||||
2020 | 2021 | 2022 | ||||
| RMB |
| RMB |
| RMB | |
Cost of revenues | | | | |||
Selling and marketing expenses | | | | |||
General and administrative expenses | | | | |||
Research and development expenses | | | | |||
Total | | | | |||
F-31
TARENA INTERNATIONAL, INC. AND SUBSIDIARIES
NOTES TO THE CONSOLIDATED FINANCIAL STATEMENTS
(Amounts in thousands of RMB and US$,
except for number of shares and per share data)
6 LONG-TERM INVESTMENTS, NET
Long-term investments consist of the following:
December 31, | ||||||
2021 | 2022 | |||||
|
| RMB | RMB | |||
Equity investments without readily determinable fair values |
| |||||
A company providing mechanic training |
| (a) |
| | | |
Other equity investments without readily determinable fair values |
| (b) |
| | | |
Impairment of equity investments without readily determinable fair values | — | — | ||||
Total equity investments without readily determinable fair values, net |
| | | |||
Equity method investments |
|
| ||||
Companies providing hockey program management | | | ||||
A company providing Internet product solutions | (c) | | | |||
Impairment of equity method investments | ( | ( | ||||
Total equity method investments, net | | | ||||
Total long-term investments, net |
|
| | | ||
| (a) |
| (b) |
| (c) |
7 OTHER NON-CURRENT ASSETS, NET
Other non-current assets consist of the following:
|
| December 31, | ||||
|
|
| 2021 |
| 2022 | |
|
|
| RMB |
| RMB | |
Other non-current assets: | ||||||
Rent and property management deposits |
| | | |||
Loans made to employees | (a) | | | |||
Prepayment for equipment and leasehold improvement | | | ||||
Others |
| | | |||
Total other non-current assets, net |
| | | |||
| (a) | Starting from 2016, the Company began to provide |
F-32
TARENA INTERNATIONAL, INC. AND SUBSIDIARIES
NOTES TO THE CONSOLIDATED FINANCIAL STATEMENTS
(Amounts in thousands of RMB and US$,
except for number of shares and per share data)
8 SHORT-TERM BANK LOANS
On August 7, 2021, the Company signed a credit extension contract with the China Merchants Bank. The carrying value of office buildings pledged for the borrowing was RMB
On March 9, 2022, the Company signed a credit extension contract with the Bank of Beijing with a limit of RMB
Interest expenses of the loans were RMB
9 ACCRUED EXPENSES AND OTHER CURRENT LIABILITIES
December 31, | ||||||
2021 | 2022 | |||||
| RMB |
| RMB | |||
Accrued payroll and employee benefits |
| |
| | ||
Refund liability | | | ||||
Recharge card | (a) | | | |||
Professional service fee | |
| | |||
Accrued compensation for minority shareholder litigation | — | | ||||
VAT and other tax payables | | | ||||
Payable for advertisement | | | ||||
Guarantee liability | | | ||||
Rental fee | | | ||||
Others |
| | | |||
Total |
| | | |||
(a) | Recharge card is the amount that customers paid in advance without desginated enrollment contract for IT-focused supplementary STEAM education training courses. |
F-33
TARENA INTERNATIONAL, INC. AND SUBSIDIARIES
NOTES TO THE CONSOLIDATED FINANCIAL STATEMENTS
(Amounts in thousands of RMB and US$,
except for number of shares and per share data)
10 NET REVENUES
(a) Net revenues recognized under ASC Topic 606 for the years ended December 31, 2020, 2021 and 2022 consist of the following:
Year Ended December 31, | ||||||
2020 | 2021 | 2022 | ||||
| RMB |
| RMB |
| RMB | |
Tuition fee |
| |
| |
| |
Certification service fee |
| |
| |
| |
Loan referral service fee |
| |
| |
| |
Others |
| | | | ||
Business taxes and surcharges |
| ( |
| ( |
| ( |
Total net revenues |
| |
| |
| |
Others mainly include AI and software development revenues, franchise fee and miscellaneous revenues.
Year Ended December 31, | ||||||
| 2020 |
| 2021 |
| 2022 | |
| RMB |
| RMB |
| RMB | |
Timing of revenue recognition |
|
|
|
|
|
|
Services transferred at a point in time |
| |
| |
| |
Services transferred over time |
| |
| |
| |
Total net revenues |
| |
| |
| |
(b) Net revenues recognized under ASC Topic 460 for the years ended December 31, 2020, 2021 and 2022 consist of the following:
Year Ended December 31, | ||||||
| 2020 |
| 2021 |
| 2022 | |
| RMB |
| RMB |
| RMB | |
|
|
|
| |||
Guarantee service |
| |
| |
| |
11 INCOME TAXES
Under the current laws of the Cayman Islands, Tarena International is not subject to tax on its income or capital gains. For the period from its inception on October 22, 2012 to December 31, 2022, Tarena HK did not have any assessable profits arising in or derived from HK SAR. Tarena International’s PRC subsidiaries and consolidated VIEs and the subsidiaries of the VIEs file separate tax returns in the PRC. Effective from January 1, 2008, the PRC statutory income tax rate is
Under the CIT Law, entities that qualify as “High and New Technology Enterprise” (“HNTE”) are entitled to a preferential income tax rate of
F-34
TARENA INTERNATIONAL, INC. AND SUBSIDIARIES
NOTES TO THE CONSOLIDATED FINANCIAL STATEMENTS
(Amounts in thousands of RMB and US$,
except for number of shares and per share data)
11 INCOME TAXES (CONTINUED)
One of the Chinese subsidiaries of the Company was qualified as “High and New Technology Enterprise” (“HNTE”) in 2020. And its income tax rate is
In 2016, another Chinese subsidiary of the Company was qualified as an eligible software enterprise, and was entitled to a tax holiday of a two-year full exemption followed by a three-year
Certain Tarena International’s subsidiaries and branches in China have been qualified as “Small Profit Enterprises” since 2017 and 2018, and therefore are entitled to enjoy a preferential income tax rate of
In 2017, one of the Chinese subsidiaries of the Company was established in Horgus and qualified to be entitled to a special tax holiday that from the tax year of the first operating income, the subsidiary would be exempted from enterprise income tax for five years. As a result, the income tax rate of this Chinese subsidiary for the years ended December 31, 2020, 2021 and 2022 was
Since the Company wound up some PRC subsidiaries for the year ended December 31, 2022, deferred tax assets consisting mainly of net operating loss carryforwards will no longer be utilizable in the future due to their cancellation. As a result, these deferred tax assets of RMB
The components of (loss) income before income taxes are as follows:
Year Ended December 31, | ||||||
2020 | 2021 | 2022 | ||||
| RMB |
| RMB |
| RMB | |
PRC |
| ( |
| ( |
| |
Hong Kong |
| ( |
| ( |
| ( |
Cayman Islands |
| ( |
| ( |
| ( |
Taiwan | ( | ( | ( | |||
Canada | ( | ( | ( | |||
Total (loss) income before income taxes |
| ( |
| ( |
| |
F-35
TARENA INTERNATIONAL, INC. AND SUBSIDIARIES
NOTES TO THE CONSOLIDATED FINANCIAL STATEMENTS
(Amounts in thousands of RMB and US$,
except for number of shares and per share data)
11 INCOME TAXES (CONTINUED)
Income tax benefit (expense) consists of the following:
Year Ended December 31, | ||||||
2020 | 2021 | 2022 | ||||
| RMB |
| RMB |
| RMB | |
Current income tax expense |
| ( |
| ( |
| ( |
Deferred income tax benefit (expense) |
| |
| ( |
| ( |
Total |
| |
| ( |
| ( |
The actual income tax expense reported in the consolidated statements of comprehensive loss for each of the years ended December 31, 2020, 2021 and 2022 differs from the amount computed by applying the PRC statutory income tax rate to income before income taxes due to the following:
Year Ended December 31, |
| ||||||
| 2020 |
| 2021 |
| 2022 |
| |
PRC statutory income tax rate | | % | | % | | % | |
Increase (decrease) in effective income tax rate resulting from: |
|
|
| ||||
Impact of different tax rates in other jurisdictions |
| ( | % | ( | % | | % |
Research and development bonus deduction |
| | % | | % | ( | % |
Non-deductible expenses |
| ( | % | ( | % | | % |
Tax impact of investment loss | — | — | ( | ||||
Preferential tax rates | ( | % | ( | % | ( | % | |
Change of tax rates |
| ( | % | ( | % | ( | % |
Change in valuation allowance | ( | % | ( | % | | % | |
Actual income tax expense |
| | % | ( | % | | % |
Deferred income taxes reflect the net tax effects of temporary differences between the carrying amount of assets and liabilities for financial reporting purposes and the amounts used for income tax purposes. Significant components of the Company’s deferred tax assets and liabilities are as follows:
December 31, | ||||
2021 | 2022 | |||
| RMB |
| RMB | |
Deferred income tax assets: |
|
|
| |
Impairment of long-term investments |
| |
| |
Tax loss carry forwards |
| |
| |
Advertising expense |
| |
| |
Others |
| |
| |
Total deferred income tax assets |
| |
| |
Valuation allowance |
| ( |
| ( |
Deferred income tax assets, net |
| |
| |
Deferred income tax liabilities: | ||||
Valuation appreciation of intangible assets | | | ||
Deferred income tax liabilities* | | | ||
* Deferred income tax liabilities are combined in other non-current liabilities.
F-36
TARENA INTERNATIONAL, INC. AND SUBSIDIARIES
NOTES TO THE CONSOLIDATED FINANCIAL STATEMENTS
(Amounts in thousands of RMB and US$,
except for number of shares and per share data)
11 INCOME TAXES (CONTINUED)
The movements of the valuation allowance are as follows:
Year Ended December 31, | ||||||
2020 | 2021 | 2022 | ||||
| RMB |
| RMB |
| RMB | |
Balance at the beginning of the year |
| |
| |
| |
Additions of valuation allowance |
| |
| |
| |
Reduction of valuation allowance |
| ( |
| ( |
| ( |
Reversal of valuation allowance | — | ( | ( | |||
Change of tax rates | ( | ( | | |||
Change of decrease related to subsidiary disposals and expiration | ( | ( | ( | |||
Balance at the end of the year |
| |
| |
| |
The valuation allowance as of December 31, 2021 and 2022 was primarily provided for the deferred income tax assets of certain Tarena International’s PRC subsidiaries, consolidated VIEs, and the subsidiaries of the VIEs, which were at cumulative loss positions. In assessing the realizability of deferred income tax assets, management considers whether it is more likely than not that some portion or all of the deferred income tax assets will not be realized. The ultimate realization of deferred income tax assets is dependent upon the generation of future taxable income during the periods in which those temporary differences become deductible or utilizable. Management has considered projected future taxable income and tax planning strategies in making this assessment. As of December 31, 2022, the Company had tax losses carryforwards of RMB
The CIT Law and its implementation rules impose a withholding income tax at
The Company has considered temporary differences on the book to tax differences pertaining to all investment in subsidiaries including the determination of the indefinite reinvestment assertion that would apply to each foreign subsidiary. The Company evaluated each entity’s historical, current business environment and plans to indefinitely reinvest all earnings accumulated in its respective jurisdiction for purpose of future business expansion.
12 RELATED PARTY TRANSACTIONS
The following is a list of related parties which the Company has major transactions with:
| (1) | Chuanbang Business Consulting (Beijing) Co., Ltd. (“Chuanbang”), a company wholly owned by Mr. Shaoyun Han (“Mr. Han”), the founder, chairman of the Company’s board of directors and former chief executive officer of the Company. |
| (2) | Xi’an Beilin District Bolton vocational skill training school (“Bolton School”), a company controlled by Mr. Han’s brother-in-law. |
| (3) | Ningxia Tarena Technology Co., Ltd (“Ningxia Company”), a company wholly owned by Ms.Han Liping, a sister of Mr. Han. |
| (4) | Beijing Huimoer Technology Co., Ltd (“Beijing Huimoer”), a company provides IT consulting services and programming, which is |
F-37
TARENA INTERNATIONAL, INC. AND SUBSIDIARIES
NOTES TO THE CONSOLIDATED FINANCIAL STATEMENTS
(Amounts in thousands of RMB and US$,
except for number of shares and per share data)
12 RELATED PARTY TRANSACTIONS (CONTINUED)
| (5) | Ms. Han Lijuan, a sister of Mr. Han. |
| (6) | Anyue School (Beijing) Education Technology Co., Ltd(“An Yue”) is a company for provide educational degree improvement service, and cooperates with Beijing Tarena, which provides students and temporary collects tuition fees on its behalf. Beijing Tarena recommends AnYue’s services through its own sales channel, and will not charge intermediary fees. An Yue is |
The Company mainly had the following balances and transactions with related parties:
Related party balances
December 31, | ||||||
2021 | 2022 | |||||
|
| RMB |
| RMB | ||
Amounts due from related parties |
|
|
| |||
Ningxia Company | (i) | | | |||
Others | | | ||||
Total | | | ||||
Notes:
(i) | The balance resulted from the franchise service income. |
Related party transactions
The major related party transactions for the years ended December 31, 2020, 2021 and 2022 are summarized as follows:
Year Ended December 31, | ||||||||
2020 | 2021 | 2022 | ||||||
|
| RMB |
| RMB |
| RMB | ||
Cash collection service expense to Chuanbang |
| (a) |
| |
| |
| — |
Franchise income from Bolton School | | | | |||||
Franchise, training and consulting service income from Ningxia Company | ( | — | — | |||||
Training service expense to Bolton School | | | | |||||
Technical consulting service expenses and labor expenses to Beijing Huimoer | | — | — | |||||
Interest income from loan to Ms. Han Lijuan | | — | — | |||||
Cash collection on behalf of An Yue | — | — | | |||||
Notes:
| (a) | Pursuant to an agreement between Chuanbang and the Company, beginning August 2013, Chuanbang provides cash collection service on the Company’s accounts receivable. The fee for the service is calculated based on |
F-38
TARENA INTERNATIONAL, INC. AND SUBSIDIARIES
NOTES TO THE CONSOLIDATED FINANCIAL STATEMENTS
(Amounts in thousands of RMB and US$,
except for number of shares and per share data)
13 ORDINARY SHARES AND STATUTORY RESERVE
(a) Treasury shares
In the second quarter of 2018, the board of directors authorized an increase to the size of the share repurchase plan from US$
For the year ended December 31, 2020,
For the year ended December 31, 2022,
(b) Statutory reserves and restricted net assets
Under PRC rules and regulations, Tarena International’s PRC subsidiaries, consolidated VIEs, and the subsidiaries of the VIEs (the “PRC Entities”) are required to appropriate
For the years ended December 31, 2020, 2021 and 2022, the PRC Entities made appropriations to the statutory reserves of RMB
Relevant PRC laws and regulations restrict the WFOE, VIE and VIE’s subsidiary from transferring a portion of their net assets, equivalent to the balance of their paid-in-capital, additional paid-in-capital and statutory reserves to the Company in the form of loans, advances or cash dividends. Relevant PRC statutory laws and regulations restrict the payments of dividends by the Company’s VIE and VIE’s subsidiary from their respective retained earnings, if any, as determined in accordance with PRC accounting standards and regulations.
The balances of restricted net assets as of December 31, 2021 and 2022 were RMB
(c) Dividend
F-39
TARENA INTERNATIONAL, INC. AND SUBSIDIARIES
NOTES TO THE CONSOLIDATED FINANCIAL STATEMENTS
(Amounts in thousands of RMB and US$,
except for number of shares and per share data)
14 SHARE BASED COMPENSATION
Share incentive plans
On February 1, 2014, Tarena International adopted the 2014 Share Plan (the “2014 Plan”), pursuant to which Tarena International was authorized to issue options, non-vested shares and non-vested share units to qualified employees, directors and consultants of the Company. The maximum aggregate number of shares which may be issued pursuant to all awards under the 2014 Plan, or the Award Pool, is
Share options
During the year ended December 31, 2020, the board of the directors of Tarena International approved the grant of options to certain officers and employees to purchase
During the year ended December 31, 2021, the board of the directors of Tarena International approved the grant of options to certain officers and employees to purchase
During the year ended December 31, 2022, the board of the directors of Tarena International approved the grant of options to certain officers and employees to purchase
F-40
TARENA INTERNATIONAL, INC. AND SUBSIDIARIES
NOTES TO THE CONSOLIDATED FINANCIAL STATEMENTS
(Amounts in thousands of RMB and US$,
except for number of shares and per share data)
14 SHARE BASED COMPENSATION (CONTINUED)
Share options (Continued)
A summary of share options activity for the year ended December 31, 2022 is as follows:
|
|
| Weighted |
| ||||
Weighted | Average | |||||||
Number of | Average | Remaining | Aggregate | |||||
Share | Exercise Price | Contractual | Intrinsic | |||||
Options | US$ | Years | Value US$ | |||||
Outstanding at December 31, 2021 |
| |
| |
|
| | |
Granted | | | — | — | ||||
Exercised | ( | | — | — | ||||
Forfeited | ( | | — | — | ||||
Outstanding at December 31, 2022 | | | | |||||
Vested and expected to vest as of December 31, 2022 |
| |
| |
|
| | |
Exercisable as of December 31, 2022 |
| |
| |
|
| |
The total intrinsic value of options exercised during the years ended December 31, 2020, 2021 and 2022 were RMB
The Company calculated the fair value of the share options on the grant date using the Binomial option-pricing valuation model. The assumptions used in the valuation model are summarized in the following table.
Year Ended December 31, | ||||||
| 2020 |
| 2021 |
| 2022 | |
Expected volatility |
| |||||
Expected dividends yield |
| |||||
Exercise multiple |
|
|
| |||
Risk-free interest rate per annum |
| |||||
The fair value of underlying ordinary shares (per share) | US$ | US$ | US$ | |||
The expected volatility was based on the historical volatilities of the Company and comparable publicly traded companies engaged in the similar industry.
F-41
TARENA INTERNATIONAL, INC. AND SUBSIDIARIES
NOTES TO THE CONSOLIDATED FINANCIAL STATEMENTS
(Amounts in thousands of RMB and US$,
except for number of shares and per share data)
14 SHARE BASED COMPENSATION (CONTINUED)
Share options (Continued)
The fair values of the options granted for the years ended December 31, 2020, 2021 and 2022 are as follows:
Year Ended December 31, | ||||||
2020 | 2021 | 2022 | ||||
| US$ |
| US$ |
| US$ | |
Weighted average grant date fair value of option per share |
| |
| |
| |
Aggregate grant date fair value of options |
| |
| |
| |
As of December 31, 2022, there was approximately RMB
Non-vested shares
On January 1, 2020, the board of directors of Tarena International approved the grant of
On March 1, 2021, the board of directors of Tarena International approved the grant of
On March 1, 2022, the board of directors of Tarena International approved the grant of
A summary of the non-vested shares activity under the 2014 Share Plan for the year ended December 31, 2022 is summarized as follows:
Number of Non- | Weighted Average | |||
| vested Shares |
| Grant Date Fair Value | |
US$ | ||||
Outstanding as of December 31, 2021 | | | ||
Granted |
| | | |
Vested |
| ( | | |
Forfeited |
| ( | | |
Outstanding as of December 31, 2022 |
| | |
As of December 31, 2022, there was approximately RMB
F-42
TARENA INTERNATIONAL, INC. AND SUBSIDIARIES
NOTES TO THE CONSOLIDATED FINANCIAL STATEMENTS
(Amounts in thousands of RMB and US$,
except for number of shares and per share data)
15 (LOSS) EARNINGS PER SHARE
Basic and diluted (loss) earnings per share is calculated as follows:
Year Ended December 31, | ||||||
2020 | 2021 | 2022 | ||||
| RMB |
| RMB |
| RMB | |
Numerator: | ||||||
Net (loss) income attributable to Class A and Class B ordinary shareholders for basic and diluted earnings per share |
| ( |
| ( |
| |
Denominator: |
|
|
| |||
Denominator for basic earnings per share: |
|
|
| |||
Weighted average number of Class A and Class B ordinary shares outstanding |
| |
| |
| |
Dilutive effect of outstanding share options | — | — | | |||
Denominator for diluted (loss) earnings per share | | | | |||
Basic (loss) earnings per ADS | ( | ( | | |||
Diluted (loss) earnings per ADS |
| ( |
| ( |
| |
16 LEASES
The Company’s leases consist of operating leases for learning centers and office spaces in different cities in the PRC. The Company reviews all options to extend, terminate, or purchase its right-of-use assets at the inception of the lease and accounts for these options when they are reasonably certain of being exercised. As of December 31, 2022, the Company had no long-term leases that were classified as a financing lease, and the Company’s lease contracts only contain fixed lease payments and do not contain any residual value guarantee. Leases with an initial term of twelve months or less are not recorded on the consolidated balance sheets. The Company recognizes rental expense on a straight-line basis over the lease term.
The components of rental expense for the years ended December 31, 2020, 2021 and 2022 consist as follows:
Year Ended | ||||||
December 31, | ||||||
2020 |
| 2021 |
| 2022 | ||
RMB | RMB | RMB | ||||
Short-term rental expense | |
| | | ||
Operating lease expense excluding short-term rental expense | |
| | | ||
Other information related to operating leases is as follows:
Year Ended | |||||||
December 31, | |||||||
2020 |
| 2021 |
| 2022 | |||
RMB |
| RMB | RMB | ||||
Cash paid for amounts included in the measurement of lease liabilities: | |
| | | |||
Right-of-use assets obtained in exchange for newlease liabilities: | |
| | | |||
As of December 31, 2021 and 2022, the weighted average remaining lease term was
The Company’s lease agreements do not have a discount rate that is readily determinable. The incremental borrowing rate is determined at lease commencement or lease modification and represents the rate of interest the Company would have to pay to borrow on a collateralized basis over a similar term and amount equal to the lease payments in a similar economic environment. The weighted-average discount rate was calculated using the discount rate for the lease that was used to calculate the lease liability balance for each lease and the remaining balance of the lease payments for each lease as of December 31, 2021 and 2022.
F-43
TARENA INTERNATIONAL, INC. AND SUBSIDIARIES
NOTES TO THE CONSOLIDATED FINANCIAL STATEMENTS
(Amounts in thousands of RMB and US$,
except for number of shares and per share data)
16 LEASES (CONTINUED)
The weighted-average remaining lease terms were calculated by using the remaining lease term and the lease liability balance for each lease as of December 31, 2021 and 2022.
As of December 31, 2022, maturities of lease liabilities were as follows:
| RMB | |
Year ending December 31, |
|
|
2023 |
| |
2024 |
| |
2025 | | |
2026 | | |
2027 | | |
2028 and thereafter | | |
Total lease payments |
| |
Less: imputed interest |
| |
Total |
| |
Less: current portion |
| |
Non-current portion |
| |
Gross rental expenses incurred under operating leases were RMB
17 COMMITMENTS AND CONTINGENCIES
The Company and certain of its current and former officers and directors have been named as defendants in a putative securities class action captioned Yili Qiu v. Tarena International, Inc. et al., (Case No. 1:21-cv-03502) filed on June 22, 2021 in the U.S. District Court for the Eastern District of New York. The complaint asserts that defendants made false or misleading statements in certain SEC filings between August 16, 2016 and November 1, 2019 related to the Company’s business and operating results in violation of Sections 10(b) and 20(a) of the Securities Exchange Act of 1934 and Rule 10b-5 promulgated thereunder. On September 1, 2021, the court entered an order appointing lead plaintiff in this action. On September 14, 2021, the parties filed a joint status report and proposed scheduling stipulation, pursuant to which, the lead plaintiff filed an amended complaint on November 1, 2021. On December 16, 2021, the Company filed its pre-motion letter and the plaintiffs filed their opposition on December 23, 2021. On January 18, 2022, the Company moved to dismiss the complaint. On April 4, 2022, lead plaintiff served its opposition to the motion. Briefing was completed on May 19, 2022. While the motion to dismiss was pending, Plaintiff and the Company reached an agreement in principle to settle all claims. On July 13, 2022, Plaintiff filed a letter informing the court of the settlement in principle. On August 31, 2022, the parties filed a motion for preliminary approval of the proposed settlement agreement. Preliminary approval hearing took place on November 8, 2022, and the Court reserved judgement on the motion pending submission of additional information. In December 2022, the parties submitted revised settlement materials to the Court. The Court decision on the revised settlement papers is pending. An estimated loss amounting to $
There will have no material adverse effect on the Company’s financial position, results of operations or liquidity.
F-44
TARENA INTERNATIONAL, INC. AND SUBSIDIARIES
NOTES TO THE CONSOLIDATED FINANCIAL STATEMENTS
(Amounts in thousands of RMB and US$,
except for number of shares and per share data)
18 SEGMENT INFORMATION
The Company has organized its operations into
The accounting policies of the segments are the same as those described in the summary of significant accounting policies. The CODM evaluates performance based on each reporting segment’s revenues, cost of revenues, and gross profit. The CODM doesnot review balance sheet information to measure the performance of the reportable segments, nor is this part of the segment information regularly provided to the CODM.
Net revenues, cost of revenues, and gross profit by segment for the years ended December 31, 2020, 2021 and 2022 were as follows.
| Year Ended December 31, 2022 | |||||
| IT |
| IT-focused |
| ||
Professional | Supplementary STEAM | |||||
Education | Education | Total | ||||
| RMB |
| RMB |
| RMB | |
Net revenues |
| |
| |
| |
Cost of revenues |
| ( |
| ( |
| ( |
Gross profit |
| |
| |
| |
Year Ended December 31, 2021 | ||||||
IT | IT-focused | |||||
Professional | Supplementary STEAM | |||||
Education | Education | Total | ||||
| RMB |
| RMB |
| RMB | |
Net revenues |
| |
| |
| |
Cost of revenues |
| ( |
| ( |
| ( |
Gross profit |
| |
| |
| |
Year Ended December 31, 2020 | ||||||
IT | IT-focused | |||||
Professional | Supplementary STEAM | |||||
Education | Education | Total | ||||
| RMB |
| RMB |
| RMB | |
Net revenues |
| |
| |
| |
Cost of revenues |
| ( |
| ( |
| ( |
Gross profit |
| |
| |
| |
F-45
TARENA INTERNATIONAL, INC. AND SUBSIDIARIES
NOTES TO THE CONSOLIDATED FINANCIAL STATEMENTS
(Amounts in thousands of RMB and US$,
except for number of shares and per share data)
19 PARENT ONLY FINANCIAL INFORMATION
The following presents condensed parent company financial information of Tarena International.
Condensed Balance Sheets
December 31, | ||||||
2021 | 2022 | 2022 | ||||
| RMB |
| RMB |
| US$ | |
ASSETS |
|
| ||||
Current assets: |
|
|
|
| ||
Cash and cash equivalents |
| | | | ||
Prepaid expenses and other current assets |
| | | | ||
Due from subsidaries | | | | |||
Total current assets |
| | | | ||
Investment in subsidiaries | ( | ( | ( | |||
Total assets |
| ( | ( | ( | ||
LIABILITIES AND SHAREHOLDERS’ EQUITY |
| |||||
Current liabilities: |
| |||||
Accrued expenses and other current liabilities (1) |
| | | | ||
Due to intercompany | | | | |||
Total current liabilities |
| | | | ||
Total liabilities |
| | | | ||
Commitments and contingencies |
| |||||
Shareholders’ deficit: |
| |||||
Class A ordinary shares (US$ |
| | | | ||
Class B ordinary shares (US$ |
| | | | ||
Treasury shares ( |
| ( | ( | ( | ||
Additional paid-in capital |
| | | | ||
Accumulated other comprehensive income |
| | | | ||
Accumulated deficit |
| ( | ( | ( | ||
Total shareholders’ deficit |
| ( | ( | ( | ||
Total liabilities and shareholders’ deficit |
| ( | ( | ( | ||
| (1) | Mainly related to repurchase of treasury shares. |
F-46
TARENA INTERNATIONAL, INC. AND SUBSIDIARIES
NOTES TO THE CONSOLIDATED FINANCIAL STATEMENTS
(Amounts in thousands of RMB and US$,
except for number of shares and per share data)
19 PARENT ONLY FINANCIAL INFORMATION (CONTINUED)
Condensed Statements of Comprehensive (Loss) Income
Year Ended December 31, | ||||||||
2020 | 2021 | 2022 | 2022 | |||||
| RMB |
| RMB |
| RMB |
| US$ | |
Selling and marketing expenses | ( | ( | ( | ( | ||||
General and administrative expenses |
| ( | | ( | ( | |||
Operating (loss) income |
| ( | | ( | ( | |||
Equity in (loss) income of subsidiaries |
| ( | ( | | | |||
Foreign currency exchange (loss) gains |
| ( | ( | | | |||
Interest income (expense) |
| | | ( | ( | |||
(Loss) income before income taxes |
| ( | ( | | | |||
Income tax expense |
| — | — | — | — | |||
Net (loss) income |
| ( | ( | | | |||
Other comprehensive (loss) income |
| |||||||
Foreign currency translation adjustment |
| ( | ( | | | |||
Comprehensive (loss) income |
| ( | ( | | | |||
Condensed Statements of Cash Flows
Year Ended December 31, | ||||||||
2020 | 2021 | 2022 | 2022 | |||||
| RMB |
| RMB |
| RMB |
| US$ | |
Operating activities: | ||||||||
Net cash (used in) provided by operating activities |
| ( | | ( | ( | |||
Financing activities: |
|
|
| |||||
Issuance of Class A ordinary shares in connection with exercise of share options |
| | | | | |||
Repurchase of treasury shares | — | — | ( | ( | ||||
Net cash provided by (used in) financing activities |
| | | ( | ( | |||
Changes in cash and cash equivalents |
| ( | | ( | ( | |||
Effect of foreign currency exchange rate changes on cash and cash equivalents |
| | | | | |||
Net (decrease) increase in cash and cash equivalents |
| ( | | ( | ( | |||
Cash and cash equivalents at beginning of year |
| | | | | |||
Cash and cash equivalents at end of year |
| | | | | |||
F-47
TARENA INTERNATIONAL, INC. AND SUBSIDIARIES
NOTES TO THE CONSOLIDATED FINANCIAL STATEMENTS
(Amounts in thousands of RMB and US$,
except for number of shares and per share data)
20 SUBSEQUENT EVENTS
A Proposed Disposal
The board of directors has held a meeting on December 30, 2022, agreed to a proposed transaction to dispose of the Company’s controlling interest in its university and college joint academic programs and related peripheral services to colleges and students (the “Target Business”), to a consortium (the “Proposed Disposal”). The consortium includes Beijing WeiKeXinNeng Education Technology Company Ltd. (“Beijing WeiKe”), and Shaoyun Han, the Chairman of the Board of Directors of the Company. The Company signed a non-binding letter of intent with the consortium in December 2022.
On April 26 and 28, 2023, the Company held two board meetings to approve the Proposed Disposal and the Investment agreement and related restructuring agreement were signed on April 28, 2023. The consortium will inject a total of RMB
The business revenue and proportion of assets of the Target Business are both an insignificant portion of the Company’s consolidated financial statements. Therefore, the Proposed Disposal is not a strategic shift that has (or will have) a major effect.
The Company has not identified any other events with material financial impact on the Company’s consolidated financial statements.
F-48