UNITED STATES
SECURITIES AND EXCHANGE COMMISSION
WASHINGTON, D.C. 20549
FORM
(Mark One)
REGISTRATION STATEMENT PURSUANT TO SECTION 12(b) OR 12(g) OF THE SECURITIES EXCHANGE ACT OF 1934 |
OR
ANNUAL REPORT PURSUANT TO SECTION 13 OR 15(d) OF THE SECURITIES EXCHANGE ACT OF 1934 |
For the fiscal year ended
OR
TRANSITION REPORT PURSUANT TO SECTION 13 OR 15(d) OF THE SECURITIES EXCHANGE ACT OF 1934 |
OR
SHELL COMPANY REPORT PURSUANT TO SECTION 13 OR 15(d) OF THE SECURITIES EXCHANGE ACT OF 1934 |
Date of event requiring this shell company report
For the transition period from to
Commission file number
(Exact name of Registrant as specified in its charter)
(Jurisdiction of incorporation or organization)
(Address of principal executive offices)
Telephone: +
Email:
At the address of the Company set forth above
(Name, Telephone, E-mail and/or Facsimile number and Address of Company Contact Person)
Securities registered or to be registered pursuant to Section 12(b) of the Act:
Title of each class |
| Trade |
| Name of each exchange |
N/A |
* for trading, but only in connection with the listing on the New York Stock Exchange of American depositary shares.
Securities registered or to be registered pursuant to Section 12(g) of the Act
None
(Title of Class)
Securities for which there is a reporting obligation pursuant to Section 15(d) of the Act
None
(Title of Class)
Indicate the number of outstanding shares of each of the issuer’s classes of capital or common stock as of the close of the period covered by the annual report.
Indicate by check mark if the registrant is a well-known seasoned issuer, as defined in Rule 405 of the Securities Act. ☐ Yes ☒
If this report is an annual or transition report, indicate by check mark if the registrant is not required to file reports pursuant to Section 13 or 15(d) of the Securities Exchange Act of 1934. ☐ Yes ☒
Indicate by check mark whether the registrant: (1) has filed all reports required to be filed by Section 13 or 15(d) of the Securities Exchange Act of 1934 during the preceding 12 months (or for such shorter period that the registrant was required to file such reports), and (2) has been subject to such filing requirements for the past 90 days. ☒
Indicate by check mark whether the registrant has submitted every Interactive Data File required to be submitted pursuant to Rule 405 of Regulation S-T (§232.405 of this chapter) during the preceding 12 months (or for such shorter period that the registrant was required to submit such files). ☒
Indicate by check mark whether the registrant is a large accelerated filer, an accelerated filer, a non-accelerated filer, or an emerging growth company. See the definitions of “large accelerated filer,” “accelerated filer,” and “emerging growth company” in Rule 12b-2 of the Exchange Act.
Large accelerated filer ☐ |
|
| Non-accelerated filer ☐ |
| Emerging growth company |
If an emerging growth company that prepares its financial statements in accordance with U.S. GAAP, indicate by check mark if the registrant has elected not to use the extended transition period for complying with any new or revised financial accounting standards† provided pursuant to Section 13(a) of the Exchange Act. ☐
† The term “new or revised financial accounting standard” refers to any update issued by the Financial Accounting Standards Board to its Accounting Standards Codification after April 5, 2012.
Indicate by check mark whether the registrant has filed a report on and attestation to its management’s assessment of the effectiveness of its internal control over financial reporting under Section 404(b) of the Sarbanes-Oxley Act (15 U.S.C. 7262(b)) by the registered public accounting firm that prepared or issued its audit report.
If securities are registered pursuant to Section 12(b) of the Act, indicate by check mark whether the financial statements of the registrant included in the filing reflect the correction of an error to previously issued financial statements.
Indicate by check mark whether any of those error corrections are restatements that required a recovery analysis of incentive-based compensation received by any of the registrant’s executive officers during the relevant recovery period pursuant to §240.10D-1(b). ☐
Indicate by check mark which basis of accounting the registration has used to prepare the financial statements included in this filing:
| International Financial Reporting Standards as issued by the International Accounting Standards Board | ☐ | Other | ☐ |
If “Other” has been checked in response to the previous question, indicate by check mark which consolidated financial statement item the registrant has elected to follow. ☐ Item 17 ☐ Item 18
If this is an annual report, indicate by check mark whether the registrant is a shell company (as defined in Rule 12b-2 of the Securities Exchange Act of 1934).
(APPLICABLE ONLY TO ISSUERS INVOLVED IN BANKRUPTCY PROCEEDINGS DURING THE PAST FIVE YEARS)
Indicate by check mark whether the registrant has filed all documents and reports required to be filed by Sections 12, 13 or 15(d) of the Securities Exchange Act of 1934 subsequent to the distribution of securities under a plan confirmed by a court. ☐ Yes ☐ No
Table of Contents
Page | ||
4 | ||
4 | ||
4 | ||
4 | ||
74 | ||
105 | ||
105 | ||
124 | ||
135 | ||
135 | ||
136 | ||
137 | ||
144 | ||
145 | ||
148 | ||
148 | ||
MATERIAL MODIFICATIONS TO THE RIGHTS OF SECURITY HOLDERS AND USE OF PROCEEDS | 148 | |
148 | ||
149 | ||
149 | ||
149 | ||
149 | ||
149 | ||
PURCHASES OF EQUITY SECURITIES BY THE ISSUER AND AFFILIATED PURCHASERS | 150 | |
151 | ||
151 | ||
152 | ||
DISCLOSURE REGARDING FOREIGN JURISDICTIONS THAT PREVENT INSPECTIONS | 152 | |
152 | ||
152 | ||
155 | ||
155 | ||
155 | ||
155 |
i
CONVENTIONS THAT APPLY TO THIS ANNUAL REPORT ON FORM 20-F
Except where the context otherwise requires, references in this annual report to:
| ● | “ADSs” are to our American depositary shares, each of which represents two Class A ordinary shares, and “ADRs” are to the American depositary receipts that evidence our ADSs; |
| ● | “Bitmain” are to Bitmain Development Limited, a corporation incorporated under the laws of Hong Kong, and BITMAIN TECHNOLOGIES GEORGIA LIMITED, a corporation incorporated under the laws of the state of Georgia, collectively; |
| ● | “CAGR” are to compound annual growth rate; |
| ● | “Can Gu Long” are to Can Gu Long (Shanghai) Information Technology Consultation Service Co., Ltd., a company established under the law of the PRC and our wholly-owned subsidiary; |
| ● | “car buyers” are to individuals who have purchased a car; |
| ● | “China” and the “PRC” are to the People’s Republic of China, excluding, for the purposes of this annual report only, Taiwan, the Hong Kong Special Administrative Region and the Macao Special Administrative Region; |
| ● | “consolidated affiliate” are to a subsidiary of the Group’s consolidated VIEs, namely Shanghai Cango and Shanghai Yungu; |
| ● | “dealers” are to points of sale that are licensed to engage in retail automobile transactions; |
| ● | “Didi Chuxing” are to DiDi Global Inc., a company organized under the laws of the Cayman Islands, and its affiliates; |
| ● | “EH” are to Exahash per second. 1 EH equals one quintillion hashes per second; |
| ● | “exposure at risk” are to the amount of outstanding principal of specified financing transactions as of a specified date; |
| ● | “financial institutions” are to (i) banks and (ii) financing lease companies licensed by the Ministry of Commerce of the PRC; |
| ● | “financing transactions” are to loans and financing leases; financing transactions facilitated through Cango platform include financing transactions funded by financial institutions and financing transactions funded by Shanghai Chejia; the “amount of financing transactions” refer to the principal amount of financing transactions facilitated through Cango platform in a specified period; |
| ● | “hash” are to a function used to map data of arbitrary size to data of fixed size and, in the context of bitcoin mining, a function to solve the mining puzzle; |
| ● | “hash rate” are to the processing power of the bitcoin network and represents the number of computations that is processed by the network in a given time period; |
| ● | “lower-tier cities” are to cities in China that are not tier-one and tier-two cities; |
| ● | “M1+ overdue ratio” are to (i) exposure at risk relating to financing transactions for which any installment payment is 30 to 179 calendar days past due as of a specified date, divided by (ii) exposure at risk relating to all financing transactions which remain outstanding as of such date, excluding amounts of outstanding principal that are 180 calendar days or more past due; |
| ● | “M3+ overdue ratio” are to (i) exposure at risk relating to financing transactions for which any installment payment is 90 to 179 calendar days past due as of a specified date, divided by (ii) exposure at risk relating to all financing transactions which remain outstanding as of such date, excluding amounts of outstanding principal that are 180 calendar days or more past due; |
| ● | “MYbank” are to Zhejiang E-Commerce Bank Co., Ltd., a limited liability company established under the laws of the PRC; |
1
| ● | “OEMs” are to automotive original equipment manufacturer; |
| ● | “ordinary shares” are to our Class A ordinary shares, par value US$0.0001 per share, and Class B ordinary shares, par value US$0.0001 per share; |
| ● | “registered dealers” are to dealers who are registered with Cango platform; |
| ● | “RMB” or “Renminbi” are to the legal currency of China; |
| ● | “Shanghai Cango” are to Shanghai Cango Investment and Management Consultation Service Co., Ltd., a company established under the law of the PRC and one of the Group’s consolidated VIEs; the Group primarily conducts its operations through the consolidated VIEs and their respective subsidiaries; |
| ● | “Shanghai Chejia” are to Shanghai Chejia Financing Lease Co., Ltd. (formerly translated as “Shanghai Autohome Financing Lease Co., Ltd.”), a company organized under the law of the PRC and the Group’s consolidated affiliate; |
| ● | “Shanghai Yungu” are to Shanghai Yungu Haoche Electronic Technology Co., Ltd, a company organized under the law of the PRC and one of the Group’s consolidated VIEs; |
| ● | “the Group” are to Cango Inc., Shanghai Cango, Shanghai Yungu and their respective subsidiaries; |
| ● | “tier-one and tier-two cities” refer to (i) tier-one cities in China, namely Beijing, Shanghai, Guangzhou and Shenzhen and (ii) tier-two cities in China, namely (a) Tianjin and Chongqing, (b) the provincial capital cities except for Guangzhou, Yinchuan, Xining and Lhasa and (c) several prefecture-level cities, namely, Qingdao, Foshan, Dalian, Ningbo, Suzhou, Wuxi, Xiamen, Dongguan and Wenzhou; |
| ● | “US$,” “U.S. dollars,” or “dollars” are to the legal currency of the United States; |
| ● | “VIE” are to variable interest entity; |
| ● | “we,” “us,” “our company” and “our” are to Cango Inc. and/or its subsidiaries, as the context requires; Cango Inc. is not a Chinese operating company but a Cayman Islands holding company with a portion of its operations conducted through contractual arrangements with the consolidated VIEs based in China, namely Shanghai Cango and Shanghai Yungu, and the respective subsidiaries of Shanghai Cango and Shanghai Yungu; and |
| ● | “WeBank” are to Shenzhen Qianhai WeBank Co., Ltd., a limited liability company established under the laws of the PRC. |
The translations from Renminbi to U.S. dollars and from U.S. dollars to Renminbi in this annual report were made at a rate of RMB7.2993 to US$1.00, the exchange rates set forth in the H.10 statistical release of the Federal Reserve Board on December 31, 2024. We make no representation that the Renminbi or U.S. dollar amounts referred to in this annual report could have been or could be converted into U.S. dollars or Renminbi, as the case may be, at any particular rate or at all. On March 20, 2025, the noon buying rate for Renminbi was RMB7.2477 to US$1.00.
We listed our ADSs on the New York Stock Exchange under the symbol “CANG” on July 26, 2018.
2
FORWARD-LOOKING INFORMATION
This annual report on Form 20-F contains statements of a forward-looking nature. All statements other than statements of historical facts are forward-looking statements. These forward-looking statements are made under the “safe harbor” provision under Section 21E of the Securities Exchange Act of 1934, as amended, or the Exchange Act, and as defined in the Private Securities Litigation Reform Act of 1995. These statements involve known and unknown risks, uncertainties and other factors that may cause our actual results, performance or achievements to be materially different from those expressed or implied by the forward-looking statements. In some cases, these forward-looking statements can be identified by words or phrases such as “may,” “will,” “expect,” “anticipate,” “aim,” “estimate,” “intend,” “plan,” “believe,” “potential,” “continue,” “is/are likely to” or other similar expressions. These forward-looking statements relate to, among others:
| ● | our goal and strategies; |
| ● | our expansion plans, including tapping into the crypto mining industry; |
| ● | our future business development, financial condition and results of operations; |
| ● | our expectations regarding demand for, and market acceptance of, our solutions and services; |
| ● | our expectations regarding keeping and strengthening our relationships with dealers, financial institutions, insurance brokers and companies, car buyers and other platform participants; and |
| ● | general economic and business conditions. |
We have based these forward-looking statements largely on our current expectations and projections about future events and financial trends that we believe may affect our financial condition, results of operations, business strategy and financial needs.
You should read these statements in conjunction with the risks disclosed in “Item 3. Key Information—D. Risk Factors” of this annual report and other risks outlined in our other filings with the Securities and Exchange Commission, or the SEC. Moreover, we operate in an emerging and evolving environment. New risks may emerge from time to time, and it is not possible for our management to predict all risks, nor can we assess the impact of such risks on our business or the extent to which any risk, or combination of risks, may cause actual results to differ materially from those contained in any forward-looking statements. The forward-looking statements made in this annual report relate only to events or information as of the date on which the statements are made in this annual report. Except as required by law, we undertake no obligation to update any forward-looking statements to reflect events or circumstances after the date on which the statements are made or to reflect the occurrence of unanticipated events. You should read this annual report and the documents that we have referred to in this annual report completely and with the understanding that our actual future results may be materially different from what we expect.
3
PART I.
ITEM 1.IDENTITY OF DIRECTORS, SENIOR MANAGEMENT AND ADVISERS
Not Applicable.
ITEM 2.OFFER STATISTICS AND EXPECTED TIMETABLE
Not Applicable.
ITEM 3.KEY INFORMATION
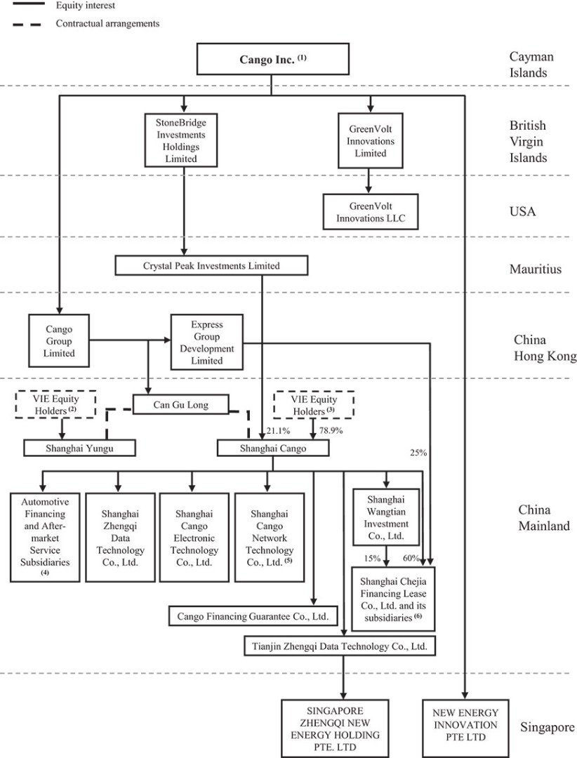
Our Corporate Structure
Cango Inc. is not a Chinese operating company but a Cayman Islands holding company with a portion of its operations conducted through Shanghai Cango and Shanghai Yungu, or the consolidated VIEs, and their subsidiaries. As we engage in value-added telecommunications services, or VATS, namely value-added online services for platform participants, we currently conduct business operations in China through the consolidated VIEs, and rely on contractual arrangements among Can Gu Long, the consolidated VIEs and their shareholders to control the business operation of the consolidated VIEs. Investors in our ADSs do not hold equity interest in the Group’s operating entities in China, but instead hold an equity interest in Cango Inc., a Cayman Islands holding company. As used in this annual report, “we,” “us,” “our company” and “our” are to Cango Inc. and/or its subsidiaries, “the Group” refers to Cango Inc., Shanghai Cango, Shanghai Yungu and their respective subsidiaries, and “consolidated affiliate” refers to a subsidiary of the consolidated VIEs.
We control the consolidated VIEs through a series of contractual arrangements with the consolidated VIEs, their shareholders and Can Gu Long, as described in more detail below, which collectively enables us to:
| ● | receive substantially all the economic benefits of our consolidated VIEs; and |
| ● | have an exclusive option to purchase all or part of the equity interests in the equity interest in or all or part of the assets of the consolidated VIEs when and to the extent permitted by PRC law. |
These contractual arrangements include equity interest pledge agreements, power of attorney, exclusive business cooperation agreement and exclusive option agreement. As a result of the contractual arrangements, we are considered the primary beneficiary of these companies for accounting purposes, and we have consolidated the financial results of these companies in the Group’s consolidated financial statements. However, we do not own equity interest in the consolidated VIEs. Furthermore, Cango Inc., as our holding company, does not conduct operating activities.
We are subject to risks associated with our contractual arrangements with the consolidated VIEs. Our company and its investors may never have a direct ownership interest in the businesses that are conducted by the consolidated VIEs. The contractual arrangements may not be as effective as direct ownership in providing us with control over the consolidated VIEs. If the consolidated VIEs or their shareholders fail to perform their respective obligations under these contractual arrangements, we could be limited in our ability to enforce these contractual arrangements. There are very few precedents and little formal guidance as to how contractual arrangements in the context of a variable interest entity should be interpreted or enforced under PRC law. If we are unable to maintain control, we would not be able to continue to consolidate the financial results of these entities in the Group’s financial statements. See “—D. Risk Factors—Risks Relating to Our Corporate Structure—We rely on contractual arrangements with our consolidated VIEs and their shareholders to operate the Group’s business, which may not be as effective as direct ownership in providing operational control and otherwise have a material adverse effect as to the Group’s business” and “—D. Risk Factors—Risks Relating to Our Corporate Structure—The shareholders of our consolidated VIEs may have potential conflicts of interest with us, which may materially and adversely affect the Group’s business and financial condition.”
4
There are also substantial uncertainties regarding the interpretation and application of current and future PRC laws, regulations and rules regarding the status of the rights of our Cayman Islands holding company with respect to its contractual arrangements with the consolidated VIEs and their nominee shareholders. It is uncertain whether any new PRC laws or regulations relating to variable interest entity structures will be adopted or if adopted, what they would provide. If we or the consolidated VIEs are found to be in violation of any existing or future PRC laws or regulations, or fail to obtain or maintain any of the required permits or approvals, the relevant PRC regulatory authorities would have certain discretion in accordance with the applicable laws and regulations to take action in dealing with such violations or failures. A substantial portion of the Group’s assets, along with several material licenses to conduct business in China, are held by the consolidated VIEs and their subsidiaries. In addition, a substantial portion of the Group’s revenues are generated by the consolidated VIEs and their respective subsidiaries. An event that results in the deconsolidation of the consolidated VIEs would have a material effect on the Group’s operations and cause the value of the ADSs of our company to diminish substantially or even become worthless. See “—D. Risk Factors—Risks Relating to Our Corporate Structure—If the PRC government deems that the contractual arrangements in relation to our consolidated VIEs do not comply with PRC regulatory restrictions on foreign investment in the relevant industries, or if these regulations or the interpretation of existing regulations change in the future, we could be subject to severe penalties or be forced to relinquish our interests in those operations.”
The Group also faces various legal and operational risks and uncertainties associated with being based in or having its operations primarily in China and the country’s complex and evolving laws and regulations. For example, the Group faces risks associated with regulatory approvals on offerings conducted overseas by and foreign investment in China-based issuers, the use of consolidated VIEs, anti-monopoly regulatory actions, and oversight on cybersecurity and data privacy, which may impact the Group’s ability to conduct certain businesses, accept foreign investments, or list on a U.S. or other foreign exchange outside of China. These risks could result in a material adverse change in the Group’s operations and the value of our ADSs, significantly limit or completely hinder our ability to offer or continue to offer securities to investors, or cause the value of such securities to significantly decline. See “—D. Risks Factors— Risks Relating to Doing Business in China.”
Holding Foreign Companies Accountable Act
The Holding Foreign Companies Accountable Act, as amended, or the HFCA Act, was signed into law on December 18, 2020 and amended pursuant to the Consolidated Appropriations Act, 2023 on December 29, 2022. Under the HFCA Act and the rules issued by the SEC and the U.S. Public Company Accounting Oversight Board, or the PCAOB, thereunder, if we have retained a registered public accounting firm to issue an audit report where the registered public accounting firm has a branch or office that is located in a foreign jurisdiction and the PCAOB has determined that it is unable to inspect or investigate completely because of a position taken by an authority in the foreign jurisdiction, the SEC will identify us as a “covered issuer”, or SEC-identified issuer, shortly after we file with the SEC a report required under the Securities Exchange Act of 1934, or the Exchange Act (such as our annual report on Form 20-F), that includes an audit report issued by such accounting firm; and if we were to be identified as a SEC-identified issuer for two consecutive years, the SEC would prohibit our securities (including our shares or ADSs) from being traded on a national securities exchange or in the over-the-counter trading market in the United States.
In December 2021, the PCAOB made its determinations, or the 2021 determinations, pursuant to the HFCA Act that it was unable to inspect or investigate completely registered public accounting firms headquartered in mainland China or Hong Kong, including our former auditor, Ernst & Young Hua Ming LLP, or EY. After we filed our annual report on Form 20-F for the fiscal year ended December 31, 2021 that included an audit report issued by EY on April 26, 2022, the SEC conclusively identified us as an SEC-identified issuer on May 26, 2022.
Following the Statement of Protocol signed between the PCAOB and the China Securities Regulatory Commission, or the CSRC, and the Ministry of Finance of the PRC in August 2022 and the on-site inspections and investigations conducted by the PCAOB staff in Hong Kong from September to November 2022, the PCAOB Board voted in December 2022 to vacate the previous 2021 determinations, and as a result, our former auditor, EY, was no longer a registered public accounting firm that the PCAOB was unable to inspect or investigate completely as of the date of our annual report for the fiscal year ended December 31, 2022, or the 2022 annual report, and we were not identified as a SEC-identified issuer in 2023 after we filed the 2022 annual report. On November 30, 2023, the PCAOB announced that it had completed its inspections on registered public accounting firms headquartered in mainland China and Hong Kong for 2023 with the complete access required under the HFCA Act. As such, we were not identified as a SEC-identified issuer in 2024 either.
5
Effective on November 18, 2024, we appointed MaloneBailey, LLP, or MaloneBailey, as our independent registered public accounting firm for the year ended December 31, 2024 and on the effectiveness of the Company’s internal control over financial reporting as of December 31, 2024. MaloneBailey is an independent registered public accounting firm that is headquartered in the United States with offices in Beijing and Shenzhen. MaloneBailey is not among the PCAOB-registered public accounting firms headquartered in the PRC or Hong Kong that are subject to PCAOB’s determination on December 16, 2021 of having been unable to inspect or investigate completely. As of the date of this annual report, we do not expect to be identified as a SEC-identified issuer.
However, the PCAOB may change its determinations under the HFCA Act at any point in the future. See “—D. Risks Factors—Risks Relating to Doing Business in China—If the PCAOB determines that it is unable to inspect or investigate completely our auditor at any point in the future, our ADSs may be prohibited from trading in the United States under the Holding Foreign Companies Accountable Act, as amended, or the HFCA Act, and any such trading prohibition on our ADSs or threat thereof may materially and adversely affect the price of our ADSs and value of your investment.”
PRC Licenses, Permissions and Approvals
We conduct business operations mainly through the consolidated VIEs and their respective subsidiaries in China. Our operations in China are governed by PRC laws and regulations. The Group has obtained all requisite permissions and approvals that are material to the Group’s operations in China as of the date hereof, including (i) the VATS license held by Shanghai Yungu to conduct the internet content provider (ICP) services and online data and transaction processing services, (ii) the VATS license held by Shanghai Yungu to conduct the service provider (SP) services, (iii) the filing with Shanghai Administration for Market Regulation by Shanghai Yungu to conduct used car transaction services, (iv) the filing with Shanghai Municipal Commission of Commerce by Shanghai Yungu to conduct auction business, (v) the governmental approval for, and the license held by, Cango Financing to conduct financing guarantee service, and (vi) the license held by Fushun Insurance Brokerage Co., Ltd. to conduct insurance brokerage service. See “Item 4. Information on the Company—B. Business Overview—PRC Licenses, Permits and Approvals” for more details.
In connection with our previous issuance of securities to foreign investors, under current PRC laws, regulations and regulatory rules, as of the date of this annual report, we, our subsidiaries, the consolidated VIEs and consolidated affiliates, (i) have not received any requirement from competent PRC governmental authorities to obtain permissions from the CSRC, (ii) have not received any requirement from competent PRC governmental authorities to go through cybersecurity review by the Cyberspace Administration of China, or the CAC, and (iii) have not received or were denied such requisite permissions by any PRC authority. However, the PRC government has promulgated new laws, regulations or relevant drafts and indicated an intent to exert more oversight and control over offerings that are conducted overseas and/or foreign investment in China-based issuers. For more detailed information, see “Item 4. Information on the Company—B. Business Overview—Regulations in the PRC —M&A Rules and Overseas Listings” and “Item 4. Information on the Company—B. Business Overview—Regulations in the PRC —Regulation Related to Cybersecurity, Internet Information Security and Privacy Protection.” According to these new laws and regulations and the draft laws and regulations if enacted in their current forms, in connection with our future offshore offering activities, we may be required to fulfill filing and reporting procedures with or obtain approval from the CSRC, and may be required to go through cybersecurity review by the PRC authorities. However, given the uncertainties regarding interpretation, implementation and enforcement of relevant rules and regulations, as well as other factors beyond our control, we cannot assure you that we have obtained or will be able to obtain and maintain all requisite licenses, permits, filings and registrations. See “—D. Risk Factors—Risks Relating to Our Automotive Business—If the Group is unable to safeguard the security of the confidential information of car buyers, dealers or third parties it collaborates with and adapt to the relevant regulatory framework as to protection of such information, the Group’s business and operations may be adversely affected” and “—D. Risk Factors—Risks Relating to Doing Business in China—Changes and developments in the PRC legal system and the interpretation and enforcement of PRC laws, rules and regulations may subject us to uncertainties.”
Cash Transfers within Our Corporate Structure
Cango Inc. is a Cayman Islands holding company with operations mainly conducted through the consolidated VIEs and their respective subsidiaries.
We have established controls and procedures for cash flows within the Group. Each transfer of cash between our Cayman Islands holding company, a subsidiary, the consolidated VIEs or the consolidated affiliates is subject to internal approval.
6
For the years ended December 31, 2022, 2023 and 2024, our company did not provide any capital contribution to our subsidiaries. For the years ended December 31, 2022, 2023 and 2024, our company provided loans of nil, US$6 million and US$14 million, net, respectively, to our subsidiaries, and received repayments of US$63 million, nil and nil, net, respectively. For the years ended December 31, 2022, 2023, 2024, our company received loans of nil, nil and US$172.2 million, net, respectively, from the consolidated VIEs. For the years ended December 31, 2022, 2023 and 2024, our company paid cash dividends of RMB1,871 million, nil and nil to our shareholders and ADS holders. For the years ended December 31, 2022, 2023 and 2024, there were no other material assets transferred, and there were no dividends or distributions between the Company, the Company’s subsidiaries and the consolidated VIEs for the periods presented.
For the years ended December 31, 2022, 2023 and 2024, the consolidated VIEs and the consolidated affiliates provided capital contributions of RMB74 million, nil and nil, respectively, to other subsidiaries of the consolidated VIEs. For the years ended December 31, 2022, 2023 and 2024, the consolidated VIEs and the consolidated affiliates provided loans of RMB451 million, nil and nil, respectively, to other subsidiaries of the consolidated VIEs.
When the consolidated VIEs declare and distribute profits to us, such payments will be subject to withholding tax, which will increase our tax liability and reduce the amount of cash available to our company.
Restrictions on Transfer of Funds
The Company’s ability to pay dividends is primarily dependent on the Company receiving distributions of funds from its subsidiaries. Under PRC laws and regulations, our PRC subsidiary is subject to certain restrictions with respect to paying dividends or otherwise transferring any of its net assets offshore to us. Relevant PRC statutory laws and regulations permit payments of dividends by the VIEs and subsidiaries of the VIEs incorporated in PRC only out of their retained earnings, if any, as determined in accordance with PRC accounting standards and regulations. In particular, under PRC laws, rules and regulations, our PRC subsidiary is required to set aside at least 10% of its net income each year to fund certain statutory reserves until the cumulative amount of such reserves reaches 50% of its registered capital. These reserves, together with the registered capital, are not distributable as cash dividends. In addition, the consolidated results of operations reflected in the consolidated financial statements prepared in accordance with U.S. GAAP differ from those reflected in the statutory financial statements of the Company’s subsidiaries.
Appropriations to the enterprise expansion fund and staff welfare and bonus fund are at the discretion of the board of directors of the subsidiary. The PRC entities are also subject to similar statutory reserve requirements. These reserves can only be used for specific purposes and are not transferable to the Company in the form of loans, advances or cash dividends.
Amounts restricted that include paid in capital and statutory reserve funds, as determined pursuant to PRC accounting standards and regulations, were RMB4,806 million and RMB5,073 million (US$695 million) as of December 31, 2023 and 2024, respectively.
Furthermore, we are subject to restrictions on currency exchange. The Renminbi is currently convertible under the “current account,” which includes dividends, trade and service-related foreign exchange transactions, but not under the “capital account,” which includes foreign direct investment and loans, including loans we may secure from our PRC subsidiary. Currently, our PRC subsidiary may purchase foreign currency for settlement of “current account transactions,” including payment of dividends to us, by complying with certain procedural requirements. However, the relevant PRC governmental authorities may limit or eliminate our ability to purchase foreign currencies in the future for current account transactions. Foreign exchange transactions under the capital account remain subject to limitations and require approvals from, or registration with, the SAFE and other relevant PRC governmental authorities. Since a significant amount of our future revenues and cash flow will be denominated in Renminbi, any existing and future restrictions on currency exchange may limit our ability to utilize cash generated in Renminbi to fund our business activities outside of the PRC or pay dividends in foreign currencies to our shareholders, including holders of our ADSs, and may limit our ability to obtain foreign currency through debt or equity financing for our onshore subsidiaries. If any of our subsidiaries incurs debt on its own behalf in the future, the instruments governing such debt may restrict its ability to pay dividends to us. For certain Cayman Islands, PRC and United States federal income tax considerations in connection with an investment in our ADSs and Class A ordinary shares, see “Item 10. Additional Information—E. Taxation.”
Summary Financial Information Related to the Consolidated VIEs
The following condensed consolidated financial statement information presents information related to Cango Inc., or the Parent, which is a Cayman Islands holding company, the consolidated VIEs and our subsidiaries as of December 31, 2023 and 2024 and for 2022, 2023 and 2024.
7
The following tables present the condensed consolidated schedule of results of operation data for the periods indicated.
For the year ended December 31, 2024 | ||||||||||||
|
|
| Subsidiaries |
|
|
| ||||||
(other than | Eliminating |
| Consolidated | |||||||||
Parent |
| WFOE | WFOE) | VIEs | adjustments | total | ||||||
(RMB in thousands) | ||||||||||||
Third-party revenues |
| — |
| 247 |
| 653,001 |
| 151,241 |
| — |
| 804,489 |
Intra-Group revenues |
| 84,232 |
| — |
| — |
| 3,589 |
| (87,821) |
| — |
Total revenues |
| 84,232 |
| 247 |
| 653,001 |
| 154,830 |
| (87,821) |
| 804,489 |
Third-party costs and expenses (reversal of expenses) |
| (114,361) |
| (79,516) |
| (564,547) |
| 132,829 |
| — |
| (625,595) |
Intra-Group costs and expenses |
| — |
| (2,604) |
| (84,232) |
| — |
| 86,836 |
| — |
Total costs and expenses |
| (114,361) |
| (82,120) |
| (648,779) |
| 132,829 |
| 86,836 |
| (625,595) |
Operating (loss)/income |
| (30,129) |
| (81,873) |
| 4,222 |
| 287,659 |
| (985) |
| 178,894 |
Income from non-operations |
| 69,563 |
| 4,931 |
| 2,167 |
| 43,275 |
| 985 |
| 120,921 |
Share of loss of subsidiaries |
| (70,553) |
| — |
| — |
| — |
| 70,553 |
| — |
Contractual interests in VIEs and VIEs’ subsidiaries(1) |
| 330,934 |
| — |
| — |
| — |
| (330,934) |
| — |
Net income/(loss) |
| 299,815 |
| (76,942) |
| 6,389 |
| 330,934 |
| (260,381) |
| 299,815 |
For the year ended December 31, 2023 | ||||||||||||
|
| Subsidiaries |
|
|
| |||||||
(other than | Eliminating |
| Consolidated | |||||||||
Parent |
| WFOE |
| WFOE) | VIEs | adjustments | total | |||||
(RMB in thousands) | ||||||||||||
Third-party revenues |
| — |
| 43 |
| — |
| 1,701,876 |
| — |
| 1,701,919 |
Intra-Group revenues |
| — |
| — |
| — |
| — |
| — |
| — |
Total revenues |
| — |
| 43 |
| — |
| 1,701,876 |
| — |
| 1,701,919 |
Third-party costs and expenses |
| (6,435) |
| (2) |
| (16,822) |
| (1,752,411) |
| — |
| (1,775,670) |
Intra-Group costs and expenses |
| — |
| — |
| — |
| — |
| — |
| — |
Total costs and expenses |
| (6,435) |
| (2) |
| (16,822) |
| (1,752,411) |
| — |
| (1,775,670) |
Operating (loss)/income |
| (6,435) |
| 41 |
| (16,822) |
| (50,535) |
| — |
| (73,751) |
Income/(loss) from non-operations |
| 61,500 |
| 2,189 |
| 9,184 |
| (36,995) |
| — |
| 35,878 |
Share of loss of subsidiaries |
| (5,408) |
| — |
| — |
| — |
| 5,408 |
| — |
Contractual interests in VIEs and VIEs’ subsidiaries(1) |
| (87,530) |
| — |
| — |
| — |
| 87,530 |
| — |
Net (loss)/income |
| (37,873) |
| 2,230 |
| (7,638) |
| (87,530) |
| 92,938 |
| (37,873) |
For the year ended December 31, 2022 | ||||||||||||
|
|
| Subsidiaries |
|
|
| ||||||
(other than | Eliminating |
| Consolidated | |||||||||
Parent |
| WFOE | WFOE) | VIEs | adjustments | total | ||||||
(RMB in thousands) | ||||||||||||
Third-party revenues |
| — |
| 37 |
| — |
| 1,980,416 |
| — |
| 1,980,453 |
Intra-Group revenues |
| — |
| — |
| — |
| — |
| — |
| — |
Total revenues |
| — |
| 37 |
| — |
| 1,980,416 |
| — |
| 1,980,453 |
Third-party costs and expenses |
| (7,443) |
| (2) |
| (20,065) |
| (2,900,087) |
| — |
| (2,927,597) |
Intra-Group costs and expenses |
| — |
| — |
| — |
| — |
| — |
| — |
Total costs and expenses |
| (7,443) |
| (2) |
| (20,065) |
| (2,900,087) |
| — |
| (2,927,597) |
Operating (loss)/income |
| (7,443) |
| 35 |
| (20,065) |
| (919,671) |
| — |
| (947,144) |
Income/(loss) from non-operations |
| 37,172 |
| 6,356 |
| 3,969 |
| (211,561) |
| — |
| (164,064) |
Share of loss of subsidiaries |
| (9,705) |
| — |
| — |
| — |
| 9,705 |
| — |
Contractual interests in VIEs and VIEs’ subsidiaries(1) |
| (1,131,232) |
| — |
| — |
| — |
| 1,131,232 |
| — |
Net (loss)/income |
| (1,111,208) |
| 6,391 |
| (16,096) |
| (1,131,232) |
| 1,140,937 |
| (1,111,208) |
Note:
| (1) | It represents the primary beneficiary’s share of loss generated from the VIEs and their subsidiaries. |
8
The following tables present the condensed consolidated schedule of balance sheets data as of the dates indicated.
As of December 31, 2024 | ||||||||||||
Subsidiaries | Eliminating | Consolidated | ||||||||||
| Parent |
| WFOE |
| (other than WFOE) |
| VIEs |
| adjustments |
| total | |
(RMB in thousands) | ||||||||||||
Cash and cash equivalents |
| 618,245 |
| 2,246 |
| 41,841 |
| 627,298 |
| — |
| 1,289,630 |
Restricted cash - current |
| — |
| — |
| — |
| 10,814 |
| — |
| 10,814 |
Receivable for bitcoin collateral, net |
| — |
| — |
| 617,058 |
| — |
| — |
| 617,058 |
Other current assets |
| 306,159 |
| 86,058 |
| 195,138 |
| 953,251 |
| — |
| 1,540,606 |
Total current assets |
| 924,404 |
| 88,304 |
| 854,037 |
| 1,591,363 |
| — |
| 3,458,108 |
Restricted cash – non-current |
| — |
| — |
| — |
| 287,426 |
| — |
| 287,426 |
Mining Machines, net |
| 1,772,319 |
| — |
| — |
| — |
| — |
| 1,772,319 |
Investment in subsidiaries |
| (24,017) |
| — |
| — |
| — |
| 24,017 |
| — |
Contractual interest in the consolidated VIEs |
| 2,969,653 |
| — |
| — |
| — |
| (2,969,653) |
| — |
Other non-current assets |
| — |
| 21,238 |
| 327,530 |
| 123,918 |
| (21,215) |
| 451,471 |
Total non-current assets |
| 4,717,955 |
| 21,238 |
| 327,530 |
| 411,345 |
| (2,966,851) |
| 2,511,216 |
Amounts due from the parent |
| — |
| — |
| — |
| 928,200 |
| (928,200) |
| — |
Amounts due from subsidiaries (other than WFOE) |
| 624,475 |
| 1 |
| — |
| 328,414 | (952,890) |
| — | |
Amounts due from WFOE |
| — |
| — |
| — |
| 76,865 |
| (76,865) |
| — |
Amounts due from VIEs and VIEs’ subsidiaries |
| — |
| — |
| — |
| — |
| — |
| — |
Amounts due from group companies |
| 624,475 | 1 | — | 1,333,479 | (1,957,955) | — | |||||
Total assets |
| 6,266,834 | 109,543 | 1,181,567 | 3,336,186 | (4,924,806) | 5,969,324 | |||||
Amounts due to the parent |
| — |
| — |
| 624,475 |
| — |
| (624,475) |
| — |
Amounts due to subsidiaries (other than WFOE) |
| — |
| — |
| — |
| — |
| — |
| — |
Amounts due to WFOE |
| — |
| — |
| — |
| — |
| — |
| — |
Amounts due to VIEs and VIEs’ subsidiaries |
| 934,519 |
| 76,865 |
| 328,414 | — | (1,339,798) | — | |||
Amounts due to group companies |
| 934,519 |
| 76,865 |
| 952,889 | — | (1,964,273) | — | |||
Other current liabilities | 1,245,685 | 10,621 | 439,458 | 139,142 | — | 1,834,906 | ||||||
Other non-current liabilities | — | 21,215 | — | 47,788 | (21,215) | 47,788 | ||||||
Total liabilities |
| 2,180,204 |
| 108,701 |
| 1,392,347 | 186,930 | (1,985,488) | 1,882,694 | |||
9
As of December 31, 2023 | ||||||||||||
Subsidiaries | Eliminating | Consolidated | ||||||||||
| Parent |
| WFOE |
| (other than WFOE) |
| VIEs |
| adjustments |
| total | |
(RMB in thousands) | ||||||||||||
Cash and cash equivalents |
| 681,383 | 1,225 | 44,572 | 293,424 | — | 1,020,604 | |||||
Restricted cash - current |
| — | 500 | — | 1,683,842 | — | 1,684,342 | |||||
Other current assets |
| 366,659 | 77,979 | 167,300 | 567,135 | — | 1,179,073 | |||||
Total current assets |
| 1,048,042 | 79,704 | 211,872 | 2,544,401 | — | 3,884,019 | |||||
Restricted cash – non-current |
| — | — | — | 583,380 | — | 583,380 | |||||
Investment in subsidiaries |
| 50,291 | — | — | — | (50,291) | — | |||||
Contractual interest in the consolidated VIEs |
| 2,616,729 | — | — | — | (2,616,729) | — | |||||
Other non-current assets |
| — | — | 722 | 180,489 | — | 181,211 | |||||
Total non-current assets |
| 2,667,020 | — | 722 | 763,869 | (2,667,020) | 764,591 | |||||
Amounts due from the parent |
| — | — | — | — | — | — | |||||
Amounts due from subsidiaries (other than WFOE) |
| 423,885 | — | 675,767 | — | (1,099,652) | — | |||||
Amounts due from WFOE |
| — | — | — | 1,561 | (1,561) | — | |||||
Amounts due from VIEs and VIEs’ subsidiaries |
| — | 45 | — | — | (45) | — | |||||
Amounts due from group companies |
| 423,885 | 45 | 675,767 | 1,561 | (1,101,258) | — | |||||
Total assets |
| 4,138,947 | 79,749 | 888,361 | 3,309,831 | (3,768,278) | 4,648,610 | |||||
Amounts due to the parent |
| — | — | 423,885 | — | (423,885) | — | |||||
Amounts due to subsidiaries (other than WFOE) |
| — | — | 675,767 | — | (675,767) | — | |||||
Amounts due to WFOE |
| — | — | — | 45 | (45) | — | |||||
Amounts due to VIEs and VIEs’ subsidiaries |
| — | 1,561 | — | — | (1,561) | — | |||||
Amounts due to group companies |
| — | 1,561 | 1,099,652 | 45 | (1,101,258) | — | |||||
Other current liabilities |
| 321,970 | 355 | 689 | 454,729 | — | 777,743 | |||||
Other non-current liabilities |
| — | — | 42 | 53,849 | — | 53,891 | |||||
Total liabilities |
| 321,970 | 1,916 | 1,100,383 | 508,623 | (1,101,258) | 831,634 | |||||
The following tables present the condensed consolidated schedule of cash flow data for the periods indicated.
For the year ended December 31, 2024 | ||||||||||||
Subsidiaries | Eliminating | Consolidated | ||||||||||
| Parent |
| WFOE |
| (other than WFOE) |
| VIEs |
| adjustments |
| total | |
(RMB in thousands) | ||||||||||||
Net cash provided by/(used in) operating activities |
| 27,684 | 5,441 | (605,382) | 262,041 | 13 | (310,203) | |||||
Net cash provided by/(used in) investing activities |
| (918,412) | (4,920) | 169,415 | (1,858,079) | 1,362,113 | (1,249,883) | |||||
Net cash provided by/(used in) financing activities |
| 840,473 | — | 433,331 | (39,072) | (1,362,113) | (127,381) | |||||
For the year ended December 31, 2023 | ||||||||||||
Subsidiaries | Eliminating | Consolidated | ||||||||||
| Parent |
| WFOE |
| (other than WFOE) |
| VIEs |
| adjustments |
| total | |
(RMB in thousands) | ||||||||||||
Net cash provided by/(used in) operating activities |
| 60,802 | 2,036 | (13,089) | 969,040 | 7,237 | 1,026,026 | |||||
Net cash provided by/(used in) investing activities |
| 739,238 | (5,467) | (20,070) | 1,369,021 | 41,976 | 2,124,698 | |||||
Net cash (used in)/provided by financing activities |
| (244,177) | — | 55,724 | (949,602) | (55,724) | (1,193,779) | |||||
10
For the year ended December 31, 2022 | ||||||||||||
Subsidiaries | Eliminating | Consolidated | ||||||||||
| Parent |
| WFOE |
| (other than WFOE) |
| VIEs |
| adjustments |
| total | |
(RMB in thousands) | ||||||||||||
Net cash provided by/(used in) operating activities |
| 44,219 | (116) | (27,601) | (599,053) | 15,166 | (567,385) | |||||
Net cash provided by/(used in) investing activities |
| 1,028,108 | (6,097) | 377,503 | 1,084,633 | (524,618) | 1,959,529 | |||||
Net cash (used in)/provided by financing activities |
| (1,969,849) | — | (370,800) | (1,020,360) | 370,800 | (2,990,209) | |||||
A.[Reserved]
B.Capitalization and Indebtedness
Not Applicable.
C.Reasons for the Offer and Use of Proceeds
Not Applicable.
D.Risk Factors
Summary of Risk Factors
Investing in our ADSs involves significant risks. You should carefully consider all of the information in this annual report before making an investment in the ADSs. Below please find a summary of the principal risks we face, organized under relevant headings:
Risks Relating to Our Automotive Business
Risks and uncertainties relating to our automotive business include, but are not limited to, the following:
| ● | we have a limited operating history in an emerging market. Our historical financial and operating performance may not be indicative of our future prospects and results of operations; |
| ● | the Group may not be able to successfully expand or maintain or effectively manage relationships with existing network of dealers; |
| ● | OEMs may not continue to participate on Cango platform; |
| ● | failure to sell cars owned by the Group or facilitate the sale of cars owned by dealers may have a material and adverse effect on the Group’s business, financial condition and results of operations; |
| ● | uncertainties relating to the growth of the Chinese automotive and mobility markets in general could adversely affect the Group’s business and results of operations; |
| ● | the Group operates in a market where the credit infrastructure is still at an early stage of development. Information received from third parties concerning a prospective car buyer may be outdated, incomplete, inaccurate or even fraudulent, which may compromise the accuracy of the Group’s credit assessment and lead to higher overdue ratios; and |
| ● | the Group’s risk management system may not be able to exhaustively assess or mitigate all risks to which the Group is exposed. |
11
Risks Relating to Our Crypto Mining Business
In light of the development in blockchain technology and increasing prevalence of crypto assets, we decided to expand our operation into the overseas crypto assets market. We commenced our crypto mining operation in November 2024 after purchasing on-rack crypto mining machines. We also engaged a service provider to offer us hosting, operation and maintenance services for our mining machines. Therefore, we are subject to risks relating to crypto mining business.
| ● | bitcoin prices are highly volatile, which may affect our profitability and the value of our ADSs; |
| ● | the price of bitcoin may be influenced by regulatory, commercial, technical and social factors that are highly uncertain; |
| ● | if we fail to grow our hash rate, we may be unable to compete, and our results of operations could suffer; |
| ● | our substantial reliance on a third-party mining pool operator to produce bitcoin mining income may subject our operations to increased risk of mining failure; |
| ● | our reliance on third-party hosting service provider may subject our operations to increased risk of mining failure; and |
| ● | further significant disruptions in the crypto assets markets may cause further material impairment of the value and use of our mining machines. |
Risks Relating to Our Business Operations
Risks and uncertainties relating to our general business operations include, but are not limited to, the following:
| ● | we may need additional capital to pursue business objectives and respond to business opportunities, challenges or unforeseen circumstances, and financing may not be available on terms acceptable to us, or at all; |
| ● | we may not realize the benefits we expect from our investments in certain securities and investment products, and this may materially and adversely affect our business, financial condition, results of operations and prospects; |
| ● | technology is a critical aspect in the efficient operation of the Group’s business, and if any of the Group’s systems contain undetected errors, or if the Group fails to effectively implement technology initiatives or anticipate future technology needs or demands, the Group’s operations may be materially and adversely affected; |
| ● | misconducts and errors by employees and third parties collaborated with could harm the Group’s business and reputation; and |
| ● | if we fail to maintain proper and effective internal controls, our ability to produce accurate financial statements on a timely basis could be impaired. |
Risks Relating to Our Corporate Structure
Risks and uncertainties relating to our corporate structure include, but are not limited to, the following:
| ● | we rely on contractual arrangements with our consolidated VIEs and their shareholders to operate the Group’s business, which may not be as effective as direct ownership in providing operational control and otherwise have a material adverse effect as to the Group’s business; |
| ● | any failure by our consolidated VIEs or their shareholders to perform their obligations under our contractual arrangements with them would have a material adverse effect on our business; |
| ● | the shareholders of our consolidated VIEs may have potential conflicts of interest with us, which may materially and adversely affect the Group’s business and financial condition; |
12
| ● | if the PRC government deems that the contractual arrangements in relation to our consolidated VIEs do not comply with PRC regulatory restrictions on foreign investment in the relevant industries, or if these regulations or the interpretation of existing regulations change in the future, we could be subject to severe penalties or be forced to relinquish our interests in those operations; and |
| ● | contractual arrangements in relation to our consolidated VIEs may be subject to scrutiny by the PRC tax authorities and they may determine that our consolidated VIEs owe additional taxes, which could negatively affect the Group’s financial condition and the value of your investment. |
Risks Relating to Doing Business in China
We are subject to risks and uncertainties relating to doing business in China in general, including, but are not limited to, the following:
| ● | changes and developments in the political and economic policies of the PRC government may materially and adversely affect the Group’s business, financial condition and results of operations and may result in our inability to sustain the Group’s growth and expansion strategies; |
| ● | changes and developments in the PRC legal system and the interpretation and enforcement of PRC laws, rules and regulations may subject us to uncertainties; |
| ● | the M&A Rules and certain other PRC regulations establish required procedures for acquisitions conducted by foreign investors that could make it more difficult for the Group to grow through acquisitions; |
| ● | uncertainties exist with respect to the interpretation and implementation of the Foreign Investment Law and its implementing rules and how they may impact our business, financial condition and results of operations; and |
| ● | PRC regulations relating to investments in offshore companies by PRC residents may subject our PRC-resident beneficial owners or our PRC subsidiary to liability or penalties, limit our ability to inject capital into our PRC subsidiary or limit our PRC subsidiary’s ability to increase its registered capital or distribute profits. |
Risks Relating to Our ADSs
Risks relating to our ADSs, include, but not limited to, the following:
| ● | we received a notice of non-compliance with continued listing standards from the NYSE for our ADSs. If we are unable to avoid the delisting of our ADSs from the NYSE, it could have a substantial effect on the trading price and liquidity of our ADSs; |
| ● | the trading price of our ADSs may be volatile, which could result in substantial losses to you; |
| ● | if securities or industry analysts do not publish research or publish inaccurate or unfavorable research about our business, the market price for our ADSs and trading volume could decline; |
| ● | we may not pay additional cash dividends, so you may not receive any return on your investment unless you sell your Class A ordinary shares or ADSs for a price greater than that which you paid for them; and |
| ● | substantial future sales or perceived potential sales of our ADSs in the public market could cause the price of our ADSs to decline. |
13
Risks Relating to Our Automotive Business
We have a limited operating history in an emerging market. Our historical financial and operating performance may not be indicative of our future prospects and results of operations.
The automotive and mobility markets in the PRC are relatively new and at an early stage of development. Such markets have undergone significant volatility in the past few years, and such pattern may continue in the future. As part of the Group’s business, the Group mainly offers automobile trading solutions and after-market services facilitation to various participants in the automotive transaction value chain, including dealers, insurance brokers and companies, car buyers and other industry participants.
However, we may not have sufficient experience to address the risks to which companies operating in new or rapidly evolving markets may be exposed. We have limited experience in several aspects of the Group’s business operation, such as automobile trading solutions, after-market services facilitation and the development of long-term relationships with platform participants, such as dealers, financial institutions, insurance brokers and companies and car buyers. The laws and regulations governing the automotive and mobility industry in the PRC are still at a nascent stage and subject to further changes and interpretation. As the market, the regulatory environment or other conditions evolve, the Group’s existing solutions and services may not continue to deliver the expected business results. As the Group’s business develops or in response to competition, the Group may continue to introduce new services or make adjustments to existing services, credit assessment model, business model or operations in general. The Group’s abilities to retain dealers, financial institutions, insurance brokers and companies and other platform participants and to attract new platform participants are also critical to its business. Any significant change to the business model or failure to achieve the intended business results may have a material and adverse impact on the Group’s financial condition and results of operations. Therefore, it may be difficult to effectively assess the Group’s future prospects.
You should consider the Group’s business and prospects in light of the risks and challenges the Group encounters or may encounter given the rapidly-evolving market in which it operates and its limited operating history. These risks and challenges include the Group’s ability to, among other things:
| ● | offer automobile trading solutions to a growing number of dealers; |
| ● | maintain and enhance the relationships and business collaboration with dealers, insurance brokers and companies and other platform participants; |
| ● | charge competitive service fees to platform participants while driving the growth and profitability of business; |
| ● | maintain low overdue ratios of financing transactions facilitated through Cango platform; |
| ● | comply with complex and evolving laws and regulations; |
| ● | improve operational efficiency; |
| ● | attract, retain and motivate talented employees, particularly sales and marketing, risk management as well as research and development personnel to support its business operations; |
| ● | enhance technology infrastructure to support business operations and maintain system security and the confidentiality of the information provided and collected across the system; |
| ● | navigate economic conditions and fluctuations; |
| ● | successfully implement business strategies and offer new services, such as automobile trading solutions; and |
| ● | defend the Group against legal and regulatory actions, such as actions involving intellectual property or data privacy claims. |
14
The Group may not be able to successfully expand or maintain or effectively manage relationships with existing network of dealers.
The relationships with existing registered dealers are not exclusive, and there can be no assurance that they will maintain their level of participation on Cango platform. Dealers may find the amount of commissions currently offered to be unattractive. The Group also offers various solutions and services to dealers, including operating an automobile trading platform to source cars for dealers, facilitate car trading amongst dealers and source car buyers online to facilitate purchases from existing registered dealers. However, the registered dealers may not utilize these solutions and services or such solutions and services may not bring the expected benefits to dealers. Dealer participation on Cango platform may also be affected by various factors that are beyond our control, including the decrease in popularity of the car models offered by these registered dealers. A decrease in the number of car buyers referred by these registered dealers or a reduced level of dealers’ utilization of other solutions and services could materially and adversely affect our business, financial condition and results of operations.
OEMs may not continue to participate on Cango platform.
As part of the automobile trading solutions, the Group purchases cars from OEMs to facilitate the sale of such cars to its registered dealers. We believe such collaboration with OEMs makes Cango platform more attractive to car buyers and dealers, thereby enhancing the network effect. However, there can be no assurance that the Group will be able to build and grow the relationships with OEMs. OEMs may prefer to collaborate with other automotive transaction service platforms, decide not to sell any cars on acceptable terms or at all or limit the number or types of cars that are sold to the Group in connection with the automobile trading solutions. Failure to build and grow the relationships with OEMs could materially and adversely affect the Group’s business, financial condition and results of operations.
Failure to sell cars owned by the Group or facilitate the sale of cars owned by dealers may have a material and adverse effect on the Group’s business, financial condition and results of operations.
In connection with our car sourcing services, the sources of used cars include cars disposed by individual car buyers, such as cars collected as part of delinquency asset management process, as well as cars used as collaterals and later collected and disposed by financial institutions. The Group prices used cars based on its transaction data.
The Group has limited experience in the purchase of cars for sale to dealers and facilitate transactions among dealers, and there is no assurance that the Group will be able to do so effectively. Demand for the cars purchased could change significantly between the time an order is placed by a dealer and the expected time of sale to the dealer. Demand may be affected by the number and conditions of used cars, new car launches, product defects, changes in consumer preference and other factors. For the Group’s car sourcing services, even though the Group requires dealers to pay deposits when ordering cars, dealers may choose to forfeit deposits and decline to complete the purchases. As a result, the Group faces inventory risks in connection with the cars purchased by it, including the risk of inventory obsolescence, a decline in values, and significant inventory write-downs or write-offs. The Group may also face increasing costs associated with the storage of these cars. Considering the inventory risks and related operational risks, the Group has limited the size of its car sourcing services beginning from the second quarter of 2023. As a result, the Group has experienced a significant decrease in the transaction value of car sourcing services, which has led to and may continue leading to a significant decrease in total transaction value and revenue derived from automobile trading solutions. In addition, as the Group purchases cars from OEMs to facilitate the sale of such cars to its registered dealers, a scale-down of such purchase may result in losing OEMs and dealers which cooperate with the Group. Failure to build and grow the relationships with OEMs and dealers could materially and adversely affect the Group’s business, financial condition and results of operations. Please see “—The Group may not be able to successfully expand or maintain or effectively manage relationships with existing network of dealers” and “—OEMs may not continue to participate on Cango platform.”
For the Group’s transaction facilitation services, while the Group keeps optimizing its system in matching selling dealers with buying dealers, there is no guarantee that each selling dealer will be matched with the most suitable potential buyer. In addition, if selling dealers make false representations of car conditions in their posts and the Group fails to screen out such information, other dealers may lose faith in Cango platform, resulting in reduced dealers’ engagement. Any of the above may materially and adversely affect our business, financial condition and results of operations.
15
Uncertainties relating to the growth of the Chinese automotive and mobility markets in general could adversely affect the Group’s business and results of operations.
The Group generates a substantial portion of its revenue from automobile trading solutions. As a result, the amount of revenue is affected by the development of the automotive and mobility industries in China. The long-term viability and prospects of various automotive transaction in China remain relatively untested. As such, demand for the Group’s solutions and services and future results of operations will depend on numerous factors affecting the development of the automotive and mobility industries in China, which may be beyond its control. These factors include:
| ● | the growth in car ownership and the rate of any such growth; |
| ● | changes in car buyers’ demographics, purchasing habits, tastes and preferences; |
| ● | the selection, price and popularity of cars offered by dealers and OEMs; and |
| ● | whether alternative channels or business models that better address the needs of car buyers emerge in China. |
A general decline in the use of and demand for cars, or any failure to adapt Cango platform and maintain and improve the experience of various platform participants as to the solutions and services in response to new trends and requirements, may adversely affect our results of operations and business prospects.
In August 2014, several PRC governmental authorities jointly announced that from September 2014 to December 2017, purchases of new energy cars designated on certain catalogs were exempted from the purchase taxes. On September 18, 2022, the Ministry of Finance of the PRC, together with several other PRC government departments, issued Announcement on Continuation of Policies concerning the Exemption of New Energy Vehicles from Vehicle Purchase Tax, which extended the previous vehicle purchase tax exemption policy for new energy vehicles to December 31, 2023. On December 31, 2020, the Ministry of Finance, the Ministry of Science and Technology, the Ministry of Industry and Information Technology, or the MIIT, and the National Development and Reform Commission jointly issued the Circular on Further Improving the Subsidy Policies for the Promotion and Application of New Energy Vehicles, which became effective on January 1, 2021. Pursuant to this circular, the national subsidies for new energy vehicle, or NEV, would be reduced in 20% increments in 2021 compared with that of 2020. On December 31, 2021, the Ministry of Finance, the Ministry of Science and Technology, the MIIT, and the National Development and Reform Commission jointly issued the Circular on Subsidy Policies for Promotion and Application of New Energy Vehicles in 2022, which became effective on January 1, 2022. Pursuant to this circular, the national subsidies for NEVs were further reduced in 30% increments in 2022 compared with that of 2021, and such subsidies were eliminated at the end of 2022. According to the Continuing and Optimizing the Vehicle Purchase Tax Reduction and Exemption Policies for New Energy Vehicles promulgated by the Ministry of Finance, the State Taxation Administration and the MIIT, which became effective on January 1, 2024, the NEVs purchased from January 1, 2024 to December 31, 2025 shall be exempt from vehicle purchase tax, with the amount of tax exemption for each NEV not exceeding RMB 30,000, and the vehicle purchase tax on the NEVs purchased from January 1, 2026 to December 31, 2027 shall be reduced by half, with the amount of tax reduction for each NEV not exceeding RMB 15,000. We cannot predict whether similar incentives will be introduced, and if they are, their impact on automotive retail transactions in China. It is possible that automotive retail transactions may decline significantly upon expiration of the existing government subsidies if consumers have become used to such incentives and delay purchase decisions in the absence of new incentives. If automotive retail transactions indeed decline, the Group’s revenues may decrease, and its results of operations may be materially and adversely affected.
Some local governmental authorities also issued regulations and relevant implementation rules in order to control urban traffic and the number of cars within particular urban areas. For example, local Beijing governmental authorities adopted regulations and relevant implementing rules in December 2010 and as amended in 2020 to limit the total number of license plates issued to new car purchases in Beijing each year. Local Guangzhou governmental authorities also announced similar regulations, which came into effect in July 2013. There are similar policies that restrict the issuance of new license plates in Shanghai, Tianjin, Hangzhou, Guiyang and Shenzhen. In September 2013, the State Council released a plan for the prevention and remediation of air pollution, which requires large cities, such as Beijing, Shanghai and Guangzhou, to further restrict the number of motor vehicles. In October 2013, the Beijing government issued an additional regulation to limit the total number of vehicles in Beijing to no more than six million by the end of 2017. Such regulatory developments, as well as other uncertainties, may adversely affect the growth prospects of China’s automotive and mobility industries, which in turn may have a material adverse impact on our business.
16
The Group operates in a market where the credit infrastructure is still at an early stage of development. Information received from third parties concerning a prospective car buyer may be outdated, incomplete, inaccurate or even fraudulent, which may compromise the accuracy of the Group’s credit assessment and lead to higher overdue ratios.
China’s credit infrastructure is still at an early stage of development. The Credit Reference Center established by the People’s Bank of China, or the PBOC, in 2002 has been the only credit reporting system in China. This centrally managed nationwide credit database operated by the Credit Reference Center only records limited credit information, such as tax payments, civil lawsuits, foreclosures and bankruptcies. Moreover, this credit database is only accessible to banks and a limited number of market players authorized by the Credit Reference Center and does not support sophisticated credit scoring and assessment. In 2015, the PBOC announced that it would open the credit reporting market to private sectors with a view to spurring competition and innovation, but it may be a long-term process to establish a widely-applicable, reliable and sophisticated credit infrastructure in such current market.
For the purpose of credit assessment, the Group obtains credit information from prospective car buyers, and with their authorization, obtains credit data from external parties to assess applicants’ creditworthiness. The Group may not be able to source credit data from such external parties at a reasonable cost or at all. Such credit data may have limitations in measuring prospective car buyers’ creditworthiness. If there is an adverse change in the economic condition, credit data provided by external parties may no longer be a reliable reference to assess an applicant’s creditworthiness, which may compromise the Group’s risk management capabilities. As a result, the assessment of a car buyer’s credit profile may not reflect that particular car buyer’s actual creditworthiness because assessment may be based on outdated, incomplete, inaccurate or even fraudulent information. There is also a risk that after obtaining a car buyer’s information, the car buyer may become delinquent, default on a pre-existing debt obligation, taken on additional debt, or sustained other adverse financial events. Such outdated, incomplete, inaccurate or even fraudulent information could compromise the accuracy of the Group’s credit assessment model and adversely affect the effectiveness of its control over overdue ratios, in which case the Group’s results of operations will be harmed.
In addition, the Group collaborates with dealers and third-party sales agents to offer credit services to car buyers. Since dealers and sales agents do not bear credit risks, they may refer prospective car buyers without regard to such individuals’ creditworthiness. Certain dealers and sales agents may even assist fraudulent car buyers in preparing credit applications. Therefore, failure to detect prospective car buyers with poor credit quality or fraudulent car buyers may lead to higher overdue ratios and adverse effect to the Group’s financial results. To manage such risk, the Group actively monitors credit performance of existing loans and timely takes loan collection measures as well as other delinquent asset management measures. However, such risk management policy may not be effective.
The Group’s risk management system may not be able to exhaustively assess or mitigate all risks to which the Group is exposed.
Credit applications by car buyers are evaluated based on credit assessment conducted by the Group’s credit assessment model, and the credit assessment team conducts a manual evaluation when necessary. Based on the credit assessment model, certain of the applications are either automatically approved or automatically rejected. The credit assessment team manually evaluates the rest of the applications. If such credit assessment model or credit assessment team fail to perform effectively, the Group’s business and results of operations may be materially and adversely affected.
The existing credit assessment model builds on machine learning algorithms including logistic regression and gradient boost decision tree. While the Group relies on machine learning algorithms to refine such model and system, there can be no assurance that the application of such algorithms will continue to deliver the expected benefits. In addition, as the Group has a limited operating history, it may not have accumulated sufficient credit data to optimize such model and system. Even if there are sufficient credit data and the credit assessment model has been tailored for prospective car buyers on Cango platform for current operation, such data and credit assessment model might not be effective as the Group continues to expand the car buyer base and broaden engagement efforts with car buyers generally through different channels in the future. If existing system contains programming or other errors, if current model is ineffective or if the credit data obtained is incorrect or outdated, the Group’s credit assessment abilities could be negatively affected, resulting in incorrect approvals or denials of credit applications.
The Group relies on its credit assessment team to evaluate a substantial portion of credit applications submitted by prospective car buyers. The reviewers frequently exercise judgments based on their experience and knowledge, and such judgments are subject to errors. In addition, if the Group fails to retain experienced reviewers or effectively train new reviewers, the Group may be unable to either offer financing solutions to creditworthy car buyers or maintain low overdue ratios of financing transactions facilitated. To improve operational efficiency, the Group plans to enhance the level of automation in the credit assessment process. However, such change in the credit assessment process could lead to an increase in overdue ratios, which would materially and adversely impact the Group’s business and results of operations.
17
If the Group is unable to maintain low overdue ratios for financing transactions facilitated, the Group’s business and results of operations may be materially and adversely affected.
The Group may not be able to maintain low overdue ratios for financing transactions facilitated through Cango platform, and such overdue ratios may be significantly affected by economic downturns or general economic conditions beyond its control and beyond the control of individual car buyers. As a result of the COVID-19 pandemic, the Group experienced an uptick in delinquency rates. The pandemic interrupted the Group’s collection efforts and affected car buyers’ ability to make repayments. Since December 2022, the PRC government has largely lifted pandemic-related restrictions on travel and business operations. While the Group gradually recovered from the impact of COVID-19 pandemic, the M1+ and M3+ overdue ratios remained relatively stable as of December 31, 2022 and 2023. M1+ and M3+ overdue ratios were 2.66% and 1.37%, respectively, as of December 31, 2023, as compared to 2.61% and 1.38%, respectively, as of December 31, 2022. M1+ and M3+ overdue ratios were 3.24% and 1.78%, respectively, as of December 31, 2024. The trends of overdue ratios were offset by a significant decrease in the amount of loans obtained through the Cango platform as the Group strategically scaled down its automotive financing facilitation services, which led to a significant decrease of the dominator in calculating the M1+ and M3+ overdue ratios. As the Group currently ceases entering into new contracts for its automotive financing facilitation services, we cannot assure you that the Group will be able to lower the overdue ratios in the future. Overdue ratios for financing transactions facilitated may also be affected by macroeconomic conditions.
The way how car buyers’ delinquencies affects the Group’s results of operations depends on the funding arrangement for the relevant financing transactions. The Group is not obligated to bear credit risk for financing transactions funded by certain financial institutions. However, an increased level of credit losses suffered by such financial institutions with respect to financing transactions facilitated through Cango platform would harm existing business relationship with them. As of December 31, 2024, the total outstanding balance of financing transactions funded under such arrangements was RMB1.6 billion (US$0.2 billion), representing 41.1% of the total outstanding balance of financing transactions facilitated.
Under the arrangements with certain other financial institutions, the Group is obligated to purchase the relevant financing receivables upon certain specified events of default by car buyers. As of December 31, 2024, the total outstanding balance of financing transactions funded by financial institutions under such arrangements was RMB2.2 billion (US$0.3 billion), representing 56.3% of the total outstanding balance of financing transactions facilitated. At the inception of each financing transaction facilitated under such arrangements, the Group recognizes risk assurance liabilities at fair value. The Group recognizes additional risk assurance liabilities based on the car buyer’s lifetime expected losses. Accordingly, an increase in overdue ratios of financing transactions for which the Group is obligated to bear credit risk could have a material adverse impact on its results of operations. Due to the adoption of ASC 326 as of January 1, 2023, risk assurance liabilities are presented separately into deferred guarantee income which represents the non-contingent portion of risk assurance liabilities and contingent risk assurance liabilities. The Group recognized deferred guarantee income of RMB74.4 million (US$10.2 million) in 2024 and contingent risk assurance liabilities of RMB31.2 million (US$4.3 million) as of December 31, 2024. The amount of performed risk assurance liabilities was RMB66.2 million (US$9.1 million) in 2024. Furthermore, such fair value estimation of risk assurance liabilities requires a significant degree of judgment and may not fully reflect the credit quality of the relevant financing transactions. The Group will incur net loss on risk assurance liabilities to the extent the credit quality of such financing transactions is worse than the estimate at inception.
The Group records financing lease receivables in relation to financing leases funded by Shanghai Chejia on the Group’s consolidated balance sheet. As such, the Group bears credit risk as to such financing leases, and recognizes provision for credit losses in its results of operations. Any increase in overdue ratios could materially and adversely affect the Group’s business, results of operations and financial condition.
Collection and recovery efforts by the in-house team may become less effective and may also subject us to regulatory risks and reputational risks.
The Group utilizes an in-house team to collect repayment and recover car collaterals. The effectiveness of such collection and recovery efforts is critical to the business. The Group is not obligated to bear credit risk for financing transactions funded by certain financial institutions. However, failures in these collection and recovery efforts would harm the business relationship with such financial institutions. Under the arrangements with certain other financial institutions, the Group is obligated to purchase the relevant financing receivables upon certain specified events of default by car buyers. In addition, the Group records financing receivables in relation to financing leases funded by Shanghai Chejia on its balance sheet. As such, the Group bears credit risk as to such financing leases. There can be no assurance that the Group’s collection and recovery efforts will be successful. Failure to collect overdue repayments for the financing transactions facilitated or recover the related car collaterals will have a material adverse effect on the Group’s business operations and financial position.
18
The Group endeavors to ensure its collection and recovery efforts comply with the relevant laws and regulations in the PRC and has established strict policies and implemented measures to ensure that the delinquent asset management personnel do not engage in aggressive or predatory practices. However, there can be no assurance that such personnel will not engage in any misconduct while performing their tasks. Any misconduct by the delinquent asset management personnel or the perception that the collection and recovery practices are considered to be aggressive, predatory or not compliant with the relevant laws and regulations in the PRC may result in harm to our reputation and business, which could further undermine the ability to collect repayments or recover cars from car buyers in default or result in fines and penalties being imposed by the relevant regulatory authorities, any of which may have a material adverse effect on our results of operations.
As a result of the Group’s business transition, the service fees for the Group’s automotive financing facilitation services have declined in the past and will continue to decline in the future, which may adversely affect the Group’s business, financial condition and results of operations.
As the Group made a business transition in 2022 to scale down its automotive financing facilitation services, the Group experienced a material decrease in the amount of financing transactions facilitated by it, which contributed to the decrease in loan facilitation income and leasing income. The amount of financing transactions facilitated by the Group decreased from RMB2.8 billion in 2022 to RMB1.7 million in 2023, and further to nil in 2024. The Group’s loan facilitation income and other related income decreased from RMB146.4 million in 2022 to RMB20.0 million in 2023, and further to RMB15.8 million (US$2.2 million) in 2024. The Group’s leasing income decreased from RMB155.5 million in 2022 to RMB57.4 million in 2023, and further to RMB11.5 million (US$1.6 million) in 2024. Although we believe such business transition will benefit the Group’s business in the long run, the Group’s loan facilitation income and leasing income will likely decrease in the following years due to an expected decrease in the amount of financing transactions facilitated by it. Such trend may also adversely affect the Group’s profitability.
In addition, such financing facilitation service fees are sensitive to many macroeconomic factors beyond our control, such as inflation, recession, the state of the credit markets, changes in market interest rates, global economic disruptions, unemployment and fiscal and monetary policies. In the event that the amount of service fees charged to financial institutions decreases significantly in the future and the Group is not able to adopt any cost control initiatives, the Group’s business, financial condition and results of operations will be harmed.
The laws and regulations governing the automotive and mobility industries or other industries related to the Group’s automotive business in the PRC are subject to further changes and interpretation. If such business practices or the business practices of third parties that the Group collaborates with are deemed to violate any PRC laws or regulations, our business, financial condition, results of operations and prospects would be materially and adversely affected.
The Group’s automotive business may be subject to a variety of laws and regulations in the PRC governing the automotive and mobility industries. There are uncertainties regarding the interpretation and application of current and future laws and regulations. As of December 31, 2024, the Group had not been subject to any material fines or other penalties under any PRC laws or regulations as to its automotive business operations. However, if the PRC government tightens regulatory framework for the automotive and mobility industries in the future, and subject industry participants such as the Group to new or specific requirements (including without limitation, capital requirements and licensing requirements), the Group’s business, financial condition and prospects would be materially and adversely affected. Compliance with existing and future rules, laws and regulations can be costly and if the Group’s practice is deemed to violate any existing or future rules, laws and regulations, it may face injunctions, including orders to cease non-compliant activities, and may be exposed to other penalties as determined by the relevant government authorities as well.
19
The Office of the Leading Group for Specific Rectification against Online Finance Risks and the Office of the Leading Group for Specific Rectification against P2P Online Lending Risks jointly issued the Circular on Regulating and Rectifying Cash Loan Business on December 1, 2017, or Circular 141. Among other things, Circular 141 provides restrictions on banks’ collaboration with third parties in cash loan business. Pursuant to Circular 141, a bank may not outsource its core business functions, such as credit assessment and risk management, to third parties. Circular 141 also prohibits a bank participating in loan facilitation transactions from accepting credit enhancement services from a third party which has not obtained any license or approval to provide guarantees, including credit enhancement service in the form of a commitment to assume default risks. In addition, a bank may not permit its service provider in cash loan business to collect interest or fees from borrowers. There is still uncertainty as to the interpretation and application of the requirements in Circular 141. The opening paragraph of Circular 141 states, in relevant parts, that while the growth of cash loan business “has helped certain groups in society satisfy their needs for normal consumption credit to a certain extent, it has created several significant problems including, among other things, over-borrowing, repetitive credit approvals, improper collection practice, excessively high interest rates and intrusions on personal privacy, posing relatively large financial risk and societal risk.” While this statement suggests that the regulatory authorities are primarily concerned about abuses in the cash loan industry, it is uncertain whether any requirements in Circular 141 may be applicable to the automotive finance industry. In connection with the automotive financing facilitation business, the Group provided credit assessment service to financial institutions and the financial institutions made ultimate credit decisions. Under the arrangements with certain financial institutions, the Group is obligated to purchase the relevant financing receivables upon certain specified events of default by car buyers. If the relevant regulatory authorities determine that Circular 141 is applicable to the automotive finance industry, and the abovementioned business is deemed to be in violation of Circular 141, the Group could be subject to penalties and/or be required to significantly change such business model.
The Group operates insurance brokerage business through Fushun Insurance Brokerage Co., Ltd., a subsidiary of our Shanghai Cango. The insurance brokerage business is highly regulated in China, and the regulatory regime continues to evolve. The China Banking and Insurance Regulatory Commission, or the CBIRC, which was merged into the National Financial Regulatory Administration in May 2023 according to the Reform Plan for the Party and State Institutions promulgated by the Central Committee of the Communist Party of China and the State Council on March 16, 2023, has extensive authority to supervise and regulate the insurance industry in China and has been enhancing its supervision over this industry in recent years, and new laws, regulations and regulatory requirements have been promulgated and implemented from time to time. The Group faces challenges brought by these new laws, regulations and regulatory requirements, as well as significant uncertainties in the interpretation and application thereof. The Group might be required to spend significant time and resources in order to comply with any material changes in the regulatory environment, which could trigger significant changes to the competitive landscape of the insurance brokerage business and we may lose some or all of our competitive advantages during this process. Moreover, the National Financial Regulatory Administration and its local branches may conduct various examinations and inspections on the Group’s insurance brokerage business operations from time to time, which could cover a broad range of aspects, including financial reporting, tax reporting, internal control and compliance with applicable laws, rules and regulations. If any non-compliance incidents in the Group’s insurance brokerage business operation are identified, the Group may be required to take certain rectification measures in accordance with applicable laws and regulations, or be subject to other administrative penalties.
Furthermore, the Group also offers transaction facilitation services on Cango U-car app and AutoCango.com, which connect dealers looking for cars with dealers wishing to supply cars. Therefore, we may be regarded as an e-commerce platform operator under the E-commerce Law. The E-commerce Law and the Measures for the Supervision and Administration of Online Trading impose a series of requirements on e-commerce platform operators, including requiring e-commerce platform operators to verify and update each dealer’s profile on a regular basis and monitor their market participant registration status. Any failure by us to comply with such laws and regulations could result in suspension of business, rectification orders and fines. We may also be held jointly liable with the dealers if we fail to take necessary actions under specific circumstances.
On August 1, 2019, the General Office of the State Council promulgated the Guiding Opinions on Promoting the Well-regulated and Sound Development of the Platform Economy, or the Guiding Opinions on Platform Economy, which provide that the establishment of financial institutions, operation of financial activities, provision of financial information intermediary and transaction matching services shall be subject to entry administration according to the related laws and regulations. Due to the lack of further interpretations of the Guiding Opinions on Platform Economy, it is uncertain whether the Group will be deemed as providing “financial information intermediary and transaction matching services” under the Guiding Opinions on Platform Economy and be subject to entry administration. We cannot assure you that the Group will not be required in the future by the relevant governmental authorities to obtain additional approvals or licenses in this regard, and that such approvals or licenses will be obtained in a timely manner if required. Inability to obtain such approvals or licenses on a timely basis could have an adverse impact on the Group’s business.
20
Shanghai Cango may be deemed to operate financing guarantee business by the PRC regulatory authorities.
The State Council promulgated the Regulations on the Administration of Financing Guarantee Companies, or the Financing Guarantee Rules, on August 2, 2017 which became effective on October 1, 2017. Pursuant to the Financing Guarantee Rules, “financing guarantee” refers to the activities in which guarantors provide guarantee to the guaranteed parties as to loans, bonds or other types of debt financing, and “financing guarantee companies” refer to companies legally established and operating financing guarantee business. According to the Financing Guarantee Rules, the establishment of financing guarantee companies shall be subject to the approval by the competent government authority, and unless otherwise stipulated, no entity may operate financing guarantee business without such approval. If any entity violates these regulations and operates financing guarantee business without approval, the entity may be subject to penalties including ban or suspension of business, fines of RMB500,000 to RMB1,000,000, confiscation of illegal gains if any, and if the violation constitutes a criminal offense, criminal liability shall be imposed in accordance with the law.
On April 2, 2018, the CBIRC, together with several other governmental authorities, jointly adopted (i) the Administrative Measures for the Financing Guarantee Business Permit, (ii) Measures for Measuring the Outstanding Amount of Financing Guarantee Liabilities, (iii) Administrative Measures for the Asset Percentages of Financing Guarantee Companies and (iv) Guidelines on Business Cooperation between Banking Financial Institutions and Financing Guarantee Companies, or the Four Supporting Measures of the Financing Guarantee Rules, which further stipulates that “financing guarantee business” under the Four Supporting Measures of the Financing Guarantee Rules, among other things, includes “guarantee business related to loans,” which refers to the activities whereby a guarantor provides guarantee for loans, online lending, financial leasing, commercial factoring, bill acceptance, letters of credit or other forms of debt financing. Furthermore, the CBIRC, together with several other governmental authorities, jointly issued the Supplementary Provisions on the Supervision and Administration of Financing Guarantee Companies on October 9, 2019, which provide that car dealers and car sales service providers shall not operate the business of providing guarantees for car consumption loans without the approval of competent regulatory authorities, and institutions providing client recommendation, credit evaluation and other services for lending institutions shall not provide financing guarantee services or provide such services in a disguised form without necessary approval from competent government authorities. If an institution without any financing guarantee business permit is engaged in the financing guarantee business, it shall be prohibited from continuing such unlicensed financing guarantee business and ordered to settle its remaining guarantee business properly. If the aforesaid institution intends to continue the financing guarantee business, it shall establish a financing guarantee company in accordance with applicable laws to conduct the financing guarantee business.
Under the arrangements with certain financial institutions, Shanghai Cango and Cango Financing Guarantee Co., Ltd., or Cango Financing, one of the wholly-owned subsidiaries of Shanghai Cango, are obligated to purchase the relevant financing receivables upon certain specified events of default by car buyers. As of December 31, 2024, the total outstanding balance of financing transactions funded by financial institutions under such arrangements was RMB2.2 billion (US$0.3 billion), representing 56.3% of the total outstanding balance of financing transactions facilitated through Cango platform. Due to the lack of further interpretations of the aforementioned rules related to financing guarantee business, there is still uncertainty as to the exact scope and application of “operating financing guarantee business” and “providing financing guarantee services in a disguised form” under such regulations, and what factors the relevant regulatory authorities may consider in making such a determination. Therefore, it is uncertain whether Shanghai Cango would be deemed to operate financing guarantee business because of the current arrangements with certain financial institutions. The Group has utilized Cango Financing, a financing guarantee company established with the approval by the competent government authority governing the financing guarantee business and with the license to provide financing guarantee services, to provide guarantee for financial institutions in most cases, while in certain cases Shanghai Cango, which does not hold the license to operate financing guarantee business, still undertakes an obligation to purchase the relevant financing receivables upon certain specified events of default by car buyers under the arrangements with such financial institutions. If the relevant regulatory authorities determine that the aforesaid activities of Shanghai Cango under the current arrangements with certain financial institutions qualify as “operating financing guarantee business” or “providing financing guarantee services in a disguised form,” the Group may be required to either cease bearing credit risk as part of the arrangements with the financial institutions as described above, or adjust such arrangements with the financial institutions to the effect that only Cango Financing will bear the credit risk. If the Group is unable to satisfy such requirement, it may no longer be able to collaborate with the relevant financial institutions, or become subject to penalties, and the Group’s business, financial condition, results of operations and prospects could be materially and adversely affected.
21
Furthermore, even if the Group successfully changes the arrangements with the financial institutions and only Cango Financing will provide such credit enhancement services in the future, the outstanding guarantee liabilities of a financing guarantee company may not exceed ten times of its net assets as required by the Financing Guarantee Rules. If the amount of guarantee liabilities exceeds ten times of Cango Financing’s total net assets, the Group may be required to increase the total net assets of Cango Financing by means of, among others, increasing the paid-up capital contribution. However, there can be no assurance that the Group will be able to make such capital contribution timely, or at all. Inability to make such capital contribution on a timely basis could have an adverse impact on our business.
The Group’s business of facilitating financing transactions between financial institutions and car buyers may constitute provision of intermediary service, and the agreements with these financial institutions may be deemed as intermediation contracts under the PRC Civil Code.
The Group’s business of facilitating financing transactions by connecting financial institutions and individual car buyers may constitute an intermediary service, and such services may be deemed as intermediation contracts under the PRC Civil Code. Under the PRC Civil Code, an intermediary may not claim for service fee and is liable for damages if it conceals any material fact intentionally or provides false information in connection with the conclusion of an intermediation contract, which results in harm to the client’s interests. See “Item 4. Information on the Company—B. Business Overview—Regulations in the PRC —Regulation Related to Intermediation.” Therefore, if the Group fails to provide material information to financial institutions, or if it fails to identify false information received from car buyers or others and in turn provides such information to financial institutions, and in either case if the Group is also found to be at fault, due to failure or deemed failure to exercise proper care, such as to conduct adequate information verification or employee supervision, the Group could be held liable for damage caused to financial institutions as an intermediary pursuant to the PRC Civil Code. In addition, if the Group fails to complete the obligations under the agreements entered into with financial institutions, the Group could also be held liable for damages caused to financial institutions pursuant to the PRC Civil Code.
The Group may not be able to enforce its rights against car buyers.
The Group offers car buyers various value-added services associated with purchasing a car with financing. Such services mainly involve registrations of license plates and collaterals with the relevant government authorities. However, the Group does not enter into written contracts with some car buyers, and for those the Group had written contracts with, the Group might have disputes with the car buyers about the contract terms on service fees charged. In the event a legal dispute arises between a car buyer and the Group, the Group may not be able to enforce the rights against the relevant car buyer. Failure to enforce such rights may materially and adversely affect the Group’s business, results of operation and financial condition.
The scale of Shanghai Chejia’s business may be limited by its total net assets.
In September 2013, the Ministry of Commerce, or the MOFCOM, promulgated the Measures for Supervision and Administration of Financing Lease Enterprises, pursuant to which the risk assets of a financing lease enterprise may not exceed ten times of its total net assets. In April 2018, the MOFCOM transferred the duties to make rules on the operation and supervision of financing lease companies to the CBIRC, which was merged into the National Financial Regulatory Administration. In May 2020, the CBIRC promulgated the Interim Measures for the Supervision and Administration of Financial Leasing Companies, which provide that the risk assets of a financing lease enterprise may not exceed eight times of its total net assets, and the term “risk assets” of a financing lease enterprise refer to its total assets, net of cash, bank deposits, Chinese treasury bonds, and supersede the relevant provision in the abovementioned measures. Please refer to “Item 4. Information on the Company—B. Business Overview—Regulations in the PRC —Regulation Related to Financing Lease” for more details. As the governmental authorities may promulgate more laws, regulations or rules, there are uncertainties how these new measures will be interpreted and implemented. Shanghai Chejia funds financing leases for car buyers on Cango platform, and its risk assets consist of financing lease receivables relating to the financing leases it funds.
Shanghai Chejia is the Group’s consolidated affiliate. If the amount of financing lease receivables of Shanghai Chejia exceeds the statutory limits, the Group may be required to increase the total net assets of Shanghai Chejia by means of, among others, increasing the paid-up capital contribution. However, there can be no assurance that the Group will be able to make such capital contribution timely, or at all. Inability to make such capital contribution on a timely basis could have an adverse impact on the Group’s business.
22
The Group faces intense competition for its automotive business and it may not be able to compete effectively.
The automotive transaction industry in China is large yet competitive. The Group competes against automotive transaction platforms that connect various players across the automotive transaction value chain, to facilitate automotive and automotive-related transactions. The competitors may offer a greater variety of car models in lower prices in their automotive transaction platforms and/or deliver better user experience. We may also in the future face competition from new entrants that will increase the level of competition. We anticipate that more established companies, including technology companies that possess large, existing user bases, substantial financial resources and sophisticated technological capabilities may also enter the market in the future. Our competitors may operate different business models, have different cost structures or participate selectively in different industry segments. They may ultimately prove to be more successful or more adaptable to customer demand and new regulatory, technological and other developments. Some of the current and potential competitors may have significantly more financial, technical, marketing and other resources than the Group and may be able to devote greater resources to the development, promotion, sales and support of their platform, product and solution and service offerings. Competitors may also have longer operating history, greater brand recognition and brand loyalty and broader or closer relationships with dealers, financial institutions, OEMs or other automotive transaction industry participants than the Group. Additionally, a current or potential competitor may acquire, or form a strategic alliance with, one or more of the other competitors. These competitors may be better at developing new products and solutions and services, offering more attractive fees, responding more quickly to new technologies and undertaking more extensive and effective marketing campaigns. More players may enter the automotive transaction industry and intensify the market competition. In response to competition and in order to grow or maintain the amount of automotive transactions facilitated to dealers, the Group may have to lower and/or adjust the various fees charged or pay to the different platform participants, which could materially and adversely affect the Group’s business, profit margins and results of operations. If the Group is unable to compete with such companies and meet the need for innovation in the industry, the demand for services on Cango platform could stagnate or substantially decline, which could harm the Group’s business and results of operations.
If the Group’s new automotive solutions and services do not achieve sufficient market acceptance or provide the expected benefits to platform participants, the Group’s financial condition, results of operations and competitive position will be materially and adversely affected. New automotive solutions and services may also subject the Group to regulatory risks.
The Group has incurred and will continue to incur expenses and consume resources to develop and market new automotive solutions and services for platform participants, including dealers, financial institutions and car buyers. The Group may also develop new automotive solutions and services for other industry participants, such as OEMs and insurance brokers and companies. New automotive solutions and services must achieve high levels of market acceptance in order for the Group to recoup its investment in developing, acquiring and bringing them to market.
Existing or new automotive solutions and services and changes to Cango platform could fail to attain sufficient market acceptance for many reasons, including but not limited to:
| ● | failure to predict market demand accurately and supply automotive solutions and services that meet this demand in a timely fashion; |
| ● | platform participants may not like, find useful or agree with any changes made; |
| ● | failure to properly price new automotive solutions and services; |
| ● | negative publicity about the automotive solutions and services or Cango platform’s performance or effectiveness; |
| ● | views taken by regulatory authorities that the new automotive solutions and services or platform changes do not comply with PRC laws, rules or regulations applicable to the Group; and |
| ● | the introduction or anticipated introduction of competing automotive solutions and services by competitors. |
23
If new automotive solutions and services do not achieve adequate acceptance in the market or provide the expected benefits to platform participants, the Group’s competitive position, financial condition and results of operations could be harmed. In addition, the Group may incur higher cost and expenses as a result of the new automotive solutions and services. New automotive solutions and services may also subject the Group to additional regulatory or licensing requirements. Failure by the Group to comply with any such new regulatory or licensing requirements could materially and adversely affect our business and results of operations.
Failure to adequately recover value of car collaterals may materially and adversely affect the Group’s results of operations.
All financing transactions facilitated through Cango platform are secured by car collaterals. Change in the residual value of car collaterals securing these financing transactions may affect their recoverability. How such change affects the Group’s results of operations depends on the funding arrangement for the relevant financing transaction. The Group is not obligated to bear credit risk for financing transactions funded by certain financial institutions. Nonetheless, it charges such financial institutions fees for disposals of recovered cars, and such fees are based on a percentage of the proceeds from disposals. As such, a decrease in residual value of car collaterals results in a decrease in the fee charged for disposals. Under the arrangements with certain other financial institutions, Shanghai Cango and Cango Financing are obligated to purchase the relevant financing receivables upon certain specified events of default by car buyers. After purchasing such financing receivables, security interest in the collateral is also transferred to the Group. The Group incurs losses as residual value of car collaterals declines below the amount the Group expected to recover. In addition, the Group’s consolidated affiliate Shanghai Chejia directly funds financing leases, in which case security interest in the relevant collaterals belongs to Shanghai Chejia.
Residual values of car collaterals are often affected by factors beyond the Group’s control. After purchase by a car buyer, a car may suffer damage from traffic accidents. In addition, the introduction of new car models and overall trend of gradual decrease in used car prices with the age of cars may cause the residual value of cars to decrease. Restrictions on inter-city or inter-province transfer of used cars imposed by various local government authorities in China may also result in lower residual value of cars that likely will be transferred to such cities with local transfer restrictions. Although the central PRC government has issued several official opinions or circulars to prohibit such local restrictions and market segregation, aiming to stimulate inter-city or inter-province used car trading by deregulation, certain transfer restrictions are still officially allowed. Residual value may also be adversely affected due to inappropriate handling of the third parties the Group collaborates with, such as warehouses. Existing pricing models may not be able to capture all factors that may affect the residual value of car collaterals. Significant decrease in residual value of car collaterals may lower the recoverability of financing transactions and undermine the cost efficiency of the Group’s recovery efforts, which may materially and adversely affect its results of operations. Furthermore, there can be no assurance that the Group will be able to dispose car collaterals at residual values, or at all.
Any harm to Cango brand or reputation or any damage to the reputation of dealers and financial institutions the Group collaborates with or other third parties or the industry where the Group operates or failure to enhance existing brand recognition could have a material adverse effect on the Group’s results of operations and growth prospects.
Enhancing the recognition and reputation of Cango brand is critical to the Group’s business and competitiveness. Factors that are vital to this objective include but are not limited to the ability to:
| ● | maintain the quality and reliability of Cango platform; |
| ● | maintain and develop relationships with dealers, financial institutions, insurance brokers and insurance companies; |
| ● | maintain and develop relationships with OEMs; |
| ● | provide prospective car buyers and existing car buyers with superior experiences; |
| ● | effectively manage and resolve any complaints of dealers, financial institutions or car buyers; and |
| ● | effectively protect personal information and privacy of car buyers and any data received from any third parties. |
Any malicious or inadvertent negative allegations made by the media or other parties about the foregoing or other aspects of the Group, including but not limited to the management, business, compliance with law, financial condition or prospects, whether with merit or not, could severely hurt the Group’s reputation and harm the Group’s business and results of operations.
24
As the automotive and mobility markets in China are under rapid development and the regulatory framework for the markets is also evolving, negative publicity about this industry may arise from time to time. Negative publicity about China’s automotive and mobility markets in general may also have a negative impact on the Group’s reputation, regardless of whether the Group has engaged in any inappropriate activities. Furthermore, any negative development in the automotive and mobility markets, such as bankruptcies or failures of platforms providing automotive trading solutions, and especially a large number of such bankruptcies or failures, or negative perception of the industry as a whole, such as any unethical or illegal activity by other industry players or any failure of platforms providing automotive solutions to detect or prevent unethical or illegal activities, even if factually incorrect or based on isolated incidents, could compromise the Group’s image, undermine the trust and credibility the Group has established and impose a negative impact on the ability to attract new dealers, financial institutions, car buyers and other platform participants. Negative developments in the automotive and mobility markets, such as widespread misrepresentations of conditions of cars, breach of car selling contracts, car buyer defaults, unethical or illegal activities by industry players and/or the closure of platforms providing automotive solutions, may also lead to tightened regulatory scrutiny of the sector and limit the scope of permissible business activities that may be conducted by companies like the Group. If any of the foregoing takes place, the Group’s business and results of operations could be materially and adversely affected.
The Group collaborates with various automotive transaction industry participants in providing solutions and services through Cango platform. Such participants include dealers, financial institutions, sales agents, insurance brokers and companies and other business partners. Negative publicity about such counterparties, including any failure by them to adequately protect the information of car buyers, to comply with applicable laws and regulations or to otherwise meet required quality and service standards could harm the Group’s reputation.
Fraudulent activities associated with car buyers could negatively impact the Group’s results of operations, brand and reputation and cause the use of the Group’s automotive services to decrease.
The Group is subject to the risk of fraudulent activities associated with car buyers, who may provide it with information that is inaccurate or misleading. The Group does not and may not be able to verify all the information received from car buyers. To the extent the Group verifies car buyers’ information, existing resources, technologies and fraud detection tools may be insufficient to accurately detect and prevent fraud. Furthermore, parties that handle car buyer information, such as dealers and sales agents, may aid car buyers in committing frauds. A significant increase in fraudulent activities could lead to higher overdue ratios, negatively affect the results of operations and harm Cango brand and reputation. An overall increase of fraudulent activities in the automotive finance market or the consumer finance industry or incidence of high-profile fraudulent activity could even lead to regulatory intervention and may divert management’s attention and cause the Group to incur additional expenses and costs. Moreover, inaccurate, misleading or incomplete car buyer information could also potentially subject the Group to liability as an intermediary under the PRC Civil Code. See “Item 4. Information on the Company—B. Business Overview—Regulations in the PRC—Regulation Related to Intermediation.” Although the Group has not been materially affected by fraudulent activities associated with car buyers in the past, there is still a possibility that such fraudulent activities may materially and adversely affect the Group’s business, financial condition and results of operations in the future.
If the Group is unable to safeguard the security of the confidential information of car buyers, dealers or third parties it collaborates with and adapt to the relevant regulatory framework as to protection of such information, the Group’s business and operations may be adversely affected.
We face challenges from the evolving regulatory environment regarding cybersecurity, information security, privacy and data protection. Many of these laws and regulations and interpretations of which are subject to changes and uncertainties, and any actual or alleged failure to comply with these laws and regulations could materially and adversely affect our business and results of operations. The Group collects, stores and processes certain personal and other data from car buyers, dealers and other third parties, which makes it an attractive target and potentially vulnerable to cyber-attacks, computer viruses, physical or electronic break-ins or similar disruptions. While the Group has taken steps to protect the confidential information that it has access to, these security measures could be breached. Because techniques used to sabotage or obtain unauthorized access to systems change frequently and generally are not recognized until they are launched against a target, the Group may be unable to anticipate these techniques or to implement adequate preventative measures. Any accidental or willful security breaches or other unauthorized access to the Group’s system could cause confidential car buyer information to be stolen and used for criminal purposes. Security breaches or unauthorized access to confidential information could also expose the Group to liability related to the loss of the information, time-consuming and expensive litigation and negative publicity. If security measures are breached because of third-party action, employee error, malfeasance or otherwise, or if design flaws in the Group’s technology infrastructure are exposed and exploited, the relationships with car buyers, dealers and/or financial institutions could be severely damaged, the Group could incur significant liability and its business and operations could be adversely affected.
25
In addition, PRC government authorities have enacted a series of laws and regulations in regard of cybersecurity, information security, privacy and data protection. On June 10, 2021, the Standing Committee of the National People’s Congress of China, or the SCNPC, promulgated the PRC Data Security Law, which took effect on September 1, 2021. The PRC Data Security Law imposes data security and privacy obligations on entities and individuals carrying out data activities, and introduces a data classification and hierarchical protection system based on the importance of data in economic and social development, as well as the degree of harm it will cause to national security, public interests, or legitimate rights and interests of individuals or organizations when such data is tampered with, destroyed, leaked, illegally acquired or used. The PRC Data Security Law also provides a national security review procedure for those data activities which may have an impact on national security. On August 20, 2021, the SCNPC promulgated the Personal Information Protection Law of the People’s Republic of China, effective from November 1, 2021. The Personal Information Protection Law requires, among others, that (i) the processing of personal information should have a clear and reasonable purpose which shall be directly related to the processing purpose, in a method that has the least impact on personal rights and interests, and (ii) the collection of personal information shall be limited to the minimum scope necessary to achieve the processing purpose and to avoid the excessive collection of personal information. Different types of personal information and personal information processing will be subject to various rules on consent, transfer, and security. Entities processing personal information shall bear responsibilities for their personal information processing activities, and adopt necessary measures to safeguard the security of the personal information they process. Entities processing personal information that fail to comply with the Personal Information Protection Law could be ordered to take remedial measures, suspend or terminate their services, or face confiscation of illegal income, fines or other penalties.
On December 28, 2021, the CAC, together with certain other PRC governmental authorities, promulgated the Cybersecurity Review Measures, which took effective on February 15, 2022. Pursuant to these measures, the purchase of network products and services by an operator of critical information infrastructure or the data processing activities of a network platform operator that affect or may affect national security will be subject to cybersecurity review. The competent governmental authorities may also initiate a cybersecurity review on the operators if the authorities believe that the network product or service or data processing activities of such operators affect or may affect national security.
The PRC regulatory authorities have also enhanced the supervision and regulation on cross-border data transmission. For example, on July 7, 2022, the CAC promulgated the Measures for the Security Assessment of Cross-border Data Transfer, which came into effect on September 1, 2022. These measures require a data processor who provides data to overseas recipients and falls under any of the specified circumstance to apply for a security assessment of cross-border data transfer by the national cybersecurity authority through its local counterpart. On February 22, 2023, the Cyberspace Administration of China promulgated the Measures on the Standard Contract for Cross-border Transfer of Personal Information, which became effective on June 1, 2023. These measures require personal information processors who provide personal information to overseas recipients through standard contracts and fall under any of the specified circumstance to file with the local counterpart of the Cyberspace Administration of China within ten business days from the effective date of the relevant standard contracts. Furthermore, on March 22, 2024, the Cyberspace Administration of China promulgated the Provisions on Promoting and Standardizing Cross-Border Data Transfer which set forth the circumstances exempted from performing the security assessment or filing procedures for cross-border data transfer and further clarify the thresholds and scenarios for data processors to go through these procedures as stipulated under the aforementioned measures. However, uncertainties still exist with respect to the interpretation and implementation of these measures in practice and how they will affect the Group’s business operation.
On September 24, 2024, the CAC promulgated the Regulations for the Administration of Network Data Security, which came into effect on January 1, 2025. The Regulations for the Administration of Network Data Security restates and further specifies the legal requirements for personal information, important data, cross-border data transfer, network platform services, and data security. Among others, if the network data processing activities have or may have impacts on national security, such activities shall be subject to national security review in accordance with relevant laws and regulations. Any failure to comply with such requirements may subject us to suspension of services, fines, revocation of relevant business permits or business licenses and other penalties.
26
The Group obtains consents from car buyers on Cango platform to use their personal information within the scope of authorization and has taken technical measures to ensure the security of such personal information and prevent the personal information from being divulged, damaged or lost. Furthermore, pursuant to confidentiality provisions in the cooperation agreements with financial institutions, the Group has the obligation to safeguard car buyers’ personal information and to only use such information within the authorized scope. The Group may face litigation brought by financial institutions or car buyers, if it fails to satisfy such confidentiality obligations in the relevant cooperation agreements, or if the use of car buyers’ data falls outside of the scope of their authorization, as the case may be. Furthermore, there is uncertainty as to the interpretation and application of such laws which may be interpreted and applied in a manner inconsistent with current policies and practices or require changes to the features of the Group’s system. PRC governmental authorities have taken a series of strict examinations and inspections against illegal activities of collecting or using data and personal information, and it was reported that numerous mobile applications or website operators were ordered to rectify their illegal activities, or imposed with warnings, fines or other administrative penalties, or even became subjects of criminal investigations. We cannot rule out the possibility that operators like the Group would also be subject to more comprehensive and stricter supervision by the competent governmental authorities on cybersecurity, information security, privacy and data protection in the future. The regulatory framework for cybersecurity, information security, privacy and data protection in China and worldwide is continuously evolving and is likely to remain uncertain for the foreseeable future, and there can be no assurance that the existing car buyer information protection system and technical measures will be considered sufficient under applicable laws and regulations. If the Group is unable to address any information protection concerns, or to comply with the then applicable laws and regulations, the Group may incur additional costs and liability and its reputation, business and operations might be adversely affected. See “Item 4. Information on the Company—B. Business Overview—Regulations in the PRC —Regulation Related to Cybersecurity, Internet Information Security and Privacy Protection” for more details.
The Group may be subject to product liability claims if people or properties are harmed by cars purchased through Cango platform.
Cars purchased through Cango platform may be defectively designed or manufactured. As a result, the Group may be exposed to product liability claims relating to personal injury or property damage. Third parties subject to such injury or damage may bring claims or legal proceedings against the Group because it facilitates the financing or sale of the product. Although the Group would have legal recourse against the OEMs or dealers under PRC law, attempting to enforce such rights against the OEMs or dealers may be expensive, time-consuming and ultimately futile. In addition, the Group does not currently maintain any third-party liability insurance or product liability insurance in relation to cars purchased through Cango platform. As a result, any material product liability claim or litigation could have a material and adverse effect on the Group’s business, financial condition and results of operations. Even unsuccessful claims could result in the expenditure of funds and managerial efforts in defending them and could have a negative impact on the Group’s reputation.
Fluctuations in interest rates could negatively affect the Group’s reported results of operations for automotive business.
The Group charges service fees to financial institutions for facilitating financing transactions. If prevailing market interest rates decline, the operating margins of financial institutions may decrease, which may force the Group to lower the service fees it is able to charge them. If the Group does not sufficiently lower such service fees and keep the fees competitive in such instances, financial institutions may decide not to utilize such services because of the less competitive service fees and may take advantage of lower service fees offered by other companies, and the Group’s ability to retain, attract and engage prospective financial institutions as well as its competitive position may be severely undermined. On the other hand, if prevailing market interest rates increase, car buyers would be less likely to finance car purchases with credit or the Group may need to reduce the service fees to mitigate the impact of increased interest rates, and its financial condition and profitability could also be materially and adversely affected.
Furthermore, relevant regulatory and judicial authorities may change the private lending rate of interest that can be charged by non-financial institutions from time to time. On August 20, 2020, China’s Supreme People’s Court, or the SPC, announced its decision to lower the cap for such private lending rate in a revised judicial interpretation. Under the revised judicial interpretation, such total annual percentage rates (inclusive of any default rate, default penalty and any other fee) exceeding four times that of China’s benchmark one-year loan prime rate, or LPR, as published each month will not be legally protected. Based on the LPR of 3.1% as published on March 20, 2025, such cap would be 12.4%.
27
Any significant disruption in the Group’s IT systems, including events beyond control, could prevent the offering of solutions and services through Cango platform or reduce their attractiveness and result in a loss of car buyers, financial institutions and other platform participants.
In the event of a system outage, malfunction or data loss, the ability to provide automotive services would be materially and adversely affected. The satisfactory performance, reliability and availability of the Group’s technology and underlying network infrastructure are critical to the operations, user service, reputation and ability to attract new and retain existing car buyers and financial institutions. The Group’s IT systems infrastructure is currently deployed, and relevant data is currently maintained through a customized cloud computing system. The Group’s servers are housed at third-party data centers, and its operations depend on the service providers’ ability to protect such systems in their facilities as well as their own systems against damage or interruption from natural disasters, power or telecommunications failures, air quality issues, environmental conditions, computer viruses or attempts to harm these systems, criminal acts and similar events, many of which may be beyond control. Many of the Group’s mobile applications are also provided through third-party app stores and any disruptions to the services of these app stores may negatively affect the delivery of such mobile applications to users. Moreover, if the arrangement with these service providers are terminated or if there is a lapse of service or damage to their facilities or if the services are no longer cost-effective, the Group could experience interruptions in solutions and service as well as delays and additional expense to serve platform participants. The ability to exchange information and obtain credit data from third parties could also be interrupted.
Any interruptions or delays in service, whether as a result of third-party error, the Group’s error, natural disasters or security breaches, whether accidental or willful, could harm the relationships with platform participants and the Group’s reputation. The Group may not have sufficient capacity to recover all data and services lost in the event of an outage. These factors could disrupt business operations, damage Cango brand and reputation, divert employees’ attention, reduce revenue, subject us to liability and cause platform participants to abandon solutions and services on Cango platform, any of which could adversely affect the Group’s business, financial condition and results of operations.
Risks Relating to Our Crypto Mining Business
In light of the development in blockchain technology and increasing prevalence of crypto assets, we decided to expand our operation into the overseas crypto assets market. We commenced our crypto mining operation in November 2024 after purchasing on-rack crypto mining machines. We also engaged a service provider to offer us hosting, operation and maintenance services for our mining machines. Therefore, we are subject to risks relating to crypto mining business.
Bitcoin prices are highly volatile, which may affect our profitability and the value of our ADSs.
The fluctuation in bitcoin price may have a material impact on our business, financial condition and results of operations. The price of bitcoin has been extremely volatile. In 2024, the price range of bitcoin was between approximately $41,554 and $109,358 according to Coinbase. The cost to mine a bitcoin is substantially independent of the then current price of bitcoin so when prices are low, the cost per coin to mine may still consume much of our available cash, which means that there is less capital with which to invest in future company growth. In addition, we may sell our bitcoin to pay expenses on an as-needed basis, irrespective of then-current prices. Consequently, our bitcoin may be sold at a time when the prices are low, which could adversely affect our profitability. Given the volatility of bitcoin, these factors render us unable to accurately predict in advance what our growth plans may be and accurately forecast any revenue and profitability projections for any reporting period.
In addition, our profitability are directly impacted by changes in the value of bitcoin because under the value measurement model, both realized and unrealized changes are reflected in our statement of operations (i.e., we will be marking bitcoin to fair value each quarter). This means that our operating results are subject to swings based upon increases or decreases in the value of bitcoin.
Furthermore, we currently focus on bitcoin (as opposed to other crypto assets) and our mining machines are principally utilized for mining bitcoin and cannot mine other crypto assets, such as ethereum. If other crypto assets were to achieve acceptance at the expense of bitcoin, causing the value of bitcoin to decline, or if bitcoin were to switch to another algorithm for which our mining machines are not specialized, or the value of bitcoin was to decline for other reasons, particularly if such decline were significant or over an extended period of time, our operating results would be adversely affected, and there could be a material adverse effect on our business, results of operation and financial performance.
28
The price of bitcoin may be influenced by regulatory, commercial, technical and social factors that are highly uncertain.
Bitcoin and other crypto assets are relatively novel and are subject to various risks and uncertainties that may adversely impact their price. For example, the application of securities laws and other regulations to such assets is unclear in certain respects, and it is possible that regulators in the United States or foreign countries may create new regulations or interpret laws in a manner that adversely affects the price of bitcoin. The growth of the crypto assets industry in general, and the use and acceptance of bitcoin in particular, may also impact the price of bitcoin and is subject to a high degree of uncertainty. The pace of worldwide growth in the adoption and use of bitcoin could depend on the following:
| ● | public familiarity with crypto assets; |
| ● | ease of buying and accessing bitcoin; |
| ● | institutional demand for bitcoin as an investment asset; |
| ● | consumer demand for bitcoin as a means of payment; and |
| ● | the availability and popularity of alternatives to bitcoin. |
Even if growth in bitcoin adoption occurs in the near or medium term, there is no assurance that bitcoin usage will continue to grow over the long term. Because bitcoin has no physical existence beyond the record of transactions on the bitcoin blockchain, a variety of technical factors related to the bitcoin blockchain could also impact the price of bitcoin. For example, malicious attacks by miners who validate bitcoin transactions, inadequate mining fees to incentivize validating of bitcoin transactions, “hard forks” of the bitcoin blockchain, and advances in quantum computing could undercut the integrity of the bitcoin blockchain and negatively affect the price of bitcoin. The liquidity of bitcoin may also be reduced and damage to the public perception of bitcoin may occur, if financial institutions were to deny banking services to businesses that hold bitcoin, provide bitcoin-related services or accept bitcoin as payment, which could also decrease the price of bitcoin.
Furthermore, renowned persons, including social media influencers, may publicly discuss their holdings (or the holdings of companies with which they are affiliated) of bitcoin or their intent to buy or sell large quantities of bitcoin. This may have a dramatic impact on the price of bitcoin, both up and down. At a minimum, these public statements delivered through social media may cause the price of bitcoin to experience volatility, which could have a material adverse impact on the value of our bitcoin holdings as well as the prices of bitcoin that we may sell.
If we fail to grow our hash rate, we may be unable to compete, and our results of operations could suffer.
Generally, a bitcoin miner’s chance of solving a block on the bitcoin blockchain and earning a bitcoin reward is a function of the miner’s hash rate (i.e., the amount of computing power devoted to supporting the bitcoin blockchain), relative to the global network hash rate. As greater adoption of bitcoin occurs, we expect the demand for bitcoin will increase further, drawing more mining companies into the industry and thereby increasing the global network hash rate. As new and more powerful mining machines are deployed, the global network hash rate will continue to increase, meaning a miner’s chance of earning bitcoin rewards will decline unless it deploys additional hash rate at pace with the industry.
Accordingly, to maintain our chances of earning new bitcoin rewards and remaining competitive in our industry, we must seek to continually add new mining machines to grow our hash rate at pace with the growth in the bitcoin global network hash rate. However, as demand has increased and scarcity in the supply of new mining machines has resulted, the price of new mining machines has increased sharply, and we expect this process to continue in the future as demand for bitcoin increases. Therefore, if the price of bitcoin is not sufficiently high to allow us to fund our hash rate growth through acquisitions of new mining machines and if we are otherwise unable to access additional capital to acquire these mining machines, our hash rate may stagnate and we may fall behind our competitors. If this happens, our chances of earning new bitcoin rewards would decline and, as such, our results of operations and financial condition may suffer.
29
Our substantial reliance on a third-party mining pool operator to produce bitcoin mining income may subject our operations to increased risk of mining failure.
We use a third-party mining pool operator to receive our mining rewards from the network. Mining pools allow miners to combine their processing power, increasing their chances of solving a block and getting paid by the network. The rewards are distributed by the pool operator, proportionally to our contribution to the pool’s overall mining power, used to generate each block. Should the pool operator’s system suffer downtime due to a cyberattack, software malfunction or other similar issues, it will negatively impact our ability to mine and receive revenue. Furthermore, we are dependent on the accuracy of the mining pool operator’s record keeping to accurately record the total processing power provided to the pool for a given bitcoin mining application in order to assess the proportion of that total processing power we provided. While we have internal methods of tracking both our power provided and the total used by the pool, the mining pool operator uses its own record-keeping to determine our proportion of a given reward. We have little means of recourse against the mining pool operator if we determine the proportion of the reward paid out to us by the mining pool operator is incorrect, other than leaving the pool. If we are unable to consistently obtain accurate proportionate rewards from our mining pool operator, we may experience reduced reward for our efforts, which would have an adverse effect on our business and operations.
Our reliance on third-party hosting service provider may subject our operations to increased risk of mining failure.
The performance and reliability of our mining machines and our technology is critical to our reputation and our operations. In connection with our acquisition of bitcoin mining assets in November 2024, we engaged Bitmain to provide hosting, operation and maintenance services to our mining machines. Pursuant to the service agreement, all of our hash rate capacity is hosted by Bitmain as of December 31, 2024. As a result, our operations and ability to mine bitcoin could be adversely affected if Bitmain experiences general incompetence in performing its duties, experiences financial difficulties or bankruptcy, or otherwise cannot operate our bitcoin miners in accordance with its contractual obligations. If our service agreement with Bitmain terminates for any reason, we may be forced to seek a replacement service provider and there is no guarantee that we will find suitable one on acceptable terms and on time, or at all.
Further significant disruptions in the crypto assets markets may cause further material impairment of the value and use of our mining machines.
During the fourth quarter of 2022, the per coin price of bitcoin reached a low of approximately $15,500 from a high of almost $21,500 earlier in the quarter. This decrease in the price of bitcoin, combined with general market sentiment caused in large part by the collapse of FTX Trading Ltd. (“FTX”) in November 2022 and various bitcoin company-related bankruptcies and restructurings, led to a material decline in the fair value of mining machines. We started our bitcoin mining operation in November 2024 and any future decrease in the value of bitcoin may cause us to record impairments in the value of our current and future crypto assets.
In addition, if bitcoin prices dropped and held at a low level for a significant period of time, it could impact our profitability such that we would possibly need to consider whether it would be prudent to leave certain of our mining machines idle until the price of bitcoin recovers. Theoretically, there is a minimum bitcoin price that is so low that we would be incentivized to cease our mining operations, particularly where our operating costs exceed our revenues. However, this is a complex projection involving multiple ever-changing, dynamic variables as we have multiple mining sites in different condition and with different hosting unit price, and these costs would need to be compared to the current revenue being produced by our mining machines.
Geopolitical or economic crises may create increased uncertainty and price changes, or motivate large-scale sales of crypto assets, which could result in a reduction in some or all crypto assets’ values and adversely affect an investment in our securities.
As an alternative to fiat currencies that are backed by central governments, crypto assets such as bitcoin, which are relatively new, are subject to supply and demand forces based upon the desirability of an alternative, decentralized means of buying and selling goods and services. It is unclear how such supply and demand will be impacted by geopolitical events. In addition, geopolitical or economic crises may motivate large-scale acquisitions or sales of crypto assets either globally or locally. Large-scale sales of crypto assets would result in a reduction in their value and could adversely affect an investment in our securities.
In addition, we are subject to price volatility and uncertainty due to geopolitical crises and economic downturns. Such geopolitical crises and global economic downturns may be a result of invasion, or possible invasion, by one nation of another, leading to increased inflation and supply chain volatility. Such crises, as well as inflation, will likely continue to have an effect on our ability to do business in a cost-effective manner.
30
The development and acceptance of crypto assets networks and other crypto assets, which represent a new and rapidly changing industry, are subject to a variety of factors that are difficult to evaluate. The slowing or stopping of the development or acceptance of crypto assets systems may adversely affect an investment in our securities.
Crypto assets such as bitcoin, that may be used, among other things, to buy and sell goods and services are a new and rapidly evolving industry. The growth of the crypto assets industry in general, and the crypto assets networks of bitcoin in particular, are highly uncertain. The factors affecting the further development of the crypto assets industry, as well as the crypto assets networks, include:
| ● | continued worldwide growth in the adoption and use of bitcoins and other crypto assets; |
| ● | government and quasi-government regulation of bitcoins and other crypto assets and their use, or restrictions on or regulation of access to and operation of the crypto assets network or similar crypto assets systems; |
| ● | the maintenance and development of the open-source software protocol of the bitcoin network; |
| ● | changes in consumer demographics and public tastes and preferences; |
| ● | the availability and popularity of other forms or methods of buying and selling goods and services, including new means of using fiat currencies; |
| ● | general economic conditions and the regulatory environment relating to crypto assets; |
| ● | the impact of regulators focusing on crypto assets and digital securities and the costs associated with such regulatory oversight; and |
| ● | a decline in the popularity or acceptance of the crypto assets networks of bitcoin, or similar crypto assets systems, could adversely affect an investment in our securities. |
The open-source structure of the bitcoin network protocol means the contributors to the protocol are generally not directly compensated for their contributions in maintaining and developing the protocol. A failure to properly monitor and upgrade the protocol could damage the bitcoin network and an investment in our securities.
Crypto assets networks are open-source projects and, although there is an influential group of leaders in, for example, the bitcoin network community known as the “Core Developers,” there is no official developer or group of developers that formally controls the bitcoin network. As an open-source project, bitcoin is not represented by an official organization or authority. The bitcoin network protocol is not sold and contributors are generally not compensated for maintaining and updating the bitcoin network protocol. The lack of guaranteed financial incentive for contributors to maintain or develop the bitcoin network and the lack of guaranteed resources to adequately address emerging issues with the bitcoin network may reduce incentives to address the issues adequately or in a timely manner. Changes to a crypto assets network in which we are directing our mining efforts may adversely affect an investment in our securities.
A temporary or permanent “fork” could adversely affect our business operations and financial conditions.
Many public blockchain networks, including the bitcoin network, operate using open-source protocols, meaning that any user can download the software, modify it and then propose that the users and miners of bitcoin, for example, adopt the modification. The development team for a network might propose and implement amendments to a network’s source code through software upgrades altering the original protocol, including fundamental ideas such as the irreversibility of transactions and limitations on the validation of blockchain software distributed ledgers. Such changes to original protocols and software could materially and adversely affect our business, operating results and financial condition.
31
When a modification is introduced and a substantial majority of users and miners consent to the modification, the change is implemented and the network remains uninterrupted. However, if less than a substantial majority of users and miners consent to the proposed modification, and the modification is not compatible with the software prior to its modification, the consequence would be what is known as a “hard fork” of the bitcoin network, with one group running the pre-modified software and the other running the modified software. The effect of such a fork would be the existence of two versions of bitcoin running in parallel, yet lacking interchangeability. Both bitcoin and ethereum networks have experienced “forks” in recent years. A fork can lead to a disruption of networks and its information technology systems, which can further lead to temporary or even permanent loss of client assets. For example, in August 2017, bitcoin “forked” into bitcoin and a new crypto assets, “bitcoin cash”, as a result of a several-year dispute over how to increase the rate of transactions that the bitcoin network can process.
Forks may also occur as a network community’s response to a significant security breach. For example, in June 2016, an anonymous hacker exploited a smart contract running on the ethereum network to syphon approximately US$60 million of ethereum held by the DAO, a distributed autonomous organization, into a segregated account. In response to the hack, most participants in the ethereum community elected to adopt a “fork” that effectively reversed the hack. However, a minority of users continued to develop the original blockchain, now referred to as “ethereum classic” with the crypto assets on that blockchain now referred to as ether classic, or ETC. ETC now trades on several crypto assets trading platforms.
A fork may also occur as a result of an unintentional or unanticipated software flaw in the various versions of otherwise compatible software that users run. Such a fork could lead to users and miners abandoning the crypto assets with the flawed software. It is possible, however, that a substantial number of users and miners could adopt an incompatible version of the crypto assets while resisting community-led efforts to merge the two chains. This could result in a permanent fork, as in the case of ethereum and ethereum classic.
In addition, many developers have previously initiated hard forks in the bitcoin blockchain to launch new crypto assets, such as bitcoin cash, bitcoin gold, bitcoin silver and bitcoin diamond. Later, the bitcoin cash blockchain was again forked to launch a new crypto assets, bitcoin satoshi’s vision. To the extent such crypto assets compete with the crypto assets held by us, such competition could impact demand for such crypto assets and could adversely impact our business operations and financial condition. Furthermore, a hard fork can lead to new security concerns. For example, when the ethereum and ethereum classic networks split in July 2016, replay attacks, in which transactions from one network were rebroadcast to nefarious effect on the other network, plagued ethereum trading platforms through at least October 2016. An ethereum trading platform announced in July 2016 that it had lost 40,000 ether classic, worth about US$100,000 at that time, as a result of replay attacks. Another possible result of a hard fork is an inherent decrease in the level of security due to significant amounts of mining power remaining on one network or migrating instead to the new forked network. After a hard fork, it may become easier for an individual miner or mining pool’s hashing power to exceed 50% of the processing power of the crypto assets network that retained or attracted less mining power, thereby making crypto assets that rely on proof-of-work more susceptible to attack.
A hard fork may adversely affect the price of the crypto assets at the time of announcement or adoption. For example, the announcement of a hard fork could lead to increased demand for the pre-fork crypto assets, in anticipation that ownership of the pre-fork crypto assets would entitle holders to a new crypto asset following the fork. The increased demand for the pre-fork crypto assets may cause the price of the crypto assets to rise. After the hard fork, it is possible the aggregate price of the two versions of the crypto assets running in parallel would be less than the price of the crypto assets immediately prior to the fork.
Any future forks could adversely affect our business operations and financial conditions.
32
Transactional fees may decrease demand for bitcoin and prevent expansion.
Currently, miners receive both rewards of new bitcoin and transaction fees paid in bitcoin by persons engaging in bitcoin transactions on the bitcoin blockchain for being the first to solve bitcoin blocks. As the number of bitcoins currency rewards awarded for solving a block in a blockchain decreases, the incentive for miners to continue to contribute to the bitcoin network may transition from a set reward and transaction fees to solely transaction fees. This transition could be accomplished by miners independently electing to record in the blocks they solve only those transactions that include payment of the highest transaction fees. If transaction fees paid for bitcoin transactions become too high, the marketplace may be reluctant to accept bitcoin as a means of payment and existing users may be motivated to switch from bitcoin to another crypto assets or to fiat currency. Either the requirement from miners of higher transaction fees in exchange for recording transactions in a blockchain or a software upgrade that automatically charges fees for all transactions may decrease demand for bitcoin and prevent the expansion of the bitcoin network to retail merchants and commercial businesses, resulting in a reduction in the price of bitcoin that could adversely impact an investment in our securities. Decreased use of and demand for bitcoin may adversely affect its value and result in a reduction in the price of bitcoin and, consequently, the value of our ADSs.
The decentralized nature of the governance of bitcoin systems may lead to ineffective decision making that slows development or prevents a network from overcoming emergent obstacles. Governance of many bitcoin systems is by voluntary consensus and open competition with no clear leadership structure or authority. To the extent lack of clarity in corporate governance of bitcoin systems leads to ineffective decision making that slows development and growth of such crypto assets, the value of our ADSs may be adversely affected.
To the extent that any miners cease to record transactions in solved blocks, transactions that do not include the payment of a transaction fee will not be recorded on the blockchain until a block is solved by a miner who does not require the payment of transaction fees. Any widespread delays in the recording of transactions could result in a loss of confidence in that crypto assets network, which could adversely impact an investment in our securities.
To the extent that any miners cease to record transaction in solved blocks, such transactions will not be recorded on the blockchain. Currently, there are no known incentives for miners to actively not record transactions in solved blocks. However, to the extent that any such incentives arise (e.g., a collective movement among miners or one or more mining pools forcing bitcoin users to pay transaction fees as a substitute for or in addition to the award of new bitcoins upon the solving of a block), actions of miners solving a significant number of blocks could delay the recording and confirmation of transactions on the blockchain. Any systemic delays in the recording and confirmation of transactions on the blockchain could result in greater exposure to double-spending transactions and a loss of confidence in certain or all crypto assets networks, which could adversely impact an investment in our securities.
If a malicious actor or botnet obtains control in excess of 50% of the processing power active on any crypto assets network, including the bitcoin network, it is possible that such actor or botnet could manipulate the blockchain in a manner that adversely affects an investment in our securities.
If a malicious actor or botnet (a volunteer or hacked collection of computers controlled by networked software coordinating the actions of the computers) obtains a majority of the processing power dedicated to mining on any crypto assets network, it may be able to alter the blockchain by constructing alternate blocks if it is able to solve for such blocks faster than the remainder of the miners on the blockchain. Within the alternate blocks, the malicious actor or botnet could control, exclude or modify the ordering of transaction. However, it could not generate new crypto assets or transactions using such control. Using alternate blocks, the malicious actor or botnet could “double-spend” its own crypto assets (i.e., spend the same crypto assets in more than one transaction) and prevent the confirmation of other users’ transactions for so long as it maintains control. To the extent that such malicious actor or botnet does not yield its majority control of the processing power or the crypto assets community does not reject the fraudulent blocks as malicious, reversing any changes made to the blockchain may not be possible. Such changes could adversely affect an investment in our securities.
The approach towards and possible crossing of the 50% threshold indicates a greater risk that a single mining pool could exert authority over the validation of crypto assets transactions. To the extent that the crypto assets ecosystems do not act to ensure greater decentralization of crypto mining processing power, the feasibility of a malicious actor obtaining in excess of 50% of the processing power on any crypto assets network (e.g., through control of a large mining pool or through hacking such a mining pool) will increase, which may adversely impact an investment in our securities.
33
Bitcoin is subject to halving, and as such the reward for successfully solving a block will halve several times in the future and its value may not adjust to compensate us for the reduction in the rewards we receive from our mining efforts, which could cause us to cease our mining operations altogether and investors could suffer a complete loss of their investment.
Halving is a process designed to control the overall supply and reduce the risk of inflation in crypto assets using a proof-of-work consensus algorithm. In an event referred to as bitcoin “halving,” the bitcoin reward for mining any block is cut in half. This process is scheduled to occur once every 210,000 blocks. It is estimated that bitcoin will halve in approximately every four years thereafter, until the total amount of bitcoin rewards issued reaches 21.0 million, and the theoretical supply of new bitcoin is exhausted, which is expected to occur in around 2140. Once 21.0 million bitcoin are generated, the network will stop producing more. Currently, there are more than 19.8 million bitcoin in circulation. While bitcoin prices have had a history of price fluctuations around halving events, there is no guarantee that any such price change will be favorable or would compensate for the reduction in mining reward. If a corresponding and proportionate increase in the price of bitcoin does not follow these anticipated halving events, the revenue from our mining operations would decrease, and we may not have an adequate incentive to continue mining and may cease mining operations altogether, which may adversely affect an investment in our securities and investors could suffer a complete loss of their investment.
Furthermore, such reductions in bitcoin rewards for uncovering blocks may result in a reduction in the aggregate hash rate of the bitcoin network as the incentive for miners decreases. Miners ceasing operations would reduce the collective processing power on the network, which would adversely affect the confirmation process for transactions and make the bitcoin network more vulnerable to malicious actors or botnets obtaining control in excess of 50% of the processing power active on the blockchain. Such events may adversely affect our activities and an investment in our securities.
To the extent that the profit margins of crypto mining operations are not high, operators of crypto mining operations are more likely to immediately sell their crypto assets earned by mining in the crypto assets exchange market, resulting in a reduction in the price of crypto assets that could adversely impact an investment in our securities.
Over the years, crypto mining operations have evolved from individual users mining with computer processors, graphics processing units and first-generation mining machines. Currently, new processing power brought onto the crypto assets networks is predominantly added by “professionalized” mining operations. Professionalized mining operations may use proprietary hardware or sophisticated machines.
Professionalized mining operations require:
| ● | the investment of significant capital for the acquisition of such hardware; |
| ● | the leasing of operating space (often in data centers or warehousing facilities); |
| ● | incurring of electricity costs; and |
| ● | the employment of technicians to operate the mining farms. |
As a result, professionalized mining operations are of a greater scale than prior miners and have more defined, regular expenses and liabilities. These regular expenses and liabilities require professionalized mining operations to more immediately sell crypto assets earned from mining operations on the crypto assets exchange market. To the contrary, it is believed that past individual miners were more likely to hold mined crypto assets for more extended periods. The immediate selling of newly mined crypto assets greatly increases the supply of crypto assets on the crypto assets exchange market, creating downward pressure on the price of each crypto assets.
The extent to which the value of crypto assets mined by a professionalized mining operation exceeds the allocable capital and operating costs determines the profit margin of such operation. A professionalized mining operation may be more likely to sell a higher percentage of its newly mined crypto assets rapidly if it is operating at a low profit margin and it may partially or completely stop operations if its profit margin is negative.
34
In a low profit margin environment, a higher percentage could be sold into the crypto assets exchange market more rapidly, potentially reducing crypto assets prices. Lower crypto assets prices may result in further tightening of profit margins, particularly for professionalized mining operations with higher costs and more limited capital reserves, creating a network effect that may further reduce the price of crypto assets until mining operations with higher operating costs become unprofitable and remove mining power from the respective crypto assets network. The network effect of reduced profit margins resulting in greater sales of newly mined crypto assets could result in a reduction in the price of crypto assets that could adversely impact an investment in our securities.
The loss or destruction of a private key required to access a crypto asset may be irreversible. Loss of access to the private keys or a data loss relating to our crypto assets collateralized could adversely affect an investment in our securities.
Crypto assets are controllable only by the possessor of both the unique public key and private key relating to the local or online digital wallet which hold the crypto assets. The operators of crypto assets networks require the publish of public key relating to a digital wallet in use once a spending transaction is verified from that digital wallet and broadcast such information into the respective network. As to the private key, to the extent a private key is lost, destroyed or otherwise compromised and no backup of the private key is accessible, there will be no access to the crypto assets and the private key will not be capable of being restored by the respective crypto assets network. Any loss of private keys relating to digital wallets used to store our crypto assets collateralized could adversely affect an investment in our securities.
Security threats to our crypto mining business could result in a loss of our crypto assets collateralized, or damage to our reputation and our brand, each of which could adversely affect an investment in our securities.
Security breaches, computer malware and computer hacking attacks have been a prevalent concern in the crypto assets exchange markets. A security breach caused by hacking could include, but is not limited to:
| ● | efforts to gain unauthorized access to information or systems; |
| ● | efforts to cause intentional malfunctions or loss or corruption of data, software, hardware or other computer equipment; and |
| ● | the inadvertent transmission of computer viruses. |
A security breach by hacking could harm our crypto mining operations or result in loss of our crypto assets collateralized and stored at wallets held by third parties. Any breach of the related infrastructure could result in reputational harm and erode the trust of our partners and stockholders, which could adversely affect an investment in our securities. Furthermore, as the assets grow, they may become a more appealing target for security threats such as hackers and malware. Notwithstanding the safeguards implemented to protect our crypto assets collateralized, the security systems may not be impenetrable or free from defect, and we may incur loss due to a security breach, software defect or event outside of our or our third-party service providers’ control. If we or our third-party service providers experience a security breach or cyberattack and unauthorized parties obtain access to our crypto assets collateralized, we may lose some or all of the bitcoin and our financial condition and results of operations could be materially adversely affected.
The security system and operational infrastructure may be breached due to the actions of outside parties, error or malfeasance of an employee, or otherwise, and, as a result, an unauthorized party may obtain access to the private keys, data or bitcoins. Additionally, outside parties may attempt to fraudulently induce our employees to disclose sensitive information in order to gain access to our infrastructure.
Despite our or our third-party service providers’ efforts, it may be difficult to anticipate these techniques or implement adequate preventative measures since the hacking techniques used are often not recognized until launched against a target. Ability to adopt technology in response to changing security needs or trends and our reliance on third-party service providers pose a challenge to the safekeeping of our crypto assets collateralized. If an actual or perceived breach of security system occurs, the market perception of the effectiveness of our controls could be harmed, which could adversely affect an investment in our securities. Further, in the event of a security breach, we may be subject to litigation forced to cease operations, or suffer a reduction in assets, the occurrence of each of which could adversely affect an investment in our securities.
35
Crypto assets transactions are irrevocable and stolen or incorrectly transferred crypto assets may be irretrievable. As a result, any incorrectly executed crypto assets transactions could adversely affect an investment in our securities.
Crypto assets transactions are not, from an administrative perspective, reversible without the consent and active participation of the recipient of the transaction or, in theory, control or consent of a majority of the processing power on that crypto assets network. Once a transaction has been verified and recorded in a block that is added to the blockchain, an incorrect transfer of crypto assets or a theft of crypto assets generally will not be reversible, and we may not be capable of seeking compensation for any such transfer or theft.
The limited rights of legal recourse available to us and our lack of insurance protection expose us and our stockholders to the risk of loss of our crypto assets collateralized.
Our crypto assets collateralized are not insured. If these crypto assets are lost, stolen or destroyed under circumstances rendering a party liable to us, the responsible party, such as our third-party custody provider, may not have the financial resources sufficient to satisfy our claim. Further, banking institutions will not accept these crypto assets and they are therefore not insured by the Federal Deposit Insurance Corporation or the Securities Investor Protection Corporation. As a result, a loss may be suffered with respect to our crypto assets collateralized which is not covered by insurance and we may not be able to recover any of our carried value in these crypto assets if they are lost or stolen or suffer significant and sustained reduction in conversion spot price. If we are not otherwise able to recover damages from a malicious actor in connection with these losses, our business and results of operations may suffer, which may have a material negative impact on our share price.
The properties included in our mining network may experience damage, including damage that is not covered by insurance.
As of December 31, 2024, the plurality of our mining operations are in North America. We also have mining operations in other jurisdictions, including Africa and Asia. Our current or future mining sites we may establish are subject to a variety of risks relating to physical condition and operation, including, but not limited to:
| ● | the presence of construction or repair defects or other structural or building damage; |
| ● | any non-compliance with or liabilities under applicable environmental, health or safety regulations or requirements or building permit requirements; |
| ● | any damage resulting from natural disasters, such as hurricanes, earthquakes, fires, floods and windstorms; and |
| ● | claims by employees and others for injuries sustained at our properties. |
For example, our mining sites could be rendered inoperable, temporarily or permanently, as a result of a fire or other natural disaster, the coronavirus or another pandemic, or by a terrorist or other attack. The security and other measures taken to protect against these risks may not be sufficient. Additionally, the mining sites could be materially adversely affected by a power outage or loss of access to the electrical grid or loss by the grid of cost-effective sources of electrical power generating capacity. Given the power requirements of our mining operations, it would not be feasible to run our mining machines on back-up power generators in the event of a power outage. In the event of any loss, such mining machines may not be adequately repaired in a timely manner or at all, and we may lose some or all of the future revenues anticipated to be derived from such mining machines.
Banks and other financial institutions may not provide banking services, or may cut off services, to businesses that engage in cryptocurrency-related activities or that accept crypto assets as payment, including financial institutions of investors in our securities.
A number of companies that engage in bitcoin and/or other bitcoin-related activities have been unable to find banks or other financial institutions that are willing to provide them with bank accounts and other services. This is particularly true as a result of certain bank failures, which were connected to cryptocurrency activities. In addition, banks and other financial institutions may terminate services to companies that engage in crypto-related activities due to regulatory actions.
36
Subject to such restrictions, we also may be unable to obtain or maintain these services for our business. The difficulty that many businesses in our industry and in related industries have and may continue to have in finding banks and financial institutions willing to provide them services may now, and in the future, decrease the usefulness of crypto assets as a payment system, harm public perception of crypto assets and decrease their usefulness.
The usefulness of crypto assets as a payment system and the public perception of crypto assets could be damaged if banks or other financial institutions were to close the accounts of businesses engaging in bitcoin and/or other bitcoin-related activities. This could occur as a result of compliance risk, cost, government regulation or public pressure. The risk applies to securities firms, clearance and settlement firms, national stock and derivatives on commodities exchanges, the over-the-counter market and the Depository Trust Company, which, if any of such entities adopts or implements similar policies, rules or regulations, could negatively affect our relationships with financial institutions and impede our ability to convert crypto assets to fiat currencies. Such factors could have a material adverse effect on our business, results of operations and financial performance.
There is a lack of liquid markets for crypto assets, and blockchain/bitcoin-based assets are susceptible to potential manipulation.
Crypto assets that are represented and trade on a ledger-based platform may not necessarily benefit from viable trading markets. Stock exchanges have listing requirements and vet issuers, requiring them to be subjected to rigorous listing standards and rules and monitor investors transacting on such platform for fraud and other improprieties. These conditions may not necessarily be replicated on a distributed ledger platform, depending on the platform’s controls and other policies. For example, events like bankruptcies in the crypto assets industry involved platforms which were not publicly listed without regulatory supervision. The laxer a distributed ledger platform is about vetting issuers of bitcoin assets or users that transact on the platform, the higher the potential risk for fraud or the manipulation of the ledger due to a control event. These factors may decrease liquidity or volume or may otherwise increase volatility of investment securities or other assets trading on a ledger-based system, which may adversely affect us. Such circumstances could have a material adverse effect on our business, prospects or operations and potentially the value of the bitcoin we mine or otherwise acquire or hold for our own account and harm investors.
Our operations, investment strategies and profitability may be adversely affected by competition from other methods of investing in crypto assets.
We compete with other users and/or companies that are mining crypto assets and other potential financial vehicles, including companies whose securities are backed by or linked to crypto assets. Market and financial conditions, and other conditions beyond our control, may make it more attractive to invest in other financial vehicles, or to invest in crypto assets directly, which could limit the market for our shares and reduce their liquidity. The emergence of other financial vehicles and exchange-traded funds have been scrutinized by regulators and such scrutiny and the negative impressions or conclusions resulting from such scrutiny could be applicable to us and impact our ability to successfully pursue our business strategy or operate at all, or to maintain a public market for our securities. Such circumstances could have a material adverse effect on our business, prospects or operations and potentially the value of any bitcoin or other crypto assets we mine or otherwise acquire or hold for our own account, and harm investors.
Crypto assets face significant scaling obstacles that can lead to high fees or slow transaction settlement times.
Crypto assets face significant scaling obstacles that can lead to high fees or slow transaction settlement times and attempts to increase the volume of transactions may not be effective. Scaling crypto assets is essential to the widespread acceptance of crypto assets as a means of payment, which widespread acceptance is necessary to the continued growth and development of our business. Many bitcoin networks face significant scaling challenges. For example, crypto assets are limited with respect to how many transactions can occur per second. Participants in the bitcoin ecosystem debate potential approaches to increasing the average number of transactions per second that the network can handle and have implemented mechanisms or are researching ways to increase scale, such as increasing the allowable sizes of blocks, and therefore the number of transactions per block and sharding (a horizontal partition of data in a database or search engine), which would not require every single transaction to be included in every single miner’s or validator’s block. However, there is no guarantee that any of the mechanisms in place or being explored for increasing the scale of settlement of bitcoin transactions will be effective, or how long they will take to become effective, which could adversely affect an investment in our securities.
37
There are risks related to technological obsolescence, the vulnerability of the global supply chain for bitcoin hardware disruption, and difficulty in obtaining new hardware which may have a negative effect on our business.
Our mining operations can only be successful and ultimately profitable if the costs, including hardware and electricity costs, associated with mining crypto assets are lower than the price of a bitcoin. Our mining machines experience ordinary wear and tear in the course of operation and may also face significant malfunctions caused by a number of extraneous factors beyond our control. We have purchased on-rack mining machines from third parties. The degradation of our mining machines requires us to, over time, replace those mining machines which are no longer functional. Additionally, as the technology evolves, we are required to acquire newer models of miners to remain competitive in the market. Reports have been released which indicate that manufacturers or sellers of mining machines adjust the prices of their mining machines according to bitcoin prices, so the cost of new machines is unpredictable but could be extremely high. As a result, at times, we may obtain mining machines and other hardware from third parties at premium prices, to the extent they are available. This upgrading process requires substantial capital investment, and we may face challenges. Further, the global supply chain for bitcoin mining machines is presently heavily dependent on China-based manufacturers. In addition, there have been shortages of the semiconductors which are key components in miner production. Should any disruptions to the China-based global supply chain for bitcoin hardware on the spot market or otherwise occur, we may not be able to obtain adequate replacement parts for our existing mining machines or to obtain additional mining machines from the manufacturer or third parties on a timely basis. Such events could have a material adverse effect on our ability to pursue our business strategy, which could have a material adverse effect on our business and the value of our ADSs.
We are subject to risks associated with our need for significant electrical power. Government regulators may potentially restrict the ability of electricity suppliers to provide electricity to mining operations, such as ours.
The operation of a bitcoin mining activity generally requires massive amounts of electrical power. Our bitcoin mining operations can only be successful and ultimately profitable if the costs, including electrical power costs, associated with mining a bitcoin are lower than the price of a bitcoin. As a result, any mine we establish can only be successful if we can obtain sufficient electrical power for that mine on a cost-effective basis, and our establishment of new mines requires us to find locations where that is the case. There may be significant competition for suitable mine locations, and government regulators may potentially restrict the ability of electricity suppliers to provide electricity to mining operations in times of electricity shortage or may otherwise potentially restrict or prohibit the provision or electricity to mining operations.
Any shortage of electricity supply or increase in electricity cost in a jurisdiction may negatively impact the viability and the expected economic return for bitcoin mining activities in that jurisdiction. In addition, the significant consumption of electricity may have a negative environmental impact, including contribution to climate change, which may give rise to public opinion against allowing the use of electricity for bitcoin mining activities or government measures restricting or prohibiting the use of electricity for bitcoin mining activities. Please see “—The regulatory and legislative developments related to climate change may materially adversely affect our brand, reputation, crypto mining business, operating results and financial condition” for impact of regulatory developments on our crypto mining business.
Our mining operating costs may outpace our mining revenues, which could seriously harm our business or increase our losses.
Our mining operations are costly, and our expenses may increase in the future. We may use cash on hand and may seek to obtain credit facilities, issue equity or debt securities to fund our crypto mining operations. An increase in our expense may not be offset by a corresponding increase in revenue. Our expenses may be greater than we anticipate, and our investments to make our business more efficient may not succeed and may outpace monetization efforts. Increases in our costs without a corresponding increase in our revenue would increase our losses and could seriously harm our business and financial performance.
38
We may not adequately respond to rapidly changing technology, which may negatively affect our crypto mining business.
Competitive conditions within the crypto assets industry require that we use sophisticated technology in the operation of our crypto mining business. The industry for blockchain technology is characterized by rapid technological changes, new product introductions, enhancements and evolving industry standards. New technologies, techniques or products could emerge that might offer better performance than the software and other technologies we currently utilize, and we may have to manage transitions to these new technologies to remain competitive. We may not be successful, generally or relative to our competitors in the crypto assets industry, in timely implementing new technology into our systems, or doing so in a cost-effective manner. During the course of implementing any such new technology into our operations, we may experience system interruptions and failures during such implementation. Furthermore, there can be no assurances that we will recognize, in a timely manner or at all, the benefits that we may expect as a result of our implementing new technology into our operations. As a result, our business and operations may suffer, and there may be adverse effects on the price of our ADSs.
Regulatory changes or actions may restrict the use of bitcoins or the operation of the bitcoin network in a manner that adversely affects an investment in our securities.
As bitcoin has grown in popularity and in market size, the SEC and other regulators have begun to examine the operations of the bitcoin network, bitcoin users and the bitcoin exchange market. Crypto assets currently face an uncertain regulatory landscape in not only the United States but also in many foreign jurisdictions. Many regulatory bodies have not yet issued official statements regarding intention to regulate or determinations on regulation of bitcoin, the bitcoin network and bitcoin users. The effect of any future regulatory change on us, bitcoins or other crypto assets is impossible to predict, but such change could be substantial and adverse to us and could adversely affect an investment in our securities.
Furthermore, one or more countries may take regulatory actions in the future that severely restricts the right to acquire, own, hold, sell or use crypto assets or to exchange crypto assets for fiat currency. Such an action may also result in the restriction of ownership, holding or trading in our ADSs.
Due to the unregulated nature and lack of transparency surrounding the operations of many bitcoin trading venues, they may experience fraud, security failures or operational problems, which may adversely affect the value of our bitcoin.
Bitcoin trading venues are relatively new and, in some cases, unregulated. Furthermore, there are many bitcoin trading venues which do not provide the public with significant information regarding their ownership structure, management teams, corporate practices and regulatory compliance. As a result, the marketplace may lose confidence in bitcoin trading venues, including prominent exchanges that handle a significant volume of bitcoin trading.
Negative perception, a lack of stability in the broader bitcoin markets and the closure or temporary shutdown of bitcoin trading venues due to fraud, business failure, hackers or malware, or government-mandated regulation may reduce confidence in bitcoin and result in greater volatility in the prices of bitcoin. To the extent investors view our ADSs as linked to the value of our bitcoin holdings, such a negative perception of bitcoin trading venues could have a material adverse effect on the market value of our ADSs.
If regulatory changes or interpretations require the regulation of bitcoins by the SEC, we may be required to register and comply with such regulations, which may result in extraordinary expenses to us.
Current and future legislation and the SEC rulemaking and other regulatory developments, including interpretations released by a regulatory authority, may impact the manner in which bitcoins are treated for classification and clearing purposes.
For example, to the extent that digital assets including bitcoins and other digital assets we own or may own are deemed by the SEC to fall within the definition of a security, we may be required to register and comply with additional regulation under the Investment Act, including additional periodic reporting and disclosure standards and requirements and our registration as an investment company. Furthermore, one or more states may conclude bitcoins and other digital assets we own or may own are a security under state securities laws which would require registration under state laws including merit review laws which would adversely impact us.
39
There is no authoritative law, rule or binding guidance published by the SEC regarding the status of crypto assets as “securities” or “investment securities” under the Investment Company Act. If we fall within the definition of an investment company under the Investment Company Act, we would be required to register with the SEC. If an investment company fails to register, it likely would have to stop doing almost all business, and its contracts would become voidable. Generally, non-U.S. issuers may not register as an investment company without an SEC order.
There can be no assurances that we will properly characterize any given crypto assets as a security or non-security for purposes of determining which crypto assets to mine, hold and trade, or that the SEC, or a court, if the question was presented to it, would agree with our assessment. We could be subject to judicial or administrative sanctions for failing to offer or sell crypto assets in compliance with the registration requirements, or for acting as a broker or dealer without appropriate registration. Such an action could result in injunctions, cease and desist orders, as well as civil monetary penalties, fines, disgorgement, criminal liability, and reputational harm. Further, if any of our crypto assets collateralized is deemed to be a security under the laws of any U.S. federal, state, or foreign jurisdiction, or in a proceeding in a court of law or otherwise, it may have adverse consequences for such crypto assets. For instance, all transactions in such supported crypto assets would have to be registered with the SEC, or conducted in accordance with an exemption from registration, which could severely limit its liquidity, usability and transactability. Further, it could draw negative publicity and a decline in the general acceptance of the crypto assets. Also, it may make it difficult for such crypto assets to be traded, cleared and custodied as compared to other crypto assets that are not considered to be securities.
We cannot be certain as to how future regulatory developments will impact the treatment of bitcoins under the securities laws and other applicable laws. Any additional regulatory requirements, such as the registration requirement, may result in extraordinary, non-recurring expenses, thereby materially and adversely impacting an investment in our securities. If we determine not to comply with such additional regulatory requirements, we may seek to cease certain of our operations. Any such action may adversely affect an investment in our securities.
Our bitcoin holdings could subject us to regulatory scrutiny.
Several bitcoin investment vehicles have attempted to list their shares on a U.S. national securities exchange to permit them to function in the manner of an exchange-traded fund, or ETF, with continuous share creation and redemption at net asset value, or NAV. The SEC used to cite concerns over the surveillance of trading in markets for the underlying bitcoin as well as concerns about fraud and manipulation in bitcoin trading markets. Even though we do not function in the manner of an ETF, nor do we offer continuous share creation and redemption at NAV, it is possible that we could nevertheless face regulatory scrutiny from the SEC, as a company with securities traded on the NYSE.
If regulatory changes or interpretations of our activities require us to register as a money services business (“MSB”) or “money transmitter” (“MT”) under relevant laws and regulations, our compliance with such laws and regulations may result in extraordinary expenses to us.
To the extent that any of our activities cause us to be deemed an MSB, we may be required to comply with the Financial Crimes Enforcement Network, or FinCEN, regulations, including those that would mandate us to implement anti-money laundering programs, make certain reports to FinCEN and maintain certain records.
To the extent that our activities cause us to be deemed an MT or equivalent designation, under the applicable regulations, we may be required to seek a license or otherwise register with a regulator and comply with applicable regulations that may include the implementation of anti-money laundering programs, maintenance of certain records and other operational requirements. Many regulators have proposed or made public statements indicating that virtual currency businesses or virtual currency exchangers may be required to seek licenses as money transmitters. Some regulators also proposed legislation regarding the treatment of bitcoin and other crypto assets.
Such additional regulatory obligations may cause us to incur extraordinary expenses, possibly affecting an investment to our ADSs in a material and adverse manner. Furthermore, we and our service providers may not be capable of complying with certain regulatory obligations applicable to MSBs and MTs. If we are deemed to be subject to such obligations, and fail to comply with such additional regulatory and registration requirements, we may act to dissolve and liquidate. Any such action may adversely affect an investment in our securities or result in a complete loss for our investors.
40
Current interpretations require the regulation of bitcoins under the Commodities Exchange Act of 1936, as amended, or CEA, by the Commodity Futures Trading Commission, or CFTC, which may cause us to incur additional compliance costs.
Current and future legislation, CFTC and other regulatory developments, including interpretations released by a regulatory authority, may impact the manner in which bitcoins are treated for classification and clearing purposes. In particular, the CFTC’s jurisdiction is implicated when a virtual currency is used in a derivatives contract, or if there is fraud or manipulation involving a virtual currency traded in interstate commerce. We cannot be certain as to how future regulatory developments will impact the treatment of bitcoins under the law.
We may be required to register and comply with additional regulation under the CEA, including additional periodic report and disclosure standards and requirements. Moreover, if in the future we engage in an investment trust, syndicate, or similar form of enterprise (a commodity pool) that solicits, accepts, or receives funds, securities, or property for the purpose of trading futures contracts, commodity options, or swaps or investing in other commodity pools, we may be required to register as a commodity pool operator and to register the Company as a commodity pool with the CFTC through the National Futures Association. Such additional registrations may result in significant expenses, thereby materially and adversely impacting an investment in our ADSs. If we determine not to comply with such additional regulatory and registration requirements, we may seek to cease our bitcoin operations in the U.S. Any such action may adversely affect an investment in our ADSs.
Our interactions with the bitcoin network may expose us to specially designated nationals (“SDN”) or blocked persons or cause us to violate provisions of law that did not contemplate distributed ledger technology.
The Office of Financial Assets Control (“OFAC”) of the U.S. Department of Treasury requires us to comply with its sanction program and not conduct business with persons named on its SDN list. However, because of the pseudonymous nature of blockchain transactions, we may inadvertently and without our knowledge engage in transactions with persons named on OFAC’s SDN list. Our policy prohibits any transactions with such SDN individuals, and we take all commercially reasonable steps to avoid such transactions, but we may not be adequately capable of determining the ultimate identity of the individual with whom we transact with respect to selling cryptocurrency assets. Moreover, there is a risk that some bad actors will continue to attempt to use cryptocurrencies, including bitcoin, as a potential means of avoiding federally imposed sanctions.
We are unable to predict the nature or extent of new and proposed legislation and regulation affecting the cryptocurrency industry, or the potential impact of the use of cryptocurrencies by SDN or other blocked or sanctioned persons, which could have material adverse effects on our business and our industry more broadly. Further, we may be subject to investigation, administrative or court proceedings, and civil or criminal monetary fines and penalties as a result of any regulatory enforcement actions, all of which could harm our reputation and affect the value of our ADSs.
The regulatory and legislative developments related to climate change may materially adversely affect our brand, reputation, crypto mining business, operating results and financial condition.
Our bitcoin mining operations require a substantial amount of electrical power and can only be successful, and ultimately profitable, if the costs we incur, including for electricity, are lower than the revenue we generate from our operations. As a result, any mine we establish can only be successful if we can obtain sufficient electrical power for that mine on a cost-effective basis, and our establishment of new mines requires us to find locations where that is the case. For instance, our plans and strategic initiatives for expansion are based, in part, on our understanding of current environmental and energy regulations, policies and initiatives enacted by federal and state regulators. If new regulations are imposed, or if existing regulations are modified, the assumptions we made underlying our plans and strategic initiatives may be inaccurate, and we may incur additional costs to adapt our planned business, if we are able to adapt at all, to such regulations.
In addition, there continues to be a lack of consistent climate legislation, which creates economic and regulatory uncertainty for our business because the bitcoin mining industry, with its high energy demand, may become a target for future environmental and energy regulation. New legislation and increased regulation regarding climate change could impose significant costs on us and our suppliers, including costs related to increased energy requirements, capital equipment, environmental monitoring and reporting, and other costs to comply with such regulations. Further, any future climate change regulations could also negatively impact our ability to compete with companies situated in areas not subject to such limitations.
41
For example, the U.S. Energy Information Administration (the “EIA”) announced in February 2024 that it will conduct a mandatory survey focused on systematically evaluating the electricity consumption associated with cryptocurrency mining activity. It is possible that such mandatory surveys will be used by the EIA to generate negative reports regarding the bitcoin mining industry’s use of power and other resources, which could spur additional negative public sentiment and adverse legislative and regulatory action against us or the bitcoin mining industry as a whole. Surveys and other regulatory actions could increase our cost of operations or otherwise make it more difficult for us to operate at our current locations. In addition, imposition of a carbon tax or other regulatory fee in a jurisdiction where we operate or on electricity that we purchase could result in substantially higher energy costs, and due to the significant amount of electrical power required to operate crypto mining machines, could in turn put our facilities at a competitive disadvantage.
Given the political significance and uncertainty around the impact of climate change and how it should be addressed, we cannot predict how legislation and regulation will affect our financial condition and results of operations. Further, even without such regulation, increased awareness and any adverse publicity in the global marketplace about potential impacts on climate change by us or other companies in our industry could harm our reputation. Any of the foregoing could result in a material adverse effect on our business and financial condition.
We are subject to an extensive, highly evolving and uncertain regulatory and business landscape and any adverse changes to, or our failure to comply with, any laws and regulations, and adverse business reactions from counterparties could adversely affect our brand, reputation, business, operating results and financial condition.
Our business is subject to extensive laws, rules, regulations, policies, orders, determinations, directives, treaties and legal and regulatory interpretations and guidance. In addition, we face counterparty risk in the markets in which we operate, including regulatory aspects from financial services, federal energy and other regulators, the SEC, the CFTC, credit and crypto assets custody, exchange and transfer, cross-border and domestic money and crypto assets transmission, consumer and commercial lending, usury, foreign currency exchange, privacy, data governance and protection, cybersecurity, fraud detection, antitrust and competition, bankruptcy, tax, anti-bribery, economic and trade sanctions, anti-money laundering and counter-terrorist financing, the same regulatory risks applicable to counterparties which are most notably hosting businesses, and the economic issues and bankruptcies befalling some in this industry.
Many of these legal and regulatory regimes were adopted prior to the advent of the internet, mobile technologies, crypto assets and related technologies. As a result, some applicable laws and regulations do not contemplate or address unique issues associated with the crypto economy, are subject to significant uncertainty, and vary widely across U.S. federal, state, and local and international jurisdictions. These legal and regulatory regimes, including the laws, rules and regulations thereunder, evolve frequently and may be modified, interpreted and applied in an inconsistent manner from one jurisdiction to another, and may conflict with one another. Moreover, the complexity and evolving nature of our business and the significant uncertainty surrounding the regulation of the crypto economy requires us to exercise our judgment as to whether certain laws, rules and regulations apply to us, and it is possible that governmental bodies and regulators may disagree with our conclusions. To the extent we have not complied with such laws, rules and regulations, we could be subject to significant fines, revocation of licenses, limitations on our products and services, reputational harm, and other regulatory consequences, each of which may be significant and could adversely affect our business, operating results and financial condition.
Additionally, various governmental and regulatory bodies, including legislative and executive bodies, in the United States and in other countries may adopt new laws and regulations, the direction and timing of which may be influenced by changes in the governing administrations and major events in the crypto economy. For example, following the failure of several prominent crypto trading venues and lending platforms in 2022, the U.S. Congress expressed the need for both greater federal oversight of the crypto economy and comprehensive cryptocurrency legislation. In the near future, various governmental and regulatory bodies, including in the United States, may introduce new policies, laws and regulations relating to crypto assets, the crypto economy and crypto assets platforms. For example, in January 2025, the Acting Commissioner of the SEC, Mark Uyeda, announced formation of new crypto task force with a purpose to develop a comprehensive and clear regulatory framework for crypto assets. The failures of risk management and other control functions at other companies related to crypto assets could accelerate an existing regulatory trend toward stricter oversight of crypto assets platforms and the crypto economy.
42
Due to our business activities, we may be subject to potential examinations, oversight and reviews by regulators, many of which have broad discretion to audit and examine our business. Moreover, new laws, regulations or interpretations may result in additional litigation, regulatory investigations and enforcement or other actions, including preventing or delaying us from offering certain products or services offered by our competitors or could impact how we offer such products and services. Adverse changes to, or our failure to comply with, any laws and regulations may have an adverse effect on our reputation, brand, business, operating results and financial condition.
The nature of our business requires the application of complex financial accounting rules, and there is limited guidance from accounting standard setting bodies on certain topics. If financial accounting standards undergo significant changes, our operating results could fluctuate.
The accounting rules and regulations that we must comply with are complex and subject to interpretation by the Financial Accounting Standards Board (the “FASB”), the SEC, and various other bodies formed to promulgate and interpret appropriate accounting principles. Recent actions and public comments from the FASB and the SEC have focused on the integrity of financial reporting and internal controls and many companies’ accounting policies are being subjected to heightened scrutiny by regulators and the public. Further, there has been limited precedent for the financial accounting of crypto assets and related valuation and revenue recognition. Moreover, a change in these principles or interpretations could have a significant effect on our reported financial results, and may even affect the reporting of transactions completed before the announcement or effectiveness of a change. For example, in December 2023, the FASB issued Accounting Standards Update No. 2023-08, Intangibles—Goodwill and Other—Crypto Assets (ASU 2023-08): Accounting for and Disclosure of Crypto Assets (“ASU 2023-08”), which represents a significant change in how entities that hold crypto assets will account for certain of those holdings. Previously, crypto assets held were accounted for as intangible assets with indefinite useful lives, which required us to measure crypto assets at cost less impairment. After the adoption of ASU 2023-08, which requires crypto assets held to be measured at fair value at each reporting date, with fair value gains and losses recognized through net income (loss). Fair value gains and losses can increase the volatility of our net income, especially if the underlying crypto asset market is volatile.
Uncertainties in or changes to regulatory or financial accounting standards could result in the need to change our accounting methods and may retroactively affect previously reported results and impair our ability to provide timely and accurate financial information, which could adversely affect our financial statements, result in a loss of investor confidence, and our business, operating results and financial condition.
Risks Relating to Our Business Operations
We may need additional capital to pursue business objectives and respond to business opportunities, challenges or unforeseen circumstances, and financing may not be available on terms acceptable to us, or at all.
Since inception, the Group has issued equity securities and borrowed from financial institutions to support the growth of the Group’s business. As the Group intends to continue to make investments to support the growth of its business, the Group may require additional capital to pursue its business objectives and respond to business opportunities, challenges or unforeseen circumstances, including developing new solutions and services, further enhance the risk management capabilities, increasing sales and marketing expenditures to improve brand awareness, enhancing operating infrastructure and acquiring complementary businesses and technologies. Accordingly, the Group may need to engage in equity or debt financings to secure additional funds. However, additional funds may not be available when the Group needs them, on terms that are acceptable to the Group, or at all. Repayment of the debts may divert a substantial portion of cash flow to repay principal and service interest on such debt, which would reduce the funds available for expenses, capital expenditures, acquisitions and other general corporate purposes; and the Group may suffer default and foreclosure on its assets if its operating cash flow is insufficient to service debt obligations, which could in turn result in acceleration of obligations to repay the indebtedness and limit the Group’s sources of financing.
43
Volatility in the credit markets may also have an adverse effect on the Group’s ability to obtain debt financing. If we raise additional funds through further issuances of equity or convertible debt securities, our existing shareholders could suffer significant dilution, and any new equity securities we issue could have rights, preferences and privileges superior to those of holders of our Class A ordinary shares. If the Group is unable to obtain adequate financing or financing on terms satisfactory to the Group when the Group requires it, the Group’s ability to continue to pursue its business objectives and to respond to business opportunities, challenges or unforeseen circumstances could be significantly limited, and the Group’s business, financial condition, results of operations and prospects could be adversely affected.
We may not realize the benefits we expect from our investments in certain securities and investment products, and this may materially and adversely affect our business, financial condition, results of operations and prospects.
We have made short-term investments in a public company and wealth management products, which are primarily invested in various types of debt securities. As of December 31, 2024, the Group had short-term investments of RMB1,231.2 million (US$168.7 million). We cannot assure you as to the return of our investments and we may need to recognize losses in connection with these investments, which may have a material adverse effect on our business, financial condition and results of operations.
Technology is a critical aspect in the efficient operation of the Group’s business, and if any of the Group’s systems contain undetected errors, or if the Group fails to effectively implement technology initiatives or anticipate future technology needs or demands, the Group’s operations may be materially and adversely affected.
The efficient and reliable operation of the Group’s business depends on technology as well as the Group’s IT systems. The Group’s systems, enterprise applications and software on which the Group depends for the operation of its business may contain programming errors or other defects that the Group’s internal testing did not detect. The occurrence of such undetected errors or defects in the Group’s systems and software could disrupt operations, damage reputation and detract from the experience of users.
In addition, the Group’s future success depends on its ability to anticipate technology development trends and identify, develop and commercialize new technology initiatives in a timely and cost-effective manner. However, the Group may fail to recruit, train and retain qualified research and development personnel, and there can be no assurance that the Group will be able to implement new technology initiatives effectively, or that the Group will be successful in anticipating new technology needs and demands of customers and of the market at large. Moreover, it may take an extended period of time for the Group’s new technologies and services to gain market acceptance, if at all. If the Group fails to effectively implement technology initiatives or anticipate future technology needs or demands, its operations may materially and adversely affected.
Misconducts and errors by employees and third parties collaborated with could harm the Group’s business and reputation.
The Group is exposed to many types of operational risks, including the risk of misconduct and errors by employees and third-party business partners collaborated with. For example, the Group’s automotive business depends on employees and third parties, such as dealers, financial institutions and sales agents, to interact with car buyers, process large numbers of transactions and support the collection process. The Group could be materially and adversely affected if transactions are improperly executed, if personal information was disclosed to unintended recipients or if an operational breakdown or failure in the processing of transactions occurred, whether as a result of human error, purposeful sabotage or fraudulent manipulation of the Group’s operations or systems. It is not always possible to identify and deter misconduct or errors by employees or third-party business partners, and the precautions the Group takes to detect and prevent this activity may not be effective in controlling unknown or unmanaged risks or losses. If any of the employees or third-party business partners take, convert or misuse funds, documents or data or fail to follow the rules and procedures, the Group could be liable for damages and subject to regulatory actions and penalties. The Group could also be perceived to have facilitated or participated in the illegal misappropriation of funds, documents or data, or the failure to follow existing rules and procedures, and therefore be subject to civil or criminal liability. Any of these occurrences could result in the Group’s diminished ability to operate its business, potential liability, reputational damage, regulatory intervention and financial harm, which could negatively impact the Group’s business, financial condition and results of operations.
44
If we fail to maintain proper and effective internal controls, our ability to produce accurate financial statements on a timely basis could be impaired.
As a U.S. public company, we are subject to the reporting requirements of the Exchange Act, the Sarbanes-Oxley Act and the rules and regulations of the NYSE. The Sarbanes-Oxley Act requires, among other things, that we maintain effective disclosure controls and procedures and internal controls over financial reporting. Commencing with our fiscal year ended December 31, 2023, we must perform system and process evaluation and testing of our internal controls over financial reporting to allow management to report on the effectiveness of our internal controls over financial reporting in our Form 20-F filing for that year, as required by Section 404 of the Sarbanes-Oxley Act. In addition, beginning at the same time, our independent registered public accounting firm must attest to and report on the effectiveness of our internal control over financial reporting.
Our management has concluded that our internal control over financial reporting was effective as of December 31, 2024. See “Item 15. Controls and Procedures—Management’s Annual Report on Internal Control over Financial Reporting.” Our independent registered public accounting firm has issued a report, which has concluded that we maintained, in all material respects, effective internal control over financial reporting as of December 31, 2024.
However, our internal control over financial reporting will not prevent or detect all errors and all fraud. A control system, no matter how well designed and operated, can provide only reasonable, not absolute, assurance that the control system’s objectives will be met. Because of the inherent limitations in all control systems, no evaluation of controls can provide absolute assurance that misstatements due to error or fraud will not occur or that all control issues and instances of fraud will be detected.
We may not be able to always maintain an effective internal control over financial reporting for a variety of reasons. Among others, the Group’s operations are based in China, an emerging market where the overall internal control environment may not be as strong as in more established markets. If we are not able to comply with the requirements of Section 404 of the Sarbanes-Oxley Act in a timely manner, or if we are unable to maintain proper and effective internal controls, we may not be able to produce timely and accurate financial statements. If that were to happen, the market price of our ADSs could decline and we could be subject to sanctions or investigations by the NYSE, SEC or other regulatory authorities.
The ability of U.S. authorities to bring actions for violations of U.S. securities law and regulations against us, our directors, executive officers or the expert named in this annual report may be limited and therefore you may not be afforded the same protection as provided to investors in U.S. domestic companies.
The SEC, U.S. Department of Justice (“DOJ”) and other authorities often have substantial difficulties in bringing and enforcing actions against non-U.S. companies such as the Group, and non-U.S. persons, such as our directors and executive officers in China. Due to jurisdictional limitations, matters of comity and various other factors, the SEC, DOJ and other U.S. authorities may be limited in their ability to pursue bad actors, including in instances of fraud, in emerging markets such as China. The Group conducts critical operations in China and a substantial portion of its assets are located in China. In addition, a majority of our directors and executive officers reside within China. There are significant legal and other obstacles for U.S. authorities to obtain information needed for investigations or litigation against the Group or our directors, executive officers or other gatekeepers in case the Group or any of these individuals engage in fraud or other wrongdoing. In addition, local authorities in China may be constrained in their ability to assist U.S. authorities and overseas investors more generally. As a result, if we have any material disclosure violation or if our directors, executive officers or other gatekeepers commit any fraud or other financial misconduct, the U.S. authorities may not be able to conduct effective investigations or bring and enforce actions against the Group, our directors, executive officers or other gatekeepers. Therefore, you may not be able to enjoy the same protection provided by various U.S. authorities as it is provided to investors in U.S. domestic companies.
45
The Group may not be able to prevent others from unauthorized use of its intellectual property and the Group may be subject to intellectual property infringement claims, either of which could harm our business and competitive position.
The Group regards its trademarks, domain names, copyrights, know-how, proprietary technologies and similar intellectual property as critical to its success, and the Group relies on trademark and trade secret law and confidentiality, invention assignment and non-compete agreements with its employees and others to protect its proprietary rights. See “Item 4. Information on the Company—B. Business Overview—Intellectual Property.” However, there can be no assurance that any of the Group’s intellectual property rights would not be challenged, invalidated or circumvented, or such intellectual property will be sufficient to provide the Group with competitive advantages. In addition, other parties may misappropriate the Group’s intellectual property rights, which would cause the Group to suffer economic or reputational damage. Because of the rapid pace of technological change, there can be no assurance that all of the Group’s proprietary technologies and similar intellectual property will be patented in a timely or cost-effective manner, or at all. For example, the Group does not hold any patent relating to the existing credit assessment model. Furthermore, parts of the Group’s business rely on technologies developed or licensed by other parties, or co-developed with other parties, including open source software, and the Group may not be able to obtain or continue to obtain licenses and technologies from these other parties on reasonable terms, or at all.
Intellectual property protection may not be sufficient in the jurisdiction in which the Group operates. Statutory laws and regulations are subject to judicial interpretation and enforcement and may not be applied consistently due to the lack of clear guidance on statutory interpretation. Confidentiality, invention assignment and non-compete agreements may be breached by counterparties, and there may not be adequate remedies available to the Group for any such breach. Accordingly, the Group may not be able to effectively protect its intellectual property rights or to enforce its contractual rights in China. Preventing any unauthorized use of the Group’s intellectual property is difficult and costly and the steps the Group takes may be inadequate to prevent the misappropriation of its intellectual property. In the event that the Group resorts to litigation to enforce its intellectual property rights, such litigation could result in substantial costs and a diversion of its managerial and financial resources. We can provide no assurance that the Group will prevail in such litigation. In addition, the Group’s trade secrets may be leaked or otherwise become available to, or be independently discovered by, our competitors. Any failure in protecting or enforcing the Group’s intellectual property rights could have a material adverse effect on its business, financial condition and results of operations.
Meanwhile, we cannot be certain that the Group’s operations or any aspects of its business do not or will not infringe upon or otherwise violate trademarks, copyrights, know-how, proprietary technologies or other intellectual property rights held by other parties. The Group may be from time to time in the future subject to legal proceedings and claims relating to the intellectual property rights of others. In addition, there may be other parties’ trademarks, copyrights, know-how, proprietary technologies or other intellectual property rights that are infringed by the Group’s services or other aspects of its business without its awareness. Holders of such intellectual property rights may seek to enforce such intellectual property rights against the Group in China, the U.S. or other jurisdictions. If any infringement claims are brought against the Group, we may be forced to divert management’s time and other resources from the Group’s business and operations to defend against these claims, regardless of their merits.
Currently, open source software is used in certain aspects of Cango platform and business operations, and it is expected that open source software will continue to be used in the future. The Group may face claims from others claiming ownership of, or seeking to enforce the terms of, an open source license, including by demanding release of the open source software, derivative works or our proprietary source code that was developed using such software. These claims could also result in litigation, require the Group to purchase a costly license or require it to devote additional research and development resources to change its technologies, any of which would have a negative effect on its business and operating results. In addition, if the license terms for the open source software the Group utilizes change, it may be forced to reengineer or discontinue relevant solutions or incur additional costs. We cannot be certain that open source software in the existing solutions is incorporated in a manner that is consistent with internal policies.
Additionally, the application and interpretation of China’s intellectual property right laws and the procedures and standards for granting trademarks, copyrights, know-how, proprietary technologies or other intellectual property rights in China are still evolving, and there can be no assurance that PRC courts or regulatory authorities would agree with our analysis. If the Group were found to have violated the intellectual property rights of others, the Group may be subject to liability for its infringement activities or may be prohibited from using such intellectual property, and the Group may incur licensing fees or be forced to develop alternatives of its own. As a result, the Group’s business and results of operations may be materially and adversely affected.
46
If the Group fails to keep up with the technological developments and implementation of advanced technologies, the Group’s business, results of operations and prospects may be materially and adversely affected.
The Group’s success will in part depends on the ability to keep up with the changes in technology and the continued successful implementation of advanced technology, including cloud computing, distributed architecture and big data analytics. If the Group fails to adapt Cango platform and services to changes in technological development in an effective and timely manner, the Group’s business operations may suffer. Changes in technologies may require substantial expenditures in research and development as well as in modification of existing services. Technical hurdles in implementing technological advances may result in the services becoming less attractive, which, in turn, may materially and adversely affect the Group’s business, results of operations and prospects.
As the Group’s business develops, it may be required to obtain additional license or permits.
The Telecommunications Regulations of the PRC, the Administrative Rules for Foreign Investment in Telecommunications Enterprises and other relevant regulations on the operation of VATS business provide a license requirement for operating such business in the PRC. The Group currently engages in the VATS business, including value-added online services for platform participants, through Shanghai Yungu. Therefore, Shanghai Yungu has obtained the relevant VATS licenses as required. However, as the Group continually enriches the service offerings, we cannot assure you that the Group will be able to obtain all the requisite license for providing VATS or other services on a timely basis or at all. The Group’s inability to obtain such license or any delay in obtaining such license could have a material and adverse impact on its business and results of operations.
We are subject to risks relating to leased properties.
Currently all of the Group’s offices and vehicle storage warehouses are on leased premises. The Group may not be able to successfully extend or renew these leases upon expiration of the current terms on commercially reasonable terms or at all, and may therefore be forced to relocate the relevant offices and warehouses. Such relocation could disrupt operations and result in significant relocation expenses, which could adversely affect the Group’s business, financial condition and results of operations. In addition, it might be difficult to locate desirable alternative sites for the current offices and warehouses, and failure in relocating the affected operations could adversely affect our business and operations.
Pursuant to the Land Administration Law of the PRC, land in urban districts is owned by the state. The owner of a property built on state-owned land must possess the proper land and property title certificate to demonstrate that it is the owner of the premises and that it has the right to enter into lease contracts with the tenants or to authorize a third party to sublease the premises. We have entered into certain lease agreements with parties who had not produced evidence of proper legal title of the premises. If such parties are not the owners of the premises, and the actual owners successfully challenge the validity of the relevant leases, the Group would be forced to relocate from the relevant premises. Although the Group may seek damages from the counterparties to the lease agreements, there can be no assurance that it would be able to collect such damages.
Failure to fully comply with PRC labor-related laws may expose the Group to potential penalties.
The PRC government has promulgated laws and regulations to enhance labor protections, such as the Labor Contract Law, the Social Insurance Law and the Regulations on the Administration of Housing Funds. Such laws and regulations require companies operating in China to participate in various government sponsored employee benefit plans, including certain social insurance, housing funds and other welfare-oriented payment obligations, and contribute to the plans in amounts equal to certain percentages of salaries, including bonuses and allowances, of employees up to a maximum amount specified by the relevant local government from time to time. The requirement of employee benefit plans has not been implemented consistently by the local authorities in China given the different levels of economic development in different locations. The Group did not pay, or was not able to pay, certain social insurance and housing fund contributions in strict compliance with the relevant PRC regulations for and on behalf of the employees due to differences in local regulations and inconsistent implementation or interpretation by local authorities in the PRC. It may be required to make up the contributions for these plans as well as to pay late fees and fines, and our financial condition and results of operations may be adversely affected.
47
Any failure by the Group or third parties it collaborates with to comply with applicable anti-money laundering and anti-terrorist financing laws and regulations could damage reputation, result in significant penalties, and decrease revenues and profitability.
The Group has implemented various policies and procedures in compliance with all applicable anti-money laundering and anti-terrorist financing laws and regulations, including internal controls and “know-your-customer” procedures, for preventing money laundering and terrorist financing. In addition, the Group relies on financial institutions to have their own appropriate anti-money laundering policies and procedures. Financial institutions it collaborates with are subject to anti-money laundering obligations under applicable anti-money laundering laws and regulations and are regulated in that respect by the PBOC. The Group has adopted commercially reasonable procedures for monitoring financial institutions it collaborates with.
The Group has not been subject to fines or other penalties, or suffered business or other reputational harm, as a result of actual or alleged money laundering or terrorist financing activities in the past. However, existing policies and procedures may not be completely effective in preventing other parties from using the Group or any financial institutions it collaborates with as a conduit for money laundering (including illegal cash operations) or terrorist financing without the Group’s knowledge. If the Group were to be associated with money laundering (including illegal cash operations) or terrorist financing, its reputation could suffer, and the Group could become subject to regulatory fines, sanctions, or legal enforcement, including being added to any “blacklists” that would prohibit certain parties from engaging in transactions with it, all of which could have a material adverse effect on the Group’s financial condition and results of operations. Even if the Group and financial institutions it collaborates with comply with applicable anti-money laundering laws and regulations, it and these financial institutions may not be able to fully eliminate money laundering and other illegal or improper activities in light of their complexity and the secrecy of these activities. Any negative perception of the industry, even if factually incorrect or based on isolated incidents, could compromise the Group’s image, undermine the trust and credibility the Group has established, and negatively impact its financial condition and results of operation.
Furthermore, as crypto assets, including bitcoin, have grown in popularity and market size, there has been increasing focus on the extent to which crypto assets can be used to launder the proceeds of illegal activities or fund criminal or terrorist activities, or entities subject to sanctions regimes. While we continue to maintain policies and procedures reasonably designed to promote compliance with applicable anti-money laundering and sanctions laws and regulations and take care to only acquire our bitcoin through entities subject to anti-money laundering regulation and related compliance rules in the United States, if we are found to have purchased any of our bitcoin from bad actors that have used bitcoin to launder money or persons subject to sanctions, we may be subject to regulatory proceedings and further transactions or dealings in bitcoin may be restricted or prohibited.
From time to time we may evaluate and potentially consummate strategic investments or acquisitions, which could require significant management attention, disrupt business and adversely affect the financial results.
We may evaluate and consider strategic investments, combinations, acquisitions or alliances to further increase the value of the Group’s services, better serve car buyers, expand the Group’s operation and enhance its competitive position. For example, in June 2018, January 2019 and July 2019, the Group made a series of equity investments in Li Auto. At the end of September 2018, the Group completed the acquisition of Shanghai Chejia. In 2019, the Group acquired Shanghai Quanpin Automobile Sales Co., Ltd., which wholly owns Fushun Insurance Brokerage Co., Ltd., to operate the insurance brokerage business. In November 2024, the Group entered into agreements to purchase on-rack crypto mining machines with an aggregate hashrate of 50EH from a group of sellers, and completed the acquisition of on-rack crypto mining machines with an aggregate hashrate of 32EH for a total purchase price of US$256 million in cash in the same month.
These transactions could be material to the Group’s financial condition and results of operations if consummated. If we are able to identify an appropriate business opportunity, we may not be able to successfully consummate the transaction and, even if we do consummate such a transaction, we may be unable to obtain the benefits or avoid the difficulties and risks of such transaction, which may result in investment losses.
Strategic investments or acquisitions will involve risks commonly encountered in business relationships, including:
| ● | difficulties in assimilating and integrating the operations, personnel, systems, data, technologies, products and services of the acquired business; |
| ● | inability of the acquired technologies, products or businesses to achieve expected levels of revenue, profitability, productivity or other benefits, including the failure to successfully further develop the acquired technology; |
48
| ● | difficulties in retaining, training, motivating and integrating key personnel; |
| ● | diversion of management’s time and resources from normal daily operations and potential disruptions to the ongoing businesses; |
| ● | strain on current liquidity and capital resources; |
| ● | difficulties in executing intended business plans and achieving synergies from such strategic investments or acquisitions; |
| ● | difficulties in maintaining uniform standards, controls, procedures and policies within the overall organization; |
| ● | difficulties in retaining relationships with existing customers, employees and business partners of the acquired business; |
| ● | risks of entering markets in which we have limited or no prior experience; |
| ● | regulatory risks, including remaining in good standing with existing regulatory bodies or receiving any necessary pre-closing or post-closing approvals, as well as being subject to new regulators with oversight over an acquired business; |
| ● | assumption of contractual obligations that contain terms that are not beneficial to us, require us to license or waive intellectual property rights or increase our risk for liability; |
| ● | liability for activities of the acquired business before the acquisition, including intellectual property infringement claims, violations of laws, commercial disputes, tax liabilities and other known and unknown liabilities; and |
| ● | unexpected costs and unknown risks and liabilities associated with strategic investments or acquisitions. |
Any future investments or acquisitions may not be successful, may not benefit the Group’s business strategy, may not generate sufficient revenues to offset the associated acquisition costs or may not otherwise result in the intended benefits.
The Group’s business depends on the continued efforts of our senior management. If one or more members of our senior management were unable or unwilling to continue in their present positions, the Group’s business may be severely disrupted.
The Group’s business operations depend on the continued services of our senior management, particularly the executive officers named in this annual report. In particular, Mr. Xiaojun Zhang, our founder and chairman, and Mr. Jiayuan Lin, our founder and chief executive officer, are critical to the management of the Group’s business and operations and the development of its strategic direction. While we have provided various incentives to our management, there can be no assurance that we can continue to retain their services. If one or more members of our senior management were unable or unwilling to continue in their present positions, we may not be able to replace them easily or at all, the Group’s future growth may be constrained, the Group’s business may be severely disrupted, and the Group’s financial condition and results of operations may be materially and adversely affected, and the Group may incur additional expenses to recruit, train and retain qualified personnel. Any new executive we recruit may fail to develop or implement effective business strategies. In addition, although we have entered into confidentiality and non-competition agreements with our management, there is no assurance that any member of our management team will not join our competitors or form a competing business. If any dispute arises between our current or former officers and us, we may have to incur substantial costs and expenses in order to enforce such agreements in China or we may be unable to enforce them at all.
Intense competition for employees and increases in labor costs in the PRC may adversely affect the Group’s business and results of operations.
We believe the Group’s success depends on the efforts and talent of the Group’s employees, including sales and marketing, operations, risk management, research and development and finance personnel. The Group’s future success depends on its continued ability to attract, develop, motivate and retain qualified and skilled employees. Competition for highly skilled sales and marketing, operations, risk management, research and development and finance personnel is extremely intense. The Group may not be able to hire and retain these personnel at compensation levels consistent with its existing compensation and salary structure. Some of the companies with which the Group competes for experienced employees have greater resources than the Group and may be able to offer more attractive terms of employment.
49
In addition, the Group invests significant time and expenses in training its employees, which increases their value to competitors who may seek to recruit them. If the Group fails to retain its employees, the Group could incur significant expenses in hiring and training their replacements, and the Group’s quality of services and ability could diminish, resulting in a material adverse effect to our business.
The economy in China has experienced increases in inflation and labor costs in recent years. As a result, average wages in the PRC are expected to continue to increase. In addition, the Group is required by PRC laws and regulations to pay various statutory employee benefits, including pension insurance, housing funds, medical insurance, work-related injury insurance, unemployment insurance and maternity insurance to designated government agencies for the benefit of the employees. We expect that the Group’s labor costs, including wages and employee benefits, will continue to increase. Unless we are able to control the Group’s labor costs or pass on these increased labor costs, the Group’s financial condition and results of operations may be adversely affected.
Our corporate actions will be substantially controlled by certain of our principal shareholders, who will have the ability to control or exert significant influence over important corporate matters that require approval of shareholders, which may deprive you of an opportunity to receive a premium for your ADSs and materially reduce the value of your investment.
In May 2018, our co-founders Mr. Xiaojun Zhang and Mr. Jiayuan Lin entered into a voting agreement, which was amended and restated in June 2019. Pursuant to the amended and restated voting agreement, the co-founders shall reach a consensus before exercising their voting rights with respect to our shares. As of February 28, 2025, our co-founders collectively exercised 91.7% of the aggregate voting power of our issued and outstanding share capital. For further information, see “Item 6. Directors, Senior Management and Employees—E. Share Ownership.” As a result of the ownership concentration, these shareholders have the ability to control or exert significant influence over important corporate matters, investors may be prevented from affecting important corporate matters involving our company that require approval of shareholders, including:
| ● | the composition of our board of directors and, through it, any determinations with respect to our operations, business direction and policies, including the appointment and removal of officers; |
| ● | any determinations with respect to mergers or other business combinations; |
| ● | our disposition of substantially all of our assets; and |
| ● | any change in control. |
These actions may be taken even if they are opposed by our other shareholders, including the holders of the ADSs. Furthermore, this concentration of ownership may also discourage, delay or prevent a change in control of our company, which could have the dual effect of depriving our shareholders of an opportunity to receive a premium for their shares as part of a sale of our company and reducing the price of the ADSs. As a result of the foregoing, the value of your investment could be materially reduced.
We are a “controlled company” under the rules of NYSE and, as a result, will rely on exemptions from certain corporate governance requirements that provide protection to shareholders of other companies.
We are a “controlled company” as defined under the NYSE Listed Company Manual. Our co-founders Mr. Xiaojun Zhang and Mr. Jiayuan Lin collectively hold more than 50% of the aggregate voting power of our company. In May 2018, the co-founders entered into a voting agreement, which was amended and restated in June 2019. The amended and restated voting agreement provides that they shall reach a consensus before exercising their voting rights with respect to our shares. For so long as we remain a controlled company under that definition, we are permitted to elect to rely, and will rely, on certain exemptions from corporate governance rules, including an exemption from the rule that a majority of our board of directors must be independent directors. As a result, you will not have the same protection afforded to shareholders of companies that are subject to these corporate governance requirements.
50
We may incur substantial share-based compensation expenses.
On May 25, 2018, we adopted the Share Incentive Plan 2018, which permits the grant of options, restricted shares, restricted share units and other share-based awards to our employees, directors and consultants. The maximum aggregate number of ordinary shares that may be issued pursuant to the share incentive plan is 27,845,526 initially. Additional ordinary shares may be reserved for issuance of equity awards as determined by our board of directors. We have granted options to purchase our ordinary shares to certain of our officers and employees since then. For example, in June 2022, we granted (i) options to purchase 6,000,000 Class A ordinary shares to Mr. Xiaojun Zhang, our co-founder and chairman, and (ii) options to purchase 6,000,000 Class A ordinary shares to Mr. Jiayuan Lin, our co-founder, director and chief executive officer. These share options were granted in consideration of Mr. Zhang and Mr. Lin’s roles in guiding our Group’s profitable investment in Li Auto. In addition, in January 2025, we granted options to purchase 1,672,034 Class A ordinary shares to Mr. Jiayuan Lin in consideration of his role in guiding the Company’s business expansion in the acquisition of crypto mining assets. We are required to account for options granted to our employees, directors and consultants. We are required to classify options granted to our employees, directors and consultants as equity awards and recognize share-based compensation expense based on the fair value of such share options, with the share-based compensation expense recognized over the period in which the recipient is required to provide service in exchange for the share option or other equity award. We believe the granting of share-based compensation is of significant importance to our ability to attract, retain and motivate our management team and talented employees, and we will continue to grant share-based compensation to employees in the future. As a result, the expenses associated with share-based compensation may increase significantly, which may have an adverse effect on the Group’s results of operations and financial condition. The Group recognized RMB17.1 million (US$2.3 million) of share-based compensation expenses in 2024.
We may not have sufficient insurance coverage.
Insurance companies in China currently do not offer as extensive an array of insurance products as insurance companies in more developed economies. Currently, we do not have enough business liability or disruption insurance to cover the Group’s operations. We have determined that the costs of insuring for these risks and the difficulties associated with acquiring such insurance on commercially reasonable terms make it impractical for the Group to have such insurance. Any uninsured business disruptions may result in the Group incurring substantial costs and the diversion of resources, which could have an adverse effect the Group’s our financial condition and results of operations.
The Group is or may be subject to potential liability in connection with pending or threatened legal proceedings and other matters, which could adversely affect the Group’s business or financial results.
From time to time, the Group has become and may in the future become a party to various legal or administrative proceedings arising in the ordinary course of its business, including breach of contract claims, anti-competition claims and other matters. Such proceedings are inherently uncertain, and their results cannot be predicted with certainty. Regardless of the outcome and merit of such proceedings, any such legal action could have an adverse impact on the Group’s business because of defense costs, negative publicity, diversion of management’s attention and other factors. In addition, it is possible that an unfavorable resolution, including any judgment or settlement subjecting the Group to liability, of one or more legal or administrative proceedings, whether in the PRC or in another jurisdiction, could materially and adversely affect its business, financial position, results of operations or cash flows in a particular period or damage its reputation.
A severe or prolonged downturn in the Chinese or global economy could materially and adversely affect the Group’s business, financial condition and results of operations.
Any prolonged slowdown in the Chinese or global economy may have a negative impact on the Group’s business, financial condition and results of operations. In particular, general economic factors and conditions in China or worldwide, including the general interest rate environment and unemployment rates, may affect consumers’ demand for cars. Economic conditions in China are sensitive to global economic conditions. There have also been concerns over conflicts in Ukraine and the Middle East, which have resulted in volatility in financial and other markets. Furthermore, the economies may also be affected by the tensions in the relationship between China and the United States. Any of these events may materially and adversely affect the Group’s business and financial condition. Additionally, continued turbulence in the international markets may adversely affect our ability to access the capital markets to meet liquidity needs.
51
The Group’s operations depend on the performance of the internet infrastructure and fixed telecommunications networks in China.
Almost all access to the internet in China is maintained through state-owned telecommunication operators under the administrative control and regulatory supervision of the MIIT. The Group’s IT systems infrastructure is currently deployed, and the data is currently maintained through a customized cloud computing system. The Group’s servers are housed at third-party data centers. Such service provider may have limited access to alternative networks or services in the event of disruptions, failures or other problems with China’s internet infrastructure or the fixed telecommunications networks provided by telecommunication service providers. With the expansion of business, the Group may be required to upgrade its technology and infrastructure to keep up with the increasing number and variety of transactions on Cango platform. There can be no assurance that the current data centers and the underlying internet infrastructure and the fixed telecommunications networks in China will be able to support the demands associated with the continued growth in internet usage.
In addition, we have no control over the costs of the services provided by telecommunication service providers which in turn, may affect the costs of data center services. If the prices paid for data center services rise significantly, the Group’s results of operations may be adversely affected.
We face risks related to natural disasters, health epidemics and other outbreaks, which could significantly disrupt our operations.
The Group is vulnerable to natural disasters and other calamities. Fire, floods, typhoons, earthquakes, power loss, telecommunications failures, break-ins, war, riots, terrorist attacks or similar events may give rise to server interruptions, breakdowns, system failures or internet failures, which could cause the loss or corruption of data or malfunctions of software or hardware as well as adversely affect the ability to provide services.
The Group’s business could also be adversely affected by the effects of COVID-19 coronavirus, Ebola virus disease, H1N1 flu, H7N9 flu, avian flu, Severe Acute Respiratory Syndrome, or SARS, or other epidemics. The Group’s business operations could be disrupted if any of its employees is suspected of having COVID-19 coronavirus, Ebola virus disease, H1N1 flu, H7N9 flu, avian flu, SARS or another contagious disease or condition, since it could require the Group’s employees to be quarantined and/or its offices to be disinfected. In addition, the Group’s results of operations could be adversely affected to the extent that any of these epidemics harms the Chinese economy in general.
Risks Relating to Our Corporate Structure
We rely on contractual arrangements with our consolidated VIEs and their shareholders to operate the Group’s business, which may not be as effective as direct ownership in providing operational control and otherwise have a material adverse effect as to the Group’s business.
Cango Inc. is not a Chinese operating company but a Cayman Islands holding company. We rely on contractual arrangements with our consolidated VIEs and their shareholders to operate the Group’s business. Therefore, investors in our ADSs do not hold equity interests in our consolidated VIEs in China but instead hold equity interests in a Cayman Islands holding company, and investors in our ADSs may never directly hold equity interests in our consolidated VIEs. For a description of these contractual arrangements, see “Item 4. Information on the Company—C. Organizational Structure—Contractual Arrangements among Can Gu Long, the Consolidated VIEs and Their Shareholders.” A substantial portion of the Group’s revenue is attributed to our consolidated VIEs. These contractual arrangements may not be as effective as direct ownership in providing us with control over our consolidated VIEs. If our consolidated VIEs or their shareholders fail to perform their respective obligations under these contractual arrangements, our recourse to the assets held by our consolidated VIEs is indirect and we may have to incur substantial costs and expend significant resources to enforce such arrangements in reliance on legal remedies under PRC law. These remedies may not always be effective, particularly in light of uncertainties in the PRC legal system. Furthermore, in connection with litigation, arbitration or other judicial or dispute resolution proceedings, assets under the name of any of record holder of equity interest in our consolidated VIEs, including such equity interest, may be put under court custody. As a consequence, we cannot be certain that the equity interest will be disposed pursuant to the contractual arrangement or ownership by the record holder of the equity interest.
52
All of these contractual arrangements are governed by PRC law and provide for the resolution of disputes through arbitration in the PRC. Accordingly, these contracts would be interpreted in accordance with PRC laws and any disputes would be resolved in accordance with PRC legal procedures. However, these contracts such as ours have not been tested in the PRC legal procedures. Uncertainties regarding the interpretation and enforcement of the relevant PRC laws and regulations could limit our ability to enforce these contractual arrangements. In the event that we are unable to enforce these contractual arrangements, or if we suffer significant time delays or other obstacles in the process of enforcing these contractual arrangements, it would be very difficult to allow us to receive economic benefits from our consolidated VIEs, and the Group’s ability to conduct its business and the Group’s financial condition and results of operations may be materially and adversely affected. See “—Risks Relating to Doing Business in China—Changes and developments in the PRC legal system and the interpretation and enforcement of PRC laws, rules and regulations may subject us to uncertainties.”
Any failure by our consolidated VIEs or their shareholders to perform their obligations under our contractual arrangements with them would have a material adverse effect on our business.
We, through one of our subsidiaries and a wholly foreign-owned enterprise in the PRC, have entered into a series of contractual arrangements with our consolidated VIEs and their shareholders. For a description of these contractual arrangements, see “Item 4. Information on the Company—C. Organizational Structure—Contractual Arrangements among Can Gu Long, the Consolidated VIEs and their Shareholders.” If our consolidated VIEs or their shareholders fail to perform their respective obligations under these contractual arrangements, we may incur substantial costs and expend additional resources to enforce such arrangements. We may also have to rely on legal remedies under PRC laws, including seeking specific performance or injunctive relief, and claiming damages, which we cannot assure you will be effective under PRC laws. For example, if the shareholders of our consolidated VIEs were to refuse to transfer their equity interests in the consolidated VIEs to us or our designee when we exercise the purchase option pursuant to these contractual arrangements, or if they were otherwise to act in bad faith toward us, then we may have to take legal actions to compel them to perform their contractual obligations.
All the agreements under our contractual arrangements are governed by PRC laws and provide for the resolution of disputes through arbitration in China. Accordingly, these contracts would be interpreted in accordance with PRC laws and any disputes would be resolved in accordance with PRC legal procedures. Uncertainties regarding the interpretation and enforcement of the relevant PRC laws and regulations could limit our ability to enforce these contractual arrangements. Meanwhile, there are very few precedents and little formal guidance as to how contractual arrangements in the context of a VIE should be interpreted or enforced under PRC laws. There remain significant uncertainties regarding the ultimate outcome of such arbitration should legal action become necessary. In addition, under PRC laws, rulings by arbitrators are final and parties cannot appeal arbitration results in court unless such rulings are revoked or determined unenforceable by a competent court. If the losing parties fail to carry out the arbitration awards within a prescribed time limit, the prevailing parties may only enforce the arbitration awards in PRC courts through arbitration award recognition proceedings, which would require additional expenses and delay. In the event that we are unable to enforce these contractual arrangements, or if we suffer significant delay or other obstacles in the process of enforcing these contractual arrangements, we may not be able to receive economic benefits from our consolidated VIEs and leverage relevant rights and licenses held by it which we require in order to operate the Group’s business, and our ability to conduct the Group’s business may be negatively affected. See “—Risks Relating to Doing Business in China—Changes and developments in the PRC legal system and the interpretation and enforcement of PRC laws, rules and regulations may subject us to uncertainties.”
The arbitration provisions under these contractual arrangements have no effect on the rights of our shareholders to pursue claims against us under United States federal securities laws.
The shareholders of our consolidated VIEs may have potential conflicts of interest with us, which may materially and adversely affect the Group’s business and financial condition.
The interests of the shareholders of our consolidated VIEs in their capacities as such shareholders may differ from the interests of our company as a whole, as what is in the best interests of our consolidated VIEs, including matters such as whether to distribute dividends or to make other distributions to fund our offshore requirement, may not be in the best interests of our company. There can be no assurance that when conflicts of interest arise, any or all of these shareholders will act in the best interests of our company or those conflicts of interest will be resolved in our favor. In addition, these shareholders may breach or cause our consolidated VIEs and their subsidiaries to breach or refuse to renew the existing contractual arrangements with us.
53
Currently, we do not have arrangements to address potential conflicts of interest the shareholders of our consolidated VIEs may encounter. We, however, could, at all times, exercise our option under the exclusive option agreement to cause them to transfer all of their equity ownership in our consolidated VIEs to a PRC entity or individual designated by us as permitted by the then applicable PRC laws. In addition, if such conflicts of interest arise, we could also, in the capacity of attorney-in-fact of the then existing shareholders of our consolidated VIEs as provided under the power of attorney, directly appoint new directors of our consolidated VIEs. We rely on the shareholders of our consolidated VIEs to comply with PRC laws and regulations, which protect contracts and provide that directors and executive officers owe a duty of loyalty to our company and require them to avoid conflicts of interest and not to take advantage of their positions for personal gains, and the laws of the Cayman Islands, which provide that directors have a duty of care and a duty of loyalty to act honestly in good faith with a view to our best interests. However, the legal frameworks of China and the Cayman Islands do not provide guidance on resolving conflicts in the event of a conflict with another corporate governance regime. If we cannot resolve any conflicts of interest or disputes between us and the shareholders of our consolidated VIEs, we would have to rely on legal proceedings, which could result in disruption of our business and subject us to substantial uncertainty as to the outcome of any such legal proceedings.
If the PRC government deems that the contractual arrangements in relation to our consolidated VIEs do not comply with PRC regulatory restrictions on foreign investment in the relevant industries, or if these regulations or the interpretation of existing regulations change in the future, we could be subject to severe penalties or be forced to relinquish our interests in those operations.
We currently engage in value-added telecommunications services, or the VATS, through Shanghai Yungu, one of our consolidated VIEs. The PRC government regulates such telecommunications-related businesses through strict business licensing requirements and other government regulations. These laws and regulations also include limitations on foreign ownership of PRC companies that engage in telecommunications-related businesses. Specifically, unless in relevant pilot zones where there are further opening-up policies and measures for telecommunications-related businesses, as for the telecommunications businesses open for foreign investment according to China’s WTO commitment, foreign investors are generally not allowed to own more than a 50% equity interest in any PRC company engaging in value-added telecommunications businesses, except for e-commerce, domestic conferencing, store-and-forward, and call center services.
We currently conduct our VATS business in China through our consolidated VIEs and their affiliates. Our PRC subsidiary has entered into a series of contractual arrangements with our consolidated VIEs and their shareholders, which enable us to (i) receive substantially all of the economic benefits of the consolidated VIEs and (ii) have an exclusive option to purchase all or part of the equity interests and assets in the consolidated VIEs when and to the extent permitted by PRC law. As a result of these contractual arrangements, we have control over and are the primary beneficiary of the consolidated VIEs for accounting purposes and hence consolidate its financial results as our consolidated VIEs under U.S. GAAP. For a description of these contractual arrangements, see “Item 4. Information on the Company—C. Organizational Structure—Contractual Arrangements among Can Gu Long, the Consolidated VIEs and Their Shareholders.”
We believe that our corporate structure and contractual arrangements comply with the current applicable PRC laws and regulations. Our PRC legal counsel, Fangda Partners, based on its understanding of the relevant laws and regulations, is of the opinion that each of the contracts among our wholly-owned PRC subsidiary, our consolidated VIEs and their shareholders is valid, binding and enforceable in accordance with its terms, except that the pledges in respect of our consolidated VIEs’ equity interests would not be deemed validly created until they are registered with the local administration for market regulation. However, as there are substantial uncertainties regarding the interpretation and application of PRC laws and regulations, there can be no assurance that the PRC government authorities would agree that our corporate structure or any of the above contractual arrangements comply with PRC licensing, registration or other regulatory requirements, with existing policies or with requirements or policies that may be adopted in the future. PRC laws and regulations governing the validity of these contractual arrangements are uncertain and the relevant government authorities have discretion in interpreting these laws and regulations.
On March 15, 2019, the National People’s Congress approved the Foreign Investment Law, and on December 26, 2019, the State Council promulgated the Implementing Rules of the Foreign Investment Law of the People’s Republic of China, or the Implementing Rules, to further clarify and elaborate the relevant provisions of the Foreign Investment Law. The Foreign Investment Law and the Implementing Rules, both taking effect on January 1, 2020, do not explicitly classify whether variable interest entities that are controlled through contractual arrangements would be deemed as foreign invested enterprises if they are ultimately “controlled” by foreign investors. The interpretation and implementation of the Foreign Investment Law and the Implementing Rules may be subject to changes, and it is still unclear how the Foreign Investment Law and the Implementing Rules would affect our VIE structure and business operation. See “—Risks Relating to Doing Business in China—Uncertainties exist with respect to the interpretation and implementation of the PRC Foreign Investment Law and its implementing rules, and how they may impact our business, financial condition and results of operations.”
54
If our corporate structure and contractual arrangements are deemed by the relevant regulators having competent authority to be illegal, either in whole or in part, we may lose control of our consolidated VIEs and have to modify such structure to comply with regulatory requirements. However, there can be no assurance that we can achieve this without material disruption to the Group’s business. Further, if our corporate structure and contractual arrangements are found to be in violation of any existing or future PRC laws or regulations, the relevant regulatory authorities would have discretion in dealing with such violations, including:
| ● | revoking the Group’s business and operating licenses; |
| ● | levying fines on the Group; |
| ● | confiscating any of the Group’s income that they deem to be obtained through illegal operations; |
| ● | shutting down the Group’s services; |
| ● | discontinuing or restricting the Group’s operations in China; |
| ● | imposing conditions or requirements with which the Group may not be able to comply; |
| ● | requiring us to change our corporate structure and contractual arrangements; |
| ● | restricting or prohibiting our use of the proceeds from overseas offering to finance our consolidated VIEs’ business and operations; and |
| ● | taking other regulatory or enforcement actions that could be harmful to our business. |
Furthermore, new PRC laws, rules and regulations may be introduced to impose additional requirements that may be applicable to our corporate structure and contractual arrangements. Occurrence of any of these events could materially and adversely affect the Group’s business, financial condition and results of operations. In addition, if the imposition of any of these penalties or requirement to restructure our corporate structure causes us to lose the rights to direct the activities of our consolidated VIEs or our right to receive their economic benefits, we would no longer be able to consolidate the financial results of such VIEs in our consolidated financial statements. Accordingly, if the PRC government determines that our contractual arrangements do not comply with PRC regulations, or if these regulations change or are interpreted differently in the future, our ADSs may decline in value or become worthless if we are unable to assert contractual control rights over the assets of our consolidated VIEs. See “Item 4. Information on the Company—C. Organizational Structure—Contractual Arrangements among Can Gu Long, the Consolidated VIEs and Their Shareholders.”
Contractual arrangements in relation to our consolidated VIEs may be subject to scrutiny by the PRC tax authorities and they may determine that our consolidated VIEs owe additional taxes, which could negatively affect the Group’s financial condition and the value of your investment.
Under applicable PRC laws and regulations, arrangements and transactions among related parties may be subject to audit or challenge by the PRC tax authorities. The PRC enterprise income tax law requires every enterprise in China to submit its annual enterprise income tax return together with a report on transactions with its related parties to the relevant tax authorities. The tax authorities may impose reasonable adjustments on taxation if they have identified any related party transactions that are inconsistent with arm’s length principles. We may face material and adverse tax consequences if the PRC tax authorities determine that the contractual arrangements among our wholly-owned PRC subsidiary, our consolidated VIEs and their shareholders were not entered into on an arm’s length basis in such a way as to result in an impermissible reduction in taxes under applicable PRC laws, regulations and rules, and adjust their income in the form of a transfer pricing adjustment. A transfer pricing adjustment could, among other things, result in a reduction of expense deductions recorded by our wholly-owned PRC subsidiary or consolidated VIEs for PRC tax purposes, which could in turn increase their tax liabilities without reducing their tax expenses. In addition, if our wholly-owned PRC subsidiary requests the shareholders of our consolidated VIEs to transfer their equity interests in our consolidated VIEs at nominal or no value pursuant to these contractual arrangements, such transfer could be viewed as a gift and subject the relevant subsidiary to PRC income tax. Furthermore, the PRC tax authorities may impose late payment fees and other penalties on our PRC subsidiary and consolidated VIEs for adjusted but unpaid taxes according to applicable regulations. The Group’s financial position could be materially and adversely affected if the tax liabilities of our PRC subsidiary and consolidated VIEs increase, or if they are required to pay late payment fees and other penalties.
55
We may lose the ability to use and enjoy assets held by our consolidated VIEs that are material to business operation if the entity goes bankrupt or becomes subject to a dissolution or liquidation proceeding.
Our consolidated VIEs hold a substantial portion of the Group’s assets. Under the contractual arrangements, our consolidated VIEs may not and its shareholders may not cause it to, in any manner, sell, transfer, mortgage or dispose of its assets or its legal or beneficial interests in the business without our prior consent. However, in the event that the shareholders of our consolidated VIEs breach these contractual arrangements and voluntarily liquidate our consolidated VIEs, or our consolidated VIEs declare bankruptcy and all or part of their assets become subject to liens or rights of third-party creditors, or are otherwise disposed of without our consent, we may be unable to continue some or all of the current business activities, which could materially and adversely affect the Group’s business, financial condition and results of operations. If our consolidated VIEs undergo a voluntary or involuntary liquidation proceeding, independent third-party creditors may claim rights to some or all of these assets, thereby hindering our ability to operate existing business, which could materially and adversely affect the Group’s business, financial condition and results of operations.
If the custodians or authorized users of our controlling non-tangible assets, including chops and seals, fail to fulfill their responsibilities, or misappropriate or misuse these assets, the Group’s business and operations may be materially and adversely affected.
Under PRC law, legal documents for corporate transactions, including agreements and contracts that the Group’s business relies on, are executed using the chop or seal of the signing entity or with the signature of a legal representative whose designation is registered and filed with the relevant local branch of the State Administration for Market Regulation, or the SAMR, formerly known as the State Administration for Industry and Commerce, or the SAIC. The Group generally executes legal documents by affixing chops or seals, rather than having the designated legal representatives sign the documents.
The Group has three major types of chops—corporate chops, contract chops and finance chops. The Group uses corporate chops generally for documents to be submitted to government agencies, such as applications for changing business scope, directors or company name, and for legal letters. The Group uses contract chops for executing leases and commercial contracts. The Group uses finance chops generally for making and collecting payments, including issuing invoices. Use of corporate chops and contract chops must be approved by the Group’s legal department and administrative department and use of finance chops must be approved by the Group’s finance department. The chops of our subsidiary and consolidated VIEs are generally held by the relevant entities so that documents can be executed locally. Although the Group usually utilizes chops to execute contracts, the registered legal representatives of our subsidiary and consolidated VIEs have the apparent authority to enter into contracts on behalf of such entities without chops, unless such contracts set forth otherwise.
In order to maintain the physical security of the Group’s chops, we generally have them stored in secured locations accessible only to the designated key employees of the Group’s legal, administrative or finance departments. The designated legal representatives of the relevant entities generally do not have access to the chops. Although the Group has approval procedures in place and monitor its key employees, including the designated legal representatives of our subsidiary and consolidated VIEs, the procedures may not be sufficient to prevent all instances of abuse or negligence. There is a risk that the Group’s key employees or designated legal representatives could abuse their authority, for example, by binding our subsidiary and consolidated VIEs with contracts against our interests, as we would be obligated to honor these contracts if the other contracting party acts in good faith in reliance on the apparent authority of the Group’s chops or signatures of the Group’s legal representatives. If any designated legal representative obtains control of the chop in an effort to obtain control over the relevant entity, we would need to have a shareholder or board resolution to designate a new legal representative and to take legal action to seek the return of the chop, apply for a new chop with the relevant authorities, or otherwise seek legal remedies for the legal representative’s misconduct. If any of the designated legal representatives obtains and misuses or misappropriates the Group’s chops and seals or other controlling intangible assets for whatever reason, the Group could experience disruption to its normal business operations. The Group may have to take corporate or legal action, which could involve significant time and resources to resolve while distracting management from the Group’s operations, and the Group’s business and operations may be materially and adversely affected.
56
Risks Relating to Doing Business in China
Changes and developments in the political and economic policies of the PRC government may materially and adversely affect the Group’s business, financial condition and results of operations and may result in our inability to sustain the Group’s growth and expansion strategies.
The Group conducts critical operations in the PRC and a substantial portion of its revenue is sourced from the PRC. Accordingly, the Group’s financial condition and results of operations are affected to a significant extent by economic, political and legal developments in the PRC.
The PRC economy differs from the economies of most developed countries in many respects, including the extent of government involvement, level of development, growth rate, control of foreign exchange and allocation of resources. A substantial portion of productive assets in China is owned by the government. In addition, the PRC government continues to play a significant role in regulating industry development by imposing industrial policies. The PRC government also exercises significant control over China’s economic growth by allocating resources, controlling payment of foreign currency-denominated obligations, setting monetary policy, restricting the inflow and outflow of foreign capital, regulating financial services and institutions and providing preferential treatment to particular industries or companies.
While the PRC economy has experienced significant growth in the past decades, growth has been uneven, both geographically and among various sectors of the economy. The PRC government has implemented various measures to encourage economic growth and guide the allocation of resources. Some of these measures may benefit the overall PRC economy, but may also have a negative effect on the Group. The Group’s financial condition and results of operations could be materially and adversely affected by government control over capital investments or changes in tax regulations that are applicable to the Group. The PRC government also has significant authority to exert influence on the ability of a China-based issuer, such as the Group, to conduct its business, control over securities offerings conducted overseas and/or foreign investments in an issuer with substantial operations in China. The PRC government may intervene or influence the operations of an issuer with substantial operations in China, such as the Group, if such issuer is found to violate the relevant PRC laws and regulations, which could result in a material change in the Group’s operations and/or the value of our ADSs. In particular, the PRC government has recently and may in the future promulgate new laws and regulations to exert more oversight and control over offerings that are conducted overseas and/or foreign investment in issuers with substantial operations in China. Any such regulatory oversight or control could cause the value of our ADSs to significantly decline or become worthless. See “—Changes and developments in the PRC legal system and the interpretation and enforcement of PRC laws, rules and regulations may subject us to uncertainties.” In addition, the PRC government has implemented in the past certain measures to control the pace of economic growth. These measures may cause decreased economic activity, which in turn could lead to a reduction in demand for the Group’s services and consequently have a material adverse effect on the Group’s business, financial condition and results of operations.
Changes and developments in the PRC legal system and the interpretation and enforcement of PRC laws, rules and regulations may subject us to uncertainties.
A substantial portion of the Group’s operations are conducted in the PRC, and are governed by PRC laws, rules and regulations. Our PRC subsidiary and consolidated VIEs and their subsidiaries are subject to laws, rules and regulations applicable to foreign investment in China.
The overall effect of legislation over the past decades has significantly enhanced the protections afforded to various forms of foreign investment in China. However, the PRC legal system is still evolving rapidly, and the PRC governmental authorities may continue to promulgate new laws and regulations regulating the Group’s business. We cannot assure you that the Group’s business operations would not be deemed to violate any existing or future PRC laws or regulations, which in turn may limit or restrict the Group, and could materially and adversely affect the Group’s business and operations. In addition, rules and regulations in China can change quickly with little advance notice. Uncertainties due to evolving laws and regulations could impede the ability of a China-based issuer, such as the Group, to obtain or maintain permits or licenses required to conduct business in China. In the absence of required permits or licenses, governmental authorities could impose material sanctions or penalties on us. In addition, the PRC legal system is based in part on government policies and internal rules, and we may not be aware of the Group’s violation of these policies and rules until after the occurrence of the violation. Furthermore, if China adopts more stringent standards with respect to environmental protection or corporate social responsibilities, the Group may incur increased compliance cost or become subject to additional restrictions in its operations.
57
Furthermore, the PRC government has significant oversight and discretion over the conduct of the Group’s business and may intervene with or influence the Group’s operations as the government deems appropriate to further regulatory, political and societal goals. The PRC government has recently published new policies that significantly affected certain industries and China-based issuers, and we cannot rule out the possibility that it will in the future release regulations or policies that could adversely affect the Group’s business, financial condition and results of operations. Recent statements and regulatory actions by the PRC government, such as those related to the use of VIEs, overseas offering and listing of China-based companies, data security and anti-monopoly concerns, may give rise to regulatory restrictions on the Group’s ability to conduct its business and/or accept foreign investments. For example, certain PRC regulatory authorities issued Opinions on Strictly Cracking Down on Illegal Securities Activities, or the Opinions, which were available to the public on July 6, 2021. The Opinions emphasize the need to strengthen the administration over illegal securities activities and the supervision on overseas listings of China-based companies, and propose to take effective measures, such as promoting the establishment of relevant regulatory systems for prevention and resolution of the risks and contingencies faced by China-based overseas-listed companies, amending the special provisions of the State Counsel on overseas offering and listing by companies limited by shares, and clarifying the responsibilities of administrative and regulatory authorities. Furthermore, on February 17, 2023, the CSRC promulgated the Trial Administrative Measures of Overseas Securities Offering and Listing by Domestic Companies, or the Overseas Listing Trial Measures, and five supporting guidelines on the application of regulatory rules, which took effect from March 31, 2023, requiring Chinese domestic companies’ overseas offerings and listings of equity securities be filed with the CSRC. The Overseas Listing Trial Measures clarify the scope of overseas offerings and listings by Chinese domestic companies which are subject to the filing and reporting requirements thereunder, and provide, among others, that Chinese domestic companies that have already directly or indirectly offered and listed securities in overseas markets prior to the effectiveness of the Overseas Listing Trial Measures shall fulfil their filing obligations and report relevant information to the CSRC within three working days after conducting a follow-on offering of equity securities on the same overseas market, and follow the relevant reporting requirements within three working days upon the occurrence and public disclosure of any specified circumstances including (i) change of control; (ii) investigations or sanctions imposed by overseas securities regulatory agencies or other relevant competent authorities; (iii) change of listing status or transfer of listing segment; and (iv) voluntary or mandatory delisting. In addition, where the main business of an issuer undergoes material change after overseas offering and listing, and is therefore beyond the scope of business stated in the filing documents, such issuer shall follow the relevant reporting requirements within three working days after occurrence of the changes. The interpretation, implementation and enforcement of the Overseas Listing Trial Measures may be subject to changes. In addition, we cannot guarantee that new rules or regulations promulgated in the future will not impose any additional requirement on us or otherwise tighten the regulations on PRC companies seeking overseas offering or listing. If it is determined that any approval, filing or other administrative procedure from the CSRC or other PRC governmental authorities is required for our previous listing or future follow-on public offering or debt financing activities, we cannot assure you that we can obtain the required approval or accomplish the required filings or other regulatory procedures in a timely manner, or at all. If we fail to obtain the relevant approval or complete the filings and other relevant regulatory procedures, we may face penalties by the CSRC or other PRC governmental authorities, which may include fines and penalties on our operations in China, limitations on our operating rights in China, restrictions on or prohibition of the payments or remittance of dividends by our subsidiaries in China, or other actions that could have a material and adverse effect on our business, financial condition, results of operations, reputation and prospects, as well as the trading price of our ADSs or Class A ordinary shares.
In addition, any administrative and court proceedings in China may be time-consuming, resulting in substantial costs and diversion of resources and management attention. Since PRC administrative and court authorities have certain discretion in interpreting and implementing statutory and contractual terms, it may be difficult to evaluate the outcome of administrative and court proceedings and the level of legal protection the Group enjoys. These uncertainties may impede the Group’s ability to enforce the contracts it has entered into and/or its intellectual property rights and could materially and adversely affect the Group’s business, financial condition and results of operations.
58
The M&A Rules and certain other PRC regulations establish required procedures for acquisitions conducted by foreign investors that could make it more difficult for the Group to grow through acquisitions.
On August 8, 2006, six PRC regulatory agencies, including the MOFCOM, the State-Owned Assets Supervision and Administration Commission, the State Administration of Taxation, the SAIC, the CSRC, and the State Administration of Foreign Exchange, or SAFE, jointly adopted the Regulations on Mergers and Acquisitions of Domestic Enterprises by Foreign Investors, or the M&A Rules, which came into effect on September 8, 2006 and were amended on June 22, 2009. The M&A Rules established, among other things, additional procedures and requirements that are expected to make merger and acquisition activities in China by foreign investors more time-consuming and complex. For example, the M&A rules require that the MOFCOM be notified in advance of any change-of-control transaction in which a foreign investor takes control of a PRC domestic enterprise if (i) any important industry is concerned, (ii) such transaction involves factors that have or may have impact on the national economic security, or (iii) such transaction will lead to a change in control of a domestic enterprise which holds a famous trademark or PRC time-honored brand. The approval from the MOFCOM shall be obtained in circumstances where overseas companies established or controlled by PRC enterprises or residents acquire affiliated domestic companies. Mergers, acquisitions or contractual arrangements that allow one market player to take control of or to exert decisive impact on another market player must also be notified in advance to the anti-monopoly enforcement authority when the threshold under the Provisions on Thresholds for Prior Notification of Concentrations of Undertakings, or the Prior Notification Rules, issued by the State Council in August 2008 and most recently amended in January 2024 is triggered. In addition, the security review rules issued by the MOFCOM that became effective in September 2011 specify that mergers and acquisitions by foreign investors that raise “national defense and security” concerns and mergers and acquisitions through which foreign investors may acquire de facto control over domestic enterprises that raise “national security” concerns are subject to strict review by the MOFCOM, and the rules prohibit any activities attempting to bypass a security review, including by structuring the transaction through a proxy or contractual control arrangement. Furthermore, as required by the Measures for the Security Review of Foreign Investment, promulgated by the National Development and Reform Commission and the MOFCOM on December 19, 2020 and effective as of January 18, 2021, investments in military, national defense-related areas or in locations in proximity to military facilities, or investments that would result in acquiring the actual control of assets in certain key sectors, such as critical agricultural products, energy and resources, equipment manufacturing, infrastructure, transport, cultural products and services, information technology, internet products and services, financial services and technology sectors, are required to obtain approval from designated governmental authorities in advance. The Group may grow its business in part by acquiring other companies operating in our industry. Complying with the requirements of the new regulations to complete such transactions could be time-consuming, and any required approval processes, including approval from the MOFCOM or other governmental authorities, may delay or inhibit the Group’s ability to complete such transactions, which could affect the Group’s ability to expand its business or maintain its market share. See “Item 4. Information on the Company—B. Business Overview—Regulations in the PRC — M&A Rules and Overseas Listings.”
59
Uncertainties exist with respect to the interpretation and implementation of the Foreign Investment Law and its implementing rules and how they may impact our business, financial condition and results of operations.
The VIE structure through contractual arrangements has been adopted by many China-based companies, including us, to obtain necessary licenses and permits in the industries that are currently subject to foreign investment restrictions in China. See “—Risks Relating to Our Corporate Structure” and “Item 4. Information on the Company—C. Organizational Structure.” The MOFCOM published a discussion draft of the proposed Foreign Investment Law in January 2015, or the 2015 Draft FIL, according to which, variable interest entities that are controlled via contractual arrangements would also be deemed as foreign-invested entities, if they are ultimately “controlled” by foreign investors. In March 2019, the PRC National People’s Congress promulgated the Foreign Investment Law, and in December 2019, the State Council promulgated the Implementing Rules to further clarify and elaborate the relevant provisions of the Foreign Investment Law. The Foreign Investment Law and the Implementing Rules both became effective from January 1, 2020 and replaced the major previous laws and regulations governing foreign investments in the PRC. Pursuant to the Foreign Investment Law, “foreign investments” refer to investment activities conducted by foreign investors (including foreign natural persons, foreign enterprises or other foreign organizations) directly or indirectly in the PRC, which include any of the following circumstances: (i) foreign investors setting up foreign-invested enterprises in the PRC solely or jointly with other investors, (ii) foreign investors obtaining shares, equity interests, property portions or other similar rights and interests of enterprises within the PRC, (iii) foreign investors investing in new projects in the PRC solely or jointly with other investors, and (iv) investment in other methods as specified in laws, administrative regulations, or as stipulated by the State Council. The Foreign Investment Law and the Implementing Rules do not introduce the concept of “control” in determining whether a company would be considered as a foreign-invested enterprise, nor do they explicitly provide whether the VIE structure would be deemed as a method of foreign investment. However, the Foreign Investment Law has a catch-all provision that includes into the definition of “foreign investments” made by foreign investors in China in other methods as specified in laws, administrative regulations, or as stipulated by the State Council, and as the relevant government authorities may promulgate more laws, regulations or rules on the interpretation and implementation of the Foreign Investment Law, the possibility cannot be ruled out that the concept of “control” as stated in the 2015 Draft FIL may be embodied in, or the VIE structure adopted by us may be deemed as a method of foreign investment by, any of such future laws, regulations and rules. If our consolidated VIEs were deemed as a foreign-invested enterprise under any of such future laws, regulations and rules, and any of the businesses that the Group operates would be in any “negative list” for foreign investment and therefore be subject to any foreign investment restrictions or prohibitions, further actions required to be taken by the Group under such laws, regulations and rules may materially and adversely affect the Group’s business, financial condition and results of operations. Furthermore, if future laws, administrative regulations or provisions mandate further actions to be taken by companies with respect to existing contractual arrangements, the Group may face substantial uncertainties as to whether it can complete such actions in a timely manner, or at all. Failure to take timely and appropriate measures to cope with any of these or similar regulatory compliance challenges could materially and adversely affect the Group’s current corporate structure, business, financial condition and results of operations.
PRC regulations relating to investments in offshore companies by PRC residents may subject our PRC-resident beneficial owners or our PRC subsidiary to liability or penalties, limit our ability to inject capital into our PRC subsidiary or limit our PRC subsidiary’s ability to increase its registered capital or distribute profits.
PRC residents are subject to restrictions and filing requirements when investing in offshore companies. SAFE promulgated the Circular on Relevant Issues Concerning Foreign Exchange Control on Domestic Residents’ Offshore Investment and Financing and Roundtrip Investment through Special Purpose Vehicles, or SAFE Circular 37, on July 4, 2014. SAFE Circular 37 requires PRC residents to register with local branches of SAFE in connection with their direct establishment or indirect control of an offshore entity, for the purpose of overseas investment and financing, with such PRC residents’ legally owned assets or equity interests in domestic enterprises or offshore assets or interests, referred to in SAFE Circular 37 as a “special purpose vehicle.” Pursuant to SAFE Circular 37, “control” refers to the act through which a PRC resident obtains the right to carry out business operation of, to gain proceeds from or to make decisions on a special purpose vehicle by means of, among others, shareholding entrustment arrangement. SAFE Circular 37 further requires amendment to the registration in the event of any significant changes with respect to the special purpose vehicle, such as increase or decrease of capital contributed by PRC individuals, share transfer or exchange, merger, division or other material event. In the event that a PRC shareholder holding interests in a special purpose vehicle fails to fulfill the required SAFE registration, the PRC subsidiaries of that special purpose vehicle may be prohibited from making profit distributions to the offshore parent and from carrying out subsequent cross-border foreign exchange activities, and the special purpose vehicle may be restricted in its ability to contribute additional capital into its PRC subsidiary. Moreover, failure to comply with the various SAFE registration requirements described above could result in liability under PRC law for evasion of foreign exchange controls. According to the Notice on Further Simplifying and Improving Policies for the Foreign Exchange Administration of Direct Investment released on February 13, 2015 by SAFE, local banks will examine and handle foreign exchange registration for overseas direct investment, including the initial foreign exchange registration and amendment registration, under SAFE Circular 37 from June 1, 2015.
60
Mr. Xiaojun Zhang, Mr. Jiayuan Lin and several other beneficial owners of our ordinary shares have completed the initial SAFE registration pursuant to SAFE Circular 37 in 2018. We have notified substantial beneficial owners of ordinary shares who we know are PRC residents of their filing obligation and other compliance obligations relating to offshore investment. Nevertheless, we may not be aware of the identities of all of our beneficial owners who are PRC residents. We do not have control over our beneficial owners and there can be no assurance that all of our PRC-resident beneficial owners will comply with SAFE Circular 37 and subsequent implementation rules, and there is no assurance that the registration under SAFE Circular 37 and any amendment will be completed in a timely manner, or will be completed at all. The failure of our beneficial owners who are PRC residents to register or amend their foreign exchange registrations in a timely manner pursuant to SAFE Circular 37 and subsequent implementation rules, or the failure of future beneficial owners of our company who are PRC residents to comply with the registration procedures set forth in SAFE Circular 37 and subsequent implementation rules, may subject such beneficial owners or our PRC subsidiary to fines and legal sanctions. Failure to register or comply with relevant requirements may also limit our ability to contribute additional capital to our PRC subsidiary and limit our PRC subsidiary’s ability to distribute dividends to our company. These risks may have a material adverse effect on the Group’s business, financial condition and results of operations.
Any failure to comply with PRC regulations regarding our employee share incentive plan may subject the PRC plan participants or us to fines and other legal or administrative sanctions.
Pursuant to SAFE Circular 37, PRC residents who participate in share incentive plans in overseas non-publicly-listed companies due to their position as director, senior management or employees of the PRC subsidiaries of the overseas companies may submit applications to SAFE or its local branches for the foreign exchange registration with respect to offshore special purpose companies. Our directors, executive officers and other employees who are PRC residents and who will be granted options may follow SAFE Circular 37 to apply for the foreign exchange registration before our company becomes an overseas listed company. We and our directors, executive officers and other employees who are PRC residents and who have been granted options are subject to the Notice on Issues Concerning the Foreign Exchange Administration for Domestic Individuals Participating in Stock Incentive Plan of Overseas Publicly Listed Company, issued by SAFE in February 2012, according to which, employees, directors, supervisors and other management members participating in any stock incentive plan of an overseas publicly listed company who are PRC residents are required to register with SAFE through a domestic qualified agent, which could be a PRC subsidiary of such overseas listed company, and complete certain other procedures. However, there can be no assurance that they can successfully register with SAFE in full compliance with the rules. Failure to complete the SAFE registrations may subject them to fines and legal sanctions and may also limit the ability to make payment under our share incentive plan or receive dividends or sales proceeds related thereto, or our ability to contribute additional capital into our wholly-foreign owned enterprise in China and limit our wholly-foreign owned enterprise’s ability to distribute dividends to us. We also face regulatory uncertainties that could restrict our ability to adopt additional share incentive plans for our directors and employees under PRC law.
We may rely on dividends and other distributions on equity paid by our PRC subsidiary to fund offshore cash and financing requirements. Any limitation on the ability of our PRC subsidiary to make payments to us may have a material adverse effect on our ability to conduct our business.
We are a holding company and may rely on dividends and other distributions on equity paid by our PRC subsidiary and on remittances from the consolidated VIEs, for our offshore cash and financing requirements, including the funds necessary to pay dividends and other cash distributions to our shareholders, fund inter-company loans, service any debt we may incur outside of China and pay our expenses. When our PRC subsidiary or the consolidated VIEs incur additional debt, the instruments governing the debt may restrict their ability to pay dividends or make other distributions or remittances to us. Furthermore, the laws, rules and regulations applicable to our PRC subsidiary and consolidated affiliates permit payments of dividends only out of their retained earnings, if any, determined in accordance with applicable accounting standards and regulations.
Under PRC laws, rules and regulations, enterprises incorporated in China is required to set aside at least 10% of its net income each year to fund certain statutory reserves until the cumulative amount of such reserves reaches 50% of its registered capital. These reserves, together with the registered capital, are not distributable as cash dividends. As a result of these laws, rules and regulations, our PRC subsidiary and consolidated affiliates are restricted in their ability to transfer a portion of their respective net assets to their shareholders as dividends, loans or advances. In addition, registered capital and capital reserve accounts are also restricted from withdrawal in the PRC, up to the amount of net assets held in each operating subsidiary.
61
Limitations on the ability of our consolidated VIEs to make remittance to the wholly-foreign owned enterprise and on the ability of our PRC subsidiary to pay dividends to us could limit our ability to access cash generated by the operations of those entities, including to make investments or acquisitions that could be beneficial to our businesses, pay dividends to our shareholders or otherwise fund and conduct our business.
We may be treated as a resident enterprise for PRC tax purposes under the PRC Enterprise Income Tax Law, and we may therefore be subject to PRC income tax on our global income.
Under the PRC Enterprise Income Tax Law and its implementing rules, enterprises established under the laws of jurisdictions outside of China with “de facto management bodies” located in China may be considered PRC tax resident enterprises for tax purposes and may be subject to the PRC enterprise income tax at the rate of 25% on their global income. “De facto management body” refers to a managing body that exercises substantive and overall management and control over the production and business, personnel, accounting books and assets of an enterprise. The State Administration of Taxation issued the Notice Regarding the Determination of Chinese-Controlled Offshore-Incorporated Enterprises as PRC Tax Resident Enterprises on the Basis of De Facto Management Bodies, or Circular 82, on April 22, 2009. Circular 82 provides certain specific criteria for determining whether the “de facto management body” of a Chinese-controlled offshore-incorporated enterprise is located in China. Although Circular 82 only applies to offshore enterprises controlled by PRC enterprises, not those controlled by foreign enterprises or individuals, the determining criteria set forth in Circular 82 may reflect the State Administration of Taxation’s general position on how the “de facto management body” test should be applied in determining the tax resident status of offshore enterprises, regardless of whether they are controlled by PRC enterprises. If we were to be considered a PRC resident enterprise, we would be subject to PRC enterprise income tax at the rate of 25% on our global income. In such case, our profitability and cash flow may be materially reduced as a result of our global income being taxed under the Enterprise Income Tax Law. We believe that none of our entities outside of China is a PRC resident enterprise for PRC tax purposes. However, the tax resident status of an enterprise is subject to determination by the PRC tax authorities and uncertainties remain with respect to the interpretation of the term “de facto management body.”
Dividends paid to our foreign investors and gains on the sale of our ADSs or Class A ordinary shares by our foreign investors may become subject to PRC tax.
Under the Enterprise Income Tax Law and its implementing rules issued by the State Council, a 10% PRC withholding tax is applicable to dividends paid to investors that are non-resident enterprises, which do not have an establishment or place of business in the PRC or which have such establishment or place of business but the dividends are not effectively connected with such establishment or place of business, to the extent such dividends are derived from sources within the PRC. Any gain realized on the transfer of ADSs or Class A ordinary shares by such investors is also subject to PRC tax at a current rate of 10%, if such gain is regarded as income derived from sources within the PRC. If we are deemed a PRC resident enterprise, dividends paid on our Class A ordinary shares or ADSs, and any gain realized from the transfer of our Class A ordinary shares or ADSs, would be treated as income derived from sources within the PRC and would as a result be subject to PRC taxation. Furthermore, if we are deemed a PRC resident enterprise, dividends paid to individual investors who are non-PRC residents and any gain realized on the transfer of ADSs or Class A ordinary shares by such investors may be subject to PRC tax (which in the case of dividends may be withheld at source) at a rate of 20%. Any PRC tax liability may be reduced by an applicable tax treaty. However, if we or any of our subsidiaries established outside China are considered a PRC resident enterprise, it is unclear whether holders of our ADSs or Class A ordinary shares would be able to claim the benefit of income tax treaties or agreements entered into between China and other countries or areas. If dividends paid to our non-PRC investors, or gains from the transfer of our ADSs or Class A ordinary shares by such investors, are deemed as income derived from sources within the PRC and thus are subject to PRC tax, the value of your investment in our ADSs or Class A ordinary shares may decline significantly.
62
We and our shareholders face uncertainties with respect to indirect transfers of equity interests in PRC resident enterprises or other assets attributed to a Chinese establishment of a non-Chinese company, or immovable properties located in China owned by non-Chinese companies.
On February 3, 2015, the State Administration of Taxation issued the Bulletin on Issues of Enterprise Income Tax on Indirect Transfers of Assets by Non-PRC Resident Enterprises, or Bulletin 7. Pursuant to this Bulletin 7, an “indirect transfer” of assets, including non-publicly traded equity interests in a PRC resident enterprise, by non-PRC resident enterprises may be re-characterized and treated as a direct transfer of PRC taxable assets, if such arrangement does not have a reasonable commercial purpose and was established for the purpose of avoiding payment of PRC enterprise income tax. As a result, gains derived from such indirect transfer may be subject to PRC enterprise income tax. According to Bulletin 7, “PRC taxable assets” include assets attributed to an establishment in China, immovable properties located in China, and equity investments in PRC resident enterprises, in respect of which gains from their transfer by a direct holder, being a non-PRC resident enterprise, would be subject to PRC enterprise income taxes. When determining whether there is a “reasonable commercial purpose” of the transaction arrangement, features to be taken into consideration include: whether the main value of the equity interest of the relevant offshore enterprise derives from PRC taxable assets; whether the assets of the relevant offshore enterprise mainly consists of direct or indirect investment in China or if its income mainly derives from China; whether the offshore enterprise and its subsidiaries directly or indirectly holding PRC taxable assets have real commercial nature which is evidenced by their actual function and risk exposure; the duration of existence of the business model and organizational structure; the replicability of the transaction by direct transfer of PRC taxable assets; and the tax situation of such indirect transfer and applicable tax treaties or similar arrangements. In respect of an indirect offshore transfer of assets of a PRC establishment, the resulting gain is to be included with the enterprise income tax filing of the PRC establishment or place of business being transferred and would consequently be subject to PRC enterprise income tax at a rate of 25%. Where the underlying transfer relates to the immovable properties located in China or to equity investments in a PRC resident enterprise, which is not related to a PRC establishment or place of business of a non-resident enterprise, a PRC enterprise income tax of 10% would apply, subject to available preferential tax treatment under applicable tax treaties or similar arrangements, and the party who is obligated to make the transfer payments has the withholding obligation. Bulletin 7 does not apply to transactions of sale of shares by investors through a public stock exchange where such shares were acquired from a transaction through a public stock exchange. On October 17, 2017, the State Administration of Taxation promulgated the Announcement of the State Administration of Taxation on Issues Concerning the Withholding of Non-resident Enterprise Income Tax at Source, or SAT Circular 37, which became effective on December 1, 2017. SAT Circular 37, among other things, simplified procedures of withholding and payment of income tax levied on non-resident enterprises.
We face uncertainties as to the reporting and other implications of certain past and future transactions where PRC taxable assets are involved, such as offshore restructuring, sale of the shares in our offshore subsidiaries or investments. Our company may be subject to filing obligations or taxed if our company is transferor in such transactions and may be subject to withholding obligations if our company is transferee in such transactions under Bulletin 7 and SAT Circular 37. For transfer of shares in our company by investors that are non-PRC resident enterprises, our PRC subsidiary may be requested to assist in the filing under Bulletin 7 and SAT Circular 37. As a result, we may be required to expend valuable resources to comply with Bulletin 7 and SAT Circular 37 or to request the relevant transferors from whom we purchase taxable assets to comply with these circulars, or to establish that our company should not be taxed under these circulars, which may have a material adverse effect on our financial condition and results of operations.
We are subject to restrictions on currency exchange.
A substantial portion of the Group’s revenue is denominated in Renminbi. Under current PRC foreign exchange regulations, payments of current account items, such as profit distributions and trade and service-related foreign exchange transactions, can be made in foreign currencies without prior approval from the SAFE, by complying with certain procedural requirements. Currently, our PRC subsidiary may purchase foreign currency for settlement of “current account transactions,” including payment of dividends to us, by complying with certain procedural requirements. However, the relevant PRC governmental authorities may limit or eliminate our ability to purchase foreign currencies in the future for current account transactions. Foreign exchange transactions under the capital account remain subject to limitations and require approvals from, or registration with, SAFE and other relevant PRC governmental authorities. Since a significant amount of the Group’s future revenue and cash flow will be denominated in Renminbi, any existing and future restrictions on currency exchange may limit our ability to utilize cash generated in Renminbi to fund our business activities outside of the PRC or pay dividends in foreign currencies to our shareholders, including holders of our ADSs, and may limit our ability to obtain foreign currency through debt or equity financing for our onshore subsidiary and consolidated VIEs.
63
PRC regulation of loans to, and direct investment in, PRC entities by offshore holding companies and governmental control of currency conversion may restrict or prevent us from using the proceeds of the initial public offering to make loans to our PRC subsidiary and our consolidated VIEs, or to make additional capital contributions to our PRC subsidiary.
In utilizing the proceeds of our initial public offering, we, as an offshore holding company, are permitted under PRC laws and regulations to provide funding to our PRC subsidiary, which is treated as a foreign-invested enterprise under PRC laws, through loans or capital contributions. However, loans by us to our PRC subsidiary to finance its activities cannot exceed statutory limits and must be registered with the local counterpart of SAFE and capital contributions to our PRC subsidiary are subject to the requirement of making necessary filings in the Foreign Investment Comprehensive Management Information System, and registration with other governmental authorities in China.
SAFE promulgated the Notice of the State Administration of Foreign Exchange on Reforming the Administration of Foreign Exchange Settlement of Capital of Foreign-invested Enterprises, or Circular 19, effective on June 1, 2015, in replacement of the Circular on the Relevant Operating Issues Concerning the Improvement of the Administration of the Payment and Settlement of Foreign Currency Capital of Foreign-invested Enterprises, or SAFE Circular 142, the Notice from the State Administration of Foreign Exchange on Relevant Issues Concerning Strengthening the Administration of Foreign Exchange Businesses, or Circular 59, and the Circular on Further Clarification and Regulation of the Issues Concerning the Administration of Certain Capital Account Foreign Exchange Businesses, or Circular 45. According to Circular 19, the flow and use of the RMB capital converted from foreign currency-denominated registered capital of a foreign-invested company is regulated such that RMB capital may not be used for the issuance of RMB entrusted loans, the repayment of inter-enterprise loans or the repayment of banks loans that have been transferred to a third party. Although Circular 19 allows RMB capital converted from foreign currency-denominated registered capital of a foreign-invested enterprise to be used for equity investments within the PRC, it also reiterates the principle that RMB converted from the foreign currency-denominated capital of a foreign-invested company may not be directly or indirectly used for purposes beyond its business scope. Thus, it is unclear whether SAFE will permit such capital to be used for equity investments in the PRC in actual practice. SAFE promulgated the Notice of the State Administration of Foreign Exchange on Reforming and Standardizing the Foreign Exchange Settlement Management Policy of Capital Account, or Circular 16, effective on June 9, 2016 and amended in December 2023, which reiterates some of the rules set forth in Circular 19, but changes the prohibition against using RMB capital converted from foreign currency-denominated registered capital of a foreign-invested company to issue RMB entrusted loans to a prohibition against using such capital to issue loans to non-associated enterprises. Violations of SAFE Circular 19 and Circular 16 could result in administrative penalties. Circular 19 and Circular 16 may significantly limit our ability to transfer any foreign currency we hold, including the net proceeds from our initial public offering, to our PRC subsidiary, which may adversely affect the Group’s liquidity and our ability to fund and expand the Group’s business in the PRC.
Due to the restrictions imposed on loans in foreign currencies extended to any PRC domestic companies, we are not likely to make such loans to our consolidated VIEs and their subsidiaries, each a PRC domestic company. Meanwhile, we are not likely to finance the activities of our consolidated VIEs and their subsidiaries by means of capital contributions given the restrictions on foreign investment in the businesses that are currently conducted by our consolidated VIEs and their subsidiaries.
In light of the various requirements imposed by PRC regulations on loans to, and direct investment in, PRC entities by offshore holding companies, we cannot assure you that we will be able to complete the necessary government registrations or obtain the necessary government approvals on a timely basis, if at all, with respect to future loans to our PRC subsidiary or consolidated VIEs or future capital contributions by us to our PRC subsidiary. As a result, uncertainties exist as to our ability to provide prompt financial support to our PRC subsidiary or consolidated VIEs and their subsidiaries when needed. If we fail to complete such registrations or obtain such approvals, our ability to use foreign currency, including the proceeds we received from our initial public offering, and to capitalize or otherwise fund operations in China may be negatively affected, which could materially and adversely affect the Group’s liquidity and our ability to fund and expand the Group’s business.
64
Fluctuations in exchange rates could result in foreign currency exchange losses and could materially reduce the value of your investment.
The value of the Renminbi against the U.S. dollar and other currencies may fluctuate and is affected by, among other things, changes in political and economic conditions and the foreign exchange policy adopted by the PRC government. Since June 2010, the Renminbi has fluctuated against the U.S. dollar, at times significantly and unpredictably. On November 30, 2015, the Executive Board of the International Monetary Fund (IMF) completed the regular five-year review of the basket of currencies that make up the Special Drawing Right, or the SDR, and decided that with effect from October 1, 2016, Renminbi is determined to be a freely usable currency and will be included in the SDR basket as a fifth currency, along with the U.S. dollar, the Euro, the Japanese yen and the British pound. In the fourth quarter of 2016, the Renminbi has depreciated significantly in the backdrop of a surging U.S. dollar and persistent capital outflows of China. This depreciation halted in 2017, and the Renminbi appreciated approximately 7% against the U.S. dollar during this one-year period. Starting from the beginning of 2019, the Renminbi has depreciated significantly against the U.S. dollar again. In early August 2019, the PBOC set the Renminbi’s daily reference rate at RMB7.0039 to US$1.00, the first time that the exchange rate of Renminbi to U.S. dollar exceeded 7.0 since 2008. With the development of the foreign exchange market and progress towards interest rate liberalization and Renminbi internationalization, the PRC government may in the future announce further changes to the exchange rate system, and we cannot assure you that the Renminbi will not appreciate or depreciate significantly in value against the U.S. dollar in the future. It is difficult to predict how market forces or PRC or U.S. government policy may impact the exchange rate between the Renminbi and the U.S. dollar in the future.
A substantial portion of the Group’s revenue and costs are denominated in Renminbi. We are a holding company and we rely on dividends paid by our operating subsidiary in China for our cash needs. Any significant revaluation of Renminbi may materially and adversely affect the Group’s results of operations and financial position reported in Renminbi when translated into U.S. dollars, and the value of, and any dividends payable on, the ADSs in U.S. dollars. To the extent that we need to convert U.S. dollars we receive from our initial public offering into Renminbi for the Group’s operations, appreciation of the Renminbi against the U.S. dollar would have an adverse effect on the Renminbi amount we would receive. Conversely, if we decide to convert our Renminbi into U.S. dollars for the purpose of making payments for dividends on our Class A ordinary shares or ADSs or for other business purposes, appreciation of the U.S. dollar against the Renminbi would have a negative effect on the U.S. dollar amount.
We could be adversely affected by political tensions between the United States and China.
Political tensions between the United States and China have escalated in recent years due to, among other things, the trade war between the two countries since 2018, the COVID-19 outbreak, the PRC National People’s Congress’ passage of Hong Kong national security legislation, the imposition of U.S. sanctions on certain Chinese officials from China’s central government and the Hong Kong Special Administrative Region by the U.S. government, and the imposition of sanctions on certain individuals from the U.S. by the Chinese government, various executive orders issued by the U.S. President Donald J. Trump, such as the one issued on February 1, 2025 that imposes a 10% tariffs on products imported from China. On February 10, 2024, China announced a 15% tariffs on coal and liquefied natural gas and a 10% tariff on crude oil, agricultural machinery, large-displacement cars and pickup trucks. Rising political tensions between China and the U.S. could reduce levels of trades, investments, technological exchanges and other economic activities between the two major economies, which would have a material adverse effect on global economic conditions and the stability of global financial markets. The measures taken by the U.S. and Chinese governments may have the effect of restricting our ability to transact or otherwise do business with entities within or outside of China and may cause investors to lose confidence in Chinese companies and counterparties, including the Group. If we were unable to conduct the Group’s business as it is currently conducted as a result of such regulatory changes, the Group’s business, results of operations and financial condition would be materially and adversely affected.
Furthermore, there have been media reports on deliberations within the U.S. government regarding potentially limiting or restricting China-based companies from accessing U.S. capital markets, and delisting China-based companies from U.S. national securities exchanges. In January 2021, after reversing its own delisting decision, the NYSE ultimately resolved to delist China Mobile, China Unicom and China Telecom in compliance with the executive order issued in November 2020, after receiving additional guidance from the U.S. Department of Treasury and its Office of Foreign Assets Control. These delistings have introduced greater confusion and uncertainty about the status and prospects of Chinese companies listed on the U.S. stock exchanges. If any further such deliberations were to materialize, the resulting legislation may have a material and adverse impact on the stock performance of China-based issuers listed in the United States such as the Group, and we cannot assure you that we will always be able to maintain the listing of our ADSs on a national stock exchange in the U.S., such as the NYSE or the NASDAQ, or that you will always be allowed to trade our shares or ADSs.
65
If the PCAOB determines that it is unable to inspect or investigate completely our auditor at any point in the future, our ADSs may be prohibited from trading in the United States under the HFCA Act, and any such trading prohibition on our ADSs or threat thereof may materially and adversely affect the price of our ADSs and value of your investment.
The HFCA Act was signed into law on December 18, 2020 and amended pursuant to the Consolidated Appropriations Act, 2023 on December 29, 2022. Under the HFCA Act and the rules issued by the SEC and the PCAOB thereunder, if we have retained a registered public accounting firm to issue an audit report where the registered public accounting firm has a branch or office that is located in a foreign jurisdiction and the PCAOB has determined that it is unable to inspect or investigate completely because of a position taken by an authority in the foreign jurisdiction, the SEC will identify us as a “covered issuer”, or SEC-identified issuer, shortly after we file with the SEC a report required under the Securities Exchange Act of 1934, or the Exchange Act (such as our annual report on Form 20-F), that includes an audit report issued by such accounting firm; and if we were to be identified as a SEC-identified issuer for two consecutive years, the SEC would prohibit our securities (including our shares or ADSs) from being traded on a national securities exchange or in the over-the-counter trading market in the United States.
In December 2021, the PCAOB made its determinations, or the 2021 determinations, pursuant to the HFCA Act that it was unable to inspect or investigate completely registered public accounting firms headquartered in mainland China or Hong Kong, including our former auditor, EY. After we filed our annual report on Form 20-F for the fiscal year ended December 31, 2021 that included an audit report issued by EY on April 26, 2022, the SEC conclusively identified us as an SEC-identified issuer on May 26, 2022. As such, we were required to satisfy additional disclosure requirement for SEC-identified issuers that are also foreign issuers and made such additional disclosure in our annual report on Form 20-F for the fiscal year ended December 31, 2022, filed with the SEC on April 26, 2023, or the 2022 annual report.
Following the Statement of Protocol signed between the PCAOB and the CSRC and the Ministry of Finance of the PRC in August 2022 and the on-site inspections and investigations conducted by the PCAOB staff in Hong Kong from September to November 2022, the PCAOB Board voted in December 2022 to vacate the previous 2021 determinations, and as a result, our former auditor, EY, was no longer a registered public accounting firm that the PCAOB was unable to inspect or investigate completely as of the date of the 2022 annual report and we were not identified as a SEC-identified issuer in 2023 after we filed the 2022 annual report. On November 30, 2023, the PCAOB announced that it had completed its inspections on registered public accounting firms headquartered in mainland China and Hong Kong for 2023 with the complete access required under the HFCA Act. As such, we were not identified as a SEC-identified issuer in 2024 either.
Effective on November 18, 2024, we appointed MaloneBailey as our independent registered public accounting firm for the year ended December 31, 2024 and on the effectiveness of the Company’s internal control over financial reporting as of December 31, 2024. MaloneBailey is an independent registered public accounting firm that is headquartered in the United States with offices in Beijing and Shenzhen. MaloneBailey is not among the PCAOB-registered public accounting firms headquartered in the PRC or Hong Kong that are subject to PCAOB’s determination on December 16, 2021 of having been unable to inspect or investigate completely.
However, the PCAOB may change its determinations under the HFCA Act at any point in the future. In particular, if the PCAOB finds its ability to completely inspect and investigate registered public accounting firms headquartered in mainland China or Hong Kong is obstructed by the PRC authorities in any way in the future, the PCAOB may act immediately to consider the need to issue new determinations consistent with the HFCA Act. We cannot assure you that the PCAOB will always have complete access to inspect and investigate our auditor, or that we will not be identified as a SEC-identified issuer again in the future.
If we are identified as a SEC-identified issuer again in the future, we cannot assure you that we will be able to change our auditor or take other remedial measures in a timely manner, and if we were to be identified as a SEC-identified issuer for two consecutive years, we would be delisted from the NYSE and our securities (including our shares and ADSs) will not be permitted for trading “over-the-counter” either. If our securities are prohibited from trading in the United States, there is no certainty that we will be able to list on a non-U.S. exchange or that a market for our shares will develop outside of the United States. Such a prohibition or any threat thereof would substantially impair your ability to sell or purchase our ADSs when you wish to do so, and the risk and uncertainty associated with delisting would have a negative impact on the price of our ADSs. Also, such a prohibition or any threat thereof would significantly affect our ability to raise capital on terms acceptable to us, or at all, which would have a material adverse impact on our business, financial condition, and prospects. Moreover, the implementation of the HFCA Act and other efforts to increase the U.S. regulatory access to audit information could cause investor uncertainty as to China-based issuers’ ability to maintain their listings on the U.S. national securities exchanges and the market price of the securities of China-based issuers, including us, could be adversely affected.
66
You may experience difficulties in effecting service of legal process, enforcing foreign judgments or bringing original actions in China, based on United States or other foreign laws, against us, our directors, executive officers or the expert named in this annual report and therefore you may not be able to enjoy the protection of such laws in an effective manner.
We conduct critical operations in China and a substantial portion of the Group’s assets are located in China. In addition, a majority of our directors and executive officers reside within China. As a result, it may not be possible to effect service of process within the United States or elsewhere outside China upon us, our directors and executive officers, including with respect to matters arising under U.S. federal securities laws or applicable state securities laws. Even if you obtain a judgment against us, our directors, executive officers or the expert named in this annual report in a U.S. court or other court outside China, you may not be able to enforce such judgment against us or them in China. China does not have treaties providing for the reciprocal recognition and enforcement of judgments of courts in the United States, the United Kingdom, Japan or most other western countries. Therefore, recognition and enforcement in China of judgments of a court in any of these jurisdictions may be difficult or impossible. In addition, you may not be able to bring original actions in China based on the U.S. or other foreign laws against us, our directors, executive officers or the expert named in this annual report either. As a result, shareholder claims that are common in the U.S., including class action securities law and fraud claims, are difficult or impossible to pursue as a matter of law and practicality in China. For example, in China, there are certain legal and other obstacles to obtaining information needed for shareholder investigations or litigation outside China or otherwise with respect to foreign entities. Although the local authorities in China may establish a regulatory cooperation mechanism with the securities regulatory authorities of another country or region to implement cross-border supervision and administration, such regulatory cooperation with the securities regulatory authorities in the Unities States have not been efficient in the absence of mutual and practical cooperation mechanism. According to Article 177 of the PRC Securities Law which became effective in March 2020, no overseas securities regulator is allowed to directly conduct investigation or evidence collection activities within the territory of the PRC. In addition, on February 24, 2023, the CSRC and several other Chinese authorities promulgated the Provisions on Strengthening Confidentiality and Archives Administration of Overseas Securities Offering and Listing by Domestic Companies, which provide that where an overseas securities regulator or a competent overseas authority requests to inspect, investigate or collect evidence from a PRC domestic company concerning overseas offering and listing, or to inspect, investigate, or collect evidence from the PRC domestic securities companies and securities service providers that undertake relevant businesses for such PRC domestic companies, such inspection, investigation and evidence collection shall be conducted under a cross-border regulatory cooperation mechanism, and the CSRC or other competent Chinese authorities will provide necessary assistance pursuant to bilateral and multilateral cooperation mechanisms. The PRC domestic company, securities companies and securities service providers shall first obtain approval from the CSRC or other competent Chinese authorities before cooperating with the inspection and investigation by the overseas securities regulator or competent overseas authority, or providing documents and materials requested in such inspection and investigation. Accordingly, without the consent of the competent PRC securities regulators and relevant authorities, no organization or individual may provide the documents and materials relating to securities business activities to overseas parties. As such, the inability for an overseas securities regulator to directly conduct investigation or evidence collection activities within China may further increase difficulties faced by investors in protecting your interests. If an investor is unable to bring a U.S. claim or collect on a U.S. judgment, the investor may have to rely on legal claims and remedies available in China or other overseas jurisdictions where a China-based issuer, such as our company, may maintain assets. The claims and remedies available in these jurisdictions are often significantly different from those available in the United States and difficult to pursue. Therefore, you may not be able to effectively enjoy the protection offered by the U.S. laws and regulations that intend to protect public investors.
Risks Relating to Our ADSs
We received a notice of non-compliance with continued listing standards from the NYSE for our ADSs. If we are unable to avoid the delisting of our ADSs from the NYSE, it could have a substantial effect on the trading price and liquidity of our ADSs.
On October 24, 2019, we received a notification letter, or the Notification Letter, from the NYSE indicating that we were not in compliance with Section 802.01A of the NYSE Listed Company Manual relating to the continued listing standards for stockholders, including (i) number of total stockholders of at least 400 or (ii) number of total stockholders of at least 1,200, if the average monthly volume is less than 100,000 (for the most recent 12 months). The Notification Letter also required us to provide a business plan that demonstrates how we expect to return to compliance with the relevant standards within a maximum period of 18 months from receipt of the Notification Letter. The Notification Letter did not affect our business operations and did not conflict with or cause an event of default under any of our material debt or other agreements.
67
The NYSE has accepted our business plan and deemed us to have regained compliance with the NYSE’s continued listing standards. However, there can be no assurance that we will be able to maintain compliance with the relevant requirements in the future. Failure to comply with the NYSE requirements could result in a decline in the price of our ADSs or a decline in investor confidence, which could directly impact our ability to efficiently raise capital. In addition, failure to adhere to NYSE requirements could result in trading suspension or delisting.
The trading price of our ADSs may be volatile, which could result in substantial losses to you.
The trading prices of our ADSs have fluctuated since we first listed our ADSs. Since our ADSs became listed on the NYSE on July 26, 2018, the trading prices of our ADSs ranged from US$0.92 to US$19.60 per ADS, and the last reported trading price on March 20, 2025 was US$3.94 per ADS. The prices for our ADSs may continue to fluctuate because of broad market and industry factors, like the performance and fluctuation in the market prices or the underperformance or deteriorating financial results of other listed companies based in China. The securities of some of these companies have experienced significant volatility since their initial public offerings, including, in some cases, substantial price declines in the trading prices of their securities. The trading performances of other Chinese companies’ securities after their offerings, including technology companies and transaction service platforms, may affect the attitudes of investors toward Chinese companies listed in the U.S., which consequently may impact the trading performance of our ADSs, regardless of the Group’s actual operating performance. In addition, any negative news or perceptions about inadequate corporate governance practices or fraudulent accounting, corporate structure or matters of other Chinese companies may also negatively affect the attitudes of investors towards Chinese companies in general, including the Group, regardless of whether the Group has conducted any inappropriate activities. Furthermore, securities markets may from time to time experience significant price and volume fluctuations that are not related to the Group’s operating performance, such as the large decline in share prices in the U.S., China and other jurisdictions in late 2008, early 2009, the second half of 2011, 2015 and 2021, which may have a material and adverse effect on the trading price of our ADSs.
In addition to the above factors, the price and trading volume of our ADSs may be highly volatile due to multiple factors, including the following:
| ● | regulatory developments affecting us or our industry; |
| ● | announcements of studies and reports relating to the quality of service offerings on Cango platform or those of our competitors; |
| ● | price of crypto assets such as bitcoin; |
| ● | changes in the economic performance or market valuations of other transaction service platforms; |
| ● | actual or anticipated fluctuations in the Group’s quarterly results of operations and changes or revisions of its expected results; |
| ● | changes in financial estimates by securities research analysts; |
| ● | announcements by the Group or our competitors of new product and service offerings, acquisitions, strategic relationships, joint ventures, capital raisings or capital commitments; |
| ● | additions to or departures of our senior management; |
| ● | fluctuations of exchange rates between the Renminbi and the U.S. dollar; |
| ● | release or expiry of lock-up or other transfer restrictions on our outstanding shares or ADSs; and |
| ● | sales or perceived potential sales of additional Class A ordinary shares or ADSs. |
68
If securities or industry analysts do not publish research or publish inaccurate or unfavorable research about our business, the market price for our ADSs and trading volume could decline.
The trading market for our ADSs will depend in part on the research and reports that securities or industry analysts publish about us or the Group’s business. If research analysts do not establish and maintain adequate research coverage or if one or more of the analysts who covers us downgrades our ADSs or publishes inaccurate or unfavorable research about the Group’s business, the market price for our ADSs would likely decline. If one or more of these analysts cease coverage of our company or fail to publish reports on us regularly, we could lose visibility in the financial markets, which, in turn, could cause the market price or trading volume for our ADSs to decline.
We may not pay additional cash dividends, so you may not receive any return on your investment unless you sell your Class A ordinary shares or ADSs for a price greater than that which you paid for them.
We have made several dividend payments to our shareholders. For example, on June 15, 2022, we paid a special cash dividend of US$0.5 per ordinary share (or US$1 per American depositary share) on our outstanding ordinary shares, in an aggregated amount of approximately US$136.6 million. Later on November 23, 2022, we paid another special cash dividend of US$0.5 per ordinary share (or US$1 per American depositary share) on our outstanding ordinary shares, in an aggregated amount of approximately US$134.8 million. See “Item 8. Financial Information—A. Consolidated Statements and Other Financial Information—Dividend Policy.” Nonetheless, we currently intend to retain most, if not all, of our available funds and any future earnings to fund the development and growth of the Group’s business. As a result, we may not pay any additional cash dividends. Therefore, you should not rely on an investment in our ADSs as a source for any future dividend income.
Our board of directors has complete discretion as to whether to distribute dividends. Even if our board of directors decides to declare and pay additional dividends, the timing, amount and form of future dividends, if any, will depend on, among other things, the Group’s future results of operations and cash flow, the Group’s capital requirements and surplus, the amount of distributions, if any, received by the Group from our subsidiaries, the Group’s financial condition, contractual restrictions and other factors deemed relevant by our board of directors. Accordingly, the return on your investment in our ADSs will likely depend entirely upon any future price appreciation of our ADSs. There is no guarantee that our ADSs will appreciate in value in the future or even maintain the price at which you purchased the ADSs. You may not realize a return on your investment in our ADSs and you may even lose your entire investment in our ADSs.
Substantial future sales or perceived potential sales of our ADSs in the public market could cause the price of our ADSs to decline.
Sales of our ADSs in the public market, or the perception that these sales could occur, could cause the market price of our ADSs to decline significantly. As of December 31, 2024, we had 134,586,659 Class A ordinary shares and 72,978,677 Class B ordinary shares outstanding. All ADSs representing our Class A ordinary shares are freely transferable by persons other than our “affiliates” without restriction or additional registration under the U.S. Securities Act of 1933, as amended, or the Securities Act. All of the other ordinary shares outstanding are available for sale, subject to volume and other restrictions as applicable under Rule 144 and Rule 701 under the Securities Act.
Certain major holders of our ordinary shares have the right to cause us to register under the Securities Act the sale of their shares. Registration of these shares under the Securities Act would result in ADSs representing these shares becoming freely tradable without restriction under the Securities Act immediately upon the effectiveness of the registration. Sales of these registered shares in the form of ADSs in the public market could cause the price of our ADSs to decline significantly.
69
You, as holders of ADSs, may have fewer rights than holders of our Class A ordinary shares and must act through the depositary to exercise those rights.
Holders of ADSs do not have the same rights of our shareholders and may only exercise the voting rights with respect to the underlying Class A ordinary shares in accordance with the provisions of the deposit agreement. Under our third amended and restated articles of association, the minimum notice period required to convene a general meeting is ten clear days. When a general meeting is convened, you may not receive sufficient notice of a shareholders’ meeting to permit you to withdraw your Class A ordinary shares to allow you to cast your vote with respect to any specific matter. In addition, the depositary and its agents may not be able to send voting instructions to you or carry out your voting instructions in a timely manner. We will make all reasonable efforts to cause the depositary to extend voting rights to you in a timely manner, but there can be no assurance that you will receive the voting materials in time to ensure that you can instruct the depositary to vote your ADSs. Furthermore, the depositary and its agents will not be responsible for any failure to carry out any instructions to vote, for the manner in which any vote is cast or for the effect of any such vote. As a result, you may not be able to exercise your right to vote and you may lack recourse if your ADSs are not voted as you requested. In addition, in your capacity as an ADS holder, you will not be able to call a shareholders’ meeting.
Your rights to pursue claims against the depositary as a holder of ADSs are limited by the terms of the deposit agreement and the deposit agreement may be amended or terminated without your consent.
Under the deposit agreement, any action or proceeding against or involving the depositary, arising out of or based upon the deposit agreement or the transactions contemplated thereby or by virtue of owning the ADSs may only be instituted in a state or federal court in New York, New York, and you, as a holder of our ADSs, will have irrevocably waived any objection which you may have to the laying of venue of any such proceeding, and irrevocably submitted to the exclusive jurisdiction of such courts in any such action or proceeding. Also, we may amend or terminate the deposit agreement without your consent. If you continue to hold your ADSs after an amendment to the deposit agreement, you agree to be bound by the deposit agreement as amended. See “Item 12. Description of Securities other than Equity Securities—D. American Depositary Shares” for more information.
Your right to participate in any future rights offerings may be limited, which may cause dilution to your holdings.
We may, from time to time, distribute rights to our shareholders, including rights to acquire our securities. However, we cannot make rights available to you in the U.S. unless we register both the distribution and sale of the rights and the securities to which the rights relate under the Securities Act or an exemption from the registration requirements is available. Under the deposit agreement, the depositary will not make rights available to you unless both the distribution and sale of the rights and the underlying securities to be distributed to ADS holders are either registered under the Securities Act or exempt from registration under the Securities Act. We are under no obligation to file a registration statement with respect to any such rights or securities or to endeavor to cause such a registration statement to be declared effective and we may not be able to establish a necessary exemption from registration under the Securities Act. Accordingly, you may be unable to participate in our rights offerings in the future and may experience dilution in your holdings.
You may not receive cash dividends or other distributions if the depositary determines it is illegal or impractical to make them available to you.
The depositary will pay cash dividends on the ADSs only to the extent that we decide to distribute dividends on our Class A ordinary shares or other deposited securities, and we may not pay any cash dividends. See “Item 8. Financial Information—A. Consolidated Statements and Other Financial Information—Dividend Policy.” To the extent that there is a distribution, the depositary of our ADSs has agreed to pay to you the cash dividends or other distributions it or the custodian receives on our Class A ordinary shares or other deposited securities after deducting its fees and expenses. You will receive these distributions in proportion to the number of Class A ordinary shares your ADSs represent. However, the depositary may, at its discretion, decide that it is illegal or impractical to make a distribution available to any holders of ADSs. For example, the depositary may determine that it is not practicable to distribute certain property through the mail, or that the value of certain distributions may be less than the cost of mailing them. In these cases, the depositary may decide not to distribute such property to you.
70
You may be subject to limitations on transfer of your ADSs.
Your ADSs are transferable on the books of the depositary. However, the depositary may close its transfer books at any time or from time to time when it deems expedient in connection with the performance of its duties. In addition, the depositary may refuse to deliver, transfer or register transfers of ADSs generally when our books or the books of the depositary are closed, or at any time if we or the depositary deems it advisable to do so because of any requirement of law or of any government or governmental body, or under any provision of the deposit agreement, or for any other reason.
Our third amended and restated memorandum and articles of association contain anti-takeover provisions that could discourage a third party from acquiring us, which could limit our shareholders’ opportunity to sell their shares, including ordinary shares represented by our ADSs, at a premium.
We have adopted the third amended and restated articles of association, which became effective immediately prior to the completion of our initial public offering, that contain provisions to limit the ability of others to acquire control of our company or cause us to engage in change-of-control transactions. These provisions could have the effect of depriving our shareholders of an opportunity to sell their shares at a premium over prevailing market prices by discouraging third parties from seeking to obtain control of our company in a tender offer or similar transaction. For example, our board of directors has the authority, without further action by our shareholders, to offer, allot, grant options over or otherwise dispose of unissued shares of the Company to such persons, at such times and for such consideration and upon such terms and conditions as the board of directors may in its absolute discretion determine but so that no shares shall be issued at a discount to par value. In addition, our third amended and restated memorandum and articles of association contain other provisions that could limit the ability of third parties to acquire control of our company or cause us to engage in a transaction resulting in a change of control, including a provision that entitles each Class B ordinary share to 20 votes in respect of all matters subject to a shareholders’ vote.
ADSs holders may not be entitled to a jury trial with respect to claims arising under the deposit agreement, which could result in less favorable outcomes to the plaintiff(s) in any such action.
The deposit agreement governing the ADSs representing our Class A ordinary shares provides that holders and beneficial owners of ADSs irrevocably waive the right to a trial by jury in any legal proceeding arising out of or relating to the deposit agreement or the ADSs, including claims under federal securities laws, against us or the depositary to the fullest extent permitted by applicable law. If this jury trial waiver provision is prohibited by applicable law, an action could nevertheless proceed under the terms of the deposit agreement with a jury trial. To our knowledge, the enforceability of a jury trial waiver under the federal securities laws has not been finally adjudicated by a federal court. However, we believe that a jury trial waiver provision is generally enforceable under the laws of the State of New York, which govern the deposit agreement, by a federal or state court in the City of New York, which has non-exclusive jurisdiction over matters arising under the deposit agreement. In determining whether to enforce a jury trial waiver provision, New York courts will consider whether the visibility of the jury trial waiver provision within the agreement is sufficiently prominent such that a party has knowingly waived any right to trial by jury. We believe that this is the case with respect to the deposit agreement and the ADSs. In addition, New York courts will not enforce a jury trial waiver provision in order to bar a viable setoff or counterclaim sounding in fraud or one which is based upon a creditor’s negligence in failing to liquidate collateral upon a guarantor’s demand, or in the case of an intentional tort claim, none of which we believe are applicable in the case of the deposit agreement or the ADSs. No condition, stipulation or provision of the deposit agreement or ADSs serves as a waiver by any holder or beneficial owner of ADSs or by us or the depositary of compliance with any provision of the federal securities laws. If you or any other holder or beneficial owner of ADSs brings a claim against us or the depositary in connection with matters arising under the deposit agreement or the ADSs, including claims under federal securities laws, you or such other holder or beneficial owner may not be entitled to a jury trial with respect to such claims, which may have the effect of limiting and discouraging lawsuits against us and/or the depositary. If a lawsuit is brought against us and/or the depositary under the deposit agreement, it may be heard only by a judge or justice of the applicable trial court, which would be conducted according to different civil procedures and may result in different outcomes than a trial by jury would have had, including results that could be less favorable to the plaintiff(s) in any such action, depending on, among other things, the nature of the claims, the judge or justice hearing such claims and the venue of the hearing.
71
Certain judgments obtained against us by our shareholders may not be enforceable.
We are an exempted company incorporated under the laws of the Cayman Islands. A substantial portion of our assets are located outside the United States. In addition, substantially all of our directors and executive officers and the experts named in this annual report reside outside the United States, and most of their assets are located outside the United States. As a result, it may be difficult or impossible for you to bring an action against us or against them in the United States in the event that you believe that your rights have been infringed under the United States federal securities laws or otherwise. Even if you are successful in bringing an action of this kind, the laws of the Cayman Islands, China or other relevant jurisdiction may render you unable to enforce a judgment against our assets or the assets of our directors and officers.
You may face difficulties in protecting your interests, and your ability to protect your rights through U.S. courts may be limited, because we are incorporated under Cayman Islands law.
We are an exempted company limited by shares incorporated under the laws of the Cayman Islands. Our corporate affairs are governed by our third amended and restated memorandum and articles of association, the Companies Act (As Revised) of the Cayman Islands and the common law of the Cayman Islands. The rights of shareholders to take action against the directors, actions by minority shareholders and the fiduciary duties of our directors to us under Cayman Islands law are to a large extent governed by the common law of the Cayman Islands. The common law of the Cayman Islands is derived in part from comparatively limited judicial precedent in the Cayman Islands as well as from the common law of England, the decisions of whose courts are of persuasive authority, but are not binding, on a court in the Cayman Islands. The rights of our shareholders and the fiduciary duties of our directors under Cayman Islands law are not as clearly established as than they would be under statutes or judicial precedent in some jurisdictions in the U.S. In particular, the Cayman Islands have a less developed body of securities laws than the U.S. Some U.S. states, such as Delaware, have more fully developed and judicially interpreted bodies of corporate law than the Cayman Islands. In addition, Cayman Islands companies may not have standing to initiate a shareholder derivative action in a federal court of the United States.
Shareholders of Cayman Islands exempted companies like us have no general rights under Cayman Islands law to inspect corporate records (other than the memorandum and articles of association and any special resolutions passed by such companies, and the register of mortgages and charges of such companies) or to obtain copies of lists of shareholders of these companies. Our directors have discretion under the third amended and restated memorandum and articles of association to determine whether or not, and under what conditions, our corporate records may be inspected by our shareholders, but are not obliged to make them available to our shareholders. This may make it more difficult for you to obtain the information needed to establish any facts necessary for a shareholder resolution or to solicit proxies from other shareholders in connection with a proxy contest.
As a result of all of the above, our public shareholders may have more difficulty in protecting their interests in the face of actions taken by management, members of the board of directors or controlling shareholders than they would as public shareholders of a company incorporated in the U.S.
We are a foreign private issuer within the meaning of the rules under the Exchange Act, and as such we are exempt from certain provisions applicable to U.S. domestic public companies.
Because we qualify as a foreign private issuer under the Exchange Act, we are exempt from certain provisions of the securities rules and regulations in the U.S. that are applicable to U.S. domestic issuers, including: (i) the rules under the Exchange Act requiring the filing with the SEC of quarterly reports on Form 10-Q, quarterly certifications by the principal executive and financial officers, or current reports on Form 8-K; (ii) the sections of the Exchange Act regulating the solicitation of proxies, consents, or authorizations in respect of a security registered under the Exchange Act; (iii) the sections of the Exchange Act requiring insiders to file public reports of their stock ownership and trading activities and liability for insiders who profit from trades made in a short period of time; and (iv) the selective disclosure rules by issuers of material nonpublic information under Regulation FD.
We are required to file an annual report on Form 20-F within four months of the end of each fiscal year. In addition, we intend to publish the Group’s results on a quarterly basis as press releases, distributed pursuant to the rules and regulations of the NYSE. Press releases relating to financial results and material events will also be furnished to the SEC on Form 6-K. However, the information we are required to file with or furnish to the SEC will be less extensive and less timely compared to that required to be filed with the SEC by U.S. domestic issuers. For example, U.S. domestic issuers are required to file annual reports within 60 to 90 days from the end of each fiscal year. As a result, you may not be afforded the same protections or information that would be made available to you were you investing in a U.S. domestic issuer.
72
We have incurred and expect to continue to incur significant costs as a public company, which could lower our profits or make it more difficult to run our business.
As a public company, we have incurred and expect to continue to incur significant legal, accounting and other expenses that we did not incur as a private company to ensure that we comply with the various requirements on corporate governance practices imposed by the Sarbanes-Oxley Act of 2002, as well as rules subsequently implemented by the SEC and NYSE.
We have adopted policies regarding internal controls and disclosure controls and procedures. We have also incurred additional costs associated with our public company reporting requirements. For example, in March 2024, the SEC adopted final rules on climate-related disclosure, which requires issuers to make a significant amount of climate-related disclosure, including, among others, material Scope 1 and Scope 2 greenhouse gas, or GHG, emissions, climate-related financial metrics, climate-related strategy, governance, targets and goals. The final rules also include phased-in attestation requirements for GHG disclosure. In April 2024, the SEC decided to stay the final rules pending the completion of judicial review of the consolidated petitions in the U.S. Court of Appeals for the Eighth Circuit. As a result, we are currently not subject to the requirement of the final rules. However, if the final rules are enacted in their current form, we expect that such rules and regulations will cause us to incur elevated legal and financial compliance costs, devote substantial management effort to ensure compliance and make some corporate activities more time-consuming and costly. We are currently evaluating and monitoring developments with respect to these rules and regulations, and we cannot predict or estimate with any degree of certainty the amount of additional costs we may incur or the timing of such costs.
In the past, shareholders of a public company often brought securities class action suits against companies following periods of instability in the market price of those companies’ securities. If we were involved in a class action suit, it could divert a significant amount of our management’s attention and other resources from our business and operations, which could harm our results of operations and require us to incur significant expenses to defend the suit. Any such class action suit, whether or not successful, could harm our reputation and restrict our ability to raise capital in the future. In addition, if a claim is successfully made against us, we may be required to pay significant damages, which could have a material adverse effect on our financial condition and results of operations.
If we are classified as a passive foreign investment company, or a PFIC, for United States federal income tax purposes, U.S. investors who own ADSs or Class A ordinary shares may suffer adverse U.S. tax consequences.
In general, we will be a PFIC for any taxable year in which:
| ● | at least 75% of our gross income is passive income, or |
| ● | at least 50% of the value (generally determined based on a quarterly average) of our assets is attributable to assets that produce or are held for the production of passive income. |
There are uncertainties in the application of the PFIC rules to a company with our particular business operations. However, based on the composition and classification of our income and assets, we believe that there is a significant risk that we were a PFIC for 2024. In addition, we may be classified as a PFIC in the current and future taxable years. The determination of whether we are a PFIC is made annually. Accordingly, it is possible that our PFIC status may change due to changes in our asset or income composition. In particular, our PFIC status may change due to the expansion of our operations into the crypto mining business. However, the treatment of the income and assets associated with the crypto mining business is not entirely clear, and therefore there can be no assurance that we will not be treated as a PFIC in 2025 and future taxable years.
In addition, the calculation of the value of our assets will be based, in part, on the quarterly market value of our ADSs, which is subject to change. Therefore, fluctuations in the market value of our ADSs can affect our PFIC status.
There is also uncertainty as to the treatment of our corporate structure and ownership of our consolidated VIEs for United States federal income tax purposes. For United States federal income tax purposes, we consider ourselves to own the equity of our consolidated VIEs. If it is determined, contrary to our view, that we do not own the equity of our consolidated VIEs for United States federal income tax purposes (for instance, because the relevant PRC authorities do not respect these arrangements), we are more likely to be treated as a PFIC.
73
If we are a PFIC for any taxable year during which you hold our ADSs or Class A ordinary shares, our PFIC status could result in adverse United States federal income tax consequences to you if you are a United States Holder, as defined under “Item 10. Additional Information—E. Taxation—Certain United States Federal Income Tax Considerations.” For example, if we are or become a PFIC, you may become subject to increased tax liabilities under United States federal income tax laws and regulations, and will become subject to burdensome reporting requirements. See “Item 10. Additional Information—E. Taxation—Certain United States Federal Income Tax Considerations—Passive Foreign Investment Company.” There can be no assurance that we will not be a PFIC for the current or any future taxable year.
As a company incorporated in the Cayman Islands, we are permitted to adopt certain home country practices in relation to corporate governance matters that differ significantly from the NYSE corporate governance listing standards. These practices may afford less protection to shareholders than they would enjoy if we complied fully with the NYSE corporate governance listing standards.
We are a company incorporated in the Cayman Islands, and our ADSs are listed on the NYSE. The NYSE market rules permit a foreign private issuer like us to follow the corporate governance practices of its home country. Certain corporate governance practices in the Cayman Islands, which is our home country, may differ significantly from the NYSE corporate governance listing standards.
For instance, we are not required to: (i) have a majority of the board be independent; (ii) have a compensation committee or a nominating and corporate governance committee consisting entirely of independent directors; (iii) obtain shareholders’ approval for issuance of securities in certain situations; or (iv) have regularly scheduled executive sessions with only independent directors each year. Furthermore, we are not required by the NYSE to hold annual shareholders meetings.
We intend to rely on the four exemptions described above. As a result, you may not be provided with the benefits of certain corporate governance requirements of the NYSE.
ITEM 4.INFORMATION ON THE COMPANY
A. | History and Development of the Company |
The Group began operations in August 2010 through Shanghai Cango, which was founded under the laws of the PRC by a group of pioneers who built the first automotive finance business in China, SAIC-GMAC Automotive Finance Co., Ltd. The Group initially focused on providing automotive financing solutions to car buyers by connecting them to dealers and financial institutions through Cango platform. The Group has established partnerships with several financial institutions over time, including WeBank, MYbank, Bank of Shanghai, Jiangnan Rural Commercial Bank and ICBC. Led by an experienced and visionary management team, the Group has extended services beyond the facilitation of automotive financing transactions and identified additional ways to strengthen Cango platform and serve the customers, such as by starting to provide automobile trading solutions in 2015 and after-market services facilitation in 2017. In 2022, the Group made a business transition to focus on automobile trading solutions and after-market services facilitation while scaling down its automotive financing facilitation services. In November 2024, the Group has diversified its business operations and expanded its operation into crypto mining business by acquiring crypto mining assets located outside of China.
In October 2017, we incorporated Cango Inc. under the laws of the Cayman Islands, which has become our ultimate holding company, and subsequently, we established a wholly-owned subsidiary in Hong Kong, Cango Group Limited, to be our intermediate holding company. In January 2018, we established Can Gu Long as our wholly foreign owned subsidiary in China. Can Gu Long entered into a series of contractual arrangements with Shanghai Cango and its shareholders in 2018 and entered into a series of contractual arrangements with Shanghai Yungu and its shareholders in 2022, which allows us to receive substantially all the economic benefits of the consolidated VIEs. As a result, we are the primary beneficiary of the consolidated VIEs for accounting purposes and hence consolidate its financial results under U.S. GAAP. The acquisition of Shanghai Chejia was completed at the end of September 2018. In 2019, Shanghai Cango acquired Shanghai Quanpin Automobile Sales Co., Ltd., which wholly owns Fushun Insurance Brokerage Co., Ltd. The purpose was to obtain the insurance brokerage license to enhance after-market services facilitation business.
The Group completed three rounds of equity financing prior to the completion of our initial public offering. The first round of equity financing was completed in July 2017, including Primavera and another investor. The second round of equity financing was completed in March 2018, and investors included, among others, Tencent, Taikang Life Insurance and Didi Chuxing. The third round of equity financing was completed with Didi Chuxing and another investor in June 2018. Our ADSs, each representing two of our Class A ordinary shares, have been listed on the New York Stock Exchange since July 26, 2018 under the symbol “CANG.”
74
B.Business Overview
Overview
Who We Are
The Group primarily operates a leading crypto mining business. Headquartered in Shanghai, China, the Group has deployed its mining operation across strategic locations including North America, Africa and Asia. The Group expanded into the crypto assets market in November 2024, driven by the development in blockchain technology, increasing prevalence of crypto assets and its endeavor to diversify its business. Meanwhile, the Group has continued to operate the automotive transaction service in China since 2010, aiming to make car purchases simple and enjoyable.
Our Vision and Roadmap to Our Vision
Our vision is to make automotive transactions simpler, easier and more pleasant. The Group’s industry knowledge, further empowered by technology and data insights, creates opportunities to provide automobile trading solutions. By participating on the Cango platform, business partners are able to improve their operating efficiency and capture additional business opportunities. The Group’s after-market service facilitation and other service offerings also can be attached to the automobile trading process, providing a one-stop platform for all key participants, simple and enjoyable car purchasing experience for car buyers.
The Group has strategically diversified its business to capitalize on the technological developments and digital finance trend. In November 2024, the Group expanded its operation into overseas crypto assets to leverage cutting-edge technology to drive innovation, broaden its revenue streams and enhance shareholder value.
Our Business
The Group has been in the automotive industry since 2010. In recent years, it has diversified its business operations and expanded its operation into overseas crypto assets. Currently, the Group’s business comprises of automotive business and crypto mining business.
Automotive Business
Currently, the Group mainly provides pre-sale automobile trading solutions and post-sale after-market services facilitation, covering key components of the automotive transaction value chain.
Automobile Trading Solutions
The Group provides car sourcing and transaction facilitation services. Such services were accessible primarily through Cango U-car app, launched in January 2023, which provides used car transaction services, and AutoCango.com, launched in March 2024, which provides Chinese used car information to overseas dealers.
The Group primarily provides dealers with streamlined used car transaction services, consisting of car sourcing and transaction facilitation services. For the Group’s car sourcing services, its self-owned cars primarily include cars disposed by individual car buyers who have used the Group’s automotive financing solutions in the past, including cars collected as part of the delinquency asset management process, as well as cars used as collaterals and later collected and disposed by financial institutions. Leveraging the Group’s wide customer base, the Cango U-car app allows dealers to choose from a large collection of used cars in various types and buying dealers can make bids in online auctions. In addition to car sourcing services, the Group also offers transaction facilitation services, which connect dealers looking for cars with dealers wishing to supply cars. Dealers wishing to supply cars can make sales posts on Cango U-car app. The Group’s customer service team will match the buyers and sellers who meet the requirements, assist them in communicating the details and completing the transaction. The Group will arrange delivery of the cars at the option of dealers if a transaction is entered. Through such services, the Group aims to provide dealers with convenient and efficient transaction experience and improve user engagement on Cango platform.
75
Beginning from the second quarter of 2023, the Group has limited the size of its car sourcing services to better manage inventory risks and related operational risks. Please see “Item 3—Key Information—Risks Relating to Our Automotive Business—Failure to sell cars owned by the Group or facilitate the sale of cars owned by dealers may have a material and adverse effect on the Group’s business, financial condition and results of operations.”
After-market Services Facilitation
The Group facilitates the sale of insurance policies and other after-market services for car buyers. The Group continues to explore opportunities to facilitate other after-market services on Cango platform, including additional types of insurance, extended warranties and car customization services.
Automotive Financing Facilitation Services
The Group provided automotive financing facilitation services primarily by connecting financial institutions and car buyers, leveraging its vast dealer network. Funding for such financing solutions was provided by either third-party financial institutions or Shanghai Chejia, which is the Group’s consolidated affiliate. The Group made a business transition in 2022 to scale down its business. Currently, the Group ceases entering into new contracts for its automotive financing facilitation services.
Crypto Mining Business
In light of the development in blockchain technology and increasing prevalence of crypto assets, we decided to expand our operation into the overseas crypto assets market. We commenced our crypto mining operation in November 2024. We are rewarded with bitcoins from mining pools in exchange for the hash calculation provided by us to the mining pool operators. These bitcoin rewards are subject to “halving,” whereby the bitcoin award per block is reduced by half in order to control the supply of bitcoins on the market. Please see “Item 3.—Key Information—Risk Factors—Risks Relating to Our Crypto Mining Business—Bitcoin is subject to halving, and as such the reward for successfully solving a block will halve several times in the future and its value may not adjust to compensate us for the reduction in the rewards we receive from our mining efforts, which could cause us to cease our mining operations altogether and investors could suffer a complete loss of their investment.”
We conduct our mining operation through engaging Bitmain to offer us hosting, operation and maintenance services for our mining machines. Once we retrieve those bitcoins from collaterals, or start holding bitcoins, we may sell the bitcoins withdrawn for fiat currency from time to time depending on market conditions and cash flow needs.
Our mining machines are hosted in data centers in several countries outside China, with the plurality located in the North America. Our mining machines are also hosted in data centers located in other jurisdictions, including Africa and other countries in Asia.
As of December 31, 2024, our deployed hash rate was 32EH. We mined a total of 934 bitcoins with a total value of US$86 million in the fourth quarter of 2024. In December 2024, the bitcoins mined per day was 18.4 and our average operating hashrate was 30.4EH.
Revenue Model
Currently, the Group generates revenue from bitcoin earned from mining activities. We are rewarded with bitcoins from mining pools in exchange for the hash calculation provided by us to the mining pool operators. The profitability depends on factors such as the price of bitcoin in the market, the cost of electricity for running the mining equipment, the efficiency of the mining hardware, and the difficulty level of the puzzles. As the price of bitcoin fluctuates, the potential profit for us changes accordingly. Moreover, with the increasing difficulty of mining and the halving of bitcoin rewards at regular intervals, we may need to constantly upgrade our equipment and optimize our operations to maintain profitability.
76
The Group also receives sales revenue and fee income for its automobile trading solutions. The Company provides after-market services to car buyers which mainly include three types of separate contracts, (i) insurance facilitation service, (ii) car recovery and disposal services, and (iii) collateral release intermediation service fee. For insurance facilitation service, it mainly includes two types of contracts: one is facilitating personal accident insurance and automobile insurance, and the other is offering anti-theft package services. For car recovery and disposal services income, it mainly refers to delinquent asset management income for car recovery and disposal services. For collateral release intermediation service fee, it mainly refers to intermediation service income generated from business partners by introducing the business partners to the car buyers, who may contract with and purchase collateral release service from the business partners.
Automotive Business
Solutions and Service Offerings
Automobile Trading Solutions
With its automobile trading solutions, the Group is able to provide car sourcing and transaction facilitation services. Such services are accessible primarily through Cango U-car app and AutoCango.com, which enable dealers to search and view car models for used cars. The automobile trading solutions are powered by the Group’s technology platform, aiming to maximize efficiencies. As a comprehensive tool kit to address dealers’ pain points, Cango U-car app and AutoCango.com allow dealers to conveniently find suitable cars, serve existing car buyers and engage potential car buyers.
The Group offers both car sourcing and transaction facilitation services for used car transactions. For the car sourcing services, the Group’s self-owned cars are primarily from cars disposed by individual car buyers who have used the Group’s automotive financing solutions in the past, including cars collected as part of the delinquency asset management process, as well as cars used as collaterals and later collected and disposed by financial institutions. In addition, when individual car buyers plan to purchase new cars and need to dispose used cars, the Group may offer to buy the used cars from them. When purchasing the Group’s self-owned used cars on Cango U-car app, the dealers are required to pay a deposit first and pay the purchase prices in full before specific deadlines for the cars to be picked up or delivered.
The Group also offers transaction facilitation services on Cango U-car app, which connects dealers looking for cars with dealers wishing to supply cars. Dealers wishing to supply cars can make sales posts on Cango U-car app. After screening, such posts can be viewed by buyers and interested buyers can make bids. The Group’s customer service team will match the buyers and sellers who meet the requirements, assist them in communicating the details and completing the transaction. The Group charges service fees for the matching services.
Beginning from the second quarter of 2023, the Group has limited the size of its car sourcing services to better manage inventory risks and related operational risks. Please see “Item 3—Key Information—Risks Relating to Our Automotive Business—Failure to sell cars owned by the Group or facilitate the sale of cars owned by dealers may have a material and adverse effect on the Group’s business, financial condition and results of operations.” For the year ended December 31, 2024, the automobile trading business generated minimal revenue compared with the years before.
After-market Services Facilitation
Cango platform also facilitates after-market services to car buyers, which is primarily comprised of (i) insurance facilitation service, (ii) car recovery and disposal services, and (iii) collateral release intermediation service fee. For insurance facilitation service, it mainly includes two types of contracts: one is facilitating personal accident insurance and automobile insurance, and the other is offering anti-theft package services. For car recovery and disposal services income, it mainly refers to delinquent asset management income for car recovery and disposal services. For collateral release intermediation service fee, it mainly refers to intermediation service income generated from business partners by introducing the business partners to the car buyers, who may contract with and purchase collateral release service from the business partners. We believe the Group is able to understand the needs of car buyers and deliver competitively priced products that resonate with car buyers.
77
Relationships with Platform Participants
Dealers
Automotive financing was originally the Group’s entry point to automotive transaction value chain. An extensive dealer network is the foundation of Cango platform. Cango platform allows dealers to conveniently source cars, serve existing car buyers, engage potential car buyers and access to value-added services.
The Group manages the dealer network through a dedicated in-house sales team of 13 employees as of December 31, 2024. Responsibilities of the sales team include sourcing and preliminary review of new dealers, management of relationships with registered dealers and on-the-ground customer support. The sales team also utilizes a sales management system to engage new dealers and monitor existing dealers. The system maintains a comprehensive list of dealers across China.
Financial Institutions
While the Group made a business transition in 2022 to scale down its automotive financing facilitation services and currently ceases entering into new contracts for such automotive financing facilitation services, financial institutions are still important business partners to Cango platform. Third-party financial institutions fund a major portion of financing transactions that the Group facilitated to car buyers, and the Group also facilitated financing leases funded by Shanghai Chejia. The Group collaborated with third-party financial institutions in facilitating financing transactions and received service fees from financial institutions for facilitating automotive financing transactions to car buyers.
The table below sets forth a breakdown of the total outstanding principal of financing transactions funded by third-party financial institutions and Shanghai Chejia, both in absolute amount and as a percentage of the total outstanding amount facilitated, as of the date presented:
As of December 31, | ||||||||||||||
2022 | 2023 | 2024 | ||||||||||||
| RMB |
| % |
| RMB |
| % |
| RMB |
| US$ |
| % | |
(in thousands, except for percentages) | ||||||||||||||
Outstanding principal of financing transactions funded by third-party financial institutions: |
| 24,752,810 |
| 96.8 |
| 9,634,444 |
| 96.6 |
| 3,790,130 |
| 519,246 |
| 97.4 |
Outstanding principal of financing transactions funded by Shanghai Chejia |
| 828,444 |
| 3.2 |
| 337,115 |
| 3.4 |
| 100,593 |
| 13,781 |
| 2.6 |
Total |
| 25,581,254 |
| 100.0 |
| 9,971,559 |
| 100.0 |
| 3,890,723 |
| 533,027 |
| 100 |
Terms of Cooperation with Financial Institutions
| ● | Pursuant to the agreements with MYbank, the Group collaborates with MYbank to facilitate financing transactions funded by a major commercial bank for car buyers. The Group receives service fees for customer referral, customer consultation, customer repayment reminder, assistance in loan collection and other services, as well as vehicle value assessment from MYbank based on a percentage of the outstanding balance of relevant financing transactions. While MYbank offers such major commercial bank risk assurance up to a certain percentage of the total principal amount of financing transactions facilitated under such arrangement, the Group, in turn, is obligated to compensate MYbank for its payouts in connection with such obligation. After making such payment, security interest in the relevant collateral is also transferred to the Group. Although the agreement with MYbank expired in June 2023, MYbank continues to perform relevant obligations for the outstanding loan balances. |
| ● | Pursuant to the agreement with Bank of Shanghai, the Group receives service fees for industry information services, auto finance business services, management services for personal consumption loans, and other services. The Group is obligated to repay the overdue loans upon certain specified events of default by car buyers. After making such payment, security interest in the relevant collateral is also transferred to the Group. The term of the agreement with Bank of Shanghai expired on December 31, 2022 and has been automatically renewed for three years. The agreement may be terminated for cause, such as breach of contract or liquidation or dissolution. The agreement with Bank of Shanghai may also be terminated without cause by 90 days’ written notice. |
78
| ● | Pursuant to the agreements with WeBank, the Group facilitates financing transactions with funding provided by WeBank. WeBank pays the Group service fees for credit origination, credit assessment and credit servicing based on a percentage of the outstanding balance of relevant financing transactions. In addition, for certain arrangements, the Group is obligated to purchase the relevant financing receivables from financial institutions upon certain specified events of default by car buyers up to a certain percentage of the total outstanding amount of financing transactions facilitated under such arrangements. After purchasing such financing receivables, security interest in the relevant collateral is also transferred to the Group. Although the agreement with WeBank expired in April 2023, WeBank continues to perform relevant obligations for the outstanding loan balances. |
Financing Leases
Shanghai Chejia funds financing leases with its own capital as well as debt financing provided by Bank of Shanghai and several other institutions. The financing leases are recorded on Shanghai Chejia’s balance sheet as financing lease receivables. As of December 31, 2023 and 2024, the outstanding principal of financing leases funded by Shanghai Chejia was RMB337.1 million and RMB100.6 million (US$13.8 million), respectively.
Car Buyers
Cango platform mainly facilitates after-market services such as insurance products to car buyers. The Group remains in contact with many car buyers even after their automotive loans or financing leases are repaid. The Group places phone calls or provides notifications to car buyers regarding additional value-added services or after-market services through its mobile application. If car buyers are interested in purchasing a new car, disposing a used car or after-market services such as insurance products, the Group will further communicate with them in offering such services.
Other Platform Partners
The Group is able to provide access to a large number of car buyers for insurance brokers and companies, making Cango a natural and highly efficient partner for them to promote their insurance products. The insurance products currently offered through Cango platform are related to accident insurances, automotive insurances and other automotive related insurance services.
Delinquent Asset Management
The Group currently ceases entering into new contracts for its automotive financing facilitation services, but the Group still conducts delinquent asset management for the outstanding loan balances. The delinquent asset management process, which consists of six distinct stages, is designed to recover value in a cost-effective way.
| (1) | Automated reminders. During the first five days after a delinquency occurs, the Group sends automated text messages and makes automated phone calls as reminders. |
| (2) | Live phone calls. If the delinquency continues for more than five days, members of the Group’s delinquent asset management team make phone calls to urge the borrower to make the overdue payments, understand the reasons for the delinquency and inform the borrower of the legal consequences of the delinquency. |
| (3) | In-person visits. If the delinquency continues for more than 15 days, the Group may conduct in-person visits when it determines such measures are warranted. We view the visits as opportunities to collect repayments as well as to investigate the status of the collateral. |
| (4) | Recovery. If a car buyer is unable to make repayments, the Group may negotiate with the car buyer and settle the outstanding amount by recovering the car collateral. For the financing transactions funded by financial institutions, the Group obtains their authorizations before recovering the car collateral. |
| (5) | Disposal. After cars are recovered, the Group stores them in warehouses leased by the Group. The Group conducts on-site visits to ensure these warehouses are suitable for automotive storage and are properly guarded to prevent theft. The Group will then sell the cars. |
79
| (6) | Legal actions. If the Group is unable to recover collateral from a delinquent borrower, it may commence a lawsuit against the borrower. The Group has access to a nationwide network of external counsel who can represent it on such lawsuits at a reasonable cost. The Group views the court judgment as another way to motivate the car buyer to make repayments as well as affirmations of creditor’s legal rights under the relevant credit documents. |
Crypto Mining Business
Starting in 2022, Cango systematically restructured and re-evaluated our business model to identify new strategic development directions. With the global surge in computing power construction driven by advancements in artificial intelligence technology, we gradually solidified our transformation strategy into “energy + computing power.”
During this transition, we recognized the effective role of BTC/crypto mining in grid rebalancing and absorbing excess electricity generation. By acquiring the crypto mining machines from Bitmain, we achieved an industry-leading scale of computing power. This allowed us to quickly establish our position in the industry and lay the groundwork for expanding along the digital economy value chain.
Crypto Mining Operation
We commenced our crypto mining operation in November 2024. On November 6, 2024, we entered into agreements to purchase on-rack crypto mining machines with an aggregate hashrate of 50EH. The agreements detail two acquisitions of mining machines from different sellers, with hashrates of 32EH and 18EH, respectively. We completed the acquisition of crypto mining machines with an aggregate hashrate of 32EH for a total purchase price of US$256 million in cash in the same month. As a result, we became the owner of the mining machines and are entitled to all of their computing power and the bitcoins mined. The acquisition of crypto mining machines with an aggregate hashrate of 18EH will be paid through issuance of our shares and is expected to be completed in 2025.
We are rewarded with bitcoins from mining pools in exchange for the hash calculation provided by us to the mining pool operators. These bitcoin rewards are subject to “halving,” whereby the bitcoin award per block is reduced by half in order to control the supply of bitcoins on the market. Please see “Item 3.—Key Information—Risk Factors—Risks Relating to Our Crypto Mining Business—Bitcoin is subject to halving, and as such the reward for successfully solving a block will halve several times in the future and its value may not adjust to compensate us for the reduction in the rewards we receive from our mining efforts, which could cause us to cease our mining operations altogether and investors could suffer a complete loss of their investment.”
We conduct our mining operation through engaging Bitmain to offer us hosting, operation and maintenance services for our mining machines. Once we retrieve those bitcoins from collaterals, or start holding bitcoins, we may sell the bitcoins withdrawn for fiat currency from time to time depending on market conditions and cash flow needs. We entered into service framework agreement with Bitmain on November 6, 2024 for a term of 1.5 years since the mining machines was powered on. We agree to pay Bitmain hosting service fees based on power consumption or online average hashrate, depending whether the data centers which host our mining machines have sub-meter conditions, as well as on effective unit price per kWH pursuant to the agreement. We also agree to pay Bitmain operational and maintenance services fees based on power consumption and operation and maintenance unit price set forth in the agreement. The service framework agreement can be terminated by either party by giving a 30-day prior written notice to the other party and upon satisfying certain conditions. It can also be terminated under circumstances such as bankruptcy, insolvency, and assignment of assets of creditors, among others.
Our mining machines are hosted in data centers in several countries outside China, with the plurality located in North America. Our mining machines are also hosted in data centers located in other jurisdictions, including Africa and other countries in Asia. As of December 31, 2024, our deployed hash rate was 32EH. We mined a total of 934 bitcoins with a total value of US$86 million in the fourth quarter of 2024. In December 2024, the bitcoins mined per day was 18.4 and our average operating hashrate was 30.4EH.
80
Funding of Our Crypto Mining Operation
To better fund our mining operation, we entered into a master loan agreement on November 11, 2024 with Antalpha Digital Pte. Ltd, or Antalpha, pursuant to which we may request Antalpha to provide a loan in digital currency, fiat currency or other property agreed between the parties. The amount we are able to draw from the credit line is determined by the monetary value of the cryptocurrency collateral the Company posted at the lender-designated wallets. Based on the agreement, there is no specific limit in the amount the Company is able to borrow within the first twelve months since the inception of the agreement. Subsequently, the amount the Company could draw from the credit line is limited at 60% of the market value of the collateralized cryptocurrency. There is no expiration date indicated in such agreement. In addition, the amount drawn typically does not have maturity as long as sufficient collateralization has been maintained. As of December 31, 2024, all of our bitcoins with a gross carrying amount of RMB619.3 million (US$84.8 million) was posted as collateral.
Antalpha can, in its sole discretion, either accept or decline the loan request. If accepting the loan request, the terms of the loan (such as its interest rate, collateral request and other terms) will be included in a loan confirmation letter which should be signed by both parties. Antalpha may give us written notice to specify the date on which a loan shall be repaid, provided the notice should be at least 30 days prior to the repayment date. The master loan agreement can be terminated (i) by either party by giving a 30-day prior written notice to the other party, (ii) upon event of default, but Antalpha shall have the right in its sole discretion to suspend the termination of a loan, or (iii) when Antalpha, in good faith, believes that all digital currencies become a security or similar financial instrument regulated by government authority or subject to future regulation materially impacting the master loan agreement, a loan or its business.
Technology System
The Group’s technology system, which supports all key operations of Cango platform, is designed to optimize for scalability and flexibility. The system handles the massive volume of data quickly. In the meantime, it is flexible enough to capitalize on changing user preferences, market trends and technological advances. Such technology infrastructure is based on cloud computing distributed platform, which is scalable with strong data processing power. Built on modular architecture, the system can easily expand to enable new business functions, connect new platform participants, and interact with these new participants. Such technology system also allows the Group to achieve high operational efficiency.
Technology is embedded into the business lines’ operational processes. For example, the Group launched its car trading transaction platform as a comprehensive tool kit to address dealers’ pain points. Such car trading transaction platform allows dealers to conveniently source cars from Cango platform, serve existing car buyers and engage potential car buyers. Specifically, the Group developed Cango U-car app, a mobile application which provides dealers with a one-stop, comprehensive and streamlined automobile transaction services.
The in-house research and development department comprised 15 employees as of December 31, 2024, including core team members with extensive experience with leading internet and technology companies in China. These specialists focus on different areas including mobile application development, IT product development, new business incubation and others.
Competition
The automotive transaction industry in China is large yet competitive. The Group competes against automotive transaction platforms that connect various players across the automotive transaction value chain in automotive and automotive-related transaction facilitation. The Group may also in the future face competition from new entrants that will increase the level of competition. We anticipate that more established companies, including technology companies that possess large, existing user bases, substantial financial resources, sophisticated technological capabilities and established distribution channels may also enter the market in the future.
81
The crypto assets industry is a highly competitive and rapidly changing industry. Miners can range from individual hobbyists to large-scale professional operations with dedicated data centers and may collaborate by joining mining pools. We compete or may in the future compete with other companies that focus all or a portion of their activities on owning or operating crypto assets exchanges, developing programming for the blockchain, and mining activities. Currently, the information concerning the activities of these enterprises is not comprehensive as some participants in this sector do not publish information publicly or the information may be unreliable.
Intellectual Property
We regard the Group’s trademarks, domain names, copyrights, know-how, proprietary technologies and similar intellectual property as critical to our success, and the Group relies on trademark and trade secret law and confidentiality, invention assignment and non-compete agreements with the Group’s employees and others to protect its proprietary rights. The Group has registered 19 trademarks in the PRC, including “CANGO Management 灿谷管理.” The Group is the registered holder of 39 domain names in the PRC, such as cangoonline.com. The Group has 93 registered software copyrights and two patents relating to its mobile applications.
Insurance
The Group provides social insurance including pension insurance, unemployment insurance, work-related injury insurance and medical insurance for employees. The Group also purchased additional commercial health insurance to increase insurance coverage of employees. The Group does not maintain business interruption insurance or general third-party liability insurance, nor does it maintain product liability insurance or key-man insurance. We consider such insurance coverage to be sufficient for the Group’s business operations in China.
PRC Licenses, Permissions and Approvals
The Group has obtained all requisite permissions and approvals that are material to the Group’s operations in China as of the date hereof, including (i) the VATS license held by Shanghai Yungu to conduct the internet content provider (ICP) services and online data and transaction processing services, (ii) the VATS license held by Shanghai Yungu to conduct the service provider (SP) services, (iii) the filing with Shanghai Administration for Market Regulation by Shanghai Yungu to conduct used car transaction services, (iv) the filing with Shanghai Municipal Commission of Commerce by Shanghai Yungu to conduct auction business, (v) the governmental approval for and the license held by Cango Financing to conduct financing guarantee service, and (vi) the license held by Fushun Insurance Brokerage Co., Ltd. to conduct insurance brokerage service.
In connection with our previous issuance of securities to foreign investors, under current PRC laws, regulations and regulatory rules, as of the date of this annual report, we, our subsidiaries, the consolidated VIEs and consolidated affiliates, (i) have not received any requirement from competent PRC governmental authorities to obtain permissions from the CSRC, (ii) have not received any requirement from competent PRC governmental authorities to go through cybersecurity review by the CAC, and (iii) have not received or were denied such requisite permissions by any PRC authority. However, the PRC government has promulgated new laws, regulations or relevant drafts and indicated an intent to exert more oversight and control over offerings that are conducted overseas and/or foreign investment in China-based issuers. For more detailed information, see “—Regulations in the PRC—M&A Rules and Overseas Listings” and “—Regulations in the PRC—Regulation Related to Cybersecurity, Internet Information Security and Privacy Protection” below. According to these new laws and regulations and the draft laws and regulations if enacted in their current forms, in connection with our future offshore offering activities, we may be required to fulfill filing and reporting procedures with or obtain approval from the CSRC, and may be required to go through cybersecurity review by the PRC authorities. However, given the uncertainties regarding interpretation, implementation and enforcement of relevant rules and regulations, as well as other factors beyond our control, we cannot assure you that the Group has obtained or will be able to obtain and maintain all requisite licenses, permits, filings and registrations. See “Item 3. Key Information—D. Risk Factors—Risks Relating to Our Automotive Business—If the Group is unable to safeguard the security of the confidential information of car buyers, dealers or third parties it collaborates with and adapt to the relevant regulatory framework as to protection of such information, the Group’s business and operations may be adversely affected” and “Item 3. Key Information—D. Risk Factors—Risks Relating to Doing Business in China—Changes and developments in the PRC legal system and the interpretation and enforcement of PRC laws, rules and regulations may subject us to uncertainties.”
Regulations in the PRC
This section sets forth a summary of the most significant rules and regulations that affect our business activities in China or the rights of our shareholders to receive dividends and other distributions from us.
82
Regulation Related to Financing Lease
The Administrative Measures of Supervision on Financing Lease Enterprises, or the Administrative Measures, was formulated by the MOFCOM and became effective on October 1, 2013. According to the Administrative Measures, the MOFCOM and the provincial-level commerce authorities are in charge of the supervision and administration of financing lease enterprises. A financing lease company shall report, according to the requirements of the MOFCOM, the relevant data in a timely and truthful manner through the National Financing Lease Company Management Information System. Specifically, a financing lease enterprise shall, submit, within 15 business days after the end of each quarter, the statistics on and summary of its operation in the preceding quarter, and statistics on and summary of its operations in the preceding year as well as its financial and accounting report (including appended notes thereto) audited by an auditing firm for the preceding year prior to April 30 of each year. In the event of a change of name, a relocation to another region, an increase or decrease of registered capital, a change of organizational form, an adjustment of ownership structure or other changes, a financing lease company shall report to the competent provincial-level commerce authority in advance. A foreign-invested financing lease company that undergoes such changes shall go through approval and other procedures according to the relevant provisions. A financing lease company shall, within five business days after registering such changes, log into the National Financing Lease Company Management Information System to modify the above information.
Financing lease enterprises should use real entities, which have clear ownership and capable of generating revenue, as lessor to carry out the financing lease business. Financing lease enterprises shall not engage in deposits, loans, entrusted loans or other financial services or inter-bank borrowing unless permission has been granted from the relevant departments. Financing lease enterprises must not carry out illegal fund-raising activities under the name of a financing lease company. According to the Administrative Measures, financing lease enterprises shall strengthen their internal risk controls, and establish effective systems for classifying at risk assets, and adopt a credit appraisal system for the lessee, a post recovery and disposal system and a risk alert mechanism. A financing lease company shall also establish an affiliated transaction management system, and exclude persons related to the affiliated transactions from the voting or decision-making process for affiliated transactions where the lessee is an affiliate. In the event of any purchase of equipment from an affiliated production company, the settlement price for such equipment shall not be lower than the price offered by such company to any third party of such equipment or equipment of the same batch.
The Administrative Measures also contain regulatory provisions specifically focusing on sale-leaseback transactions. The subject matter of a sale-leaseback transaction shall be properties that possess economic functions and produce continuous economic benefits. A financing lease company shall not accept any property to which a lessee has no title, or on which any mortgage has been created, or which has been sealed up or seized by any judicial organ, or whose ownership has any other defects as the subject matter of a sale-leaseback transaction. A financing lease company shall give adequate consideration to and objectively evaluate assets leased back, set purchasing prices for subject matter thereof with reference to reasonable pricing basis in compliance with accounting principles, and shall not purchase any subject matter at a price in excess of the value thereof.
The Guiding Opinions on Accelerating the Development of Financing Lease Industry, or the Guiding Opinion, was promulgated by the General Office of the State Council of the PRC on August 31, 2015; the Guiding Opinion’s main task is to accelerate the development of the financing lease industry in four aspects: system and mechanism reform, development in major fields, innovative development and industry supervision. According to the Guiding Opinion, there is no minimum registered capital requirement for subsidiaries of a financing lease company, a financing lease company is allowed to engage in a side business which is related to its main business, and private capital and independent third-party service providers are encouraged to incorporate financing lease companies.
In April 2018, the MOFCOM transferred the duties to make rules on the operation and supervision of financing lease companies to the China Banking and Insurance Regulatory Commission, or the CBIRC, which was merged into the National Financial Regulatory Administration.
83
In May 2020, the CBIRC promulgated the Interim Measures for the Supervision and Administration of Financial Leasing Companies, or the New Administrative Measures, which aim to strengthen the regulation of financing lease companies. The New Administrative Measures clarify and enumerate the scopes of the financing lease business activities, the leased properties and the activities prohibited to be conducted by the financing lease companies, and set forth the regulatory indexes applicable to financing lease companies including, among others, (i) the assets for financial leasing and other lease arrangements accounting for not less than 60% of the total assets of a financial leasing company; (ii) the risk assets of a financing lease company not exceeding eight times of its total net assets, and the term “risk assets” of a financing lease company refers to its total assets, net of cash, bank deposits, Chinese treasury bonds; (iii) the fixed-income securities investment business carried out by a financial leasing company not exceeding 20% of its net assets. The New Administrative Measures also provide that a financial leasing company established before the implementation of these measures including the Group shall meet the relevant requirements within the transition period prescribed by the relevant provincial financial regulatory authority, which in principle will not exceed three years, subject to extension by the provincial financial regulatory authorities. In addition, the New Administrative Measures require provincial governments to formulate local implementing rules in accordance with the measures, make appropriate adjustments to the regulatory standards according to the local conditions, and report the same to the CBIRC for record-filing.
The PRC Civil Code promulgated by the National People’s Congress effective from January 1, 2021 regulates the civil contractual relationship among natural persons, legal persons and other organizations. Chapter 15 of the PRC Civil Code sets forth related rules about financing lease contracts including that financing lease contracts shall be in written form and normally include terms such as the name, quantity, specifications, technical performance and inspection method of the leased property, the lease term, the composition, payment term, payment method and currency of the rent and the ownership of the leased property upon expiration of the lease. The PRC Civil Code further provides that the lessor and the lessee may agree on the ownership of the leased property upon expiry of the lease term. If the ownership of the leased property is not or is not clearly agreed between the parties, and is still cannot be determined pursuant to the PRC Civil Code, the leased property shall be owned by the lessor.
Shanghai Chejia, the Group’s proprietary financing lease subsidiary, utilizing own capital to fund financing leases to car buyers, has obtained the approval to operate financing lease business as issued by the MOFCOM.
Regulation Related to Intermediation
An intermediation contract under the PRC Civil Code is a contract whereby an intermediary presents to its client an opportunity for entering into a contract or provides the client with other intermediary services in connection with the conclusion of a contract, and the client pays the intermediary service fees. The Group’s business practice of connecting financial institutions with individual car buyers may constitute an intermediary service, and the service agreements with financial institutions may be deemed as intermediation contracts. Pursuant to the PRC Civil Code, an intermediary must provide true information relating to the proposed contract. If an intermediary conceals any material fact intentionally or provides false information in connection with the conclusion of the proposed contract, which results in harm to the client’s interests, the intermediary may not claim for service fees and is liable for the damages caused.
Regulation Related to Cybersecurity, Internet Information Security and Privacy Protection
PRC government authorities have enacted laws and regulations with respect to Internet information security and protection of personal information from any abuse or unauthorized disclosure. Internet information in China is regulated and restricted from a national security standpoint. The Standing Committee of the National People’s Congress, or the SCNPC, China’s national legislative body, enacted the Decisions on Maintaining Internet Security in December 2000, which may subject violators to criminal punishment in China for any effort to: (i) gain improper entry into a computer or system of strategic importance; (ii) disseminate politically disruptive information; (iii) leak state secrets; (iv) spread false commercial information; or (v) infringe intellectual property rights. The Ministry of Public Security has promulgated measures that prohibit use of the Internet in ways which, among other things, result in a leakage of state secrets or a spread of socially destabilizing content. If an information service provider violates these measures, the Ministry of Public Security and the local security bureaus may revoke its operating license and shut down its websites.
84
On November 7, 2016, the SCNPC issued the Cybersecurity Law, which came into effect on June 1, 2017. The Cybersecurity Law requires that network operators set up internal security management systems that meet the requirements of a classified protection system for cybersecurity purpose, including appointing dedicated personnel in charge of cybersecurity, taking technical measures to prevent computer viruses, network attacks and intrusions, taking technical measures to monitor and record network operation status and cybersecurity incidents, and taking data security measures such as data classification, backups and encryption. The Cybersecurity Law also imposes an obligation to provide technical support and assistance to the public and state security authorities in connection with criminal investigations or for the purpose of national security. The Cybersecurity Law sets high requirements for the operational security of facilities deemed to be part of the PRC’s “critical information infrastructure,” which include a requirement to store personal information and important business data within the PRC and national security review requirements for any network products or services that may impact national security. Among other factors, “critical information infrastructure” is defined as critical information infrastructure, that will, in the event of destruction, loss of function or data leak, result in severe damage to national security, economy, people’s livelihoods, or public interest.
Pursuant to the Notice of the Supreme People’s Court, the Supreme People’s Procuratorate and the Ministry of Public Security on Legally Punishing Criminal Activities Infringing upon the Personal Information of Citizens, issued in 2013, and the Interpretation of the Supreme People’s Court and the Supreme People’s Procuratorate on Several Issues regarding Legal Application in Criminal Cases Infringing upon the Personal Information of Citizens, which was issued on May 8, 2017 and took effect on June 1, 2017, the following activities may constitute the crime of infringing upon a citizen’s personal information: (i) providing a citizen’s personal information to specified persons or releasing a citizen’s personal information online or through other methods in violation of relevant national provisions; (ii) providing legitimately collected information relating to a citizen to others without such citizen’s consent (unless the information is processed, not traceable to a specific person and not recoverable); (iii) collecting a citizen’s personal information in violation of applicable rules and regulations when performing a duty or providing services; or (iv) collecting a citizen’s personal information by purchasing, accepting or exchanging such information in violation of applicable rules and regulations. In addition, the Opinions of the Supreme People’s Court, the Supreme People’s Procuratorate, and the Ministry of Public Security on Several Issues Concerning the Application of Criminal Procedures in Handling of Criminal Cases Involving Information Networks, which took effect on September 1, 2022, further provide detailed procedures on facilitating the handling of criminal cases of (i) refusing to perform the obligation of managing the security of the information networks, (ii) illegally using the information networks, or (iii) assisting in the criminal activities of the information networks.
On November 28, 2019, the Secretary Bureau of the CAC, the General Office of the MIIT, the General Office of the Ministry of Public Security and the General Office of the SAMR jointly issued the Notice on the Measures for Determining the Illegal Collection and Use of Personal Information through Mobile Applications, which aims to provide reference for supervision and administration departments and provide guidance for mobile applications operators’ self-examination and self-correction and social supervision by netizens, and further elaborates the forms of behavior constituting illegal collection and use of the personal information through mobile applications including: (i) failing to publish the rules on the collection and use of personal information; (ii) failing to explicitly explain the purposes, methods and scope of the collection and use of personal information; (iii) collecting and using personal information without the users’ consent; (iv) collecting personal information unrelated to the services it provides and beyond the necessary principle; (v) providing personal information to others without the users’ consent; (vi) failing to provide the function of deleting or correcting the personal information according to the laws or failing to publish information such as ways of filing complaints and reports.
On June 10, 2021, the SCNPC promulgated the Data Security Law, which took effect in September 2021. The Data Security Law imposes data security and privacy obligations on entities and individuals carrying out data activities. The Data Security Law also introduces a data classification and hierarchical protection system based on the importance of data in economic and social development, as well as the degree of harm it will cause to national security, public interests, or legitimate rights and interests of individuals or organizations when such data is tampered with, destroyed, leaked, or illegally acquired or used. The appropriate level of protection measures is required to be taken for each respective category of data. For example, a processor of important data shall have designated personnel and management body in responsible for data security, conduct risk assessments for its data processing activities and file risk assessment reports with the competent authorities. In addition, the Data Security Law provides a national security review procedure for those data activities which may affect national security and imposes export restrictions on certain data and information. We may be required to make further adjustments to our business practices to comply with this law.
85
On July 30, 2021, the State Council promulgated the Regulations on Security Protection of Critical Information Infrastructure, effective on September 1, 2021. According to the Regulations on Security Protection of Critical Information Infrastructure, a “critical information infrastructure” refers to an important network facility and information system in important industries such as, among others, public communications and information services, as well as other important network facilities and information systems that may severely endanger national security, economy, people’s livelihood, or the public interests in the event of damage, loss of function, or data leakage. The competent governmental authorities and supervision and management authorities of the aforementioned important industries will be responsible for (i) organizing the identification of critical information infrastructures in their respective industries in accordance with certain identification rules, and (ii) promptly notifying the identified operators and the public security department of the State Council of the identification results.
On December 28, 2021, the CAC, together with certain other PRC governmental authorities, promulgated the Cybersecurity Review Measures that replaced the previous version and took effect from February 15, 2022. Pursuant to these measures, the purchase of network products and services by an operator of critical information infrastructure or the data processing activities of a network platform operator that affect or may affect national security will be subject to a cybersecurity review. In addition, any online platform operator possessing over one million users’ individual information must apply for a cybersecurity review before listing abroad. The competent governmental authorities may also initiate a cybersecurity review against the operators if the authorities believe that the network product or service or data processing activities of such operators affect or may affect national security.
On August 20, 2021, the SCNPC promulgated the Personal Information Protection Law, which took effect on November 1, 2021. Pursuant to the Personal Information Protection Law, “personal information” refers to any kind of information related to an identified or identifiable individual as electronically or otherwise recorded and exclude anonymized information. The processing of personal information includes the collection, storage, use, processing, transmission, provision, disclosure and deletion of personal information. The Personal Information Protection Law applies to the processing of personal information of individuals within the territory of the PRC, as well as personal information processing activities outside the territory of PRC, for the purpose of providing products or services to natural persons located within PRC, for analyzing or evaluating the behaviors of natural persons located within PRC, or for other circumstances as prescribed by laws and administrative regulations. A personal information processor may process the personal information of this individual only under the following circumstances: (i) where consent is obtained from the individual; (ii) where it is necessary for the execution or performance of a contract to which the individual is a party, or where it is necessary for carrying out human resource management pursuant to employment rules or collective contracts made and executed in accordance with laws; (iii) where it is necessary for performing a statutory responsibility or statutory obligation; (iv) where it is necessary in response to a public health emergency, or for protecting the life, health or property of a natural person in the case of an emergency; (v) where the personal information is processed within a reasonable scope to carry out news reporting, supervision by public opinions or any other activity for public interest purposes; (vi) where the personal information, which has already been disclosed by the individual or otherwise legally disclosed, is processed within a reasonable scope; or (vii) any other circumstance as provided by laws or administrative regulations. In principle, the consent of an individual must be obtained for the processing of his or her personal information, except under the circumstances of the aforementioned items (ii) to (vii). Where personal information is to be processed based on the consent of an individual, such consent shall be a voluntary and explicit indication of intent given by such individual on a fully informed basis. If laws or administrative regulations provide that the processing of personal information shall be subject to a separate consent or written consent of the individual concerned, such provisions shall prevail. In addition, the processing of the personal information of a minor under 14 years old must obtain the consent by a parent or a guardian of such minor and the personal information processors must adopt special rules for processing personal information of minors under 14 years old.
The PRC regulatory authorities have also enhanced the supervision and regulation on cross-border data transmission. For example, on July 7, 2022, the CAC promulgated the Measures for the Security Assessment of Cross-border Data Transfer, which came into effect on September 1, 2022. These measures require a data processor who provides data to overseas recipients and falls under any of the specified circumstance to apply for a security assessment of cross-border data transfer by the national cybersecurity authority through its local counterpart. On February 22, 2023, the CAC promulgated the Measures on the Standard Contract for Cross-border Transfer of Personal Information which became effective on June 1, 2023. These measures require personal information processors who provide personal information to overseas recipients through standard contracts and fall under any of the specified circumstance to file with the local counterpart of the CAC within ten business days from the effective date of the relevant standard contracts. Furthermore, on March 22, 2024, the CAC promulgated the Provisions on Promoting and Standardizing Cross-Border Data Transfer, which set forth the circumstances exempted from performing the security assessment or filing procedures for cross-border data transfer and further clarify the thresholds and scenarios for data processors to go through these procedures as stipulated under the aforementioned measures. However, uncertainties still exist with respect to the interpretation and implementation of these measures in practice and how they will affect the Group’s business operation and the value of our securities.
86
On September 24, 2024, the CAC promulgated the Regulations for the Administration of Network Data Security, which came into effect on January 1, 2025. The Regulations for the Administration of Network Data Security restates and further specifies the legal requirements for personal information, important data, cross-border data transfer, network platform services, and data security. Among others, if the network data processing activities have or may have impacts on national security, such activities shall be subject to national security review in accordance with relevant laws and regulations. Any failure to comply with such requirements may subject us to suspension of services, fines, revocation of relevant business permits or business licenses and other penalties.
The Group has been in compliance with the regulations and policies that have been issued by the CAC to the date of this annual report in all material respects.
Regulation Related to VATS License
Among all of the applicable laws and regulations, the Telecommunications Regulations of the People’s Republic of China, or the Telecom Regulations, promulgated by the PRC State Council in September 25, 2000 and amended on July 29, 2014 and February 6, 2016 respectively, is the primary governing law, and sets out the general framework for the provision of telecommunications services by domestic PRC companies. Under the Telecom Regulations, telecommunications service providers are required to procure operating licenses prior to their commencement of operations. The Telecom Regulations distinguish “basic telecommunications services” from “value-added telecommunications services”, or “VATS”. VATS are defined as telecommunications and information services provided through public networks, and are further divided into Class I VATS and Class II VATS. The Telecom Catalogue was issued as an attachment to the Telecom Regulations to categorize telecommunications services as either basic or value-added. The Telecom Catalogue was most recently updated in June 2019, categorizing online data and transaction processing, information services, among others, as Class II VATS.
The Administrative Measures on Telecommunications Business Operating Licenses, promulgated by the MIIT in 2009 and most recently amended in July 2017, which set forth more specific provisions regarding the types of licenses required to operate VATS, the qualifications and procedures for obtaining such licenses and the administration and supervision of such licenses. Under these regulations, a commercial operator of VATS must first obtain a VATS License, from the MIIT or its provincial level counterparts, otherwise such operator might be subject to sanctions including corrective orders and warnings from the competent administration authority, fines and confiscation of illegal gains and, in the case of significant infringements, the websites may be ordered to close.
Regulation Related to Foreign Investment
Foreign Investment Law
On March 15, 2019, the National People’s Congress approved the Foreign Investment Law, and on December 26, 2019, the State Council promulgated the Implementing Rules to further clarify and elaborate the relevant provisions of the Foreign Investment Law. The Foreign Investment Law and the Implementing Rules both took effect on January 1, 2020 and replaced three major previous laws on foreign investments in China, namely, the Sino-foreign Equity Joint Venture Law, the Sino-foreign Cooperative Joint Venture Law and the Wholly Foreign-owned Enterprise Law, together with their respective implementing rules. Pursuant to the Foreign Investment Law, “foreign investments” refer to investment activities conducted by foreign investors (including foreign natural persons, foreign enterprises or other foreign organizations) directly or indirectly in the PRC, which include any of the following circumstances: (i) foreign investors setting up foreign-invested enterprises in the PRC solely or jointly with other investors, (ii) foreign investors obtaining shares, equity interests, property portions or other similar rights and interests of enterprises within the PRC, (iii) foreign investors investing in new projects in the PRC solely or jointly with other investors, and (iv) investment in other methods as specified in laws, administrative regulations, or as stipulated by the State Council. The Implementing Rules introduce a see-through principle and further provide that foreign-invested enterprises that invest in the PRC shall also be governed by the Foreign Investment Law and the Implementing Rules.
87
The Foreign Investment Law and the Implementing Rules provide that a system of pre-entry national treatment and negative list shall be applied for the administration of foreign investment, where “pre-entry national treatment” means that the treatment given to foreign investors and their investments at market entry stage is no less favorable than that given to domestic investors and their investments, and “negative list” means the special administrative measures for foreign investment’s entry to specific fields or industries, which will be proposed by the competent investment department of the State Council in conjunction with the competent commerce department of the State Council and other relevant departments, and be reported to the State Council for promulgation, or be promulgated by the competent investment department or competent commerce department of the State Council after being reported to the State Council for approval. Foreign investments beyond the negative list will be granted national treatment. Foreign investors shall not invest in the prohibited fields as specified in the negative list, and foreign investors who invest in the restricted fields shall comply with the special requirements on the shareholding, senior management personnel, etc. In the meantime, relevant competent government departments will formulate a catalogue of industries for which foreign investments are encouraged according to the needs for national economic and social development, to list the specific industries, fields and regions in which foreign investors are encouraged and guided to invest. The current industry entry clearance requirements governing investment activities in the PRC by foreign investors are set out in two categories, namely the Special Entry Management Measures (Negative List) for the Access of Foreign Investment (2024 version), or the 2024 Negative List, as promulgated by the National Development and Reform Commission and the MOFCOM on September 6, 2024 and taking effect on November 1, 2024, and the Encouraged Industry Catalogue for Foreign Investment (2022 version) as promulgated by the National Development and Reform Commission and the MOFCOM on October 26, 2022 and taking effect on January 1, 2023. Industries not listed in these two catalogues are generally deemed “permitted” for foreign investment unless specifically restricted by other PRC laws.
According to the Implementing Rules, the registration of foreign-invested enterprises shall be handled by the SAMR or its authorized local counterparts. Where a foreign investor invests in an industry or field subject to licensing in accordance with laws, the relevant competent government department responsible for granting such license shall review the license application of the foreign investor in accordance with the same conditions and procedures applicable to PRC domestic investors unless it is stipulated otherwise by the laws and administrative regulations, and the competent government department shall not impose discriminatory requirements on the foreign investor in terms of licensing conditions, application materials, reviewing steps and deadlines, etc.
Pursuant to the Foreign Investment Law and the Implementing Rules, and the Information Reporting Measures for Foreign Investment jointly promulgated by the MOFCOM and the SAMR, which took effect on January 1, 2020, a foreign investment information reporting system shall be established and foreign investors or foreign-invested enterprises shall report investment information to competent commerce departments of the government through the enterprise registration system and the enterprise credit information publicity system, and the administration for market regulation shall forward the above investment information to the competent commerce departments in a timely manner.
Foreign Investment Restriction on VATS
According to the 2024 Negative List and the Administrative Regulations on Foreign-Invested Telecommunications Enterprises, which were most recently amended by the State Council on April 7, 2022 and took effect on May 1, 2022, as for the telecommunications businesses open for foreign investment according to China’s WTO commitment, except as otherwise stipulated by the state, the equity interest of foreign investors in the value-added telecommunications enterprises shall not exceed 50%, except for e-commerce, domestic conferencing, store-and-forward, and call center services. In particular, from May 1, 2022, the amended Administrative Regulations on Foreign-Invested Telecommunications Enterprises removed the qualification requirement on the primary foreign investor in a foreign invested value-added telecommunications enterprise for having a good track record and operational experience in the value-added telecommunications industry as stipulated in the currently effective version.
On April 8, 2024, the MIIT promulgated the Notice on the Pilot Program for Expanding the Opening up of Value-added Telecommunications Services. The pilot program will be first carried out in the designated districts in Beijing, Shanghai, Hainan and Shenzhen. In regions approved to carry out the pilot program, restrictions on foreign equity ratios will be removed for internet data centers (IDC), content delivery networks (CDN), internet service providers (ISP), online data processing and transaction processing, information releasing platforms and delivery services included in information services (excluding the operation of internet news information, online publishing, online audio and video, and internet culture), as well as information protection and processing services.
88
Regulation Related to Financing Guarantee Companies
The State Council promulgated the Regulations on the Administration of Financing Guarantee Companies on August 2, 2017, and on April 2, 2018, the CBIRC, together with several other governmental authorities, jointly adopted four supporting rules of the Administration of Financing Guarantee Companies, which was amended in June 2021: (i) the Administrative Measures for the Financing Guarantee Business Permit, (ii) Measures for Measuring the Outstanding Amount of Financing Guarantee Liabilities, (iii) Administrative Measures for the Asset Percentages of Financing Guarantee Companies and (iv) Guidelines on Business Cooperation between Banking Financial Institutions and Financing Guarantee Companies, or the Four Supporting Measures of the Financing Guarantee Rules. In addition, the CBIRC, together with several other governmental authorities, jointly issued the Supplementary Provisions on the Supervision and Administration of Financing Guarantee Companies on October 9, 2019, which was amended in June 2021.
According to the above rules on financing guarantee companies, or the Financing Guarantee Rules, “financing guarantee” refers to the activities in which guarantors provide guarantee to the guaranteed parties as to loans, bonds or other types of debt financing, including, among other things, the activities whereby a guarantor provides guarantee for loans, online lending, financial leasing, commercial factoring, bill acceptance, letters of credit or other forms of debt financing. “Financing guarantees companies” refer to companies legally established and operating financing guarantee business. According to such rules, the establishment of financing guarantee companies shall be subject to the approval by the competent government authority, and unless otherwise stipulated, no entity may operate financing guarantee business without such approval. If any entity violates these regulations and operates financing guarantee business without approval, the entity may be subject to penalties including ban or suspension of business, fines of RMB500,000 to RMB1,000,000, confiscation of illegal gains if any, and if the violation constitutes a criminal offense, criminal liability shall be imposed in accordance with the law.
As required by the Financing Guarantee Rules, a financing guarantee company shall measure its outstanding guarantee liabilities according to the risk weights stipulated by the government authorities, and the outstanding guarantee liabilities of a financing guarantee company shall not exceed ten times of its net assets, such limitation may be raised to fifteen times for financing guarantee companies which mainly serves small and micro-sized enterprises as well as the agricultural industry, rural areas and farmers. The outstanding guarantee liabilities of a financing guarantee company vis-à-vis the same guaranteed party shall not exceed 10% of the net assets of the financing guarantee company, while the outstanding guarantee liabilities of a financing guarantee company vis-à-vis the same guaranteed party and its affiliated parties shall not exceed 15% of its net assets.
Furthermore, a financing guarantee company shall not provide financing guarantee for its controlling shareholder and actual controller. When a financing guarantee company provides financing guarantee for other affiliated parties, the conditions shall not be more favorable than those for providing similar guarantee for non-affiliated parties. In addition, a financing guarantee company shall not engage in any of the following activities: (i) taking deposits directly or in any disguised form; (ii) being engaged in proprietary lending or entrusted lending business; or (ii) making investment upon entrustment. If the competent governing authority finds that the business activities of a financing guarantee company may cause material risks, the government authority may take any of the following measures depending on actual circumstances: (i) ordering the financing guarantee company to suspend certain business; (ii) restricting the size and manner of use of proprietary funds by the financing guarantee company; or (iii) ordering the financing guarantee company to stop setting up any additional branch. A financing guarantee company that falls under any of the following circumstances shall be ordered by the competent government authority to make correction within the prescribed time limit; and, where it fails to correct by the prescribed deadline, the financing guarantee company may be subject to penalties including, fines of RMB100,000 to RMB500,000, confiscation of illegal gains if any, being ordered to suspend business for rectification, or being revoked of its permit for financing guarantee business under grave circumstances: (i) where the ratio of the outstanding guarantee liabilities of the financing guarantee company to its net assets is not in compliance with relevant requirements; (ii) where the financing guarantee company provides financing guarantee for its controlling shareholder or actual controller, or where the conditions by which the financing guarantee company provides financing guarantee for other affiliated parties are more favorable than those for providing similar guarantee for non-affiliated parties; (iii) where the financing guarantee company fails to accrue corresponding reserves in accordance with relevant provisions; or (iv) where the financing guarantee company fails to use its proprietary funds pursuant to the applicable governmental provisions on the safety and liquidity of the assets of financing guarantee companies.
89
With respect to the cooperation on guarantee business between financing guarantee companies and banking financial institutions, as required by the Financing Guarantee Rules, the two parties of such cooperation shall follow the principles of free will, equality, fairness and honesty, being compliant with laws, and prudent operation. Financing guarantee companies and banking financial institutions shall enter into cooperation agreements in writing to specify the rights and obligations of both parties, which shall include the scope of business cooperation, duration of cooperation, credit line, risk sharing, grace period for compensation, and information disclosure, among others. Furthermore, banking financial institutions shall not carry out cooperation on guarantee business with any company that does not hold the approval or license to operate financing guarantee business.
Regulation Related to Insurance Brokerage Business
According to the Measures for the Administration of Licenses of Banking and Insurance Institutions promulgated by the CBIRC on April 28, 2021 and effective on July 1, 2021 and the PRC Insurance Law promulgated by the SCNPC in June 1995 and most recently amended in April 2015, an insurance brokerage company is an entity that, in the interest of the applicant, provides intermediary services between the applicant and the insurer for the conclusion of an insurance contract and receives a commission in accordance with relevant laws. An insurance brokerage company shall obtain an insurance intermediary licenses before it engages in insurance brokerage business.
In accordance with the Regulatory Provisions on Insurance Brokerages, which was promulgated by the CBIRC on February 1, 2018 and took effect on May 1, 2018, or the Insurance Brokerages Provisions, an insurance brokerage company, in order to operate the insurance brokerage business, shall satisfy the relevant statutory requirements with respect to its shareholders, registered capital, business scope, articles of associations, company name, senior management personnel, governance structure, internal control system, feasible business mode, business premise, etc. If the insurance brokerage practitioners of an insurance brokerage company intend to practice the insurance brokerage business, such insurance brokerage company shall complete the practicing registration for those practitioners in the regulatory information system of the CBIRC for insurance intermediaries including the insurance brokerage companies. The practicing registration for each insurance brokerage practitioner shall only be conducted through one insurance brokerage company. Violations of the Insurance Brokerages Provisions by the insurance brokerage companies may subject them to penalties including without limitation warning, fines, confiscation of illegal gains, rectification, revocation of licenses, and the insurance brokerage companies may be prevented from applying for administrative approval again within a specified time.
On April 2, 2019, the CBIRC promulgated the Circular on Issuing the 2019 Plan for the Rectification of Chaos in the Insurance Intermediary Market, or the Rectification Plan, aiming to further curb the chaos of violations of laws and regulations in the insurance intermediary market. The Rectification Plan mainly provides three key targets: (i) to ascertain insurance companies’ responsibility for management and control of various intermediary channels; (ii) to carefully investigate business compliance of insurance intermediaries; and (iii) to strengthen the rectification of insurance business of the third-party online platforms in cooperation with insurance institutions. Insurance intermediaries, like the insurance brokerage companies, shall strengthen the internal control management, prevent business risks, and focus on the rectification based on the following factors: (i) whether the professional insurance intermediary assists an insurance company in maliciously obtaining insurance proceeds by fabricating agency business, etc.; (ii) whether the professional insurance intermediary sells unapproved non-insurance financial products; (iii) whether the professional insurance intermediary grants benefits other than those stipulated in relevant insurance contracts to policyholders, the issued and beneficiaries; and (iv) whether the professional insurance intermediary has filed registration for sales personnel for practice in accordance with relevant regulations, etc.
90
On December 7, 2020, the CBIRC promulgated the Regulatory Measures for Online Insurance Business, or the Online Insurance Measures, which took effect on February 1, 2021. The Online Insurance Measures set forth the fundamental business rules applicable to the business operation of all insurance institutions (including insurance companies and insurance intermediaries) and their self-operated online platforms, as well as the specific business rules applicable to various types of insurance institutions and their business operation. In particular, the Online Insurance Measures provide that insurance institutions shall sell the Internet insurance products or provide insurance brokerage and insurance adjustment services through their self-operated online platforms or the self-operated online platforms of other insurance institutions, and the insurance application page must belong to the self-operated online platforms of insurance institutions. If an insurance intermediary conducts the Internet insurance business, its insurance type shall not exceed the insurance coverage and business area of the underwriting insurance company, and its business scope shall not exceed the scope agreed upon in the cooperation or entrustment agreement. An insurance institution operating the Internet insurance business shall submit information related to its self-operated online platforms, Internet insurance products, cooperative sales channels, and related changes to the relevant information system of the relevant regulatory authority. An insurance institution shall submit a report on the operation of the Internet insurance business over the previous year to the relevant information system before April 30 each year. In addition, insurance institutions are required to conduct rectification in accordance with the Online Insurance Measures, complete the rectification of system construction, marketing, sales management, information disclosure and other issues within three months following the implementation of the Online Insurance Measures, and complete the rectification of other business operation issues within six months thereafter, and complete the network security level protection certification of the self-operated network platform within 12 months thereafter. Any insurance institutions in violation of the Online Insurance Measures may be ordered to make rectification or subject to other regulatory measures.
On September 20, 2023, the National Financial Regulatory Administration promulgated the Administrative Measures for Insurance Sales Practices, which took effect on March 1, 2024. The Administrative Measures for Insurance Sales Practices further regulates the insurance sales activities of insurance companies and insurance intermediaries. Pursuant to the measures, insurance sales practices are divided into three categories based on the stage when the practices are conducted, namely the pre - insurance sales practices, in - process insurance sales practices and post - insurance sales practices. Such division expands the scope of insurance sales practices to include, among others, activities such as creating an environment for the conclusion of insurance contracts, preparing conditions and soliciting insurance contract counterparties. The measures explicitly prohibit any other entities or individuals other than insurance companies, insurance intermediaries or insurance sales personnel from conducting any insurance sales practices.
Regulations Related to Used Automobiles Transaction Business
On August 29, 2005, the MOFCOM, the Ministry of Public Security, the SAIC, and State Administration of Taxation together promulgated the Measures for the Administration of the Circulation of Used Automobiles, which were amended on September 14, 2017. On November 22, 2005, the MOFCOM further promulgated the Notice on Issues Concerning the Implementation of the Measures for the Administration of the Circulation of Used Automobiles. According to aforesaid regulations, the term “business operators of used automobiles” refers to the enterprises that have gone through the registration formalities according to law with the administration for market regulation and undertake the retail, auction, brokerage, authentication and evaluation of used automobiles. After obtaining the business license from the local administration for market regulation, the business operators of used automobiles shall also file for record with the provincial commerce administration within two months. In addition, on September 6, 2020, the MOFCOM and the Ministry of Public Security promulgated the Circular on Improving the Administration of the Record-filing of Participants of the Used Automobile Market and Automobile Transaction Registration, which provides that an enterprise that files a record shall truthfully provide its corporate name, social credit code, address and other business information. All local competent commerce departments shall take effective measures, strengthen the intensity and frequency of law enforcement inspections on sales enterprises and the trading market, and investigate and punish illegal activities in accordance with the laws and regulations. Enterprises which fail to make filing as required shall be dealt with in accordance with the laws and regulations, and the competent commerce departments shall impose restrictions in the pilot demonstration work, and may give warnings, etc.
91
Regulations Related to Online and Mobile Commerce
On August 31, 2018, the SCNPC promulgated the E - commerce Law, which came into effect on January 1, 2019. The E - commerce Law imposes a series of requirements on e - commerce operators including e - commerce platform operators, merchants operating on the platform and the individuals and entities carrying out business online. The E - commerce Law requires e - commerce platform operators to, among other things, verify and register the identities, addresses, contacts and licenses of merchants who apply to provide goods or services on their platforms; establish registration archives and update this information on a regular basis; submit the required identification information of the merchants on their platforms to market regulatory administrative authorities and remind the merchants to complete registration with market regulatory administrative authorities; submit identification information and tax - related information to tax authorities as required in accordance with the laws and regulations regarding the administration of tax collection and remind the individual merchants to complete the tax registration; and establish intellectual property rights protection rules and take necessary measures against infringement of intellectual property rights by merchants on their platforms. In addition, e - commerce platform operators are not allowed to impose unreasonable restrictions over or add unjustified conditions to transactions concluded on their platforms by merchants, or charge any unreasonable fees from merchants operating on their platforms.
According to the E - commerce Law, e - commerce platform operators are required to assume joint liability with the merchants and may be subject to warnings and fines up to RMB2,000,000 when (i) they fail to take necessary actions when they know or should have known that the products or services provided by the merchants on the platform do not meet personal and property security requirements, or otherwise infringe upon consumers’ legitimate rights; or (ii) they fail to take necessary actions, such as deleting and blocking information, disconnecting, terminating transactions and services, when they know or should have known that the merchants on the platform infringe upon the intellectual property rights of others.
On March 15, 2021, the SAMR promulgated the Measures for the Supervision and Administration of Online Trading, which took effect on May 1, 2021. These Measures further strengthen the administration and supervision of online trading activities, specify typical examples of unreasonable restrictions or conditions imposed by e - commerce platform operators on transactions concluded on their platforms, and require e - commerce platform operators to verify and update each merchant’s profile on a regular basis and monitor their market participant registration status.
Anti-money Laundering Regulation
The PRC Anti-money Laundering Law, which became effective in January 2007 and was last amended in November 2024, sets forth the principal anti-money laundering requirements applicable to financial institutions as well as non-financial institutions with anti-money laundering obligations, including the adoption of precautionary and supervisory measures, establishment of various systems for client identification, retention of clients’ identification information and transactions records, and reports on large transactions and suspicious transactions. According to the PRC Anti-money Laundering Law, financial institutions subject to the PRC Anti-money Laundering Law include banks, credit unions, trust investment companies, stock brokerage companies, futures brokerage companies, insurance companies and other financial institutions as listed and published by the State Council, while the list of the non-financial institutions with anti-money laundering obligations will be published by the State Council. The PBOC and other governmental authorities issued a series of administrative rules and regulations to specify the anti-money laundering obligations of financial institutions and certain non-financial institutions, such as payment institutions. However, the State Council has not promulgated the list of the non-financial institutions with anti-money laundering obligations.
92
The Internet Finance Guidelines jointly released by ten PRC regulatory agencies in July 2015, purport, among other things, to require Internet finance service providers to comply with certain anti-money laundering requirements, including the establishment of a customer identification program, the monitoring and reporting of suspicious transactions, the preservation of customer information and transaction records, and the provision of assistance to the public security department and judicial authority in investigations and proceedings in relation to anti-money laundering matters. In addition, the PBOC, CBIRC and CSRC jointly promulgated the Measures for the Administration of Anti-money Laundering and Countering the Terrorist Financing by Internet Finance Service Providers (for Trial Implementation) on September 29, 2018, or the Anti-money Laundering Measures for the Internet Finance Service Providers, which took effect from January 1, 2019. The Anti-money Laundering Measures for the Internet Finance Service Providers apply to the institutions established in the PRC with the approval of or upon filing with the appropriate authorities and legally engaged in Internet financial services. According to such measures, the specific work scope of combating money laundering and terrorist financing in the Internet finance industry shall be determined, adjusted and published by the PBOC in conjunction with the relevant financial regulatory authorities of the State Council in accordance with laws and regulatory policies, including but not limited to online payment, peer-to-peer lending, information intermediaries of peer-to-peer lending, equity crowdfunding, online sale of funds, online insurance, online trust, and online consumer finance. Internet finance service providers other than financial institutions and non-bank payment institutions shall file the record of their internal control system for anti-money laundering and countering the terrorist financing to the competent governmental authority. Furthermore, Internet finance service providers other than financial institutions and non-bank payment institutions shall complete the performance registration with the online monitoring platform for anti-money laundering and countering the terrorist financing of Internet finance established by the PBOC. Any Internet finance service provider in violation of such provisions will be ordered to rectify within prescribed time limit and be subject to administration penalties by the PBOC, the financial regulatory authority of the State Council and their local counterparts respectively, or even subject to criminal liabilities.
In addition, pursuant to the Notice of Strengthening Anti-money Laundering in Insurance Industry promulgated by the CBIRC on August 10, 2010 and Administrative Measures for Anti-money Laundering Agenda in Insurance Industry promulgated on September 13, 2011 by the CBIRC and became effective on October 1, 2011, the CBIRC shall organize, coordinate and direct anti-money laundering efforts in insurance industry. Pursuant to the Notice of Strengthening Anti-money Laundering in Insurance Industry, equity investments in insurance intermediaries and equity structure changes therein should be in line with relevant requirements on fund sources in anti-money laundering laws and regulations of the PRC. According to the foregoing regulations, insurance brokerage companies shall, in the light of the real-name system for policies and in accordance with the working principles that client materials are complete, transaction records are available for inspection and circumstance of funds is regulated, effectively enhance the internal control level of anti-money laundering. They shall establish an internal control system for anti-money laundering and prohibit funds of illegal source from investing into them. The senior management officers of insurance brokerage companies shall understand laws and regulations on anti-money laundering. Furthermore, they shall meet anti-money laundering criteria specified by the CBIRC, including (i) establishment of system for client identity recognition, client identity and transaction record keeping, training and education, auditing, confidentiality, internal control system and operation protocols including those facilitating monitoring and inspection and administrative investigation; (ii) dedicated anti-money laundering posts and job descriptions, manning and training for such posts; and (iii) other requirements according to regulatory provisions.
Regulation Related to Intellectual Property Rights
The SCNPC, the State Council and the National Copyright Administration, or the NCAC, have promulgated various rules and regulations relating to the protection of software in China, including without limitation the PRC Copyright Law, adopted in 1997 and last revised in November 2020 (this amendment took effect on June 1, 2021), with its implementation rules adopted in 1991 and revised in 2013, and the Regulations for the Protection of Computer Software as promulgated on January 30, 2013. Under these rules and regulations, software owners, licensees and transferees may register their rights in software with the NCAC or its local branches and obtain software copyright registration certificates. Although such registration is not mandatory under PRC law, software owners, licensees and transferees are encouraged to go through the registration process to enjoy the better protections afforded to registered software rights.
The PRC Trademark Law, adopted in 1982 and last revised in 2019, respectively, with its implementation rules adopted in 2002 and revised in 2014, protects registered trademarks. The State Intellectual Property Office, formerly known as the Trademark Office of the State Administration for Industry and Commerce, handles trademark registrations and grants a protection term of ten years to registered trademarks.
93
The MIIT promulgated its Administrative Measures on Internet Domain Names in 2017. According to these measures, the MIIT is in charge of the overall administration of domain names in China. The registration of domain names in PRC is on a “first-apply-first-registration” basis. A domain name applicant will become the domain name holder upon the completion of the application procedure.
Regulation Related to Employment
On June 29, 2007, the SCNPC, adopted the Labor Contract Law, which became effective as of January 1, 2008 and was revised on December 28, 2012 and became effective on July 1, 2013. The Labor Contract Law requires employers to enter into written contracts with their employees, restricts the use of temporary workers and aims to give employees long-term job security. Pursuant to the Labor Contract Law, employment contracts lawfully concluded prior to the implementation of the Labor Contract Law and continuing as of the date of its implementation will continue to be performed. Where an employment relationship was established prior to the implementation of the Labor Contract Law but no written employment contract was concluded, a contract must be concluded within one month after the Labor Contract Law’s implementation.
According to the Social Insurance Law promulgated by SCNPC, most recently amended on December 29, 2018, the Regulation of Insurance for Work-Related Injury, the Provisional Measures on Insurance for Maternity of Employees, Regulation of Unemployment Insurance, the Decision of the State Council on Setting Up Basic Medical Insurance System for Staff Members and Workers in Cities and Towns and the Interim Regulation on the Collection and Payment of Social Insurance Premiums, an employer is required to contribute the social insurance for its employees in the PRC, including the pension insurance, medical insurance, unemployment insurance, maternity insurance and work-related injury insurance. Under the Regulations on the Administration of Housing Funds, promulgated by the State Council on April 3, 1999 and as amended on March 24, 2002 and March 24, 2019 respectively, an employer is required to make contributions to a housing fund for its employees.
The use of employees of third-party labor dispatch agencies, who are known in China as “dispatched workers,” is mainly regulated by the Interim Provisions on Labor Dispatching, which was promulgated by the Ministry of Human Resources and Social Security in January 2014. It provides that an employer may use dispatched workers only for temporary, auxiliary or substitute positions, and shall strictly control the number of workers under labor dispatching arrangements. The number of dispatched workers used by an employer shall not exceed 10% of the total number of its employees.
Regulation Related to Foreign Exchange
Regulation on Foreign Currency Exchange
The principal regulations governing foreign currency exchange in China are the Foreign Exchange Administration Regulations, most recently amended in August 2008. Under the PRC foreign exchange regulations, payments of current account items, such as profit distributions, interest payments and trade and service-related foreign exchange transactions, can be made in foreign currencies without prior approval from SAFE by complying with certain procedural requirements. By contrast, approval from or registration with appropriate government authorities is required where RMB is to be converted into foreign currency and remitted out of China to pay capital account items, such as direct investments, repayment of foreign currency-denominated loans, repatriation of investments and investments in securities outside of China.
In November 2012, SAFE promulgated the Circular of Further Improving and Adjusting Foreign Exchange Administration Policies on Foreign Direct Investment, which substantially amends and simplifies the current foreign exchange procedure. Pursuant to this circular, the opening of various special purpose foreign exchange accounts, such as pre-establishment expenses accounts, foreign exchange capital accounts and guarantee accounts, the reinvestment of RMB proceeds derived by foreign investors in the PRC, and remittance of foreign exchange profits and dividends by a foreign-invested enterprise to its foreign shareholders no longer require the approval or verification of SAFE, and multiple capital accounts for the same entity may be opened in different provinces, which was not possible previously. In addition, SAFE promulgated another circular in May 2013, which specifies that the administration by SAFE or its local branches over direct investment by foreign investors in the PRC must be conducted by way of registration and banks must process foreign exchange business relating to the direct investment in the PRC based on the registration information provided by SAFE and its branches. On February 28, 2015, SAFE promulgated the Notice on Further Simplifying and Improving the Administration of the Foreign Exchange Concerning Direct Investment, or SAFE Notice 13. After SAFE Notice 13 became effective on June 1, 2015, instead of applying for approvals regarding foreign exchange registrations of foreign direct investment and overseas direct investment from SAFE, entities and individuals may apply for such foreign exchange registrations from qualified banks. The qualified banks, under the supervision of SAFE, may directly review the applications and conduct the registration.
94
On March 30, 2015, SAFE promulgated the Circular of SAFE on Reforming the Management Approach regarding the Settlement of Foreign Capital of Foreign-invested Enterprise, or Circular 19, which expands a pilot reform of the administration of the settlement of the foreign exchange capitals of foreign-invested enterprises nationwide. Circular 19 came into force on June 1, 2015, recently amended on March 23, 2023 and replaced both the Circular of the State Administration of Foreign Exchange on Issues Relating to the Improvement of Business Operations with Respect to the Administration of Foreign Exchange Capital Payment and Settlement of Foreign-invested Enterprises, or Circular 142 and the Circular of the State Administration of Foreign Exchange on Issues concerning the Pilot Reform of the Administrative Approach Regarding the Settlement of the Foreign Exchange Capitals of Foreign-invested Enterprises in Certain Areas, or Circular 36 on June 1, 2015. Circular 19 allows all foreign-invested enterprises established in the PRC to use their foreign exchange capitals to make equity investment and removes certain other restrictions had been provided in Circular 142. However, Circular 19 continues to prohibit foreign-invested enterprises from, among other things, using RMB fund converted from its foreign exchange capitals for expenditure beyond its business scope and providing entrusted loans or repaying loans between non-financial enterprises. SAFE promulgated the Notice of the State Administration of Foreign Exchange on Reforming and Standardizing the Foreign Exchange Settlement Management Policy of Capital Account, or Circular 16, effective in June 2016 and amended in December 2023, which reiterates some of the rules set forth in Circular 19, but Compared to Circular 19, Circular 16 provides that discretionary foreign exchange settlement applies to foreign exchange capital, foreign debt offering proceeds and remitted foreign listing proceeds, and the corresponding RMB capital converted from foreign exchange are not restricted from extending loans to related parties or repaying the inter-company loans (including advances by third parties). However, there exist substantial uncertainties with respect to the interpretation and implementation in practice with respect to the Circular 16. Circular 19 or Circular 16 may delay or limit us from using the proceeds of offshore offerings to make additional capital contributions or loans to our PRC subsidiary and any violations of these circulars could result in severe monetary or other penalties.
In January 2017, SAFE promulgated the Circular on Further Improving Reform of Foreign Exchange Administration and Optimizing Genuineness and Compliance Verification, or Circular 3, which stipulates several capital control measures with respect to the outbound remittance of profit from domestic entities to offshore entities, including (i) under the principle of genuine transaction, banks shall check board resolutions regarding profit distribution, the original version of tax filing records and audited financial statements; and (ii) domestic entities shall hold income to account for previous years’ losses before remitting the profits. Moreover, pursuant to Circular 3, domestic entities shall make detailed explanations of the sources of capital and utilization arrangements, and provide board resolutions, contracts and other proof when completing the registration procedures in connection with an outbound investment.
On October 23, 2019, SAFE promulgated the Circular of the State Administration of Foreign Exchange on Further Promoting the Facilitation of Cross-border Trade and Investment, which was amended in December 2023, which permits non-investment foreign-invested enterprises to use their capital funds to make equity investments in China, with genuine investment projects and in compliance with effective foreign investment restrictions and other applicable laws. On December 4, 2023, SAFE issued the Notice on Further Deepening Reforms to Promote the Facilitation of Trade and Investment, which provides that qualified high-tech, “professional, sophisticated, unique and new” and technology-based small and medium-sized enterprises located in specified provinces or cities may borrow foreign debt on their own, provided the amount of debt does not exceed the equivalent of US$10 million. In addition, this notice restructured the asset realization account of capital accounts to the settlement account of capital accounts. Funds denominated in foreign currency received in consideration of an equity transfer by a domestic equity transferor (including entities and individuals) from domestic parties, as well as the foreign exchange funds raised by domestic enterprises through overseas listing may be directly remitted to the settlement account of capital accounts. Funds in the settlement account of capital accounts may be settled and used at the discretion of the account holder.
95
Regulation on Foreign Exchange Registration of Overseas Investment by PRC Residents
SAFE issued SAFE Circular on Relevant Issues Relating to Domestic Resident’s Investment and Financing and Roundtrip Investment through Special Purpose Vehicles, or SAFE Circular 37, that became effective in July 2014, replacing the Circular of the State Administration of Foreign Exchange on Issues Concerning the Regulation of Foreign Exchange in Equity Finance and Return Investments by Domestic Residents through Offshore Special Purpose Vehicles, or SAFE Circular 75. SAFE Circular 37 regulates foreign exchange matters in relation to the use of special purpose vehicles, or SPVs, by PRC residents or entities to seek offshore investment and financing or conduct round trip investment in China. Under SAFE Circular 37, a SPV refers to an offshore entity established or controlled, directly or indirectly, by PRC residents or entities for the purpose of seeking offshore financing or making offshore investment, using legitimate onshore or offshore assets or interests, while “round trip investment” refers to direct investment in China by PRC residents or entities through SPVs, namely, establishing foreign-invested enterprises to obtain the ownership, control rights and management rights. SAFE Circular 37 provides that, before making contribution into an SPV, PRC residents or entities are required to complete foreign exchange registration with SAFE or its local branch. SAFE promulgated the Notice on Further Simplifying and Improving the Administration of the Foreign Exchange Concerning Direct Investment in February 2015, which took effect on June 1, 2015. This notice has amended SAFE Circular 37 requiring PRC residents or entities to register with qualified banks rather than SAFE or its local branch in connection with their establishment or control of an offshore entity established for the purpose of overseas investment or financing.
PRC residents or entities who had contributed legitimate onshore or offshore interests or assets to SPVs but had not obtained registration as required before the implementation of the SAFE Circular 37 must register their ownership interests or control in the SPVs with qualified banks. An amendment to the registration is required if there is a material change with respect to the SPV registered, such as any change of basic information (including change of the PRC residents, name and operation term), increases or decreases in investment amount, transfers or exchanges of shares, and mergers or divisions. Failure to comply with the registration procedures set forth in SAFE Circular 37 and the subsequent notice, or making misrepresentation on or failure to disclose controllers of the foreign-invested enterprise that is established through round-trip investment, may result in restrictions being imposed on the foreign exchange activities of the relevant foreign-invested enterprise, including payment of dividends and other distributions, such as proceeds from any reduction in capital, share transfer or liquidation, to its offshore parent or affiliate, and the capital inflow from the offshore parent, and may also subject relevant PRC residents or entities to penalties under PRC foreign exchange administration regulations.
Regulation Related to Stock Incentive Plans
SAFE promulgated the Circular of the State Administration of Foreign Exchange on Issues concerning the Administration of Foreign Exchange Used for Domestic Individuals’ Participation in Equity Incentive Plans of Companies Listed Overseas, or the Stock Option Rules in February 2012, replacing the previous rules issued by SAFE in March 2007. Under the Stock Option Rules and other relevant rules and regulations, PRC residents who participate in stock incentive plan in an overseas publicly-listed company are required to register with SAFE or its local branches and complete certain other procedures. Participants of a stock incentive plan who are PRC residents must retain a qualified PRC agent, which could be a PRC subsidiary of the overseas publicly listed company or another qualified institution selected by the PRC subsidiary, to conduct the SAFE registration and other procedures with respect to the stock incentive plan on behalf of the participants. In addition, the PRC agent is required to amend the SAFE registration with respect to the stock incentive plan if there is any material change to the stock incentive plan, the PRC agent or other material changes. The PRC agent must, on behalf of the PRC residents who have the right to exercise the employee share options, apply to SAFE or its local branches for an annual quota for the payment of foreign currencies in connection with the PRC residents’ exercise of the employee share options. The foreign exchange proceeds received by the PRC residents from the sale of shares under the stock incentive plans granted and dividends distributed by the overseas listed companies must be remitted into the bank accounts in the PRC opened by the PRC agents before distribution to such PRC residents.
Regulation Related to Dividend Distribution
The principal laws, rules and regulations governing dividends distribution by companies in the PRC are the PRC Company Law, which applies to both PRC domestic companies and foreign-invested companies, and the Foreign Investment Law and the Implementing Rules, which apply to foreign-invested companies. Under these laws, regulations and rules, both domestic companies and foreign-invested companies in the PRC are required to set aside as general reserves at least 10% of their after-tax profit, until the cumulative amount of their reserves reaches 50% of their registered capital. PRC companies are not permitted to distribute any profits until any losses from prior fiscal years have been offset. Profits retained from prior fiscal years may be distributed together with distributable profits from the current fiscal year.
96
Regulation Related to Taxation
Enterprise Income Tax
In March 2007, the National People’s Congress enacted the Enterprise Income Tax Law, which was most recently amended in December 2018, and in December 2007, the State Council promulgated the Implementing Rules of the Enterprise Income Tax Law, which were most recently amended in April 2019. The Enterprise Income Tax Law (i) reduces the top rate of enterprise income tax from 33% to a uniform 25% rate applicable to both foreign-invested enterprises and domestic enterprises and eliminates many of the preferential tax policies afforded to foreign investors, (ii) permits companies to continue to enjoy their existing tax incentives, subject to certain transitional phase-out rules and (iii) introduces new tax incentives, subject to various qualification criteria.
The Enterprise Income Tax Law also provides that enterprises organized under the laws of jurisdictions outside China with their “de facto management bodies” located within China may be considered PRC resident enterprises and therefore be subject to PRC enterprise income tax at the rate of 25% on their worldwide income. The Implementing Rules of the Enterprise Income Tax Law further define the term “de facto management body” as the management body that exercises substantial and overall management and control over the production and operations, personnel, accounts and properties of an enterprise. If an enterprise organized under the laws of jurisdiction outside China is considered a PRC resident enterprise for PRC enterprise income tax purposes, a number of unfavorable PRC tax consequences could follow. First, it would be subject to the PRC enterprise income tax at the rate of 25% on its worldwide income. Second, a 10% withholding tax would be imposed on dividends it pays to its non-PRC enterprise shareholders and a 10% tax would apply with respect to gains derived by its non-PRC enterprise shareholders from transfer of its shares.
According to the Enterprise Income Tax Law, dividends generated after January 1, 2008 and payable by a foreign-invested enterprise in China to its foreign enterprise investors are subject to a 10% withholding tax, unless any such foreign investor’s jurisdiction of incorporation has a tax treaty with China that provides for a preferential withholding arrangement. Pursuant to the Notice of the State Administration of Taxation on Negotiated Reduction of Dividends and Interest Rates, which was issued on January 29, 2008 and supplemented and revised on February 29, 2008, and the Arrangement between Mainland China and the Hong Kong Special Administrative Region for the Avoidance of Double Taxation and Prevention of Fiscal Evasion with Respect to Taxes on Income, which became effective on December 8, 2006 and applies to income derived in any year of assessment commencing on or after April 1, 2007 in Hong Kong and in any year commencing on or after January 1, 2007 in the PRC, such withholding tax rate may be lowered to 5% if a Hong Kong enterprise is deemed the beneficial owner of any dividend paid by a PRC subsidiary by PRC tax authorities and holds at least 25% of the equity interest in that particular PRC subsidiary at all times within the 12-month period immediately before distribution of the dividends. Furthermore, the State Administration of Taxation promulgated the Public Announcement on Certain Questions in the Recognition of Beneficial Owners in Tax Treaties in 2018, which stipulates that, in determining whether a non-resident enterprise has the status of a beneficial owner, comprehensive analysis shall be conducted based on the factors listed therein and the actual circumstances of the specific case shall be taken into consideration. Non-resident enterprises that cannot provide valid supporting documents as “beneficial owners” may not be approved to enjoy tax treaty benefits. Specifically, it expressly excludes an agent or a “designated payee” from being considered as a “beneficial owner” and a “beneficial owner” analysis is required to be conducted on a case-by-case basis following the “substance-over-the-form” principle.
Value-Added Tax and Business Tax
Pursuant to the Provisional Regulations on Value-Added Tax of the PRC and its implementation regulations, unless otherwise specified by relevant laws and regulations, any entity or individual engaged in the sales of goods, provision of processing, repairs and replacement services and importation of goods into China is generally required to pay a value-added tax, or VAT, for revenues generated from sales of products, while qualified input VAT paid on taxable purchase can be offset against such output VAT.
On April 4, 2018, the Ministry of Finance and the State Administration of Taxation issued the Notice on Adjustment of VAT Rates, which came into effect on May 1, 2018. According to the abovementioned notice, the taxable goods previously subject to VAT rates of 17% and 11% respectively become subject to lower VAT rates of 16% and 10% respectively starting from May 1, 2018. Furthermore, according to the Announcement on Relevant Policies for Deepening Value-added Tax Reform jointly promulgated by the Ministry of Finance, the State Administration of Taxation and the General Administration of Customs, which became effective on April 1, 2019, the taxable goods previously subject to VAT rates of 16% and 10% respectively become subject to lower VAT rates of 13% and 9% respectively starting from April 1, 2019.
97
Furthermore, on December 25, 2024, the SCNPC released the Value-Added Tax Law of the PRC, which will become effective from January 1, 2026. Pursuant to the Value-Added Tax Law, any entities and individuals that sell goods, services, intangible assets, or immovables, or import goods within the territory of the PRC are taxpayers of VAT and shall pay the VAT in accordance with the law and regulation. Except as stipulated otherwise, the rate of VAT for sale of goods, labor services of processing, repair or replacement, or tangible movable property leasing services or import of goods is 13%, the rate of VAT for sale of agricultural products, transportation, postal, basic telecommunications, construction, or immovable leasing services, sale of immovables, or transfer of the rights to use land is 9%. In addition to the above circumstances, the rate of VAT for sale of services or intangible assets is 6%.
M&A Rules and Overseas Listings
On August 8, 2006, six PRC regulatory agencies, including the MOFCOM, the State-owned Assets Supervision and Administration Commission, the State Administration of Taxation, the SAIC, the CSRC, and SAFE, jointly issued the Regulations on Mergers and Acquisitions of Domestic Enterprises by Foreign Investors, or the M&A Rules, which became effective on September 8, 2006 and was amended on June 22, 2009. The M&A Rules, among other things, require that (i) PRC entities or individuals obtain MOFCOM approval before they establish or control a SPV overseas, provided that they intend to use the SPV to acquire their equity interests in a PRC company at the consideration of newly issued share of the SPV, or Share Swap, and list their equity interests in the PRC company overseas by listing the SPV in an overseas market; (ii) the SPV obtains MOFCOM’s approval before it acquires the equity interests held by the PRC entities or PRC individual in the PRC company by Share Swap; and (iii) the SPV obtains CSRC approval.
Certain PRC regulatory authorities issued Opinions on Strictly Cracking Down on Illegal Securities Activities, which were available to the public on July 6, 2021 and emphasized the need to strengthen the administration over illegal securities activities and the supervision on overseas listings by China-based companies, and proposed to take effective measures, such as promoting the establishment of relevant regulatory systems for prevention and resolution of the risks and contingencies faced by China-based overseas-listed companies, amending the special provisions of the State Counsel on overseas offering and listing by companies limited by shares, and clarifying the responsibilities of administrative and regulatory authorities.
On February 17, 2023, the CSRC promulgated the Overseas Listing Trial Measures, and relevant five guidelines on the application of regulatory rules, which took effect from March 31, 2023, requiring Chinese domestic companies’ overseas offerings and listings of equity securities be filed with the CSRC. The Overseas Listing Trial Measures clarify the scope of overseas offerings and listings by Chinese domestic companies which are subject to the filing and reporting requirements thereunder, and provide, among others, that Chinese domestic companies that have already directly or indirectly offered and listed securities in overseas markets prior to the effectiveness of the Overseas Listing Trial Measures shall fulfil their filing obligations and report relevant information to the CSRC within three working days after conducting a follow-on offering of equity securities on the same overseas market, and follow the relevant reporting requirements within three working days upon the occurrence and public disclosure of any specified circumstances provided thereunder, including (i) change of control; (ii) investigations or sanctions imposed by overseas securities regulatory agencies or other relevant competent authorities; (iii) change of listing status or transfer of listing segment and (iv) voluntary or mandatory delisting. In addition, where the main business of an issuer undergoes material change after overseas offering and listing, and is therefore beyond the scope of business stated in the filing documents, such issuer shall follow the relevant reporting requirements within three working days after occurrence of the changes. For violations of these provisions or measures, the competent Chinese authorities may impose administrative regulatory measures, such as orders for correction, warnings, fines, and may pursue legal liability in accordance with law.
98
Furthermore, on February 24, 2023, the CSRC, together with certain other PRC governmental authorities, promulgated the Provisions on Strengthening Confidentiality and Archives Administration of Overseas Securities Offering and Listing by Domestic Companies, or the Revised Confidentiality and Archives Administration Provisions, which took into effect on March 31, 2023. According to the Revised Confidentiality and Archives Administration Provisions, Chinese companies that directly or indirectly conduct overseas offerings and listings, shall strictly abide by the relevant laws and regulations on confidentiality when providing or publicly disclosing, either directly or through their overseas listed entities, documents and materials to securities services providers such as securities companies and accounting firms or overseas regulators in the process of their overseas offering and listing. In the event such documents or materials contain state secrets or working secrets of government agencies, the Chinese companies shall first obtain approval from competent authorities according to law, and file with the secrecy administrative department at the same level with the approving authority. In the event that such documents or materials, if divulged, will jeopardize national security or public interest, the Chinese companies shall strictly fulfill relevant procedures stipulated by applicable national regulations. The Chinese companies shall also provide a written statement of the specific state secrets and sensitive information provided when providing documents and materials to securities companies and securities service providers, and the securities companies and securities service providers shall properly retain such written statements for inspection. According to the Revised Confidentiality and Archives Administration Provisions, where overseas securities regulators or relevant competent authorities request to inspect, investigate or collect evidence from Chinese domestic companies concerning their overseas offering and listing or their securities firms and securities service providers that undertake securities business for such Chinese domestic companies, such inspection, investigation and evidence collection must be conducted under the cross-border regulatory cooperation mechanism, and the CSRC or competent authorities of the Chinese government will provide necessary assistance pursuant to bilateral and multilateral cooperation mechanism.
Regulations Relating to Blockchain and Cryptocurrency
We operate within a complex and rapidly evolving regulatory environment and are subject to a wide range of laws and regulations enacted by U.S. federal, state, and local governments, governmental agencies, and regulatory authorities, including the SEC, the CFTC, the FTC, and the FinCen, as well as similar entities in other countries. Other regulatory bodies have demonstrated an interest in regulating or investigating companies engaged in blockchain or cryptocurrency businesses.
Regulations may substantially change in the future and it is presently not possible to know how regulations will apply to our business, or when they may be effective. While we anticipate that bitcoin mining will be an area of focus for regulators in the future, we cannot predict with certainty the impact regulations may have on our business or operations. As the regulatory and legal environment evolves, we may become subject to new laws and regulations by the SEC and other agencies, which may affect our mining operations and other activities. For example, in January 2025, the Acting Commissioner of the SEC, Mark Uyeda, announced formation of new crypto task force with a purpose to develop a comprehensive and clear regulatory framework for crypto assets. Additionally, state and local regulation of bitcoin mining is important with respect to where we conduct our mining operations.
For additional discussion regarding our belief about the potential risks existing and future regulation pose to our business, please see “Item 3. Key Information—D. Risk Factors—Risks Relating to Our Crypto Mining Business.”
99
C.Organizational Structure
The following diagram illustrates the Group’s corporate structure as of December 31, 2024. The following diagram omits certain entities that are immaterial to the Group’s results of operations, business and financial condition. Except as otherwise specified, equity interests depicted in this diagram are held as to 100%. The relationships between each of Can Gu Long, the consolidated VIEs and their shareholders as illustrated in this diagram are governed by contractual arrangements and do not constitute equity ownership.

| (1) | Investors in our ADSs hold equity interest in Cango Inc., which does not conduct operations. |
100
| (2) | Zhipeng Song and Meng Xu hold 99.0% and 1.0% equity interest in Shanghai Yungu, respectively. Zhipeng Song is a director of the Group and Meng Xu is an employee of the Group. Shanghai Yungu is consolidated with the Group’s results of operations for accounting purposes, but it is not an entity in which we own equity interest. Shanghai Yungu is primarily involved in operating the Cango U-car app. |
| (3) | Include Shanghai Wangjin Investment Management Co., Ltd. (controlled by Mr. Xiaojun Zhang), Mr. Jiayuan Lin, Tencent Mobility Limited, Shanghai Xiehuai Investment Management L.P., the Taikang Onshore Entities (including Taikang Life Insurance Co., Ltd. and Shandong State-controlled Taikang Phase I Industrial Development Fund Partnership Enterprise (Limited Partnership)) and Shanghai Huaiyuan Investment Management L.P. (of which Shouyan Xu is the general partner) respectively holding 15.6%, 15.8%, 12.5%, 8.4%, 6.3% and 5.2% of equity interests in Shanghai Cango. The remaining equity interests in Shanghai Cango are held by nine other shareholders. Shanghai Cango is consolidated with the Group’s results of operations for accounting purposes, but it is not an entity in which we own equity interest. |
| (4) | Includes three subsidiaries that are majority owned by Shanghai Cango. These subsidiaries are primarily involved in providing automotive financing facilitation services and after-market services. |
| (5) | Primarily involved in the operation of the Group’s automobile trading. |
| (6) | Includes two subsidiaries that are wholly-owned by Shanghai Chejia, which primarily engages in providing financing leases to car buyers. Shanghai Cango, one of our consolidated VIEs, currently owns 75% equity interest (directly and through Shanghai Wangtian Investment Co., Ltd., its wholly-owned subsidiary) in Shanghai Chejia and Express Group Development Limited, our wholly-owned consolidated subsidiary, owns 25% equity interest in Shanghai Chejia. As a result, Shanghai Chejia is the Group’s consolidated affiliate. |
Contractual Arrangements among Can Gu Long, the Consolidated VIEs and Their Shareholders
We currently engage in VATS business through Shanghai Yungu, one of our consolidated VIEs. We control the consolidated VIEs through a series of contractual arrangements with the consolidated VIEs, their shareholders and Can Gu Long, as described in more detail below, which collectively enables us to:
| ● | receive substantially all the economic benefits of our consolidated VIEs; and |
| ● | have an exclusive option to purchase all or part of the equity interests in the equity interest in or all or part of the assets of our consolidated VIEs when and to the extent permitted by PRC law. |
As a result of these contractual arrangements, we are the primary beneficiary of the consolidated VIEs and their subsidiaries for accounting purposes. We have consolidated their financial results in our consolidated financial statements in accordance with U.S. GAAP.
In the opinion of Fangda Partners, our PRC legal counsel:
| ● | the ownership structures of Can Gu Long and our consolidated VIEs in China do not violate any applicable PRC law, regulation, or rule currently in effect; and |
| ● | the contractual arrangements among Can Gu Long, the consolidated VIEs and their shareholders governed by PRC laws are valid, binding and enforceable in accordance with their terms and applicable PRC laws, rules, and regulations currently in effect, and do not violate any applicable PRC law, regulation, or rule currently in effect, except that the pledges in respect of the consolidated VIEs’ equity interests would not be deemed validly created until they are registered with the local administration for market regulation. |
However, these contractual arrangements may not be as effective as direct ownership in providing us with control over our consolidated VIEs. If any of our consolidated VIEs or their shareholders fails to perform their obligations under the contractual arrangements, we may have to incur substantial costs and expend additional resources to enforce such arrangements, and rely on legal remedies under PRC laws, including contractual remedies, which may not be sufficient or effective. All of these contractual arrangements are governed by PRC law and provide for the resolution of disputes through arbitration in the PRC. Accordingly, these contracts would be interpreted in accordance with PRC laws and any disputes would be resolved in accordance with PRC legal procedures. We have been advised by our PRC legal counsel, Fangda Partners, that there are uncertainties regarding the interpretation and application of current and future PRC laws, rules and regulations. There are very few precedents and little formal guidance as to how contractual arrangements in the context of a variable interest entity should be interpreted or enforced under PRC law. The PRC regulatory authorities may in the future take a view that is contrary to the opinion of our PRC legal counsel. We have been further advised by our PRC legal counsel that if the PRC government finds that the agreements that establish the structure for operating the Group’s business do not comply with PRC government restrictions on foreign investment in the aforesaid business the Group engages in or other applicable PRC laws, regulations and rules, the Group could be subject to severe penalties including being prohibited from continuing operations. Furthermore, the interests of the shareholders of our consolidated VIEs in their capacities as such shareholders may differ from the interests of our company as a whole. As the result, there can be no assurance that when conflicts of interest arise, any or all of these shareholders will act in the best interests of our company or those conflicts of interest will be resolved in our favor.
101
Furthermore, there remain significant uncertainties regarding the ultimate outcome of arbitration should legal action become necessary. Under PRC laws, rulings by arbitrators are final, and parties cannot appeal the arbitration results in courts. If the losing parties fail to carry out the arbitration awards within a prescribed time limit, the prevailing parties may only enforce the arbitration awards in the PRC courts through arbitration award recognition proceedings, which would require additional expenses and delay. In the event that we are unable to enforce these contractual arrangements, or if we suffer significant time delays or other obstacles in the process of enforcing these contractual arrangements, it would be very difficult to allow us to receive economic benefits from our consolidated VIEs, and the Group’s business, financial condition and results of operations may be materially and adversely affected. For additional information, see “Item. 3 Key Information—D. Risk Factors—Risks Relating to Our Corporate Structure.” Nevertheless, arbitration provisions under these contractual arrangements have no effect on the rights of our shareholders to pursue claims against us under United States federal securities laws.
The following is a summary of the currently effective contractual arrangements by and among (i) our wholly-owned subsidiary, Can Gu Long, Shanghai Cango, and its subsidiaries, and the shareholders of Shanghai Cango and (ii) Can Gu Long, Shanghai Yungu and the shareholders of Shanghai Yungu.
Contractual Arrangements with Shanghai Cango and Its Shareholders
Equity Interest Pledge Agreements
Pursuant to the equity interest pledge agreements, each shareholder of Shanghai Cango, other than Taikang Life Insurance Co. Ltd., has pledged all of such shareholder’s equity interest in Shanghai Cango as a security interest, as applicable, to respectively guarantee Shanghai Cango and its shareholders’ performance of their obligations under the relevant contractual arrangement, which include the exclusive business cooperation agreement, exclusive option agreement and power of attorney. If Shanghai Cango or any of its shareholders breaches their contractual obligations under these agreements, Can Gu Long, as pledgee, will be entitled to certain rights regarding the pledged equity interests. In the event of such breaches, Can Gu Long’s rights include being paid in priority with the equity interest of Shanghai Cango based on the monetary valuation that such equity interest is converted into or from the proceeds from auction or sale of the equity interest. Each of the shareholders of Shanghai Cango agrees that, during the term of the equity interest pledge agreements, such shareholder shall not transfer the equity interest, place or permit the existence of any security interest or other encumbrance on the equity interest or any portion thereof, without the prior written consent of Can Gu Long, except for the performance of the relevant contractual agreement. Can Gu Long is entitled to collect dividends distributed on the equity interest of Shanghai Cango, and Shanghai Cango’s shareholders may receive dividends distributed on the equity interest only with prior written consent of Can Gu Long. The equity interest pledge agreements remain effective until all obligations under the relevant contractual agreements have been fully performed and all secured indebtedness have been fully paid. We have registered pledges of equity interest of shareholders other than the Taikang Life Insurance Co., Ltd. in Shanghai Cango with the relevant offices of the administration for market regulation in accordance with the PRC Civil Code.
Power of Attorney
Pursuant to the power of attorney, each shareholder of Shanghai Cango has irrevocably authorized Can Gu Long to exercise the following rights relating to all equity interests held by such shareholder in Shanghai Cango during the term of the power of attorney: to act on behalf of such shareholder as its exclusive agent and attorney with respect to all matters concerning its shareholding in Shanghai Cango, including without limitation to: (1) attending shareholders’ meetings of Shanghai Cango; (2) exercising all the shareholder’s rights and shareholder’s voting rights such shareholder is entitled to under the laws of China and Shanghai Cango’s articles of association, including but not limited to the sale or transfer or pledge or disposition of its shareholding in part or in whole; and (3) designate and appoint on behalf of such shareholder the legal representative, the directors, supervisors, the chief executive officer and other senior management members of Shanghai Cango. During the period that such shareholders remains a shareholder of Shanghai Cango, the power of attorney shall be irrevocable and continuously effective and valid from the date of execution of the power of attorney.
102
Exclusive Business Cooperation Agreement
Under the exclusive business cooperation agreement, Shanghai Cango appoints Can Gu Long as its exclusive services provider to provide Shanghai Cango with comprehensive technical support, consulting services and other services during the term of the exclusive business cooperation agreement. In consideration of the services provided by Can Gu Long, Shanghai Cango shall pay Can Gu Long fees equal to 100% of the consolidated basis net income of Shanghai Cango, which equals the balance of the gross income less the costs of Shanghai Cango acceptable to Can Gu Long and Shanghai Cango. Can Gu Long shall have exclusive and proprietary ownership, rights and interests in any and all intellectual properties arising out of or created during the performance of the exclusive business cooperation agreement. In addition, Shanghai Cango grants to Can Gu Long an irrevocable and exclusive option to purchase from Shanghai Cango, Shanghai Chejia and any other subsidiary controlled by Shanghai Cango, at Can Gu Long’s sole discretion, any or all of the assets and business of Shanghai Cango, to the extent permitted under PRC law, at the lowest purchase price permitted by PRC law. Unless terminated in accordance with the provisions of the exclusive business cooperation agreement or terminated in writing by Can Gu Long, the exclusive cooperation agreement shall remain effective.
Exclusive Option Agreement
Pursuant to the exclusive option agreement, each of Shanghai Cango’s shareholders have irrevocably granted Can Gu Long an irrevocable and exclusive right to purchase, or designate one or more persons agreed by the board of directors of Can Gu Long to purchase the equity interests in Shanghai Cango then held by its shareholders once or at multiple times at any time in part or in whole at Can Gu Long’s sole and absolute discretion to the extent permitted by PRC law. The minimum price regulated by PRC law shall be the purchase price. Shanghai Cango and its shareholders have agreed that, without Can Gu Long’s prior written consent, Shanghai Cango shall not in any manner supplement, change or amend the articles of association of Shanghai Cango, increase or decrease its registered capital, change its structure of registered capital in other manners, sell, transfer, mortgage or dispose of in any other manner any legal or beneficial interest in the equity interests in Shanghai Cango held by such shareholders, or allow the encumbrance thereon, except for the interest placed in accordance with the equity interest pledge agreement and the power of attorney. Shanghai Cango’s shareholders shall promptly donate any profit, interest, dividend or proceeds of liquidation to Can Gu Long or any other person designated by Can Gu Long to the extent permitted under applicable PRC laws. This agreement will remain effective until all equity interests of Shanghai Cango held by its shareholders have been transferred or assigned to Can Gu Long or its designated person(s).
Contractual Arrangements with Shanghai Yungu and Its Shareholders
Equity Interest Pledge Agreements
Pursuant to the equity interest pledge agreements, each shareholder of Shanghai Yungu, has pledged all of such shareholder’s equity interest in Shanghai Yungu as a security interest, as applicable, to respectively guarantee Shanghai Yungu and its shareholders’ performance of their obligations under the relevant contractual arrangement, which include the exclusive business cooperation agreement, exclusive option agreement and power of attorney. If Shanghai Yungu or any of its shareholders breaches their contractual obligations under these agreements, Can Gu Long, as pledgee, will be entitled to certain rights regarding the pledged equity interests. In the event of such breaches, Can Gu Long’s rights include being paid in priority with the equity interest of Shanghai Yungu based on the monetary valuation that such equity interest is converted into or from the proceeds from auction or sale of the equity interest. Each of the shareholders of Shanghai Yungu agrees that, during the term of the equity interest pledge agreements, such shareholder shall not transfer the equity interest, place or permit the existence of any security interest or other encumbrance on the equity interest or any portion thereof, without the prior written consent of Can Gu Long, except for the performance of the relevant contractual agreement. Can Gu Long is entitled to collect dividends distributed on the equity interest of Shanghai Yungu, and Shanghai Yungu’s shareholders may receive dividends distributed on the equity interest only with prior written consent of Can Gu Long. The equity interest pledge agreements remain effective until all obligations under the relevant contractual agreements have been fully performed and all secured indebtedness have been fully paid. We have registered pledges of equity interest of shareholders in Shanghai Yungu with the relevant offices of the administration for market regulation in accordance with the PRC Civil Code.
103
Power of Attorney
Pursuant to the power of attorney, each shareholder of Shanghai Yungu has irrevocably authorized Can Gu Long to exercise the following rights relating to all equity interests held by such shareholder in Shanghai Yungu during the term of the power of attorney: to act on behalf of such shareholder as its exclusive agent and attorney with respect to all matters concerning its shareholding in Shanghai Yungu, including without limitation to: (1) attending shareholders’ meetings of Shanghai Yungu; (2) exercising all the shareholder’s rights and shareholder’s voting rights such shareholder is entitled to under the laws of China and Shanghai Yungu’s articles of association, including but not limited to the sale or transfer or pledge or disposition of its shareholding in part or in whole; and (3) designate and appoint on behalf of such shareholder the legal representative, the directors, supervisors, the chief executive officer and other senior management members of Shanghai Yungu. During the period that such shareholders remains a shareholder of Shanghai Yungu, the power of attorney shall be irrevocable and continuously effective and valid from the date of execution of the power of attorney.
Exclusive Business Cooperation Agreement
Under the exclusive business cooperation agreement, Shanghai Yungu appoints Can Gu Long as its exclusive services provider to provide Shanghai Yungu with comprehensive technical support, consulting services and other services during the term of the exclusive business cooperation agreement. In consideration of the services provided by Can Gu Long, Shanghai Yungu shall pay Can Gu Long fees equal to 100% of the consolidated basis net income of Shanghai Yungu, which equals the balance of the gross income less the costs of Shanghai Yungu acceptable to Can Gu Long and Shanghai Yungu. Can Gu Long shall have exclusive and proprietary ownership, rights and interests in any and all intellectual properties arising out of or created during the performance of the exclusive business cooperation agreement. In addition, Shanghai Yungu grants to Can Gu Long an irrevocable and exclusive option to purchase from Shanghai Yungu and any other subsidiary controlled by Shanghai Yungu, at Can Gu Long’s sole discretion, any or all of the assets and business of Shanghai Yungu, to the extent permitted under PRC law, at the lowest purchase price permitted by PRC law. Unless terminated in accordance with the provisions of the exclusive business cooperation agreement or terminated in writing by Can Gu Long, the exclusive cooperation agreement shall remain effective.
Exclusive Option Agreement
Pursuant to the exclusive option agreement, each of Shanghai Yungu’s shareholders have irrevocably granted Can Gu Long an irrevocable and exclusive right to purchase, or designate one or more persons agreed by the board of directors of Can Gu Long to purchase the equity interests in Shanghai Yungu then held by its shareholders once or at multiple times at any time in part or in whole at Can Gu Long’s sole and absolute discretion to the extent permitted by PRC law. The minimum price regulated by PRC law shall be the purchase price. Shanghai Yungu and its shareholders have agreed that, without Can Gu Long’s prior written consent, Shanghai Yungu shall not in any manner supplement, change or amend the articles of association of Shanghai Yungu, increase or decrease its registered capital, change its structure of registered capital in other manners, sell, transfer, mortgage or dispose of in any other manner any legal or beneficial interest in the equity interests in Shanghai Yungu held by such shareholders, or allow the encumbrance thereon, except for the interest placed in accordance with the equity interest pledge agreement and the power of attorney. Shanghai Yungu’s shareholders shall promptly donate any profit, interest, dividend or proceeds of liquidation to Can Gu Long or any other person designated by Can Gu Long to the extent permitted under applicable PRC laws. This agreement will remain effective until all equity interests of Shanghai Yungu held by its shareholders have been transferred or assigned to Can Gu Long or its designated person(s).
Financial Support Undertaking Letters
We executed a financial support undertaking letter addressed to each consolidated VIE, pursuant to which we irrevocably undertake to provide unlimited financial support to each consolidated VIE to the extent permissible under the applicable laws and regulations of the Cayman Islands and the PRC, regardless of whether such consolidated VIE has incurred an operational loss. The form of financial support includes but is not limited to cash, entrusted loans and borrowings. We will not request repayment of any outstanding loans or borrowings from the relevant consolidated VIE if it or its shareholders do not have sufficient funds or are unable to repay such loans or borrowings. Each letter is effective from the date of the other agreements entered into among Can Gu Long, the relevant consolidated VIE and its shareholders until the date on which all of the equity interests of such consolidated VIE have been acquired by Can Gu Long or its designated representative(s).
We expect to provide the financial support if and when required with a portion of the proceeds from our initial public offering and proceeds from the issuance of equity or debt securities in the future.
104
D.Facilities
The Group’s corporate headquarters are located in Shanghai, China, where it leases approximately 5,592 square meters of office space. The Group also maintains leased properties of approximately 1,911 square meters of office space in two other cities as regional offices in China. We believe that the Group will be able to obtain adequate facilities, principally by lease, to accommodate future expansion plans.
ITEM 4A.UNRESOLVED STAFF COMMENTS
None.
ITEM 5.OPERATING AND FINANCIAL REVIEW AND PROSPECTS
You should read the following discussion and analysis of the Group’s financial condition and results of operations in conjunction with its consolidated financial statements and the related notes included elsewhere in this annual report. This discussion may contain forward-looking statements based upon current expectations that involve risks and uncertainties. The Group’s actual results may differ materially from those anticipated in these forward-looking statements as a result of various factors, including those set forth under “Item 3. Key Information — D. Risk Factors” or in other parts of this annual report.
A.Operating Results
Overview
The Group is a leading bitcoin mining company with an automotive transaction service in China, connecting dealers, OEMs, car buyers and other industry participants. The Cango platform empowers and serves upstream and downstream of the automotive transaction value chain and offers comprehensive services, working together with platform participants to deliver simple and enjoyable car purchasing and ownership experience.
The Group also engages in bitcoin mining business. We are rewarded with bitcoins from mining pools in exchange for the hash calculation provided by us to the mining pool operators. We conduct our mining operation through engaging Bitmain to offer us hosting, operation and maintenance services for our mining machines.
Automotive Business
The Group has extensive, technology-enabled service offerings that cover key components of the automotive transaction value chain, including pre-sale automobile trading solutions and post-sale after-market services facilitation.
Automobile Trading Solutions
The Group enables automobile trading transactions among platform participants by providing car sourcing and transaction facilitation services. Such services were accessible primarily through two platforms: Cango U-car app, which was launched in January 2023 and provided used car transaction services, and AutoCango.com, which was launched in March 2024 and provided used car information to overseas dealers. The Group owns used cars from cars disposed by individual car buyers who have used the Group’s automotive financial services in the past, as well as cars used as collaterals and later collected and disposed by financial institutions. The transaction facilitation services connect dealers looking for cars with dealers wishing to supply cars. For the year ended December 31, 2024, the automobile trading business generated minimal revenue compared with the years before.
After-market Services Facilitation
The Group facilitates the sale of automotive after-market related products or services, such as collateral releases, insurance products and other related services.
105
Automotive Financing Facilitation Services
The Group provided automotive financing facilitation services primarily by connecting financial institutions and car buyers, leveraging its vast dealer network. Funding for such financing solutions was provided by either third-party financial institutions or Shanghai Chejia, which is the Group’s consolidated affiliate. Based on its observation of the market, the Group made a business transition in 2022 to scale down its automotive financing facilitation services. Currently, the Group ceases entering into new contracts for its automotive financing facilitation services.
The Group receives sales revenue and fee income for its automobile trading solutions. For the after-market services, the Group earns fixed service fee for facilitating the sale of different kinds of insurance products, such as accident insurances, automotive insurances and other automotive related insurance services. In automotive financing, the Group charged financial institutions service fee based on a percentage of the principal amount of the relevant financing transactions. The Group also earns collateral release intermediation service fee based on negotiated rates from a business partner by introducing the business partner to the car buyers, who may contract with and purchase collateral release service from the business partner.
Crypto Mining Business
In light of the development in blockchain technology and increasing prevalence of crypto assets, we decided to expand our operation into the overseas crypto assets market. We commenced our crypto mining business in November 2024. We are rewarded with bitcoins from mining pools in exchange for the hash calculation provided by us to the mining pool operators. These bitcoin rewards are subject to “halving,” whereby the bitcoin award per block is reduced by half in order to control the supply of bitcoins on the market. Please see “Item 3.—Key Information—Risk Factors—Risks Relating to Our Crypto Mining Business—Bitcoin is subject to halving, and as such the reward for successfully solving a block will halve several times in the future and its value may not adjust to compensate us for the reduction in the rewards we receive from our mining efforts, which could cause us to cease our mining operations altogether and investors could suffer a complete loss of their investment.”
We conduct our mining operation through engaging Bitmain to offer us hosting, operation and maintenance services for our mining machines. Once we retrieve those bitcoins from collaterals, or start holding bitcoins, we may sell the bitcoins withdrawn for fiat currency from time to time depending on market conditions and cash flow needs. Our mining machines are hosted in data centers in several countries outside China, with the plurality located in North America. Our mining machines are also hosted in data centers located in other jurisdictions, including in Africa and other countries in Asia.
As of December 31, 2024, our deployed hash rate was 32EH. We mined a total of 934 bitcoins with a total value of US$86 million in the fourth quarter of 2024. In December 2024, the bitcoins mined per day was 18.4 and our average operating hashrate was 30.4EH.
Key Factors Affecting Our Results of Operations
Solution and Service Offerings and Pricing of Automotive Business
The Group’s revenue from automotive business depends on its ability to improve existing solutions and services, continue identifying evolving business needs, refine collaboration models with business partners and provide value-added services. The Group’s revenue from automotive business also depends on its abilities to effectively price solutions and services and monetize new business opportunities.
The Group also derives revenue from after-market service facilitation. Such business initiatives, and the ability to execute them, may affect future business growth and profitability. Since the Group’s solution and service offerings may have different pricing strategies and cost structures, they may affect financial position and profitability.
In addition, the Group made a business transition in 2022 to focus on automobile trading solutions and after-market services facilitation while scaling down its automotive financing facilitation services based on its observation of the market. Currently, the Group ceases entering into new contracts for its automotive financing facilitation services. As a result, the Group’s loan facilitation income and leasing income have been decreased and are expected to continue decreasing.
106
Our Ability to Grow Our Hash Rate
Our ability to mine bitcoin and generate profits is directly tied to our mining machine’s hash rate, which is its computational power relative to the global network hash rate—the aggregate computing power supporting the bitcoin blockchain. As demand for bitcoin increases, the global network hash rate rapidly increases, and as more adoption of bitcoin occurs, we expect the demand for new bitcoin will likewise increase as more mining companies are drawn into the industry by this increase in demand. Further, as more and increasingly powerful mining machines are deployed, the network difficulty for bitcoin increases. Network difficulty is a measure of how difficult it is to solve a block on the bitcoin blockchain, which is adjusted every 2,016 blocks, or approximately every two weeks. A higher difficulty means more computing power is needed to solve a block and earn bitcoin rewards, directly impacting a miner’s profitability. To remain competitive, we must continually improve our hash rate in line with industry growth. If we fail to upgrade our mining machines or deploy additional hash rate, our share of the global network hash rate and consequently, our chances of earning bitcoin rewards will diminish, reducing overall profitability. Please see “Item 3. Key Information—D. Risk Factors—Risks Relating to Our Crypto Mining Business—If we fail to grow our hash rate, we may be unable to compete, and our results of operations could suffer.”
Market Conditions of Bitcoin
Our business is heavily dependent on the price of bitcoin. The prices of crypto assets, including bitcoin, have historically experienced substantial volatility, and crypto assets prices have in the past and may in the future be driven by speculation and incomplete information, subject to rapidly changing investor sentiment, and influenced by factors such as technology, macroeconomic conditions, regulatory void or changes, fraudulent actors, manipulation, and media reporting. Further, the value of bitcoin and other crypto assets may be significantly impacted by factors beyond our control, including consumer trust in the market acceptance of bitcoin as a means of exchange by consumers and producers. Please see “Item 3. Key Information—D. Risk Factors—Risks Relating to Our Crypto Mining Business—Bitcoin prices are highly volatile, which may affect our profitability and the value of our ADSs” and “Item 3. Key Information—D. Risk Factors—Risks Relating to Our Crypto Mining Business—The price of bitcoin may be influenced by regulatory, commercial, technical and social factors that are highly uncertain.”
The halving is an important part of the bitcoin ecosystem, and it is closely watched by miners, investors and other participants in the crypto assets market. Each halving event has historically been associated with significant price movements in the value of bitcoin. Please see “Item 3. Key Information—D.Risk Factors—Risks Relating to Our Crypto Mining Business—Bitcoin is subject to halving, and as such the reward for successfully solving a block will halve several times in the future and its value may not adjust to compensate us for the reduction in the rewards we receive from our mining efforts, which could cause us to cease our mining operations altogether and investors could suffer a complete loss of their investment.”
Market Conditions and Government Policies in the Jurisdictions Where We Operate
The demand for the Group’s automotive services is dependent upon overall market conditions. The automotive industry in China and globally, especially the automotive transaction industry, may be affected by, among other factors, the general economic conditions and the growth of disposable income. With the expansion of automotive industry, dealers, financial institutions, OEMs and other industry participants have been utilizing technology-enabled automotive transaction service platforms to solve their pain points and capture market opportunities. The growth of the Group’s business will depend in part of the continuation of these trends.
Governmental policies affecting the automotive industry and crypto assets market are developing and evolving, creating both challenges and opportunities that could affect the Group’s financial performance. The Group will continue to make efforts to ensure that it is compliant with the existing laws, regulations and governmental policies and to comply with new laws and regulations or changes under existing laws and regulations that may arise in the future. While new laws and regulations or changes to existing laws and regulations could make current business operations more difficult or expensive, or result in changes to solutions and services offerings and hence the ability to price solutions, these events could also provide new product and market opportunities.
Ability to Retain Existing Dealers
The Group’s ability to retain existing dealers it collaborates with is important for the Group’s business. The collaborations with dealers may be affected by factors beyond the Group’s control, such as the overall automotive and mobility markets, general economic conditions and the regulatory environment. Currently, the Group ceases entering into new contracts for its automotive financing facilitation services.
107
Ability to Perform Delinquent Asset Management Effectively
The quality of the Group’s risk management efforts and the credit performance of loans facilitated by Cango platform affects its reputation and results of operations.
After a delinquency occurs, the Group aims to collect repayments and/or recover the car collateral from the car buyer. The Group relies on in-house delinquent asset management team to collect repayments and recover the car collateral at different stages of delinquent asset management process. The ability to collect repayments and recover car collaterals in a cost-effective way may affect the Group’s results of operations.
Ability to Compete Effectively
The Group’s business and results of operations depend on its ability to compete effectively. The competitive position may be affected by, among other things, service quality and ability to price solutions and services competitively. The Group will continue to invest in technologies to improve service quality and user experience. The Group aims to enhance the speed in processing and aggregating dealers’ orders for its car sourcing services and improve the efficiency in matching selling dealers and buying dealers for its transaction facilitation services. We also aim to improve our hash rate and control bitcoin mining costs. As new competitors or new solutions and services emerges that compete with the Group’s, it will need to continue to introduce new solutions and services or enhance existing ones to stay competitive. Whether and how quickly the Group can do so will have a significant impact on its financial performance.
Transaction Volume Metrics
The Group regularly reviews a number of transaction volume metrics, including the following metrics, to monitor transaction volume, identify trends, formulate financial projections and make strategic decisions. We believe that these transaction volume metrics are useful to investors because they are frequently used by analysts, investors and other interested parties to evaluate companies in the automotive transaction industry.
The tables below set forth the transaction volume metrics in the periods presented:
For the Year Ended December 31, | ||||||
2022 | 2023 | 2024 | ||||
Number of financing transactions facilitated |
| 30,983 |
| 27 |
| — |
Number of automobile trading transactions |
| 16,418 |
| 12,695 |
| 69 |
The table below sets forth a breakdown for the outstanding principal and amount of financing transactions facilitated in the periods presented:
As of / For the Year Ended December 31, | ||||||||
2022 | 2023 | 2024 | ||||||
RMB | RMB | RMB | US$ | |||||
(in thousands) | ||||||||
Outstanding principal of financing transactions facilitated |
| 25,581,254 |
| 9,971,559 |
| 3,890,723 |
| 533,027 |
Amount of financing transactions facilitated |
| 2,838,827 |
| 1,686 |
| — |
| — |
We define “financing transactions” as loans and financing leases. Financing transactions facilitated include financing transactions funded by financial institutions and financing transactions funded by Shanghai Chejia. We define “amount of financing transactions” as the principal amount of financing transactions facilitated in a specified period.
Credit Performance Metrics
As of December 31, 2024, the total outstanding balance of financing transactions for which the Group is not obligated to bear credit risk was RMB1.6 billion (US$0.2 billion), representing 41.1% of the total outstanding balance of financing transactions facilitated. The remainder was funded by either (i) financial institutions from which the Group is obligated to purchase the relevant financing receivables upon certain specified events of default by car buyers or (ii) Shanghai Chejia, the Group’s consolidated affiliate.
108
We monitor credit performance based on M1+ overdue ratio and M3+ overdue ratio. We define “M1+ overdue ratio” as (i) exposure at risk relating to financing transactions for which any installment payment is 30 to 179 calendar days past due as of a specified date, divided by (ii) exposure at risk relating to all financing transactions which remain outstanding as of such date, excluding amounts of outstanding principal that are 180 calendar days or more past due. We define “M3+ overdue ratio” as (i) exposure at risk relating to financing transactions for which any installment payment is 90 to 179 calendar days past due as of a specified date, divided by (ii) exposure at risk relating to all financing transactions which remain outstanding as of such date, excluding amounts of outstanding principal that are 180 calendar days or more past due. Amounts which are 180 calendar days or more past due are deducted from exposure at risk, as such amounts are typically charged off by third-party financial institutions. However, the relevant financial institutions may follow charge-off policies that differ from such practice. We believe that these credit performance metrics are useful to investors because they are frequently used by analysts, investors and other interested parties to evaluate companies in the automotive transaction industry.
The table below sets forth M1+ overdue ratio and M3+ overdue ratio for all financing transactions which the Group facilitated and remained outstanding as of the specified dates.
As of | ||||||||||||||||||||||||
March |
| June |
| September |
| December |
| March |
| June |
| September |
| December |
| March |
| June |
| September |
| December | ||
31, |
| 30, |
| 30, |
| 31, |
| 31, |
| 30, |
| 30, |
| 31, |
| 31, |
| 30, |
| 30, |
| 31, | ||
2022 | 2023 | 2024 | ||||||||||||||||||||||
(%) | ||||||||||||||||||||||||
M1+ overdue ratio |
| 1.76 |
| 2.21 |
| 2.44 |
| 2.61 |
| 2.33 |
| 2.12 |
| 2.42 |
| 2.66 |
| 2.87 |
| 2.93 |
| 3.17 |
| 3.24 |
M3+ overdue ratio |
| 0.80 | 1.07 | 1.27 | 1.38 | 1.29 | 1.09 | 1.24 | 1.37 | 1.51 | 1.57 | 1.76 | 1.78 | |||||||||||
Risk Assurance Liabilities
Under the arrangements with certain financial institutions, the Group is obligated to purchase the relevant financing receivables upon certain specified events of default by car buyers. After purchasing such financing receivables, security interest in the collateral is also transferred to the Group. We refer to such arrangement to purchase financing receivables from financial institutions as risk assurance obligation.
The Group incurs risk assurance liabilities in connection with these risk assurance obligation. The table below sets forth the movement of risk assurance liabilities during the year ended December 31, 2022.
As of/For the Year Ended December 31, | ||
2022 | ||
RMB | ||
| (in thousands) | |
Balance at the beginning of the period | 699,023 | |
Fair value of risk assurance liabilities upon the inception of new loans |
| 45,521 |
Performed risk assurance liabilities |
| (642,104) |
Net loss on risk assurance liabilities |
| 299,863 |
Balance at the closing of the period |
| 402,303 |
Due to the adoption of ASC 326 as of January 1, 2023, risk assurance liabilities are presented separately into deferred guarantee income which represents the non-contingent portion of risk assurance liabilities, and contingent risk assurance liabilities in which the movement during the years ended December 31, 2023 and December 3l, 2024 are as follows:
As of/For the Year Ended December 31, | ||||
Deferred guarantee | Contingent risk | |||
income | assurance liabilities | |||
2023 | 2023 | |||
| RMB |
| RMB | |
(in thousands) | ||||
Balance at the beginning of the period | 298,306 |
| 103,997 | |
Adjustment due to the adoption of ASC 326 |
| — |
| 302,407 |
Fair value of risk assurance liabilities upon the inception of new loans | 34 |
| — | |
Performed risk assurance liabilities |
| — |
| (306,895) |
Net recovery on provision for credit losses |
| — |
| 25,632 |
Recognized as guarantee income |
| (212,121) |
| — |
Balance at the closing of the period |
| 86,219 |
| 125,141 |
109
As of /For the Year Ended December 31, | ||||||||
Contingent risk assurance | ||||||||
Deferred guarantee income | liabilities | |||||||
2024 | 2024 | |||||||
| RMB |
| US$ |
| RMB |
| US$ | |
| (in thousands) | |||||||
Balance at the beginning of the period |
| 86,219 |
| 11,812 | 125,141 |
| 17,144 | |
Performed risk assurance liabilities |
| — |
| — |
| (66,150) |
| (9,062) |
Net recovery on provision for credit losses |
| — |
| — |
| (27,801) |
| (3,809) |
Recognized as guarantee income |
| (74,431) |
| (10,197) |
| — |
| — |
Balance at the closing of the period |
| 11,788 |
| 1,615 |
| 31,190 |
| 4,273 |
Risk assurance liabilities consist of a non-contingent aspect and a contingent aspect. At the inception of each financing transaction for which the Group has risk assurance obligation, it recognizes the non-contingent aspect at fair value, considering the premium required by a third-party market participant to issue the same risk assurance in a standalone transaction. The contingent aspect relates to the contingent loss arising from the Group’s risk assurance obligation. The service fees payable to the Group, net of risk assurance liabilities allocated from the consideration in connection with such financing transaction, are initially recognized as revenues.
When the Group performs risk assurance obligation upon a car buyer’s default, it records a corresponding deduction to risk assurance liabilities. The Group performs risk assurance obligation by purchasing the relevant financing receivables. Upon recovery of a car, the Group derecognizes the financing receivable and records the recovered car at its estimated fair value, less cost to sell, as other non-current assets on the consolidated balance sheet. Before January 1, 2023, the non-contingent aspect of risk assurance liabilities was reduced over the term of the arrangement, which the Group recognized as gain on risk assurance liabilities, as it was released from the risk assurance obligation on a loan-by-loan basis based on car buyers’ repayments. The contingent aspect was recognized as loss on risk assurance liabilities when car buyer’s default was probable, and the amount of loss was estimable. The Group considered the underlying risk profile, including delinquency status, overdue period and historical loss experience when assessing the probability of contingent loss. Car buyers were grouped based on common risk characteristics, such as product type. The Group measured contingent loss based on the future payout estimated using the historical default rates of a portfolio of similar loans less the fair value of the recoverable collateral.
From January 1, 2023, the non-contingent aspect of risk assurance liabilities is recorded as deferred guarantee income over the term of the arrangement, which the Group recognizes as guarantee income, as it is released from the deferred guarantee income on a loan-by-loan basis based on car buyers’ repayments. The contingent aspect is recognized as loss on risk assurance liabilities based on car buyer’s lifetime expected losses. The Group considers the underlying risk profile, including delinquency status, overdue period and historical loss experience as well as expected forward-looking factors when assessing the lifetime expected credit loss. Car buyers are grouped based on common risk characteristics, such as product type. The Group measures contingent loss based on the expected credit loss rates of a portfolio of similar loans less the fair value of the recoverable collateral.
Non-GAAP Measures
We use adjusted net income/(loss), adjusted net income/(loss) per ADS-basic and adjusted net income/(loss) per ADS-diluted, which are non-GAAP financial measures, in evaluating the Group’s operating results and for financial and operational decision-making purposes. We believe that adjusted net income/(loss), adjusted net income/(loss) per ADS-basic and adjusted net income/(loss) per ADS-diluted help identify underlying trends in our business by excluding the impact of share-based compensation expenses relating to the Share Incentive Plan 2018, or the ESOP Expenses, which are non-cash charges. We believe that adjusted net income/(loss), adjusted net income/(loss) per ADS-basic and adjusted net income/(loss) per ADS-diluted provide useful information about the Group’s operating results, enhance the overall understanding of the Group’s past performance and future prospects and allow for greater visibility with respect to key metrics used by the Group’s management in its financial and operational decision-making.
Adjusted net income/(loss), adjusted net income/(loss) per ADS-basic and adjusted net income/(loss) per ADS-diluted are not defined under U.S. GAAP and are not presented in accordance with U.S. GAAP. The non-GAAP financial measures have limitations as analytical tools, and when assessing the Group’s operating performance, cash flows or its liquidity, investors should not consider them in isolation, or as a substitute for net income, cash flows provided by operating activities or other consolidated statements of operation and cash flow data prepared in accordance with U.S. GAAP.
110
We mitigate these limitations by reconciling the non-GAAP financial measures to the most comparable U.S. GAAP performance measure, all of which should be considered when evaluating our performance. The following table reconciles the non-GAAP financial measures in the years presented to the most directly comparable financial measure calculated and presented in accordance with U.S. GAAP, which is net income:
For the year ended December 31, |
| ||||||||||||
2020 |
| 2021 |
| 2022 |
| 2023 | 2024 |
| |||||
| (Unaudited) |
| (Unaudited) |
| (Unaudited) |
| (Unaudited) |
| (Unaudited) |
| (Unaudited) |
| |
RMB | RMB | RMB | RMB | RMB | US$ |
| |||||||
(in thousands, except for share and per share data) | |||||||||||||
Net income (loss) |
| 3,373,420 | (8,544) | (1,111,208) | (37,873) |
| 299,815 |
| 41,074 | ||||
Add: ESOP Expenses(1) |
| 78,755 | 87,635 | 158,523 | 38,491 |
| 17,115 |
| 2,345 | ||||
Adjusted net income (loss) |
| 3,452,175 | 79,091 | (952,685) | 618 |
| 316,930 |
| 43,419 | ||||
Less: Net income attributable to the non-controlling interest shareholders |
| 3,902 | — | — | — |
| — |
| — | ||||
Adjusted net income (loss) attributable to Cango Inc.’s ordinary shareholders |
| 3,448,273 | 79,091 | (952,685) | 618 |
| 316,930 |
| 43,419 | ||||
Adjusted net income (loss) per ADS-basic(2) |
| 22.95 | 0.55 | (6.95) | 0.01 |
| 3.04 |
| 0.42 | ||||
Adjusted net income (loss) per ADS-diluted(2) |
| 22.69 | 0.54 | (6.95) | — |
| 2.72 | 0.37 | |||||
Weighted average ADS outstanding—basic |
| 150,242,430 | 144,946,453 | 137,042,445 | 121,524,393 |
| 104,098,809 |
| 104,098,809 | ||||
Weighted average ADS outstanding—diluted |
| 151,950,322 | 146,867,997 | 137,042,445 | 126,940,244 |
| 116,516,361 |
| 116,516,361 | ||||
| (1) | ESOP Expenses are allocated in operating cost and expenses as follows: |
For the year ended December 31, | ||||||||||||
2020 |
| 2021 |
| 2022 |
| 2023 | 2024 | |||||
(Unaudited) |
| (Unaudited) |
| (Unaudited) |
| (Unaudited) |
| (Unaudited) |
| (Unaudited) | ||
RMB | RMB | RMB | RMB | RMB | US$ | |||||||
(in thousands) | ||||||||||||
Cost of revenue |
| 3,075 |
| 4,928 |
| 4,160 |
| 2,187 |
| 1,720 |
| 236 |
Sales and marketing |
| 16,003 | 15,311 | 14,691 | 7,716 |
| 2,904 |
| 398 | |||
General and administrative |
| 55,591 | 63,035 | 135,889 | 26,833 |
| 12,234 |
| 1,676 | |||
Research and development |
| 4,085 | 4,361 | 3,782 | 1,755 |
| 257 |
| 35 | |||
ESOP Expenses |
| 78,755 | 87,635 | 158,523 | 38,491 |
| 17,115 |
| 2,345 | |||
| (2) | Each ADS represents two ordinary shares. |
Components of Results of Operations
Revenues
The Group’s revenues mainly consist of bitcoin mining income, automobile trading income, loan facilitation income and other related income, guarantee income, leasing income, after-market services income and others. The Group generates bitcoin mining income by providing hash calculation to mining pool operators based on cooperation agreements. Automobile trading income relates to the automobile trading solutions. The Group generates loan facilitation income by providing automotive financing facilitation services to financial institutions and car buyers in connection with existing loans obtained through Cango platform. Guarantee income represents the release of non-contingent risk assurance liability pursuant to the adoption of ASC 326 on January 1, 2023. Prior to the adoption of ASC 326, the release of non-contingent risk assurance liability was recognized in earnings as a reduction of net loss on risk assurance liabilities. Please see “—Risk Assurance Liabilities” for details. Leasing income relates to financing lease payments from car buyers to Shanghai Chejia. After-market services income relates to the facilitation of sale of insurance policies and delinquent asset management services.
111
The following table sets forth components of the Group’s revenues, both in absolute amount and as a percentage of the total revenues, for the periods presented.
Year Ended December 31, | ||||||||||||||
2022 |
| 2023 | 2024 | |||||||||||
RMB |
| % |
| RMB |
| % |
| RMB |
| US$ |
| % | ||
(in thousands, except for percentages) | ||||||||||||||
Revenues: |
|
|
|
|
|
|
| |||||||
Bitcoin mining income | — | — | — | — | 652,986 | 89,459 | 81 | |||||||
Automobile trading income |
| 1,596,307 |
| 80.6 |
| 1,309,634 |
| 77.0 |
| 6,285 |
| 861 |
| 1 |
Loan facilitation income and other related income |
| 146,429 | 7.4 | 19,962 | 1.2 |
| 15,776 |
| 2,161 |
| 2 | |||
Guarantee income |
| — | — | 212,121 | 12.5 |
| 74,431 |
| 10,197 |
| 9 | |||
Leasing income |
| 155,522 | 7.9 | 57,431 | 3.4 |
| 11,535 |
| 1,580 |
| 2 | |||
After-market services income | 71,457 | 3.6 | 65,388 | 3.8 | 41,228 | 5,648 | 5 | |||||||
Others |
| 10,739 | 0.5 | 37,383 | 2.1 |
| 2,248 |
| 308 |
| — | |||
Total |
| 1,980,453 | 100.0 | 1,701,919 | 100.0 |
| 804,489 |
| 110,214 |
| 100 | |||
Operating Cost and Expenses
The Group’s operating cost and expenses consist of cost of revenue, sales and marketing expenses, general and administrative expenses, research and development expenses, net loss on contingent risk assurance liabilities, net loss on risk assurance liabilities, provision (net recovery on provision) for credit losses and impairment loss from goodwill.
Cost of Revenue
The Group’s cost of revenue consists of (i) cost of mining service (including depreciations), (ii) cost of vehicle, (iii) cost for staff responsible for risk management and delinquent asset management, (iv) leasing interest expense, (v) commission paid to car dealerships, (vi) incentive fee to sales staff, (vii) outsourcing fee in connection with repayment collection and (viii) others. The following table sets forth components of the Group’s cost of revenue, both in absolute amount and as a percentage of the Group’s total revenues, for the periods presented.
Year Ended December 31, | ||||||||||||||
2022 |
| 2023 | 2024 | |||||||||||
RMB |
| % |
| RMB |
| % |
| RMB |
| US$ |
| % | ||
(in thousands, except for percentages) | ||||||||||||||
Cost of revenue: |
| |||||||||||||
Cost of mining service | — | — | — | — | 461,126 | 63,174 | 57.3 | |||||||
Cost of mining service - depreciations | — | — | — | — | 84,232 | 11,540 | 10.5 | |||||||
Cost of vehicle |
| 1,580,779 | 79.8 | 1,294,946 | 76.1 |
| 6,066 |
| 831 |
| 0.8 | |||
Staff cost |
| 105,613 | 5.3 | 87,602 | 5.1 |
| 57,978 |
| 7,943 |
| 7.2 | |||
Leasing interest expense (1) |
| 61,129 | 3.1 | 13,017 | 0.8 |
| 226 |
| 31 |
| — | |||
Commission to car dealerships |
| 26,757 | 1.4 | — | — |
| (13,593) |
| (1,862) |
| (1.7) | |||
Staff incentive |
| — | — | — | — |
| — |
| — |
| — | |||
Outsourcing fee | 10,475 | 0.5 | 32,241 | 1.9 | 24,320 | 3,332 | 3 | |||||||
Others |
| 45,337 | 2.3 | 84,057 | 4.9 |
| 9,024 |
| 1,236 |
| 1.1 | |||
Total |
| 1,830,090 | 92.4 | 1,511,863 | 88.8 |
| 629,379 |
| 86,225 |
| 78.2 | |||
| (1) | Leasing interest expense refers to interest expense on borrowings by the Group that are directly used to fund finance lease receivables. |
*less than 0.1%
Sales and Marketing
Sales and marketing expenses consist primarily of compensation related to sales staff but exclude incentives paid to them.
General and Administrative
General and administrative expenses consist primarily of compensation related to accounting and finance, legal, human resources and other administrative personnel, professional service fee as well as rent for office spaces related to various administrative activities.
112
Research and Development
Research and development expenses consist primarily of compensation related to research and development personnel, depreciation and amortization of equipment and costs of data center services.
Net Loss on Risk Assurance Liabilities / Net Loss on Contingent Risk Assurance Liabilities
Risk assurance liabilities consist of a non-contingent aspect and a contingent aspect.
At the inception of each financing transaction for which the Group has risk assurance obligation, it recognizes the non-contingent aspect at fair value. Before January 1, 2023, the non-contingent aspect of risk assurance liabilities was reduced over the term of the arrangement, which the Group recognized as gain on risk assurance liabilities, as it was released from the risk assurance obligation on a loan-by-loan basis based on car buyers’ repayments. After January 1, 2023, the non-contingent aspect of risk assurance liabilities is reduced over the term of the arrangement, which the Group recognizes as guaranteed income, as it is released from the deferred guarantee income on a loan-by-loan basis based on car buyers’ repayments.
Net loss on contingent risk assurance liabilities represents the contingent aspect. Before January 1, 2023, the contingent aspect was recognized as loss on risk assurance liabilities when car buyer’s default was probable and was measured as the future payout estimated using the historical default rates of a portfolio of similar loans. After January 1, 2023, the contingent aspect is recognized as loss on contingent risk assurance liabilities based on car buyer’s lifetime expected losses using the historical default rates and expected forward-looking factors of a portfolio of similar loans.
Provision (Net Recovery on Provision) for Credit Losses
Under the arrangements with certain financial institutions, the Group is obligated to purchase the relevant financing receivables upon certain specified events of default by car buyers. In addition, the Group records finance lease receivables relating to the financing leases funded by Shanghai Chejia on the Group’s balance sheet. Before January 1, 2023, the allowance for financing receivables was calculated using the probability of default and loss given default model (without incorporating forward-looking factors) based on pools of financing receivables with similar risk characteristics, including product type to arrive at an estimate of incurred losses in the portfolio up to balance sheet date. After January 1, 2023, the allowance for financing receivables is calculated using the probability of default and loss given default model (incorporating forward-looking factors) based on pools of financing receivables with similar risk characteristics, including product type to arrive at an estimate of expected losses in the portfolio. The Group recognizes any increase in allowance for financing receivables as provision for credit losses for the relevant period.
Impairment Loss from Goodwill
Goodwill represents the excess of the purchase price over the amounts assigned to the fair value of the assets acquired and the liabilities assumed of an acquired business. The Group tests for impairment of goodwill annually, and between annual tests if the Group becomes aware of an event or a change in circumstances that would indicate the carrying value may be impaired. According to those impairment tests, the Group recorded an impairment loss on goodwill of RMB148.7 million and nil in 2023 and 2024, respectively, as the financial performance of the automobile trading solutions and automotive financing facilitation services continued to fall below forecasts. Please see “—Item E. Critical Accounting Policies and Estimates—Goodwill” for details.
113
Taxation
Cayman Islands
We are an exempted company incorporated in the Cayman Islands. Under the current laws of the Cayman Islands, payments of dividends and capital in respect of our ordinary shares will not be subject to taxation in the Cayman Islands and no withholding tax will be required on the payment of a dividend or capital to any holder of our ordinary shares, as the case may be, nor will gains derived from the disposal of our ordinary shares be subject to Cayman Islands income or corporation tax.
Hong Kong
Our subsidiary incorporated in Hong Kong is subject to Hong Kong profit tax at a rate of 16.5% and may be exempted from income tax on its foreign-derived income. Hong Kong does not impose a withholding tax on remittance of dividends.
China
Generally, our PRC subsidiary, consolidated VIEs and subsidiaries of the consolidated VIEs in China are subject to enterprise income tax on their taxable income in China at a rate of 25%. The enterprise income tax is calculated based on the entity’s global income as determined under PRC tax laws and accounting standards.
The Group is subject to VAT at a rate of 6% on the services provided to customers, and VAT at a rate of 13% on the sales of products starting from April 1, 2019 (such rate was 16% from May 1, 2018 to April 1, 2019), less any deductible VAT the Group has already paid or borne. The Group is also subject to surcharges on VAT payments in accordance with PRC law.
Dividends paid by our wholly foreign-owned subsidiary in China to our intermediary holding company in Hong Kong will be subject to a withholding tax rate of 10%, unless the relevant Hong Kong entity satisfies all the requirements under the Arrangement between the PRC and the Hong Kong Special Administrative Region on the Avoidance of Double Taxation and Prevention of Fiscal Evasion with respect to Taxes on Income and Capital and receives approval from the relevant tax authority, in which case the dividends paid to the Hong Kong subsidiary would be subject to withholding tax at the standard rate of 5%.
If our holding company in the Cayman Islands or any of our subsidiaries outside of China were deemed to be a “resident enterprise” under the PRC Enterprise Income Tax Law, it would be subject to enterprise income tax on its worldwide income at a rate of 25%.
114
Results of Operations
The following tables set forth a summary of the Group’s consolidated results of operations for the periods presented, in absolute amount and as a percentage of its total revenues. This information should be read together with the Group’s consolidated financial statements and related notes included elsewhere in this annual report. The operating results in any period are not necessarily indicative of the results that may be expected for any future period.
Year Ended December 31, | ||||||||||||||
2022 |
| 2023 | 2024 | |||||||||||
| RMB |
| % |
| RMB |
| % |
| RMB |
| US$ |
| % | |
(in thousands) | ||||||||||||||
Revenues: | ||||||||||||||
Bitcoin mining income | — | — | — | — | 652,986 | 89,459 | 81.2 | |||||||
Automobile trading income | 1,596,307 | 80.6 | 1,309,634 | 77.0 |
| 6,285 |
| 861 |
| 0.8 | ||||
Loan facilitation income and other related income | 146,429 | 7.4 | 19,962 | 1.2 |
| 15,776 |
| 2,161 |
| 2.0 | ||||
Guarantee income | — | — | 212,121 | 12.5 |
| 74,431 |
| 10,197 |
| 9.3 | ||||
Leasing income | 155,522 | 7.9 | 57,431 | 3.4 |
| 11,535 |
| 1,580 |
| 1.4 | ||||
After-market services income | 71,457 | 3.6 | 65,388 | 3.8 |
| 41,228 |
| 5,648 |
| 5.1 | ||||
Others | 10,739 | 0.5 | 37,383 | 2.1 |
| 2,248 |
| 308 |
| 0.3 | ||||
Total revenues | 1,980,453 | 100.0 | 1,701,919 | 100.0 |
| 804,489 |
| 110,214 |
| 100 | ||||
Operating cost and expenses: |
|
|
| |||||||||||
Cost of revenue | 1,830,090 | 92.4 | 1,511,863 | 88.8 |
| 629,380 |
| 86,225 |
| 78.2 | ||||
Sales and marketing | 132,779 | 6.7 | 38,922 | 2.3 |
| 13,099 |
| 1,795 |
| 1.6 | ||||
General and administrative | 299,545 | 15.1 | 156,966 | 9.2 |
| 250,164 |
| 34,271 |
| 31.1 | ||||
Research and development | 45,959 | 2.3 | 30,114 | 1.8 |
| 5,467 |
| 749 |
| 0.7 | ||||
Net loss (gain) on contingent risk assurance liabilities | — | — | 25,632 | 1.5 |
| (27,801) |
| (3,809) |
| (3.5) | ||||
Net loss on risk assurance liabilities | 299,863 | 15.1 | — | — |
| — |
| — |
| — | ||||
Provision (net recovery on provision) for credit losses | 319,360 | 16.1 | (136,485) | (8.0) |
| (269,865) |
| (36,971) |
| (33.5) | ||||
Impairment loss from goodwill | — | — | 148,658 | 8.7 |
| — |
| — |
| — | ||||
Change in fair value of bitcoin collateral - loss | — | — | — | — | 25,151 | 3,446 | 3.1 | |||||||
Total operating cost and expenses | 2,927,597 | 147.8 | 1,775,670 | 104.3 |
| 625,595 |
| 85,706 |
| 77.8 | ||||
(Loss) income from operations | (947,143) | (47.8) | (73,751) | (4.3) | 178,894 | 24,508 | 22.2 | |||||||
Interest income | 43,733 | 2.2 | 79,165 | 4.6 | 106,318 | 14,565 | 13.2 | |||||||
Net investment income (loss) | (9,811) | (0.5) | 24,093 | 1.4 |
| 8,789 |
| 1,204 |
| 1.1 | ||||
Interest expense | (16,809) | (0.8) | (4,100) | (0.2) |
| (659) |
| (90) |
| (0.1) | ||||
Foreign exchange gain, net | 5,918 | 0.3 | 1,099 | 0.1 |
| 1,651 |
| 226 |
| 0.2 | ||||
Other income | 52,067 | 2.6 | 30,702 | 1.8 |
| 8,262 |
| 1,132 |
| 1.0 | ||||
Other expenses | (2,466) | (0.1) | (1,625) | (0.1) |
| (2,118) |
| (289) |
| (0.3) | ||||
Net (loss) income before income taxes | (874,511) | (44.2) | 55,583 | 3.3 |
| 301,137 |
| 41,256 |
| 37.4 | ||||
Income tax expenses | (236,697) | (12.0) | (93,457) | (5.5) |
| (1,322) |
| (182) |
| (0.2) | ||||
Net (loss) income | (1,111,208) | (56.1) | (37,873) | (2.2) |
| 299,815 |
| 41,074 |
| 37.3 | ||||
Net (loss) income attributable to Cango Inc.’s ordinary shareholders | (1,111,208) | (56.1) | (37,873) | (2.2) |
| 299,815 |
| 41,074 |
| 37.3 | ||||
* | less than 0.1%. |
Comparison of Year Ended December 31, 2024 and Year Ended December 31, 2023
Revenues. The Group’s revenues decreased from RMB1,701.9 million in 2023 to RMB 804.5 million (US$110.2 million) in 2024, primarily due to the decrease of automobile and related service income which was mainly composed of automobile trading income, loan facilitation income and its related guarantee income, partially offset by the bitcoin mining income of RMB653.0 million
115
Operating cost and expenses. The Group’s total operating cost and expenses decreased from RMB1,775.7 million in 2023 to RMB625.6 million (US$85.7 million) in 2024.
| ● | Cost of revenue. The Group’s cost of revenue decreased from RMB1,511.9 million in 2023 to RMB629.4 million (US$86.2 million) in 2024, primarily due to the decrease of cost of automobile and related services, partially offset by the cost of crypto mining. The cost of revenue as a percentage of the Group’s total revenues decreased from 88.8% to 78.2% during the same period, primarily due to a lower share of revenue contribution from car trading transactions, which normally presents a higher cost-revenue ratio. |
| ● | Sales and marketing. The Group’s sales and marketing expenses decreased from RMB38.9 million in 2023 to RMB13.1 million (US$1.8 million) in 2024, primarily due to the decrease of transaction volume of automobile and related business, and the Group’s continuous efforts on scaling down the sales and marketing resources for the automobile and related business. The Group’s sales and marketing expenses as a percentage of the Group’s total revenues decreased from 2.3% in 2023 to 1.6% in 2024. |
| ● | General and administrative. The Group’s general and administrative expenses increased from RMB157.0 million in 2023 to RMB250.2 million (US$34.3 million) in 2024, primarily due to higher amounts of professional consulting fees and due diligence costs associated with the mining machine acquisition in 2024, as well as the costs related to the organizational restructuring of our traditional business units. The Group’s general and administrative expenses as a percentage of the Group’s total revenues increased from 9.2% in 2023 to 31.3% in 2024, which was driven by the higher expenses compared to a lower revenue base line in 2024. |
| ● | Research and development. The Group’s research and development expenses decreased from RMB30.1 million in 2023 to RMB5.5 million (US$0.7 million) in 2024, primarily because the Group allocated fewer resources to the research and development department due to the trimmed down business of the automobile and related services. The Group’s research and development expenses as a percentage of the Group’s total revenues decreased from 1.8% in 2023 to 0.7% in 2024. |
| ● | Net loss (gain) on contingent risk assurance liabilities. The Group’s net loss on contingent risk assurance liabilities was RMB25.6 million in 2023 and the gain was RMB27.8 million (US$3.8 million) in 2024. The gain and loss were recognized for the obligations of the contingent aspect of the risk assurance liabilities in accordance with ASC 326. The gain in 2024 represented a net release of the contingent risk assurance liabilities due to the better than expected credit performance of the outstanding loans that the Group facilitated and guaranteed. |
| ● | Net recovery on provision for credit losses. The Group’s net recovery on provision for credit losses was RMB269.9 million (US$37.0 million) in 2024 compared to RMB136.5 million in 2023. The increase in recovery was primarily due to the positive impact from the collections of financing receivables. |
| ● | Impairment loss from goodwill. The Group provided a full impairment loss of goodwill of RMB148.7 million in 2023. The provision of goodwill impairment was based on the profit forecast associated with historical trend and the prevailing current conditions of market downturn. No goodwill was recognized or impaired in 2024. |
| ● | Change in fair value of bitcoin collateral. The Group’s change in fair value of bitcoin collateral was RMB25.2 million (US$3.4 million), which represented the change in fair value of the collateralized bitcoin as of December 31, 2024 from the value of bitcoin received from the Group’s mining activity. |
Interest income. The Group’s interest income increased from RMB79.2 million in 2023 to RMB106.3 million (US$14.6 million) in 2024, primarily due to the increased amount of bank time deposits maintained during 2024.
Net investment income. The Group recognized a gain of RMB24.1 million and RMB8.8 million (US$1.2 million) in 2023 and 2024, respectively. The decrease in gain was mainly because the Group shifted a portion of the investments in wealth management products to bank time deposits in 2024.
Interest expense. The Group’s interest expense decreased from RMB4.1 million in 2023 to RMB0.7 million (US$0.1 million) in 2024, primarily due to the lower average balance of outstanding loan in 2024.
116
Foreign exchange gain, net. The Group recognized foreign exchange gain of RMB1.1 million and RMB1.7 million (US$0.2 million) in 2023 and 2024, respectively, primarily due to the fluctuation of the foreign exchange rate of U.S. dollars against RMB in both years.
Other income. The Group’s other income decreased from RMB30.7 million in 2023 to RMB8.3 million (US$1.1 million) in 2024, primarily due to a decrease in the government subsidy.
Income tax expenses. The Group’s income tax expenses decreased from RMB93.5 million in 2023 to RMB1.3 million (US$0.2 million) in 2024.The higher amount in 2023 was primarily due to a one-time write-off of deferred tax asset.
Net loss (income). As a result of the foregoing, the Group recognized a net loss of RMB37.9 million in 2023 and a net income of RMB299.8 million (US$41.1 million) in 2024.
Comparison of Year Ended December 31, 2023 and Year Ended December 31, 2022
For a discussion of the Group’s results of operations for the year ended December 31, 2023 compared with the year ended December 31, 2022, see “Item 5. Operating and Financial Review and Prospects—A. Operating Results—Year Ended December 31, 2023 Compared to Year Ended December 31, 2022” in 2023 annual report.
B.Liquidity and Capital Resources
The Group’s primary sources of liquidity have been issuance of equity securities, borrowings from trusts, banks and other third-parties and cash provided by operating activities, which have historically been sufficient to meet its working capital and substantially all of its capital expenditure requirements.
In 2022, net cash used in operating activities was RMB567.4 million. In 2023, net cash provided by operating activities was RMB1,026.0 million. In 2024, net cash used in operating activities was RMB429.5 million (US$58.8 million).
As of December 31, 2024, the Group had RMB2,819.0 million (US$386.2 million) in cash, cash equivalents, restricted cash, including both current portion and non-current portion, and short-term investments and our consolidated VIEs had RMB1,780.2 million (US$243.9 million) of cash, cash equivalents, restricted cash and short-term investments.
As of December 31, 2024, the Group had cash and cash equivalents of RMB1,289.6 million (US$176.7 million), as compared to cash and cash equivalents of RMB1,020.6 million as of December 31, 2023. The Group’s cash, investments in interest bearing demand deposit accounts, time deposits, and highly liquid investments with original maturities within three months from the date of purchase are stated at cost which approximates their fair value. The amounts of the cash and cash equivalent held by the consolidated VIEs were approximately RMB293.4 million and RMB627.3 million (US$85.9 million) as of December 31, 2023 and 2024, respectively.
As of December 31, 2024, the Group had restricted cash of RMB298.2 million (US$40.9 million), including current portion of RMB10.8 million (US$1.5 million) and non-current portion of RMB287.4 million (US$39.4 million). The Group’s restricted cash consists of cash deposited with the respective financial institution customers as collaboration and guarantee deposits in relation to facilitation transaction with financial institutions. Financial institutions make corresponding deductions from the Group’s deposit account when borrowers are delinquent in their installment repayments and/or when loans are required to be repurchased by the Group after a specified delinquency period. Such restricted cash is not available to fund the Group’s general liquidity needs.
As of December 31, 2024, the Group had short-term investments of RMB1,231.2 million (US$168.7 million), primarily consisting of time deposits and structured deposits investments with original maturities of three months or more but less than one year and marketable securities with readily determinable fair value.
As of December 31, 2024, the Group had short-term debts of RMB124.6 million (US$17.1 million) and did not have long-term debts. On November 11, 2024, the Company entered into a master loan agreement with Antalpha Digital Pte. Ltd, or Antalpha, for an unlimited line of credit in which Antalpha would lend the Company certain digital assets. On or prior to a drawdown, the Company is required to pledge bitcoin as collateral in segregated digital wallets. There is no loan-to-value limit for the first twelve months since the inception of such agreement and there is no expiration date indicated in such agreement.
117
We believe that the Group’s current cash, cash equivalents, restricted cash and short-term investments and anticipated cash flows from operating activities will be sufficient to meet its anticipated working capital requirements, capital expenditures and debt repayment in the ordinary course of business for at least the next 12 months. We may, however, need additional cash resources in the future if we experience changes in business conditions or other developments, or if we find and wish to pursue opportunities for investment, acquisition, capital expenditure or similar actions. If we determine that our cash requirements exceed the amount of cash and cash equivalents we have on hand at the time, we may seek to issue equity or debt securities or obtain credit facilities. The issuance and sale of additional equity would result in further dilution to our shareholders. The incurrence of indebtedness would result in increased fixed obligations and could result in operating covenants that would restrict our operations. The Group’s obligation to bear credit risk for certain financing transactions facilitated may also strain its operating cash flow. We cannot assure you that financing will be available in amounts or on terms acceptable to us, if at all. See “Item 3. Key Information—D. Risk Factors—Risks Relating to Our Business Operations—We may need additional capital to pursue business objectives and respond to business opportunities, challenges or unforeseen circumstances, and financing may not be available on terms acceptable to us, or at all.”
The Group’s ability to manage its working capital, including receivables and other assets and accrued expenses and other liabilities, may materially affect the Group’s financial condition and results of operations.
Although we consolidate the results of our consolidated VIEs and their subsidiaries, we only have access to cash balances or future earnings of our consolidated VIEs and their subsidiaries through our contractual arrangements with our consolidated VIEs. See “Item 4. Information on the Company—C. Organizational Structure.” For restrictions and limitations on liquidity and capital resources as a result of our corporate structure, see “—Holding Company Structure.”
The following table sets forth a summary of the Group’s cash flows for the periods presented:
Year Ended December 31, | ||||||||
2022 | 2023 | 2024 | ||||||
RMB | RMB | RMB | US$ | |||||
(in thousands) | ||||||||
Summary Consolidated Cash Flow Data: |
|
|
|
|
|
|
|
|
Net cash (used in)/provided by operating activities |
| (567,385) |
| 1,026,026 |
| (310,203) |
| (42,498) |
Net cash provided by/(used in) investing activities |
| 1,959,529 |
| 2,124,698 |
| (1,249,883) |
| (171,233) |
Net cash (used in) financing activities |
| (2,990,209) |
| (1,193,779) |
| (127,381) |
| (17,451) |
Cash, cash equivalents and restricted cash at beginning of the year |
| 2,610,281 |
| 1,282,483 |
| 3,288,326 |
| 450,499 |
Cash, cash equivalents and restricted cash at end of the year |
| 1,282,483 |
| 3,288,326 |
| 1,587,869 |
| 217,537 |
Operating Activities
Net cash used in operating activities was RMB310.2 million (US$42.5 million) in 2024, primarily due to the net income of RMB299.8 million (US$41.1 million), adjusted for non-cash items of net income of RMB897.0 million (US$122.9 million), partially offset by the changes in working capital of RMB287.0 million (US$39.3 million). The adjustments for net income of RMB897.0 million (US$122.9 million) were mainly composed of (i) bitcoin mining income of RMB653.0 million (US$89.5 million), (ii) net recovery on provision for credit losses and other assets of RMB269.9 million (US$37.0 million), and (iii) guarantee income of RMB74.4 million (US$10.2 million), partially offset by depreciation and amortization of RMB87.2 million (US$11.9 million). The changes in working capital of RMB287.0 million (US$39.3 million) primarily consisted of (i) a decrease of financing receivables of RMB244.0 million (US$33.4 million) caused by the positive impact of the collection activities on defaulted loans, (ii) a decrease in contract assets of RMB155.7 million (US$21.3 million), primarily due to the loan facilitation service fees collected, and (iii) an increase in other current and non-current liabilities of RMB378.7 million (US$51.9 million), primarily for the undue payables of mining machines’ hosting expenses. Such changes in working capital were partially offset by (i) an increase in other current and non-current assets of RMB471.8 million (US$64.6 million), primarily due to service deposit made to the mining machine’s hosting service provider and (ii) contingent risk assurance liabilities of RMB66.1 million (US$9.1 million), primarily due to the fulfillment of the risk assurance obligations.
118
Net cash provided by operating activities was RMB1,026.0 million in 2023, primarily due to net loss of RMB37.9 million, adjusted for (i) impairment loss for goodwill of RMB148.7 million, (ii) deferred income tax expense of RMB89.5 million, (iii) share-based compensation expense of RMB38.5 million, (iv) loss on contingent risk assurance liabilities of RMB25.6 million and (v) changes in working capital, partially offset by the adjustments for (i) guarantee income of RMB212.1 million and (ii) net recovery of credit losses and other assets of RMB136.5 million. Adjustments for changes in working capital primarily consisted of (i) a decrease in other current and non-current assets of RMB1,164.5 million, primarily due to the decrease of advance payments to suppliers of automobile trading businesses upon the delivery of goods, (ii) a decrease in contract assets of RMB466.8 million, primarily due to the loan facilitation service fees collected in 2023, (iii) a decrease in financing receivables of RMB264.7million due to the positive impact of the collection activities and (iv) a decrease in accounts receivables of RMB202.0 million. Such changes in working capital were partially offset by (i) a decrease of other current and non-current liabilities of RMB685.5 million, primarily due to the decrease of customer advances of automobile trading business upon the delivery of goods and (ii) a decrease in contingent risk assurance liabilities of RMB306.9 million, primarily due to the fulfillment of the Group’s risk assurance obligations.
Net cash used in operating activities was RMB567.4 million in 2022, primarily due to net loss of RMB1,111.2 million, adjusted for (i) deferred income tax expense of RMB371.3 million, (ii) provision for credit losses of RMB319.4 million, (iii) loss on risk assurance liabilities of RMB299.9 million, (iv) share-based compensation expense of RMB158.5 million, and (v) changes in working capital. Adjustments for changes in working capital primarily consisted of (i) a decrease in risk assurance liabilities of RMB596.6 million, primarily due to the fulfillment of the Group’s risk assurance obligations, (ii) an increase in financing receivables of RMB277.9 million, primarily due to an increase in amount of delinquent loan and debt securities the Group acquired in 2022 under contractual obligations, and (iii) an increase in other current and non-current assets of RMB370.3 million, primarily due to an increase in balances of advance payments and deposits to the suppliers of automobile trading businesses. Such changes in working capital were partially offset by (i) a decrease in contract assets of RMB651.6 million, primarily due to the loan facilitation service fees collected in 2022 for such services granted to customers in the years before.
Investing Activities
Net cash used in investing activities was RMB1,249.9 million (US$171.2 million) in 2024, primarily due to (i) payments for the mining machines of RMB928.2 million (US$127.2 million), (ii) purchase of held-to-maturity investment of RMB5,658.1 million (US$775.2 million), partially offset by (i) maturities of held-to-maturity investment of RMB5,107.1 million (US$699.7 million), (ii) principal collections and recoveries on finance lease receivables of RMB220.8 million (US$30.2 million), and (iii) net proceeds from redemption of other short-term investments of RMB9.0 million (US$1.2 million).
Net cash provided by investing activities was RMB2,124.7 million in 2023, primarily due to (i) maturities of held-to-maturity investment of RMB5,541.6 million, (ii) repayments of finance lease receivables of RMB822.0 million and (iii) proceeds from sale or redemption of other short-term investments, net of RMB567.2 million, which was partially offset by purchases of held-to-maturity investment of RMB4,805.0 million.
Net cash provided by investing activities was RMB1,959.5 million in 2022, primarily due to (i) maturities of held-to-maturity investment of RMB4,353.8 million, (ii) repayments of finance lease receivables of RMB1,408.1 million, and (iii) proceeds from sale or redemption of other short-term investments, net of RMB212.6 million, which was partially offset by (i) purchase of held-to-maturity investment of RMB3,934.7 million, and (ii) origination of finance lease receivables of RMB75.8 million.
Financing Activities
Net cash used in financing activities was RMB127.4 million (US$17.5 million) in 2024, primarily due to payment of repurchase treasury shares of RMB90.9 million (US$12.5 million).
Net cash used in financing activities was RMB1,193.8 million in 2023, primarily due to repayment of borrowings of RMB1,177.7 million and payment to repurchase treasury shares of RMB246.9 million, which was partially offset by proceeds from borrowings of RMB228.1 million.
Net cash used in financing activities was RMB2,990.2 million in 2022, primarily due to distribution to shareholders of RMB1,871.1 million, repayment of borrowings of RMB1,705.2 million, and payment to repurchase treasury shares of RMB105.8 million, which was partially offset by proceeds from borrowings of RMB684.8 million.
119
Capital Expenditures
The Group made capital expenditures of RMB4.6 million, RMB1.8 million and RMB935.1 million (US$128.1 million) in 2022, 2023 and 2024, respectively. In these periods, such capital expenditures were mainly used for purchases of property and equipment and intangible assets and the purchases of mining machines. The Group will continue to make capital expenditures to meet the expected growth of its business.
Material Cash Requirements
The Group’s material cash requirements as of December 31, 2024 and any subsequent interim period primarily include its short-term loans, long-term debt obligations, capital commitment obligations, operating lease commitment obligations, as well as capital expenditures and repurchase of shares. See “—Capital Expenditures” and “Item 16E. Purchases of Equity Securities by the Issuer and Affiliated Purchasers” for further details.
We intend to fund the Group’s existing and future material cash requirements with its existing cash and cash equivalents, restricted cash, short-term investments and other financing alternatives. The Group will continue to make cash commitments, including capital expenditures, to support its business initiatives.
The following table set forth the Group’s indebtedness and contractual obligations as of December 31, 2024:
Payment due by period | ||||||||||||
Less than |
|
| More than | |||||||||
Total | 1 Year | 1 – 3 Years |
| 3 – 5 Years | 5 Years | |||||||
| RMB |
| US$ |
| RMB | |||||||
(in thousands) | ||||||||||||
Short-term debts* | 124,584 |
| 17,068 |
| 124,584 |
| — |
| — |
| — | |
Capital commitment obligations | 922,032 |
| 126,318 |
| 922,032 |
| — |
| — |
| — | |
Operating lease commitment obligations | 52,477 |
| 7,189 |
| 10,330 |
| 18,695 |
| 19,819 |
| 3,633 | |
Total | 1,099,093 |
| 150,575 |
| 1,056,946 |
| 18,695 |
| 19,819 |
| 3,633 | |
*The short-term debts do not have specific maturity but is marked in less than one year because the underlying loan can by repaid with prior written notice at the discretion of the borrower.
Off-Balance Sheet Arrangements
The Group has entered into several arrangements with financial institutions that provide funding directly to car buyers for financing transactions facilitated. Under the arrangements with certain financial institutions, the Group is obligated to purchase the relevant financing receivables upon certain specified events of default by car buyers. As of December 31, 2024, deferred guarantee income and contingent risk assurance liabilities related to such arrangement were RMB43.0 million (US$5.9 million). As of December 31, 2024, the maximum potential undiscounted future payment the Group would be required to make was RMB820.5 million (US$112.4 million).
Other than the above, the Group has not entered into any other commitments to guarantee the payment obligations of any third parties. The Group has not entered into any derivative contracts that are indexed to its shares and classified as shareholder’s equity or that are not reflected in its consolidated financial statements. Furthermore, the Group does not have any retained or contingent interest in assets transferred to an unconsolidated entity that serves as credit, liquidity or market risk support to such entity. The Group does not have any variable interest in any unconsolidated entity that provides financing, liquidity, market risk or credit support to the Group or engages in leasing, hedging or product development services with the Group.
120
Holding Company Structure
Cango Inc. is a holding company with no material operations of its own. The Group conducts its operations primarily through its subsidiaries, consolidated VIEs and their subsidiaries in China. As a result, Cango Inc.’s ability to pay dividends depends upon dividends paid by its PRC subsidiary. If the existing PRC subsidiary or any newly formed ones incur debt on their own behalf in the future, the instruments governing their debt may restrict their ability to pay dividends to us. In addition, the PRC subsidiary is permitted to pay dividends to us only out of its retained earnings, if any, as determined in accordance with PRC accounting standards and regulations. Under PRC law, each of the Group’s subsidiary, consolidated VIEs and their subsidiaries in China is required to set aside at least 10% of its after-tax profits each year, if any, to fund certain statutory reserve funds until such reserve funds reach 50% of its registered capital. In addition, each of the Group’s subsidiary, consolidated VIEs and their subsidiaries in China may allocate a portion of its after-tax profits to a discretionary surplus fund at its discretion. The statutory reserve funds and the discretionary funds are not distributable as cash dividends. Remittance of dividends by a wholly foreign-owned company out of China is subject to examination by the banks designated by SAFE. The Group’s PRC subsidiary has not paid dividends and will not be able to pay dividends until it generates accumulated profits and meet the requirements for statutory reserve funds.
Recent Accounting Pronouncements
Please see Note 2 to the Group’s consolidated financial statements included elsewhere in this annual report.
C.Research and Development
The Group has focused on and will continue to invest in its technology system, which is designed to optimize for scalability and flexibility.
The Group’s research and development expenses were RMB46.0 million, RMB30.1 million and RMB5.5 million (US$0.8 million) in 2022, 2023 and 2024, respectively.
D.Trend Information
Other than as disclosed elsewhere in this annual report, we are not aware of any trends, uncertainties, demands, commitments or events for the year ended December 31, 2024 that are reasonably likely to have a material effect on the Group’s total net revenues, income, profitability, liquidity or capital reserves, or that caused the disclosed financial information to be not necessarily indicative of future operating results or financial conditions.
E.Critical Accounting Policies and Estimates
We prepare our consolidated financial statements in accordance with U.S. GAAP, which requires us to make judgments, estimates and assumptions. We continually evaluate these judgments, estimates and assumptions based on our own historical experience, knowledge and assessment of current business and other conditions and our expectations regarding the future based on available information, which together form our basis for making judgments about matters that are not readily apparent from other sources. Since the use of estimates is an integral component of the financial reporting process, actual results could differ from those estimates. Some of our accounting policies require a higher degree of judgment than others in their application. We believe critical accounting policies as disclosed herein reflect the more significant judgments and estimates used in preparation of our consolidated financial statements.
Revenue Recognition
The Company’s revenues are derived principally from (i) bitcoin mining income, (ii) automobile trading transaction, (iii) loan facilitation services and post-origination administrative services, (iv) finance lease services, (v) after-market services facilitation services, (vi) guarantee income and (viii) other income, which mainly includes vehicle management fees and storage service fees related to automobile trading transaction.
121
Under ASC 606, Revenue from Contracts with Customers (“ASC 606”), revenue is recognized when control of the promised goods or services is transferred to the Company’s customers, in an amount that reflects the consideration that the Company expects to be entitled to in exchange for those goods or services, net of value-added tax (“VAT”), as applicable. The Company determines revenue recognition through the following steps:
| ● | Identify the contract(s) with a customer; |
| ● | Identify the performance obligations in the contract; |
| ● | Determine the transaction price; |
| ● | Allocate the transaction price to the performance obligations in the contract; and |
| ● | Recognize revenue when (or as) the entity satisfies a performance obligation. |
Bitcoin mining income
The Company enters into a contract with a mining pool operator to provide hash calculation services to the mining pool operator using the Company’s own mining machines. The Company considers the mining pool operator the customer under this type of arrangement and can decide when to start providing services. The Company’s enforceable right to consideration begins when, and continues as long as, the Company provides hash calculation services to the mining pool operator. Each party to the contract has the unilateral right to terminate the contract at any time without any compensation to the other party for such a termination. As such, the duration of a contract is less than a day and the contract continuously renews throughout the day. The implied renewal option is not a material right because there are no upfront or incremental fees in the initial contract and the terms, conditions, and compensation amount for the renewal options are at the then market rates.
In exchange for providing hash calculation service to the mining pool operators, the Company is entitled to non-cash compensation, cryptocurrency, from the mining pool operator, which is a variable consideration based on the mining pool operator’s distribution mechanism, which is Full-Pay-Per-Share (“FPPS”). Under the FPPS distribution mechanism, the mining pool pays block rewards and transaction fees, less mining pool fees. The Company is entitled to non-cash consideration even if a block is not successfully validated by the mining pool operator. For the applicable periods presented, the Company participated in Bitcoin mining to generate its mining revenues under the FPPS distribution mechanism.
FPPS Mining Pool
The Company participates in the mining pool that uses the FPPS distribution mechanism. The Company is entitled to compensation once it begins to perform hash calculations for the mining pool operator in accordance with the operator’s specifications over a 24-hour period beginning mid-night UTC and ending at 23:59:59 UTC on a daily basis. The non-cash consideration that the Company is entitled to for providing hash calculations to the mining pool operator under the FPPS payment mechanism is made up of block rewards and transaction fees less pool operator fees determined as follows:
| ● | The non-cash consideration referred as the block reward is based on the total blocks expected to be generated on the bitcoin network for the daily 24-hour period beginning midnight UTC and ending 23:59:59 UTC in accordance with the following formula: the daily hash calculations that the Company provides to the pool operator as a percent of the bitcoin network’s implied hash calculations as determined by the network difficulty, multiplied by the total bitcoin network block rewards expected to be generated for the same daily period. |
| ● | The non-cash consideration referred as the transaction fees is based on the share of total actual fees paid by the transaction requestor to each block placed in the bitcoin blockchain over the daily 24-hour period beginning midnight UTC and ending 23:59:59 UTC in accordance with the following formula: total actual transaction fees generated on the bitcoin network during the daily 24-hour period as a percent of the total block rewards the bitcoin network actually generated during the same 24-hour period, multiplied by the block rewards the Company earned for the same 24-hour period. |
122
| ● | The gross non-cash compensation, consisting of the block reward and transaction fees, earned by the Company is reduced by the mining pool fees charged by the operator for operating the pool based on a rate schedule per the mining pool contract. The mining pool fee is only incurred to the extent the Company performs hash calculations and generates revenue in accordance with the pool operator’s payout formula during the same daily period as discussed above. |
The above non-cash consideration is variable since the amount of block reward earned depends on the amount of hash calculations the Company performs; the amount of transaction fees depends on the total actual fees paid by the transaction requestor to each block placed in the Bitcoin Blockchain under FPPS and the operator fees for the same period are variable since it is determined based on the total block rewards and transaction fees in accordance with the pool operator’s agreement.
While the non-cash consideration is variable, the Company has the ability to estimate the variable consideration when the Company begins to provide hash calculation service with reasonable certainty without the risk of significant revenue reversal. The Company recognizes the non-cash consideration on the same day that control of the contracted service transfers to the mining pool operator and measures the non-cash consideration based on the spot rate of the underlying cryptocurrency determined using the quoted price of such cryptocurrency at midnight UTC, on the date the Company provides the hash calculation service.
Although the non-cash consideration the mining pool operators receive from the blockchain networks includes both the block rewards and the transaction fees, the transaction price the Company receives is an aggregate amount and primarily includes the block rewards. As a result, the Company does not present disaggregated revenue information on block rewards and transaction fees.
Automobile trading transaction
When providing car trading services, the Company evaluates if it is a principal or an agent in a transaction to determine whether revenues should be recorded on a gross or net basis. The Company acts as a principal in which the Company purchases vehicles from suppliers which are vehicle manufacturers or their first-tier car dealerships and sells the vehicles to customers which are other car dealerships and records revenue on a gross basis if it obtains control over the specified goods and services before they are transferred to the customers. When the Company acts as an agent, revenue is recorded on a net basis when the Company does not obtain control over the specified goods and services before they are transferred to the customers. The revenue generated from sale of vehicles is recognized at a point in time when the control of the vehicles is transferred from the Company to the customers when the vehicles are delivered and their titles are passed on to the customers.
Loan facilitation income and post-origination administrative services (“PAS”)
The Company entered into non-risk assured and risk assured facilitation arrangements with various financial institutions. Borrowers that pass the Company’s credit assessment are recommended to the financial institutions. Once the borrower is independently approved by the financial institutions, the financial institutions will directly fund the borrower’s automobile purchase and the Company will earn a loan facilitation fee from the financial institution and borrowers. The Company will provide PAS, such as tracking through telematics devices in the automobiles; and sending short-message-service (“SMS”) payment reminder to borrowers, throughout the terms of the loans. In addition, for certain arrangements, the Company provides risk assurance on the principal and accrued interest repayments of the defaulted loans to various financial institutions. The Company determined that it is not the legal lender or legal borrower in the loan origination and repayment process, respectively. Therefore, the Company does not record loan receivables and payable arising from the loans between borrowers and financial institutions on its consolidated balance sheet.
The Company determines its customers to be both the financial institutions and borrowers. The Company considers the loan facilitation service, PAS and risk assurance services as separate services, of which the risk assurance service is accounted for in accordance ASC 460, Guarantees (“ASC 460”).
The transaction price is the amount of consideration to which the Company expects to be entitled in exchange for transferring the promised services to the customer, net of value-added tax. The transaction price includes variable service fees which are contingent on the borrower making timely repayments. Variable consideration is estimated using the expected value method based on historical default rate, current and forecasted borrower repayment trends and is limited to the amount of variable consideration that is probable not to be reversed in future periods. As a result, the estimation of variable consideration involves significant judgement. The Company makes the assessment of whether the estimate of variable consideration is constrained. Any subsequent changes in the transaction price will be allocated to the performance obligations on the same basis as at contract inception.
123
The Company first allocates the transaction price to the risk assurance liabilities at fair value in accordance with ASC 460. The remaining transaction price is then allocated to the loan facilitation services and PAS on a relative standalone selling price basis. The Company does not have observable price for the loan facilitation services and PAS because the services are not provided separately. As a result, the estimation of standalone selling price involves significant judgement. The Company estimates the standalone selling price of the loan facilitation and PAS using the expected cost plus a margin approach.
The fee allocated to loan facilitation is recognized as revenue upon each successful loan facilitation, while the fee allocated to PAS are deferred and amortized over the period of the loan on a straight-line method as the PAS services are performed. PAS revenue recognized in the years ended December 31, 2022, 2023 and 2024 was RMB23.4 million, RMB14.1 million and RMB4.0 million (US$0.6 million), respectively.
The loan facilitation services and PAS are recorded as loan facilitation income and other related income in the consolidated statements of comprehensive income (loss).
Finance lease services
The Company provides automobile finance lease services to individual borrowers. Financing lease income is recognized using the effective interest method. Initial direct cost received and direct origination costs are generally deferred and amortized over the term of the related finance lease receivables using the effective interest method and are removed from the consolidated balance sheets when the related finance lease receivables are sold, charged off or paid in full.
After-market services income
The Company provides after-market services to car buyers which mainly include three types of separate contracts, (i) insurance facilitation service, (ii) car recovery and disposal services, and (iii) collateral release intermediation service fee
For after-market insurance facilitation service, it mainly includes two types of contracts, one is facilitating personal accident insurance and automobile insurance, and the other is offering anti-theft package services. After-market insurance facilitation service income for personal accident insurance and automobile insurance is recognized at the point of time when facilitation services are completed. For anti-theft package services, the Company first allocates the fair value of indemnification service under ASC 460 and then allocates the remaining consideration to the after-market service of anti-theft telematic devises installment.
For after-market car recovery and disposal services income, it mainly refers to delinquent asset management income for car recovery and disposal services, which is recognized at the point of time when the company delivers the relevant service.
For collateral release intermediation service fee, it mainly refers to intermediation service income generated from business partners by introducing the business partners to the car buyers, who may contract with and purchase collateral release service from the business partners. The transaction price is variable and determined as a percentage of the total service fee the business partners generate from the car buyers within a settlement period, typically 30 days. The revenue is recognized at the point of time when the service is delivered and it is probable that a significant reversal in the amount of cumulative revenue recognized will not occur.
ITEM 6.DIRECTORS, SENIOR MANAGEMENT AND EMPLOYEES
A.Directors and Senior Management
Directors and Executive Officers
The following table sets forth information regarding our directors and executive officers as of December 31, 2024.
Name |
| Age |
| Position/Title |
Xiaojun Zhang | 53 | Co-founder and chairman | ||
Jiayuan Lin | 56 | Co-founder, director and chief executive officer | ||
Yongyi Zhang | 52 | Chief financial officer and director | ||
Zhipeng Song | 40 | Director | ||
Chi Ming Lee | 72 | Independent director | ||
Dongsheng Zhou | 57 | Independent director | ||
Rong Liu | 76 | Independent director |
124
Xiaojun Zhang is our co-founder and has served as our chairman since 2014. Mr. Zhang has also served as a chairman and general manager of Shanghai Chejia since 2016. Prior to co-founding our company, Mr. Zhang founded the first automotive financing company in China, the SAIC-GMAC Automotive Finance Co., Ltd., and served as its director and general manager from 2004 to 2013. From 1999 to 2004, Mr. Zhang served as a deputy general manager of Shanghai Automobile Group Finance Company. From 1992 and 1998, Mr. Zhang worked in the financial regulatory department of People’s Bank of China. Mr. Zhang received a bachelor’s degree in finance from Shanghai University of Finance and Economics in 1992, a master’s degree in business administration from Peking University in 2003 and took executive development courses at Harvard Business School in 2009 and 2018, thereby attaining alumni status.
Jiayuan Lin is our co-founder and has served as our director and chief executive officer since 2010. Prior to co-founding our company, Mr. Lin served as an assistant general manager of Shanghai Automobile Group Finance Company from 2007 to 2010, and was responsible for automotive finance management. From 2003 to 2007, Mr. Lin served as a director of the sales department of SAIC-GMAC Automotive Finance Co., Ltd. From 1997 to 2003, Mr. Lin worked in SAIC General Motors Corporation Limited as a manager of tax and insurance in the finance department and a manager of finance support in the marketing department. From 1991 to 1997, Mr. Lin worked in the finance department of Pudong branch of Bank of China, serving as deputy manager of the audit division and then deputy manager of the credit division. Mr. Lin received a bachelor’s degree in economics, with specialization in investment management, from Shanghai University of Finance and Economics in 1991. Mr. Lin took executive development courses at Harvard Business School in 2019, thereby attaining alumni status.
Yongyi Zhang has served as our chief financial officer since 2018 and director since 2018. Prior to joining our company, Mr. Zhang served as an executive director of Zhongde Securities Co., Ltd. from 2010 to 2018. From 2001 to 2010, Mr. Zhang served as a senior manager of China Galaxy Securities Co., Ltd. From 1997 to 2001, Mr. Zhang served as a deputy manager of Shanghai Stock Exchange. From 1995 to 1997, Mr. Zhang served as an auditor of Arthur Anderson (Shanghai Office). Mr. Zhang received a bachelor’s degree in international accounting from Shanghai University of Finance and Economics in 1995. Mr. Zhang took executive development courses at Harvard Business School in 2019, thereby attaining alumni status.
Zhipeng Song has served as a director of our company since 2018. Mr. Song has also served as a vice president of Shanghai Chejia since 2016. From 2014 to 2015, Mr. Song served as an assistant general manager of our company. From 2012 to 2014, he served a regional manager of Anji Leasing Co., Ltd. From 2010 to 2012, he served as an account manager of SAIC-GMAC Automotive Finance Co., Ltd. Mr. Song received a bachelor’s degree in finance from Shanghai University in 2007 and a master’s degree in finance and management from Loughborough University in 2008 and a master’s degree in finance from University of St. Andrews in 2009.
Chi Ming Lee has served as our independent director since July 25, 2018. Mr. Lee has also served as an independent non-executive director of DIT Group Limited (formerly known as China Minsheng DIT Group Limited) since 2014 and Wanlian Securities Ltd. since 2019. Mr. Lee has been the director and managing partner of Alex KY Wong Asset Management Co. Ltd. (formerly known as Benington Capital Partners Ltd) since 2020. Mr. Lee served as an independent non-executive director of China Baoli Technologies Holding Ltd. from 2015 to 2017, Huatai Securities Co., Ltd. from 2015 to 2021, and as the director and managing partner of Nanguo International Asset Management Ltd. (formerly known as Benington Capital Limited) from 2014 to 2020. Prior to 2014, Mr. Lee served as the senior manager/director of licensing department, director of corporate planning, and director of finance and administration of the Securities and Futures Commission of Hong Kong. From 1976 to 1989, Mr. Lee served as the assistant assessor and then the assessor at Inland Revenue Department of the Government of Hong Kong. Mr. Lee obtained his higher diploma in accountancy from the Hong Kong Polytechnic (now known as the Hong Kong Polytechnic University) in 1976, a bachelor’s degree in law from the University of London in 1988, and a master’s degree in business administration from the University of Hong Kong in 1993. Mr. Lee is a fellow member of the Association of Chartered Certified Accountants and the Hong Kong Institute of Certified Public Accountants.
Dongsheng Zhou has served as our director since July 25, 2018. Dr. Zhou is a professor of marketing at China Europe International Business School, where he has worked since 2002. From 2006 to 2017, Dr. Zhou has served as the academic co-chair of SEPC, a joint executive training program with China Europe International Business School, Harvard Business School and the School of Economics and Management at Tsinghua University. From 2007 to 2012, Dr. Zhou served as the associate dean in charge of the alumni relationships of China Europe International Business School. From 1997 to 2002, Dr. Zhou served as an assistant professor and associate professor in the school of marketing at the City University of Hong Kong. Dr. Zhou received a bachelor’s degree in science from the University of Science and Technology of China in 1990 and a doctor of philosophy degree from the faculty of commerce and business administration at the University of British Columbia in 1997.
125
Rong Liu has served as our director since July 2019. Mr. Liu has decades of experience in the automotive industry. He served as a deputy chief accountant of the finance department of SAIC Group Co., Ltd. from December 2004 to May 2013. From March 2004 to December 2004, he served as a deputy chief accountant and manager of the finance department of Shanghai Automotive Industry Corporation (Group) Corp. From April 1990 to March 2004, he served as a manager assistant and deputy manager of Shanghai Automotive Industry Corporation (Group) Corp. He currently serves as an independent director at Kuangda Technology Group Co., Ltd., Shanghai Jingzhi Industrial Co., Ltd, Shanghai Lianming Machinery Co., Ltd. and Hubei Shengtong Technology Co., Ltd. In 1999, Mr. Liu completed a graduate program in international economy at China Eastern Normal University.
The business address for all of our executive officers and directors is 8F, New Bund Oriental Plaza II, 556 West Haiyang Road, Pudong New Area, Shanghai 200124, People’s Republic of China.
B.Compensation
Compensation
In 2024, we and our subsidiaries and consolidated VIEs paid aggregate cash compensation of approximately RMB67.9 million (US$9.3 million) to our directors and executive officers as a group. We did not pay any other cash compensation or benefits in kind to our directors and executive officers. We have not set aside or accrued any amount to provide pension, retirement or other similar benefits to our directors and executive officers. Our PRC subsidiary and consolidated VIEs are required by law to make contributions equal to certain percentages of each employee’s salary for his or her pension insurance, medical insurance, unemployment insurance and other statutory benefits and housing funds. Our board of directors may determine compensation to be paid to the directors and the executive officers. The compensation committee will assist the directors in reviewing and approving the compensation structure for the directors and the executive officers.
For information regarding share awards granted to our directors and executive officers, see “—Share Incentive Plan.”
Employment Agreements and Indemnification Agreements
We have entered into employment agreements with each of our executive officers. Under these agreements, each of our executive officers is employed for a specified time period. We may terminate employment for cause, at any time, without advance notice, for certain acts of the executive officer, such as conviction or plea of guilty to a felony or any crime involving moral turpitude, willful misconduct or gross negligence to our detriment, or serious breach of duty of loyalty to us. We may also terminate an executive officer’s employment without cause upon three-month advance written notice. In such case of termination by us, we will provide severance payments to the executive officer as expressly required by applicable law of the jurisdiction where the executive officer is based. The executive officer may resign at any time with a three-month advance written notice.
Each executive officer has agreed to hold, both during and within two years after the termination or expiry of his or her employment agreement, in strict confidence and not to use, except as required in the performance of his or her duties in connection with the employment or pursuant to applicable law, any of our confidential information or trade secrets, any confidential information or trade secrets of our business partners, or the confidential or proprietary information of any third party received by us and for which we have confidential obligations. The executive officers have also agreed to disclose in confidence to us all inventions, designs and trade secrets which they conceive, develop or reduce to practice during the executive officer’s employment with us and to assign all right, title and interest in them to us, and assist us in obtaining and enforcing patents, copyrights and other legal rights for these inventions, designs and trade secrets.
In addition, each executive officer has agreed to be bound by non-competition and non-solicitation restrictions during the term of his or her employment and typically for one year following the last date of employment. Specifically, each executive officer has agreed not to (i) approach financial institutions, dealers or other persons or entities introduced to the executive officer in his or her capacity as a representative of us for the purpose of doing business with such persons or entities that will harm our business relationships with these persons or entities; (ii) assume employment with or provide services to any of our competitors, or engage, whether as principal, partner, licensor or otherwise, any of our competitors, without our express consent; or (iii) seek directly or indirectly, to solicit the services of any of our employees who is employed by us on or after the date of the executive officer’s termination, or in the year preceding such termination, without our express consent.
126
We have entered into indemnification agreements with each of our directors and executive officers. Under these agreements, we may agree to indemnify our directors and executive officers against certain liabilities and expenses incurred by such persons in connection with claims made by reason of their being a director or officer of our company.
Share Incentive Plan
On May 25, 2018, we adopted the Share Incentive Plan 2018, or the share incentive plan, which allows us to grant options, restricted shares, restricted share units and other share-based awards to our employees, directors and consultants. The maximum number of ordinary shares that may be subject to equity awards pursuant to the share incentive plan is 27,845,526 initially. Additional ordinary shares may be reserved for issuance of equity awards as determined by our board of directors.
Administration
The share incentive plan is jointly administered by Mr. Xiaojun Zhang, our co-founder and chairman, and Mr. Jiayuan Lin, our co-founder, director and chief executive officer. The administrators will determine the provisions and terms and conditions of each equity award.
Change in Control
In the event of a change in control, the administrators may provide for termination of all equity awards outstanding at a specific time in the future, purchase of equity awards from holders, replacement of equity awards, payment of awards in cash or combination of the foregoing.
Term
Unless terminated earlier, the share incentive plan will continue in effect for a term of ten years from the date of its adoption.
Award Agreements
Generally, equity awards granted under the share incentive plan are evidenced by an award agreement providing for the number of ordinary shares subject to the award, and the terms and conditions of the award, which must be consistent with the share incentive plan.
Vesting Schedule
The vesting schedule of each equity award granted under the share incentive plan will be set forth in the award agreement for such equity award.
Amendment and Termination
The board of directors may at any time amend or terminate the share incentive plan, subject to certain exceptions.
Granted Options
As of February 28, 2025, options to purchase 28,559,344 Class A ordinary shares were outstanding under the share incentive plan. Certain options previously granted were subsequently forfeited pursuant to the terms of the share incentive plan.
127
The table below summarizes outstanding options held by our directors and executive officers as of February 28, 2025 under the share incentive plan.
|
| Ordinary Shares |
|
|
| |||||
| Underlying |
| Option Exercise |
| Option | |||||
Name |
| Position |
| Option Awards |
| Price (US$)** |
| Grant Date |
| Expiration Date |
Xiaojun Zhang | Chairman |
| 1,667,000 |
| 0.2951 | May 25, 2018 | May 24, 2028 | |||
| 1,670,732 |
| 0.2951 | February 15, 2019 | February 14, 2029 | |||||
| 1,895,130 |
| 0.2951 | October 15, 2020 | October 14, 2030 | |||||
| 2,506,098 |
| 0.2951 | May 1, 2021 | April 30, 2031 | |||||
| 28,000 |
| 0.2951 | August 1, 2022 | July 31, 2032 | |||||
12,906 | 0.2951 | December 23, 2024 | December 22, 2034 | |||||||
Jiayuan Lin | Chief executive officer and director |
| 1,688,000 |
| 0.2951 | May 25, 2018 | May 24, 2028 | |||
| 1,670,732 |
| 0.2951 | February 15, 2019 | February 14, 2029 | |||||
| 1,992,630 |
| 0.2951 | October 15, 2020 | October 14, 2030 | |||||
| 2,506,098 |
| 0.2951 | May 1, 2021 | April 30, 2031 | |||||
1,672,034 | 0.2951 | January 2, 2025 | January 2, 2035 | |||||||
Yongyi Zhang | Chief financial officer and director |
| * |
| 0.2951 | May 25, 2018 | May 24, 2028 | |||
| * |
| 0.2951 | February 15, 2019 | February 14, 2029 | |||||
| * |
| 0.2951 | October 15, 2020 | October 14, 2030 | |||||
| * |
| 0.2951 | May 1, 2021 | April 30, 2031 | |||||
Zhipeng Song | Director |
| * |
| 0.2951 | May 25, 2018 | May 24, 2028 | |||
| * |
| 0.2951 | February 15, 2019 | February 14, 2029 | |||||
| * |
| 0.2951 | October 15, 2020 | October 14, 2030 | |||||
| * |
| 0.2951 | May 1, 2021 | April 30, 2031 |
* | The shares underlying the outstanding options held by each of these directors and executive officers represent less than 1% of our total outstanding shares. |
** | The option exercise price has been adjusted to US$0.2951 due to the payments of cash dividends to our shareholders. |
Special Option Grants
In June 2022, we granted (i) options to purchase 6,000,000 Class A ordinary shares to Mr. Xiaojun Zhang, our co-founder and chairman, and (ii) options to purchase 6,000,000 Class A ordinary shares to Mr. Jiayuan Lin, our co-founder, director and chief executive officer. These share options were granted in consideration of Mr. Zhang and Mr. Lin’s roles in guiding our Group’s profitable investment in Li Auto. The share options vested immediately upon grant and have an exercise price of US$0.2951 per Class A ordinary share as of the date hereof.
The share options were not granted under (and have no impact on the share reserve under), but is governed by, the terms and conditions of the share incentive plan, except otherwise provided under the applicable share option grant agreements.
C.Board Practices
Our board of directors consisted of seven directors as of December 31, 2024. A director is not required to hold any shares in our company to qualify to serve as a director. A director may vote with respect to any contract or any proposed contract or arrangement in which he is interested, and if he does so his vote shall be counted and he may be counted in the quorum at any meeting of our directors at which any such contract or proposed contract or arrangement is considered, provided (i) such director has declared the nature of his interest at the meeting of the board at which the question of entering into the contract or arrangement is first considered if he knows his interest then exists, or in any other case at the first meeting of the board after he knows he is or has become so interested, either specifically or by way of a general notice and (ii) if such contract or arrangement is a transaction with a related party, such transaction has been approved by the audit committee. The directors may exercise all the powers of the company to borrow money, to mortgage or charge its undertaking, property and uncalled capital, and to issue debentures or other securities whenever money is borrowed or as security for any debt, liability or obligation of the company or of any third party. None of our non-executive directors has a service contract with us that provides for benefits upon termination of service.
128
Duties of Directors
Under Cayman Islands law, our directors have a fiduciary duty to our company, including a duty of loyalty, a duty to act honestly, and a duty to act in good faith in what they consider to be in our best interests. Our directors must also exercise their powers only for a proper purpose. Our directors also have a duty to exercise the care, diligence and skill that a reasonably prudent person would exercise in comparable circumstances. In fulfilling their duty of care to us, our directors must ensure compliance with our third amended and restated memorandum and articles of association. Our company has the right to seek damages against any director who breaches a duty owed to us.
The functions and powers of our board of directors include, among others:
| ● | conducting and managing the business of our company; |
| ● | representing our company in contracts and deals; |
| ● | appointing attorneys for our company; |
| ● | select senior management such as managing directors and executive directors; |
| ● | providing employee benefits and pension; |
| ● | managing our company’s finance and bank accounts; |
| ● | exercising the borrowing powers of our company and mortgaging the property of our company; and |
| ● | exercising any other powers conferred by the shareholders meetings or under our third amended and restated memorandum and articles of association. |
Terms of Directors and Executive Officers
Our directors may be elected by a resolution of our board of directors, or by an ordinary resolution of our shareholders, pursuant to our third amended and restated memorandum and articles of association, which became effective immediately prior to the completion of our initial public offering. Each of our directors will hold office until his or her successor is elected or appointed or his or her office is otherwise vacated. A director will cease to be a director if, among other things, the director (i) becomes bankrupt or has a receiving order made against him or suspends payment or compounds with his creditors; (ii) becomes of unsound mind or dies; (iii) resigns his office by notice in writing to the company; or (iv) without special leave of absence from our board, is absent from six consecutive board meetings and our directors resolve that his office be vacated. Our officers are elected by and serve at the discretion of the board of directors.
Committees of the Board of Directors
Our board of directors has established an audit committee, a compensation committee and a nominating and corporate governance committee. We have adopted a charter for each of the committees. Each committee’s members and functions are described below.
Audit Committee
Our audit committee consists of Chi Ming Lee, Dongsheng Zhou and Rong Liu. Chi Ming Lee is the chairperson of our audit committee. Chi Ming Lee satisfies the criteria of an audit committee financial expert as set forth under the applicable rules of the SEC. Each of Chi Ming Lee, Dongsheng Zhou and Rong Liu satisfies the requirements for an “independent director” within the meaning of Section 303A of the NYSE Listed Company Manual and meets the criteria for independence set forth in Rule 10A-3 of the United States Securities Exchange Act of 1934, as amended, or the Exchange Act. Our audit committee consists solely of independent directors.
129
The audit committee oversees our accounting and financial reporting processes and the audits of our financial statements. Our audit committee is responsible for, among other things:
| ● | selecting the independent auditor; |
| ● | pre-approving auditing and non-auditing services permitted to be performed by the independent auditor; |
| ● | annually reviewing the independent auditor’s report describing the auditing firm’s internal quality control procedures, any material issues raised by the most recent internal quality control review, or peer review, of the independent auditors and all relationships between the independent auditor and our company; |
| ● | setting clear hiring policies for employees and former employees of the independent auditors; |
| ● | reviewing with the independent auditor any audit problems or difficulties and management’s response; |
| ● | reviewing and, if material, approving all related party transactions on an ongoing basis; |
| ● | reviewing and discussing the annual audited financial statements with management and the independent auditor; |
| ● | reviewing and discussing with management and the independent auditors major issues regarding accounting principles and financial statement presentations; |
| ● | reviewing reports prepared by management or the independent auditors relating to significant financial reporting issues and judgments; |
| ● | discussing earnings press releases with management, as well as financial information and earnings guidance provided to analysts and rating agencies; |
| ● | reviewing with management and the independent auditors the effect of regulatory and accounting initiatives, as well as off-balance sheet structures, on the Group’s financial statements; |
| ● | discussing policies with respect to risk assessment and risk management with management, internal auditors and the independent auditor; |
| ● | timely reviewing reports from the independent auditor regarding all critical accounting policies and practices to be used by our company, all alternative treatments of financial information within U.S. GAAP that have been discussed with management and all other material written communications between the independent auditor and management; |
| ● | establishing procedures for the receipt, retention and treatment of complaints received from our employees regarding accounting, internal accounting controls or auditing matters and the confidential, anonymous submission by our employees of concerns regarding questionable accounting or auditing matters; |
| ● | annually reviewing and reassessing the adequacy of our audit committee charter; |
| ● | such other matters that are specifically delegated to our audit committee by our board of directors from time to time; |
| ● | meeting separately, periodically, with management, internal auditors and the independent auditor; and |
| ● | reporting regularly to the full board of directors. |
130
Compensation Committee
Our compensation committee consists of Xiaojun Zhang, Jiayuan Lin and Dongsheng Zhou. Xiaojun Zhang is the chairperson of our compensation committee. Dongsheng Zhou satisfies the requirements for an “independent director” within the meaning of Section 303A of the NYSE Listed Company Manual.
Our compensation committee is responsible for, among other things:
| ● | reviewing, evaluating and, if necessary, revising our overall compensation policies; |
| ● | reviewing and evaluating the performance of our directors and senior officers and determining the compensation of our senior officers; |
| ● | reviewing and approving our senior officers’ employment agreements with us; |
| ● | setting performance targets for our senior officers with respect to our incentive compensation plan and equity-based compensation plans; |
| ● | administering our equity-based compensation plans in accordance with the terms thereof; and |
| ● | such other matters that are specifically delegated to the remuneration committee by our board of directors from time to time. |
Nominating and Corporate Governance Committee
Our nominating and corporate governance committee consists of Jiayuan Lin, Xiaojun Zhang and Dongsheng Zhou. Jiayuan Lin is the chairperson of our nominating and corporate governance committee. Dongsheng Zhou satisfies the requirements for an “independent director” within the meaning of Section 303A of the NYSE Listed Company Manual. The nominating and corporate governance committee will assist the board of directors in selecting individuals qualified to become our directors and in determining the composition of the board and its committees. The nominating and corporate governance committee will be responsible for, among other things:
| ● | selecting and recommending to the board nominees for election by the shareholders or appointment by the board; |
| ● | reviewing annually with the board the current composition of the board with regards to characteristics such as independence, knowledge, skills, experience and diversity; |
| ● | making recommendations on the frequency and structure of board meetings and monitoring the functioning of the committees of the board; and |
| ● | advising the board periodically with regards to significant developments in the law and practice of corporate governance as well as our compliance with applicable laws and regulations, and making recommendations to the board on all matters of corporate governance and on any remedial action to be taken. |
131
D.Employees
As of December 31, 2022, 2023 and 2024, the Group had a total of 827, 632 and 217 employees, respectively. The decrease in the Group’s employees in 2024 was primarily due to the organizational restructuring for business transitions. The following table sets forth the breakdown of the Group’s employees as of December 31, 2024 by function:
| Number of |
| ||
Function | Employees | % of Total | ||
Sales and marketing |
| 13 |
| 6.0 |
Operations |
| 42 |
| 19.4 |
Risk management |
| 71 |
| 32.7 |
General administration |
| 76 |
| 35.0 |
Research and development |
| 15 |
| 6.9 |
Total |
| 217 |
| 100.0 |
As of December 31, 2024, 150 of the Group’s employees were based in Shanghai. The rest of the employees were based in other cities across China.
We believe the Group offers its employees competitive compensation packages and a dynamic work environment that encourages initiative and is based on merit. As a result, the Group has generally been able to attract and retain qualified personnel and maintain a stable core management team. The Group plans to hire additional experienced and talented employees to assist the development of the Group’s new business.
As required by PRC regulations, the Group participates in various government statutory employee benefit plans, including social insurance, namely pension insurance, medical insurance, unemployment insurance, work-related injury insurance and maternity insurance, and housing funds. The Group is required under PRC law to make contributions to employee benefit plans at specified percentages of the salaries, bonuses and certain allowances of the employees, up to a maximum amount specified by the local government regulations from time to time. In addition, the Group purchased additional commercial health insurance to increase insurance coverage of employees. The Group enters into standard labor, confidentiality and non-compete agreements with its employees. The non-compete restricted period typically expires two years after the termination of employment, and the Group agrees to compensate the employee with a certain percentage of his or her pre-departure salary during the restricted period.
We believe that the Group maintains a good working relationship with its employees, and the Group has not experienced any major labor disputes.
E.Share Ownership
The following table sets forth information as of the date of this annual report with respect to the beneficial ownership of our ordinary shares by:
| ● | each of our directors and executive officers; and |
| ● | each person known to us to own beneficially 5.0% or more of our ordinary shares. |
Beneficial ownership is determined in accordance with the rules of the SEC and includes voting or investment power with respect to, or the power to receive the economic benefit of ownership of, the securities. In computing the number of shares beneficially owned by a person and the percentage ownership of that person, we have included shares that the person has the right to acquire within 60 days, including through the exercise of any option or other right or the conversion of any other security.
132
As of February 28, 2025, the total number of ordinary shares outstanding is 207,576,228, comprising 134,597,551 Class A ordinary shares and 72,978,677 Class B ordinary shares.
Ordinary Shares Beneficially Owned | ||||||||
Percentage | ||||||||
of total | Percentage | |||||||
Class A | Class B | outstanding | of aggregate | |||||
| ordinary shares |
| ordinary shares |
| ordinary shares |
| voting power** | |
Directors and Executive Officers:* |
|
|
|
|
|
|
|
|
Xiaojun Zhang(1) |
| 13,139,342 |
| 38,275,787 |
| 23.3 |
| 48.4 |
Jiayuan Lin(2) |
| 17,613,341 |
| 34,702,890 |
| 23.5 |
| 44.2 |
Yongyi Zhang |
| *** |
| — |
| *** |
| *** |
Zhipeng Song |
| *** |
| — |
| *** |
| *** |
Chi Ming Lee |
| — |
| — |
| — |
| — |
Dongsheng Zhou |
| — |
| — |
| — |
| — |
Rong Liu |
| — |
| — |
| — |
| — |
Directors and Executive Officers as a Group |
| 31,974,956 |
| 72,978,677 |
| 44.3 |
| 91.9 |
Principal Shareholders: |
|
|
|
| ||||
Lin Entities(3) |
| 2,730,370 |
| 34,702,890 |
| 18.0 |
| 43.7 |
Eagle Central Holding Limited(4) |
| — |
| 38,275,787 |
| 18.4 |
| 48.0 |
Tencent Mobility Limited(5) |
| 21,171,534 |
| — |
| 10.2 |
| 1.3 |
Xiaomeng Tong(6) |
| 23,635,636 |
| — |
| 11.4 |
| 1.5 |
* | The business address for our directors and executive officers is 8F, New Bund Oriental Plaza II, 556 West Haiyang Road, Pudong New Area, Shanghai 200124, People’s Republic of China. |
** | For each person and group included in this column, percentage of voting power is calculated by dividing the voting power beneficially owned by such person or group by the voting power of all of our Class A and Class B ordinary shares as a single class. In respect of all matters subject to a shareholders’ vote, each Class A ordinary share is entitled to one vote, and each Class B ordinary share is entitled to 20 votes, voting together as one class. Each Class B ordinary share is convertible into one Class A ordinary share at any time by the holder thereof. Class A ordinary shares are not convertible into Class B ordinary shares under any circumstances. |
*** | Less than 1% of our total outstanding shares. |
| (1) | Represents (i) 38,275,787 Class B ordinary shares that are held by Eagle Central Holding Limited, or Eagle Central, and (ii) 13,139,342 Class A ordinary shares that Mr. Xiaojun Zhang has the right to acquire upon exercise of the options within 60 days. Eagle Central is a limited liability company established in the British Virgin Islands that is controlled by Mr. Xiaojun Zhang. Eagle Central is further described in footnote 4 below. |
| (2) | Represents (i) 1 Class A ordinary share that is held by Medway Brilliant Holding Limited, or Medway Brilliant, (ii) 34,702,890 Class B ordinary shares that are held by Traveler Enterprise Limited, or Traveler Enterprise, (iii) 2,730,370 Class A ordinary shares represented by ADSs that are beneficially owned by Traveler Enterprise, and (iv) 14,882,970 Class A ordinary shares that Mr. Jiayuan Lin has the right to acquire upon exercise of the options within 60 days. Medway Brilliant is a limited liability company established in the British Virgin Islands that is wholly owned by Mr. Jiayuan Lin. Traveler Enterprise is a limited liability company established in the British Virgin Island. Mr. Jiayuan Lin is the beneficial owner of the shares held by Medway Brilliant and Traveler Enterprise in our company. Medway Brilliant and Traveler Enterprise are further described in footnote 3 below. |
133
| (3) | Represents (i) 1 Class A ordinary share that is held by Medway Brilliant, (ii) 34,702,890 Class B ordinary shares that are held by Traveler Enterprise, and (iii) 2,730,370 Class A ordinary shares represented by ADSs that are beneficially owned by Traveler Enterprise. Medway Brilliant is a limited liability company established in the British Virgin Islands that is wholly owned by Mr. Jiayuan Lin. The registered address of Medway Brilliant is the offices of Sertus Incorporations (BVI) Limited, Sertus Chambers, P.O. Box 905, Quastisky Building, Road Town, Tortola, British Virgin Islands. Traveler Enterprise is a limited liability company established in the British Virgin Islands. Traveler Enterprise is controlled by Traveler Trust, a trust established under the laws of Guernsey. Mr. Jiayuan Lin is the settlor of Traveler Trust, and Mr. Lin and his family members are the trust’s beneficiaries. Under the terms of this trust, Mr. Lin has the power to direct the trustee with respect to the retention or disposal of, and the exercise of any voting and other rights attached to, the shares held by Traveler Enterprise in our company. The registered address of Traveler Enterprise is Ritter House, Wickhams Cay II, Road Town, Tortola VG1110, British Virgin Islands. |
| (4) | Eagle Central is a limited liability company established in the British Virgin Islands that is controlled by Mr. Xiaojun Zhang. The registered address of Eagle Central is the offices of Sertus Incorporations (BVI) Limited, Sertus Chambers, P.O. Box 905, Quastisky Building, Road Town, Tortola VG1110, British Virgin Islands. |
| (5) | Represents 21,171,534 Class A ordinary shares in the form of ADSs that are beneficially owned by Tencent Mobility Limited. Information regarding beneficial ownership is based on the information contained in the Amendment No. 2 to the Schedule 13G reported as of December 31, 2024 and filed on February 10, 2025. Tencent Mobility Limited is a limited liability company established in Hong Kong. Tencent Mobility Limited is wholly owned by Tencent Holdings Limited, a public company listed on the Hong Kong Stock Exchange. The registered address of Tencent Mobility Limited is 29/F, Three Pacific Place, No.1 Queen’s Road East, Wanchai, Hong Kong. |
| (6) | Represents 23,635,636 Class A ordinary shares held by Galactic Gain Limited in the form of ADSs. Information regarding beneficial ownership is reported as of December 31, 2024, based on the information contained in the Amendment No. 2 to the Schedule 13G filed on February 11, 2025. Galactic Gain Limited is an exempted company incorporated under the laws of the Cayman Islands. Boyu Capital Fund III, L.P., a limited partnership organized under the laws of the Cayman Islands, holds 100% of the outstanding shares of Galactic Gain Limited. Boyu Capital General Partner III, L.P., a limited partnership organized under the laws of the Cayman Islands, is the general partner of Boyu Capital Fund III, L.P. Boyu Capital General Partner III, Ltd., an exempted company incorporated under the laws of the Cayman Islands, is the general partner of Boyu Capital General Partner III, L.P. Boyu Capital Group Holdings Ltd., an exempted company incorporated under the laws of the Cayman Islands, holds 100% of the outstanding shares of Boyu Capital General Partner III, Ltd. Boyu Group, LLC, a limited liability company incorporated under the laws of the Cayman Islands, holds 100% of the outstanding shares of Boyu Capital Group Holdings Ltd. XYXY Holdings Ltd., a company incorporated under the laws of the British Virgin Islands, is the controlling shareholder of Boyu Group, LLC. Xiaomeng Tong holds 100% of the outstanding shares in XYXY Holdings Ltd. |
In May 2018, our co-founders Mr. Xiaojun Zhang and Mr. Jiayuan Lin entered into a voting agreement, which was amended and restated in June 2019. The amended and restated voting agreement provides that they shall reach a consensus before exercising their voting rights with respect to our shares. As of February 28, 2025, the co-founders collectively exercised 91.7% of the aggregate voting power of our issued and outstanding share capital.
We are not aware of any arrangement that may, at a subsequent date, result in a change of control of our company.
F.Disclosure of a Registrant’s Action to Recover Erroneously Awarded Compensation
On October 10, 2023, our board of directors adopted an Incentive Compensation Clawback Policy, or the Clawback Policy, providing for the recoupment of certain incentive-based compensation from current and former executive officers of our company in the event we are required to restate any of our financial statements filed with the SEC under the Exchange Act in order to correct an error that is material to the previously-issued financial statements, or that would result in a material misstatement if the error were corrected in the current period or left uncorrected in the current period. Adoption of the Clawback Policy was mandated by new NYSE continued listing standards introduced pursuant to Exchange Act Rule 10D-1. In addition, Section 304 of the Sarbanes-Oxley Act of 2002 permits the SEC to order the disgorgement of bonuses and incentive-based compensation earned by a registrant issuer’s chief executive officer and chief financial officer in the year following the filing of any financial statement that the issuer is required to restate because of misconduct, and the reimbursement of those funds to the issuer. A copy of the Clawback Policy has been filed herewith as Exhibit 97.1.
In the year ended December 31, 2024, we were not required to prepare an accounting restatement that required recovery of erroneously awarded compensation pursuant to the Clawback Policy, nor were there any outstanding balance as of December 31, 2024 of erroneously awarded compensation to be recovered.
134
ITEM 7.MAJOR SHAREHOLDERS AND RELATED PARTY TRANSACTIONS
A.Major Shareholders
Please refer to “Item 6. Directors, Senior Management and Employees—E. Share Ownership.”
B.Related Party Transactions
Contractual Arrangements with Our Consolidated VIEs and Their Shareholders
We currently conduct our operations mainly through contractual arrangements among Can Gu Long, our wholly-owned PRC subsidiary, our consolidated VIEs, and their respective shareholders. For a description of these contractual arrangements, see “Item 4. Information on the Company—C. Organizational Structure—Contractual Arrangements among Can Gu Long, the Consolidated VIEs and Their Shareholders.”
Share Incentive Plan
See “Item 6. Directors, Senior Management and Employees—B. Compensation—Share Incentive Plan.”
Special Option Grants
See “Item 6. Directors, Senior Management and Employees—B. Compensation—Special Option Grants.”
C.Interests of Experts and Counsel
Not Applicable.
ITEM 8.FINANCIAL INFORMATION
A.Consolidated Statements and Other Financial Information
We have appended consolidated financial statements filed as part of this annual report.
Legal and Administrative Proceedings
In normal business operations, the Company may be involved in legal proceedings filed by its employees, customers, and service providers against the Company related to disputes on various arrangements. For example, in 2024 the Company was involved in a legal dispute with a customer regarding allegations related to the delivery of vehicles in an automobile trading business arrangement, from which the customer sought damages of approximately RMB24 million. Based on the current legal assessment, the Company has recorded the entire amount of approximately RMB24 million as contingent liability.
Though we believe that the abovementioned dispute will not have a material and adverse effect on our business, financial condition and results of operations, and we are currently not a party to any material legal or administrative proceedings, litigation or any other legal or administrative proceeding, regardless of the outcome, is likely to result in substantial cost and diversion of our resources, including our management’s time and attention.
Dividend Policy
On October 11, 2022, our board of directors approved and declared a special cash dividend of US$0.5 per ordinary share (or US$1 per American depositary share) on our outstanding ordinary shares, which was paid on November 23, 2022 (Eastern Time) to shareholders of record as of the close of trading on October 24, 2022 (Eastern Time), in an aggregated amount of approximately US$134.8 million.
On April 22, 2022, our board of directors approved and declared a special cash dividend of US$0.5 per ordinary share (or US$1 per American depositary share) on our outstanding ordinary shares, which was paid on June 15, 2022 (Eastern Time) to shareholders of record as of the close of trading on May 25, 2022 (Eastern Time), in an aggregated amount of approximately US$136.6 million.
135
On March 11, 2021, our board of directors approved a special cash dividend of US$0.5 per ordinary share (or US$1 per American depositary share) based on our outstanding ordinary shares. This special cash dividend aggregated approximately US$151.4 million, of which US$147.3 million was paid on April 8, 2021 (Eastern Time) to shareholders of record as of the close of trading on March 22, 2021 (Eastern Time).
Any other future determination to pay dividends will be made at the discretion of our board of directors and may be based on a number of factors, including the Group’s future operations and earnings, capital requirements and surplus, general financial condition, contractual restrictions and other factors that the board of directors may deem relevant. When we pay any dividends, we will pay our ADS holders to the same extent as holders of our Class A ordinary shares, subject to the terms of the deposit agreement, including the fees and expenses payable thereunder. See “Item 12. Description of Securities other than Equity Securities—American Depositary Shares.” Cash dividends on our Class A ordinary shares, if any, will be paid in U.S. dollars.
We are an exempted company incorporated in the Cayman Islands. In order for us to distribute any dividends to our shareholders and ADS holders, we may rely on dividends distributed by our PRC subsidiary. Certain payments from our PRC subsidiary to us may be subject to PRC withholding income tax. In addition, regulations in the PRC currently permit payment of dividends of a PRC company only out of accumulated distributable after-tax profits as determined in accordance with its articles of association and the accounting standards and regulations in China. Our PRC subsidiary is required to set aside at least 10% of its after-tax profit based on PRC accounting standards every year to a statutory common reserve fund until the aggregate amount of such reserve fund reaches 50% of the registered capital of such subsidiary. Such statutory reserves are not distributable as loans, advances or cash dividends.
B.Significant Changes
We have not experienced any other significant changes since the date of the Group’s audited consolidated financial statements included in this annual report.
ITEM 9.THE OFFER AND LISTING
A.Offering and Listing Details
Our ADSs, each representing two of our Class A ordinary shares, have been listed on the New York Stock Exchange since July 26, 2018 under the symbol “CANG.” See Exhibit 2.4 to this Form 20-F for a description of our ADSs.
B.Plan of Distribution
Not Applicable.
C.Markets
Our ADSs, each representing two of our Class A ordinary shares, have been listed on the New York Stock Exchange since July 26, 2018 under the symbol “CANG.”
D.Selling Shareholders
Not Applicable.
E.Dilution
Not Applicable.
F.Expenses of the Issue
Not Applicable.
136
ITEM 10.ADDITIONAL INFORMATION
A.Share Capital
Not Applicable.
B.Memorandum and Articles of Association
We incorporate by reference into this annual report the description of our third amended and restated memorandum of association contained in our F-1 registration statement (File No. 333-225813), as amended, initially filed with the Securities and Exchange Commission on June 22, 2018. Our shareholders adopted our third amended and restated memorandum and articles of association by unanimous resolutions passed on June 22, 2018, and effective immediately prior to the completion of our initial public offering of common shares represented by our ADSs.
C.Material Contracts
We have not entered into any material contracts other than in the ordinary course of business and other than those described in “Item 4. Information on the Company” or elsewhere in this annual report.
D.Exchange Controls
See “Item 4. Information on the Company—B. Business Overview—Regulations in the PRC—Regulation Related to Foreign Exchange.”
E.Taxation
The following is a general summary of certain Cayman Islands, People’s Republic of China and United States federal income tax consequences relevant to an investment in our ADSs and Class A ordinary shares. The discussion is not intended to be, nor should it be construed as, legal or tax advice to any particular prospective purchaser. The discussion is based on laws and relevant interpretations thereof in effect as of the date of this annual report, all of which are subject to change or different interpretations, possibly with retroactive effect. The discussion does not address U.S. state or local tax laws, or tax laws of jurisdictions other than the Cayman Islands, the People’s Republic of China and the United States. You should consult your own tax advisors with respect to the consequences of acquisition, ownership and disposition of our ADSs and Class A ordinary shares.
Cayman Islands Taxation
The Cayman Islands currently levies no taxes on individuals or corporations based upon profits, income, gains or appreciations and there is no taxation in the nature of inheritance tax or estate duty or withholding tax applicable to us or to any holder of our ADSs and Class A ordinary shares. There are no other taxes likely to be material to us levied by the Government of the Cayman Islands except for stamp duties which may be applicable on instruments executed in, or after execution brought within the jurisdiction of, the Cayman Islands. The Cayman Islands is a party to a double tax treaty entered with the United Kingdom in 2010 but is otherwise not a party to any double tax treaties that are applicable to any payments made to or by our company. There are no exchange control regulations or currency restrictions in the Cayman Islands.
137
People’s Republic of China Taxation
In March 2007, the National People’s Congress of China enacted the Enterprise Income Tax Law, which became effective on January 1, 2008 and was most recently amended on December 29, 2018. The Enterprise Income Tax Law provides that enterprises organized under the laws of jurisdictions outside China with their “de facto management bodies” located within China may be considered PRC resident enterprises and therefore subject to PRC enterprise income tax at the rate of 25% on their worldwide income. The Implementing Rules of the Enterprise Income Tax Law further define the term “de facto management body” as the management body that exercises substantial and overall management and control over the business, personnel, accounts and properties of an enterprise. While we do not consider our company or any of our overseas subsidiaries to be a PRC resident enterprise, there is a risk that the PRC tax authorities may deem our company or any of our overseas subsidiaries as a PRC resident enterprise since a substantial majority of the members of our management team as well as the management team of some of our overseas subsidiaries are located in China, in which case we or the overseas subsidiaries, as the case may be, would be subject to the PRC enterprise income tax at the rate of 25% on worldwide income. If the PRC tax authorities determine that our Cayman Islands holding company is a “resident enterprise” for PRC enterprise income tax purposes, a 10% withholding tax would be imposed on dividends we pay to our non-PRC enterprise shareholders and a 10% tax would be imposed with respect to gains derived by our non-PRC enterprise shareholders from transferring our shares or ADSs. Furthermore, dividends paid to individual investors who are non-PRC residents and any gain realized on the transfer of ADSs or Class A ordinary shares by such investors may be subject to PRC tax at a rate of 20% (which in the case of dividends may be withheld at source). Any PRC tax liability may be reduced by an applicable tax treaty. However, it is unclear whether, if we are considered a PRC resident enterprise, holders of our shares or ADSs would be able to claim the benefit of income tax treaties or agreements entered into between China and other countries or areas.
Certain United States Federal Income Tax Considerations
The following discussion describes certain United States federal income tax consequences of the purchase, ownership and disposition of our ADSs and Class A ordinary shares. This discussion deals only with ADSs and Class A ordinary shares that are held as capital assets by a United States Holder (as defined below).
As used herein, the term “United States Holder” means a beneficial owner of our ADSs or Class A ordinary shares that is, for United States federal income tax purposes, any of the following:
| ● | an individual who is a citizen or resident of the United States; |
| ● | a corporation (or other entity treated as a corporation for United States federal income tax purposes) created or organized in or under the laws of the United States, any state thereof or the District of Columbia; |
| ● | an estate the income of which is subject to United States federal income taxation regardless of its source; or |
| ● | a trust if it (1) is subject to the primary supervision of a court within the United States and one or more United States persons have the authority to control all substantial decisions of the trust or (2) has a valid election in effect under applicable United States Treasury regulations to be treated as a United States person. |
This discussion is based upon provisions of the Internal Revenue Code of 1986, as amended, or the Code, and regulations, rulings and judicial decisions thereunder as of the date hereof, as well as the income tax treaty between the United States and the PRC, or the Treaty. Those authorities may be changed, perhaps retroactively, so as to result in United States federal income tax consequences different from those summarized below. In addition, this discussion assumes that the deposit agreement, and all other related agreements, will be performed in accordance with their terms.
This discussion does not represent a detailed description of the United States federal income tax consequences applicable to you if you are subject to special treatment under the United States federal income tax laws, including if you are:
| ● | a dealer or broker in securities or currencies; |
| ● | a financial institution; |
| ● | a regulated investment company; |
138
| ● | a real estate investment trust; |
| ● | an insurance company; |
| ● | a tax-exempt organization; |
| ● | a person holding our ADSs or Class A ordinary shares as part of a hedging, integrated or conversion transaction, a constructive sale or a straddle; |
| ● | a trader in securities that has elected the mark-to-market method of accounting for your securities; |
| ● | a person liable for alternative minimum tax; |
| ● | a person who owns or is deemed to own 10% or more of our stock by vote or value; |
| ● | a person required to accelerate the recognition of any item of gross income with respect to our ADSs or Class A ordinary shares as a result of such income being recognized on an applicable financial statement; |
| ● | a partnership or other pass-through entity for United States federal income tax purposes; or |
| ● | a person whose “functional currency” is not the U.S. dollar. |
If a partnership (or other entity or arrangement treated as a partnership for United States federal income tax purposes) holds our ADSs or Class A ordinary shares, the tax treatment of a partner will generally depend upon the status of the partner and the activities of the partnership. If you are a partnership or a partner of a partnership holding our ADSs or Class A ordinary shares, you should consult your tax advisors.
This discussion does not contain a detailed description of all the United States federal income tax consequences to you in light of your particular circumstances and does not address the Medicare tax on net investment income, United States federal estate and gift taxes or the effects of any state, local or non-United States tax laws. If you are considering the purchase of our ADSs or Class A ordinary shares, you should consult your own tax advisors concerning the particular United States federal income tax consequences to you of the purchase, ownership and disposition of our ADSs or Class A ordinary shares, as well as the consequences to you arising under other United States federal tax laws and the laws of any other taxing jurisdiction.
As discussed below under “— Passive Foreign Investment Company,” we believe that there is a significant risk that we were a passive foreign investment company, or a PFIC, for United States federal income tax purposes for 2024. In addition, we may be classified as a PFIC in the current and future taxable years. Accordingly, you are urged to review the discussion below under “—Passive Foreign Investment Company,” and to consult with your tax advisors regarding the tax consequences to you if we were or are classified as a PFIC.
ADSs
If you hold ADSs, for United States federal income tax purposes, you generally will be treated as the owner of the underlying Class A ordinary shares that are represented by such ADSs. Accordingly, deposits or withdrawals of Class A ordinary shares for ADSs will not be subject to United States federal income tax.
Passive Foreign Investment Company
In general, we will be a PFIC for any taxable year in which:
| ● | at least 75% of our gross income is passive income, or |
| ● | at least 50% of the value (generally determined based on a quarterly average) of our assets is attributable to assets that produce or are held for the production of passive income. |
139
For this purpose, passive income generally includes dividends, interest, income equivalent to interest, royalties and rents (other than royalties and rents derived in the active conduct of a trade or business and not derived from a related person). Cash and other assets readily convertible into cash are generally treated as assets that produce or are held for the production of passive income. If we own at least 25% (by value) of the stock of another corporation, for purposes of determining whether we are a PFIC, we will be treated as owning our proportionate share of the other corporation’s assets and receiving our proportionate share of the other corporation’s income. However, there is uncertainty as to the treatment of our corporate structure and ownership of our consolidated VIEs for United States federal income tax purposes. For United States federal income tax purposes, we consider ourselves to own the equity of our consolidated VIEs. If it is determined, contrary to our view, that we do not own the equity of our consolidated VIEs for United States federal income tax purposes (for instance, because the relevant PRC authorities do not respect these arrangements), we are more likely be treated as a PFIC.
There are uncertainties in the application of the PFIC rules to a company with our particular business operations. However, based on the composition and classification of our income and assets, we believe that there is a significant risk that we were a PFIC for 2024. In addition, we may be classified as a PFIC in the current and future taxable years.
The determination of whether we are a PFIC is made annually. Accordingly, it is possible that our PFIC status may change due to changes in our asset or income composition. In particular, our PFIC status may change due to the expansion of our operations into the crypto mining business. However, the treatment of the income and assets associated with the crypto mining business is not entirely clear, and therefore there can be no assurance that we will not be treated as a PFIC in 2025 and future taxable years.
In addition, the calculation of the value of our assets will be based, in part, on the quarterly market value of our ADSs, which is subject to change. Therefore, fluctuations in the market value of our ADSs can affect our PFIC status. If we are a PFIC for any taxable year during which you hold our ADSs or Class A ordinary shares, you will be subject to special tax rules discussed below.
If we are a PFIC for any taxable year during which you hold our ADSs or Class A ordinary shares and you do not make a timely mark-to-market election, as described below, you will be subject to special tax rules with respect to any “excess distribution” received and any gain realized from a sale or other disposition, including a pledge, of ADSs or Class A ordinary shares. Distributions received in a taxable year will be treated as excess distributions to the extent that they are greater than 125% of the average annual distributions received during the shorter of the three preceding taxable years or your holding period for the ADSs or Class A ordinary shares. Under these special tax rules:
| ● | the excess distribution or gain will be allocated ratably over your holding period for the ADSs or Class A ordinary shares, |
| ● | the amount allocated to the current taxable year, and any taxable year prior to the first taxable year in which we were a PFIC, will be treated as ordinary income, and |
| ● | the amount allocated to each other year will be subject to tax at the highest tax rate in effect for that year for individuals or corporations, as applicable, and the interest charge generally applicable to underpayments of tax will be imposed on the resulting tax attributable to each such year. |
Although the determination of whether we are a PFIC is made annually, if we are a PFIC for any taxable year in which you hold our ADSs or Class A ordinary shares, you will generally be subject to the special tax rules described above for that year and for each subsequent year in which you hold the ADSs or Class A ordinary shares (even if we do not qualify as a PFIC in such subsequent years). However, if we cease to be a PFIC, you can avoid the continuing impact of the PFIC rules by making a special election to recognize gain as if your ADSs or Class A ordinary shares had been sold on the last day of the last taxable year during which we were a PFIC. You are urged to consult your own tax advisor about this election.
In lieu of being subject to the special tax rules discussed above, you may make a mark-to-market election with respect to your ADSs or Class A ordinary shares, provided such ADSs or Class A ordinary shares are treated as “marketable stock.” The ADSs or Class A ordinary shares generally will be treated as marketable stock if the ADSs or Class A ordinary shares are regularly traded on a “qualified exchange or other market” (within the meaning of the applicable Treasury regulations). Under current law, the mark-to-market election may be available to holders of ADSs because the ADSs are listed on the NYSE which constitutes a qualified exchange, although there can be no assurance that the ADSs will be “regularly traded” for purposes of the mark-to-market election or that the ADSs will continue to be listed on the NYSE. However, only the ADSs and not the Class A ordinary shares are listed on the NYSE. Consequently, if you are a holder of Class A ordinary shares that are not represented by ADSs, you generally will not be eligible to make a mark-to-market election.
140
If you make an effective mark-to-market election, for each taxable year that we are a PFIC you will include as ordinary income the excess of the fair market value of your ADSs at the end of the year over your adjusted tax basis in the ADSs. You will be entitled to deduct as an ordinary loss in each such year the excess of your adjusted tax basis in the ADSs over their fair market value at the end of the year, but only to the extent of the net amount previously included in income as a result of the mark-to-market election. Your adjusted tax basis in the ADSs will be increased by the amount of any income inclusion and decreased by the amount of any deductions under the mark-to-market rules. In addition, upon the sale or other disposition of your ADSs in a year that we are a PFIC, (i) any gain will be treated as ordinary income and (ii) any loss will be treated as ordinary loss, but only to the extent of the net amount previously included in income as a result of the mark-to-market election, and thereafter will be capital loss.
If you make a mark-to-market election, it will be effective for the taxable year for which the election is made and all subsequent taxable years unless the ADSs are no longer regularly traded on a qualified exchange or other market, or the Internal Revenue Service, or the IRS, consents to the revocation of the election. You are urged to consult your tax advisor about the availability of the mark-to-market election, and whether making the election would be advisable in your particular circumstances.
Alternatively, U.S. taxpayers can sometimes avoid the special tax rules described above by electing to treat a PFIC as a “qualified electing fund” under Section 1295 of the Code. However, this option would only be available to you if we comply with the requirements necessary to permit you to make this election (and no assurances can be given in this regard).
If we are a PFIC for any taxable year during which you hold our ADSs or Class A ordinary shares and any of our non-United States subsidiaries is also a PFIC, you will be treated as owning a proportionate amount (by value) of the shares of the lower-tier PFIC for purposes of the application of the PFIC rules. You will not be able to make the mark-to-market election described above in respect of any lower-tier PFIC. You are urged to consult your tax advisors about the application of the PFIC rules to any of our subsidiaries.
You will generally be required to file IRS Form 8621 if you hold our ADSs or Class A ordinary shares in any year in which we are a PFIC. You are urged to consult your tax advisors concerning the United States federal income tax consequences of holding ADSs or Class A ordinary shares if we are a PFIC in any taxable year.
Taxation of Dividends
Subject to the discussion under “—Passive Foreign Investment Company” above, the gross amount of distributions on the ADSs or Class A ordinary shares (including any amounts withheld to reflect PRC withholding taxes, as discussed above under “Item 10. Additional Information—E. Taxation—People’s Republic of China Taxation”) will be taxable as dividends to the extent paid out of our current or accumulated earnings and profits, as determined under United States federal income tax principles. To the extent that the amount of any distribution exceeds our current and accumulated earnings and profits for a taxable year, the distribution will first be treated as a tax-free return of capital, causing a reduction in your tax basis in the ADSs or Class A ordinary shares, and to the extent the amount of the distribution exceeds your tax basis, the excess will be taxed as capital gain recognized on a sale or exchange. We do not, however, expect to determine earnings and profits in accordance with United States federal income tax principles. Therefore, you should expect that a distribution will generally be reported as a dividend.
Any dividends that you receive (including any withheld taxes) will be includable in your gross income as ordinary income on the day actually or constructively received by you, in the case of Class A ordinary shares, or by the depositary, in the case of ADSs. Such dividends will not be eligible for the dividends received deduction generally allowed to corporations under the Code.
141
Subject to applicable limitations (including a minimum holding period requirement), dividends received by non-corporate United States Holders from a qualified foreign corporation may be treated as “qualified dividend income” that is subject to reduced rates of taxation. A foreign corporation generally is treated as a qualified foreign corporation with respect to dividends paid by that corporation on shares (or ADSs backed by such shares) that are readily tradable on an established securities market in the United States. United States Treasury Department guidance indicates that our ADSs (which are listed on the NYSE) are readily tradable on an established securities market in the United States. Since our Class A ordinary shares are not listed on an established securities market in the United States, we believe that dividends that we pay on our Class A ordinary shares that are not represented by ADSs will not meet the conditions required for these reduced tax rates. There also can be no assurance that our ADSs will be considered readily tradable on an established securities market in the United States in later years. A qualified foreign corporation also generally includes a foreign corporation that is eligible for the benefits of certain income tax treaties with the United States. In the event that we are deemed to be a PRC resident enterprise for PRC tax purposes, we may be eligible for the benefits of the Treaty, and if we are eligible for such benefits, dividends we pay on our Class A ordinary shares, regardless of whether such shares are represented by ADSs, would be potentially eligible for reduced rates of taxation. See “Item 10. Additional Information—E. Taxation—People’s Republic of China Taxation.”
However, notwithstanding the foregoing, we will not be treated as a qualified foreign corporation, and non-corporate United States Holders will not be eligible for reduced rates of taxation, for any dividends that we pay if we are a PFIC in the taxable year in which such dividends are paid or in the preceding taxable year. As discussed above under “— Passive Foreign Investment Company,” we believe that there is a significant risk that we were a PFIC for 2024. In addition, we may be classified as a PFIC in the current and future taxable years. Therefore, if you are a non-corporate United States Holder, you should not assume that any dividends will be taxed at a reduced rate. You should consult your own tax advisors regarding the application of these rules given your particular circumstances.
Subject to certain conditions and limitations (including a minimum holding period requirement), any PRC withholding taxes on dividends may be treated as foreign taxes eligible for credit against your United States federal income tax liability. For purposes of calculating the foreign tax credit, dividends paid on the ADSs or Class A ordinary shares will be treated as income from sources outside the United States and will generally constitute passive category income. However, if you are eligible for the benefits of the Treaty, any PRC withholding taxes on dividends will not be creditable against your United States federal income tax liability to the extent withheld at a rate exceeding the applicable rate under the Treaty. In addition, Treasury regulations addressing foreign tax credits, or the Foreign Tax Credit Regulations, impose additional requirements for foreign taxes to be eligible for a foreign tax credit, and unless you are eligible for and elect to claim the benefits of the Treaty, there can be no assurance that those requirements will be satisfied. The Department of the Treasury and the IRS are considering proposing amendments to the Foreign Tax Credit Regulations. In addition, recent notices from the IRS provide temporary relief by allowing taxpayers that comply with applicable requirements to apply many aspects of the foreign tax credit regulations as they previously existed (before the release of the current Foreign Tax Credit Regulations) for taxable years ending before the date that a notice or other guidance withdrawing or modifying the temporary relief is issued (or any later date specified in such notice or other guidance). Instead of claiming a foreign tax credit, you may be able to deduct PRC withholding taxes in computing your taxable income, subject to generally applicable limitations under United States law (including that a United States Holder is not eligible for a deduction for otherwise creditable foreign income taxes paid or accrued in a taxable year if such United States Holder claims a foreign tax credit for any foreign income taxes paid or accrued in the same taxable year). The rules governing the foreign tax credit and deductions for foreign taxes are complex. You are urged to consult your tax advisors regarding the availability of the foreign tax credit or a deduction under your particular circumstances.
Distributions of ADSs, Class A ordinary shares or rights to subscribe for ADSs or Class A ordinary shares that are received as part of a pro rata distribution to all of our shareholders generally will not be subject to United States federal income tax.
Taxation of Capital Gains
For United States federal income tax purposes, you will recognize taxable gain or loss on any sale, exchange or other taxable disposition of the ADSs or Class A ordinary shares in an amount equal to the difference between the amount realized for the ADSs or Class A ordinary shares and your tax basis in the ADSs or Class A ordinary shares, both determined in U.S. dollars. Subject to the discussion under “—Passive Foreign Investment Company” above, such gain or loss will generally be capital gain or loss and will generally be long-term capital gain or loss if you have held the ADSs or Class A ordinary shares for more than one year. Long-term capital gains of non-corporate United States Holders (including individuals) are eligible for reduced rates of taxation. The deductibility of capital losses is subject to limitations.
142
Any gain or loss recognized by you will generally be treated as United States source gain or loss. However, if we are treated as a PRC resident enterprise for PRC tax purposes and PRC tax were imposed on any gain, and if you are eligible for the benefits of the Treaty, you may elect to treat such gain as PRC source gain under the Treaty. If you are not eligible for the benefits of the Treaty or if you fail to make the election to treat any gain as PRC source, then you generally would not be able to use a foreign tax credit for any PRC tax imposed on the disposition of ADSs or Class A ordinary shares unless such credit can be applied (subject to applicable limitations) against tax due on other income derived from foreign sources. However, pursuant to the Foreign Tax Credit Regulations, unless you are eligible for and elect to claim the benefits of the Treaty, any such PRC tax would generally not be a foreign income tax eligible for a foreign tax credit (regardless of any other income that you may have that is derived from foreign sources). In such case, the non-creditable PRC tax may reduce the amount realized on the sale, exchange or other taxable disposition of the ADSs or Class A ordinary shares. As discussed above, however, recent notices from the IRS provide temporary relief by allowing taxpayers that comply with applicable requirements to apply many aspects of the foreign tax credit regulations as they previously existed (before the release of the current Foreign Tax Credit Regulations) for taxable years ending before the date that a notice or other guidance withdrawing or modifying the temporary relief is issued (or any later date specified in such notice or other guidance). If any PRC tax is imposed upon the disposition of ADSs or Class A ordinary shares and you apply such temporary relief, such PRC tax may be eligible for a foreign tax credit or deduction, subject to the applicable conditions and limitations. You are urged to consult your tax advisors regarding the tax consequences if any PRC tax is imposed on a disposition of our ADSs or Class A ordinary shares, including the availability of the foreign tax credit or a deduction under your particular circumstances.
Information Reporting and Backup Withholding
In general, information reporting will apply to dividends in respect of our ADSs or Class A ordinary shares and the proceeds from the sale, exchange or other disposition of our ADSs or Class A ordinary shares that are paid to you within the United States (and in certain cases, outside the United States), unless you establish that you are an exempt recipient. A backup withholding tax may apply to such payments if you fail to provide a taxpayer identification number and a certification that you are not subject to backup withholding or if you fail to report in full dividend and interest income.
Backup withholding is not an additional tax and any amounts withheld under the backup withholding rules will be allowed as a refund or a credit against your United States federal income tax liability, provided the required information is timely furnished to the IRS.
F.Dividends and Paying Agents
Not Applicable.
G.Statement by Experts
Not Applicable.
H.Documents on Display
We have filed this annual report on Form 20-F, including exhibits, with the SEC. As allowed by the SEC, in Item 19 of this annual report, we incorporate by reference certain information we filed with the SEC. This means that we can disclose important information to you by referring you to another document filed separately with the SEC. The information incorporated by reference is considered to be part of this annual report.
You may read and copy this annual report, including the exhibits incorporated by reference in this annual report, at the SEC’s Public Reference Room at 100 F Street, N.E., Washington, D.C. 20549 and at the SEC’s regional offices in New York, New York and Chicago, Illinois. You also can request copies of this annual report, including the exhibits incorporated by reference in this annual report, upon payment of a duplicating fee, by writing information on the operation of the SEC’s Public Reference Room.
The SEC also maintains a website at www.sec.gov that contains reports, proxy statements and other information regarding registrants that file electronically with the SEC. Our annual report and some of the other information submitted by us to the SEC may be accessed through this website.
143
As a foreign private issuer, we are exempt from the rules under the Exchange Act prescribing the furnishing and content of quarterly reports and proxy statements, and officers, directors and principal shareholders are exempt from the reporting and short-swing profit recovery provisions contained in Section 16 of the Exchange Act.
In accordance with the New York Stock Exchange Listed Company Manual, we will post this annual report on our website ir.cangoonline.com. In addition, we will provide hard copies of our annual report to our shareholders and ADS holders free of charge upon request.
I.Subsidiary Information
Not applicable.
ITEM 11.QUANTITATIVE AND QUALITATIVE DISCLOSURES ABOUT MARKET RISK
Foreign Exchange Risk
A substantial portion of the Group’s revenues and expenses are denominated in Renminbi. The functional currency of our company and Cango Group Limited is the U.S. dollar. The functional currency of our subsidiary in the PRC, the consolidated VIEs and their subsidiaries is the Renminbi. We use Renminbi as our reporting currency. Monetary assets and liabilities denominated in currencies other than the functional currency are translated into the functional currency at the rates of exchange prevailing at the balance sheet date. Transactions in currencies other than the functional currency during the year are converted into functional currency at the applicable rates of exchange prevailing when the transactions occurred. Transaction gains and losses are recognized in the statements of operations. Due to foreign currency translation adjustments, the Group had foreign exchange gain of RMB5.9 million, RMB1.1 million and RMB1.7 million (US$0.2 million) in 2022, 2023 and 2024, respectively.
Historically we have used, and in the future we may use, certain derivative financial instruments to hedge our exposure to foreign exchange risk. Specifically, we entered into various foreign currency forward contracts that allow us to sell U.S. dollars at a pre-determined exchange rate on the maturity date. We did not have any such foreign currency forward contracts outstanding as of December 31, 2022, 2023 and 2024.
The value of the Renminbi against the U.S. dollar and other currencies may fluctuate and is affected by, among other things, changes in political and economic conditions and the foreign exchange policy adopted by the PRC government. It is difficult to predict how market forces or PRC or U.S. government policy may impact the exchange rate between the Renminbi and the U.S. dollar in the future. There remains significant international pressure on the PRC government to adopt a more flexible currency policy, which could result in greater fluctuations of the Renminbi against the U.S. dollar.
To the extent that we need to convert U.S. dollars into Renminbi for our operations, appreciation of the Renminbi against the U.S. dollar would have an adverse effect on the Renminbi amount we receive from the conversion. Conversely, if we decide to convert Renminbi into U.S. dollars for the purpose of making payments for dividends on our ordinary shares or ADSs or for other business purposes, appreciation of the U.S. dollar against the Renminbi would have a negative effect on the U.S. dollar amounts available to us.
Interest Rate Risk
We may be exposed to material interest rate risks due to changes in market interest rates for the master loan agreement we entered into with Antalpha in November 2024 with floating rate currently at 7.5% and capped at 10%, and we have not used any derivative financial instruments to manage our interest risk exposure. Therefore, we cannot provide assurance that we will not be exposed to material risks due to changes in market interest rate in the future.
We may invest the net proceeds we received from our initial public offering in interest-earning instruments. Investments in both fixed rate and floating rate interest earning instruments carry a degree of interest rate risk. Fixed rate securities may have their fair market value adversely impacted due to a rise in interest rates, while floating rate securities may produce less income than expected if interest rates fall.
144
Inflation
Since inception, inflation in China has not materially affected our results of operations. According to the National Bureau of Statistics of China, the year-over-year percent changes in the consumer price index for 2022, 2023 and 2024 were increases of 2.0%, 0.2% and 0.2%, respectively. Although we have not been materially affected by inflation in the past, we may be affected if China experiences higher rates of inflation in the future.
ITEM 12.DESCRIPTION OF SECURITIES OTHER THAN EQUITY SECURITIES
A.Debt Securities
Not Applicable
B.Warrants and Rights
Not Applicable
C.Other Securities
Not Applicable
D.American Depositary Shares
Citibank, N.A. acts as the depositary bank for the American Depositary Shares. Citibank’s depositary offices are located at 388 Greenwich Street, New York, New York 10013. The depositary bank typically appoints a custodian to safekeep the securities on deposit. In this case, the custodian is Citibank, N.A.—Hong Kong, located at 9/F., Citi Tower, One Bay East, 83 Hoi Bun Road, Kwun Tong, Kowloon, Hong Kong.
Our ADSs, each representing two of our Class A ordinary shares, have been listed on the New York Stock Exchange since July 26, 2018 under the symbol “CANG.” See Exhibit no. 2.4 to this Form 20-F for a description of the rights of holders of the ADRs.
145
Depositary Fees and Charges
Under the terms of the deposit agreement for our ADSs, an ADS holder will be required to pay the following service fees to the depositary and certain taxes and governmental charges (in addition to any applicable fees, expenses, taxes and other governmental charges payable on the deposited securities represented by any of ADSs):
Service |
| Fees |
● Issuance of ADSs (e.g., an issuance of ADS upon a deposit of Class A ordinary shares, upon a change in the ADS(s)-to Class A ordinary share(s) ratio, or for any other reason), excluding ADS issuances as a result of distributions of Class A ordinary shares) | Up to U.S. 5¢ per ADS issued | |
● Cancelation of ADSs (e.g., a cancelation of ADSs for delivery of deposited property, upon a change in the ADS(s)-to Class A ordinary share(s) ratio, or for any other reason) | Up to U.S. 5¢ per ADS canceled | |
● Distribution of cash dividends or other cash distributions (e.g., upon a sale of rights and other entitlements) | Up to U.S. 5¢ per ADS held | |
● Distribution of ADSs pursuant to (i) stock dividends or other free stock distributions, or (ii) exercise of rights to purchase additional ADSs | Up to U.S. 5¢ per ADS held | |
● Distribution of securities other than ADSs or rights to purchase additional ADSs (e.g., upon a spin-off) | Up to U.S. 5¢ per ADS held | |
● ADS Services | Up to U.S. 5¢ per ADS held on the applicable record date(s) established by the depositary bank |
As an ADS holder you will also be responsible to pay certain charges such as:
| ● | taxes (including applicable interest and penalties) and other governmental charges; |
| ● | the registration fees as may from time to time be in effect for the registration of Class A ordinary shares on the share register and applicable to transfers of Class A ordinary shares to or from the name of the custodian, the depositary bank or any nominees upon the making of deposits and withdrawals, respectively; |
| ● | certain cable, telex and facsimile transmission and delivery expenses; |
| ● | the expenses and charges incurred by the depositary bank in the conversion of foreign currency; |
| ● | the fees and expenses incurred by the depositary bank in connection with compliance with exchange control regulations and other regulatory requirements applicable to Class A ordinary shares, ADSs and ADRs; and |
| ● | the fees and expenses incurred by the depositary bank, the custodian, or any nominee in connection with the servicing or delivery of deposited property. |
146
ADS fees and charges for (i) the issuance of ADSs, and (ii) the cancelation of ADSs are charged to the person for whom the ADSs are issued (in the case of ADS issuances) and to the person for whom ADSs are canceled (in the case of ADS cancelations). In the case of ADSs issued by the depositary bank into DTC, the ADS issuance and cancelation fees and charges may be deducted from distributions made through DTC, and may be charged to the DTC participant(s) receiving the ADSs being issued or the DTC participant(s) holding the ADSs being canceled, as the case may be, on behalf of the beneficial owner(s) and will be charged by the DTC participant(s) to the account of the applicable beneficial owner(s) in accordance with the procedures and practices of the DTC participants as in effect at the time. ADS fees and charges in respect of distributions and the ADS service fee are charged to the holders as of the applicable ADS record date. In the case of distributions of cash, the amount of the applicable ADS fees and charges is deducted from the funds being distributed. In the case of (i) distributions other than cash and (ii) the ADS service fee, holders as of the ADS record date will be invoiced for the amount of the ADS fees and charges and such ADS fees and charges may be deducted from distributions made to holders of ADSs. For ADSs held through DTC, the ADS fees and charges for distributions other than cash and the ADS service fee may be deducted from distributions made through DTC, and may be charged to the DTC participants in accordance with the procedures and practices prescribed by DTC and the DTC participants in turn charge the amount of such ADS fees and charges to the beneficial owners for whom they hold ADSs.
In the event of refusal to pay the depositary bank fees, the depositary bank may, under the terms of the deposit agreement, refuse the requested service until payment is received or may set off the amount of the depositary bank fees from any distribution to be made to the ADS holder. Certain depositary fees and charges (such as the ADS services fee) may become payable shortly after the closing of the ADS offering. Note that the fees and charges you may be required to pay may vary over time and may be changed by us and by the depositary bank. You will receive prior notice of such changes. The depositary bank may reimburse us for certain expenses incurred by us in respect of the ADR program, by making available a portion of the ADS fees charged in respect of the ADR program or otherwise, upon such terms and conditions as we and the depositary bank agree from time to time.
Payments by Depositary
Our depositary has agreed to share with us certain fees payable to the depositary by holders of ADSs. For 2024, the depositary shared with us US$0.6 million, after deduction of applicable U.S. taxes
147
PART II.
ITEM 13.DEFAULTS, DIVIDEND ARREARAGES AND DELINQUENCIES
None.
ITEM 14.MATERIAL MODIFICATIONS TO THE RIGHTS OF SECURITY HOLDERS AND USE OF PROCEEDS
See “Item 10. Additional Information” for a description of the rights of securities holders, which remain unchanged.”
The following “Use of Proceeds” information relates to the registration statement on Form F-1, as amended (File No. 333-225813) in relation to our initial public offering, which was declared effective by the SEC on July 25, 2018. In the second quarter of 2018, we completed our initial public offering in which we issued and sold an aggregate of 4,300,000 ADSs, representing 8,600,000 Class A ordinary shares, resulting in net proceeds to us of approximately US$39.7 million.
As of December 31, 2024, we had used approximately US$62.2 million of the net proceeds received from our initial public offering to satisfy working capital needs.
ITEM 15.CONTROLS AND PROCEDURES
Disclosure Controls and Procedures
We maintain disclosure controls and procedures designed to provide reasonable assurance that information required to be disclosed in reports filed under the Exchange Act is recorded, processed, summarized and reported within the specified time periods and accumulated and communicated to our management, including our chief executive officer and chief financial officer, as appropriate, to allow timely decisions regarding required disclosure. As of the end of the period covered by this annual report, an evaluation has been carried out under the supervision and with the participation of our management, including our chief executive officer and our chief financial officer, of the effectiveness of the design and operation of our disclosure controls and procedures, as such term is defined under Rules 13a-15e and 15d-15(e) promulgated under the Exchange Act. Based on that evaluation, our chief executive officer and chief financial officer have concluded that our disclosure controls and procedures are effective in ensuring that material information required to be disclosed in this annual report is recorded, processed, summarized and reported to them for assessment, and required disclosure is made within the time period specified in the rules and forms of the Commission.
Management’s Annual Report on Internal Control over Financial Reporting.
Our management is responsible for establishing and maintaining adequate internal control over financial reporting as defined in Rules 13a-15(f) and 15d-15(f) under the Exchange Act. As required by Rule 13a-15(c) of the Exchange Act, our management conducted an evaluation of our company’s internal control over financial reporting as of December 31, 2024 based on the framework in Internal Control — Integrated Framework (2013) issued by the Committee of Sponsoring Organizations of the Treadway Commission. Based on this evaluation, our management concluded that our internal control over financial reporting was effective as of December 31, 2024.
Because of its inherent limitations, internal control over financial reporting may not prevent or detect misstatements. Also, projections of any evaluation of effectiveness of our internal control over financial reporting to future periods are subject to the risks that controls may become inadequate because of changes in conditions, or that the degree of compliance with the policies or procedures may deteriorate.
Changes in Internal Control over Financial Reporting
There were no changes in our internal controls over financial reporting that occurred during the period covered by this annual report on Form 20-F that have materially affected, or are reasonably likely to materially affect, our internal control over financial reporting.
148
Attestation Report of the Independent Registered Public Accounting Firm
Our independent registered public accounting firm, MaloneBailey, has audited the effectiveness of our internal control over financial reporting as of December 31, 2024, as stated in its report, which appears on page F-2 of this annual report.
ITEM 16.[RESERVED]
ITEM 16A.AUDIT COMMITTEE FINANCIAL EXPERT
Our board of directors has determined Chi Ming Lee, who is an independent director, qualifies as an audit committee financial expert as defined in Item 16A of the instruction to Form 20-F.
ITEM 16B.CODE OF ETHICS
Our board of directors has adopted a code of ethics that applies to our directors, officers and employees. We have filed our code of business conduct and ethics as an exhibit to our registration statement on Form F-1 (File No. 333-225813), as amended, initially filed with the SEC on June 22, 2018. We hereby undertake to provide to any person without charge, a copy of our code of business conduct and ethics within ten working days after we receive such person’s written request.
ITEM 16C.PRINCIPAL ACCOUNTANT FEES AND SERVICES
The following table sets forth the aggregate fees by categories specified below in connection with certain professional services rendered by EY, our independent public accountant before November 18, 2024 and MaloneBailey, our independent public accountant after November 18, 2024. We did not pay any other fees to our auditors during the periods indicated below.
For the Year Ended December 31, | ||||
| 2023 |
| 2024 | |
(In thousands of US dollars) | ||||
Audit Fees(1) |
| 873 |
| 1,232 |
Tax Fees |
| — |
| — |
All Other Fees |
| — |
| — |
Total |
| 873 |
| 1,232 |
| (1) | Audit fees include the aggregate fees billed in each of the fiscal period listed for professional services rendered by our independent public accountant for the audit of annual financial statements and agreed upon procedures on our quarterly financial statements. |
The policy of our audit committee is to pre-approve all audit and non-audit services provided by our independent public accountant, including audit services as described above.
ITEM 16D.EXEMPTIONS FROM THE LISTING STANDARDS FOR AUDIT COMMITTEES
None.
149
ITEM 16E.PURCHASES OF EQUITY SECURITIES BY THE ISSUER AND AFFILIATED PURCHASERS
The following table sets forth information about our purchases of outstanding ADSs in 2024. In 2024, we did not purchase any of our ADSs or Class A ordinary shares outside of the periods presented below.
Total | Approximate | ||||||||
|
|
| Number of ADSs |
| Dollar Value of | ||||
|
| Purchased as |
| ADSs that May | |||||
Total Number of |
| Part of Publicly |
| Yet Be Purchased | |||||
ADSs | Average Price |
| Announced Plans |
| Under the Plans | ||||
Period |
| Purchased(1) |
| Paid per ADS(2) |
| or Programs(3) |
| or Programs(3) | |
January 2024 |
| 4,125,102 | US$ | 2.42 |
| 4,125,102 |
| US$6.38 million | |
February 2024 |
| 277,247 | US$ | 1.43 |
| 277,247 |
| US$5.98 million | |
March 2024 |
| 240,695 | US$ | 1.57 |
| 240,695 |
| US$5.60 million | |
April 2024 |
| 149,304 | US$ | 1.50 |
| 149,304 |
| US$55.38 million | |
May 2024 |
| 318,066 | US$ | 1.62 |
| 318,066 |
| US$49.49 million | |
June 2024 |
| 241,777 | US$ | 1.73 |
| 241,777 |
| US$49.07 million | |
July 2024 |
| 181,335 | US$ | 1.94 |
| 181,335 |
| US$48.72 million | |
August 2024 |
| 100,380 | US$ | 1.85 |
| 100,380 |
| US$48.53 million | |
September 2024 |
| 112,290 | US$ | 1.70 |
| 112,290 |
| US$48.34 million | |
Total |
| 5,746,196 | US$ | 2.20 |
| 5,746,196 |
| US$48.34 million | |
| (1) | All of our ADSs purchased were pursuant to publicly announced plans or programs. |
| (2) | Each of our ADSs represents two Class A ordinary shares. |
| (3) | We announced a share repurchase program in April 2023, under which we were approved to repurchase up to US$50 million worth of our outstanding ADSs and Class A ordinary shares through April 24, 2024. The repurchases were made through open market transactions and privately negotiated transactions in accordance with applicable rules and regulations. We announced another share repurchase program in April 2024, under which we may repurchase up to US$50 million worth of our outstanding ADSs and/or Class A ordinary shares over the next 12 months starting from April 25, 2024. The repurchases may be effected, through various means, including open market transactions, privately negotiated transactions, block trades and/or through other legally permissible means, in accordance with applicable rules and regulations. The repurchases are effected in compliance with Rule 10b5-1 and/or Rule 10b-18 under the Securities Exchange Act of 1934, as amended, as applicable. The number of ADSs and/or Class A ordinary shares repurchased and the timing of repurchases depend on a number of factors, including, but not limited to, price, trading volume and general market conditions, along with the Group’s working capital requirements and general business conditions. |
In March 2025, we announced a new share repurchase program (the “New Share Repurchase Program”) under which we may repurchase up to US$30 million worth of our outstanding ADSs and/or Class A ordinary shares over the next 12 months starting from April 25, 2025. Our proposed repurchases may be made from time to time on the open market at prevailing market prices, in privately negotiated transactions, in block trades and/or through other legally permissible means, in accordance with applicable rules and regulations. The number of ADSs and/or Class A ordinary shares repurchased and the timing of repurchases will depend on a number of factors, including, but not limited to, price, trading volume and general market conditions, along with our working capital requirements and general business conditions. Our board of directors will review the New Share Repurchase Program periodically and may authorize adjustments to its terms and size. We plan to fund the repurchases from our existing cash balance.
The Company repurchased 2.3 million Class A ordinary shares and 5.5 million Class A ordinary shares from two institutional investors respectively in privately negotiated transactions for an aggregate purchase price of approximately US$2.9 million and US$6.8 million, respectively. The Company settled the transactions in January 2024. The two institutional investors are independent third parties to the Company and not related to any director or executive officer of the Company. The two transactions enabled the Company to repurchase more shares than otherwise available from open market and increased value to all remaining shareholders of the Company.
150
ITEM 16F.CHANGE IN REGISTRANT’S CERTIFYING ACCOUNTANT
On November 18, 2024, we announced the appointment of MaloneBailey, LLP (“MaloneBailey”) as the Company’s independent registered public accounting firm to provide audit services on the fair presentation of the Company’s consolidated financial statements as of December 31, 2024 and for the year ended December 31, 2024 and on the effectiveness of the Company’s internal control over financial reporting as of December 31, 2024, effective on November 18, 2024.
MaloneBailey succeeds Ernst & Young Hua Ming LLP (“EY”), which was the independent auditor providing audit services to the Company. The change of the Company’s independent auditor was made after careful consideration and was approved by the audit committee and the board of directors of the Company. The decision to change the auditor of the Company was not as a result of any disagreement between the Company and EY on any matter of accounting principles or practices, financial statement disclosure, or auditing scope or procedures.
EY’s audit reports on the Company’s consolidated financial statements as of and for the years ended December 31, 2022 and 2023 did not contain an adverse opinion or a disclaimer of opinion and were not qualified or modified as to uncertainty, audit scope, or accounting principles.
During each of the years ended December 31, 2022 and 2023, and during the subsequent period through November 18, 2024, there have been no (i) “disagreements” (as defined in Item 16F(a)(1)(iv) of Form 20-F and the related instructions thereto) between the Company and EY on any matter of accounting principles or practices, financial statement disclosure, or auditing scope or procedure, which disagreement, if not resolved to the satisfaction of EY, would have caused EY to make reference to the subject matter of the disagreement thereto in its reports on the consolidated financial statements for such years, or (ii) “reportable events” as that term is described in accordance with Item 16F(a)(1)(v) of Form 20-F.
We provided EY with a copy of the above disclosure and requested that EY furnish the Company with a letter addressed to the SEC stating whether or not it agrees with the above statements. A copy of the EY letter is attached as Exhibit 15.3 to this Form 20-F.
During the Company’s two most recent fiscal years ended December 31, 2023, and the subsequent period prior to the Company’s engagement of MaloneBailey, neither the Company nor anyone acting on its behalf consulted MaloneBailey with respect to (i) the application of accounting principles to a specified transaction, either completed or proposed, or the type of audit opinion that might be rendered on the Company’s consolidated financial statements, and neither a written report nor oral advice was provided to the Company that MaloneBailey concluded was an important factor considered by the Company in reaching a decision as to any accounting, auditing or financial reporting issue, (ii) any matter that was the subject of a disagreement, as that term is defined in Item 16F(a)(1)(iv) of the instructions to Form 20-F, or (iii) any reportable event as defined in Item 16F(a)(1)(v) of the instructions to Form 20-F.
ITEM 16G.CORPORATE GOVERNANCE
We are a “foreign private issuer” (as such term is defined in Rule 3b-4 under the Exchange Act), and our ADSs, each representing two Class A ordinary shares, are listed on the New York Stock Exchange. Under Section 303A of the New York Stock Exchange Listed Company Manual, New York Stock Exchange listed companies that are foreign private issuers are permitted to follow home country practice in lieu of the corporate governance provisions specified by the New York Stock Exchange with limited exceptions. The following summarizes some significant ways in which our corporate governance practices differ from those followed by domestic companies under the listing standards of the New York Stock Exchange.
151
Under the New York Stock Exchange Listed Company Manual, or the NYSE Manual, U.S. domestic listed companies are required to have a majority of the board consisting of independent directors and a compensation committee and a nominating/corporate governance committee, each composed entirely of independent directors, which are not required under the Companies Act (As Revised) of the Cayman Islands, our home country. Currently, our board of directors is composed of seven members, only three of whom are independent directors. Our compensation committee is composed of three members, only one of whom is an independent director. Our corporate governance and nominating committee is composed of three members, only one of whom is an independent director. The NYSE Manual also requires U.S. domestic listed companies to regularly hold executive sessions for non-management directors, or an executive session that only includes independent directors at least once a year. We are not subject to this requirement under the Cayman Islands law and have decided to follow our home country practice on this matter. In addition, the NYSE Manual requires shareholder approval for certain matters, such as requiring that shareholders must be given the opportunity to vote on all equity compensation plans and material revisions to those plans, which is not required under the Cayman Islands law. We intend to follow the home country practice in determining whether shareholder approval is required. Furthermore, we are not required by the NYSE to hold annual shareholders meetings.
ITEM 16H.MINE SAFETY DISCLOSURE
Not Applicable.
ITEM 16I.DISCLOSURE REGARDING FOREIGN JURISDICTIONS THAT PREVENT INSPECTIONS
Not Applicable.
ITEM 16J.Insider Trading Policy
ITEM 16K.Cybersecurity
Risk Management and Strategy
As part of the Group’s preventive measures, its cybersecurity management policy protects the security of its network structure and equipment, prevents unauthorized access and sets out procedures to monitor and assess its network operation. The Group’s personal information protection policy classifies personal information, sets out managing procedures based on such classification and only grants access to employees of designated positions. The Group has different level of authorizations corresponding to the responsibilities associated with each type of position. The Group has also adopted other preventive policies to ensure the safety of its system, mailbox, cloud, IT projects and software development, among others.
In addition, the Group adopted policies and procedures to remediate cybersecurity incidents. The Group’s personal information incidents response plan sets out procedures to handle personal information incidents of different materiality level and record-keeping policies to continuously enhance its personal information protection capabilities. The Group’s cybersecurity incident response plan sets out procedures to handle cyber-attack, computer virus and other impacts caused by natural disasters and accidents. The Group has also adopted other remediation policies such as malfunction handling procedures and data backup plans to minimize the loss caused by cybersecurity incidents.
152
Engagement of Third-Party Service Providers
To comply with the requirements under the Cybersecurity Law and Data Security Law and enhance the security of its information technology systems, the
Risks from Cybersecurity Threats
The Group faces risks associated with cybersecurity threats in carrying out its business operations. For more details, see “Item 3. Key Information—D. Risk Factors—Risks Relating to Our Automotive Business—Any significant disruption in the Group’s IT systems, including events beyond control, could prevent the offering of solutions and services through Cango platform or reduce their attractiveness and result in a loss of car buyers, financial institutions and other platform participants”; “Item 3. Key Information—D. Risk Factors—Risks Relating to Our Business Operations—Technology is a critical aspect in the efficient operation of the Group’s business, and if any of the Group’s systems contain undetected errors, or if the Group fails to effectively implement technology initiatives or anticipate future technology needs or demands, the Group’s operations may be materially and adversely affected”; “Item 3. Key Information—D. Risk Factors—Risks Relating to Our Automotive Business—If the Group is unable to safeguard the security of the confidential information of car buyers, dealers or third parties it collaborates with and adapt to the relevant regulatory framework as to protection of such information, the Group’s business and operations may be adversely affected”; and “Item 3. Key Information—D. Risk Factors— Risks Relating to Our Crypto Mining Business—Security threats to our crypto mining business could result in a loss of our crypto assets collateralized, or damage to our reputation and our brand, each of which could adversely affect an investment in our securities.”
Cybersecurity Governance
Board of Directors
Our
In addition, our audit committee is responsible for risk assessment and risk management, including risks relating to cybersecurity threats or incidents. The responsibilities of our audit committee include discussing policies with respect to risk assessment and risk management with management, internal auditors and the independent auditor.
153
Management
Based on information obtained through Cybersecurity Leadership Group, Implementation Group and Supervision Group, the Group’s management makes assessments of cybersecurity risks and incidents and regularly
In 2024, the Group was
154
PART III.
ITEM 17.FINANCIAL STATEMENTS
We have elected to provide financial statements pursuant to Item 18.
ITEM 18.FINANCIAL STATEMENTS
The consolidated financial statements of Cango Inc., its subsidiaries and its variable interest entities are included at the end of this annual report.
ITEM 19.EXHIBITS
Exhibit |
| Description of Document |
1.1 |
| |
2.1 |
| |
2.2 |
| |
2.3 |
| |
2.4 |
| |
4.1 |
| |
4.2 |
| |
4.3 |
| |
155
Exhibit |
| Description of Document |
4.4 |
| |
4.5† |
| |
4.6 |
| |
4.7 |
| |
4.8 |
| |
4.9*† |
| |
4.10 |
| |
4.11 |
| |
4.12 |
| |
4.13† |
| |
4.14† |
| |
156
Exhibit |
| Description of Document |
|---|---|---|
4.15† |
| |
4.16† |
| |
4.17† |
| |
4.18 |
| |
4.19† | ||
4.20† | ||
4.21† | ||
4.22† | ||
4.23† | ||
4.24*† | ||
4.25† | Amendment No.1 to the Sales and Purchase Agreement between Golden TechGen Limited and Cango Inc., dated March 25, 2025 (incorporated herein by reference to Exhibit 99.2 to the press release on Form 6-K (File No. 001-38590), filed with the Securities and Exchange Commission on March 26, 2025) | |
8.1* |
| |
11.1 |
| |
11.2* | ||
12.1* |
| Certification by Chief Executive Officer Pursuant to Section 302 of the Sarbanes-Oxley Act of 2002 |
12.2* |
| Certification by Chief Financial Officer Pursuant to Section 302 of the Sarbanes-Oxley Act of 2002 |
13.1** |
| Certification by Chief Executive Officer Pursuant to Section 906 of the Sarbanes-Oxley Act of 2002 |
13.2** |
| Certification by Chief Financial Officer Pursuant to Section 906 of the Sarbanes-Oxley Act of 2002 |
15.1* |
| |
157
Exhibit |
| Description of Document |
|---|---|---|
15.2* |
| |
15.3* | ||
97.1 | ||
101.INS* |
| Inline XBRL Instance Document |
101.SCH* |
| Inline XBRL Taxonomy Extension Schema Document |
101.CAL* |
| Inline XBRL Taxonomy Extension Calculation Linkbase Document |
101.DEF* |
| Inline XBRL Taxonomy Extension Definition Linkbase Document |
101.LAB* |
| Inline XBRL Taxonomy Extension Label Linkbase Document |
101.PRE* |
| Inline XBRL Taxonomy Extension Presentation Linkbase Document |
104 |
| Cover Page Interactive Data File (formatted as inline XBRL and contained in Exhibit 101) |
* | Filed herewith |
** | Furnished herewith |
† | Certain confidential portions of this exhibit were omitted by means of marking such portions with brackets (“[REDACTED] or [Redacted]”) or leaving such portions blank because the identified confidential portions (i) are not material and (ii) would be competitively harmful if publicly disclosed, or constituted personally identifiable information that is not material. |
158
SIGNATURES
The registrant hereby certifies that it meets all of the requirements for filing its annual report on Form 20-F and that it has duly caused and authorized the undersigned to sign this annual report on its behalf.
CANGO INC. | ||
By | /s/ Yongyi Zhang | |
Name: | Yongyi Zhang | |
Title: | Chief Financial Officer | |
Date: March 27, 2025
159
CANGO INC.
INDEX TO CONSOLIDATED FINANCIAL STATEMENTS
F-1
REPORT OF INDEPENDENT REGISTERED PUBLIC ACCOUNTING FIRM
To the Shareholders and Board of Directors of Cango Inc.
Opinions on the Financial Statements and Internal Control Over Financial Reporting
We have audited the accompanying consolidated balance sheet of Cango Inc. (the “Company”) as of December 31, 2024, the related consolidated statement of comprehensive income, shareholders’ equity and cash flows for the year then ended, and the related notes (collectively referred to as the “consolidated financial statements”). We also have audited the Company’s internal control over financial reporting as of December 31, 2024, based on criteria established in Internal Control - Integrated Framework (2013) issued by the Committee of Sponsoring Organizations of the Treadway Commission (COSO).
In our opinion, the consolidated financial statements present fairly, in all material respects, the financial position of the Company as of December 31, 2024, and the results of its operations and its cash flows for the year ended December 31, 2024, in conformity with accounting principles generally accepted in the United States of America. Also in our opinion, the Company maintained, in all material respects, effective internal control over financial reporting as of December 31, 2024, based on criteria established in Internal Control - Integrated Framework (2013) issued by the COSO.
Basis for Opinions
The Company’s management is responsible for these financial statements, for maintaining effective internal control over financial reporting, and for its assessment of the effectiveness of internal control over financial reporting, included in the accompanying Management’s Report on Internal Control Over Financial Reporting. Our responsibility is to express an opinion on the Company’s financial statements and an opinion on the Company’s internal control over financial reporting based on our audits. We are a public accounting firm registered with the Public Company Accounting Oversight Board (United States) (“PCAOB”) and are required to be independent with respect to the Company in accordance with the U.S. federal securities laws and the applicable rules and regulations of the Securities and Exchange Commission and the PCAOB.
We conducted our audits in accordance with the standards of the PCAOB. Those standards require that we plan and perform the audits to obtain reasonable assurance about whether the financial statements are free of material misstatement, whether due to error or fraud, and whether effective internal control over financial reporting was maintained in all material respects.
Our audit of the financial statements included performing procedures to assess the risks of material misstatement of the financial statements, whether due to error or fraud, and performing procedures that responds to those risks. Such procedures included examining, on a test basis, evidence regarding the amounts and disclosures in the financial statements. Our audit also included evaluating the accounting principles used and significant estimates made by management, as well as evaluating the overall presentation of the financial statements. Our audit of internal control over financial reporting included obtaining an understanding of internal control over financial reporting, assessing the risk that a material weakness exists, and testing and evaluating the design and operating effectiveness of internal control based on the assessed risk. Our audits also included performing such other procedures as we considered necessary in the circumstances. We believe that our audits provide a reasonable basis for our opinions.
Definition and Limitations of Internal Control Over Financial Reporting
A company’s internal control over financial reporting is a process designed to provide reasonable assurance regarding the reliability of financial reporting and the preparation of financial statements for external purposes in accordance with accounting principles generally accepted in the United States of America. A company’s internal control over financial reporting includes those policies and procedures that (1) pertain to the maintenance of records that, in reasonable detail, accurately and fairly reflect the transactions and dispositions of the assets of the company; (2) provide reasonable assurance that transactions are recorded as necessary to permit preparation of financial statements in accordance with accounting principles generally accepted in the United States of America, and that receipts and expenditures of the company are being made only in accordance with authorizations of management and directors of the company; and (3) provide reasonable assurance regarding prevention or timely detection of unauthorized acquisition, use, or disposition of the company’s assets that could have a material effect on the financial statements.
Because of its inherent limitations, internal control over financial reporting may not prevent or detect misstatements. Also, projections of any evaluation of effectiveness to future periods are subject to the risk that controls may become inadequate because of changes in conditions, or that the degree of compliance with the policies or procedures may deteriorate.
F-2
Critical Audit Matter
The critical audit matter communicated below is a matter arising from the current-period audit of the financial statements that was communicated or required to be communicated to the audit committee and that: (1) relates to accounts or disclosures that are material to the financial statements and (2) involved our especially challenging, subjective, or complex judgments. The communication of critical audit matter does not alter in any way our opinion on the financial statements, taken as a whole, and we are not, by communicating the critical audit matter below, providing separate opinions on the critical audit matter or on the accounts or disclosures to which it relates.
Bitcoin Mining Income – Refer to Notes 2 to the financial statements
The Company provides hash calculation services to a third-party mining pool operator (the “mining pool”) in exchange for bitcoin rewards, which are non-cash considerations. The Company recognizes bitcoin mining income as it fulfills its performance obligation over time by providing hash calculation services to the mining pool. The service proceeds are variable considerations determined by a contractual formula. Bitcoin mining income consists of block rewards and transaction fees, net of the mining pool fees charged by the mining pool operator. For the year ended December 31, 2024, total bitcoin mining income was approximately RMB653 million.
We identified the auditing of bitcoin mining income as a critical audit matter due to the nature and extent of audit effort required to address the matter, which includes the significant involvement of more experienced engagement team members. Subjective auditor judgment was required in determining the nature and extent of audit procedures to test the occurrence of the revenues recognized by the Company.
The primary procedures we performed to address this critical audit matter included:
·Evaluated the design and operating effectiveness of controls over financial reporting relevant to the bitcoin mining income;
·Performed a site visit of the facility where the Company’s mining machines were located, which included an observation of the physical and environmental controls and mining machines observation procedures;
·Evaluated management’s rationale for the application of ASC 606 to account for its bitcoin mining income, which included evaluating the contract between the Company and the mining pool operator;
·Evaluated and tested management’s rationale and supporting documentation associated with the recognition of cryptocurrency awards earned, including recalculating the bitcoin mining income recognized according to the calculation formula prescribed in the contractual payout method using the hashrate provided to the mining pool operator and independently obtained blockchain inputs and bitcoin prices, and confirming with the mining pool operator the significant contractual terms used in the determination of mining revenue and total mining revenue earned by the Company;
·Performed analytical procedures to predict the hashrate provided to the mining pool operator and evaluated the reliability and relevance of hashrate information from the mining pool operator;
·Compared the wallet records related to the bitcoin mining income received to publicly available blockchain records and evaluated the relevance and reliability of audit evidence obtained from public blockchains; and
·Evaluated management’s disclosures of its bitcoin mining income in the financial statement footnotes.
/s/
www.malonebailey.com
We have served as the Company’s auditor since 2024.
March 27, 2025
F-3
REPORT OF INDEPENDENT REGISTERED PUBLIC ACCOUNTING FIRM
To the Shareholders and the Board of Directors of Cango Inc.
Opinion on the Financial Statements
We have audited the accompanying consolidated balance sheets of Cango Inc. (the “Company”) as of December 31, 2023, the related consolidated statements of comprehensive (loss) income, shareholders’ equity and cash flows for each of the two years in the period ended December 31, 2023, and the related notes (collectively referred to as the “consolidated financial statements”). In our opinion, the consolidated financial statements present fairly, in all material respects, the financial position of the Company at December 31, 2023, and the results of its operations and its cash flows for each of the two years in the period ended December 31, 2023, in conformity with U.S. generally accepted accounting principles.
Basis for Opinion
These financial statements are the responsibility of the Company’s management. Our responsibility is to express an opinion on the Company’s financial statements based on our audits. We are a public accounting firm registered with the Public Company Accounting Oversight Board (United States) (PCAOB) and are required to be independent with respect to the Company in accordance with the U.S. federal securities laws and the applicable rules and regulations of the Securities and Exchange Commission and the PCAOB.
We conducted our audits in accordance with the standards of the PCAOB. Those standards require that we plan and perform the audit to obtain reasonable assurance about whether the financial statements are free of material misstatement, whether due to error or fraud. Our audits included performing procedures to assess the risks of material misstatement of the financial statements, whether due to error or fraud, and performing procedures that respond to those risks. Such procedures included examining, on a test basis, evidence regarding the amounts and disclosures in the financial statements. Our audits also included evaluating the accounting principles used and significant estimates made by management, as well as evaluating the overall presentation of the financial statements. We believe that our audits provide a reasonable basis for our opinion.
/s/
We have served as the Company’s auditor since 2018.
April 26, 2024
except for Note 2.28, as to which the date is
March 27, 2025
F-4
CANGO INC.
CONSOLIDATED BALANCE SHEETS
AS OF DECEMBER 31, 2023 AND 2024
(Amounts in Renminbi (“RMB”) and U.S. dollars (“US$”), except for number of shares and per share data)
As of December 31, | ||||||||
2023 | 2024 | |||||||
Notes | RMB | RMB | US$ | |||||
ASSETS |
|
|
|
|
|
|
|
|
Current assets: |
|
|
|
|
|
|
|
|
Cash and cash equivalents |
|
|
| |
| |
| |
Restricted cash - current - bank deposits held for short-term investments | | — | — | |||||
Restricted cash - current – others |
|
|
| |
| |
| |
Short-term investments, net |
| 3 |
| |
| |
| |
Accounts receivable, net |
| 4 |
| |
| |
| |
Finance lease receivables - current, net of allowance of RMB |
| 5 |
| |
| |
| |
Financing receivables, net of allowance of RMB |
| 6 |
| |
| |
| |
Short-term contract asset, net |
|
|
| |
| |
| |
Prepayments and other current assets, net of allowance of RMB |
| 7 |
| |
| |
| |
Receivable for bitcoin collateral, net of allowance of RMB | 8 | — | | | ||||
Total current assets |
|
|
| |
| |
| |
Non-current assets: |
|
|
|
|
| |||
Restricted cash - non-current |
|
|
| |
| |
| |
Mining machines, net | 9 | — | | | ||||
Property and equipment, net |
| 10 |
| |
| |
| |
Intangible assets, net |
| 11 |
| |
| |
| |
Long-term contract asset, net |
|
|
| |
| |
| |
Finance lease receivables - non-current, net of allowance of RMB |
| 5 |
| |
| |
| |
Operating lease right-of-use assets, net |
|
|
| |
| |
| |
Other non-current assets, net |
| 12 |
| |
| |
| |
Total non-current assets |
|
|
| |
| |
| |
TOTAL ASSETS |
|
|
| |
| |
| |
The accompanying notes are an integral part of these consolidated financial statements.
F-5
CANGO INC.
CONSOLIDATED BALANCE SHEETS - continued
AS OF DECEMBER 31, 2023 and 2024
(Amounts in Renminbi (“RMB”) and U.S. dollars (“US$”), except for number of shares and per share data)
As of December 31, | ||||||||
2023 | 2024 | |||||||
Notes | RMB | RMB | US$ | |||||
LIABILITIES AND SHAREHOLDERS’ EQUITY |
|
|
|
|
|
|
|
|
Current liabilities (including current liabilities of the consolidated VIEs without recourse to the Company of RMB |
|
|
|
|
|
| ||
Short-term debts (including short-term debts of the consolidated VIEs without recourse to the Company of RMB |
| 13 |
| |
| |
| |
Long-term debts – current (including long-term debts – current of the consolidated VIEs without recourse to the Company of RMB |
| 13 |
| |
| — |
| — |
Short-term lease liabilities (including short-term lease liabilities of the consolidated VIEs without recourse to the Company of RMB |
| 16 |
| |
| |
| |
Accrued expenses and other current liabilities (including accrued expenses and other current liabilities of the consolidated VIEs without recourse to the Company of RMB |
| 14 |
| |
| |
| |
Deferred guarantee income (including deferred guarantee income of the consolidated VIEs without recourse to the Company of RMB | 15 | | | | ||||
Contingent risk assurance liabilities (including contingent risk assurance liabilities of the consolidated VIEs without recourse to the Company of RMB | 15 | | | | ||||
Income tax payable (including income tax payable of the consolidated VIEs without recourse to the Company of RMB |
| |
| |
| | ||
Total current liabilities |
| |
| |
| | ||
Non-current liabilities (including non-current liabilities of the consolidated VIEs without recourse to the Company of RMB | ||||||||
Long-term debts (including long-term debts of the consolidated VIEs without recourse to the Company of RMB |
| 13 |
| |
| — |
| — |
Deferred tax liability (including deferred tax liability of the consolidated VIEs without recourse to the Company of RMB |
| 20 |
| |
| |
| |
Long-term lease liabilities (including long-term lease liabilities of the consolidated VIEs without recourse to the Company of RMB |
| 16 |
| |
| |
| |
Other non-current liabilities (including other non-current liabilities of the consolidated VIEs without recourse to the Company of RMB |
| |
| |
| | ||
Total non-current liabilities |
| |
| |
| | ||
Total liabilities |
| |
| |
| | ||
Commitments and contingencies |
| 24 | ||||||
The accompanying notes are an integral part of these consolidated financial statements.
F-6
CANGO INC.
CONSOLIDATED BALANCE SHEETS - continued
AS OF DECEMBER 31, 2023 and 2024
(Amounts in Renminbi (“RMB”) and U.S. dollars (“US$”), except for number of shares and per share data)
As of December 31, | ||||||||
2023 | 2024 | |||||||
Notes | RMB | RMB | US$ | |||||
LIABILITIES AND SHAREHOLDERS’ EQUITY |
|
|
|
|
|
|
|
|
Shareholders’ equity |
|
|
|
|
|
| ||
Class A Ordinary shares (par value of US$ |
| 25 |
| |
| |
| |
Class B Ordinary shares (par value of US$ |
| 25 |
| |
| |
| |
Treasury shares |
| 26 |
| ( |
| ( |
| ( |
Additional paid-in capital |
| |
| |
| | ||
Accumulated other comprehensive income |
| |
| |
| | ||
Accumulated deficit |
| ( |
| ( |
| ( | ||
Total Cango Inc.’s equity |
| |
| |
| | ||
Total shareholders’ equity |
| |
| |
| | ||
TOTAL LIABILITIES AND SHAREHOLDERS’ EQUITY |
| |
| |
| | ||
The accompanying notes are an integral part of these consolidated financial statements.
F-7
CANGO INC.
CONSOLIDATED STATEMENTS OF COMPREHENSIVE INCOME (LOSS)
FOR THE YEARS ENDED DECEMBER 31, 2022, 2023 and 2024
(Amounts in Renminbi (“RMB”) and U.S. dollars (“US$”), except for number of shares and per share data)
For the years ended December 31, | ||||||||||
2022 | 2023 | 2024 | ||||||||
Notes | RMB | RMB | RMB | US$ | ||||||
Revenues |
|
|
|
|
|
|
|
|
|
|
Bitcoin mining income | — | — | | | ||||||
Automobile trading income |
|
|
| |
| |
| |
| |
Loan facilitation income and other related income |
|
|
| |
| |
| |
| |
Guarantee income | 15 | — | | | | |||||
Leasing income |
|
|
| |
| |
| |
| |
After-market services income |
|
|
| |
| |
| |
| |
Others |
|
|
| |
| |
| |
| |
Total Revenues |
|
|
| |
| |
| |
| |
Operating cost and expenses |
|
|
|
|
|
|
| |||
Cost of revenue |
| 17 |
| |
| |
| |
| |
Sales and marketing |
|
|
| |
| |
| |
| |
General and administrative |
|
|
| |
| |
| |
| |
Research and development |
|
|
| |
| |
| |
| |
Net loss (gain) on contingent risk assurance liabilities |
| 15 |
| — |
| |
| ( |
| ( |
Net loss on risk assurance liabilities | | — | — | — | ||||||
Provision (net recovery on provision) for credit losses | | ( | ( | ( | ||||||
Impairment loss from goodwill |
|
|
| — |
| |
| — |
| — |
Loss from changes in fair value of receivable for bitcoin collateral | — | — | | | ||||||
Total operating cost and expense |
|
|
| |
| |
| |
| |
Income (loss) from operations |
|
|
| ( |
| ( |
| |
| |
Interest income |
|
|
| |
| |
| |
| |
Net investment income (loss) |
| 18 |
| ( |
| |
| |
| |
Interest expense |
|
|
| ( |
| ( |
| ( |
| ( |
Foreign exchange gain, net |
|
|
| |
| |
| |
| |
Other income |
| 19 |
| |
| |
| |
| |
Other expenses |
|
|
| ( |
| ( |
| ( |
| ( |
Net income (loss) before income taxes |
|
|
| ( |
| |
| |
| |
Income tax expenses |
| 20 |
| ( |
| ( |
| ( |
| ( |
Net income (loss) |
|
|
| ( |
| ( |
| |
| |
Net income (loss) attributable to Cango Inc.’s shareholders |
|
|
| ( |
| ( |
| |
| |
The accompanying notes are an integral part of these consolidated financial statements.
F-8
CANGO INC.
CONSOLIDATED STATEMENTS OF COMPREHENSIVE INCOME (LOSS) - continued
FOR THE YEARS ENDED DECEMBER 31, 2022, 2023 and 2024
(Amounts in Renminbi (“RMB”) and U.S. dollars (“US$”), except for number of shares and per share data)
For the years ended December 31, | ||||||||||
2022 | 2023 | 2024 | ||||||||
Notes | RMB | RMB | RMB | US$ | ||||||
(Losses) earnings per Class A and Class B ordinary share: |
|
|
|
|
|
|
|
|
|
|
Basic |
| 21 |
| ( |
| ( |
| |
| |
Diluted |
| 21 |
| ( |
| ( |
| |
| |
(Losses) earnings per ADS ( | ||||||||||
Basic |
| 21 |
| ( |
| ( |
| |
| |
Diluted |
| 21 |
| ( |
| ( |
| |
| |
Weighted average shares used to compute (losses) earnings per Class A and Class B share: | ||||||||||
Basic |
| 21 |
| |
| |
| |
| |
Diluted |
| 21 |
| |
| |
| |
| |
Other comprehensive (loss) income, net of tax | ||||||||||
Foreign currency translation adjustment |
| |
| |
| |
| | ||
Total comprehensive (loss) income, net of tax |
| ( |
| |
| |
| | ||
Total comprehensive (loss) income attributable to Cango Inc.’s shareholders |
| ( |
| |
| |
| | ||
The accompanying notes are an integral part of these consolidated financial statements.
F-9
CANGO INC.
CONSOLIDATED STATEMENTS OF SHAREHOLDERS’ EQUITY
FOR THE YEARS ENDED DECEMBER 31, 2022, 2023 and 2024
(Amounts in Renminbi (“RMB”) and U.S. dollars (“US$”), except for number of shares and per share data)
Attributable to Cango Inc. | ||||||||||||||||
Class A and Class B | Accumulated | Retained | ||||||||||||||
Ordinary Shares | Additional | other | earnings | Total | Total | |||||||||||
Number of | Treasury | paid-in | comprehensive | (Accumulated | Cango Inc.’s | shareholders’ | ||||||||||
| Shares |
| Amount |
| shares |
| capital |
| (loss) income |
| deficit) |
| equity |
| equity | |
Balance at January 1, 2022 |
| |
| |
| ( |
| |
| ( |
| |
| |
| |
Repurchase of ordinary shares |
| ( |
| — |
| ( |
| — |
| — |
| — |
| ( |
| ( |
Exercise of share options |
| |
| — |
| |
| ( |
| — |
| — |
| |
| |
Share-based compensation (note 23) |
| — |
| — |
| — |
| |
| — |
| — |
| |
| |
Net loss |
| — |
| — |
| — |
| — |
| — |
| ( |
| ( |
| ( |
Other comprehensive loss |
| — |
| — |
| — |
| — |
| |
| — |
| |
| |
Dividends to shareholders |
| — |
| — |
| — |
| — |
| — |
| ( |
| ( |
| ( |
Balance at December 31, 2022 |
| |
| |
| ( |
| |
| |
| |
| |
| |
The accompanying notes are an integral part of these consolidated financial statements.
F-10
CANGO INC.
CONSOLIDATED STATEMENTS OF SHAREHOLDERS’ EQUITY - continued
FOR THE YEARS ENDED DECEMBER 31, 2022, 2023 and 2024
(Amounts in Renminbi (“RMB”) and U.S. dollars (“US$”), except for number of shares and per share data)
Attributable to Cango Inc. | ||||||||||||||||
Class A and Class B | Accumulated | Retained | ||||||||||||||
Ordinary Shares | Additional | other | earnings | Total | Total | |||||||||||
Number of | Treasury | paid-in | comprehensive | (Accumulated | Cango Inc.’s | shareholders’ | ||||||||||
| Shares |
| Amount |
| shares |
| capital |
| (loss) income |
| deficit) |
| equity |
| equity | |
Balance at December 31, 2022 |
| |
| |
| ( |
| |
| |
| |
| |
| |
Adjustments due to the adoption of ASC 326 | | | | | | ( | ( | ( | ||||||||
Repurchase of ordinary shares |
| ( |
| |
| ( |
| |
| |
| |
| ( |
| ( |
Exercise of share options |
| |
| |
| |
| ( |
| |
| |
| |
| |
Share-based compensation (note 23) |
| |
| |
| |
| |
| |
| |
| |
| |
Net loss |
| |
| |
| |
| |
| |
| ( |
| ( |
| ( |
Other comprehensive income |
| |
| |
| |
| |
| |
| |
| |
| |
Balance at December 31, 2023 |
| |
| |
| ( |
| |
| |
| ( |
| |
| |
Repurchase of ordinary shares |
| ( |
| |
| ( |
| |
| |
| |
| ( |
| ( |
Retirement of ordinary shares | ( | | ( | | | | — | |||||||||
Exercise of share options |
| |
| |
| |
| ( |
| |
| |
| |
| |
Share-based compensation (note 23) |
| |
| |
| |
| |
| |
| |
| |
| |
Net Income |
| |
| |
| |
| |
| |
| |
| |
| |
Other comprehensive income |
| |
| |
| |
| |
| |
| |
| |
| |
Balance at December 31, 2024 |
| |
| |
| ( |
| |
| |
| ( |
| |
| |
Balance as of December 31, 2024, in US$ |
| |
| ( |
| |
| |
| ( |
| |
| | ||
The accompanying notes are an integral part of these consolidated financial statements.
F-11
CANGO INC.
CONSOLIDATED STATEMENTS OF CASH FLOWS
FOR THE YEARS ENDED DECEMBER 31, 2022, 2023 and 2024
(Amounts in Renminbi (“RMB”) and U.S. dollars (“US$”), except for number of shares and per share data)
For the years ended December 31, | ||||||||
2022 | 2023 | 2024 | ||||||
RMB | RMB | RMB | US$ | |||||
Cash flows from operating activities: |
|
|
|
|
|
|
|
|
Net income (loss) |
| ( |
| ( |
| |
| |
Adjustments to reconcile net income to net cash provided by (used in) operating activities: |
|
|
|
|
| |||
Bitcoin mining income | — | — | ( | ( | ||||
Depreciation and amortization |
| |
| |
| |
| |
Amortization of lease right-of-use assets |
| |
| |
| |
| |
Share-based compensation expense |
| |
| |
| |
| |
Loss on risk assurance liabilities |
| |
| — |
| — |
| — |
Net loss (gain) on contingent risk assurance liabilities | — | | ( | ( | ||||
Provision (net recovery on provision) for credit losses |
| |
| ( |
| ( |
| ( |
Impairment loss from goodwill | — | | — | — | ||||
Impairment loss from inventory | — | | — | — | ||||
Interest income, net | — | — | — | — | ||||
Guarantee income | — | ( | ( | ( | ||||
Net loss on derivative instruments |
| |
| — |
| — |
| — |
Net investment loss (income) |
| |
| |
| ( |
| ( |
Loss from change in fair value of receivable for bitcoin collateral | — | — | | | ||||
Loss (gain) on disposal of property and equipment |
| |
| ( |
| |
| |
Foreign exchange gain, net |
| ( |
| ( |
| ( |
| ( |
Deferred income tax (benefit) expense |
| |
| |
| — |
| — |
Changes in operating assets and liabilities: |
|
|
|
|
| |||
Accounts receivable |
| ( |
| |
| |
| |
Financing receivables |
| ( |
| |
| |
| |
Contract assets |
| |
| |
| |
| |
Operating lease right-of-use assets |
| ( |
| |
| — |
| — |
Other current and non-current assets |
| ( |
| |
| ( |
| ( |
Risk assurance liabilities |
| ( |
| — |
| — |
| — |
Deferred guarantee income | — | | — | — | ||||
Contingent risk assurance liabilities | — | ( | ( | ( | ||||
Short-term and long-term operating lease liabilities |
| |
| ( |
| ( |
| ( |
Accrued expenses, other current liabilities, and other non-current liabilities |
| |
| ( |
| |
| |
Net cash provided by (used in) operating activities |
| ( |
| |
| ( |
| ( |
Cash flows from investing activities: |
|
|
|
| ||||
Repayments of finance lease receivables |
| |
| |
| |
| |
Origination of finance lease receivables |
| ( |
| — |
| — |
| — |
Purchase of held-to-maturity investment |
| ( |
| ( |
| ( |
| ( |
Maturities of held-to-maturity investment |
| |
| |
| |
| |
Proceeds from redemption of other short-term investments, net |
| |
| |
| |
| |
Disposal of property and equipment |
| |
| |
| — |
| — |
Purchases of property and equipment and intangible assets |
| ( |
| ( |
| ( |
| ( |
Purchases of mining machines | — | — | ( | ( | ||||
Net cash provided by (used in) investing activities |
| |
| |
| ( |
| ( |
The accompanying notes are an integral part of these consolidated financial statements.
F-12
CANGO INC.
CONSOLIDATED STATEMENTS OF CASH FLOWS - continued
FOR THE YEARS ENDED DECEMBER 31, 2022, 2023 and 2024
(Amounts in Renminbi (“RMB”) and U.S. dollars (“US$”), except for number of shares and per share data)
For the years ended December 31, | ||||||||
2022 | 2023 | 2024 | ||||||
RMB | RMB | RMB | US$ | |||||
Cash flows from financing activities: |
|
|
|
|
|
|
|
|
Payment to repurchase treasury shares |
| ( |
| ( |
| ( |
| ( |
Proceeds from borrowings |
| |
| |
| — |
| — |
Proceeds from exercise of share options |
| |
| |
| |
| |
Repayment of borrowings |
| ( |
| ( |
| ( |
| ( |
Distribution to shareholders |
| ( |
| — |
| — |
| — |
Net cash used in financing activities |
| ( |
| ( |
| ( |
| ( |
Effect of exchange rate changes on cash, cash equivalents and restricted cash |
| |
| |
| ( |
| ( |
Net increase (decrease) in cash, cash equivalents and restricted cash |
| ( |
| |
| ( |
| ( |
Cash, cash equivalents and restricted cash at beginning of the year |
| |
| |
| |
| |
Cash, cash equivalents and restricted cash at the end of the year |
| |
| |
| |
| |
Reconciliation of cash, cash equivalents and restricted cash to the consolidated balance sheets | ||||||||
Cash and cash equivalents |
| |
| |
| |
| |
Restricted cash – current - bank deposits held for short-term investments |
| — |
| |
| — |
| — |
Restricted cash – current - others |
| |
| |
| |
| |
Restricted cash – non-current |
| |
| |
| |
| |
Total cash, cash equivalents and restricted cash shown in the statements of cash flows | |
| |
| |
| | |
Supplemental disclosures of cash flow information: | ||||||||
Cash paid for income taxes |
| |
| |
| |
| |
Cash paid for interest |
| |
| |
| — |
| — |
Non-cash investing and financing transactions | ||||||||
Liabilities assumed in connection with purchase of mining machines | — | — | | | ||||
Cancellation of treasury shares | — | — | | | ||||
Short-term debt received in the form of cryptocurrencies | — | — | | | ||||
Operating lease right-of-use asset obtained in exchange for operating lease liability | | | | | ||||
Operating lease right-of-use asset released in exchange for operating lease liability | | | | | ||||
The accompanying notes are an integral part of these consolidated financial statements.
F-13
CANGO INC.
NOTES TO THE CONSOLIDATED FINANCIAL STATEMENTS
FOR THE YEARS ENDED DECEMBER 31, 2022, 2023 and 2024
(Amounts in Renminbi (“RMB”) and U.S. dollars (“US$”), except for number of shares and per share data)
1.ORGANIZATION
Cango Inc. (the “Company”, and where appropriate, the term “Company” also refers to its subsidiaries, variable interest entities, and subsidiaries of the variable interest entities as a whole) is an exempt company incorporated in the Cayman Islands with limited liability under the laws of the Cayman Islands on October 9, 2017. The Company, through its subsidiaries, variable interest entities (“VIEs”), and subsidiaries of the VIEs, are principally engaged in bitcoin mining business, and the automobile trading transaction, automotive financing facilitation, and aftermarket service facilitation businesses (collectively, the “automobile and related businesses”). The Company conducts the bitcoin mining business mainly through its subsidiaries, and the automobile and related businesses are primarily conducted through the Company’s VIEs and the subsidiaries of the VIEs.
As of December 31, 2024, the Company effectively controls a number of VIEs through the Primary Beneficiaries, as defined below.
Entity |
| Date of incorporation |
| Place of |
| Percentage of |
| Principal activities |
Subsidiaries | ||||||||
Cango Group Limited (“Cango HK”) | % | |||||||
Express Group Development Limited (“Express Limited”) | % | |||||||
Can Gu Long (Shanghai) Information Technology Consultation Service Co., Ltd. (“Cangulong” or Wholly Foreign Owned Enterprise “WFOE”) | C | % | ||||||
VIEs | ||||||||
Shanghai Cango Investment and Management Consultation Service Co., Ltd. (“Shanghai Cango”) | C | |||||||
Shanghai Yunguhaoche Electronic Technology Co., Ltd. (“Shanghai Yungu”) | C |
On October 31, 2017, the Company incorporated a wholly-owned subsidiary, Cango HK, in Hong Kong. On January 25, 2018, the Company incorporated another wholly-owned subsidiary, Cangulong, in the PRC. On March 23, 2018, Shanghai Cango signed a series of contractual agreements with Cangulong and its nominee shareholders (the “VIE Agreements”). On September 30, 2022, Shanghai Yungu signed a series of contractual agreements with Cangulong and its nominee shareholders. As of December 31, 2024 and during the year of 2024, business operation performed through Shanghai Yungu was not material. The summary of VIE agreements related to Shanghai Cango (the “VIE”) is listed below.
F-14
CANGO INC.
NOTES TO THE CONSOLIDATED FINANCIAL STATEMENTS - continued
FOR THE YEARS ENDED DECEMBER 31, 2022, 2023 and 2024
(Amounts in Renminbi (“RMB”) and U.S. dollars (“US$”), except for number of shares and per share data)
1.ORGANIZATION - CONTINUED
The Company, through the WFOE, entered into power of attorney and an exclusive option agreement with the nominee shareholders of the VIE, that gave the WFOE the power to direct the activities that most significantly affect the economic performance of the VIE and to acquire the equity interests in the VIE when permitted by the PRC laws, respectively. Certain exclusive agreements have been entered into with the VIE through the Company or its wholly-owned subsidiaries in mainland China, which obligate the Company to absorb a majority of the risk of loss from the VIE’s activities and entitles the Company to receive a majority of their residual returns. In addition, the Company entered into a share pledge agreement for equity interests in the VIE held by the nominee shareholders of the VIE. On March 22, 2018, Cango Inc. agreed to provide unlimited financial support to the VIE for its operations. Therefore, Cango Inc. is determined to be most closely associated with the VIE within the group of related parties and was considered to be the Primary Beneficiary of the VIE.
The shareholders of the VIEs effectively assigned all of their voting rights underlying their equity interest in the VIEs to the primary beneficiary. In addition, through the other exclusive agreements, which consist of exclusive option agreements, exclusive business operation agreements and financial support undertaking letter, the primary beneficiary, by itself or its wholly-owned subsidiaries in mainland China, demonstrate its ability and intention to continue to exercise the ability to absorb losses or receive economic benefits that could potentially be significant to the VIEs. The VIEs are subject to operating risks, which determine the variability of the Company’s interest in those entities. Based on these contractual arrangements, the Company consolidates the VIEs as required by Accounting Standards Codification (“ASC”) Topic 810, Consolidation. The following is a summary of the VIE Agreements:
| (1) | Power of Attorney Agreements: |
Pursuant to the power of attorney signed between Shanghai Cango’s nominee shareholders and the WFOE, each nominee shareholder irrevocably appointed the WFOE as its attorney-in-fact to exercise on each nominee shareholder’s behalf any and all rights that each nominee shareholder has in respect of its equity interest in Shanghai Cango (including but not limited to executing the exclusive right to purchase agreements, the voting rights and the right to appoint directors and executive officers of Shanghai Cango). This agreement is effective and irrevocable as long as the nominee shareholder remains a shareholder of Shanghai Cango.
| (2) | Exclusive Option Agreement: |
Pursuant to the exclusive option agreement entered into between Shanghai Cango’s nominee shareholders and the WFOE, the nominee shareholders irrevocably granted the WFOE a call option to request the nominee shareholders to transfer or sell any part or all of its equity interests in the VIE, or any or all of the assets of the VIE, to the WFOE, or their designees. The purchase price of the equity interests in the VIE is equal to the minimum price required by PRC law. Without the WFOE’s prior written consent, the VIE and its nominee shareholders cannot amend its articles of association, increase or decrease the registered capital, sell or otherwise dispose of its assets or beneficial interest, create or allow any encumbrance on its assets or other beneficial interests and provide any loans or guarantees. The nominee shareholders cannot request any dividends or other form of assets. If dividends or other form of assets were distributed, the nominee shareholders are required to transfer all received distribution to the WFOE or their designees. This agreement is not terminated until all of the equity interest of the VIE is transferred to the WFOE or the person(s) designated by the WFOE. None of the nominee shareholders have the right to terminate or revoke the agreement under any circumstance unless otherwise regulated by law.
F-15
CANGO INC.
NOTES TO THE CONSOLIDATED FINANCIAL STATEMENTS - continued
FOR THE YEARS ENDED DECEMBER 31, 2022, 2023 and 2024
(Amounts in Renminbi (“RMB”) and U.S. dollars (“US$”), except for number of shares and per share data)
1.ORGANIZATION - CONTINUED
| (3) | Exclusive Business Cooperation Agreement: |
Pursuant to the exclusive business cooperation agreement entered into by the WFOE and Shanghai Cango and its subsidiaries, the WFOE provides exclusive technical support and consulting services in return for fees based on 100% of Shanghai Cango’s profit before tax, which is adjustable at the sole discretion of the WFOE. Without the WFOE’s consent, the VIE and its subsidiaries cannot procure services from any third-party or enter into similar service arrangements with any other third-party, other than the WFOE.
In addition, the consolidated VIE granted the WFOE an exclusive right to purchase any or all of the business or assets of each of the profitable consolidated VIE and its subsidiaries at the lowest price permitted under PRC law. This agreement is irrevocable or can only be unilaterally revoked/amended by the WFOE.
| (4) | Equity Interest Pledge Agreement |
Pursuant to the equity interest pledge agreement, the nominee shareholders representing over 90% of the VIE’s equity interest have pledged all of their respective equity interests in the VIE to the WFOE as continuing first priority security interest to guarantee the nominee shareholders’ and the VIE’s obligations under the power of attorney agreement, the exclusive option agreement and the exclusive business cooperation agreement. The WFOE is entitled to collect dividends during the effective period of the share pledge unless it agrees otherwise in writing. If Shanghai Cango or any of the nominee shareholder breaches its contractual obligations, the WFOE will be entitled to certain rights regarding the pledged equity interests, including receiving proceeds from the auction or sale of all or part of the pledged equity interests of Shanghai Cango in accordance with PRC law. None of the nominee shareholders may assign or transfer to any third-party, distribute dividends and create or cause any security interest and any liability in whatsoever form to be created on, all or any part of the equity interests it holds in the VIE without the written consent of the WFOE. This agreement is not terminated until all of the technical support and consulting and service fees are fully paid under the exclusive business cooperation agreement and all of Shanghai Cango’s obligations have been terminated under the other controlling agreements.
In addition, the following supplementary agreements were entered into:
| 1) | Financial support undertaking letter |
Pursuant to the financial support undertaking letter, the Company is obligated to provide unlimited financial support to the VIE, to the extent permissible under the applicable PRC laws and regulations. The Company will not request repayment of the loans or borrowings if the VIE Entity or its shareholders do not have sufficient funds or are unable to repay.
| 2) | Resolutions of the sole director of Cango Inc. (the “Resolutions”) |
The sole director resolved that each of Mr. Xiaojun Zhang, Mr. Jiayuan Lin and Mr. Yongyi Zhang (each, an “Authorized Officer”) shall cause the WFOE to exercise its rights under the power of attorney agreements and the exclusive option agreement when the Authorized Officer determines that such exercise is in the best interests of the Company and the WFOE to do so.
F-16
CANGO INC.
NOTES TO THE CONSOLIDATED FINANCIAL STATEMENTS - continued
FOR THE YEARS ENDED DECEMBER 31, 2022, 2023 and 2024
(Amounts in Renminbi (“RMB”) and U.S. dollars (“US$”), except for number of shares and per share data)
1.ORGANIZATION - CONTINUED
In addition, the following supplementary agreements were entered into: (continued)
2)Resolutions of the sole director of Cango Inc. (the “Resolutions”) (continued)
In the opinion of the Company’s legal counsel, (i) the ownership structure of the PRC subsidiaries and the VIE, does not violate applicable PRC laws and regulations; (ii) each of the VIE Agreements is valid, binding and enforceable in accordance with its terms and applicable PRC laws or regulations and will not violate applicable PRC laws or regulations; (iii) the financial support letter issued by the Company to the VIE and the resolutions contained in the Resolutions are valid in accordance with the articles of association of the Company and Cayman Islands Law.
However, uncertainties in the PRC legal system could cause the Company’s current ownership structure to be found in violation of existing and/or future PRC laws or regulations and could limit the Company’s ability to enforce its rights under these contractual arrangements. Furthermore, the nominee shareholders of the VIE may have interests that are different than those of the Company, which could potentially increase the risk that they would seek to act contrary to the terms of the contractual agreements with the VIE.
On January 1, 2020, the Foreign Investment Law came into effect and became the principal laws and regulations governing foreign investment in mainland China. The Foreign Investment Law does not explicitly classify contractual arrangements as a form of foreign investment, but it contains a catch-all provision which includes investments made by foreign investors through means stipulated in laws or administrative regulations or other methods prescribed by the State Council. There are uncertainties regarding the interpretation of the Foreign Investment Law with respect to the contractual arrangements as a form of foreign investment. Since the VIE’s value-added telecommunication-based services in mainland China are subject to restrictions of the negative list or subject to the restrictions on foreign investment, if any of the VIEs would be deemed as a foreign invested enterprise, the Company’s current organizational structure could be in violation of existing and/or future laws or regulations of mainland China and could limit the Company’s ability, through the primary beneficiary, to enforce its rights under these contractual arrangements with the VIEs and the Company’s ability to conduct business through the VIEs could be severely limited.
In addition, if the current structure or any of the contractual arrangements is found to be in violation of any existing or future PRC laws or regulations, the Company could be subject to penalties, which could include, but not be limited to, revocation of business and operating licenses, discontinuing or restricting business operations, restricting the Company’s right to collect revenues, temporary or permanent blocking of the Company’s internet platforms, restructuring of the Company’s operations, imposition of additional conditions or requirements with which the Company may not be able to comply, or other regulatory or enforcement actions against the Company that could be harmful to its business. The imposition of any of these or other penalties could have a material adverse effect on the Company’s ability to conduct its business.
F-17
CANGO INC.
NOTES TO THE CONSOLIDATED FINANCIAL STATEMENTS - continued
FOR THE YEARS ENDED DECEMBER 31, 2022, 2023 and 2024
(Amounts in Renminbi (“RMB”) and U.S. dollars (“US$”), except for number of shares and per share data)
| 1. | ORGANIZATION – CONTINUED |
Creditors of the VIEs have no recourse to the general credit of the Company, who is the primary beneficiary of the VIEs, through their 100% controlled subsidiary Cangulong. The Company has not provided any financial or other support that it was not previously contractually required to provide to the VIEs during the periods presented. The table sets forth the assets and liabilities of the VIEs’ included in the Company’s consolidated balance sheets:
As of December 31, | ||||||
2023 | 2024 | |||||
RMB | RMB | US$ | ||||
Cash and cash equivalents |
| |
| |
| |
Other current assets |
| |
| |
| |
Total current assets |
| |
| |
| |
Finance lease receivables—non-current |
| |
| |
| |
Other non-current assets |
| |
| |
| |
Total non-current assets |
| |
| |
| |
Total assets |
| |
| |
| |
Short-term debts |
| |
| — |
| — |
Other current liabilities |
| |
| |
| |
Total current liabilities |
| |
| |
| |
Long-term debts |
| |
| — |
| — |
Other non-current liabilities |
| |
| |
| |
Total non-current liabilities |
| |
| |
| |
Total liabilities |
| |
| |
| |
The VIEs’ net asset balance was RMB
The table sets forth the results of operations of the VIEs included in the Company’s consolidated statements of comprehensive income (loss):
For the years ended December 31, | ||||||||
2022 | 2023 | 2024 | ||||||
| RMB |
| RMB |
| RMB |
| US$ | |
Revenues |
| |
| |
| |
| |
Net income (loss) |
| ( |
| ( |
| |
| |
The table sets forth the cash flows of the VIEs included in the Company’s consolidated statements of cash flows:
For the years ended December 31, | ||||||||
2022 | 2023 | 2024 | ||||||
| RMB |
| RMB |
| RMB |
| US$ | |
Net cash provided by (used in) operating activities |
| ( |
| |
| |
| |
Net cash provided by (used in) investing activities | | | ( | ( | ||||
Net cash used in financing activities | ( | ( | ( | ( | ||||
Effect of exchange rate changes on cash, cash equivalents and restricted cash |
| |
| |
| |
| |
F-18
CANGO INC.
NOTES TO THE CONSOLIDATED FINANCIAL STATEMENTS - continued
FOR THE YEARS ENDED DECEMBER 31, 2022, 2023 and 2024
(Amounts in Renminbi (“RMB”) and U.S. dollars (“US$”), except for number of shares and per share data)
2.SUMMARY OF SIGNIFICANT ACCOUNTING POLICIES
2.1 Basis of presentation
The consolidated financial statements of the Company have been prepared in accordance with the generally accepted accounting principles of the United States (“U.S. GAAP”).
2.2 Principles of consolidation
The consolidated financial statements include the financial statements of the Company, its subsidiaries, VIEs, and the subsidiaries of the VIEs. All inter-company transactions and balances have been eliminated.
2.3 Use of estimates
The preparation of consolidated financial statements in conformity with U.S. GAAP requires management to make estimates and assumptions that affect the reported amounts of assets and liabilities, disclosures of contingent assets and liabilities at the date of the consolidated financial statements and the reported amounts of revenues and expenses during the reporting period. Accounting estimates reflected in the Company’s consolidated financial statements include, but are not limited to allowance for financing receivables, allowance for finance lease receivables, fair value of guarantee income, expected credit loss on contingent risk assurance liabilities, impairment of intangible assets with indefinite lives, expected credit loss on receivable for bitcoin collateral and valuation allowance for deferred tax assets. Management bases these estimates on its historical experience and on various other assumptions that are believed to be reasonable, the results of which form the basis for making judgments about the carrying values of assets and liabilities. Actual results could differ from these estimates.
2.4 Revenue recognition
The Company’s revenues are derived principally from 1) bitcoin mining income, 2) automobile trading transaction, 3) loan facilitation services and post-origination administrative services, 4) finance lease services, 5) after-market services facilitation services, 6) guarantee income and 7) other income, which mainly includes vehicle management fees and storage service fees related to automobile trading transaction.
Under ASC 606, Revenue from Contracts with Customers (“ASC 606”), revenue is recognized when control of the promised goods or services is transferred to the Company’s customers, in an amount that reflects the consideration that the Company expects to be entitled to in exchange for those goods or services, net of value-added tax (“VAT”), as applicable. The Company determines revenue recognition through the following steps:
| ● | Identify the contract(s) with a customer; |
| ● | Identify the performance obligations in the contract; |
| ● | Determine the transaction price; |
| ● | Allocate the transaction price to the performance obligations in the contract; and |
| ● | Recognize revenue when (or as) the entity satisfies a performance obligation. |
F-19
CANGO INC.
NOTES TO THE CONSOLIDATED FINANCIAL STATEMENTS - continued
FOR THE YEARS ENDED DECEMBER 31, 2022, 2023 and 2024
(Amounts in Renminbi (“RMB”) and U.S. dollars (“US$”), except for number of shares and per share data)
2.SUMMARY OF SIGNIFICANT ACCOUNTING POLICIES - CONTINUED
2.4 Revenue recognition (continued)
Bitcoin mining income
The Company enters into a contract with a mining pool operator to provide hash calculation services to the mining pool operator using the Company’s own mining machines. The Company considers the mining pool operator the customer under this type of arrangement and can decide when to start providing services. The Company’s enforceable right to consideration begins when, and continues as long as, the Company provides hash calculation services to the mining pool operator. Each party to the contract has the unilateral right to terminate the contract at any time without any compensation to the other party for such a termination. As such, the duration of a contract is less than a day and the contract continuously renews throughout the day. The implied renewal option is not a material right because there are no upfront or incremental fees in the initial contract and the terms, conditions, and compensation amount for the renewal options are at the then market rates.
In exchange for providing hash calculation service to the mining pool operators, the Company is entitled to non-cash compensation, cryptocurrency, from the mining pool operator, which is a variable consideration based on the mining pool operator’s distribution mechanism, which is Full-Pay-Per-Share (“FPPS”). Under the FPPS distribution mechanism, the mining pool pays block rewards and transaction fees, less mining pool fees. The Company is entitled to non-cash consideration even if a block is not successfully validated by the mining pool operator. For the applicable period presented, the Company participated in Bitcoin mining to generate its mining revenues under the FPPS distribution mechanism.
FPPS Mining Pool
The Company participates in the mining pool that uses the FPPS distribution mechanism. The Company is entitled to compensation once it begins to perform hash calculations for the mining pool operator in accordance with the operator’s specifications over a 24-hour period beginning mid-night UTC and ending at 23:59:59 UTC on a daily basis. The non-cash consideration that the Company is entitled to for providing hash calculations to the mining pool operator under the FPPS payment mechanism is made up of block rewards and transaction fees less pool operator fees determined as follows:
F-20
CANGO INC.
NOTES TO THE CONSOLIDATED FINANCIAL STATEMENTS - continued
FOR THE YEARS ENDED DECEMBER 31, 2022, 2023 and 2024
(Amounts in Renminbi (“RMB”) and U.S. dollars (“US$”), except for number of shares and per share data)
2.SUMMARY OF SIGNIFICANT ACCOUNTING POLICIES - CONTINUED
2.4 Revenue recognition (continued)
Bitcoin mining income (continued)
The above non-cash consideration is variable since the amount of block reward earned depends on the amount of hash calculations the Company performs; the amount of transaction fees depends on the total actual fees paid by the transaction requestor to each block placed in the Bitcoin Blockchain under FPPS and the operator fees for the same period are variable since it is determined based on the total block rewards and transaction fees in accordance with the pool operator’s agreement.
While the non-cash consideration is variable, the Company has the ability to estimate the variable consideration when the Company begins to provide hash calculation service with reasonable certainty without the risk of significant revenue reversal. The Company recognizes the non-cash consideration on the same day that control of the contracted service transfers to the mining pool operator and measures the non-cash consideration based on the spot rate of the underlying cryptocurrency determined using the quoted price of such cryptocurrency at midnight UTC, on the date the Company provides the hash calculation service.
Although the non-cash consideration the mining pool operators receive from the blockchain networks includes both the block rewards and the transaction fees, the transaction price the Company receives is an aggregate amount and primarily includes the block rewards. As a result, the Company does not present disaggregated revenue information on block rewards and transaction fees.
Automobile trading transaction
When providing car trading services, the Company evaluates if it is a principal or an agent in a transaction to determine whether revenues should be recorded on a gross or net basis. The Company acts as a principal in which the Company purchases vehicles from suppliers which are vehicle manufacturers or their first-tier car dealerships and sells the vehicles to customers which are other car dealerships and records revenue on a gross basis if it obtains control over the specified goods and services before they are transferred to the customers. When the Company acts as an agent, revenue is recorded on a net basis when the Company does not obtain control over the specified goods and services before they are transferred to the customers. The revenue generated from sale of vehicles is recognized at a point in time when the control of the vehicles is transferred from the Company to the customers when the vehicles are delivered and their titles are passed on to the customers.
Loan facilitation income and post - origination administrative services (“PAS”)
The Company entered into non-risk assured and risk assured facilitation arrangements with various financial institutions. Borrowers that pass the Company’s credit assessment are recommended to the financial institutions. Once the borrower is independently approved by the financial institutions, the financial institutions will directly fund the borrower’s automobile purchase and the Company will earn a loan facilitation fee from the financial institution and borrowers. The Company will provide PAS, such as tracking through telematics devices in the automobiles; and sending short-message-service (“SMS”) payment reminder to borrowers, throughout the terms of the loans. In addition, for certain arrangements, the Company provides risk assurance on the principal and accrued interest repayments of the defaulted loans to various financial institutions. The Company determined that it is not the legal lender or legal borrower in the loan origination and repayment process, respectively. Therefore, the Company does not record loan receivables and payable arising from the loans between borrowers and financial institutions on its consolidated balance sheet.
The Company determines its customers to be both the financial institutions and borrowers. The Company considers the loan facilitation service, PAS and risk assurance services as separate services, of which the risk assurance service is accounted for in accordance ASC 460, Guarantees (“ASC 460”).
F-21
CANGO INC.
NOTES TO THE CONSOLIDATED FINANCIAL STATEMENTS - continued
FOR THE YEARS ENDED DECEMBER 31, 2022, 2023 and 2024
(Amounts in Renminbi (“RMB”) and U.S. dollars (“US$”), except for number of shares and per share data)
2.SUMMARY OF SIGNIFICANT ACCOUNTING POLICIES - CONTINUED
2.4 Revenue recognition (continued)
Loan facilitation services and post - origination administrative services (“PAS”) (continued)
The transaction price is the amount of consideration to which the Company expects to be entitled in exchange for transferring the promised services to the customer, net of value-added tax. The transaction price includes variable service fees which are contingent on the borrower making timely repayments. Variable consideration is estimated using the expected value method based on historical default rate, current and forecasted borrower repayment trends and is limited to the amount of variable consideration that is probable not to be reversed in future periods. As a result, the estimation of variable consideration involves significant judgement. The Company makes the assessment of whether the estimate of variable consideration is constrained. Any subsequent changes in the transaction price will be allocated to the performance obligations on the same basis as at contract inception.
The Company first allocates the transaction price to the risk assurance liabilities at fair value in accordance with ASC 460. The remaining transaction price is then allocated to the loan facilitation services and PAS on a relative standalone selling price basis. The Company does not have observable price for the loan facilitation services and PAS because the services are not provided separately. As a result, the estimation of standalone selling price involves significant judgement. The Company estimates the standalone selling price of the loan facilitation and PAS using the expected cost plus a margin approach.
The fee allocated to loan facilitation is recognized as revenue upon each successful loan facilitation, while the fee allocated to PAS are deferred and amortized over the period of the loan on a straight-line method as the PAS services are performed. PAS revenue recognized in the years ended December 31, 2022, 2023 and 2024 was RMB
The loan facilitation services and PAS are recorded as Loan facilitation income and other related income in the consolidated statements of comprehensive income (loss).
Finance lease services
The Company provides automobile finance lease services to individual borrowers. Financing lease income is recognized using the effective interest method. Initial direct cost received and direct origination costs are generally deferred and amortized over the term of the related finance lease receivables using the effective interest method and are removed from the consolidated balance sheets when the related finance lease receivables are sold, charged off or paid in full.
After-market services income
The Company provides after-market services to car buyers which mainly include three types of separate contracts, 1) insurance facilitation service and 2) car recovery and disposal services 3) collateral release intermediation service fee
For 1) after-market insurance facilitation service, it mainly includes two types of contracts, one is facilitating personal accident insurance and automobile insurance, and the other is offering anti-theft package services. After-market insurance facilitation service income for personal accident insurance and automobile insurance is recognized at the point of time when facilitation services are completed. For anti-theft package services, the Company first allocates the fair value of indemnification service under ASC 460 and then allocates the remaining consideration to the after-market service of anti-theft telematic devises installment.
For 2) after-market car recovery and disposal services income, it mainly refers to delinquent asset management income for car recovery and disposal services, which is recognized at the point of time when the company delivers the relevant service.
F-22
CANGO INC.
NOTES TO THE CONSOLIDATED FINANCIAL STATEMENTS - continued
FOR THE YEARS ENDED DECEMBER 31, 2022, 2023 and 2024
(Amounts in Renminbi (“RMB”) and U.S. dollars (“US$”), except for number of shares and per share data)
2.SUMMARY OF SIGNIFICANT ACCOUNTING POLICIES - CONTINUED
2.4 Revenue recognition (continued)
After-market services income (continued)
For 3) collateral release intermediation service fee, it mainly refers to intermediation service income generated from business partners by introducing the business partners to the car buyers, who may contract with and purchase collateral release service from the business partners. The transaction price is variable and determined as a percentage of the total service fee the business partners generate from the car buyers within a settlement period, typically 30 days. The revenue is recognized at the point of time when the service is delivered and it is probable that a significant reversal in the amount of cumulative revenue recognized will not occur.
2.5 Leases
Operating Leases – Lessee under ASC 842
The Company has operating leases for certain office rentals as a lessee. At inception of a contract, the Company determines whether that contract is, or contains a lease. For each lease arrangement identified, the Company determines its classification as an operating or finance lease.
The Company records a lease liability and corresponding operating lease right-of-use (“ROU”) asset at lease commencement. Lease liabilities represent the present value of the lease payments not yet paid, discounted using the discount rate for the lease at lease commencement. The Company’s lease agreements include lease payments that are largely fixed, do not contain material residual value guarantees or variable lease payments. The discount rate is determined using the Company’s incremental borrowing rate at lease commencement since the rate implicit in the lease is not readily determinable. The Company uses its unsecured borrowing rate over the lease term and adjusts the rate based on its credit risk and the effects of collateral to approximate a collateralized rate, which will be updated on an annual basis for measurement of new lease liabilities. ROU asset represents the right to use an underlying asset for the lease term and are recognized in an amount equal to the lease liability adjusted for any lease payments made prior to commencement date, less any lease incentives received, and any initial direct costs incurred by the Company. Lease terms are based on the non-cancellable term of the lease and may contain options to extend the lease when it is reasonably certain that the Company will exercise the option. However, none of these have been recognized in the Company’s right-of-use assets or lease liabilities since those options were not reasonably certain to be exercised.
If there is a lease modification, the Company considers whether the lease modification results in a separate contract. If so, the Company accounts for the separate contract the same manner as any other new lease, in addition to the original unmodified contract. Otherwise, the Company remeasures and reallocates the remaining consideration in the contract, reassesses the classification of the lease at the effective date of the modification and accounts for any initial direct costs, lease incentives and other payments made to or by the lessee. If the modification fully or partially terminates the existing lease, the Company remeasures the lease liability and decreases the carrying amount of the right-of-use asset in proportion to the full or partial termination of the existing lease and recognize in profit or loss any difference between the reduction in the lease liability and the reduction in the right-of-use asset.
Besides, operating lease expense is recognized as a single lease cost on a straight-line basis over the lease term and is included in general and administrative expenses, on the consolidated statements of comprehensive income (loss). Lease liabilities that become due within one year of the balance sheet date are classified as current liabilities.
F-23
CANGO INC.
NOTES TO THE CONSOLIDATED FINANCIAL STATEMENTS - continued
FOR THE YEARS ENDED DECEMBER 31, 2022, 2023 and 2024
(Amounts in Renminbi (“RMB”) and U.S. dollars (“US$”), except for number of shares and per share data)
2.SUMMARY OF SIGNIFICANT ACCOUNTING POLICIES - CONTINUED
2.6 Cost of revenues
Cost of revenues consist primarily of cost of mining machines’ depreciation, cost of hosting expenses of mining machines, cost of vehicles, commissions paid to car dealers who refer borrowers to the Company, employee compensation costs, leasing interest expense, cost of telematics devices installed in automobiles and third-party outsourcing fees for vehicle repossession services. Cost of revenues are expensed as incurred when the corresponding services have been provided.
2.7 Foreign currency translation and transactions
The functional currency of the Company, Cango HK and Express Limited is the US$. The Company’s subsidiaries, VIEs, and subsidiaries of the VIEs with operations in the PRC adopted RMB as their functional currencies. The determination of the respective functional currency is based on the criteria stated in ASC 830, Foreign Currency Matters (“ASC 830”). The Company uses RMB as its reporting currency. The financial statements of the Company, Cango HK and Express Limited are translated into RMB using the exchange rate as of the balance sheet date for assets and liabilities and average exchange rate for the year for income and expense items. Translation gains and losses are recorded in accumulated other comprehensive income, as a component of shareholders’ equity.
Transactions in currencies other than the functional currency are measured and recorded in the functional currency at the exchange rate prevailing on the transaction date.
Monetary assets and liabilities denominated in currencies other than the functional currency are re-measured into the functional currency at the rates of exchange prevailing at the balance sheet dates. Transaction gains and losses are recognized in the consolidated statements of comprehensive income (loss) during the period or year in which they occur.
2.8 Cash and cash equivalents
Cash and cash equivalents primarily consist of cash, investments in interest-bearing demand deposit accounts, time deposits, and highly liquid investments with original maturities within three months from the date of purchase and are stated at cost which approximates their fair value. All cash and cash equivalents are unrestricted as to withdrawal and use.
As of December 31, 2024, majority of the Company’s cash and cash equivalents, restricted cash and short-term investments were held by financial institutions located in mainland China and Hong Kong. Deposits held in mainland China are subject to restrictions on foreign exchange and the ability to transfer cash outside of mainland China. In May 2015, a new Deposit Insurance System (“DIS”) managed by the People’s Bank of China (‘‘PBOC’’) was implemented by the Chinese government. Deposits in the licensed banks in mainland China are protected by DIS, up to a limit of RMB
F-24
CANGO INC.
NOTES TO THE CONSOLIDATED FINANCIAL STATEMENTS - continued
FOR THE YEARS ENDED DECEMBER 31, 2022, 2023 and 2024
(Amounts in Renminbi (“RMB”) and U.S. dollars (“US$”), except for number of shares and per share data)
2.SUMMARY OF SIGNIFICANT ACCOUNTING POLICIES - CONTINUED
2.9 Restricted cash
Restricted cash represents cash deposited with the respective financial institution customers as (i) collaboration and guarantee deposits in relation to facilitation transaction with financial institutions and (ii) bank deposits held for short-term investments.
Financial institutions make corresponding deductions from the collaboration and guarantee deposits in relation to facilitation transaction with financial institutions, when borrowers are delinquent in their installment repayments and/or when loans are required to be purchased by the Company after a specified delinquency period. Such restricted cash is not available to fund the general liquidity needs of the Company.
The classification of restricted cash (ii) was mainly due to the redemption of certain short-term investments and reclassification of such redemption proceeds to restricted cash, current - bank deposits held for short-term investment during the subscription process for new investments as of the balance sheet date.
The balance of restricted cash deposited as collaboration and guarantee deposits in relation to facilitation transaction with financial institutions was RMB
2.10 Accounts receivable, net
Accounts receivable are recognized and carried at the original contract amount which will be invoiced, net of allowances for accounts receivable. The Company maintains an allowance for accounts receivable in accordance with Accounting Standards Update (“ASU”) No. 2016 - 13, Financial instruments-Credit Losses (Topic 326): Measurement of Credit Losses on Financial Instruments (“ASU 326”) and records the allowance as an offset to accounts receivable, and the expected credit losses charged to the allowance is classified as “Provision (net recovery on provision) for credit losses” in the consolidated statements of comprehensive income (loss). Bad debts are written off after all collection efforts have been exhausted.
F-25
CANGO INC.
NOTES TO THE CONSOLIDATED FINANCIAL STATEMENTS - continued
FOR THE YEARS ENDED DECEMBER 31, 2022, 2023 and 2024
(Amounts in Renminbi (“RMB”) and U.S. dollars (“US$”), except for number of shares and per share data)
2.SUMMARY OF SIGNIFICANT ACCOUNTING POLICIES - CONTINUED
2.11 Contract assets and liabilities
Contract assets represent the Company’s right to consideration in exchange for loan facilitation services that the Company has transferred to the customer before payment is due. The Company maintains an allowance for contract assets in accordance with ASC 326 and records the allowance as an offset to contract assets, and the expected credit losses charged to the allowance is classified as “Provision (net recovery on provision) for credit losses” in the consolidated statements of comprehensive income (loss). Contract assets as of December 31, 2023 and 2024 were RMB
Contract liabilities represent the Company’s obligation to transfer goods or services to a customer for which the entity has received consideration (or an amount of consideration is due) from the customer and mainly consist of cash payment received in advance from customers of automobile trading transactions and PAS, which is included in “Accrued expenses and other current liabilities” and “Other non-current liabilities” on consolidated balance sheets. The amount of revenue recognized that was included in the contract liabilities balance at the beginning of the years were RMB
2.12 Short-term investments
All highly liquid investments such as time deposits and structured deposits with original maturities of three months or more but less than one year, are classified as short-term investments. Investments such as wealth management products expected to be realized in cash during the next twelve months are also included in short-term investments.
The Company accounts for short-term debt investments in accordance with ASC 320, Investments – Debt Securities (“ASC 320”), and short-term equity investments in accordance with ASC 321, Investments – Equity Securities (“ASC 321”). The Company classifies the short-term debt investments as “held-to-maturity”, “trading” or “available-for-sale”, whose classification determines the respective accounting methods stipulated by ASC 320.
Debt securities that the Company has the positive intent and the ability to hold to maturity are classified as held-to-maturity securities and stated at amortized cost. Such debt securities include time deposits, and structured deposits in financial institutions.
Debt securities that are bought and held principally for the purpose of selling them in the near term are classified as trading securities. Unrealized holding gains and losses for trading debt securities are included in earnings.
Debt investments not classified as trading or as held-to-maturity are classified as available-for-sale securities. Available-for-sale investments are reported at fair value, with unrealized gains and losses recorded in accumulated other comprehensive (loss) income. Realized gains or losses are included in earnings during the period in which the gain or loss is realized.
Equity investments measured at fair value with changes in fair value are recorded in earnings. The Company does not assess whether those securities are impaired.
Any realized gains or losses on the sale of the short-term investments are determined on a specific identification method and are reflected in earnings during the period in which gains or losses are realized. Interest income, realized and unrealized gains and losses from the short-term investments are recorded in “Interest income” and “Investment income (loss)” respectively in the consolidated statements of comprehensive income (loss). The Company has no unrealized gain (loss) associated with equity securities held on December 31, 2023 and December 31, 2024.
F-26
CANGO INC.
NOTES TO THE CONSOLIDATED FINANCIAL STATEMENTS - continued
FOR THE YEARS ENDED DECEMBER 31, 2022, 2023 and 2024
(Amounts in Renminbi (“RMB”) and U.S. dollars (“US$”), except for number of shares and per share data)
2.SUMMARY OF SIGNIFICANT ACCOUNTING POLICIES - CONTINUED
2.13 Risk assurance liabilities
The Company provides risk assurance to various financial institution customers. The risk assurance liability requires the Company to either make delinquent installment repayments or purchase the loans after a specified period on an individual loan basis. The risk assurance liability is exempted from being accounted for as a derivative in accordance with ASC 815-10-15-58.
The risk assurance liability consists of two components, the Company’s obligation to stand ready to make delinquent payments over the term of the arrangement (non-contingent risk assurance liabilities) and the contingent obligation relating to the contingent loss arising from the arrangement (contingent risk assurance liabilities).
Non-contingent risk assurance liabilities
Non-contingent risk assurance liability is accounted for in accordance with ASC 460. At inception, the Company recognizes non-contingent risk assurance liability at fair value, which is primarily based on assumptions regarding probability of default, loss given default and margin rate, while considering the premium required by a third-party market participant to issue the same risk assurance in a standalone transaction. Subsequently, non-contingent risk assurance liability is reduced over the term of the arrangement as the Company is released from its stand-ready obligation on a loan-by-loan basis based on the borrower’s repayment of the loan principal.
Prior to the adoption of ASC 326 on January 1, 2023, the release of non-contingent risk assurance liability is recognized in earnings as a reduction of net loss on risk assurance liabilities. Subsequent to January 1, 2023, non-contingent risk assurance liability is subsequently recognized as guarantee income.
Contingent risk assurance liabilities
Prior to January 1, 2023, the contingent risk assurance liability is accounted for in accordance with ASC 450, Contingencies (“ASC 450”). The contingent loss arising from the obligation to make future payments is recognized under incurred loss methodology, when borrower default is probable, and the amount of loss is estimable. The Company measured contingent loss based on the future payout of the arrangement estimated using the historical default rates of a portfolio of similar loans less the historical recoverable amount.
Subsequent to January 1, 2023, the contingent risk assurance liabilities accounted for under ASC 450 are in the scope of ASC 326 and subject to the CECL lifetime methodology, the contingent risk assurance liabilities shall be accounted for in addition to and separately from the non-contingent risk assurance liabilities accounted for under ASC 460. The contingent risk assurance liabilities are determined using CECL lifetime methodology, compared to incurred loss methodology before the adoption, and recognized in full amount at loan inception. The subsequent changes in the contingent risk assurance liability calculated under the Company’s CECL life methodology is adjusted through earnings as changes in net loss on contingent risk assurance liabilities.
F-27
CANGO INC.
NOTES TO THE CONSOLIDATED FINANCIAL STATEMENTS - continued
FOR THE YEARS ENDED DECEMBER 31, 2022, 2023 and 2024
(Amounts in Renminbi (“RMB”) and U.S. dollars (“US$”), except for number of shares and per share data)
2.SUMMARY OF SIGNIFICANT ACCOUNTING POLICIES - CONTINUED
2.14 Financing receivables, net
The Company recognizes financing receivables when it exercises or is required to exercise its obligation to purchase a delinquent loan under the risk assurance obligation and obtaining the legal title to any subsequent payments made by the borrower and the repossessed asset. Financing receivables are recorded at the purchase price minus corresponding risk assurance liability. The total purchase price, as well as par value, of the financing receivables was approximately RMB
Financing receivables are divided among pools based on common risk characteristics, such as product (i.e. new cars and used cars) and delinquency status. The financing receivables balances of new cars and used cars were RMB
2.15 Finance lease receivables, net
Finance lease receivables are carried at amortized cost comprising of original financing lease and direct costs, net of unearned income and allowance for finance lease receivables. An account is considered delinquent if a substantial portion of a scheduled payment has not been received by the date such payment was contractually due. Finance lease receivables are collateralized by vehicle titles and, subject to local laws, the Company generally has the right to repossess the vehicle in the event the borrower defaults on the payment terms of the contract. Finance lease receivables are divided among pools based on common risk characteristics, such as products (i.e. new cars and used cars) and delinquent status. The finance lease receivables balances of new cars and used cars were RMB
2.16 Nonaccrual policy
The Company does not accrue lease income or interest income on finance lease principals and financing receivables that are considered impaired or are more than 65 to 85 days past due depending on different funding partners. A corresponding allowance is determined under ASC 326 and allocated accordingly. Accrual of financing lease income and interest income are suspended on accounts that are delinquent, accounts in bankruptcy and accounts in repossession. Payments received on non-accrual finance lease receivables, loans and financing receivables are first applied to any fees due, then to any interest due and, finally, any remaining amounts received are recorded to principal. Interest accrual resumes once an account has received payments bringing the delinquency status to non-delinquent.
2.17 Bitcoin and receivable for bitcoin collateral, net
The Company adopts ASC 350-60, Intangibles — Goodwill and Other, (“ASC 350-60”) on January 1, 2024, based on which bitcoin is measured at fair value as of each reporting period.
F-28
CANGO INC.
NOTES TO THE CONSOLIDATED FINANCIAL STATEMENTS - continued
FOR THE YEARS ENDED DECEMBER 31, 2022, 2023 and 2024
(Amounts in Renminbi (“RMB”) and U.S. dollars (“US$”), except for number of shares and per share data)
2.SUMMARY OF SIGNIFICANT ACCOUNTING POLICIES - CONTINUED
2.17 Bitcoin and receivable for bitcoin collateral, net (continued)
The receivable for bitcoin collateral represents the bitcoin posted as collateral to the lender who has the rights to, among other activities, lend or re-hypothecate such bitcoin at the sole discretion of the lender and for which the lender has an obligation to return to the Company at maturity of the loan. The receivable is recorded at fair value and changes in fair value are recorded as gain or loss from change in fair value of receivable for bitcoin collateral on the consolidated statements of comprehensive income (loss). The receivable for bitcoin collateral is classified as current. The value and activity involving this asset are discussed in detail in Note 8. As all of the Company’s bitcoins are posted to the lender as collateral, the Company does not have any assets associated with bitcoin holdings as of December 31, 2024.
At commencement and throughout the term of the arrangement, the Company considers and accounts for the credit risk associated with the bitcoin receivable collateral in accordance with the principles outlined in ASC 326. The receivable for bitcoin collateral is presented net of any allowance for credit losses.
2.18 Allowance for financing receivables, allowance for finance lease receivables and allowance for receivable for bitcoin collateral
In estimating the allowance for credit losses, the Company applies the current expected credit loss (“CECL”) model, which requires the measurement of lifetime expected credit losses on the amortized costs of the financial assets.
The CECL model applied to estimate the allowances for financing receivables and finance lease receivables is calculated by multiplying the probability-of-default (“PD”) and loss given default rate (“LGD”) variables based on pools of loans with similar risk characteristics. The Company selects expected forward-looking factors, which have a strong correlation, economic, and commercial significance using a regression model, and incorporates these forward-looking factors into the CECL model. These forward-looking factors mainly include producer price index, urban unemployment rate, holiday effect and scale of social financing. The expected life of each loan is determined based on the contractual term. The model is primarily applicable to estimation of credit losses of financing receivable, finance lease receivables and certain off-balance sheet credit exposures, such as contingent risk assurance liabilities not accounted for as derivatives.
To estimate the allowance for credit loss of receivable for bitcoin collateral, as the Company has no historical experience with similar assets, the allowance is determined using a combination of industry data, peer analysis, and forward-looking information about economic conditions and the creditworthiness of the counterparty. The Company incorporates relevant qualitative factors, such as the nature of the receivable, the characteristics of the counterparty, and any observable market indicators, to assess the expected collectability of the receivable for bitcoin collateral. The estimation process also includes reasonable and supportable forecasts to account for future economic conditions and any anticipated impact on the receivable.
2.19 Treasury shares
The Company accounts for treasury shares using the cost method. Under this method, the cost incurred to purchase the shares is recorded in the treasury shares account on the consolidated balance sheets.
2.20 Mining machines, net
Mining machines are stated at cost less accumulated depreciation. Depreciation is provided using the straight-line method with the residual value of
F-29
CANGO INC.
NOTES TO THE CONSOLIDATED FINANCIAL STATEMENTS - continued
FOR THE YEARS ENDED DECEMBER 31, 2022, 2023 and 2024
(Amounts in Renminbi (“RMB”) and U.S. dollars (“US$”), except for number of shares and per share data)
2.SUMMARY OF SIGNIFICANT ACCOUNTING POLICIES - CONTINUED
2.21 Property and equipment, net
Property and equipment are stated at cost less accumulated depreciation. Depreciation is provided using the straight-line method with the residual value based on the estimated useful life of the class of asset, which range as follows:
Category |
| Estimated Useful Life |
| Estimated Residual Value |
|
Office and electronic equipment | % | ||||
Motor vehicles | % | ||||
Leasehold improvements | life of leasehold improvements or the lease term |
Costs associated with the repair and maintenance of property and equipment are expensed as incurred. Depreciation is recorded starting at the time when assets are ready for the intended use.
2.22 Intangible assets, net
Intangible assets that have finite useful life primarily include purchased computer software. These intangible assets are amortized on a straight-line basis over their estimated useful lives of the respective assets, which vary from
As of December 31, 2024, intangible assets that have indefinite useful life primarily include an insurance brokerage license purchased in February 2019. The Company evaluates indefinite-lived intangible assets each reporting period to determine whether events and circumstances continue to support an indefinite useful life. If an intangible asset that is not being amortized is subsequently determined to have a finite useful life, the asset is tested for impairment immediately prior to the change in classification.
2.23 Research and development
Research and development expenses are primarily incurred in the development of new services and new features of the Company’s technology infrastructure to support its business operations. Research and development costs are expensed as incurred unless such costs qualify for capitalization as software development costs. In order to qualify for capitalization, (i) the preliminary project should be completed, (ii) management has committed to funding the project and it is probable that the project will be completed and the software will be used to perform the function intended, and (iii) it will result in significant additional functionality in the Company’s services. No research and development costs were capitalized during any year presented as the Company has not met all of the necessary capitalization requirements.
2.24 Impairment of long-lived assets and intangible assets
Long-lived assets including intangible assets with a finite useful life, are assessed for impairment, whenever events or changes in circumstances indicate the carrying value of an asset may not be recoverable in accordance with ASC 360, Property, Plant and Equipment (“ASC 360”). The Company measures the carrying amount of long-lived assets against the estimated undiscounted future cash flows associated with it. Impairment exists when the estimated undiscounted future cash flows are less than the carrying value of the asset being evaluated. Impairment loss is calculated as the amount by which the carrying value of the asset exceeds its fair value.
F-30
CANGO INC.
NOTES TO THE CONSOLIDATED FINANCIAL STATEMENTS - continued
FOR THE YEARS ENDED DECEMBER 31, 2022, 2023 and 2024
(Amounts in Renminbi (“RMB”) and U.S. dollars (“US$”), except for number of shares and per share data)
2.SUMMARY OF SIGNIFICANT ACCOUNTING POLICIES - CONTINUED
2.24 Impairment of long-lived assets and intangible assets (continued)
Intangible assets with indefinite lives, are assessed annually for impairment and more frequently if events or changes in circumstances indicate that it is more likely than not that the asset is impaired in accordance with ASC 350. Impairment exists when the fair value is less than the carrying value of the asset being evaluated. Impairment loss is calculated as the amount by which the carrying value of the asset exceeds its fair value.
2.25 Employee defined contribution plan
Full time employees of the Company in the PRC participate in a government mandated multi-employer defined contribution plan pursuant to which certain pension benefits, medical care, unemployment insurance, employee housing fund, and other welfare benefits are provided to employees. Chinese labor regulations require that the Company make contributions to the government for these benefits based on a certain percentage of the employee’s salaries. The Company has no legal obligation for the benefits beyond the contributions. The total amount that was expensed as incurred was RMB
2.26 Value added taxes (“VAT”)
Since its inception, Shanghai Cango was certified as a general VAT taxpayer whose applicable tax rate was
2.27 Income taxes
The Company recognizes income taxes under the liability method. Deferred income taxes are recognized for differences between the financial reporting and tax bases of assets and liabilities at enacted tax rates in effect for the years in which the differences are expected to reverse. The Company records a valuation allowance against the amount of deferred tax assets that it determines is not more-likely-than-not to be realized. The effect on deferred taxes of a change in tax rates is recognized in earnings in the period that includes the enactment date.
The Company applies the provisions of ASC 740, Income Taxes (“ASC 740”), in accounting for uncertainty in income taxes. ASC 740 clarified the accounting for uncertainty in income taxes by prescribing the recognition threshold a tax position is required to meet before being recognized in the financial statements. The Company has elected to classify interest and penalties related to an uncertain tax position (if and when required) as part of income tax expense in the consolidated statements of comprehensive income (loss). As of and for the years ended December 31, 2022, 2023 and 2024, the amounts of unrecognized tax benefits as well as interest and penalties associated with uncertainty in income taxes were insignificant.
F-31
CANGO INC.
NOTES TO THE CONSOLIDATED FINANCIAL STATEMENTS - continued
FOR THE YEARS ENDED DECEMBER 31, 2022, 2023 and 2024
(Amounts in Renminbi (“RMB”) and U.S. dollars (“US$”), except for number of shares and per share data)
2.SUMMARY OF SIGNIFICANT ACCOUNTING POLICIES - CONTINUED
2.28 Segment information
An operating segment is a component of a public entity that has all of the following characteristics:
a. | It engages in business activities from which it may recognize revenues and incur expenses (including revenues and expenses relating to transactions with other components of the same public entity). |
b. | Its operating results are regularly reviewed by the public entity’s chief operating decision maker to make decisions about resources to be allocated to the segment and assess its performance. |
c. | Its discrete financial information is available. |
For the reporting periods including and prior to the fiscal year ended on December 31, 2023, the Chief Operating Decision Maker (CODM), who is the Company’s Chief Executive Officer (CEO), made resource allocation decisions and assessed performance based on the consolidated financial results as a whole. As a result, the Company operated as a single reportable segment.
In 2024, following the commencement of the bitcoin mining business, the CODM began to evaluate the performance of the overall business based on two distinct segments: (i) Bitcoin Mining Business and (ii) Automobile and Related Business. The Company now reports segment financial information in alignment with this change in how the CODM assesses performance and allocates resources.
As the Company operated as a single segment for periods including and prior to the fiscal year ended on December 31, 2023, reference should be made to the consolidated financial statements for profit and loss and asset information for those periods. Additionally, segment disclosures for these prior periods provide further details related to the Company’s operations.
CODM evaluates the operating results based on the amount of income before income taxes of each reportable segment. This financial metric is used to perform analytical comparisons between periods and to monitor budget-to-actual variances on a periodic basis in order to assess performance and allocate resources.
F-32
CANGO INC.
NOTES TO THE CONSOLIDATED FINANCIAL STATEMENTS - continued
FOR THE YEARS ENDED DECEMBER 31, 2022, 2023 and 2024
(Amounts in Renminbi (“RMB”) and U.S. dollars (“US$”), except for number of shares and per share data)
2.SUMMARY OF SIGNIFICANT ACCOUNTING POLICIES - CONTINUED
2.28 Segment information (continued)
The following table summarizes key financial information of income by segment in 2024:
For the year ended December 31, 2024 | ||||||||
Bitcoin | Automobile and | |||||||
Mining Business | Related Business | Total | ||||||
| RMB |
| RMB |
| RMB |
| US$ | |
Revenues | | | | | ||||
Less: Operating cost and other relevant expenses |
|
|
|
| ||||
Cost of mining service - hosting expenses |
| |
| — |
| |
| |
Cost of revenue - depreciations |
| |
| — |
| |
| |
Cost of revenue - staff costs |
| — |
| |
| |
| |
Cost of revenue - others |
| — |
| |
| |
| |
Net gain on risk assurance liabilities |
| — |
| ( |
| ( |
| ( |
Provision (net recovery on provision) for credit losses |
| |
| ( |
| ( |
| ( |
Sales and marketing expense – staff costs |
| — |
| |
| |
| |
Sales and marketing expense – others |
| — |
| |
| |
| |
Research and development expense– staff costs |
| — |
| |
| |
| |
Loss from change in fair value of receivable for bitcoin collateral |
| |
| — |
| |
| |
Interest expense |
| |
| — |
| |
| |
Other expenses |
| — |
| |
| |
| |
Reportable segment income before income taxes |
| |
| |
| |
| |
Reconciliations to income before income tax |
|
|
|
| ||||
General and administrative expense – staff cost |
| — |
| — |
| |
| |
General and administrative expense – others |
| — |
| — |
| |
| |
Interest income |
| — |
| — |
| ( |
| ( |
Net investment income |
| — |
| — |
| ( |
| ( |
Foreign exchange gain, net |
| — |
| — |
| ( |
| ( |
Other income |
| — |
| — |
| ( |
| ( |
Net income before income taxes |
| — |
| — |
| |
| |
F-33
CANGO INC.
NOTES TO THE CONSOLIDATED FINANCIAL STATEMENTS - continued
FOR THE YEARS ENDED DECEMBER 31, 2022, 2023 and 2024
(Amounts in Renminbi (“RMB”) and U.S. dollars (“US$”), except for number of shares and per share data)
2.SUMMARY OF SIGNIFICANT ACCOUNTING POLICIES - CONTINUED
2.28 Segment information (continued)
The following table summarizes key financial information of asset by segment in 2024:
As of December 31, 2024 | ||||||||
Bitcoin | Automobile and |
| ||||||
| Mining Business |
| Related Business |
| Total | |||
RMB | RMB | RMB | US$ | |||||
Segment assets: | ||||||||
Current assets |
|
|
|
|
|
|
|
|
Restricted cash - current – others |
| — |
| |
| |
| |
Accounts receivable, net |
| |
| |
| |
| |
Finance lease receivables - current, net of allowance |
| — |
| |
| |
| |
Financing receivables, net of allowance |
| — |
| |
| |
| |
Short-term contract asset, net |
| — |
| |
| |
| |
Prepayments and other current assets, net of allowance |
| |
| |
| |
| |
Receivable for bitcoin collateral, net |
| |
| — |
| |
| |
Non-current assets |
|
|
|
|
|
|
|
|
Restricted cash - non-current |
| — |
| |
| |
| |
Mining machines, net |
| |
| — |
| |
| |
Property and equipment, net |
| — |
| |
| |
| |
Intangible assets, net |
| — |
| |
| |
| |
Long-term contract asset, net |
| — |
| |
| |
| |
Finance lease receivables - non-current, net of allowance |
| — |
| |
| |
| |
Other non-current assets, net |
| |
| |
| |
| |
Total segment assets |
| |
| |
| |
| |
Reconciliations to total assets |
|
|
|
|
|
|
|
|
Cash and cash equivalents |
| — |
| — |
| |
| |
Short-term investments |
| — |
| — |
| |
| |
Operating lease right-of-use assets, net |
| — |
| — |
| |
| |
Property and equipment, net – leasehold improvements |
| — |
| — |
| |
| |
Deferred tax assets |
| — |
| — |
| — |
| — |
TOTAL ASSETS |
| — |
| — |
| |
| |
F-34
CANGO INC.
NOTES TO THE CONSOLIDATED FINANCIAL STATEMENTS - continued
FOR THE YEARS ENDED DECEMBER 31, 2022, 2023 and 2024
(Amounts in Renminbi (“RMB”) and U.S. dollars (“US$”), except for number of shares and per share data)
2.SUMMARY OF SIGNIFICANT ACCOUNTING POLICIES - CONTINUED
2.28 Segment information (continued)
The following table summarizes significant expense categories and amounts in 2023 and 2022:
For the years ended | ||||
December 31, 2022 | December 31, 2023 | |||
| RMB |
| RMB | |
Cost of revenue |
| |
| |
Vehicles |
| |
| |
Staff costs |
| |
| |
Others |
| |
| |
Sales and marketing expense |
| |
| |
Staff cost |
| |
| |
Others |
| |
| |
General and administrative expense |
| |
| |
Staff cost |
| |
| |
Others |
| |
| |
Research and development expense |
| |
| |
Staff cost |
| |
| |
Others |
| |
| |
Disaggregated revenue data by geographic area in terms of customers’ locations is as follows:
For the year ended December 31, 2024 | ||||||||
Bitcoin | Automobile and | |||||||
Mining Business | Related Business | Total | ||||||
| RMB |
| RMB |
| RMB |
| US$ | |
Mainland China |
| — |
| |
| |
| |
British Virgin Islands |
| |
| — |
| |
| |
Others |
| — |
| |
| |
| |
Total |
| |
| |
| |
| |
| For the year ended December 31, 2022 |
| For the year ended December 31, 2023 | |
Total | Total | |||
RMB | RMB | |||
Mainland China |
| |
| |
Total |
| |
| |
F-35
CANGO INC.
NOTES TO THE CONSOLIDATED FINANCIAL STATEMENTS - continued
FOR THE YEARS ENDED DECEMBER 31, 2022, 2023 and 2024
(Amounts in Renminbi (“RMB”) and U.S. dollars (“US$”), except for number of shares and per share data)
2.SUMMARY OF SIGNIFICANT ACCOUNTING POLICIES - CONTINUED
2.28 Segment information (continued)
Selected assets of mining machines, property and equipment, operating lease right-of-use assets and intangible assets by geographic area are as follows:
As of December 31, 2024 | ||||||||||
Bitcoin | Automobile and | Reconciled | ||||||||
Mining Business | Related Business | items | Total | |||||||
| RMB |
| RMB |
| RMB |
| RMB |
| US$ | |
Mainland China |
| — |
| |
| |
| |
| |
Asia, other than Mainland China |
| |
| |
| |
| |
| |
North America |
| |
| — |
| — |
| |
| |
Africa |
| |
| — |
| — |
| |
| |
Others |
| |
| — |
| — |
| |
| |
Total |
| |
| |
| |
| |
| |
| As of December 31, 2023 | |
Total | ||
RMB | ||
Mainland China |
| |
Total |
| |
2.29 Comprehensive (loss) income
Comprehensive (loss) income is defined as the changes in equity of the Company during a period from transactions and other events and circumstances excluding transactions resulting from investments by owners and distributions to owners. For each of the periods presented, the Company’s comprehensive (loss) income includes net income, foreign currency translation adjustments and unrealized (losses) gain on available-for-sale securities and is presented in the consolidated statements of comprehensive income (loss).
2.30 Fair value measurements
Accounting guidance defines fair value as the price that would be received from selling an asset or paid to transfer a liability in an orderly transaction between market participants at the measurement date. When determining the fair value measurements for assets and liabilities required or permitted to be recorded at fair value, the Company considers the principal or most advantageous market in which it would transact and it considers assumptions that market participants would use when pricing the asset or liability.
Accounting guidance establishes a fair value hierarchy that requires an entity to maximize the use of observable inputs and minimize the use of unobservable inputs when measuring fair value. A financial instrument’s categorization within the fair value hierarchy is based upon the lowest level of input that is significant to the fair value measurement. Accounting guidance establishes three levels of inputs that may be used to measure fair value:
Level 1 Observable inputs that reflect quoted prices (unadjusted) for identical assets or liabilities in active markets.
Level 2 Include other inputs that are directly or indirectly observable in the marketplace.
Level 3 Unobservable inputs which are supported by little or no market activity.
F-36
CANGO INC.
NOTES TO THE CONSOLIDATED FINANCIAL STATEMENTS - continued
FOR THE YEARS ENDED DECEMBER 31, 2022, 2023 and 2024
(Amounts in Renminbi (“RMB”) and U.S. dollars (“US$”), except for number of shares and per share data)
2.SUMMARY OF SIGNIFICANT ACCOUNTING POLICIES - CONTINUED
2.30 Fair value measurements (continued)
Accounting guidance also describes three main approaches to measuring the fair value of assets and liabilities: (1) market approach; (2) income approach and (3) cost approach. The market approach uses prices and other relevant information generated from market transactions involving identical or comparable assets or liabilities. The income approach uses valuation techniques to convert future amounts to a single present value amount. The measurement is based on the value indicated by current market expectations about those future amounts. The cost approach is based on the amount that would currently be required to replace an asset.
Financial assets and liabilities of the Company primarily consist of cash and cash equivalents, restricted cash, short-term investment, finance lease receivables, financing receivables, receivable for bitcoin collateral, other current assets, short-term and long-term debts, accrued expenses and other liabilities. The net carrying amounts of these financial instruments, except for short-term equity securities, receivable for bitcoin collateral, non-current portion of restricted cash, non-current finance lease receivables and long-term debts, approximate their fair values because of their generally short maturities. The short-term equity security is valued based on broker quotes and the receivable for bitcoin collateral is carried at fair value based on the primary market price of the underlying bitcoins. The net carrying amount of non-current portion of restricted cash, non-current finance lease receivables and long-term debts approximates their fair values due to the fact that the related interest rates approximate rates currently offered by financial institutions for similar debt instruments of comparable maturities.
2.31 Share-based compensation
The Company accounts for share-based compensation in accordance with ASC 718, Compensation – Stock Compensation (“ASC 718”).
The Company recognizes the compensation costs net of estimated forfeitures using the straight-line method, over the applicable vesting period for each separately vesting portion of the award. In addition, the Company recognizes one-off compensation costs for the award which could be vested immediately upon grant on the grant date. The estimate of forfeitures is adjusted over the requisite service period to the extent that actual forfeitures differ, or are expected to differ, from such estimates. Changes in estimated forfeitures is recognized through a cumulative catch-up adjustment in the period of change and also impact the amount of share-based compensation expense to be recognized in future periods. The Company, with the assistance of an independent third-party valuation firm, determined the fair value of share-based options granted to employees.
2.32 Earnings (losses) per share
The Company computes earnings (losses) per Class A and Class B ordinary shares in accordance with ASC 260, Earnings Per Share (“ASC 260”), using the two-class method. Under the provisions of ASC 260, basic earnings (losses) per share is computed using the weighted average number of ordinary shares outstanding during the period except that it does not include unvested ordinary shares subject to repurchase or cancellation.
Diluted earnings (losses) per share is computed using the weighted average number of ordinary shares and, if dilutive, potential ordinary shares outstanding during the period. Potentially dilutive securities have been excluded from the computation of diluted net income per share if their inclusion is anti-dilutive. Potential ordinary shares consist of the incremental ordinary shares issuable upon the exercise of stock options and restricted shares subject to forfeiture. The dilutive effect of outstanding stock options and restricted shares is reflected in diluted earnings (losses) per share by application of the treasury stock method. The computation of the diluted earnings (losses) per Class A ordinary share assumes the conversion of Class B ordinary shares to Class A ordinary shares, while diluted earnings (losses) per Class B ordinary share does not assume the conversion of such shares.
F-37
CANGO INC.
NOTES TO THE CONSOLIDATED FINANCIAL STATEMENTS - continued
FOR THE YEARS ENDED DECEMBER 31, 2022, 2023 and 2024
(Amounts in Renminbi (“RMB”) and U.S. dollars (“US$”), except for number of shares and per share data)
2.SUMMARY OF SIGNIFICANT ACCOUNTING POLICIES - CONTINUED
2.32 Earnings (losses) per share (continued)
The liquidation and dividend rights of the holders of the Company’s Class A and Class B ordinary shares are identical, except with respect to voting rights. As a result, and in accordance with ASC 260, the undistributed earnings for each year are allocated based on the contractual participation rights of the Class A and Class B ordinary shares as if the earnings for the year had been distributed. As the liquidation and dividend rights are identical, the undistributed earnings are allocated on a proportionate basis. Further, as the conversion of Class B ordinary shares is assumed in the computation of the diluted earnings (losses) per Class A ordinary share, the undistributed earnings are equal to net income for that computation.
For the purposes of calculating the Company’s basic and diluted earnings (losses) per Class A and Class B ordinary shares, the ordinary shares relating to the options that were exercised are assumed to have been outstanding from the date of exercise of such options.
2.33 Government grants
Government subsidies generally consist of financial subsidies received from provincial and local governments for operating a business in their jurisdictions and compliance with specific policies promoted by the local governments. The eligibility to receive such benefits and amount of financial subsidy to be granted are determined at the discretion of the relevant government authorities. For government grants with specific purposes or performance conditions, the Company recognizes cash received from government grants as other income once it is reasonably assured that the Company will comply with the conditions of the grant. For government grants provided for general purpose use and are not contingent upon any further actions or performance of the Company and the amounts do not have to be refunded under any circumstances, the Company recognizes the government grants as other income when cash is received from the government.
2.34 Convenience translation for financial statements presentation
Translations of amounts from RMB into US$ for the convenience of the reader have been calculated at the exchange rate of RMB
2.35 Significant risks and uncertainties
Currency convertibility risk
Company may be exposed to currency convertibility risk as its holdings in RMB are not freely convertible into foreign currencies. All foreign exchange transactions take place either through the People’s Bank of China (“PBOC”) or other authorized financial institution at exchange rates quoted by PBOC. Approval of foreign currency payments by the PBOC or other regulatory institutions requires submitting a payment application form together with suppliers’ invoices and signed contracts.
Concentration of credit risk
Financial assets that potentially expose the Company to concentrations of credit risk consist primarily of cash and cash equivalents, restricted cash, short-term investments, financing receivables, finance lease receivables, accounts receivable and receivable for bitcoin collateral.
The Company places its cash and cash equivalents, and restricted cash and short-term investments, with reputable financial institutions which have high-credit ratings. There has been no recent history of default related to these financial institutions.
F-38
CANGO INC.
NOTES TO THE CONSOLIDATED FINANCIAL STATEMENTS - continued
FOR THE YEARS ENDED DECEMBER 31, 2022, 2023 and 2024
(Amounts in Renminbi (“RMB”) and U.S. dollars (“US$”), except for number of shares and per share data)
2.SUMMARY OF SIGNIFICANT ACCOUNTING POLICIES - CONTINUED
2.35 Significant risks and uncertainties (continued)
Concentration of credit risk (continued)
The Company manages credit risk of financing receivables and finance lease receivables through ongoing monitoring of the outstanding balances and reminding efforts by the Company’s risk management department. As of December 31, 2023 and 2024, the Company had no single customer with a balance exceeding
The Company manages the credit risk associated with accounts receivable through timely reconciliations and proactive collection efforts. As of December 31, 2023 and 2024, the Company had significant concentrations of credit risk, with accounts receivable balances from
The Company manages credit risk of receivable for bitcoin collateral through credit assessment of the counterparty lender and daily supervision and reconciliation of the asset status of the designated crypto wallets.
Concentration of source of revenue
The Company has certain customers who individually represented
Interest rate risk
The Company is exposed to interest rate risk on its interest-bearing assets and liabilities. As part of its asset and liability risk management, the Company reviews and takes appropriate steps, including using derivative financial instruments to economically manage its interest rate exposures on its interest-bearing assets and liabilities. For the Company’s hashrate financing loan, the interest rate caps at
Borrower default risk
The Company entered into certain risk assured facilitation arrangements whereby it is obligated to purchase delinquent loans from financial institutions. The Company’s operating results could be adversely affected by a significant increase in the overall borrower default rate for loans facilitated under such arrangements. The Company manages its borrowers’ default risk by performing credit checks on each prospective borrower and ongoing monitoring of the Company overall loan portfolio facilitated through the risk assured facilitation arrangement.
Business and economic risk
The Company believes that changes in any of the following areas could have a material adverse effect on the Company’s future financial position, results of operations or cash flows; changes in bitcoin value; changes in energy cost of mining machines; competitive pressures due to new entrants; advances and new trends in new technologies and industry standards; changes in certain strategic relationships; regulatory considerations and risks associated with asset quality and credit assessment. The Company’s operations could also be adversely affected by significant political, regulatory, economic and social uncertainties in the PRC.
F-39
CANGO INC.
NOTES TO THE CONSOLIDATED FINANCIAL STATEMENTS - continued
FOR THE YEARS ENDED DECEMBER 31, 2022, 2023 and 2024
(Amounts in Renminbi (“RMB”) and U.S. dollars (“US$”), except for number of shares and per share data)
2.SUMMARY OF SIGNIFICANT ACCOUNTING POLICIES - CONTINUED
2.36 Recent Accounting Pronouncements
New accounting standards which have been adopted
In December 2023, the FASB issued ASU No. 2023-08, Intangibles - Goodwill and Other - Crypto Assets (Topic 350-60): Accounting for and Disclosure of Crypto Assets. ASU 2023-08 requires entities to measure crypto assets that meet specific criteria at fair value with changes recognized in net income each reporting period. Additionally, ASU 2023-08 requires an entity to present crypto assets measured at fair value separately from other intangible assets in the balance sheets and record changes from remeasurement of crypto assets separately from changes in the carrying amounts of other intangible assets in the income statement. The new standard is effective for the Company for its fiscal year beginning January 1, 2025, with early adoption permitted. The Company early adopted ASU 2023-08 effective as of January 1, 2024 and accounted for its bitcoin and related assets according to ASC 350-60. Since the Company did not own any crypto asset prior to the adoption, the adoption did not have a material impact on the Consolidated Financial Statements.
In November 2023, the FASB issued ASU 2023 - 07, Segment Reporting (Topic 280) - Improvements to Reportable Segment Disclosures. This ASU requires that a public entity provide additional segment disclosures on an interim and annual basis. The amendments in this ASU should be applied retrospectively to all prior periods presented in the financial statements, unless impracticable. Upon transition, the segment expense categories and amounts disclosed in the prior periods should be based on the significant segment expense categories identified and disclosed in the period of adoption. The ASU is effective for fiscal years beginning after 15 December 2023 and interim periods within fiscal years beginning after December 15, 2024. The Company adopted this guidance on January 1, 2024. The information is disclosed in Note 2.
New accounting standards which have not yet been adopted
In December 2023, the FASB issued ASU 2023-09, Improvements to Income Tax Disclosures (“ASU 2023-09”). ASU 2023-09 enhances the transparency about income tax information through improvements to income tax disclosures primarily related to the rate reconciliation and income taxes paid information. The amendments are effective for public business entities for annual periods beginning after December 15, 2024. For entities other than public business entities, the amendments are effective for annual periods beginning after December 15, 2025. The Company is evaluating the effects, if any, of the adoption of these guidance on its consolidated financial statements and related disclosure.
On November 4, 2024, the FASB issued ASU 2024-03, Income Statement—Reporting Comprehensive Income—Expense Disaggregation Disclosures (Subtopic 220-40): Disaggregation of Income Statement Expenses. ASU 2024-03 enhances transparency in financial reporting by requiring public business entities (PBEs) to disclose more detailed information about specific natural expense categories included in their income statement captions. And on January 6, 2025, the FASB issued ASU 2025-01 to clarifies that all public business entities must adopt the guidance in ASU 2024-03 for: Annual reporting periods beginning after December 15, 2026 and Interim reporting periods within annual periods beginning after December 15, 2027. The Company is evaluating the effects, if any, of the adoption of these guidance on its consolidated financial statements and related disclosure.
F-40
CANGO INC.
NOTES TO THE CONSOLIDATED FINANCIAL STATEMENTS - continued
FOR THE YEARS ENDED DECEMBER 31, 2022, 2023 and 2024
(Amounts in Renminbi (“RMB”) and U.S. dollars (“US$”), except for number of shares and per share data)
3.SHORT-TERM INVESTMENTS, NET
As of December 31, 2024, short-term investments include held-to-maturity time deposits ranging from three months to one year.
As of December 31, | ||||||
| 2023 |
| 2024 | |||
RMB | RMB |
| US$ | |||
Debt securities: |
|
|
|
|
|
|
Held-to-maturity time deposit |
| |
| |
| |
Equity securities: |
|
|
| |||
Marketable equity securities | | — | — | |||
Less: allowance for short-term investments |
| ( |
| ( |
| ( |
Total short-term investments |
| |
| |
| |
For the years ended December 31, 2022, 2023 and 2024, interest income related to held-to-maturity time deposits was RMB
Changes in fair value due to the fluctuation of the foreign exchange rate are recognized in other comprehensive loss (income).
The movements in the allowance for short-term investments were as follows:
As of December 31, | ||||||
2023 | 2024 | |||||
| RMB | RMB |
| US$ | ||
Balance as of January 1 | | | | |||
Adjustment due to the adoption of ASC 326 | | — | — | |||
(Reversal)/ addition | ( | | | |||
Balance as of December 31 | | | | |||
4.ACCOUNTS RECEIVABLE, NET
Accounts receivable and the related allowance are summarized as follows:
As of December 31, | ||||||
| 2023 |
| 2024 | |||
RMB | RMB |
| US$ | |||
Accounts receivable |
| |
| |
| |
Less: allowance for accounts receivable |
| ( |
| ( |
| ( |
Accounts receivable, net |
| |
| |
| |
F-41
CANGO INC.
NOTES TO THE CONSOLIDATED FINANCIAL STATEMENTS - continued
FOR THE YEARS ENDED DECEMBER 31, 2022, 2023 and 2024
(Amounts in Renminbi (“RMB”) and U.S. dollars (“US$”), except for number of shares and per share data)
4.ACCOUNTS RECEIVABLE, NET - CONTINUED
The movement in the allowance for accounts receivable was as follows:
| As of December 31, | |||||
2023 |
| 2024 | ||||
| RMB | RMB |
| US$ | ||
Balance as of January 1 |
| — | |
| | |
Adjustment due to the adoption of ASC 326 |
| | — |
| — | |
(Reversal)/ addition |
| ( | |
| | |
Balance as of December 31 |
| | |
| | |
5.FINANCE LEASE RECEIVABLES, NET
5.1Finance lease receivables consists of the following:
As of December 31, | ||||||
2023 | 2024 | |||||
| RMB |
| RMB |
| US$ | |
Finance lease receivables |
| |
| |
| |
Add: unamortized initial direct costs |
| |
| |
| |
Less: unearned income |
| ( |
| ( |
| ( |
Less: allowance for finance lease receivables—collective |
| ( |
| ( |
| ( |
Total finance lease receivables, net |
| |
| |
| |
Finance lease receivables—current |
| |
| |
| |
Finance lease receivables—non-current |
| |
| |
| |
5.2The following table presents the future minimum lease payments to be received as of December 31,2024:
| 2025 |
| 2026 |
| 2027 |
| 2028 |
| 2029 |
| Total | |
RMB | RMB | RMB | RMB | RMB | RMB | |||||||
Finance lease receivables |
| |
| |
| |
| |
| — |
| |
| US$ |
| US$ |
| US$ |
| US$ |
| US$ |
| US$ | |
Finance lease receivables |
| |
| |
| |
| |
| — |
| |
5.3The following table presents the aging of finance lease receivables principal as of December 31, 2023 and 2024:
As of December 31, | ||||||
2023 | 2024 | |||||
| RMB |
| RMB |
| US$ | |
Aging of finance lease receivables principal: | ||||||
Current |
| |
| |
| |
1‑30 days past due |
| |
| |
| |
31‑60 days past due |
| |
| |
| |
61‑90 days past due |
| |
| |
| |
91‑120 days past due |
| |
| |
| |
121‑150 days past due |
| |
| |
| |
151‑180 days past due |
| |
| |
| |
| |
| |
| | |
F-42
CANGO INC.
NOTES TO THE CONSOLIDATED FINANCIAL STATEMENTS - continued
FOR THE YEARS ENDED DECEMBER 31, 2022, 2023 and 2024
(Amounts in Renminbi (“RMB”) and U.S. dollars (“US$”), except for number of shares and per share data)
5.FINANCE LEASE RECEIVABLES, NET - CONTINUED
5.4Movement of allowance for finance lease receivables was as follows:
As of December 31, | ||||||
2023 | 2024 | |||||
| RMB |
| RMB |
| US$ | |
Balance at the beginning of the year |
| |
| |
| |
Adjustment due to the adoption of ASC 326 |
| |
| — |
| — |
Reversal | ( | ( | ( | |||
(Charge-off)/ recovery |
| ( |
| |
| |
Balance at the end of the year |
| |
| |
| |
6.FINANCING RECEIVABLES, NET
6.1Financing receivables consists of the following:
| As of December 31, | |||||
2023 | 2024 | |||||
| RMB |
| RMB |
| US$ | |
Financing receivables |
| |
| |
| |
Less: allowance for financing receivables |
| ( |
| ( |
| ( |
Total financing receivables, net |
| |
| |
| |
6.2The following table presents the aging of financing receivables principal as of December 31, 2023 and 2024:
| As of December 31, | |||||
2023 | 2024 | |||||
| RMB |
| RMB |
| US$ | |
Aging of financing receivables principal: |
|
|
|
|
|
|
Current |
| — |
| — |
| — |
1-30 days past due |
| |
| |
| |
31-60 days past due |
| |
| |
| |
61-90 days past due |
| |
| |
| |
91-120 days past due |
| |
| |
| |
121-150 days past due |
| |
| |
| |
151-180 days past due |
| |
| |
| |
| |
| |
| | |
6.3Movement of allowance for financing receivables was as follows:
As of December 31, | ||||||
| 2023 |
| 2024 | |||
RMB | RMB |
| US$ | |||
Balance at the beginning of the year | | |
| | ||
Adjustment due to the adoption of ASC 326 | | — |
| — | ||
Reversal | ( | ( | ( | |||
Recovery | | |
| | ||
Balance at the end of the year – net basis | | |
| | ||
Adjustment to gross basis due to the adoption of ASC 326 | | — |
| — | ||
Balance at the end of the year – gross basis | | |
| | ||
F-43
CANGO INC.
NOTES TO THE CONSOLIDATED FINANCIAL STATEMENTS - continued
FOR THE YEARS ENDED DECEMBER 31, 2022, 2023 and 2024
(Amounts in Renminbi (“RMB”) and U.S. dollars (“US$”), except for number of shares and per share data)
7.PREPAYMENTS AND OTHER CURRENT ASSETS, NET
Prepayments and other current assets consist of the following:
Notes | As of December 31, | |||||||
2023 | 2024 | |||||||
|
|
| RMB |
| RMB |
| US$ | |
Prepayments for vehicles |
| i |
| |
| |
| |
Other receivables from third parties |
| ii |
| |
| |
| |
Deposits held by third parties |
|
| |
| |
| | |
Vehicles |
|
| |
| — |
| — | |
Prepaid mining machine hosting expenses | iii | — | | | ||||
Accrued input VAT/ deductible VAT input |
|
| |
| |
| | |
Other prepaid expenses |
|
| |
| |
| | |
Interest receivables |
|
| |
| |
| | |
Others | | | | |||||
Prepayments and other current assets | | | | |||||
Less: allowance for prepayments and other current assets |
| iv |
| ( |
| ( |
| ( |
Prepayments and other current assets, net |
| |
| |
| | ||
| (i) | Prepayments for vehicles represent the prepayments to the automobile suppliers when the Company acts as a principal. |
| (ii) | Other receivables from third parties mainly represents the prepayments on behalf of the car dealer buyers when the Company acts as an agent in the automobile trading business. |
| (iii) | The hosting service provider requires the Company to maintain a certain level of hosting fee prepayments at all times. The Company is able to choose to pay the hosting invoice separately or utilizing the prepayment, and, in the latter case, the amount will be used to deduct against the hosting fee invoiced. Once the amount of prepayment is utilized, the Company is required to make additional prepayment to maintain the current level of prepayment. |
| (iv) | Allowance for prepayments and other current assets mainly relates to note i and ii. As some automobile suppliers either had cash flow constraints due to poor operations or ceased operation, the Company provided an impairment of RMB |
The movements in the allowance for prepayments and other current assets were as follows:
| As of December 31, | |||||
2023 |
| 2024 | ||||
| RMB | RMB |
| US$ | ||
Balance as of January 1 |
| — | |
| | |
Adjustment due to the adoption of ASC 326 |
| | — |
| — | |
Addition/(reversal) |
| | ( |
| ( | |
Charge off | — | ( | ( | |||
Balance as of December 31 |
| | |
| | |
F-44
CANGO INC.
NOTES TO THE CONSOLIDATED FINANCIAL STATEMENTS - continued
FOR THE YEARS ENDED DECEMBER 31, 2022, 2023 and 2024
(Amounts in Renminbi (“RMB”) and U.S. dollars (“US$”), except for number of shares and per share data)
8.RECEIVABLE FOR BITCOIN COLLATERAL, NET
As of December 31, | ||||
2024 | ||||
| RMB |
| US$ | |
Receivables for bitcoin collateral |
| |
| |
Less: allowance for receivables for bitcoin collateral |
| ( |
| ( |
Total receivable for bitcoin collateral, net |
| |
| |
The movement in the allowance for receivables for bitcoin collateral was as follows:
As of December 31, | ||||
2024 | ||||
| RMB |
| US$ | |
Balance as of January 1 |
| — |
| — |
Addition |
| ( |
| ( |
Balance as of December 31 |
| ( |
| ( |
As of December 31, 2024, all of the Company’s bitcoins were posted as collateral. These bitcoins had a total cost basis of approximately RMB
9.MINING MACHINES, NET
Mining machines consist of the following:
As of December 31, | ||||
2024 | ||||
| RMB |
| US$ | |
Mining machines |
| |
| |
Less: accumulated depreciation |
| ( |
| ( |
Mining machines, net |
| |
| |
Depreciation expense, for the year ended December 31, 2024, was RMB
In November 2024, the Company entered into agreements with a seller to purchase mining machines that produces an aggregate hash rate of 32 EH for a total of approximately US$
F-45
CANGO INC.
NOTES TO THE CONSOLIDATED FINANCIAL STATEMENTS - continued
FOR THE YEARS ENDED DECEMBER 31, 2022, 2023 and 2024
(Amounts in Renminbi (“RMB”) and U.S. dollars (“US$”), except for number of shares and per share data)
10.PROPERTY AND EQUIPMENT, NET
Property and equipment consist of the following:
| As of December 31, | |||||
2023 | 2024 | |||||
| RMB |
| RMB |
| US$ | |
Office and electronic equipment |
| |
| |
| |
Leasehold improvements |
| |
| |
| |
Motor vehicles |
| |
| |
| |
Property and equipment, gross |
| |
| |
| |
Less: accumulated depreciation |
| ( |
| ( |
| ( |
Property and equipment, net |
| |
| |
| |
Depreciation expense, for the years ended December 31, 2022, 2023 and 2024, was RMB
11.INTANGIBLE ASSETS, NET
Intangible assets consist of the following:
As of December 31, | ||||||
2023 | 2024 | |||||
| RMB |
| RMB |
| US$ | |
Finite-lived intangible asset: |
|
|
|
|
|
|
Software |
| |
| |
| |
Less: Accumulated amortization |
| ( |
| ( |
| ( |
Total finite-lived intangible asset |
| |
| |
| |
Indefinite-lived intangible asset: |
|
|
|
|
| |
License* |
| |
| |
| |
Total infinite-lived intangible asset |
| |
| |
| |
Total intangible asset |
| |
| |
| |
Amortization expenses of finite-lived intangible asset for the years ended December 31, 2022, 2023 and 2024 were RMB
The estimated useful life of the intangible assets are
As of December 31, | ||||||||||
2025 | 2026 | 2027 | 2028 | 2029 | ||||||
| RMB |
| RMB |
| RMB |
| RMB |
| RMB | |
Software |
| |
| |
| |
| |
| |
| US$ |
| US$ |
| US$ |
| US$ |
| US$ | |
Software |
| |
| |
| |
| |
| |
F-46
CANGO INC.
NOTES TO THE CONSOLIDATED FINANCIAL STATEMENTS - continued
FOR THE YEARS ENDED DECEMBER 31, 2022, 2023 and 2024
(Amounts in Renminbi (“RMB”) and U.S. dollars (“US$”), except for number of shares and per share data)
12.OTHER NON-CURRENT ASSETS, NET
Other non-current assets are summarized as follows:
As of December 31, | ||||||
2023 | 2024 | |||||
| RMB |
| RMB |
| US$ | |
Service deposit made to mining machine hosting service provider | — | | | |||
Others |
| |
| |
| |
Total other non-current assets |
| |
| |
| |
Less: allowance for other non-current assets |
| — |
| ( |
| ( |
Other non-current assets, net |
| |
| |
| |
The movements in the allowance for other non-current assets were as follows:
As of December 31, | ||||
2024 | ||||
| RMB |
| US$ | |
Balance as of January 1 | — | — | ||
Addition |
| ( |
| ( |
Balance as of December 31 |
| ( |
| ( |
13.SHORT-TERM AND LONG-TERM DEBTS
Short-term debts consist of the following:
Name |
| Fixed annual rate (%) |
| Term |
| As of December 31, 2023 |
|
| RMB | ||||
Short-term borrowings |
| % |
| |
Name | Fixed/floating annual rate (%) | Term | As of December 31, 2024 | |||||
|
|
|
|
| RMB |
| US$ | |
Hashrate financing loan (ii) |
| Floating, cap at | Not specified |
| |
| | |
Long-term debts consist of the following:
Name |
| Fixed annual rate (%) |
| Term |
| As of December 31, 2023 |
|
| RMB | ||||
Co-financing debt payables (i) | % | - months | |
F-47
CANGO INC.
NOTES TO THE CONSOLIDATED FINANCIAL STATEMENTS - continued
FOR THE YEARS ENDED DECEMBER 31, 2022, 2023 and 2024
(Amounts in Renminbi (“RMB”) and U.S. dollars (“US$”), except for number of shares and per share data)
13.SHORT-TERM AND LONG-TERM DEBTS - CONTINUED
(ii)On November 11, 2024, the Company signed a Master Loan Agreement with a lender in which the lender agreed to grant a credit line to the Company to lend the Company fiat money or cryptocurrency for the purpose of paying off the Company’s mining machines hosting expenses. The loans are denoted in U.S. dollars and typically paid directly to the service provider. The amount the Company is able to draw from the credit line is determined by the monetary value of the cryptocurrency collateral the Company posted at the lender-designated wallets. Based on the agreement, there is no specific limit in the amount the Company is able to borrow within the first twelve months since the inception of the agreement. Subsequently, the amount the Company could draw from the credit line is limited at 60% of the market value of the collateralized cryptocurrency. There is no expiration date indicated in such agreement. In addition, the amount drawn typically does not have maturity as long as sufficient collateralization has been maintained. As of December 31, 2024, all of the Company’s bitcoins were posted as collateral.
The weighted average interest rate for the outstanding debts was approximately
The following table sets forth the contractual obligations of long-term debts—non-current portion and interest payable which has not included impact of discount of time value as of December 31, 2023:
Payment due by period | ||||||||
| Less than 1 year |
| 1 - 2 years |
| 2 -3 years |
| Total | |
As of December 31, 2023 (RMB) |
|
|
|
|
|
|
|
|
Long-term debts – non-current portion |
| |
| |
| — |
| |
14.ACCRUED EXPENSES AND OTHER CURRENT LIABILITIES
Accrued expenses and other current liabilities consist of the following:
As of December 31, | ||||||||
2023 | 2024 | |||||||
| Notes |
| RMB |
| RMB |
| US$ | |
Payment due for mining machine purchase | — | | | |||||
Payment due for hosting expenses | — | | | |||||
Legal contingency liability | — | | | |||||
Payable to employees |
| |
| |
| | ||
Deposit due to third-parties | | | | |||||
Customer advances |
| |
| |
| | ||
Short-term contract liability (net of tax) |
|
| |
| |
| | |
Payable to financial institutions |
| |
| |
| | ||
Accrued professional service fees |
| |
| |
| | ||
Other tax payables |
| |
| |
| | ||
Payable to dealers and suppliers | | | | |||||
Accrued output value-added tax | | | | |||||
Interest payable |
| — |
| |
| | ||
Others |
| |
| |
| | ||
| |
| |
| | |||
F-48
CANGO INC.
NOTES TO THE CONSOLIDATED FINANCIAL STATEMENTS - continued
FOR THE YEARS ENDED DECEMBER 31, 2022, 2023 and 2024
(Amounts in Renminbi (“RMB”) and U.S. dollars (“US$”), except for number of shares and per share data)
15.RISK ASSURANCE LIABILITIES
Due to the adoption of ASC 326 as of January 1, 2023, risk assurance liabilities are presented separately into deferred guarantee income, which represents the non-contingent portion of risk assurance liabilities, and contingent risk assurance liabilities in which the movement during the year ended December 31, 2024 was as follows:
As of December 31, 2023 | ||||
Deferred guarantee | Contingent risk assurance | |||
| income |
| liabilities | |
| RMB |
| RMB | |
Balance at the beginning of the year | | | ||
Adjustment due to the adoption of ASC 326 | — | | ||
Fair value of risk assurance liabilities upon the inception of new loans | | — | ||
Performed risk assurance liabilities | — | ( | ||
Net loss on contingent risk assurance liabilities |
| — |
| |
Recognized as guarantee income | ( | — | ||
Balance at the end of the year |
| |
| |
As of December 31, 2024 | ||||||||
Deferred guarantee income | Contingent risk assurance liabilities | |||||||
| RMB |
| US$ |
| RMB |
| US$ | |
Balance at the beginning of the year | |
| |
| |
| | |
Performed risk assurance liabilities | — |
| — |
| ( | ( | ||
Net loss on contingent risk assurance liabilities | — |
| — |
| ( |
| ( | |
Recognized as guarantee income | ( | ( | — |
| — | |||
Balance at the end of the year | |
| |
| |
| | |
The maximum potential undiscounted future payment which the Company would be required to make under its risk assurance obligation was RMB
16.LEASE
Operating lease arrangements
The Company leases facilities in the PRC under non-cancelable operating leases expiring on different dates. Payments under operating leases are expensed on a straight-line basis over the periods of the respective leases. The Company’s lease agreements are entered into with third parties and usually have a renewal option with an advance notice period of one to twelve months, and no restrictions or contingent rents.
Operating lease costs were RMB
F-49
CANGO INC.
NOTES TO THE CONSOLIDATED FINANCIAL STATEMENTS - continued
FOR THE YEARS ENDED DECEMBER 31, 2022, 2023 and 2024
(Amounts in Renminbi (“RMB”) and U.S. dollars (“US$”), except for number of shares and per share data)
16.LEASE - CONTINUED
The weighted average remaining lease term as of December 31, 2022, 2023 and 2024 was
Supplemental cash flow information related to operating leases is as follows:
2022 | 2023 | 2024 | ||||||
| RMB |
| RMB |
| RMB |
| US$ | |
Cash payments for operating leases | | | | | ||||
Operating ROU assets obtained in exchange for new operating lease liabilities |
| | | |
| | ||
Operating ROU assets released in exchange for operating lease liabilities |
| | | |
| | ||
Future minimum lease payments under non-cancelable operating lease agreements consist of the following as of December 31, 2024:
| As of December 31, | |||
2024 | ||||
RMB |
| US$ | ||
1 year (Including 1 year) | | | ||
1 year to 2 years (Including 2 years) | | | ||
2 years to 3 years (Including 3 years) | | | ||
3 years to 4 years (Including 4 years) | | | ||
4 years to 5 years (Including 5 years) | | | ||
Over 5 years | | | ||
Total lease payments | | | ||
Less: imputed interest |
| ( |
| ( |
Present value of lease liabilities |
| |
| |
F-50
CANGO INC.
NOTES TO THE CONSOLIDATED FINANCIAL STATEMENTS - continued
FOR THE YEARS ENDED DECEMBER 31, 2022, 2023 and 2024
(Amounts in Renminbi (“RMB”) and U.S. dollars (“US$”), except for number of shares and per share data)
17.COST OF REVENUE
Cost of revenue consists of the following:
For the years ended December 31, | ||||||||
2022 | 2023 | 2024 | ||||||
| RMB |
| RMB |
| RMB |
| US$ | |
Cost of mining service - hosting expenses | — | — | | | ||||
Cost of mining service - depreciations | — | — | | | ||||
Cost of vehicle | | | | | ||||
Staff cost | | | | | ||||
Outsourcing fee | | | | | ||||
Leasing interest expense* |
| |
| |
| |
| |
Commission (reversal of commission) to car dealerships |
| |
| — |
| ( |
| ( |
Others |
| |
| |
| |
| |
| |
| |
| |
| | |
* | Leasing interest expense refers to interest expense on borrowings by the Company that are directly used to fund finance lease receivables. |
18.NET INVESTMENT INCOME (LOSS)
Net investment income (loss) consists of the following:
For the years ended December 31, | ||||||||
2022 | 2023 | 2024 | ||||||
| RMB |
| RMB |
| RMB |
| US$ | |
Net investment income (loss) |
| ( |
| |
| |
| |
19.OTHER INCOME
Other income consists of the following:
For the years ended December 31, | ||||||||
2022 | 2023 | 2024 | ||||||
| RMB |
| RMB |
| RMB |
| US$ | |
Government subsidy |
| | |
| |
| | |
Others |
| | |
| |
| | |
Total |
| | |
| |
| | |
F-51
CANGO INC.
NOTES TO THE CONSOLIDATED FINANCIAL STATEMENTS - continued
FOR THE YEARS ENDED DECEMBER 31, 2022, 2023 and 2024
(Amounts in Renminbi (“RMB”) and U.S. dollars (“US$”), except for number of shares and per share data)
20.INCOME TAXES
Cayman Islands
Under the current laws of the Cayman Islands, the Company is not subject to tax on income or capital gains. Additionally, upon payment of dividends by the Company to its shareholders,
Hong Kong
Under the Hong Kong tax laws, subsidiaries in Hong Kong are subject to the Hong Kong profits tax rate at
China
The Enterprise Income Tax Law (the “EIT Law”) of the PRC includes a provision specifying that legal entities organized outside PRC will be considered residents for Chinese income tax purposes if their place of effective management or control is within PRC. If legal entities organized outside PRC were considered residents for Chinese income tax purpose, they would become subject to the EIT Law on their worldwide income. This would cause any income from legal entities organized outside PRC earned to be subject to PRC’s
The VIEs’ subsidiaries domiciled in the PRC are subject to 25% statutory income tax rate in the periods presented.
Despite the present uncertainties resulting from the limited PRC tax guidance on the issue, the Company does not believe that the legal entities organized outside PRC should be characterized as PRC residents for EIT Law purposes.
Under the current EIT Law, capital gains derived from PRC are subject to a
Under the current EIT Law, dividends for earnings paid by PRC entities to any of their foreign non-resident enterprise investors are subject to a
The Company’s net income (loss) before income taxes consists of:
For the years ended December 31, | ||||||||
2022 | 2023 | 2024 | ||||||
| RMB |
| RMB |
| RMB |
| US$ | |
Cayman Islands | | | | | ||||
Hong Kong | ( | ( | | | ||||
Mainland China |
| ( |
| |
| |
| |
Net income (loss) before income taxes |
| ( |
| |
| |
| |
F-52
CANGO INC.
NOTES TO THE CONSOLIDATED FINANCIAL STATEMENTS - continued
FOR THE YEARS ENDED DECEMBER 31, 2022, 2023 and 2024
(Amounts in Renminbi (“RMB”) and U.S. dollars (“US$”), except for number of shares and per share data)
20.INCOME TAXES – CONTINUED
The Company continually evaluates its tax positions and, if necessary, will adjust its uncertain tax position reserves accordingly based on the outcome of tax law changes.
The current and deferred component of income tax expenses which were substantially attributable to the Company’s PRC subsidiaries, VIEs and subsidiaries of the VIEs, are as follows:
For the years ended December 31, | ||||||||
2022 | 2023 | 2024 | ||||||
| RMB |
| RMB |
| RMB |
| US$ | |
Current income tax expense (benefit) | ( | | | | ||||
Deferred income tax (benefit) expense | | | — | — | ||||
Total income tax expense |
| |
| |
| |
| |
The principal components of the deferred tax assets and liabilities are as follows:
As of December 31, | ||||||
2023 | 2024 | |||||
| RMB |
| RMB |
| US$ | |
Non-current deferred tax assets |
|
|
| |||
Risk assurance liabilities | | | | |||
Provision for credit losses |
| |
| |
| |
Short-term and long-term lease liabilities |
| |
| |
| |
Customer advances |
| |
| — |
| — |
Net operating loss carry-forward |
| |
| |
| |
Less: valuation allowance |
| ( |
| ( |
| ( |
Non-current deferred tax assets, net |
| |
| |
| |
Non-current deferred tax liabilities |
|
|
| |||
Acquisition of insurance brokerage license |
| ( |
| ( |
| ( |
Unrealized gain on long-term investment |
| ( |
| ( |
| ( |
Contract assets |
| ( |
| ( |
| ( |
Operating lease right-of-use assets |
| ( |
| ( |
| ( |
Others |
| ( |
| ( |
| ( |
Non-current deferred tax liabilities |
| ( |
| ( |
| ( |
Non-current deferred tax liabilities, net of deferred tax assets |
| ( | ( | ( | ||
The Company had deferred tax assets related to net operating loss carry forwards of RMB
The Company evaluates the potential realization of deferred tax assets on an entity basis. The Company recorded valuation allowance against deferred tax assets of those entities that were in cumulative financial loss and are not forecasting profits in the near future for subsidiaries in China as of December 31, 2023 and 2024. In making such determination, the Company also evaluated a variety of factors including the Company’s operating history, accumulated deficit, existence of taxable temporary differences and reversal periods.
F-53
CANGO INC.
NOTES TO THE CONSOLIDATED FINANCIAL STATEMENTS - continued
FOR THE YEARS ENDED DECEMBER 31, 2022, 2023 and 2024
(Amounts in Renminbi (“RMB”) and U.S. dollars (“US$”), except for number of shares and per share data)
20.INCOME TAXES - CONTINUED
Reconciliation between the income tax expense computed by applying the PRC tax rate to income before the provision of income taxes and the actual provision for income taxes is as follows:
For the years ended December 31, |
| ||||||||
2022 | 2023 | 2024 |
| ||||||
| RMB |
| RMB |
| RMB |
| US$ |
| |
Income (loss) before provision of income tax | ( | | | |
| ||||
PRC statutory income tax rate | | % | | % | | % | | % | |
Income tax at statutory tax rate |
| ( |
| |
| |
| | |
Tax rate differential |
| ( |
| ( |
| ( |
| ( | |
Under-accrued EIT for previous years |
| ( |
| ( |
| |
| | |
Impact of tax rate change |
| ( |
| — |
| — |
| — | |
Non-deductible expenses |
| |
| |
| |
| | |
Research and development super-deduction |
| ( |
| — |
| — |
| — | |
Impairment loss for goodwill not deductible for tax purposes | — | | — | — | |||||
Non-taxable income |
| ( |
| ( |
| ( |
| ( | |
Change in valuation allowance |
| |
| |
| ( |
| ( | |
Withholding tax |
| ( |
| — |
| — |
| — | |
Income tax expenses |
| |
| |
| |
| | |
The Company did not record any outside basis tax differences related to its investments in the subsidiaries in the PRC because management asserted to indefinitely reinvest the undistributed earnings of the subsidiaries in the PRC. As of December 31, 2023 and 2024, the cumulative amount of the temporary differences in respect of investments in foreign subsidiaries was approximately RMB
Unrecognized Tax Benefit
As of December 31, 2023 and 2024, the Company concluded that there was no significant impacts from tax uncertainty in its consolidated financial results. The Company does not expect the amount of unrecognized tax benefits would increase significantly in the next 12 months. In general, the PRC tax authorities have up to five years to conduct examinations of the tax filings of the Company’s PRC subsidiaries. Accordingly, the PRC subsidiaries’ tax years of 2019 through 2024 remain open to examination by the respective tax authorities. The Company may also be subject to the examinations of the tax filings in other jurisdictions, which are not material to the consolidated financial statements.
The Company has evaluated its uncertain tax positions in accordance with ASC 740. Based on this evaluation, the Company has taken the tax positions that it has not incurred income tax liabilities related to its income from mining operations in various countries in 2024 and determined that such positions are more likely than not to be sustained upon examination based on the facts, circumstances, and information available as of the filing date of this report.
F-54
CANGO INC.
NOTES TO THE CONSOLIDATED FINANCIAL STATEMENTS - continued
FOR THE YEARS ENDED DECEMBER 31, 2022, 2023 and 2024
(Amounts in Renminbi (“RMB”) and U.S. dollars (“US$”), except for number of shares and per share data)
21.NET INCOME (LOSSES) PER SHARE (“EPS”)
Basic losses per share is computed using the weighted average number of the ordinary shares outstanding during the period. Diluted losses per share is computed using the weighted average number of ordinary shares and potential ordinary shares outstanding during the period under the treasury stock method. Basic and diluted EPS are the same for each class of ordinary share because they are entitled to the same liquidation and dividend rights.
The following table sets forth the computation of basic and diluted net income per share for the years ended December 31, 2022, 2023 and 2024:
For the years ended December 31, | ||||||||||||||||
2022 | 2023 | 2024 | ||||||||||||||
Class A | Class B | Class A | Class B | |||||||||||||
Basic EPS: | Ordinary Shares | Ordinary Shares | Ordinary Shares | Ordinary Shares | Class A Ordinary Shares | Class B Ordinary Shares | ||||||||||
| RMB |
| RMB |
| RMB |
| RMB |
| RMB |
| US$ |
| RMB |
| US$ | |
Numerator: |
|
|
|
|
|
|
|
| ||||||||
Net (loss) income attributable to Cango Inc’s shareholders |
| ( |
| ( |
| ( |
| ( |
| |
| |
| |
| |
Denominator: |
|
|
|
|
|
|
|
| ||||||||
Number of shares used for Basic EPS computation (millions of shares) |
| |
| |
| |
| |
| |
| |
| |
| |
Basic EPS |
| ( |
| ( |
| ( |
| ( |
| |
| |
| |
| |
For the years ended December 31, | ||||||||||||||||
2022 | 2023 | 2024 | ||||||||||||||
Class A | Class B | Class A | Class B | |||||||||||||
Diluted EPS: | Ordinary Shares | Ordinary Shares | Ordinary Shares | Ordinary Shares | Class A Ordinary Shares | Class B Ordinary Shares | ||||||||||
| RMB |
| RMB |
| RMB |
| RMB |
| RMB |
| US$ |
| RMB |
| US$ | |
Numerator: |
|
|
|
|
|
|
|
| ||||||||
Net (loss) income attributable to ordinary shareholders |
| ( |
| ( |
| ( |
| ( |
| |
| |
| |
| |
Reallocation of net income as a result of conversion of Class B to Class A shares |
| ( |
| — |
| ( |
| — |
| |
| |
|
| ||
Net (loss) income attributable to ordinary shareholders for diluted EPS |
| ( |
| ( |
| ( |
| ( |
| |
| |
| |
| |
Denominator: (millions of shares) |
|
|
|
|
|
|
|
|
|
| ||||||
Number of shares used for basic EPS computation |
| |
| |
| |
| |
| |
| |
| |
| |
Weighted average effect of dilutive securities: |
|
|
|
|
|
|
|
|
|
| ||||||
Conversion of Class B to Class A ordinary shares |
| |
| — |
| |
| — |
| |
| |
| — |
| — |
Adjustments for dilutive share options (millions of shares) |
| — |
| — |
| — |
| — |
| |
| |
| — |
| — |
Number of shares used for diluted EPS computation |
| |
| |
| |
| |
| |
| |
| |
| |
Diluted EPS |
| ( |
| ( |
| ( |
| ( |
| |
| |
| |
| |
Earnings (losses) per share – ADS: |
|
|
|
|
|
|
|
|
|
|
|
|
| |||
Denominator used for earnings per ADS – basic |
| |
|
| |
| |
| |
|
|
|
| |||
Denominator used for earnings per ADS – diluted |
| |
|
| |
| |
| |
|
|
|
| |||
(Losses) earnings per ADS – basic |
| ( |
|
| ( |
| |
| |
|
|
|
| |||
(Losses) earnings per ADS – diluted |
| ( |
|
| ( |
| |
| |
|
|
|
| |||
F-55
CANGO INC.
NOTES TO THE CONSOLIDATED FINANCIAL STATEMENTS - continued
FOR THE YEARS ENDED DECEMBER 31, 2022, 2023 and 2024
(Amounts in Renminbi (“RMB”) and U.S. dollars (“US$”), except for number of shares and per share data)
22.FAIR VALUE MEASUREMENTS
Assets and Liabilities Measured or Disclosed at Fair Value on a recurring basis
In accordance with ASC 820, the Company measures or discloses held-to-maturity time deposit and equity investments with readily determinable fair value as of December 31, 2023 and held-to-maturity time deposit and receivable for bitcoin collateral with readily determinable fair value as of December 31, 2024 on a recurring basis. The fair value of time deposits is determined based on the prevailing interest rates in the market.
The Company did not transfer any assets in or out of level 3 during the years ended December 31, 2023 and 2024.
The following table summarizes the Company’s financial assets and financial liabilities measured or disclosed at fair value on recurring basis as of December 31, 2023:
As of December 31, 2023 | ||||||||
Observable | Non-observable | |||||||
Active market | input | input | ||||||
(Level 1) | (Level 2) | (Level 3) | Total | |||||
| RMB |
| RMB |
| RMB |
| RMB | |
Asset: |
|
|
|
| ||||
Short-term investment |
| |
| |
| — |
| |
The following table summarizes the Company’s financial assets and financial liabilities measured or disclosed at fair value on recurring basis as of December 31, 2024:
As of December 31, 2024 | ||||||||
Observable | Non-observable | |||||||
Active market | input | input | ||||||
(Level 1) | (Level 2) | (Level 3) | Total | |||||
| RMB |
| RMB |
| RMB |
| RMB | |
Asset: |
|
|
|
| ||||
Short-term investment | — | | — | | ||||
Receivable for bitcoin collateral |
| — |
| |
| — |
| |
As of December 31, 2024 | ||||||||
Observable | Non-observable | |||||||
Active market | input | input | ||||||
(Level 1) | (Level 2) | (Level 3) | Total | |||||
| US$ |
| US$ |
| US$ |
| US$ | |
Assets: |
|
|
|
| ||||
Short-term investment | — | | — | | ||||
Receivable for bitcoin collateral |
| — |
| |
| — |
| |
F-56
CANGO INC.
NOTES TO THE CONSOLIDATED FINANCIAL STATEMENTS - continued
FOR THE YEARS ENDED DECEMBER 31, 2022, 2023 and 2024
(Amounts in Renminbi (“RMB”) and U.S. dollars (“US$”), except for number of shares and per share data)
23.SHARE-BASED COMPENSATION
On May 25, 2018, the Board of Directors of Cango Inc. approved the Employee Stock Ownership Plan (the “ESOP”) for the purpose of providing incentives and rewards to employees and executives who contribute to the success of the Company’s operations and approved
In May 2018, the Company granted
On April 22, 2022, the Company’s Board of Directors authorized the grant of an option to purchase
According to the terms of the ESOP, in the event of the Company distributing cash dividend other than normal cash dividends to its shareholders which affects the price of ordinary shares, an adjustment is required for all outstanding options under the ESOP to reflect such change with respect to exercise price per share.
On March 11, 2021, the Company’s Board of Directors approved a special cash dividend of US$
On April 22, 2022, the Company’s Board of Directors approved a special cash dividend of US$
On October 11, 2022, the Company’s Board of Directors approved a special cash dividend of US$
F-57
CANGO INC.
NOTES TO THE CONSOLIDATED FINANCIAL STATEMENTS - continued
FOR THE YEARS ENDED DECEMBER 31, 2022, 2023 and 2024
(Amounts in Renminbi (“RMB”) and U.S. dollars (“US$”), except for number of shares and per share data)
23.SHARE-BASED COMPENSATION - CONTINUED
The estimated fair value of the Company’s ordinary shares was based on the Company’s share price. The risk-free interest rate for periods within the contractual life of the options is based on the U.S. treasury yield curve in effect at the time of grant for a term consistent with the contractual term of the awards. Expected volatility is estimated based on the historical volatility ordinary shares of several comparable companies in the same industry. The dividend yield is estimated based on the Company’s expected dividend policy over the expected term of the options. The expected exercise multiple is estimated by management based on changes in intrinsic value of the option and likelihood of early exercises by employees, which the Company believes is representative of the future.
The Company uses the binomial tree option pricing model to estimate the fair value of share options with the assistance of an independent third-party valuation firm. The assumptions used to value the share options granted to employees were as follows:
| As of |
| As of |
| As of |
| As of |
| As of |
| As of |
| As of |
| As of | |
May 25, 2018, | February 15, 2019, | October 15, 2020, | May 1, 2021, | June 16, 2022, | August 1, 2022, | August 1, 2022, | December 23, 2024, | |||||||||
(date of | (date of | (date of | (date of | (date of | (date of | (date of | (date of | |||||||||
inception) | inception) | inception) | inception) | inception) | inception) | inception) | inception) | |||||||||
Batch 1 | Batch 2 | Batch 3 | Batch 4 | Batch 5‑1 | Batch 5‑2 |
| Batch 6 | |||||||||
Risk-free interest rate (%) | | | | | | | |
| ||||||||
Volatility (%) | | | | | | | |
| ||||||||
Expected exercise multiple | | | | | | | |
| ||||||||
Dividend yield |
|
|
|
|
|
|
| |||||||||
Expected life (in years) |
|
|
|
|
|
|
| |||||||||
Exercise price (US$) |
| |
| |
| |
| |
| |
| |
| | ||
Fair value of ordinary shares (RMB) |
| |
| |
| |
| |
| |
| |
| |
The Company recognized compensation cost for the share options on a graded vesting basis. The total share-based compensation expenses recognized by the Company for the share option granted were RMB
F-58
CANGO INC.
NOTES TO THE CONSOLIDATED FINANCIAL STATEMENTS - continued
FOR THE YEARS ENDED DECEMBER 31, 2022, 2023 and 2024
(Amounts in Renminbi (“RMB”) and U.S. dollars (“US$”), except for number of shares and per share data)
23.SHARE-BASED COMPENSATION-CONTINUED
A summary of option activity under the ESOP is as follows:
| Weighted average |
| Aggregate | |||||
Number of |
| Weighted average | Grant date | Intrinsic | ||||
| options |
| exercise price |
| fair value |
| Value | |
RMB | RMB | RMB | ||||||
Balance, December 31, 2021 | | | |
| ||||
Granted | | | |
| ||||
Exercised |
| ( |
| |
| |
| |
Forfeited |
| ( |
| |
| |
|
|
Balance, December 31, 2022 |
| |
| |
| |
|
|
Granted |
| — |
| — |
| — |
|
|
Exercised |
| ( |
| |
| |
| |
Forfeited |
| ( |
| |
| |
|
|
Balance, December 31, 2023 | | | | |||||
Granted | | | | |||||
Exercised | ( | | | | ||||
Forfeited | ( | | | |||||
Balance, December 31, 2024 |
| |
| |
| |
|
|
Vested or expected to vest at December 31, 2024 |
| |
| |
|
| | |
Exercisable at December 31, 2024 |
| |
| |
|
| |
As of December 31, 2024, RMB
For the years ended December 31, 2022, 2023 and 2024, the Company allocated share-based compensation expense as follows:
For the years ended December 31, | ||||||||
2022 | 2023 | 2024 | ||||||
| RMB |
| RMB |
| RMB |
| US$ | |
Cost of revenue | | | | | ||||
Sales and marketing | | | | | ||||
General and administrative |
| |
| |
| |
| |
Research and development |
| |
| |
| |
| |
| |
| |
| |
| | |
F-59
CANGO INC.
NOTES TO THE CONSOLIDATED FINANCIAL STATEMENTS - continued
FOR THE YEARS ENDED DECEMBER 31, 2022, 2023 and 2024
(Amounts in Renminbi (“RMB”) and U.S. dollars (“US$”), except for number of shares and per share data)
24.COMMITMENTS AND CONTINGENCIES
Capital commitments
The Company had no capital commitments contracted but not yet reflected in the financial statements as of December 31, 2024.
Legal contingencies
In normal business operations, the Company may be involved in legal proceedings filed by its employees, customers, and service providers against the Company related to disputes on various arrangements. The management makes estimates of the related losses and accrues loss contingencies that are both probable and reasonably estimable in the consolidated financial statements.
In the year ended December 31, 2024, the Company is involved in a legal dispute with a customer regarding allegations related to the delivery of vehicles in an automobile trading business arrangement, from which the customer seeks damages of approximately RMB
25.ORDINARY SHARES
Upon completion of the Company’s IPO on July 26, 2018,
Upon completion of the Company’s IPO,
On June 17, 2019,
On May 27, 2020,
On April 27, 2021,
On January 19, 2024,
As of December 31, 2024, there were
F-60
CANGO INC.
NOTES TO THE CONSOLIDATED FINANCIAL STATEMENTS - continued
FOR THE YEARS ENDED DECEMBER 31, 2022, 2023 and 2024
(Amounts in Renminbi (“RMB”) and U.S. dollars (“US$”), except for number of shares and per share data)
26.TREASURY SHARES
On June 5, 2019, the Board of Directors of the Company authorized a share repurchase program (“Share Repurchase Program 2019”), pursuant to which the Company was authorized to repurchase its own issued and outstanding American depositary shares (“ADSs”) up to an aggregate value of US$
On March 2, 2021 and August 19, 2021, the Board of Directors of the Company authorized two share repurchase program (“Share Repurchase Programs 2021”), respectively, pursuant to which the Company may repurchase up to total US$
On March 15, 2021, the Company entered ADS Repurchase Agreements with Xiehuai L.P. which repurchased an aggregate of
On April 22, 2022, the Board of Directors of the Company authorized a new share repurchase program (“Share Repurchase Program 2022”) under which the Company may repurchase up to US$
On September 28, 2022, the Company entered ADS Repurchase Agreements with Xiehuai L P. which repurchased an aggregate of
On April 21, 2023, the Board of Directors of the Company authorized a new share repurchase program (“Share Repurchase Program 2023”) under which the Company may repurchase up to US$
On June 1, 2023, the Company entered ADS Repurchase Agreements with an institutional investor, which repurchased an aggregate of
On April 23, 2024, the Board of Directors of the Company authorized a new share repurchase program (the “New Share Repurchase Program”) under which the Company may repurchase up to US$
Under Share Repurchase Program 2023 and New Share Repurchase Program, the Company may repurchase its ADSs from time to time through open market transactions at prevailing market prices, privately negotiated transactions, block trades or any combination thereof. In 2024, the Company repurchased another aggregate of
As of December 31, 2024, the Company repurchased an aggregate of
F-61
CANGO INC.
NOTES TO THE CONSOLIDATED FINANCIAL STATEMENTS - continued
FOR THE YEARS ENDED DECEMBER 31, 2022, 2023 and 2024
(Amounts in Renminbi (“RMB”) and U.S. dollars (“US$”), except for number of shares and per share data)
27.RESTRICTED NET ASSETS
The Company conducts certain operations through its PRC subsidiaries and the VIEs. As an offshore holding company, the Company is permitted under PRC laws and regulations to provide funding from the proceeds of its offshore fundraising activities to its PRC subsidiaries only through loans or capital contributions, and to its VIEs only through loans, in each case subject to the satisfaction of the applicable government registration and approval requirements.
The Company’s ability to pay dividends is primarily dependent on the Company receiving distributions of funds from its subsidiaries. Relevant PRC statutory laws and regulations permit payments of dividends by the VIEs and subsidiaries of the VIEs incorporated in PRC only out of their retained earnings, if any, as determined in accordance with PRC accounting standards and regulations. The consolidated results of operations reflected in the consolidated financial statements prepared in accordance with U.S. GAAP differ from those reflected in the statutory financial statements of the Company’s subsidiaries.
Under PRC law, the Company’s subsidiaries, VIEs and the subsidiaries of the VIEs located in the PRC (collectively referred as the “PRC entities”) are required to provide for certain statutory reserves, namely a general reserve, an enterprise expansion fund and a staff welfare and bonus fund. The PRC entities are required to allocate at least
Appropriations to the enterprise expansion fund and staff welfare and bonus fund are at the discretion of the Board of Directors of the subsidiary. The PRC entities are also subject to similar statutory reserve requirements. These reserves can only be used for specific purposes and are not transferable to the Company in the form of loans, advances or cash dividends.
For the years ended December 31, 2022, 2023 and 2024, there were
F-62
CANGO INC.
NOTES TO THE CONSOLIDATED FINANCIAL STATEMENTS - continued
FOR THE YEARS ENDED DECEMBER 31, 2022, 2023 and 2024
(Amounts in Renminbi (“RMB”) and U.S. dollars (“US$”), except for number of shares and per share data)
28.SUBSEQUENT EVENTS
On March 13, 2025, the Company announced that its board of directors has authorized a new share repurchase program under which the Company may repurchase up to US$
On March 14, 2025 the Company announced that its board of directors had received a preliminary non-binding letter of intent (the “Letter of Intent”) from Enduring Wealth Capital Limited, a company established in the British Virgin Islands (“EWCL”) expressing its non-binding intent to obtain control of the Company through the following proposed transactions: (i) EWCL proposes to acquire
The Company entered into agreements to purchase on-rack crypto mining machines of 18 Exahash per second (“EH”) from a group of sellers through issuance of Class A ordinary shares in November 2024. The Company is still in the process of closing the acquisition as of the reporting date.
F-63
CANGO INC.
NOTES TO THE CONSOLIDATED FINANCIAL STATEMENTS - continued
FOR THE YEARS ENDED DECEMBER 31, 2022, 2023 and 2024
(Amounts in Renminbi (“RMB”) and U.S. dollars (“US$”), except for number of shares and per share data)
29.CONDENSED FINANCIAL INFORMATION OF THE PARENT COMPANY
The following is the condensed financial information of the Company on a parent company only basis.
Condensed balance sheets
As of December 31, | ||||||
2023 | 2024 | |||||
| RMB |
| RMB |
| US$ | |
ASSETS |
|
|
| |||
Current assets |
|
|
| |||
Cash and cash equivalents | | | | |||
Short-term investments, net | | | | |||
Short-term amounts due from subsidiaries (other than WFOE) | | | | |||
Other current assets | | | | |||
Total Current assets |
| |
| |
| |
Non-current assets |
|
|
| |||
Mining machines, net | — | | | |||
Investments in subsidiaries |
| |
| ( |
| ( |
Contractual interest in the VIEs and VIEs’ subsidiaries* |
| |
| |
| |
Total non-current assets |
| |
| |
| |
Total assets |
| |
| |
| |
LIABILITIES |
|
|
| |||
Current liabilities |
|
|
| |||
Short-term amounts due to VIEs and VIEs’ subsidiaries* |
| — |
| |
| |
Other current liabilities |
| |
| |
| |
Total current liabilities |
| |
| |
| |
Other non-current liabilities |
| |
| |
| |
Total non-current liabilities |
| |
| |
| |
Total liabilities |
| |
| |
| |
Shareholders’ equity |
|
|
| |||
Class A Ordinary shares (par value of US$ |
| |
| |
| |
Class B Ordinary shares (par value of US$ |
| |
| |
| |
Treasury shares |
| ( |
| ( |
| ( |
Additional paid-in capital |
| |
| |
| |
Accumulated other comprehensive income |
| |
| |
| |
Accumulated deficit |
| ( |
| ( |
| ( |
Total shareholders’ equity |
| |
| |
| |
TOTAL LIABILITIES AND SHAREHOLDERS’ EQUITY |
| |
| |
| |
F-64
CANGO INC.
NOTES TO THE CONSOLIDATED FINANCIAL STATEMENTS - continued
FOR THE YEARS ENDED DECEMBER 31, 2022, 2023 and 2024
(Amounts in Renminbi (“RMB”) and U.S. dollars (“US$”), except for number of shares and per share data)
29.CONDENSED FINANCIAL INFORMATION OF THE PARENT COMPANY - CONTINUED
Condensed statements of comprehensive (loss) income
For the years ended December 31, | ||||||||
2022 | 2023 | 2024 | ||||||
| RMB |
| RMB |
| RMB |
| US$ | |
Revenue | — | — | | | ||||
Cost of revenue | — | — | ( | ( | ||||
General and administrative expenses | ( | ( | ( | ( | ||||
Interest income | | | | | ||||
Foreign exchange gain/(loss) |
| ( |
| ( |
| |
| |
Net investment loss |
| ( |
| ( |
| — |
| — |
(Provision) net recovery on provision for credit loss | — | | ( | ( | ||||
Share of loss from subsidiaries |
| ( |
| ( |
| ( |
| ( |
Contractual interests in the VIEs and VIEs’ subsidiaries* |
| ( |
| ( |
| |
| |
Other income |
| |
| |
| |
| |
Other expense |
| ( |
| — |
| - |
| - |
Net income (loss) before income taxes |
| ( |
| ( |
| |
| |
Income tax expense |
| |
| — |
| — |
| — |
Net income (loss) |
| ( |
| ( |
| |
| |
Other comprehensive income, net of tax |
| |
| |
| |
| |
Total comprehensive (loss) income, net of tax |
| ( |
| |
| |
| |
Condensed statements of cash flows
For the years ended December 31, | ||||||||
2022 | 2023 | 2024 | ||||||
| RMB |
| RMB |
| RMB |
| US$ | |
Net loss | ( | ( | | | ||||
Net investment loss | | | — | — | ||||
Provision (net recovery on provision) for credit losses | — | ( | | | ||||
Share of loss of subsidiaries |
| |
| |
| |
| |
Contractual interests in the VIEs and VIEs’ subsidiaries* |
| |
| |
| ( |
| ( |
Changes in operating assets and liabilities |
| ( |
| |
| ( |
| ( |
Net cash provided by operating activities |
| |
| |
| |
| |
Net cash (used in) provided by investing activities |
| |
| |
| ( |
| ( |
Net cash used in financing activities |
| ( |
| ( |
| |
| |
Effect of exchange rate changes on cash and cash equivalents and restricted cash |
| |
| |
| ( |
| ( |
Net increase (decrease) in cash and cash equivalents and restricted cash |
| ( |
| |
| ( |
| ( |
Cash and cash equivalents and restricted cash at beginning of the year |
| |
| |
| |
| |
Cash and cash equivalents and restricted cash at end of the year |
| |
| |
| |
| |
* | It represents the primary beneficiary’s share of income or loss generated from the VIEs and their subsidiaries. |
F-65
CANGO INC.
NOTES TO THE CONSOLIDATED FINANCIAL STATEMENTS - continued
FOR THE YEARS ENDED DECEMBER 31, 2022, 2023 and 2024
(Amounts in Renminbi (“RMB”) and U.S. dollars (“US$”), except for number of shares and per share data)
29.CONDENSED FINANCIAL INFORMATION OF THE PARENT COMPANY - CONTINUED
Basis of presentation
Condensed financial information is used for the presentation of the Company, or the parent company. The condensed financial information of the parent company has been prepared using the same accounting policies as set out in the Company’s consolidated financial statements except that the parent company used the equity method to account for investment in its subsidiaries and VIEs.
The parent company records its investment in its subsidiaries and VIEs under the equity method of accounting as prescribed in ASC 323, Investments – Equity Method and Joint Ventures (“ASC 323”). Such investments are presented on the condensed balance sheets as “Investment in subsidiaries and VIEs’ and their respective profit or loss as “Equity in profits of subsidiaries and VIEs’ on the condensed statements of comprehensive (loss) income. Equity method accounting ceases when the carrying amount of the investment, including any additional financial support, in a subsidiary and VIEs is reduced to zero unless the parent company has guaranteed obligations of the subsidiary and VIEs or is otherwise committed to provide further financial support. If the subsidiary and VIEs subsequently reports net income, the parent company shall resume applying the equity method only after its share of that net income equals the share of net losses not recognized during the period the equity method was suspended.
The parent company’s condensed financial statements should be read in conjunction with the Company’s consolidated financial statements.
F-66