UNITED STATES
SECURITY AND EXCHANGE COMMISSION
Washington, D.C. 20549
FORM
(Mark One)
REGISTRATION STATEMENT PURSUANT TO SECTION 12(B) OR 12(G) OF THE SECURITIES EXCHANGE ACT OF 1934 |
OR
ANNUAL REPORT PURSUANT TO SECTION 13 OR 15(D) OF THE SECURITIES EXCHANGE ACT OF 1934 |
For the fiscal year ended
OR
TRANSITION REPORT PURSUANT TO SECTION 13 OR 15(D) OF THE SECURITIES EXCHANGE ACT OF 1934 |
OR
SHELL COMPANY REPORT PURSUANT TO SECTION 13 OR 15(D) OF THE SECURITIES EXCHANGE ACT OF 1934 |
Date of event requiring this shell company report
For the transition period from to
Commission file number:
(Exact name of Registrant as specified in its charter)
N/A
(Translation of Registrant’s name into English)
(Jurisdiction of incorporation or organization)
(Address of principal executive offices)
Noah Holdings Limited
Phone: (
Facsimile: (86) 21
(Name, Telephone, E-mail and/or Facsimile number and Address of Company Contact Person)
Securities registered or to be registered pursuant to Section 12(b) of the Act:
Title of each class |
| Trading Symbol(s) |
| Name of exchange on which registered |
five ordinary shares, par value US$0.00005 per share |
| |||
ordinary shares, par value US$0.00005 per share | 6686 | The Stock Exchange of Hong Kong Limited | ||
(Title of Each Class and Name of Each Exchange on Which Registered)
Securities registered or to be registered pursuant to Section 12(g) of the Act:
NONE
(Title of Class)
Securities for which there is a reporting obligation pursuant to Section 15(d) of the Act:
NONE
(Title of Class)
Indicate the number of outstanding shares of each of the issuer’s classes of capital or common stock as of the close of the period covered by the annual report:
Indicate by check mark if the registrant is a well-known seasoned issuer, as defined in Rule 405 of the Securities Act. ☐ Yes ☒
If this report is an annual or transition report, indicate by check mark if the registrant is not required to file reports pursuant to Section 13 or (15) (d) of the Securities Exchange Act of 1934. ☐ Yes ☒
Indicate by check mark whether the registrant (1) has filed all reports required to be filed by Section 13 or 15(d) of the Securities Exchange Act of 1934 during the preceding 12 months (or for such shorter period that the registrant was required to file such reports), and (2) has been subject to such filing requirements for the past 90 days. ☒
Indicate by check mark whether the registrant has submitted electronically every Interactive Data File required to be submitted pursuant to Rule 405 of Regulation S-T (§232.405 of this chapter) during the preceding 12 months (or for such shorter period that the registrant was required to submit such files). ☒
Indicate by check mark whether the registrant is a large accelerated filer, an accelerated filer, a non-accelerated filer, or an emerging growth company. See the definitions of “large accelerated filer,” “accelerated filer,” and “emerging growth company” in Rule 12b-2 of the Exchange Act.
Large accelerated filer ☐ |
|
| Non-accelerated filer ☐ |
| Emerging growth company |
If an emerging growth company that prepares its financial statements in accordance with U.S. GAAP, indicate by check mark if the registrant has elected not to use the extended transition period for complying with any new or revised financial accounting standards† provided pursuant to Section 13(a) of the Exchange Act. ☐
† The term “new or revised financial accounting standard” refers to any update issued by the Financial Accounting Standards Board to its Accounting Standards Codification after April 5, 2012.
Indicate by check mark whether the registrant has filed a report on and attestation to its management’s assessment of the effectiveness of its internal control over financial reporting under Section 404(b) of the Sarbanes‐Oxley Act (15 U.S.C. 7262(b)) by the registered public accounting firm that prepared or issued its audit report.
If securities are registered pursuant to Section 12(b) of the Act, indicate by check mark whether the financial statements of the registrant included in the filing reflect the correction of an error to previously issued financial statements.
Indicate by check mark whether any of those error corrections are restatements that required a recovery analysis of incentive based compensation received by any of the registrant’s executive officers during the relevant recovery period pursuant to §240.10D-1(b). ☐
Indicate by check mark which basis of accounting the registrant has used to prepare the financial statements included in this filing:
| International Financial Reporting Standards as issued by the International Accounting Standards Board ☐ |
| Other ☐ |
If “Other” has been checked in response to the previous question, indicate by check mark which financial statement item the registrant has elected to follow: ☐ Item 17 ☐ Item 18
If this is an annual report, indicate by check mark whether the registrant is a shell company (as defined in Rule 12b-2 of the Exchange Act). ☐ Yes
(APPLICABLE ONLY TO ISSUERS INVOLVED IN BANKRUPTCY PROCEEDINGS DURING THE PAST FIVE YEARS)
Indicate by check mark whether the registrant has filed all documents and reports required to be filed by Sections 12, 13 or 15(d) of the Securities Exchange Act of 1934 subsequent to the distribution of securities under a plan confirmed by a court. ☐ Yes ☐ No
TABLE OF CONTENTS
1 | ||
4 | ||
5 | ||
5 | ||
5 | ||
5 | ||
56 | ||
101 | ||
101 | ||
126 | ||
138 | ||
140 | ||
143 | ||
143 | ||
153 | ||
154 | ||
159 | ||
159 | ||
Material Modifications to the Rights of Security Holders and Use of Proceeds | 159 | |
159 | ||
162 | ||
162 | ||
162 | ||
162 | ||
163 | ||
Purchases of Equity Securities by the Issuer and Affiliated Purchasers | 163 | |
163 | ||
163 | ||
163 | ||
Disclosure Regarding Foreign Jurisdictions that Prevent Inspections | 163 | |
164 | ||
164 | ||
165 | ||
165 | ||
165 | ||
165 | ||
168 | ||
i
INTRODUCTION
Unless otherwise indicated and except where the context otherwise requires, references in this annual report on Form 20-F to:
| ● | “active clients” for a given period refer to registered clients who purchase one or more investment products distributed or provided by us during a given period, excluding clients in our other business segment; |
| ● | “ADSs” refer to our American depositary shares, five ordinary share represents one ADS; |
| ● | “assets under advisory” or “AUA” refers to clients’ total outstanding assets managed by Gopher or third-party product providers; |
| ● | “assets under management” or “AUM” refers to the amount of capital commitments made by investors to the funds we provide continuous management services without adjustment for any gain or loss from investment, for which we are entitled to receive recurring service fees or performance-based income, except for public securities investments. For public securities investments, the “assets under management” or “AUM” refers to the net asset value of the investments we manage, for which we are entitled to receive recurring service fees and performance-based income; |
| ● | “China” or the “PRC” refers to the People’s Republic of China; |
| ● | “Consolidated Affiliated Entities” refer to Noah Investment and its subsidiaries; |
| ● | “Contractual Arrangements” refer to variable interest entity structure and, where the context requires, the agreements underlying the structure; |
| ● | “CSRC” refer to the China Securities Regulatory Commission; |
| ● | “FOF” refers to fund of funds; |
| ● | “Gopher Asset Management” or “Gopher” refers to Gopher Asset Management Co., Ltd., a limited liability company established under the laws of mainland China on February 9, 2012, and one of the Consolidated Affiliated Entities, and its subsidiaries; |
| ● | “Gopher GP” refers to Gopher Capital GP Limited, an exempted company with limited liability incorporated in the Cayman Islands on May 11, 2012, and one of the significant subsidiaries; |
| ● | “HK$” or “Hong Kong dollars” or “HK dollars” refers to Hong Kong dollars, the lawful currency of Hong Kong; |
| ● | “HNW” refers to high net worth; |
| ● | “HNW clients” or “HNW investors” refer to clients/investors with investable financial assets of no less than RMB6 million; |
| ● | “Hong Kong” or “HK” or “Hong Kong S.A.R.” refers to the Hong Kong Special Administrative Region of the PRC; |
| ● | “Hong Kong Listing Rules” refers to the Rules Governing the Listing of Securities on The Stock Exchange of Hong Kong Limited, as amended or supplemented from time to time; |
| ● | “Hong Kong Stock Exchange” refers to The Stock Exchange of Hong Kong Limited; |
| ● | “investment products” refer to products we distribute to clients, such as mutual fund products, private secondary products, private equity products and other products; |
1
| ● | “Main Board” refers to the stock market (excluding the option market) operated by the Hong Kong Stock Exchange which is independent from and operated in parallel with the Growth Enterprise Market of the Hong Kong Stock Exchange; |
| ● | “MoM” refers to manager of managers; |
| ● | “NAV” refers to net asset value; |
| ● | “Noah Group” refers to Shanghai Noah Investment (Group) Co., Ltd., a limited liability company established under the laws of mainland China on August 24, 2007, and one of the significant subsidiaries; |
| ● | “Noah HK” refers to Ark Group Holdings (Hong Kong) Limited, a limited company incorporated under the laws of Hong Kong on September 1, 2011, and one of the significant subsidiaries; |
| ● | “Noah Investment” refers to Shanghai Noah Investment Management Co., Ltd., a limited liability company established under the laws of mainland China on August 26, 2005, and one of the Consolidated Affiliated Entities; |
| ● | “Noah Upright” refers to Noah Upright Fund Distribution Co., Ltd., a limited liability company established under the laws of mainland China on November 18, 2003, and one of the significant subsidiaries; |
| ● | “NYSE” refers to the New York Stock Exchange; |
| ● | “Olive Asset Management” or “Olive” refers to Olive Asset Management (Hong Kong) Limited, a limited liability company established under the laws of Hong Kong on July 27, 2018, and one of the significant subsidiaries; |
| ● | “ordinary shares” refer to our ordinary shares, par value US$0.00005 per share; |
| ● | “PCAOB” refers to the Public Company Accounting Oversight Board; |
| ● | “private funds” refer to investment funds which raise capital through non-public offerings of funds targeting qualified investors; |
| ● | “registered clients” refer to clients who have completed a preliminary know-your-client and anti-money laundering review process, but may or may not have purchased any products from us; |
| ● | “RMB” or “Renminbi” refers to the legal currency of mainland China; |
| ● | “Shanghai Gopher” refers to Shanghai Gopher Asset Management Co., Ltd., a limited liability company established in mainland China on December 14, 2012, and one of the Consolidated Affiliated Entities; |
2
| ● | “Shanghai Massa” refers to Shanghai Gopher Massa Asset Management Co., Ltd., a limited liability company established under the laws of mainland China on June 29, 2015, and one of the Consolidated Affiliated Entities; |
| ● | “Shanghai Nuohong” refers to Shanghai Nuohong Real Estate Co., Ltd., a limited liability company established under the laws of mainland China on May 30, 2013, and one of the significant subsidiaries; |
| ● | “transaction value” refers to the aggregate value of the investment products we distribute during a given period; |
| ● | “US$,” “U.S. dollars,” “$,” or “dollars” refers to the legal currency of the United States; and |
| ● | “we,” “us,” “our company,” “our group,” “our” and “Noah” refer to Noah Holdings Limited and its subsidiaries, and, in the context of describing our operations and consolidated financial information, the Consolidated Affiliated Entities. |
Unless otherwise noted, all translations from RMB to U.S. dollars and from U.S. dollars to RMB in this annual report are made at a rate of RMB7.2993 to US$1.00, the effective noon buying rate for December 31, 2024 as set forth in the H.10 statistical release of the Federal Reserve Board. We make no representation that any Renminbi or U.S. dollar amounts could have been, or could be, converted into U.S. dollars or Renminbi, as the case may be, at any particular rate, or at all.
3
FORWARD-LOOKING STATEMENTS
This annual report on Form 20-F contains forward-looking statements that involve risks and uncertainties. All statements other than statements of historical facts are forward-looking statements. Known and unknown risks, uncertainties and other factors, including those listed under “Risk Factors,” may cause our actual results, performance or achievements to be materially different from those expressed or implied by the forward-looking statements.
You can identify some of these forward-looking statements by words or phrases such as “may,” “will,” “expect,” “anticipate,” “aim,” “estimate,” “intend,” “plan,” “believe,” “likely to” or other similar expressions. We have based these forward-looking statements largely on our current expectations and projections about future events and financial trends that we believe may affect our financial condition, results of operations, business strategy and financial needs. These forward-looking statements include:
| ● | our goals and strategies; |
| ● | our future business development, financial condition and results of operations; |
| ● | the expected growth of the industries in which we operate; |
| ● | our expectations regarding demand for and market acceptance of the products and services we distribute, manage or offer; |
| ● | our expectations regarding keeping and strengthening our relationships with product providers; |
| ● | relevant government policies and regulations relating to the industries in which we operate; |
| ● | our ability to attract and retain qualified employees; |
| ● | our ability to stay abreast of market trends and technological advances; |
| ● | our plans to invest in research and development to enhance our product choices and service offerings; |
| ● | competition in the industries in which we operate; |
| ● | general economic and business conditions in China and internationally; |
| ● | our ability to obtain certain licenses and permits necessary to operate and expand our businesses; |
| ● | our ability to effectively protect our intellectual property rights and not infringe on the intellectual property rights of others; and |
| ● | all other risks and uncertainties described in the section headed “Risk Factors” in this annual report. |
These forward-looking statements involve various risks and uncertainties. Although we believe that our expectations expressed in these forward-looking statements are reasonable, our expectations may later be found to be incorrect. Our actual results could be materially different from our expectations. Other sections of this annual report include additional factors that could adversely impact our business and financial performance. Moreover, we operate in an evolving environment. New risk factors and uncertainties emerge from time to time and it is not possible for our management to predict all risk factors and uncertainties, nor can we assess the impact of all factors on our business or the extent to which any factor, or combination of factors, may cause actual results to differ materially from those contained in any forward-looking statements. You should thoroughly read this annual report and the documents that we refer to herein with the understanding that our actual future results may be materially different from, or worse than, what we expect. We qualify all of our forward-looking statements by these cautionary statements.
4
PART I
Item 1. Identity of Directors, Senior Management and Advisers
Not applicable.
Item 2. Offer Statistics and Expected Timetable
Not applicable.
Item 3. Key Information
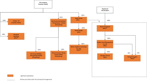
Our Corporate Structure and Contractual Arrangements with The Consolidated Affiliated Entities and Their Respective Individual Shareholders
Noah Holdings Limited is a Cayman Islands holding company with no business operations. We conduct our operations through our subsidiaries and the Consolidated Affiliated Entities. Because we are an exempted company incorporated in the Cayman Islands, we are classified as a foreign enterprise under laws and regulations of mainland China, and our wholly-owned mainland China subsidiaries are foreign-invested enterprises, or the subsidiaries of the foreign-invested enterprises. Laws and regulations of mainland China impose certain restrictions or prohibitions on foreign ownership of mainland China companies engaging in value-added telecommunications services.
To comply with laws and regulations of mainland China, we rely on the Contractual Arrangements with Noah Investment and its subsidiaries to operate a portion of our operations in mainland China, primarily the asset management business. A series of contractual agreements, including an exclusive option agreement, an exclusive support service agreement, a share pledge agreement and power of attorney, have been entered into by and among Noah Group, Noah Investment and its shareholders. These contractual arrangements enable us to (1) be considered as the primary beneficiary of Noah Investment and its subsidiaries for accounting purposes and consolidate the financial results of the Consolidated Affiliated Entities; (2) receive substantially all of the economic benefits from Noah Investment and its subsidiaries in consideration for the services provided by Noah Group; and (3) have an exclusive option to purchase all or part of the equity interests in Noah Investment when and to the extent permitted by the laws of mainland China, or request any existing shareholder of Noah Investment to transfer any or part of the equity interests in Noah Investment to another PRC person or entity designated by us at any time at our discretion. For more details of these contractual arrangements, see “Item 4. Information on the Company—C. Organizational Structure—Contractual Arrangements.”
Because of the Contractual Arrangements, we are the primary beneficiary of Noah Investment and its subsidiaries and hence treat them as our consolidated entities and consolidate their results of operations into our consolidated financial statements in accordance with U.S. GAAP. The Consolidated Affiliated Entities, Noah Investment and its subsidiaries, generated RMB1,282.2 million, RMB992.7 million and RMB676.8 million (US$92.7 million) in net revenues in 2022, 2023 and 2024, respectively, which contributed 41.4%, 30.1% and 26.0% of our total net revenues in the respective years. In addition, we hold the required licenses and permits necessary to conduct our asset management business in mainland China through the Consolidated Affiliated Entities. Investors of our ordinary shares or ADSs are not purchasing equity interest in the Consolidated Affiliated Entities in mainland China but instead are purchasing equity interest in a Cayman Islands holding company with no direct equity ownership of the Consolidated Affiliated Entities.
5
Our corporate structure is subject to risks associated with the Contractual Arrangements with the Consolidated Affiliated Entities. The Contractual Arrangements may not be as effective as direct ownership in providing us with control over the Consolidated Affiliated Entities and we may incur substantial costs to enforce the terms of the arrangements. Additionally, there are substantial uncertainties regarding the interpretation and application of current and future laws and regulations of mainland China. It is uncertain whether any new laws or regulations of mainland China relating to the Contractual Arrangements will be adopted or if adopted, what they would provide. If the corporate structure and the Contractual Arrangements are deemed by relevant regulatory authority or court to be illegal or invalid, either in whole or in part, we may lose control of the Consolidated Affiliated Entities and have to modify such structure to comply with regulatory requirements. Further, if the corporate structure and the Contractual Arrangements are found to be in violation of any existing or future laws or regulations of mainland China, the relevant regulatory authority would have broad discretion to take action in dealing with the violation or failure, in which case, we could be subject to severe penalties, including being prohibited from continuing its operations or unwinding the Contractual Arrangements. Since PRC administrative and court authorities have significant discretion in interpreting and implementing statutory provisions and contractual terms, it may be difficult to evaluate the outcome of administrative and court proceedings and the level of legal protection we enjoy. Our Cayman Islands holding company, our subsidiaries and Consolidated Affiliated Entities, and investors of our company face uncertainty about potential future actions by the PRC government that could affect the enforceability of the contractual arrangements with the Consolidated Affiliated Entities and, consequently, significantly affect the financial performance of the Consolidated Affiliated Entities and our company as a whole. See “Item 3. Key Information—D. Risk Factors—Risks Related to Corporate Structure.”
We face various legal and operational risks and uncertainties associated with the countries or regions where we are based in and having our operations, as well as the laws and regulations involved, such as mainland China, Hong Kong, Cayman Islands, and the United States. There exist complex regulatory requirements on the ability of a China-based company, like us, to conduct its business, accept foreign investments or be listed on the exchanges of the United States or other foreign exchange outside of mainland China. For example, we need to be compliant with regulatory requirements in relation to regulatory approvals on offerings that are conducted overseas by and foreign investment in China-based issuers, the use of the Consolidated Affiliated Entities, anti-monopoly regulatory actions, and oversight on cybersecurity and data privacy. Operations may also be influenced as the government deems appropriate to advance regulatory and societal goals and policy positions. In recent years, the PRC government has promulgated certain regulations and rules to exert more oversight over offerings and listings that are conducted overseas and/or foreign investment in China-based issuers. Furthermore, implementation of industry-wide regulations directly targeting our operations could cause the value of our securities to significantly decline. For a detailed description of the related risks, see “Item 3. Key Information—D. Risk Factors—Risks Related to Doing Business in China—The approval of or filing with the CSRC or other PRC government authorities may be required under the laws of mainland China in connection with our future issuance of securities overseas, and, if required, we cannot predict whether or for how long we will be able to obtain such approval or complete such filing” and “Item 3. Key Information—D. Risk Factors—Risks Related to Doing Business in China—PRC governmental authorities’ complex regulatory requirements on offerings conducted overseas by, and foreign investment in, China-based issuers could limit or hinder our ability to offer or continue to offer securities to investors and result in a material adverse change in our operations and the value of our ADSs.”
Additionally, as the case in other civil law jurisdictions, risks and uncertainties regarding the enforcement of laws, and quickly evolving policies, laws and regulations in mainland China, could adversely affect us. The legal system of mainland China is a civil law system based on written statutes. Prior court decisions may be cited for reference but have limited precedential value. Because certain recently enacted laws, rules and regulations are relatively new, and because of the limited number of published decisions and the nonbinding nature of these decisions, the interpretation and enforcement of these laws, rules and regulations involve uncertainties. Therefore, it is possible that our existing operations may be found not to be in full compliance with relevant laws and regulations in the future. Furthermore, some of the government policies are not published or not on a timely basis and we may not be aware of our potential violation of these policies and rules as the result. For a detailed description of the related risks, see “Item 3. Key Information—D. Risk Factors—Risks Related to Doing Business in China—PRC governmental authorities’ complex regulatory requirements on offerings conducted overseas by, and foreign investment in, China-based issuers could limit or hinder our ability to offer or continue to offer securities to investors and result in a material adverse change in our operations and the value of our ADSs.”
6
The Holding Foreign Companies Accountable Act
Pursuant to the Holding Foreign Companies Accountable Act, which was enacted on December 18, 2020 and further amended by the Consolidated Appropriations Act, 2023 signed into law on December 29, 2022, or the HFCAA, if the Securities and Exchange Commission, or the SEC, determines that we have filed audit reports issued by a registered public accounting firm that has not been subject to inspections by the Public Company Accounting Oversight Board, or the PCAOB, for two consecutive years, the SEC will prohibit our shares or the ADSs from being traded on a national securities exchange or in the over-the-counter trading market in the United States. On December 16, 2021, the PCAOB issued a report to notify the SEC of its determination that the PCAOB was unable to inspect or investigate completely registered public accounting firms headquartered in mainland China and Hong Kong, including our auditor. In May 2022, the SEC conclusively listed us as a Commission-Identified Issuer under the HFCAA following the filing of our annual report on Form 20-F for the fiscal year ended December 31, 2021. On December 15, 2022, the PCAOB issued a report that vacated its December 16, 2021 determination and removed mainland China and Hong Kong from the list of jurisdictions where it is unable to inspect or investigate completely registered public accounting firms. For this reason, we were not identified as a Commission-Identified Issuer under the HFCAA after we filed our annual report on Form 20-F for the previous fiscal year and do not expect to be so identified after we file this annual report on Form 20-F. Each year, the PCAOB will determine whether it can inspect and investigate completely audit firms in mainland China and Hong Kong, among other jurisdictions. If the PCAOB determines in the future that it no longer has full access to inspect and investigate completely accounting firms in mainland China and Hong Kong and we use an accounting firm headquartered in one of these jurisdictions to issue an audit report on our financial statements filed with the SEC, we would be identified as a Commission-Identified Issuer following the filing of the annual report on Form 20-F for the relevant fiscal year. There can be no assurance that we would not be identified as a Commission-Identified Issuer for any future fiscal year, and if we were so identified for two consecutive years, we would become subject to the prohibition on trading under the HFCAA. See “Item 3. Key Information—D. Risk Factors—Risks Related to Doing Business in China—The PCAOB had historically been unable to inspect our auditor in relation to their audit work performed for our financial statements and the inability of the PCAOB to conduct inspections of our auditor in the past has deprived our investors with the benefits of such inspections.” and “Item 3. Key Information—D. Risk Factors—Risks Related to Doing Business in China—Our ADSs may be prohibited from trading in the United States under the HFCAA in the future if the PCAOB is unable to inspect or investigate completely auditors located in China. The delisting of the ADSs, or the threat of their being delisted, may materially and adversely affect the value of your investment.”
Enforceability of Civil Liabilities
Cayman Islands
We are incorporated in the Cayman Islands as an exempted company with limited liability in order to enjoy the following benefits:
| ● | political and economic stability; |
| ● | an effective judicial system; |
| ● | a favorable tax system; |
| ● | the absence of exchange regulation or currency restrictions; and |
| ● | the availability of professional and support services. |
However, certain disadvantages accompany incorporation in the Cayman Islands. These disadvantages include, but are not limited to, the following:
| ● | the Cayman Islands has a less developed body of securities laws as compared to the United States and these securities laws provide significantly less protection to investors; and |
| ● | Cayman Islands companies may not have standing to sue before the federal courts of the United States. |
7
Our memorandum and articles of association do not contain provisions requiring that disputes, including those arising under the securities laws of the United States, between us, our officers, directors and shareholders, be arbitrated.
Substantially all of our operations are conducted in mainland China, and substantially all of our assets are located in mainland China. A majority of our directors and executive officers are nationals or residents of jurisdictions other than the United States and a substantial portion of their assets are located outside the United States. As a result, it may be difficult for a shareholder to effect service of process within the United States upon these persons, or to enforce against us or them judgments obtained in United States courts, including judgments predicated upon the civil liability provisions of the securities laws of the United States or any state in the United States.
Maples and Calder (Hong Kong) LLP, our counsel as to Cayman Islands law, has advised us that the courts of the Cayman Islands are unlikely to:
| ● | recognize or enforce judgments of United States courts obtained against us or our directors or officers predicated upon the civil liability provisions of the securities laws of the United States or any state in the United States; or |
| ● | in original actions brought in the jurisdiction of the Cayman Islands, impose liabilities against us or our directors or officers predicated upon the securities laws of the United States or any state in the United States, so far as the liabilities imposed by those provisions are penal in nature. |
Maples and Calder (Hong Kong) LLP has informed us that in those circumstances, although there is no statutory enforcement in the Cayman Islands of judgments obtained in the federal or state courts of the United States, the courts of the Cayman Islands will recognize and enforce a foreign money judgment of a foreign court of competent jurisdiction without retrial on the merits based on the principle that a judgment of a competent foreign court imposes upon the judgment debtor an obligation to pay the sum for which judgment has been given, provided such judgment (a) is given by a foreign court of competent jurisdiction, (b) imposes on the judgment debtor a liability to pay a liquidated sum for which the judgment has been given, (c) is final and conclusive, (d) is not in respect of taxes, a fine or a penalty, and (e) is not inconsistent with a Cayman Islands judgment in respect of the same manner, impeachable on the grounds of fraud and is not obtained in a manner and is not of a kind the enforcement of which is contrary to natural justice or the public policy of the Cayman Islands. However, the Cayman Islands courts are unlikely to enforce a judgment obtained from the U.S. courts under civil liability provisions of the U.S. federal securities law if such judgment is determined by the courts of the Cayman Islands to give rise to obligations to make payments that are penal or punitive in nature. A Cayman Islands court may stay enforcement proceedings if concurrent proceedings are being brought elsewhere.
PRC
We have been advised by Zhong Lun Law Firm, our mainland China legal counsel, that there is uncertainty as to whether the courts of mainland China would enforce judgments of United States courts or Cayman courts obtained against us or these persons predicated upon the civil liability provisions of the United States federal and state securities laws. Zhong Lun Law Firm has further advised us that the recognition and enforcement of foreign judgments are provided for under PRC Civil Procedures Law. Mainland China courts may recognize and enforce foreign judgments in accordance with the requirements of PRC Civil Procedures Law based either on treaties between mainland China and the country where the judgment is made or on reciprocity between jurisdictions. Mainland China does not have any treaties or other form of reciprocity with the United States or the Cayman Islands that provide for the reciprocal recognition and enforcement of foreign civil judgments. In addition, some of our directors and senior executive officers reside within mainland China for a significant portion of the time and are PRC nationals. Furthermore, according to the PRC Civil Procedures Law, courts in mainland China will not enforce a foreign judgment against us or our directors and officers if they decide that the judgment violates the basic principles of the laws of mainland China or national sovereignty, security or public interest. As a result, it may be difficult or impossible for our shareholders to effect service of process upon us or these persons inside mainland China, and it is uncertain whether and on what basis a mainland China court would enforce a judgment rendered by a court in the United States or in the Cayman Islands. Under the PRC Civil Procedures Law and the PRC Law on Choice of Law for Foreign-related Civil Relationships, foreign shareholders may originate actions based on the laws of mainland China against us in mainland China, if they can establish sufficient nexus to mainland China for a mainland China court to have jurisdiction, and meet other procedural requirements, including, among others, the plaintiff must have a direct interest in the case, and there must be a concrete claim, a factual basis and a cause for the suit. However, it would be difficult for foreign shareholders to establish sufficient nexus to mainland China by virtue only of holding the ADSs or ordinary shares.
8
For a detailed description of the related risks, see “Item 3. Key Information—D. Risk Factors—Risks Related to Our ADSs and Ordinary Shares—Holders of our ordinary shares and/or ADSs may have difficulty effecting service of process and enforcing judgments obtained against us, our directors and our management, and the ability of U.S. or Hong Kong authorities to bring and enforce actions in mainland China may also be limited.”
You should carefully consider all of the information in this annual report before making an investment in the ADSs. In particular, as we are a mainland China based company incorporated in the Cayman Islands, you should pay special attention to subsections headed “Item 3. Key Information—D. Risk Factors—Risks Related to Corporate Structure” and “Item 3. Key Information—D. Risk Factors—Risks Related to Doing Business in China.” Below please find a summary of the principal risks and uncertainties we face, organized under relevant headings:
Risks Related to Corporate Structure
| ● | We are a Cayman Islands holding company primarily operating in mainland China through our subsidiaries and Consolidated Affiliated Entities, including Noah Investment with which we have maintained Contractual Arrangements and its subsidiaries in mainland China. Investors thus are not purchasing, and may never directly hold, equity interests in the Consolidated Affiliated Entities. There are substantial uncertainties regarding the interpretation and application of current and future laws, regulations, and rules of mainland China relating to such agreements that establish the Contractual Arrangements for a portion of our mainland China operations, including potential future actions by the PRC government, which could affect the enforceability of the Contractual Arrangements with Noah Investment and its subsidiaries and, consequently, significantly affect the financial condition and results of operations of us. If the PRC government finds that such agreements do not comply with laws, regulations, and rules of mainland China, or if these laws, regulations, and rules or the interpretation thereof change in the future, we could be subject to severe penalties or be forced to relinquish our interests in Noah Investment and its subsidiaries or forfeit its rights under the Contractual Arrangements. |
| ● | We rely on the Consolidated Affiliated Entities to operate a portion of our mainland China operations, which may not be as effective as direct ownership in providing operational control. |
| ● | Contractual Arrangements among our mainland China subsidiary, Noah Group, one of the Consolidated Affiliated Entities, Noah Investment, and Noah Investment’s shareholders may be subject to scrutiny by the PRC tax authorities, who may determine that we or Noah Investment and its subsidiaries owe additional taxes, which could substantially reduce our consolidated net income and the value of your investment. |
| ● | Because certain shareholders of the Consolidated Affiliated Entities are our directors and executive officers, their fiduciary duties to us may conflict with their respective roles in the Consolidated Affiliated Entities. If any of the shareholders of the Consolidated Affiliated Entities fails to act in the best interests of our company or our shareholders, our business and results of operations may be materially and adversely affected. |
| ● | We may rely to a large extent on dividends and other distributions on equity paid by our mainland China subsidiaries to fund any cash and financing requirements we may have, and any limitation on the ability of our mainland China subsidiaries to pay dividends to us could have a material adverse effect on our ability to conduct our business. |
| ● | Our current corporate structure and business operations may be affected by the newly enacted Foreign Investment Law. |
| ● | Mainland China’s regulation of loans to and direct investment in entities in mainland China by offshore holding companies and governmental control of conversion of foreign currencies into Renminbi may delay or prevent us from using any offshore cash we may have to make loans to our mainland China subsidiaries and Consolidated Affiliated Entities or to make additional capital contributions to our mainland China subsidiaries, which could materially and adversely affect our liquidity and our ability to fund and expand our business. |
Risks Related to Doing Business in China
| ● | The PCAOB had historically been unable to inspect our auditor in relation to their audit work performed for our financial statements and the inability of the PCAOB to conduct inspections of our auditor in the past has deprived our investors with the benefits of such inspections. |
9
| ● | Our ADSs may be prohibited from trading in the United States under the HFCAA in the future if the PCAOB is unable to inspect or investigate completely auditors located in China. The delisting of the ADSs, or the threat of their being delisted, may materially and adversely affect the value of your investment. |
| ● | The approval of or filing with the CSRC or other PRC government authorities may be required under the laws of mainland China in connection with our future issuance of securities overseas, and, if required, we cannot predict whether or for how long we will be able to obtain such approval or complete such filing. |
| ● | PRC governmental authorities’ complex regulatory requirements on offerings conducted overseas by, and foreign investment in, China-based issuers could limit or hinder our ability to offer or continue to offer securities to investors and result in a material adverse change in our operations and the value of our ADSs. |
| ● | Our business is subject to various evolving laws and regulations of mainland China regarding data privacy and cybersecurity. Failure of cybersecurity and data privacy concerns could subject us to penalties, damage our reputation and brand, and harm our business and results of operations. |
Risks Related to Our Business
| ● | The investment products that we distribute or manage involve various risks and any failure to identify or fully appreciate such risks may negatively affect our reputation, client relationships, operations and prospects. |
| ● | Our reputation and brand recognition are crucial to our business. Any harm to our reputation or failure to maintain, protect, promote or enhance our brand recognition may materially and adversely affect our business, financial condition and results of operations. |
| ● | Our businesses may be adversely impacted by general economic and market conditions. |
| ● | The performance of our investment portfolio may affect the AUM, revenue and profitability of our asset management business. |
| ● | We may not be able to continue to grow at our historical rate of growth, and if we fail to manage our growth effectively, our business may be materially and adversely affected. |
| ● | Because a significant portion of the one-time commissions and recurring service fees we earn on the distribution of investment products are based on commission and fee rates, any decrease in these commission and fee rates may have an adverse effect on our revenues, cash flow and results of operations. |
| ● | The investment products we distribute are supplied by a limited number of product partners; and the renegotiation or termination of our relationships with such product partners could significantly impact our business. |
| ● | Because the laws and regulations governing the industries of wealth management, asset management and other businesses in mainland China are developing and subject to further change, any failure to obtain or maintain requisite approvals, licenses or permits necessary to conduct our operations or any failure to comply with laws and regulations applicable to our business and services could harm our business. |
| ● | Some of our clients may redeem their investments from time to time, which could reduce our recurring service fees. |
| ● | Our lending business is subject to credit risks, which could adversely affect our results of operations. |
| ● | Our business involves relatively new business models which may not be successful. |
Risks Related to Our ADSs and Ordinary Shares
| ● | The market price for our ADSs and/or ordinary shares have been and may continue to be volatile. |
10
| ● | There is no assurance if and when we will pay dividends in the future. Therefore, you should not rely on an investment in our ADSs and/or ordinary shares as a source of future dividend income. |
| ● | Substantial future sales or perceived potential sales of our ADSs and/or ordinary shares in the public market could cause the price of our ADSs and/or ordinary shares to decline. |
| ● | We adopt different practices as to certain matters as compared with many other companies listed on the Hong Kong Stock Exchange. |
| ● | Techniques employed by short sellers may drive down the trading price of our ADSs and/or ordinary shares. |
| ● | If securities or industry analysts do not publish research or reports about our business, or if they adversely change their recommendations regarding our ADSs and/or ordinary shares, the market price for our ADSs and /or ordinary shares and trading volume could decline. |
| ● | Holders of our ordinary shares and/or ADSs may have difficulty effecting service of process and enforcing judgments obtained against us, our directors and our management, and the ability of U.S. or Hong Kong authorities to bring and enforce actions in mainland China may also be limited. |
| ● | There is uncertainty as to whether Hong Kong stamp duty will apply to the trading or conversion of our ADSs. |
Permits and Permission Required from the PRC Authorities for Our Operations
Our mainland China subsidiaries and the Consolidated Affiliated Entities have obtained all material licenses and approvals required for our operations in mainland China. Given the uncertainties of interpretation and implementation of relevant laws and regulations and the enforcement practice by relevant government authorities, we may be required to obtain additional licenses, permits, filings, or approvals for our business operations in the future. If we fail to obtain or maintain the required licenses, permits and approvals, we may be subject to fines, confiscation of the income derived from the related business, the suspension of operations and adverse publicity arising from such non-compliance with government regulations. In addition, there can be no assurance that we will be able to obtain, maintain and renew all of the approvals, licenses and permits required for our business operations upon their expiration in a timely manner or at all, which may materially impact our business operations.
In addition, the PRC government has promulgated certain regulations and rules to exert more oversight over offerings that are conducted overseas and/or foreign investment in China-based issuers. On February 17, 2023, the CSRC promulgated the Trial Administrative Measures of Overseas Securities Offering and Listing by Domestic Companies, or the Trial Measures, as well as five supporting guidelines, or, together with Trial Measures, the Filing Measures, which took effect on March 31, 2023 and implemented a filing-based regulatory system over mainland China domestic companies seeking to offer or list equity securities in an overseas market, whether through direct or indirect form. The Filing Measures stipulate certain circumstances under which the overseas offering or listing would be prohibited, as well as the measures taken by a mainland China domestic company required by the CSRC if it falls into any of such circumstances prior to the overseas offering or listing, such as postponement or termination of the proposed overseas offering or listing, and reporting to the CSRC and competent authorities under the State Council in a timely manner. According to the Filing Measures and the Notice on Administrative Arrangement of Overseas Securities Offering and Listing of Domestic Companies issued by the CSRC on February 17, 2023, our future issuances of equity securities, such as shares, convertible bonds and exchangeable bonds, etc., to foreign investors and listings are subject to the filing requirement. For detailed information, see “Item 3. Key Information—D. Risk Factors—Risks Related to Doing Business in China—The approval of or filing with the CSRC or other PRC government authorities may be required under the laws mainland China in connection with our future issuance of securities overseas, and, if required, we cannot predict whether or for how long we will be able to obtain such approval or complete such filing.”
Transfer of Funds and Other Assets between Our Company, Its Subsidiaries and the Consolidated Affiliated Entities
Noah Holdings Limited is a holding company incorporated in the Cayman Islands. We conduct business in mainland China through our mainland China subsidiaries and Consolidated Affiliated Entities. Under the laws of mainland China, we may provide funding to our mainland China subsidiaries only through capital contributions or loans, and to the Consolidated Affiliated Entities only through loans, subject to the satisfaction of applicable government registration and approval requirements.
11
We may also rely significantly on dividends and other distributions by our mainland China subsidiaries for our cash and financing requirements, including the funds necessary to pay dividends and other cash distributions to our shareholders and pay any debt we may incur. If our mainland China subsidiaries incur debt on their own behalf in the future, the instruments governing the debt may restrict their ability to pay dividends or make other distributions to us. Under the Contractual Arrangements, we, through our mainland China subsidiary, Noah Group, are also entitled to substantially all of the economic benefits of the Consolidated Affiliated Entities in the form of service fees and license fees. For risks relating to the fund flows of our operations in mainland China, see “Item 3. Key Information—D. Risk Factors—Risks Related to Doing Business in China—Regulations of mainland China relating to offshore investment activities by mainland China residents may subject our mainland China resident beneficial owners or our mainland China subsidiaries to liabilities or penalties, limit our ability to inject capital into our mainland China subsidiaries, limit our mainland China subsidiaries’ ability to increase its registered capital or distribute profits to us, or may otherwise adversely affect us” and “Item 3. Key Information—D. Risk Factors—Risks Related to Doing Business in China—The dividends we receive from our mainland China subsidiaries may be subject to mainland China tax under the PRC Enterprise Income Tax Law, which would have a material adverse effect on our financial condition and results of operations. In addition, if we are classified as a mainland China resident enterprise for mainland China income tax purposes, such classification could result in unfavorable tax consequences to us and our non-mainland China shareholders or ADS holders.” In addition, the PRC tax authorities may require us to adjust our taxable income under the Contractual Arrangements, which would materially and adversely affect its ability to pay dividends and other distributions to us.
Our mainland China subsidiaries are permitted to pay dividends to us only out of their retained earnings, if any, as determined in accordance with mainland China accounting standards and regulations. Under the laws of mainland China, each of our mainland China subsidiaries and the Consolidated Affiliated Entities are required to set aside at least 10% of its after-tax profits each year, if any, to fund a statutory reserve until such reserve reaches 50% of its registered capital. Although the statutory reserves can be used, among other ways, to increase the registered capital and eliminate future losses in excess of retained earnings of the respective companies, the reserve funds are not distributable as cash dividends except in the event of liquidation. As a result of these laws and regulations of mainland China, our mainland China subsidiaries are restricted in their ability to transfer a portion of their net assets, including general reserve and registered capital, either in the form of dividends, loans or advances. Such restricted portion amounted to RMB2,826.6 million, RMB2,872.8 million and RMB2,827.3 million (US$387.3 million) as of December 31, 2022, 2023 and 2024, respectively.
Under the Contractual Arrangements, Noah Group provides certain support services to the Consolidated Affiliated Entities and is entitled to receive service fees from the Consolidated Affiliated Entities in exchange. The Contractual Arrangements provide that the Consolidated Affiliated Entities shall pay Noah Group a service fee on a quarterly basis. The amount of the service fees shall be verified and determined according to actual services provided by Noah Group, provided that the total service fees shall be equal to the revenue less expenses and the license fees. The license fees are paid by the Consolidated Affiliated Entities to Noah Group on a yearly basis, in consideration of the intellectual property rights licenses granted by Noah Group. The amount of the license fees shall be determined by the board of Noah Group. Pursuant to the Contractual Arrangements, Noah Group is entitled to collect all or part of the revenue as the agent of the Consolidated Affiliated Entities, subject to a joint decision by the parties. Under that circumstance, Noah Group shall deduct the service fees from the revenue it collects on behalf of the Consolidated Affiliated Entities. During the three years ended December 31, 2022, 2023 and 2024, Noah Group did not charge any service fees or licenses fees from the Consolidated Affiliated Entities under the Contractual Arrangements, and there were no cash flows or transfers of other assets between Noah Group and the Consolidated Affiliated Entities under the Contractual Arrangements. See “—Financial Information Related to the Consolidated Affiliated Entities” and “—Intercompany Revenues between the Consolidated Affiliated Entities and Our Subsidiaries” for other services provided, cash flows or transfer of other assets between our company, our subsidiaries and the Consolidated Affiliated Entities during the three years ended December 31, 2022, 2023 and 2024.
From 2022 to 2024, we have declared and distributed dividends for an aggregate amount of RMB1,185.4 million (US$162.4 million); the dividend payments are subject to applicable tax and fees. In March 2025, our board of directors approved an annual dividend of approximately RMB275.0 million (US$37.7 million) and a non-recurring special dividend of approximately RMB275.0 million (US$37.7 million). The annual and special dividend payment plan will be reviewed during and announced after the annual general meeting of our shareholders, which is expected to be held in June 2025. The determination to make dividends or distributions in any particular year is made at the discretion of our board of directors based upon factors such as our results of operations, cash flow, financial condition, business strategies and prospects, capital requirements, regulatory constraints to the extent relevant, availability of foreign currency and other considerations that the board deems relevant. Neither the mainland China subsidiaries of our company nor the Consolidated Affiliated Entities are obligated to make dividends or distributions to our company under the Contractual Arrangements. See “Item 8. Financial Information—A. Consolidated Statements and Other Financial Information—Dividend Policy.”
12
Furthermore, cash transfers from our mainland China subsidiaries to our subsidiaries outside of mainland China are subject to PRC government control of currency conversion. Restrictions on the availability of foreign currency may affect the ability of our mainland China subsidiaries and Consolidated Affiliated Entities to remit sufficient foreign currency to pay dividends or other payments to us, or otherwise satisfy their foreign currency denominated obligations. See “Item 3. Key Information—D. Risk Factors—Risks Related to Doing Business in China—Mainland China’s foreign exchange regulations restricting the conversion of Renminbi into foreign currencies may limit our ability to utilize our revenues effectively and affect the value of your investment.”
Financial Information Related to the Consolidated Affiliated Entities
The following tables set forth the summary condensed consolidated balance sheets data as of December 31, 2023 and 2024 and the summary of the condensed consolidated statements of operations and cash flows for the years ended December 31, 2022, 2023 and 2024 of (i) our company, (ii) our subsidiaries other than Noah Group, (iii) Noah Group, which is the primary beneficiary of the Consolidated Affiliated Entities, (iv) the Consolidated Affiliated Entities, and (v) eliminating adjustments. Our consolidated financial statements are prepared and presented in accordance with accounting principles generally accepted in the United States. Our subsidiaries’ and Consolidated Affiliated Entities’ historical results are not necessarily indicative of results expected for future periods. You should read this information together with our consolidated financial statements and the related notes and “Item 5. Operating and Financial Review and Prospects” included elsewhere in this annual report.
Selected Condensed Consolidated Balance Sheets Data
As of December 31, 2024 | ||||||||||||
Our | ||||||||||||
Subsidiaries | ||||||||||||
Other than | Consolidated | Eliminations of | Consolidated | |||||||||
| Our company |
| Noah Group |
| Noah Group |
| Affiliated Entities |
| Adjustments |
| total | |
(RMB in thousands) | ||||||||||||
Assets |
|
|
|
|
|
|
|
|
|
| ||
Cash and cash equivalents |
| 531,260 |
| 2,555,219 | 30,850 | 705,010 | — | 3,822,339 | ||||
Restricted cash | — | 2,819 | — | 5,877 | — | 8,696 | ||||||
Short-term investments | 284,673 | 614,710 | — | 375,226 | — | 1,274,609 | ||||||
Accounts receivable, net |
| — |
| 436,679 | 8,269 | 28,542 | — | 473,490 | ||||
Amounts due from related parties, net | 871 | 261,046 | 12,873 | 224,734 | — | 499,524 | ||||||
Loans receivables, net | — | 112,434 | — | 56,674 | — | 169,108 | ||||||
Investments in subsidiaries and the Consolidated Affiliated Entities |
| 10,370,171 |
| — | 5,508,403 | — | (15,878,574) | — | ||||
Amounts due from internal companies | — | 1,291,082 | 2,100,000 | 621,944 | (4,013,026) | — | ||||||
Long-term investments | — | 365,259 | — | 605,840 | — | 971,099 | ||||||
Investment in affiliates | 330,324 | 311,576 | 1,314 | 729,942 | — | 1,373,156 | ||||||
Property and equipment, net | — | 2,290,604 | 4,690 | 86,953 | — | 2,382,247 | ||||||
Operating lease right-of-use assets, net | — | 117,622 | — | 3,493 | — | 121,115 | ||||||
Deferred tax assets | — | 146,515 | 64,127 | 108,564 | — | 319,206 | ||||||
Other assets |
| 11,541 |
| 148,943 | 34,219 | 169,553 | — | 364,256 | ||||
Total assets |
| 11,528,840 |
| 8,654,508 | 7,764,745 | 3,722,352 | (19,891,600) | 11,778,845 | ||||
Liabilities |
|
|
|
|
|
|
| |||||
Accrued payroll and welfare expenses | — | 296,327 | 18,944 | 97,459 | — | 412,730 | ||||||
Income tax payable |
| — |
| (36,956) | 10,183 | 90,665 | — | 63,892 | ||||
Amounts due to internal companies | 1,089,386 | 2,100,000 | 823,640 | — | (4,013,026) | — | ||||||
Deferred revenue | — | 70,093 | — | 2,166 | — | 72,259 | ||||||
Contingent liabilities | 476,107 | — | — | — | — | 476,107 | ||||||
Deferred tax liabilities | — | 186,289 | — | 59,804 | — | 246,093 | ||||||
Operating lease liabilities, non-current | — | 74,143 | — | 1,582 | — | 75,725 | ||||||
Other liabilities |
| 17,499 |
| 210,404 | 39,252 | 152,144 | — | 419,299 | ||||
Total liabilities |
| 1,582,992 |
| 2,900,300 | 892,019 | 403,820 | (4,013,026) | 1,766,105 | ||||
Total net assets |
| 9,945,848 |
| 5,754,208 | 6,872,726 | 3,318,532 | (15,878,574) | 10,012,740 | ||||
13
As of December 31, 2023 | ||||||||||||
Our | ||||||||||||
Subsidiaries | ||||||||||||
Other than | Consolidated | Eliminations of | Consolidated | |||||||||
| Our company |
| Noah Group |
| Noah Group |
| Affiliated Entities |
| Adjustments |
| total | |
(RMB in thousands) | ||||||||||||
Assets |
|
|
|
|
|
|
|
|
|
| ||
Cash and cash equivalents |
| 826,080 |
| 2,894,839 |
| 51,119 | 1,420,089 |
| — |
| 5,192,127 | |
Restricted cash | — | 144,658 | — | 9,775 | — | 154,433 | ||||||
Short-term investments | — | 260,057 | — | 119,399 | — | 379,456 | ||||||
Accounts receivable, net |
| — |
| 446,124 |
| 172 | 57,682 |
| — |
| 503,978 | |
Amounts due from related parties, net | 847 | 87,216 | 54,593 | 251,235 | — | 393,891 | ||||||
Loans receivables, net | — | 251,934 | — | 34,987 | — | 286,921 | ||||||
Investments in subsidiaries and the Consolidated Affiliated Entities |
| 10,530,683 |
| — |
| 5,250,166 | — |
| (15,780,849) |
| — | |
Amounts due from internal companies | — | 69,329 | 2,815,600 | 149,250 | (3,034,179) | — | ||||||
Long-term investments | — | 377,283 | — | 433,201 | — | 810,484 | ||||||
Investment in affiliates | 363,423 | 309,644 | 1,314 | 852,163 | — | 1,526,544 | ||||||
Property and equipment, net | — | 2,403,227 | 4,372 | 74,600 | — | 2,482,199 | ||||||
Operating lease right-of-use assets, net | — | 128,824 | — | 10,195 | — | 139,019 | ||||||
Deferred tax assets | — | 283,584 | 73,492 | 74,418 | — | 431,494 | ||||||
Other assets |
| 21,714 |
| 238,712 |
| 33,857 | 90,549 |
| — |
| 384,832 | |
Total assets |
| 11,742,747 |
| 7,895,431 |
| 8,284,685 | 3,577,543 |
| (18,815,028) |
| 12,685,378 | |
Liabilities |
|
|
|
|
|
|
|
| ||||
Accrued payroll and welfare expenses | — | 389,378 | 30,030 | 144,688 | — | 564,096 | ||||||
Income tax payable |
| — |
| 62,504 |
| 10,183 | 17,007 |
| — |
| 89,694 | |
Amounts due to internal companies | 934,179 | 2,100,000 | — | — | (3,034,179) | — | ||||||
Deferred revenue | — | 69,152 | — | 3,672 | — | 72,824 | ||||||
Contingent liabilities | 482,802 | — | — | — | — | 482,802 | ||||||
Deferred tax liabilities | — | 229,748 | — | 32,656 | — | 262,404 | ||||||
Operating lease liabilities, non-current | — | 70,489 | — | 6,044 | — | 76,533 | ||||||
Other liabilities |
| 15,432 |
| 476,719 |
| 38,162 | 179,149 |
| — |
| 709,462 | |
Total liabilities |
| 1,432,413 |
| 3,397,990 |
| 78,375 | 383,216 |
| (3,034,179) |
| 2,257,815 | |
Total net assets |
| 10,310,334 |
| 4,497,441 |
| 8,206,310 | 3,194,327 |
| (15,780,849) |
| 10,427,563 | |
14
Selected Condensed Consolidated Statements of Operations Data
For the year ended December 31, 2024 | ||||||||||||
Our | ||||||||||||
Subsidiaries | ||||||||||||
| other than | Consolidated | Eliminations of | Consolidated | ||||||||
Our company |
| Noah Group |
| Noah Group |
| Affiliated Entities |
| Adjustments |
| total | ||
(RMB in thousands) | ||||||||||||
Net revenue | — | 2,283,039 | 105,119 | 676,796 | (463,972) | 2,600,982 | ||||||
Total operating cost and expenses | (32,687) | (1,601,488) | (92,789) | (704,101) | 463,972 | (1,967,093) | ||||||
(Loss) income from operations | (32,687) | 681,551 | 12,330 | (27,305) | — | 633,889 | ||||||
Total other income (expenses) | 37,157 | 179,492 | 5,298 | 11,769 | — | 233,716 | ||||||
Income tax expenses | (21,841) | (232,450) | (9,366) | (4,934) | — | (268,591) | ||||||
Income (loss) from equity in affiliates | (22,731) | 2,262 | — | (91,541) | — | (112,010) | ||||||
Income from equity in subsidiaries and the Consolidated Affiliated Entities | 515,547 | — | 238,411 | — | (753,958) | — | ||||||
Net income | 475,445 | 630,855 | 246,673 | (112,011) | (753,958) | 487,004 | ||||||
For the year ended December 31, 2023 | ||||||||||||
Our | ||||||||||||
Subsidiaries | ||||||||||||
other than | Consolidated | Eliminations of | Consolidated | |||||||||
| Our company |
| Noah Group |
| Noah Group |
| Affiliated Entities |
| Adjustments |
| total | |
(RMB in thousands) | ||||||||||||
Net revenue | — | 2,767,075 | 122,737 | 992,666 | (587,782) | 3,294,696 | ||||||
Total operating cost and expenses | (29,430) | (1,895,713) | (119,282) | (740,138) | 587,782 | (2,196,781) | ||||||
(Loss) income from operations | (29,430) | 871,362 | 3,455 | 252,528 | — | 1,097,915 | ||||||
Total other income (expenses) | 38,269 | 99,873 | (15,613) | (11,197) | — | 111,332 | ||||||
Income tax expenses | (20,421) | (155,953) | (5,207) | (80,779) | — | (262,360) | ||||||
Income (loss) from equity in affiliates | 6,233 | (3,887) | — | 51,782 | — | 54,128 | ||||||
Income from equity in subsidiaries and the Consolidated Affiliated Entities | 1,014,843 | — | 321,785 | — | (1,336,628) | — | ||||||
Net income | 1,009,494 | 811,395 | 304,420 | 212,334 | (1,336,628) | 1,001,015 | ||||||
For the year ended December 31, 2022 | ||||||||||||
Our | ||||||||||||
Subsidiaries | ||||||||||||
| other than | Consolidated | Eliminations of | Consolidated | ||||||||
Our company |
| Noah Group |
| Noah Group |
| Affiliated Entities |
| Adjustments |
| total | ||
(RMB in thousands) | ||||||||||||
Net revenue | — | 1,960,197 | 95,892 | 1,282,220 | (237,937) | 3,100,372 | ||||||
Total operating cost and expenses | (32,302) | (1,454,846) | (175,719) | (586,993) | 237,937 | (2,011,923) | ||||||
(Loss) income from operations | (32,302) | 505,351 | (79,827) | 695,227 | — | 1,088,449 | ||||||
Total other income (expenses) | 15,333 | (69,688) | 10,029 | 105,426 | — | 61,100 | ||||||
Income tax expenses | — | (68,632) | (2,681) | (195,795) | — | (267,108) | ||||||
Income from equity in affiliates | 51,459 | (15,476) | — | 53,165 | — | 89,148 | ||||||
Income from equity in subsidiaries and the Consolidated Affiliated Entities | 942,081 | — | 277,970 | — | (1,220,051) | — | ||||||
Net income | 976,571 | 351,555 | 205,491 | 658,023 | (1,220,051) | 971,589 | ||||||
15
Selected Condensed Consolidated Cash Flows Data
For the year ended December 31, 2024 | ||||||||||||
Our | ||||||||||||
Subsidiaries | Consolidated | |||||||||||
other than | Affiliated | Eliminations of | Consolidated | |||||||||
| Our company |
| Noah Group |
| Noah Group |
| Entities |
| Adjustments |
| total | |
(RMB in thousands) | ||||||||||||
Net cash provided by (used in) operating activities | 829,688 | 872,954 | 454,634 | (394,848) | (1,375,092) | 387,336 | ||||||
Net cash used in investing activities | (284,679) | (205,378) | (1,074) | (284,130) | (65,558) | (840,819) | ||||||
Net cash provided by (used in) financing activities | (878,763) | (1,222,262) | (473,829) | — | 1,440,650 | (1,134,204) | ||||||
For the year ended December 31, 2023 | ||||||||||||
Our | ||||||||||||
Subsidiaries | Consolidated | |||||||||||
other than | Affiliated | Eliminations of | Consolidated | |||||||||
| Our company |
| Noah Group |
| Noah Group |
| Entities |
| Adjustments |
| total | |
(RMB in thousands) | ||||||||||||
Net cash provided by (used in) operating activities | 175,921 | 1,277,300 | (127,241) | (7,660) | — | 1,318,320 | ||||||
Net cash (used in) provided by investing activities | (16,400) | (283,158) | 8,857 | (131,120) | 174,680 | (247,141) | ||||||
Net cash provided by (used in) financing activities | 283,607 | (472,942) | 164,180 | — | (174,680) | (199,835) | ||||||
For the year ended December 31, 2022 | ||||||||||||
Our | ||||||||||||
Subsidiaries | Consolidated | |||||||||||
other than | Affiliated | Eliminations of | Consolidated | |||||||||
| Our company |
| Noah Group |
| Noah Group |
| Entities |
| Adjustments |
| total | |
(RMB in thousands) | ||||||||||||
Net cash provided by (used in) operating activities | 55,195 | (39,428) | (44,810) | 661,944 | — | 632,901 | ||||||
Net cash (used in) provided by investing activities | (17,492) | 321,986 | (614) | (275,289) | 45,698 | 74,289 | ||||||
Net cash provided by financing activities | 87,997 | 145,764 | 45,698 | — | (45,698) | 233,761 | ||||||
Intercompany Revenues between the Consolidated Affiliated Entities and Our Subsidiaries
The intercompany services between the Consolidated Affiliated Entities and our subsidiaries principally consist of shared services within our group, including the support of information technology, marketing activities, strategic development, human resources and legal consulting.
The Consolidated Affiliated Entities provide shared services to our subsidiaries, the amounts of which were RMB64.4 million, RMB19.6 million and RMB99.1 million (US$13.6 million), for the years ended December 31, 2022, 2023 and 2024, respectively. The intercompany service charge is eliminated at the consolidation level.
Our subsidiaries provide investment consulting services and shared services to the Consolidated Affiliated Entities, the amounts of which were RMB264.4 million, RMB359.1 million and RMB274.0 million (US$37.5 million) for the years ended December 31, 2022, 2023 and 2024, respectively. The intercompany service charge is eliminated at the consolidation level.
For the years ended December 31, 2022, 2023 and 2024, cash paid by the Consolidated Affiliated Entities to our subsidiaries for the services rendered were RMB323.5 million, RMB395.2 million and RMB647.4 million (US$88.7 million), respectively.
Dividends or Distributions Made to the Holding Company
The income of our holding company attributable to our non-mainland China subsidiaries was RMB551.2 million, RMB748.0 million and RMB245.5 million (US$33.6 million) for the years ended December 31, 2022, 2023 and 2024, respectively. No dividend or distribution was made to our holding company by our non-mainland China subsidiaries for the years ended December 31, 2022 and 2023. Our non-mainland China subsidiaries made cash distributions of RMB608.3 million (US$83.3 million) to our holding company for the year ended December 31, 2024.
16
The income (loss) of our holding company attributable to our PRC-based subsidiaries was RMB (267.2) million, RMB54.5 million and RMB382.0 million (US$52.3 million) for the years ended December 31, 2022, 2023 and 2024, respectively. Among which, Noah Group made distributions of RMB5.0 million, RMB200.0 million and RMB225.8 million (US$30.9 million) to our holding company for the years ended December 31, 2022, 2023 and 2024, respectively, and paid RMB0.5 million, RMB20.0 million and RMB22.1 million (US$3.0 million) dividend tax to PRC tax authorities, respectively.
The income (loss) of our holding company attributable to the Consolidated Affiliated Entities was RMB658.0 million, RMB212.3 million and RMB(112.0) million (US$(15.3) million) for the years ended December 31, 2022, 2023 and 2024, respectively. No dividends or distributions have been made to our holding company by the Consolidated Affiliated Entities.
| A. | [Reserved] |
| B. | Capitalization and Indebtedness |
Not applicable.
| C. | Reasons for the Offer and Use of Proceeds |
Not applicable.
| D. | Risk Factors |
Risks Related to Corporate Structure
We are a Cayman Islands holding company primarily operating in mainland China through our subsidiaries and Consolidated Affiliated Entities, including Noah Investment with which we have maintained Contractual Arrangements and its subsidiaries in mainland China. Investors thus are not purchasing, and may never directly hold, equity interests in the Consolidated Affiliated Entities. There are substantial uncertainties regarding the interpretation and application of current and future laws, regulations, and rules of mainland China relating to such agreements that establish the Contractual Arrangements for a portion of our mainland China operations, including potential future actions by the PRC government, which could affect the enforceability of the Contractual Arrangements with Noah Investment and its subsidiaries and, consequently, significantly affect the financial condition and results of operations of our company. If the PRC government finds that such agreements do not comply with laws, regulations, and rules of mainland China, or if these laws, regulations, and rules or the interpretation thereof change in the future, we could be subject to severe penalties or be forced to relinquish our interests in Noah Investment and its subsidiaries or forfeit its rights under the Contractual Arrangements.
We operate our domestic asset management business under the Contractual Arrangements. In our domestic asset management business, we act as the general partner of relevant investment funds which investment portfolio includes, among others, investments in third-party managed funds and equity investments into private companies. The PRC government regulates certain businesses through strict business licensing requirements and laws and regulations, including restrictions on foreign investment. These third-party managed funds or investee companies may target or operate certain businesses that are subject to foreign investment restrictions, which may require that investors shall not be foreign-invested enterprises, or FIEs, or their foreign ownership percentage shall be limited to a specified ceiling to the extent permitted by relevant foreign investment regulations. We adopted the Contractual Arrangements because if we were to conduct our domestic asset management business through our mainland China subsidiaries which are FIEs, we may lose the accessibility to the investments in certain businesses that are subject to foreign investment restrictions. Therefore, we rely on the Contractual Arrangements that we entered into with Noah Investment and its shareholders to carry out our domestic asset management business.
17
The Contractual Arrangements with Noah Investment and its shareholders enable us to (1) be considered as the primary beneficiary of Noah Investment and its subsidiaries for accounting purposes and consolidate the financial results of the Consolidated Affiliated Entities; (2) receive substantially all of the economic benefits from Noah Investment and its subsidiaries in consideration for the services provided by Noah Group; and (3) have an exclusive option to purchase all or part of the equity interests in Noah Investment when and to the extent permitted by the laws of mainland China, or request any existing shareholder of Noah Investment to transfer any or part of the equity interests in Noah Investment to another mainland China person or entity designated by us at any time at our discretion. Because of the Contractual Arrangements, we are the primary beneficiary of Noah Investment and its subsidiaries and hence treat them as the Consolidated Affiliated Entities and consolidate their results of operations into ours. In addition, we hold the required licenses and permits necessary to conduct our asset management business in mainland China through the Consolidated Affiliated Entities. Investors of our ADSs are not purchasing equity interest in the Consolidated Affiliated Entities in mainland China but instead are purchasing equity interest in a Cayman Islands holding company with no direct equity ownership of the Consolidated Affiliated Entities. For further details on the Contractual Arrangements, see “Item 4. Information on the Company—C. Organizational Structure—Contractual Arrangements.”
Certain shareholders of Noah Investment have ceased to be PRC citizens. According to the provisions of the Regulations on Mergers and Acquisitions of Domestic Enterprises by Foreign Investors (Revised in 2009) issued by the Ministry of Commerce on June 22, 2009, the change of nationality of a shareholder of a domestic company who is a natural person will not cause our company to cease to be deemed a domestic company. However, if the funds for which we have been acting, or will act as the general partner or fund manager invest into other equity investment funds or investee companies in mainland China, it is possible that these funds or investee companies may be recognized by PRC governmental authorities as having foreign ultimate beneficiaries. This may result in violation of foreign investment restrictions by these funds or investee companies or limit our potential investment opportunities due to restrictions on foreign investments in certain industries in mainland China, thus adversely affect our domestic asset management business.
We believe that our corporate structure and the Contractual Arrangements do not result in a violation of the current applicable laws and regulations of mainland China. Our mainland China legal counsel, Zhong Lun Law Firm, based on its understanding of laws and regulations of mainland China currently in effect, is of the opinion that each of the contracts under the Contractual Arrangements among our wholly-owned mainland China subsidiary, Noah Group, Noah Investment, and its shareholders, is valid, legal and binding in accordance with its terms. However, we have been further advised by our mainland China legal counsel that as there are substantial uncertainties regarding the interpretation and application of the laws and regulations of mainland China and relevant regulatory measures concerning the foreign investment restrictions and administrative licenses and permits related to various underlying industries, there can be no assurance that the PRC government authorities or courts, or other authorities that regulate the industries that our funds are directly or indirectly investing into, would agree that our corporate structure or any of the contracts under the Contractual Arrangements comply with PRC licensing, registration or other regulatory requirements, with existing policies or with requirements or policies that may be adopted in the future. Laws and regulations of mainland China governing the legality, validity and enforceability of the Contractual Arrangements are uncertain and the relevant government authorities have broad discretion in interpreting these laws and regulations.
If our corporate structure and the Contractual Arrangements are deemed by relevant regulatory authorities to be illegal, either in whole or in part, we may lose control of the Consolidated Affiliated Entities and have to modify such structure to comply with regulatory requirements. However, there can be no assurance that we can achieve this without material disruption to our business. Further, if our corporate structure and the Contractual Arrangements are found to be in violation of any existing or future laws or regulations of mainland China, the relevant regulatory authorities would have broad discretion in dealing with such violations, including:
| ● | revoking our business and operating licenses; |
| ● | levying fines on us; |
| ● | confiscating any of our income that they deem to be obtained through illegal operations; |
| ● | shutting down our services; |
| ● | discontinuing or restricting our operations in mainland China; |
| ● | imposing conditions or requirements with which we may not be able to comply; |
18
| ● | requiring us to change our corporate structure and the Contractual Arrangements; |
| ● | restricting or prohibiting our use of the proceeds from overseas offering to finance the Consolidated Affiliated Entities’ business and operations; and |
| ● | taking other regulatory or enforcement actions that could be harmful to our business. |
As of the date of this annual report, we had not encountered any interference or encumbrance from any PRC regulators in operating our business through the Consolidated Affiliated Entities under the Contractual Arrangements. However, new laws, rules and regulations of mainland China may be introduced to impose additional requirements that may be applicable to our corporate structure and the Contractual Arrangements. Occurrence of any of these events could materially and adversely affect our business, financial condition and results of operations. In addition, if the imposition of any of these penalties or requirement to restructure our corporate structure causes us to lose the rights to direct the activities of the Consolidated Affiliated Entities or our right to receive its economic benefits, we would no longer be able to consolidate the financial results of the Consolidated Affiliated Entities in our consolidated financial statements.
We rely on the Consolidated Affiliated Entities to operate a portion of our mainland China operations, which may not be as effective as direct ownership in providing operational control.
As noted above, we rely on the Consolidated Affiliated Entities to operate a portion of our operations in mainland China. The Contractual Arrangements may not be as effective as direct ownership in providing us with control over the Consolidated Affiliated Entities. If Noah Investment or its shareholders fail to perform their respective obligations under the Contractual Arrangements, our recourse to the assets held by the Consolidated Affiliated Entities is indirect and we may have to incur substantial costs and expend significant resources to enforce such arrangements in reliance on legal remedies under the laws of mainland China. These remedies may not always be effective, particularly in light of uncertainties in the mainland China legal system. Furthermore, in connection with litigation, arbitration or other judicial or dispute resolution proceedings, assets under the name of any of record holder of equity interests in the Consolidated Affiliated Entities, including such equity interests, may be put under court custody. As a consequence, we cannot be certain that the equity interests will be disposed pursuant to the Contractual Arrangement or ownership by the record holder of the equity interests. In addition, we may lose the ability to use and enjoy assets held by any of the Consolidated Affiliated Entities that are important to the operation of our business if those Consolidated Affiliated Entities declare bankruptcy or become subject to dissolution or liquidation proceedings. The Contractual Arrangements are governed by the laws of mainland China and provide for the resolution of disputes through arbitration in mainland China. Accordingly, these contracts would be interpreted in accordance with the laws of mainland China and any disputes would be resolved in accordance with mainland China legal procedures. Under the Contractual Arrangements, as a legal matter, if our Noah Investment or its shareholders fail to perform their respective obligations under the Contractual Arrangements, we may have to incur substantial costs and expend additional resources to enforce such arrangements. We may also have to rely on legal remedies under the laws of mainland China, including seeking specific performance or injunctive relief, and claiming damages, which we cannot assure you will be effective. In addition, future development in the legal system of mainland China may affect our ability to exert effective control over the Consolidated Affiliated Entities.
Contractual Arrangements among our mainland China subsidiary, Noah Group, one of the Consolidated Affiliated Entities, Noah Investment, and Noah Investment’s shareholders may be subject to scrutiny by the PRC tax authorities, who may determine that we or Noah Investment and its subsidiaries owe additional taxes, which could substantially reduce our consolidated net income and the value of your investment.
Under applicable laws and regulations of mainland China, arrangements and transactions among related parties may be subject to audit or challenge by the PRC tax authorities. We are not able to determine whether the Contractual Arrangements that we have entered into among our mainland China subsidiary, Noah Group, one of the Consolidated Affiliated Entities, Noah Investment, and Noah Investment’s shareholders will be regarded by the PRC tax authorities as arm’s length transactions. We could face material and adverse tax consequences if the PRC tax authorities determine that the Contractual Arrangements among Noah Group, Noah Investment, and Noah Investment’s shareholders were not entered into on an arm’s length basis or resulted in an impermissible reduction in taxes under the applicable laws, rules and regulations of mainland China, and adjust Noah Investment’s income in the form of a transfer pricing adjustment. A transfer pricing adjustment could, among other things, result in a reduction, for mainland China tax purposes, of expense deductions recorded by Noah Investment, which could in turn increase its respective tax liabilities. In addition, the PRC tax authorities may impose punitive interest on Noah Investment for the adjusted but unpaid taxes at the rate of 5% over the basic Renminbi lending rate published by the People’s Bank of China according to applicable regulations. Although Noah Group did not generate any revenues from providing services to Noah Investment under the Contractual Arrangements in the past, if there are such revenues in the future and the PRC tax authorities decide to make transfer pricing adjustments on Noah Investment’s net income, our consolidated net income may be adversely affected.
19
Because certain shareholders of the Consolidated Affiliated Entities are our directors and executive officers, their fiduciary duties to us may conflict with their respective roles in the Consolidated Affiliated Entities. If any of the shareholders of the Consolidated Affiliated Entities fails to act in the best interests of our company or our shareholders, our business and results of operations may be materially and adversely affected.
Certain shareholders of Noah Investment, one of the Consolidated Affiliated Entities, are our directors and executive officers, including Ms. Jingbo Wang, our chairwoman, Mr. Zhe Yin, our director, and Mr. Boquan He, our independent director. Conflicts of interest may arise between the dual roles of those individuals who are either our directors or executive officers and shareholders of the Consolidated Affiliated Entities. The fiduciary duties owed by these directors and officers to our company under Cayman Islands law, including their duties to act honestly, in good faith and in our best interests, may conflict with their roles as shareholders of the Consolidated Affiliated Entities, as what is in the best interest of the Consolidated Affiliated Entities may not be in the best interests of our company. In addition, these individuals may breach or cause Noah Investment and its subsidiaries to breach or refuse to renew the existing Contractual Arrangements with us. We do not have existing arrangements to address such potential conflicts of interest, other than to replace the current directors of Noah Investment, either by exercising our option under the exclusive option agreement with Noah Investment’s shareholders to cause them to transfer all of their equity ownership in Noah Investment to a mainland China entity or individual designated by us, and this new shareholder of Noah Investment could then appoint new directors of Noah Investment to replace the current directors, or cause our mainland China subsidiary, Noah Group, in the capacity of the attorney-in-fact of Noah Investment’s shareholders to directly appoint new directors of Noah Investment to replace these individuals.
We rely on Noah Investment’s shareholders to comply with the laws of mainland China, which protects contracts and provides that directors and executive officers owe a duty of loyalty to our company and require them to avoid conflicts of interest and not to take advantage of their positions for personal gains. Although our independent directors or disinterested officers may take measures to prevent the parties with dual roles from making decisions that may favor themselves as shareholders of the Consolidated Affiliated Entities, we cannot assure you that these measures would be effective in all instances and that when conflicts arise, those individuals will act in the best interest of our company or that conflicts will be resolved in our favor. If we cannot resolve any conflicts of interest or disputes between us and those individuals, we would have to rely on legal proceedings, which may materially disrupt our business. There is also substantial uncertainty as to the outcome of any such legal proceeding.
If we exercise the option to acquire equity ownership of Noah Investment, the ownership transfer may subject us to certain limitations and substantial costs.
Pursuant to the Contractual Arrangements, Noah Group or its designated person(s) has the exclusive option to elect to purchase at any time, when permitted by the then applicable laws of mainland China, all or any part of the equity interests in Noah Investment from its shareholder. The transfer price of the relevant equity interest shall be the minimum purchase price permitted under the laws of mainland China or a higher price as otherwise agreed by Noah Group. In the event that Noah Group exercises the options under the exclusive option agreement to acquire the equity interests in Noah Investment, the equity transfer price may be subject to review and tax adjustment by the relevant tax authority. Such tax amounts could be substantial and our financial condition may be adversely affected as a result.
We may rely to a large extent on dividends and other distributions on equity paid by our mainland China subsidiaries to fund any cash and financing requirements we may have, and any limitation on the ability of our mainland China subsidiaries to pay dividends to us could have a material adverse effect on our ability to conduct our business.
We are a holding company, and we may rely to a large extent on dividends and other distributions on equity paid by our mainland China subsidiaries for our cash and financing requirements, including the funds necessary to pay dividends and other cash distributions to our shareholders and any debt we may incur. If our mainland China subsidiaries incur debt on their own behalf in the future, the instruments governing the debt may restrict their ability to pay dividends or make other distributions to us. In addition, the PRC tax authorities may require us to adjust our taxable income under the Contractual Arrangements that Noah Group currently has in place with the Consolidated Affiliated Entities in a manner that would materially and adversely affect its ability to pay dividends and other distributions to us.
In addition, our mainland China subsidiaries and Consolidated Affiliated Entities are required to maintain certain statutory reserves and may also allocate a portion of their after-tax profits to staff welfare and bonus funds, which in each case are not distributable as cash dividends except in the event of liquidation. Any limitation on the ability of our mainland China subsidiaries and affiliated entities to pay dividends or make other distributions to us could materially and adversely limit our ability to grow, make investments or acquisitions that could be beneficial to our business, pay dividends, or otherwise fund and conduct our business.
20
Our current corporate structure and business operations may be affected by the newly enacted Foreign Investment Law.
On March 15, 2019, the National People’s Congress promulgated the Foreign Investment Law, which took effect on January 1, 2020 and replaced the previous laws regulating foreign investment in mainland China, namely, the Sino-Foreign Equity Joint Venture Enterprise Law, the Sino-Foreign Cooperative Joint Venture Enterprise Law and the Wholly Foreign-Invested Enterprises Law together with their implementation rules and ancillary regulations. The Foreign Investment Law embodies an expected regulatory trend in mainland China to rationalize its foreign investment regulatory regime in line with prevailing international practice and the legislative efforts to unify the corporate legal requirements for both foreign and domestic investments. See “Item 4. Information on the Company—B. Business Overview—Regulations in China—Regulation on Foreign Investment.”
The corporate structure implemented through the Contractual Arrangements structure has been adopted by many China-based companies, including us, to comply with laws and regulations in mainland China. However, uncertainties still exist in relation to the interpretation and implementation of current and future laws and regulations of mainland China, including the Foreign Investment Law, especially in regard to the permissibility of the Contractual Arrangements. While the Foreign Investment Law does not comment on the concept of “de facto control” and does not define contractual arrangements as a form of foreign investment explicitly, it has a catch-all provision under the definition of “foreign investment” to include investments made by foreign investors in mainland China through means stipulated by laws, administrative regulations, or provisions of the State Council. We cannot assure you that future laws and regulations will not provide for contractual arrangements as a form of foreign investment. Therefore, there can be no assurance that our control over the Consolidated Affiliated Entities under the Contractual Arrangements will not be deemed as foreign investment in the future. In the event that any possible implementing regulations of the Foreign Investment Law or any other future laws, administrative regulations, or provisions of the State Council deem contractual arrangements as a type of foreign investment, when the funds that we act as the general partner invest into other equity investment funds or companies in mainland China (either directly or through the investments in other equity investment funds), there could be a risk that such funds or companies may be deemed as having foreign investment in their shareholding structure when governmental authorities review such funds or investee companies’ applications for certain approvals or licenses in industries that are subject to foreign investment restrictions. Any such future changes in applicable laws or regulations could reduce the investment opportunities available to us.
Mainland China’s regulation of loans to and direct investment in entities in mainland China by offshore holding companies and governmental control of conversion of foreign currencies into Renminbi may delay or prevent us from using any offshore cash we may have to make loans to our mainland China subsidiaries and Consolidated Affiliated Entities or to make additional capital contributions to our mainland China subsidiaries, which could materially and adversely affect our liquidity and our ability to fund and expand our business.
We are an offshore holding company conducting our operations in mainland China through our mainland China subsidiaries and Consolidated Affiliated Entities. We may make loans to our mainland China subsidiaries and Consolidated Affiliated Entities, or we may make additional capital contributions to our mainland China subsidiaries.
Any loans made by us to our mainland China subsidiaries are subject to mainland China’s regulations and foreign exchange loan registrations. For example, loans by us to our mainland China subsidiaries to finance their activities cannot exceed statutory limits, i.e., the difference between its total amount of investment and its registered capital, or certain amount calculated based on elements including capital or net assets, and the cross-border financing leverage ratio under the laws of mainland China, such statutory limits generally known as the macro-prudential management mode, and the loans must be registered with the local counterpart of the SAFE or filed with SAFE in its information system. We may also provide loans to the Consolidated Affiliated Entities or its subsidiaries or other domestic mainland China entities under the macro-prudential management mode. According to the Notice issued by the People’s Bank of China and the State Administration of Foreign Exchange on January 13, 2025, the macro-prudent adjustment parameter for cross-border financing has been increased to 1.75 from 1.5. Moreover, any medium or long-term loan to be provided by us to the Consolidated Affiliated Entities or its subsidiaries or other domestic mainland China entities must also be registered with the National Development and Reform Commission. We may also decide to finance our mainland China subsidiaries by means of capital contributions. These capital contributions must be recorded with the competent administration for market regulation.
21
On March 30, 2015, SAFE issued the Circular of the State Administration of Foreign Exchange on Reforming the Administrative Approach Regarding the Settlement of the Foreign Exchange Capital of Foreign-invested Enterprises, which took effect and replaced previous regulations from June 1, 2015, which has been amended by the Notice on Reforming and Regulating the Management Policies for Foreign Exchange Settlement under the Capital Account issued on June 9, 2016 and the Notice on Further Deepening the Reform to Facilitate Cross-border Trade and Investment issued on December 4, 2023. Pursuant to these regulations, up to 100% of foreign currency capital of a foreign-invested enterprise may be converted into RMB capital according to the actual operation, and within the business scope, of the enterprise in its discretion. Although this circular allows for the use of RMB converted from the foreign currency-denominated capital for equity investments in mainland China, the restrictions continue to apply as to FIEs’ use of the converted RMB for purposes beyond the business scope, for securities investments or other wealth management investments (unless specified otherwise), for loans to non-affiliated entities or for purchasing non-self-use residential real estates SAFE promulgated the Circular Regarding Further Promotion of the Facilitation of Cross-Border Trade and Investment on October 23, 2019, pursuant to which all foreign-invested enterprises can make equity investments in mainland China with their capital funds in accordance with relevant laws and regulations.
In light of the various requirements imposed by mainland China’s regulations on loans to and direct investment in mainland China entities by offshore holding companies, we cannot assure you that we will be able to complete the necessary government registrations or the record-filings on a timely basis, if at all, with respect to future loans by us to our mainland China subsidiaries or the Consolidated Affiliated Entities or with respect to future capital contributions by us to our mainland China subsidiaries. If we fail to complete such registrations or record-filings, our ability to use any offshore cash we may have, including the proceeds we receive from any future offshore offering of equity or debt securities, and to capitalize or otherwise fund our mainland China operations may be negatively affected, which could materially and adversely affect our liquidity and our ability to fund and expand our business.
Risks Related to Doing Business in China
The PCAOB had historically been unable to inspect our auditor in relation to their audit work performed for our financial statements and the inability of the PCAOB to conduct inspections of our auditor in the past has deprived our investors with the benefits of such inspections.
Our auditor, the independent registered public accounting firm that issues the audit report included elsewhere in this annual report, as an auditor of companies that are traded publicly in the United States and a firm registered with the PCAOB, is subject to laws in the United States pursuant to which the PCAOB conducts regular inspections to assess its compliance with the applicable professional standards. The auditor is located in China, a jurisdiction where the PCAOB was historically unable to conduct inspections and investigations completely before 2022. As a result, we and investors in our ADSs were deprived of the benefits of such PCAOB inspections. The inability of the PCAOB to conduct inspections of auditors in China in the past has made it more difficult to evaluate the effectiveness of our independent registered public accounting firm’s audit procedures or quality control procedures as compared to auditors outside of China that are subject to the PCAOB inspections. On December 15, 2022, the PCAOB issued a report that vacated its December 16, 2021 determination and removed mainland China and Hong Kong from the list of jurisdictions where it is unable to inspect or investigate completely registered public accounting firms. However, if the PCAOB determines in the future that it no longer has full access to inspect and investigate completely accounting firms in mainland China or Hong Kong, and we use an accounting firm headquartered in one of these jurisdictions to issue an audit report on our financial statements filed with the SEC, we and investors in our ADSs would be deprived of the benefits of such PCAOB inspections again, which could cause investors and potential investors in our ADSs to lose confidence in the audit procedures and reported financial information and the quality of our financial statements.
Our ADSs may be prohibited from trading in the United States under the HFCAA in the future if the PCAOB is unable to inspect or investigate completely auditors located in China. The delisting of the ADSs, or the threat of their being delisted, may materially and adversely affect the value of your investment.
Pursuant to the HFCAA, if the SEC determines that we have filed audit reports issued by a registered public accounting firm that has not been subject to inspection for the PCAOB for two consecutive years, the SEC will prohibit our shares or ADSs from being traded on a national securities exchange or in the over-the-counter trading market in the United States.
22
On December 16, 2021, the PCAOB issued a report to notify the SEC of its determination that the PCAOB was unable to inspect or investigate completely registered public accounting firms headquartered in mainland China and Hong Kong, and our auditor was subject to that determination. In May 2022, the SEC conclusively listed us as a Commission-Identified Issuer under the HFCAA following the filing of our annual report on Form 20-F for the fiscal year ended December 31, 2021. On December 15, 2022, the PCAOB removed mainland China and Hong Kong from the list of jurisdictions where it is unable to inspect or investigate completely registered public accounting firms. For this reason, we were not identified as a Commission-Identified Issuer under the HFCAA after we filed our annual report on Form 20-F for the fiscal year ended December 31, 2023 and do not expect to be identified as a Commission-Identified Issuer under the HFCAA after we file this annual report on Form 20-F for the fiscal year ended December 31, 2024.
Each year, the PCAOB will determine whether it can inspect and investigate completely audit firms in mainland China and Hong Kong, among other jurisdictions. If the PCAOB determines in the future that it no longer has full access to inspect and investigate completely accounting firms in mainland China and Hong Kong and we use an accounting firm headquartered in one of these jurisdictions to issue an audit report on our financial statements filed with the SEC, we would be identified as a Commission-Identified Issuer following the filing of the annual report on Form 20-F for the relevant fiscal year. In accordance with the HFCAA, our securities would be prohibited from being traded on a national securities exchange or in the over-the-counter trading market in the United States if we are identified as a Commission-Identified Issuer for two consecutive years in the future. Although our ordinary shares have been listed on the Hong Kong Stock Exchange and the ADSs and ordinary shares are fully fungible, we cannot assure you that an active trading market for our ordinary shares on the Hong Kong Stock Exchange will be sustained or that the ADSs can be converted and traded with sufficient market recognition and liquidity, if our shares and ADSs are prohibited from trading in the United States. A prohibition of being able to trade in the United States would substantially impair your ability to sell or purchase our ADSs when you wish to do so, and the risk and uncertainty associated with delisting would have a negative impact on the price of our ADSs. Also, such a prohibition would significantly affect our ability to raise capital on terms acceptable to us, or at all, which would have a material adverse impact on our business, financial condition, and prospects.
The approval of or filing with the CSRC or other mainland China government authorities may be required under the laws of mainland China in connection with our future issuance of securities overseas, and, if required, we cannot predict whether or for how long we will be able to obtain such approval or complete such filing.
On July 6, 2021, the General Office of the Central Committee of the Communist Party of China and the General Office of the State Council issued the Opinions on Strictly Cracking Down Illegal Securities Activities in accordance with the Law (the “Opinions on Securities Activities”), which announced the plans to take effective measures to enhance the administration over illegal securities activities and the supervision on the offering and listing of PRC domestic companies in an overseas market, including promoting the construction of relevant regulatory systems.
On February 17, 2023, the CSRC promulgated the Trial Administrative Measures of Overseas Securities Offering and Listing by Domestic Companies, or the Trial Measures, as well as five supporting guidelines, or, together with Trial Measures, the Filing Measures, which took effect on March 31, 2023 and implemented a filing-based regulatory system over PRC domestic companies seeking to offer or list equity securities in an overseas market, whether through direct or indirect form. The Filing Measures stipulate certain circumstances under which the overseas offering or listing would be prohibited, as well as the measures taken by a PRC domestic company required by the CSRC if it falls into any of such circumstances prior to the overseas offering or listing, such as postponement or termination of the proposed overseas offering or listing, and reporting to the CSRC and competent authorities under the State Council in a timely manner. According to the Filing Measures and the Notice on Administrative Arrangement of Overseas Securities Offering and Listing of Domestic Companies issued by the CSRC on February 17, 2023, our future issuances of equity securities, such as shares, convertible bonds and exchangeable bonds, etc., to foreign investors and listings are subject to the filing requirement. For details, please see “Item 4. Information on the Company — B. Business Overview — Regulations in China — Regulations on Securities Offering and Listing Outside of the PRC.”
23
The foregoing regulations remain unclear on how they will be interpreted, amended and implemented by the relevant PRC governmental authorities. We cannot assure you that we will be able to strictly comply with the relevant regulatory requirements, including but not limited to completing the filing procedures with the CSRC for our future issuance or offering of securities, on a timely manner, or at all. In addition, we cannot assure you that any new rules or regulations promulgated in the future will not impose additional requirements on any of our future proposed offering of securities overseas or the listing of our ADSs, and to what extent the filing documents may satisfy the requirements of the CSRC. If it is determined in the future that any additional approvals, filings, registrations or other kind of governmental authorization from the CSRC or other PRC governmental authorities are required for any of our future offerings of securities overseas or to maintain the listing status of our ADSs, it is uncertain whether we can or how long it will take us to obtain such authorization, and whether any such authorization could be rescinded. Any failure to obtain or delay in obtaining such authorization, or a rescission of any such authorization if obtained by us, may subject us to regulatory actions or other sanctions from the CSRC or other PRC governmental authorities, which may have a material adverse effect on our business, financial condition or results of operations.
Mainland China governmental authorities’ complex regulatory requirements on offerings conducted overseas by, and foreign investment in, China-based issuers could limit or hinder our ability to offer or continue to offer securities to investors and result in a material adverse change in our operations and the value of our ADSs.
We conduct our business primarily through our subsidiaries in which we hold equity ownership interests, and the Consolidated Affiliated Entities controlled under the Contractual Arrangements. Our operations in mainland China are governed by laws and regulations of mainland China. The PRC governmental authorities have complex regulatory requirements on the conduct of our business, and they may implement stricter requirements and urge us to adjust accordingly, which could result in a material adverse change in our operation and/or the value of our ADSs. Also, the PRC governmental authorities have promulgated certain regulations and rules to exert more oversight over offerings that are conducted overseas and/or foreign investment in China-based issuers. Any such action could limit or hinder our ability to offer or continue to offer securities to investors. In addition, implementation of industry-wide regulations directly targeting our operations could cause the value of our securities to significantly decline. Therefore, investors of our company and our business may face potential uncertainty from actions taken by the PRC governmental authorities affecting our business.
In particular, as the case in many other civil law jurisdictions, the legal system of mainland China is evolving rapidly, certain recently enacted laws, rules and regulations are relatively new, and unlike the common law system, prior court decisions may be cited for reference but have limited precedential value. Therefore, it is possible that our existing operations may be found not to be in full compliance with relevant laws and regulations in the future.
In addition, the PRC government has promulgated relevant laws, rules and regulations that may impose additional and significant obligations and liabilities on overseas-listed mainland Chinese companies regarding its overseas offering and listing, data security, cross-border data flow, and compliance with mainland China’s securities laws. See also “—Risks Related to Our Business—The approval of or filing with the CSRC or other PRC government authorities may be required under the laws of mainland China in connection with our future issuance of securities overseas, and, if required, we cannot predict whether or for how long we will be able to obtain such approval or complete such filing”, “—Any failure to ensure cybersecurity or protection of our clients’ personal data or privacy could lead to legal liabilities, adversely affect our reputation and have a material adverse effect on our business, financial condition or results of operations” and “—Our business is subject to various evolving laws and regulations of mainland China regarding data privacy and cybersecurity. Failure of cybersecurity and data privacy concerns could subject us to penalties, damage our reputation and brand, and harm our business and results of operations.” It is uncertain whether or how these new laws, rules and regulations and the interpretation and implementation thereof may affect us, but among other things, our ability to obtain external financing through the issuance of equity securities overseas could be negatively affected.
24
Our business is subject to various evolving laws and regulations of mainland China regarding data privacy and cybersecurity. Failure of cybersecurity and data privacy concerns could subject us to penalties, damage our reputation and brand, and harm our business and results of operations.
We face significant challenges with respect to cybersecurity and data privacy, including the receipt, processing, storage, and transmission of the data of our clients and others, much of which is confidential. We are subject to various regulatory requirements relating to cybersecurity and data privacy, including, without limitation the PRC Cybersecurity Law. The Cybersecurity Law requires, among others, a network operator to adopt technical measures and other necessary measures to safeguard the safety and stability of network operations, effectively respond to network security incidents, prevent illegal and criminal activities, and maintain the integrity, confidentiality and availability of network data. The Cybersecurity Law also reaffirms certain basic principles and requirements on personal information protection.
Regulatory requirements on cybersecurity and data privacy are constantly evolving and can be subject to varying interpretations, resulting in uncertainties about the scope of our responsibilities in that regard. For example, on June 10, 2021, the Standing Committee of the National People’s Congress promulgated the PRC Data Security Law, which took effect on September 1, 2021. The Data Security Law applies to data processing activities, including the collection, storage, use, processing, transmission, availability and disclosure of data, and security supervision of such activities within the territory of mainland China. According to the Data Security Law, whoever carries out data processing activities shall establish a sound data security management system throughout the whole process, organize data security education and training, and take corresponding technical measures and other necessary measures to ensure data security. The Data Security Law provides a national data security review system, under which data processing activities that affect or may affect national security shall be reviewed, and prohibits any individual or entity in mainland China from providing data stored in mainland China to foreign judicial or law enforcement departments without the approval of competent PRC authorities. In Addition, the Personal Information Protection Law of the PRC, issued on August 20, 2021 by the Standing Committee of the National People’s Congress, further details the general rules and principles on personal information processing and further increases the potential liability of personal information processor. Even though we have already taken necessary organizational and technical measures in accordance with applicable legal requirements to protect the safety of our network facilities and the data processed by us, we may still face risks inherent in handling and protecting large volumes of data, including protecting the data temporarily hosted in our system, detecting and prohibiting unauthorized data sharing and transfers, preventing attacks on our system by outside parties, foiling any fraudulent behavior or improper use by our employees, and maintaining and updating our database. Any system failure, security breach or attempts by third parties to illegally obtain the data that results in any actual or perceived release of client data could damage our reputation and brand, deter current and potential clients from using our services, affect our business and results of operations, and expose us to potential legal liability.
On December 28, 2021, Measures for Cybersecurity Review was issued by the CAC jointly with other governmental authorities, which took effect on February 15, 2022. Under the Measures for Cybersecurity Review, the procurement of network products and services by critical information infrastructure operators and the data processing activities conducted by network platform operators which affect or may affect national security shall be subject to cybersecurity review. Besides, according to the Article 7 of the Measures for Cybersecurity Review, a network platform operator who processes the personal information of more than one million users and is seeking for listing in a foreign country must apply for a cybersecurity review. In addition, according to Article 16 of the Measures for Cybersecurity Review, member organizations of the cybersecurity review working mechanism may initiate cybersecurity review towards network products, network services, and data processing activities ex officio, which means we may be also subject to cybersecurity review when such member organizations initiate such cybersecurity review ex officio.
25
Based on Measures for Cybersecurity Review, cybersecurity review shall focus on the assessment of a number of national security risk factors of the relevant object or situation, including but not limited to, risks of any illegal control or supply chain interruption of critical information infrastructure, and risks of illegal use or cross-border transmission of data. As advised by our mainland China legal counsel, Zhong Lun Law Firm, we should not be deemed as an operator of critical information infrastructure and the network products and services purchased and used by us are general network products and services in the market, and there is no obvious risk of supply chain interruption. We have not received any material queries or notifications from the CAC or other PRC governmental authorities and have not been subject to any material administrative penalties or other sanctions by any competent regulatory authorities in relation to cybersecurity, data and personal information protection. There has been no material cybersecurity or data protection incidents with respect to data or personal information theft, leakage, damage or loss. Our data will be transferred to recipients located in regions and countries outside the territory of mainland China, such as Hong Kong and the United States. However, since we process less than one million users’ personal information and transmit an insignificant number of users’ personal information to overseas recipients, the possibility for us to apply to the CAC for cybersecurity review is relatively low. Besides, we have taken necessary technical and organizational measures to protect the security of the data being transferred abroad, including using data encryption to secure personal information when it is in transit. We have also established a basic cybersecurity and data protection system pursuant to the Cybersecurity Law, the Data Security Law, the Personal Information Protection Law and other relevant laws and regulations.
On September 24, 2024, the PRC State Council promulgated the Regulations on the Administration of Cyber Data Security, or the Cyber Data Security Regulations, which took effect on January 1, 2025. According to the Cyber Data Security Regulations, data processors shall, in accordance with relevant state provisions, apply for national security review when carrying out data processing activities that affect or may affect national security. Substantial uncertainties exist with respect to the interpretation and implementation, and we cannot assure that relevant governmental authorities will not interpret the laws and regulations in ways that may negatively affect us.
There are uncertainties as to the interpretation and application of these cybersecurity laws, regulations and standards, which laws may be interpreted and applied in a manner that is inconsistent with our current policies and practices or require changes to the features of our system. If we are unable to address any data security and information protection concerns, any compromise of security that results unauthorized disclosure or transfer of personal data, or to comply with the then applicable laws and regulations, we may incur additional costs and liability and result in governmental enforcement actions, litigation, fines and penalties or adverse publicity and could cause our clients to lose trust in us, which could have a material adverse effect on our business, results of operations, financial condition and prospects. We may also be subject to new laws, regulations or standards or new interpretations of existing laws, regulations or standards, including those in the areas of data security and data privacy, which could require us to incur additional costs and restrict our business operations.
Fluctuations in exchange rates could have a material adverse effect on the value of your investment.
The value of the Renminbi against the U.S. dollar and other currencies is affected by changes in China’s political and economic conditions and by China’s foreign exchange policies, among other things. In June 2010, the PRC government allowed the Renminbi to appreciate slowly against the U.S. dollar. However, starting from June 2015, the trend of appreciation changed and the Renminbi started to depreciate against the U.S. dollar gradually. In recent years, the exchange rate between Renminbi and U.S. dollar has fluctuated. It is difficult to predict how market forces or PRC or U.S. government policy may impact the exchange rate between the Renminbi and the U.S. dollar in the future.
The majority of our sales contracts were denominated in Renminbi and majority of our costs and expenses are denominated in Renminbi, while a portion of our financial assets are denominated in U.S. dollars. Very limited hedging options are available in mainland China to reduce our exposure to exchange rate fluctuations, and we have not used any forward contracts or currency borrowings to hedge our exposure to foreign currency risk. While we may decide to enter into hedging transactions in the future, the availability and effectiveness of these hedges may be limited and we may not be able to adequately hedge our exposure or at all. In addition, our currency exchange losses may be magnified by mainland China’s exchange regulations that restrict our ability to convert Renminbi into foreign currency. As a result, any significant revaluation of the Renminbi or the U.S. dollar may adversely affect our cash flows, earnings and financial position, and the value of, and any dividends payable on, our ADSs. For example, an appreciation of the Renminbi against the U.S. dollar would make any new RMB-denominated investments or expenditures more costly to us, to the extent that we need to convert U.S. dollars into Renminbi for such purposes. An appreciation of the Renminbi against the U.S. dollar would also result in foreign currency translation losses for financial reporting purposes when we translate our U.S. dollar-denominated financial assets into Renminbi, our reporting currency. Conversely, if we decide to convert Renminbi into U.S. dollars for the purpose of making payments for dividends on our ADSs, for payment of interest expenses, for strategic acquisitions or investments or for other business purposes, appreciation of the U.S. dollar against the Renminbi would have a negative effect on us.
26
Mainland China’s foreign exchange regulations restricting the conversion of Renminbi into foreign currencies may limit our ability to utilize our revenues effectively and affect the value of your investment.
The PRC government imposes regulations on the convertibility of the Renminbi into foreign currencies and, in certain cases, the remittance of currency out of mainland China. We receive the majority of our revenues in Renminbi. Under our current corporate structure, we may rely on dividend payments from our mainland China subsidiaries to fund any cash and financing requirements we may have. Under existing foreign exchange regulations of mainland China, payments of current account items, including profit distributions, interest payments and trade and service-related foreign exchange transactions, can be made in foreign currencies without prior approval from SAFE by complying with certain procedural requirements. Therefore, our mainland China subsidiaries are currently able to pay dividends in foreign currencies to us without prior approval from SAFE by complying with certain procedural requirements. However, approval from or registration with appropriate government authorities or designated banks is required where Renminbi is to be converted into foreign currency and remitted out of mainland China to pay capital expenses, such as the repayment of loans denominated in foreign currencies. The PRC government may also at its discretion restrict access in the future to foreign currencies for current account transactions. If the foreign exchange regulation system prevents us from obtaining sufficient foreign currencies to satisfy our foreign currency demands, we may not be able to pay dividends in foreign currencies to our shareholders, including holders of our ADSs.
Regulations of mainland China relating to offshore investment activities by mainland China residents may subject our mainland China resident beneficial owners or our mainland China subsidiaries to liabilities or penalties, limit our ability to inject capital into our mainland China subsidiaries, limit our mainland China subsidiaries’ ability to increase its registered capital or distribute profits to us, or may otherwise adversely affect us.
SAFE has promulgated several rules and regulations that require mainland China individuals and mainland China corporate entities to register with and obtain approval from SAFE or its local branches in connection with their direct or indirect offshore investment activities. In July 2014, SAFE promulgated the SAFE Circular 37, which replaces the Circular on Relevant Issues Concerning Foreign Exchange Administration on PRC Residents’ Financing and Round-Trip Investment via Offshore Special Purpose Vehicles. These rules and regulations by SAFE are applicable to our shareholders who are mainland China individuals or mainland China corporate entities and may be applicable to any offshore acquisitions that we make in the future.
Pursuant to SAFE Circular 37, mainland China residents (including mainland China individuals and mainland China corporate entities) who make direct or indirect investments in offshore special purpose vehicles are required to register such investments with SAFE or its local branches. In addition, any mainland China resident who is a direct or indirect shareholder of a special purpose vehicles is required to update its registration with the local branch of SAFE with respect to that special purpose vehicles, to reflect any change of the basic information, such as any change relating to the mainland China individual shareholder, name or operation period, or any material events, such as increase or decrease of capital contribution, share transfer or exchange, or merger or division. In February 2015, SAFE promulgated a Notice on Further Simplifying and Improving Foreign Exchange Administration Policy on Direct Investment. Pursuant to this notice, applications for foreign exchange registration of inbound foreign direct investments and outbound direct investments, including those required under SAFE Circular 37, shall be filed with qualified banks instead of SAFE. Qualified banks should examine the applications and accept registrations under the supervision of SAFE. However, due to the uncertainty in the implementation of regulations by the PRC government authorities, as the case in many other civil law jurisdictions, these SAFE registrations may not always be practically available under all circumstances prescribed in these regulations.
We may not be fully informed of the identities of all our shareholders or beneficial owners who are mainland China residents, and we do not have control over them and cannot compel them to comply with these rules and regulations of SAFE. Therefore, we cannot provide assurance that any applicable registration or any amendment under these rule and regulations of SAFE has been or will be completed in a timely manner, or at all. The failure or inability of our existing or future shareholders or beneficial owners who are mainland China residents to register or amend their foreign exchange registrations under these rules and regulations of SAFE may subject such shareholders, beneficial owners or our mainland China subsidiaries to fines and legal sanctions, or could result in liability under the laws of mainland China for evasion of applicable foreign exchange restrictions, including (i) the requirement by SAFE to return the foreign exchange remitted overseas or into mainland China within a period of time specified by SAFE, with a fine of up to 30% of the total amount of foreign exchange remitted overseas or into mainland China and deemed to have been evasive or illegal and (ii) in circumstances involving serious violations, a fine of no less than 30% of and up to the total amount of remitted foreign exchange deemed evasive or illegal. Failure to register or comply with relevant requirements may also restrict our cross-border investment activities or limit our ability to contribute additional capital to our mainland China subsidiaries and limit our mainland China subsidiaries’ ability to make distributions or pay dividends to us. These risks may have a material adverse effect on our business, financial condition and results of operations.
27
Furthermore, as these foreign exchange, inbound investment and outbound investment related regulations and their interpretation and implementation have been constantly evolving, as the case in many other civil law jurisdictions, it is unclear how these regulations, and any future regulation concerning offshore or cross-border transactions, will be interpreted, amended and implemented by the relevant government authorities. We cannot predict how these regulations will affect our business operations or future strategy. For example, we may be subject to a more stringent review and approval process with respect to our foreign exchange activities, such as remittance of dividends and foreign-currency-denominated borrowings, which may adversely affect our results of operations and financial condition. In addition, if we decide to acquire a PRC domestic company, we cannot assure you that we or the owners of such company, as the case may be, will be able to obtain the necessary approvals or complete the necessary filings and registrations required by the foreign exchange regulations. This may restrict our ability to implement our acquisition strategy and could adversely affect our business and prospects.
In addition, our offshore financing activities, such as the issuance of foreign debt, are also subject to laws and regulations of mainland China. In accordance with such laws and regulations, we may be required to complete filing and registration with the National Development and Reform Commission prior to such activities. Failure to comply with the requirements may result in administrative hearing, warning, notification and other regulatory penalties and sanctions.
Failure to comply with mainland China’s regulations regarding the registration of share options held by our employees who are “domestic individuals” may subject such employee or us to fines and legal or administrative sanctions.
In January 2007, SAFE issued the Implementing Rules for the Administrative Measures of Foreign Exchange Matters for Individuals, or the Individual Foreign Exchange Rule, which, among other things, specified approval requirements for certain capital account transactions such as a mainland China citizen’s participation in the employee stock ownership plans or stock option plans of an overseas publicly-listed company. On February 15, 2012, SAFE issued the Notices on Issues Concerning the Foreign Exchange Administration for Domestic Individuals Participating in Stock Incentive Plan of Overseas Publicly-Listed Company, or the Stock Incentive Plan Rules, pursuant to which “domestic individuals” (both mainland China residents and non-mainland China residents who reside in mainland China for a continuous period of not less than one year, excluding foreign diplomatic personnel and representatives of international organizations) participating in any stock incentive plan of an overseas-listed company are required, through qualified mainland China agents (which could be the mainland China subsidiary of such overseas-listed company), to register with SAFE and complete certain other procedures related to the stock incentive plan.
We and our employees who are “domestic individuals” and have been granted share options, who we refer to as our mainland China optionees, became subject to the Stock Incentive Plan Rules when our company became an overseas-listed company upon the completion of our initial public offering. We and our mainland China optionees have completed the registration requirement under the Stock Incentive Plan Rules and intend to continue making such registration on an on-going basis as new awards are granted. If we or our mainland China optionees fail to comply with the Individual Foreign Exchange Rule and the Stock Incentive Plan Rules, we and/or our mainland China optionees may be subject to fines and other legal sanctions. We may also face regulatory uncertainties that could restrict our ability to adopt additional option plans for our directors and employees under the law of mainland China. In addition, the SAT has issued a few circulars concerning employee stock options. Under these circulars, our employees working in mainland China who exercise stock options will be subject to mainland China individual income tax. Our mainland China subsidiaries have obligations to file documents related to employee stock options with relevant tax authorities and withhold individual income taxes of those employees who exercise their stock options. If our employees fail to pay and we fail to withhold their income taxes, we may face sanctions imposed by tax authorities or any other PRC government authorities. However, there are substantial uncertainties regarding the interpretation and implementation of the Individual Foreign Exchange Rule and the Stock Incentive Plan Rules. We cannot guarantee that our current practices will comply with future interpretations of the Individual Foreign Exchange Rule and the Stock Incentive Plan Rule, and any failure to comply could subject us to fines and other legal sanctions.
28
The dividends we receive from our mainland China subsidiaries may be subject to mainland China tax under the PRC Enterprise Income Tax Law, which would have a material adverse effect on our financial condition and results of operations. In addition, if we are classified as a mainland China resident enterprise for mainland China income tax purposes, such classification could result in unfavorable tax consequences to us and our non-mainland China shareholders or ADS holders.
Pursuant to the PRC Enterprise Income Tax Law, or the EIT Law, dividends generated and payable by a foreign-invested enterprise in mainland China to its foreign investors are subject to a 10% withholding tax, unless any such foreign investor’s jurisdiction of incorporation has a tax treaty with mainland China that provides for a different withholding arrangement. We are a Cayman Islands holding company and the majority of our income may come from dividends we receive, directly or indirectly, from our wholly foreign-owned mainland China subsidiaries. Since there is currently no such tax treaty between mainland China and the Cayman Islands, dividends we directly receive from our wholly foreign-owned mainland China subsidiaries will generally be subject to a 10% withholding tax.
In addition, under the Arrangement between the Mainland of China and the Hong Kong Special Administrative Region for the Avoidance of Double Taxation and the Prevention of Fiscal Evasion with respect to Taxes on Income, where a Hong Kong resident enterprise, which is considered a non-mainland China tax resident enterprise, directly holds at least 25% of the equity interests in a mainland China enterprise, the withholding tax rate in respect to the payment of dividends by such mainland China enterprise to such Hong Kong resident enterprise is reduced to 5% from a standard rate of 10%, subject to approval of the PRC local tax authority. Accordingly, our Hong Kong subsidiaries, such as Noah Insurance (Hong Kong) Limited, which we refer to as Noah Insurance, are able to enjoy the 5% withholding tax rate for the dividends they receive from their mainland China subsidiaries in which they hold a more than 25% of the equity interests if they satisfy the conditions prescribed in relevant tax rules and regulations and obtain the approvals as required. However, if Noah Insurance is considered to be a non-beneficial owner for purposes of the tax arrangement, any dividends paid to it by our wholly foreign-owned mainland China subsidiaries directly would not qualify for the preferential dividend withholding tax rate of 5%, but rather would be subject to a rate of 10%.
Furthermore, under the EIT Law and the Implementation Rules to the PRC Enterprise Income Tax Law, an enterprise established outside of mainland China with its “de facto management body” within mainland China is considered a mainland China resident enterprise and will be subject to mainland China enterprise income tax on its global income at the rate of 25%. See “Item 4. Information on the Company—B. Business Overview—Regulations in China—Regulations on Tax—Mainland China Enterprise Income Tax.” We do not believe that our company or any of its subsidiaries outside of mainland China is a mainland China resident enterprise for the year ended December 31, 2024, because neither we nor these subsidiaries are controlled by a mainland China enterprise or mainland China enterprise group, and because our records and these subsidiaries’ records (including the resolutions of the respective boards of directors and the resolutions of the respective shareholders) are maintained outside mainland China. However, the tax resident status of an enterprise is subject to determination by the PRC tax authorities and uncertainties remain with respect to the interpretation of the term “de facto management body.” If the PRC tax authorities determine that our company or any of its subsidiaries outside of mainland China is a mainland China resident enterprise for mainland China tax purposes, they would be subject to a 25% mainland China enterprise income tax on their global income. In addition, if our company is considered a mainland China resident enterprise for mainland China tax purposes, we may be required to withhold a 10% withholding tax from dividends we pay to our shareholders that are non-mainland China resident enterprises, including the holders of our ADSs. Furthermore, non-mainland China resident enterprise shareholders (including our ADS holders) may be subject to a 10% mainland China tax on gains realized on the sale or other disposition of ADSs or ordinary shares, if such income is treated as sourced from within mainland China. It is unclear whether our non-mainland China individual shareholders (including our ADS holders) would be subject to any mainland China tax on dividends or gains obtained by such non-mainland China individual shareholders in the event we are determined to be a mainland China resident enterprise. If any mainland China tax were to apply to such dividends or gains, it would generally apply at a rate of 20% unless a reduced rate is available under an applicable tax treaty. However, it is also unclear whether our non-mainland China shareholders would be able to claim the benefits of any tax treaty between their country of tax residence and mainland China in the event that we are considered as a mainland China resident enterprise. If we are required to withhold such mainland China income tax under the EIT Law, your investment in our ADSs may be materially and adversely affected.
29
We face uncertainties with respect to the application of the regulations on the administration of enterprise income tax for share transfers by non-PRC resident enterprises.
The SAT has issued several rules and notices to tighten the scrutiny over acquisition transactions in recent years, including the Notice on Certain Corporate Income Tax Matters on Indirect Transfer of Properties by Non-PRC Resident Enterprises issued in February 2015, or SAT Circular 7. Pursuant to these rules and notices, if a non-mainland China resident enterprise indirectly transfers taxable properties in mainland China, referring to properties of an establishment or a place in mainland China, real estate properties in mainland China or equity investments in a mainland China tax resident enterprise, by disposition of equity interests in an overseas non-public holding company, without a reasonable commercial purpose and resulting in the avoidance of mainland China enterprise income tax, such indirect transfer should be deemed as a direct transfer of taxable properties in mainland China and gains derived from such indirect transfer may be subject to the mainland China withholding tax at a rate of up to 10%. SAT Circular 7 has listed several factors to be taken into consideration by the tax authorities in determining whether an indirect transfer has a reasonable commercial purpose. However, in spite of these factors, an indirect transfer satisfying all the following criteria shall be deemed to lack reasonable commercial purpose and be taxable under the laws of mainland China: (i) 75% or more of the equity value of the overseas enterprise being transferred is derived directly or indirectly from the taxable properties in mainland China; (ii) at any time during the one-year period before the indirect transfer, 90% or more of the asset value of the overseas enterprise (excluding cash) is comprised directly or indirectly of investments in mainland China, or 90% or more of its income is derived directly or indirectly from mainland China; (iii) the functions performed and risks assumed by the overseas enterprise and any of its subsidiaries that directly or indirectly hold taxable properties in mainland China are limited and are insufficient to prove their economic substance; and (iv) the foreign tax payable on the gain derived from the indirect transfer of the taxable properties in mainland China is lower than the potential mainland China tax on the direct transfer of such assets. Nevertheless, an indirect transfer falling into the scope of certain safe harbors under SAT Circular 7 may not be subject to mainland China tax. Such safe harbors include qualified group restructuring, secondary market equity trading and tax treaty exemptions.
On October 17, 2017, the SAT released the Public Notice Regarding Issues Concerning the Withholding of Non-Resident Enterprise Income Tax at Source, or SAT Public Notice 37, effective from December 1, 2017. SAT Public Notice 37 replaced a series of circulars and revised the rules governing the administration of withholding tax on China-sourced income derived by nonresident enterprises. SAT Public Notice 37 provided certain key changes to the current withholding regime including, such as (i) the withholding obligation for a non-resident enterprise which is declaring a dividend arises on the day the payment is actually made rather than on the day of the resolution to declare the dividends; and (ii) the provision that a non-resident enterprise must self-report tax within seven days if its withholding agents fail to withhold or is removed.
Under SAT Circular 7 and SAT Public Notice 37, the entities or individuals obligated to pay the transfer price to the transferor shall be withholding agents and shall withhold the mainland China tax from the transfer price. If a withholding agent fails to do so, the transferor shall report to and pay the mainland China tax to the PRC tax authorities. In case neither a withholding agent nor the transferor complies with the obligations under SAT Circular 7 and SAT Public Notice 37, in addition to imposing penalties such as late payment interest on the transferors, the tax authority may also hold a withholding agent liable and impose a penalty of 50% to 300% of the unpaid tax on the withholding agent, provided that such penalty imposed on the withholding agent may be reduced or waived if the withholding agent has submitted the relevant materials in connection with the indirect transfer to the PRC tax authorities in accordance with SAT Circular 7 and SAT Public Notice 37.
However, there is no assurance that the tax authorities will not apply SAT Circular 7 and SAT Public Notice 37 to previous investments by non-mainland China resident investors in our company or our pre-listing restructuring, if any of such transactions were determined by the tax authorities to lack reasonable commercial purpose. As a result, we and our existing non-mainland China resident investors may be at risk of being taxed under these rules and notices and may be required to expend valuable resources to comply with or to establish that we should not be taxed under such rules and notices, which may have a material adverse effect on our financial condition and results of operations or such non-mainland China resident investors’ investments in us. We have conducted and may conduct acquisitions involving corporate structures, and historically our shares were transferred by certain then shareholders to our current shareholders. We cannot assure you that the PRC tax authorities will not, at their discretion, adjust any capital gains and impose tax return filing obligations on us or require us to provide assistance for the investigation of PRC tax authorities with respect thereto. Any mainland China tax imposed on a transfer of our shares or any adjustment of such gains would cause us to incur additional costs and may have a negative impact on the value of your investment in us.
30
The enforcement of the Labor Contract Law, Social Insurance Law and other labor-related regulations in mainland China may increase our labor cost and adversely affect our business and our results of operations.
In June 2007, the National People’s Congress of China enacted the Labor Contract Law of the PRC, which became effective in January 2008 and was subsequently amended in July 2013. The Labor Contract Law establishes more restrictions on and increases costs for employers to dismiss employees, including specific provisions related to fixed-term employment contracts, temporary employment, probation, consultation with the labor union and employee assembly, employment without a contract, dismissal of employees, compensation upon termination and overtime work and collective bargaining. According to the Labor Contract Law, an employer is obliged to sign a labor contract with unlimited term with an employee if the employer continues to hire the employee after the expiration of two consecutive fixed-term labor contracts, subject to certain conditions, or after the employee has worked for the employer for ten consecutive years. The employer is also required to pay compensation to an employee if the employer terminates an unlimited-term labor contract. Such compensation is also required when the employer refuses to renew a labor contract that has expired, unless it is the employee who refuses to extend the expired contract. In addition, under the Labor Contract Law, if we decide to lay off a large number of employees or otherwise change our employment or labor practices, the Labor Contract Law may also limit our ability to effect these changes in a manner that we believe to be cost-effective or desirable, which could adversely affect our business and results of operations.
We cannot assure you that our employment practices do not or will not violate these labor-related laws and regulations. If we are deemed to have been non-compliant with any such laws and regulations or to have failed to make adequate contributions to any social insurance schemes, we may be subject to penalties and negative publicity, and our business, results of operations and prospects may be materially adversely affected.
Risks Related to Our Business
The investment products that we distribute or manage involve various risks and any failure to identify or fully appreciate such risks may negatively affect our reputation, client relationships, operations and prospects.
We distribute and manage a variety of investment products, including onshore and offshore private equity and venture capital products, public securities products, and other products. These products often have complex structures and involve default risks, interest rate risks, liquidity risks, market risks, counterparty risks, fraud risks and other risks.
Our success in distributing, managing and offering our products and services depends, in part, on our ability to successfully identify and fully appreciate the risks associated with such products and services. Not only must we be cautious about these risks in designing and developing our products and services, we must also accurately describe and disclose the risks associated with our products and services to, and evaluate them for, our clients. Our risk management policies and procedures may not be fully effective in mitigating the risk exposure for all of our clients in all market environments or covering all types of risks.
If we fail to identify and fully appreciate the risks associated with the products and services we distribute, manage and offer, or fail to disclose such risks to our clients, or if our clients suffer financial losses or other damages resulting from the investment products or services we distribute, manage or offer, our reputation, client relationships, business, results of operations and prospects may be materially and adversely affected.
In addition, we are subject to risks arising from any potential fraudulent activities or other misconduct or violation of laws by the third-party product partners or investment partners we collaborate with. Any such misconduct or violation of laws may adversely affect the performance of the relevant products we distribute and expose our clients to losses. Despite product risk warnings and platform disclaimers, our clients may attempt to hold us responsible for their losses, which may subject us to civil or criminal liability, harm our reputation and cause us to incur additional costs and expenses. Furthermore, in order to maintain social harmony and financial market stability, we may also face pressure from regulatory authorities or expectation from the public to compensate or bail out our clients whose investments are negatively impacted by misconduct or violation of laws of our product partners or investment partners, which could have a material and adverse impact on our business, results of operations and financial condition.
31
Our reputation and brand recognition are crucial to our business. Any harm to our reputation or failure to maintain, protect, promote or enhance our brand recognition may materially and adversely affect our business, financial condition and results of operations.
Our reputation and brand recognition, which depend on earning and maintaining the trust and confidence of our clients or prospective clients, are critical to our business. Our reputation and brand recognition are vulnerable to threats that are difficult or impossible to control, and costly or impossible to remediate. Regulatory inquiries or investigations, lawsuits initiated by clients or other third parties, employee misconduct, perceptions of conflicts of interest and rumors, among others, could substantially damage our reputation, even if they are baseless.
Moreover, any misconduct or allegations of misconduct by our product managers of third-party funds we distribute could result in negative media publicity and adversely affect our reputation and the confidence of our clients. See “Item 8. Financial Information—A. Consolidated Statements and Other Financial Information—Legal Proceedings.”
Furthermore, any negative media coverage about the financial service industry in general or product/service quality problems in the industry, may also negatively impact our reputation and brand recognition. If we are unable to maintain a good reputation or further enhance our brand recognition, our ability to attract and retain clients, product partners and key employees could be harmed and, as a result, our business and revenues may be materially and adversely affected.
If we breach fiduciary duties or other contractual obligations as the general partner or fund managers of the funds, or if our third-party product partners or investment partners engage in illegal activities or market misconduct, our results of operations will be adversely impacted. In addition, misconduct of our relationship managers or other employees, including potential misuse of client funds, could harm our reputation or lead to regulatory sanctions or litigation costs.
Because we serve as the general partner or manager for the funds under our asset management business, we have fiduciary duty to the limited partners or the investors. If we are deemed to breach the fiduciary duty, such as failure to establish or implement appropriate controls when handling and processing our clients’ cash investments, we may be exposed to risks and losses. We could also experience losses on our principal in a fund in the form of limited liability partnership for which we act as the general partner, as the general partner typically bears unlimited liabilities for the debts of a limited liability partnership. In addition, illegal activities or market misconduct committed by the third-party product partners or investment partners we collaborate with may adversely impact our product offerings and reputation, discourage clients from purchasing products distributed or provided by us, lead to regulatory actions and penalties, and cause us to share any losses incurred by our clients. Furthermore, as the current regulatory regime for the legal segregation of losses or liabilities incurred by contract-based private funds and assets of the fund manager in mainland China remains unclear, we cannot assure you that whether our assets will be subject to third-party claims arising from losses or liabilities incurred by contract-based private funds that we manage. If the assets managed by us are subject to such claims, our future growth may be materially and adversely affected.
In addition, misconduct of our relationship managers or other employees could result in violations of law, regulatory sanctions, litigation or serious reputational or financial harm, among other consequences. Misconduct may include but not limited to:
| ● | engaging in misrepresentation, negligence or fraudulent activities when distributing investment products or providing asset management or other services to clients; |
| ● | improperly using or disclosing confidential information of our clients, product partners or other parties; |
| ● | concealing unauthorized or unsuccessful activities, resulting in unknown and unmanaged risks or losses; |
| ● | accessing and misusing client funds, especially those maintained in segregated accounts for our contract-based private funds; or |
| ● | other conducts not complying with laws and regulations or our internal policies or procedures. |
Our internal control system which supervises service quality and regulatory compliance may not always deter misconduct of our relationship managers or other employees, and the precautions we take to prevent and detect misconduct may not be effective in all cases. Any of the abovementioned misconduct could impair our ability to attract, serve and retain clients and may lead to significant legal liability, reputational harm and material adverse effects on our business, results of operations or financial condition.
32
Our businesses may be adversely impacted by general economic and market conditions.
As a wealth management service provider, our businesses, financial condition and results of operations may be materially affected by China’s and global economic and financial market conditions, as well as economic conditions specific to our business. We serve HNW clients in mainland China and globally through both our wealth management and asset management businesses. As a result, any economic downturns or capital market volatilities may negatively affect the financial performance of the products distributed or managed by us, reduce the revenue generated from our wealth management and asset management businesses, which in turn may materially and adversely affect our overall financial performance and results of operations.
The performance of our investment portfolio may affect the AUM, revenue and profitability of our asset management business.
The allocation of our investment portfolio under asset management and investment amounts varies by investment type and is based upon our periodic evaluation and assessment of inherent and known risks associated with the respective asset class. The revenue of our asset management business include performance-based fees, which are typically based on the amount of returns on our managed accounts which exceed a certain threshold of return for each investor. We will not earn performance-based fees if our management’s judgment is incorrect and the investment portfolio does not generate cumulative performance that surpasses the relevant target thresholds or if a fund experiences losses on a cumulative basis.
Less satisfactory portfolio performance, either as a result of macro-economic downturns in the market or economic conditions, including but not limited to changes in interest rates, inflation, political uncertainty, our investment style and the particular investments that we make, may result in a decline in our revenue and income by causing (i) the NAV of the assets under our management or advisory to decrease, which would result in lower recurring service fees to us, (ii) lower investment returns, resulting in a reduction of performance-based income to us, and (iii) increase in investor redemptions, which would in turn lead to fewer AUM and lower recurring service fees for us. If our future investment performance is perceived to worsen, the revenue and profitability of our asset management business will likely decline and our ability to grow existing funds and raise new funds in the future will likely be impaired.
We may not be able to continue to grow at our historical rate of growth, and if we fail to manage our growth effectively, our business may be materially and adversely affected.
We commenced our business in 2005 as a consulting services provider focusing on wealth management and have gradually transitioned to a comprehensive integrated financial services group with wealth management, asset management, and other businesses. We have achieved significant growth in scale and profitability since our inception, and maintained robust growth during the past few years. We cannot assure you that we will continue to grow at our historical rate of growth or that we will be able to achieve expected results in the future. It is difficult to predict whether the new investment products and services we continuously develop will be attractive to our clients and prospective clients. In addition, our growth has placed, and will continue to place, a significant strain on our management, personnel, systems and resources. We may not manage our growth effectively or accurately predict our future results of operations. As a result, our historical growth rate may not be indicative of our future performance.
Because a significant portion of the one-time commissions and recurring service fees we earn on the distribution of investment products are based on commission and fee rates, any decrease in these commission and fee rates may have an adverse effect on our revenues, cash flow and results of operations.
Our recurring service fees and one-time commission rates can fluctuate based on the prevailing political, economic, regulatory, taxation and competitive factors that affect our third-party product partners and Gopher/Olive. These factors, which are not within our control, include the capacity of product partners and Gopher/Olive to place new business, profits of product partners, client demand and preference for investment products, the availability of comparable products from other product partners at a lower cost, the availability of alternative investment products to clients and the tax deductibility of commissions and fees. In addition, the historical volume of investment products that we distributed or managed may have a significant impact on our bargaining power with product partners or clients in relation to the commission and fee rates for future products. Because we can neither determine, nor predict, the timing or extent of commission and fee rate changes with respect to the investment products, it is difficult for us to assess the effect of any of these changes on our operations. Therefore, any decrease in commission and fee rates may adversely affect our revenues, cash flow and results of operations.
33
The investment products we distribute are supplied by a limited number of product partners; and the renegotiation or termination of our relationships with such product partners could significantly impact our business.
The investment products we distribute are supplied by a selected number of investment product partners, including private equity firms, real estate fund managers, securities investment fund managers, mutual fund management companies, and insurance companies. Although our wealth management business has a broad coverage of most major fund managers and product partners in the market, due to our stringent screening process and risk management standards, a significant portion of the products distributed by us are sourced from a limited number of product partners. Our relationships with our product partners or funds managed by our product partners are governed by distribution agreements. These agreements establish, among other things, the scope of our responsibility and our commission rates with respect to the distribution of particular products. These agreements typically are entered into on a product by product basis and expire at the expiration date of the relevant investment product. For any new investment products, new agreements need to be negotiated and entered into. If product partners that in the aggregate account for a significant portion of our business decide not to enter into contracts with us for their investment products, or the terms of our contracts with them become less beneficial to us, our business and operating results may be materially and adversely affected.
Because the laws and regulations governing the industries of wealth management, asset management and other businesses in mainland China are developing and subject to further change, any failure to obtain or maintain requisite approvals, licenses or permits necessary to conduct our operations or any failure to comply with laws and regulations applicable to our business and services could harm our business.
The relevant regulatory authorities, including the CSRC and the Asset Management Association of China, commonly known as the AMAC, have released various laws and regulations governing the industries of wealth management, asset management and other businesses in mainland China, including regulations over private equity products, privately-raised securities investment funds, asset management plans managed by securities companies or mutual fund management companies, trust products and insurance products. However, these laws and regulations are evolving rapidly and subject to further development, and the interpretations of these laws and regulations may contain inconsistencies among different governmental authorities and enforcement of these laws and regulations involves uncertainties.
As for our asset management business, the CSRC is in charge of the supervision and regulation of private funds, including, without limitation, private equity funds, venture capital funds, privately-raised securities investment funds and other forms of private funds. The AMAC has promulgated a series of rules and measures regulating the registration of private funds, qualified investor standards, fund raising, investment advice service provided by third parties, structured asset management plan and private asset management plans investing into real estate development enterprises or projects and etc. See “Item 4. Information on the Company—B. Business Overview—Regulations in China—Regulations on Private Funds.” In addition, the CSRC and AMAC may adopt further detailed regulations and implementing policies that govern private funds and private fund managers. These laws, rules and regulations could be complex, continuously evolving and could be subject to varying and evolving interpretations, which may increase our difficulties in strict compliance with all regulatory requirements. Since fund management business is a significant part of our asset management business, our asset management business is subject to such regulations on private funds and related implementation rules thereof.
34
As the regulators of the wealth management and asset management industries in mainland China are enhancing their supervision over the industries, applicable laws and regulations may be adopted to address new issues that arise from time to time or to require additional licenses and permits. For example, on April 27, 2018, the People’s Bank of China, China Banking and Insurance Regulatory Commission, CSRC and SAFE jointly released the Guidance Opinions on Regulating the Asset Management Business of Financial Institutions, or the Guidance Opinions, which prohibits the issuance of private credit products that contain maturity mismatch arrangements or any direct or indirect guarantee of return, and requires relevant institutions to follow detailed guidance with regards to the maximum volume of private credit products issued and minimum liquidity thresholds. The Guidance Opinions will apply to private funds in the absence of specific laws and regulations thereto. On July 20, 2018, the People’s Bank of China issued the Circular on Further Clarifying Matters concerning the Guidance Opinions on Regulating the Asset Management Business of Financial Institutions. On January 12, 2023, the CSRC issued the Administrative Measures on Private Asset Management Business of Securities and Futures Institutions, which replaced the former regulations of the same name. According to the Instructions for the Filing of Private Investment Funds No.1 to 2 issued by the AMAC on September 28, 2023, to replace the Instructions for the Filing of Privately-Raised Investment Funds (2019 Version) issued on December 23, 2019, private funds shall not engage in disguised loan business, regular and operational private lending activities equity of entities engaged in factoring, financial leasing, pawnbroking or other businesses that conflict with private fund operations, and equity of entities prohibited or restricted by the state, or those inconsistent with national industrial policies, environmental protection policies, or land management policies. In line with our understanding and anticipation of the changing regulatory and market environment given the publication of rules such as the Guidance Opinions and the AMAC’s filing instructions, we have strategically ceased offering substantially all of our credit products from the third quarter of 2019, which had a negative impact on our results of operations.
As we develop our business, the products we manage or distribute might be subject to detailed regulations and implementing policies to be issued by the CSRC or AMAC in the future and we cannot assure you that our asset management or wealth management business will not be materially and adversely affected if any supervisory authority enhances its regulation over asset management plans.
Furthermore, the Notice on Regulation and Renovation of the “Cash Loan” Business promulgated on December 1, 2017 requires microloan companies and other entities to charge synthetic fund costs, including the interest and fees paid by the borrowers, in compliance with the rules provided by the Supreme People’s Court, and such costs shall be within the legally allowed annualized interest rate for private lending. This circular and subsequent rules and regulations also provide that no institution or third-party agency shall collect loans by actual or threatened violence, intimidation, insult, defamation, harassment, disseminating private information, or other ways that cause harm. In addition, the Opinions on Several Issues Concerning Handling Illegal Lending Criminal Cases, jointly promulgated by the Supreme People’s Court, the Supreme People’s Procuratorate, the Ministry of Public Security, and the Ministry of Justice on July 23, 2019, provides rules on supervision of and punishment for illegal lending, such as debt-collection by means of violence. Although we have decreased the scale of our lending businesses since the third quarter of 2019, we cannot assure you whether the funding party, loan collection agencies or other service providers we cooperate with charge extra fees from the borrower or conduct other behaviors in violation of the provisions of the relevant rules and regulations. The local authorities have discretion in interpreting, implementing and enforcing the applicable laws, rules, regulations and governmental policies, such as capital reserve ratio, the maximum amount of a single loan, limitation on operating territory, payment method of interest and fees, restrictions on financing and methods of debt collection. As a result, there are uncertainties in the interpretation, implementation and enforcement of such laws, rules, regulations and governmental policies, and occasionally, we may receive instructions issued by the local authorities on our microloan business model from time to time, or have to depend on verbal clarifications from local authorities. Therefore, if the local authorities make unfavorable interpretation, instruction or ruling against our microloan business model, or modify the local regulatory policies on microloan business in the future, our lending business might be restricted and negatively impacted.
In accordance with the relevant laws and regulations in jurisdictions in which we operate, our subsidiaries and the Consolidated Affiliated Entities are required to obtain and maintain various approvals, licenses and permits necessary to operate our business from the central and/or local government, including but not limited to, business license, fund distribution license, certificate for privately-raised investment fund manager, family trust license, insurance brokerage license, and trust business license. These approvals, licenses and permits are obtained upon satisfactory compliance with, among other things, the applicable laws and regulations, which are developing and might conflict with each other. If we fail to obtain or maintain the required licenses, permits and approvals, we may be subject to fines, confiscation of the income derived from the related business, the suspension of operations and adverse publicity arising from such non-compliance with government regulations. In addition, there can be no assurance that we will be able to obtain, maintain and renew all of the approvals, licenses and permits required for our business operations upon their expiration in a timely manner or at all, which may materially impact our business operations.
35
As of the date of this annual report, our significant subsidiaries and Consolidated Affiliated Entities had obtained all material licenses, approvals and permits necessary from competent regulatory authorities for our business operations in the jurisdictions in which we operate. We renew all such permits and licenses from time to time to comply with the relevant laws and regulations. As of the date of this annual report, we were not aware of any facts that would prevent us from renewing permits or licenses material to our group.
Some of our clients may redeem their investments from time to time, which could reduce our recurring service fees.
Certain of the agreements we entered into with investors in relation to investment products distributed to them permit investors to redeem their investments with us at quarterly or annual intervals, after an initial “lock-up” period during which redemptions are restricted or penalized. If the return on the assets under our management does not meet investors’ expectations, investors may elect to redeem their investments and invest their assets elsewhere. As our recurring service fees correlate directly with the amount of our AUM, redemptions may cause our expected recurring service fees to decrease. Similarly, the total balance of investment products offered or distributed by us to our clients could decrease due to redemptions as well and impact our fees from investment products. Investors may decide to reallocate their capital away from us for a number of reasons, including less satisfactory investment performance, changes in prevailing interest rates which make other investment options more attractive, changes in investor perception regarding our focus or alignment of interest, dissatisfaction with, changes in or a broadening of a fund’s investment strategy, changes in our reputation, and departures of, or changes in responsibilities of, key investment professionals. For these and other reasons, the pace of investor redemptions and the corresponding reduction in our AUM and total balance of investment products offered or distributed by us could accelerate. In addition, investor sentiment in stock market may be adversely affected during periods when capital markets are volatile, especially after our transformation to NAV-based products, which may result in decreases in the transaction value of mutual fund products and private secondary products as well as increases in investor redemptions. This may also lead to a flight-to-safety and a change in product mix, causing fluctuations in our fees from investment products. Furthermore, redemptions of the investment products that we manage could ultimately require us to liquidate fund assets under unfavorable circumstances, which may further harm our reputation and results of operations.
Our business is subject to risks related to complaints, claims, controversies, regulatory actions, arbitration and legal proceedings.
We are subject to lawsuits, regulatory actions and other claims in the ordinary course of our business from time to time. In particular, we may face lawsuits, arbitrations or other claims brought by our clients who purchase investment products or services we distribute, offer or provide which turn out to be unsuitable for any reason, such as misconduct by the managers of the third-party funds, or providers of the products that we have recommended or made available to our clients, or illegal, non-compliance or unsatisfactory actions taken by third parties such as suppliers, service providers and other business partners that are outside of our control, or change of legal requirements or regulatory environment. For example, certain credit funds managed by Shanghai Gopher had invested in supply chain account receivables with respect to the sale of computer, consumer electronics and communication products by affiliates of Camsing International Holding Limited as underlying investable assets. Certain companies and individuals in connection with such supply chain account receivables were later suspected to commit fraudulent activities. Shanghai Gopher, as the fund manager, has received notices from court and arbitration tribunal concerning claims initiated by individual clients. See “Item 8. Financial Information-A. Consolidated Statements and Other Financial Information-Legal Proceedings” for more information. We may also encounter claims alleging misrepresentation by our relationship managers or other employees. Moreover, we may not be able to comply with any new regulatory requirement in a timely manner or at all, and we may also be subject to regulatory actions and may encounter additional lawsuits, arbitrations or other claims from our investors. These risks may be heightened during periods when credit, equity or other financial markets are deteriorating in value or are volatile, or when clients or investors are experiencing losses.
Claims or actions brought against us may result in settlements, awards, injunctions, fines, claims and penalties or other results adverse to us, including harm to our reputation. In the event that we become subject to claims caused by actions taken or unsatisfactory performance by our suppliers, service providers or other business partners, we may attempt to seek compensation from the relevant suppliers, service providers or other business partners. However, such compensation may be limited. If no claim can be asserted against a supplier, service provider or business partner, or amounts that we claim cannot be fully recovered from the supplier, service provider or business partner, we may be required to bear such losses and compensation at our own costs. Even if we are successful in defending against these actions, we may incur significant expenses. Predicting the outcome of such matters is inherently difficult, particularly where claimants seek substantial or unspecified damages, or when legal or other proceedings are at an early stage. A substantial judgment, award, settlement, fine, or penalty may be materially adverse to our results of operations and financial condition.
36
Our lending business is subject to credit risks, which could adversely affect our results of operations.
There are inherent risks associated with the lending business provided by us, including credit risk which is the risk that borrowers may not repay the outstanding loans balances. These borrowers are primarily individuals and generally have fewer financial resources in terms of capital or borrowing capacity than larger entities and may have fewer financial resources to weather an economic downturn. Moreover, since the loans made by us are collateralized by real estate properties or investment products distributed by us, any decrease in real estate prices or downturn in the investment performances could adversely affect the values of these collaterals, which may in turn have a negative impact on the ability of borrowers to repay their loans and further adversely affect our operating results and financial condition. Inflation, employment levels, local policy changes and other factors beyond our control may increase our credit risks, which may result in material adverse effects on our business and financial conditions.
Our business involves relatively new business models which may not be successful.
Our business comprises various business lines, some of which are relatively new, such as retirement care related product offerings. Although we intend to devote additional resources to expanding these businesses and develop and offer more innovative products and services to our clients, we have limited experience with these businesses and cannot assure you of their future success. If we fail to address the needs of our clients, adapt to rapidly-evolving market trends or continue to offer innovative products and services, we may fail to capture market demand. In addition, our new business lines will continue to encounter risks and difficulties that early-stage businesses frequently experience, including the potential failure to expand client base in a cost-efficient manner, adequately manage risks and expenses, implement, adapt and modify our client development strategies as needed, develop and maintain our competitive advantages and anticipate and adapt to changing economic, competitive and other market conditions in mainland China’s financing industry. If we are unable to successfully develop our new business lines into profitable businesses, our business and revenues may be materially and adversely affected.
We face significant competition in our businesses. If we are unable to compete effectively with our existing and potential competitors, we could lose our market share and our results of operations and financial condition may be materially and adversely affected.
The wealth management and asset management industries in mainland China are all undergoing rapid changes and growth. We operate in a competitive environment and compete for clients on the basis of product offering and performance, client services, reputation and brand names. Our ability to compete in this environment is also affected by license requirements for the distribution of investment products, the provision of asset management and certain other services imposed on businesses operating in such industries. Our future success in each of these areas will depend in part on our ability to continue to maintain the relevant licenses and anticipate and meet market needs on a timely and cost-effective basis.
In our wealth management business, we face competition primarily from other independent wealth management companies as well as commercial banks and their wealth management subsidiaries, private banks and securities firms. In our asset management business, we also face competition from other asset management service providers in the market, including managers of private equity funds, real estate funds and public securities funds. In addition, our other businesses segment faces competition from a range of financial service providers which offer similar services in and outside of mainland China, including insurance brokerage firms. As part of mainland China’s reform and opening policy, the PRC government has further liberalized the financial sector in recent years, including lifting certain restrictions on the business scope of financial institutions such as foreign banks, securities companies and fund management companies, reducing quantitative entry conditions for foreign investors to invest in banking and insurance institutions and carry out these businesses, relaxing the limits on foreign ownership of joint ventures in mainland China’s financial sectors such as banking, securities investment fund management companies, securities and insurance companies. If such liberalization continues, we may face additional competition in the industries in which we operate and our market share might be threatened or taken by foreign competitors or their joint ventures operating in the financial market of mainland China.
Many of our competitors have greater financial and marketing resources or larger customer base. For example, the mainland China commercial banks we compete with tend to enjoy significant competitive advantages due to their nationwide distribution networks, longer operating histories, larger customer bases and settlement capabilities. Moreover, many product partners with whom we currently have relationships, such as private equity investment firms, are also engaged in, or may in the future engage in, the distribution of third-party investment products and may benefit from the integration of investment products with their other product offerings.
37
Our failure to respond to rapid product innovation in the financial industry in a timely and cost-effective manner may have an adverse effect on our business and operating results.
The financial industry is increasingly influenced by frequent new product and service introductions and evolving industry standards. We believe that our future success will depend on our ability to continue to anticipate product and service innovations and to offer additional products and services that meet evolving standards on a timely and cost-effective basis. There is a risk that we may not successfully identify new product and service opportunities or develop and introduce these opportunities in a timely and cost-effective manner. In addition, products and services that our competitors develop or introduce may render our products and services less competitive. As a result, our failure to respond to product and service innovation that may affect our industry in the future may have a material adverse effect on our business and results of operations.
If we fail to maintain an effective system of internal controls over financial reporting, we may be unable to accurately report our results of operations or prevent fraud, and investor confidence and the market price of our ADSs may be materially and adversely affected.
As a public company in the United States, we are subject to the Sarbanes-Oxley Act of 2002. Section 404 of the Sarbanes-Oxley Act of 2002, or Section 404, requires that we include a report from management on the effectiveness of its internal control over financial reporting in our annual report on Form 20-F. In addition, our independent registered public accounting firm must attest to and report on the effectiveness of our internal control over financial reporting.
Our management has concluded that our internal control over financial reporting is effective as of December 31, 2024. Our independent registered public accounting firm has issued an attestation report on our management’s assessment of our internal control over financial report and has concluded that our internal control over financial reporting is effective in all material aspects.
However, if we fail to maintain the adequacy of our internal control over financial reporting, as these standards are modified, supplemented or amended from time to time, we may not be able to conclude on an ongoing basis that we have effective internal control over financial reporting in accordance with Section 404. If we fail to maintain an effective internal control system, our financial statements could contain material misstatements and we could fail to meet our reporting obligations, which would likely cause investors to lose confidence in our reported financial information. This could in turn limit our access to capital markets, harm our results of operations, and lead to a decline in the trading price of our ADSs.
Adverse changes in China’s or global economic and political policies could materially and adversely affect our business, financial condition and results of operations.
Any prolonged slowdown in the global or Chinese economy may have a negative impact on our business, results of operations and financial condition, and continued turbulence in the international markets may adversely affect our ability to access the capital markets to meet potential liquidity needs.
Economic conditions in China are sensitive to global economic conditions, as well as changes in domestic economic and political policies and the expected or perceived overall economic growth rate in China. Since we derive the majority of our revenues from our operations in mainland China, our business and prospects may be affected by economic, political and legal developments or changes in the financial markets in mainland China. Our revenues ultimately depend on the appetite of our clients to invest in the investment products we distribute or manage, which in turn depend on their level of disposable income, perceived future earnings and willingness to invest. As there are still substantial uncertainties in the current and future conditions in the global and China’s economies, our clients may reduce or delay their investment in the financial markets in general, and defer or forgo the purchase of products we distribute or manage. We may have difficulty expanding our client base fast enough, or at all, to offset the impact of decreased investment by our existing clients. Additionally, our business and prospects are directly affected by the inherent risks associated with the capital markets in China, such as market volatility, overall investment sentiments, fluctuations in capital raising and trading volumes and the creditworthiness of the securities industry. Securities market volatility could discourage investor confidence and reduce securities trading and corporate finance activities, which, in turn, may negatively affect the commission income, recurring service fees and performance-based income we earn from our wealth management and asset management businesses due to reduced value of our wealth management and asset management portfolio and increased client redemptions. Moreover, insolvencies associated with an economic downturn could adversely affect our business through the loss of investment product providers or clients or by hampering our ability to place business. Any prolonged slowdown in the global or China’s economy may lead to reduced investment in the products we distribute or manage, which could materially and adversely affect our financial condition and results of operations.
38
In addition, our results of operations may also be affected by geopolitical events and other developments beyond our control, which may in turn adversely affect the economic and market conditions in China and globally. There is considerable uncertainty over the long-term effects of the monetary and fiscal policies adopted by central banks and financial authorities in some of the world’s leading economies, including the United States and China. Further, the Russia-Ukraine conflict, the Hamas-Israel conflict and the attacks on shipping in the Red Sea have heightened geopolitical tensions across the world. The impact of the Russia-Ukraine conflict on Ukraine food exports has contributed to increases in food prices and thus to inflation more generally. There have also been concerns about the relationship between China and other countries which may potentially have economic effects. In particular, there is significant uncertainty about the future relationship between the United States and China with respect to a wide range of issues including trade policies, treaties, government regulations and tariffs.
A slowdown in the global or Chinese economy or the recurrence of any financial disruptions may have a material and adverse impact on financings available to us. The weakness in the economy could erode investors’ confidence, which constitutes the basis of the equity markets. Any financial turmoil affecting the financial markets and banking system may significantly restrict our ability to obtain financing in the capital markets or from financial institutions on commercially reasonable terms, or at all. Although we are uncertain about the extent to which any global financial and economic crisis or slowdown of the China’s economy may impact our business, there is a risk that our business, results of operations and prospects may be materially and adversely affected by any global economic downturn or any prolonged slowdown of the China’s economy.
The current tensions in international trade and rising international political tensions may adversely affect our business, financial condition, and results of operations.
There have been heightened tensions in international economic relations in recent years and these tensions may continue to escalate in the future. These tensions have resulted in changes in international trade policies and, as they further escalate, may result in additional barriers to trade. For example, the tensions between the United States and China in recent years have led to high tariffs imposed by the United States on products imported from China and restrictions on the sale of certain products into the United States. China has responded by imposing higher tariffs on products imported from the United States, among other measures. The United States has also sought to impose higher tariffs on other countries. As of the date of this annual report, there is still a high degree of uncertainty surrounding U.S. tariff policy, how it will be implemented, and how other countries will react to it. In addition, international political tensions have escalated and continue to be subject to uncertainties with respect to a wide range of issues including trade policies, investment, treaties and government regulations. The U.S. government has also adopted measures aiming to prohibit or restrict U.S. investment in China-associated companies that operate in certain industries. Rising political tensions could reduce levels of trades, investments, technological exchanges, and other economic activities, which would materially and adversely affect the global economic conditions and the stability of global financial markets. In particular, the adverse impact of such policies on capital market sentiment may affect the financial performance of companies that our asset management businesses invest in. These developments may also lead to increased compliance costs, operational disruptions, and potential constraints on our access to capital markets. In addition, escalating U.S.-China trade tensions have triggered a chain reaction of economic and political repercussions, including U.S. legislative and policy initiatives that may impose stricter measures on China-based companies listed on U.S. stock exchanges. Any further escalation of international tensions may have a negative impact on the general, economic, political, and social conditions of the countries where we operate and, in turn, adversely impact our business, financial condition, and results of operations.
Our business is subject to the risks associated with international operations.
International expansion is an important component of our growth strategy, with revenues from countries and regions outside of mainland China representing 47.8% of our total revenues in 2024. Expanding our business overseas exposes us to a number of risks, including but not limited to:
| ● | our ability to select the appropriate geographical regions for international expansion; |
| ● | difficulty in understanding local markets and culture; |
| ● | difficulty in penetrating local markets and acquiring new clients; |
| ● | unexpected legal or regulatory changes in local markets; |
| ● | fluctuations in currency exchange rates; |
39
| ● | difficulty in identifying appropriate partners and establishing and maintaining good cooperative relationships with them; |
| ● | difficulty in recruiting and retaining qualified personnel; |
| ● | potentially adverse tax consequences; and |
| ● | increased costs associated with doing business in foreign jurisdictions. |
We may face risks related to natural disasters, health epidemics and other outbreaks, which could significantly disrupt our operations.
Our business could be materially and adversely affected by natural disasters, health epidemics or other public safety concerns affecting China or elsewhere in the world. Natural disasters may give rise to server interruptions, breakdowns, system failures, technology platform failures or internet failures, which could cause the loss or corruption of data or malfunctions of software or hardware as well as adversely affect our ability to provide services. There have been outbreaks of epidemics in China and globally, which could disrupt our business operation. In addition, our results of operations could be adversely affected to the extent that any health epidemic harms the Chinese economy in general and a prolonged outbreak of any of these illnesses or other adverse public health developments in China or elsewhere. Such outbreaks could significantly impact our industry, and any failure to have our business insurance claims covered could severely disrupt our operations and adversely affect our business, financial condition and results of operations.
Our headquarters is located in Shanghai, where most of our management and employees currently reside. Our relationship managers are based in mainland China and various offices overseas. Consequently, if any natural disasters, health epidemics or other public safety concerns were to affect Shanghai and other locations where our offices reside in, our operation may experience material disruptions, which may materially and adversely affect our business, financial condition and results of operations. We are also vulnerable to natural disasters and other calamities. Fire, floods, typhoons, earthquakes, power loss, telecommunications failures, break-ins, war, riots, terrorist attacks or similar events may give rise to server or service interruptions, breakdowns, system failures, technology platform failures or internet failures, which could cause the loss or corruption of data or malfunctions of software or hardware, as well as adversely affect our ability to provide products and services. Our business operation could also be disrupted if any of our employees are suspected of having contracted any contagious disease or condition, since it could require our employees to be quarantined or our offices to be closed down and disinfected. All of these may have a material adverse effect on our results of operations and financial condition in the near terms. Additionally, if the outbreak persists or escalates, we may be subject to further negative impact on our business operations or financial condition.
In addition, our business, results of operations, financial conditions and prospects could also be adversely affected to the extent that any natural disasters, health epidemics and other outbreaks harms the Chinese and global economies in general.
Certain of the investment products we distribute or manage have real estate or real estate-related businesses as underlying assets. These products are subject to the risks inherent in the construction, development, ownership and operation of real estate, as well as risks associated with regulatory and policy changes affecting the real estate industry in mainland China.
Certain investment products that we distribute or manage have real estate or real estate-related business in mainland China as their underlying assets. In 2022, 2023 and 2024, the total value of investment products that we distributed with real estate or real estate-related businesses as the underlying assets accounted for 1.9%, 0.2% and 0.9% of the total value of all the products we distributed, respectively. Real estate investments as a percentage of our total AUM were 4.3%, 4.0% and 4.1% in 2022, 2023 and 2024, respectively. Our real estate investments primarily include one property in Shanghai and seven properties in the United States.
Although we are not exposed to risks related to high yield bonds issued by residential real estate developers in mainland China, such products are still subject to the risks inherent in the ownership and operation of real estate and real estate-related businesses and assets. These risks include those associated with the burdens of ownership of real property, general and local economic conditions, changes in supply of and demand for competing properties in an area, natural disasters, changes in government regulations, changes in real property tax rates, changes in interest rates, the reduced availability of mortgage funds, which may render the sale or refinancing of properties difficult or impracticable, and other factors that are beyond our control.
40
In particular, the real estate industry in mainland China is subject to governmental regulation and policy changes. The PRC government exerts considerable direct and indirect influence on the development of the real estate sector by imposing various industry policies and other economic measures. Specifically, in the past few years, PRC governments at both national and local levels have adopted numerous policies to slow down the surge of real estate prices and to curb speculative buying through more stringent implementation of residential price control measures, some of which were subsequently cancelled when the market turned softer. Such measures may adversely impact the real estate market, dissuade potential purchasers from making purchases, reduce transaction volume, cause a decline in selling prices, and prevent developers from raising capitals they need and increase developers’ costs to start new projects. In addition, we cannot assure you that the PRC government will not adopt new measures in the future that may result in lower growth rates in the real estate industry. Frequent changes in government policies may also create uncertainty that could discourage investment in the real estate sector.
Any failure to ensure cybersecurity or protection of our clients’ personal data or privacy could lead to legal liabilities, adversely affect our reputation and have a material adverse effect on our business, financial condition or results of operations.
Our services involve the exchange of information, including personal and financial information related to our clients in a variety of electronic and non-electronic means.
We face risks inherent in handling large volumes of data and protecting such data, particularly concerning transactions and other activities that take place on our platform, including but not limited to:
| ● | protecting the data on our system, including against attacks on our system by outside parties or fraudulent behaviors by our employees; |
| ● | addressing concerns related to privacy and data-sharing, safety, security and other factors; and |
| ● | complying with applicable laws, rules and regulations relating to the collection, use, disclosure or security of personal information, including any requests from regulatory and government authorities relating to such data. |
There have been many media reports about different financial services companies, consumer-based companies, governmental agencies and other organizations involving unauthorized disclosure of confidential information related to their clients or users in recent years, as well as cyber-attacks involving the dissemination, theft and destruction of corporate information or other assets, which resulted in third-party claims or actions against these companies. There have also been incidents where hackers have requested “ransom” payments in exchange for not disclosing client information or for restoring access to information or systems.
We are occasionally the target of attempted cyber-attacks, including denial-of-service attacks, and we continually monitor and develop our systems to protect our technology infrastructure and data from misappropriation or corruption. We may face an increasing number of attempted cyber-attacks as we expand our mobile- and other internet-based products and services, as well as our usage of mobile technologies and as we provide more of these services to a greater number of individual clients. In addition, in collaboration with third-party vendors and their respective service providers, agents, exchanges, clearing houses and other financial institutions, we could be adversely impacted if any of them is subject to a successful cyber-attack or other information security event. These effects could include the loss of access to information or services from the third party subject to the cyber-attack or other security breach, which could, in turn, interrupt certain of our businesses.
Our efforts in enhancing the security of our systems and information may not be successful in anticipating, detecting or implementing effective preventive measures against all cyber threats, especially because the techniques used are increasingly sophisticated, change frequently and are often not recognized until attacks are launched. Cyber-attacks can originate from a variety of sources. Any system failure or security breach or lapse that results in the leakage of user data could harm our reputation and brand and, consequently, our business, in addition to exposing us to potential legal liability. We rely on a complex network of process and software controls to protect the confidentiality of data provided to us or stored on our systems. If we do not maintain adequate internal controls or fail to implement new or improved controls as necessary, we may experience data misappropriation or breach of confidentiality. We could be subject to liability if we inappropriately disclose any client’s personal information, or if third parties are able to penetrate our network security or otherwise gain access to any client’s name, address, portfolio holdings, or other personal information stored by us. Any such event could subject us to claims for identity theft or other similar fraud claims or claims for other misuses of personal information, such as unauthorized marketing or unauthorized access to personal information. In addition, such events would cause our clients to lose their trust and confidence in us, which may result in a material adverse effect on our business, results of operations and financial condition.
41
In addition, as we provide investment product distribution services for product partners, we may have to share certain personal information of our investors with contracted product partners, such as names, addresses, phone numbers and transaction accounts. We have limited control or influence over the security policies or measures adopted by such product partners. Any compromise or failure of the information security measures of these product partners could also have a material and adverse effect on our reputation, business, prospects, financial condition and results of operations.
The proper functioning of our technology platforms is essential to our business. Any significant failure in our information technology systems could have a material adverse effect on our business and profitability.
Our business is highly dependent on the ability of our information technology systems to timely process a large amount of information relating to the investment products and services we provide to our clients. The proper functioning of our financial control, accounting, product database, client database, client service and other data processing systems, together with the communication systems between our various service centers and our headquarters in Shanghai, is critical to our business and to our ability to compete effectively. In particular, we rely on our online service platforms, including our website www.noah-fund.com and our mobile applications, such as WeNoah, Fund Smile and iArk (previously named “iNoah”), to provide our clients with updated information about the products they purchased. Maintaining and improving our technology infrastructure requires a significant level of investment. Any failure to maintain satisfactory performance, reliability, security and availability of our network infrastructure could result in the unavailability or slowdown of our website or reduced order fulfillment performance and cause significant harm to our reputation and our ability to attract and maintain users. Server interruptions, breakdowns or system failures in the cities where we maintain our servers and system hardware, including failures that may be attributable to sustained power shutdowns, or other events within or outside our control, could reduce the volume of products sold and the attractiveness of product offerings on our platform. We maintain our backup system hardware and operate our back-end infrastructure, but such backup may not be effective in addressing any of the foregoing problems. Our network systems are also vulnerable to damage from computer viruses, fire, flood, earthquake, power loss, telecommunications failures, computer hacking and similar events. Although we have not experienced any major system failures, any such future occurrences could reduce client satisfaction, damage our reputation and may materially and adversely affect our financial condition, results of operations and business prospects.
We may not be able to prevent unauthorized use of our intellectual property, which could reduce demands for our products and services, adversely affect our revenues and harm our competitive position.
We rely primarily on a combination of copyrights, trade secret, trademarks, competition laws and contractual arrangements to protect our intellectual property rights. We cannot assure you that the steps we have taken or will take in the future to protect our intellectual property rights will be sufficient. The implementation, enforcement and scope of protection of intellectual property-related laws in mainland China is evolving and may be subject to uncertainties. Current or potential competitors may use our intellectual property without authorization to develop products and services that are substantially equivalent or superior to ours, which could reduce demands for our solutions and services, adversely affect our operational results and harm our competitive position. Even if we are able to discover evidence of infringement or misappropriation, our recourse against such competitors may be limited or we may have to pursue litigation, which could involve substantial costs and diversion of our management’s attention from the operation of our business.
We may face intellectual property infringement claims against us, which could be time-consuming and costly to defend and may result in the loss of significant rights by us.
Intellectual property litigation is expensive and time-consuming and could divert resources and management attention from the operation of our business even if the claim is without merit. Although we have not been subject to any litigation, pending or threatened, alleging infringement of third parties’ intellectual property rights, we cannot assure you that such infringement claims will not be asserted against us in the future. If there is a successful claim of infringement, we may be required to alter our services, cease certain activities, pay substantial royalties and damages to, and obtain one or more licenses from, third parties. We may not be able to obtain those licenses on commercially acceptable terms, or at all. Any of those consequences could reduce our revenues, impair our client relationships and harm our reputation.
42
Confidentiality agreements with employees, product partners and others may not adequately prevent disclosure of our trade secrets and other proprietary information.
We require our employees, product partners and others to enter into confidentiality agreements in order to protect our trade secrets, other proprietary information and, most importantly, our client information. These agreements might not effectively prevent disclosure of our trade secrets, know-how or other proprietary information and might not provide an adequate remedy in the event of unauthorized disclosure of such confidential information. In addition, others may independently discover trade secrets and proprietary information, and in such cases we could not assert any trade secret rights against such parties. We may be subject to costly and time-consuming litigations to protect or defend ourselves in these incidents, which may materially and adversely affect our business and financial condition.
Our future success depends to a certain extent on our continuing efforts to retain our existing management team and other key employees as well as to attract, integrate and retain highly skilled and qualified personnel, and our business may be disrupted if our efforts are unsuccessful.
Our future success depends to a certain extent on the continued services of our current executive officers and senior management team. We also rely on the skills, experience and efforts of other key employees, including management, marketing, support, research and development, technical and services personnel. Qualified employees are in high demand across the financial service industries in China, and our future success depends on our ability to attract, train, motivate and retain highly skilled employees and the ability of our executive officers and other members of our senior management to work effectively as a team.
If one or more of our executive officers or other key employees are unable or unwilling to continue in their present positions, we may not be able to find replacements easily, which may disrupt our business operations. We do not have key personnel insurance in place. If any of our executive officers or other key employees joins a competitor or forms a competing company, we may lose clients, know-how, key professionals and staff members. Each of our executive officers has entered into an employment agreement with us, which contains confidentiality and non-competition provisions. However, if any dispute arises between our executive officers and us, we cannot assure you of the extent to which any of these agreements could be enforced in mainland China.
If we fail to attract and retain qualified relationship managers, our business could suffer.
We rely on our relationship managers to develop and maintain relationships with our clients for our wealth management business. Our relationship managers serve as our day-to-day contacts with our clients and carry out a substantial portion of the client services we deliver. Their professional competence and approachability are essential to establishing and maintaining our brand image. We rely on our relationship managers to distribute investment products, from which we derive substantially all of our revenues. As we further grow our business and expand into new cities and regions, we have an increasing demand for professional relationship managers. We have been actively recruiting and will continue to recruit qualified relationship managers to join our coverage network. However, there is no assurance that we can recruit and retain sufficient relationship managers to support our further growth. In some of the regions where we have recently established or plan to establish service centers, the talent pool from which we can recruit relationship managers is smaller than in national economic centers such as Shanghai and Beijing. Even if we could recruit sufficient relationship managers, we may have to incur disproportional training and administrative expenses in order to prepare our local recruits for their job. If we are unable to attract, train and retain highly productive relationship managers, our business could be materially and adversely affected. Competition for relationship managers may also force us to increase the compensation of our relationship managers, which would increase operating cost and reduce our profitability.
We may be subject to domestic and overseas anti-corruption, anti-money laundering, counter-terrorist financing and sanctions related laws and regulations and any failure by us to comply with such laws and regulations could damage our reputation, expose us to significant penalties, and decrease our income and profitability.
We are subject to anti-corruption, anti-money laundering, counter-terrorist financing and sanctions related laws and regulations in mainland China and other jurisdictions where we operate. These laws and regulations require wealth management providers to establish sound internal control policies and procedures with respect to the relevant monitoring and reporting activities. Such policies and procedures require us to, among other things, establish a customer identification system in accordance with relevant rules, record the details of customer activities and report suspicious transactions to relevant authorities.
43
While we have adopted policies and procedures aimed at detecting and preventing the use of our services to facilitate money laundering activities, terrorist acts or business of sanctioned persons, such policies and procedures may not completely eliminate instances in which we may be used by other parties to engage in money laundering and other illegal or improper activities without our knowledge. In addition, there is no assurance that our employees will always abide by our anti-corruption and integrity policies. In the event that we fail to fully comply with applicable laws and regulations, the relevant government agencies may impose fines or other penalties against us, and our reputation, financial condition and results of operations may be negatively affected.
We have limited insurance coverage.
Insurance companies in mainland China currently do not offer as extensive an array of insurance products as insurance companies in more developed economies. For example, while we are able to obtain professional indemnity insurance in Hong Kong for our operations located there, such insurance offerings are rare in mainland China. Other than casualty insurance on some of our assets, property insurance on our headquarters building in Shanghai and directors, supervisors and senior executives’ liability insurance, we do not have commercial insurance coverage on our other assets and we do not have insurance to cover our business or interruption of our business, litigation or product liability. We have determined that the costs of insuring for these risks and the difficulties associated with acquiring such insurance on commercially reasonable terms make it impractical for us to have such insurance. Any uninsured occurrence of loss or damage to property, litigation or business disruption may result in our incurring substantial costs and the diversion of resources, which could have an adverse effect on our results of operations and financial condition.
We have granted, and may continue to grant, share options and other forms of share-based incentive plans, which may result in increased share-based compensation expenses.
We have adopted the Share Incentive Plans for the purposes of attracting and retaining the best available personnel by linking the personal interests of our employees to our success and by providing such individuals with an incentive for outstanding performance to generate superior returns for the shareholders. As of December 31, 2024, 957,083 restricted shares had been issued and were outstanding under the 2022 Share Incentive Plans. In 2022, 2023 and 2024, we recorded share-based compensation expenses of RMB42.3 million, RMB11.5 million and RMB109.0 million (US$14.9 million), respectively.
We believe the granting of share-based compensation is of significant importance to our ability to attract and retain key personnel and employees, and we will continue to grant share-based compensation to employees in the future. As a result, our expenses associated with share-based compensation may increase, which may have an adverse effect on our results of operations.
We are subject to credit risk.
We are subject to credit risk related to accounts receivable, amounts due from related parties and loans receivable, and any significant default on our receivables could materially and adversely affect our liquidity, financial condition and results of operations. As of December 31, 2022, 2023 and 2024, our accounts receivables amounted to RMB498.1 million, RMB504.0 million and RMB473.5 million (US$64.9 million), respectively, our amounts due from related parties amounted to RMB443.4 million, RMB393.9 million and RMB499.5 million (US$68.4 million), respectively, and our loans receivable amounted to RMB465.8 million, RMB286.9 million and RMB169.1 million (US$23.2 million). We may not be able to collect all such receivables due to a variety of factors that are beyond our control. For example, fund investors may not satisfy their contractual obligation to fund capital calls when requested by Gopher/Olive or other fund managers of the funds. This may result in shortfalls in capital and may affect the ability of our funds to consummate investments and adversely affect our ability to receive service fees and other income. If we are not able to effectively manage the credit risk associated with our receivables, or if one or more counterparties run into financial difficulties, this could result in losses for us. The performance of our funds may also be affected by credit risk, which could have an adverse effect on our income.
44
Fluctuation of fair value change of short-term and long-term investments that we made and valuation uncertainty of other long-term investments measured at fair value due to the use of unobservable inputs may adversely affect our financial condition, results of operations, and prospects.
From time to time, we purchase short-term investments, which mainly include held-to-maturity investments, available-for-sale investments, trading debt securities and investments held by consolidated investment funds measured at fair value, and long-term investments, which consist of investments in several private equity funds as a limited partner and equity investments of common shares of several companies. The methodologies that we use to assess the fair value of the short-term and long-term investments involve a significant degree of management judgment and are inherently uncertain. We are exposed to credit risks in relation to our short-term and long-term investments, which may adversely affect the net changes in their fair value. As of December 31, 2022, 2023 and 2024, we had short-term investments of RMB316.0 million, RMB379.5 million and RMB1,274.6 million (US$174.6 million), and long-term investments of RMB774.1 million, RMB810.5 million and RMB971.1 million (US$133.0 million), respectively. In addition, certain of our other long-term investments are measured at fair value with significant unobservable inputs used in the valuation techniques. Changes in any of these unobservable inputs may result in changes of the valuation of our other long-term investments measured at fair value, which leads to uncertainty in accounting estimation. We cannot assure you that market conditions will create gains on our short-term and long-term investments or we will not incur any fair value losses or impairment losses on our short-term and long-term investments in the future. If we incur such fair value losses or impairment losses, our financial condition, results of operations, and prospects may be adversely affected.
We are subject to risk of recoverability of deferred tax assets.
We recorded deferred tax assets of RMB436.4 million, RMB431.5 million and RMB319.2 million (US$43.7 million), respectively, as of December 31, 2022, 2023 and 2024. We periodically assess the probability of the realization of deferred tax assets, using significant judgments and estimates with respect to, among other things, the nature, frequency and severity of recent losses, forecasts of future profitability, the duration of statutory carry forward periods, our experience with tax attributes expiring unused and tax planning alternatives. Our ability to realize deferred tax assets depends on the ability to generate sufficient taxable income within the carry forward periods provided for in the tax law. Any changes in management’s judgment as well as our future taxable profits and tax planning strategies would affect the carrying amounts of deferred tax assets to be recognized and the recoverability of deferred tax assets recognized in our consolidated financial statements, and therefore could materially and adversely affect our financial condition and results of operation in future years.
Our investments in affiliates may not be successful and we may incur significant losses or be subject to liquidity risk as a result.
Our investments in affiliates primarily consist of (i) investments in affiliated companies, over which we had significant influence generally through an ownership interest of 20% or higher, but not considered as control, and (ii) investments in funds that we served as general partner or fund manager, including Gopher Transform Private Fund, real estate funds and real estate funds of funds, private equity funds of funds, and other public securities funds of funds. We may not be successful in achieving the strategic objective upon which any given investment or joint venture is premised, and we could lose all or part of our investment. As of December 31, 2022, 2023 and 2024, we recorded investments in affiliates of RMB1,491.8 million, RMB1,526.5 million and RMB1,373.2 million (US$188.1 million), respectively. We recognized impairment losses on investments in affiliates of RMB0.5 million, nil and nil for the years ended December 31, 2022, 2023 and 2024, respectively, which were recorded as income from equity in affiliates in the consolidated statements of operations. Therefore, any such losses may have a material adverse effect on our results of operations, and in particular, our net income or loss.
In addition, our investments in affiliates are relatively illiquid as there is no cash flow until proceeds from the disposal of investments and payments of dividends, among others, have been received. We cannot predict whether such entities will declare any dividends or make any other distributions to us. Therefore, the illiquidity nature of our investments in affiliates may limit our ability to respond to adverse changes in the performance of such investees and subject us to liquidity risk, which may in turn materially and adversely affect our financial condition and result or operations.
45
The government subsidies received by us were non-recurring in nature.
For the years ended December 31, 2022, 2023 and 2024, certain government subsidies of RMB129.5 million, RMB127.0 million and RMB65.2 million (US$8.9 million), respectively, were granted to us as incentives for our investing and operating in certain local districts in mainland China. These government subsidies are non-recurring in nature and the amounts of these subsidies were subject to the discretion of local governments and there were no fulfilled conditions or contingencies. There is no assurance that we will receive such government subsidies for future financial years.
Risks Related to Our ADSs and Ordinary Shares
The market price for our ADSs and/or ordinary shares may continue to be volatile.
The trading prices of our ADSs have been, and are likely to continue to be, volatile and could fluctuate widely due to factors beyond our control. Moreover, as we completed our global offerings and listing in Hong Kong in July 13, 2022, the trading price of our ordinary shares can be volatile for similar or different reasons. In addition, securities markets may from time to time experience significant price and volume fluctuations that may or may not relate to our operating performance, which may have a material and adverse effect on the market price of our ADSs and/or ordinary shares. In particular, volatility in the mainland China stock markets in the last few years has resulted in some volatility in the trading prices of most China-based companies whose shares are traded in Hong Kong and/or the United States. The market price for our ADSs and/or ordinary shares is likely to be highly volatile and subject to wide fluctuations in response to factors including the following:
| ● | variation in our revenues, earnings, cash flow and data related to our user base or user engagement; |
| ● | regulatory developments in our target markets affecting us, our clients or our competitors; |
| ● | announcements of studies and reports relating to the quality of our products and services or those of our competitors; |
| ● | changes in the performance or market valuations of other companies in the industries in which we operate; |
| ● | actual or anticipated fluctuations in our quarterly results of operations and changes or revisions of our expected results; |
| ● | changes in financial estimates by securities research analysts; |
| ● | detrimental adverse publicity about us or our industry; |
| ● | conditions in the industries in which we operate; |
| ● | announcements by us or our competitors of new services, investments, acquisitions, strategic relationships, joint ventures or capital commitments; |
| ● | addition or departure of key personnel; |
| ● | fluctuations of exchange rates between the Renminbi and the U.S. dollar; |
| ● | release or expiry of transfer restrictions on our outstanding ordinary shares or ADSs. |
| ● | sales or perceived potential sales of additional ordinary shares or ADSs; and |
| ● | potential litigation or regulatory investigations. |
46
In addition, the market prices for China-based companies listed in the United States and/or Hong Kong have experienced volatility that might have been unrelated to the operating performance of such companies. The substantial declines in the market prices of the securities of China-based companies may affect the attitudes of investors toward China-based companies listed in the United States and/or Hong Kong in general, which consequently may impact the market price of our ADSs and/or ordinary shares, regardless of our actual operating performance. In addition, any negative news or perceptions about inappropriate corporate governance practices or corporate structure, fraudulent accounting or other matters of some China-based companies may also negatively affect the attitudes of investors towards China-based companies in general, including us, regardless of whether we have engaged in any inappropriate activities.
The global financial crisis and the ensuing economic recessions in many countries have contributed and may continue to contribute to extreme volatility in the global stock markets, such as the large declines in share prices in the United States, mainland China, Hong Kong and other jurisdictions at various times since 2008. These broad market and industry fluctuations may adversely affect the prices of our ADSs and/or ordinary shares, regardless of our operating performance. In the past, shareholders of a public company have often instituted securities class action lawsuits against us following periods of instability in the market price of that company’s securities. If we were involved in a class action lawsuit, it could divert a significant amount of our management’s attention and other resources from our business and operations, which could harm our results of operations and require us to incur significant expenses to defend the suit. Any such class action lawsuit, whether or not successful, could harm our reputation and restrict our ability to raise capital in the future. In addition, if a claim is successfully made against us, we may be required to pay significant damages, which could have a material adverse effect on our financial condition and results of operations.
The volatility resulting from any of the above factors may affect the price at which you could sell the ADSs and/or ordinary shares.
There is no assurance if and when we will pay dividends in the future. Therefore, you should not rely on an investment in our ADSs and/or ordinary shares as a source of future dividend income.
Although our board of directors has approved and adopted a new dividend policy on August 10, 2022, as amended on November 30, 2023, and according to which, in normal circumstances, the annual dividends to be declared and distributed in each calendar year shall be, in principle, no less than 35% of our group’s non-GAAP net income attributable to the shareholders of the preceding financial year as reported in our company’s audited annual results announcement, subject to various factors, the dividend policy shall in no way constitute a legally binding commitment by us in respect of our future dividend and/or in no way obligate us to declare a dividend at any time or from time to time. There can be no assurance that dividends will be paid in any particular amount for any given year. In addition, our shareholders by ordinary resolution may declare a dividend, but no dividend may exceed the amount recommended by our board of directors. Under Cayman Islands law, a Cayman Islands company may pay a dividend on its shares out of either profit or share premium amount, provided that in no circumstances may a dividend be paid if this would result in the company being unable to pay its debts as they fall due in the ordinary course of business. Even if our board of directors decides to pay dividends, the form, frequency and amount will depend upon our future operations and earnings, capital requirements and surplus, general financial condition, contractual restrictions and other factors that the board of directors may deem relevant. We may not declare any dividend in the future, and even if we do so, any future dividend may be less than those historically declared. Therefore, you should not rely on an investment in our ADSs and/or ordinary shares as a source of future dividend income. Accordingly, the return on your investment in our ADSs and/or ordinary shares will likely depend entirely upon any future price appreciation of our ADSs and/or ordinary shares. There is no guarantee that our ADSs and/or ordinary shares will appreciate in value or even maintain their current price.
Substantial future sales or perceived potential sales of our ADSs and/or ordinary shares in the public market could cause the price of our ADSs and/or ordinary shares to decline.
Additional sales of our ADSs and/or ordinary shares in the public market, or the perception that these sales could occur, could cause the market price of our ADSs and/or ordinary shares to decline. Such sales also might make it more difficult for us to sell equity or equity-related securities in the future at a time and price that we deem appropriate. If any existing shareholder or shareholders sell a substantial amount of our ADSs and/or ordinary shares, the prevailing market price for our ADSs and/or ordinary shares could be adversely affected. In addition, if we pay for our future acquisitions in whole or in part with additionally issued ordinary shares, your ownership interests in our company would be diluted and this, in turn, could have a material and adverse effect on the price of our ADSs and/or ordinary shares.
47
Techniques employed by short sellers may drive down the trading price of our ADSs and/or ordinary shares.
Short selling is the practice of selling securities that the seller does not own but rather has borrowed from a third-party with the intention of buying identical securities back at a later date to return to the lender. The short seller hopes to profit from a decline in the value of the securities between the sale of the borrowed securities and the purchase of the replacement shares, as the short seller expects to pay less in that purchase than it received in the sale. As it is in the short seller’s interest for the price of the security to decline, many short sellers publish, or arrange for the publication of, negative opinions regarding the relevant issuer and its business prospects in order to create negative market momentum and generate profits for themselves after selling a security short. These short attacks have, in the past, led to selling of shares in the market.
Public companies listed in the United States that have substantially all of their operations in mainland China have been the subject of short selling. Much of the scrutiny and negative publicity has centered on allegations of a lack of effective internal control over financial reporting resulting in financial and accounting irregularities and mistakes, inadequate corporate governance policies or a lack of adherence thereto and, in many cases, allegations of fraud. As a result, many of these companies are now conducting internal and external investigations into the allegations and, in the interim, are subject to shareholder lawsuits and/or SEC enforcement actions.
It is not clear what effect such negative publicity could have on us. If we were to become the subject of any unfavorable allegations, whether such allegations are proven to be true or untrue, we could have to expend a significant amount of resources to investigate such allegations and/or defend ourselves. While we would strongly defend against any such short seller attacks, we may be constrained in the manner in which we can proceed against the relevant short seller by principles of freedom of speech, applicable state law or issues of commercial confidentiality. Such a situation could be costly and time-consuming and could distract our management from growing our business. Even if such allegations are ultimately proven to be groundless, allegations against us could severely impact our business operations and shareholder’s equity, and any investment in our ADSs and/or ordinary shares could be greatly reduced or rendered worthless.
If securities or industry analysts do not publish research or reports about our business, or if they adversely change their recommendations regarding our ADSs and/or ordinary shares, the market price for our ADSs and/or ordinary shares and trading volume could decline.
The trading market for our ADSs and/or ordinary shares will be influenced by research or reports that industry or securities analysts publish about our business. If one or more analysts who cover us downgrade our ADSs and/or ordinary shares, the market price for our ADSs and/or ordinary shares would likely decline. If one or more of these analysts cease to cover us or fail to regularly publish reports on us, we could lose visibility in the financial markets, which in turn could cause the market price or trading volume for our ADSs and/or ordinary shares to decline.
Our memorandum and articles of association contain provisions that could discourage a third party from seeking to obtain control of our company, which could adversely affect the interests of holders of our ordinary shares and ADSs by limiting their opportunities to sell them at a premium.
Our sixth amended memorandum and articles of association contain certain provisions that could limit the ability of others to acquire control of our company, including provisions that, subject to the requirements under the Hong Kong Listing Rule, grant to our board of directors the authority to issue shares, grant rights over existing shares or issue other securities in one or more series as they deem necessary and appropriate and to determine designations, powers, preferences, privileges and other rights, including dividend rights, conversion rights, terms of redemption and liquidation preferences, any or all of which may be greater than the powers and rights associated with shares held by existing shareholders, at such time and on such other term as they think proper. The provisions could have the effect of depriving holders of our ordinary shares or ADSs of the opportunity to sell their shares or ADSs at a premium over the prevailing market price by discouraging third parties from seeking to obtain control of our company in a tender offer or similar transactions.
48
The voting rights of holders of our ADSs are limited by the terms of the deposit agreement, and holders of our ADSs may not be able to exercise their right to direct the voting of the underlying shares represented by their ADSs.
Holders of our ADSs may not have the same voting rights as the holders of our ordinary shares. Except as described in this annual report and in the deposit agreement for the ADSs, holders of our ADSs will not be able to exercise voting rights attaching to the shares represented by our ADSs on an individual basis. Holders of our ADSs will appoint the depositary or its nominee as their representative to exercise the voting rights attaching to the shares represented by the ADSs. Holders of our ADSs may not receive voting materials in time to instruct the depositary to vote, and it is possible that holders of our ADSs, or persons who hold their ADSs through brokers, dealers or other third parties, will not have the opportunity to exercise a right to vote.
Under the deposit agreement, if holders of our ADSs do not give voting instructions to the depositary as to how to vote the underlying shares represented by their ADSs, the depositary will give a discretionary proxy to a person designated by us to vote the shares represented by their ADSs at shareholders’ meetings unless:
| ● | we have failed to timely provide the depositary with notice of meeting and related voting materials; |
| ● | we have instructed the depositary that we do not wish a discretionary proxy to be given; |
| ● | we have informed the depositary that there is substantial opposition as to a matter to be voted on at the meeting; |
| ● | a matter to be voted on at the meeting would have a material adverse impact on shareholders; or |
| ● | the voting at the meeting is to be made by show of hands. |
The effect of this discretionary proxy is that if holders of our ADSs fail to give voting instructions to the depositary as to how to vote the underlying shares represented by their ADSs at any particular shareholders’ meeting, they cannot prevent such shares represented by their ADSs from being voted at that meeting, except under the circumstances described above. This may make it more difficult for shareholders to influence the management of our company. Holders of our ordinary shares are not subject to this discretionary proxy.
Holders of our ADSs may not be able to participate in any future rights offerings, which may cause dilution to their holdings and holders of our ADSs may not receive cash dividends if it is impractical to make them available to ADS holders.
We may from time to time distribute rights to our shareholders and other parties, including rights to acquire our securities. For instance, we voluntarily made an ex gratia settlement offer to affected clients in connection with suspected fraudulent activities by affiliates of Camsing International Holding Limited underlying one of our investment offerings. An affected client accepting the offer shall receive restricted share units, which upon vesting will become ordinary shares of our company. The maximum number of ordinary shares to be issued by our company to these settled clients would account for approximately 5.7% of the total issued shares of our company as of December 31, 2024. See “Item 8. Financial Information—A. Consolidated Statements and Other Financial Information—Legal Proceedings—Camsing Incident.” Such settlement plan will, and any future settlement plan may dilute the holdings of ADS holders in our company.
However, we cannot make rights available to ADS holders in the United States unless we register both the rights and the securities to which the rights relate under the U.S. Securities Act or an exemption from the registration requirements is available. Under the deposit agreement, the depositary will not make rights available to ADS holders unless both the rights and the underlying securities to be distributed to ADS holders are either registered under the U.S. Securities Act or exempt from registration under the U.S. Securities Act. We are under no obligation to file a registration statement with respect to any such rights or securities or to endeavor to cause such a registration statement to be declared effective and we may not be able to establish a necessary exemption from registration under the U.S. Securities Act. Accordingly, ADS holders may be unable to participate in our rights offerings and may experience dilution in their holdings.
49
The depositary of our ADSs has agreed to pay to holders of our ADSs the cash dividends or other distributions it or the custodian receives on our ordinary shares or other deposited securities after deducting its fees and expenses. Holders of our ADSs will receive these distributions in proportion to the number of ordinary shares their ADSs represent. However, the depositary may, at its discretion, decide that it is inequitable or impractical to make a distribution available to any holders of ADSs. For example, the depositary may determine that it is not practicable to distribute certain property through the mail, or that the value of certain distributions may be less than the cost of mailing them. In these cases, the depositary may decide not to distribute such property to holders of our ADSs.
Holders of our ADSs may be subject to limitations on transfer of their ADSs.
Our ADSs are transferable on the books of the depositary. However, the depositary may close its transfer books at any time or from time to time when it deems expedient in connection with the performance of its duties. In addition, the depositary may refuse to deliver, transfer or register transfers of ADSs generally when our books or the books of the depositary are closed, or at any time if we or the depositary deems it advisable to do so because of any requirement of law or of any government or governmental body, or under any provision of the deposit agreement, or for any other reason.
We incur increased costs as a result of being a public company.
As a public company listed in the United States and Hong Kong, we incur significant legal, accounting and other expenses that we did not incur as a private company. The Sarbanes-Oxley Act of 2002, rules subsequently implemented by the SEC and the NYSE and the Hong Kong Listing Rules impose various requirements on the corporate governance practices of public companies. We expect these rules and regulations to increase our legal and financial compliance costs and to make some corporate activities more time-consuming and costlier. As we are no longer an “emerging growth company,” we expect to incur significant expenses and devote substantial management effort toward ensuring compliance with the requirements of Section 404 of the Sarbanes-Oxley Act of 2002 and the other rules and regulations of the SEC. For example, as a result of becoming a public company, we need to increase the number of independent directors and adopt policies regarding internal controls and disclosure controls and procedures. Operating as a public company will make it more difficult and more expensive for us to obtain director and officer liability insurance, and we may be required to accept reduced policy limits and coverage or incur substantially higher costs to obtain the same or similar coverage. In addition, we incur additional costs associated with our public company reporting requirements in the United States and Hong Kong. It may also be more difficult for us to find qualified persons to serve on our board of directors or as executive officers.
We may be involved in class action lawsuits in the United States and Hong Kong in the future. Companies that have experienced volatility in the volume and market prices of their shares have been subject to an increased incidence of securities class action litigation. We may be the target of this type of litigation in the future. Securities litigation against us could result in substantial costs and divert our management’s attention from other business concerns, and, if adversely determined, could have a material adverse effect on our business, financial condition and results of operations.
Holders of our ordinary shares and/or ADSs may have difficulty effecting service of process and enforcing judgments obtained against us, our directors and our management, and the ability of U.S. or Hong Kong authorities to bring and enforce actions in the mainland China may also be limited.
We are an exempted company incorporated under the laws of the Cayman Islands. We conduct a substantial portion of our operations in mainland China and substantially all of our assets are located outside the United States and Hong Kong. In addition, a majority of our directors and officers are nationals or residents of jurisdictions other than the United States and Hong Kong and a substantial portion of their assets are located outside the United States and Hong Kong. As a result, it may be difficult or impossible for our shareholders to effect service of process or bring an action against us or against them in the United States or in Hong Kong in the event that our shareholders believe that their rights have been infringed under the securities laws of the United States, Hong Kong or otherwise. Even if our shareholders are successful in bringing an action of this kind, the laws of the Cayman Islands, mainland China or other relevant jurisdiction may render our shareholders unable to enforce a judgment against our assets or the assets of our directors and officers. In addition, the U.S. or Hong Kong authorities may also have difficulties in bringing and enforcing actions against us or our directors or officers in the Cayman Islands or mainland China.
50
We have been advised by Maples and Calder (Hong Kong) LLP, our counsel as to Cayman Islands law, that in those circumstances, although there is no statutory enforcement in the Cayman Islands of judgments obtained in the United States or Hong Kong, the courts of the Cayman Islands will recognize and enforce a foreign money judgment of a foreign court of competent jurisdiction without retrial on the merits based on the principle that a judgment of a competent foreign court imposes upon the judgment debtor an obligation to pay the liquidated sum for which judgment has been given, provided certain conditions are met. For a foreign money judgment to be enforced in the Cayman Islands, such judgment must be final and conclusive and for a liquidated sum, and must not be (i) in respect of taxes or a fine or penalty, (ii) inconsistent with a Cayman Islands judgment in respect of the same matter, (iii) impeachable on the grounds of fraud or (iv) obtained in a manner, nor be of a kind the enforcement of which is, contrary to natural justice or the public policy of the Cayman Islands (awards of punitive or multiple damages may well be held to be contrary to public policy). A Cayman Islands court may stay enforcement proceedings if concurrent proceedings are being brought elsewhere.
Our corporate affairs are governed by our memorandum and articles of association, as amended and restated from time to time, and by the Companies Act and the common law of the Cayman Islands. The rights of shareholders to take legal action against us and our directors, actions by minority shareholders and the fiduciary duties of our directors are to a large extent governed by the common law of the Cayman Islands. The common law of the Cayman Islands is derived in part from comparatively limited judicial precedent in the Cayman Islands as well as from English common law, which provides persuasive, but not binding, authority on a court in the Cayman Islands. The rights of our shareholders and the fiduciary duties of our directors under Cayman Islands law are not as clearly established as they would be under statutes or judicial precedents in the United States or Hong Kong. In particular, the Cayman Islands has a less developed body of securities laws than the United States or Hong Kong and provides significantly less protection to investors. In addition, Cayman Islands companies may not have standing to initiate a shareholder derivative action in U.S. federal courts or Hong Kong courts.
We have been advised by Zhong Lun Law Firm that the recognition and enforcement of foreign judgments are provided for under PRC Civil Procedures Law. Mainland China courts may recognize and enforce foreign judgments in accordance with the requirements of PRC Civil Procedures Law based either on treaties between mainland China and the country where the judgment is made or on reciprocity between jurisdictions. Mainland China does not have any treaties or other form of reciprocity with the United States or the Cayman Islands that provide for the reciprocal recognition and enforcement of foreign civil judgments. In addition, some of our directors and senior executive officers reside within mainland China for a significant portion of the time and are PRC nationals. According to the PRC Civil Procedures Law, courts in mainland China will not enforce a foreign judgment against us or our directors and officers if they decide that the judgment violates the basic principles of the laws of mainland China or national sovereignty, security or public interest. As a result, it may be difficult or impossible for our shareholders to effect service of process upon us or these persons inside mainland China, and it is uncertain whether and on what basis a court in mainland China would enforce a judgment rendered by a court in the United States or in the Cayman Islands. Furthermore, shareholder claims that are common in the United States, including securities law class actions and fraud claims, may be difficult to pursue as a matter of law or practicality in mainland China. Under the PRC Civil Procedures Law, foreign shareholders may originate actions based on the laws of mainland China against a company in mainland China for disputes if they can establish sufficient nexus to mainland China for a mainland China court to have jurisdiction, and meet other procedural requirements, including, among others, that the plaintiff must have a direct interest in the case, and that there must be a concrete claim, a factual basis and a cause for the suit. It will be, however, difficult for U.S. and other shareholders to originate actions against us in mainland China in accordance with the laws of mainland China because we are incorporated under the laws of the Cayman Islands and it will be difficult for U.S. and other shareholders, only by virtue of holding our ADSs, to establish a connection to mainland China for a mainland China court to have jurisdiction as required under the PRC Civil Procedures Law.
As a result, our public shareholders and holders of our ADSs may have more difficulty in protecting their interests through actions against us, our management, our directors or our major shareholders and limited remedies than shareholders of a corporation incorporated in a jurisdiction in the United States or Hong Kong would have.
51
It may be difficult for overseas regulators to conduct investigations or collect evidence within mainland China.
Shareholder claims or regulatory investigation that are common in the United States generally are difficult to pursue as a matter of law or practicality in mainland China. For example, in mainland China, there are certain obstacles to providing information needed for regulatory investigations or litigation initiated outside mainland China. Although the authorities in mainland China may establish a regulatory cooperation mechanism with the securities regulatory authorities of another country or region to implement cross-border supervision and administration, such cooperation with the securities regulatory authorities in the Unities States may not be efficient in the absence of mutual and practical cooperation mechanisms. Furthermore, according to Article 177 of the PRC Securities Law, which became effective in March 2020, no overseas securities regulator is allowed to directly conduct investigation or evidence collection activities within the territory of mainland China. While detailed interpretations of or implementation rules under this article have yet to be promulgated, the inability for an overseas securities regulator to directly conduct investigation or evidence collection activities within mainland China may further increase difficulties you may face in protecting your interests.
The different characteristics of the capital markets in Hong Kong and the U.S. may negatively affect the trading prices of our ordinary shares and/or ADSs.
Currently we are subject to both the United States and Hong Kong listing and regulatory requirements concurrently. The Hong Kong Stock Exchange and the NYSE have different trading hours, trading characteristics (including trading volume and liquidity), trading and listing rules, and investor bases (including different levels of retail and institutional participation). As a result of these differences, the trading prices of our ordinary shares and our ADSs may not be the same, even allowing for currency differences. Fluctuations in the price of our ADSs due to circumstances peculiar to the U.S. capital markets could materially and adversely affect the price of our ordinary shares, or vice versa. Certain events having significant negative impact specifically on the U.S. capital markets may result in a decline in the trading price of our ordinary shares notwithstanding that such event may not impact the trading prices of securities listed in Hong Kong generally or to the same extent, or vice versa. Because of the different characteristics of the U.S. and Hong Kong capital markets, the historical market prices of our ADSs may not be indicative of the trading performance of our ordinary shares.
Exchange between our ordinary shares and our ADSs may adversely affect the liquidity and/or trading price of each other.
Our ordinary shares are currently traded on the Hong Kong Stock Exchange, and our ADSs are currently traded on the NYSE. Subject to U.S. securities law and the terms of the deposit agreement, holders of our ordinary shares may deposit ordinary shares with the depositary in exchange for the issuance of our ADSs. Any holder of ADSs may also withdraw the underlying ordinary shares represented by the ADSs pursuant to the terms of the deposit agreement for trading on the Hong Kong Stock Exchange. In the event that a substantial number of ordinary shares are deposited with the depositary in exchange for ADSs or vice versa, the liquidity and trading price of our ordinary shares on the Hong Kong Stock Exchange and our ADSs on the NYSE may be adversely affected.
The time required for the exchange between ordinary shares and ADSs might be longer than expected and investors might not be able to settle or effect any sale of their securities during this period, and the exchange of ordinary shares into ADSs involves costs.
There is no direct trading or settlement between the NYSE and the Hong Kong Stock Exchange on which our ADSs and the ordinary shares are respectively traded. In addition, the time differences between Hong Kong and New York and unforeseen market circumstances or other factors may delay the deposit of ordinary shares in exchange of ADSs or the withdrawal of ordinary shares underlying the ADSs. Investors will be prevented from settling or effecting the sale of their securities during such periods of delay. In addition, there is no assurance that any exchange of ordinary shares into ADSs (and vice versa) will be completed in accordance with the timelines investors may anticipate.
Furthermore, the depositary for the ADSs is entitled to charge holders fees for various services, including for the issuance of ADSs upon deposit of ordinary shares, cancelation of ADSs, distributions of cash dividends or other cash distributions, distributions of ADSs pursuant to share dividends or other free share distributions, distributions of securities other than ADSs and annual service fees. As a result, shareholders who exchange ordinary shares into ADSs, and vice versa, may not achieve the level of economic return the shareholders may anticipate.
52
We believe that we were a passive foreign investment company, or PFIC, for U.S. federal income tax purposes for the taxable year ended December 31, 2024, which could result in adverse U.S. federal income tax consequences to U.S. Holders of our ADSs or ordinary shares.
We will be a PFIC for U.S. federal income tax purposes for any taxable year if, applying the applicable look-through rules, either: (1) at least 75% of our gross income for such year consists of certain types of “passive income” or (2) at least 50% of the value of our assets (generally determined based on an average of the quarterly values of the assets) during such year is attributable to assets that produce passive income or are held for the production of passive income.
Based on the market price of our ADSs, the value of our assets and the nature and composition of our income and assets, we believe that we were a PFIC for our taxable year ended December 31, 2024 and will likely be a PFIC for the current taxable year unless the market price of our ADSs increases and/or we invest a substantial amount of the cash and other passive assets we hold in assets that produce or are held for the production of non-passive income.
PFIC status for a taxable year is based on an annual determination that cannot be made until the close of such taxable year and involves extensive factual investigation, including ascertaining the fair market value of all of our assets on a quarterly basis and the character of each item of income that we earn during the relevant taxable year, and is subject to uncertainty in several respects (including with respect to our treatment of the Consolidated Affiliated Entities as being owned by us for United States federal income tax purposes). The determination of whether we will be a PFIC for any taxable year may also depend in part upon the value of our goodwill and other unbooked intangibles not reflected on our balance sheet (which may depend upon the market price of our ADSs or ordinary shares from time to time, which may fluctuate significantly) and also may be affected by how, and how quickly, we spend our liquid assets and the cash we generate from our operations and raise in any offering. Accordingly, there can be no assurance that we will not be a PFIC for our current or any future taxable year. The U.S. Internal Revenue Service, or the IRS, does not issue rulings with respect to PFIC status, and we cannot assure you that the IRS, or a court, will agree with any determination we make.
Because we believe that we were a PFIC for our taxable year ended December 31, 2024, a U.S. Holder (as defined in “Item 10. Additional Information—E. Taxation—U.S. Federal Income Tax Considerations”) could be subject to certain adverse U.S. federal income tax consequences and related reporting requirements. See “Item 10. Additional Information—E. Taxation—U.S. Federal Income Tax Considerations—Passive Foreign Investment Company.”
53
The Common Reporting Standard could subject us to certain new information reporting and withholding requirements.
The Organization for Economic Cooperation and Development has developed a Common Reporting Standard, or the CRS, and a model competent authority agreement to enable the multilateral and automatic exchange of financial account information, which were adopted by many jurisdictions. Effective on January 1, 2017, CRS and its implementing legislations in mainland China and Hong Kong require financial institutions to identify and report the tax residency and account details of non-resident customers to the relevant authorities in jurisdictions adhering to the CRS. On September 6, 2018, the arrangements for the multilateral and automatic exchange of financial account information between mainland China and Hong Kong officially came into effect. Hong Kong and mainland China conducted the first automatic exchange of financial account information in September 2018, and many jurisdictions (including Hong Kong) have promised to implement the multilateral and automatic exchange of financial account information. While the CRS was modeled on the U.S. Foreign Account Tax Compliance Act, or FATCA, the scope, coverage and volume under the CRS are significantly greater than that under FATCA, which requires non-U.S. institutions to report to the IRS if U.S. tax payers have an account with the non-U.S. financial institution and have met the standard of the overseas financial assets. As the reporting requirement under the CRS is burdensome, we cannot assure you that we will not be adversely affected by the information reporting and withholding requirements imposed by the CRS and its implementing legislations in mainland China, Hong Kong and other jurisdictions subject to the CRS in which we conduct or may conduct business in the future.
We could be adversely affected by violations of the U.S. Foreign Corrupt Practices Act and anti-corruption laws in other applicable jurisdictions.
As an NYSE listed company with operations in various countries, we are subject to the U.S. Foreign Corrupt Practices Act of 1977, or the FCPA, and other anti-corruption laws and regulations in applicable jurisdictions. The FCPA generally prohibits companies and their intermediaries from making improper payments to government officials for the purpose of obtaining or retaining business. Companies subject to the FCPA may be held liable for actions taken by partners or representatives. We may be subject to these and similar anti-corruption laws in other applicable jurisdictions. Failure to comply with legal requirements could expose us to civil and/or criminal penalties, including fines, prosecution and significant reputational damage, all of which could materially and adversely affect our business, results of operations, including our relationships with our clients, and our financial results. Compliance with the FCPA and other applicable anti-corruption laws and related regulations and policies imposes potentially significant costs and operational burdens on us. Moreover, the compliance and monitoring mechanisms that we have in place, including our code of ethics and our anti-bribery and anti-corruption policy, may not adequately prevent or detect all possible violations under applicable anti-bribery and anti-corruption legislation.
We are a foreign private issuer within the meaning of the rules under the U.S. Exchange Act, and as such we are exempt from certain provisions applicable to United States domestic public companies.
Because we are a foreign private issuer under the U.S. Exchange Act, we are exempt from certain provisions of the securities rules and regulations in the United States that are applicable to U.S. domestic issuers, including:
| ● | the rules under the U.S. Exchange Act requiring the filing of quarterly reports on Form 10-Q or current reports on Form 8-K with the SEC; |
| ● | the sections of the U.S. Exchange Act regulating the solicitation of proxies, consents, or authorizations in respect of a security registered under the U.S. Exchange Act; |
| ● | the sections of the U.S. Exchange Act requiring insiders to file public reports of their stock ownership and trading activities and liability for insiders who profit from trades made in a short period of time; and |
| ● | the selective disclosure rules by issuers of material nonpublic information under Regulation FD. |
We are required to file an annual report on Form 20-F within four months of the end of each fiscal year. In addition, we intend to publish our results on a quarterly basis through press releases, distributed pursuant to the rules and regulations of the NYSE. Press releases relating to financial results and material events will also be furnished to the SEC on Form 6-K. However, the information we are required to file with or furnish to the SEC will be less extensive and less timely compared to that required to be filed with the SEC by U.S. domestic issuers. As a result, holders of our ADSs may not be afforded the same protections or information, which would be made available to ADS holders, were they investing in a U.S. domestic issuer.
54
As a company incorporated in the Cayman Islands, we are permitted to adopt certain home country practices in relation to corporate governance matters that differ significantly from NYSE corporate governance listing standards; these practices may afford less protection to shareholders than they would enjoy if we complied fully with NYSE corporate governance listing standards.
As a Cayman Islands company listed on the NYSE, we are subject to NYSE corporate governance listing standards. However, the NYSE rules permit a foreign private issuer like us to follow the corporate governance practices of its home country. Certain corporate governance practices in the Cayman Islands, which is our home country, may differ significantly from the NYSE corporate governance listing standards. Shareholders of Cayman Islands exempted companies like us have no general rights under Cayman Islands law to inspect corporate records or to obtain copies of lists of shareholders of these companies. Our directors have discretion under our memorandum and articles of association to determine whether or not, and under what conditions, our corporate records may be inspected by our shareholders, but are not obliged to make them available to our shareholders. This may make it more difficult for you to obtain the information needed to establish any facts necessary for a shareholder motion or to solicit proxies from other shareholders in connection with a proxy contest. Currently, we elect to rely on home country practices to be exempted from the corporate governance requirements to have a corporate governance and nominating committee composed entirely of independent directors. Our shareholders may be afforded less protection than they otherwise would under rules and regulations applicable to U.S. domestic issuers.
There is uncertainty as to whether Hong Kong stamp duty will apply to the trading or conversion of our ADSs.
In connection with our public offering of ordinary shares in Hong Kong in July 2022, or the Hong Kong IPO, we established a branch register of members in Hong Kong, or the Hong Kong share register. Our ordinary shares that are traded on the Hong Kong Stock Exchange, including those issued in the Hong Kong IPO and those that may be converted from ADSs, are registered on the Hong Kong share register, and the trading of these ordinary shares on the Hong Kong Stock Exchange are subject to the Hong Kong stamp duty. To facilitate ADS-ordinary share conversion and trading between the NYSE and the Hong Kong Stock Exchange, we have moved a portion of our issued ordinary shares from our Cayman Islands share register to our Hong Kong share register.
Under the Hong Kong Stamp Duty Ordinance, any person who effects any sale or purchase of Hong Kong stock, defined as stock the transfer of which is required to be registered in Hong Kong, is required to pay Hong Kong stamp duty. The stamp duty is currently set at a total rate of 0.2% of the greater of the consideration for, or the value of, shares transferred, with 0.1% payable by each of the buyer and the seller.
To the best of our knowledge, Hong Kong stamp duty has not been levied in practice on the trading or conversion of ADSs of companies that are listed in both the United States and Hong Kong and that have maintained all or a portion of their ordinary shares, including ordinary shares underlying ADSs, in their Hong Kong share registers. However, it is unclear whether, as a matter of Hong Kong law, the trading or conversion of ADSs of these dual-listed companies constitutes a sale or purchase of the underlying Hong Kong-registered ordinary shares that is subject to Hong Kong stamp duty. We advise investors to consult their own tax advisors on this matter. If Hong Kong stamp duty is determined by the competent authority to apply to the trading or conversion of our ADSs, the trading price and the value of your investment in our ADSs and/or ordinary shares may be affected.
55
Item 4. Information on the Company
| A. | History and Development of the Company |
Founded in August 2005, we are a leading HNW wealth management service provider with global asset management capabilities. We aim to deliver exceptional asset allocation and comprehensive services to Mandarin - speaking HNW individuals and institutions by connecting leading asset managers around the world.
We are an exempted company incorporated with limited liability under the laws of the Cayman Islands with subsidiaries and affiliated entities primarily in mainland China. In August 2005, our founders started our business when Noah Investment was incorporated. We exercise effective control over Noah Investment and its subsidiaries through Contractual Arrangements. In 2007, HongShan Capital Investment Management (Tianjin) Co., Ltd., which we refer to as Hongshan Capital, a well-known venture capital firm based in mainland China, invested in our business. In November 2010, we were listed on the New York Stock Exchange as the first independent wealth management company from mainland China. In July 2022, we were listed on the Hong Kong Stock Exchange as the first independent wealth management company listed on both NYSE and Hong Kong Stock Exchange from mainland China.
We commenced our asset management business in 2010 when Gopher Asset Management Co., Ltd. and its subsidiaries, which we refer to collectively as Gopher Asset Management or Gopher, were established. The business scope of Gopher covers private equity and venture capital investment, real estate investment, public securities investment, and multi-strategy investment. In 2012, Noah Upright (formerly known as Noah Upright (Shanghai) Fund Investment Consulting Co. Ltd.), a wholly owned subsidiary of Noah, obtained the “No. 001” fund distribution license issued by the CSRC.
We officially launched our overseas business expansion in early 2012. We first established Noah HK and obtained Type 1 (Dealing in Securities), Type 4 (Advising on Securities), and Type 9 (Asset Management) licenses from the Hong Kong Securities and Futures Commission, commonly known as the Hong Kong SFC or the SFC, as well as an insurance broker license in Hong Kong (China). Subsequently, we further expanded our overseas presence by launching offices in Los Angeles, Silicon Valley, New York and Singapore. We have obtained and maintained family trust licenses in Hong Kong and Jersey Island, investment advisor license and insurance brokerage license in the United States, as well as capital market services license, family trust license and exempt financial advisor license in Singapore. In 2024, we established the Olive Asset Management brand, our overseas asset management business that manages USD - denominated private equity funds and private secondary products.
In July 2022, our ordinary shares commenced trading on the Main Board of the Hong Kong Stock Exchange under the stock code “6686”. We raised from our global offering in connection with the listing in Hong Kong approximately HK$315.6 million (US$40.2 million) in net proceeds after deducting underwriters’ commissions and offering expenses. Upon our listing on the Hong Kong Stock Exchange, all the Class B ordinary shares were converted into Class A ordinary shares on a one-for-one basis. Subsequently, no Class B ordinary shares will be issued or outstanding and we will cease to have a dual-class voting structure. On December 23, 2022, we adopted the sixth amended and restated memorandum and articles of association to reflect the removal of the dual-class voting structure, among other things.
Our principal executive offices are located at No.1226, South Shenbin Road, Minhang District, Shanghai, People’s Republic of China. Our telephone number is (86) 21 8035 - 8292. Our registered office in the Cayman Islands is located at the offices of Maples Corporate Services Limited, PO Box 309, Ugland House, Grand Cayman, KY1 - 1104, Cayman Islands.
| B. | Business Overview |
We are a leading and pioneer wealth management service provider offering comprehensive one-stop advisory services on global investment and asset allocation primarily for Mandarin - speaking HNW investors. Substantially all our RMB-denominated investment products are managed and distributed in mainland China, and most of our foreign currency denominated products are managed and distributed through our Hong Kong subsidiary, Noah HK, which serves as our offshore booking center.
56
With over 20 years of operating experience, we continue to distribute and manage investment products and provide comprehensive financial services to our HNW clients globally, while at the same time constantly optimizing and improving our risk and asset management procedures to strengthen our core competitiveness.
Our Business Model
We provide comprehensive financial services using wealth management and asset management models, through our subsidiaries and Consolidated Affiliated Entities to our clients. In 2024, our wealth management business, asset management business, and other businesses contributed to 69.2%, 29.5% and 1.3% of our total net revenues, respectively.
| ● | Wealth management business. Through the licensed distribution channels operated by our subsidiaries, we offer various investment products, including primarily domestic and overseas mutual fund products, private secondary products and other products, on behalf of our third-party product partners as well as Gopher and Olive, our asset management arms. We also provide customized value-added financial services to our clients, including investor education and trust services. |
| ● | Asset management business. Through our asset management arms, Gopher and Olive, we manage our clients’ investments in private equity, real estate, public securities, multi-strategy and other investment products. |
| ● | Other businesses. This segment mainly includes lending services whereby we make secured loans to creditworthy clients through our subsidiaries. Since the third quarter of 2019, we have decreased lending and other businesses as we strategically shifted focus to our core wealth management and asset management businesses. |
In 2024, we engaged in organizational restructuring and adjustment to our business operations in order to improve our business model and to comply with the evolving regulatory requirements in our industry. Following a comprehensive evaluation of the nature of our evolving business operations and recent organizational adjustment, we have determined that a refined segmentation approach will provide a clearer understanding of our financial performance and strategic progress. As a result, starting from the fourth quarter of 2024, we began disclosing our revenues under six domestic and overseas business segments and headquarters. This segmentation approach is designed to enhance resource allocation, provide investors with insights into our financial performance across our diverse business segments, and ensure alignment with our long-term strategic objectives. For the purposes of organizing our business segments in this annual report, we describe our businesses conducted in mainland China as “domestic” and businesses conducted outside of mainland China as “overseas.”
Among these six segments, our wealth management business is generally structured around four segments, namely domestic public securities under Noah Upright, domestic insurance under Glory, overseas wealth management under ARK Wealth Management and overseas insurance and comprehensive services under Glory Family Heritage. In 2024, our domestic public securities, domestic insurance, overseas wealth management and overseas insurance and comprehensive services segments contributed to 18.8%, 1.6%, 26.0% and 5.3% of our total net revenues, respectively. Our asset management business is generally structured around the remaining two segments, namely domestic assessment management under Gopher and overseas asset management under Olive. In 2024, our domestic asset management and overseas asset management segments contributed to 29.7% and 16.9% of our total net revenues, respectively. In addition to these six segments, we also conduct our general corporate operations at our corporate headquarters in Shanghai, which are operations not directly allocated to one of the aforementioned six business segments. In 2024, our headquarters contributed to 1.7% of our total net revenues.
We operate our business to cater to the needs of our clients by leveraging (i) our unique ecosystem with leading product partners, including fund managers and top PE/VC general partners, (ii) a diversified product mix that contributes to a favorable revenue structure with competitive profit margins and delivers successful investment results, and (iii) significant synergies and high operating efficiency. We are a pioneer in mainland China’s HNW wealth management services industry with various market-first achievements, and are the first wealth manager to have built an ecosystem with leading private secondary funds and PE/VC firms in mainland China. Leveraging our early-mover advantage, deep understanding of the industry, strong execution capabilities and rigorous risk management, we have developed a comprehensive set of product offerings in collaboration with our product partners.
57
Set forth below is a diagram illustrating our unique ecosystem:

1 | Others include insurance products, multi-strategies products and others. |
Our Clients
We primarily serve Chinese HNW clients who reside in mainland China or overseas with total investable assets exceeding RMB6.0 million. In addition to individual clients, we also strategically provide services to certain institutional clients, including entities affiliated with such individuals, such as their family offices, as well as other institutional investors. In 2021, we started to provide mutual funds and related wealth management services to satisfy our corporate and institutional clients’ money market and liquidity management demands through our mutual fund SaaS platform, “Smile Treasury”, operated by our domestic public securities operation, Noah Upright. We have attracted a loyal and high quality client base, with approximately 17,210 active clients (including mutual fund-only clients) as of December 31, 2024.
The table below sets forth certain information regarding our clients for the years and as of the dates indicated.
Year Ended December 31, | ||||||
| 2022 |
| 2023 |
| 2024 | |
Number of active clients (excluding mutual fund-only clients) |
| 6,520 | 5,731 | 4,267 | ||
Number of active clients (including mutual fund-only clients) |
| 35,877 | 22,453 | 17,210 | ||
58
In order to provide targeted and personalized services to our clients, we classify our clients into five categories based on their AUA with us, namely ivory, gold, platinum, diamond, and black card clients, with the black card clients being the highest level. The number of our black card clients and diamond card clients reached 2,277 and 7,057 as of December 31, 2024, with an AUA per client of RMB94.9 million (US$13.0 million) and RMB17.7 million (US$2.4 million), respectively. The table below sets forth the number of our core clients as of the periods indicated.
As of December 31, | ||||||
2022 | 2023 | 2024 | ||||
Number of black card clients(1) |
| 2,104 |
| 2,289 |
| 2,277 |
Number of diamond card clients(2) |
| 7,585 |
| 7,369 |
| 7,057 |
(1) | Black card clients refer to clients with an AUA of over RMB50 million (approximately US$7 million). |
(2) | Diamond card clients refer to clients with an AUA of over RMB10 million (approximately US$1.5 million) but less than RMB50 million (approximately US$7 million). |
Client Onboard Process and Key Contractual Terms
We have implemented comprehensive know-your-client, commonly known as KYC, and anti-money laundering, commonly known as AML, procedures and policies in compliance with applicable laws and regulations in mainland China and other jurisdictions where we operate, as well as our internal control policies. When a client opens an account with us, we require the client to complete our KYC and AML review process. In terms of our KYC process, we collect documentations including, among others, proof of client’s identity and source of funds for investments and verify such information against reliable supporting documents and official database, as well as conduct risk tolerance assessment to better understand clients’ risk appetite. We also perform due diligence procedures on clients that specifically focus on and attest to their qualification to invest in accordance with relevant laws and regulations in different jurisdictions. For example, for clients who intend to purchase private fund products in mainland China, we require them to provide proof that their financial conditions and risk tolerance have met the thresholds of qualified investors under relevant mainland China regulations, and conduct ongoing due diligence on such clients to verify their qualification. In addition, our relationship managers follow up with our clients on a regular basis to maintain up-to-date client risk profile and investment preferences. In terms of our AML process, we have established rigorous AML internal control policies, including a real-name policy in the process of business operations and a record keeping policy on client information covering their identification, transaction records as well as source of funds. We have an AML information reporting system aimed at detecting, reporting on and preventing money laundering activities. We also provide trainings to our employees to enhance their AML awareness. Moreover, we enter into a set of standard client service agreements with our clients at account opening. Such client service agreements set forth rights and obligations of our clients when using service provided by us and authorizes us to collect and use certain personal information of our clients. Clients will also receive an investor right notification form setting forth their interest and risks in purchasing a specific product.
Our Key Products and Services
Our Wealth Management Business
We provide diversified investment products, customized asset allocation and value-added services to our clients inside and outside of mainland China for our wealth management business. Our dedicated relationship managers work with clients to build an asset allocation objective and a dynamic investment portfolio for each of them with the diversified investment products we offer, aiming to meet our clients’ wealth management needs, minimizing their risks while generating attractive returns. Our clients benefit from our comprehensive services, expertise and capacities, including, among others, investor education services and trust services. In 2022, 2023 and 2024, net revenues contributed by our wealth management business were RMB2,200.0 million, RMB2,491.2 million and RMB1,800.7 million (US$246.7 million), representing 71.0%, 75.6% and 69.2% of our total net revenues, respectively.
59
Revenue Model
For our wealth management business, we generate revenue primarily from the offering of investment products and services to our clients through our subsidiaries in four ways: (i) one-time commissions paid by funds managed by our product partners, (ii) recurring service fees paid by our product partners or funds managed by them over the duration of the investment product, (iii) sharing of a portion of the performance-based income earned by product partners who manage the products, and (iv) revenue from comprehensive services we provide, especially the revenue from our investor education business. We also earn one-time commissions from insurance companies by referring clients to purchase insurance products from them, and recognize revenue when the underlying insurance contracts become effective. We do not bear any loss from our clients’ investments nor do we provide guarantees of return with respect to the products we distribute, in accordance with the investment agreements with our clients.
Set forth below is a diagram illustrating the business and revenue model of our wealth management business:

Investment Product Offerings
We have a proven track record of consistently pioneering a broad array of innovative and high-quality investment products and service offerings which provide comprehensive and tailored investment opportunities to meet the specific wealth management requirements of our clients. During the three years ended December 31, 2022, 2023 and 2024, the domestic and overseas investment products provided by our product partners as well as Gopher and Olive primarily consist of:
| ● | mutual fund products, which are publicly-raised, public securities investment funds, including money market funds; |
| ● | private secondary products, which are privately-raised investment funds and structured products with underlying assets consisting of publicly listed securities and bonds in the secondary market, as well as privately raised discretionary cash management products; |
| ● | private equity products, including investments in (i) various primary market funds, including PE/VC funds, private credit funds, and private infrastructure funds sponsored by third-party domestic and international asset management firms, (ii) real estate equity funds, and (iii) PE/VC funds managed by Gopher/Olive, including FOFs, feeder funds, S funds and direct and co-investment funds. We provide domestic private equity products through our asset management arm, Gopher/Olive, which forms funds and raises capital directly from our clients; |
| ● | other products we distribute or provide or manage but cannot be classified into any of the above product categories, such as insurance and multi-strategy products. |
60
The table below sets out the aggregate transaction value of the different types of investment products that we distributed during the years indicated:
Year Ended December 31, | ||||||||||||||
2022 | 2023 | 2024 | ||||||||||||
| RMB |
| % |
| RMB |
| % |
| RMB |
| US$ |
| % | |
(in millions, except for percentages) | ||||||||||||||
Product type |
|
|
|
|
|
|
|
|
|
|
|
|
|
|
Mutual fund products |
| 44,726 |
| 63.6 |
| 47,837 | 64.6 |
| 39,573 |
| 5,421 |
| 62.0 | |
Private secondary products |
| 11,516 |
| 16.4 |
| 18,403 | 24.8 |
| 16,201 |
| 2,220 |
| 25.3 | |
Private equity products |
| 11,037 | 15.7 |
| 3,330 | 4.5 |
| 4,775 | 654 |
| 7.5 | |||
Other products |
| 3,001 |
| 4.3 |
| 4,486 | 6.1 |
| 3,263 |
| 447 |
| 5.2 | |
All products |
| 70,280 |
| 100.0 |
| 74,056 | 100.0 |
| 63,811 |
| 8,742 |
| 100.0 | |
Overseas Wealth Management
In addition to our well-established domestic and RMB-denominated product offerings, we also offer a variety of overseas products denominated in a variety of currencies to our clients. The diversification of our investment product offerings distinguishes us from many of our competitors in mainland China, who typically only have domestic and RMB-denominated product offerings. In 2024, revenue from our overseas products accounted for 47.8% of our total revenues.
Comprehensive Services
In addition to the investment products we provide to our clients, we develop and provide customized value-added financial and related services to our clients to better serve their needs.
| ● | Investor Education: We primarily provide our investor education services under the brand name “Enoch Education”, organizing various types of online and offline training programs to our individual clients and their families. These programs include wealth planning, market insights and entrepreneurship camps. We charge attendees fees for these events primarily based on the duration (which typically last up to one year) and location of each program. |
We believe that Enoch Education is an important tool for building our business as it raises the financial sophistication of our clients, enables us to deepen our relationships with them, and broadens the clients’ investment knowledge, all of which are believed to further enhance their loyalty and willingness to invest with us, especially for long-duration products.
| ● | Trust Services: We currently offer international trust services in Hong Kong, Jersey Island and Singapore through Ark Trust (Hong Kong) Limited (“Ark Trust”), Ark Trust (Jersey) Limited and Ark Trust (Singapore) Ltd., respectively. Ark Trust was founded in 2014 and is one of the first family trust service companies registered outside of mainland China among the independent wealth management companies in mainland China. Ark Trust provides a full range of services to our clients, including family trust and fiduciary services, employee stock ownership plans, charitable trust services and wealth planning services. |
Referral of Insurance Products
We distribute insurance products by referring clients to purchase insurance products through domestic insurance under Glory and overseas insurance and comprehensive services under Glory Family Heritage, and earn commissions from insurance companies. We focus on referring long-term life insurance products to our high-net-worth individual clients to fulfill their diversified investment needs.
We primarily partner with reputable international or regional insurance companies in Hong Kong, Singapore, United States, Bermuda and mainland China with the most competitive long-term life insurance products.
61
The insurance products we distribute for our partners are mainly life and health insurance products. Such products can be broadly classified into the categories set forth below. Due to constant product innovation by insurance companies, some of the insurance products we distribute combine features of one or more of the categories listed below:
| ● | Individual Whole Life and Annuity Insurance. The individual whole life insurance products we distribute provide insurance coverage for the insured person’s entire life in exchange for the periodic payment of fixed premiums over a pre-determined period, generally ranging from five to 20 years, or until the insured reaches a certain age. The face amount plus accumulated interest is paid upon the death of the insured. The individual annuity products we distribute generally provide annual benefit payments after the insured attains a certain age, or for a fixed time period, and provide a lump sum payment at the end of the coverage period. In return, the purchaser of the annuity products makes periodic payments of premiums during a pre-determined accumulation period. |
| ● | Participating Insurance. The participating insurance products we distribute not only provide insurance coverage but also pay dividends generated from the profits of the insurance company providing the policy. The dividends are typically paid on an annual basis over the life of the policy. In return, the insured makes periodic payments of premiums over a pre-determined period, generally ranging from five to 25 years. |
| ● | Individual Health Insurance. The individual health insurance products we distribute primarily consist of critical illness insurance products, which provide guaranteed benefits when the insured is diagnosed with specified serious illnesses, and medical insurance products, which provide conditional reimbursement for medical expenses during the coverage period. In return, the insured makes periodic payments of premiums over a pre-determined period. |
The commission rate that we receive from insurance companies is determined based on various factors such as the type of insurance products, the payment schedule of the insurance policy, the region in which the insurance products are sold, and the particular insurance company. In general, for the insurance policies that we distribute with a periodic payment schedule, insurance companies will pay us a first-year commission and fee based on a percentage of the first-year premiums, and subsequent commissions and fees based on smaller percentages of the renewal premiums paid by the insured during the first few years of renewal term. As such, once we distribute a life and health insurance policy with a periodic payment schedule, we expect it to bring us a steady flow of commission and fee during the renewal term as long as the insured fulfills his or her premium payment commitment and continuously renews the policy. Since our referral service is substantially completed on day one, we record revenue from commission income as one-time commissions which includes the first-year commission and a best estimate of the commissions we may be entitled to receive during the renewal periods.
We enter into framework referral service agreements with insurance companies for the insurance product that we distribute. Under these agreements, we typically undertake to refer and recommend the relevant insurance products offered by the insurance company to our clients, in return for a commission from the insurance company. We deliver the services as an independent contractor and undertake to exercise due care and skill in our services. Each party may have the right to terminate the framework agreement with advance notice or immediately in certain specified circumstances. We are typically subject to confidentiality obligations and obligations to protect the intellectual property of the insurance company under the framework agreement.
62
Our Asset Management Business
We operate our domestic asset management business under Gopher and our overseas asset management business under Olive to further address the asset allocation needs of our clients. We manage investments with underlying assets in mainland China through the Consolidated Affiliated Entities, denominated in Renminbi, and outside of mainland China through our subsidiary, Olive Asset Management, denominated in U.S. dollars or other currencies. This allows us to offer private equity products that are on par with those provided by leading global private banks. On the secondary market side, we have expanded partnerships with top-tier global managers and diversified our offerings in structured products and hedge funds. Our total AUM were RMB157.1 billion, RMB154.6 billion and RMB151.5 billion (US$20.8 billion) as of December 31, 2022, 2023 and 2024, respectively. As of December 31, 2024, the AUM of Olive reached RMB42.6 billion (US$5.8 billion), representing 28.1% of the total AUM for our asset management business.
Revenue Model
We generate revenue from our asset management business through the Consolidated Affiliated Entities and certain overseas subsidiaries primarily in the form of (i) one-time commissions from funds managed by Gopher or Olive when the investment product was distributed directly by Gopher or Olive (ii) recurring service fees paid by funds managed by Gopher or Olive over the duration of the investment products and (iii) performance-based income from funds for which we serve as the fund managers.
Gopher and Olive, as proprietary product providers, enter into agreements on an arm’s length basis with our wealth management branch for product distribution, and in accordance with such agreements, share a portion of recurring service fees and performance-based income with the wealth management branch in certain cases. To the extent that recurring service fees and performance-based income are shared with the wealth management branch, such intragroup revenue is deducted from our consolidated statements of operations.
Set forth below is a diagram illustrating the business and revenue model of our asset management business:

Given that over 90.0% of Gopher’s AUM and over 70% of Olive’s AUM as of December 31, 2024 consisted of private equity investments, which generally have a long duration with no contractual redemption rights or high redemption costs as provided under the relevant subscription agreements, we believe that the recurring service fees we earn are relatively predictable and sustainable.
Investment Structure
Gopher and Olive establish fund vehicles (the “Gopher/Olive Funds”) as investment vehicles to raise capital from clients and manage the investments. The investment portfolio of Gopher/Olive Funds includes primarily (i) private equity investments, including equity investments into private companies and commitments in private equity funds; (ii) public securities investments, including direct investments in public securities and commitments in money market funds, mutual funds and private secondary funds; (iii) real estate investments, typically in the form of equity of private companies holding such investments; and (iv) multi-strategy and other investments, primarily consisting of multi-asset portfolios.
63
We act as the fund manager and/or general partner for the Gopher/Olive Funds and collect management fees and performance-based income. We also invest in certain Gopher/Olive Funds as general partners, and our equity interests in each individual fund are normally less than 3%. The following table sets forth the typical structure of a Gopher/Olive Fund:

Product Offerings
As a multi-asset management service provider, Gopher /Olive invests in different categories of assets, including:
| ● | private equity investments, including investments in the leading domestic and overseas private equity funds through FOFs, feeder funds and S funds, as well as direct and co-investments in sectors such as TMT, financial services and healthcare. As of December 31, 2024, the AUM of Gopher/Olive’s private equity investments was RMB131.5 billion (US$18.0 billion), covering approximately 130 Gopher/Olive PE/VC FOFs, and directly or indirectly through these funds, invested in more than 9,000 companies. |
| ● | FOFs. In 2010, we established the first market-oriented FOF by private capital in mainland China. Our asset management business has historically focused primarily on investments in FOFs, whereby the Gopher/Olive Funds invest in one or more third-party managed funds, which directly or indirectly invest in portfolio companies or other investment portfolios. The graph below illustrates the portfolio structure of a simple FOF. Major Gopher/Olive PE/VC FOFs typically involve several layers of FOFs and/or feeder funds structure. Under such structure, multiple Gopher/Olive Funds are set up as intermediate investment vehicles, which are managed by Gopher/Olive for the purpose of asset and ownership segregation. |

| ● | Feeder funds. We also manage feeder funds that invest in certain single third-party managed funds. Such third-party managed funds usually have multiple feeder funds as capital sources. Following the enactment of the Supervision Measures, we leverage primarily feeder funds to raise capital for our PE/VC investment partners. The graph below illustrates the investment structure of our feeder funds that invest in single third-party managed funds. |
64

| ● | S funds. In May 2013, we introduced the first S fund to HNW investors in mainland China. The S funds explore investment opportunities by investing in pre-existing limited partner commitments in the private equity market, which allows private equity investors to sell their investments in private equity funds. S funds typically invest in more diversified investment portfolios than primary PE funds, and typically deploy capital faster and have a shorter investment term than other private equity investments ranging from two years to three years. The graph below illustrates the portfolio structure of our S funds. |

| ● | Public securities investments, mainly including Target Strategy, namely a series of NAV-based products utilizing multiple investment strategies to manage underlying assets consisting of publicly listed securities, FOF and MoM investments, as well as direct investments in listed companies. Gopher /Olive has a dedicated investment team managing Target Strategy products, which consist of active, balanced and conservative types of funds, utilizing diverse strategies with an aim to create long-term and stable investment returns with relatively low volatility. For the MoM approach, we as the fund manager choose third-party fund managers for certain investment programs of the Gopher/Olive Funds and monitor their performances. The third-party fund managers specialize in utilizing different investment strategies to diversify risks and achieve different investing goals amid market volatilities. These third-party fund managers receive an incentive service fee. |
| ● | Real estate investments, including funds investing in residential as well as commercial real estate properties such as office buildings and shopping malls, in the form of both credit and equity investments. As of December 31, 2024, our real estate investments primarily included one office building in Shanghai through an FOF investment, namely Gopher Aroma Plaza. Our real estate investments as of December 31, 2024 also included seven rental apartment projects in the United States. |
65
| ● | Multi-strategy and other investments. Our multi-strategy investments primarily include multi-asset portfolios and family office accounts. We use asset allocation principles to build multi-asset portfolios and multi- or single-family office accounts. Starting from the third quarter in 2019, we stopped investing in private credit products and started to redeem all outstanding private credit products. By the end of the second quarter in 2021, Gopher had successfully exited approximately RMB30 billions of private credit product investments, marking an important milestone of transformation to NAV-based products. |
Our domestic asset management operations under Gopher continue to focus on managing primary market exits and cross-border ETF products in the secondary market. Due to the absence of new fundraising for RMB-denominated private equity funds in 2024, the gradual expiration of legacy products is expected to reduce the management fee base. In response, we are accelerating the expansion of our overseas investment product offerings through Olive and growing our secondary market asset management business. For a discussion of the change of our asset management product mix during the three years ended December 31, 2022, 2023 and 2024, see “Item 5. Operating and Financial Review and Prospects—A. Operating Results—Factors Affecting Our Results of Operations—Key Performance Indicators—AUM.”
Our Portfolio Companies
Our Gopher/Olive Funds strive to invest into companies with great growth potential through private equity investments to generate attractive investment returns. Over the years, our Gopher/Olive Funds have invested in many portfolio companies that have achieved outstanding performance and hence generating more performance-based income, which demonstrates our strong asset management capabilities. As of December 31, 2024, Gopher/Olive’s AUM included approximately 130 Gopher/Olive PE/VC FOFs, which in aggregate invested in more than 300 funds managed by third parties, and directly or indirectly through these funds, invested in more than 9,000 companies, many of which had achieved substantial growth. As of December 31, 2024, more than 600 companies Gopher/Olive invested in had successfully become listed companies.
Our Product Partners and Investment Partners
We have established extensive business relationships with reputable product partners and investment partners both in China and globally, in connection with our distribution of investment products. Our product partners and investment partners are typically the issuers or managers of investment products. The product partners and investment partners with which we collaborate encompass a variety of institutions and companies, mainly including PE/VC general partners, mutual fund managers and private secondary fund managers. We distribute investment products provided by these product partners directly, and for our asset management business, our Gopher/Olive Funds invest into the investment products provided by our investment partners, whereby we offer limited partnership commitments to our Gopher/Olive Funds as asset management products to our clients. In certain occasions, our Gopher/Olive Funds also co-invest with our investment partners into portfolio companies directly. During the three years ended December 31, 2022, 2023 and 2024, we collaborated with over 100 product partners and investment partners in aggregate. A certain partner can either act as a product partner for our wealth management business or an investment partner for our asset management business.
We have a strong presence in private equity investment industry both domestically and overseas. We have built relationships with 15 out of the top 20 VC fund managers as named in the “2021 Annual List of Chinese Venture Capital Investment Institutions” in December 2021 by CV Info, one of mainland China’s leading third-party private equity information providers, and over 40 of the top 50 international PE firms as named in “Private Equity International’s PEI 300 list” for 2022.
In addition to leading PE/VC firms, we have intensified screening and coverage of top hedge fund managers worldwide and have built relationships with 25 of the top 50 global hedge fund managers as named in “With intelligence Global Billion Dollar Club 2022”.
66
Key Contractual Terms with Product Partners for Our Wealth Management Business
We enter into service agreements with the product partners for the majority of the products we distribute through our wealth management business. These service agreements usually expire upon the redemption of the underlying investment products. Under these agreements, we typically undertake to provide the counterparty with services relating to our clients’ purchases of the relevant products. Such services generally include providing our clients with information on the relevant products, evaluating the financial condition and risk profiles of those clients who desire to purchase the relevant products, educating them on the transaction documentation as well as furnishing other assistance to facilitate their communications with the product partners.
Under our service agreements with respect to our fund products distributed through our wealth management business, we also undertake to assist the product partners to maintain investor relationships by providing our clients who have purchased the relevant products with various post-investment services, including investor communications assistance and periodic portfolio management reports.
Key Contractual Terms with Investment Partners for Our Asset Management Business
As for the investment partners we collaborate within our asset management business through FOF investments, our Gopher/Olive Fund invest in the funds set up and managed by the investment partners. Our investment partner set up fund vehicles to raise capital, which subsequently invest into asset portfolios. In connection with such investment, Gopher/Olive Fund enters into a limited partnership agreement as a limited partner of the fund and the investment partner as the general partner of the fund. In accordance with the limited partnership agreements, our investment partner actively manages the investment on behalf of Gopher/Olive Fund and other limited partners. Gopher/Olive Fund is obligated to provide capital to the fund in due course. The limited partnership agreements set forth the duration and redemption terms of the fund.
In case of co-investment with our investment partners, Gopher /Olive Fund and the fund managed by our investment partners both invest in the investment portfolio directly. For such investments, we generally enter into a set of agreements in connection with such investments including share purchase agreement and shareholders’ agreements to protect the interest of our clients and us.
Product Development and Selection
We have a rigorous product development and selection process is key to our business. In light of the tightened regulatory environment in mainland China in recent years, we have been further enhancing our comprehensive risk management system.
Product Development and Selection Philosophy
Our product development team focuses on meeting the evolving demands of clients by balancing the investment return, investment risk, and liquidity of the products we offer. For our wealth management business, our team is primarily responsible for selection of wealth management products to be distributed by our wealth management segment, whereby for our asset management business, our team strives to develop and structure the investment products offered by Gopher and Olive. Our product selection efforts are guided by our comprehensive research, which provides a top-down review on our overall tactical asset allocation strategy at least quarterly, based on which our product team develops strategies in each asset class.
We strive to provide a variety of investment products to our clients. Based on our research, we strategically select products that captures current investment opportunities, as well as products of stable long-term performance. We believe such product mix allows our investors to customize their investment portfolio based on their risk appetite and return expectations.
As for our asset management business, Gopher and Olive’s investment philosophy focuses on identifying and capturing opportunities from emerging trends in the market, evaluating a wide range of assets and investment opportunities from numerous investment partners, and constructing investment portfolios through vigorous due diligence process. Moreover, we seek to minimize volatility of the performance of our investments by investing in a wide range of asset classes and investment structures, which enhances the sustainability of our revenue streams under various economic circumstances.
67
Product Development and Selection Process
Each product offered to our clients, including the investment products we distribute and asset management products we offer, must go through a strictly implemented product screening procedure as indicated in the diagram below:

Our product development and selection process involves three key stages: project screening, project evaluation and risk control. In-house experts and professionals, including high-level management team members from our legal department, risk management department, compliance department and product department will gather periodically to carefully screen and evaluate each product we offer and distribute.
| ● | In the project screening stage, our professionals select the potential product or the proposed investment portfolio from a broad range of investment products and review our internal due diligence findings to determine whether the product may be suitable for investment and/or distribution to our clients. A prospective product or investment needs to be approved by at least a majority of the members participating in the project screening meeting before the product or investment moves onto the next stage. |
| o | For investment products, we have adopted an effective screening mechanism that analyzes and evaluates the proposed investment product or portfolio both qualitatively and quantitatively. To facilitate the screening of the fund products, we maintain a whitelist of fund product providers that we update on real-time basis. Our wealth management arm conducts independent assessment of investment products developed by Gopher and Olive. |
| o | For each proposed investment under our asset management business, in particular private equity direct or co-investments, we designate a dedicated project team to conduct preliminary due diligence on the potential investment target. After conducting the preliminary review, the project team submits an investment analysis and due diligence memorandum on the investment targets, focusing on investment overview and recommendation, market opportunities, investment strategies, investment return analysis, eligible investors, key risks and risk control solutions, among other considerations. If necessary, we will also engage qualified third-party services providers such as independent auditors and law firms to conduct independent research and analysis on our proposed investment portfolio. |
| ● | In the project evaluation stage, our professionals analyze the legal structure, financial statistics and other aspects of the product and evaluate the potential returns to our clients and the risks of the investment. |
| ● | In the risk control stage, our core management team meets to fully evaluate the risk of the product and determine whether appropriate risk management is in place for the investment in the portfolio and/or distribution of the product. After approved by the risk control meeting, the product will be reviewed by our in-house risk analysts before it is officially launched. |
68
We have also established a complete risk management system for our daily operations. On the product provider side, we have policies and procedures regarding, among other things, periodically reviewed product ratings, anti-bribery control, as well as post investment portfolio monitor and alert system. See “—Risk Management and Internal Control.”
In particular, we rigorously monitor the performance of our asset management products offered by Gopher and Olive on a real-time basis. We have established a systematic post-investment monitoring mechanism to track the performance of funds we manage and to establish a long-term relationship with the fund managers whose funds we invested in. We have built a proprietary system, the GIMSP, which tracks the profiles and performance of all invested funds and underlying projects and consolidates such information in our internal database. This enables us to understand investment trends and develop the corresponding strategies in an innovative way. See “—Our Technologies.”
Product Distribution
We have established a dedicated client services team for our wealth management business and asset management business. Through the licensed distribution channels of our wealth management business, we offer various investment products such as public securities investments and private secondary products on behalf of third-party product partners as well as Gopher and Olive. In addition, Gopher and Olive’s direct sales team raises capital for the private equity products directly.
Our clients enjoy the flexibility to either choose the products provided by third-party product partners or select the products offered by Gopher/Olive based on their specific investment needs. We strive to provide unbiased product recommendations as well as trustworthy advice to our clients and facilitate the most suitable products available tailored to their individual investment preferences and risk appetites, regardless of whether the recommended products are provided by third-party product partners or by Gopher/Olive under wealth management business or asset management business.
Our sales and marketing efforts are designed to attract and retain clients and build brand awareness and reputation. We focus on maintaining long-term relationships with our clients through regular, personalized interaction to build trust with our clients, as well as enhancing and sustaining their loyalty. We also believe that the various other value-added services we offer to our clients, such as investor education services and trust planning, further enhance the loyalty of our clients.
Wealth Management
Noah Upright, our primary domestic distribution channel, is among the first batch of independent financial service companies in mainland China which has obtained the fund distribution license from the CSRC. Noah Upright distributes mutual funds and private secondary products. In 2024, this segment concentrated on developing an “online-first, offline-supported” business model, with the goal of facilitating global asset allocation through RMB-denominated products.
Furthermore, we have established offices in Hong Kong (China), Los Angeles, Silicon Valley, New York, and Singapore to offer our clients global investment opportunities using our new overseas brand “Ark.”
We distribute investment products on behalf of third-party product partners as well as Gopher and Olive, primarily through our network of relationship managers, and we use an array of marketing channels to attract potential clients. Furthermore, we also enjoy continued organic growth in clients from word-of-mouth referrals.
Our dedicated relationship managers strive to provide tailored investment services to our clients based on a deep understanding of each client’s financial position and objectives, utilizing our specialty in asset allocation and manager selection and the wide range of multi-asset class investments that we offer. Our relationship managers in mainland China and overseas are focusing on providing licensed services in respective jurisdiction. As of December 31, 2024, we had 138 overseas relationship managers.
69
Asset Management
Gopher has built its direct sales team to raise capital for Gopher Funds it establishes that invest in domestic private equity investments, while Olive has built its team to raise capital for funds it establishes that invest in overseas private equity investments. When a client of the wealth management business shows interest in asset management products Gopher or Olive offers, a relationship manager of Gopher or Olive, typically a PE solution representative, will introduce the product to the client and handle the investment process. Gopher or Olive’s direct sales team also targets institutional investors and family offices.
The following table sets forth a selection of licenses that are material to our business operations held by us as of December 31, 2024.
Location |
| Licenses |
| Expiration Date |
|
Mainland China | Certificate for privately-raised investment fund manager | N/A | |||
Fund distribution license | N/A | ||||
Hong Kong | Type 1 (Dealing in securities) | N/A | |||
Type 4 (Advising on securities) | N/A | ||||
Type 9 (Asset management) | N/A | ||||
Insurance brokerage license | Glory Insurance (Hong Kong) Limited - July 14, 2027 Minz Insurance Brokers Limited – April 28, 2025 | ||||
TCSP (trust or company service provider) license | ARK Corporate Services (Hong Kong) Limited - November 14, 2027 Ark Nominee Limited – November 20, 2027 Ark Trust (Hong Kong) Limited – August 21, 2027 Lightstone Trust (Hong Kong) Limited – November 4, 2026 | ||||
Money lenders license | September 1, 2025 | ||||
Jersey Islands | Family trust license | N/A | |||
United States | Investment advisor license | N/A | |||
Insurance brokerage license | May 31, 2025 | ||||
Singapore | Capital market service license | N/A | |||
Family trust license | N/A | ||||
Exempt financial advisor license | N/A | ||||
Canada | International Dealer-Exemption | N/A |
Integrated Client Service Team
70
Our relationship managers are all full-time employees who typically receive a base salary as well as performance-based quarterly and annual bonuses. We focus on recruiting, training and motivating our relationship managers, with the goal of enabling our relationship managers to deliver thoughtful advice and investment solutions tailored for each client.
We provide a comprehensive training system for relationship managers in different career stages, helping them understand the asset allocation theory promoted by Noah and investment philosophy within different asset categories. Upon recruitment, our relationship managers will receive required training before interacting with clients. We also provide routine training to our relationship managers from time to time. These specialized training opportunities enhance the skills of our top relationship managers and also serve as an important motivational tool for all of our relationship managers as they compete to attend these events.
We also provide training to our account representatives, solution representatives and fulfillment representatives to familiarize them with relevant regulations, industry practices, product strategies, and client services, and require them to pass internal exams before they can be assigned to the client service team. For example, fulfillment representatives are required to be proficient in various fields, including but not limited to fund operations, online account opening process for different markets, fund transactions, redemptions, distributions, portfolio management reports and investor communications.
Client Service Centers
We believe our high-quality client service enhances our client loyalty and brand image. We serve our clients primarily through our network of relationship managers. Our strategy is to open offices at locations with concentrated HNW population and strong regional economies. We have opened offices in tier-one and tier-two cities and key provincial capitals in mainland China. We also have offices in Hong Kong (China), Los Angeles, Silicon Valley, New York and Singapore.
We also operate a call center network providing real-time assistance to our clients. Our call center representatives work with our clients to record their requests and complaints, and we have also integrated AI-based client service robots into our mobile applications. We provide regular trainings to our representatives and periodically review callers’ level of satisfaction with the service they received from us. At the end of each call, each caller is asked to grade the quality of our client service, and a designated call-back team follows up on all incidences of dissatisfaction. We have also invested in ChatBot, a software tool that enhances verbal and textual conversations with our clients and our call center representatives, for our call center to provide better services for our clients.
Our Online Transaction and Service Platforms
Investments in substantially all of our wealth management and asset management products can be facilitated online. We have developed a comprehensive wealth management product mobile application “WeNoah” as a one-stop and integrated client service portal. In addition to WeNoah, we also developed “Fund Smile” for investing in domestic public market securities funds. Furthermore, through our SaaS platform, “Smile Treasury,” we are able to provide mutual funds and related wealth management services to satisfy our corporate and institutional clients’ money market and liquidity management demands. In the overseas market, we leverage our “iArk” platform (previously named “iNoah”) to provide investment solutions online to our overseas clients. We have introduced localized functions of iArk in both Hong Kong and Singapore. Utilizing these online platforms, our relationship managers are able to provide real-time online assistance and personalized investment experience to a broader client base.
Other Businesses
In addition to our wealth management business and asset management business, we also provide other services through our subsidiaries. These services serve as value-added services that we provide to our clients to broaden and deepen client relationships. In 2022, 2023 and 2024, other businesses represented 2.1%, 1.1% and 1.3% of our net revenues, respectively.
Marketing and Brand Promotion
Our relationship managers target potential HNW clients and adopts effective marketing based on thorough data analytics. Our client engagement and branding initiatives primarily include the following:
Offline and Online Investor Seminars and Wealth Management Forums
In order to attract new clients and develop client loyalty, we organize targeted client events on a regular basis, such as high-profile investor seminars and workshops, industry conferences and other investor education and social events, where we present our
71
market outlook and highlight our product selections. We invite experts or authorities in the industry to share the latest market trends, newly promulgated laws and regulations, and other updates with our clients. We organize these events offline as well as online.
Online Client Service Channels
To improve the efficiency of our sales team and better serve our expanding client base, we connect with our client community through WeNoah, as well as online social media networks such as WeChat’s enterprise version, WeCom.
WeNoah allows us to keep close relationships with our clients and provide a convenient and efficient platform for these clients to access the products and services offered by us. We maintain proprietary databases on a broad range of investment products and client online behavior, and leverage them to provide personalized services and initiate targeted marketing initiatives.
Word-of-Mouth Referral
Word-of-mouth is one of the most effective marketing tools for our business. Although we employ a variety of methods to promote our brand, we believe the reputation and high level of awareness of our brand in mainland China and, increasingly, abroad and references from clients is our best and most cost-efficient marketing channel. We believe once clients are satisfied with their experiences, they will continue investing in investment products we distribute, or referring their friends and colleagues to our products and services.
Risk Management and Internal Control
We have adopted risk management and internal control policies and procedures designed to provide reasonable assurance for achieving our business objectives, including efficient operations, reliable financial reporting and compliance with applicable laws and regulations. Highlights of our risk management and internal control system include the following:
| ● | Board of Directors, Audit Committee and Internal Audit. Our board of directors and audit committee are responsible for our overall risk management and internal controls. We also maintain an internal control and internal audit department, which is responsible for reviewing the effectiveness of our internal controls and submitting internal audit reports to our audit committee quarterly. Our internal audit department, with the help of our business division managers, prepares and updates questionnaires for our various business departments to conduct self-assessment of internal control and risk management each year, and our internal audit department will follow up with the business personnel to timely rectify any deficiencies so identified. |
| ● | Regulatory compliance. We have adopted and implemented various internal control and risk management policies, including insider trading, whistleblowing, related party transaction, anti-corruption, anti-money laundering and sanctions related policies, as well as code of business conduct and ethics. We provide regular training to our employees on these policies. We also engage outside counsel to provide training to our legal department and other senior personnel from time to time to keep them abreast of recent regulatory developments. |
| ● | Treasury management. We have established and implemented treasury management policies and procedures in managing our investments, including: |
| ● | budget plans: we require our subsidiaries and Consolidated Affiliated Entities to prepare budget plans on a periodic basis to optimize our Group’s use of funds, according to which we could allocate proper amount of funds to be used in investment projects. |
| ● | approval process: we have adopted approval processes related to investments, including (i) preliminary review and analysis of the proposed investment project (including but not limited to, background search, due diligence and compliance analysis), and (ii) the final review and approval by our treasury management committee. |
| ● | monitoring: our treasury department and treasury management committee will continuously monitor the approved investment projects. |
| ● | Licenses and approvals. We maintain policies to ensure that we have required licenses and approvals in place. Our compliance department reviews the licenses obtained before we adopt new business initiatives, and our internal control |
72
| department conducts annual reviews to monitor the status and effectiveness of those licenses and approvals. We also regularly review and update all policies and measures related to licenses and approvals. |
| ● | Data security. We have adopted measures to protect our client data and other confidential information. We also have a dedicated information security team of IT professionals to carry out our data and system related risk management. See “—Privacy and Data Security.” |
| ● | Know-your-client. As part of our risk management and compliance practice, we operate a strict client due diligence process, including: |
| ● | At account opening: we require individuals seeking to open account with us to complete standard know-your-client and anti-money laundering procedures, including documents for proof of their identity, automatic real-person biometric recognition for our individual clients and declaring source of funds for investment. |
| ● | Before product purchase: we require our clients to complete a more comprehensive know-your-client questionnaire specifically designed for the proposed investment product in accordance with laws and regulations of the competent jurisdiction in which we distribute the product. Such questionnaires are designed to collect a wide array of personal and financial information, including the individuals’ professional background, investment experience, level of investable assets and risk tolerance. We also require our clients to provide supporting documents, such as trading statements and proof of assets. |
| ● | Regular updates: our relationship managers follow up with a registered client to complete questionnaires in order to update the client’s risk profile and investment preferences on a regular basis. |
| ● | Client suitability assessment and recordkeeping. We have adopted various measures to ensure that the client’s risk profile matches the risk profile of investment products recommended to them. We have designed a risk scoring model for our clients, which accounts for information on clients’ risk tolerance we obtained in the know-your-client process. Similarly, we also assign a risk rating score for each product we distribute, considering factors such as industry risk, concentration risk, level of leverage and risks related to the investment portfolio. Both scores are reviewed by our specialists in accordance with relevant guidelines, and may be adjusted if inconsistent with supporting documents and due diligence results. We provide investor right and risk disclosure statement to our clients, and recommend to them only investment products with matching risk scores or lower. For each newly launched product, we provide training to our relationship managers with a focus on the risk profile of such products. |
| ● | Anti-money laundering. In addition to our know-your-client measures, we have also implemented anti-money laundering policies, including (i) a real-name policy in the process of business operations, (ii) requirement of complete client information, (iii) requirement of trackable transaction records and (iv) requiring and source of fund information. We have further established an anti-money laundering information reporting system, as part of the policies and procedures aimed at preventing money laundering activities. Our employees collect, analyze, monitor and preserve client information and transaction records, and are required to report any suspicious transactions detected to our anti-money laundering committee. We deal with any suspicious activities on a timely basis to mitigate the risk of money laundering. We also actively carry out training on anti-money laundering to enhance the awareness of anti-money laundering among our employees. |
We continually review the implementation of our risk management and internal control policies and procedures to enhance their effectiveness and sufficiency.
73
Our Technologies
Our technology infrastructure is integrated and readily scalable to support the growth of all of our business segments and digitalization across front-end, middle-end and back-end operations. Each aspect of our business operations is supported by its innovative technology infrastructure, and the success of our business is dependent on our strong technological capabilities that support us in delivering superior user experience, increasing operational efficiency and providing future growth opportunities. Principal components of our technology system primarily include:
| ● | Convenient online transaction platforms. Our online platforms WeNoah, Fund Smile and iArk facilitate investments in substantially all of our wealth management and asset management products online, providing a smooth investment experience. These convenient online transaction platforms allow us to serve a broader client base and increase our transaction value, in particular in mutual fund products. We have launched our domestic and overseas mutual fund platforms Fund Smile and iArk (previously named “iNoah”) in July 2019 and June 2020, respectively. Investments of RMB25.7 billion and US$1.9 billion, respectively, were completed through Fund Smile and iNoah for the year ended December 31, 2024. Furthermore, leveraging our extensive coverage of mutual funds in the industry as well as our comprehensive fund screening process, our self-developed treasury management interface, Smile Treasury, is able to fulfil our institutional clients’ diversified money market and liquidity management needs by providing them with customized plans. Through a fully automated online account opening option, Smile Treasury helps small and medium-size enterprises to optimize cash returns while maintaining liquidity of working capital. In addition, our online transaction capabilities allow us to serve our clients and facilitate transactions in a more convenient and cost-effective manner. |
| ● | 24/7 digitalized client service experience. Our client service platforms enable our relationship managers to provide 24/7 real time client services to our clients, including providing professional investment advices, guiding our clients through the investment process and providing various post-investment services. In addition, we also organize various investor education sessions and product roadshows through our online platforms, which enhances the client stickiness. |
| ● | Automated investment management system. We developed and launched GIMSP, an automated investment management system that digitalizes almost all aspects of Gopher and Olive’s asset management business. GIMSP functions as a digitalized and structured database designed for private equity investments, which includes information on more than 8,000 potential portfolio companies. GIMSP visualizes data in a clear and systematic fashion using techniques such as knowledge mapping, allowing specialists to extract and analyze information easily amidst large volumes of documents, which is particularly helpful for private equity investments and portfolio management. Leveraging proprietary technology, GIMSP incorporates work flow engines that automate various tasks during the lifespan of investment funds, saving substantial amounts of tedious manual labor that would have otherwise been done by personnel. GIMSP is able to swiftly update its data based on information uploaded and retrieved, and shortens the lead time for commitment share mapping for targeted portfolios after capital calls, from traditional “T+N” to “T+1”, with T being the wire date, “T+1” being the date after wire date and “T+N” being a few business days after wire date. GIMSP is the first and only investment management system in the HNW wealth management services industry in mainland China to have achieved this function. |
| ● | Intelligent investment advisory tools for relationship managers. Our upgraded CRM (client relationship management) platform is an intelligent online wealth management system that significantly improves the work efficiency and productivity of our relationship managers. In particular, our Mutual Fund Work Station, one of the key modules in our CRM platform, provides our relationship managers with in-depth and up-to-date market data, including real-time trading updates of different mutual fund products, to help them update their clients from time to time. Furthermore, leveraging big data technology and its extensive database of investment products, Mutual Fund Work Station also enables our relationship managers to quantitatively analyze expected return and risk of investment products, automatically alert risk events and generate investment recommendations based on clients’ investment preferences, expected returns and risk appetite, among others. |
| ● | Digitalized KYC/KYA/KYP management. We have adopted a digitalized approach to manage our operations, especially our “know-your-client,” “know-your-agent” and “know-your products” practices. Based on our extensive industry knowledge and experience, we label our clients, relationship managers and products based on different segmentations, and utilize such segmentation to optimize our resource allocation. For instance, leveraging our digitalized KYC/KYA/KYP management, we are able to accurately match our products with a suitable client base, and therefore enhance our operating efficiency. |
74
Research and Development
Our business innovations and developments are empowered by our innovative technology infrastructure and strong research and development capabilities in creating and identifying suitable investment products.
We had a dedicated research and development team of 224 employees out of the total 1,990 employees as of December 31, 2024, representing approximately 11.3% of our total workforce. Our research and development team is led by a team of visionary and experienced industry experts. It is an industry veteran team with extensive experience in software platform research and development and structuring. Core members of the team have previously worked in managerial positions at leading technology or finance companies.
We devote significant resources to our research and development efforts, focusing on developing our technology infrastructure and proprietary systems, expanding our technological footprint and leading the digitalization of our business operations.
Privacy and Data Security
We place a strong emphasis on our clients’ privacy and data security. To achieve the objective, we have an information security team comprised of experts who specialize in different areas, including network security, data security, compliance, and risk management. Our information security team is deeply involved in the key aspects of our business operations, providing professional advisory services to other departments.
We have made great efforts to improve our client privacy and data security systems and processes. We have built a secure Software Development Lifecycle to ensure the security of all the software systems we develop before launch. We have also established a security management framework and obtained ISO 27001 (information security management) and ISO 29151 (personally identifiable information protection) certifications issued by DNV. To ensure our compliance with applicable laws and regulations, we have also implemented a series of internal policies on cybersecurity and data protection. We collect clients’ personal information legally required for our business operations only, including account opening procedures, know-your-client and anti-money laundering review processes, as well as for their investments with us. For our daily operations, we collect and store personal identity information, including sensitive information such as client ID numbers, bank accounts information, proof of income and assets, in an encrypted form, to preserve the confidentiality of all clients’ information. We have formulated our own privacy policies that are embedded with our mobile applications and websites to inform our clients of the purposes and methods of processing personal information, the type of personal information to be processed and its retention period, as well as the procedures for the clients to exercise their rights under the Personal Information Protection Law. Before any personal information can be provided to any third parties or transferred abroad, we will inform our clients of the name and contact information of the receiving parties, the type of personal information involved, and the purposes and methods of providing such information, as well as how they can exercise their rights under applicable laws and regulations. If any sensitive personal information is to be processed, we will also inform the relevant individuals of the necessity of processing such information and the potential impact on their rights and interests.
We use personal information of our clients only for limited purposes as authorized by the individuals or required by laws and regulations. If the use of such personal information is beyond the original scope authorized, a separate authorization is required. In addition, we will conduct Personal Information Protection Assessment according to Noah Personal Information Protection Impact Assessment Policy on our personal information processing activities that involve greater risks, such as processing sensitive personal information, providing personal information to other third parties, as well as transferring personal information abroad. From an internal policy perspective, we have set up access control mechanisms to ensure that our employees are granted access to data to the minimum extent that is necessary to fulfill their job responsibilities and on a “need-to-know” basis.
Personal information of our clients will only be preserved in our server for a minimum period of time, unless otherwise required by applicable laws and regulations. We also implement multiple layers of security protections to insulate our database from unauthorized access, and use secure protocols for data transmission. Where the purpose of processing personal information has been achieved or is unable to be achieved, or the personal information is no longer necessary for achieving such purpose, we will delete relevant personal information in a timely manner. At the same time, we have specified the requirements for deleting and destroying data in our Noah Data Security Management Measures.
75
To reduce the risk of cyber-attacks and protect our network and computer systems, we deploy a variety of cyber security techniques, including but not limited to Network Firewall, Web Application Firewall, Anti-Virus, Host-Based Intrusion Detection System and Data Loss Prevention. We also develop and maintain a Security Operations Center, a platform to monitor and respond to all types of cyber-attacks effectively on a real-time basis. Our Security Operations Center system is designed to automatically detect suspicious activities and an alert will be instantly sent to our information security team for analysis and solutions.
To keep improving our staff’s information security awareness and reduce human factors, we have organized various internal training sessions and prepared quizzes on information security. In 2024, we conducted over 6 information security-related training sessions, covering over 1,500 employees.
Intellectual Property
We believe that the protection of our brand, trade names, domain names, trademarks, trade secrets, patents, and other intellectual property rights is critical to our business. Such intellectual properties distinguish the products we distribute and the services we provide from those of our competitors and contribute to our competitive advantage in both wealth management and asset management industries. We rely on a combination of copyright, trade secret, trademark, competition laws and contractual arrangements to protect our intellectual property rights. We enter into confidentiality agreements and non-compete covenants with all of our employees and our third-party product partners.
As of December 31, 2024, we had 723 registered trademarks (575 registered trademarks in mainland China and 148 registered trademarks in Hong Kong (China), Taiwan (China), the U.S., Europe, Singapore, Canada, India, Australia and several other countries and regions), 289 registered domain names, and four issued invention patents in mainland China. Specifically, the Trademark
owned by Noah Investment has been recognized as a “Well-known Trademark” in mainland China. The trademark
owned by Gopher has also been recognized as a “Well-known Trademark” in mainland China.
Our intellectual property is subject to risks of theft and other unauthorized use, and our ability to protect our intellectual property from unauthorized use is limited. In addition, we may be subject to claims that we have infringed the intellectual property rights of others. See “Item 3. Key Information—D. Risk Factors—Risks Related to Our Business—We may not be able to prevent unauthorized use of our intellectual property, which could reduce demands for our products and services, adversely affect our revenues and harm our competitive position” and “Item 3. Key Information—D. Risk Factors—Risks Related to Our Business—We may face intellectual property infringement claims against us, which could be time-consuming and costly to defend and may result in the loss of significant rights by us.”
Competition
The independent HNW wealth management services industry in mainland China is concentrated. We primarily compete with other independent HNW wealth management service providers in mainland China, which are providers primarily engaged in providing diversified investment products and comprehensive services to HNW clients and are not associated with any financial institutions. We believe that our sophisticated and loyal client base, ecosystem with product and investment partners, unique investment opportunities we provide, domestic and overseas capabilities and leading technology infrastructure provide us a competitive advantage. We also compete with private banking arms of financial institutions, typically the private banking departments of commercial banks in mainland China.
Insurance
We participate in government sponsored social security plans including endowment insurance, unemployment insurance, maternity insurance, employment injury insurance, medical insurance and housing provident funds. We also maintain a director and officer liability insurance policy for our board directors, executives and employees. In Hong Kong, we maintain investment structure insurance as required by the SFC. We do not maintain business interruption insurance or key-man life insurance. We consider our insurance coverage to be adequate for our existing operations and in line with that of other wealth management companies of similar size in mainland China.
76
Occupational Health and Safety
Our operations are subject to regulation and periodic monitoring by local work safety authorities. If we fail to comply with present or future laws and regulations, we would be subject to fines, suspension of business or cessation of operations. As such, we emphasize occupational health and safety and have established work safety policies and procedures to ensure that our operations are in compliance with applicable safety laws and regulations. During the three years ended December 31, 2022, 2023 and 2024 and up to the date of this annual report, none of our employees had been involved in any major workplace accident in the course of their employment, and we had not been subject to any material disciplinary actions with respect to labor protection issues.
Environment, Social and Corporate Governance
We pay close attention to environmental, social and corporate governance, or ESG, matters and take actions in our day-to-day operations and investment services. We also voluntarily release a Corporate Social Responsibility, or CSR, Report on an annual basis, which are well recognized both domestically and internationally. In 2023, we were awarded 2023 China’s Top Innovative Employer from Forbes, 2023 ESG Pioneers from Cailian Press, and 2023 Model Enterprise for CSR and ESG Responsibility from China Business Journal.
We actively work to promote our growth and operations in a sustainable and responsible manner and aim to become a company built on sustainable development and responsible strategies, aligned with our core corporate values—client-centricity, integrity, professionalism, embracing changes, self-improvement, and passion. We updated our corporate mission in 2018 as “enriching life with wealth and wisdom” and envision ourselves to become a trustworthy partner by developing a deep understanding of clients through the pursuit of professionalism and excellence. We have been continuously investing in training and education programs for employees and clients.
We believe that our operations do not produce material industrial waste and have a relatively limited impact on the environment compared to companies that directly engage in production. During the three years ended December 31, 2022, 2023 and 2024 and up to the date of this annual report, we were not subject to any administrative penalty for violating the applicable PRC or other environmental laws and regulations that are material to our group.
Our 2024 Noah Holdings Limited Sustainability Report will be released in April 2025, prepared in accordance with the Appendix C2 “Environmental, Social, and Governance Reporting Code” of the Hong Kong Listing Rules. The report will also draw reference from the Global Reporting Initiative Standards issued by the Global Sustainability Standards Board, the International Financial Reporting Standards S2-Climate-related disclosures issued by the International Sustainability Standards Board, and the United Nations Sustainable Development Goals. The report will highlight our efforts in ESG matters during the period, including corporate governance, employee compensation, anti-bribery and anti-corruption, sustainable management, human capital management, client-oriented innovation and investor education, digitalization, charity as well as other ESG matters. We hope our efforts will help create a healthy ecosystem in our business operations and promote sustainable development in the industry.
In March 2021, Ms. Jingbo Wang, our founder and chairwomen, signed the Statement of Support for Women’s Empowerment Principles at UN Women. As of December 31, 2024, female employees accounted for 61% of our total employees and 38% of our senior management team. The average training hours of our employees are approximately 87.59 hours in the year. We endeavor to include ESG-related topics into the decision-making process of risk management, product and service development and provision, as well as marketing activities.
In October 2021, we were recognized by the international certification agency SGS and obtained ISO 14064-1:2018 (qualification and reporting of greenhouse gas emission and removal, becoming the first company in mainland China to meet the standard. The office premises we purchased in Hongqiao Transportation Hub consists of four office buildings, one of which was certified as LEED platinum level with the other three as LEED gold level by LEED certification, a globally recognized symbol of sustainability achievement and leaderships.
Since 2021, Noah’s domestic and overseas mutual fund platform, “Smile Fund” and iArk (previously named “iNoah”) have both launched special ESG zone, with a professional team that regularly updates long-term tracking to screen high-quality ESG funds for customers and create more social value while protecting their assets. As of December 31, 2024, the Smile Fund in ESG Zone had launched a total of 11 publicly offered fund products, with a cumulative fundraising amount exceeding RMB158 million.
77
In 2022, Rayliant and our company jointly established an ESG committee and set up ESG fundamental quantitative products, aiming to bring long-term relatively stable returns to investors through ESG strategies. As of December 31, 2024, we, our employees and clients had donated more than 387,000 saxaul trees that have been planted in Tengger Desert in China, covering more than 8,287 acres of land and helping to stabilize 3.8 square kilometers of sand. Noah also supports the “Noah Ark-Biodiversity Conservation” program in the South West China to help protect animals such as green peafowls and Asian elephants. In February 2022, the program has entered into an agreement for renting 235.6 acres of forest in Yuxi, Yunnan province, which will be used in protecting Green Peafowl and the ecological restoration of their habitat for next 20 years.
From 2015 to 2024, we organized 220 series of Noah Care courses in more than 40 cities in China, covering topics of happiness, well-being, and psychological health, which have been attended by or benefited more than 23,000 people. A social program we launched has helped thousands of beneficiaries including children in underdeveloped villages in China to receive education and community non-resident children to receive healthcare, as well as providing training sessions for children with infantile autism.
In April 2022, in order to help combat the serious COVID - 19 pandemic in Shanghai, we have donated a total of more than RMB2.5 million in materials, helping our employees, clients and the front - line epidemic protection institutions to overcome the hard time.
In 2024, Shanghai Noah Charity Foundation organized projects covering autism care, rural revitalization, community engagement, ecological conservation, and education donations, with total donations reaching RMB 9.3 million, a year-on-year increase of 48.67%, benefiting 10,000 people.
Our ESG efforts are recognized by various organizations, demonstrated by the awards we received, including the Outstanding Contributors to ESG Investment Services from The 6th Global CSR Summit, 2022 CWGM Awards and Transcendence Awards issued by Cailian Press.
We have launched a dedicated Noah ESG website in 2020 to promote ESG awareness and efforts in the industry. More information and the CSR reports are available at esg.noahgroup.com.
Regulations in China
Regulation on Foreign Investment
Investment activities in mainland China by foreign investors were principally governed by the Catalogue of Industries for Encouraging Foreign Investment, or the Encouraging Catalogue, and the Special Management Measures (Negative List) for the Access of Foreign Investment, or the Negative List, which were promulgated and is amended from time to time by the Ministry of Commerce and the National Development and Reform Commission. The Encouraging Catalogue and the Negative List laid out the basic framework for foreign investment in mainland China, classifying businesses into three categories with regard to foreign investment: “encouraged,” “restricted” and “prohibited”. Industries not listed in the Encouraging Catalogue or the Negative List are generally deemed as falling into a fourth category “permitted” unless specifically restricted by other laws of mainland China. Under the Negative List, certain ownership requirements, requirements for senior executives and other special management measures shall apply to foreign investors with regard to the access of foreign investments in certain restricted categories, and foreign investors shall not engage in any business that falls into the prohibited categories.
On October 26, 2022, the Ministry of Commerce and the National Development and Reform Commission released the Catalogue of Industries for Encouraging Foreign Investment (2022 Version), which became effective on January 1, 2023, to replace the previous encouraging catalogue. On September 6, 2024, the Ministry of Commerce and the National Development and Reform Commission released the Special Management Measures (Negative List) for the Access of Foreign Investment (2024 Version), known as the 2024 Negative List, which became effective on November 1, 2024, to further reduce restrictions on the foreign investment and replace the previous negative list. Under the 2024 Negative List, foreign investment in companies providing value-added telecommunications services, excluding e-commerce, domestic multi-party communications, data collection and transmission services and call centers, should not exceed 50% of the total equity interests.
78
On March 15, 2019, the National People’s Congress promulgated the Foreign Investment Law of the PRC, or the Foreign Investment Law, which came into effect on January 1, 2020 and replaced the Wholly Foreign-Owned Enterprise Law of the PRC, the Sino-Foreign Equity Joint Venture Enterprise Law of the PRC, the Law of the PRC on Chinese-Foreign Contractual Joint Ventures and their respective implementation rules and ancillary regulations. The Foreign Investment Law, by means of legislation, establishes the basic framework for the access, promotion, protection and administration of foreign investment in view of investment protection and fair competition. According to the Foreign Investment Law, a foreign invested entity shall be treated no different than a domestic company, except for those foreign invested entities that operate in industries deemed to be either “restricted” or “prohibited” in the “negative list.” The Foreign Investment Law provides that foreign invested entities operating in the “restricted” industries will be required to conform to relevant investment conditions before they can operate in such industries and foreign invested entities shall not invest in any “prohibited” industry. The Foreign Investment Law also provides several protective rules and principles for foreign investors and their investments in mainland China, including, among others, that foreign investors’ funds can be freely transferred out and into the territory of mainland China, which run through the entire life cycle from the entry to the exit of foreign investment, and that a comprehensive system to guarantee fair competition among foreign-invested enterprises and domestic enterprises is to be established. If these protective rules and principles are so implemented via specific rules and regulations, it could mean that the restrictions on the injection of our company’s funds into our mainland China subsidiary and the distribution of the mainland China subsidiary’s profits and dividends to our company may further loosen. In addition, foreign investors and foreign-invested enterprises are subject to legal liabilities for failing to report their investment information in accordance with the requirements of the information reporting system to be further established. Furthermore, the Foreign Investment Law provides that foreign invested enterprises established according to the existing laws regulating foreign investment may maintain their structure and corporate governance within five years after the implementation of the Foreign Investment Law, which means that after the five-year grace period, foreign invested enterprises may be required to adjust their structure and corporate governance in accordance with the then current PRC Company Law and other laws and regulations governing the corporate governance. The five-year grace period has expired on December 31, 2024, after which all foreign invested enterprises shall adhere to the corporate governance structure as stipulated in the current PRC Company Law.
On December 26, 2019, the State Council promulgated the Implementation Rules to the Foreign Investment Law of the PRC, which became effective on January 1, 2020. The implementation rules further clarified that the state encourages and promotes foreign investment, protects the lawful rights and interests of foreign investors, regulates foreign investment administration, continues to optimize foreign investment environment, and advances a higher-level opening.
On December 30, 2019, the Ministry of Commerce and the State Administration for Market Regulation jointly promulgated the Measures for Information Reporting on Foreign Investment, which became effective on January 1, 2020. Pursuant to the Measures for Information Reporting on Foreign Investment, where a foreign investor carries out investment activities in mainland China directly or indirectly, the foreign investor or the foreign-invested enterprise shall submit the investment information to the competent commerce department.
On December 19, 2020, the Ministry of Commerce and the National Development and Reform Commission, jointly promulgated the Measures for the Security Review of Foreign Investments, or the Security Review Measures, which took effect on January 18, 2021. Pursuant to the Security Review Measures, for foreign investments which affect or may affect national security, security review shall be conducted in accordance with the provisions of the Security Review Measures. The State establishes a working mechanism for the security review of foreign investments, the “Working Mechanism”, and be responsible for organizing, coordinating and guiding the security review of foreign investments. For foreign investments related to important financial services, important information technology and internet products and services, etc., the foreign investors who obtains the actual controlling stake in the investee enterprise or relevant parties in the mainland China shall proactively declare to the office of the Working Mechanism prior to implementation of the investments.
79
Regulations on Private Funds
On August 21, 2014, the CSRC promulgated Interim Measures for the Supervision and Administration of Private Investment Funds, or the Interim Measures, which became effective on the same date. According to the Interim Measures, private funds refer to the investment funds established by way of raising capitals from qualified investors in a non-public manner within the territory of mainland China. The qualified investors shall be (i) institutional investors with net assets of not less than RMB10 million, (ii) individual investors with financial assets of not less than RMB3 million or the average annual income of not less than RMB500,000 for the past three years, and (iii) other types of investors that have been prescribed in the Interim Measures. The Interim Measures mainly cover the following five aspects: specifying the registration of fund manager and record-filing of private funds of all types, setting up a qualified investor system, specifying the fund raising regulations of private funds, presenting the investment operations and introducing industry self-regulation and supervision and administration measures for private funds. Apart from the Interim Measures, other laws or regulations applying to private funds shall still apply, including the Company Law of the PRC, which applies to fund managers or private funds taking the form of limited liability company or company limited by shares and the Partnership Law of the PRC, which applies to fund managers or private funds taking the form of limited liability partnership or general partnership. Unlike general partnerships, limited partnerships allow investors to join as partners with their liability for the partnership’s debts limited by the amount of their capital commitment. A limited partnership must consist of no more than 49 limited partners and at least one general partner, who will be responsible for the operation of the partnership and bear unlimited liability for the partnership’s debts.
Since late 2015, the AMAC promulgated a series of detailed measures and guidance to enhance the supervision in the private fund industry, including the Administration of Information Disclosure of Private Investment Funds, the Notice to Further Regulate Several Issues on the Registration of Private Funds Managers, Rules on the Management of Private Asset Management Plan Filing by Securities and Futures Institutions No. 1 to 4. These regulations have the effect of (i) expanding the self - discipline rules regarding the private fund industry, (ii) intensifying the registration of private fund manager and record - filing of private funds, (iii) establishing the qualification censorship of fund manager by attorney and (iv) strengthening the practice qualifications of management.
On November 9, 2017, the State Council promulgated the Notice of Implementation Measures to Transfer a Portion of State - owned Capital to Social Security Fund, or the State - owned Capital Transfer Notice, which amended the previous mechanism of state - owned capital transfer. In the past, if the portion of state - owned capital of an entity is more than 50% or otherwise considered as significant by competent authorities (State - owned Assets Supervision and Administration Committee, Ministry of Finance or CSRC in different occasions), the entity shall voluntarily transfer a portion of shares to the Social Security Fund in its initial public offering. In practice, before the State - owned Capital Transfer Notice, the limited partners with state - owned capital had the liberty to determine the portion and status of state - owned capital in its own shareholding/equity structure, which will eventually impact the state - owned capital percentage of the private fund the limited partner invested in. In addition, before the State - owned Capital Transfer Notice, when a private fund, or its invested enterprise, is considered to be in fact controlled by state - owned capital, the invested enterprise will likely have to transfer the relevant shares in its first public offering. Pursuant to the State - owned Capital Transfer Notice, only the prescribed type of entities shall transfer the shares to Social Security Fund and unless otherwise clarified by the State Council, a private fund is not a prescribed type entity.
On April 27, 2018, the People’s Bank of China, China Banking and Insurance Regulatory Commission, CSRC and State Administration of Foreign Exchange, or the SAFE, jointly released the Guidance Opinions on Regulating the Asset Management Business of Financial Institutions, or the Guidance Opinions, which provides that specific laws and regulations relating to private investment funds will be applied to private investment funds. However, if there are no such laws and regulations addressing particular topics, then the Guidance Opinions applies. On July 20, 2018, People’s Bank of China issued the Circular on Further Clarifying Matters concerning the Guidance Opinions on Regulating the Asset Management Business of Financial Institutions. On October 22, 2018, CSRC issued the Administrative Measures on Private Asset Management Business of Securities and Futures Institutions and the Administrative Measures on the Operation of Private Asset Management Business of Securities and Futures Institutions, both of which have been amended on January 12, 2023. The China Banking and Insurance Regulatory Commission has also issued specific implementation rules in the industries subject to its regulation. On October 19, 2019, the National Development and Reform Commission, People’s Bank of China, Ministry of Finance, China Banking and Insurance Regulatory Commission, CSRC and SAFE jointly released the Notice on Further Clarifying the Matters Concerning Regulating Asset Management Products for Financial Institutions to Invest in Venture Capital Funds and Government-funded Industry Investment Funds, specifying how Guidance Opinions applies to venture capital funds and government-funded industry investment funds. On September 28, 2023, the AMAC issued the Instructions for the Filing of Private Investment Funds No.1 to 3 to replace the Instructions for the Filing of Privately-Raised Investment Funds (2019 Version) issued on December 23, 2019, which reflects certain provisions set forth in the Guidance Opinions.
80
On February 14, 2020, the CSRC released the Decision on the Revision to the Administrative Measures for the Offering of Securities by Listed Companies, the Decision on the Revision to the Implementing Rules for Private Placement of Shares by Listed Companies and the Supervision Q&A for Offering - Supervision Requirements for Guiding and Regulating Financing Acts of List Companies (the abovementioned rules, collectively, the “Refinancing Rules (2020)”), relaxing the supervision requirements for refinancing by PRC listed companies and participation in private placement by investors. According to the Refinancing Rules (2020), the CSRC (i) shortens the lock period for transfer of the newly subscribed shares held by the subscribers; and (ii) increases the offering price discount and the maximum amount of shares for private placement etc. On February 17, 2023, the CSRC issued the Measures for the Administration of Registration of Securities Offering by Listed Companies, or the New Refinancing Measures, which took effect on the same day and replaced the Refinancing Rules (2020), the New Refinancing Measures further regulated the lock-up period for the newly subscribed shares, the maximum price and amount of shares for private placement.
On December 30, 2020, the CSRC promulgated the Several Provisions on Strengthening the Regulation of Private Investment Funds, or the Private Investment Funds Regulation Provisions, putting forward a series of prohibitive requirements for private fund managers and their practitioners. The Private Investment Funds Regulation Provisions mainly covers the following six aspects: (i) regulating the name and business scope of private fund managers; (ii) optimizing the regulation of group private fund managers; (iii) restating that private funds shall be offered to qualified investors in a non-public manner; (iv) clarifying the property investment requirements for private equity funds; (v) strengthening the normative requirements for private equity fund managers, practitioners and other subjects, and standardizing related-party transactions; (vi) clarifying legal liability and grace period arrangements.
According to the Interim Measures, the establishment of management institutions of private funds and the formation of private funds are not subject to administrative examination or approvals. All types of fund managers are allowed to set up private funds to a cumulative number of investors not exceeding the number specified by laws. Managers of private funds of all types are, however, required to register with the AMAC and apply with the AMAC for record filing after the fund raising of a private fund of any type is completed. Accordingly, on February 24, 2023, the AMAC issued the New Registration and Filing Measures and the Instructions for the Filing of Private Investment Fund Managers No.1 to 3, which took effect on May 1, 2023 and replaced the Measures for the Registration of Private Investment Fund Managers and Filling of Private Investment Funds (for Trial Implementation), the Notice for Private Fund Manager Registration and Answers to questions related to the registration and filing of private equity funds (IV), (XIII) and (XIIII) (collectively, the Replaced Measures). The New Registration and Filing Measures set forth the procedures and requirements for the registration of private fund managers and record filing of private funds to perform self-regulatory administration of private funds, further standardized and clarified the relevant issues and requirements relating to registration and filing of private fund managers and private funds, and the submission of private fund operation information. Besides, it also further improved the standards for the requirement in regards to the registration and filing of private fund managers and private funds, as well as the operation requirements of private fund managers. Compared with the Replaced Measures, the New Registration and Filing Measures required that private fund managers must meet the paid-in monetary capital of not less than 10 million yuan and have not less than 5 full-time employees when registering.
On July 3, 2023, the State Council promulgated the Regulations on the Supervision and Administration of Private Investment Funds, or the Private Funds Regulations, which became effective on September 1, 2023. The Private Funds Regulations aims to promote the standardized operation of private funds from the following six aspects: (i) strengthening the supervision of private fund managers, clarifying their legal duties and prohibited behaviors, private fund managers need to apply for registration with AMAC, and ensure that they meet the continuous operation requirements and have the corresponding ability to engage in private fund management; senior executives shall also meet the professional requirements and receive compliance and professional ability training in accordance with relevant regulations; (ii) standardizing the requirements for fundraising and filing, firmly adhering to the bottom line of non-public and qualified investors in fundraising business activities, implementing see-through way of supervision, and strengthening the investor suitability management; (iii) clarifying the scope of private fund investment and negative list, making institutional arrangements for professional management and related transaction management to safeguard the legitimate rights and interests of investors; (iv) clarifying the market-based exit mechanism; (v) enriching the means of supervision during and after the incident, and increase punishment for violations of laws and regulations. The Private Funds Regulations makes clear that the CSRC can take measures including on-site inspection, investigation and collection of evidence, account inquiry, access, copy and seal the information involved. If a private fund manager is found to violate relevant laws and regulations, measures such as ordering business suspension, replacing personnel, compulsory audit and takeover can be taken by the CSRC.
81
On April 30, 2024, the AMAC issued the Guidelines for the Operation of Private Securities Investment Funds, or the Operation Guidelines, which comprehensively regulate the fundraising, investment, operation and other aspects of private securities investment funds. The Operation Guidelines clearly stipulate that the aggregate investment exposure of one private securities investment fund to a single underlying asset shall not exceed 25% of the fund’s net asset value, and the funds of a single private securities investment fund invested in the same asset shall not exceed 25% of the net assets of the fund, and the cumulative exposure across all private securities investment funds managed by the same manager to a single underlying asset shall not exceed 25% of the total market value of such asset. Additionally, except as otherwise provided by the CSRC or the AMAC, the combined shares of a single listed company held by the self-owned funds of private securities investment fund managers under the same actual controller, all private securities investment funds under their management, and all asset management products for which they act as investment advisors shall not, in aggregate, exceed 30% of the listed company’s tradable shares.
Regulations on Fund Distribution
On August 28, 2020, the CSRC issued the Supervision Measures on Distribution Institutions of Publicly-Raised Securities Investment Fund, or the Supervision Measures, which came into effect on October 1, 2020 and replaced the previous regulations issued in 2013. According to the Supervision Measures, fund distribution refers to the activities of opening fund trading accounts for investors, promoting and marketing funds, handling the issuance, subscription, and redemption of fund shares and providing access to query information on fund trading accounts, etc. The Supervision Measures set out various requirements on fund distribution institutions distributing publicly-raised securities investment funds as well as privately-raised securities investment funds, including registration, operational standards, internal control and risk management. Fund distribution institutions fund distribution institutions, including commercial banks, securities companies, futures companies, insurance institutions, securities investment consulting institutions and independent institutions, shall register with the CSRC or its local branches and obtain the relevant fund distribution license in order to carry out fund distribution services. The Supervision Measures provide that independent fund distribution institutions shall specialize in the distribution of publicly-raised securities investment funds and privately-raised securities investment funds, and no other business shall be engaged, except as otherwise prescribed by the CSRC. In addition, pursuant to the Provisions on the Implementation of the Supervision Measures on Distribution Institutions of Publicly-Raised Securities Investment Fund issued by the CSRC on August 28, 2020 and effective from October 1, 2020, an independent fund distribution institution engaging in the distribution of products other than publicly-raised securities investment funds and privately-raised securities investment funds shall, within two years from the implementation date of the Supervision Measures, complete the rectification, and during the rectification period, cut the scale of holdings of relevant products under distribution in an orderly manner and after the expiration of the rectification period, only provide services for existing shares held by relevant stock product investors.
The AMAC issued the Measures for the Administration of the Fund Raising Conducts of the Private Investment Funds, or the Fund Raising Measures, on April 15, 2016 and the Implementation Guidance of the Management of Investor Suitability for Fund Raising Institutions (Trial), or the Investor Suitability Management Guidance, on June 28, 2017 in consistence with the Administrative Measures of the Securities and Futures Investor Suitability issued by the CSRC on December 12, 2016 and took effect on July 1, 2017 (last amended on August 12, 2022), which both made significant changes to the fund raising procedures and fund distribution institutions. According to the Fund Raising Measures, only two kinds of institutions are qualified to conduct the fund raising of private investment funds: (a) private fund managers which have registered with the AMAC (only applicable when raising fund for the funds established and managed by themselves); and (b) the fund distributors which have obtained the fund distribution license and also become members of the AMAC. In addition, the Fund Raising Measures set forth detailed procedures for conducting fund raising business and introduced new processes such as the “cooling-off period” and the “re-visit.”
The Investor Suitability Management Guidance categorized fund investors into two types: common investors and sophisticated investors. Sophisticated investors include (i) financial institutions approved by relevant financial bureaus and the products they distribute, (ii) entities with net asset of no less than RMB20 million as of the end of the previous year and financial asset of no less than RMB10 million as of the end of the previous year, and with at least two years of relevant investment experience, and (iii) individuals with financial asset of no less than RMB5 million or average annual income of no less than RMB500,000 for the past three years, and with at least two years of relevant investment experience or work experience or relevant qualification,etc. The investors other than the sophisticated investors are common investors (including investors with the lowest risk tolerance), who are further divided into 5 categories according to their risk tolerance level. The Investor Suitability Management Guidance listed the requirements and steps for identifying the risk tolerance and category of each investor, which shall be the first step to take in a fund-raising process when determining the product with corresponding risk level that such investor can subscribe to.
82
On November 8, 2019, the Supreme People’s Court of the PRC issued the Notice by the Supreme People’s Court of Issuing the Minutes of the National Courts’ Civil and Commercial Trial Work Conference, or the Conference Minutes, which identifies the liability of sellers of financial products in respect of the trial of cases relating to disputes over protection of the rights and interests of financial consumers. According to the Conference Minutes, where an issuer or seller of a financial product fails to perform its suitability obligations, causing damages to any financial consumer in the course of purchasing the financial product, the financial consumer is entitled to compensations from either the issuer or the seller of the financial product, or, in accordance with Article 167 of the General Provisions of the Civil Law (the predecessor of the General Provisions of Civil Code of the PRC), from both the issuer and the seller. Further, the Conference Minutes also clearly states that if a financial service provider fails to follow the suitability principle, that is, to sell suitable products to suitable customers, causing damages to any financial consumer participating in high-risk investment activities after providing its financial services, the financial consumer may request the financial service provider to assume its liability for compensations.
Regulations on Microloan Business
The Guidance on the Pilot Establishment of Microloan Companies, jointly promulgated by the China Banking Regulatory Commission, or the CBRC, and the People’s Bank of China on May 4, 2008, allows provincial governments to approve the establishment of microloan companies on a trial basis. This guidance set the basic principles and requirements to set up microloan company, which requires that the registered capital shall be fully paid in and that the capital from one individual, entity or other association (including the capital from affiliates) shall not exceed 10% of the total registered capital.
On October 10, 2008, the People’s Government of Anhui Province promulgated the Pilot Administrative Measures (for Trial implementation) on Microloan Company in Anhui, and on May 18, 2009, the Anhui Government promulgated the Interim Regulations on the Supervision and Administration of Microloan Business of Anhui Province. According to such measures and regulations, a microloan company is not allowed to accept public deposits. The major sources of funds of a microloan company shall be the capital paid in by shareholders, donated capital and the capital borrowed from a maximum of two banking financial institutions. The balance of the capital borrowed from banking financial institutions shall not exceed 50% of the net capital. When applying for the establishment of a microloan company, the shareholding percentage of the founding shareholder shall not exceed 20% in principle, and the capital contribution from one individual, entity or other association (including the capital from affiliates) to a company in this business may not exceed 10% of the company’s total registered capital. In addition, the total amount of loans of the same borrower shall not exceed 5% of the registered capital of the microloan company. On October 24, 2011, the government of Anhui Province published the Opinions of Finance Office of Anhui Province on Promoting the Standardized Development of Microloan Companies across Anhui Province, or the Anhui Microloan Company Development Notice, which explicitly states that microloan companies cannot raise money through authorized loans, and cannot receive public deposits. The Anhui Microloan Company Development Notice relaxes the restrictions on the equity proportion of microloan companies, according to which, when applying for the establishment of a microloan company, the shareholding percentage of the founding shareholder shall not exceed 35% in principle, the shareholding percentage of the founding shareholder and its affiliated shareholder shall not exceed 50% and the capital contribution from the other affiliated shareholders of the company may not exceed 30% of the company’s total registered capital.
The Notice on Regulation and Renovation of the Cash Loan Business promulgated on December 1, 2017 and the Implementation Plan for Renovation of the Risk of Online Microloan Business for Microloan Company issued on December 8, 2017 (collectively, the “Microloan Renovation Plan”) set forth the requirements for cash loan or online loan making. The previous practice such as loan without prescribed usage, extensive borrowing from third parties or public deposits to carry out lending business, transfer or sell of the credit assets through online platform or local exchange is expressly prohibited. In addition, the Notice on Regulation and Renovation of the Cash Loan Business prescribed that engaging credit asset transfer or ABS business through Internet finance is prohibited. Further, it provides that the capital from credit asset transfer or ABS business shall be counted together with capital from other financing methods of microloan company, and the total amount of capital shall not exceed the prescribed percentage of a microloan company’s net asset in the Microloan Renovation Plan. On July 23, 2019, the Opinions on Illegal Lending, jointly promulgated by the Supreme People’s Court, the Supreme People’s Procuratorate, the Ministry of Public Security, and the Ministry of Justice and became effective on October 21, 2019, provides rules on the supervision of and punishment for illegal lending, including (i) regularly granting loans to the public for profits in violation of the provisions issued by the state, without the approval of the regulatory authorities, or beyond the scope of business, (ii) granting illegal loans as stipulated in (i) under circumstances where the annual interest rate of the loan exceeds 36%; and (iii) debt-collection by means of violence.
83
On December 31, 2024, the National Financial Regulatory Administration (NFRA) issued the Interim Measures for the Supervision and Administration of Microloan Companies, or the Microloan Companies Measures, which replaces the former regulation issued in 2020. The Microloan Companies Measures integrates online microloan companies into a centralized regulatory framework, and establishes central-local regulatory coordination where NFRA sets overarching rules while local financial authorities oversee market entry and daily supervision. Additionally, it prohibits cross-provincial operations, establishes a negative list (e.g., bans on public deposit-taking and license leasing), standardizes interest practices (e.g., mandatory disclosure of annualized rates, prohibition of upfront fee deductions or “kantouxī”), and enhances corporate governance of microloan companies with mandatory risk reserve funds, asset classification systems, and technological infrastructure upgrades to mitigate tech-related risks. Moreover, the Microloan Companies Measures introduces dedicated rules prohibiting predatory lending inducements and abusive debt collection practices for consumer protection, and sets up differentiated mechanisms for non-compliant operators (e.g., uncontactable or rule-violating entities).
Regulations on Internet Financial Services
Due to the relatively short history of the Internet financial service industry in mainland China, the PRC government has not adopted a clear regulatory framework governing the industry. There are ad hoc laws and regulations applicable to elements of Internet financial service-related businesses, such as laws and regulations governing value-added telecommunication services.
On July 14, 2015, the People’s Bank of China together with nine other PRC regulatory agencies jointly issued a series of policy measures applicable to Internet financial services titled the Guidelines on Promoting the Healthy Development of Internet Finance. On April 12, 2016, the General Office of the PRC State Council issued the Implementation Plan for Special Rectification of Internet Financial Risks, or the Rectification Implementation Plan. These guidelines introduced formally for the first time the regulatory framework and basic principles for Internet financial services industry in mainland China as “law-abiding regulation, appropriate regulation, classified regulation, collaborative regulation and innovative regulation.” These guidelines further stated the definitions and basic principles for Internet financial services in the areas of Internet payment, Internet fund distribution and others.
These guidelines also specified several basic rules for Internet financial services industry administration, such as: (i) any organization or individual that intends to set up a website to provide Internet financial services shall, in addition to going through relevant financial regulatory procedures as required, also undergo website record-filing procedures with telecommunications authorities pursuant to the law; (ii) unless otherwise specified, an industry player shall select qualified banking financial institutions as fund depository institutions to manage and oversee client funds, and manage client funds and its proprietary funds under separate accounts; and (iii) such industry player shall comply with basic rules of information disclosure, risk reminder and qualified investors, information security and anti-money laundering. The Rectification Implementation Plan further provides that: (i) the regulators will adopt the see-through way of supervision; and (ii) the non-financial institutions, or the enterprises which do not carry out financial business, shall not use the wordings, such as “exchange,” “finance,” “asset management,” “wealth management,” “fund,” “fund management,” “investment management,” “equity investment fund,” “online lending,” “peer-to-peer,” “equity crowd-funding,” “Internet insurance,” “payment” or the like, as their enterprise name or registered business. If the enterprise chooses to use the aforementioned word/words, the Administration of Industry and Commerce will inform the financial regulators.
Regulations Relating to Cyber Security
On November 7, 2016, the Standing Committee of the National People’s Congress promulgated the Cyber Security Law of the People’s Republic of China, or the Cyber Security Law, effective on June 1, 2017, to protect cyberspace security and order. Pursuant to the Cyber Security Law, any individual or organization using the network must comply with the PRC constitution and the applicable laws, follow the public order, respect social ethics, and must not endanger cyber security, or engage in activities by making use of the network that endanger the national security, honor or interests, or infringe on the fame, privacy, intellectual property or other legitimate rights and interests of others. The Cyber Security Law sets forth various security protection obligations for network operators, which are defined as “owners and administrators of networks and network service providers,” including, among other obligations, complying with a series of requirements of tiered cyber protection systems, verifying users’ real identities, localizing the personal information and important data gathered and produced by key information infrastructure operators during operations within mainland China and providing assistance and support to government authorities where necessary for protecting national security and investigating crimes.
84
On September 14, 2022, the CAC published a draft amendment to the Cyber Security Law for public comment, or the Draft Amendment, which was formulated to align the Cyber Security Law with several new laws that were released after the Cyber Security Law came into effect in June 2017, including the Administrative Punishment Law, the Data Security Law, and the Personal Information Protection Law, all of which were adopted or amended in 2021. The Draft Amendment mainly proposes revisions on legal responsibility to adjust the types and ranges of administrative penalties for violating the Cyber Security Law and to align them with other laws. Generally, the fines and penalties to be imposed by Chinese cyberspace regulators have been significantly increased and expanded.
On December 28, 2021, the CAC, together with certain other PRC governmental authorities, jointly released the Revised Cybersecurity Review Measures, which took effect on February 15, 2022. Pursuant to the Revised Cybersecurity Review Measures, operators of critical information infrastructure that intend to purchase network products and services, or online platform operators that conduct data processing activities, that affect or may affect national security must apply for a cybersecurity review. In addition, any online platform operator holding over one million users’ individual information must apply for a cybersecurity review before listing abroad. The cybersecurity review will evaluate, among others, the risk of critical information infrastructure, core data, important data, or the risk of a large amount of personal information being influenced, controlled or maliciously used by foreign governments after going public, and cyber information security risk. The Revised Cybersecurity Review Measures set out certain general factors which would be the focus in assessing the national security risk during a cybersecurity review. However, the scope of network product or service or data processing activities that will or may affect national security is still unclear, and the PRC government authorities may have wide discretion in the interpretation and enforcement of these laws, rules and regulations.
Furthermore, on September 24, 2024, the PRC State Council promulgated the Regulations on the Administration of Cyber Data Security, which took effect on January 1, 2025. The Regulations on the Administration of Cyber Data Security introduces dynamic criteria for defining “important data” based on sector-specific risks and regional factors, mandates enhanced protections for generative AI training datasets, and refines cross-border data transfer rules by adding exemptions for scenarios like fulfilling legal obligations. Notably, it establishes a tiered supervision framework where provincial authorities verify important data classifications, and mandates real-time reporting of security incidents involving national interests within 24 hours, and data processors shall, in accordance with relevant state provisions, apply for national security review when carrying out data processing activities that affect or may affect national security.
On February 27, 2023, CSRC promulgated the Measures for the Administration of Cybersecurity and Information Security in the Securities and Futures Industries, or the Securities and Futures Cybersecurity Measures, which became effective on May 1, 2023. The Securities and Futures Cybersecurity Measures shall apply to the construction, operation, maintenance and use of Internet and information systems by securities companies, futures companies, fund management companies and other securities and futures operating institutions in mainland China, putting forward detailed requirements regarding investors’ personal information protection and operation, promotion, development and emergency response of Internet and information security.
On December 27, 2024, the NFRA promulgated the Measures for Data Security Management of Banks and Insurance Institutions, which apply to all banks, insurance institutions, financial asset management companies, enterprise group finance companies, financial leasing companies, auto finance companies, consumer finance companies, currency brokerage companies, trust companies, and wealth management companies that are established within PRC, implements data classification and tiered management, enhances lifecycle controls requiring security assessments, anonymization, and operational log retention for sensitive data, reaffirms authorization and consent principles for personal information protection including explicit consent for intra-group data sharing, and establishes a dual regulatory mechanism requiring pre-reporting of sensitive data transfers, annual risk assessments, and mandatory reporting of security incidents within two hours.
85
Regulations Relating to Internet Privacy
In recent years, PRC government authorities have enacted laws and regulations on Internet use to protect personal information from any unauthorized disclosure. The Administrative Measures on Internet Information Services prohibit internet content provider, or ICP, service operators from insulting or slandering a third party or infringing upon the lawful rights and interests of a third party. Under the Several Provisions on Regulating the Market Order of Internet Information Services, issued by the MIIT on December 29, 2011, an ICP service operator may not collect any user’s personal information or provide any such information to third parties without the consent of the user. An ICP service operator must expressly inform the users of the method, content and purpose of the collection and processing of such user’s personal information and may only collect such information necessary for the provision of its services. An ICP service operator is also required to properly keep the user personal information, and in the case of any leak or potential leak of the user’s personal information, the ICP service operator must take immediate remedial measures and, in severe circumstances, to make an immediate report to the telecommunications regulatory authority. In addition, pursuant to the Decision on Strengthening the Protection of Online Information issued by the Standing Committee of the National People’s Congress on December 28, 2012 and the Order for the Protection of Telecommunication and Internet User’s Personal Information issued by the MIIT in July 2013, any collection and use of user’s personal information must be subject to the consent of the users, abide by the principles of legality, rationality and necessity and be within the specified purposes, methods and scopes. An ICP service operator must also keep such information strictly confidential, and is further prohibited from divulging, tampering or destroying any such information, or selling or providing such information to other parties. Any violation of the above decision or order may subject the ICP service operator to warnings, fines, confiscation of illegal gains, revocation of licenses, cancelation of filings, closedown of websites or even criminal liabilities.
Furthermore, in June 2016, the CAC issued the Administrative Provisions on Mobile Internet Applications Information Services, which became effective on August 1, 2016, and was further amended and took effect on August 1, 2022, to further strengthen the regulation of the mobile application information services. Pursuant to these provisions, owners or operators of mobile Internet applications that provide information services are required to be responsible for information security management, establish and improve the protective mechanism for user information, observe the principles of legality, rightfulness, necessity and integrity, and expressly state the purpose, method and scope of, and obtain user consent to, the collection and use of users’ personal information. In addition, the new Cyber Security Law also requires network operators to strictly keep users’ personal information that they have collected confidential and to establish and improve their user information protective mechanisms.
On November 28, 2019, the Secretary Bureau of the Cyberspace Administration of China, the General Office of the MIIT, the General Office of the Ministry of Public Security and the General Office of the State Administration for Market Regulation promulgated the Identification Method of Illegal Collection and Use of Personal Information Through App, which provides guidance for the regulatory authorities to identify the illegal collection and use of personal information through mobile apps, and for the app operators to conduct self-examination and self-correction and for other participants to voluntarily monitor compliance. On February 13, 2020, the People’s Bank of China issued Personal Financial Information Protection Technical Specification, which sets forth the security protection requirements, including the security technology requirements and security management requirements, for the collection, transmission, storage, use, deletion, destroying and other aspects of the personal financial information. In addition, the State Administration for Market Regulation and Standardization Administration issued the Standard of Information Security Technology-Personal Information Security Specification (2020 edition), which took effect on October 1, 2020. Pursuant to the standard, any entity or person who has the authority or right to determine the purposes for and methods of using or processing personal information are seen as a personal information controller. Such personal information controller is required to collect information in accordance with applicable laws, and except in certain specific events that are expressly exempted in the standard, to obtain the information provider’s consent prior to collection of such data.
Pursuant to the Civil Code of the PRC which came into effect on January 1, 2021, the personal information of a natural person shall be protected by the law. Any organization or individual that needs to obtain personal information of others shall obtain such information legally and ensure the safety of such information, and shall not illegally collect, use, process or transmit personal information of others, or illegally purchase or sell, provide or make public personal information of others.
86
On August 20, 2021, the Standing Committee of the National People’s Congress promulgated the PRC Personal Information Protection Law, which became effective on November 1, 2021. Pursuant to the PRC Personal Information Protection Law, personal information refers to the information related to an identified or identifiable individual recorded electronically or by other means, excluding the anonymized information, and processing of personal information includes among others, the collection, storage, use, handling, transmission, provision, disclosure, deletion of personal information. The PRC Personal Information Protection Law explicitly sets forth the circumstances where it is allowed to process personal information, including (i) the consent from the individual has been obtained; (ii) it is necessary for the conclusion and performance of a contract under which an individual is a party, or it is necessary for human resource management in accordance with the labor related rules and regulations and the collective contracts formulated or concluded in accordance with laws; (iii) it is necessary to perform statutory duties or statutory obligations; (iv) it is necessary to respond to public health emergencies, or to protect the life, health and property safety of individuals in emergencies; (v) carrying out news reports, public opinion supervision and other acts for the public interest, and processing personal information within a reasonable scope; (vi) processing personal information disclosed by individuals or other legally disclosed personal information within a reasonable scope in accordance with this law; or (vii) other circumstances stipulated by laws and administrative regulations. In addition, this law emphasizes that individuals have the right to withdraw their consent to process their personal information, and the processors must not refuse to provide products or services on the grounds that the individuals do not agree to the processing of their personal information or withdraw their consent, unless processing of personal information is necessary for the provision of products or services. Before processing the personal information, the processors should truthfully, accurately and completely inform individuals of the following matters in a conspicuous manner and in clear and easy-to-understand language: (i) the name and contact information of the personal information processor; (ii) the purpose of processing personal information, processing method, type of personal information processed, and the retention period; (iii) methods and procedures for individuals to exercise their rights under this law; (iv) other matters that should be notified according to laws and administrative regulations. Furthermore, the law provides that personal information processors who use personal information to make automated decisions should ensure the transparency of decision-making and the fairness and impartiality of the results, and must not impose unreasonable differential treatment on individuals in terms of transaction prices and other transaction conditions.
In addition to the aforementioned general rules, the PRC Personal Information Protection Law also introduces the rules for processing sensitive personal information, which refers to the personal information that, once leaked or illegally used, can easily lead to the infringement of the personal dignity of natural persons or harm personal and property safety, including biometrics, religious beliefs, specific identities, medical health, financial accounts, whereabouts and other information, as well as personal information of minors under the age of fourteen. Personal information processors can process sensitive personal information only if they have a specific purpose and sufficient necessity, and take strict protective measures. In addition, the law provides rules for cross-border provision of personal information. In particular, it is provided that the operators of critical information infrastructures and the personal information processors that process personal information up to the number prescribed by the national cyberspace administration shall store personal information collected and generated within mainland China. If it is really necessary to provide such personal information overseas, they shall pass the security assessment organized by the national cyberspace administration, except as otherwise stipulated by laws, administrative regulations and the national cyberspace administration. Any processor in violation of this law may be subject to administrative penalties including rectifications, warnings, fines, confiscation of illegal gains, suspension of the apps illegally processing personal information or suspension of the relevant business, revocation of business operation permits or business licenses, civil liabilities or even criminal liabilities. The directly responsible personnel in charge and other directly responsible personnel may be imposed with fines and prohibited from serving as directors, supervisors, senior management personnel and personal information protection officers of related companies within a certain period of time.
In addition, the Regulations on the Administration of Cyber Data Security also provides for key regulations in personal information and privacy protection. It explicitly prohibits network data processors from obtaining user consent through misleading, fraudulent, or coercive means, requires separate consent for processing sensitive personal information, and for the first time categorizes minors’ data as sensitive. It also introduces right to data portability, allowing users to request platforms to transfer their data under technically feasible conditions, and strengthen oversight of automated decision-making by prohibiting algorithms from imposing unreasonable differential treatment on transaction price. Furthermore, the Provisions on Promoting and Regulating Cross-border Data Flows optimizes data export mechanisms by exempting data outside Free Trade Zone negative lists from security assessments and raising the threshold for non-sensitive personal data exports from 100,000 to 1 million individuals. These updates establish a more refined compliance framework on Internet Privacy protection, achieving breakthroughs in scenario-based exemptions, enhanced cross-border flow efficiency, and strengthened platform accountability.
87
On February 12, 2025, the Cyberspace Administration of China issued the Administrative Measures for Personal Information Protection Compliance Audits, which will take effect on May 1, 2025. The Administrative Measures for Personal Information Protection Compliance Audits stipulates that personal information processors conducting compliance audits for personal information protection on their own initiative must perform such audits periodically, either through internal departments or by engaging third-party professional agencies, to assess their compliance with laws and administrative regulations in their personal information processing activities. It specifies the audit scope, including whether the collection, storage, use, and sharing of personal information comply with legal and regulatory requirements, defines audit methods such as document review, on-site inspection, and technical testing, and details the audit procedures—from the development of audit plans to the issuance of audit reports—to ensure enterprises adhere to standards when processing personal information.
Regulations Relating to Data Cross-border Transfer
On July 7, 2022, the CAC promulgated the Measures for the Security Assessment of Data Cross-border Transfer, or the Security Assessment Measures, which took effect on September 1, 2022 and requires that any data processor providing important data collected and generated during operations within the territory of mainland China or personal information that should be subject to security assessment according to law to an overseas recipient shall conduct security assessment. The Security Assessment Measures provides four circumstances, under any of which data processors shall, through the local cyberspace administration at the provincial level, apply to the national cyberspace administration for security assessment of data cross-border transfer. These circumstances include: (i) where the data to be transferred to an overseas recipient contain important data collected and generated by data processors; (ii) where the data to be transferred to an overseas recipient are personal information collected and generated by operators of critical information infrastructure or data processors processing over one million users’ individual information; (iii) where the personal information of more than 100,000 people or sensitive personal information of more than 10,000 people are transferred overseas accumulatively since January 1 of the previous year; or (iv) other circumstances under which security assessment of data cross-border transfer is required as prescribed by the national cyberspace administration.
On August 31, 2022, the CAC promulgated the first edition of the Guide to Applications for Security Assessment of Outbound Data Transfers, or the Security Assessment Guide. The Security Assessment Guide provides practical guidance to the implementation of the Security Assessment Measures. The Security Assessment Guide also reaffirms CAC’s position that a cross-border data transfer out of mainland China includes where a data processor stores data collected or generated in its operations in mainland China to an overseas recipient, and where a data processor allows an overseas entity, organization, or individual to access, retrieve, download, or export data the data processor collects or generates and stores in mainland China.
On February 22, 2023, the CAC promulgated the Measures for Standard Contract for Outbound Data Transfer of Personal Information, or the Measures, which came into effect on June 1, 2023. The Measures provide a transitional period of six months from the effective date for companies to take necessary measures to comply with the requirements. According to the Measures, in the cases where the personal information processor provides personal information abroad by concluding a standard contract, the contract shall be concluded in strict compliance with the form Standard Contract that is attached as an annex to the Measures. The Measures further provide that personal information processors may agree on other terms with overseas recipients, but they shall not conflict with the Standard Contract. According to the Measures, the personal information processor shall, within ten working days from the effective date of the standard contract, file with the local provincial cyberspace administration and submit the standard contract and personal information protection impact assessment report for record.
On March 22, 2024, the CAC promulgated the Provisions on Promoting and Regulating Cross-border Data Flows, which introduces key regulatory adjustments including expanded exemptions for non-sensitive data in scenarios like international trade and cross-border logistics, a negative list system allowing free trade zones to customize localized data control frameworks, and adjusted compliance thresholds (e.g., raising the security assessment trigger for non-sensitive personal data exports from 100,000 to 1 million individuals annually). These adjustments aim to balance security with streamlined compliance, fostering global data flows while safeguarding critical information. At the same day, the CAC promulgated the second edition of the Guide to Applications for Security Assessment of Outbound Data Transfers. The updated Guide raises the compliance threshold for non-sensitive personal data exports from 100,000 to 1 million individuals annually, introduces a unified online submission platform, and mandates standardized documentation with specific formatting requirements.
88
Regulations on Labor Protection
On June 29, 2007, the Standing Committee of the National People’s Congress promulgated the Labor Contract Law of the PRC, as amended on December 28, 2012, which formalizes employees’ rights concerning employment contracts, overtime hours, layoffs and the role of trade unions and provides for specific standards and procedure for the termination of an employment contract. In addition, the Labor Contract Law requires the payment of a statutory severance pay upon the termination of an employment contract in most cases, including in cases of the expiration of a fixed-term employment contract. In addition, under the Regulations on Paid Annual Leave for Employees and its implementation rules, which became effective on January 1, 2008 and on September 18, 2008 respectively, employees are entitled to a paid vacation ranging from 5 to 15 days, depending on their length of service and to enjoy compensation of three times their regular salaries for each such vacation day in case such employees are deprived of such vacation time by employers, unless the employees waive such vacation days in writing.
Enterprises in mainland China are required by laws and regulations of mainland China to participate in certain employee benefit plans, including social insurance funds, namely a pension plan, a medical insurance plan, an unemployment insurance plan, a work-related injury insurance plan and a maternity insurance plan, and a housing provident fund, and contribute to the plans or funds in amounts equal to certain percentages of salaries, including bonuses and allowances, of the employees as specified by the local government from time to time at locations where they operate their businesses or where they are located. According to the Social Insurance Law of the PRC, an employer that fails to make social insurance contributions may be ordered to pay the required contributions within a stipulated deadline and be subject to a late fee of 0.05% of the amount overdue per day from the original due date by the relevant authority. If the employer still fails to rectify the failure to make social insurance contributions by such stipulated deadline, it may be subject to a fine ranging from one to three times the amount overdue. According to the Regulations on Management of Housing Fund issued by the State Council on March 24, 2002 and last amended on March 24, 2019, an enterprise that fails to make housing fund contributions may be ordered to rectify the noncompliance and pay the required contributions within a stipulated deadline; otherwise, an application may be made to a local court for compulsory enforcement.
Regulations on Tax
Mainland China Enterprise Income Tax
The mainland China enterprise income tax is calculated based on the taxable income determined under the laws and accounting standards of mainland China. On March 16, 2007, the National People’s Congress of China enacted Law of the PRC on Enterprise Income Tax, or the EIT Law, which became effective on January 1, 2008 and was revised on February 24, 2017 and December 29, 2018. On December 6, 2007, the State Council promulgated Implementing Regulations of the Enterprise Income Tax Law of the PRC, or the EIT Implementation Rules, which also became effective on January 1, 2008 and was further amended on April 23, 2019. The EIT Law imposes a uniform enterprise income tax rate of 25% on all domestic enterprises, including Foreign Investment Enterprises, or FIEs, unless they qualify for certain exceptions, and terminates most of the tax exemptions, reductions and preferential treatments available under previous tax laws and regulations.
Moreover, under the EIT Law, enterprises organized under the laws of jurisdictions outside mainland China with their “de facto management bodies” located within mainland China may be considered mainland China resident enterprises and therefore subject to mainland China enterprise income tax at the rate of 25% of their worldwide income. The EIT Implementation Rules define the term “de facto management body” as the management body that exercises full and substantial control and overall management over the business, productions, personnel, accounts and properties of an enterprise. In addition, the Circular Related to Relevant Issues on the Identification of a Chinese-Holding Enterprise Incorporated Overseas as a Resident Enterprise in accordance with the Actual Standards of Organizational Management issued by the State Administration of Taxation, or the SAT, on April 22, 2009, provides that a foreign enterprise controlled by a mainland China enterprise or a mainland China enterprise group will be classified as a “resident enterprise” with its “de facto management bodies” located within mainland China if the following requirements are satisfied: (i) the senior management and core management departments in charge of its daily operations function mainly in mainland China; (ii) its financial and human resources decisions are subject to determination or approval by persons or bodies in mainland China ; (iii) its major assets, accounting books, company seals and minutes and files of its board and shareholders’ meetings are located or kept in mainland China; and (iv) not less than half of the enterprise’s directors or senior management with voting rights reside in mainland China. Although the circular only applies to offshore enterprises controlled by mainland China enterprises and not those controlled by mainland China individuals or foreigners, the determining criteria set forth in the circular may reflect the SAT’s general position on how the “de facto management body” test should be applied in determining the tax resident status of offshore enterprises, regardless of whether they are controlled by mainland China enterprises, individuals or foreigners.
89
Value-added Tax
On March 23, 2016, the Ministry of Finance and the SAT jointly issued the Circular on the Pilot Program for Overall Implementation of the Collection of Value Added Tax Instead of Business Tax, or Circular 36, which took effect on May 1, 2016. Pursuant to the Circular 36, all companies operating in construction industry, real estate industry, finance industry, modern service industry or other industries which were required to pay business tax are required to pay value-added tax, or VAT, in lieu of business tax. The applicable VAT tax rates are 3%, 6%, 11%, and 17%, according to the Circular 36.
On December 21, 2016, the Notice on Clarification of Value-Added Tax Policies for Finance, Real Estate Development, Education Support Services, or Notice No. 140, was issued to explain the application of the Circular 36. According to Notice No. 140, for activities subject to value-added tax occurring in the course of asset management services, the manager of the asset management investment shall be the taxpayer. On December 30, 2016, the Tax Policy Division of the Ministry of Finance and the Goods and Services Tax Division of the SAT further explain several provisions in the Notice No. 140, stating that the asset management investments refer to the fund products, trust plans, and financial products managed by asset management service provider.
On June 30, 2017, the Ministry of Finance and the SAT jointly issued the Notice on Relevant Issues Regarding the Value Added Tax of the Asset Management Products, or Notice No.56, which clarifies the rate that shall apply to the asset management product. Notice No.56 further states that the tax for the taxable act before January 1, 2018 shall not be required to be paid and the notice itself has become effective since January 1, 2018. The Circular 36, Notice No.140 and Notice No.56 will influence the investment return of the investors of the asset management products. But the regulator has not clarified the detailed operation for the structured products and the influence on these products is hard to value at current stage.
In addition, on November 19, 2017, the State Council promulgated the Decisions on Abolishing the Provisional Regulations of the PRC on Business Tax and Amending the Provisional Regulations of the PRC on Value-added Tax. According to the Provisional Regulations of the PRC on Value-added Tax and this order, all enterprises and individuals engaged in the sale of goods, the provision of processing, repair and replacement services, sales of services, intangible assets, real property and the importation of goods within the territory of mainland China are the taxpayers of VAT. The VAT tax rates generally applicable are simplified as 17%, 11%, 6% and 0%, and the VAT tax rate applicable to the small-scale taxpayers is 3%. On April 4, 2018, the Ministry of Finance and the SAT jointly issued the Notice of the Ministry of Finance and the State Administration of Taxation on the Adjustment to VAT Rates and the Circular on Unifying the Criteria for Small-scale Value-added Tax Payers, which became effective on May 1, 2018. Pursuant to these circulars, the deduction rates of 17% and 11% applicable to the taxpayers who have VAT taxable sales activities or imported goods were adjusted to 16% and 10%, respectively. In addition, the small-scale VAT taxpayer are now defined as those whose annual sales are no more than RMB5 million.
On November 7, 2018, the Ministry of Finance and the SAT jointly issued the Circular on Policies on Enterprise Income Tax and Value-added Tax for Overseas Institutions Investing in the Domestic Bond Market. Pursuant to this circular, effective from November 7, 2018 to November 6, 2021, enterprise income tax and VAT shall be temporarily exempted on income from bond interests derived by overseas institutions from investments in domestic bond market. The scope of the aforesaid temporary exemption of enterprise income tax shall exclude bond interests derived by the institutions or establishments that are set up within mainland China by overseas institutions if such income has an actual connection with the institutions or establishments. On November 22, 2021, the Ministry of Finance and the SAT jointly issued the Notice on Continuing the Policies on Enterprise Income Tax and Value-added Tax for Overseas Institutions Investing in the Domestic Bond Market, which extends the effective period of aforesaid temporary exemption of enterprise income tax to December 31, 2025. On March 20, 2019, the Ministry of Finance, SAT and General Administration of Customs issued the Announcement on Relevant Policies for Deepening Value-Added Tax Reform, which became effective on April 1, 2019. Under this circular, among others, (i) the applicable VAT rate of 16% for taxable sales or imported goods of a VAT general taxpayer, is adjusted to 13%, and the applicable VAT rate of 10% is adjusted to 9%; and (ii) the range for VAT input deduction is expanded by adding the domestic transport services, the applicable deduction rate for airline and railway tickets is 9% of ticket value, and 3% for the waterway and highway tickets; (iii) taxpayers of manufacturing and living service industries shall be allowed to add an extra 10% based on the offsetable input VAT for the current period for deduction of the tax payable from April 1, 2019 to December 31, 2021.
90
On December 25, 2024, the Standing Committee of the National People’s Congress of China promulgated the Value-added Tax Law, which will take effect on January 1, 2026. The Value-added Tax Law consolidates China’s VAT system into a unified legal framework, maintaining the current three-tier VAT rates (13%, 9%, and 6%) while introducing key reforms to enhance compliance and adapt to economic needs, and also clarifies small-scale taxpayer thresholds (annual sales under RMB 5 million) and modernizes administration by promoting e-invoices and allowing residence-based tax filings. These changes aim to balance tax neutrality with anti-avoidance measures, reflecting China’s commitment to aligning its fiscal system with OECD consumption tax principles. Specifically, Value-added Tax Law provides that financial products are subject to VAT where they are domestically issued or sold by domestic entities, which clarifies the tax jurisdiction over overseas financial products and related business, requiring cross-border financial transactions to reassess their tax obligations.
Dividend Withholding Tax
Pursuant to the EIT Law and the EIT Implementation Rules, dividends generated after January 1, 2008 and payable by a foreign-invested enterprise in mainland China to its foreign investors are subject to a 10% withholding tax, unless any such foreign investor’s jurisdiction of incorporation has a tax treaty with mainland China that provides for a different withholding arrangement. We are a Cayman Islands holding company and the majority of our income may come from dividends we receive from our mainland China subsidiaries directly or indirectly. Since there is no such tax treaty between mainland China and the Cayman Islands, dividends we receive from our mainland China subsidiaries will generally be subject to a 10% withholding tax.
Pursuant to the Arrangement between the Mainland China and the Hong Kong Special Administrative Region for the Avoidance of Double Taxation and Tax Evasion on Income, or the Tax Arrangement, where a Hong Kong resident enterprise which is considered a non-mainland China tax resident enterprise directly holds at least 25% equity interests in a mainland China enterprise, the withholding tax rate in respect of the payment of dividends by such mainland China enterprise to such Hong Kong resident enterprise is reduced to 5% from a standard rate of 10%, subject to approval of the PRC local tax authority. Pursuant to the Notice of the SAT on the Issues concerning the Application of the Dividend Clauses of Tax Agreements, or SAT Circular 81, issued on February 20, 2009, a resident enterprise of the counter-party to such Tax Arrangement should meet the following conditions, among others, in order to enjoy the reduced withholding tax under the Tax Arrangement: (i) it must directly own the required percentage of equity interests and voting rights in such mainland China resident enterprise; and (ii) it should directly own such percentage in the mainland China resident enterprise anytime in the 12 months prior to receiving the dividends. There are also other conditions for enjoying such reduced withholding tax rate according to other relevant tax rules and regulations. Pursuant to the Administrative Measures for Non-Resident Taxpayer to Enjoy Treatments under Tax Treaties issued by the SAT, or SAT Circular 60, on August 27, 2015, which became effective on November 1, 2015, any non-resident taxpayer may be entitled to such reduced withholding tax rate automatically if such non-resident taxpayer satisfies the conditions prescribed in the relevant tax rules and regulations, and obtains the approvals required under the administrative measures described in the preceding sentence. The SAT issued the Announcement of State Taxation Administration on Promulgation of the Administrative Measures on Non-resident Taxpayers Enjoying Treaty Benefits, or SAT Circular 35, on October 14, 2019, which became effective on January 1, 2020. The SAT Circular 35 further simplified the procedures for enjoying treaty benefits and replaced the SAT Circular 60. According to the SAT Circular 35, no approvals from the tax authorities are required for a non-resident taxpayer to enjoy treaty benefits. Where a non-resident taxpayer self-assesses and concludes that it satisfies the criteria for claiming treaty benefits, it may enjoy treaty benefits at the time of tax declaration or at the time of withholding through the withholding agent, but it shall gather and retain the relevant materials as required for future inspection, and accept follow-up administration by the tax authorities. However, according to the SAT Circular 81, if the relevant tax authorities consider the transactions or arrangements we have are for the primary purpose of enjoying a favorable tax treatment, the relevant tax authorities may adjust the favorable withholding tax in the future.
On February 3, 2018, the SAT issued the Announcement of the SAT on Issues concerning the “Beneficial Owner” in Tax Treaties, which clarifies the interpretation of the beneficial ownership requirement in the dividends, interest and royalty articles of Chinese double tax agreements and provides a more flexible guidance to determine whether the applicant engages in substantive business activities.
On September 29, 2018, the Ministry of Finance, SAT, National Development and Reform Commission and Ministry of Commerce jointly released the Notice on Expanding the Application Scope of Withholding Tax Deferral Treatment on Direct Reinvestments Made by Foreign Investors to further encourage foreign investments in mainland China. According to this circular, when certain conditions are met, increase of paid-in capital/capital reserve in the existing investee company by its foreign investor using its attributable/distributable profits is considered a direct equity investment and withholding tax deferral treatment may apply.
91
U.S. Foreign Account Tax Compliance Act
Under Sections 1471 through 1474 of the Internal Revenue Code of 1986, as amended, commonly referred to as the Foreign Account Tax Compliance Act (“FATCA”), withholding at a rate of 30% will generally be required on certain U.S.-source payments made to certain non-U.S. entities (including investment funds and non-U.S. entities acting as intermediaries). In general, the 30% withholding tax applies to certain payments made to a non-U.S. entity unless (i) the non-U.S. entity is a “foreign financial institution” and the non-U.S. entity undertakes certain due diligence, reporting, withholding, and certification obligations, (ii) the non-U.S. entity is a “non-financial foreign entity” and the non-U.S. entity identifies certain of its U.S. investors or provides certification that it does not have any such investors, or (iii) the non-U.S. entity is otherwise exempt from FATCA. An intergovernmental agreement between the United States and another country may also modify these requirements. The Cayman Islands has entered into a Model 1 intergovernmental agreement with the United States, which gives effect to the automatic tax information exchange requirements of FATCA, and a similar intergovernmental agreement with the United Kingdom. We will be required to comply with the Cayman Islands Tax Information Authority Law (2014 Revision) (as amended) together with regulations and guidance notes made pursuant to such law that give effect to the intergovernmental agreements with the United States and the United Kingdom. We do not believe FATCA will have a material impact on its business or operations, but because FATCA is particularly complex and the intergovernmental agreement with mainland China, though agreed to in substance, has not been published, and mainland China’s regulations or guidance notes have not been published, we cannot assure you that it will not be adversely affected by this legislation in the future.
Common Reporting Standard
Similarly, the OECD has developed the CRS and modeled competent authority agreement to enable the multilateral and automatic exchange of financial account information, which has been adopted by many jurisdictions. CRS and its implementing legislations in mainland China and Hong Kong require financial institutions to identify and report the tax residency and account details of non-resident customers to the relevant authorities in jurisdictions adhering to CRS.
On May 9, 2017, the SAT, Ministry of Finance, People’s Bank of China, CBRC, CSRC, and CIRC promulgated the Administrative Measures on Due Diligence Checks on Tax-related Information of Non-residents’ Financial Accounts, or the CRS Due Diligence Measures, which requires that financial institutions shall register with the SAT official website and report the information in a timely manner. As the CRS Due Diligence Measures requires, the private fund in the form of limited partnership or limited liability company and its fund manager are defined as qualified financial institution; the foregoing private funds and fund managers and other qualified financial institutions prescribed in the CRS Due Diligence Measures shall comply with their obligations thereunder. Several subsidiaries of our company, as well as the private funds under our management, have complied with the CRS Due Diligence Measures and reported to the SAT as required. On September 6, 2018, the arrangements for the multilateral and automatic exchange of financial account information between mainland China and Hong Kong became effective. Hong Kong and mainland China conducted the first automatic exchange of financial account information in September 2018, and many jurisdictions (including Hong Kong) have promised to implement the multilateral and automatic exchange of financial account information.
Regulations on Foreign Exchange
Foreign exchange regulations in mainland China are primarily governed by the following rules:
| ● | Foreign Exchange Administration Rules (1996), most recently amended on August 5, 2008, or the Exchange Rules; and |
| ● | Administration Rules of the Settlement, Sale and Payment of Foreign Exchange (1996), or the Administration Rules. |
Under the Exchange Rules, the Renminbi is convertible for current account items, including the distribution of dividends, interest and royalty payments, trade and service-related foreign exchange transactions. Conversion of Renminbi for capital account items, such as direct investment, loan, securities investment and repatriation of investment, however, is still subject to the approval of the SAFE.
Under the Administration Rules, FIEs may only buy, sell and/or remit foreign currencies at banks authorized to conduct foreign exchange business after providing valid commercial documents required and, in the case of capital account item transactions, obtaining approval from SAFE. Capital investments by FIEs outside of mainland China are also subject to limitations, including approval by regulatory government bodies like the Ministry of Commerce, SAFE and the National Development and Reform Commission or their local counterparts.
92
On May 11, 2013, SAFE promulgated the Circular on Printing and Distributing the Provisions on Foreign Exchange Administration over Domestic Direct Investment by Foreign Investors and the Supporting Documents, which specifies that the administration by SAFE or its local branches over direct investment by foreign investors in mainland China shall be conducted by way of registration. Institutions and individuals shall register with SAFE and/or its branches for their direct investment in mainland China. Banks shall process foreign exchange business relating to the direct investment in mainland China based on the registration information provided by SAFE and its branches.
On March 30, 2015, the SAFE issued the Circular of the State Administration of Foreign Exchange on Reforming the Management Approach regarding the Settlement of Foreign Exchange Capital of Foreign-invested Enterprises, which took effect and replaced previous regulations from June 1, 2015, and last amended on March 23, 2023. Pursuant to this circular, up to 100% of foreign currency capital of a foreign-invested enterprise may be converted into RMB capital according to the actual operation of the enterprise within the business scope at its will and the RMB capital converted from foreign currency registered capital of a foreign-invested enterprise may be used for equity investments within mainland China provided that such usage shall fall into the business scope of the foreign-invested enterprise, which will be regarded as the reinvestment of foreign-invested enterprise. Although this circular allows for the use of RMB converted from the foreign currency-denominated capital for equity investments in mainland China, the restrictions continue to apply as to foreign- invested enterprises’ use of the converted RMB for purposes beyond the business scope, for entrusted loans or for inter-company RMB loans. If the Consolidated Affiliated Entities require financial support from us or our wholly owned subsidiary in the future and we find it necessary to use foreign currency-denominated capital to provide such financial support, our ability to fund the Consolidated Affiliated Entities’ operations will be subject to statutory limits and restrictions, including those described above. On June 9, 2016, the SAFE promulgated the Notice of the State Administration of Foreign Exchange on Reforming and Standardizing the Foreign Exchange Settlement Management Policy of Capital Account, or the SAFE Circular 16, last amended on December 4, 2023, which reiterates some of the rules set forth in Circular 19, but changes the prohibition against using RMB capital converted from foreign currency-denominated registered capital of a foreign-invested company to issue RMB entrusted loans to a prohibition against using such capital to issue loans to non-affiliated enterprises. In addition, the SAFE promulgated the Circular Regarding Further Promotion of the Facilitation of Cross-Border Trade and Investment on October 23, 2019, pursuant to which all foreign-invested enterprises can make equity investments in mainland China with their capital funds in accordance with laws and regulations. On April 10, 2020, the SAFE promulgated Notice of the SAFE on Optimizing Foreign Exchange Administration to Support the Development of Foreign-related Business, or the SAFE Circular 8, which took effect on the same date. According to the SAFE Circular 8, under the prerequisite of ensuring true and compliant use of funds and compliance with the prevailing administrative provisions on use of income under the capital account, enterprises which satisfy the criteria are allowed to use income under the capital account, such as capital funds, foreign debt and overseas listing, etc. for domestic payment, without prior provision of proof materials for veracity to the bank for each transaction.
On February 13, 2015, the SAFE promulgated the Notice of the State Administration of Foreign Exchange on Further Simplifying and Improving the Foreign Exchange Administration Policies on Direct Investments, or the SAFE Circular 13, which took effect on June 1, 2015 and was amended in December 2019. The SAFE Circular 13 specifies that the administrative examination and approval procedures with the SAFE or its local branches relating to the foreign exchange registration approval for domestic direct investments as well as overseas direct investments have been canceled, and qualified banks are delegated the power to directly conduct such foreign exchange registrations under the supervision of the SAFE or its local branches.
Regulations on Dividend Distribution
As the Foreign Investment Law came into effect on January 1, 2020, the principal regulations governing dividend distributions of wholly foreign-owned companies include the PRC Company Law, the EIT Law, and its implementation rules.
Under the current regulatory regime in mainland China, foreign-invested enterprises in mainland China may pay dividends only out of their retained earnings, if any, determined in accordance with PRC accounting standards and regulations. A mainland China company is required to set aside as statutory reserve funds at least 10% of its after-tax profit, until the cumulative amount of such reserve funds reaches 50% of its registered capital. A mainland China company shall not distribute any profits until any losses from prior fiscal years have been offset. Profits retained from prior fiscal years may be distributed together with distributable profits from the current fiscal year.
93
Regulations on Offshore Investment by mainland China Residents
On July 4, 2014, the SAFE promulgated the Circular on Relevant Issues Concerning Foreign Exchange Administration on Domestic Residents’ Offshore Investment, Financing and Round-Trip Investment via Special Purpose Vehicles, or the SAFE Circular 37, which terminated the Circular on Relevant Issues Concerning Foreign Exchange Administration on PRC Residents’ Financing and Round-Trip Investment via Offshore Special Purpose Vehicles, and became effective on the same date. The SAFE Circular 37 and its detailed guidelines require mainland China residents to register with the local branch of the SAFE before contributing their legally owned onshore or offshore assets or equity interests into any special purpose vehicle directly established, or indirectly controlled, by them for the purpose of investment or financing; and when there is (a) any change to the basic information of the special purpose vehicles, such as any change relating to its individual mainland China resident shareholders, name or operation period or (b) any material change, such as increase or decrease in the share capital held by its individual mainland China resident shareholders, a share transfer or exchange of the shares in the special purpose vehicles, or a merger or split of the special purpose vehicles, the mainland China resident must register such changes with the local branch of SAFE on a timely basis.
On February 13, 2015, the SAFE further enacted the SAFE Circular 13 which took effect on June 1, 2015 and was further amended on December 30, 2019. The SAFE Circular 13 has delegated to the qualified banks the authority to register all mainland China residents or entities’ investment and financing in special purpose vehicles pursuant to the SAFE Circular 37, except that those mainland China residents who have failed to comply with SAFE Circular 37 will remain to fall into the jurisdiction of the local SAFE branch and must make their supplementary registration application with the local SAFE branch. In the event that a mainland China shareholder holding interests in a special purpose vehicle fails to fulfill the required SAFE registration, the mainland China subsidiaries of that special purpose vehicle may be prohibited from distributing profits to the offshore parent and from carrying out subsequent cross-border foreign exchange activities. In addition, the special purpose vehicle may be restricted in its ability to contribute additional capital into its mainland China subsidiary. Moreover, failure to comply with various SAFE registration requirements described above would result in liability for foreign exchange evasion under the laws of mainland China.
Regulations on Stock Incentive Plans
On December 25, 2006, the People’s Bank of China promulgated the Administrative Measures of Foreign Exchange Matters for Individuals, setting forth the respective requirements for foreign exchange transactions by individuals (both PRC or non-PRC citizens) under either the current account or the capital account. On January 5, 2007, the SAFE issued the Implementing Rules of the Administrative Measures for Personal Foreign Exchange (last amended on March 23, 2023), which, among other things, specified approval requirements for certain capital account transactions such as a PRC citizen’s participation in the employee stock ownership plans or stock option plans of an overseas publicly-listed company. On February 15, 2012, the SAFE issued the Circular of the State Administration of Foreign Exchange on Issues Related to Foreign Exchange Administration in Domestic Individuals’ Participation in Equity Incentive Plans of Companies Listed Abroad, or the Stock Incentive Plan Rules, which terminated the Operation Rules on the Foreign Exchange Administration of the Participation of Domestic Individuals in Overseas Listed Companies’ Employee Stock Ownership Plans and Share Option Schemes issued by the SAFE on March 28, 2007. The purpose of the Stock Incentive Plan Rules is to regulate foreign exchange administration of PRC domestic individuals who participate in employee stock holding plans or stock option plans of overseas listed companies.
According to the Stock Incentive Plan Rules, if mainland China “domestic individuals” (both mainland China residents and non-mainland China residents who reside in mainland China for a continuous period of not less than one year, excluding the foreign diplomatic personnel and representatives of international organizations) participate in any stock incentive plan of an overseas listed company, a mainland China domestic qualified agent, which could be the mainland China subsidiary of such overseas listed company, shall, among others things, file, on behalf of such individual, an application with the SAFE to conduct the SAFE registration with respect to such stock incentive plan, and obtain approval for an annual allowance with respect to the purchase of foreign exchange in connection with stock holding or stock option exercises. With the SAFE registration certificate for stock incentive plan, the mainland China domestic qualified agent shall open a special foreign exchange account at a mainland China domestic bank to hold the funds required in connection with the stock purchase or option exercise, any returned principal or profits upon sales of stock, any dividends issued upon the stock and any other income or expenditures approved by SAFE. Such mainland China individuals’ foreign exchange income received from the sale of stock and dividends distributed by the overseas listed company and any other income shall be fully remitted into a special foreign currency account opened and managed by the mainland China domestic qualified agent before distribution to such individuals.
94
Regulations on Securities Offering and Listing Outside of the PRC
On February 17, 2023, the CSRC promulgated the Trial Administrative Measures of Overseas Securities Offering and Listing by Domestic Companies, or the Trial Measures, as well as five supporting guidelines, or, together with Trial Measures, the Filing Measures, which came into effect on March 31, 2023 to regulate overseas securities offering and listing activities by domestic companies either in direct or indirect form.
The Filing Measures apply to overseas securities offering or listing activities by domestic companies, the term “securities” under the Filing Measures refers to equity shares, depository receipts, corporate bonds convertible to equity shares and other equity securities. Both direct and indirect overseas securities offering or listing by domestic companies will be regulated, of which the former refers to securities offering or listing in an overseas market made by a joint-stock company incorporated domestically, and the latter refers to overseas offering or listing by a company in the name of an overseas incorporated entity, whereas the company’s major business operations are located domestically and such offering and listing is based on the underlying equity, assets, earnings or other similar rights of a domestic company. According to the Filing Measures, any overseas offering or listing made by an issuer that meets both the following conditions will be determined as indirect: (i) 50% or more of the issuer’s operating revenue, total profit, total assets or net assets as documented in its audited consolidated financial statements for the most recent accounting year is accounted for by domestic companies; and; (ii) the main parts of the issuer’s business activities are conducted in the Chinese Mainland, or its main places of business are located in the Chinese Mainland, or the senior managers in charge of its business operation and management are mostly Chinese citizens or domiciled in the Chinese Mainland. The determination as to whether or not an overseas offering and listing by domestic companies is indirect, shall be made on a substance-over-form basis.
Under the Filing Measures, a filing-based regulatory system would be implemented covering both direct and indirect overseas offering or listing. For an issuer applying to or having completed indirect overseas offering or listing, it shall designate a major domestic operating entity as the domestic responsible entity to submit the filing documents to the CSRC within 3 working days (i) after the application for overseas initial offering or listing is submitted; (ii) after the subsequent securities offerings in the same overseas market; and (iii) after the application for offering or listing in other overseas markets. The CSRC would, within 20 working days if filing documents are complete and in compliance with the stipulated requirements, complete the filing and publish the filing information on the CSRC’s official website. While for confidential filings of overseas offering and listing application documents, the designated filing entity may apply for an extension of the publication of such filing. The issuer shall report to the CSRC within 3 working days after the overseas offering and listing application documents become public. In addition, subsequent securities offerings of an issuer in the same overseas market where it has previously offered or listed securities shall be filed with the CSRC within 3 working days after the offering is completed.
Meanwhile, no overseas offering and listing shall be made under any of the following circumstances:(i) where such securities offering and listing is explicitly prohibited by provisions in laws, administrative regulations and relevant state rules; (ii) where the intended securities offering and listing may endanger national security as reviewed and determined by competent authorities under the State Council in accordance with law; (iii) where the domestic company intending to make the securities offering and listing, or its controlling shareholders and the actual controller, have committed crimes such as corruption, bribery, embezzlement, misappropriation of property or undermining the order of the socialist market economy during the latest three years;. (iv) where the domestic company intending to make the securities offering and listing is suspected of committing crimes or major violations of laws and regulations, and is under investigation according to law, and no conclusion has yet been made thereof; (v) where there are material ownership disputes over equity held by the domestic company’s controlling shareholder or by other shareholders that are controlled by the controlling shareholder and/or actual controller. If a domestic company falls into the above circumstances, the domestic company shall postpone or terminate the intended overseas offering and listing, and report to the CSRC and competent authorities under the State Council in a timely manner.
If domestic companies fail to fulfill the above-mentioned filing procedures or offer and list in an overseas market against the prohibited circumstances, they would be warned and fined up to RMB10 million. The controlling shareholders and actual controllers of such domestic companies that organize or instruct the aforementioned violations would be fined up to RMB10 million and directly liable persons-in-charge and other directly liable persons would be each fined up to RMB 5 million.
95
On February 24, 2023, the CSRC, the National Administration of State Secrets Protection, the National Archives Administration of China and the MOF jointly promulgated the Provisions on Strengthening the Confidentiality and Archives Administration Related to Overseas Issuance and Listing of Securities by Domestic Enterprises, which came into effect on March 31, 2023, together with the Filing Measures, and replaced the Provisions on Strengthening Confidentiality and Archives Administration in Overseas Issuance and Listing of Securities issued in 2009. The provisions aim to develop a gatekeeping mechanism in provision of information by domestic enterprises to the relevant securities companies, securities service institutions, overseas regulatory authorities or other entity or individual, so as to prevent sensitive information from leakage and prescribe protective protocols for any residual sensitive information that still has to be provided. The provisions apply to both domestic issuer applying to or having completed direct overseas offering or listing and domestic operating entity of the issuer applying to or having completed indirect overseas offering or listing.
U.S. Foreign Account Tax Compliance Act
Under Sections 1471 through 1474 of the Internal Revenue Code of 1986, as amended, commonly referred to as the Foreign Account Tax Compliance Act, or FATCA, withholding at a rate of 30% will generally be required on certain non-U.S. entities (including investment funds and non-U.S. entities acting as intermediaries). In general, the 30% withholding tax applies to certain payments made to a non-U.S. entity unless (i) the non-U.S. entity is a “foreign financial institution” and the non-U.S. entity undertakes certain due diligence, reporting, withholding, and certification obligations, (ii) the non-U.S. entity is a “nonfinancial foreign entity” and the non-U.S. entity identifies certain of its U.S. investors or provides certification that it does not have any such investors, or (iii) the non-U.S. entity is otherwise exempt from FATCA. An intergovernmental agreement between the United States and another country may also modify these requirements. The Cayman Islands has entered into a Model 1 intergovernmental agreement with the United States, which gives effect to the automatic tax information exchange requirements of FATCA, and a similar intergovernmental agreement with the United Kingdom. We will be required to comply with the Cayman Islands Tax Information Authority Act (As Revised) together with regulations and guidance notes made pursuant to such law that give effect to the intergovernmental agreements with the United States and the United Kingdom.
Regulations in Hong Kong
Securities and Futures Ordinance (Cap. 571 of Hong Kong Legislation), or SFO
Licensed entities that conduct regulated activities within the meaning of the SFO in Hong Kong are regulated by the SFC, a statutory body independent from the government of Hong Kong to regulate Hong Kong’s securities and futures markets. It is funded mainly by transaction levies and licensing fees.
Under the SFO, any corporation carrying on one or more regulated activities must apply to the SFC for a license in respect of the regulated activities that they plan to carry on, and any individual who carries on one or more regulated activities on behalf of a licensed corporation is also required to apply for approval as a “licensed representative” accredited to that corporation.
Ark Group Holdings (Hong Kong) Limited, our wholly owned subsidiary, was licensed with the SFC on January 4, 2012 to carry out Type 1 regulated activity (dealing in securities), Type 4 regulated activity (advising on securities) and Type 9 regulated activity (asset management), its CE Number is: AYC880. Ark Group Holdings (Hong Kong) Limited serves as an offshore product and service center which offers wealth management and asset management services to professional investors as defined in the SFO. With the aforementioned licenses in place, Ark Group Holdings (Hong Kong) Limited is able to provide investment advisory services and distribute, offer and manage investment products for our clients in Hong Kong.
Olive Asset Management (Hong Kong) Limited, our wholly owned subsidiary, was licensed with the SFC on June 14, 2019 to carry out Type 4 regulated activity (advising on securities) and Type 9 regulated activity (asset management), its CE Number is: BOC542.
Licensed entities are required to comply with the SFO, its sub-legislations and other relevant codes and guidelines including the (i) Code of Conduct for Persons Licensed by or Registered with the SFC (“Code of Conduct”), (ii) Guideline on Anti-Money Laundering and Counter-Financing of Terrorism (“Guideline on AML”), (iii) Management, Supervision and Internal Control Guidelines for Persons Licensed by or Registered with the SFC (“Internal Control Guideline”), (iv) Suggested Control Techniques and Procedures for Enhancing a Firm’s Ability to Comply with the Securities and Futures (Client Securities) Rules and the Securities and Futures (Client Money) Rules (“Client Securities/Money Rules”), (v) the Fund Manager Code of Conduct (“FM Code of Conduct”), and (vi) suitability circulars/FAQs and other relevant regulatory requirements.
96
The Client Securities/Money Rules provide guidelines on the treatment of client assets and how they should be properly safeguarded. The Code of Conduct sets out the general conduct requirements for licensed persons and other regulatory expectations on topics such as KYC, diligence, responsibility of senior management and conflicts of interest. The Guideline on AML set outs the requirements and the standards on the subjects of AML and counter-terrorist financing, or CTF, and practical guidance to assist licensed persons and their senior management in designing and implementing policies, procedures and controls in the relevant operational areas, taking into consideration their special circumstances so as to meet the relevant AML/CTF statutory and regulatory requirements.
The suitability circulars/FAQs outline the general requirements and factors to be considered when providing investment advice to clients.
The FM Code of Conduct sets out conduct requirements for licensed persons whose business involves the discretionary management of collective investment schemes and/or discretionary accounts.
Insurance Ordinance (Cap. 41 of Hong Kong Legislation)
Glory Insurance (Hong Kong) Limited is validly registered with the Insurance Authority as an authorized insurance broker from 2014 to carry on long term business (excluding linked long term business). Under the new regulatory regime, Glory Insurance (Hong Kong) Limited is deemed to be a licensed insurance intermediary as a licensed insurance broker company for a period of 3 years from the commencement of the new regime unless the license is revoked in accordance with the Insurance Ordinance. Glory Insurance (Hong Kong) Limited is permitted to carry on the Long Term Business (excluding linked long term) within the meaning of the Insurance Ordinance. As an insurance broker, Glory Insurance (Hong Kong) Limited must comply with the minimum requirements specified in the guideline issued pursuant to the Insurance Ordinance by IA.
Minz Insurance Brokers Limited is licensed as an insurance broker since 2020 to carry on general and long term business (including linked long term business).
Trustee Ordinance (Cap. 29 of Hong Kong Legislation)
ARK Trust (Hong Kong) Limited and Lightstone Trust (Hong Kong) Limited have complied with the requirements of section 77 of the Trustee Ordinance and has been registered with the Registry for Trust and Company Service Providers (TCSP) as a trust company since 2018 and 2020, respectively. Ark Corporate Services (Hong Kong) Limited is also licensed with the TCSP to carry on corporate services since 2018.
97
| C. | Organizational Structure |
We are an exempted company incorporated with limited liability under the laws of the Cayman Islands with major subsidiaries and Consolidated Affiliated Entities in mainland China, Hong Kong, the United States and other jurisdictions. We mainly operate our business through the following significant subsidiaries and Consolidated Affiliated Entities, as of December 31, 2024:
|
|
| Percentage |
| ||||
Place of | of |
| ||||||
| Date of Incorporation |
| Incorporation |
| Ownership |
| ||
Noah Upright Fund Distribution Co., Ltd. | November 18, 2003 |
| PRC |
| 100 | % | ||
Shanghai Noah Investment (Group) Co., Ltd. | August 24, 2007 |
| PRC |
| 100 | % | ||
Glory insurance (Hong Kong) Limited (formerly known as “Noah Insurance (Hong Kong) Limited”) | January 3, 2011 |
| Hong Kong |
| 100 | % | ||
Ark Group Holdings (Hong Kong) Limited (formerly known as “Noah Holdings (Hong Kong) Limited”) | September 1, 2011 | Hong Kong | 100 | % | ||||
Gopher Capital GP Limited | May 11, 2012 |
| Cayman Islands |
| 100 | % | ||
Wuhu Fangtiao Technology Co., Ltd. | November 28, 2019 |
| PRC |
| 100 | % | ||
Shanghai Nuohong Real Estate Co., Ltd. | May 30, 2013 | PRC | 100 | % | ||||
Ark Group International (Hong Kong) Limited (formerly known as “Noah International (Hong Kong) Limited”) | January 7, 2015 | Hong Kong | 100 | % | ||||
Gopher Asset Management Co., Ltd. | February 9, 2012 |
| PRC |
| Controlled under the Contractual Arrangement | |||
Shanghai Gopher Asset Management Co., Ltd. | December 14, 2012 |
| PRC |
| Controlled under the Contractual Arrangement | |||
Shanghai Gopher Massa Asset Management Co., Ltd. | June 29, 2015 | PRC | Controlled under the Contractual Arrangement |
98
Our corporate structure, for the purpose of reflecting Noah Holdings Limited and its relationship with its significant subsidiaries, as that term is defined under Section 1-02 of Regulation S-X under the Securities Act, as well as the Consolidated Affiliated Entities, is as follows:

Note:
| (1) | The registered shareholders of Noah Investment consisted of (i) Ms. Jingbo Wang, (ii) Mr. Zhe Yin, (iii) Mr. Boquan He, (iv) Ms. Xinjun Zhang, (v) Ms. Yan Wei, and (vi) Ms. Qianghua Yan, collectively referred to by us as the Registered Shareholders. |
| (2) | Our company indirectly held all the equity interests in Shanghai Nuohong through certain insignificant subsidiaries. |
| (3) | Wuhu Fangtiao Technology Co., Ltd. was indirectly held as to 100% by Noah Upright. |
| (4) | Shanghai Gopher was directly held as to 80% by Gopher Asset Management Co., Ltd. and indirectly held as to 20% by Noah Investment. |
99
Contractual Arrangements
Exclusive Option Agreement. Pursuant to an exclusive option agreement entered into by the Registered Shareholders and Noah Group in September 2007, or the Exclusive Option Agreement, the Registered Shareholders granted Noah Group or its third-party designee an irrevocable and exclusive option to purchase all or part of their equity interests in Noah Investment when and to the extent permitted by the laws of mainland China. The purchase price shall be the higher of the minimum amount required by the laws of mainland China or an amount determined by Noah Group. Noah Group may exercise such option at any time and from time to time until it has acquired all equity interests of Noah Investment. During the term of this agreement, the shareholders of Noah Investment are prohibited from transferring their equity interests in Noah Investment to any third party, and Noah Investment is prohibited from declaring and paying any dividend without Noah Group’s prior consent. The term of this exclusive option agreement is ten years and will be automatically renewed upon expiration of each ten-year period if there has been no objection by the parties thereunder. In June 2022, the Registered Shareholders have amended the Exclusive Option Agreement, removing the above ten-year term and the automatic renewal arrangement, upon which the Exclusive Option Agreement will remain effective without subject to the consent of the parties thereunder until all of the equity interests held by the Registered Shareholders in Noah Investment have been transferred to Noah Group or its designee according to the terms and conditions thereunder.
Exclusive Support Service Agreement. Pursuant to the exclusive support service agreement entered into by Noah Investment and Noah Group in September 2007, or the Exclusive Support Service Agreement, Noah Investment engages Noah Group as its exclusive technical and operational consultant to support Noah Investment’s operational activities. Noah Group has agreed to provide certain support services to Noah Investment, including client management, technical and operational support and other services, for which Noah Investment has agreed to pay to Noah Group service fees determined based on actual services provided, which shall be the income of Noah Investment, less (i) expenses and costs, and (ii) the License Fee (as defined below). Noah Group is also obligated to grant Noah Investment licenses to use certain intellectual property rights, for which Noah Investment has agreed to pay license fees, or the License Fee, at the rates set by the board of Noah Group. The term of the Exclusive Support Service Agreement is ten years and will be automatically renewed upon expiration of each ten-year period if no objection by each party thereunder. In June 2022, Noah Investment and the Registered Shareholders have amended the Exclusive Support Service Agreement, removing the above ten year term and the automatic renewal arrangement, upon which the Exclusive Support Service Agreement will remain effective without subject to the consent of the parties thereunder until all of the equity interests held by the Registered Shareholders in Noah Investment have been transferred to Noah Group or its designee according to the Exclusive Option Agreement.
Share Pledge Agreement. Pursuant to the share pledge agreement entered into by each of the Registered Shareholders and Noah Group in September 2007, or the Share Pledge Agreement, the Registered Shareholders pledged all of their equity interests in Noah Investment, or the Pledge Equity Interests, to Noah Group as collateral to secure their obligations under the Exclusive Option Agreement. and Noah Investment’s obligations under the Exclusive Support Service Agreement. In the case that Noah Investment increases its registered capital upon prior written consent of Noah Group, the Pledge Equity Interests shall include all the additional equity interests subscribed by the Registered Shareholders in such capital increase. If Noah Investment or the Registered Shareholders breach any of their respective obligations under the Exclusive Support Service Agreement or the Exclusive Option Agreement, Noah Group, as the pledgee, will be entitled to certain rights, including being repaid in priority by the proceeds from auction or sale of the Pledge Equity Interests. The term of the share pledge is same as that of Exclusive Option Agreement. The share pledges under the Share Pledge Agreement have been registered with competent branches of the State Administration for Market Regulation.
Powers of Attorney. Each of the Registered Shareholders of Noah Investment has executed a power of attorney in September 2007, or the Power of Attorney, respectively, to grant Noah Group or its designee the power of attorney to act on his or her behalf on all matters pertaining to Noah Investment and to exercise all of his or her rights as a shareholder of Noah Investment, including the right to attend shareholders meetings, appoint board members and senior management members, other voting rights and the right to transfer all or a part of his or her equity interests in Noah Investment. The Powers of Attorney shall remain irrevocable and effective during the period that the Registered Shareholders are shareholders of Noah Investment.
In the opinion of Zhong Lun Law Firm, our mainland China legal counsel:
| ● | the ownership structure of Noah Investment and Noah Group does not result in a violation of any applicable laws and regulations of mainland China currently in effect; and |
100
| ● | the Contractual Arrangements among Noah Group, Noah Investment, and the Registered Shareholders governed by the laws of mainland China are valid, legal and binding, and do not result in a violation of any applicable laws or regulations of mainland China currently in effect. |
We have been advised by our mainland China legal counsel that there are substantial uncertainties regarding the interpretation and application of current and future laws and regulations of mainland China, and accordingly, the PRC regulatory authorities or courts may take a view that is contrary to the above opinion of our mainland China legal counsel. It is uncertain whether any other new laws or regulations of mainland China relating to contractual arrangements will be adopted or if adopted, what they would provide. If our corporate structure and the Contractual Arrangements are deemed by relevant regulatory authority or court to be illegal or invalid, either in whole or in part, we may lose control of the Consolidated Affiliated Entities and have to modify such structure to comply with regulatory requirements. However, there can be no assurance that we can achieve this without material disruption to our business. Further, if our corporate structure and the Contractual Arrangements are found to be in violation of any existing or future laws or regulations of mainland China, the relevant regulatory authority would have broad discretion to take action in dealing with the violation or failure, in which case, we could be subject to severe penalties, including being prohibited from continuing our operations or unwinding the Contractual Arrangements. See “Item 3. Key Information—D. Risk Factors—Risks Related to Corporate Structure—We are a Cayman Islands holding company primarily operating in mainland China through our subsidiaries and Consolidated Affiliated Entities, including Noah Investment with which we have maintained Contractual Arrangements and its subsidiaries in mainland China. Investors thus are not purchasing, and may never directly hold, equity interests in the Consolidated Affiliated Entities. There are substantial uncertainties regarding the interpretation and application of current and future laws, regulations, and rules of mainland China relating to such agreements that establish the Contractual Arrangements for a portion of our mainland China operations, including potential future actions by the PRC government, which could affect the enforceability of the Contractual Arrangements with Noah Investment and its subsidiaries and, consequently, significantly affect the financial condition and results of operations of our company. If the PRC government finds that such agreements do not comply with laws, regulations, and rules of mainland China, or if these laws, regulations, and rules or the interpretation thereof change in the future, we could be subject to severe penalties or be forced to relinquish our interests in Noah Investment and its subsidiaries or forfeit its rights under the Contractual Arrangements.”
| D. | Property, Plants and Equipment |
Our principal executive offices are located in our owned office premise with a gross floor area of approximately 72,000 square meters at No.218, Shaohong Road, No.1226 and No.1256, South Shenbin Road, Minhang District, Shanghai, People’s Republic of China. As of December 31, 2024, we owned a total of two properties, with one property for office premises in Suzhou and one property used as our headquarters purchased in May 2021. As of December 31, 2024, we also leased offices in Hong Kong (China), Los Angeles, Silicon Valley, New York and Singapore, as well as leased offices for our service centers and headquarters across mainland China. We consider these facilities to be suitable and adequate for current and anticipated management and operations of our business.
Item 4A. Unresolved Staff Comments
Not applicable.
Item 5. Operating and Financial Review and Prospects
You should read the following discussion and analysis of our financial condition and results of operations in conjunction with our consolidated financial statements and the related notes included elsewhere in this annual report on Form 20-F. This discussion may contain forward-looking statements based upon current expectations that involve risks and uncertainties. Our actual results may differ materially from those anticipated in these forward-looking statements as a result of various factors, including those set forth under “Item 3. Key Information—D. Risk Factors” or in other parts of this annual report on Form 20-F.
101
| A. | Operating Results |
Factors Affecting Our Results of Operations
Our business is affected by factors relating to general economic conditions and the HNW wealth management services industry in mainland China and other jurisdictions in which we operate, including:
| ● | Levels of individual investable financial assets and HNW population in mainland China. We have benefited from the overall economic growth of mainland China and the corresponding increased levels of individual investable financial assets and growing HNW population. The growth of HNW wealth management services industry depends on the continuation of these trends. |
| ● | Client awareness of HNW wealth management services. As Chinese HNW individuals become more sophisticated with respect to their investment strategies and utilizing the value-added services provided by wealth management providers, an increasing number of qualified and experienced wealth management service providers have focused on the development and innovation of investment products, which will further boost the development of the industry. |
| ● | Development of capital markets in mainland China. Recent reforms in the capital markets of mainland China, including establishment of the Shanghai Stock Exchange Science and Technology Innovation Board, the Beijing Stock Exchange and registration-based IPO regime, provide greater exit opportunities for private equity investments. The opening-up to foreign investments also facilitates globalization of mainland China’s capital market and encourages more trading and investment activities. These developments have in turn driven an expansion in the supply of investment products, both of which has furthered the growth of the HNW wealth management services industry. |
| ● | Macroeconomics and secondary market. Changes in investment demand or investment preferences brought about by factors such as perceived or actual general economic conditions in mainland China and globally, including but not limited to changes in interest rates, inflation and political uncertainty, or performance of the secondary market could affect demand of our clients for our investment products and our operating results. Furthermore, as a portion of our revenues come from performance-based fees earned by investment product partners, our performance is particularly sensitive to cycles in the secondary market as our investment products primarily consist of mutual fund products and private secondary products. An active and booming secondary market generally provides more exit opportunities for our investments, better investment returns for our clients and more performance-based fees for us. |
| ● | Regulatory and policy changes. The wealth management and asset management markets are subject to extensive governmental regulation and policy changes, which may have a material impact on our performance. In particular, in recent years, PRC regulatory authorities published a series of new rules that restrict the issuance of non-standardized credit products, which had a material impact on our product mix, and accordingly affected our revenue structure and operating performance. See “Item 3. Key Information—D. Risk Factors—Risks Related to Our Business—Because the laws and regulations governing the industries of wealth management, asset management and other businesses in mainland China are developing and subject to further change, any failure to obtain or maintain requisite approvals, licenses or permits necessary to conduct our operations or any failure to comply with laws and regulations applicable to our business and services could harm our business.” |
While our business is influenced by general factors affecting our industry, our operating results are more directly affected by the following Company-specific factors:
| ● | Our ability to expand our client base and enhance client loyalty. Our revenue growth has been driven primarily by the increasing number of clients we serve, especially core clients including diamond and black card clients, and the investment products we offer or distribute to these clients. We maintain and expand our client base primarily through our dedicated team of relationship managers and strategic client center. We strive to enhance our client loyalty by offering attractive investment products, smooth and convenient investment process, various online and offline investor education and other client events. |
102
| ● | Our ability to increase transaction value, AUM and service fee rates. We generate revenues from the transaction value of investment products we distribute and the AUM we manage. Our ability to maintain and increase our transaction value, AUM and service fee rates in turn depends on the following factors: |
| ● | Our ability to enhance cooperation with product partners and investment partners. We rely on cooperation with our product partners and investment partners to provide investment products to our clients, and we generate a majority of our revenues from services fees paid by our product partners and investment partners. Our ability to collaborate with leading product partners and investment partners affects our ability to offer attractive products to our clients, maintain and increase our client base, grow our transaction value and AUM and obtain a resilient and favorable revenue structure. In addition, our continued success also depends on our ability to negotiate favorable service fee rates with our product partners and investment partners. |
| ● | Our ability to grow our AUM and enhance the performance of investments managed by Gopher and Olive. We generate a substantial portion of revenue from our asset management business, which correspond directly to our domestic and overseas AUM, respectively. Our ability to grow our AUM depends on Gopher and Olive’s investment performance. To the extent that Gopher and Olive’s historical investment performance is not satisfactory, or that Gopher and Olive’s future investment performance is perceived to worsen in either relative or absolute terms, the revenue and profitability of our asset management business will likely decline and our ability to grow existing funds and raise new funds in the future will likely be impaired. |
| ● | Our ability to optimize our product mix. As a multi-asset allocator, our ability to adjust and transform our product mix due to evolving economic conditions, risk appetite of our clients and regulatory environment is vital to our business growth. We typically charge different fee rates for different kinds of products we distribute or manage, and our profitability could vary depending on the mix our product offerings. |
| ● | Our ability to innovate and effectively invest in technology. Our ability to innovate our products and value-added services and continue investing effectively in technology is key to improving our client experience and enhance client intention and loyalty. By investing in our technology platforms and fulfillment infrastructure cost-efficiently, we also strive to increase our operating efficiency, which also affects our results of operations. |
| ● | Our ability to manage risks. Our business operation exposes us to a number of risks, including economic fluctuations, unexpected legal or regulatory changes as well as risks related to our product partners and investment, investment portfolios of the products we distribute or offer, and other business counterparties. Our performance depends on our ability to foresee, identify and effectively manage these risks. In the event of any default or unsatisfactory performance of the investment products we distribute or offer, our performance may be negatively affected even if we do not guarantee the return of the investment products. We have developed various risk management and internal control policies and procedures tailored to the characteristics of our business operations. To manage our investments, we have also established and implemented treasury management policies and procedures. For details of our risk management and internal control policies, see “Item 4 Information on the Company- B. Business Overview- Risk Management and Internal Control.” |
| ● | Our ability to enhance efficiency and productivity. The growth of our business will result in substantial demands on our management, operational, technological, financial and other resources. Our ability to control cost and manage working capital is key to our success. Our ability to streamline our operational human resources and improve efficiency of our relationship managers is key to our success. |
| ● | Our ability to recruit and retain our relationship managers in our “Noah Triangles” solution service team. We rely on our relationship managers in our “Noah Triangles” solution service team to distribute investment products and provide asset allocation and comprehensive services to our clients, from which we derive substantially all of our revenues. Our ability to recruit and retain sufficient high quality relationship managers in our “Noah Triangles” solution service team in a cost-effective manner is crucial to our results of operation. |
103
| ● | Our ability to further expand globally. In response to our clients’ increasing demands for overseas investment opportunities, we have cooperated with more overseas partners and increased the number of non-RMB-denominated funds of funds offered. We have built Olive to identify and source USD-denominated private equity funds and private secondary investment products for offshore individuals, with our Hong Kong office focusing on global investments, Silicon Valley office focusing on technology-related venture capital funds and direct investment opportunities, and New York office focusing on U.S. real estate investments. Over the past two years, we have significantly enhanced the competitiveness of our overseas primary market product shelf through the establishment of a dedicated U.S. product center. With the successful launch of Olive in 2024, we believe our global opportunity is significant and we will continue to expand the reach and scope of our products and services in global markets by collaborating with overseas partners and building the depth of our overseas portfolio. |
Key Performance Indicators
We utilize a set of non-financial and financial key performance indicators which our senior management reviews frequently. The review of these indicators facilitates timely evaluation of the performance of our business and effective communication of results and key decisions, allowing our business to react promptly to changing client demands and market conditions.
Number of Clients
Our revenue growth has been driven primarily by (i) the increasing number of clients we serve, and (ii) the increasing number of our core clients including diamond and black card clients. For our wealth management business, we closely monitor the numbers of both our core clients and active clients as key operating metrics. For our asset management business, the majority of the AUM is sourced from our clients’ investments, so the number of clients will also have an influence on this segment.
We assign each of our registered clients a relationship manager, and the number of new clients we may acquire is affected by the breadth of our coverage network. Leveraging our broad coverage network and efficient “Noah Triangle” solution service team, we expect to increase our capability to cultivate and serve new clients, which may result in an increase in the number of new registered and active clients. For details on the number of our clients, see “Item 4. Information on the Company—B. Business Overview—Our Clients.”
Transaction Value
Transaction value is an operating metric specifically related to our wealth management business. It refers to the aggregate value of the investment products we distribute in a given period, which in turn affects the amount of our revenue, primarily one-time commissions and recurring service fees. We provide to our clients four types of investment products that are originated and distributed in and outside of mainland China, (i) mutual fund products, (ii) private secondary products, (iii) private equity products, and (iv) other products we distribute, provide or manage but cannot be classified into any of the above product categories. The product type determines whether we can receive one-time commissions, recurring service fees and/or performance-based income. For most investment products, we are entitled to one-time commissions and recurring service fees shared by fund managers over the duration of the investment in the products, and, in some cases, performance-based income shared by fund managers when determined.
The table below sets out the aggregate transaction value of the different types of investment products that we distributed during the years indicated:
Year Ended December 31, | ||||||||||||||
2022 | 2023 | 2024 | ||||||||||||
| RMB |
| % |
| RMB |
| % |
| RMB |
| US$ |
| % | |
(in millions, except for percentages) | ||||||||||||||
Product type |
| |||||||||||||
Mutual fund products |
| 44,726 |
| 63.6 |
| 47,837 | 64.6 |
| 39,573 | 5,421 | 62.0 | |||
Private secondary products |
| 11,516 |
| 16.4 |
| 18,403 | 24.8 |
| 16,201 | 2,220 | 25.3 | |||
Private equity products |
| 11,037 | 15.7 |
| 3,330 | 4.5 |
| 4,775 | 654 | 7.5 | ||||
Other products |
| 3,001 |
| 4.3 |
| 4,486 | 6.1 |
| 3,263 | 447 | 5.2 | |||
All products |
| 70,280 |
| 100.0 |
| 74,056 | 100.0 |
| 63,811 | 8,742 | 100.0 | |||
104
Over the last three years, our product mix has evolved due to the economic and market cycles in mainland China and the changing regulatory environment. From the third quarter of 2019, we ceased the offering of private credit products (classified in “other products” in the table above) and transitioned to offer more standardized public securities products. This decision was based on a combination of (i) our understanding and anticipation of the changing regulatory and market environment, and (ii) our commercial evaluation of the risks related to private credit products. Our transaction value increased by 5.4% from RMB70.3 billion in 2022 to RMB74.1 billion in 2023, primarily due to an increase in the distribution of private secondary and mutual fund products in 2023. Our transaction value decreased to RMB63.9 billion (US$8.8 billion) in 2024, primarily due to a decrease in distribution of domestic mutual fund products.
AUM
We measure the performance of our asset management business primarily through AUM. AUM determines the recurring service fees and performance-based income that we are able to collect over the life cycle of the investment products managed by us. Our total AUM were RMB157.1 billion, RMB154.6 billion and RMB151.5 billion (US$20.8 billion) as of December 31, 2022, 2023 and 2024, respectively. Our total AUM decreased from RMB157.1 billion as of December 31, 2022 to RMB154.6 billion as of December 31, 2023, primarily due to decrease in our management of private equity assets. Our total AUM decreased from RMB154.6 billion as of December 31, 2023 to RMB151.5 billion (US$20.8 billion) as of December 31, 2024, primarily due to decrease in our management of domestic private equity assets. As of December 31, 2024, the AUM of Olive reached RMB42.6 billion (US$5.8 billion), representing 28.1% of the total AUM for our asset management business.
For our asset management business, Gopher /Olive develops and manages alternative investments with underlying assets in mainland China and overseas, denominated in Renminbi and foreign currencies, respectively. Historically, it developed and managed principally FOFs which invest in third-party managed funds, but it is also increasingly making direct investments in portfolio companies and co-investments with fund managers. Gopher /Olive also manages feeder funds that invest in certain single third-party managed master funds. Gopher /Olive focuses on the following categories of investments across different types of asset classes:
| ● | private equity investments, including investments in the leading domestic and overseas private equity and venture capital funds through FOFs, feeder funds and S funds, as well as direct and co-investments in companies and projects with investment partners; |
| ● | public securities investments, mainly including target strategy funds, secondary market equity and bond FOF and MoM investments which are sub-advised by outside fund managers, direct investments in listed companies as well as U.S. Dollar cash management products managed by Gopher /Olive; |
| ● | real estate investments, including funds primarily investing in commercial real estate properties such as office buildings in mainland China, as well as rental residential developments in the U.S., in the form of equity investments; and |
| ● | multi-strategy investments that invest in different types of assets, such as stocks, bonds, real estate or cash to create a nimbler and broadly diversified portfolio. We use asset allocation principles to build multi-asset portfolios and multi or single family office accounts. |
105
The table below summarizes our AUM and typical management fee rates chargeable by asset management services provided by Gopher for the last three years:
| As of December 31, | |||||||||||||||||
2022 | 2023 | 2024 | ||||||||||||||||
Typical | Typical | Typical | ||||||||||||||||
management | management | management | ||||||||||||||||
| fee rates |
| RMB |
| % |
| fee rates |
| RMB |
| % |
| fee rates |
| RMB |
| % | |
| (in billions, except for percentages) | |||||||||||||||||
Product type | ||||||||||||||||||
Private equity investments |
| 0.5%-2.1% |
| 133.1 |
| 84.7 |
| 0.5%-2.1% |
| 132.2 |
| 85.5 |
| 0.5%-2.0% | 131.5 | 86.8 | ||
Public securities investments |
| 0.2%-1.8% |
| 11.0 |
| 7.0 |
| 0.1%-2.1% |
| 11.5 |
| 7.4 |
| 0.1%-1.9% | 9.4 | 6.2 | ||
Real estate investments |
| 0.5%-3.0% |
| 6.8 |
| 4.3 |
| 0.5%-3.0% |
| 6.2 |
| 4.0 |
| 0.5%-3.0% | 6.2 | 4.1 | ||
Multi-strategies investments |
| 0.5%-1.2% |
| 4.8 |
| 3.1 |
| 0.5%-1.0% |
| 4.2 |
| 2.8 |
| 0.5%-1.0% | 3.9 | 2.6 | ||
Other investments |
| — |
| 1.4 |
| 0.9 |
| — |
| 0.5 |
| 0.3 |
| — | 0.5 | 0.3 | ||
All products |
|
| 157.1 |
| 100.0 |
|
| 154.6 |
| 100.0 |
| 151.5 | 100.0 | |||||
Except for public securities investments, all AUMs are booked at cost basis, and reflect no mark-to-market effect during the years indicated.
Long-duration private equity investments represent an increasing portion of the total AUM, which we expect to help us receive more consistent revenue from recurring service fees. Private equity investments as a percentage of total AUM grew from 84.7% as of December 31, 2022 to 85.5% as of December 31, 2023, and further grew to 86.8% as of December 31, 2024, primarily due to the accumulation effect for the strategy of fund investments with a long duration. Gopher has also been focusing on developing our co-investment and direct investment capabilities in recent years and expect such investments to increase in the future, further increasing the fee rate we could charge from clients.
From the third quarter of 2019, Gopher ceased the offering of private credit products and transitioned to offer more standardized public securities products. As a result, the private credit products (classified in “other investments” in the table above) accounted for only an insignificant portion in Gopher’s total AUM, representing 0.9%, 0.3% and 0.3% as of December 31, 2022, 2023 and 2024, respectively. The percentage of public securities products in Gopher’s total AUM remained relatively stable at 7.0%, 7.4% and 6.2% as of December 31, 2022, 2023 and 2024, respectively.
For domestic real estate investments, Gopher has been strategically changed the investment strategy over the past few years, gradually shifting from residential real estate to commercial real estate domestically, due to the evolving risks and reward profile of these investments. Meanwhile, Gopher expanded its offshore real estate investments in the United States over the past few years, focusing on multi-family real estate investments.
In addition, over 75% of our total AUM as of December 31, 2024 can generate performance-based income if the investment returns exceed certain thresholds, which are typically recorded when underlying investments are exited and monetized.
Furthermore, in response to client demands for more overseas investment opportunities, we are cooperating with more overseas partners in various asset classes and increased the amount of overseas investment. Our overseas AUM managed by Gopher GP were RMB32.5 billion, RMB36.0 billion and RMB42.6 billion (US$5.8 billion), respectively, representing 20.7%, 23.3% and 28.1% of our total AUM for asset management business as of December 31, 2022, 2023 and 2024, respectively.
Components of Results of Operations
Revenues
We provide comprehensive financial services using wealth management and asset management models, through our subsidiaries and Consolidated Affiliated Entities to our clients. We present the financial information of these businesses for the years ended December 31, 2022, 2023 and 2024 for consistent comparison and providing investors with a comprehensive understanding of our operation and financial trends. A description of our wealth management and asset management businesses is set forth below.
106
Revenue from the Wealth Management Business
When a client purchases an investment product recommended by the wealth management branch, the client typically subscribes for a fund managed by the relevant product provider. In connection with the purchase, our wealth management branch is entitled to receive fees from the fund or product provider for services provided and derive revenue accordingly, which include:
| a. | from the fund, one-time commissions for fund-raising services that the wealth management branch provides to the fund at the establishment of the fund; |
| b. | from the fund, recurring service fees for continuous portfolio management services provided to the fund over the duration of the fund, which is paid to us on a regular basis (typically quarterly, semi-annually or annually); |
| c. | in certain cases when we do not receive the recurring service fee from the fund in clause b., from the product provider, a portion of the recurring service fees received by the product provider from the fund for continuous portfolio management services provided, in connection with the product distribution agreement with the relevant product provider, which is paid to us over the duration of the fund on a regular basis (typically quarterly, semi-annually or annually); and |
| d. | in certain cases, from the product provider, a portion of the performance-based income received by the product provider for continuous portfolio management services provided from the fund, in connection with the product distribution agreement with the relevant product provider, which is based on the extent to which the fund’s investment performance exceeds a certain threshold, which is also known as “carry”. |
We also earn one-time commissions from insurance companies by referring clients to purchase insurance products from them.
Revenue from the Asset Management Business
When the investment product that the client purchases is offered by Gopher /Olive, Gopher /Olive is entitled to receive fees as the fund manager, and derive revenue accordingly, which include:
| a. | from the fund, one-time commissions, when the investment product was primarily distributed directly by Gopher /Olive, instead of the wealth management branch, for fund-raising services provided to the fund. Most of Gopher products were distributed by the wealth management branch during the three years ended December 31, 2022, 2023 and 2024. |
| b. | from the fund, recurring service fees for fund management services provided to the fund; |
| c. | from the fund, carry (as performance-based income) for fund management services provided to the fund and as an incentive for fund manager to achieve excess return, which is based on the extent to which the fund’s investment performance exceeds a certain threshold; and |
Gopher and Olive, each as a proprietary product provider, enters into agreements on an arm’s length basis with our wealth management branch for product distribution, and in accordance with such agreements, shares a portion of recurring service fees and performance-based income with the wealth management branch in certain cases. To the extent of recurring service fees and performance-based income are shared with the wealth management branch, such intra-group revenue are deducted from our consolidated statements of operations.
The above revenue model descriptions reflect the various contractual agreements for fee sharing among parties. The fees received by us are ultimately born by our clients, as when the client subscribes to the fund, the client agrees that the fund pays Noah’s wealth management branch and/or the relevant product provider, including Gopher /Olive, for services provided to the fund.
107
The following table summarizes our revenues from both business models:
| Wealth Management Model |
| Asset Management Model | |
One-time commissions | From the fund – For fund raising services of products distributed by Noah Upright From insurance companies – For client referral services | From the fund – For fund raising services of products directly placed by Gopher /Olive | ||
Recurring service fees | From the fund and/or product provider – For portfolio management services provided | From the fund – For fund management services and portfolio management services provided | ||
Performance-based income | From the product provider – For portfolio management services provided | From the fund – For fund management services and portfolio management services provided |
In addition, we also receive other service fees derived from comprehensive financial services we provide in the wealth management model and other services.
The table below sets out one-time commissions of the different types of investment products that we distributed during the years indicated:
Year Ended December 31, | ||||||
| 2022 |
| 2023 |
| 2024 | |
(in thousands of RMB) | ||||||
One-time Commissions |
|
|
|
|
|
|
Private secondary products(1) |
| 49,911 |
| 37,974 |
| 47,394 |
Private equity products(1) |
| 88,808 |
| 26,467 |
| 38,609 |
Mutual fund products(1) |
| 16,761 |
| 10,445 |
| 4,540 |
Insurance products(2) |
| 525,458 |
| 1,014,267 |
| 545,003 |
Others(1) |
| 509 |
| 50 |
| — |
Total |
| 681,447 |
| 1,089,203 |
| 635,546 |
Notes:
| (1) | One-time commissions generated on these types of products other than insurance products represent the one-off fees we receive for distributing such products. Clients typically make an upfront payment at the beginning for subscribing for these products, and we receive a commission based on a percentage of the subscription price from the product providers or the funds. No renewal payment needs to be made from clients. |
| (2) | One-time commissions generated on insurance products represent the aggregation of the first-year commission and a best estimate of the commissions we may be entitled to receive during the renewal periods. In general, for the insurance policies that we distribute with a periodic payment schedule, insurance companies will pay us a first-year commission and fee based on a percentage of the first-year premiums, and subsequent commissions and fees based on smaller percentages of the renewal premiums paid by the insured during the first few years of renewal term. |
108
In 2022, 2023 and 2024, we generated one-time commissions of RMB681.4 million, RMB1,089.2 million and RMB635.5 million, respectively. All revenue generated from the distribution of insurance products was recorded as one-time commissions, contributing 77.1%, 93.1% and 85.8%, respectively, of the total one-time commissions during these years. With the easing of pandemic-related travel restriction in mainland China in late December 2022, more mainland Chinese clients were able to travel to Hong Kong and Singapore to purchase insurance products, leading to a 93.0% increase of one-time commissions generated from insurance products in 2023. In line with a 69.8% decrease of transaction value of private equity products, the one-time commissions generated from distributing private equity products also decreased by 70.2% from 2022 to 2023. The one-time commissions from private secondary products and mutual fund products decreased by 23.9% and 37.7%, respectively, mainly due to decreases in fee rates from 2022 to 2023. The one-time commissions from insurance products decreased by 46.3% from 2023 to 2024, mainly due to decreases in revenue from distribution of domestic insurance products. In line with a 43.4% increase of transaction value of private equity products, the one-time commissions generated from distributing private equity products also increased by 45.9% from 2023 to 2024. In line with a 17.3% decrease of transaction value of mutual fund products, the one-time commissions generated from distributing mutual fund products also decreased by 56.5% from 2023 to 2024. The one-time commissions from private secondary products increased by 24.8%, mainly due to increases in fee rates from 2023 to 2024.
Revenues Organized under Segmentation Adopted in the Fourth Quarter of 2024
In 2024, we engaged in organizational restructuring and adjustment to our business operations in order to improve our business model and to comply with the evolving regulatory requirements in our industry. Following a comprehensive evaluation of the nature of our evolving business operations and recent organizational adjustment, we have determined that a refined segmentation approach will provide a clearer understanding of our financial performance and strategic progress. As a result, starting from the fourth quarter of 2024, we began disclosing our revenues under six domestic and overseas business segments and headquarters. This segmentation approach is designed to enhance resource allocation, provide investors with insights into our financial performance across our diverse business segments, and ensure alignment with our long - term strategic objectives. We generate revenues primarily from:
o | Domestic public securities. The business that distributes mutual funds, which are publicly-raised, public securities investment funds, and private secondary products, which are privately-raised investment funds with underlying assets consisting of publicly listed securities and bonds in the secondary market, under Noah Upright. In 2024, this segment concentrated on developing an “online-first, offline-supported” business model, with the goal of facilitating global asset allocation through RMB-denominated products. Following policy incentives introduced in September 2024, the A-share and Hong Kong markets showed strong performance, driving a more than 200% quarter-over-quarter increase in fundraising for our RMB private secondary products during the fourth quarter of 2024. |
o | Domestic asset management. The business that manages RMB-denominated private equity funds, which include various PE/VC funds managed by third parties or by us and real estate equity funds, and private secondary products, under Gopher. Our domestic asset management operations continue to focus on managing primary market exits and cross-border ETF products in the secondary market. Due to the absence of new fundraising for RMB-denominated private equity funds in 2024, the gradual expiration of legacy products is expected to reduce the management fee base. In response, we are accelerating the expansion of our overseas investment product offerings and growing our secondary market asset management business. |
o | Domestic insurance. The business that distributes domestic insurance products, consisting mainly of life and health insurance products, under Glory. In 2024, revenue from this segment was impacted by adjustments to our sales team structure and a strategic shift in product focus. While the transition to a new model will require time to be reflected in our financial results, we believe this restructuring positions the business for long-term, stable growth. We expect to prioritize the recruitment of commission-only brokers to drive the distribution of health and retirement insurance products to strengthen this segment’s potential. |
o | Overseas wealth management. The business that provides offline and online wealth management services under ARK Wealth Management. By the end of 2024, our overseas registered client base exceeded 17,000, representing an 18.3% year-over-year increase. The number of active clients surpassed 5,500, representing a 19.8% year-over-year increase. We continue to deepen our coverage in key markets while expanding our client base through both existing relationship and new client acquisition. |
109
o | Overseas asset management. The business that manages USD-denominated private equity funds and private secondary products under Olive. Over the past wo years, we have significantly enhanced the competitiveness of our overseas primary market product shelf through the establishment of a dedicated U.S. product center. This allows us to offer private equity products that are on par with those provided by leading global private banks. On the secondary market side, we have expanded partnerships with top-tier global managers and diversified our offerings in structured products and hedge funds. We continue to strengthen our global alternative investment capabilities to meet the evolving needs of our clients. |
o | Overseas insurance and comprehensive services. The business that provides comprehensive overseas services, such as insurance, trust services and other services under Glory Family Heritage. We actively explore new business models in the overseas insurance market and expand our insurance offerings from Hong Kong to other international markets. We also enhance our client acquisition efforts by recruiting licensed, commission-only brokers. |
In addition to these six segments, we also derive revenues from Headquarters, through which we conduct our general corporate operations at our corporate headquarters in Shanghai. These operations are not directly allocated to one of the aforementioned six business segments. See “—Financial Results—Net Revenues and Operating Costs and Expenses Under Segmentation Adopted in Q4 2024” for detailed financial information.
Operating Costs and Expenses
Our financial condition and operating results are directly affected by our operating cost and expenses, primarily consisting of (i) compensation and benefits, including salaries and commissions for our relationship managers, share-based compensation expenses, performance-based bonuses, and other employee salaries and bonuses, (ii) selling expenses, (iii) general and administrative expenses, (iv) provision for credit losses, and (v) other operating expenses, which are partially offset by the receipt of government subsidies. Our operating costs and expenses are primarily affected by several factors, including the number of our employees, rental expenses and certain non-cash charges.
Compensation and Benefits
Compensation and benefits mainly include salaries and commissions for our relationship managers, salaries and bonuses for investment professionals and other employees, share-based compensation expenses for our employees and directors, and bonuses related to performance-based income. The number of our employees was 2,884, 2,583 and 1,990 as of December 31, 2022, 2023 and 2024, respectively. Considering the macro volatility, we implemented more strict cost control to improve operating efficiency, as a result of which our headcount decreased from 2022 to 2023 and further to 2024. We anticipate continuing our investments in talent but will still closely monitor our headcount to maintain high operating efficiency.
In 2022, 2023 and 2024, we incurred relationship managers’ compensation of RMB497.1 million, RMB655.5 million and RMB562.5 million (US$77.1 million), respectively, representing 16.0%, 19.9% and 21.6% of our net revenues in the same periods, respectively. We anticipate that the compensation and benefits of our relationship managers will continue to be a significant portion of our costs and expenses as we continue to rely on our relationship managers to distribute more investment products.
Share-based compensation expenses include grants and vesting of stock options and restricted shares to our employees and directors. We adopted two share incentive plans in 2008 and 2010, and replaced both with a new share incentive plan in 2017, which was terminated when our 2022 Share Incentive Plan was approved and adopted in December 2022. For more information, see “Item 6. Directors, Senior Management and Employees – B. Compensation – Share Incentive Plans.” We expect to incur additional share-based compensation expenses relating to share options or restricted shares in the future as we plan to continue to grant share options or restricted shares to our employees and directors.
110
Share-based compensation expenses were included in compensation and benefits in 2022, 2023 and 2024. The following table sets forth our share-based compensation expenses both in absolute amounts and as a percentage of net revenues for the years indicated:
Years Ended December 31, | ||||||||||||||
| 2022 |
| 2023 |
| 2024 | |||||||||
| RMB |
| % |
| RMB |
| % |
| RMB |
| US$ | % | ||
(in thousands, except for percentages) | ||||||||||||||
Share options | 24,195 |
| 0.8 | 1,883 | 0.1 | (1,230) |
| (169) | — | |||||
Restricted shares | 18,105 |
| 0.6 | 9,647 | 0.3 | 110,260 |
| 15,106 | 4.2 | |||||
Total share-based compensation | 42,300 |
| 1.4 | 11,530 | 0.3 | 109,030 |
| 14,937 | 4.2 | |||||
Selling Expenses
Our selling expenses primarily include (i) expenses associated with the operations of service centers, such as rental expenses, and (ii) expenses for online and offline marketing activities. We operated service centers in 75, 44 and 11 cities in mainland China as of December 31, 2022, 2023 and 2024, respectively.
General and Administrative Expenses
Our general and administrative expenses primarily include rental and related expenses of our leased office spaces and professional service fees. The main items include rental expenses for our group and regional headquarters and offices, depreciation expenses and consulting expenses, among others.
Provision for Credit Losses
Provision for credit losses represent net changes of the allowance for loan losses as well as other financial assets. Our provision for credit losses were recorded primarily in connection with the Camsing Incident and loan receivables.
Other Operating Expenses
Our other operating expenses mainly include various expenses incurred directly in relation to our other service fees.
Government Subsidies
Government subsidies are cash subsidies received in mainland China from local governments as incentives for investing and operating in certain local districts. Such subsidies are used by us for general corporate purposes and are reflected as an offset to our operating costs and expenses.
Taxation
The Cayman Islands
We are an exempted company incorporated in the Cayman Islands. Under the current laws of the Cayman Islands, we are not subject to income or capital gains tax. In addition, payments of capital or dividends in respect of our shares are not subject to withholding tax in the Cayman Islands. Gains derived from the disposal of our shares are not subject to Cayman Islands income or corporation tax. The Cayman Islands currently levies no taxes on individuals or corporations based upon profits, income, gains or appreciation and there is no taxation in the nature of inheritance tax, estate duty, or inheritance tax. There are no other taxes likely to be material to us levied by the government of the Cayman Islands except for stamp duties which may be applicable on instruments executed in, or brought within the jurisdiction of the Cayman Islands. There are no exchange control regulations or currency restrictions in the Cayman Islands.
111
Hong Kong
Under the current Hong Kong Inland Revenue Ordinance, the first HK$2 million of profits earned by the qualifying group entities incorporated in Hong Kong will be taxed at half the current tax rate (i.e. 8.25%) while the remaining profits will continue to be taxed at the existing 16.5% tax rate. The profits of group entities incorporated in Hong Kong not qualifying for the two-tiered profits tax rates regime will continue to be taxed at a flat rate of 16.5%. In addition, payments of dividends from Hong Kong subsidiaries to their shareholders are not subject to any Hong Kong withholding tax.
PRC
On March 23, 2016, the Ministry of Finance and the State Administration of Taxation jointly issued the Circular on the Pilot Program for Overall Implementation of the Collection of Value Added Tax Instead of Business Tax, or Circular 36, which took effect on May 1, 2016. Pursuant to Circular 36, all companies operating in construction industry, real estate industry, finance industry, modern service industry or other industries which were required to pay business tax are required to pay VAT, in lieu of business tax.
Our mainland China subsidiaries and the Consolidated Affiliated Entities are subject to VAT and related surcharges including urban maintenance and construction tax (with 1%, 5%, or 7% of VAT based on different locations), education surtax (3% of VAT), local education surtax (2% of VAT) and river-way management fee (1% of VAT) on the services provided in mainland China. As VAT liability is excluded when calculating net revenues, our net revenues are total revenues, net only of VAT related surcharges, which range from 7% to 13% of VAT liabilities. The VAT and related surcharges in the amounts of RMB28.5 million, RMB23.1 million and RMB20.4 million (US$2.8 million) were deducted from our total revenues in 2022, 2023 and 2024, respectively.
According to Circular 36, applicable VAT rates include 3%, 6%, 11%, and 17%, and the applicable value-added rate for our mainland China subsidiaries and the Consolidated Affiliated Entities is 6%. The VAT tax rates of 11% and 17% were reduced to 10% and 16%, respectively, from May 1, 2018 and to 9% and 13% from April 1, 2019.
In addition, our mainland China subsidiaries and the Consolidated Affiliated Entities are subject to mainland China enterprise income tax on their taxable income in accordance with the relevant mainland China income tax laws with a uniform 25% enterprise income tax rate to both foreign-invested enterprises and domestic enterprises since January 1, 2008, except where a special preferential rate applies.
Under the EIT Law, enterprises that are established under the laws of foreign countries or regions and whose “de facto management bodies” are located within the territory of mainland China are considered mainland China resident enterprises, and will be subject to the mainland China enterprise income tax at the rate of 25% on their worldwide income. Under the EIT Implementation Rules, “de facto management bodies” are defined as the bodies that have full and substantial control and overall management over the manufacturing and business operations, personnel and human resources, finances and treasury, and acquisition and disposition of properties and other assets of an enterprise. See “Item 3. Key Information—D. Risk Factors—Risks Related to Doing Business in China—The dividends we receive from our mainland China subsidiaries may be subject to mainland China tax under the PRC Enterprise Income Tax Law, which would have a material adverse effect on our financial condition and results of operations. In addition, if we are classified as a mainland China resident enterprise for mainland China income tax purposes, such classification could result in unfavorable tax consequences to us and our non-mainland China shareholders or ADS holders.”
For more information on mainland China tax regulations, see “Item 4. Information on the Company—B. Business Overview—Regulations in China—Regulations on Tax.”
112
Financial Results
The following table sets forth a summary of our consolidated results of operations for the years indicated. The information should be read in conjunction with our consolidated financial statements and related notes included elsewhere in this annual report. The operating results in any period are not necessarily indicative of results that may be expected for any future period.
Years Ended December 31, | ||||||||
2022 | 2023 | 2024 | ||||||
| RMB |
| RMB |
| RMB |
| US$ | |
(in thousands) | ||||||||
Revenues |
|
|
|
|
|
|
|
|
Revenues from others: |
|
|
|
|
|
|
|
|
One-time commissions |
| 617,636 |
| 1,072,838 |
| 614,258 | 84,153 | |
Recurring service fees |
| 768,980 |
| 707,580 |
| 631,505 | 86,516 | |
Performance-based income |
| 184,048 |
| 16,344 |
| 47,841 | 6,554 | |
Other service fees |
| 223,441 |
| 270,579 |
| 186,108 | 25,497 | |
Total revenues from others |
| 1,794,105 |
| 2,067,341 |
| 1,479,712 | 202,720 | |
Revenues from funds Gopher/Olive manages: |
|
|
|
|
|
|
|
|
One-time commissions |
| 63,809 |
| 16,365 |
| 21,288 | 2,916 | |
Recurring service fees |
| 1,145,435 |
| 1,112,850 |
| 1,015,436 | 139,114 | |
Performance-based income |
| 125,528 |
| 121,265 |
| 104,898 | 14,371 | |
Total revenues from funds Gopher/Olive manages |
| 1,334,772 |
| 1,250,480 |
| 1,141,622 |
| 156,401 |
Total Revenues |
| 3,128,877 |
| 3,317,821 |
| 2,621,334 | 359,121 | |
Less: VAT related surcharges |
| (28,505) |
| (23,125) |
| (20,352) | (2,788) | |
Net Revenues |
| 3,100,372 |
| 3,294,696 |
| 2,600,982 | 356,333 | |
Operating costs and expenses: |
|
|
|
| ||||
Compensation and benefits |
| (1,441,882) |
| (1,456,753) |
| (1,349,451) | (184,874) | |
Selling expenses |
| (349,014) |
| (485,778) |
| (269,038) | (36,858) | |
General and administrative expenses |
| (235,319) |
| (275,727) |
| (296,751) | (40,655) | |
(Provision for)/ reversal of credit losses | 424 | 7,028 | (23,882) | (3,272) | ||||
Other operating expenses |
| (115,653) |
| (112,506) |
| (93,210) | (12,770) | |
Government subsidies |
| 129,521 |
| 126,955 |
| 65,239 | 8,938 | |
Total operating costs and expenses |
| (2,011,923) |
| (2,196,781) |
| (1,967,093) | (269,491) | |
Income from operations: |
| 1,088,449 |
| 1,097,915 |
| 633,889 | 86,842 | |
Other income (expense): |
|
|
|
| ||||
Interest income |
| 61,416 |
| 161,926 |
| 155,751 | 21,338 | |
Investment income (loss) |
| 85,554 |
| (61,486) |
| 50,152 | 6,871 | |
Reversal of settlement expenses | — | — | 12,454 | 1,706 | ||||
Contingent legal expense |
| (99,000) |
| — |
| 14,000 | 1,918 | |
Other (expense) income |
| 13,130 |
| 10,892 |
| 1,359 | 186 | |
Total other income |
| 61,100 |
| 111,332 |
| 233,716 | 32,019 | |
Income before taxes and income from equity in affiliates |
| 1,149,549 |
| 1,209,247 |
| 867,605 |
| 118,861 |
Income tax expense |
| (267,108) |
| (262,360) |
| (268,591) | (36,797) | |
Income (loss) from equity in affiliates |
| 89,148 |
| 54,128 |
| (112,010) |
| (15,345) |
Net income |
| 971,589 |
| 1,001,015 |
| 487,004 | 66,719 | |
Less: net (loss) income attributable to non-controlling interests |
| (4,982) |
| (8,479) |
| 11,559 |
| 1,584 |
Net income attributable to Noah’s shareholders |
| 976,571 |
| 1,009,494 |
| 475,445 |
| 65,135 |
113
Year Ended December 31, 2024 Compared to Year Ended December 31, 2023
Total Revenues. Our total revenue decreased by 21.0% from RMB3,317.8 million in 2023 to RMB2,621.3 million (US$359.1 million) in 2024. The decrease in total revenues was primarily due to a decrease in one-time commissions associated with Noah’s wealth management business.
Operating Costs and Expenses. Our operating costs and expenses decreased by 10.5% from RMB2,196.8 million in 2023 to RMB1,967.1 million (US$269.5 million) in 2024. The decrease in operating costs and expenses was primarily driven by cost control measures implemented.
Other Income. Our total other income increased by 109.9% from RMB111.3 million in 2023 to RMB233.7 million (US$32.0 million) in 2024. The increase in other income was primarily attributable to unrealized income from fair value changes on certain equity investments.
Interest Income. The interest income decreased by 3.8% from RMB161.9 million in 2023 to RMB155.8 million (US$21.3 million) in 2024. The interest income from cash and cash equivalents denominated in Renminbi decreased by 31.5% from RMB58.1 million in 2023 to RMB39.8 million (US$5.4 million) in 2024, mainly due to the final dividend payment in 2024, which led to a 40.5% decrease in our Renminbi denominated cash balance. The interest income from cash and cash equivalents denominated in US dollars increased by 11.7% from RMB103.9 million in 2023 to RMB116.0 million (US$15.9 million) in 2024.
Income Tax Expense. Income tax expense increased by 2.4% from RMB262.4 million in 2023 to RMB268.6 million (US$36.8 million) in 2024, primarily due to increases in effective tax rate relating to dividend withholding tax and certain unrealized tax losses in mainland China.
Net Income attributable to Noah’s Shareholders. Due to the foregoing, the net income attributable to Noah’s shareholders decreased by 52.9% from RMB1,009.5 million in 2023 to RMB475.4 million (US$65.1 million) in 2024.
Year Ended December 31, 2023 Compared to Year Ended December 31, 2022
Total Revenues. Our total revenue increased by 6.0% from RMB3,128.9 million for the year ended December 31, 2022 to RMB3,317.8 million for the year ended December 31, 2023. The increase in total revenues was primarily due to an increase in one-time commissions from distribution of insurance products.
Operating Costs and Expenses. Our operating costs and expenses increased by 9.2% from RMB2,011.9 million in 2022 to RMB2,196.8 million in 2023. The increase in operating costs and expenses was primarily driven by growing number of client events hosted and traveling expenses incurred in 2023 accompanied with our global expansion strategy, while our total operating costs and expenses remained at low base due to various pandemic control measures implemented in 2022.
Other Income. Our total other income increased by 82.2% from RMB61.1 million in 2022 to RMB111.3 million in 2023. The increase in other income was primarily attributable to increases in interest income.
Interest Income. The interest income increased by 163.7% from RMB61.4 million in 2022 to RMB161.9 million in 2023. The interest income from cash and cash equivalents denominated in Renminbi increased by 9.0% from RMB53.3 million to RMB58.1 million, mainly due to a 5.2% increase of cash balances denominated in Renminbi and weighted average interest rate is around 2.0% in 2022, and 2.1% in 2023. The interest income from cash and cash equivalents denominated in US dollars increased significantly from RMB8.1 million to RMB103.9 million due to the fact that (i) our cash balances denominated in US dollars increased by 58.4% from 2022 to 2023; and (ii) our weighted average interest rate for US dollars also increased from 0.6% in 2022 to 4.3% in 2023 benefiting from multiple interest rate raises by the US Federal Reserve.
Income Tax Expense. Income tax expense decreased slightly by 1.8% from RMB267.1 million in 2022 to RMB262.4 million in 2023, primarily due to a lower effective tax rate.
Net Income (Loss) Attributable to Noah’s Shareholders. Due to the foregoing, the net income attributable to Noah’s shareholders increased by 3.4% from RMB976.6 million in 2022 to RMB1,009.5 million in 2023.
114
Net Revenues and Operating Costs and Expenses Under Segmentation Adopted in Q4 2024
Noah Holdings Limited
Segment Condensed Income Statements
(Audited)
Twelve months ended December 31, 2024
|
|
|
|
|
| Overseas |
|
| ||||||||
Domestic | Domestic | Overseas | Overseas | insurance and | ||||||||||||
public | asset | Domestic | wealth | asset | comprehensive | |||||||||||
securities | management | insurance | management | management | services | Headquarters1 | Total | |||||||||
RMB’000 | RMB’000 | RMB’000 | RMB’000 | RMB’000 | RMB’000 | RMB’000 | RMB’000 | |||||||||
Revenues: |
|
|
|
|
|
|
|
|
|
|
|
|
|
|
|
|
Revenues from others |
|
|
|
|
|
|
|
|
|
|
|
|
|
|
|
|
One-time commissions |
| 18,619 |
| 1,354 |
| 43,204 |
| 435,937 |
| 14,785 |
| 100,359 |
| — |
| 614,258 |
Recurring service fees |
| 365,992 |
| 188,545 |
| — |
| 22,694 |
| 52,952 |
| — |
| 1,322 |
| 631,505 |
Performance-based income |
| 38,058 |
| 4,908 |
| — |
| — |
| 4,875 |
| — |
| — |
| 47,841 |
Other service fees |
| — |
| — |
| — |
| 89,846 |
| — |
| 38,507 |
| 57,755 |
| 186,108 |
Total revenues from others |
| 422,669 |
| 194,807 |
| 43,204 |
| 548,477 |
| 72,612 |
| 138,866 |
| 59,077 |
| 1,479,712 |
Revenues from funds Gopher/Olive manages |
|
|
|
|
|
|
|
|
|
|
|
|
|
|
|
|
One-time commissions |
| 13,358 |
| — |
| — |
| 5,551 |
| 2,379 |
| — |
| — |
| 21,288 |
Recurring service fees |
| 56,441 |
| 556,742 |
| — |
| 120,669 |
| 281,584 |
| — |
| — |
| 1,015,436 |
Performance-based income |
| 1,301 |
| 21,659 |
| — |
| — |
| 81,938 |
| — |
| — |
| 104,898 |
Total revenues from funds Gopher/Olive manages |
| 71,100 |
| 578,401 |
| — |
| 126,220 |
| 365,901 |
| — |
| — |
| 1,141,622 |
Total revenues |
| 493,769 |
| 773,208 |
| 43,204 |
| 674,697 |
| 438,513 |
| 138,866 |
| 59,077 |
| 2,621,334 |
Less: VAT related surcharges |
| (5,017) |
| (1,101) |
| (337) |
| — |
| — |
| — |
| (13,897) |
| (20,352) |
Net revenues |
| 488,752 |
| 772,107 |
| 42,867 |
| 674,697 |
| 438,513 |
| 138,866 |
| 45,180 |
| 2,600,982 |
Operating costs and expenses: |
|
|
|
|
|
|
|
|
|
|
|
|
|
|
|
|
Compensation and benefits |
|
|
|
|
|
|
|
|
|
|
|
|
|
|
|
|
Relationship manager compensation |
| (128,189) |
| (71,316) |
| (53,904) |
| (294,973) |
| (3,730) |
| (10,411) |
| — |
| (562,523) |
Other compensations |
| (42,730) |
| (80,182) |
| (41,280) |
| (154,506) |
| (55,104) |
| (46,253) |
| (366,873) |
| (786,928) |
Total compensation and benefits |
| (170,919) |
| (151,498) |
| (95,184) |
| (449,479) |
| (58,834) |
| (56,664) |
| (366,873) |
| (1,349,451) |
Selling expenses |
| (8,429) |
| (10,574) |
| (5,599) |
| (106,175) |
| (22,321) |
| (12,177) |
| (103,763) |
| (269,038) |
General and administrative expenses |
| (2,012) |
| (12,807) |
| (23,696) |
| (13,589) |
| (3,759) |
| (7,307) |
| (233,581) |
| (296,751) |
Provision for credit losses |
| (88) |
| (10,083) |
| — |
| — |
| — |
| (7,307) |
| (6,404) |
| (23,882) |
Other operating expenses |
| (1,771) |
| (23,829) |
| (449) |
| — |
| — |
| (9,944) |
| (57,217) |
| (93,210) |
Government grants |
| 13,448 |
| 10,796 |
| 479 |
| — |
| — |
| — |
| 40,516 |
| 65,239 |
Total operating costs and expenses |
| (169,771) |
| (197,995) |
| (124,449) |
| (569,243) |
| (84,914) |
| (93,399) |
| (727,322) |
| (1,967,093) |
Income (loss) from operations |
| 318,981 |
| 574,112 |
| (81,582) |
| 105,454 |
| 353,599 |
| 45,467 |
| (682,142) |
| 633,889 |
115
1 The financial information shown under “Headquarters” represents the revenues and operating cost and expenses generated by the Group’s headquarters which cannot be allocated to the six business segments.
The financial information under the refined segmentation presented in this annual report does not include a retrospective recast of the financial information of the prior years in accordance with the refined segmentation, as the refined segmentation reflects our operational adjustments and organizational restructuring in 2024 and the costs and expenses in our consolidated results of operations could not be re-allocated retrospectively under the refined segmentation.
While we have adopted a refined segmentation approach in the fourth quarter of 2024, for comparison and analytical purposes, we continue to present our financial performance under wealth management, asset management and other businesses, in line with our business model. This presentation facilitates a consistent comparison of revenue generated under the such businesses for the years ended December 31, 2022, 2023 and 2024, providing investors with a comprehensive understanding of our operational and financial trends during these years.
Wealth Management
Years Ended December 31, | ||||||||
2022 | 2023 | 2024 | ||||||
| RMB |
| RMB |
| RMB |
| US$ | |
(in thousands) | ||||||||
Revenues | ||||||||
Revenues from others: | ||||||||
One-time commissions |
| 617,636 | 1,072,838 | 614,258 | 84,153 | |||
Recurring service fees |
| 768,980 | 707,580 | 631,505 | 86,516 | |||
Performance-based income |
| 184,048 | 16,344 | 47,841 | 6,554 | |||
Other service fees |
| 144,101 | 221,917 | 141,631 | 19,403 | |||
Total revenues from others |
| 1,714,765 | 2,018,679 | 1,435,235 | 196,626 | |||
Revenues from funds Gopher/Olive manages: |
| |||||||
One-time commissions |
| 13,953 | 13,732 | 20,110 | 2,755 | |||
Recurring service fees |
| 463,314 | 398,226 | 351,998 | 48,224 | |||
Performance-based income |
| 18,407 | 69,977 | 1,089 | 149 | |||
Total revenues from funds Gopher/Olive manages |
| 495,674 | 481,935 | 373,197 | 51,128 | |||
Total Revenues |
| 2,210,439 | 2,500,614 | 1,808,432 | 247,754 | |||
Less: VAT related surcharges |
| (10,462) | (9,365) | (7,726) | (1,058) | |||
Net Revenues |
| 2,199,977 | 2,491,249 | 1,800,706 | 246,696 | |||
Operating costs and expenses: |
| |||||||
Compensation and benefits |
| (1,079,634) | (1,175,886) | (1,065,203) | (145,932) | |||
Selling expenses |
| (299,769) | (370,861) | (195,830) | (26,829) | |||
General and administrative expenses |
| (153,643) | (193,248) | (184,688) | (25,302) | |||
(Provision for)/ reversal of credit losses | 718 | (910) | (22,157) | (3,035) | ||||
Other operating expenses |
| (15,412) | (44,042) | (43,107) | (5,906) | |||
Government subsidies |
| 89,223 | 103,597 | 54,324 | 7,442 | |||
Total operating costs and expenses |
| (1,458,517) | (1,681,350) | (1,456,661) | (199,562) | |||
Income from operations: |
| 741,460 | 809,899 | 344,045 | 47,134 | |||
Year Ended December 31, 2024 Compared to Year Ended December 31, 2023
Total Revenue. For the wealth management business, our total revenue decreased by 27.7% from RMB2,500.6 million in 2023 to RMB1,808.4 million (US$246.7 million) in 2024. Our transaction value decreased by 13.8% from RMB74.1 billion in 2023 to RMB63.9 billion (US$8.8 billion) in 2024, primarily due to a decrease in distribution of domestic mutual fund products:
| ● | Total revenue from one-time commissions decreased by 41.6% from RMB1,086.6 million in 2023 to RMB634.4 million (US$86.9 million) in 2024, primarily due to decreases in distribution of insurance products. |
| ● | Total revenue from recurring service fees decreased by 11.1% from RMB1,105.8 million in 2023 to RMB983.5 million (US$134.7 million) in 2024, primarily due to a decrease in recurring service fees generated from private secondary products and private equity products. |
116
| ● | Total revenue from performance-based income decreased by 43.3% from RMB86.3 million in 2023 to RMB48.9 million (US$6.7 million) in 2024, primarily due to primarily due to a decrease in performance-based income from private equity products. |
| ● | Total revenue from other service fees decreased by 36.2% from RMB221.9 million in 2023 to RMB141.6 million (US$19.4 million) in 2024, primarily due to less value-added services that we offered to our HNW clients. |
Operating Costs and Expenses. For the wealth management business, our operating costs and expenses decreased by 13.4% from RMB1,681.4 million in 2023 to RMB1,456.7 million (US$199.6 million) in 2024, primarily due to less selling expenses incurred in 2024.
| ● | Compensation and benefits decreased by 9.4% from RMB1,175.9 million in 2023 to RMB1,065.2 million (US$145.9 million) in 2024. In 2024, our relationship manager compensation decreased by 15.8% from 2023, aligning with the decreases in one-time commissions. Our other compensation slightly decreased by 2.0% from 2023. |
| ● | Selling expenses decreased by 47.2% from RMB370.9 million in 2023 to RMB195.8 million (US$26.8 million) in 2024, primarily due to less marketing activities in 2024. |
| ● | General and administrative expenses slightly decreased by 4.4% from RMB193.2 million in 2023 to RMB184.7 million (US$25.3 million) in 2024, primarily due to less legal expenses incurred in 2024. |
| ● | Provision for credit losses in 2024 was RMB22.2 million (US$3.0 million), while provision for credit losses was RMB0.9 million in 2023, primarily due to an increase in the provision for losses related to long-term receivables. |
| ● | Other operating expenses slightly decreased by 2.1% from RMB44.0 million in 2023 to RMB43.1 million (US$5.9 million) in 2024, primarily due to driven by lower costs relating to various expenditures of trust business. |
| ● | Government subsidies decreased by 47.6% from RMB103.6 million in 2023 to RMB54.3 million (US$7.4 million) in 2024, primarily due to a reduction in government subsidies received from local governments in 2024. |
Year Ended December 31, 2023 Compared to Year Ended December 31, 2022
Total Revenue. For the wealth management business, our total revenue increased by 13.1% from RMB2,210.4 million in 2022 to RMB2,500.6 million in 2023. Our transaction value increased by 5.4% from RMB70.3 billion in 2022 to RMB74.1 billion in 2023, primarily due to increase of RMB5.3 billion in private secondary products:
| ● | Total revenue from one-time commissions increased by 72.0% from RMB631.6 million in 2022 to RMB1,086.6 million in 2023, primarily due to increases in distribution of insurance products. |
| ● | Total revenue from recurring service fees decreased by 10.3% from RMB1,232.3 million in 2022 to RMB1,105.8 million in 2023, primarily due to less service fees charged from fund managers or funds under our advisory. |
| ● | Total revenue from performance-based income decreased by 57.4% from RMB202.5 million in 2022 to RMB86.3 million in 2023, primarily due to less performance-based income generated from private secondary products. |
| ● | Total revenue from other service fees increased by 54.0% from RMB144.1 million in 2022 to RMB221.9 million in 2023, primarily due to more value-added service we provided to our HNW investors in 2023. |
Operating Costs and Expenses. For the wealth management business, our operating costs and expenses increased by 15.3% from RMB1,458.5 million in 2022 to RMB1,681.4 million in 2023, primarily due to growing number of client events hosted and traveling expenses incurred in 2023.
| ● | Compensation and benefits increased by 8.9% from RMB1,079.6 million in 2022 to RMB1,175.9 million in 2023. In 2023, our relationship manager compensation increased by 37.1% from 2022, aligning with the increases in one-time commissions. Our other compensation decreased by 12.0% from 2022, primarily due to our cost control strategy on employee compensation. |
117
| ● | Selling expenses increased by 23.7% from RMB299.8 million in 2022 to RMB370.9 million in 2023, primarily due to growing number of client events hosted. |
| ● | General and administrative expenses increased by 25.8% from RMB153.6 million in 2022 to RMB193.2 million in 2023, primarily due to increasing traveling expenses and one off disposal loss on leasehold improvements for our previous headquarter that we ceased to lease in May 2023. |
| ● | Provision for credit losses in 2023 was RMB0.9 million, while reversal of credit losses was RMB0.7 million in 2022, primarily due to accrual of allowance for accounts receivable relating to certain funds. |
| ● | Other operating expenses increased by 185.8% from RMB15.4 million in 2022 to RMB44.0 million in 2023, primarily due to a one-off reversal of processing expenses related to our mutual fund business in 2022, which set a relatively low baseline for comparison. |
| ● | Government subsidies increased by 16.1% from RMB89.2 million in 2022 to RMB103.6 million in 2023, primarily due to an increase in government subsidies received from local governments in 2023. |
Asset Management
Years Ended December 31, | ||||||||
2022 | 2023 | 2024 | ||||||
| RMB |
| RMB |
| RMB |
| US$ | |
(in thousands) | ||||||||
Revenues | ||||||||
Revenues from funds Gopher/Olive manages: | ||||||||
One-time commissions |
| 49,856 | 2,633 | 1,178 | 161 | |||
Recurring service fees |
| 682,121 | 714,624 | 663,438 | 90,891 | |||
Performance-based income |
| 107,121 | 51,288 | 103,809 | 14,222 | |||
Total revenues from funds Gopher/Olive manages |
| 839,098 | 768,545 | 768,425 | 105,274 | |||
Total Revenues |
| 839,098 | 768,545 | 768,425 | 105,274 | |||
Less: VAT related surcharges |
| (4,630) | (2,374) | (1,081) | (148) | |||
Net Revenues |
| 834,468 | 766,171 | 767,344 | 105,126 | |||
Operating costs and expenses: |
| |||||||
Compensation and benefits |
| (322,011) | (248,686) | (245,019) | (33,567) | |||
Selling expenses |
| (41,885) | (88,827) | (46,811) | (6,413) | |||
General and administrative expenses |
| (55,872) | (59,367) | (70,795) | (9,699) | |||
(Provision for)/ reversal of credit losses | 386 | (921) | (3,698) | (507) | ||||
Other operating expenses |
| (6,369) | (3,348) | (23,948) | (3,281) | |||
Government subsidies |
| 39,120 | 21,638 | 10,797 | 1,479 | |||
Total operating costs and expenses |
| (386,631) | (379,511) | (379,474) | (51,988) | |||
Income from operations: |
| 447,837 | 386,660 | 387,870 | 53,138 | |||
Year Ended December 31, 2024 Compared to Year Ended December 31, 2023
Total Revenue. For the asset management business, our total revenue demonstrated overall stability with RMB768.5 million in 2023 to RMB768.4 million (US$105.3 million) in 2024. Our total AUM remained largely stable from RMB154.6 billion as of December 31, 2023 to RMB151.5 billion (US$20.8 million) as of December 31, 2024:
| ● | Total revenue from one-time commissions decreased by 55.3% from RMB2.6 million in 2023 to RMB1.2 million (US$0.2 million) in 2024, mainly due to a decrease in income generated from RMB private equity products. |
118
| ● | Total revenue from recurring service fees decreased by 7.2% from RMB714.6 million in 2023 to RMB663.4 million (US$90.9 million) in 2024, which was due to a decrease in income generated from RMB private equity products and private secondary products. |
| ● | Total revenue from performance-based income increased by 102.4% from RMB51.3 million in 2023 to RMB103.8 million (US$14.2 million) in 2024, primarily due to an increase in performance-based income from offshore private equity products. |
Operating Costs and Expenses. For the asset management business, our operating costs and expenses in 2024 were RMB379.5 million, remaining largely unchanged from 2023.
| ● | Compensation and benefits slightly decreased by 1.5% from RMB248.7 million in 2023 to RMB245.0 million (US$33.6 million) in 2024. |
| ● | Selling expenses decreased by 47.3% from RMB88.8 million in 2023 to RMB46.8 million (US$6.4 million) in 2024, primarily due to less marketing activities. |
| ● | General and administrative expenses increased by 19.2% from RMB59.4 million for the year ended December 31, 2023 to RMB70.8 million (US$9.7 million) for the year ended December 31, 2024, primarily due to more rental and depreciation expenses as we expanded our overseas asset management businesses in 2024. |
| ● | Provision for credit losses in 2024 was RMB3.7 million (US$0.5 million), while provision for credit losses in 2023 was RMB0.9 million. The majority of such provision in 2024 were accrued for receivables accounts related to several private equity products. |
| ● | Other operating expenses increased significantly from RMB3.3 million in 2023 to RMB23.9 million (US$3.3 million) in 2024, primarily due to a one-off expense Gopher paid to one of its funds as general partner. |
| ● | Government subsidies decreased by 50.1% from RMB21.6 million in 2023 to RMB10.8 million (US$1.5 million) in 2024, primarily due to a reduction in government subsidies received from local governments in 2024. |
Year Ended December 31, 2023 Compared to Year Ended December 31, 2022
Total Revenue. For the asset management business, our total revenue decreased by 8.4% from RMB839.1 million in 2022 to RMB768.5 million in 2023. Our total AUM remained stable from RMB157.1 billion as of December 31, 2022 to RMB154.6 billion as of December 31, 2023:
| ● | Total revenue from one-time commissions decreased by 94.7% from RMB49.9 million in 2022 to RMB2.6 million in 2023, mainly due to a decrease of 69.8% in distribution of private equity products. |
| ● | Total revenue from recurring service fees increased by 4.8% from RMB682.1 million in 2022 to RMB714.6 million in 2023, which was due to an accumulated effect of private equity products previously distributed. |
| ● | Total revenue from performance-based income decreased by 52.1% from RMB107.1 million in 2022 to RMB51.3 million in 2023, primarily due to decreases generated from offshore private equity products. |
Operating Costs and Expenses. For the asset management business, our operating costs and expenses decreased by 1.8% from RMB386.6 million in 2022 to RMB379.5 million in 2023, primarily resulted from a decrease in performance-based compensation aligning with a decrease in performance-based income.
| ● | Compensation and benefits decreased by 22.8% from RMB322.0 million in 2022 to RMB248.7 million in 2023 due to our cost control strategy over employee headcounts. |
| ● | Selling expenses increased by 112.1% from RMB41.9 million in 2022 to RMB88.8 million in 2023, primarily due to higher traveling expenses, particularly those related to global business travel. |
119
| ● | General and administrative expenses increased by 6.3% from RMB55.9 million in 2022 to RMB59.4 million in 2023, primarily due to low base due to various pandemic control measures implemented in 2022. |
| ● | Provision for credit losses in 2023 was RMB0.9 million, while reversal of credit losses was RMB0.4 million in 2022. The majority of such provision in 2023 were accrued for receivables accounts related to several private equity products. |
| ● | Other operating expenses decreased by 47.4% from RMB6.4 million in 2022 to RMB3.3 million in 2023, primarily due to a decrease in the consulting service fee paid to external fund managers. |
| ● | Government subsidies decreased by 44.7% from RMB39.1 million in 2022 to RMB21.6 million in 2023, primarily due to a reduction in government subsidies received from local governments in 2023. |
Other businesses
Years Ended December 31, | ||||||||
2022 | 2023 | 2024 | ||||||
| RMB |
| RMB |
| RMB |
| US$ | |
(in thousands) | ||||||||
Revenues | ||||||||
Revenues from others: | ||||||||
Other service fees |
| 79,340 | 48,662 | 44,477 | 6,093 | |||
Total revenues from others |
| 79,340 | 48,662 | 44,477 | 6,093 | |||
Total Revenues |
| 79,340 | 48,662 | 44,477 | 6,093 | |||
Less: VAT related surcharges |
| (13,413) | (11,386) | (11,545) | (1,582) | |||
Net Revenues |
| 65,927 | 37,276 | 32,932 | 4,511 | |||
Operating costs and expenses: | ||||||||
Compensation and benefits |
| (40,237) | (32,181) | (39,229) | (5,374) | |||
Selling expenses |
| (7,360) | (26,090) | (26,397) | (3,616) | |||
General and administrative expenses |
| (25,804) | (23,112) | (41,268) | (5,654) | |||
Provision for/ (reversal of) credit losses | (680) | 8,859 | 1,973 | 270 | ||||
Other operating expenses |
| (93,872) | (65,116) | (26,155) | (3,583) | |||
Government subsidies |
| 1,178 | 1,720 | 118 | 16 | |||
Total operating costs and expenses |
| (166,775) | (135,920) | (130,958) | (17,941) | |||
Loss from operations: |
| (100,848) | (98,644) | (98,026) | (13,430) | |||
Year Ended December 31, 2024 Compared to Year Ended December 31, 2023
Total Revenue. For other businesses, our total revenue was RMB44.5 million (US$6.1 million) in 2024, representing an 8.6% decrease from RMB48.7 million in 2023, primarily due to our continuous wind-down of our lending business.
Operating Costs and Expenses. For other businesses, our operating costs and expenses in 2024 were RMB131.0 million (US$17.9 million), representing a 3.7% decrease from RMB135.9 million in 2023 primarily due to our continuous winding-down of our lending business.
Year Ended December 31, 2023 Compared to Year Ended December 31, 2022
Total Revenue. For other businesses, our total revenue was RMB48.7 million in 2023, representing a 38.7% decrease from RMB79.3 million in 2022, primarily due to our continuous wind-down of our lending business.
Operating Costs and Expenses. For other businesses, our operating costs and expenses in 2023 were RMB135.9 million, representing a 18.5% decrease from RMB166.8 million in 2022, primarily due to our continuous winding-down of our lending business.
120
Non-GAAP Measures
Adjusted net income attributable to Noah’s shareholders is a non-GAAP financial measure that excludes the income statement effects of all forms of share-based compensation expenses, non-cash settlement expenses and net of relevant tax impact. A reconciliation of adjusted net income attributable to Noah’s shareholders from net income attributable to Noah’s shareholders, the most directly comparable GAAP measure, can be obtained by subtracting expenses for share-based compensations and non-cash settlement expenses. All tax expense impact of such adjustments would be also considered.
The non-GAAP financial measure disclosed by us should not be considered a substitute for financial measures prepared in accordance with GAAP. The financial results reported in accordance with GAAP and reconciliation of GAAP to non-GAAP results should be carefully evaluated. The non-GAAP financial measure used by us may be prepared differently from and, therefore, may not be comparable to, similarly titled measures used by other companies.
When evaluating our operating performance in the periods presented, management reviewed non-GAAP net income results reflecting adjustments to exclude the impact of share-based compensation, non-cash settlement expenses, and net of relevant tax impact. As such, we believe that the presentation of the non-GAAP adjusted net income attributable to Noah’s shareholders provides important supplemental information to investors regarding financial and business trends relating to our results of operations in a manner consistent with that used by management. Pursuant to GAAP, we recognized significant amounts of expenses for all forms of share-based compensation and settlement expenses (net of tax impact). To make our financial results comparable period by period, we utilize non-GAAP adjusted net income to better understand our historical business operations.
The table below sets forth a reconciliation of our net income (loss) attributable to Noah’s shareholders and adjusted net income attributable to Noah’s shareholders (non-GAAP) for the years indicated:
Year Ended December 31, | ||||||||
| 2022 | 2023 |
| 2024 |
| |||
| RMB |
| RMB |
| RMB |
| US$ | |
(in thousands) | ||||||||
Net income attributable to Noah’s shareholders |
| 976,571 | 1,009,494 | 475,445 | 65,136 | |||
Add: share-based compensation |
| 42,300 | 11,530 | 109,030 | 14,937 | |||
Add: non-cash settlement expenses reversal(1) |
| — | — | (12,454) | (1,706) | |||
Less: Tax effect of adjustments |
| 10,279 | 2,220 | 21,836 | 2,992 | |||
Adjusted net income attributable to Noah’s shareholders (non-GAAP) |
| 1,008,592 | 1,018,804 | 550,185 | 75,375 | |||
| (1) | Please see “Item 8. Financial Information—A. Consolidated Statements and Other Financial Information—Legal Proceedings—Camsing Incident.” |
B. | Liquidity and Capital Resources |
We finance our operations primarily through cash generated from our operating activities. Our principal use of cash in 2022, 2023 and 2024 were for operating and investing activities. In addition, we used nil, nil and RMB53.3 million (US$7.3 million) to repurchase our ADSs in 2022, 2023 and 2024, respectively. From 2022 to 2024, we have declared and distributed dividends for an aggregate amount of RMB1,185.4 million (US$162.4 million). As of December 31, 2024, we had RMB3,822.3 million (US$523.7 million) in cash and cash equivalents, consisting of cash on hand, demand deposits, fixed term deposits and money market funds which are unrestricted as to withdrawal and use. As of December 31, 2024, cash and cash equivalents of RMB11.4 million (US$1.6 million) was held by the consolidated funds, which although not legally restricted, is not available to our general liquidity needs as the use of such funds is generally limited to the investment activities of the consolidated funds. We believe that our current cash and anticipated cash flow from operations will be sufficient to meet our anticipated cash needs, including our cash needs for at least the next 12 months. We may, however, need additional capital in the future due to unanticipated business condition or other future development, including any investments or acquisitions we may pursue.
In July 2022, we completed our global initial public offerings in Hong Kong Stock Exchange with issuance of 1,152,160 ordinary shares with net proceeds of HK$315.6 million (US$40.2 million) after deducting underwriters’ commission and offering expenses.
121
The following table sets forth the movements of our cash, cash equivalents and restricted cash for the years presented:
Years Ended December 31, | ||||||||
2022 | 2023 | 2024 | ||||||
RMB |
| RMB |
| RMB |
| US$ | ||
| (in thousands) | |||||||
Net cash provided by operating activities |
| 632,901 |
| 1,318,320 |
| 387,336 |
| 53,066 |
Net cash (used in) provided by investing activities |
| 74,289 |
| (247,141) |
| (840,819) |
| (115,191) |
Net cash (used in) provided by financing activities |
| 233,761 |
| (199,835) |
| (1,134,204) |
| (155,385) |
Effect of exchange rate changes |
| 81,054 |
| 48,098 |
| 72,162 |
| 9,883 |
Net (decrease) increases in cash and cash equivalents |
| 1,022,005 |
| 919,442 |
| (1,515,525) |
| (207,627) |
Cash, cash equivalents and restricted cash at the beginning of the year |
| 3,412,613 |
| 4,434,618 |
| 5,354,060 |
| 733,503 |
Cash, cash equivalents and restricted cash at the end of the year |
| 4,434,618 |
| 5,354,060 |
| 3,838,535 |
| 525,876 |
Operating Activities
Net cash provided by operating activities in 2024 was RMB387.3 million (US$53.1 million), primarily as a result of net income of RMB487.0 million (US$66.7 million), adjusted by (i) certain non-cash charges of RMB494.7 million (US$67.8 million), which was primarily attributable to depreciation expenses of RMB156.7 million (US$21.5 million) and share-based compensation of RMB109.0 million (US$14.9 million) and income from equity in affiliates, net of dividends of RMB160.6 million (US$22.0 million), (ii) changes of operating assets and liabilities of RMB690.3 million (US$94.6 million) which was primarily attributable to a decrease in accrued payroll and welfare expenses of RMB151.4 million (US$20.7 million) and a decrease in other non-current liabilities of RMB227.4 million (US$31.2 million), and a decrease in amounts due from related parties of RMB169.6 million (US$23.2 million), (iii) changes in deferred tax assets and liabilities of RMB96.0 million (US$13.1 million).
Net cash provided by operating activities in 2023 was RMB1,318.3 million, primarily as a result of net income of RMB1,001.0 million, adjusted by (i) certain non-cash charges of RMB291.0 million, which was primarily attributable to depreciation expenses of RMB158.1 million and non-cash lease expenses of RMB78.2 million, partially offset by income from equity in affiliates, net of dividends of RMB19.3 million, (ii) changes of operating assets and liabilities of RMB8.7 million which was primarily attributable to a decrease in accrued payroll and welfare expenses of RMB104.9 million and a decrease in lease assets and liabilities of RMB78.2 million, partially offset by an increase in trading debt securities of RMB124.0 million, and (iii) changes in deferred tax assets and liabilities of RMB17.6 million.
Net cash provided by operating activities in 2022 was RMB632.9 million, primarily as a result of net income of RMB971.6 million, adjusted by (i) certain non-cash charges of RMB171.1 million, which was primarily attributable to depreciation and amortization of RMB156.0 million and non-cash lease expenses of RMB95.3 million, partially offset by income from equity in affiliates, net of dividends of RMB33.7 million, (ii) changes of operating assets and liabilities of RMB424.9 million, which was primarily attributable to a decrease in accrued payroll and welfare of RMB277.6 million, a decrease in other current liabilities of RMB178.8 million and an increase in trading securities of RMB192.9 million, partially offset by a decrease in accounts receivable of RMB304.7 million and (iii) increase in deferred tax assets and liabilities of RMB84.9 million.
Investing Activities
Net cash used in investing activities in 2024 was RMB840.8 million (US$115.2 million), primarily attributable to an increase in held-to-maturity investments of RMB975.8 million (US$133.7 million), which was partially offset by collection of loans originated to third parties of RMB135.3 million (US$18.5 million).
Net cash used in investing activities in 2023 was RMB247.1 million, primarily attributable to loans to related parties of RMB84.3 million and acquisitions, net of cash required of RMB55.4 million, which was partially offset by principal collection of loans to related parties of RMB221.3 million.
Net cash provided by investing activities in 2022 was RMB74.3 million, primarily attributable to net cash inflow from collection of loans originated to third parties of RMB148.3 million, which was partially offset by purchase of property and equipment of RMB62.7 million.
122
Financing Activities
Net cash used in financing activities was RMB1,134.2 million (US$155.4 million) in 2024 due to dividend paid of RMB1,007.9 million (US$138.1 million) and divestment of non-controlling interests of RMB51.8 million (US$7.1 million) as well as share repurchase of RMB 53.3 million (US$7.3 million).
Net cash used in financing activities was RMB199.8 million in 2023 due to dividend paid of RMB177.5 million, partially offset by contribution from non-controlling interests of RMB13.9 million and distributions to non-controlling interests of RMB23.6 million.
Net cash provided by financing activities was RMB233.8 million in 2022 due to our global initial public offering and listing in Hong Kong with net proceeds of RMB247.0 million, partially offset by divestment of non-controlling interests of RMB23.7 million.
Material Cash Requirements
Our material cash requirements as of December 31, 2024 and any subsequent interim period primarily include our capital expenditures, operating lease obligations, payment of employee’s payroll and welfare expenses, taxes and other various selling, general and administrative expenses to support our daily business operations, and we intend to fund those requirements with our existing cash balances.
Capital Expenditures
Our capital expenditures primarily consist of purchases of property and equipment, and renovation and upgrade of our newly purchased office premises. Our capital expenditures were RMB62.7 million, RMB157.9 million and RMB82.2 million (US$11.3 million) in 2022, 2023 and 2024, respectively. We currently do not have any commitment for capital expenditures or other cash requirements outside of our ordinary course of business. As of the date of this annual report, we expect that our capital expenditure in 2025 to be approximately RMB37.0 million (US$5.1 million) primarily on the renovation and upgrade of our headquarter premises, and we intend to fund our planned capital expenditures with existing cash balance.
Operating Lease Obligations
Our operating lease assets primarily represents various facilities under non-cancelable operating leases expiring within one to ten years. Our operating lease expenses were RMB98.9 million, RMB85.7 million and RMB64.4 million (US$8.8 million) in 2022, 2023 and 2024, respectively. The majority of our operating lease obligations are related to our office lease agreements in mainland China.
The following table sets forth our contractual obligations as of December 31, 2024:
Payment Due by Period | ||||||||||
More | ||||||||||
Less than | than 5 | |||||||||
Total | 1 year | 1-2 years | 2-5 years |
| years | |||||
RMB |
| RMB |
| RMB |
| RMB |
| RMB | ||
| (in thousands) | |||||||||
Operating Lease |
| 123,488 | 47,208 | 38,430 | 37,850 | — | ||||
For details of our payment of employee’s payroll and welfare expenses, see “—Components of Results of Operations—Operating Costs and Expenses—Compensation and Benefits.”
For details of our taxes, see “Taxation.”
For details of other various selling, general and administrative expenses, see “—Components of Results of Operations—Operating Costs and Expenses—Selling Expenses” and “—Components of Results of Operations—Operating Costs and Expenses—General and Administrative Expenses.”
123
Off-Balance Sheet Arrangements
We have not entered into any financial guarantees or other commitments to guarantee the payment obligations of any third parties. In addition, we have not entered into any derivative contracts that are indexed to our own shares and classified as equity, or that are not reflected in our consolidated financial statements. Furthermore, we do not have any retained or contingent interest in assets transferred to an unconsolidated entity that serves as credit, liquidity or market risk support to such entity. Moreover, we do not have any variable interest in any unconsolidated entity that provides financing, liquidity, market risk or credit support to us or engages in leasing, hedging or research and development services with us.
Property Interests
In May 2021, we purchased new office premises with a gross floor area of approximately 72,000 square meters in Shanghai, and the carrying amount of its property interest is approximately RMB2,127.9 million (US$291.5 million), accounting for 18.1% of our total assets as of December 31, 2024.
Holding Company Structure
We are a holding company, and we conduct businesses through our subsidiaries and the Consolidated Affiliated Entities. As a result, we may rely significantly on dividends and other distributions by our mainland China subsidiaries for our cash and financing requirements, including the funds necessary to pay dividends and other cash distributions to our shareholders and pay any debt we may incur. If our mainland China subsidiaries incur debt on their own behalf in the future, the instruments governing the debt may restrict their ability to pay dividends or make other distributions to us. In addition, the PRC tax authorities may require us to adjust our taxable income under the Contractual Arrangements which would materially and adversely affect its ability to pay dividends and other distributions to us.
Our mainland China subsidiaries are permitted to pay dividends to us only out of their retained earnings, if any, as determined in accordance with mainland China accounting standards and regulations. Under laws, each of our mainland China subsidiaries and the Consolidated Affiliated Entities are required to set aside at least 10% of its after-tax profits each year, if any, to fund a statutory reserve until such reserve reaches 50% of its registered capital. Although the statutory reserves can be used, among other ways, to increase the registered capital and eliminate future losses in excess of retained earnings of the respective companies, the reserve funds are not distributable as cash dividends except in the event of liquidation. As a result of these laws and regulations of mainland China, our mainland China subsidiaries are restricted in their ability to transfer a portion of their net assets, including general reserve and registered capital, either in the form of dividends, loans or advances. Such restricted portion amounted to RMB2,826.6 million, RMB2,872.8 million and RMB2,827.3 million (US$387.3 million) as of December 31, 2022, 2023 and 2024, respectively.
Furthermore, cash transfers from our mainland China subsidiaries to our subsidiaries outside of mainland China are subject to PRC government control of currency conversion. Restrictions on the availability of foreign currency may affect the ability of our mainland China subsidiaries and Consolidated Affiliated Entities to remit sufficient foreign currency to pay dividends or other payments to us, or otherwise satisfy their foreign currency denominated obligations. See “Item 3. Key Information—D. Risk Factors—Risks Related to Doing Business in China—Mainland China’s foreign exchange regulations restricting the conversion of Renminbi into foreign currencies may limit our ability to utilize our revenues effectively and affect the value of your investment.”
C.Research and Development, Intellectual Property
Research and Development
See “Item 4. Information on the Company—B. Business Overview—Our Technologies” and “Item 4. Information on the Company—B. Business Overview— Research and Development.”
Intellectual Property
See “Item 4. Information on the Company—B. Business Overview—Intellectual Property.”
124
D.Trend Information
Other than as disclosed elsewhere in this annual report, we are not aware of any trends, uncertainties, demands, commitments or events for the period since January 1, 2025 that are reasonably likely to have a material effect on our net revenues, income, profitability, liquidity or capital resources, or that caused the disclosed financial information to be not necessarily indicative of future operating results or financial condition.
E.Critical Accounting Estimates
We prepare financial statements in accordance with GAAP, which requires us to make judgments, estimates and assumptions that affect the reported amounts of our assets and liabilities and the disclosure of our contingent assets and liabilities at the end of each fiscal period and the reported amounts of revenues and expenses during each fiscal period. We continually evaluate these judgments and estimates based on our own historical experience, knowledge and assessment of current business and other conditions, our expectations regarding the future based on available information and assumptions that we believe to be reasonable, which together form our basis for making judgments about matters that are not readily apparent from other sources. Since the use of estimates is an integral component of the financial reporting process, our actual results could differ from those estimates. Some of our accounting policies require a higher degree of judgment than others in their application.
The selection of critical accounting policies, the judgments and other uncertainties affecting application of those policies and the sensitivity of reported results to changes in conditions and assumptions are factors that should be considered when reviewing our financial statements. We believe the following accounting policies involve the most significant judgments and estimates used in the preparation of our financial statements.
Consolidation of investment funds
We consolidate entities based on either a variable interest model or voting interest model. U.S. GAAP provides guidance that requires an analysis to determine (i) whether an entity in which we hold a variable interest is a variable interest entity, or the VIE, and (ii) whether our involvement, through holding interests directly or indirectly in the entity or contractually through other variable interests, would give it a controlling financial interest. We first consider whether an entity is considered a VIE and therefore whether to apply the consolidation guidance under the VIE model. Entities that do not qualify as VIEs are assessed for consolidation as voting interest entities under the voting interest model. As such, for (i) investment funds in the legal form of limited partnership we manage as general partner, and (ii) contractual funds we manage as fund manager that are determined to be VIEs, we consolidate those entities when we are the primary beneficiary where we have both the power to direct the activities that most significantly affects the economic performance of the VIEs and receives the economic benefits of the VIEs that could be significant to the VIEs.
Significant judgements are involved to assess whether the funds should be consolidated, which include but not limited to,
| ● | Making judgments as to whether a simple majority or lower threshold of limited partnership interests, excluding interests held by the general partner, parties under common control of the general partner, or parties acting on behalf of the general partner, have substantive rights to either dissolve the fund or remove the general partner or the fund manager—To make the judgments, we evaluate whether barriers to exercise these rights exist. |
| ● | Determining whether our management fees and performance-based income represent variable interests—Judgments are made as to whether the fees we earn are commensurate with the level of effort required for those fees and at market rates. In making this judgment, we consider, among other things, the extent of third-party investment in the entity and the terms of any other interests we hold in the VIE. |
| ● | Concluding whether we have an obligation to absorb losses or the right to receive benefits that could potentially be significant to the VIE—Quantitative and qualitative factors are evaluated to determine whether the threshold of “potentially significant” is met. |
125
In our consolidated balance sheets, we present 100% of the assets and liabilities of consolidated VIEs along with a non-controlling interest which represents the portion of the consolidated vehicle’s interests held by third-party investors in the funds. We recognize 100% of the consolidated fund’s investment income (loss) and allocate the portion of that income (loss) attributable to third-party ownership to non-controlling interests in arriving at our net income (loss). We determine whether we are the primary beneficiary of a VIE when we initially involve with a VIE and reconsider that conclusion when facts and circumstances change. Our conclusion of whether the funds deemed as VIEs shall be consolidated may have a material impact on our consolidated financial statements.
Allowance for loan losses
We maintain an allowance for credit losses in the loan portfolio, which represents management’s estimate of lifetime expected losses based on all available relevant information, relevant available information, from internal and external sources, relating to past events, current conditions and reasonable and supportable forecasts. In establishing the allowance for credit losses, statistical models are applied to outstanding loans with different risk characteristics.
The expected losses of loans are estimated using a probability of default and loss given default assumption. For loans secured by investment products we issue, the assumption is derived from a statistical model which incorporates the estimated value of collaterals, term of the loan and historical loss information. For past due loans secured by real estate properties, the loss given default is derived using discounted cash flow methodology. The projection of cash flows is determined by a combination of factors including the value of collaterals, historical collection experience, industry recovery rates of loans with similar risk characteristics and other available relevant information about the collectability of cash flows. Qualitative adjustments can be made for risk factors that are not considered within the models, which are relevant in assessing the expected credit losses within the loan balances.
As of December 31, 2024, the allowance was estimated as RMB74.1 million (US$10.1 million) based on information known at the time of the review, which represented management’s best estimate of losses inherent in the loan receivables. Our allowance for credit losses is sensitive to certain inputs, most notably the reasonable and supportable forecasts that are incorporated in our estimate of credit losses. Because future events affecting borrowers and collateral cannot be predicted with certainty, there can be no assurance that the existing allowance for credit losses is adequate. Changes in factors underlying the assessment could have a material impact on the amount of the allowance that is necessary and the amount of provision to be charged against earnings.
Item 6. Directors, Senior Management and Employees
A. | Directors and Senior Management |
The following table sets forth information regarding our directors and executive officers as of the date of this annual report.
Directors and Executive Officers |
| Age |
| Position/Title |
Jingbo Wang | 52 | Co-founder, chairwoman of our board | ||
Zhe Yin | 50 | Co-founder, director and chief executive officer of our group | ||
Chia-Yue Chang | 64 | Non-executive director | ||
Boquan He | 64 | Independent director | ||
David Zhang | 62 | Independent director | ||
Xiangrong Li | 52 | Independent director | ||
Cynthia Jinhong Meng | 55 | Independent director | ||
May Yihong Wu | 57 | Independent director | ||
Qing Pan | 50 | Chief financial officer |
126
Ms. Jingbo Wang is one of our founders and has been our chairwoman since our inception in August 2005 and the chief executive officer until December 29, 2023. Ms. Wang has over 23 years of experience in wealth management and asset management industries. Prior to co-founding our company, from May 2000 to September 2005, Ms. Wang worked in several departments and affiliates of Xiangcai Securities Co., Ltd. (“Xiangcai Securities”), a securities firm in China. Ms. Wang served as the general manager of private banking department at Xiangcai Securities from August 2003 to September 2005, during which she established the securities firm’s wealth management business. Prior to that, she served as a deputy general manager of ABN AMRO Xiangcai Fund Management Co., Ltd. (currently known as Manulife Teda Fund Management Co., Ltd.), an affiliate of Xiangcai Securities, from February 2002 to August 2003, and as the head of the asset management department at Xiangcai Securities from May 2000 to February 2002. Ms. Wang was recognized as one of Top 30 Most Influential Business Woman in China in 2019 by China Entrepreneur. In 2017, she was listed on Forbes’ China Top 100 Businesswomen in 2017. In the same year, she was also recognized as an Outstanding Leader of the Year by Wealth APAC, and received International Women’s Entrepreneurial Challenge Award from the International Women’s Entrepreneurial Challenge (IWEC) Foundation. Ms. Wang graduated from Global CEO Program of China Europe International Business School in Shanghai, China, in September 2009. Ms. Wang received her master’s degree in management in December 1999 from Sichuan University in Sichuan, China.
Mr. Zhe Yin is one of our founders and has been our director since June 2007. He was appointed as our chief executive officer on December 29, 2023. Mr. Yin is a highly accomplished senior executive in the wealth and asset management industry with over 23 years of professional experience and possesses an in-depth understanding of our operations and culture. He has been serving as the chairman of Gopher Asset Management since March 2021, and served as the chief executive officer of Gopher Asset Management from April 2014 to March 2021 and as the chairman of asset sector of Gopher Asset Management from February 2010 to April 2014. Prior to co-founding our company, Mr. Yin worked at Xiangcai Securities from November 2003 to September 2005 as a deputy general manager of the private banking department. From July 1997 to October 2003, Mr. Yin served as various positions at Bank of Communications Co., Ltd. Shanghai Branch. Mr. Yin served as a co-chairman of the Fund of Funds Professional Committee of Asset Management Associate of China from 2017 to August 2021. Mr. Yin has repeatedly been named among the most influential private equity investors in China by respected industry organizations. For instance, he was named one of the Top 20 China’s Best Private Equity Investors in 2017 and one of the Top 50 China’s Best Private Equity Investors in 2019, respectively, by China Venture Investment Consulting., Ltd., a leading financial services technology enterprise in China’s private equity investment industry. In addition, he was honored as one of the Most Influential Investors in China’s VC/PE Fund Limited Partner Market 2021 selected by Zero2IPO Group, a leading venture capital and private equity service provider and a well-known investment firm in China. Mr. Yin received his MBA degree from China Europe International Business School in Shanghai, China, in September 2010 and his bachelor’s degree in economics from Shanghai University of Finance and Economics in Shanghai, China, in July 1997.
Ms. Chia-Yue Chang has been our director since August 2007 until her re-designation from a Director to a non-executive Director on August 29, 2023. She currently holds certain non-executive positions within our group, including, among others, the vice chairman of the board of Noah Upright and a non-executive director of Noah Investment. She served as the chief marketing officer from January 2017 to February 2021, and served as the general manager of Noah Upright from July 2011 to March 2018 and from March 2019 to December 2020. From March 2021, she has also been serving as the director of the ethics compliance committee (including discipline supervision and compliance), the ESG committee and the fairness committee, respectively, of our company. Ms. Chang received her master’s degree in library science from University of California, Los Angeles in California, the U.S., in March 1987, and her bachelor’s degree in library science from National Taiwan University in Taiwan, in June 1983.
Mr. Boquan He has been our director since August 2007 and has served as our independent director since October 2011 under applicable U.S. regulations. Mr. He is the founder and has been serving as the chairman of the board of directors of Guangdong Nowaday Investment Co., Ltd. since August 2000, a private investment company specializing in greenfield investments in retail and service industries in China. In 1989, he founded and, until 2000, served as the chief executive officer of Guangdong Robust Group, a then renowned food and beverage company which was acquired by Danone Group in 2000. He also serves as the chairman or vice chairman of the board of directors of several privately owned companies in China. Mr. He served as a director of iKang Healthcare Group Inc., the shares of which were previously listed on the NASDAQ Stock Market (ticker symbol: KANG) till its delisting in January 2019, from July 2007 to January 2019. Mr. He received his two-year college graduation certificate from Guangdong Television Public University (currently known as Guangdong Open University) in Guangdong, China, in July 1986.
127
Mr. David Zhang has been our independent director since June 2024 under applicable U.S. regulations, and, for purposes of the Hong Kong Listing Rules, a non-executive director. Mr. Zhang has extensive experience representing Chinese issuers and leading investment banks in U.S. initial public offerings, Hong Kong initial public offerings and other Rule 144A and Regulation S offerings of equity, debt and convertible securities. Admitted to the practice of law in the State of New York, U.S. and based in Hong Kong, Mr. Zhang specializes in securities offerings and mergers and acquisition (M&A) transactions. He has represented a number of leading private equity funds, multinational corporations and sovereign wealth funds in connection with their investments and M&A transactions in the Greater China region and Southeast Asia. In addition, Mr. Zhang has successfully guided China-based companies listed in the Unites States and Hong Kong through complex mission-critical moments, counselling leaders and boards of directors on high-stakes matters at the intersection of litigation, regulatory enforcement, reputation and public policy. Mr. Zhang has been serving as an independent non-executive director of Fosun International Limited, the shares of which are listed on the Hong Kong Stock Exchange (stock code: 0656), since June 2012. Mr. Zhang has been serving as a member of the board of Tulane University since February 2023, an independent director of Morgan Stanley Securities (China) Co., Ltd. since July 2024, and an independent director of WeRide, the shares of which are listed on NASDAQ stock market (ticker symbol: WRD), since October 2024. He had also been a senior corporate partner in the Hong Kong office of Kirkland & Ellis International LLP, a leading international law firm, from which he retired in January 2024. Prior to joining Kirkland & Ellis International LLP in August 2011, Mr. Zhang was a partner of Latham & Watkins LLP, a leading international law firm, for eight years. Mr. Zhang graduated from Beijing Foreign Studies University with his bachelor’s degree in 1981 in China and received his juris doctor degree from Tulane University Law School in 1991 in U.S. He has also been rated as a top capital markets attorney by Chambers Global, Legal 500 Asia Pacific, IFLR1000 and Chambers Asia Pacific for several times.
Ms. Xiangrong Li was appointed as an independent director on June 30, 2024. Ms. Li has extensive experience in accounting and financial management. She has been serving as a deputy general manager and the financial controller of Beijing Tourist Hotel (Group) Co., Ltd., the shares of which are listed on the Shanghai Stock Exchange (stock code: 600258), since September 2016 after its merger with Homeinns Hotel Group (previously listed on NASDAQ Stock Market with the ticker symbol “HMIN”). Before that, Ms. Li served as the chief financial officer of Homeinns Hotel Group from August 2014 to April 2016. She also served as the chief financial officer of Hengdeli Holdings Ltd, the shares of which are listed on the Hong Kong Stock Exchange (stock code: 3389), from 2010 to August 2014. Prior to that, Ms. Li was employed by Unilever for various positions from 1993 to 2010, including serving as the financial controller for Greater China region from 2007 to 2010. Ms. Li has been serving as a non-executive director of China Traditional Chinese Medicine Holdings Co. Limited, the shares of which are listed on the Hong Kong Stock Exchange (stock code: 0570), since January 2025 and an independent non-executive director of Viva Biotech Holdings, the shares of which are listed on the Hong Kong Stock Exchange (stock code: 1873), since April 2019, and she also served as an independent director of MakeMyTrip Limited, an Indian online travel company, the shares of which are listed on NASDAQ Stock Market (ticker symbol: MMYT) from September 2019 to May 2024. Ms. Li obtained her bachelor’s degree in international accounting jointly awarded by the Shanghai University of Finance and Economics and Shanghai International Studies University in China in July 1993. She also obtained her master’s degree in executive management business administration from China Europe International Business School in Shanghai, China in September 2008. Ms. Li held serval accounting qualifications. She has been admitted as (i) a fellow of the Institute of Public Accountants in Australia since July 2020, (ii) a fellow of the Association of Chartered Certified Accountants since July 2003, and (iii) a member of The Chinese Institute of Certified Public Accountants since August 1995, respectively. She was awarded (i) the CFO of the Year in China by New Financial magazine in November 2012; (ii) the China Best CFO Leadership Award jointly by ACCA, SNAI and Korn Ferry in November 2019; and (iii) the 2020 International Financial Leader of the Year in China by China CFO Development Centre in December 2020.
128
Ms. Cynthia Jinhong Meng has been our independent director since August 29, 2023. She has extensive experience in corporate advisory, strategy development, stakeholder engagement and integrating ESG/sustainability. In June 2016, Ms. Meng established Credence Investment Holding Limited (“Credence”), and has since been serving as a managing partner of Credence, primarily responsible for business development, general management and advising entrepreneur founders and management team on critical business strategies, fund raising and investor engagement issues. From September 2018 to February 2023, Ms. Meng served as a partner at Brunswick Group Ltd., a London-based global critical issues advisory firm, primarily responsible for advisory, business development and stakeholder engagement, with a focus on crisis management, risk mitigation, integrating ESG/sustainability strategies, and support for corporate clients on strategic communications with investors and capital market shareholders. Prior to founding Credence, Ms. Meng had over ten years of experience in investment banking as a recognized equity research analyst. From January 2011 to June 2016, she served as a managing director and the head of Greater China technology, media, and telecom (“TMT”) equity research at Jefferies Hong Kong Limited. From September 2007 to October 2010, she served as a vice president, senior publishing equity research analyst and the head of China telecom services and equipment research team at Merrill Lynch (Asia Pacific) Limited. From August 2006 to August 2007, she served as a vice president and publishing equity research analyst at China International Capital Corporation Hong Kong Securities Limited. From October 2005 to July 2006, she served as a vice president and a regional telecoms services team support of J.P. Morgan Securities (Asia Pacific) Limited. From April 2005 to October 2005, she served as an associate and research team support for global technology hardware and telecom equipment sector at Thomas Weisel Partners, a New York-based investment bank. Prior to that, Ms. Meng also served as (i) a management consultant at Adventis Corporation, a Boston-based global TMT strategy consultancy, from July 1999 to March 2005; (ii) a management consultant at Arthur D. Little, a management consultancy headquartered in Boston, from July 1998 to July 1999; and (iii) a marketing executive at Mobile Oil Asia Pacific pte Ltd. from October 1994 to August 1996. Ms. Meng obtained her master’s degree in business administration from the Kellogg School of Management, Northwestern University in Illinois, the U.S. in June 1998 and her bachelor’s degree in English literature from Ningbo University in Zhejiang, China, in June 1992. In addition, Ms. Meng has obtained the qualification as Securities and Futures Intermediaries issued by the Hong Kong Securities Institute and also received completion certificates for educational and professional programs at numerous prestigious universities and institutions worldwide over the past decade, including, among others, Harvard Law School and Stanford Graduate School of Business.
Ms. May Yihong Wu, formerly named as Ning Wu, has been serving as an independent director since November 2010. She has been serving as an independent director, the chairwoman of the audit committee and a member of the compensation committee of MakeMyTrip Limited, the shares of which are listed on NASDAQ (ticker symbol: MMYT) since May 2024. Ms. Wu has been serving as an independent non-executive director and chairwoman of the audit committee of Alibaba Health Information Technology Limited, the shares of which are listed on the Hong Kong Stock Exchange (stock code: 00241) since August 2023 and an independent non-executive director, and chairwoman of the audit committee of Swire Properties Limited, a leading real estate developer and manager based in Hong Kong, the shares of which are listed on the Hong Kong Stock Exchange (stock code: 01972) since May 2017. During July 2019 to May 2023, she also served as the board adviser of Homeinns Hotel Group, a leading economy hotel chain company in China, the shares of which were listed on the NASDAQ Stock Market (ticker symbol: HMIN) from October 2006 to April 2016, where she also served as the chief strategy officer from May 2010 to June 2019 and chief financial officer from July 2006 to April 2010. Ms. Wu obtained her MBA degree from the J.L. Kellogg Graduate School of Management (currently known as Kellogg School of Management) at Northwestern University in Illinois, the U.S., in June 1998, her master’s degree of arts in economics from Brooklyn College of the City University of New York in New York, the U.S., in June 1993 and her bachelor’s degree in biochemistry from Fudan University in Shanghai, China in July 1989.
Mr. Qing Pan has been the chief financial officer of our company since November 2019. Prior to taking this role, he served as the chief operating officer of Gopher Asset Management from April 2017 to November 2019, primarily responsible for overseeing fund operations, and leading several specialized teams including finance, due diligence, credit rating and valuation. As a veteran in the investment and finance community, prior to joining our group, Mr. Pan worked at Deloitte for 17 years, including at its Boston office from September 1999 to May 2007, its U.S. headquarter from June 2007 to September 2009, and at its Shanghai office from October 2009 to July 2016 with his last position as an audit partner. During his employment at Deloitte, Mr. Pan was a former member of the accounting research division at U.S. headquarters, and led projects in relation to several Chinese companies’ U.S. listings across various industries. Mr. Pan is a certified public accountant in the U.S., mainland China, and Hong Kong. From August 2017 to February 2023, Mr. Pan has served as an independent director of JCET Co., Ltd., the shares of which are listed on the Shanghai Stock Exchange (stock code: 600584). Mr. Pan obtained his master’s degree of science/MBA in professional accounting from Northeastern University in Massachusetts, the U.S., in September 1999 and his bachelor’s degree in teaching Chinese as a foreign language from Beijing Foreign Studies University in Beijing, China, in July 1997.
129
Employment Agreements
We have entered into employment agreements with each of our executive officers. We may terminate an executive officer’s employment for cause at any time without remuneration for certain acts of the officer, such as a crime resulting in a criminal conviction, willful misconduct or gross negligence to our detriment, a material breach of the employment agreement or of our corporate and business policies and procedures, or providing services for other entities without our consent. We may also terminate an executive officer’s employment by giving one month’s notice or by paying a one-time compensation fee equal to one month’s salary in lieu of such notice under certain circumstances, such as a failure by such officer to perform agreed-upon duties or the impracticability of the performance caused by a material change of circumstances. An executive officer may terminate his or her employment at any time by giving one month’s notice or immediately if we delay in the payment of remuneration, fail to pay social security fees, or fail to provide the necessary working conditions for such officer.
Each executive officer, under his or her employment agreement with us, has agreed to hold any trade secrets, proprietary information, inventions or technical secrets of our company in strict confidence during and after his or her employment. Each officer also agrees that we shall own all the intellectual property developed by such officer during his or her employment. If an officer breaches the above contractual obligations in relation with confidentiality and intellectual property, we are entitled to collect damages from such officer equal to two months’ salary for such officer as well as to seek compensation of our actual losses.
Each officer also agrees to refrain from competing with us, directly or indirectly, for two years after his or her termination of employment.
B. | Compensation |
For the three years ended December 31, 2022, 2023 and 2024, we paid an aggregate of approximately RMB23.2 million, RMB18.5 million and RMB20.6 million (US$2.8 million), respectively, in cash to our directors and executive officers. We have not set aside or accrued any amount to provide pension, retirement or other similar benefits to our executive officers and directors. Our mainland China subsidiaries and Consolidated Affiliated Entities are required by law to make contributions equal to certain percentages of each employee’s salary for his or her pension insurance, medical insurance, unemployment insurance and other statutory benefits and a housing provident fund.
Share Incentive Plans
We currently grant share incentive awards pursuant to our 2022 Share Incentive Plan, or the 2022 Plan. We previously granted awards under our 2008 Share Incentive Plan, or the 2008 Plan, and 2010 Share Incentive Plan, or the 2010 Plan, until those plans were terminated upon the adoption of the 2017 Plan. On December 16, 2022, our shareholders approved a new Share Incentive Plan, or the 2022 Plan, and effective on December 23, 2022, or the Effective Date. The 2022 Plan replaces our 2017 Plan, and the 2017 Plan shall continue to govern awards granted prior to Effective Date, but no new awards shall be granted under the 2017 Plan following the Effective Date.
The purpose of our share incentive plans is to attract and retain the best available personnel by linking the personal interests of the members of the board, employees and service providers to the success of our business and by providing such individuals with an incentive for outstanding performance to generate superior returns for our shareholders. The Plan is further intended to provide flexibility to us in our ability to motivate, attract, and retain the services of members of the board, employees, and service providers upon whose judgment, interest, and special effort the successful conduct of our operation is largely dependent.
The 2022 Plan
Under the 2022 Plan, the maximum number of shares in respect of which options, restricted shares, or restricted share units and other forms of share awards may be granted is 3,000,000 ordinary shares, which we refer to as the scheme mandate limit. Within the scheme mandate limit, the maximum aggregate number of Shares which may be issued pursuant to all Awards to be granted to service providers under the 2022 Plan initially as of the date of approval of the 2022 Plan shall be 60,000. As of December 31, 2024, there were no options to purchase ordinary shares outstanding, and 957,083 restricted shares had been issued and were outstanding under the 2022 Plan.
130
Types of Awards. The following briefly describes the principal features of the various awards that may be granted under the 2022 Plan.
| ● | Options. Options provide for the right to purchase a specified number of our ordinary shares at a specified price and usually will become exercisable at the discretion of our plan administrator in installments after the grant date. The option exercise price shall be paid in cash. The vesting period of an award of option shall not be less than 12 months from the date of such award. |
| ● | Restricted Shares. A restricted share award is the grant of our ordinary shares which are subject to certain restrictions and may be subject to risk of forfeiture. Unless otherwise determined by our Committee, a restricted share is nontransferable and may be forfeited or repurchased by us upon termination of employment or service during a restricted period. Our Committee may also impose other restrictions on the restricted shares, such as limitations on the right to vote or the right to receive dividends. |
| ● | Restricted Share Units. A restricted share unit is a grant valued in terms of our ordinary shares, but shares are not issued at the time of the grant. After the recipient of a unit satisfies the vesting requirement, we will distribute shares or the cash equivalent of the number of shares used to value the unit, depending on the terms of the award. Vesting requirements are determined by our Committee, but shall not less than 12 months from the date of grant of such Award. |
| ● | Share Appreciation Right. A share appreciation right is a right granted to receive a payment equal to the excess of the fair market value of a specified number of ordinary shares on the date the award is exercised over the fair market value on the date the award was granted as set forth in the applicable award agreement. Vesting requirements are determined by our Committee, but shall not less than 12 months from the date of grant of such Award. |
Plan Administration. The Plan shall be administered by a committee of one or more members of the board, referred to as the Committee, to whom the board shall delegate the authority to grant or amend Awards to Participants other than any of the Committee members. Any grant or amendment of Awards to any Committee member shall then require an affirmative vote of a majority of the board members who are not on the Committee.
Award Agreement. All options shall be evidenced by an Award Agreement between the Company and the Participant. The Award Agreement shall include such additional provisions as may be specified by the Committee.
Option Exercise Price. The exercise price per Share or ADS subject to an option shall be determined by the Committee at the time the option is granted and set forth in the Award Agreement which may be a price related to the fair market value of the NYSE-traded ADSs (two NYSE-traded ADSs representing one Shares), applicable; provided, however, that the exercise price shall not be less than the higher of (i) the fair market value of an NYSE-traded ADS (two NYSE-traded ADSs representing one Share) on the date of grant (which must be a trading day for the NYSE) and (ii) the average fair market value of an NYSE-traded ADS (two NYSE-traded ADSs representing one Share) for the five trading days for the NYSE immediately preceding the date of grant (or, if greater, the par value of a Share on such date(s)).
Eligibility. Persons eligible to participate in this Plan include employee participants, related entity participants, and service providers, as determined by the Committee.
Service Provider. Includes but not limited to any consultant, independent contractor or agent who (i) provides advisory services, consultancy services, sales and marketing services, technology services, administrative services to the Company as consultants, independent contractors or agents where the continuity and frequency of their services are akin to those of employees, (ii) provides services in the wealth and asset management industry related projects of our group, or (iii) provides advisory services and consultancy services after stepping down from an employment or director position with our group, but excluding placing agents or financial advisers providing advisory services for fundraising, mergers or acquisitions and professional service providers, such as auditors or valuers who provide assurance or are required to perform their services with impartiality and objectivity.
Term of the Awards. The term of each grant of option or restricted shares shall be determined by the Committee.
Vesting Schedule. In general, the Committee determines the vesting schedule, which is set forth in the Award Agreement, and shall not less than 12 months from the date of grant of such Award.
131
Transfer Restrictions. The Participant shall give the Company prompt notice of any disposition of Shares acquired by exercise of an Incentive Share Option within (i) two years from the date of grant of such Incentive Share Option or (ii) one year after the delivery of such Shares to the Participant. The Committee, in its discretion, may impose restrictions on Shares acquired pursuant to the exercise of an Option as it determines to be desirable, including, without limitation, restrictions relating to disposition of the shares, forfeiture restrictions and such other factors as the Committee determines to be appropriate.
Termination. The Plan will expire on, and no Award may be granted pursuant to the Plan after, the tenth anniversary of the Effective Date. Any Awards that are outstanding on the tenth anniversary of the Effective Date shall remain in force according to the terms of the Plan and the applicable Award Agreement.
The following table summarizes, as of December 31, 2024, the outstanding restricted shares issued to our executive officers, directors, and other individuals as a group under the 2022 plan.
Name |
| Restricted Shares |
| Date of Issuance |
Jingbo Wang |
| * | December 29, 2023 | |
Jingbo Wang | * | July 12, 2024 | ||
Zhe Yin |
| * | December 29, 2023 | |
Zhe Yin | * | July 12, 2024 | ||
Qing Pan |
| * | December 29, 2023 | |
Qing Pan | * | March 29, 2024 | ||
Qing Pan | * | December 20, 2024 | ||
Other Individuals as a Group |
| * | December 29, 2023 | |
Other Individuals as a Group | * | March 29, 2024 | ||
Other Individuals as a Group |
| * | December 20, 2024 |
Notes:
*Less than 1% of our total outstanding share capital.
As of December 31, 2024, there were no options to purchase ordinary shares outstanding, and no restricted shares had been issued and were outstanding under the 2017 Plan or 2010 Plan.
| C. | Board Practices |
Board of Directors
Our board of directors consists of eight directors. A director is not required to hold any shares in our company to qualify to serve as a director. A director who is in any way, whether directly or indirectly, interested in a contract or proposed contract with our company is required to declare the nature of his interest at a meeting of our directors and may vote with respect to any contract, proposed contract or arrangement notwithstanding that he is interested therein, and if he does so his vote shall be counted and he may be counted in the quorum at any meeting of our directors at which such contract or proposed contract or arrangement is considered. Our board of directors may exercise all the powers of our company to borrow money and to mortgage or charge its undertaking, property and uncalled capital or any part thereof, and to issue debentures, debenture stock and other securities whenever money is borrowed or as security for any debt, liability or obligation of our company or of any third party. The remuneration to be paid to the directors is determined by the board of directors. There is no age limit requirement for directors.
Committees of the Board of Directors
We established an audit committee, a compensation committee and a corporate governance and nominating committee under the board of directors in November 2010. We adopted a charter for each of the three committees. Each committee’s members and functions are described below.
132
Audit Committee. Our audit committee consists of Ms. Xiangrong Li, Ms. Cynthia Jinhong Meng and Mr. David Zhang, and is chaired by Ms. Xiangrong Li. Each member of our audit committee satisfies the “independence” requirements of Section 303A of the Corporate Governance Rules of the NYSE and meet the independence standards under Rule 10A-3 under the Exchange Act. We have determined that each member of our audit committee qualifies as an “audit committee financial expert.” The audit committee oversees our accounting and financial reporting processes and the audits of the financial statements of our company. The audit committee is responsible for, among other things:
| ● | selecting the independent registered public accounting firm and pre-approving all auditing and non-auditing services permitted to be performed by the independent registered public accounting firm; |
| ● | reviewing with the independent registered public accounting firm any audit problems or difficulties and management’s response; |
| ● | discussing the annual audited financial statements with management and the independent registered public accounting firm; |
| ● | reviewing major issues as to the adequacy of our internal controls and any special audit steps adopted in light of material control deficiencies; |
| ● | annually reviewing and reassessing the adequacy of our audit committee charter; |
| ● | meeting separately and periodically with management and the independent registered public accounting firm; |
| ● | reporting regularly to the board; and |
| ● | reviewing and approving certain proposed related party transactions, as defined in Item 404 of Regulation S-K under the Securities Act. |
Compensation Committee. Our compensation committee consists of Ms. May Yihong Wu, Mr. Boquan He and Ms. Cynthia Jinhong Meng, and is chaired by Ms. May Yihong Wu. Each member of our compensation committee satisfies the “independence” requirements of Section 303A of the Corporate Governance Rules of the NYSE. The compensation committee assists the board in reviewing and approving the compensation structure, including all forms of compensation, relating to our directors and executive officers. Our chief executive officer may not be present at any committee meeting during which her compensation is deliberated upon. The compensation committee is responsible for, among other things:
| ● | reviewing the total compensation package for our most senior executives and making recommendations to the board with respect to it; |
| ● | approving and overseeing the total compensation package for our executives other than the three most senior executives; |
| ● | reviewing the compensation of our directors and making recommendations to the board with respect to it; and |
| ● | periodically reviewing and approving any long-term incentive compensation or equity plans, programs or similar arrangements, annual bonuses, and employee pension and welfare benefit plans. |
Corporate Governance and Nominating Committee. Our corporate governance and nominating committee consists of Ms. Jingbo Wang, Ms. Cynthia Jinhong Meng and Ms. May Yihong Wu, and is chaired by Ms. Jingbo Wang. Each of Ms. Cynthia Jinhong Meng and Ms. May Yihong Wu satisfies the “independence” requirements of Section 303A of the Corporate Governance Rules of the NYSE. The corporate governance and nominating committee assists the board of directors in identifying individuals qualified to become our directors and in determining the composition of the board and its committees. The corporate governance and nominating committee is responsible for, among other things:
| ● | identifying and recommending to the board nominees for election or re-election to the board, or for appointment to fill any vacancy; |
133
| ● | reviewing annually with the board the current composition of the board in light of the characteristics of independence, age, skills, experience and availability of service to us; |
| ● | identifying and recommending to the board the directors to serve as members of the board’s committees; |
| ● | advising the board periodically with respect to significant developments in the law and practice of corporate governance as well as our compliance with applicable laws and regulations, and making recommendations to the board on all matters of corporate governance and on any corrective action to be taken; and |
| ● | monitoring compliance with our code of business conduct and ethics, including reviewing the adequacy and effectiveness of our procedures to ensure proper compliance. |
Duties of Directors
Under Cayman Islands law, our directors owe to us fiduciary duties, including a duty of loyalty, a duty to act honestly and a duty to act in what they consider in good faith to be in our best interests. Our directors must also exercise their powers only for a proper purpose. Our directors also have a duty to exercise the skill they actually possess and such care and diligence that a reasonably prudent person would exercise in comparable circumstances. It was previously considered that a director need not exhibit in the performance of his duties a greater degree of skill than what may reasonably be expected from a person of his knowledge and experience. However, English and Commonwealth courts have moved towards an objective standard with regard to the required skill and care, and these authorities are likely to be followed in the Cayman Islands. In fulfilling their duty of care to us, our directors must ensure compliance with our memorandum and articles of association. Our company has the right to seek damages if a duty owed by our directors, or any of them, is breached.
Terms of Directors and Officers
Our officers are appointed by and serve at the discretion of the board of directors. Each director shall hold office until the expiration of his term and until his successor shall have been elected and qualified. Our directors, including those appointed for a specific term, are subject to retirement by rotation at least once every three years. A director may be removed from office at any time by an ordinary resolution of our shareholders before the expiration of his term. A director’s office will be vacated if such director (i) dies, becomes bankrupt or makes any arrangement or composition with his creditors; (ii) is found to be or becomes of unsound mind; (iii) resigns his office by notice in writing to our company; or (iv) is removed from office pursuant to our memorandum and articles of association or the laws of Cayman Islands.
We have no service contracts with any of our directors that provide benefits to them upon termination.
134
| D. | Employees |
We had 2,884, 2,583 and 1,990 employees as of December 31, 2022, 2023 and 2024, respectively. The following table sets forth the breakdown of our full-time employees by function as of December 31, 2024:
Number of | |||||
Function |
| Employees |
| % of Total |
|
PRC |
|
| |||
Domestic public securities |
| 294 |
| 14.8 | |
Domestic asset management |
| 223 |
| 11.2 | |
Domestic insurance |
| 94 |
| 4.7 | |
|
| ||||
Overseas | |||||
Overseas wealth management | 193 | 9.7 | |||
Overseas asset management | 75 | 3.8 | |||
Overseas insurance and comprehensive services | 101 | 5.1 | |||
Headquarters | |||||
Business development | 591 | 29.7 | |||
Middle and back office support | 419 | 21.0 | |||
Total |
| 1,990 |
| 100.0 | % |
We believe we offer our employees competitive compensation packages and a dynamic work environment that encourages initiative and is based on merit. As a result, we have generally been able to attract and retain qualified personnel and maintain a stable core management team.
As required by regulations in mainland China, we participate in various employee social security plans that are organized by municipal and provincial governments, including endowment insurance, unemployment insurance, maternity insurance, employment injury insurance, medical insurance and housing provident fund. We are required under the laws of mainland China to make contributions to employee benefit plans at specified percentages of the salaries, bonuses and certain allowances of our employees, up to a maximum amount specified by the local government from time to time.
We believe that we maintain a good working relationship with our employees and we have not experienced any significant labor disputes.
| E. | Share Ownership |
The following table sets forth information with respect to the beneficial ownership of our ordinary shares as of December 31, 2024, by:
| ● | each of our directors and executive officers; and |
| ● | each person known to us to own beneficially more than 5.0% of our ordinary shares. |
135
As of December 31, 2024, we had 335,153,359 ordinary shares outstanding. Beneficial ownership is determined in accordance with the rules and regulations of the SEC. In computing the number of shares beneficially owned by a person and the percentage ownership of that person, we have included shares that the person has the right to acquire within 60 days of the date of this annual report, including through the exercise of any option, warrant or other right or the conversion of any other security. These shares, however, are not included in the computation of the percentage ownership of any other person.
Ordinary Shares Beneficially Owned | ||||
| Number(1) |
| % | |
Directors and Executive Officers: | ||||
Jingbo Wang(2) |
| 68,324,890 | 20.4 | |
Zhe Yin(3) |
| 16,793,470 | 5.0 | |
Boquan He(4) |
| 16,398,720 | 4.9 | |
Chia-Yue Chang(5) |
| 20,388,835 | 6.1 | |
May Yihong Wu |
| * | * | |
David Zhang |
| * | * | |
Xiangrong Li |
| * | * | |
Cynthia Jinhong Meng |
| * | * | |
Qing Pan |
| * | * | |
All Directors and Officers as a Group |
| 122,242,600 | 36.5 | |
Principal Shareholders: |
| |||
Jing Investors Co., Ltd.(6) |
| 67,999,890 | 20.3 | |
Yiheng Capital Partners, L.P. (7) | 33,598,610 | 10.0 | ||
FIL Limited(8) | 21,303,950 | 6.4 | ||
Jia Investment Co., Ltd.(9) |
| 20,388,835 | 6.1 | |
Yin Investment Co., Ltd.(10) | 16,793,470 | 5.0 | ||
Investment funds affiliated with Hongshan Capital(11) |
| 16,500,000 | 4.9 | |
Quan Investment Co., Ltd.(12) | 16,398,720 | 4.9 | ||
Notes:
* | Less than 1% of our total outstanding ordinary shares. |
| (1) | The numbers of ordinary shares in this column have taken into account the share subdivision of the Company effective on October 30, 2023, as a result of which each ordinary share of a par value of US$0.0005 in the share capital of the Company was subdivided into ten (10) ordinary shares of a par value of US$0.00005 each. |
| (2) | Represents 67,864,530 ordinary shares and options to acquire ordinary shares owned by Jing Investors Co., Ltd., a British Virgin Islands company wholly owned and controlled by Ms. Jingbo Wang and 32,500 ordinary shares owned by Jingbo Wang. |
| (3) | Represents 16,793,470 ordinary shares and options to acquire ordinary shares owned by Yin Investment Co., Ltd., a British Virgin Islands company wholly owned and controlled by Mr. Zhe Yin. |
| (4) | Represents 16,398,720 ordinary shares held by Quan Investment Co., Ltd., a British Virgin Islands company wholly owned and controlled by Mr. Boquan He. |
| (5) | Represents 20,388,835 ordinary shares and options to acquire ordinary shares owned by Jia Investment Co., Ltd., a British Virgin Islands company wholly owned and controlled by Ms. Chia-Yue Chang. |
136
| (6) | Jing Investors Co., Ltd., or Jing Investors, is a British Virgin Islands company wholly owned by Ark Trust (Hong Kong) Limited, or Ark Trust, in its capacity as trustee of the Jing Family Trust, or the Trust, constituted under the laws of Hong Kong, with Ms. Wang as the settlor and Ms. Wang and her family members as the beneficiaries. The Trust was established for the purposes of Ms. Wang’s wealth management and family succession planning. Jing Investors is directly wholly owned by Magic Beams Enterprises Ltd., a British Virgin Islands company, which is in turn wholly owned by Art Trust, a professional trustee company. Ark Trust as trustee of the Trust has no power to dispose of the ordinary shares held by Jing Investors except upon written instruction by Ms. Wang, or to avoid adverse impact on the reputation of Ark Trust or any of its associates. Jing Investors is the record owner of 67,999,890 ordinary shares. Ms. Wang is the sole director of Jing Investors and as such has power to vote and dispose of the ordinary shares held by Jing Investors. Ms. Wang is the beneficial owner of all the ordinary shares held by Jing Investors. The registered address of Jing Investors Co., Ltd. is Vistra Corporate Services Centre, Wickhams Cay II, Road Town, Tortola, VG1110, British Virgin Islands. |
| (7) | Represents 33,598,610 ordinary shares beneficially owned by Yiheng Capital Partners, L.P. as of December 31, 2024, as reported in a Form 13F filed by Yiheng Capital Management, LP with the SEC on February 11, 2025. Yiheng Capital Partners, L.P. is a Delaware limited partnership managed by Yiheng Capital Management, LP, a Delaware limited partnership. Yuanshan Guo is the managing member of Yiheng Capital Management, LP. The registered address of Yiheng Capital Partners, L.P. is 101 California Street, Suite 2880, San Francisco, CA 94111. |
| (8) | Represents 21,303,950 ordinary shares beneficially owned by FIL Limited and its direct and indirect subsidiaries as of December 31, 2024, as reported in a Form 13F filed by FIL Limited with the SEC on February 13, 2025. FIL Limited is a Bermuda incorporated company and its registered address is Pembroke Hall, 42 Crow Lane, Hamilton, Bermuda, HM19. |
| (9) | Jia Investment Co., Ltd. is a British Virgin Islands company wholly owned and controlled by Ms. Chia-Yue Chang. The registered address of Jia Investment Co., Ltd. is Coastal Building, Wickhams Cay II, P.O. Box 2221, Road Town, Tortola, British Virgin Islands. |
| (10) | Yin Investment Co., Ltd., or Yin Investment, is a British Virgin Islands company wholly owned by ARK Trust (Hong Kong) Limited in its capacity as trustee of the Safe Harbor Trust (the “Trust”) constituted under the laws of Hong Kong, with Mr. Zhe Yin as the settlor and Mr. Zhe Yin and his family members as the beneficiaries. Yin Investment is directly wholly owned by Rhythm Profit Investment Limited, a British Virgin Islands company, which is in turn wholly owned by ARK Trust (Hong Kong) Limited, a professional trustee company. Therefore, ARK Trust (Hong Kong) Limited as trustee of the Trust may be considered to indirectly hold the shares of Yin Investment. However, the trustee disclaims beneficial ownership of all such shares. ARK Trust (Hong Kong) Limited as trustee of the Trust has no power to dispose of the ordinary shares held by Yin Investment except upon written instruction by Mr. Zhe Yin, or to avoid criminal sanction or civil liability to persons not connected with the Trust, or to avoid adverse impact on the reputation of ARK Trust (Hong Kong) Limited or any of its associates wholly owned and controlled by Mr. Zhe Yin. The registered address of Yin Investment Co., Ltd. is Vistra Corporate Services Centre, Wickhams Cay II, Road Town, Tortola, VG1110, British Virgin Islands. |
| (11) | Represents 16,500,000 ordinary shares in the form of ADSs held by (i) HongShan Capital I, L.P. (formerly known as Sequoia Capital China I, L.P.), (ii) HongShan Capital Partners Fund I, L.P. (formerly known as Sequoia Capital China Partners Fund, L.P.), and (iii) HongShan Capital Principals Fund I, L.P. (formerly known as Sequoia Capital China Principals Fund, L.P.) (each a “HongShan Capital fund”) The general partner of each of the three HongShan Capital funds is HongShan Capital Management I, L.P., whose general partner is HSG Holding Limited, a company incorporated in the Cayman Islands. HSG Holding Limited is wholly owned by SNP China Enterprises Limited, a company wholly owned by Mr. Neil Nanpeng Shen. Mr. Shen is a managing partner of HongShan Capital, an affiliate of the HongShan Capital funds. |
| (12) | Quan Investment Co., Ltd. is a British Virgin Islands company wholly owned and controlled by Mr. Boquan He. The registered address of Quan Investment Co., Ltd. is Drake Chambers, Tortola, British Virgin Islands. |
To our knowledge, as of December 31, 2024, 185,869,605 of our ordinary shares were held by one record holder in the United States, which is CEDE & Co., the nominee holder for the Depositary Trust Company, in the form of ADSs. The number of beneficial owners of our ADSs in the United States is much larger than the number of record holders of our ordinary shares in the United States.
F. | Disclosure of a Registrant’s Action to Recover Erroneously Awarded Compensation |
Not applicable.
137
Item 7. Major Shareholders and Related Party Transactions
| A. | Major Shareholders |
Please refer to “Item 6. Directors, Senior Management and Employees—E. Share Ownership.”
| B. | Related Party Transactions |
Contractual Arrangements
As to the Contractual Arrangements with Noah Investment and its shareholders, please see “Item 4. Information on the Company—C. Organizational Structure” for a description of the Contractual Arrangements.
Transactions with Shareholders and Affiliates
For the funds for which Gopher Asset Management and Gopher GP serve as general partners and/or fund managers, we are entitled to receive recurring service fees and performance-based income. Gopher Asset Management is also entitled to receive one-time commissions for fund raising services when distributing the relevant funds to HNW clients.
During the years ended December 31, 2022, 2023 and 2024, related party transactions were as follows:
| Year Ended December 31 | |||||||
(Amount in Thousands) | ||||||||
2022 | 2023 | 2024 | 2024 | |||||
| RMB |
| RMB |
| RMB |
| US$ | |
One-time commissions |
|
|
|
|
|
|
|
|
Investee funds of Gopher Asset Management |
| 63,809 |
| 16,365 |
| 21,288 |
| 2,916 |
Recurring service fees |
|
|
|
| ||||
Investee funds of Gopher Asset Management |
| 768,161 |
| 712,479 |
| 613,172 |
| 84,004 |
HongShan Capital Investment Management (Tianjin) Co., Ltd. (formerly known as Sequoia Capital Investment Management (Tianjin) Co., Ltd.) |
| 16,791 |
| 16,286 |
| 5,088 |
| 697 |
Investee funds of Gopher GP |
| 377,274 |
| 400,371 |
| 402,264 |
| 55,110 |
Total recurring service fees |
| 1,162,226 |
| 1,129,136 |
| 1,020,524 |
| 139,811 |
Performance-based income |
|
|
|
|
|
| ||
Investee funds of Gopher Asset Management |
| 51,304 |
| 10,934 |
| 22,960 |
| 3,146 |
Investee funds of Gopher GP | 74,224 | 110,331 | 81,938 | 11,225 | ||||
Total performance-based income |
| 125,528 |
| 121,265 |
| 104,898 |
| 14,371 |
Total |
| 1,351,563 |
| 1,266,766 |
| 1,146,710 |
| 157,098 |
As of December 31, 2023 and 2024, amounts due from related parties associated with the above transactions were comprised of the following:
| As of December 31, | |||||
(Amount in Thousands) | ||||||
2023 |
| 2024 |
| 2024 | ||
| RMB |
| RMB |
| US$ | |
Investee funds of Gopher Assets |
| 238,033 |
| 302,724 |
| 41,473 |
Investee funds of Gopher Capital GP Ltd. |
| 93,498 |
| 194,885 |
| 26,699 |
Total in gross amounts |
| 331,531 |
| 497,609 |
| 68,172 |
Less: allowance for credit losses |
| (9,194) |
| (7,484) |
| (1,025) |
Total in net amounts |
| 322,337 |
| 490,125 |
| 67,147 |
138
As of December 31, 2023 and 2024, amounts due from related parties associated with loan distributed were comprised of the following:
| As of December 31, | |||||
(Amount in Thousands) | ||||||
2023 |
| 2024 |
| 2024 | ||
| RMB |
| RMB |
| US$ | |
Investee funds of Gopher Assets |
| 11,075 |
| 4,365 |
| 598 |
Investee funds of Gopher Capital GP Ltd. | 74,679 | 5,034 | 690 | |||
Total in gross amounts | 85,754 | 9,399 | 1,288 | |||
Less: allowance for credit losses |
| (14,200) |
| — |
| — |
Total in net amounts |
| 71,554 |
| 9,399 |
| 1,288 |
The terms of the loans are due on demand and expected to be matured within one year, most of which are interest free.
As of December 31, 2023 and 2024, deferred revenues related to the recurring management fee received in advance from related parties were comprised of the following:
| As of December 31, | |||||
(Amount in Thousands) | ||||||
| 2023 |
| 2024 |
| 2024 | |
RMB | RMB | US$ | ||||
Investee funds of Gopher Asset Management | 8,830 | 873 | 120 | |||
Investee funds of Gopher GP | 4,728 | 2,824 | 387 | |||
Total | 13,558 | 3,697 | 507 | |||
During the years ended December 31, 2022, 2023 and 2024, donation made to Shanghai Noah Charity Fund were RMB3.2 million, RMB6.3 million and RMB9.3 million (US$1.3 million), respectively.
During the years ended December 31, 2022 and 2023, we paid RMB5.5 million and nil as service fees to Shanghai Dingnuo Technology Co., Ltd. (“Dingnuo”) for development of an online mutual fund work station for our relationship managers and one-stop service platform for private equity fund managers, respectively. Dingnuo was no longer the affiliate of shareholder of our Group after we acquired 100% of the issued shares in DD Finance Ltd. (the parent company of Dingnuo) on June 28, 2023.
139
Employment Agreements
See “Item 6. Directors, Senior Management and Employees—A. Directors and Senior Management—Employment Agreements.”
Share Incentives
See “Item 6. Directors, Senior Management and Employees—B. Compensation—Share Incentive Plans.”
| C. | Interests of Experts and Counsel |
Not applicable.
Item 8. Financial Information
| A. | Consolidated Statements and Other Financial Information |
We have appended consolidated financial statements filed as part of this annual report. See “Item 18. Financial Statements.”
Legal Proceedings
Camsing Incident
In early 2018, one of the Consolidated Affiliated Entities of our group, Shanghai Gopher,established credit funds (the “Camsing Credit Funds”) to allow our clients to invest in account receivables (the “Camsing Accounts Receivables”) arising from the sale of computer,consumer electronics and communication products by affiliates (the “Sellers”) of Camsing International Holding Limited (“Camsing”) to a buyer (the “Buyer”). Under this supply chain factoring arrangement, the controlling shareholder and affiliates of Camsing guaranteed to repurchase the Camsing Accounts Receivables from the Camsing Credit Funds if the Buyer failed to settle the Camsing Accounts Receivables upon the relevant due dates.
In 2019, Shanghai Gopher came to suspect that certain Camsing Accounts Receivables did not arise from real commercial transactions between the Sellers and the Buyer. Shanghai Gopher and its affiliate reported the suspected fraudulent activities to the Shanghai Police and Shanghai Office of the CSRC, respectively and initiated legal proceedings to the Sellers, the Buyer and relevant guarantors. These events are collectively referred to as the Camsing Incident (the “Camsing Incident”).
As of the date of this annual report, a total of 818 clients of Shanghai Gopher who invested in the Camsing Credit Funds were affected, and the outstanding amount of the Camsing Accounts Receivables under the Camsing Credit Funds which are potentially subject to repayment default amounted to RMB3.4 billion.
While we believe we have solid legal grounds to defend any legal claims from all 818 affected clients in the Camsing Incident against us, as a gesture of goodwill and to avoid distractions to our management and to minimize the potential legal costs for handling 818 potential legal proceedings, we voluntarily made an ex gratia settlement offer, which we refer to as the Initial Offer, to affected clients in 2020. An affected client who accepted the Initial Offer shall receive restricted share units (“RSUs”) and become an ordinary shareholder of our company upon vesting, and in return (i) forego all outstanding legal rights associated with the investment in the Camsing Credit Funds, and (ii) irrevocably release our company and all our affiliated entities and individuals from any and all claims immediately, known or unknown, that relate to the Camsing Credit Funds. Each RSU allows the grantees to receive one ordinary share (10 shares after share subdivision in 2023). As of December 31, 2024, 595 out of 818 affected clients had accepted the Initial Offer. We granted a total of 3,715,114 RSUs involving 37,151,140 shares (represented by 7,430,228 ADSs), among which, 1,563,164 RSUs involving 15,631,640 shares (represented by 3,126,328 ADSs) have vested and 2,151,950 RSUs involving 21,519,500 shares (represented by 4,303,900 ADSs) were outstanding and yet to vest as of December 31, 2024.
As approved by our board of directors on August 24, 2020, a total number of new shares not exceeding 1.6% of the share capital of our Company has been authorized to be issued under the settlement plan annually for ten consecutive years. The settlement plan was not required to be approved by our shareholders under the memorandum of association and articles of association of the Company.
140
In 2024, we intended to continue settling with the remaining 223 affected clients who did not accept the Initial Offer by offering such clients another ex gratia settlement offer, which we refer to as the Subsequent Offer, and together with the Initial Offer, we refer to them as the Offers. As of December 31, 2024, 19,797 RSUs involving 197,970 shares had vested for the remaining clients who accepted the Subsequent Offer and 29,694 RSUs involving 296,940 shares were outstanding and yet to vest as of December 31, 2024.
As approved by our shareholders in the annual general meeting held on June 12, 2024, since the passing of such resolution in the annual general meeting and until the conclusion of the next annual general meeting to be held tentatively in May or June 2025, we may issue no more than 22,527,740 shares, accounting for approximately 6.82% of our company’s voting rights as of April 16, 2024, under the issuance mandate to the affected clients to the Camsing Incidents who accepted the Initial Offer, and we may also issue no more than 12,128,310 shares, accounting for approximately 3.67% of our voting rights as of April 16, 2024, under the issuance mandate to the affected clients of the Camsing Incidents who accepts the Subsequent Offer between the passing of such resolution and until the conclusion of the next annual general meeting to be held tentatively in June 2025.
As of December 31, 2024, 3,764,605 RSUs involving 37,646,050 shares (represented by 7,529,210 ADSs) have been granted by the affected clients who accepted the offers under the Offers, among which 1,853,648 RSUs involving 18,536,484 shares (represented by 3,707,296 ADSs) have vested and 1,910,957 RSUs involving 19,109,566 shares (represented by 3,821,914 ADSs) were outstanding and yet to vest.
On November 1, 2022, the Shanghai No.2 Intermediate People’s Court issued an initial judgment on the criminal case of the Camsing Incident, pursuant to which the controlling shareholder of the Camsing was convicted of contract fraud and other crimes and sentenced to life imprisonment, the treasurer of the Camsing was convicted of contract fraud and other crimes and sentenced to 17 years and six months imprisonment, and other defendants in the criminal proceeding were respectively convicted of contract fraud and sentenced to imprisonment for a definite term.
On January 5, 2024, the Shanghai High People’s Court dismissed the appeals filed by the controlling shareholder of the Camsing and other defendants in the criminal proceeding and upheld the judgment of the first instance, which ruling has become final. On May 6, 2024, we received the judgment of the civil lawsuit we filed in July 2019 against Camsing and the Buyer in connection with the Camsing Incident, in which Shanghai Financial Court ruled in favor of Shanghai Gopher against Camsing. According to the judgment, Camsing was ordered to pay Shanghai Gopher (i) the outstanding amount of the Camsing Receivables of RMB3.4 billion; and (ii) relevant legal fees and expenses incurred by Shanghai Gopher amounting to RMB3.6 million. Further, Camsing was ordered to bear the fees and expenses of RMB17.1 million incurred by Shanghai Financial Court.
As of December 31, 2024, 103 investors’ legal proceedings against Shanghai Gopher and/or its affiliates in connection with the Camsing Incident with an aggregate claimed investment amount over RMB341.8 million were still pending. As of the date of this annual report, our management has assessed, based on our PRC legal adviser’s advice, that we were unable to reasonably predict the timing or outcomes of, or estimate the amount of loss, or range of loss, if any, related to the pending legal proceedings.
Other Incident
In December 2022, we received a civil judgment from the Bozhou Intermediate People’s Court of Anhui Province (the “First Instance Court”). The judgement related to a civil lawsuit brought by an external institution (the “Plaintiff”) against Noah (Shanghai) Financial Leasing Co., Ltd. (the “Defendant,” a subsidiary of the Company).
The First Instance Court first accepted the civil lawsuit filed by the Plaintiff against the Defendant in August 2019 respecting the financial consultancy services provided by the Defendant to the Plaintiff on its investment process. The Defendant charged a fee of RMB500,000 for providing such consultancy services to the Plaintiff. In December 2020, the First Instance Court dismissed the Plaintiff’s case. In March 2021, the High People’s Court of Anhui Province (the “Appellate Court”) dismissed the Plaintiff’s appeal to the ruling of the First Instance Court. No contingent liabilities with respect to the civil claim were recorded by us as both the First Instance Court and the Appellate Court dismissed the Plaintiff’s case.
The Plaintiff subsequently, for the third time, applied for a retrial to the Supreme People’s Court. In February 2022, the Supreme People’s Court issued an order revoking the aforementioned rulings and remanding the case to the First Instance Court for retrial. While we held the same view as before that the claim of the Plaintiff is without merit and is unfounded, in December 2022, the First Instance Court awarded the Plaintiff monetary damages of RMB99.0 million and corresponding interests, or the First-instance Ruling.
141
In late March 2024, we received a judgment on appeal, which we refer to as the Appellate Judgment, from the High People’s Court of Anhui Province, affirming the First-instance Ruling. The Appellate Judgment took immediate effect, pursuant to which the Defendant shall make a payment to the Plaintiff within ten days from the date the Appellate Judgment became effective. As we had previously reserved a contingent liability of RMB99.0 million in accordance with the First-instance Ruling prior to the issuance of the Appellate Judgment, the ruling in the Appellate Judgment is not expected to materially affect our overall financial position in comparison to our financial position prior to the issuance of the Appellate Judgment. Based on advice from our mainland China counsel to this civil lawsuit, we held the same view as before that the claim of the Plaintiff is without merit and is unfounded. We have applied for a retrial to the Supreme People’s Court of the PRC with respect to the ruling in the Appellate Judgment in April 2024, and to vigorously defend against the civil claim from the Plaintiff.
In early January 2025, we received the civil judgment on the retrial from the PRC Supreme Court, or the Retrial Judgement, which partially upheld our petition for retrial finding errors in the application of law in the original judgments, and accordingly revoked the First-instance Judgment and Appellate Judgment. Pursuant to the Retrial Judgement, we shall be held liable for 70% of the compensation of RMB99.0 million along with the corresponding interest losses. As our group had previously reserved a contingent liability of RMB99.0 million in accordance with the First-instance Judgment prior to the issuance of the Appellate Judgment and the Retrial Judgement, the ruling in the Retrial Judgement is not expected to materially affect our group’s overall financial position in comparison to its financial position prior to the issuance of the Retrial Judgement.
Other than the matters mentioned above, we are currently not a party to, and we are not aware of any threat of, any judicial, arbitration or administrative proceedings that, in the opinion of our management, are likely to have a material and adverse effect on our business, financial condition or results of operations. We may from time to time be involved in litigation and claims incidental to the conduct of our business. Our businesses are also subject to extensive regulations, which may result in regulatory proceedings against us, See “Item 3. Key Information—D. Risk Factors” above. Litigation or any other legal or administrative proceedings, regardless of the outcome, may result in substantial cost and diversion of our recourses, including our management’s time and attention.
Dividend Policy
Our board of directors has complete discretion as to whether to distribute dividends, subject to our articles of association and Cayman Islands law. On August 10, 2022, our board of directors approved and adopted the following dividend policy, which we refer to as the Dividend Policy, which aims to provide stable and sustainable returns to the Shareholders. The Dividend Policy has become effective from August 10, 2022, and was amended on November 30, 2023. According to the amended Dividend Policy, in normal circumstances, the annual dividends to be declared and distributed in each calendar year shall be, in principle, no less than 35% of our group’s non-GAAP net income attributable to the shareholders of the preceding financial year as reported in our company’s audited annual results announcement, subject to various factors. The dividend under the Dividend Policy proposed and/or declared by the board for a financial year are deemed as final dividend. Any final dividend for a financial year will be subject to shareholders’ approval. Our company may declare and pay dividends by way of cash or by other means that the board considers appropriate. Such dividend policy shall in no way constitute a legally binding commitment by our company in respect of its future dividend and/or in no way obligate our company to declare a dividend at any time or from time to time. There can be no assurance that dividends will be paid in any particular amount for any given year. In addition, our shareholders by ordinary resolution may declare a dividend, but no dividend may exceed the amount recommended by our board. Under Cayman Islands law, a Cayman Islands company may pay a dividend on its shares out of either profit or share premium amount, provided that in no circumstances may a dividend be paid if this would result in our company being unable to pay its debts as they fall due in the ordinary course of business. Even if our board decides to pay dividends, the form, frequency and amount will depend upon our future operations and earnings, capital requirements and surplus, general financial condition, contractual restrictions and other factors that the board may deem relevant.
From 2022 to 2024, we have declared and distributed dividends for an aggregate amount of RMB1,185.4 million (US$162.4 million). In March 2025, our board of directors approved an annual dividend of approximately RMB275.0 million (US$37.7 million) and a non-recurring special dividend of approximately RMB275.0 million (US$37.7 million). The annual and special dividend payment plan will be reviewed during and announced after the annual general meeting of our shareholders, which is expected to be held in June 2025.
B. | Significant Changes |
Except as disclosed elsewhere in this annual report, we have not experienced any significant changes since the date of our audited consolidated financial statements included in this annual report.
142
Item 9. The Offer and Listing
| A. | Offering and Listing Details |
See “—C. Markets.”
| B. | Plan of Distribution |
Not applicable.
| C. | Markets |
Our ADSs have been listed on the New York Stock Exchange since November 10, 2010 under the symbol “NOAH.” One ADS represents five of our ordinary shares.
Our ordinary shares have been listed on the Hong Kong Stock Exchange since July 13, 2022 under the stock code “6686”.
| D. | Selling Shareholders |
Not applicable.
| E. | Dilution |
Not applicable.
| F. | Expenses of the Issue |
Not applicable.
Item 10. Additional Information
| A. | Share Capital |
Not applicable.
| B. | Memorandum and Articles of Association |
The following are summaries of material provisions of our memorandum and articles of association, as well as the Companies Act (As Revised) of the Cayman Islands, or the Companies Act, insofar as they relate to the material terms of our ordinary shares.
Registered Office and Objects
The registered office of our company is located at the offices of Maples Corporate Services Limited, PO Box 309, Ugland House, Grand Cayman KY1-1104, Cayman Islands as of the date of this annual report, and may be relocated to such other place as our board of directors may from time to time decide. The objects for which our company is established are unrestricted and we have full power and authority to carry out any object not prohibited by the Companies Act or any other law of the Cayman Islands.
Board of Directors
See “Item 6. Directors, Senior Management and Employees—C. Board Practices—Board of Directors.”
143
Ordinary Shares
General. All of our issued and outstanding ordinary shares are fully paid. Our ordinary shares are issued in registered form, and are issued when registered in our register of shareholders. Our shareholders who are non-residents of the Cayman Islands may freely hold and vote their ordinary shares.
Dividends. The holders of our ordinary shares are entitled to such dividends as may be declared by our board of directors, subject to Cayman Islands law and our articles of association. In addition, our shareholders may by ordinary resolution declare a dividend, but no dividend may exceed the amount recommended by our directors. Under Cayman Islands law, a Cayman Islands company may pay a dividend on its shares out of either profit or share premium amount, provided that in no circumstances may a dividend be paid if this would result in the company being unable to pay its debts as they fall due in the ordinary course of business.
Voting Rights. Each ordinary share is entitled to one vote on all matters upon which the ordinary shares are entitled to vote. Voting at any shareholders’ meeting is by show of hands unless a poll is demanded (before or on the declaration of the result of the show of hands). A poll may be demanded by any one or more shareholders present in person or by proxy entitled to vote and who together hold not less than 10% of the paid up voting share capital of our company. Shareholders may attend any shareholders’ meeting in person or by proxy, or if a corporation or other non-natural person, by its duly authorized representative or proxy.
A quorum required for a meeting of shareholders consists of at least one shareholder present in person or by proxy or, if a corporation or other non-natural person, by its duly authorized representative, who hold not less than an aggregate of one-tenth of our voting share capital. Shareholders’ meetings may be held annually and may be convened by our board of directors. An annual general meeting shall be called by not less than 21 days’ notice in writing and any extraordinary general meeting shall be called by not less than 14 days’ notice in writing.
An ordinary resolution to be passed by the shareholders requires the affirmative vote of a simple majority of the votes cast by the shareholders entitled to vote, in person or by proxy, in a general meeting, while a special resolution requires the affirmative vote of no less than three fourths of the votes cast by the shareholders entitled to vote, in person or by proxy, in a general meeting. A special resolution is required for important matters such as a change of name or amendments to our memorandum or articles of association. Holders of the ordinary shares may effect certain changes by ordinary resolution, including increasing the amount of our authorized share capital, consolidating and dividing all or any of our share capital into shares of larger amounts than our existing shares, and canceling any authorized but unissued shares.
Transfer of Shares. Our shareholders may transfer all or any of their ordinary shares by an instrument of transfer in writing and executed by or on behalf of the transferor (and if our board of directors require, the transferee).
Our board of directors may decline to register any transfer of any ordinary share which is not fully paid up or on which we have a lien. Our board may also decline to register any transfer of any ordinary share unless (a) the instrument of transfer is lodged with us, accompanied by the certificate for the ordinary shares to which it relates and such other evidence as our board may reasonably require to show the right of the transferor to make the transfer; (b) the instrument of transfer is in respect of only one class of shares, (c) the instrument of transfer is properly stamped, if required, (d) in the case of a transfer to joint holders, the number of joint holders to whom the share is to be transferred does not exceed four; (e) the shares conceded are free of any lien in favor of the Company, and (f) a fee of such maximum sum as the NYSE may determine to be payable, or such lesser sum as our board may from time to time require, is paid to us in respect thereof.
If our board of directors refuses to register a transfer it shall, within two months after the date on which the instrument of transfer was lodged, send to each of the transferor and the transferee notice of such refusal. The registration of transfers may be suspended on 14 days’ notice being given by advertisement in such one or more newspapers or by electronic means and the register closed at such times and for such periods as our board may from time to time determine.
Liquidation. On a return of capital on winding up or otherwise (other than on conversion, redemption or purchase of shares), assets available for distribution shall be distributed among the holders of the ordinary shares on a pro rata basis, and the liquidator may with the sanction of an ordinary resolution of the shareholders divide amongst the shareholders in specie or in kind the whole or any part of the assets of our company (whether they shall consist of property of the same kind or not), and may for such purpose set such value as he deems fair upon any property to be divided as aforesaid, and may determine how such division shall be carried out as between our shareholders or different classes of shareholder.
144
Redemption, Repurchase and Surrender of Shares. We may issue shares on terms that are subject to redemption, at our option or at the option of the holders, on such terms and in such manner as may, before the issue of such shares, be determined by our board of directors. Our company may also repurchase any of our shares provided that our shareholders shall have approved the manner of purchase by ordinary resolution or the manner of purchase is in accordance with the provisions of Articles 17 and 17A of our articles of association. Under the Companies Act, the redemption or repurchase of any share may be paid out of our company’s profits or out of the proceeds of a fresh issue of shares made for the purpose of such redemption or repurchase, or out of capital (including share premium account and capital redemption reserve) if our company can, immediately following such payment, pay its debts as they fall due in the ordinary course of business. In addition, under the Companies Act no such share may be redeemed or repurchased (a) unless it is fully paid up, (b) if such redemption or repurchase would result in there being no shares outstanding, or (c) if the company has commenced liquidation. In addition, our company may accept the surrender of any fully paid share for no consideration.
Calls on Shares and Forfeiture of Shares. Our board of directors may from time to time make calls upon shareholders for any amounts unpaid on their shares in a notice served to such shareholders at least 14 calendar days prior to the specified time of payment. Shares that have been called upon and remain unpaid on the specified time are subject to forfeiture.
Variations of Rights of Shares. If at any time our share capital is divided into different classes or series of shares, the rights attaching to any class or series (unless otherwise provided by the terms of issue of the shares of that class or series) may, subject to our articles of association, be varied or abrogated with the written consent of the holders of not less than three-fourths in the nominal value of the issued shares of that class or series or with the sanction passed at a general meeting of the holders of the shares of that class or series by shareholders holding shares representing three-fourths in nominal value of the issue shares of that class present in person or by proxy and voting at such general meeting.
Inspection of Books and Records. Holders of our ordinary shares have no general right under Cayman Islands law to inspect or obtain copies of our list of shareholders or our corporate records, subject to certain limited exceptions (including the right to obtain our memorandum and articles of association, our register of mortgages and charges and special resolutions of our shareholders). Under Cayman Islands law, the names of our current directors can be obtained from a search conducted at the Registrar of Companies in the Cayman Islands. However, we will provide our shareholders with annual audited financial statements. See “—H. Documents on Display.”
Anti-Takeover Provisions. Some provisions of our memorandum and articles of association have the potential to discourage, delay or prevent a change of control of our company or management that shareholders may consider favorable, including provisions that:
| ● | subject to the requirements under the Hong Kong Listing Rules, authorize our board of directors to issue Shares, grant rights over existing shares or issue other securities in one or more series as they deem necessary and appropriate and determine designations, powers, preferences, privileges and other rights, including dividend rights, conversion rights, terms of redemption and liquidation preferences, any or all of which may be greater than the powers and rights associated with the Shares held by existing Members, at such times and on such other terms as they think proper; and |
| ● | limit the ability of shareholders to call general meetings of shareholders. |
However, under Cayman Islands law, our directors may only exercise the rights and powers granted to them under our memorandum and articles of association for a proper purpose and for what they believe in good faith to be in the best interests of our company.
General Meetings of Shareholders. Shareholders’ meetings may be convened by our board of directors. An annual general meeting shall be called by not less than 21 days’ notice in writing and any extraordinary general meeting shall be called by not less than 14 days’ notice in writing. A quorum for a meeting of shareholders consists of members holding not less than an aggregate of one-tenth of all voting share capital of our company present in person or by proxy.
| C. | Material Contracts |
We have not entered into any material contracts other than in the ordinary course of business and other than those described in “Item 4. Information on the Company” or elsewhere in this annual report on Form 20-F.
145
| D. | Exchange Regulations |
See “Item 4. Information on the Company—B. Business Overview—Regulations in China—Regulations on Foreign Exchange.”
| E. | Taxation |
The following summaries of certain material Cayman Islands, the PRC and U.S. federal income tax consequences of an investment in our ADSs or ordinary shares are based upon laws and relevant interpretations thereof in effect as of the date of this annual report, all of which are subject to change. The below summaries are subject in all circumstances to the limitations set forth herein and below. In addition, the below summaries do not deal with all possible tax consequences relating to an investment in our ADSs or ordinary shares, such as the tax consequences under state, local and other tax laws or tax laws of jurisdictions other than the Cayman Islands, the PRC and the United States.
Cayman Islands Taxation
The Cayman Islands currently levies no taxes on individuals or corporations based upon profits, income, gains or appreciation and there is no taxation in the nature of inheritance tax or estate duty and there are no other taxes likely to be material to us levied by the Government of the Cayman Islands except for stamp duties which may be applicable on instruments executed in, or brought within the jurisdiction of the Cayman Islands. Although it is unlikely that we will be subject to material taxes, there is no assurance that the Cayman Islands government will not impose taxes in the future, which could be material to us. In addition, there may be tax consequences if we are, for example, involved in any transfer or conveyance of immovable property in the Cayman Islands. The Cayman Islands is not party to any double tax treaties that are applicable to any payments made to or by us and there are no exchange control regulations or currency restrictions in the Cayman Islands.
People’s Republic of China Taxation
The mainland China enterprise income tax is calculated based on the taxable income determined under the laws and accounting standards of mainland China. Under the EIT Law and the EIT Implementation Rules, all domestic and foreign-invested companies in mainland China are subject to a uniform enterprise income tax at the rate of 25% and dividends from a mainland China subsidiary to its foreign parent company are subject to a withholding tax at the rate of 10%, unless such foreign parent company’s jurisdiction of incorporation has a tax treaty with mainland China that provides for a reduced rate of withholding tax, or the tax is otherwise exempted or reduced pursuant to the tax laws of mainland China. Zhong Lun Law Firm advises us that since there is currently no such tax treaty between mainland China and the Cayman Islands, dividends we receive from our mainland China subsidiaries will be subject to a 10% withholding tax; in addition, we may be able to enjoy the 5% preferential withholding tax treatment for the dividends we receive from our mainland China subsidiaries through Noah Insurance, according to Tax Arrangement between mainland China and Hong Kong, if they satisfy the conditions prescribed under relevant tax rules and regulations, and obtain the approvals as required under those rules and regulations. See “Item 4. Information on the Company—B. Business Overview—Regulations in China—Regulations on Tax.”
Under the EIT Law, enterprises organized under the laws of jurisdictions outside mainland China with their “de facto management bodies” located within mainland China may be considered mainland China resident enterprises and therefore subject to mainland China enterprise income tax at the rate of 25% on their worldwide income. The EIT Implementation Rules define the term “de facto management body” as the management body that exercises full and substantial control and overall management over the business, productions, personnel, accounts and properties of an enterprise. In addition, according to a circular issued by the SAT in April 2009, a foreign enterprise controlled by a mainland China company or a mainland China company group will be classified as a “resident enterprise” with its “de facto management bodies” located within mainland China if the following requirements are satisfied: (i) the senior management and core management departments in charge of its daily operations function mainly in mainland China; (ii) its financial and human resources decisions are subject to determination or approval by persons or bodies in mainland China; (iii) its major assets, accounting books, company seals, and minutes and files of its board and shareholders’ meetings are located or kept in mainland China; and (iv) more than half of the enterprise’s directors or senior management with voting rights reside in mainland China. We have evaluated whether we are a mainland China resident enterprise and we believe that we are not a mainland China resident enterprise for the year ended December 31, 2024.
146
However, the tax resident status of an enterprise is subject to determination by the PRC tax authorities and uncertainties remain with respect to the interpretation of the term “de facto management bodies”. If we are deemed to be a mainland China resident enterprise, we will be subject to mainland China enterprise income tax at the rate of 25% on our global income. In that case, however, dividend income we receive from our mainland China subsidiaries may be exempt from mainland China enterprise income tax because the EIT Law and the EIT Implementation Rules generally provide that dividends received from a mainland China resident enterprise from its directly invested entity that is also a mainland China resident enterprise is exempt from mainland China enterprise income tax. However, as there is still uncertainty as to how the EIT Law and the EIT Implementation Rules will be interpreted and implemented, we cannot assure investors in our ADSs or ordinary shares that we are eligible for such mainland China enterprise income tax exemptions or reductions for any subsequent taxable year.
Provided that our Cayman Islands holding company, Noah Holdings Limited, is not deemed to be a mainland China resident enterprise, holders of our ADSs and ordinary shares who are not mainland China residents will not be subject to mainland China income tax on dividends distributed by us or gains realized from the sale or other disposition of our shares or ADSs. SAT Circular 7 further clarifies that, if a non-resident enterprise derives income by acquiring and selling shares in an offshore listed enterprise in the public market, such income will not be subject to mainland China tax under SAT Circular 7. However, because there is uncertainty as to the application of SAT Circular 7, we and our non-mainland China resident investors may be at risk of being required to file a return and being taxed under SAT Circular 7 and we may be required to expend valuable resources to comply with SAT Circular 7 or to establish that we should not be taxed under and SAT Circular 7. See “Item 3. Key Information—D. Risk Factors—Risks Related to Doing Business in China—We face uncertainties with respect to the application of the regulations on the administration of enterprise income tax for share transfers by non-PRC resident enterprises.”
U.S. Federal Income Tax Considerations
The following is a summary of U.S. federal income tax considerations generally applicable to the ownership and disposition of our ADSs or ordinary shares by a U.S. Holder (as defined below) that holds our ADSs or ordinary shares as “capital assets” (generally, property held for investment) within the meaning of Section 1221 of the U.S. Internal Revenue Code of 1986, as amended, or the Code.
This summary is based upon existing provisions of the Code, U.S. Treasury regulations promulgated thereunder, or the Treasury Regulations, administrative pronouncements of the IRS, and judicial decisions, all of which are subject to differing interpretations or change, possibly with retroactive effect, and there can be no assurance that the IRS or a court will not take a contrary position This summary does not discuss all aspects of U.S. federal income taxation that may be relevant to particular U.S. Holders in light of their individual circumstances, including those subject to special tax rules such as: banks and certain other financial institutions; insurance companies; brokers or dealers in stocks, securities, commodities or currencies; persons that use or are required to use a mark-to-market method of accounting; pension plans; regulated investment companies; real estate investment trusts; cooperatives; tax-exempt entities (including private foundations); persons that own (directly, indirectly, or constructively) ADSs or ordinary shares representing 10% or more of our total voting power or value; investors that hold their ADSs or ordinary shares as part of a straddle, hedge, conversion, constructive sale, or other integrated transaction for U.S. federal income tax purposes; U.S. expatriates; entities subject to the U.S. anti-inversion rules; partnerships or other pass-through entities, or persons holding ADSs or ordinary shares through such entities; persons who acquired ADSs or ordinary shares pursuant to the exercise of an employee equity grant or otherwise as compensation; persons required to accelerate the recognition of any item of gross income with respect to our ADSs or ordinary shares as a result of such income being recognized on an applicable financial statement; or investors that have a functional currency other than the U.S. dollar, all of whom may be subject to tax rules that differ significantly from those summarized below.
In addition, this summary does not address any U.S. federal estate, gift, Medicare, or any alternative minimum tax considerations, or any state, local or non-U.S. tax considerations, relating to the ownership or disposition of our ADSs or ordinary shares. Except as specifically described below, this discussion does not address any tax consequences or reporting obligations that may be applicable to persons holding ADSs or ordinary shares through a bank, financial institution or other entity, or a branch thereof, located, organized or resident outside the United States, and does not describe any tax consequences arising in respect of the Foreign Account Tax Compliance Act, or FATCA regime.
If a partnership (including any entity or arrangement treated as a partnership for U.S. federal income tax purposes) is a beneficial owner of our ADSs or ordinary shares, the tax treatment of a partner in the partnership will depend upon the status of the partner and the activities of the partnership. Partnerships or partners in a partnership holding our ADSs or ordinary shares are urged to consult their tax advisors regarding the U.S. federal income tax consequences of acquiring, owning or disposing of our ADSs or ordinary shares.
147
THE FOLLOWING DISCUSSION IS FOR INFORMATIONAL PURPOSES ONLY AND IS NOT A SUBSTITUTE FOR CAREFUL TAX PLANNING AND ADVICE. U.S. HOLDERS SHOULD CONSULT THEIR TAX ADVISORS WITH RESPECT TO THE APPLICATION OF THE U.S. FEDERAL INCOME TAX LAWS TO THEIR PARTICULAR SITUATIONS, AS WELL AS ANY TAX CONSEQUENCES ARISING UNDER THE U.S. FEDERAL ESTATE OR GIFT TAX LAWS OR THE LAWS OF ANY STATE, LOCAL OR NON-U.S. TAXING JURISDICTION OR UNDER ANY APPLICABLE TAX TREATY.
General
For purposes of this summary, a “U.S. Holder” is a beneficial owner of our ADSs or ordinary shares that is, for U.S. federal income tax purposes, (i) an individual who is a citizen or resident of the United States, (ii) a corporation created in, or organized under the laws of, the United States or any state thereof or the District of Columbia, (iii) an estate the income of which is subject to U.S. federal income taxation regardless of its source, or (iv) a trust (A) the administration of which is subject to the primary supervision of a U.S. court and which has one or more U.S. persons (as defined in the Code) who have the authority to control all of its substantial decisions or (B) that has otherwise elected to be treated as a U.S. person (as defined in the Code).
The discussion below assumes that the representations contained in the deposit agreement are true and that the obligations in the deposit agreement and any related agreement have been and will be complied with in accordance with their terms.
ADSs
For U.S. federal income tax purposes, a U.S. Holder of our ADSs will generally be treated as the beneficial owner of the underlying shares represented by such ADSs. The remainder of this discussion assumes that a U.S. Holder of the ADSs will be treated in this manner. Accordingly, deposits or withdrawal of shares for ADSs should not be subject to U.S. federal income tax.
Passive Foreign Investment Company Considerations
We will be a PFIC for U.S. federal income tax purposes for any taxable year if, applying the applicable look-through rules, either: (1) at least 75% of our gross income for such year consists of certain types of “passive” income or (2) at least 50% of the value of our assets (generally determined based on an average of the quarterly values of the assets) during such year is attributable to assets that produce passive income or are held for the production of passive income. For this purpose, passive income generally includes dividends, interest, certain types of rents and royalties, annuities, net gains from the sale or exchange of property producing such income, net gains from commodity transactions, net foreign currency gains and net income from notional principal contracts. Cash, cash equivalents, securities held for investment purposes, and certain other similar assets are generally categorized as passive assets and the company’s goodwill and other unbooked intangibles are taken into account.
We will be treated as owning a proportionate share of the assets and earning a proportionate share of the income of any other corporation in which we own, directly or indirectly, at least 25% (by value) of the stock. Although the law in this regard is unclear, we treat the Consolidated Affiliated Entities as being owned by us for U.S. federal income tax purposes because we control their management decisions and because we are entitled to substantially all of the economic benefits associated with them, and, as a result, we consolidate their operating results in our consolidated GAAP financial statements.
Based on the market price of our ADSs, the value of our assets and the nature and composition of our income and assets, we believe that we were a PFIC for our taxable year ended December 31, 2024 and will likely be a PFIC for the current taxable year unless the market price of our ADSs increases and/or we invest a substantial amount of the cash and other passive assets we hold in assets that produce or are held for the production of non-passive income. We must make a separate determination after the close of each taxable year as to whether we were a PFIC for that year. Accordingly, we cannot assure you that we will not be a PFIC for any future taxable year.
If we are classified as a PFIC for any taxable year during which a U.S. Holder holds our ADSs or ordinary shares, the PFIC rules discussed below generally will apply to such U.S. Holder for such taxable year and, unless the U.S. Holder makes certain elections, will apply in future years even if we cease to be a PFIC. However, if we cease to be a PFIC, provided that you have not made a mark-to-market election, as described below, you may avoid some of the adverse effects of the PFIC regime by making a “deemed sale” election with respect to the ADSs or ordinary shares, as applicable. The rules dealing with deemed sale elections are very complex. Each U.S. Holder should consult its tax advisors regarding the possibility and considerations of making a deemed sale election.
148
Passive Foreign Investment Company Rules
If we are a PFIC for any taxable year (as we believe we were for our taxable years ended December 31, 2022, 2023 and 2024) during a U.S. Holder’s holding period for our ADSs or ordinary shares, then, absent certain elections (including a mark-to-market election, a qualified electing fund election and a deemed sale election, each as described below), such U.S. Holder will generally be subject to adverse tax rules, regardless of whether we remain a PFIC in subsequent taxable years, on (i) any “excess distribution” that we make to the U.S. Holder (which generally means any distribution paid during a taxable year to a U.S. Holder that is greater than 125% of the average annual distributions paid in the three preceding taxable years to the U.S. Holder or, if shorter, the U.S. Holder’s holding period for our ADSs or ordinary shares), and (ii) any gain realized on the sale or other disposition, including, under certain circumstances, a pledge, of ADSs or ordinary shares. Under the PFIC rules:
| ● | the excess distribution and/or gain will be allocated ratably over the U.S. Holder’s holding period for our ADSs or ordinary shares; |
| ● | the amount allocated to the current taxable year and any taxable years in the U.S. Holder’s holding period prior to the first taxable year in which we are treated as a PFIC (each such year, a pre-PFIC year) will be taxable as ordinary income; and |
| ● | the amount allocated to each prior taxable year other than a pre-PFIC year will be subject to tax at the highest tax rate in effect applicable to the U.S. Holder for that year and will be increased by an additional tax equal to interest on the resulting tax deemed deferred with respect to each such year. |
The tax liability for amounts allocated to years prior to the year of disposition or excess distribution cannot be offset by any net operating losses for such years, and gains (but not losses) from a sale or other disposition of the ADSs or ordinary shares cannot be treated as capital, even if you hold the ADSs or ordinary shares as capital assets.
If we are a PFIC with respect to a U.S. Holder for any taxable year (as we believe we were for our taxable years ended December 31, 2022, 2023 and 2024) during such U.S. Holder’s holding period for our ADSs or ordinary shares and any of our non-U.S. subsidiaries that are corporations (or other corporations in which we directly or indirectly own equity interests) is also a PFIC, such U.S. Holder would generally be treated as owning a proportionate amount (by value) of the shares of each such non-U.S. entity that is a PFIC (each such corporation, a lower tier PFIC) for purposes of the application of these rules. U.S. Holders should consult their tax advisors regarding the application of the PFIC rules to any of our lower tier PFICs.
Mark-to-Market Election
In lieu of being subject to the rules discussed above, a U.S. Holder of “marketable stock” in a PFIC may make a mark-to-market election with respect to such stock. Marketable stock is stock that is regularly traded on a qualified exchange or other market, as defined in applicable Treasury Regulations. Our ADSs, but not our ordinary shares, are listed on the New York Stock Exchange, which is a qualified exchange or other market for these purposes. Consequently, so long as our ADSs remain listed on the New York Stock Exchange and are regularly traded, we expect that a mark-to-market election would be available to a U.S. Holder of our ADSs for each taxable year that we are a PFIC, but no assurances are given in this regard. If a U.S. Holder makes a valid mark-to-market election, the U.S. Holder will generally (i) include in gross income as ordinary income for each taxable year that we are a PFIC the excess, if any, of the fair market value of ADSs held at the end of the taxable year over the adjusted tax basis of such ADSs and (ii) deduct as an ordinary loss the excess, if any, of the adjusted tax basis of such ADSs over the fair market value of such ADSs held at the end of the taxable year, but only to the extent of the net amount previously included in income as a result of the mark-to-market election. The U.S. Holder’s adjusted tax basis in such ADSs would be adjusted to reflect any income or loss resulting from the mark-to-market election. If a U.S. Holder makes a valid mark-to-market election, any gain such U.S. Holder recognizes upon the sale or other disposition of our ADSs in a taxable year for which we are a PFIC will be treated as ordinary income and any loss will be treated as ordinary loss, but only to the extent of the net amount previously included in income as a result of the mark-to-market election. If a U.S. Holder makes a valid mark-to-market election and we cease to be a PFIC, the U.S. Holder will not be required to take into account the mark-to-market gain or loss described above during any period for which we are not a PFIC.
Because a mark-to-market election cannot be made for any lower-tier PFICs that we may own, a U.S. Holder that makes a mark-to-market election with respect to our ADSs may continue to be subject to the PFIC rules described above with respect to such U.S. Holder’s indirect interest in any investments held by us that are treated as an equity interest in a PFIC for U.S. federal income tax purposes.
149
U.S. Holders should consult their tax advisors regarding the availability of, procedure for, and effect of making a mark-to-market election in light of their particular circumstances.
Qualified Electing Fund Election
We currently do not intend to prepare or provide the information necessary for U.S. Holders to make qualified electing fund elections which, if available, would result in tax treatment different from (and generally less adverse than) the general tax treatment for PFICs described herein.
Deemed Sale Election
If we are a PFIC for any taxable year (as we believe we were for our taxable years ended December 31, 2022, 2023 and 2024) during a U.S. Holder’s holding period for our ADSs or ordinary shares, we generally (unless such U.S. Holder makes a valid mark-to-market election with respect to its ADSs, as discussed above) will continue to be treated as a PFIC with respect to such U.S. Holder for all succeeding years, unless we cease to be a PFIC and the U.S. Holder makes a “deemed sale” election with respect to our ADSs or ordinary shares, as applicable. If a U.S. Holder makes such an election, such U.S. Holder will be deemed to have sold its ADSs or ordinary shares at their fair market value, and any gain from such deemed sale would be taxed as an “excess distribution” as described above. Any loss from the deemed sale is not recognized. After the deemed sale election, the U.S. Holder’s ADSs or ordinary shares with respect to which such election was made will not be treated as shares in a PFIC unless we subsequently become a PFIC.
U.S. Holders should consult their tax advisors as to the possibility and consequences of making a deemed sale election.
Reporting Requirements
For any taxable year for which we are a PFIC with respect to a U.S. Holder, such U.S. Holder will generally be required to file an annual information return on IRS Form 8621 regarding distributions received on our ADSs or ordinary shares and any gain realized on the disposition of our ADSs or ordinary shares, and certain U.S. Holders will be required to file an annual information return (also on IRS Form 8621) relating to their ownership of our ADSs or ordinary shares. Significant penalties are imposed for failure to file such form. As previously noted, we believe that we were a PFIC for our taxable year ended December 31, 2024.
U.S. HOLDERS ARE STRONGLY URGED TO CONSULT THEIR TAX ADVISORS REGARDING THE IMPACT OF OUR BEING A PFIC FOR THE TAXABLE YEAR ENDED DECEMBER 31, 2024 ON THEIR INVESTMENT IN OUR ADSS OR ORDINARY SHARES, AS WELL AS THE ASSOCIATED REPORTING REQUIREMENTS AND THE AVAILABILITY, APPLICATION AND CONSEQUENCES OF THE ELECTIONS DISCUSSED ABOVE.
Dividends and Other Distributions on our ADSs or Ordinary Shares
Subject to the PFIC rules discussed above, the gross amount of any cash distributions (including the amount of any PRC or other tax withheld) paid with respect to our ADSs or ordinary shares out of our current or accumulated earnings and profits, as determined under U.S. federal income tax principles, will be includible in the gross income of a U.S. Holder as dividend income on the day actually or constructively received by the U.S. Holder, in the case of our ordinary shares, or by the depositary, in the case of our ADSs. However, because we do not intend to determine our earnings and profits on the basis of U.S. federal income tax principles, any distribution paid will generally constitute a “dividend” for U.S. federal income tax purposes. Such dividends will not be eligible for the dividends-received deduction generally available to corporations under the Code.
A non-corporate U.S. Holder generally will be subject to tax on dividends received from a “qualified foreign corporation” at the reduced U.S. federal tax rate applicable to “qualified dividend income,” rather than the marginal tax rates applicable to ordinary income, provided that certain holding period and other requirements are met. If we are neither a PFIC nor treated as such with respect to U.S. Holders for the taxable year in which the dividend is paid or the preceding taxable year, we will be treated as a qualified foreign corporation with respect to any dividends paid on our ADSs or ordinary shares, provided that (i) the ADSs or ordinary shares are readily tradable on an established securities market in the United States, or (ii) we are eligible for the benefits of a comprehensive tax treaty with the United States that the Secretary of Treasury of the United States determines is satisfactory for this purpose and includes an exchange of information program. As discussed above under “––Passive Foreign Investment Company Considerations,” we believe that we were a PFIC for our taxable year ended December 31, 2024.
150
Our ADSs (but not our ordinary shares) are currently listed on the New York Stock Exchange. We believe, though no assurances may be given in this regard, that our ADSs are readily tradable on an established securities market in the United States, and that, if we are not a PFIC nor treated as such with respect to U.S. Holders for the taxable year in which the dividend is paid or the preceding taxable year, we would therefore be treated as a qualified foreign corporation with respect to any dividends paid on our ADSs, but not with respect to dividends paid on our ordinary shares. In the event we are deemed to be a resident enterprise under the EIT Law (see “—People’s Republic of China Taxation” above), we may be eligible for the benefits under the U.S.-PRC income tax treaty, or the Treaty (which the U.S. Treasury Department has determined is satisfactory for this purpose). If we are eligible for such benefits, then dividends that we pay on our ordinary shares, regardless of whether such shares are represented by ADSs, would be eligible for the reduced rates of taxation, subject to applicable limitations (including ineligibility for reduced rates as a result of our being a PFIC for the taxable year in which the dividend is paid or the preceding taxable year).
Even if dividends would be treated as paid by a qualified foreign corporation, a non-corporate U.S. Holder will not be eligible for reduced rates of taxation if it does not hold our ADSs or ordinary shares for more than 60 days during the 121-day period beginning 60 days before the ex-dividend date (disregarding certain periods of ownership while the United States Holder’s risk of loss is diminished) or if such U.S. Holder elects to treat the dividend income as “investment income” pursuant to Section 163(d)(4) of the Code. In addition, the rate reduction will not apply to dividends of a qualified foreign corporation if the non-corporate U.S. Holder receiving the dividend is obligated to make related payments with respect to positions in substantially similar or related property. U.S. Holders should consult their tax advisors regarding the availability of the reduced tax rate on any dividends that we pay with respect to our ADSs or ordinary shares in their particular circumstances.
The amount of any dividend income paid in foreign currency will be the U.S. dollar amount calculated by reference to the spot rate in effect on the date of receipt, regardless of whether the payment is in fact converted into U.S. dollars on such date. If the dividend is converted into U.S. dollars on the date of receipt, a U.S. Holder generally should not be required to recognize foreign currency gain or loss in respect of the amount received. A U.S. Holder may have foreign currency gain or loss if the dividend is converted into U.S. dollars after the date of receipt.
Dividends will be treated as foreign-source income, and generally will constitute passive category income for foreign tax credit purposes. For U.S. federal income tax purposes, the amount of the dividend income will include any amounts withheld in respect of mainland China withholding tax, if applicable. See “—People’s Republic of China Taxation” above. Subject to applicable limitations, which vary depending upon each U.S. Holder’s particular circumstances, if mainland China taxes are withheld from dividend payments (at a rate not exceeding the applicable rate provided in the Treaty in the case of a U.S. Holder that is eligible for Treaty benefits), such withheld mainland China taxes generally will be creditable against a U.S. Holder’s U.S. federal income tax liability. The rules governing foreign tax credits are complex. U.S. Holders should consult their tax advisors regarding the creditability of foreign taxes in their particular circumstances. In lieu of claiming a credit, a U.S. Holder may elect to deduct any such withheld mainland China taxes in computing its taxable income, subject to applicable limitations. An election to deduct foreign taxes instead of claiming foreign tax credits applies to all foreign taxes paid or accrued in the relevant taxable year.
Sale, Exchange or Other Taxable Disposition of our ADSs or Ordinary Shares
A U.S. Holder will recognize gain or loss on a sale or exchange of our ADSs or ordinary shares in an amount equal to the difference between the amount realized on the sale or exchange and the U.S. Holder’s tax basis in our ADSs or ordinary shares. Subject to the discussion under “—Passive Foreign Investment Company Rules” above, such gain or loss generally will be capital gain or loss. Capital gains of a non-corporate U.S. Holder, including an individual, that has held our ADSs or ordinary shares for more than one year will generally be eligible for reduced tax rates. The deductibility of capital losses is subject to limitations.
Any gain or loss that a U.S. Holder recognizes on a disposition of our ADSs or ordinary shares generally will be treated as U.S.-source income or loss for foreign tax credit limitation purposes, which could limit the availability of foreign tax credits. However, if we are treated as a mainland China resident enterprise for mainland China tax purposes and mainland China tax is imposed on gain from the disposition of our ADSs or ordinary shares (see “—People’s Republic of China Taxation” above), then a U.S. Holder that is eligible for the benefits of the Treaty may elect to treat the gain as mainland China-source income for foreign tax credit purposes. If such an election is made, the gain so treated will be treated as a separate class or “basket” of income for foreign tax credit purposes. U.S. Holders should consult their tax advisors regarding the proper treatment of gain or loss, as well as the availability of a foreign tax credit, in their particular circumstances.
151
Information Reporting and Backup Withholding
Dividend payments with respect to our ADSs or ordinary shares and proceeds from the sale or other disposition of our ADSs or ordinary shares generally will be subject to information reporting to the IRS and U.S. backup withholding. Backup withholding generally will not apply, however, to a U.S. Holder who furnishes a correct taxpayer identification number and makes any other required certification, or who otherwise establishes an exemption from backup withholding. U.S. Holders should consult their tax advisors regarding the application of the U.S. information reporting and backup withholding rules.
Backup withholding is not an additional tax. Amounts withheld as backup withholding may be credited against a U.S. Holder’s U.S. federal income tax liability, and a U.S. Holder may be entitled to obtain a refund of any excess amounts withheld under the backup withholding rules by filing the appropriate claim for refund with the IRS in a timely manner and furnishing any required information.
Specified Foreign Financial Assets
Individual U.S. Holders and certain domestic entities generally will be required to submit certain information to the IRS with respect to their beneficial ownership of our ADSs or ordinary shares as is necessary to identify the class or issue of which our ADSs or ordinary shares are a part. These requirements are subject to exceptions, including an exception for ADSs or ordinary shares held in accounts maintained by certain financial institutions and an exception applicable if the aggregate value of all “specified foreign financial assets” (as defined in the Code) does not exceed US$50,000. This law also imposes penalties if a U.S. Holder is required to submit such information to the IRS and fails to do so. U.S. Holders are urged to consult their tax advisors regarding the potential reporting requirements that may be imposed with respect to ownership of our ADSs or ordinary shares.
| F. | Dividends and Paying Agents |
Not applicable.
| G. | Statement by Experts |
Not applicable.
| H. | Documents on Display |
We are subject to the periodic reporting and other informational requirements of the Exchange Act. Under the Exchange Act, we are required to file reports and other information with the SEC. Specifically, we are required to file annually a Form 20-F no later than four months after the close of each fiscal year, which is December 31. All information filed with the SEC can be obtained over the internet at the SEC’s website at www.sec.gov.
Our Internet website is ir.noahgroup.com. We make available on our website our annual reports on Form 20-F and any amendments to such reports as soon as reasonably practicable following the electronic filing of such report with the SEC, all free of charge. In addition, we provide electronic or paper copies of our filings free of charge upon request. The information contained on our website is not part of this or any other report filed with or furnished to the SEC.
As a foreign private issuer, we are exempt from the rules under the Exchange Act prescribing the furnishing and content of quarterly reports and proxy statements, and officers, directors and principal shareholders are exempt from the reporting and short-swing profit recovery provisions contained in Section 16 of the Exchange Act. Our financial statements have been prepared in accordance with GAAP.
We will furnish our shareholders with annual reports, which will include a review of operations and annual audited consolidated financial statements prepared in conformity with GAAP.
| I. | Subsidiary Information |
For a listing of our subsidiaries, see “Item 4. Information on the Company—C. Organizational Structure.”
J. | Annual Report to Security Holders |
Not applicable.
152
Item 11. Quantitative and Qualitative Disclosures about Market Risk
Foreign Exchange Risk
Our financial statements are expressed in Renminbi, which is our reporting currency. We earn the majority of our revenues and incur the majority of our expenses in Renminbi, and the majority of our sales contracts are denominated in Renminbi. We do not believe that we currently have any significant direct foreign exchange risk and have not used any derivative financial instruments to hedge our exposure to such risk. Although in general, our exposure to foreign exchange risks should be limited, the value of your investment in our ADSs will be affected by the exchange rate between the U.S. dollar and the Renminbi because the value of our business is effectively denominated in Renminbi, while the ADSs will be traded in U.S. dollars.
The value of the Renminbi against the U.S. dollar and other currencies is affected by changes in China’s political and economic conditions and by China’s foreign exchange policies, among other things. In July 2005, the PRC government changed its decades-old policy of pegging the value of the Renminbi to the U.S. dollar, and the Renminbi appreciated more than 20% against the U.S. dollar over the following three years. Between July 2008 and June 2010, this appreciation halted and the exchange rate between the Renminbi and the U.S. dollar remained within a narrow band. After June 2010, the Renminbi began to appreciate against the U.S. dollar again, although starting from June 2015, the trend of appreciation changed and the Renminbi started to depreciate against the U.S. dollar gradually. It is difficult to predict how market forces or PRC or U.S. government policy may impact the exchange rate between the Renminbi and the U.S. dollar in the future. There still remains significant international pressure on the Chinese government to adopt a substantial liberalization of its currency policy, which could result in further appreciation in the value of the Renminbi against the U.S. dollar.
To the extent that we need to convert U.S. dollars we received from overseas offering into Renminbi for our operations, appreciation of the Renminbi against the U.S. dollar would have an adverse effect on the Renminbi amount we receive from the conversion. As of December 31, 2024, we had an Renminbi or Hong Kong dollar or other non-U.S. dollar denominated cash balance of US$236.2 million and a U.S. dollar denominated cash balance of US$287.4 million. Assuming we had converted the U.S. dollar denominated cash balance of US$287.4 million as of December 31, 2024 into RMB at the exchange rate of US$1.00 for RMB7.2993 as of December 31, 2024, this cash balance would have been RMB2,098.1 million. Conversely, if we decide to convert our RMB into U.S. dollars for the purpose of making payments for dividends on our ordinary shares or ADSs or for other business purposes, appreciation of the U.S. dollar against the RMB would have a negative effect on the U.S. dollar amount available to us. We have not used any forward contracts or currency borrowings to hedge our exposure to foreign currency exchange risk.
Interest Rate Risk
Our exposure to interest rate risk primarily relates to interest income generated by excess cash, which is mostly held in interest bearing bank deposits.
As of December 31, 2024, we had RMB799.9 million (US$109.6 million) invested in debt products with a weighted average duration of approximately 1.15 years.
We have not used derivative financial instruments in our investment portfolio. Interest earning instruments carry a degree of interest rate risk. We have not been exposed to, nor do we anticipate being exposed to, material risks due to changes in market interest rates. However, our future interest income may fall short of expectations due to changes in market interest rates.
153
Item 12. Description of Securities Other than Equity Securities
| A. | Debt Securities |
Not applicable.
| B. | Warrants and Rights |
Not applicable.
| C. | Other Securities |
Not applicable.
| D. | American Depositary Shares |
Fees and Charges Our ADS holders May Have to Pay
ADS holders will be required to pay the following service fees to the depository:
Service |
| Fees |
· Issuance of ADSs |
| Up to US$0.05 per ADS issued |
· Cancellation of ADSs |
| Up to US$0.05 per ADS canceled |
· Distribution of cash dividends or other cash distributions |
| Up to US$0.05 per ADS held |
· Distribution of ADSs pursuant to stock dividends, free stock distributions or exercise of rights to purchase additional ADSs |
| Up to US$0.05 per ADS held |
· Distribution of securities other than ADSs or rights to purchase additional ADSs |
| Up to US$0.05 per ADS held |
· Depositary services |
| Up to US$0.05 per ADS held on the applicable record date(s) established by the depositary |
As an ADS holder you will also be responsible to pay certain charges such as:
| ● | taxes (including applicable interest and penalties) and other governmental charges; |
| ● | such registration fees as may from time to time be in effect for the registration of shares or other deposited securities on the share register and applicable to transfers of shares or other deposited securities to or from the name of the custodian, the depositary or any nominees upon the making of deposits and withdrawals, respectively; |
| ● | such cable, telex and facsimile transmission and delivery expenses as are expressly provided in the Deposit Agreement to be at the expense of the person depositing or withdrawing shares or holders and beneficial owners of ADSs; |
| ● | the expenses and charges incurred by the depositary in the conversion of foreign currency; |
| ● | such fees and expenses as are incurred by the depositary in connection with compliance with exchange regulations and other regulatory requirements applicable to shares, deposited securities, ADSs and ADRs; and |
| ● | the fees and expenses incurred by the depositary, the custodian, or any nominee in connection with the servicing or delivery of deposited securities. |
154
Depositary fees payable upon (i) deposit of shares against issuance of ADSs and (ii) surrender of ADSs for cancellation and withdrawal of deposited securities will be charged by the depositary to the person to whom the ADSs so issued are delivered (in the case of ADS issuances) and to the person who delivers the ADSs for cancellation to the depositary (in the case of ADS cancellations). In the case of ADSs issued by the depositary into DTC or presented to the depositary via DTC, the ADS issuance and cancellation fees will be payable to the depositary by the DTC participant(s) receiving the ADSs from the depositary or the DTC participant(s) surrendering the ADSs to the depositary for cancellation, as the case may be, on behalf of the beneficial owner(s) and will be charged by the DTC participant(s) to the account(s) of the applicable beneficial owner(s) in accordance with the procedures and practices of the DTC participant(s) as in effect at the time. Depositary fees in respect of distributions and the depositary services fee are payable to the depositary by holders as of the applicable ADS Record Date established by the depositary. In the case of distributions of cash, the amount of the applicable depositary fees is deducted by the depositary from the funds being distributed. In the case of distributions other than cash and the depositary service fee, the depositary will invoice the applicable holders as of the ADS Record Date established by the depositary. For ADSs held through DTC, the depositary fees for distributions other than cash and the depositary service fee are charged by the depositary to the DTC participants in accordance with the procedures and practices prescribed by DTC from time to time and the DTC participants in turn charge the amount of such fees to the beneficial owners for whom they hold ADSs.
In the event of refusal to pay the depositary fees, the depositary may, under the terms of the deposit agreement, refuse the requested service until payment is received or may offset the amount of the depositary fees from any distribution to be made to the ADS holder.
The fees and charges that ADS holders may be required to pay may vary over time and may be changed by us and by the depositary.
The depositary may reimburse us for certain expenses incurred by us in respect of the ADS program established pursuant to the deposit agreement, by making available a portion of the depositary fees charged in respect of the ADS program or otherwise, upon such terms and conditions as we and the depositary may agree from time to time. As described in the deposit agreement, we or the depositary may withhold or deduct from any distributions made in respect of ordinary shares and may sell for the account of a holder any or all of the ordinary shares and apply such distributions and sale proceeds in payment of any taxes (including applicable interest and penalties) or charges that are or may be payable by holders in respect of the ADSs.
Fees and Other Payments Made by the Depositary to Us
The depositary has agreed to reimburse us for certain expenses we incur that are related to establishment and maintenance of the ADS program, including investor relations expenses and exchange application and listing fees. There are limits on the amount of expenses for which the depositary will reimburse us, but the amount of reimbursement available to us is not related to the amounts of fees the depositary collects from investors. Reimbursement paid by the depositary was RMB6.0 million (US$0.82 million) in 2024.
Conversion between ADSs and Shares Trading in Hong Kong
Dealings and Settlement of Shares in Hong Kong
Our Shares trade on the Hong Kong Stock Exchange in board lots of 20 Shares. Dealings in our Shares on the Hong Kong Stock Exchange are conducted in Hong Kong dollars.
The transaction costs of dealings in our Shares on the Hong Kong Stock Exchange include:
| ● | Hong Kong Stock Exchange trading fee of 0.00565% of the consideration of the transaction, charged to each of the buyer and seller; |
| ● | SFC transaction levy of 0.0027% of the consideration of the transaction, charged to each of the buyer and seller; |
| ● | AFRC Transaction Levy of 0.00015%, charged per side of the consideration of a transaction, collected for the Accounting and Financial Reporting Council; |
155
| ● | transfer deed stamp duty of HK$5.00 per transfer deed (if applicable), payable by the seller; |
| ● | ad valorem stamp duty at a total rate of 0.2% of the consideration for, or (if greater) the value of, the Shares transferred, with 0.1% payable by each of the buyer and seller; |
| ● | stock settlement fee, which is currently 0.002% of the gross transaction value, subject to a minimum fee of HK$2.00 and a maximum fee of HK$100.00 per side per trade; |
| ● | brokerage commission, which is freely negotiable with the broker; and |
| ● | the Hong Kong Share Registrar will charge between HK$2.50 to HK$20.00, depending on the speed of service (or such higher fee as may from time to time be permitted under the Hong Kong Listing Rules), for each transfer of Shares from one registered owner to another, each share certificate canceled or issued by it and any applicable fee as stated in the share transfer forms used in Hong Kong; |
Investors must settle their trades executed on the Hong Kong Stock Exchange through their brokers directly or through custodians. For an investor who has deposited his or her Shares in his or her stock account or in his or her designated Central Clearing and Settlement System participant’s stock account maintained with the Central Clearing and Settlement System, or CCASS, settlement will be effected in CCASS in accordance with the General Rules of CCASS and CCASS Operational Procedures in effect from time to time. For an investor who holds the physical certificates, settlement certificates and the duly executed transfer forms must be delivered to his broker or custodian before the settlement date.
Conversion between ADSs and Shares Trading in Hong Kong
In connection with the listing of our ordinary shares in Hong Kong, we have established a branch register of members in Hong Kong (the “Hong Kong share register”), which will be maintained by its Hong Kong Share Registrar, Computershare Hong Kong Investor Services Limited. Our principal register of members, which we refer to as our Cayman share register, will continue to be maintained by its Principal Share Registrar, Maples Fund Services (Cayman) Limited.
All ordinary shares offered in our Hong Kong public offering are registered on the Hong Kong share register in order to be listed and traded on the Hong Kong Stock Exchange. As described in further detail below, holders of ordinary shares registered on the Hong Kong share register will be able to convert these shares into ADSs, and vice versa.
In connection with the Hong Kong public offering, and to facilitate fungibility and conversion between ADSs and ordinary shares and trading between the NYSE and the Hong Kong Stock Exchange, we moved a portion of our issued ordinary shares that are represented by ADSs from our Cayman share register to our Hong Kong share register.
Our ADSs
Our ADSs are traded on the NYSE. Dealings in our ADSs on the NYSE are conducted in U.S. Dollars.
ADSs may be held either:
| ● | directly, by having a certificated ADS, or an ADR, registered in the holder’s name, or by holding in the direct registration system, pursuant to which the depositary may register the ownership of uncertificated ADSs, which ownership shall be evidenced by periodic statements issued by the depositary to the ADS holders entitled thereto; or |
| ● | indirectly, through the holder’s broker or other financial institution. |
The depositary for our company’s ADSs is Citibank, N.A., whose office is located at 388 Greenwich Street, New York, New York, 10013.
156
Converting Ordinary Shares Trading in Hong Kong to ADSs
An investor who holds ordinary shares registered in Hong Kong and who intends to convert them to ADSs to trade on the NYSE must deposit or have his or her broker deposit the ordinary shares with the depositary’s Hong Kong custodian, Citibank, N.A., Hong Kong, or the custodian, in exchange for ADSs.
A deposit of ordinary shares trading in Hong Kong in exchange for ADSs involves the following procedures:
| ● | If ordinary shares have been deposited with CCASS, the investor must transfer ordinary shares to the depositary’s account with the custodian within CCASS by following the CCASS procedures for transfer and submit and deliver a duly completed and signed conversion form to the depositary via his or her broker. |
| ● | If ordinary shares are held outside CCASS, the investor must arrange to deposit his or her ordinary shares into CCASS for delivery to the depositary’s account with the custodian within CCASS, submit and deliver a request for conversion form to the custodian and after duly completing and signing such conversion form, deliver such conversion form to the custodian. |
| ● | Upon payment of its fees and expenses and of any taxes or charges, such as stamp taxes or stock transfer taxes or fees, if applicable, the depositary will issue the corresponding number of ADSs in the name(s) requested by an investor and will deliver the ADSs to the designated DTC account of the person(s) designated by an investor or his or her broker. |
For ordinary shares deposited in CCASS, under normal circumstances, the above steps generally require two business days. For ordinary shares held outside CCASS in physical form, the above steps may take 14 business days, or more, to complete. Temporary delays may arise. For example, the transfer books of the depositary may from time to time be closed to ADS issuances. The investor will be unable to trade the ADSs until the procedures are completed.
Converting ADSs to Ordinary Shares Trading in Hong Kong
An investor who holds ADSs and who intends to convert his/her ADSs into ordinary shares to trade on the Hong Kong Stock Exchange must cancel the ADSs the investor holds and withdraw ordinary shares from our company’s ADS program and cause his or her broker or other financial institution to trade such ordinary shares on the Hong Kong Stock Exchange.
An investor that holds ADSs indirectly through a broker should follow the broker’s procedure and instruct the broker to arrange for cancelation of the ADSs, and transfer of the underlying ordinary shares from the depositary’s account with the custodian within the CCASS system to the investor’s Hong Kong stock account.
For investors holding ADSs directly, the following steps must be taken:
| ● | To withdraw ordinary shares from our company’s ADS program, an investor who holds ADSs may turn in such ADSs at the office of the depositary (and the applicable ADR(s) if the ADSs are held in certificated form), and send an instruction to cancel such ADSs to the depositary. |
| ● | Upon payment or net of its fees and expenses and of any taxes or charges, such as stamp taxes or stock transfer taxes or fees, if applicable, the depositary will instruct the custodian to deliver ordinary shares underlying the canceled ADSs to the CCASS account designated by an investor. |
| ● | If an investor prefers to receive ordinary shares outside CCASS, he or she must receive ordinary shares in CCASS first and then arrange for withdrawal from CCASS. Investors can then obtain a transfer form signed by HKSCC Nominees (as the transferor) and register ordinary shares in their own names with the Hong Kong Share Registrar. |
For ordinary shares to be received in CCASS, under normal circumstances, the above steps generally require two business days. For ordinary shares to be received outside CCASS in physical form, the above steps may take 14 business days, or more, to complete. The investor will be unable to trade the ordinary shares on the Hong Kong Stock Exchange until the procedures are completed.
157
Temporary delays may arise. For example, the transfer books of the depositary may from time to time be closed to ADS cancellations. In addition, completion of the above steps and procedures is subject to there being a sufficient number of ordinary shares on the Hong Kong share register to facilitate a withdrawal from the ADS program directly into the CCASS system. We are not under any obligation to maintain or increase the number of ordinary shares on the Hong Kong share register to facilitate such withdrawals.
Depositary Requirements
Before the depositary issues ADSs or permits withdrawal of ordinary shares, the depositary may require:
| ● | production of satisfactory proof of the identity and genuineness of any signature or other information it deems necessary; and |
| ● | compliance with procedures it may establish, from time to time, consistent with the deposit agreement, including presentation of transfer documents. |
The depositary may refuse to deliver, transfer, or register issuances, transfers and cancelations of ADSs generally when the transfer books of the depositary or our Hong Kong or Cayman share registers are closed or at any time if the depositary or our Company determines it advisable to do so or it would violate any applicable law or the depositary’s policies or procedures.
All costs attributable to the transfer of ordinary shares to effect a withdrawal from or deposit of ordinary shares into our company’s ADS program will be borne by the investor requesting the transfer. In particular, holders of ordinary shares and ADSs should note that the Hong Kong Share Registrar will charge between HK$2.50 to HK$20.00, depending on the speed of service (or such higher fee as may from time to time be permitted under the Hong Kong Listing Rules), for each transfer of ordinary shares from one registered owner to another, each share certificate canceled or issued by it and any applicable fee as stated in the share transfer forms used in Hong Kong. In addition, holders of ordinary shares and ADSs must pay up to US$5.00 (or less) per 100 ADSs for each issuance of ADSs and for each cancelation of ADSs, as the case may be, in connection with the deposit of ordinary shares into, or withdrawal of ordinary shares from, our company’s ADS program.
158
PART II
Item 13. Defaults, Dividend Arrearages and Delinquencies
None.
Item 14. Material Modifications to the Rights of Security Holders and Use of Proceeds
Material Modifications to the Rights of Security Holders
Upon our listing on the Hong Kong Stock Exchange, all the Class B ordinary shares were converted into Class A ordinary shares on a one-for-one basis. Subsequently, no Class B ordinary shares will be issued or outstanding and we will cease to have a dual-class voting structure. On December 23, 2022, we adopted the sixth amended and restated memorandum and articles of association to reflect the removal of the dual-class voting structure, among other things.
See “Item 10. Additional Information” for a description of the rights of securities holders.
Use of Proceeds
The following “Use of Proceeds” information relates to the shelf registration statement on Form F- 3 (File Number: 333- 265732) filed on June 21, 2022 and prospectus supplements filed on June 29 and July 7, 2022, respectively, relating to our global offering in connection with the Hong Kong listing in 2022. We offered and sold 1,152,160 ordinary shares at an initial offering price of HK$292.00 per ordinary share, including the partial exercise of the over-allotment option by the joint global coordinators, on behalf of the international underwriters, of 52,160 ordinary shares. Goldman Sachs (Asia) L.L.C. was the sole sponsor and sole representative for the global offering. Goldman Sachs (Asia) L.L.C., BOCI Asia Limited and DBS Asia Capital Limited were joint global coordinators, joint bookrunners and joint lead managers for the global offering. Futu Securities International (Hong Kong) Limited was a joint bookrunner and joint lead manager for the global offering.
We raised approximately US$40.2 million in net proceeds from the global offering, after deducting estimated underwriting fees and other offering expenses, including the net proceeds we received from the partial exercise of the over-allotment option by the international underwriters. There has been no change in the intended use of net proceeds as previously disclosed in the shelf registration statement on Form F- 3 (File Number: 333- 265732) filed on June 21, 2022 and prospectus supplements filed on June 29 and July 7, 2022, respectively, and our company expects to fully utilize the residual amount of the net proceeds in accordance with such intended purposes as previously disclosed.
Item 15. Controls and Procedures
Disclosure Controls and Procedures
Our management, with the participation of our chief executive officer and chief financial officer, has performed an evaluation of the effectiveness of our disclosure controls and procedures (as defined in Rule 13a-15(e) under the Exchange Act) as of the end of the period covered by this report, as required by Rule 13a-15(b) under the Exchange Act. Based upon that evaluation, our management has concluded that, as of December 31, 2024, our disclosure controls and procedures were effective in ensuring that the information required to be disclosed by us in the reports that we file or submit under the Exchange Act was recorded, processed, summarized and reported, within the time periods specified in the SEC’s rules and forms, and that the information required to be disclosed by us in the reports that we file or submit under the Exchange Act is accumulated and communicated to our management, including our chief executive officer and chief financial officer, to allow timely decisions regarding required disclosure.
159
Management’s Annual Report on Internal Control over Financial Reporting
Our management is responsible for establishing and maintaining adequate internal control over financial reporting, as such term is defined in Rule 13a-15(f) under the Exchange Act, for our company. Internal control over financial reporting is a process designed to provide reasonable assurance regarding the reliability of financial reporting and the preparation of consolidated financial statements in accordance with GAAP and includes those policies and procedures that (1) pertain to the maintenance of records that, in reasonable detail, accurately and fairly reflect the transactions and dispositions of a company’s assets, (2) provide reasonable assurance that transactions are recorded as necessary to permit preparation of consolidated financial statements in accordance with GAAP, and that a company’s receipts and expenditures are being made only in accordance with authorizations of a company’s management and directors, and (3) provide reasonable assurance regarding prevention or timely detection of unauthorized acquisition, use, or disposition of a company’s assets that could have a material effect on the consolidated financial statements.
Because of its inherent limitations, internal control over financial reporting may not prevent or detect misstatements. Also, projections of any evaluation of effectiveness to future periods are subject to the risk that controls may become inadequate because of changes in conditions, or that the degree of compliance with the policies or procedures may deteriorate.
As required by Section 404 of the Sarbanes-Oxley Act of 2002 and related rules as promulgated by the Securities and Exchange Commission, our management assessed the effectiveness of our internal control over financial reporting as of December 31, 2024 using criteria established in Internal Control-Integrated Framework (2013) issued by the Committee of Sponsoring Organizations of the Treadway Commission.
Based on this assessment, management concluded that our internal control over financial reporting was effective as of December 31, 2024 based on the criteria established in Internal Control-Integrated Framework (2013) issued by the Committee of Sponsoring Organizations of the Treadway Commission.
Attestation Report of the Registered Public Accounting Firm
The effectiveness of internal control over financial reporting as of December 31, 2024 has been audited by Deloitte Touche Tohmatsu Certified Public Accountants LLP, an independent registered public accounting firm, who has also audited our consolidated financial statements for the year ended December 31, 2024.
160
Report of the Independent Registered Public Accounting Firm
Opinion on Internal Control over Financial Reporting
We have audited the internal control over financial reporting of Noah Holdings Limited and its subsidiaries (the “Company”) as of December 31, 2024, based on criteria established in Internal Control—Integrated Framework (2013) issued by the Committee of Sponsoring Organizations of the Treadway Commission (COSO). In our opinion, the Company maintained, in all material respects, effective internal control over financial reporting as of December 31, 2024, based on criteria established in Internal Control—Integrated Framework (2013) issued by COSO.
We have also audited, in accordance with the standards of the Public Company Accounting Oversight Board (United States) (PCAOB, the consolidated financial statements as of and for the year ended December 31, 2024 of the Company and our report dated March 26, 2025 expressed an unqualified opinion on those financial statements and included an explanatory paragraph regarding the convenience translation.
Basis for Opinion
The Company’s management is responsible for maintaining effective internal control over financial reporting and for its assessment of the effectiveness of internal control over financial reporting, included in the accompanying Management’s Annual Report on Internal Control over Financial Reporting. Our responsibility is to express an opinion on the Company’s internal control over financial reporting based on our audit. We are a public accounting firm registered with the PCAOB and are required to be independent with respect to the Company in accordance with the U.S. federal securities laws and the applicable rules and regulations of the Securities and Exchange Commission and the PCAOB.
We conducted our audit in accordance with the standards of the PCAOB. Those standards require that we plan and perform the audit to obtain reasonable assurance about whether effective internal control over financial reporting was maintained in all material respects. Our audit included obtaining an understanding of internal control over financial reporting, assessing the risk that a material weakness exists, testing and evaluating the design and operating effectiveness of internal control based on the assessed risk, and performing such other procedures as we considered necessary in the circumstances. We believe that our audit provides a reasonable basis for our opinion.
Definition and Limitations of Internal Control over Financial Reporting
A company’s internal control over financial reporting is a process designed to provide reasonable assurance regarding the reliability of financial reporting and the preparation of financial statements for external purposes in accordance with generally accepted accounting principles. A company’s internal control over financial reporting includes those policies and procedures that (1) pertain to the maintenance of records that, in reasonable detail, accurately and fairly reflect the transactions and dispositions of the assets of the company; (2) provide reasonable assurance that transactions are recorded as necessary to permit preparation of financial statements in accordance with generally accepted accounting principles, and that receipts and expenditures of the company are being made only in accordance with authorizations of management and directors of the company; and (3) provide reasonable assurance regarding prevention or timely detection of unauthorized acquisition, use, or disposition of the company’s assets that could have a material effect on the financial statements.
Because of its inherent limitations, internal control over financial reporting may not prevent or detect misstatements. Also, projections of any evaluation of effectiveness to future periods are subject to the risk that controls may become inadequate because of changes in conditions, or that the degree of compliance with the policies or procedures may deteriorate.
/s/ Deloitte Touche Tohmatsu Certified Public Accountants LLP
Shanghai, China
March 26, 2025
161
Changes in Internal Controls over Financial Reporting
As required by Rule 13a-15(d), under the Exchange Act, our management, including our chief executive officer and our chief financial officer, also conducted an evaluation of our internal control over financial reporting to determine whether any changes occurred during the period covered by this report have materially affected, or are reasonably likely to materially affect, our internal control over financial reporting. Based on that evaluation, it has been determined that there were no changes in our internal control over financial reporting that occurred during the year ended December 31, 2024 that have materially affected, or are reasonably likely to materially affect, our internal control over financial reporting.
Item 16. Reserved
Item 16A. Audit Committee Financial Expert
Our board of directors has determined that Ms. Xiangrong Li, Ms. Cynthia Jinhong Meng and Mr. David Zhang, independent directors (under the standards set forth in Section 303A of the Corporate Governance Rules of the NYSE and Rule 10A-3 under the Exchange Act) and members of our audit committee, are audit committee financial experts.
Item 16B. Code of Ethics
Our board of directors has adopted a code of ethics that applies to our directors, officers, employees and agents, including certain provisions that specifically apply to our chief executive officer, chief financial officer, chief operating officer, chief technology officer, vice presidents and any other persons who perform similar functions for us. We have filed our code of business conduct and ethics as an exhibit to our registration statement on Form F-1 (No. 333-170055).
Item 16C. Principal Accountant Fees and Services
The following table sets forth the aggregate fees by categories specified below in connection with certain professional services rendered by Deloitte Touche Tohmatsu Certified Public Accountants LLP and Deloitte Touche Tohmatsu, our principal external auditors, for the years indicated. We did not pay any other fees to our auditors during the years indicated below.
| For the Year Ended | |||
December 31, | ||||
2023 |
| 2024 | ||
(RMB’000) | ||||
Audit fees(1) | 10,070 | 9,978 | ||
Audit-related fees(2) |
| 154 |
| 36 |
Other fees(3) |
| — |
| 580 |
Note:
| (1) | “Audit fees” included the aggregate fees for professional services rendered for the audit of the consolidated financial statements, the review of our comparative interim financial statements and the statutory audits of certain of our subsidiaries and the consolidated affiliated entities. |
| (2) | “Audit-related fees” included aggregate fees billed for professional services rendered for assurance and related services that are not reported under audit fees. |
| (3) | “Other fees” represents aggregate fees for professional services performed in connection with service. |
The policy of our audit committee is to pre-approve all audit and non-audit services provided by Deloitte Touche Tohmatsu Certified Public Accountants LLP and its affiliates, including audit services, audit-related services, and other services as described above, other than those for de minimis services which are approved by the audit committee prior to the completion of the audit.
162
Item 16D. Exemptions from the Listing Standards for Audit Committees
Not applicable.
Item 16E. Purchases of Equity Securities by the Issuer and Affiliated Purchasers
On August 28, 2024, our board of directors authorized a share repurchase program under which we may repurchase up to US$50 million of our ADSs or ordinary shares over a two-year period.
The following table sets forth information about out repurchases made in the year 2024 under this share repurchase program described above.
|
| (c) Total Number | (d) Approximate | |||||
of Shares | Dollar Value of | |||||||
(a) Total | Purchased as | Shares that May Yet | ||||||
Number of | Part of Publicly | Be Purchased under | ||||||
Shares | (b) Average Price | Announced Plans | the Plans or | |||||
Period |
| Purchased |
| Paid per Share |
| or Programs |
| Programs |
December 2024 | 3,063,510 | US$2.38556 | 3,063,510 | US$42,691,813 | ||||
Total | 3,063,510 | US$2.38556 | 3,063,510 | US$42,691,813 |
Item 16F. Change in Registrant’s Certifying Accountant
Not applicable.
Item 16G. Corporate Governance
As a Cayman Islands company listed on the NYSE, we are subject to the NYSE corporate governance listing standards. However, NYSE rules permit a foreign private issuer like us to follow the corporate governance practices of its home country. Certain corporate governance practices in the Cayman Islands, which is our home country, differ significantly from the New York Stock Exchange corporate governance listing standards. For example, neither the Companies Act (As Revised) of the Cayman Islands nor our memorandum and articles of association requires a majority of our directors to be independent and we could include non-independent directors as members of our compensation committee, and our independent directors would not necessarily hold regularly scheduled meetings at which only independent directors are present. We currently rely on home country practice exemption with respect to the requirement of having a corporate governance and nominating committee composed entirely of independent directors. As a result, our shareholders may be afforded less protection than they otherwise would under the NYSE corporate governance listing standards applicable to domestic issuers. See “Item 3. Key Information-D. Risk Factors-Risks Related to Our ADSs and Ordinary Shares-As a company incorporated in the Cayman Islands, we are permitted to adopt certain home country practices in relation to corporate governance matters that differ significantly from NYSE corporate governance listing standards; these practices may afford less protection to shareholders than they would enjoy if we complied fully with NYSE corporate governance listing standards.”
Other than the practice described above, there are no significant differences between our corporate governance practices and those followed by U.S. domestic companies under NYSE corporate governance standards.
Item 16H. Mine Safety Disclosure
Not applicable.
Item 16I. Disclosure Regarding Foreign Jurisdictions that Prevent Inspections
Not applicable.
163
Item 16J. Insider trading policies
Our Statement of Policies Governing Material Non-Public Information and the Prevention of Insider Trading is filed as is filed as Exhibit 11.2 to this annual report on Form 20-F.
Item 16K. Cybersecurity
Risk Management and Strategy
We have implemented comprehensive cybersecurity risk assessment procedures to ensure effectiveness in cybersecurity management, strategy and governance and reporting cybersecurity risks.
We have developed a comprehensive cybersecurity threat defense system to address both internal and external threats. This system is based on an information labeling system that categorizes our internal data and personal data collected from clients into different levels based on their sensitivity. It implements specific procedures for handling each level of information. For instance, investment-related data and clients’ personal information are assigned the highest protection level, subject to the most rigorous scrutiny in terms of storage, transmission, and dissemination. We are dedicated to managing cybersecurity risks and safeguarding sensitive information through various measures. These measures include technical safeguards, procedural requirements, and an intensive incident response program. Additionally, we provide regular cybersecurity awareness training for our employees. Our cybersecurity team, a specialized unit within our IT department, consistently monitors the performance of our platforms and infrastructure. This enables us to respond promptly to potential issues, including cybersecurity threats.
As of the date of this annual report,
Governance
We have implemented a hierarchical governance system to oversee cybersecurity risks.
164
PART III
Item 17. Financial Statements
We have elected to provide financial statements pursuant to Item 18.
Item 18. Financial Statements
The consolidated financial statements of Noah Holdings Limited and its subsidiaries and consolidated entities are included at the end of this annual report.
Item 19. Exhibits
Exhibit |
| Description of Document |
|---|---|---|
1.1 | ||
2.1 | ||
2.2 | ||
2.3 | ||
2.4 | ||
2.5 | ||
2.6 | ||
2.7 | ||
4.1 | ||
4.2 | ||
4.3 | ||
165
166
Exhibit |
| Description of Document |
|---|---|---|
97.1 | ||
101.INS* |
| Inline XBRL Instance Document |
101.SCH* |
| Inline XBRL Taxonomy Extension Schema Document |
101.CAL* |
| Inline XBRL Taxonomy Extension Calculation Linkbase Document |
101.DEF* |
| Inline XBRL Taxonomy Extension Definition Linkbase Document |
101.LAB* |
| Inline XBRL Taxonomy Extension Label Linkbase Document |
101.PRE* |
| Inline XBRL Taxonomy Extension Presentation Linkbase Document |
104* |
| Cover Page Interactive Data File (embedded within the Inline XBRL document) |
* | Filed with this Annual Report on Form 20-F. |
** | Furnished with this Annual Report on Form 20-F. |
167
SIGNATURES
The registrant hereby certifies that it meets all of the requirements for filing on Form 20-F and that it has duly caused and authorized the undersigned to sign this annual report on its behalf.
NOAH HOLDINGS LIMITED | ||
By: | /s/ Zhe Yin | |
Name: | Zhe Yin | |
Title: | Chief Executive Officer | |
Date: April 24, 2025
168
Noah Holdings Limited
Index to Consolidated Financial Statements
For the Years Ended December 31, 2022, 2023 and 2024
F-1
REPORT OF INDEPENDENT REGISTERED PUBLIC ACCOUNTING FIRM
To the Board of Directors and Shareholders of Noah Holdings Limited
Opinion on the Financial Statements
We have audited the accompanying consolidated balance sheets of Noah Holdings Limited and its subsidiaries (the “Company”) as of December 31, 2023 and 2024, the related consolidated statements of operations, comprehensive income, changes in equity, and cash flows for each of the three years in the period ended December 31, 2024, and the related notes and the financial statement schedule listed in the Schedule I (collectively referred to as the “financial statements”). In our opinion, the financial statements present fairly, in all material respects, the financial position of the Company as of December 31, 2023 and 2024 and the results of their operations and their cash flows for each of the three years in the period ended December 31, 2024, in conformity with accounting principles generally accepted in the United States of America.
We have also audited, in accordance with the standards of the Public Company Accounting Oversight Board (United States) (PCAOB), the Company’s internal control over financial reporting as of December 31, 2024, based on the criteria established in Internal Control —Integrated Framework (2013) issued by the Committee of Sponsoring Organizations of the Treadway Commission and our report dated March 26, 2025 expressed an unqualified opinion on the Company’s internal control over financial reporting.
Convenience Translation
Our audits also comprehended the translation of Renminbi amounts into United States dollar amounts and, in our opinion, such translation has been made in conformity with the basis stated in Note 2(u) to the financial statements. Such United States dollar amounts are presented solely for the convenience of readers outside the People’s Republic of China.
Basis for Opinion
These financial statements are the responsibility of the Company’s management. Our responsibility is to express an opinion on the financial statements based on our audits. We are a public accounting firm registered with the PCAOB and are required to be independent with respect to the Company in accordance with the U.S. federal securities laws and the applicable rules and regulations of the Securities and Exchange Commission and the PCAOB.
We conducted our audits in accordance with the standards of the PCAOB. Those standards require that we plan and perform the audit to obtain reasonable assurance about whether the financial statements are free of material misstatement, whether due to error or fraud. Our audits included performing procedures to assess the risks of material misstatement of the financial statements, whether due to error or fraud, and performing procedures that respond to those risks. Such procedures included examining, on a test basis, evidence regarding the amounts and disclosures in the financial statements. Our audits also included evaluating the accounting principles used and significant estimates made by management, as well as evaluating the overall presentation of the financial statements. We believe that our audits provide a reasonable basis for our opinion.
F-2
Critical Audit Matter
The critical audit matter communicated below is a matter arising from the current-period audit of the financial statements that was communicated or required to be communicated to the audit committee and that (1) relates to accounts or disclosures that are material to the financial statements and (2) involved our especially challenging, subjective, or complex judgments. The communication of critical audit matter does not alter in any way our opinion on the financial statements, taken as a whole, and we are not, by communicating the critical audit matter below, providing a separate opinion on the critical audit matter or on the accounts or disclosures to which it relates.
Allowance for credit losses — Loan receivables — Refer to Notes 2(x) and 11 to the financial statements
Critical Audit Matter Description
As of December 31, 2024, the Company’s allowance of credit losses on loan receivables (“ACLL”) was RMB74.1 million, represents management’s best estimate of losses inherent in the loan receivables. The Company estimated expected loss for loans with different risk charateristics by using a method which involves the probability of default and loss given default assumption derived from applicable statistical models. The methodology requires the projection of future loan repayments based on assumptions which are impacted by reasonable and supportable forecasts. The expected loss is computed on individual loan basis. In addition, adjustments for qualitative factors are made to the ACLL when unique risk factors are identified and not considered within the models.
Given the significant amount of judgment required by management to estimate the ACLL, performing audit procedures to evaluate the reasonableness of the estimated ACLL required a high degree of audit judgment and increased effort, including the need to involve our credit specialists.
How the Critical Audit Matter Was Addressed in the Audit
Our audit procedures related to the Company’s ACLL included the following, among others:
| ● | We tested the design and operating effectiveness of controls implemented by the Company related to the estimation of ACLL, including the appropriateness of the models applied, the reasonableness of the assumptions utilized and the qualitative factors considered. |
| ● | On a sample basis, we tested the accuracy and completeness of the loan-level information and the internal historical data used. |
| ● | With the assistance of our specialists, we (i) evaluated the appropriateness of the statistical models utilized by the management, (ii) evaluated the relevance and appropriateness of internal and external information applied in the models and (iii) tested the mathematical accuracy of management’s calculation. |
| ● | We inspected management’s documentation supporting the use of qualitative factors and analyzed the reasonableness of such factors. |
/s/
March 26, 2025
We have served as the Company’s auditor since 2010.
F-3
REPORT OF INDEPENDENT REGISTERED PUBLIC ACCOUNTING FIRM
To the Board of Directors and Shareholders of Noah Holdings Limited
Opinion on Internal Control over Financial Reporting
We have audited the internal control over financial reporting of Noah Holdings Limited and its subsidiaries (the “Company”) as of December 31, 2024, based on criteria established in Internal Control—Integrated Framework (2013) issued by the Committee of Sponsoring Organizations of the Treadway Commission (COSO). In our opinion, the Company maintained, in all material respects, effective internal control over financial reporting as of December 31, 2024, based on criteria established in Internal Control — Integrated Framework (2013) issued by COSO.
We have also audited, in accordance with the standards of the Public Company Accounting Oversight Board (United States) (PCAOB), the consolidated financial statements as of and for the year ended December 31, 2024 of the Company and our report dated March 26, 2025 expressed an unqualified opinion on those financial statements and included an explanatory paragraph regarding the convenience translation.
Basis for Opinion
The Company’s management is responsible for maintaining effective internal control over financial reporting and for its assessment of the effectiveness of internal control over financial reporting, included in the accompanying Management’s Annual Report on Internal Control over Financial Reporting. Our responsibility is to express an opinion on the Company’s internal control over financial reporting based on our audit. We are a public accounting firm registered with the PCAOB and are required to be independent with respect to the Company in accordance with the U.S. federal securities laws and the applicable rules and regulations of the Securities and Exchange Commission and the PCAOB.
We conducted our audit in accordance with the standards of the PCAOB. Those standards require that we plan and perform the audit to obtain reasonable assurance about whether effective internal control over financial reporting was maintained in all material respects. Our audit included obtaining an understanding of internal control over financial reporting, assessing the risk that a material weakness exists, testing and evaluating the design and operating effectiveness of internal control based on the assessed risk, and performing such other procedures as we considered necessary in the circumstances. We believe that our audit provides a reasonable basis for our opinion.
Definition and Limitations of Internal Control over Financial Reporting
A company’s internal control over financial reporting is a process designed to provide reasonable assurance regarding the reliability of financial reporting and the preparation of financial statements for external purposes in accordance with generally accepted accounting principles. A company’s internal control over financial reporting includes those policies and procedures that (1) pertain to the maintenance of records that, in reasonable detail, accurately and fairly reflect the transactions and dispositions of the assets of the company; (2) provide reasonable assurance that transactions are recorded as necessary to permit preparation of financial statements in accordance with generally accepted accounting principles, and that receipts and expenditures of the company are being made only in accordance with authorizations of management and directors of the company; and (3) provide reasonable assurance regarding prevention or timely detection of unauthorized acquisition, use, or disposition of the company’s assets that could have a material effect on the financial statements.
Because of its inherent limitations, internal control over financial reporting may not prevent or detect misstatements. Also, projections of any evaluation of effectiveness to future periods are subject to the risk that controls may become inadequate because of changes in conditions, or that the degree of compliance with the policies or procedures may deteriorate.
/s/ Deloitte Touche Tohmatsu Certified Public Accountants LLP
Shanghai, China
March 26, 2025
F-4
Noah Holdings Limited
Consolidated Balance Sheets
(Amount in Thousands, Except Share and Per Share Data)
| As of December 31, | |||||
| 2023 | 2024 | 2024 | |||
| RMB |
| RMB |
| US$ | |
Assets |
|
|
|
|
|
|
Current assets: |
|
|
|
|
|
|
Cash and cash equivalents |
| |
| |
| |
Restricted cash |
| |
| |
| |
Short-term investments (including short-term investments measured at fair value of RMB |
| |
| |
| |
Accounts receivable, net of allowance for credit losses of RMB |
| |
| |
| |
| |
| |
| | |
Loan receivables, net of allowance for credit losses of RMB |
| |
| |
| |
Other current assets |
| |
| |
| |
Total current assets |
| |
| |
| |
Long-term investments (including long-term investments measured at fair value of RMB |
| |
| |
| |
Investment in affiliates |
| |
| |
| |
Property and equipment, net |
| |
| |
| |
Operating lease right-of-use assets, net |
| |
| |
| |
Deferred tax assets | | | | |||
Other non-current assets, net of allowance for credit losses of |
| |
| |
| |
Total Assets |
| |
| |
| |
Liabilities and Equity |
|
|
|
|
| |
Current liabilities: (including amounts of the consolidated VIEs without recourse to Noah Holdings Ltd. See Note 2(b)) |
|
|
|
|
|
|
Accrued payroll and welfare expenses |
| |
| |
| |
Income tax payable |
| |
| |
| |
Deferred revenues |
| |
| |
| |
Contingent liabilities |
| |
| |
| |
Other current liabilities |
| |
| |
| |
Total current liabilities |
| |
| |
| |
Deferred tax liabilities |
| |
| |
| |
Operating lease liabilities, non-current |
| |
| |
| |
Other non-current liabilities |
| |
| |
| |
Total Liabilities | | | | |||
|
|
| ||||
Contingencies |
|
|
|
|
|
|
|
|
| ||||
Shareholders’ equity: |
|
|
| |||
Ordinary shares: |
| |
| |
| |
Treasury Stock | — | ( | ( | |||
Additional paid-in capital | | | | |||
Retained earnings |
| |
| |
| |
Accumulated other comprehensive income |
| |
| |
| |
Total Noah Holdings Limited shareholders’ equity |
| |
| |
| |
Non-controlling interests |
| |
| |
| |
Total Shareholders’ Equity |
| |
| |
| |
Total Liabilities and Equity |
| |
| |
| |
The accompanying notes are an integral part of these consolidated financial statements.
F-5
Noah Holdings Limited
Consolidated Statements of Operations
(Amount in Thousands, Except Share and Per Share Data)
| Year Ended December 31, | |||||||
| 2022 | 2023 | 2024 | 2024 | ||||
| RMB |
| RMB |
| RMB |
| US$ | |
Revenues: |
|
|
|
|
|
|
|
|
Revenues from others |
|
|
|
|
|
|
|
|
One-time commissions |
| |
| |
| |
| |
Recurring service fees |
| |
| |
| |
| |
Performance-based income |
| |
| |
| |
| |
Other service fees |
| |
| |
| |
| |
Total revenues from others |
| |
| |
| |
| |
Revenues from funds Gopher/Olive manages |
|
|
|
|
|
|
|
|
One-time commissions |
| |
| |
| |
| |
Recurring service fees |
| |
| |
| |
| |
Performance-based income |
| |
| |
| |
| |
Total revenues from funds Gopher/olive manages |
| |
| |
| |
| |
Total revenues |
| |
| |
| |
| |
Less:VAT related surcharges |
| ( |
| ( |
| ( |
| ( |
Net revenues |
| |
| |
| |
| |
Operating cost and expenses: |
|
|
|
|
|
|
|
|
Compensation and benefits |
|
|
|
|
|
|
|
|
Relationship manager compensation |
| ( |
| ( |
| ( |
| ( |
Other compensations |
| ( |
| ( |
| ( |
| ( |
Total compensation and benefits |
| ( |
| ( |
| ( |
| ( |
Selling expenses |
| ( |
| ( |
| ( |
| ( |
General and administrative expenses |
| ( |
| ( |
| ( |
| ( |
Reversal of (provision for) credit losses |
| |
| |
| ( |
| ( |
Other operating expenses, net | ( | ( | ( |
| ( | |||
Government subsidies |
| |
| |
| |
| |
Total operating cost and expenses |
| ( |
| ( |
| ( |
| ( |
Income from operations |
| |
| |
| |
| |
Other income (expense): |
|
|
|
|
|
|
|
|
Interest income |
| |
| |
| |
| |
Investment income (loss) |
| |
| ( |
| |
| |
Reversal of settlement expenses |
| — |
| — |
| |
| |
Contingent litigation expenses |
| ( |
| — |
| |
| |
Other income | | | | | ||||
Total other income | | | | | ||||
Income before taxes and income from equity in affiliates |
| |
| |
| |
| |
Income tax expense |
| ( |
| ( |
| ( |
| ( |
Income (loss) from equity in affiliates |
| |
| |
| ( |
| ( |
Net income |
| |
| |
| |
| |
Less: net (loss) income attributable to non-controlling interests |
| ( |
| ( |
| |
| |
Net income attributable to Noah Holdings Limited shareholders |
| |
| |
| |
| |
Net income per share2: |
|
|
|
|
|
|
|
|
Basic |
| | | | | |||
Diluted |
| |
| |
| |
| |
Weighted average number of shares used in computation2: |
|
|
|
|
|
|
|
|
Basic |
| |
| |
| |
| |
Diluted |
| |
| |
| |
| |
Note 1: Gopher/Olive refers to the Group’s subsidiaries and consolidated variable interest entities (“VIEs”) under the brands Gopher Asset Management and Olive Asset Management, through which the Group manages investments with underlying assets to better meet the diversified asset allocation and alternative investment demands of high net worth individuals and/or corporate entities.
Note 2: Results have been retroactively adjusted to reflect the 1-for-10 Share Subdivision effective on October 27, 2023. See Note 2 for details.
The accompanying notes are an integral part of these consolidated financial statements.
F-6
Noah Holdings Limited
Consolidated Statements of Comprehensive Income
(Amount in Thousands)
| Year Ended December 31, | |||||||
2022 | 2023 | 2024 | 2024 | |||||
| RMB |
| RMB |
| RMB |
| US$ | |
Net income |
| |
| |
| |
| |
Other comprehensive income , net of tax |
|
|
|
|
|
|
| |
Foreign currency translation adjustments |
| |
| |
| |
| |
Comprehensive income |
| |
| |
| |
| |
Less: comprehensive (loss) income attributable to non-controlling interests |
| ( |
| ( |
| |
| |
Comprehensive income attributable to Noah Holdings Limited shareholders |
| |
| |
| |
| |
The accompanying notes are an integral part of these consolidated financial statements.
F-7
Noah Holdings Limited
Consolidated Statements of Changes in Equity
(Amount in Thousands, Except for Share Data)
|
|
|
|
|
|
|
|
|
|
|
|
| Total Noah |
|
| |||||||||
Accumulated | Holdings | |||||||||||||||||||||||
Additional | Other | Limited | Total | |||||||||||||||||||||
Class A | Class B | Paid-in | Retained | Comprehensive | Shareholders’ | Noncontrolling | Shareholders’ | |||||||||||||||||
Ordinary Shares3 | Ordinary Shares3 | Treasury Stock | Capital | Earnings | (Loss) Income | Equity | Interests | Equity | ||||||||||||||||
| Shares2 |
| RMB1 |
| Shares |
| RMB |
| Shares |
| RMB |
| RMB |
| RMB |
| RMB |
| RMB |
| RMB |
| RMB | |
Balance at December 31, 2021 |
| |
| |
| |
| |
| ( |
| ( |
| |
| |
| ( |
| |
| |
| |
Net income (loss) |
| — |
| — |
| — |
| — |
| — |
| — |
| — |
| |
| — |
| |
| ( |
| |
Share-based compensation |
| — |
| — |
| — |
| — |
| — |
| — |
| |
| — |
| — |
| |
| — |
| |
Treasury stock reissued for vesting of restricted shares, net |
| — |
| — |
| — |
| — |
| |
| |
| ( |
| ( |
| — |
| — |
| — |
| — |
Treasury stock reissued for stock options exercised, net |
| — |
| — |
| — |
| — |
| |
| |
| ( |
| ( |
| — |
| |
| — |
| |
Restricted share units for settlement (Note 14) |
| |
| — |
| — |
| — |
| — |
| — |
| — |
| — |
| — |
| — |
| — |
| — |
Other comprehensive income - foreign currency translation adjustments | — | — | — | — | — | — | — | — | | | | | ||||||||||||
Receipt of employees’ shares to satisfy tax withholding obligations related to share-based compensation |
| — |
| — |
| — |
| — |
| ( |
| ( |
| — |
| — |
| — |
| ( |
| — |
| ( |
Non-controlling interest capital injection |
| — |
| — |
| — |
| — |
| — |
| — |
| — |
| — |
| — |
| — |
| |
| |
Divestment of non-controlling interests |
| — |
| — |
| — |
| — |
| — |
| — |
| ( |
| — |
| — |
| ( |
| ( |
| ( |
Impact of acquisition (Note 2(b)) |
| — |
| — |
| — |
| — |
| — |
| — |
| — |
| — |
| — |
| — |
| |
| |
Distributions to non-controlling interests |
| — |
| — |
| — |
| — |
| — |
| — |
| ( |
| — |
| — |
| ( |
| ( |
| ( |
Class B Ordinary Shares transfer to Class A Ordinary Shares (Note 3) |
| |
| |
| ( |
| ( |
| — |
| — |
| — |
| — |
| — |
| — |
| — |
| — |
Issuance of ordinary shares upon completion of Hong Kong public Offering |
| |
| |
| — |
| — |
| — |
| — |
| |
| — |
| — |
| |
| — |
| |
Retirement of treasury stock | ( | ( | — | — | | | — | ( | — | — | — | — | ||||||||||||
Balance at December 31, 2022 |
| |
| |
| — |
| — |
| — |
| — |
| |
| |
| ( |
| |
| |
| |
Net income (loss) |
| — |
| — |
| — |
| — |
| — |
| — |
| — |
| |
| — |
| |
| ( |
| |
Dividends (Note 20) |
| — |
| — |
| — |
| — |
| — |
| — |
| — |
| ( |
| — |
| ( |
| — |
| ( |
Share-based compensation |
| — |
| — |
| — |
| — |
| — |
| — |
| |
| — |
| — |
| |
| — |
| |
Ordinary shares issued for settlement, net (Note 14) |
| |
| |
| — |
| — |
| — |
| — |
| ( |
| — |
| — |
| — |
| — |
| — |
Ordinary shares issued for vesting of restricted shares |
| |
| |
| — |
| — |
| — |
| — |
| ( |
| — |
| — |
| — |
| — |
| — |
Ordinary shares issued for exercising of options |
| |
| — |
| — |
| — |
| — |
| — |
| |
| — |
| — |
| |
| — |
| |
Other comprehensive income (loss) —foreign currency translation adjustments |
| — |
| — |
| — |
| — |
| — |
| — |
| — |
| — |
| |
| |
| ( |
| |
Non-controlling interest capital injection |
| — |
| — |
| — |
| — |
| — |
| — |
| — |
| — |
| — |
| — |
| |
| |
Impact of acquisition (Note 2(b)) | — | — | — | — | — | — | — | — | — | — | | | ||||||||||||
Disposal of subsidiaries |
| — |
| — |
| — |
| — |
| — |
| — |
| — |
| — |
| — |
| — |
| ( |
| ( |
Divestment of non-controlling interests | — | — | — | — | — | — | — | — | — | — | ( |
| ( | |||||||||||
Distributions to non-controlling interests | — |
| — |
| — |
| — |
| — |
| — |
| ( |
| — | — | ( | ( | ( | |||||
Balance at December 31, 2023 |
| |
| |
| — |
| — |
| — |
| — |
| |
| |
| |
| |
| |
| |
Net income |
| — |
| — |
| — |
| — |
| — |
| — |
| — |
| |
| — |
| |
| |
| |
Dividends (Note 20) |
| — |
| — |
| — |
| — |
| — |
| — |
| — |
| ( |
| — |
| ( |
| — |
| ( |
Share-based compensation (Note 13) |
| — |
| — |
| — |
| — |
| — |
| — |
| |
| — |
| — |
| |
| — |
| |
Ordinary shares issued for settlement, net (Note 14) |
| |
| |
| — |
| — |
| — |
| — |
| |
| — |
| — |
| |
| — |
| |
Ordinary shares issued for vesting of restricted share units, net of withheld for employee taxes |
| |
| |
| — |
| — |
| — |
| — |
| ( |
| — |
| — |
| ( |
| — |
| ( |
Repurchase of ordinary shares | — | — | — | — | ( | ( | — | — | — | ( | — | ( | ||||||||||||
Other comprehensive income—foreign currency translation adjustments |
| — |
| — |
| — |
| — |
| — |
| — |
| — |
| — |
| |
| |
| |
| |
Divestment of non-controlling interests | — | — | — | — | — | — | — | — | — | — | ( | ( | ||||||||||||
Distributions to non-controlling interests |
| — |
| — |
| — |
| — |
| — |
| — |
| |
| — |
| — |
| |
| ( |
| ( |
Balance at December 31, 2024 | |
| |
| — |
| — |
| ( |
| ( |
| |
| | | | | | |||||
The accompanying notes are an integral part of these consolidated financial statements.
| 1 | The amount less than RMB 1 is rounded to zero. |
| 2 | As of December 31, 2024, |
| 3 | Results have been retroactively adjusted to reflect the 1-for-10 Share Subdivision effected on October 27, 2023. See Note 2 for details. |
F-8
Noah Holdings Limited
Consolidated Statements of Cash Flows
(Amount in Thousands)
| Year Ended December 31, | |||||||
2022 | 2023 | 2024 | 2024 | |||||
| RMB |
| RMB |
| RMB |
| US$ | |
Cash flows from operating activities: |
|
|
|
|
|
|
|
|
Net income |
| |
| |
| |
| |
Adjustments to reconcile net income to net cash provided by operating activities: |
|
|
|
|
|
| ||
Loss from disposal of property and equipment |
| |
| |
| |
| |
Depreciation expenses |
| |
| |
| |
| |
Non-cash lease expenses | | | | | ||||
Reversal of settlement expenses |
| — |
| — |
| ( |
| ( |
Share-based compensation expenses | | | | | ||||
Foreign exchange (gain) loss |
| — |
| ( |
| |
| |
Income from equity in affiliates, net of dividends |
| ( |
| ( |
| |
| |
Gain from acquisition | — | ( | — | — | ||||
(Reversal of) provision for credit losses |
| ( |
| ( |
| |
| |
Impairment of long-term investments |
| — |
| |
| |
| |
Fair value losses in the consolidated funds | | | — | — | ||||
Fair value (gains) losses of equity investments measured at fair value | ( | | ( | ( | ||||
Changes in operating assets and liabilities: |
|
|
|
| ||||
Accounts receivable |
| |
| |
| |
| |
Amounts due from related parties |
| ( |
| |
| ( |
| ( |
Other current assets |
| ( |
| ( |
| ( |
| ( |
Other non-current assets |
| |
| ( |
| |
| |
Accrued payroll and welfare expenses |
| ( |
| ( |
| ( |
| ( |
Income taxes payable |
| ( |
| ( |
| ( |
| ( |
Deferred revenues |
| |
| |
| ( |
| ( |
Other current liabilities |
| ( |
| |
| ( |
| ( |
Other non-current liabilities |
| ( |
| ( |
| ( |
| ( |
Contingent liabilities |
| |
| ( |
| — |
| — |
Lease assets and liabilities |
| ( |
| ( |
| ( |
| ( |
Trading debt securities |
| ( |
| |
| ( |
| ( |
Deferred tax assets and liabilities | ( | | | | ||||
Net cash provided by operating activities |
| |
| |
| |
| |
Cash flows from investing activities: |
|
|
|
| ||||
Purchases of property and equipment |
| ( |
| ( |
| ( |
| ( |
Purchase of held-to-maturity investments |
| ( |
| ( |
| ( |
| ( |
Proceeds from redemption of held-to-maturity investments |
| |
| |
| |
| |
Purchases of short-term equity securities |
| ( |
| ( |
| ( |
| ( |
Proceeds from short-term equity securities |
| |
| |
| |
| |
Purchase of other long-term investments |
| ( |
| — |
| ( |
| ( |
Proceeds from sale of other long-term investments |
| |
| |
| |
| |
Purchase of investments held by consolidated funds |
| ( |
| ( |
| ( |
| ( |
Proceeds from investments held by consolidated funds |
| |
| |
| |
| |
Loans to related parties |
| ( |
| ( |
| ( |
| ( |
Principal collection of loans to related parties |
| |
| |
| |
| |
Loans disbursement to third parties |
| ( |
| ( |
| ( |
| ( |
Principal collection of loans originated to third parties | | | | | ||||
Increase in investments in affiliates |
| ( |
| ( |
| ( |
| ( |
Capital return from investments in affiliates |
| |
| |
| |
| |
Proceeds from disposal of subsidiaries, net of cash deconsolidated | — | | — | — | ||||
Acquisitions, net of cash acquired |
| — |
| ( |
| — |
| — |
Net cash provided by (used in) investing activities |
| |
| ( |
| ( |
| ( |
The accompanying notes are an integral part of these consolidated financial statements.
F-9
Noah Holdings Limited
Consolidated Statements of Cash Flows
(Amount in Thousands)
| Year Ended December 31, | |||||||
2022 | 2023 | 2024 | 2024 | |||||
| RMB |
| RMB |
| RMB |
| US$ | |
Cash flows from financing activities: |
|
|
|
|
|
|
|
|
Proceeds from offering, net of issuance cost |
| |
| — |
| — |
| — |
Proceeds from issuance of ordinary shares upon exercise of stock options |
| |
| |
| — |
| — |
Contribution from non-controlling interests |
| | | — | — | |||
Distributions to non-controlling interests |
| — |
| ( |
| ( |
| ( |
Divestment of non-controlling interests |
| ( |
| ( |
| ( |
| ( |
Payment for repurchase of ordinary shares |
| — | — | ( | ( | |||
Dividend paid |
| — | ( | ( | ( | |||
Payment for withholding tax related to share-based compensation |
| — |
| — |
| ( |
| ( |
Payments of assumed liability resulting from certain asset acquisition | ( | ( | ( | ( | ||||
Net cash (used in) provided by financing activities | | ( | ( | ( | ||||
Effect of exchange rate changes | | | | | ||||
Net increases(decrease) in cash, cash equivalents and restricted cash |
| |
| |
| ( |
| ( |
Cash, cash equivalents and restricted cash—beginning of the year |
| |
| |
| |
| |
Cash, cash equivalents and restricted cash—end of the year |
| |
| |
| |
| |
Supplemental disclosure of cash flow information: |
|
|
|
| ||||
Cash paid for income taxes |
| |
| |
| |
| |
|
|
|
| |||||
Supplemental disclosure of non-cash investing and financing activities: |
|
|
|
|
| |||
Purchase of property and equipment in other current liabilities | | | | | ||||
Operating lease right-of-use assets obtained in exchange for operating lease liabilities | | | | | ||||
Reconciliation to amounts on consolidated balance sheets: | ||||||||
Cash and cash equivalents |
| |
| |
| |
| |
Restricted cash |
| |
| |
| |
| |
Restricted cash – non-current included in other non-current assets |
| |
| |
| |
| |
Total cash, cash equivalents and restricted cash | | | | | ||||
The accompanying notes are an integral part of these consolidated financial statements.
F-10
Noah Holdings Limited
Notes to the Consolidated Financial Statements
For the Years Ended December 31, 2022, 2023 and 2024
(In Thousands Renminbi, except for share and per share data, or otherwise stated)
1. Organization and Principal Activities
Noah Holdings Limited (“Company”) was incorporated on June 29, 2007 in the Cayman Islands with limited liability. The Company, through its subsidiaries and consolidated variable interest entities (“VIEs”) (collectively, the “Group”), is a leading and pioneer wealth management service provider in the People’s Republic of China (“PRC”) offering comprehensive one-stop advisory services on global investment and asset allocation primarily for high net wealth (“HNW”) investors. The Group began offering services in 2005 through Shanghai Noah Investment Management Co., Ltd. (“Noah Investment”), a consolidated VIE, founded in the PRC in August 2005.
2. Summary of Principal Accounting Policies
(a) Basis of Presentation
The consolidated financial statements were prepared in accordance with accounting principles generally accepted in the United States of America (“U.S. GAAP”).
On October 26, 2023, ordinary shares of par value of US$
(b) Principles of Consolidation
The consolidated financial statements include the financial statements of the Company, its subsidiaries and consolidated VIEs. All inter-company transactions and balances have been eliminated upon consolidation.
A consolidated subsidiary is an entity in which the Company, directly or indirectly, controls more than one half of the voting power or has the power to: appoint or remove the majority of the members of the board of directors; cast a majority of votes at the meeting of the board of directors; or govern the financial and operating policies of the investee under a statute or agreement among the shareholders or equity holders.
U.S. GAAP provides guidance on the identification and financial reporting for entities over which control is achieved through means other than voting interests. The Group evaluates each of its interests in entities to determine whether or not the investee is a VIE and, if so, whether the Group is the primary beneficiary of such VIE. In determining whether the Group is the primary beneficiary, the Group considers if the Group (1) has power to direct the activities that most significantly affects the economic performance of the VIE, and (2) receives the economic benefits of the VIE that could be significant to the VIE. The consolidation guidance requires an analysis to determine (i) whether an entity in which the Group holds a variable interest is a VIE and (ii) whether the Group’s involvement, through holding interests directly or indirectly in the entity or contractually through other variable interests (for example, management and performance income), would give it a controlling financial interest. If deemed the primary beneficiary, the Group consolidates the VIE.
F-11
Consolidation through contractual arrangements
The Company had been engaged in the asset management business through contractual arrangements among its PRC subsidiary, Shanghai Noah Investment (Group) Co., Ltd (“Noah Group”), its PRC VIE, Noah Investment, and Noah Investment’s shareholders (“Registered Shareholders”). The Group relies on the contractual agreements with Noah Investment and the Registered Shareholders for a portion of its operations in the PRC, including the Group’s asset management business. Because of the contractual arrangements, the Company is able to consolidate the financial results of Noah Investment and its operating subsidiaries.
Since the Company does not have any equity interests in Noah Investment, in order to exercise effective control over its operations, the Company, through Noah Group, entered into a series of contractual arrangements with Noah Investment and its Registered Shareholders, pursuant to which the Company is entitled to receive effectively all economic benefits generated from all the equity interests in Noah Investment. These contractual arrangements include:
(i)Exclusive Option Agreement
Pursuant to an exclusive option agreement entered into by the Registered Shareholders and Noah Group in September 2007 (the “Exclusive Option Agreement”), the Registered Shareholders granted Noah Group or its third-party designee an irrevocable and exclusive option to purchase all or part of their equity interests in Noah Investment when and to the extent permitted by PRC law. The purchase price shall be the minimum purchase price permitted under PRC law, or a higher price as otherwise agreed by the Noah Group. Noah Group may exercise such option at any time and from time to time until it has acquired all equity interests of Noah Investment. During the term of this agreement, the Registered Shareholders are prohibited from transferring their equity interests in Noah Investment to any third party, and Noah Investment is prohibited from declaring and paying any dividend without Noah Group’s prior consent.
(ii)Exclusive Support Service Agreement
Pursuant to an exclusive support service agreement entered into by Noah Investment and Noah Group in September 2007 (the “Exclusive Support Service Agreement”), Noah Investment has engaged Noah Group as its exclusive technical and operational consultant to support Noah Investment’s operational activities. Noah Group has agreed to provide certain support services to Noah Investment, including client management, technical and operational support and other services, for which Noah Investment has agreed to pay to Noah Group service fees determined based on actual services provided, which shall be the income of Noah Investment, less (i) expenses and costs, and (ii) the License Fee (as defined below). Noah Group is also obligated to grant Noah Investment licenses to use certain intellectual property rights, for which Noah Investment has agreed to pay license fees (the “License Fee”) at the rates set by the board of Noah Group.
(iii)Share Pledge Agreement
Pursuant to the share pledge agreement entered into by each of the Registered Shareholders and Noah Group in September 2007 (the “Share Pledge Agreement”), the Registered Shareholders pledged all of their equity interests in Noah Investment (the “Pledge Equity Interests”) to Noah Group as collateral to secure their obligations under the Exclusive Option Agreement and Noah Investment’s obligations under the Exclusive Support Service Agreement. In the case that Noah Investment increases its registered capital upon prior written consent of Noah Group, the Pledge Equity Interests shall include all the additional equity interests subscribed by the Registered Shareholders in such capital increase. If Noah Investment or the Registered Shareholders breach any of their respective obligations under the Exclusive Support Service Agreement or the Exclusive Option Agreement, Noah Group, as the pledgee, will be entitled to certain rights, including being repaid in priority by the proceeds from auction or sale of the Pledge Equity Interests. The share pledges under the Share Pledge Agreement have been registered with competent branches of State Administration for Market Regulation of the PRC.
F-12
(iv)Powers of Attorney
Each of the Registered Shareholders executed a power of attorney in September 2007 (the “Powers of Attorney”), respectively, to grant Noah Group or its designee the power of attorney to act on his or her behalf on all matters pertaining to Noah Investment and to exercise all of his or her rights as the registered shareholder of Noah Investment, including the right to attend shareholders meetings, appoint board members and senior management members, other voting rights and the right to transfer all or a part of his or her equity interests in Noah Investment. The Powers of Attorney shall remain irrevocable and effective during the period that the Registered Shareholders are shareholders of Noah Investment.
The contractual arrangements provide the Company effective control over Noah Investment and its subsidiaries, while the Share Pledge Agreement secure the equity owners’ obligations under the relevant agreements. Because the Company, through Noah Group, has (i) the power to direct the activities of Noah Investment that most significantly affect its economic performance and (ii) the right to receive substantially all of the benefits from Noah Investment, the Company is deemed the primary beneficiary of Noah Investment. Accordingly, the Group has consolidated the financial statements of Noah Investment since its inception. The aforementioned contractual agreements are effective agreements between a parent and a consolidated subsidiary, neither of which is separately accounted for in the consolidated financial statements (i.e. a call option on subsidiary shares under the Exclusive Option Agreement or a guarantee of subsidiary performance under the Share Pledge Agreement) or are ultimately eliminated upon consolidation (i.e. service fees under the Exclusive Support Service Agreement).
The Company believes that its corporate structure and the contractual arrangements do not result in a violation of the current applicable PRC laws and regulations. The Company’s PRC Legal Adviser, based on its understanding of PRC laws and regulations currently in effect, is of the opinion that each of the contracts under the contractual arrangements among the Company’s wholly-owned PRC subsidiary, Noah Group, Noah Investment, and its shareholders, is valid, legal and binding in accordance with its terms. However, the Company has been further advised by its PRC Legal Adviser that as there are substantial uncertainties regarding the interpretation and application of PRC laws and regulations and relevant regulatory measures concerning the foreign investment restrictions and administrative licenses and permits related to various underlying industries, there can be no assurance that the PRC government authorities or courts, or other authorities that regulate the industries that the Group’s funds are directly or indirectly investing into, would agree that the Company’s corporate structure or any of the contracts under the contractual arrangements comply with PRC licensing, registration or other regulatory requirements, with existing policies or with requirements or policies that may be adopted in the future. PRC laws and regulations governing the legality, validity and enforceability of the contractual arrangements are uncertain and the relevant government authorities have broad discretion in interpreting these laws and regulations.
If the Company’s corporate structure and the contractual arrangements are deemed by relevant regulatory authorities to be illegal, either in whole or in part, the Company may lose control of its VIEs and have to modify such structure to comply with regulatory requirements. However, there can be no assurance that the Company can achieve this without material disruption to its business. Further, if the Company’s corporate structure and the contractual arrangements are found to be in violation of any existing or future PRC laws or regulations, the relevant regulatory authorities would have broad discretion in dealing with such violations, including:
| ● | revoking the Group’s business and operating licenses; |
| ● | levying fines on the Group; |
| ● | confiscating any of the Group’s income that they deem to be obtained through illegal operations; |
| ● | shutting down the Group’s services; |
| ● | discontinuing or restricting the Group’s operations in China; |
| ● | imposing conditions or requirements with which the Group may not be able to comply; |
| ● | requiring the Group to change its corporate structure and the contractual arrangements; |
F-13
| ● | restricting or prohibiting the Group’s use of the proceeds from overseas offering to finance the VIEs’ business and operations; and |
| ● | taking other regulatory or enforcement actions that could be harmful to the Group’s business. |
Consolidation of investment funds
In evaluating whether the investment funds in the legal form of limited partnership the Group manages as general partner are VIEs or not, the Group firstly assesses whether a simple majority or lower threshold of limited partnership interests, excluding interests held by the general partner, parties under common control of the general partner, or parties acting on behalf of the general partner, have substantive kick-out rights or participating rights. If such rights exist, the limited partnership is not deemed as a VIE and no further analysis will be performed. If the limited partnership is assessed to be a VIE, the Group will further assess whether there is any interest it has constituted a variable interest. The Group concludes that the service fees it earns, including carried interest earned in the capacity of general partner, are commensurate with the level of effort required to provide such services and are at arm’s length and therefore are not deemed as variable interests. The Group performed a quantitative analysis to determine if its interest could absorb losses or receive benefits that could potentially be significant to the VIEs and if it would be deemed to be the primary beneficiary of the VIEs. Such limited partnerships are deemed as VIEs not consolidated by the Group if the general partner interest to absorb losses or receive benefits is not potentially significant to the VIEs.
The Group also manages contractual funds as fund manager and earns management fee and/or performance-based income. The contractual funds are VIEs as the fund investors do not have substantive kick-out rights or participating rights. The Group from time to time invested in the contractual funds it manages for investment income. Such investments constitute variable interests to the contractual funds.
The Group determines whether it is a primary beneficiary of a VIE when it initially involves with a VIE and reconsiders that conclusion when facts and circumstances change.
The Group does not provide performance guarantees and has no other financial obligation to provide funding to consolidated VIEs other than its own capital commitments.
During the year ended December 31, 2023, the Group consolidated an investment fund upon the acquisition of partial investment as it was the primary beneficiary of the fund. As of the date of consolidation, the Group’s total assets, total liabilities and non-controlling interests were increased by RMB
The Group assessed whether it was the primary beneficiary and consolidated or deconsolidated several funds during the years ended December 31, 2022, 2023 and 2024, the impact of which was immaterial.
F-14
The following amounts of Noah Investment and its subsidiaries and the consolidated funds were included in the Group’s consolidated financial statements and are presented before the elimination of intercompany transactions with the non-VIE subsidiaries of the Group.
| As of December 31, | |||||
(Amount in Thousands) | ||||||
2023 | 2024 | 2024 | ||||
| RMB |
| RMB |
| US$ | |
Cash and cash equivalents |
| |
| |
| |
Restricted cash |
| |
| |
| |
Short-term investments |
| |
| |
| |
Accounts receivable, net |
| |
| |
| |
Amounts due from related parties, net |
| |
| |
| |
Amounts due from the Group’s subsidiaries* | | | | |||
Loans receivables, net | | | | |||
Other current assets |
| |
| |
| |
Long-term investments |
| |
| |
| |
Investment in affiliates |
| |
| |
| |
Property and equipment, net |
| |
| |
| |
Operating lease right-of-use assets, net | | | | |||
Deferred tax assets |
| |
| |
| |
Other non-current assets |
| |
| |
| |
Total assets |
| |
| |
| |
Accrued payroll and welfare expenses |
| |
| |
| |
Income tax payable |
| |
| |
| |
Deferred revenues |
| |
| |
| |
Other current liabilities |
| |
| |
| |
Deferred tax liabilities |
| |
| |
| |
Other non-current liabilities | | | | |||
Operating lease liabilities, non-current | | | | |||
Total liabilities |
| |
| |
| |
*Amounts due from/to the Group’s subsidiaries are eliminated in the process of preparing the consolidated balance sheets.
F-15
Year Ended December 31, | ||||||||
(Amount in Thousands) | ||||||||
|
| 2022 |
| 2023 |
| 2024 |
| 2024 |
| RMB | RMB | RMB | US$ | ||||
Revenues: |
|
|
|
|
|
|
|
|
Revenues from others |
|
|
|
|
|
|
|
|
One-time commissions |
| |
| |
| |
| |
Recurring service fees |
| |
| |
| |
| |
Other service fees |
| |
| |
| |
| |
Total revenues from others |
| |
| |
| |
| |
Revenues from funds Gopher manages |
|
|
|
| ||||
One-time commissions |
| |
| |
| |
| |
Recurring service fees |
| |
| |
| |
| |
Performance-based income |
| |
| |
| |
| |
Total revenues from funds Gopher manages |
| |
| |
| |
| |
Total revenues(1) |
| |
| |
| |
| |
Less: VAT related surcharges |
| ( |
| ( |
| ( |
| ( |
Net revenues |
| |
| |
| |
| |
Total operating cost and expenses(2) |
| ( |
| ( |
| ( |
| ( |
Total other income |
| |
| ( |
| |
| |
Net income (loss) |
| |
| |
| ( |
| ( |
Net income (loss) attributable to Noah Holdings Limited shareholders |
| |
| |
| ( |
| ( |
Cash flows provided by (used in) operating activities(3) |
| |
| ( |
| ( |
| ( |
Cash flows used in investing activities |
| ( |
| ( |
| ( |
| ( |
Cash flows used in financing activities |
| — |
| — |
| — |
| — |
| (1) | The total revenues include intragroup transactions amounted to RMB |
| (2) | The total operating cost and expenses include intragroup transactions amounted to RMB |
| (3) | Cash flows (used in) provided by operating activities in 2022, 2023 and 2024 include amounts due (to) from the Group’s subsidiaries of RMB( |
The VIEs contributed an aggregate of
There are
Relevant PRC laws and regulations restrict the VIEs from transferring a portion of their net assets, equivalent to the balance of its statutory reserve and its share capital, to the Group in the form of loans and advances or cash dividends. Please refer to Note 16 for disclosure of restricted net assets.
F-16
As of December 31, 2023 and 2024, the Group had some variable interests in various investment funds and contractual funds that were VIEs but were not consolidated by the Group as the Group was not determined to be the primary beneficiary of the funds. The maximum potential financial statement loss the Group could incur if the investment funds and contractual funds were to default on all of their obligations is (i) the loss of value of the interests in such investments that the Group holds, including equity investments recorded in investments in affiliates as well as debt securities investments recorded in short-term investments and long-term investments in the consolidated balance sheet, and (ii) any management fee and/or carried interest receivables as well as loans to the funds recorded in amounts due from related parties. The following table summarizes the Group’s maximum exposure to loss associated with identified non-consolidated VIEs in which it holds variable interests as of December 31, 2023 and 2024, respectively.
As of December 31, | ||||||
(Amount in Thousands) | ||||||
|
| 2023 |
| 2024 |
| 2024 |
RMB | RMB | US$ | ||||
Amounts due from related parties |
| |
| |
| |
Investments |
| |
| |
| |
Maximum exposure to loss in non-consolidated VIEs |
| |
| |
| |
The Group has not provided other form of financial support to these non-consolidated VIEs during the years ended December 31, 2022, 2023 and 2024, and had
(c) Use of Estimates
The preparation of financial statements in conformity with U.S. GAAP requires management to make estimates and assumptions that affect the reported amounts of assets and liabilities and the disclosures of contingent assets and liabilities at the date of the financial statements and the reported amounts of revenue and expense during the reporting period. Actual results could differ materially from such estimates. Significant accounting estimates reflected in the Group’s consolidated financial statements include assumptions used to determine valuation allowance for deferred tax assets, allowance for credit losses, fair value measurement of underlying investment portfolios of the funds that the Group invests, fair value of financial instruments, assumptions related to the consolidation of entities in which the Group holds variable interests, assumptions related to the valuation of share-based compensation, variable consideration for revenue recognition, impairment of long-term investments, impairment of long-lived assets, determination of the incremental borrowing rates used for operating lease liabilities and loss contingencies.
(d) Concentration of Credit Risk
The Group is subject to potential significant concentrations of credit risk consisting principally of cash and cash equivalents, accounts receivable, amounts due from related parties, loan receivables and investments. All of the Group’s cash and cash equivalents and more than half of investments are held at financial institutions, Group’s management believes, to be high credit quality. The Group also invests in equity securities of private companies, of which no single equity security accounted for more than 3% of total assets as of December 31, 2023, and 2024. In addition, the Group’s investment policy limits its exposure to concentrations of credit risk.
Credit of lending business is controlled by the application of credit approvals, limits and monitoring procedures. To minimize credit risk, the Group requires collateral in form of right to securities. The Group identifies credit risk on a customer by customer basis. The information is monitored regularly by management.
There was an investment product provider which accounted for
F-17
(e) Investments in Affiliates
Affiliated companies are entities over which the Group has significant influence, but which it does not control. The Group generally considers an ownership interest of
The Group also considers it has significant influence over the funds that it serves as general partner or fund manager. For funds that the Group is not deemed the primary beneficiary of these funds, the equity method of accounting is accordingly used for investments by the Group in these funds. In addition, the investee funds meet the definition of an Investment Company under ASC 946 and are required to report their investment assets at fair value. The Group records its equity pick-up based on its percentage ownership of the investee funds’ operating result.
(f) Fair Value of Financial Instruments
The Group records certain of its financial assets and liabilities at fair value on a recurring basis. Fair value reflects the price that would be received from selling an asset or paid to transfer a liability in an orderly transaction between market participants at the measurement date. When determining the fair value measurements for assets and liabilities required or permitted to be recorded at fair value, the Group considers the principal or most advantageous market in which it would transact and considers assumptions that market participants would use when pricing the asset or liability.
The Group applies a fair value hierarchy that requires an entity to maximize the use of observable inputs and minimize the use of unobservable inputs when measuring fair value. A financial instrument’s categorization within the fair value hierarchy is based upon the lowest level of input that is significant to the fair value measurement. The hierarchy is as follows:
Level 1 applies to assets or liabilities for which there are quoted prices in active markets for identical assets or liabilities.
Level 2 applies to assets or liabilities for which there are inputs other than quoted prices included within Level 1 that are observable for the asset or liability, such as quoted prices for similar assets or liabilities in active markets; quoted prices for identical asset or liabilities in markets with insufficient volume or infrequent transactions (less active markets); or model-derived valuations in which significant inputs are observable or can be derived principally from, or corroborated by, observable market data.
Level 3 applies to assets or liabilities for which there are unobservable inputs to the valuation methodology that are significant to the measurement of the fair value of the assets or liabilities.
As a practical expedient, the Group uses Net Asset Value (“NAV”) or its equivalent to measure the fair value of certain private equity funds. NAV is primarily determined based on information provided by external fund administrators.
(g) Cash and Cash Equivalents
Cash and cash equivalents consist of cash on hand, demand deposits, fixed term deposits and money market funds, which are unrestricted as to withdrawal and use, and which have original maturities of three months or less when purchased, presenting insignificant risk of changes in value.
As of December 31, 2023 and 2024, cash and cash equivalents of RMB
F-18
(h) Restricted Cash
The Group’s restricted cash primarily represents cash legally set aside for specified purposes, including cash deposits required by China Insurance Regulatory Commission for entities engaging in insurance agency or brokering activities in the PRC, which cannot be withdrawn without the written approval of the China Insurance Regulatory Commission.
(i) Investments
The Group invests in debt securities and accounts for the investments based on the nature of the products invested, and the Group’s intent and ability to hold the investments to maturity. The Group also invests in term deposits and recorded them as investments if they have original maturities longer than three months.
The Group’s investments in debt securities include term deposits, treasury bills, treasury notes, mutual fund products, contractual funds that have a stated maturity and normally pay a prospective fixed rate of return. The Group classifies the investments in debt securities as held-to-maturity when it has both the positive intent and ability to hold them until maturity. Held-to-maturity investments are recorded at amortized cost and are classified as long-term or short-term according to their contractual maturity. Long-term investments are reclassified as short-term when their contractual maturity date is less than one year. Investments that are bought and held principally for the purpose of selling them in the near term are classified as trading debt securities. Investments that do not meet the criteria of held-to-maturity or trading debt securities are classified as available-for-sale, and are reported at fair value with changes in fair value deferred in other comprehensive income.
The Group records equity investments that are not subject to equity method of accounting at fair value, with gains and losses recorded through net earnings. In accordance with ASC 321, the Group elects the measurement alternative and records certain equity investments without readily determinable fair value at cost, less impairments, plus or minus observable price changes. The Group continues to apply the alternative measurement guidance until the investments have readily determinable fair values or become eligible for the NAV practical expedient. The Group may subsequently elect to measure such investments at fair value and the election of changing measurement approach is irrevocable.
Equity investments the Group elects to use measurement alternative are evaluated for impairment qualitatively at each reporting date based on various factors, including projected and historical financial performance, cash flow forecasts and financing needs, the regulatory and economic environment of the investee and overall health of the investee’s industry. If impairment indicators of the investment are noted, the Group has to estimate the fair value of the investment in accordance with ASC 820. An impairment loss in net income will be recognized equal to the difference between the carrying value and fair value if the fair value is less than the investment’s carrying value.
For held-to-maturity investments, the Group evaluates current expected credit loss (“CECL”) upon acquisition at the pool level based on available information relevant to assessing the collectability of cash flows. An expected credit loss will be recognized as an allowance through earnings if the net amount of cash flow expected to be collected is less than the amortized cost basis. For available-for-sale investments, the impairment is assessed under the specific identification method based on available quantitative and qualitative evidences, and the credit loss is recorded through an allowance approach as opposed to a permanent write-down of cost basis.
(j) Non-controlling interests
A non-controlling interest in a subsidiary of the Group represents the portion of the equity (net assets) in the subsidiary not directly or indirectly attributable to the Group. Non-controlling interests are presented as a separate component of equity in the consolidated balance sheet, earnings and other comprehensive income are attributed to controlling and non-controlling interests.
F-19
The following schedule shows the effects of changes in the Company’s ownership interest in less than wholly owned subsidiaries on equity attributable to Noah Holdings Limited shareholders:
Years Ended December 31, | ||||||||
(Amount in Thousands) | ||||||||
|
| 2022 |
| 2023 |
| 2024 |
| 2024 |
| RMB | RMB | RMB | US$ | ||||
Net income attributable to Noah Holdings Limited shareholders |
| |
| |
| |
| |
Transfers (to) from the non-controlling interests: |
|
|
|
|
|
|
|
|
Decrease in Noah’s equity from divestment of non-controlling interests | ( |
| — | — | — | |||
Increase in Noah’s capital from contribution of non-controlling interests |
| — |
| — |
| |
| |
Decrease in Noah’s equity from distributions to non-controlling interests | ( | ( | — | — | ||||
Net transfers (to) non-controlling interests | ( | ( | | | ||||
Change from net income attributable to Noah Holdings Limited shareholders and transfers (to) from non-controlling interests | | | | |||||
(k) Property and Equipment, net
Property and equipment is stated at cost less accumulated depreciation, and is depreciated using the straight-line method over the following estimated useful lives:
|
| Estimated Useful Lives in Years |
Leasehold improvements |
| |
Furniture, fixtures and equipment |
| |
Motor vehicles |
| |
Software |
| |
Building improvements | ||
Buildings |
|
The estimated useful life of buildings acquired in the year of 2021 was determined based on the remaining term of the real estate certificate.
Gains and losses from the disposal of property and equipment are included in income from operations.
(l) Impairment of long-lived assets
The Group reviews long-lived assets for indicators of impairment whenever events or changes in circumstances indicate that the carrying amount may not be recoverable. The evaluation is performed at the lowest level of identifiable cash flows. Undiscounted cash flows expected to be generated by the related assets are estimated over the asset’s useful life based on updated projections. If the evaluation indicates that the carrying amount of the asset may not be recoverable, any potential impairment is measured based upon the fair value of the related asset or asset group as determined by an appropriate market appraisal or other valuation technique.
(m) Revenue Recognition
Under the guidance of ASC 606, the Group is required to (a) identify the contract(s) with a customer, (b) identify the performance obligations in the contract, (c) determine the transaction price, (d) allocate the transaction price to the performance obligations in the contract and (e) recognize revenue when (or as) the Group satisfies its performance obligation. In determining the transaction price, the Group has included variable consideration only to the extent that it is probable that a significant reversal in the amount of cumulative revenue recognized would not occur. Revenues are recorded, net of sales related taxes and surcharges.
F-20
The following table summarizes the Group’s main revenues streams from contracts with its customers:
Revenue Streams |
| Performance Obligation |
| Payment Terms |
| Variable or |
One-time commissions - Fund distribution services | Point in time | Typically paid within a month after investment product established | Fixed | |||
One-time commissions - Insurance brokerage services | Point in time | Typically paid within a month after insurance policy issued and/or renewed | Fixed and Variable | |||
Recurring service fees | Over time | Typically quarterly, semi-annually or annually | Variable | |||
Performance-based income | Point in time | Typically paid shortly after the income has been determined | Variable | |||
Lending services | Over time | Typically monthly in arrears | Fixed |
One-time commissions
The Group earns one-time commissions from fund raising services provided to clients or investment product providers. The Group enters into one-time commission agreements with clients or investment product providers which specify the key terms and conditions of the arrangement. One-time commissions are separately negotiated for each transaction and generally do not include rights of return, credits or discounts, rebates, price protection or other similar privileges, and typically paid on or shortly after the transaction is completed. Upon establishment of an investment product, the Group earns one-time commission from clients or investment product providers, calculated as a percentage of the investment products purchased by its clients. The Group defines the “establishment of an investment product” for its revenue recognition purpose as the time when both of the following two criteria are met: (1) the investor referred by the Group has entered into a purchase or subscription contract with the relevant product provider and, if required, the investor has transferred a deposit to an escrow account designated by the product provider and (2) the product provider has issued a formal notice to confirm the establishment of an investment product. After the contract is established, there are no significant judgments made when determining the one-time commission price. Therefore, one-time commissions are recorded at point in time when the investment product is established. For certain contracts that require a portion of the payment be deferred until the end of the investment products’ life or other specified contingency, the Group evaluates each variable consideration and recognizes revenue only when the Group concludes that it is probable that changes in its estimate of such consideration will not result in significant reversals of revenue in subsequent periods.
The Group earns first-year commissions, and also renewal commissions under certain contracts, from insurance companies by referring clients to purchase the insurance products from them, and recognizes revenues when the underlying insurance contracts become effective. The renewal commission is treated as variable consideration, which is estimated on contract basis. Revenue related to the variable consideration is recorded when it is probable that a significant reversal of revenue recognized will not occur.
Recurring service fees
The Group also provides investment management services to investment funds and other vehicles in exchange for recurring service fees. Recurring service fees are determined based on the types of investment products the Group distributes and/or manages and are calculated as either (i) a percentage of the total capital commitments of investments made by the investors or (ii) as a percentage of the fair value of the total investment in the investment products, calculated daily. These customer contracts require the Group to provide investment management services, which represents a performance obligation that the Group satisfies over time. After the contract is established, there are no significant judgments made when determining the transaction price. As the Group provides these services throughout the contract term, for either method of calculating recurring service fees, revenue is calculated on a daily basis over the contract term. Recurring service agreements do not include rights of return, credits or discounts, rebates, price protection or other similar privileges. Payment of recurring service fees are normally on a regular basis (typically quarterly or annually) and are not subject to clawback once determined.
F-21
Performance-based income
In a typical arrangement in which the Group serves as fund manager, and in some cases in which the Group serves as distributor, the Group is entitled to a performance-based fee based on the extent by which the fund’s investment performance exceeds a certain threshold based on the contract term. Such performance-based fees earned based on the performance of the underlying fund are a form of variable consideration in its contracts with customers to provide investment management services. Those performance-based income is typically calculated and distributed when the cumulative return of the fund can be determined. Performance-based income will not be recognized as revenue until (a) it is probable that a significant reversal in the amount of cumulative revenue recognized will not occur, or (b) the uncertainty associated with the variable consideration is subsequently resolved. At each reporting date, the Group updates its estimate of the transaction price and concludes that it cannot include its estimate of performance-based income in the transaction price because performance-based income has various possible consideration amounts and the experience that the Group has with similar contracts is of little predictive value in determining the future performance of the funds, thus the Group cannot conclude that it is probable that a significant reversal in the cumulative amount of revenue recognized would not occur.
Other service fees
The Group mainly derived other service fees from comprehensive financial services, including trust service and lending service, which is recognized monthly in accordance with their contractual terms and recorded as part of other service fees in the consolidated statement of operations.
Transaction price allocation
For certain contracts that the Group provides both fund raising and investment management services involving two separate performance obligations which belong to two major streams (i.e., one time and recurring services), the Group allocates transaction price between these two performance obligations at the relative stand-alone selling price (“SSP”). Judgment is required to determine the SSP for each distinct performance obligation. As the service fee rate for each service contained in the contract is typically negotiated separately, the Group determines that those fee rates are generally consistent with SSP, and can be deemed as the transaction price allocated to each performance obligation.
Accounts receivable
Timing of revenue recognition may differ from the timing of invoicing to customers. Amounts due from related parties (receivables from funds that Gopher/Olive manages) and accounts receivable represent amounts invoiced or the Group has the right to invoice, and revenue recognized prior to invoicing when the Group has satisfied its performance obligations and has the unconditional right to consideration.
Contract liability
Contract liability (deferred revenue) relates to unsatisfied performance obligations at the end of each reporting period which consists of cash payment received in advance for recurring service fees and/or from customers of investment management services. The prepayment was normally paid on a quarterly basis and the majority of the performance obligations are satisfied within one year. The amount of revenue recognized in 2022, 2023 and 2024 that was included in deferred revenue balance at the beginning of the year was RMB
Practical expedients
The Group has used the following practical expedients as allowed under ASC 606:
The Group expenses sales commissions as incurred when the amortization period is one year or less. Sales commission expenses are recorded within “Relationship manager compensation” in the consolidated statements of operations.
The Group assessed and concluded that there is no significant
F-22
The Group has also applied the practical expedient for certain revenue streams to not disclose the value of remaining performance obligations for (i) contracts with an original expected term of one year or less or (ii) contracts for which the Group recognizes revenue in proportion to the amount the Group has the right to invoice for services performed.
(n) VAT Related Surcharges
The Group is subject to Value-added Tax (“VAT”) and its related education surtax, urban maintenance and construction tax, on the services provided in the PRC. VAT and related surcharges are primarily levied based on revenues concurrent with a specific revenue-producing transaction. Starting from April 1, 2019, the applicable VAT rates include
(o) Compensation and benefits
Compensation and benefits mainly include salaries and commissions for relationship managers, share-based compensation expenses, bonus related to performance based income, salaries and bonuses for middle office and back office employees and social welfare benefits.
(p) Income Taxes
Current income taxes are provided for in accordance with the relevant statutory tax laws and regulations.
The Group accounts for income taxes under the asset and liability method, which requires the recognition of deferred tax assets and liabilities for the expected future tax consequences of events that have been included in the financial statements. Under this method, deferred tax assets and liabilities are determined on the basis of the differences between the financial statements and tax basis of assets and liabilities using enacted tax rates in effect for the year in which the differences are expected to reverse. The effect of a change in tax rates on deferred tax assets and liabilities is recognized in income in the period that includes the enactment date.
The Group recognizes net deferred tax assets to the extent that it believes these assets are more likely than not to be realized. In making such a determination, it considers all available positive and negative evidence, including future reversals of existing taxable temporary differences, projected future taxable income, tax-planning strategies, and results of recent operations. If the Group determines that its deferred tax assets are realizable in the future in excess of their net recorded amount, the Group would make an adjustment to the deferred tax asset valuation allowance, which would reduce the provision for income taxes.
(q) Share-Based Compensation
The Group recognizes share-based compensation based on the fair value of equity awards on the date of the grant, with compensation expense recognized using a straight-line vesting method over the requisite service periods of the awards, which is generally the vesting period. The Group estimates the fair value of share options granted using the Black-Scholes option pricing model. The fair value of non-vested restricted shares and restricted share units (“RSUs”) is computed based on the fair value of the Group’s ordinary shares on the grant date. The expected term represents the period that share-based awards are expected to be outstanding, giving consideration to the contractual terms of the share-based awards, vesting schedules and expectations of future employee exercise behavior. The computation of expected volatility is based on the fluctuation of the historical share price. Amortization of share-based compensation is presented in the consolidated statements of operations as compensation and benefits.
F-23
Modification of awards
A change in any of the terms or conditions of the awards is accounted for as a modification of the award. Incremental compensation cost is calculated as the excess, if any, of the fair value of the modified award over the fair value of the original award immediately before its terms are modified, measured based on the fair value of the awards and other pertinent factors at the modification date. For vested awards, the Company recognizes incremental compensation cost in the period the modification occurs. For unvested awards, the Company recognizes over the remaining requisite service period, the sum of the incremental compensation cost and the remaining unrecognized compensation cost for the original award on the modification date. If the fair value of the modified award is lower than the fair value of the original award immediately before modification, the minimum compensation cost the Company recognizes is the cost of the original award.
(r) Government Subsidies
Government subsidies include cash subsidies received by the Group’s entities in the PRC from local governments as incentives for investing in certain local districts, and are typically granted based on the amount of investment made by the Group in form of registered capital or taxable income generated by the Group in these local districts. Such subsidies allow the Group full discretion in utilizing the funds and are used by the Group for general corporate purposes. The local governments have final discretion as to whether the Group has met all criteria to be entitled to the subsidies. The Group does not in all instances receive written confirmation from local governments indicating the approval of the cash subsidy before cash is received. Cash subsidies received were RMB
(s) Net Income per Share
Basic net income per share is computed by dividing net income attributable to ordinary shareholders by the weighted average number of common shares outstanding during the reporting period. Diluted net income per share reflects the potential dilution that could occur if securities or other contracts to issue ordinary shares were exercised or converted into ordinary shares, which consist of the ordinary shares issuable upon the conversion of the convertible notes and ordinary shares issuable upon the exercise of stock options and vest of non-vested restricted shares. Common share equivalents are excluded from the computation of the diluted net income per share in years when their effect would be anti-dilutive.
(t) Leases
The Group as a lessee
The Group has operating leases primarily for office space. The determination of whether an arrangement is a lease or contains a lease is made at inception by evaluating whether the arrangement conveys the right to use an identified asset and whether the Group obtains substantially all of the economic benefits from and has the ability to direct the use of the asset. Operating leases are included in operating lease right-of-use assets and operating lease liabilities on the consolidated balance sheet and operating lease liabilities - short-term are recorded within other current liabilities. Operating lease assets represent the Group’s right to use an underlying asset for the lease term and lease liabilities represent the Group’s obligation to make lease payments arising from the lease. The Group uses its estimated incremental borrowing rates as of the commencement date in determining the present value of lease payments. Operating lease ROU assets and operating lease liabilities are recognized based on the present value of lease payments over the lease term at the lease commencement date. To determine the incremental borrowing rate used to calculate the present value of future lease payments, the Group uses information including the Group’s credit rating, interest rates of similar debt instruments of entities with comparable credit ratings, as applicable. Variable components of the lease payments such as utilities, maintenance costs are expensed as incurred and not included in determining the present value. The lease terms include options to extend or terminate the lease when it is reasonably certain that the Group will exercise that option. The Group considers these options, which may be elected at the Group’s sole discretion, in determining the lease term on a lease-by-lease basis. Lease expense is recognized on a straight-line basis over the lease term.
F-24
(u) Foreign Currency Translation
The Company’s reporting currency is Renminbi (“RMB”). The Company’s functional currency is the United States dollar (“U.S. dollar or US$”). The Company’s operations are principally conducted through the subsidiaries and VIEs located in the PRC where RMB is the functional currency. For those subsidiaries and VIEs which are not located in the PRC and have the functional currency other than RMB, the financial statements are translated from their respective functional currencies into RMB.
Assets and liabilities of the Group’s overseas entities denominated in currencies other than the RMB are translated into RMB at the rates of exchange ruling at the balance sheet date. Equity accounts are translated at historical exchange rates and revenues, expenses, gains and losses are translated using the average rate for the year. Translation adjustments are reported as foreign currency translation adjustment and are shown as a separate component of other comprehensive income in the consolidated statements of comprehensive income.
Translations of amounts from RMB into US$ are included solely for the convenience of the readers and have been made at the rate of US$1 = RMB
(v) Comprehensive Income
Comprehensive income includes all changes in equity except those resulting from investments by owners and distributions to owners.
(w) Loan receivables, net
Loan receivables represent loans offered to the clients in the lending business. Loan receivables are initially recognized at fair value which is the cash disbursed to originate loans, measured subsequently at amortized cost using the effective interest method, net of allowance that reflects the Group’s best estimate of the amounts that will not be collected. The Group also transfers some of the loan receivables to unrelated third parties. The Group accounts for the transfer of loan receivables in accordance with ASC 860, Transfers and Servicing. As the loans are sold at par value,
The Group also acquires loans from time to time. Acquired loans are evaluated upon acquisition and classified as either purchased credit-impaired (“PCI”) or purchased non-credit-impaired. PCI loans are loans with more than insignificant credit deterioration since origination as evidenced by past-due status, such that it is probable at acquisition that the Company will be unable to collect all contractually required payments. Such loans are measured in accordance with ASC 326-20-30-13. PCI loans are recorded at purchase price plus an estimated allowance for credit losses at the time of acquisition, which represents the amortized cost basis of the loan. The difference between this amortized cost basis and the par value of the loan is the non-credit discount or premium, which is amortized into interest income over the life of the loan. The accretable yield for PCI loans acquired in the historical periods was immaterial. The subsequent accounting for PCI loans and the accounting for non-PCI loans remain the same as the loans originated by the Group as described above.
(x) Allowance for credit losses
The Group adopts an impairment model to utilize a current expected credit losses model in place of the incurred loss methodology for financial instruments measured at amortized cost, including loans receivable, amounts due from related parties, accounts receivable, other financial receivables and held-to-maturities debt investments (see Note 2(i)). CECL estimates on those financial instruments are recorded as allowance for credit losses on the Group’s consolidated statements of operations.
F-25
Allowance for loan losses. In accordance with ASC 326, the Group record an allowance for credit losses on loan receivables. The expected losses of loans are estimated using a probability of default and loss given default assumption. For loans secured by investment products issued by the Group, the assumption is derived from a statistical model which incorporates the estimated value of collaterals, term of the loan and historical loss information. For past due loans secured by real estate properties, the loss given default is derived using discounted cash flow methodology. The projection of cash flows is determined by a combination of factors including the value of collaterals, historical collection experience, industry recovery rates of loans with similar risk characteristics and other available relevant information about the collectability of cash flows.
The Group estimates the allowance for loan losses on a quarterly basis and qualitatively adjusts model results, if needed, for risk factors that are not considered within the models, which are relevant in assessing the expected credit losses within the loan balances. A loan is written off when it is deemed uncollectible as a reduction of the allowance for credit losses. Recovery of estimated credit losses not to exceed the initial estimation are recorded as an increase to the allowance for credit losses as “reversal”. Since the PCI loans are all collateralized, a PCI loan is not written off unless the net realizable value of the underlying collateral is less than the carrying amount. The changes of allowances for loan losses are detailed in Note 11.
Allowance for accounts receivable and other financial assets. The Group has identified the relevant risk characteristics of accounts receivable and amounts due from related parties which include size, type of the services or the products the Group provides, or a combination of these characteristics. Receivables with similar risk characteristics have been grouped into pools. For each pool, the Group considers the historical credit loss experience, current economic conditions, supportable forecasts of future economic conditions, and any recoveries in assessing the lifetime expected credit losses. Other key factors that influence the expected credit loss analysis include types of investment products that the Group distributes, the NAV of underlying funds and payment terms offered in the normal course of business to customers, and industry-specific factors that could impact the Group’s receivables. Additionally, external data and macroeconomic factors are also considered. When specific customers are identified as no longer sharing the same risk profile as their current pool, they are removed from the pool and evaluated separately. This is assessed at each quarter based on the Group’s specific facts and circumstances. Accounts are written off against the allowance when it becomes evident that collection will not occur.
The Group evaluates CECL on other forms of financial assets, including other current assets and other non-current assets with the similar approach of accounts receivable.
The following table summarizes the changes of allowances for each category of affected assets for the years ended December 31, 2022, 2023 and 2024, respectively:
Amounts | Other | Other | ||||||
due from | Accounts | current | non-current | |||||
| related parties |
| receivable |
| assets |
| assets | |
| RMB | RMB | RMB | RMB | ||||
Balance at beginning of 2022 | | | | — | ||||
Provisions | | | | — | ||||
Reversal | ( | ( | — | — | ||||
Write off | ( | ( | ( | — | ||||
Foreign currency adjustment | | — | — | — | ||||
Balance at end of 2022 | | | — | — | ||||
Provisions | | | — | — | ||||
Reversal | ( | ( | — | — | ||||
Write off | ( | — | — | — | ||||
Foreign currency adjustment | | — | — | — | ||||
Balance at end of 2023 | | | — | — | ||||
Provisions | | | — | | ||||
Reversal | — | ( | — | — | ||||
Write off | ( | — | — | — | ||||
Foreign currency adjustment | ( | | — | | ||||
Balance at end of 2024 | | | — | |
F-26
(y) Financial Instruments Indexed to and Potentially Settled in the Company’s Stock
The Group evaluates all financial instruments issued in connection with its equity offerings when determining the proper accounting treatment for such instruments. The Group considers a number of generally accepted accounting principles under U.S. GAAP to determine such treatment and evaluates the features of the instrument to determine the appropriate accounting treatment. For equity-linked financial instruments indexed to and potentially settled in the Company’s common stock that are determined to be classified as equity on the consolidated balance sheets, they are initially measured at their fair value and recognized as part of equity. The Group issued such financial instruments for settlement (see Note 14).
(z) Treasury Stock
The Group records common shares repurchased as treasury stock, at cost, resulting in a reduction of shareholder’s equity. At the date of subsequent retirement or reissuance, the treasury stock account is reduced by the cost of such stock on a weighted average cost basis.
(aa) Contingencies
On an ongoing basis, the Group assesses the potential liabilities related to any lawsuits or claims brought against it. While it is typically very difficult to determine the timing and ultimate outcome of these actions, the Group uses best estimate to determine if it is probable that the Group will incur an expense related to the settlement or final adjudication of these matters and whether a reasonable estimation of the probable loss, if any, can be made. The Group accrue a liability when a loss is probable and the amount of loss can be reasonably estimated. Due to the inherent uncertainties related to the eventual outcome of litigation and potential recovery, it is possible that disputed matters may be resolved for amounts materially different from any provisions or disclosures that the Group has previously made. See Note 19 “Contingencies,” for further information.
(bb) Accounting Standards Issued and Implemented This Year
In November 2023, the FASB issued ASU No. 2023-07, Segment Reporting (Topic 280) - Improvement to Reportable Segment Disclosures (“ASU 2023-07”), amending disclosure requirements related to segment reporting primarily through enhanced disclosure about significant segment expenses and by requiring disclosure of segment information on an annual and interim basis. Effective on January 1, 2024, we adopted ASU 2023 – 07. Refer to Note 17 of these consolidated financial statements.
(cc) Accounting Standards Issued But Not Yet Implemented
In December 2023, the FASB issued ASU No. 2023-09, Income Taxes (Topic 740) - Improvements to Income Tax Disclosures (“ASU 2023-09”), which enhances the transparency and decision usefulness of income tax disclosures. ASU 2023-09 will require disaggregated information about a reporting entity’s effective tax rate reconciliation as well as information on income taxes paid. Entities will also be required to disclose income/(loss) from continuing operations before income tax expense/(benefit) disaggregated between domestic and foreign, as well as income tax expense/(benefit) from continuing operations disaggregated by federal, state and foreign. ASU 2023-09 is effective on January 1, 2025 and is not expected to have a significant impact on the Group’s consolidated financial statements.
In November 2024 and January 2025, the FASB issued ASU 2024-03, Income Statement – Reporting Comprehensive Income – Expense Disaggregation Disclosures (Subtopic 220-40): Disaggregation of Income Statement Expenses, and ASU 2025-01, Income Statement—Reporting Comprehensive Income—Expense Disaggregation Disclosures (Subtopic 220-40): Clarifying the Effective Date. The amended guidance requires disaggregation of certain expense captions into specified natural expense categories in the disclosures within the notes to the financial statements. In addition, the guidance requires disclosure of selling expenses and its definition. The new guidance is effective for fiscal years beginning after December 15, 2026, and interim reporting periods within annual reporting periods beginning after December 15, 2027, with early adoption permitted. The guidance can be applied either prospectively or retrospectively. The Group are evaluating the impact this amended guidance may have on the notes to the consolidated financial statements.
F-27
3. Net Income per Share
The following table sets forth the computation of basic and diluted net income per share attributable to ordinary shareholders:
Year Ended December 31, | ||||||
(Amount in Thousands, Except Share and Per Share Data) | ||||||
|
| 2022 |
| 2023 |
| 2024 |
| Class A and Class B | Ordinary Shares | Ordinary shares | |||
Net income attributable to ordinary shareholders |
| |
| |
| |
Weighted average number of ordinary shares outstanding—basic |
| |
| |
| |
Plus: effect of dilutive stock options |
| | — | — | ||
Plus: effect of dilutive non-vested restricted share units |
| |
| |
| |
Weighted average number of ordinary shares outstanding—diluted |
| |
| |
| |
Basic net income per share |
| |
| |
| |
Diluted net income per share |
| |
| |
| |
In January 2016, the Company’s shareholders voted in favor of a proposal to adopt a dual-class share structure, pursuant to which authorized share capital was reclassified and re-designated into Class A ordinary shares and Class B ordinary shares, with each Class A ordinary share being entitled to
On July 13, 2022, the Company completed its secondary listing on the Main Board of The Stock Exchange of Hong Kong Limited (the “Hong Kong Stock Exchange”) and all Class B ordinary shares were converted into Class A ordinary shares on a
Shares issuable to the investors of Camsing Incident (as defined in Note 14) are included in the computation of basic earnings per share as the shares will be issued for no cash consideration and all necessary conditions have been satisfied upon the settlement.
Diluted net income per share does not include the following instruments as their inclusion would be antidilutive:
Year Ended December 31, | ||||||
|
| 2022 |
| 2023 |
| 2024 |
Share options |
| | |
| | |
Non-vested restricted shares under share incentive plan |
| | |
| | |
Total |
| | |
| | |
F-28
4. Investments
The following table summarizes the Group’s investment balances:
As of December 31, | ||||||
(Amount in Thousands) | ||||||
|
| 2023 |
| 2024 |
| 2024 |
| RMB | RMB | US$ | |||
Short-term investments |
|
|
|
|
|
|
Held-to-maturity investments and term deposits |
| |
| |
| |
Trading debt securities |
| |
| |
| |
Equity securities measured at fair value |
| |
| |
| |
Investments held by consolidated investment funds measured at fair value | | | | |||
Total short-term investments |
| |
| |
| |
Long-term investments |
|
|
|
|
|
|
Held-to-maturity investments and term deposits | | | | |||
Available-for-sale investments | — | | | |||
Other long-term investments |
|
|
|
|
| |
- Investments measured at fair value |
| |
| |
| |
- Investments measured at cost less impairment |
| |||||
- Private equity funds products |
| |
| |
| |
- Other investments measured at cost less impairment |
| |
| |
| |
Total other long-term investments |
| |
| |
| |
Investments held by consolidated investment funds measured at fair value | | | | |||
Total long-term investments |
| |
| |
| |
Total investments |
| |
| |
| |
The Group invests in term deposits and held-to-maturity debt investments which have stated maturity and normally pay a prospective fixed or floating rate of return, carried at amortized cost. Current term deposits are bank deposits with original maturities longer than three months but less than one year. Non-current term deposits are bank deposits with maturities longer than one year. The Group recorded investment income on these products of RMB
Available-for-sale investments consist of investments that have stated maturity and normally pay a prospective fixed rate of return, carried at fair value. As of December 31, 2024, RMB
The consolidated investment funds are, for GAAP purposes, investment companies and reflect their investments at fair value. The Group has retained this specialized accounting for the consolidated funds in consolidation. Accordingly, the unrealized gains and losses resulting from changes in fair value of the investments held by the consolidated investment funds are recorded in the consolidated statements of operations as investment income.
Other long-term investments consist of investments in several private equity funds as a limited partner with insignificant equity interest and equity investments of common shares of several companies with no significant influence. The Group elects to measure these investments at fair value or at cost, less impairment. The Group recognized impairment loss related to investments measured at cost, less impairment, of
F-29
5. Fair Value Measurement
As of December 31, 2023 and 2024, information about (i) inputs into the fair value measurements of the Group’s assets that are measured at fair value on a recurring basis in periods subsequent to their initial recognition and (ii) investments measured at NAV or its equivalent as a practical expedient is as follows:
Fair Value Measurements at Reporting Date Using | ||||||||||
(Amount in Thousands) | ||||||||||
|
| Quoted Prices |
|
|
| |||||
As of | in Active | Significant | ||||||||
December 31, | Markets for | Other | Significant | |||||||
2023 | Identical | Observable | Unobservable | |||||||
(Amounts in | Assets | Inputs | Inputs | NAV | ||||||
Description | thousands) | (Level 1) | (Level 2) | (Level 3) | ||||||
| RMB | RMB | RMB | RMB | RMB | |||||
Short-term investments |
|
|
|
|
|
|
|
| ||
Trading debt securities | |
| |
| — |
| — | — | ||
Equity securities measured at fair value | |
| |
| — |
| — | — | ||
Investments held by consolidated investment fund |
| |
| |
| — |
| — | — | |
Long-term investments |
|
|
|
|
|
|
|
|
| |
Investments held by consolidated investment fund |
| | — | | — | | ||||
Other long-term investments measured at fair value |
| | — | | | | ||||
|
| Fair Value Measurements at Reporting Date Using | ||||||||
(Amount in Thousands) | ||||||||||
Quoted Prices |
|
|
| |||||||
As of | in Active | Significant | ||||||||
December 31, | Markets for | Other | Significant | |||||||
2024 | Identical | Observable | Unobservable | |||||||
(Amounts in | Assets | Inputs | Inputs | NAV | ||||||
Description | thousands) | (Level 1) | (Level 2) | (Level 3) | ||||||
| RMB | RMB | RMB | RMB | RMB | |||||
Short-term investments |
|
|
|
| ||||||
Trading debt securities |
| |
| |
| — |
| — | — | |
Equity securities measured at fair value |
| |
| |
| — |
| — | — | |
Investments held by consolidated investment fund |
| |
| |
| — |
| — | — | |
Long-term investments |
|
|
|
|
| |||||
Investments held by consolidated investment fund | | — | — | | | |||||
Other long-term investments measured at fair value | | — | | | | |||||
Available-for-sale investments | | — | | — | — | |||||
Short-term trading debt securities investments are classified as Level 1 because they are valued using quoted prices of the same securities. Short-term equity securities measured at fair value are valued based on the quoted stock price of its investees in the active market and are classified within Level 1.
As of December 31, 2024, the Group had several consolidated investment funds whose underlying investments are mainly equity shares of listed companies, bonds or asset management plans. The equity shares of listed companies and the bonds issued by public companies, whose fair value are determined by their quoted price in active markets, are classified within Level 1 measurement.
The fair value of available-for-sale investments is measured using discounted cash flow model based on contractual cash flow and a discount rate of prevailing market yield for products with similar terms as of the measurement date, as such, it is classified within Level 2 measurement.
Other long-term investments measured at fair value are (i) equity investments in private companies and private equity funds categorized within Level 2 or Level 3 of the fair value hierarchy and (ii) private equity funds measured at NAV.
F-30
With respect to the equity investments within Level 3 measurement, the Group generally uses a market comparable analysis. The valuation methodology requires a subjective process in determining significant inputs and making assumptions and judgments, for which the Group considers and evaluates including, but not limited to, (1) comparable data wherever possible to quantify or adjust the fair value, (2) quantitative information about significant unobservable inputs used by the third party and (3) prevailing market conditions. The uncertainty of the fair value measurement due to the use of these unobservable inputs and assumptions could have resulted in higher or lower determination of fair value. There is inherent uncertainty involved in the valuation of level 3 investments and therefore there is no assurance that, upon liquidation or sale, the Group could realize the values reflected in the valuations.
A reconciliation of the beginning and ending balances of the investments measured at fair value using significant unobservable inputs (Level 3) for the year ended December 31, 2024, presented as follows:
| RMB | |
(Amount in Thousands) | ||
Level 3 investments as of January 1, 2024 |
| |
Transfer of investments in fair value hierarchy from Level 2 to Level 3 |
| |
| ||
Settlements | ( | |
| | |
Level 3 investments as of December 31, 2024 | | |
|
Total realized and unrealized gains and losses recorded for Level 3 investments are reported in investment income in the consolidated statements of operations.
Certain equity investments were previously valued based on recent observable transaction prices, classified within Level 2 of the fair value hierarchy. However, as no observable transactions of the investments occurred since 2023, the Group’s valuation methodology in 2024 for these investments involved significant unobservable inputs that required significant judgment or estimation. Hence such investments were classified within Level 3 measurement for the year ended December 31, 2024.
Fair value measurement on a non-recurring basis for the year ended December 31, 2023 and 2024 included that used in impairment of investments measured at cost less impairment (see Note 4) which was classified as a Level 2 fair value measurement, respectively.
The Group also has financial instruments that are not reported at fair value on the consolidated balance sheets but whose fair value is practicable to estimate, which include cash and cash equivalents, restricted cash, accounts receivable, amounts due from related parties, short-term held-to-maturity investments, loan receivables, other receivables and payables. The carrying amount of these short-term financial instruments approximates their fair value due to the short-term nature.
F-31
6. Investments in Affiliates
The following table summarizes the Group’s balances of investments in affiliates:
As of December 31, | ||||||
| (Amount in Thousands) | |||||
2023 | 2024 | 2024 | ||||
| RMB |
| RMB |
| US$ | |
Kunshan Jingzhao |
| |
| |
| |
Wanjia Win-Win |
| |
| |
| |
Others |
| |
| |
| |
Funds that the Group serves as general partner |
| |
| |
| |
-Gopher/Olive Transform Private Fund |
| |
| |
| |
-Real estate funds and real estate funds of funds |
| |
| |
| |
-Private equity funds of funds |
| |
| |
| |
-Others |
| |
| |
| |
Total investments in affiliates |
| |
| |
| |
In May 2011, the Group injected RMB
In February 2013, the Group injected RMB
In the fourth quarter of 2016, the Group injected RMB
The Group invested in private equity funds of funds, real estate funds and real estate funds of funds, and other public securities funds of funds that Gopher/Olive serves as general partner or fund manager. The Group held less than
The Group recognized impairment losses totaling RMB
F-32
Summarized financial information
The following table shows summarized financial information relating to the balance sheets for the Group’s equity method investments assuming 100% ownership as of December 31, 2023 and 2024:
As of December 31, | ||||||
(Amount in Thousands) | ||||||
| 2023 |
| 2024 |
| 2024 | |
RMB | RMB | US$ | ||||
Balance sheet data: |
|
|
| |||
Current assets |
| |
| |
| |
Non-current assets |
| |
| |
| |
Current liabilities |
| |
| |
| |
Non-current liabilities | | | | |||
The following table shows summarized financial information relating to the statements of operations for the Group’s equity method investments assuming 100% ownership for the years ended December 31, 2022, 2023 and 2024:
Year Ended December 31, | ||||||||
(Amount in Thousands) | ||||||||
| 2022 |
| 2023 |
| 2024 |
| 2024 | |
RMB | RMB | RMB | US$ | |||||
Operating data: |
|
|
|
| ||||
Revenue |
| |
| |
| |
| |
Loss from operations |
| ( |
| ( |
| ( |
| ( |
Net realized and unrealized gains from investments |
| |
| |
| |
| |
Net income |
| |
| |
| ( |
| ( |
7. Property and Equipment, Net
Property and equipment, net consists of the following:
As of December 31, | ||||||
(Amount in Thousands) | ||||||
| 2023 |
| 2024 |
| 2024 | |
RMB | RMB | US$ | ||||
Buildings |
|
| |
| | |
Leasehold and building improvements | | | | |||
Furniture, fixtures and equipment |
| |
| |
| |
Motor vehicles |
| |
| |
| |
Software |
| |
| |
| |
| |
| |
| | |
Accumulated depreciation |
| ( |
| ( |
| ( |
| |
| |
| | |
Construction in progress |
| |
| |
| |
Property and equipment, net |
| |
| |
| |
Depreciation expense was RMB
In 2021, the Group purchased new office premises for a total cash consideration of approximately RMB
F-33
8. Other Current Liabilities
Components of other current liabilities are as follows:
As of December 31, | ||||||
(Amount in Thousands) | ||||||
| 2023 |
| 2024 |
| 2024 | |
RMB | RMB | US$ | ||||
Accrued expenses | | | | |||
Advance from customers | | | | |||
Deposits from other business | | | | |||
Payable to individual investors of other business | | | | |||
Payable for purchases of property and equipment | | | | |||
Other tax payable | | | | |||
Operating lease liability - current | | | | |||
Payables to suppliers | | | | |||
Payable for litigation (Note 19) | | |||||
Other payables | | | | |||
Total |
| | |
| | |
Accrued expenses mainly consist of payables for marketing expenses and professional service fees.
Payables to individual investors consist of payables in relation to other service to the clients.
9. Revenues
The Group derives revenue primarily from one-time commissions, recurring service fees and performance-based income paid by clients or investment product providers. The disaggregation of revenues by service lines have been presented in the consolidated statements of operations.
Revenues by timing of recognition is analyzed as follows:
Year Ended December 31 | ||||||||
(Amount in Thousands) | ||||||||
| 2022 |
| 2023 |
| 2024 |
| 2024 | |
| RMB | RMB | RMB | US$ | ||||
Revenue recognized at a point in time |
| |
| |
| |
| |
Revenue recognized over time |
| |
| |
| |
| |
Total revenues |
| |
| |
| |
| |
For the Group’s revenues generated from different geographic locations, please see Note 17 segment information.
10. Income Taxes
Cayman Islands
Under the current laws of the Cayman Islands, the Company is not subject to tax on its income or capital gains. In addition, the Cayman Islands do not impose withholding tax on dividend payments.
F-34
Hong Kong
Under the current Hong Kong Inland Revenue Ordinance, the first HK$
PRC
Under the Law of the People’s Republic of China on Enterprise Income Tax (“EIT Law”), domestically-owned enterprises and foreign-invested enterprises (“FIEs”) are subject to a uniform tax rate of
Income before income taxes consists of:
Year Ended December 31, | ||||||||
(Amount in Thousands) | ||||||||
| 2022 |
| 2023 |
| 2024 |
| 2024 | |
RMB | RMB | RMB | US$ | |||||
Mainland China |
| |
| |
| |
| |
Hong Kong |
| |
| |
| |
| |
Cayman Islands | | | | | ||||
Others | | | | | ||||
Total |
| |
| |
| |
| |
The tax expense comprises:
| Year Ended December 31, | |||||||
(Amount in Thousands) | ||||||||
| 2022 |
| 2023 |
| 2024 |
| 2024 | |
RMB | RMB | RMB | US$ | |||||
Current Tax | | | | | ||||
Deferred Tax | ( | | | | ||||
Total | | | | | ||||
Reconciliation between the statutory tax rate to income before income taxes and the actual provision for income taxes is as follows:
| Year Ended December 31, |
| |||||
| 2022 |
| 2023 |
| 2024 |
| |
PRC income tax rate | | % | | % | | % | |
Expenses not deductible for tax purposes | ( | % | | % | | % | |
Effect of tax-free investment income | ( | % | ( | % | ( | % | |
Effect of different tax rate of subsidiary in other jurisdiction | ( | % | ( | % | ( | % | |
Effect of deferred tax assets allowance | | % | | % | | % | |
Effect of tax holidays | ( | % | ( | % | ( | % | |
Effect of income from equity in fund of fund | | % | | % | ( | % | |
Effect of dividend withholding tax | | % | | % | | % | |
Effect of true-ups | ( | % | | % | | % | |
Effect of others | ( | % | ( | % | | % | |
| % | | % | | % | ||
F-35
The aggregate amount and per share effect of the tax holidays (including effect of timing difference reversed in the year with different rate) are as follows:
| Year Ended December 31, | |||||||
(Amount in Thousands Except Shares Data) | ||||||||
| 2022 |
| 2023 |
| 2024 |
| 2024 | |
RMB | RMB | RMB | US$ | |||||
Aggregate | | | | | ||||
Per share effect-basic1 | | | | | ||||
Per share effect-diluted1 | | | | | ||||
Note 1: Results have been retroactively adjusted to reflect the 1-for-10 Share Subdivision effective on October 27, 2023. See Note 2 for details.
The principal components of the deferred income tax asset and liabilities are as follows:
| As of December 31, | |||||
(Amount in Thousands) | ||||||
| 2023 |
| 2024 |
| 2024 | |
RMB | RMB | US$ | ||||
Deferred tax assets: |
|
|
| |||
Accrued expenses and payroll | | | | |||
Tax loss carry forward | | | | |||
Unrealized other loss | | | | |||
Provision for impairment of investments | | | | |||
Provision for allowance of credit losses | | | | |||
Provision for contingent liability | | | | |||
Others | | | | |||
Gross deferred tax assets | | | | |||
Valuation allowance | ( | ( | ( | |||
Deferred tax assets | | | | |||
Deferred tax liabilities: | ||||||
Unrealized investment income | | | | |||
Timing difference on revenue recognition | | | | |||
Dividend withholding tax | | — | — | |||
Acquired deferred tax liabilities (Note 7) | | | | |||
Deferred tax liabilities | | | | |||
For a particular tax-paying component of the Group and within a particular tax jurisdiction, all deferred tax liabilities and assets are offset and presented as a single amount in the balance sheet. The Company does not offset deferred tax liabilities and assets attributable to different tax-paying components or to different tax jurisdictions. The above table presents the deferred tax assets and liabilities before offset.
The Group considers positive and negative evidence to determine whether some portion or all of the deferred tax assets will be more likely than not realized. This assessment considers, among other matters, the nature, frequency and severity of recent losses, forecasts of future profitability, the duration of statutory carry forward periods, the Group’s experience with tax attributes expiring unused and tax planning alternatives. These assumptions require significant judgment and the forecasts of future taxable income are consistent with the plans and estimates the Group is using to manage the underlying businesses. Valuation allowances are established for deferred tax assets based on a more likely than not threshold. The Group’s ability to realize deferred tax assets depends on its ability to generate sufficient taxable income within the carry forward periods provided for in the tax law. The amount of the deferred tax assets considered realizable, however, could be reduced in the near term if estimates of future taxable income during the carry-forward period are reduced. As of December 31, 2024, operating loss carry forward amounted to RMB
F-36
A valuation allowance is provided against deferred tax assets when the Group determines that it is more likely than not that the deferred tax assets will not be utilized in the future. The movements of valuation allowance of deferred tax assets are as follows:
For the year ended December 31, | ||||||
2022 | 2023 | 2024 | ||||
| RMB |
| RMB |
| RMB | |
(Amount in Thousands) | ||||||
Balance at beginning of the year |
| |
| |
| |
Provided |
| |
| |
| |
Addition due to acquisition | — | | — | |||
Write off |
| ( |
| ( |
| ( |
Reversal | ( | ( | ( | |||
Balance at ending of the year |
| |
| |
| |
In accordance with the EIT Law, dividends, which arise from profits of FIEs earned after January 1, 2008, are subject to a
Aggregate undistributed earnings of the Group’s VIE companies located in the PRC that are available for distribution to the Group were approximately RMB
The Group did
11. Loans Receivable, Net
Loans receivable as of December 31, 2023 and 2024 consist of the following:
As of December 31, | ||||||
(Amount in Thousands) | ||||||
| 2023 |
| 2024 |
| 2024 | |
| RMB |
| RMB |
| US$ | |
Loans receivable: |
|
|
| |||
-Within credit term | | | | |||
-Past due | | | | |||
Total loans receivable | | | | |||
Allowance for credit losses | ( | ( | ( | |||
Loans receivable, net | | | | |||
The loan interest rates range between
F-37
The following table presents the aging analysis of non-purchased past due loans receivable as of the years ended December 31, 2023 and 2024:
| As of December 31, | |||||
2023 |
| 2024 |
| 2024 | ||
RMB | RMB | US$ | ||||
Past due within 1 year |
| |
| |
| |
Past due more than 1 year |
| |
| |
| |
Total non-purchased past due loans |
| |
| |
| |
The Group also purchased past due loans from third parties with the amount of RMB
The following table presents the activity in the allowance for credit losses for loans receivable as of and for the years ended December 31, 2023 and 2024.
| RMB | |
(Amount in Thousands) | ||
Loans receivable—December 31, 2022 |
| |
Provisions |
| |
Reversal | ( | |
Write off |
| ( |
Loans receivable—December 31, 2023 | | |
Provisions |
| |
Reversal |
| ( |
Write off | ( | |
Loans receivable—December 31, 2024 |
| |
12. Lease
As a lessee:
Operating lease assets primarily represents various facilities under non-cancelable operating leases expiring within to
F-38
Supplemental consolidated balance sheet information related to leases was as follows:
As of December 31, | ||||||
(Amount in Thousands) | ||||||
| 2023 |
| 2024 |
| 2024 | |
RMB | RMB | US$ | ||||
Operating leases: | ||||||
Operating lease right-of-use assets | |
| |
| | |
|
| |
| | ||
Non-current portion of lease liabilities | |
| |
| | |
Total operating lease liabilities | |
| |
| | |
Weighted average remaining lease term (years) |
|
|
| |||
Weighted average discount rate | | % | | % |
| |
The maturities of operating lease liabilities for the next five years and thereafter as of December 31, 2023 and 2024, are as follows:
| As of December 31, | |||||
(Amount in Thousands) | ||||||
2023 | 2024 | 2024 | ||||
| RMB |
| RMB |
| US$ | |
Within 1 year |
| |
| | ||
Between 1 and 2 years |
| |
| | ||
Between 2 and 3 years |
| |
| | ||
Between 3 and 4 years |
| |
| | ||
Between 4 and 5 years |
| — |
| | ||
Total lease payment |
| |
| | ||
Less imputed interest |
| ( |
| ( | ( | |
Total |
| |
| | ||
13. Share-Based Compensation
The following table presents the Group’s share-based compensation expense by type of award:
| Year Ended December 31, | |||||||
(Amounts in Thousands) | ||||||||
| 2022 |
| 2023 |
| 2024 |
| 2024 | |
RMB | RMB | RMB | US$ | |||||
Share options | | | ( | ( | ||||
Non-vested restricted share units | | | |
| | |||
Total share-based compensation | | | | | ||||
During the year ended December 31, 2017, the Group adopted its 2017 share incentive plan (the “2017 Plan”). Under the 2017 Plan, the maximum aggregate number of shares in respect of which options, restricted shares, or RSUs may be issued shall be
During the year ended December 31, 2022, the Group adopted its 2022 share incentive plan (the “2022 Plan”). Under the 2022 Plan, the maximum aggregate number of shares in respect of which options, restricted shares, or RSUs may be issued shall be
F-39
On December 29, 2023, the Group granted
Incremental compensation cost due to the Modification was RMB
Share Options:
The weighted-average grant-date fair value of options granted during the year ended December 31, 2023 was RMB
The following table summarizes option activity during the year ended December 31, 2024:
|
|
| Weighted |
| ||||
Weighted | Average | Aggregate | ||||||
Average | Remaining | Intrinsic | ||||||
Number of | Exercise | Contractual | Value of | |||||
options | Price | Term | Options | |||||
|
| RMB |
| Years |
| RMB | ||
Outstanding as of January 1, 2024 | | | — | |||||
Forfeited or expired | ( | | — | — | ||||
Outstanding as of December 31, 2024 | — | — | — | — | ||||
Exercisable as of December 31, 2024 | — | — | — | — |
The aggregate intrinsic value of options exercised during the years ended December 31, 2022, 2023 and 2024 was RMB
Non-vested Restricted Shares:
A summary of non-vested restricted share activity during the year ended December 31, 2024 is presented below:
|
| Weighted- | ||
| Number of |
| average | |
| non-vested |
| grant- | |
| restricted |
| date fair | |
Non-vested restricted shares | shares units |
| value | |
| RMB | |||
Non-vested as of January 1, 2024 |
| |
| |
Granted |
| |
| |
Vested |
| ( |
| |
Forfeited |
| ( |
| |
Non-vested as of December 31, 2024 |
| |
| |
The total fair value of non-vested restricted share units vested during the years ended December 31, 2022, 2023 and 2024 was RMB
F-40
14. Settlement Expenses
In July 2019, in connection with certain funds managed (“Camsing Credit Funds” or “Camsing Products”) by Shanghai Gopher Asset Management Co., Ltd. (“Shanghai Gopher”), a consolidated affiliated subsidiary of the Company, it is suspected that fraud had been committed by third parties related to the underlying investments (the “Camsing Incident”). A total of
Settlement Plan
To preserve the Group’s goodwill with affected investors, it voluntarily made an ex-gratia settlement offer (the “Settlement Plan”) to affected investors. An affected client accepting the offer shall receive RSUs, which upon vesting will become ordinary shares of the Company, and in return forgo all outstanding legal rights associated with the investment in the Camsing Credit Funds and irrevocably release the Company and all its affiliated entities and individuals from any and all claims immediately, known or unknown, that relate to the Camsing Credit Funds.
On August 24, 2020, the Settlement Plan was approved by the Board of Directors of the Company that a total number of new ordinary shares not exceeding
The Group evaluated and concluded the financial instruments to be issued under the Settlement Plan meet equity classification under ASC 815-40-25-10. Therefore, such instruments were initially measured at fair value and recognized as part of additional-paid-in-capital.
As of December 31, 2020, the Group had no new settlement plan for the remaining unsettled investors, but would not preclude to reaching settlements in the future with similar terms and therefore estimated the probable amount of future settlement taking into consideration of possible forms of settlement and estimated acceptable level, and had recorded it as a contingent liability of US$
During the year ended December 31, 2024, the Group remained open to settling with the affected clients, and voluntarily reoffered the Settlement Plan to the remaining unsettled investors with terms substantially unchanged. In 2024, additional
As of December 31, 2024,
As of December 31, 2024, there were
F-41
15. Employee Benefit Plans
Majority of full time employees of the Group participate in a PRC government-mandated multi-employer defined contribution plan pursuant to which certain pension benefits, medical care, unemployment insurance, employee housing fund and other welfare benefits are provided to employees. PRC labor regulations require the Group to accrue for these benefits based on a certain percentage of the employees’ salaries. The total contribution for such employee benefits were RMB
16. Restricted Net Assets
Pursuant to the relevant laws and regulations in the PRC applicable to foreign-investment corporations and the Articles of Association of the Group’s PRC subsidiaries and VIEs, the Group is required to maintain a statutory reserve (“PRC statutory reserve”): a general reserve fund, which is non-distributable. The Group’s PRC subsidiaries and VIEs are required to transfer
In addition, the paid-in capital of the Group’s PRC subsidiaries and VIEs of RMB
As a result of these PRC laws and regulations, the Group’s PRC subsidiaries and VIEs are restricted in their ability to transfer a portion of their net assets, including general reserve and paid-in capital, either in the form of dividends, loans or advances. Such restricted portion amounted to RMB
17. Segment Information
The Group uses the management approach to determine operating segments. The management approach considers the internal organization and reporting used by the Group’s chief operating decision maker (“CODM”) for making decisions, allocating resources and assessing performance.
The Group believes it operates in
The financial information under the new segmentation presented does not include a retrospective recast of the financial information of the prior year in accordance with the new segmentation, as the new segmentation reflects the Company’s operational adjustments and organizational restructuring in 2024 and the costs and expenses in the Group’s consolidated statements of operations could not be re-allocated retrospectively under the new segmentation.
F-42
Segment information of the Group’s business is as follow:
Year Ended December 31, 2022 (Amount in Thousands) | ||||||||
Wealth | Assets | |||||||
Management | Management | Other | ||||||
Business | Business | Businesses | Total | |||||
| RMB |
| RMB |
| RMB |
| RMB | |
Revenues: |
|
|
|
|
|
|
|
|
Revenues from others | ||||||||
One-time commissions |
| |
| — |
| — |
| |
Recurring service fees |
| |
| — |
| — |
| |
Performance-based income |
| |
| — |
| — |
| |
Other service fees |
| |
| — |
| |
| |
Total revenues from others |
| |
| — |
| |
| |
Revenues from funds Gopher manages | ||||||||
One-time commissions |
| |
| |
| — |
| |
Recurring service fees |
| |
| |
| — |
| |
Performance-based income |
| |
| |
| — |
| |
Total revenues from funds Gopher manages |
| |
| |
| — |
| |
Total revenues |
| |
| |
| |
| |
Less: VAT related surcharges |
| ( |
| ( |
| ( |
| ( |
Net revenues |
| |
| |
| |
| |
Operating cost and expenses: |
|
|
|
| ||||
Compensation and benefits |
|
|
|
| ||||
Relationship manager compensation |
| ( |
| ( |
| — |
| ( |
Other compensations |
| ( |
| ( |
| ( |
| ( |
Total compensation and benefits |
| ( |
| ( |
| ( |
| ( |
Selling expenses |
| ( |
| ( |
| ( |
| ( |
General and administrative expenses |
| ( |
| ( |
| ( |
| ( |
Reversal of (provision for) credit losses | | | ( | | ||||
Other operating expenses |
| ( |
| ( |
| ( |
| ( |
Government subsidies |
| |
| |
| |
| |
Total operating cost and expenses |
| ( |
| ( |
| ( |
| ( |
Income (loss) from operations |
| |
| |
| ( |
| |
F-43
Year Ended December 31, 2023 (Amount in Thousands) | ||||||||
Wealth | Assets | |||||||
Management | Management | Other | ||||||
Business | Business | Businesses | Total | |||||
| RMB |
| RMB |
| RMB |
| RMB | |
Revenues: |
|
|
|
|
|
|
|
|
Revenues from others | ||||||||
One-time commissions |
| |
| — |
| — |
| |
Recurring service fees |
| |
| — |
| — |
| |
Performance-based income |
| |
| — |
| — |
| |
Other service fees |
| |
| — |
| |
| |
Total revenues from others |
| |
| — |
| |
| |
Revenues from funds Gopher manages | ||||||||
One-time commissions |
| |
| |
| — |
| |
Recurring service fees |
| |
| |
| — |
| |
Performance-based income |
| |
| |
| — |
| |
Total revenues from funds Gopher manages |
| |
| |
| — |
| |
Total revenues |
| |
| |
| |
| |
Less: VAT related surcharges |
| ( |
| ( |
| ( |
| ( |
Net revenues |
| |
| |
| |
| |
Operating cost and expenses: |
|
|
|
| ||||
Compensation and benefits |
|
|
|
| ||||
Relationship manager compensation |
| ( |
| ( |
| — |
| ( |
Other compensations |
| ( |
| ( |
| ( |
| ( |
Total compensation and benefits |
| ( |
| ( |
| ( |
| ( |
Selling expenses |
| ( |
| ( |
| ( |
| ( |
General and administrative expenses |
| ( |
| ( |
| ( |
| ( |
(Provision for) reversal of credit losses | ( | ( | | | ||||
Other operating expenses |
| ( |
| ( |
| ( |
| ( |
Government subsidies |
| |
| |
| |
| |
Total operating cost and expenses |
| ( |
| ( |
| ( |
| ( |
Income (loss) from operations |
| |
| |
| ( |
| |
F-44
Year Ended December 31, 2024 (Amount in Thousands) | ||||||||
Wealth | Assets | |||||||
Management | Management | Other | ||||||
Business | Business | Businesses | Total | |||||
| RMB |
| RMB |
| RMB |
| RMB | |
Revenues: |
|
|
|
|
|
|
|
|
Revenues from others | ||||||||
One-time commissions |
| |
| — |
| — |
| |
Recurring service fees |
| |
| — |
| — |
| |
Performance-based income |
| |
| — |
| — |
| |
Other service fees |
| |
| — |
| |
| |
Total revenues from others |
| |
| — |
| |
| |
Revenues from funds Gopher/Olive manages | ||||||||
One-time commissions |
| |
| |
| — |
| |
Recurring service fees |
| |
| |
| — |
| |
Performance-based income |
| |
| |
| — |
| |
Total revenues from funds Gopher/Olive manages |
| |
| |
| — |
| |
Total revenues |
| |
| |
| |
| |
Less: VAT related surcharges |
| ( |
| ( |
| ( |
| ( |
Net revenues |
| |
| |
| |
| |
Operating cost and expenses: |
|
|
|
| ||||
Compensation and benefits |
|
|
|
| ||||
Relationship manager compensation |
| ( |
| ( |
| — |
| ( |
Other compensations |
| ( |
| ( |
| ( |
| ( |
Total compensation and benefits |
| ( |
| ( |
| ( |
| ( |
Selling expenses |
| ( |
| ( |
| ( |
| ( |
General and administrative expenses |
| ( |
| ( |
| ( |
| ( |
(Provision for) reversal of credit losses | ( | ( | | ( | ||||
Other operating expenses |
| ( |
| ( |
| ( |
| ( |
Government subsidies |
| |
| |
| |
| |
Total operating cost and expenses |
| ( |
| ( |
| ( |
| ( |
Income (loss) from operations |
| |
| |
| ( |
| |
F-45
Year Ended December 31, 2024 (Amount in Thousands) |
| |||||||||||||||
Overseas | ||||||||||||||||
insurance | ||||||||||||||||
Domestic | Domestic | Overseas | Overseas | and | ||||||||||||
public | asset | Domestic | wealth | asset | comprehensive | |||||||||||
securities | management | insurance | management | management | services | Headquarters1 | Total | |||||||||
| RMB |
| RMB |
| RMB |
| RMB |
| RMB |
| RMB |
| RMB |
| RMB | |
Revenues: | ||||||||||||||||
Revenues from others | ||||||||||||||||
One-time commissions |
| |
| |
| |
| |
| |
| |
| — |
| |
Recurring service fees |
| |
| |
| — |
| |
| |
| — |
| |
| |
Performance-based income |
| |
| |
| — |
| — |
| |
| — |
| — |
| |
Other service fees |
| — |
| — |
| — |
| |
| — |
| |
| |
| |
Total revenues from others |
| |
| |
| |
| |
| |
| |
| |
| |
Revenues from funds Gopher/Olive manages | ||||||||||||||||
One-time commissions |
| |
| — |
| — |
| |
| |
| — |
| — |
| |
Recurring service fees |
| |
| |
| — |
| |
| |
| — |
| — |
| |
Performance-based income |
| |
| |
| — |
| — |
| |
| — |
| — |
| |
Total revenues from funds Gopher/Olive manages |
| |
| |
| — |
| |
| |
| — |
| — |
| |
Total revenues |
| |
| |
| |
| |
| |
| |
| |
| |
Less: VAT related surcharges |
| ( |
| ( |
| ( |
| — |
| — |
| — |
| ( |
| ( |
Net revenues |
| |
| |
| |
| |
| |
| |
| |
| |
Operating costs and expenses: | ||||||||||||||||
Compensation and benefits | ||||||||||||||||
Relationship managers compensation |
| ( |
| ( |
| ( |
| ( |
| ( |
| ( |
| — |
| ( |
Other compensations |
| ( |
| ( |
| ( |
| ( |
| ( |
| ( |
| ( |
| ( |
Total compensation and benefits |
| ( |
| ( |
| ( |
| ( |
| ( |
| ( |
| ( |
| ( |
Selling expenses |
| ( |
| ( |
| ( |
| ( |
| ( |
| ( |
| ( |
| ( |
General and administrative expenses |
| ( |
| ( |
| ( |
| ( |
| ( |
| ( |
| ( |
| ( |
Provision for credit losses |
| ( |
| ( |
| — |
| — |
| — |
| ( |
| ( |
| ( |
Other operating expenses |
| ( |
| ( |
| ( |
| — |
| — |
| ( |
| ( |
| ( |
Government grants |
| |
| |
| |
| — |
| — |
| — |
| |
| |
Total operating costs and expenses |
| ( |
| ( |
| ( |
| ( |
| ( |
| ( |
| ( |
| ( |
Income (loss) from operations |
| |
| |
| ( |
| |
| |
| |
| ( |
| |
1 | The financial information shown under “Headquarters” represents the revenues and operating cost and expenses generated by the Group’s headquarters which cannot be allocated to the six business segments. |
The following table summarizes the Group’s revenues generated by the different geographic locations.
Year Ended December 31, 2022 (Amount in Thousands) | ||||||
2022 | 2023 | 2024 | ||||
| RMB |
| RMB |
| RMB | |
Mainland China |
| |
| |
| |
Hong Kong |
| |
| |
| |
Others | |
| |
| | |
Total revenues |
| |
| |
| |
18. Related Party Transactions
Parties are considered to be related if one party has the ability, directly or indirectly, to control the other party or exercise significant influence over the other party in making financial and operational decisions. Parties are also considered to be related if they are subject to common control or common significant influence. Related parties may be individuals or corporate entities.
F-46
The table below sets forth major related parties and their relationships with the Group:
Company Name |
| Relationship with the Group |
HongShan Capital Investment Management (Tianjin) Co., Ltd. (“formerly known as Sequoia Capital Investment Management (Tianjin) Co., Ltd.”) | Affiliate of shareholder of the Group | |
Wanjia Win-Win | Investee of Gopher Asset Management Co., Ltd. (“Gopher Assets”), a consolidated VIE of the Group | |
Shanghai Dingnuo Technology Co., Ltd. (“Dingnuo”) | Affiliate of shareholder of the Group1 | |
Investee funds of Gopher Assets | Investees of Gopher Assets | |
Investee funds of Gopher Capital GP Ltd. | Investees of Gopher Capital GP Ltd., a subsidiary of the Group | |
Shanghai Noah Charity Fund | A charity fund established by the Group |
Note 1: Dingnuo was no longer the affiliate of shareholder of the Group after the Group acquired
During the years ended December 31, 2022, 2023 and 2024, related party transactions were as follows:
Year Ended December 31 | ||||||||
(Amount in Thousands) | ||||||||
2022 | 2023 | 2024 | 2024 | |||||
| RMB |
| RMB |
| RMB |
| US$ | |
One-time commissions |
|
|
|
|
|
|
|
|
Investee funds of Gopher Assets |
| |
| |
| |
| |
Recurring service fees |
|
|
|
| ||||
Investee funds of Gopher Assets |
| |
| |
| |
| |
HongShan Capital Investment Management (Tianjin) Co., Ltd. |
| |
| |
| |
| |
Investee funds of Gopher Capital GP Ltd. |
| |
| |
| |
| |
Total recurring service fees |
| |
| |
| |
| |
Performance-based income |
|
|
|
|
|
|
|
|
Investee funds of Gopher Assets |
| |
| |
| |
| |
Investee funds of Gopher Capital GP Ltd. |
| |
| |
| |
| |
Total performance-based income |
| |
| |
| |
| |
Total |
| |
| |
| |
| |
As of December 31, 2023 and 2024, amounts due from related parties associated with the above trading transactions were comprised of the following:
As of December 31, | ||||||
(Amount in Thousands) | ||||||
2023 | 2024 | 2024 | ||||
| RMB |
| RMB |
| US$ | |
Investee funds of Gopher Assets |
| |
| |
| |
Investee funds of Gopher Capital GP Ltd. |
| |
| |
| |
Amounts due from related parties (trade), gross | | | | |||
Less: allowance for credit losses | ( | ( | ( | |||
Total in net amounts |
| |
| |
| |
F-47
As of December 31, 2023, and 2024, amounts due from related parties associated with loan distributed were comprised of the following:
As of December 31, | ||||||
(Amount in Thousands) | ||||||
2023 | 2024 | 2024 | ||||
| RMB |
| RMB |
| US$ | |
Investee funds of Gopher Assets |
| |
| |
| |
Investee funds of Gopher Capital GP Ltd. |
| |
| |
| |
Amounts due from related parties (non-trade), gross | | | | |||
Less: allowance for credit losses | ( | — | — | |||
Total in net amounts |
| |
| |
| |
The loans are due on demand and expected to be matured within one year, most of which are interest free.
As of December 31, 2023, and 2024, deferred revenues related to the recurring management fee received in advance from related parties were comprised of the following:
As of December 31, | ||||||
(Amount in Thousands) | ||||||
2023 | 2024 | 2024 | ||||
| RMB |
| RMB |
| US$ | |
Investee funds of Gopher Assets |
| |
| |
| |
Investee funds of Gopher Capital GP Ltd. |
| |
| |
| |
Total |
| |
| |
| |
During the years ended December 31, 2022, 2023 and 2024, donation made to Shanghai Noah Charity Fund were RMB
During the years ended December 31, 2022, 2023 and 2024, the Group paid RMB
19. Contingencies
Camsing Incident
See Note 14 for details of contingencies for Camsing Incident.
Litigation
In December 2022, the Group received a civil judgment from the Bozhou Intermediate People’s Court of Anhui Province (the “First Instance Court”). The judgement related to a civil lawsuit brought by an external institution (the “Plaintiff”) against Noah (Shanghai) Financial Leasing Co., Ltd. (the “Defendant”, one subsidiary of the Company).
The First Instance Court first accepted the civil lawsuit filed by the Plaintiff against the Defendant in August 2019 respecting the financial consultancy services provided by the Defendant to the Plaintiff on its investment process. The Defendant charged a fee of RMB
F-48
The Plaintiff subsequently, for the third time, applied for a retrial to the Supreme People’s Court. In February 2022, the Supreme People’s Court issued an order revoking the aforementioned rulings and remanding the case to the First Instance Court for retrial. While the Group held the same view as before that the claim of the Plaintiff is without merit and is unfounded, in December 2022, the First Instance Court awarded the Plaintiff monetary damages of RMB
In late March 2024, the Group received the final ruling from the Appellate Court, which supports the First-instance Ruling and became effective immediately. As a result, the contingency was resolved and the payable for the litigation of RMB
In April 2024, the Group applied for a retrial to the Supreme People’s Court and received the ruling in January 2025, in accordance with which, the Supreme People’s Court awarded the Plaintiff monetary damages of
Others
The Group is subject to periodic legal or administrative proceedings in the ordinary course of business. Other than those related to the Camsing Incident and the litigation mentioned above, the Group does not have any pending legal or administrative proceedings to which the Group is a party that will have a material effect on its business or financial condition.
20. Dividends
The 2022 final dividend, declared during the year ended December 31, 2023, amounted to approximately RMB
The 2023 final dividend and non-recurring special dividend, declared during the year ended December 31, 2023, amounted to approximately RMB
The board of directors of the Company recommended (i) a final dividend of RMB
Based on the number of issued Shares as of the date of this announcement, if declared and paid, (i) the final dividend will amount to RMB
F-49
Additional Financial Information of Parent Company – Financial Statements Schedule I
The following Schedule I has been provided pursuant to the requirements of Rules 12-04(a) and 5-04(c) of Regulation S-X, which require condensed financial information as to the financial position, changes in financial position and results of operations of a parent company as of the same dates and for the same periods for which audited consolidated financial statements have been presented, as the restricted net assets was more than 25% of the Company’s consolidated net assets as of December 31, 2024.
a) Condensed Balance Sheets (Amount in Thousands, Except Share and Per Share Data)
As of December 31, | ||||||
2023 |
| 2024 | 2024 | |||
| RMB | RMB |
| US$ | ||
Assets |
|
|
|
| ||
Current assets |
|
|
|
| ||
Cash and cash equivalents |
| | |
| | |
Amounts due from related parties |
| | |
| | |
Short-term investments | — | | | |||
Other current assets | | |
| | ||
Total current assets |
| | |
| | |
Investments in subsidiaries and VIEs |
| | |
| | |
Investments in affiliates |
| | |
| | |
Other non-current assets |
| | |
| | |
Total assets |
| | |
| | |
Liabilities and Equity |
|
|
| |||
Current liabilities |
|
|
| |||
Contingent liabilities |
| | |
| | |
Amounts due to subsidiaries and VIEs | | | | |||
Other current liabilities |
| | | | ||
Total liabilities |
| | |
| | |
Shareholder’s equity |
|
|
| |||
Ordinary shares (US$ |
| | |
| | |
Treasury Stock | — | ( | ( | |||
Additional paid-in capital |
| | |
| | |
Retained earnings |
| | |
| | |
Accumulated other comprehensive income |
| | |
| | |
Total shareholders’ equity |
| | |
| | |
Total liabilities and shareholders’ equity |
| | |
| | |
F-50
b) Condensed Statements of Operations (Amount in Thousands)
Year ended December 31, | ||||||||
2022 | 2023 | 2024 | 2024 | |||||
| RMB |
| RMB |
| RMB |
| US$ | |
Net revenues |
| — |
| — |
| — |
| — |
Operating cost and expenses |
|
|
|
| ||||
Other Compensations |
| — |
| |
| | | |
Selling expenses |
| |
| |
| |
| |
General and administrative expenses |
| |
| |
| |
| |
Other operating expenses | | | | | ||||
Total operating cost and expenses |
| |
| |
| |
| |
Loss from operations |
| ( |
| ( |
| ( |
| ( |
Other income (expenses): |
|
|
|
| ||||
Interest income |
| |
| |
| |
| |
Interest expense |
| — |
| — |
| ( |
| ( |
Reversal of settlement expenses |
| — |
| — |
| |
| |
Other income |
| |
| |
| |
| |
Total other income |
| |
| |
| |
| |
(Loss) income before taxes and income from equity in affiliates, subsidiaries and VIEs |
| ( |
| |
| |
| |
Income tax expenses |
| — |
| ( |
| ( |
| ( |
Income (loss) from equity in affiliates | | | ( | ( | ||||
Income from equity in subsidiaries and VIEs |
| |
| |
| |
| |
Net income attributable to Noah shareholders |
| |
| |
| |
| |
c) Condensed Statements of Comprehensive Income (Amount in Thousands)
| Year ended December 31, | |||||||
2022 | 2023 | 2024 | 2024 | |||||
| RMB |
| RMB |
| RMB |
| US$ | |
Net income |
| |
| |
| |
| |
Other comprehensive income, net of tax |
|
|
|
| ||||
Foreign currency translation adjustments |
| |
| |
| |
| |
Comprehensive income |
| |
| |
| |
| |
F-51
d) Condensed Statements of Cash Flows (Amount in Thousands)
Year ended December 31, | ||||||||
2022 | 2023 | 2024 | 2024 | |||||
| RMB |
| RMB |
| RMB |
| US$ | |
Cash flows from operating activities: |
|
|
|
|
|
|
|
|
Net income attributable to Noah Holding Limited shareholders |
| |
| |
| |
| |
Adjustments to reconcile net income to net cash provided by operating activities: |
|
|
| |||||
Income from equity in subsidiaries and VIEs, net of dividends |
| ( |
| ( |
| |
| |
(Income) loss from equity in affiliates, net of dividends |
| ( |
| |
| |
| |
Reversal of Share-based settlement expenses |
| — |
| — |
| ( |
| ( |
Changes in operating assets and liabilities: |
| |||||||
Amounts due from related parties |
| ( |
| ( |
| ( |
| ( |
Amounts due to subsidiaries and VIEs | | | — | — | ||||
Other current assets |
| — |
| ( |
| |
| |
Other current liabilities |
| ( |
| |
| ( |
| ( |
Net cash provided by operating activities |
| |
| |
| |
| |
Cash flows from investing activities: |
|
|
| |||||
Increase in investments in subsidiaries and VIEs | ( | ( | ( | ( | ||||
Increase in short-term investments |
| — |
| — |
| ( |
| ( |
Net cash used in investing activities |
| ( |
| ( |
| ( |
| ( |
Cash flows from financing activities: | ||||||||
Proceeds from issuance of ordinary shares upon exercise of stock options | | | — | — | ||||
Proceeds from advances from subsidiaries | | | | | ||||
Repayment of advances from subsidiaries | ( | ( | ( | ( | ||||
Payment for repurchase of ordinary shares | — | — | ( | ( | ||||
Proceeds from offering, net of issuance cost | | — | — | — | ||||
Dividend distribution | — | ( | ( | ( | ||||
Net cash provided by (used in) financing activities | | | ( | ( | ||||
Effect of exchange rate changes | | | | | ||||
Net increase (decrease) in cash and cash equivalents |
| |
| |
| ( |
| ( |
Cash and cash equivalents - beginning of year |
| |
| |
| |
| |
Cash and cash equivalents - end of year |
| |
| |
| |
| |
e) Notes to Condensed Financial Statements
1. | The condensed financial statements of Noah Holdings Limited have been prepared using the same accounting policies as set out in the consolidated financial statements except that the equity method has been used to account for investments in subsidiaries and VIEs. Such investments in subsidiaries and VIEs are presented on the balance sheets as investments in subsidiaries and VIEs and the profit of the subsidiaries and VIEs is presented as income from equity in subsidiaries and VIEs on the statement of operations. |
2. | As of December 31, 2022, 2023 and 2024, there were no material contingencies, significant provisions of long-term obligations of the Company, except for those which have been separately disclosed in the consolidated financial statements. |
3. | Certain information and footnote disclosures normally included in financial statements prepared in accordance with accounting principles generally accepted in the United States of America have been condensed or omitted. The footnote disclosure certain supplemental information relating to the operations of the Company and, as such, these statements should be read in conjunction with the notes to the accompanying Consolidated Financial Statements. |
F-52