Filed Pursuant to Rule 424(b)(3)
Registration No. 333-288705

Starwood Real Estate Income Trust, Inc.
Maximum Offering of $10,000,000,000
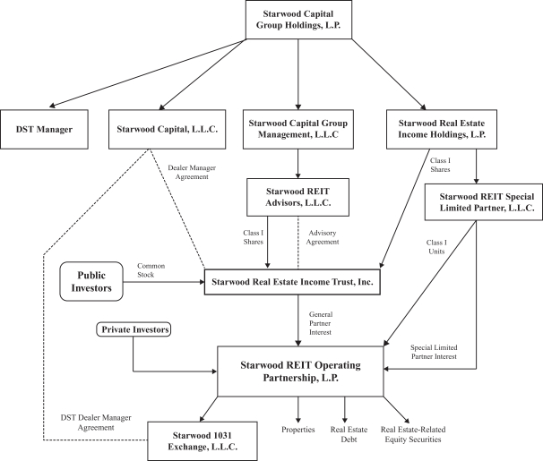
Starwood Real Estate Income Trust, Inc. invests primarily in stabilized, income-oriented commercial real estate. We are externally managed by our advisor, Starwood REIT Advisors, L.L.C. (the “Advisor”). The Advisor is an affiliate of our sponsor, Starwood Capital Group Holdings, L.P. (“Starwood Holdings” and together with any entity that is controlled by, controls or is under common control with Starwood Holdings, and any of their respective predecessor entities, “Starwood Capital”), a leading global investment manager. Our objective is to bring Starwood Capital’s leading institutional-quality real estate investment platform to income-focused investors. We have elected to be taxed as a real estate investment trust (“REIT”) for federal income tax purposes commencing with the taxable year ended December 31, 2019. We are not a mutual fund and do not intend to register as an investment company under the Investment Company Act of 1940, as amended (the “Investment Company Act”).
We are offering on a continuous basis up to $10,000,000,000 in shares of common stock, consisting of up to $9,500,000,000 in shares in our primary offering and up to $500,000,000 in shares pursuant to our distribution reinvestment plan. We are offering to sell any combination of four classes of shares of our common stock, Class T common stock (“Class T shares”), Class S common stock (“Class S shares”), Class D common stock (“Class D shares”) and Class I common stock (“Class I shares”), with a dollar value up to the maximum offering amount. The share classes have different upfront selling commissions and dealer manager fees, and different ongoing stockholder servicing fees. The purchase price per share for each class of common stock will vary and generally will equal our prior month’s net asset value (“NAV”) per share, as determined monthly, plus applicable upfront selling commissions and dealer manager fees. We may offer shares at a price that we believe reflects the NAV per share of such stock more appropriately than the prior month’s NAV per share in exceptional cases where we believe there has been a material change (positive or negative) to our NAV per share since the end of the prior month due to the aggregate impact of factors such as general significant market events or disruptions or force majeure events. This is a “best efforts” offering, which means that Starwood Capital, L.L.C. (the “Dealer Manager”), the dealer manager for this offering, will use its best efforts to sell shares, but is not obligated to purchase or sell any specific amount of shares in this offering.
This investment involves a high degree of risk. You should purchase these securities only if you can afford the complete loss of your investment. See “Risk Factors” beginning on page 35 for risks to consider before buying our shares, including:
•We have incurred generally accepted accounting principles in the United States (“GAAP”) net losses attributable to stockholders and an accumulated deficit in the past and may incur GAAP net losses attributable to stockholders and continue to have an accumulated deficit in the future.
•You will not have the opportunity to evaluate our future investments before we make them.
•Since there is no public trading market for shares of our common stock, repurchase of shares by us will likely be the only way to dispose of your shares. Our share repurchase plan provides stockholders with the opportunity to request that we repurchase their shares on a monthly basis, but we are not obligated to repurchase any shares and may choose to repurchase only some, or even none, of the shares that have been requested to be repurchased in any particular month in our discretion. In addition, repurchases are subject to available liquidity and other significant restrictions, including monthly and quarterly repurchase limits. Since October 2022, repurchase requests have consistently exceeded the applicable monthly and/or quarterly limits of our share repurchase plan and may continue to do so in the future. Further, our board of directors may modify or suspend our share repurchase plan if it deems such action to be in our best interest and the best interest of our stockholders. As a result, our shares should be considered as having only limited liquidity and at times may be illiquid.
•We cannot guarantee that we will make distributions, and if we do we may fund such distributions from sources other than cash flow from operations, including, without limitation, the sale of assets, borrowings or offering proceeds, and we have no limits on the amounts we may pay from such sources.
•The purchase and repurchase price for shares of our common stock are generally based on our prior month’s NAV (subject to material changes as described herein) and are not based on any public trading market. While there are independent annual appraisals of our properties, the appraisal of properties is inherently subjective, and our NAV may not accurately reflect the actual price at which our properties could be liquidated on any given day.
•We have no employees and are dependent on the Advisor to conduct our operations. The Advisor will face conflicts of interest as a result of, among other things, the allocation of investment opportunities among us and Other Starwood Accounts (as defined herein), the allocation of time of its investment professionals and the substantial fees that we will pay to the Advisor.
•This is a “best efforts” offering. If we are not able to continue to raise a substantial amount of capital on an ongoing basis, our ability to achieve our investment objectives could be adversely affected.
•There are limits on the ownership and transferability of our shares. See “Description of Capital Stock—Restrictions on Ownership and Transfer.”
•If we fail to qualify as a REIT and no relief provisions apply, our NAV and cash available for distribution to our stockholders could materially decrease.
Neither the Securities and Exchange Commission nor any state securities regulator has approved or disapproved of these securities or determined if this prospectus is truthful or complete, or determined whether the offering can be sold to any or all purchasers in compliance with existing or future suitability or conduct standards. The Attorney General of the State of New York has not passed on or endorsed the merits of this offering. Any representation to the contrary is unlawful. The use of forecasts in this offering is prohibited. Any oral or written predictions about the amount or certainty of any cash benefits or tax consequences that may result from an investment in our common stock is prohibited. No one is authorized to make any statements about this offering different from those that appear in this prospectus.
|
|
|
|
|
|
|
|
|
|
|
|
|
|
|
|
|
|
|
|
|
|
|
|
|
|
|
|
|
|
|
|
|
|
|
|
Price to the Public(1) |
|
|
Upfront Selling Commission(2) |
|
|
Dealer Manager Fees(2) |
|
|
Proceeds to Us, Before Expenses(2)(3) |
|
Maximum Primary Offering(4) |
|
$ |
9,500,000,000 |
|
|
$ |
165,353,038 |
|
|
$ |
2,294,686 |
|
|
$ |
9,332,352,276 |
|
Class T Shares, per Share |
|
$ |
20.86 |
|
|
$ |
0.60 |
|
|
$ |
0.10 |
|
|
$ |
20.15 |
|
Class S Shares, per Share |
|
$ |
20.84 |
|
|
$ |
0.70 |
|
|
|
— |
|
|
$ |
20.14 |
|
Class D Shares, per Share |
|
$ |
20.02 |
|
|
$ |
0.30 |
|
|
|
— |
|
|
$ |
19.72 |
|
Class I Shares, per Share |
|
$ |
19.96 |
|
|
|
— |
|
|
|
— |
|
|
$ |
19.96 |
|
Maximum Distribution Reinvestment Plan |
|
$ |
500,000,000 |
|
|
|
— |
|
|
|
— |
|
|
$ |
500,000,000 |
|
|
|
(1) |
The price per share shown for each of our classes of shares is equal to the transaction price as of February 1, 2026, which is equal to such class’s NAV per share as of December 31, 2025, plus applicable selling commissions and dealer manager fees. |
|
|
(2) |
The table assumes that for shares sold in the primary offering, 5% of the gross offering proceeds are from the sale of Class T shares, 45% of the gross offering proceeds are from the sale of Class S shares, 5% of the gross offering proceeds are from the sale of Class D shares and 45% of the gross offering proceeds are from the sale of Class I shares, which are estimated based on the proportion of shares per class issued in our prior public offerings. The number of shares of each class sold and the relative proportions in which the classes of shares are sold are uncertain and may differ significantly from this assumption. For Class T shares sold in the primary offering, investors will pay upfront selling commissions of up to 3.0% of the transaction price and upfront dealer manager fees of 0.5% of the transaction price; however, such amounts may vary pursuant to agreements with certain participating broker-dealers provided that the sum of upfront selling commissions and dealer manager fees shall not exceed 3.5% of the transaction price of each Class T share sold. For Class S shares sold in the primary offering, investors will pay upfront selling commissions of up to 3.5% of the transaction price. For Class D shares sold in the primary offering, investors will pay upfront selling commission of up to 1.5% of the transaction price. We will also pay the following selling commissions over time as stockholder servicing fees to the dealer manager, subject to the Financial Industry Regulatory Authority, Inc. (“FINRA”) limitations on underwriting compensation: (a) for Class T shares only, a representative stockholder servicing fee of 0.65% per annum, and a dealer stockholder servicing fee of 0.20% per annum, of the aggregate NAV for the Class T shares; however, with respect to Class T shares sold through certain participating broker-dealers, the representative stockholder servicing fee and dealer stockholder servicing fee may be other amounts, provided that the sum of such fees will always equal 0.85% per annum of the NAV of such shares, (b) for Class S shares only, a stockholder servicing fee equal to 0.85% per annum of the aggregate NAV for the Class S shares and (c) for Class D shares only, a stockholder servicing fee equal to 0.25% per annum of the aggregate NAV for the Class D shares, in each case, payable monthly. No stockholder servicing fees are paid with respect to the Class I shares. The total amount that will be paid over time for other underwriting compensation depends on the average length of time for which shares remain outstanding, the term over which such amount is measured and the performance of our investments. We will also pay or reimburse certain organization and offering expenses. See “Plan of Distribution,” “Estimated Use of Proceeds” and “Compensation.” |
(3) |
Proceeds are calculated before deducting stockholder servicing fees or organization and offering expenses payable by us. |
(4) |
We reserve the right to reallocate shares of common stock between our distribution reinvestment plan and our primary offering. |
The date of this prospectus is February 4, 2026
SUITABILITY STANDARDS
Shares of our common stock are suitable only as a long-term investment for persons of adequate financial means who do not need near-term liquidity from their investment. We do not expect there to be a public market for our shares and thus it may be difficult for you to sell your shares. On a limited basis, you may be able to have your shares repurchased through our share repurchase plan, although we are not obligated to repurchase any shares and may choose to repurchase only some, or even none, of the shares that have been requested to be repurchased in any particular month in our discretion. You should not buy shares of our common stock if you need to sell them in the near future. The minimum initial investment in shares of our common stock that we will accept for Class T shares, Class S shares or Class D shares is $5,000. The minimum initial investment in shares of our common stock that we will accept for Class I shares is $1,000,000, unless waived by the Dealer Manager.
In consideration of these factors, we require that a purchaser of shares of our common stock have either:
|
|
|
|
|
|
|
a net worth of at least $350,000; or |
|
|
|
|
|
|
|
a gross annual income of at least $100,000 and a net worth of at least $100,000. |
Certain states have established suitability standards in addition to the minimum income and net worth standards described above. Shares will be sold to investors in these states only if they meet the additional suitability standards set forth below. Certain broker-dealers selling shares in this offering may impose greater suitability standards than the minimum income and net worth standards described above and the state-specific suitability standards described below.
For purposes of determining whether you satisfy the suitability standards, (i) “net worth” is calculated excluding the value of an investor’s home, home furnishings and automobiles; (ii) if not otherwise specified, “liquid net worth” means that portion of an investor’s net worth consisting of cash, cash equivalents and readily marketable securities; and (iii) “direct participation programs” include REITs, business development companies, oil and gas programs, equipment leasing programs, and commodity pools, but exclude federal and state exempt private offerings and any investment company registered pursuant to the Investment Company Act of 1940, as amended.
Alabama Investors. An Alabama investor’s aggregate investment in our company and other non-traded direct participation programs shall not exceed 10% of such investor’s liquid net worth at the time of investment in us. This concentration limit does not apply to investments made through the distribution reinvestment plan nor to an investor who is an “accredited investor” as defined in Rule 501(a) of Regulation D under the Securities Act of 1933, as amended.
Arkansas Investors. An Arkansas investor’s aggregate investment in our company and other non-traded direct participation programs shall not exceed 10% of such investor’s liquid net worth at the time of investment in us. This concentration limit does not apply to investments made through the distribution reinvestment plan nor to an investor who is an “accredited investor” as defined in Rule 501(a) of Regulation D under the Securities Act of 1933, as amended.
California Investors. Investors residing in California who are not “accredited investors” as defined in Regulation D under the Securities Act may not invest more than 10% of their net worth in this offering.
Idaho Investors. Investors residing in Idaho must have either (a) a net worth of $85,000 and annual gross income of $85,000 or (b) a net worth of $300,000.
Iowa Investors. An Iowa investor’s aggregate investment in our company and other non-traded direct participation programs shall not exceed 10% of such investor’s liquid net worth at the time of investment in us. This concentration limit does not apply to investments made through the distribution reinvestment plan nor to an investor who is an “accredited investor” as defined in Rule 501(a) of Regulation D under the Securities Act of 1933, as amended.
Kansas Investors. The Securities Division of the Kansas Department of Insurance recommends that Kansas investors limit their aggregate investment in our securities and other similar investments to not more than 10 percent of their liquid net worth.
Kentucky Investors. A Kentucky investor’s aggregate investment in our company and other non-traded direct participation programs shall not exceed 10% of such investor’s liquid net worth at the time of investment in us. This concentration limit does not apply to investments made through the distribution reinvestment plan nor to an investor who is an “accredited investor” as defined in Rule 501(a) of Regulation D under the Securities Act of 1933, as amended.
Maine Investors. The Maine Office of Securities recommends that an investor’s aggregate investment in this offering and similar direct participation investments not exceed 10% of the investor’s liquid net worth. For this purpose, “liquid net worth” is defined as that portion of net worth that consists of cash, cash equivalents and readily marketable securities.
Massachusetts Investors. Massachusetts investors must have either (a) a minimum liquid net worth of at least $100,000 and a minimum annual gross income of not less than $100,000, or (b) a minimum liquid net worth of $350,000. For these purposes, “liquid net worth” is defined as that portion of net worth (total assets exclusive of home, home furnishings, and automobiles, minus total liabilities) that consists of cash, cash equivalent and readily marketable securities. In addition, a Massachusetts investor’s investment in us, our affiliates and other non-publicly traded direct investment programs (including real estate investment trusts, business development companies, oil and gas programs, equipment leasing programs and commodity pools, but excluding unregistered, federally and state exempt private offerings) may not exceed ten percent (10%) of his or her liquid net worth.
Missouri Investors. No more than ten percent (10%) of any one (1) Missouri investor’s liquid net worth shall be invested in the securities being registered in this offering.
Nebraska Investors. Investors residing in Nebraska who are not “accredited investors” as defined in Regulation D under the Securities Act must limit their aggregate investment in this offering and the common stock of other public, non-listed REITs to 10% of such investor’s net worth.
New Jersey Investors. New Jersey investors must have either (a) a minimum liquid net worth of at least $100,000 and a minimum annual gross income of not less than $85,000, or (b) a minimum liquid net worth of $350,000. For these purposes, “liquid net worth” is defined as that portion of net worth (total assets exclusive of home, home furnishings, and automobiles, minus total liability) that consists of cash, cash equivalents and readily marketable securities. In addition, a New Jersey investor’s investment in us, our affiliates, and other non-publicly traded direct investment programs (including real estate investment trusts, business development companies, oil and gas programs, equipment leasing programs and commodity pools, but excluding unregistered, federally and state exempt private offerings) may not exceed ten percent (10%) of his or her liquid net worth.
New Mexico Investors. Investors residing in New Mexico may not invest more than 10% of their liquid net worth in our shares, shares of our affiliates and other public, non-listed REITs. Investors who are accredited investors, as defined by Rule 501(a) of Regulation D under the Securities Act, are not subject to the foregoing investment concentration limit.
North Dakota Investors. Investors residing in North Dakota must have a net worth of at least ten times their investment in our common stock.
Ohio Investors. Investors residing in Ohio may not invest more than 10% of their liquid net worth in us and other non-traded real estate investment programs. For purposes of Ohio’s suitability standard, “liquid net worth” shall be defined as that portion of net worth (total assets exclusive of primary residence, home furnishings, and automobiles minus total liabilities) that is comprised of cash, cash equivalents, and readily marketable securities. This condition does not apply, directly or indirectly, to federally covered securities. This condition also does not apply to purchasers who meet the definition of an accredited investor as defined in Rule 501(a) of Regulation D under the Securities Act of 1933, 15 U.S.C.A. 77a, as amended.
Oregon Investors. Non-accredited Oregon investors may not invest more than 10% of their liquid net worth in us. For purposes of Oregon’s suitability standard, “liquid net worth” is defined as an investor’s total assets (excluding home, home furnishings, and automobiles) minus total liabilities. Oregon investors who meet the definition of “accredited investor” as defined in Regulation D under the Securities Act of 1933, as amended, are not subject to the limitation described in this paragraph.
Pennsylvania Investors. Investors residing in Pennsylvania may not invest more than 10% of their net worth in our common stock.
Puerto Rico Investors. Investors residing in Puerto Rico may not invest more than 10% of their liquid net worth in us, our affiliates, and other public, non-listed REITs. For purposes of Puerto Rico’s suitability standard, “liquid net worth” is defined as that portion of net worth (total assets exclusive of primary residence, home furnishings, and automobiles minus total liabilities) consisting of cash, cash equivalents, and readily marketable securities.
Tennessee Investors. Investors residing in Tennessee who are not “accredited investors” as defined in Regulation D under the Securities Act may not invest more than 10% of their net worth in our common stock.
Vermont Investors. Investors residing in Vermont who are not “accredited investors” as defined in Regulation D under the Securities Act may not purchase an amount of shares in this offering that exceeds 10% of their liquid net worth. For purposes of Vermont’s suitability standard, “liquid net worth” is defined as an investor’s total assets (not including home, home furnishings, or automobiles) minus total liabilities.
Washington Investors. Investors residing in Washington may not invest more than 10% of their liquid net worth, as determined at the time of each investor’s investment, in our offering and offerings of other public, non-listed direct participation programs. However, this 10% liquid net worth limit does not apply to the following: (a) distributions reinvested through the distribution reinvestment plan, or (b) an investor who is an “accredited investor,” as defined in Rule 501(a) of Regulation D under the Securities Act of 1933, 15 U.S.C. 77a, as amended.
Our sponsor and each person selling shares on our behalf must make every reasonable effort to determine that the purchase of shares of our common stock is a suitable and appropriate investment for each investor. In making this determination, our sponsor and the Dealer Manager will rely upon information provided by the investor to the participating broker-dealer as well as the suitability assessment made by each participating broker-dealer. Before you purchase shares of our common stock, your participating broker-dealer, authorized representative or other person placing shares on your behalf will rely on relevant information provided by you to determine that you:
|
|
|
|
|
|
|
meet the minimum income and net worth standards established in your state; |
|
|
|
|
|
|
|
are in a financial position appropriate to enable you to realize the potential benefits described in the prospectus; and |
|
|
|
|
|
|
|
are able to bear the economic risk of the investment based on your overall financial situation. |
Participating broker-dealers are required to maintain for six years records of the information used to determine that an investment in shares of our common stock is suitable and appropriate for a stockholder.
By signing the subscription agreement required for purchases of our common stock, you represent and warrant to us that you have received a copy of this prospectus and that you meet the net worth and annual gross income requirements described above. Our sponsor and each person selling shares on our behalf has an obligation to take reasonable efforts to determine that the purchase of our shares is a suitable and appropriate investment for each stockholder. In fulfilling this obligation, we rely, in part, on your representations and warranties regarding your receipt of this prospectus and regarding your net worth and annual gross income. In the event you, another stockholder or a regulatory authority attempt to hold us liable because stockholders did not receive copies of this prospectus or because we failed to adhere to each state’s suitability requirements, we will assert these representations and warranties made by you in any proceeding in which such potential liability is disputed in an attempt to avoid any such liability. By making these representations, you do not waive any rights that you may have under federal or state securities laws.
The SEC adopted Regulation Best Interest, which contains a standard of conduct for broker-dealers and natural persons who are associated persons of a broker-dealer when making a recommendation of any securities transaction or investment strategy involving securities to a retail customer. A retail customer is any natural person, or the legal representative of such person, who receives a recommendation of any securities transaction or investment strategy involving securities from a broker-dealer and uses the recommendation primarily for personal, family, or household purposes. Regulation Best Interest includes the general obligation that broker-dealers and their associated persons act in the “best interest” of retail customers in making any recommendation of any securities transaction or investment strategy, without putting the financial or other interests of the broker-dealer ahead of the retail customer. This enhances the previous “suitability” standard of care applicable to investment recommendations.
To satisfy Regulation Best Interest’s general obligation, broker-dealers must comply with each of the four component obligations:
|
|
|
|
|
|
|
Disclosure Obligation: The broker-dealer must, before or at the time of the recommendation, provide certain required disclosure about the recommendation and the relationship between the broker-dealer and the retail customer. |
|
|
|
|
|
|
|
Care Obligation: The broker-dealer must exercise reasonable diligence, care, and skill in making the recommendation. |
|
|
|
|
|
|
|
Conflict of Interest Obligation: The broker-dealer must establish, maintain, and enforce written policies and procedures reasonably designed to address conflicts of interest. |
|
|
|
|
|
|
|
Compliance Obligation: The broker-dealer must establish, maintain, and enforce written policies and procedures reasonably designed to achieve compliance with Regulation Best Interest. |
As part of the Care Obligation described above, broker-dealers must evaluate reasonably available alternatives in the best interests of their clients. There are likely less costly alternatives to us that are reasonably available to you, through your broker or otherwise, and those alternatives may have a lower investment risk. Under Regulation Best Interest, broker-dealers participating in the offering must consider whether such alternatives are in the best interests of their clients. You should ask your broker-dealer or other financial professional about what reasonable alternatives exist for you, and how our offering compares to other types of investments (e.g., listed entities) that may have lower costs, complexities, and/or risks, and that may be available for lower or no commissions. Like existing suitability obligations, the component obligations of Regulation Best Interest contain a quantitative standard. Such quantitative standard may be more or less restrictive pursuant to Regulation Best Interest than under the suitability standard.
In addition to Regulation Best Interest, certain states may adopt state-level standards that seek to further enhance the broker-dealer standard of conduct to a fiduciary standard for all broker-dealer recommendations made to retail customers in their states.
In addition to Regulation Best Interest and any state fiduciary standards of care, broker-dealers are required to provide retail investors a brief relationship summary, or Form CRS, that summarizes for the investor key information about the broker-dealer. Form CRS is different from this prospectus, which contains information regarding this offering and our company.
The impact of Regulation Best Interest on broker-dealers cannot be determined at this time as little administrative or case law exists under Regulation Best Interest, and the full scope of its applicability is uncertain.
ABOUT THIS PROSPECTUS
Please carefully read the information in this prospectus and any accompanying prospectus supplements, which we refer to collectively as the “prospectus.” You should rely only on the information contained in this prospectus. We have not authorized anyone to provide you with different information. This prospectus may only be used where it is legal to sell these securities. You should not assume that the information contained in this prospectus is accurate as of any date later than the date hereof or such other dates as are stated herein or as of the respective dates of any documents or other information incorporated herein by reference.
The words “we,” “us” and “our” refer to Starwood Real Estate Income Trust, Inc., together with its consolidated subsidiaries, including Starwood REIT Operating Partnership, L.P. (the “Operating Partnership”), a Delaware limited partnership of which we are the general partner, unless the context requires otherwise.
Citations included herein to industry sources are used only to demonstrate third-party support for certain statements made herein to which such citations relate. Information included in such industry sources that do not relate to supporting the related statements made herein are not part of this prospectus and should not be relied upon.
CAUTIONARY NOTE REGARDING FORWARD-LOOKING STATEMENTS
This prospectus contains forward-looking statements about our business, including, in particular, statements about our plans, strategies and objectives. You can generally identify forward-looking statements by our use of forward-looking terminology such as “may,” “will,” “expect,” “intend,” “anticipate,” “estimate,” “believe,” “continue” or other similar words or the negatives thereof. These statements include our plans and objectives for future operations, including those relating to future growth and availability of funds for repurchases, and are based on current expectations that involve numerous risks and uncertainties. Assumptions relating to these statements involve judgments with respect to, among other things, future economic, competitive and market conditions and future business decisions, all of which are difficult or impossible to accurately predict and many of which are beyond our control. Although we believe the assumptions underlying the forward-looking statements, and the forward-looking statements themselves, are reasonable, any of the assumptions could be inaccurate and, therefore, there can be no assurance that these forward-looking statements will prove to be accurate and our actual results, performance and achievements may be materially different from that expressed or implied by these forward-looking statements. In light of the significant uncertainties inherent in these forward looking statements, the inclusion of this information should not be regarded as a representation by us or any other person that our objectives and plans, which we consider to be reasonable, will be achieved.
You should carefully review the “Risk Factors” section of this prospectus for a discussion of the risks and uncertainties that we believe are material to our business, operating results, prospects and financial condition. Except as otherwise required by federal securities laws, we do not undertake to publicly update or revise any forward-looking statements, whether as a result of new information, future events or otherwise.
SUMMARY RISK FACTORS
We are subject to numerous risks and uncertainties that could cause our actual results and future events to differ materially from those set forth or contemplated in our forward-looking statements, including those summarized below. The following list of risks and uncertainties is only a summary of some of the most important factors and is not intended to be exhaustive. This risk factor summary should be read together with the more detailed discussion of risks and uncertainties set forth under “Risk Factors.”
Risks Related to This Offering and Our Organizational Structure
|
|
|
|
|
|
|
We have incurred GAAP net losses attributable to stockholders and an accumulated deficit in the past and may incur GAAP net losses attributable to stockholders and continue to have an accumulated deficit in the future. |
|
|
|
|
|
|
|
We have held certain of our current investments for only a limited period of time, and investors will not have the opportunity to evaluate our future investments before we make them. |
|
|
|
|
|
|
|
Since there is no public trading market for shares of our common stock, repurchase of shares by us will likely be the only way to dispose of your shares. Our share repurchase plan provides stockholders with the opportunity to request that we repurchase their shares on a monthly basis, but we are not obligated to repurchase any shares and may choose to repurchase only some, or even none, of the shares that have been requested to be repurchased in any particular month in our discretion. In addition, repurchases are subject to available liquidity and other significant restrictions, including monthly and quarterly repurchase limits. Since October 2022, repurchase requests have consistently exceeded the applicable monthly and/or quarterly limits of our share repurchase plan and may continue to do so in the future. Further, our board of directors may modify or suspend our share repurchase plan if it deems such action to be in our best interest and the best interest of our stockholders. As a result, our shares should be considered as having only limited liquidity and at times may be illiquid. |
|
|
|
|
|
|
|
We cannot guarantee that we will make distributions, and if we do, we may fund such distributions from sources other than cash flow from operations, including, without limitation, the sale of assets, borrowings or offering proceeds (including from sales of our common stock or Operating Partnership units to Starwood REIT Special Limited Partner, L.L.C. (the “Special Limited Partner”)), and we have no limits on the amounts we may pay from such sources. |
|
|
|
|
|
|
|
The purchase and repurchase price for shares of our common stock are generally based on our prior month’s NAV (subject to material changes) and are not based on any public trading market. While there are independent annual appraisals of our properties, the appraisal of properties is inherently subjective and our NAV may not accurately reflect the actual price at which our properties could be liquidated on any given day. |
|
|
|
|
|
|
|
We are dependent on Starwood Capital and its affiliates, including the Advisor, and their key personnel who provide services to us through the Advisory Agreement (defined below), and we may not find a suitable replacement for the Advisor if the Advisory Agreement is terminated, or for these key personnel if they leave Starwood Capital or otherwise become unavailable to us. |
|
|
|
|
|
|
|
Operational risks, including the risk of cyberattacks, may disrupt our businesses, result in losses or limit our growth. |
|
|
|
|
|
|
|
Valuations and appraisals of our assets are estimates of fair value and may not necessarily correspond to realizable value. |
|
|
|
|
|
|
|
Our NAV per share amounts may change materially if the appraised values of our properties materially change from prior appraisals or the actual operating results for a particular month differ from what we originally budgeted for that month. |
|
|
|
|
|
|
|
The return on an investment in our stock may be reduced if we are required to register as an investment company under the Investment Company Act. |
General Risks Related to Investments in Real Estate
|
|
|
|
|
|
|
Our operating results may be affected by economic and regulatory changes that impact the real estate market in general. |
|
|
|
|
|
|
|
Our portfolio may be concentrated in a limited number of asset types, geographies or investments. |
|
|
|
|
|
|
|
Our board of directors may change our investment and operational policies or our investment guidelines without stockholder consent. |
|
|
|
|
|
|
|
We may have difficulty selling our properties, which may limit our flexibility and ability to pay distributions. |
|
|
|
|
|
|
|
Joint venture investments could be adversely affected by our lack of sole decision-making authority, our reliance on the financial condition of our joint venture partners and disputes between us and our joint venture partners. |
|
|
|
|
|
|
|
The inability of property managers to effectively operate our properties and leasing agents to profitably lease vacancies in our properties would hurt our financial performance. |
|
|
|
|
|
|
|
Our properties face significant competition. |
General Risks Related to Investments in Real Estate Debt
|
|
|
|
|
|
|
Our debt investments face prepayment risk and interest rate fluctuations that may adversely affect our results of operations and financial condition. |
|
|
|
|
|
|
|
Real estate debt investments face a number of general market-related risks that can affect the creditworthiness of issuers, and modifications to certain loan structures and market terms make it more difficult to monitor and evaluate investments. |
|
|
|
|
|
|
|
We may invest in commercial mortgage loans, which are non-recourse in nature and include limited options for financial recovery in the event of default; an event of default may adversely affect our results of operations and financial condition. |
|
|
|
|
|
|
|
We may invest in high-yield securities, which are generally subject to more risk than higher rated securities. |
|
|
|
|
|
|
|
We have and may in the future acquire and sell residential credit investments, which may subject us to legal, regulatory and other risks that could adversely impact our business and financial results. |
Risks Related to Debt Financing
|
|
|
|
|
|
|
We have incurred mortgage indebtedness and other borrowings and expect to incur additional debt, which may increase our business risks, hinder our ability to make distributions and decrease the value of our stockholders’ investments. |
|
|
|
|
|
|
|
If we draw on a line of credit to fund repurchases or for any other reason, our financial leverage ratio could increase beyond our target. |
|
|
|
|
|
|
|
Increases in interest rates could increase the amount of our loan payments and adversely affect our ability to make distributions to our stockholders. |
|
|
|
|
|
|
|
Volatility in the financial markets and challenging economic conditions could adversely affect our ability to secure debt financing on attractive terms and our ability to service any future indebtedness that we may incur. |
Risks Related to our Relationship with the Advisor and the Dealer Manager; Risks Related to Conflicts of Interest
|
|
|
|
|
|
|
The Advisor’s management fee and the Special Limited Partner’s performance participation interest may not create proper incentives or may induce the Advisor and its affiliates to make certain investments, including speculative investments that increase the risk of our real estate portfolio. |
|
|
|
|
|
|
|
The Advisor faces a conflict of interest because the fees it receives for services performed are based in part on our NAV, which the Advisor is ultimately responsible for determining. |
|
|
|
|
|
|
|
Certain other investment funds and accounts sponsored by affiliates of the Advisor have similar or overlapping investment objectives and guidelines, and we will not be allocated certain opportunities and may be allocated only opportunities with lower relative returns. |
Risks Related to our REIT Status and Certain Other Tax Items
|
|
|
|
|
|
|
If we do not qualify as a REIT, we will face serious tax consequences that will substantially reduce the funds available to satisfy our obligations, to implement our business strategy and to make distributions to our stockholders for each of the years involved. |
|
|
|
|
|
|
|
Compliance with REIT requirements may cause us to forego otherwise attractive opportunities, which may hinder or delay our ability to meet our investment objectives and reduce your overall return. |
|
|
|
|
|
|
|
Investments outside the United States may subject us to additional taxes and could present additional complications to our ability to satisfy the REIT qualification requirements. |
|
|
|
|
|
|
|
We may incur tax liabilities that would reduce our cash available for distribution to you. |
|
|
|
|
|
|
|
Our board of directors is authorized to revoke our REIT election without stockholder approval, which may cause adverse consequences to our stockholders. |
PROSPECTUS SUMMARY
This prospectus summary highlights all material information contained elsewhere in this prospectus. This is only a summary and it may not contain all of the information that is important to you. Before deciding to invest in this offering, you should carefully read this entire prospectus, including the “Risk Factors” section.
|
|
Q: |
What is Starwood Real Estate Income Trust, Inc.? |
|
|
A: |
We are a Maryland corporation formed on June 22, 2017. We are externally managed by our advisor, Starwood REIT Advisors, L.L.C. (the “Advisor”), a Delaware limited liability company. The Advisor is a subsidiary of our sponsor, Starwood Capital Group Holdings, L.P. (“Starwood Holdings” and together with any entity that is controlled by, controls or is under common control with Starwood Holdings, and any of their respective predecessor entities, “Starwood Capital”). |
|
|
Q: |
Who is Starwood Capital? |
|
|
A: |
Starwood Capital is a private investment firm with a primary focus on global real estate. Since its inception in 1991, Starwood Capital has raised over $80 billion of capital and currently has approximately $115 billion in assets under management as of December 31, 2024. Starwood Capital also has built one of the most highly regarded and experienced teams in the real estate business, with its executive committee members working together for an average of 21 years and possessing an average of 32 years of industry expertise, across all stages of the investment cycle. Reflecting the success of its investment activities, Starwood Capital and its professionals have received numerous industry accolades over the years, including: |
Global
|
|
|
|
|
|
|
PERE Inaugural Lifetime Achievement Award (Barry Sternlicht; 2016) |
|
|
|
|
|
|
|
Commercial Property Executive: Executive of the Year (Barry Sternlicht; 2020) |
|
|
|
|
|
|
|
PERE Industry Figure of the Year (Barry Sternlicht; 2021, 2015, 2010, 2009) |
|
|
|
|
|
|
|
PERE Firm of the Year (2021, 2017) |
|
|
|
|
|
|
|
Private Equity Wire: Best Fund Raising Firm – Real Estate (2021) |
|
|
|
|
|
|
|
PERE Capital Raise of the Year (2021, 2017, 2014) |
|
|
|
|
|
|
|
PERE Residential Investor of the Year (2021) |
|
|
|
|
|
|
|
PERE Hotels & Leisure Investor of the Year (2022, 2018) |
North America
|
|
|
|
|
|
|
PERE Firm of the Year (2021, 2018, 2017, 2015) |
|
|
|
|
|
|
|
Private Equity Wire: US Award for Best Real Estate Manager (fund size above $1B; 2020) |
|
|
|
|
|
|
|
PERE Deal of the Year (2021, 2017, 2015) |
|
|
|
|
|
|
|
PERE Hotels & Leisure Investor of the Year (2022) |
|
|
|
|
|
|
|
PERE Office Investor of the Year (2020, 2019) |
Europe
|
|
|
|
|
|
|
PERE Firm of the Year (2021, 2015, 2013) |
|
|
|
|
|
|
|
PERE Debt Firm of the Year (2023, 2022) |
|
|
|
|
|
|
|
REC Europe U.K. Alternative Lender of the Year (2023) |
|
|
|
|
|
|
|
REC Europe European High Yield Lender of the Year (2019) |
|
|
|
|
|
|
|
PERE Deal of the Year (2021, 2018) |
|
|
|
|
|
|
|
REC Europe Development Financing Deal of the Year (2022) |
|
|
|
|
|
|
|
PERE Hotels & Leisure Investor of the Year (2023) |
|
|
|
|
|
|
|
PERE Alternatives Investor of the Year (2021) |
|
|
|
|
|
|
|
PERE Office Investor of the Year (2021) |
|
|
|
|
|
|
|
PERE Residential Investor of the Year (2019) |
|
|
|
|
|
|
|
PERE Southern Europe Firm of the Year (2023) |
|
|
|
|
|
|
|
PERE U.K. Firm of the Year (2021) |
|
|
|
|
|
|
|
PERE Nordics Firm of the Year (2019, 2018) |
|
|
|
|
|
|
|
PERE German Firm of the Year (2018) |
PERE and other publications listed above are leading publications or organizations for the world’s private and public real estate markets. Self-nominations are permissible and winners are chosen online, which may enable a firm or individual to vote for themselves. Starwood pays an annual subscription fee for access to certain data from the above publications, but did not compensate any to be considered for, or ultimately receive, the award.
Starwood Capital has approximately 5,000 employees as of December 31, 2024, exclusive of personnel employed by portfolio companies of closed-end funds managed by Starwood Capital. Starwood Capital’s investment professionals have broad operating experience in virtually all real estate classes, with acquisitions and asset management organized into dedicated teams by asset type to leverage expertise and maximize asset performance.
|
|
Q: |
What are your investment objectives? |
|
|
A: |
Our investment objectives are to invest in assets that will enable us to: |
|
|
|
|
|
|
|
provide current income in the form of regular, stable cash distributions to achieve an attractive distribution yield; |
|
|
|
|
|
|
|
preserve and protect invested capital; |
|
|
|
|
|
|
|
realize appreciation in net asset value (“NAV”) from proactive investment management and asset management; and |
|
|
|
|
|
|
|
provide an investment alternative for stockholders seeking to allocate a portion of their long-term investment portfolios to commercial real estate with lower volatility than publicly traded real estate companies. |
We cannot assure you that we will achieve our investment objectives. In particular, we note that the NAV of non-listed REITs may be subject to volatility related to the values of their underlying assets. See the “Risk Factors” section of this prospectus.
|
|
Q: |
What is your investment strategy? |
|
|
A: |
Our investment strategy is primarily to acquire stabilized, income-oriented commercial real estate. Our portfolio principally is comprised of properties located in the United States and is diversified on a global basis through investments in properties outside of the United States, with a focus on Europe. To a lesser extent, and subject to the investment limitations described herein, we may also invest in real estate debt, which could include loans secured by real estate and real estate-related debt securities, and real estate-related equity securities. Our investments in real estate-related debt and equity securities provide us with current income, a source of liquidity for our share repurchase plan, cash management and other purposes. |
Our investment strategy seeks to capitalize on Starwood Capital’s scale and the real-time information provided by its real estate holdings to identify and acquire our target investments at attractive pricing. We also seek to benefit from Starwood Capital’s reputation and ability to transact in scale with speed and certainty, and its long-standing and extensive relationships in the real estate industry.
|
|
Q: |
Do you currently own any investments? |
|
|
A: |
Yes. As of September 30, 2025, we owned: |
|
|
|
|
|
|
|
403 consolidated real estate properties, with a fair value of $20.3 billion; |
|
|
|
|
|
|
|
881 single-family rental units, with a fair value of $0.3 billion; |
|
|
|
|
|
|
|
two investments in unconsolidated real estate ventures, with a fair value of $0.4 billion; and |
|
|
|
|
|
|
|
one investment in real estate debt, consisting of a loan secured by real estate, with a fair value of $0.9 billion. |
See “Investment Portfolio” for a detailed discussion of our investments.
|
|
Q: |
What types of properties do you acquire? |
|
|
A: |
Our investments in stabilized, income-oriented commercial real estate focus on a range of asset types. These may include multifamily, industrial, and office assets, as well as other property types, including, without limitation, single-family rental, self-storage, retail, medical office, student housing, senior living, data centers and manufactured housing properties. See “Investment Portfolio” for information on our property portfolio. |
|
|
Q: |
What potential competitive strengths does the Advisor offer? |
|
|
A: |
We believe the most powerful potential competitive strength of the Advisor is its affiliation with Starwood Capital, which is one of the largest buyers, sellers and managers of commercial real estate in the world. The Advisor believes its long-term success in executing our investment strategy is supported by Starwood Capital’s distinctive potential competitive strengths, including: |
Deep Market and Asset Knowledge. Starwood Capital has been a very active investor in the U.S., European, and Asian commercial real estate markets for over 30 years. Since inception, Starwood Capital has invested in the following investments in the United States, Europe and Asia as of December 31, 2024:
|
|
|
|
|
|
|
255,000 multifamily units; |
|
|
|
|
|
|
|
79 million square feet of industrial properties; |
|
|
|
|
|
|
|
103 million square feet of office buildings; |
|
|
|
|
|
|
|
3,800 hotel properties, ranging from select service hotels to ultra-luxury resorts; |
|
|
|
|
|
|
|
105,000 single-family rental homes and residential lots; |
|
|
|
|
|
|
|
56 million square feet of retail properties; and |
|
|
|
|
|
|
|
1.5 gigawatts in data centers. |
The proprietary data generated by Starwood Capital’s property portfolio enables us to target specific themes with conviction and deploy significant amounts of capital.
Strong Relationships within the Industry. The resources, relationships, and proprietary information of Starwood Capital provide a deep sourcing network for new opportunities. We believe Starwood Capital sees significantly more deal flow than most of its competitors because of its scale. Indeed, a large portion of the transactions ultimately completed by Starwood Capital are sourced completely off-market through existing, deep relationships.
Deep Hands-On Real Estate Perspective. Starwood Capital has over 30 years of experience covering every real estate asset class. The firm has invested in over $110 billion of opportunistic real estate assets since inception through December 31, 2024, generating strong returns throughout that period. Starwood Capital also operates one of the largest commercial mortgage REITs in the United States, which has deployed over $102 billion in capital since it commenced operations in 2009 through December 31, 2024.
Investment Agility. A hallmark of Starwood Capital is its ability to pursue a wide variety of investment opportunities as they emerge, moving from asset class to asset class, shifting geographies from the United States to select international markets and changing positions in the capital stack as its investment professionals perceive risk/return dynamics to be evolving. Starwood Capital’s reputation, sophistication, highly experienced team, speed, access to capital and ability to execute provide it with a competitive sourcing advantage. We believe that Starwood Capital’s ability to conduct detailed due diligence in a timely and efficient manner affords the Advisor, through its relationship with Starwood Capital, an edge in closing complicated and time-sensitive investments on our behalf, which typically are some of the most compelling opportunities.
Operational Expertise. Starwood Capital has broad real estate operating experience, with asset management organized into dedicated teams by specialty. The firm has created a number of platforms that are designed to enhance operational efficiencies and maximize the value of underlying assets. In addition, Starwood Capital’s in-house loan workout expertise gives it the ability to find value in the debt markets.
Capital Markets Skills. Starwood Capital believes that its capital markets expertise is a core competency that sets it apart from more traditional real estate investors. Starwood Capital’s team constantly evaluates real estate in relation to the respective capital markets’ valuations in order to take advantage of pricing inefficiencies. Specifically, when the public markets are willing to pay more for assets or platforms than could be generated from longer-term holds or individual asset sales, Starwood Capital has the knowledge and capability to act on this arbitrage. Starwood Capital’s expert team and global network of lending relationships have allowed it to obtain best-in-market terms for investors, while using financing brokers sparingly. The firm’s skilled in-house capital markets team has closed transactions totaling over $220 billion from 2010 through December 31, 2024. In addition, Starwood Capital has completed several public market executions since its formation.
Design Leadership. Starwood Capital believes that it possesses an expertise in the design of real estate assets that is unsurpassed in the private equity industry. This sensibility starts at the top: Barry Sternlicht, Starwood Capital’s founder and Chief Executive Officer, is a member of the Interior Design Hall of Fame. A number of Starwood Capital’s assets have been acclaimed for their aesthetics, which ultimately help drive value for the firm’s investors.
Strong Risk-Adjusted Performance. Starwood Capital’s disciplined investment approach has enabled it to consistently deliver strong performance across its investments since inception.
Seasoned, Stable Management Team. Starwood Capital’s executive committee members have worked together for an average of 21 years, and possesses an average of 32 years of experience in the industry. The key leaders for the business bring a wealth of diverse and complementary skills to their roles. We directly benefit from the expertise of several members of Starwood Capital’s senior team who serve as our directors and executive officers and as members of the Advisor’s Investment Committee, as applicable.
|
|
Q: |
Why do you invest in real estate debt? |
|
|
A: |
Our investments in real estate debt may consist of loans secured by real estate and real estate-related debt securities. Investing in real estate debt may provide us with attractive current income to support distributions to our stockholders. Our real estate debt investments are expected to focus on first mortgage, subordinated mortgage and mezzanine loans, participations in such loans and other forms of debt secured by or related to the foregoing types of commercial real estate. Investments in real estate-related debt securities may also provide an additional source of liquidity for cash management, satisfying any stock repurchases we chose to make in any particular month and for other purposes. Our real estate-related debt securities investments may focus on investments in commercial mortgage-backed securities (“CMBS”) and may include, to a lesser extent, agency and non-agency residential mortgage-backed securities (“RMBS”) and collateralized loan obligations (“CLOs”). |
For a description of our current investments in real estate debt, see “Investment Portfolio.”
|
|
Q: |
Why do you invest in real estate-related equity securities? |
|
|
A: |
Investments in real estate-related equity securities may also provide an additional source of liquidity for cash management, satisfying any stock repurchases we chose to make in any particular month and for other purposes. Real estate-related equity securities investments may focus on non-controlling equity positions of public real estate-related companies, including preferred equity. |
We make our investments in real estate-related debt and equity securities consistent with our intent to not fall within the definition of “investment company” under the Investment Company Act or otherwise in accordance with the exception from such definition provided by Section 3(c)(5)(C) of the Investment Company Act.
As of September 30, 2025, we did not own any investments in real estate-related equity securities. See the “Investment Objectives and Strategy” section of this prospectus for a more detailed discussion of all of the types of investments we may make.
|
|
Q: |
What is a real estate investment trust, or REIT? |
|
|
A: |
We have elected to be taxed as a REIT for U.S. federal income tax purposes commencing with the taxable year ended December 31, 2019. |
In general, a REIT is a company that:
|
|
|
|
|
|
|
combines the capital of many investors to acquire or provide financing for real estate assets; |
|
|
|
|
|
|
|
offers the benefits of a real estate portfolio under professional management; |
|
|
|
|
|
|
|
satisfies the various requirements of the Internal Revenue Code of 1986, as amended (the “Code”), including a requirement to distribute to stockholders at least 90% of its REIT taxable income (determined without regard to the dividends-paid deduction and excluding net capital gain) each year; and |
|
|
|
|
|
|
|
is generally not subject to U.S. federal corporate income taxes on its net taxable income that it currently distributes to its stockholders, which substantially eliminates the “double taxation” (i.e., taxation at both the corporate and stockholder levels) that generally results from investments in a C corporation. |
|
|
Q: |
What is a non-listed, perpetual-life REIT? |
|
|
A: |
A non-listed REIT is a REIT whose shares are not listed for trading on a stock exchange or other securities market. We use the term “perpetual-life REIT” to describe an investment vehicle of indefinite duration, whose shares of common stock are intended to be sold by the REIT on a continuous basis at a price generally equal to the REIT’s prior month’s NAV per share. In our perpetual-life structure, our stockholders may request that we repurchase all or a portion of their shares on a monthly basis, but we are not obligated to repurchase any shares and may choose to repurchase only some, or even none, of the shares that have been requested to be repurchased in any particular month in our discretion. |
We are not required to operate as a perpetual-life entity pursuant to our charter. Our board of directors maintains sole discretion to change our strategy as circumstances change. Subject to market conditions, our board of directors may determine to pursue strategic transactions that would provide liquidity to our stockholders, such as listing our shares on a national securities exchange, a merger into another entity or the sale or other disposition of all or substantially all of our assets, certain of which transactions would require stockholder approval. In evaluating whether to pursue a liquidity event and which type of transaction to pursue, we expect that our board of directors will take all relevant factors at that time into consideration consistent with the board’s fiduciary duties to our stockholders. As of the date of this prospectus, our board of directors has not, and is not, contemplating any strategic transaction that would involve the merger in which stockholders would receive non-listed securities as full or partial consideration for their shares in us. Any such receipt of non-listed securities would provide limited or no liquidity to stockholders. However, our board of directors reserves the right to pursue any such strategic transaction in the future.
|
|
Q: |
How do you identify investments and make decisions on whether to acquire properties and debt investments? |
|
|
A: |
The Advisor has the authority to implement our investment strategy, as determined by, and subject to the direction of, our board of directors. |
We believe Starwood Capital sees significantly more deal flow than most of its competitors because of its strong ties to major real estate owners and brokers, its track record of closing on investments to which it commits, and its fair and honest treatment of counterparties. Starwood Capital believes it has earned a reputation as a leading investor in the real estate market because of its capacity to underwrite and source large, complex transactions across multiple property sectors.
In addition, Starwood Capital has developed a strong network of relationships with real estate owners, leading financial institutions, operating partners, senior business executives and government officials. These relationships provide market knowledge and form the backbone of its investment-sourcing network. Starwood Capital has, and expects to continue to have, a significant volume of deal flow. Primary sources of Starwood Capital transactions include:
|
|
|
|
|
|
|
relationships of Starwood Capital’s senior managing directors and professionals; |
|
|
|
|
|
|
|
major corporations, real estate owners and real estate operators with which Starwood Capital has worked in the past and that wish to divest assets or partner with Starwood Capital; |
|
|
|
|
|
|
|
investment/commercial banks; |
In Starwood Capital’s opinion, its strong market position makes it attractive to potential sellers, which sometimes approach Starwood Capital on an off-market basis because Starwood Capital is one of the few firms that can manage large and complex property acquisitions. This market recognition gives Starwood Capital leverage to achieve better pricing when negotiating such transactions.
|
|
A: |
Yes. We use and we expect to continue to use leverage. Our target leverage ratio is 50% to 65% of our gross real estate assets. Our leverage ratio is measured by dividing (i) property-level and entity-level debt net of cash and loan-related restricted cash, by (ii) our gross real estate assets (measured using the greater of fair market value and cost) plus the equity in our real estate debt and real estate-related equity securities portfolios. For purposes of determining our gross real estate assets, we include the asset values of the DST Properties (as defined below) due to the master lease structure, including the Operating Partnership’s FMV Option (as defined below). Our leverage ratio calculation does not include (i) indebtedness incurred in connection with funding a deposit in advance of the closing of an investment, (ii) indebtedness incurred as other working capital advances or (iii) the financing liability resulting from the sale of DST Properties included in our NAV calculation. Furthermore, the refinancing of any amount of existing indebtedness is not deemed to constitute incurrence of new indebtedness so long as no additional amount of net indebtedness is incurred in connection therewith (excluding the amount of transaction expenses associated with such refinancing). There is, however, no limit on the amount we may borrow with respect to any individual property or portfolio. |
We have also placed limits in our charter prohibiting us from borrowing more than 300% of our net assets, which approximates borrowing 75% of the cost of our investments. We may exceed this limit if a majority of our independent directors approves each borrowing in excess of the limit and we disclose the justification for doing so to our stockholders.
Financing a portion of the purchase price of our assets allows us to broaden our portfolio by increasing the funds available for investment. Financing a portion, which may be substantial, of the purchase price is not free from risk. Using debt requires us to pay interest and principal, referred to as “debt service,” all of which decrease the amount of cash available for distribution to our stockholders or other purposes. We may also be unable to refinance the debt at maturity on favorable or equivalent terms, if at all, exposing us to the potential risk of loss with respect to assets pledged as collateral for loans. Certain of our debt may be floating-rate and the effective interest rates on such debt increases when the relevant interest benchmark increases.
For additional information on our leverage, see “Investment Objectives and Strategy—Borrowing Policies” and “Selected Information Regarding Our Operations—Our Indebtedness” in this prospectus and “Management’s Discussion and Analysis of Financial Condition and Results of Operations—Liquidity and Capital Resources” in our Annual Report on Form 10-K for the year ended December 31, 2024, and in our Quarterly Report on Form 10-Q for the quarter ended September 30, 2025, each of which is incorporated herein by reference.
|
|
Q: |
Do your investment guidelines overlap with the objectives or guidelines of any of Starwood Capital’s affiliates, and do any of Starwood Capital’s affiliates receive priority with respect to certain investments? |
|
|
A: |
We believe our investment objectives, guidelines and strategy are generally distinct from Other Starwood Accounts (as defined below). Accordingly, we believe there has been to date, and expect there to continue to be, sufficient investment opportunities for us within our investment guidelines because of the scale of the real estate market. There is, however, overlap of real property, real estate debt and real estate-related equity securities investment opportunities with certain Other Starwood Accounts that are actively investing and similar overlap with future Other Starwood Accounts. This overlap will from time to time create conflicts of interest, which the Advisor and its affiliates will seek to manage in a fair and reasonable manner in their sole discretion in accordance with Starwood Capital’s prevailing policies and procedures. See “Conflicts of Interests.” |
With respect to Other Starwood Accounts with investment objectives or guidelines that overlap with ours but that do not have priority over us, investment opportunities are allocated among us and one or more Other Starwood Accounts in accordance with Starwood Capital’s prevailing policies and procedures on a basis that the Advisor and its affiliates believe to be fair and reasonable in their sole discretion, which will either be rotational or on a co-invest basis subject to the following considerations: (i) any applicable investment objectives of ours and such Other Starwood Accounts (which, for us, includes our primary objective of providing current income in the form of regular, stable cash distributions to achieve an attractive distribution yield); (ii) the sourcing of the transaction; (iii) the size and nature of the investment; (iv) the relative amounts of capital available for investment by us and such Other Starwood Accounts; (v) the sector, geography/location, expected return profile, expected distribution rates, anticipated cash flows, expected stability or volatility of cash flows, leverage profile, risk profile, and other features of the applicable investment opportunity and its impact on portfolio concentration and diversification; (vi) avoiding allocation that could result in de minimis or odd-lot investments; (vii) any structural and operational differences between us and such Other Starwood Accounts and any applicable investment limitations (including, without limitation, exposure limits, hedging limits and diversification considerations) of us and such Other Starwood Accounts, investment limitations, parameters or contractual provisions of ours and such Other Starwood Accounts; (viii) the eligibility of us and such Other Starwood Accounts to make such investment under applicable laws; (ix) any other applicable tax, accounting, legal, regulatory compliance or operational considerations deemed relevant by the Advisor and its affiliates (including, without limitation, maintaining our qualification as a REIT and our status as a non-investment company exempt from the Investment Company Act) (e.g., joint venture investments between us and an Other Starwood Account must be on the same terms and satisfy the restrictions of all participants, such as lowest leverage targeted by any participant); and (x) any other requirements contained in the corporate governance documents of us and such Other Starwood Accounts and any other considerations deemed relevant by the Advisor, Starwood Capital and their affiliates in good faith. Our board of directors (including our independent directors) has the duty to ensure that the allocation methodology described above is applied fairly to us.
There are several Other Starwood Accounts that have similar investment objectives and strategies to us. One Other Starwood Account, Starwood Property Trust, Inc. (“Starwood Property Trust”), a REIT listed on the New York Stock Exchange (“NYSE”), focuses primarily on originating, acquiring, financing and managing commercial mortgage loans, other commercial real estate debt investments and CMBS in both the United States and Europe. Starwood Property Trust has priority over us with respect to real estate debt investment opportunities. This priority will result in fewer real estate debt investment opportunities being made available to us.
In addition, in its property segment, Starwood Property Trust acquires (i) commercial properties subject to net leases and other similar equity investments that have the characteristics of real estate debt investments (“debt-like equity investments”) and (ii) equity interests in stabilized commercial real estate properties. As of December 31, 2024, Starwood Property Trust’s portfolio (excluding the securitization variable interest entities (“VIEs”)) consisted of approximately $25.3 billion of assets (including approximately $1.4 billion in properties, net). To the extent that Starwood Property Trust seeks to invest in real estate equity investments, (i) Starwood Property Trust will have a priority over us with respect to debt-like equity investments, and (ii) we will have a priority over Starwood Property Trust with respect to any other real estate equity investments (single asset or portfolio acquisitions) where the total acquisition cost is less than or equal to $300 million. All other real estate equity investments in which Starwood Property Trust may invest are allocated in accordance with the investment allocation policy described above. Starwood Property Trust’s offering materials do not specify a date or time period at which it might be liquidated.
One Other Starwood Account is an opportunistic and value-add joint venture with a state pension plan. The joint venture has a $175 million commitment that generally targets investments that may be sourced by either party and that do not fit within an existing Starwood sponsored vehicle. Both parties must agree to such investment. The potential investment is not limited by targeted returns.
One Other Starwood Account, a separate account of approximately $250 million of unused capital, invests primarily in stabilized, income-oriented commercial real estate in the United States, Western Europe and Australia. To the extent an investment satisfies the investment objectives of us and such Other Starwood Account on the same terms, we will have priority over such Other Starwood Account.
One Other Starwood Account, a private real estate debt fund (“US Debt Fund”) will focus primarily on U.S.-based senior secured and mezzanine floating-rate commercial real estate loans that are generally not secured by core or core-plus real estate, and real-estate related securities. We do not expect to target the same commercial real estate loans as this vehicle, but to the extent that we do during the US Debt Fund’s commitment period, US Debt Fund will have priority with respect to such investment opportunity, which will result in fewer real estate debt opportunities being made available to us.
One Other Starwood Account, a private real estate debt fund (“European Debt Fund”) generally targets performing debt investments related to properties in Europe. We do not expect to target the same commercial real estate loans as European Debt Fund, but to the extent that we do, European Debt Fund will have priority with respect to a minority portion of such European debt investment and, as such, will result in less of an investment opportunity being made available to us.
Finally, one Other Starwood Account (the “Select Opportunistic Starwood Account”) invests in “opportunistic” real estate, real estate debt and real estate-related securities globally (which often are under-managed assets and with higher potential for equity appreciation) and has priority over us with respect to such investment opportunities. As of December 31, 2024, the Select Opportunistic Starwood Account had approximately $2.2 billion of unused investing capacity. The priority granted to the Select Opportunistic Starwood Account will result in fewer investment opportunities being made available to us. The Select Opportunistic Starwood Account, which was not fully invested as of December 31, 2024, had approximately $17.5 billion of gross assets under management (includes 100% of property value if controlled by the fund and its affiliates, otherwise shown as the fund’s proportionate share of property value). Other than the priority rights described above, no Other Starwood Accounts have priority over us with respect to investment opportunities. However, Starwood Capital may in the future grant priority to additional Other Starwood Accounts.
While the Advisor will seek to manage potential conflicts of interest in a fair and reasonable manner (subject to the priority rights described above) as required pursuant to our charter and the advisory agreement among us, the Advisor and the Operating Partnership (the “Advisory Agreement”), the portfolio strategies employed by the Advisor, Starwood Capital or their affiliates in managing the Other Starwood Accounts could conflict with the strategies employed by the Advisor in managing our business and may adversely affect the marketability, exit strategy, prices and availability of the properties, securities and instruments in which we invest. The Advisor, Starwood Capital or their affiliates may also give advice to the Other Starwood Accounts that may differ from advice given to us even though their investment objectives or guidelines may be the same or similar to ours.
“Other Starwood Accounts” means investment funds, REITs, vehicles, accounts, products and other similar arrangements sponsored, advised or managed by Starwood Capital, whether currently in existence or subsequently established (in each case, including any related successor funds, alternative vehicles, supplemental capital vehicles, surge funds, over-flow funds, co-investment vehicles and other entities formed in connection with Starwood Capital or its affiliates side-by-side or additional general partner investments with respect thereto).
|
|
Q: |
Do you acquire properties in joint ventures, including joint ventures with affiliates? |
|
|
A: |
We have acquired properties in joint ventures with affiliates of the Advisor and may continue to acquire properties through one or more joint ventures with affiliates of the Advisor or with non-affiliated third parties. Any joint venture with an affiliate of the Advisor must be approved by a majority of our directors (including a majority of our independent directors) not otherwise interested in the transaction as being fair and reasonable to us and on substantially the same, or more favorable, terms and conditions as those received by other affiliate joint venture partners. In some cases, we may not control the management of joint ventures in which we invest, but we may have the right to approve major decisions of the joint venture. Pursuant to the terms of our joint venture agreements, our joint venture partners may receive a promoted interest from the joint venture subject to agreed performance hurdles. We will not participate in joint ventures in which we do not have or share control to the extent that we believe such participation would potentially threaten our status as a non-investment company exempt from the Investment Company Act. This may prevent us from receiving an allocation with respect to certain investment opportunities that are suitable for both us and one or more Other Starwood Accounts. |
|
|
Q: |
How is an investment in shares of your common stock different from listed REITs? |
|
|
A: |
An investment in shares of our common stock generally differs from an investment in listed REITs in a number of ways, including: |
|
|
|
|
|
|
|
Shares of listed REITs are priced by the trading market, which is influenced generally by numerous factors, not all of which are related to the underlying value of the entity’s real estate assets and liabilities. The estimated value of our real estate assets and liabilities is used to determine our NAV rather than the trading market. The purchase price per share for each class of our common stock varies and generally equals our prior month’s NAV per share plus applicable upfront selling commissions and dealer manager fees, whereas investments in listed REITs often involve nominal to no upfront commissions. |
|
|
|
|
|
|
|
An investment in our shares has limited or no liquidity and our share repurchase plan may be modified or suspended. In contrast, an investment in a listed REIT is a liquid investment, as shares can be sold on an exchange at any time. |
|
|
|
|
|
|
|
Listed REITs generally are self-managed, whereas our investment operations are managed by the Advisor, which is part of Starwood Capital. |
|
|
|
|
|
|
|
Unlike the offering of a listed REIT, this offering has been registered in every state and jurisdiction in which we are offering and selling shares. As a result, we include certain provisions and limits in our governing documents that are not typically provided for in the charter of a listed REIT. For example, our charter limits the fees we may pay to the Advisor and its affiliates, limits our ability to make certain investments, limits the aggregate amount we may borrow, requires our independent directors to approve certain actions and restricts our ability to indemnify our directors, the Advisor and its affiliates. A listed REIT does not typically provide for these restrictions within its charter. A listed REIT is, however, subject to the governance requirements of the exchange on which its stock is traded, including requirements relating to its board of directors, audit committee, independent director oversight of executive compensation and the director nomination process, code of conduct, stockholder meetings, related party transactions, stockholder approvals, and voting rights. Although we expect to follow many of these same governance guidelines, there is no requirement that we follow all of them. |
|
|
Q: |
For whom may an investment in your shares be appropriate? |
|
|
A: |
An investment in our shares may be appropriate for you if you: |
|
|
|
|
|
|
|
meet the minimum suitability standards described above under “Suitability Standards;” |
|
|
|
|
|
|
|
seek to allocate a portion of your investment portfolio to a direct investment vehicle with an income- oriented portfolio of U.S. real estate, real estate-related debt and real estate-related securities; |
|
|
|
|
|
|
|
seek to receive current income through regular distribution payments; |
|
|
|
|
|
|
|
wish to obtain the potential benefit of long-term capital appreciation; and |
|
|
|
|
|
|
|
are able to hold your shares as a long-term investment and do not need liquidity from your investment quickly in the near future. |
We cannot assure you that an investment in our shares will allow you to realize any of these objectives. An investment in our shares is only intended for investors who do not need the ability to sell their shares quickly in the future since we are not obligated to repurchase any shares of our common stock and may choose to repurchase only some, or even none, of the shares that have been requested to be repurchased in any particular month in our discretion, and the opportunity to have your shares repurchased under our share repurchase plan may not always be available. See “Share Repurchases—Repurchase Limitations.”
|
|
Q: |
Why do you have a DST Program? |
|
|
A: |
In April 2024, we, through the Operating Partnership, commenced a program (the “DST Program”) to issue and sell up to a maximum aggregate offering amount of $1.0 billion of beneficial interests (the “DST Interests”) in specific Delaware statutory trusts (the “DSTs”) holding one or more real properties (each, a “DST Property” and, collectively, the “DST Properties”). These DST Interests will be issued and sold to “accredited investors,” as that term is defined under Regulation D promulgated by the SEC under the Securities Act, in private placements exempt from registration pursuant to Section 4(a)(2) of the Securities Act (the “DST Offerings”). Under the DST Program, each DST Property may be sourced from our real properties or from third parties, which will be held in a DST and subsequently leased back by a wholly owned subsidiary of the Operating Partnership in accordance with a certain master lease agreement. Each master lease agreement will be guaranteed by the Operating Partnership, which will retain a fair market value option (the “FMV Option”) giving it the right, but not the obligation, to acquire the DST Interests in the applicable DST from the investors in exchange for Operating Partnership units or cash, at the Operating Partnership’s discretion. Such FMV Option shall be exercisable any time after two years from the closing of the applicable DST Offering. The Operating Partnership, in its sole and absolute discretion, may assign its rights in the FMV Option to a subsidiary, an affiliate, a successor entity to the Operating Partnership or the acquiror of a majority of the Operating Partnership’s assets. After a one-year holding period, investors who acquire Operating Partnership units pursuant to the FMV Option generally have the right to cause the Operating Partnership to redeem all or a portion of their Operating Partnership units for, at our sole discretion, shares of our common stock, cash, or a combination of both. |
We expect that the DST Program will give us the opportunity to expand and diversify our capital-raising strategies by offering what we believe to be an attractive investment product for investors that may be seeking like-kind replacement properties to complete tax-deferred exchange transactions under Section 1031 of the Code. Affiliates of the Advisor will receive fees in connection with the sale of the DST Interests and the management of the DSTs. We intend to use the net offering proceeds from the DST Program to make investments in accordance with our investment strategy and policies, reduce our borrowings, repay indebtedness, fund the repurchase of shares under our share repurchase plan and for other corporate purposes. We have not allocated specific amounts of the net proceeds from the DST Program for any specific purpose. For additional details regarding our DST Program, see “Investment Objectives and Strategies—DST Program,” “Compensation,” and “Summary of Our Operating Partnership Agreement.”
|
|
Q: |
How do you structure the ownership and operation of your assets? |
|
|
A: |
We own, and plan to continue to own, all or substantially all of our assets through the Operating Partnership. We are the sole general partner of the Operating Partnership. The Special Limited Partner, a wholly owned subsidiary of our sponsor, owns a special limited partner interest in the Operating Partnership. In addition, each of the Advisor and the Special Limited Partner may elect to receive units in the Operating Partnership in lieu of cash for its management fee and performance participation distributions, respectively. See “Compensation.” The Advisor and the Special Limited Partner may put these units back to the Operating Partnership and receive cash unless our board of directors determines that any such repurchase for cash would be prohibited by applicable law or the Operating Partnership’s partnership agreement, in which case such Operating Partnership units will be repurchased for shares of our common stock. The use of our Operating Partnership to hold all of our assets is referred to as an Umbrella Partnership Real Estate Investment Trust (“UPREIT”). Using an UPREIT structure may give us an advantage in acquiring properties from persons who want to defer recognizing a gain for U.S. federal income tax purposes. The following chart shows our current ownership structure and our relationship with our sponsor, the Advisor, the Dealer Manager and the Special Limited Partner. |

|
|
Q: |
Are there any risks involved in buying your shares? |
|
|
A: |
Investing in our common stock involves a high degree of risk. If we are unable to effectively manage the impact of these risks, we may not meet our investment objectives and, therefore, you should purchase our shares only if you can afford a complete loss of your investment. An investment in shares of our common stock involves significant risks and is intended only for investors with a long-term investment horizon and who do not require immediate liquidity or guaranteed income. See “Summary Risk Factors” and “Risk Factors” for the more significant risks relating to an investment in shares of our common stock. |
|
|
Q: |
What is the role of your board of directors? |
|
|
A: |
We operate under the direction of our board of directors, the members of which are accountable to us and our stockholders as fiduciaries. We have ten directors, six of whom have been determined to be independent under our charter. Our independent directors are responsible for reviewing the performance of the Advisor and approving the compensation paid to the Advisor and its affiliates. Our directors are elected annually by our stockholders. The names and biographical information of our directors are provided under “Management—Directors and Executive Officers.” |
For so long as the Advisory Agreement is in effect, the Advisor has the right to designate for nomination, subject to the approval of such nomination by our board of directors, three affiliated directors to the slate of directors to be voted on by our stockholders at our annual meeting of stockholders; provided, however, that such number of director nominees shall be reduced as necessary by a number that will result in a majority of directors being independent of Starwood Capital. Our board of directors must also consult with the Advisor in connection with (i) its selection of each independent director for nomination to the slate of directors to be voted on at the annual meeting of stockholders, and (ii) filling any vacancies created by the removal, resignation, retirement or death of any director.
|
|
Q: |
What is the difference between the Class T shares, Class S shares, Class D shares and Class I shares being offered? |
|
|
A: |
We are offering to the public four classes of shares of our common stock, Class T shares, Class S shares, Class D shares and Class I shares. The differences among the share classes relate to upfront selling commissions, dealer manager fees and ongoing stockholder servicing fees. No upfront selling commissions, dealer manager fees or stockholder servicing fees are paid with respect to Class I shares. Upon the occurrence of certain events (including the listing of Class I shares, which does not require prior stockholder approval), Class T shares, Class S shares and Class D shares will automatically convert to Class I shares because having a single share class with no underwriting compensation (rather than multiple classes outstanding) would be beneficial in connection with certain transactions, including a listing. See “Description of Capital Stock” and “Plan of Distribution” for further discussion of the differences between our Class T shares, Class S shares, Class D shares and Class I shares and conversion triggers. Eligibility to receive the stockholder servicing fee is conditioned on a broker-dealer providing ongoing services with respect to the Class T shares, Class S shares or Class D shares. See “Plan of Distribution—Stockholder Servicing Fees—Class T Shares, Class S Shares and Class D Shares” for a discussion of such stockholder services. |
Assuming a constant net asset value per share of $20.00 and assuming applicable stockholder servicing fees are paid until the 8.75% of gross proceeds limit described in “Compensation—Stockholder Servicing Fees” is reached, we expect that a one-time investment in 500 shares of each class of our shares (representing an aggregate net asset value of $10,000 for each class) would be subject to the following upfront selling commissions, dealer manager fees and stockholder servicing fees:
|
|
|
|
|
|
|
|
|
|
|
|
|
|
|
|
|
|
|
|
|
|
|
|
|
|
|
|
|
|
|
|
|
|
|
|
Upfront Selling Commissions |
|
|
Dealer Manager Fees |
|
|
Annual Stockholder Servicing Fees |
|
|
Maximum Stockholder Servicing Fees Over Life of Investment (Length of Time) |
|
Total (Length of Time)(1) |
Class T |
|
$ |
300 |
|
|
$ |
50 |
|
|
$ |
85 |
|
|
$556 (6.5 years) |
|
$906 (6.5 years) |
Class S |
|
$ |
350 |
|
|
$ |
0 |
|
|
$ |
85 |
|
|
$556 (6.5 years) |
|
$906 (6.5 years) |
Class D |
|
$ |
150 |
|
|
$ |
0 |
|
|
$ |
25 |
|
|
$738 (29.5 years) |
|
$888 (29.5 years) |
Class I |
|
$ |
0 |
|
|
$ |
0 |
|
|
$ |
0 |
|
|
$0 |
|
$0 |
|
|
|
|
(1) |
Represents the total amount of underwriting compensation to be paid on such investment and the number of years it would take to reach such amount with the assumptions described above. |
Class T shares and Class S shares are available through brokerage and transaction-based accounts. Class D shares are generally available for purchase in this offering only (i) through fee-based programs, also known as wrap accounts, that provide access to Class D shares, (ii) through participating broker-dealers that have alternative fee arrangements with their clients to provide access to Class D shares, (iii) through certain registered investment advisors, (iv) through bank trust departments or any other organization or person authorized to act in a fiduciary capacity for its clients or customers or (v) by other categories of investors that we name in an amendment or supplement to this prospectus. Class I shares are generally available for purchase in this offering only (i) through fee-based programs, also known as wrap accounts, that provide access to Class I shares, (ii) by endowments, foundations, pension funds, feeder funds and other institutional investors, (iii) through participating broker-dealers that have alternative fee arrangements with their clients to provide access to Class I shares, (iv) through certain registered investment advisers, (v) through bank trust departments or any other organization or person authorized to act in a fiduciary capacity for its clients or customers, (vi) by our executive officers and directors and their immediate family members, as well as officers and employees of the Advisor, Starwood Capital or other affiliates and their immediate family members, and, if approved by our board of directors, joint venture partners, consultants and other service providers or (vii) by other categories of investors that we name in an amendment or supplement to this prospectus. Before making your investment decision, please consult with your investment advisor regarding your account type and the classes of common stock you may be eligible to purchase.
Certain participating broker-dealers may offer volume or other discounts, which would reduce upfront selling commissions and would therefore increase the length of time required for selling commissions, dealer manager fees and stockholder servicing fee to reach 8.75% of gross proceeds. In the case of Class T shares sold through certain participating broker-dealers, a lower limit than 8.75% of gross proceeds may be used, as set forth in any applicable agreement between the Dealer Manager and a participating broker-dealer. See “—What fees do you pay to the Advisor and its affiliates?” and “Plan of Distribution— Underwriting Compensation—Upfront Selling Commissions and Dealer Manager Fees.”
If you are eligible to purchase all four classes of shares, then you should be aware that Class I shares have no upfront selling commissions, dealer manager fees or stockholder servicing fees, which reduce the NAV or distributions of the other share classes. However, Class I shares do not receive stockholder services. If you are eligible to purchase Class T shares, Class S shares and Class D shares but not Class I shares, you should be aware that Class D shares have lower upfront selling commissions, no dealer manager fees and lower annual stockholder servicing fees. Before making your investment decision on the class of shares to purchase, please consult with your investment adviser. In addition, prospective investors should inquire with their investment adviser about whether additional fees may be charged by their firm with respect to these share classes or the types of accounts in which they are held, as that is also an important consideration when selecting a share class.
|
|
Q: |
What is the per share purchase price? |
|
|
A: |
Each class of shares are sold at the then-current transaction price, which is generally the prior month’s NAV per share for such class, plus applicable upfront selling commissions and dealer manager fees. We disclose the transaction price for each month when available on our website at www.starwoodNAV.reit and in prospectus supplements filed with the SEC. Although the offering price for shares of our common stock is generally based on the prior month’s NAV per share, the NAV per share of such stock as of the date on which your purchase is settled may be significantly different. We may offer shares at a price that we believe reflects the NAV per share of such stock more appropriately than the prior month’s NAV per share in exceptional cases where we believe there has been a material change (positive or negative) to our NAV per share since the end of the prior month due to the aggregate impact of factors such as general significant market events or disruptions or force majeure events. Each class of shares may have a different NAV per share because stockholder servicing fees differ with respect to each class. See “Selected Information Regarding our Operations—Historical NAV” for information about our historical NAV per share calculations. |
|
|
Q: |
How is your NAV per share calculated? |
|
|
A: |
Our NAV is calculated monthly based on the net asset values of our investments (including securities investments), the addition of any other assets (such as cash on hand) and the deduction of any other liabilities. Altus Group U.S. Inc., a third-party valuation firm, was selected by the Advisor and approved by our board of directors, including a majority of our independent directors, to serve as our independent valuation advisor after considering its industry footprint, experience, and extensive team poised to handle our anticipated volume of business. Altus Group U.S. Inc. has served as our independent valuation advisor since we began calculating our NAV. At the end of each calendar quarter, our independent valuation advisor prepares appraisals for each of our properties. The appraisals prepared by third-party appraisal firms can be considered in determining the value of our properties. The independent valuation advisor also reviews and provides an opinion as to the reasonableness of property valuations prepared by the Advisor for each month that is not a quarter-end. When identified, individual appraisals are updated by the Advisor for events that materially impact our gross asset value; however, there may be a lag in time between the occurrence of such event(s) and the determination of the impact on our gross asset value. |
Our NAV per share is calculated by our fund administrator, The Bank of New York Mellon Corporation (“BNY”), a third-party firm that provides us with certain administrative and accounting services, and such calculation is reviewed and confirmed by the Advisor. In addition, the Advisor updates the valuations of our properties monthly, based on the most recent annual third-party appraisals and current market data and other relevant information, with review as to the reasonableness by our independent valuation advisor. However, the Advisor is ultimately responsible for the determination of our NAV.
NAV is not a measure used under GAAP, and the valuations of and certain adjustments made to our assets and liabilities used in the determination of NAV differs from GAAP. You should not consider NAV to be equivalent to stockholders’ equity or any other GAAP measure. See “Net Asset Value Calculation and Valuation Guidelines” for more information regarding the calculation of our NAV per share of each class and how our properties, debt investments and securities are valued. See also “Selected Information Regarding our Operations—Historical NAV Per Share” for information about our historical NAV.
|
|
Q: |
Is there any minimum investment required? |
|
|
A: |
The minimum initial investment in Class T shares, Class S shares or Class D shares is $5,000, and the minimum subsequent investment in such shares is $500 per transaction. The minimum initial investment in Class I shares is $1,000,000, and the minimum subsequent investment in such shares is $500 per transaction, unless such minimums are waived by the Dealer Manager. The minimum subsequent investment amount does not apply to purchases made under our distribution reinvestment plan. In addition, our board of directors may elect to accept smaller investments in its discretion. |
|
|
Q: |
What is a “best efforts” offering? |
|
|
A: |
This public offering of common stock is being conducted on a “best efforts” basis. A “best efforts” offering means that the Dealer Manager and the participating brokers are only required to use their best efforts to sell the shares. When shares are offered to the public on a “best efforts” basis, no underwriter, broker-dealer or other person has a firm commitment or obligation to purchase any of the shares. Therefore, we cannot guarantee that any minimum number of shares will be sold. |
|
|
Q: |
What is the expected term of this offering? |
|
|
A: |
We have registered $9,500,000,000 in shares of our common stock, in any combination of Class T shares, Class S shares, Class D shares and Class I shares, to be sold in our primary offering and up to $500,000,000 in shares to be sold pursuant to our distribution reinvestment plan. It is our intent, however, to conduct a continuous offering for an indefinite period of time, by filing for additional offerings of our shares, subject to regulatory approval and continued compliance with the rules and regulations of the Securities and Exchange Commission (the “SEC”) and applicable state laws. This offering will terminate no later than February 4, 2029 unless extended in accordance with applicable SEC rules. We reserve the right to terminate our public offering at any time and to extend our offering term to the extent permissible under applicable law. |
We will endeavor to take all reasonable actions to avoid interruptions in the continuous offering of shares of our common stock. There can be no assurance, however, that we will not need to suspend our continuous offering while the SEC and, where required, state securities regulators, review such filings for additional offerings of our stock until such filings are declared effective, if at all.
|
|
Q: |
When may I make purchases of shares? |
|
|
A: |
Subscriptions to purchase our common stock may be made on an ongoing basis, but investors may only purchase our common stock pursuant to accepted subscription orders as of the first business day of each month, and to be accepted, a subscription request must be received in good order at least five business days prior to the first business day of the month (unless waived by the Dealer Manager). |
For example, if you wish to subscribe for shares of our common stock in October, your subscription request must be received in good order at least five business days before November 1. Generally, the offering price will equal the NAV per share of the applicable class as of the last calendar day of September, plus applicable upfront selling commissions and dealer manager fees. If accepted, your subscription will be effective on the first business day of November.
|
|
Q: |
When will the transaction price be available? |
|
|
A: |
Generally, within 15 calendar days after the last calendar day of each month, we determine our NAV per share for each share class as of the last calendar day of the prior month, which is generally the transaction price for the then-current month for such share class. However, in certain circumstances, the transaction price is not made available until a later time. We disclose the transaction price for each month when available on our website at www.starwoodNAV.reit and in prospectus supplements filed with the SEC. |
Generally, you are not provided with direct notice of the transaction price when it becomes available. Therefore, if you wish to know the transaction price prior to your subscription being accepted, you must check our website or our filings with the SEC prior to the time your subscription is accepted.
However, if the transaction price is not made available on or before the eighth business day before the first business day of the month (which is six business days before the earliest date we may accept subscriptions), or a previously disclosed transaction price for that month is changed, then we will provide notice of such transaction price (and the first day on which we may accept subscriptions) directly to subscribing investors when such transaction price is made available. In such cases, you will have at least three business days from delivery of such notice before your subscription is accepted. See “How to Subscribe.”
|
|
Q: |
May I withdraw my subscription request once I have made it? |
|
|
A: |
Yes. Subscribers are not committed to purchase shares at the time their subscription orders are submitted and any subscription may be canceled at any time before the time it has been accepted. You may withdraw your purchase request by notifying the transfer agent, through your financial intermediary or directly on our toll-free, automated telephone line, 877-648-3235. |
|
|
Q: |
When will my subscription be accepted? |
|
|
A: |
Completed subscription requests are not accepted by us before the later of (i) two business days before the first business day of each month and (ii) three business days after we make the transaction price (including any subsequent revised transaction price) publicly available by posting it on our website at www.starwoodNAV.reit and filing a prospectus supplement with the SEC (or in certain cases after we have delivered notice of such price directly to you as discussed above). As a result, you will have a minimum of three business days after the transaction price for that month has been disclosed to withdraw your request before you are committed to purchase the shares. |
|
|
Q: |
Will I receive distributions and how often? |
|
|
A: |
We have declared and intend to continue to declare distributions based on record dates established by our board of directors and have paid and intend to continue to pay such distributions on a monthly basis. See “Selected Information Regarding Our Operations—Distributions” for information on our distributions. Any distributions we make are at the discretion of our board of directors, considering factors such as our earnings, cash flow, capital needs and general financial condition and the requirements of Maryland law. As a result, our distribution rates and payment frequency may vary from time to time. You are not entitled to receive a distribution if your shares are repurchased prior to the applicable time of the record date. |
The discretion of our board of directors as to the payment of distributions is directed, in substantial part, by its determination to cause us to comply with the REIT requirements. To maintain our qualification as a REIT, we generally are required to pay aggregate annual dividends to our stockholders equal to at least 90% of our REIT taxable income, determined without regard to the dividends-paid deduction and excluding net capital gains. See “Description of Capital Stock—Distribution Policy” and “Material U.S. Federal Income Tax Considerations.”
The per share amount of distributions on Class T shares, Class S shares, Class D shares and Class I shares differ because of different allocations of class-specific stockholder servicing fees. Specifically, distributions on Class T shares and Class S shares are lower than Class D shares, and Class D shares are lower than Class I shares because we are required to pay higher ongoing stockholder servicing fees with respect to the Class T shares and Class S shares (compared to Class D shares and Class I shares) and we are required to pay higher ongoing stockholder servicing fees with respect to Class D shares (compared to Class I shares).
There is no assurance we will continue to pay distributions in any particular amount, if at all. We may fund any distributions from sources other than cash flow from operations, including, without limitation, the sale of assets, borrowings or offering proceeds (including from sales of our common stock or Operating Partnership units), and we have no limits on the amounts we may pay from such sources. The extent to which we pay distributions from sources other than cash flow from operations will depend on various factors, including the level of participation in our distribution reinvestment plan, the extent to which the Advisor elects to receive its management fee in Class I shares or Class I units and the Special Limited Partner elects to receive distributions on its performance participation interest in Class I units, how quickly we invest the proceeds from this and any future offering and the performance of our investments. Funding distributions from the sales of assets, borrowings or proceeds of this offering will result in us having less funds available to acquire properties or other real estate-related investments. As a result, the return you realize on your investment may be reduced. Doing so may also negatively impact our ability to generate cash flows. Likewise, funding distributions from the sale of additional securities will dilute your interest in us on a percentage basis and may impact the value of your investment especially if we sell these securities at prices less than the price you paid for your shares.
|
|
Q: |
Will the distributions I receive be taxable as ordinary income? |
|
|
A: |
The federal income tax treatment of distributions that you receive, including cash distributions that are reinvested pursuant to our distribution reinvestment plan, will depend upon the extent they are paid from our current or accumulated earnings and profits and, accordingly, treated as dividends and upon whether any portion of a distribution is designated as qualified dividend income or a capital gain dividend, both of which are subject to tax at capital gains rates that do not exceed 20% for non-corporate stockholders. Distributions from REITs that are treated as dividends but are not designated as qualified dividend income or capital gain dividends are treated as ordinary income. “Qualified REIT” dividends (REIT dividends that are not designated as qualified dividend income or capital gain dividends) are taxed as ordinary income after deducting up to 20% of the amount of the dividend in the case of non-corporate U.S. stockholders. |
Dividends received from REITs that are not designated as qualified dividend income or capital gain dividends generally are not eligible to be taxed at the lower capital gain rates applicable to individuals for “qualified dividend income” from C corporations (i.e., corporations generally subject to U.S. federal corporate income tax). In certain circumstances, we may designate a portion of our distributions as qualified dividend income, e.g., if we receive qualified dividend income from a C corporation such as a taxable REIT subsidiary of ours, but we do not expect to designate a substantial portion of our distributions as qualified dividend income. In addition, we may designate a portion of distributions as capital gain dividends taxable at capital gain rates to the extent we recognize net capital gains from sales of assets.
A portion of your distributions may be considered a return of capital for U.S. federal income tax purposes. Amounts considered a return of capital generally will not be subject to tax but will instead reduce the tax basis of your investment. This, in effect, defers the recognition of a portion of your tax until your shares are repurchased, you sell your shares or we are liquidated, at which time you generally will be taxed at capital gains rates. Because each investor’s tax position is different, you should consult with your tax advisor. In particular, if you are a non-U.S. investor, you should consult your tax advisor regarding potential withholding taxes on distributions that you receive. See “Material U.S. Federal Income Tax Considerations.”
|
|
Q: |
May I reinvest my cash distributions in additional shares? |
|
|
A: |
Yes. We have adopted a distribution reinvestment plan whereby stockholders (other than clients of certain participating broker-dealers and residents of Alabama, Arkansas, California, Idaho, Kansas, Kentucky, Maine, Maryland, Massachusetts, Nebraska, New Jersey, North Carolina, Ohio, Oregon, Vermont and Washington) will have their cash distributions automatically reinvested in additional shares of our common stock unless they elect to receive their distributions in cash. Clients of certain participating broker-dealers that do not permit automatic enrollment in our distribution reinvestment plan will automatically receive their distributions in cash unless they elect to have their cash distributions reinvested in additional shares of our common stock. If you participate in our distribution reinvestment plan, the cash distributions attributable to the class of shares that you own will be automatically invested in additional shares of the same class. The purchase price for shares purchased under our distribution reinvestment plan is equal to the transaction price for such shares at the time the distribution is payable. Stockholders do not pay upfront selling commissions or dealer manager fees when purchasing shares under our distribution reinvestment plan; however, all outstanding Class T shares, Class S shares and Class D shares, including those purchased under our distribution reinvestment plan, are subject to ongoing stockholder servicing fees. Participants may terminate their participation in the distribution reinvestment plan with ten business days’ prior written notice to us. See “Description of Capital Stock—Distribution Reinvestment Plan” for more information regarding the reinvestment of distributions you may receive from us. For the complete terms of the distribution reinvestment plan, see Appendix A to this prospectus. |
|
|
Q: |
Can I request that my shares be repurchased? |
|
|
A: |
Yes. However, while stockholders may request on a monthly basis that we repurchase all or any portion of their shares pursuant to our share repurchase plan, we are not obligated to repurchase any shares and may choose to repurchase only some, or even none, of the shares that have been requested to be repurchased in any particular month in our discretion. In addition, our ability to fulfill repurchase requests is subject to a number of limitations. As a result, share repurchases may not be available each month. Under our share repurchase plan, to the extent we choose to repurchase shares in any particular month, we only repurchase shares following the close of business as of the last calendar day of that month (each such date, a “Repurchase Date”). Repurchases are made at the transaction price in effect on the Repurchase Date, except that shares that have not been outstanding for at least one year are repurchased at 95% of the transaction price (an “Early Repurchase Deduction”). The one-year holding period is measured from the first business day of the month the shares were issued. Additionally, stockholders who have received shares of our common stock in exchange for their Operating Partnership units may include the period of time such stockholder held such Operating Partnership units for purposes of calculating the holding period for such shares of our common stock. The Early Repurchase Deduction may be waived in the case of repurchase requests arising from the death or qualified disability of the holder. To have your shares repurchased, your repurchase request and required documentation must be received in good order by 4:00 p.m. (Eastern time) on the second to last business day of the applicable month. Settlements of share repurchases are generally made within three business days of the Repurchase Date. The Early Repurchase Deduction does not apply to shares acquired through our distribution reinvestment plan. An investor may withdraw its repurchase request by notifying the transfer agent before 4:00 p.m. (Eastern time) on the last business day of the applicable month. The total amount of aggregate repurchases of Class T shares, Class S shares, Class D shares and Class I shares (excluding any Early Repurchase Deduction) is limited. From our inception until we amended our share repurchase plan as described below, the total amount of shares that we could repurchase was limited to no more than 2% of our aggregate NAV per month (measured using the aggregate NAV attributable to stockholders as of the end of the immediately preceding month) and no more than 5% of our aggregate NAV per calendar quarter (measured using the aggregate NAV attributable to stockholders as of the end of the immediately preceding quarter). On May 23, 2024, we amended our share repurchase plan such that, beginning with repurchases during the month of May 2024, we limited share repurchases to 0.33% of NAV per month (measured using the aggregate NAV attributable to stockholders as of the end of the immediately preceding month) and, beginning on July 1, 2024, we limited share repurchases to 1% of NAV per quarter (measured using the aggregate NAV attributable to stockholders as of the end of the immediately preceding quarter). On June 6, 2025, we further amended our share repurchase plan. The amendments include, among other things, that beginning with repurchases during the month of June 2025, we limit share repurchases to 0.5% of NAV per month (measured using the aggregate NAV attributable to stockholders as of the end of the immediately preceding month). In addition, beginning July 1, 2025, the share repurchase plan has been amended such that we limit share repurchases to 1.5% of NAV per quarter (measured using the aggregate NAV attributable to stockholders as of the end of the immediately preceding quarter). Since October 2022, repurchase requests have consistently exceeded the applicable monthly and/or quarterly limits of our share repurchase plan and may continue to do so in the future. See “Share Repurchases” and “Selected Information Regarding our Operations—Repurchases of our Shares.” |
In the event that we determine to repurchase some but not all of the shares submitted for repurchase during any month, shares submitted for repurchase during such month will be repurchased on a pro rata basis subject to the following repurchase priority. First, repurchase requests made upon the death or qualifying disability of a stockholder who is a natural person will be repurchased in full to the extent there are available funds up to a limit of $5 million per month. Second, repurchase requests that would result in the account having a balance below $2,500 will be repurchased in full to the extent there are available funds. Thereafter, any remaining funds will be used to repurchase all other shares submitted for repurchase during such month on a pro rata basis. See “Share Repurchases—Repurchase Priority.” All unsatisfied repurchase requests must be resubmitted after the start of the next month or quarter, or upon the recommencement of the share repurchase plan, as applicable.
Our board of directors has designated the following persons as “Key Persons” under our share repurchase plan: Barry Sternlicht, Andrew Sossen, Jeffrey Dishner, Jonathan Pollack and any individual that replaces such persons. Our share repurchase plan provides that if two or more such Key Persons are no longer actively involved in the business and activities
of our sponsor, or are otherwise unable or unwilling to exercise the authority and discharge those day-to-day management responsibilities with respect to our sponsor as are currently exercised and discharged by such Key Person(s) (such inactivity, inability or unwillingness, “Inactivity”), and our sponsor or Starwood Capital has not appointed one or more replacements who will fulfill substantially all of the duties of one of such Key Persons within 90 days from the date such Inactivity began (meaning, for the sake of clarity, that one Key Person’s responsibilities may remain unfilled for longer than 90 days) (a “Key Person Triggering Event”), then the Early Repurchase Deduction will be waived with respect to shares that have been purchased in the 12 months preceding the expiration of five business days after the public disclosure of the occurrence of such Key Person Triggering Event until the completion of three full calendar months from the time the Key Person Triggering Event is publicly disclosed. The waiver of the Early Repurchase Deduction set forth in this paragraph will not apply to shares acquired through our distribution reinvestment plan.
The vast majority of our assets consist of properties that cannot generally be readily liquidated without impacting our ability to realize full value upon their disposition. Therefore, we may not always have sufficient liquid resources to satisfy repurchase requests. In order to provide liquidity for share repurchases, we intend to, subject to any limitations and requirements relating to our qualification as a REIT, generally maintain under normal circumstances an allocation to securities, cash, cash equivalents and other short-term investments, which may be up to 20% of our assets. We may fund repurchase requests from sources other than cash flow from operations, including, without limitation, the sale of assets, borrowings or offering proceeds (including from sales of our common stock or Operating Partnership units), and we have no limits on the amounts we may pay from such sources. Should repurchase requests, in our judgment, place an undue burden on our liquidity, adversely affect our operations or risk having an adverse impact on the company as a whole, or should we otherwise determine that investing our liquid assets in real properties or other investments rather than repurchasing our shares is in the best interests of the company as a whole, then we may choose to repurchase fewer shares than have been requested to be repurchased, or none at all. Further, our board of directors may make exceptions to, modify or suspend our share repurchase plan if it deems such action to be in our best interest and the best interest of our stockholders. If the transaction price for the applicable month is not made available by the tenth business day prior to the last business day of the month (or is changed after such date), then no repurchase requests are accepted for such month and stockholders who wish to have their shares repurchased the following month must resubmit their repurchase requests. Upon a suspension of our share repurchase plan, our board of directors will consider at least quarterly whether the continued suspension of our share repurchase plan remains in our best interest and the best interest of our stockholders. However, our board of directors is not required to authorize the recommencement of our share repurchase plan within any specified period of time. Our board of directors may also determine to terminate our share repurchase plan if required by applicable law or in connection with a transaction in which our stockholders receive liquidity for their shares of our common stock, such as a sale or merger of our company or listing of our shares on a national securities exchange. See “Share Repurchases—Repurchase Limitations.”
|
|
Q: |
Will I be notified of how my investment is doing? |
|
|
A: |
Yes. We will provide you with periodic updates on the performance of your investment with us, including: |
|
|
|
|
|
|
|
three quarterly financial reports and investor statements; |
|
|
|
|
|
|
|
in the case of certain U.S. stockholders, an annual Internal Revenue Service (“IRS”) Form 1099-DIV or IRS Form 1099-B, if required, and, in the case of non-U.S. stockholders, an annual IRS Form 1042-S; |
|
|
|
|
|
|
|
confirmation statements (after transactions affecting your balance, except reinvestment of distributions in us and certain transactions through minimum account investment or withdrawal programs); and |
|
|
|
|
|
|
|
a quarterly statement providing material information regarding your participation in the distribution reinvestment plan and an annual statement providing tax information with respect to income earned on shares under the distribution reinvestment plan for the calendar year. |
Depending on legal requirements, we may post this information on our website, www.starwoodNAV.reit, or provide this information to you via U.S. mail or other courier, electronic delivery, or some combination of the foregoing. Information about us will also be available on the SEC’s website at www.sec.gov.
Our monthly NAV per share for each class is posted on our website promptly after it has become available.
|
|
Q: |
What fees do you pay to the Advisor and its affiliates? |
|
|
A: |
We pay the Advisor, the Special Limited Partner, the Dealer Manager and their affiliates the fees and expense reimbursements described in the table below in connection with performing services for us. In addition, affiliates of the Advisor receive fees and expense reimbursements in connection with our DST Program as described in “Investment Objectives and Strategy—DST Program.” See “Select Information Regarding Our Operations—Related Party Transactions” for details on the payments and amounts owed to the Advisor and its affiliates. |
We do not intend to pay the Advisor or its affiliates any separate fees for property acquisitions, dispositions, financings (except interest and other payments to the lender in cases where the lender is an affiliate of the Advisor) or development, although our charter permits us to do so, subject to certain limitations. We do, however, reimburse the Advisor and its affiliates for out-of-pocket and other expenses related to the foregoing activities to the extent such expenses are paid by the Advisor and its affiliates.
|
|
|
|
|
Type of Compensation and Recipient |
|
Determination of Amount |
|
Estimated Amount |
Upfront Selling Commissions and Dealer Manager Fees—The Dealer Manager |
|
The Dealer Manager is entitled to receive upfront selling commissions of up to 3.0%, and dealer manager fees of 0.5%, of the transaction price of each Class T share sold in the primary offering; however, such amounts may vary pursuant to agreements with certain participating broker-dealers provided that the sum of upfront selling commissions and dealer manager fees shall not exceed 3.5% of the transaction price of each Class T share sold. The Dealer Manager is entitled to receive upfront selling commissions of up to 3.5% of the transaction price of each Class S share sold in the primary offering. The Dealer Manager is entitled to receive upfront selling commissions of up to 1.5% of the transaction price of each Class D share sold in the primary offering. All or a portion of the upfront selling commissions and dealer manager fees are retained by, or reallowed (paid) to, participating broker-dealers. No upfront selling commissions or dealer manager fees are paid with respect to purchases of Class I shares or shares of any class sold pursuant to our distribution reinvestment plan. |
|
The actual amount will depend on the number of Class T shares, Class S shares and Class D shares sold and the transaction price of each Class T share, Class S share and Class D share. Aggregate upfront selling commissions will equal approximately $165.4 million if we sell the maximum amount, and aggregate dealer manager fees will equal approximately $2.3 million if we sell the maximum amount, in each case, in our primary offering, assuming payment of the full upfront selling commissions and dealer manager fees (with a split for Class T shares of 3.0% and 0.5%, respectively), that 5%, 45% and 5% of our offering proceeds are from the sale of each of Class T shares, Class S shares and Class D shares, respectively, and that the transaction prices of our Class T shares, Class S shares and Class D shares remain constant. |
Stockholder Servicing Fees—The Dealer Manager |
|
Subject to FINRA limitations on underwriting compensation, we will pay the Dealer Manager selling commissions over time as stockholder servicing fees for ongoing services rendered to stockholders by participating broker-dealers or broker-dealers servicing investors’ accounts, referred to as servicing broker-dealers: with respect to our outstanding Class T shares equal to 0.85% per annum of the aggregate NAV of our outstanding Class T shares, consisting of a representative stockholder servicing fee of 0.65% per annum, and a dealer stockholder servicing fee of 0.20% per annum, of the aggregate NAV of our outstanding Class T shares; however, with respect to Class T shares sold through certain participating broker-dealers, the representative stockholder servicing fee and the dealer stockholder servicing fee may be other amounts, provided that the sum of such fees will always equal 0.85% per annum of the NAV of such shares; with respect to our outstanding Class S shares equal to 0.85% per annum of the aggregate NAV of our outstanding Class S shares; and with respect to our outstanding Class D shares equal to 0.25% per annum of the aggregate NAV of our outstanding Class D shares. We do not pay a stockholder servicing fee with respect to our outstanding Class I shares. The stockholder servicing fees are paid monthly in arrears. The Dealer Manager will reallow (pay) all or a portion of the stockholder servicing fees to participating broker-dealers and servicing broker- dealers for ongoing stockholder services performed by such broker-dealers, and will waive stockholder servicing fees to the extent a broker- dealer is not eligible to receive it for failure to provide such services. Because the stockholder servicing fees are calculated based on our NAV for our Class T shares, Class S shares and Class D shares, they reduce the NAV or, alternatively, the distributions payable, with respect to the shares of each such class, including shares issued under our distribution reinvestment plan. |
|
Actual amounts depend upon the per share NAVs of our Class T shares, Class S shares and Class D shares, the number of Class T shares, Class S shares and Class D shares purchased and when such shares are purchased. For Class T shares, the stockholder servicing fees will equal approximately $3.9 million per annum if we sell the maximum amount. For Class S shares, the stockholder servicing fees will equal approximately $35.1 million per annum if we sell the maximum amount. For Class D shares, the stockholder servicing fees will equal approximately $1.2 million per annum if we sell the maximum amount. In each case, we are assuming that, in our primary offering, 5% of our offering proceeds are from the sale of Class T shares, 45% of our offering proceeds are from the sale of Class S shares and 5% of our offering proceeds are from the sale of Class D shares, that the NAV per share of our Class T shares, Class S shares and Class D shares remains constant and none of our stockholders participate in our distribution reinvestment plan. |
|
|
|
|
|
|
|
We will cease paying the stockholder servicing fee with respect to any Class T shares, Class S shares or Class D shares held in a stockholder’s account at the end of the month in which the Dealer Manager in conjunction with the transfer agent determines that total upfront selling commissions, dealer manager fees and stockholder servicing fees paid with respect to such shares would exceed 8.75% (or, in the case of Class T shares sold through certain participating broker-dealers, a lower limit as set forth in any applicable agreement between the Dealer Manager and a participating broker-dealer at the time such Class T shares were issued) of the gross proceeds from the sale of such shares (including the gross proceeds of any shares issued under our distribution reinvestment plan with respect thereto). At the end of such month, such Class T shares, Class S shares or Class D shares (and any shares issued under our distribution reinvestment plan with respect thereto), including any fractional shares, will convert into a number of Class I shares (or fraction thereof) with an equivalent aggregate NAV as such shares. Although we cannot predict the length of time over which the stockholder servicing fee will be paid due to potential changes in the NAV of our shares, this fee would be paid with respect to a Class T share (in the case of a limit of 8.75% of gross proceeds) or Class S share over approximately 6.5 years from the date of purchase and with respect to a Class D share over approximately 29.5 years from the date of purchase, assuming payment of the full upfront selling commissions and dealer manager fees, opting out of the distribution reinvestment plan and a constant NAV of $20.00 per share. Under these assumptions, if a stockholder holds his or her shares for these time periods, this fee with respect to a Class T share or Class S share would total approximately $1.11 and with respect to a Class D share would total approximately $1.48. In addition, we will cease paying the stockholder servicing fee on the Class T shares, Class S shares and Class D shares on the earlier to occur of the following: (i) a listing of Class I shares, (ii) our merger or consolidation with or into another entity or the sale or other disposition of all or substantially all of our assets, in each case in a transaction in which our stockholders receive cash or securities listed on a national securities exchange or (iii) the end of the month following the completion of the primary portion of this offering in which we, with the assistance of the Dealer Manager, determine that, in the aggregate, underwriting compensation from all sources in connection with this offering, including upfront selling commissions, the stockholder servicing fee and other underwriting compensation, is equal to 10% of the gross proceeds from our primary offering. If not already converted as described above, on the earliest of the foregoing, each Class T share, Class S share and Class D share (including any fractional share) held in a stockholder’s account will convert into a number of Class I shares (or fraction thereof) with an equivalent aggregate NAV as such share. For a description of the services required from the participating broker-dealer or servicing broker—dealer, see the “Plan of Distribution— Underwriting Compensation—Stockholder Servicing Fees—Class T Shares, Class S Shares and Class D Shares.” |
|
|
|
|
|
|
|
Organization and Offering Expense Reimbursement— The Advisor |
|
We reimburse the Advisor for all of our organization and offering expenses that it incurs on our behalf (including legal, accounting, printing, mailing and filing fees and expenses, due diligence expenses of participating broker-dealers supported by detailed and itemized invoices, costs in connection with preparing sales materials, design and website expenses, fees and expenses of our escrow agent and transfer agent, fees to attend retail seminars sponsored by participating broker- dealers and reimbursements for customary travel, lodging, and meals, but excluding upfront selling commissions, dealer manager fees and the stockholder servicing fee) as and when incurred. Wholesaling compensation expenses of persons associated with the Dealer Manager are currently paid by the Advisor without reimbursement from us. After the termination of this offering, the Advisor has agreed to reimburse us to the extent that the organization and offering expenses that we incur exceed 15% of our gross proceeds from this offering. |
|
We estimate our organization and offering expenses to be approximately $17.0 million if we sell the maximum offering amount. |
Investment Activities |
Acquisition Expense Reimbursement—The Advisor |
|
We do not intend to pay the Advisor any acquisition, financing (except interest payments and market-based financing fees and costs to the lender in cases where the lender is an affiliate of the Advisor) or other similar fees in connection with making investments. We will, however, reimburse the Advisor for out-of-pocket expenses in connection with the selection, evaluation, structuring, acquisition, origination, financing and development of properties, real estate debt and real estate-related equity securities, whether or not such investments are acquired. See “—Fees from Other Services” below. |
|
Actual amounts are dependent upon actual expenses incurred and, therefore, cannot be determined at this time. |
Operational Activities |
Management Fee—The Advisor |
|
We pay the Advisor a management fee equal to (i) 1.25% of our NAV per annum payable monthly plus (ii) 1.25% per annum of the aggregate DST Property consideration for all DST Properties subject to the FMV Option held by the Operating Partnership. For avoidance of doubt, the Advisor does not receive a duplicative management fee with respect to any DST Property. Additionally, our Operating Partnership pays the Advisor a management fee equal to 1.25% of the NAV of the Operating Partnership attributable to such Operating Partnership units not held by us per annum payable monthly. The management fee may be paid, at the Advisor’s election, in cash, Class I shares or Class I units of our Operating Partnership. The Advisor has agreed, commencing with the month of May 2024, to waive 20% of its management fee, thereby reducing it from 1.25% of NAV to 1% of NAV, until our share repurchase plan has been reinstated to the monthly repurchase limit of 2% of NAV (measured using the aggregate NAV attributable to stockholders as of the end of the immediately preceding month) and quarterly repurchase limit of 5% of NAV (measured using the aggregate NAV attributable to stockholders as of the end of the immediately preceding quarter). See “Management— The Advisory Agreement” for additional details. |
|
Actual amounts of the management fee depend upon our aggregate NAV. The management fee attributed to shares sold in this offering will equal approximately $116.7 million per annum if we sell the maximum amount, in each case, in our primary offering in the assumed percentages per share class set forth above, assuming that the NAV per share of each class of our common stock remains constant and before giving effect to any shares issued under our distribution reinvestment plan. |
Operating Expense Reimbursement—The Advisor |
|
In addition to the organization and offering expense and acquisition expense reimbursements described above, we reimburse the Advisor for out-of-pocket costs and expenses it incurs in connection with the services it provides to us, including, but not limited to, (i) the actual cost of goods and services used by us and obtained from third parties, including fees paid to administrators, consultants, attorneys, technology providers and other service providers, and brokerage fees paid in connection with the purchase and sale of investments and securities, (ii) expenses of managing and operating our properties, whether payable to an affiliate or a non-affiliated person, (iii) any organization and offering expenses related to the DST Program, and (iv) expenses related to personnel of the |
|
Actual amounts of out-of-pocket expenses paid by the Advisor that we reimburse are dependent upon actual expenses incurred and, therefore, cannot be determined at this time. |
|
|
|
|
|
|
|
Advisor performing services for us other than those who provide investment advisory services or serve as our executive officers. See “Management—The Advisory Agreement—Management Fee, Performance Participation Interest and Expense Reimbursements.” |
|
|
Performance Participation Interest—The Special Limited Partner |
|
So long as the Advisory Agreement has not been terminated, the Special Limited Partner holds a performance participation interest in the Operating Partnership that entitles it to receive cash distributions (or Operating Partnership units at its election) from our Operating Partnership equal to 12.5% of the Total Return, subject to a 5% Hurdle Amount and a High Water Mark, with a Catch-Up (each term as defined herein). Such distributions are paid annually. For a detailed explanation of how the performance participation is calculated, see “Summary of Our Operating Partnership Agreement—Special Limited Partner Interest.” For a hypothetical calculation of the performance participation calculation, see “Compensation—Performance Participation Interest Example.” Specifically, the Special Limited Partner will receive distributions in an amount equal to: First, if the Total Return for the applicable period exceeds the sum of (i) the Hurdle Amount for that period and (ii) the Loss Carryforward Amount (any such excess, “Excess Profits”), 100% of such annual Excess Profits until the total amount paid to the Special Limited Partner equals 12.5% of the sum of (x) the Hurdle Amount for that period and (y) any amount paid to the Special Limited Partner pursuant to this clause (this is commonly referred to as a “Catch-Up”); and Second, to the extent there are remaining Excess Profits, 12.5% of such remaining Excess Profits. “Total Return” for any period since the end of the prior calendar year shall equal the sum of (i) all distributions accrued or paid (without duplication) on the Operating Partnership units outstanding at the end of such period since the beginning of the then-current calendar year plus (ii) the change in aggregate NAV of such units since the beginning of the year, before giving effect to (x) changes resulting solely from the proceeds of issuances of Operating Partnership units, (y) any performance participation accrual and (z) applicable stockholder servicing fee expenses (including any payments made to us for payment of such expenses). For the avoidance of doubt, the calculation of Total Return will (i) include any appreciation or depreciation in the NAV of units issued during the then-current calendar year but (ii) exclude the proceeds from the initial issuance of such units. “Hurdle Amount” for any period during a calendar year means that amount that results in a 5% annualized internal rate of return on the NAV of the Operating Partnership units outstanding at the beginning of the then-current calendar year and all Operating Partnership units issued since the beginning of the then-current calendar year, taking into account the timing and amount of all distributions accrued or paid (without duplication) on all such units and all issuances of Operating Partnership units over the period and calculated in accordance with recognized industry practices. The ending NAV of the Operating Partnership units used in calculating the internal rate of return will be calculated before giving effect to any performance participation accrual and applicable stockholder servicing fee expenses. For the avoidance of doubt, the calculation of the Hurdle Amount for any period will exclude any Operating Partnership units |
|
Actual amounts of the performance participation depend upon the Operating Partnership’s actual annual total return and, therefore, cannot be calculated at this time. |
|
|
|
|
|
|
|
repurchased during such period, which units will be subject to the performance participation upon repurchase as described below. Except as described in Loss Carryforward below, any amount by which Total Return falls below the Hurdle Amount will not be carried forward to subsequent periods. “Loss Carryforward Amount” shall initially equal zero and shall cumulatively increase by the absolute value of any negative annual Total Return and decrease by any positive annual Total Return, provided that the Loss Carryforward Amount shall at no time be less than zero and provided further that the calculation of the Loss Carryforward Amount will exclude the Total Return related to any Operating Partnership units repurchased during such year, which units will be subject to the performance participation upon repurchase as described below. The effect of the Loss Carryforward Amount is that the recoupment of past annual Total Return losses will offset the positive annual Total Return for purposes of the calculation of the Special Limited Partner’s performance participation. This is referred to as a “High Water Mark.” The Special Limited Partner will receive cash distributions with respect to all Operating Partnership units that are repurchased at the end of any month (in connection with repurchases of our shares in our share repurchase plan) in an amount calculated as described above with the relevant period being the portion of the year for which such unit was outstanding, and proceeds for any such unit repurchase will be reduced by the amount of any such performance participation. Distributions on the performance participation interest may be payable in cash or Class I units at the election of the Special Limited Partner. If the Special Limited Partner elects to receive such distributions in Class I units, the Special Limited Partner may request the Operating Partnership to repurchase such Class I units from the Special Limited Partner. Any such repurchase requests will not be subject to the Early Repurchase Deduction or minimum holding period. The Operating Partnership will repurchase any such Operating Partnership units for cash, at a price per Class I unit equal to the NAV per Class I share as of the date of repurchase, unless our board of directors determines that any such repurchase for cash would be prohibited by applicable law or the Operating Partnership’s partnership agreement, in which case such Operating Partnership units will be repurchased for shares of our common stock with an equivalent aggregate NAV. See “Summary of Our Operating Partnership Agreement—Special Limited Partner Interest.” |
|
|
Fees from Other Services—Affiliates of the Advisor |
|
We retain certain of the Advisor’s affiliates, from time to time, for services relating to our investments or our operations, which may include property management services, leasing services, corporate services, statutory services, transaction support services (including but not limited to coordinating with brokers, lawyers, accountants and other advisors, assembling relevant information, conducting financial and market analyses, and coordinating closing procedures), construction and development management, and loan management and servicing, and within one or more such categories, providing services in respect of asset or investment administration, accounting, technology, tax preparation, finance (including but not limited to budget preparation and preparation and maintenance of corporate models), treasury, operational coordination, risk management, insurance placement, human resources, legal and compliance, valuation and reporting-related services, as well as services related to mortgage servicing, group purchasing, healthcare, consulting/brokerage, |
|
Actual amounts depend on whether affiliates of the Advisor are actually engaged to perform such services. |
|
|
|
|
|
|
|
capital markets/ credit origination, property, title or other types of insurance, management consulting and other similar operational matters. Any fees paid to the Advisor’s affiliates for any such services will not reduce the management fee. Any such arrangements will be at market rates. |
|
|
In calculating our management fee, we use our NAV before giving effect to accruals for the management fee, performance participation distributions, stockholder servicing fees or distributions payable on our shares. In calculating our stockholder servicing fee, we use our NAV before giving effect to accruals for the stockholder servicing fee or distributions payable on our shares.
Our Total Operating Expenses, including any distributions made to the Special Limited Partner with respect to its performance participation interest in the Operating Partnership, are limited during any four fiscal quarters to the greater of (a) 2.0% of our Average Invested Assets and (b) 25.0% of our Net Income. This limit may be exceeded only if our independent directors have made a finding that, based on such unusual and non-recurring factors as they deem sufficient, a higher level of expenses is justified, and such finding is recorded in the minutes of a meeting of the independent directors. For purposes of these limits, see the definitions of “Total Operating Expenses,” “Average Invested Assets” and “Net Income” in the section of our prospectus “Management—The Advisory Agreement—Management Fee, Performance Participation Interest and Expense Reimbursements—Reimbursement by the Advisor.”
|
|
Q: |
What are your policies related to conflicts of interests with Starwood Capital and its affiliates? |
|
|
A: |
Businesses or Services Provided by the Advisor to Others. The Advisory Agreement provides that it does not (i) prevent the Advisor or any of its affiliates, officers, directors or employees from engaging in other businesses or from rendering services of any kind to any other persons or entities, whether or not the investment objectives or guidelines of any such other persons or entities are similar to those of ours, including, without limitation, the sponsoring, closing or managing of any Other Starwood Accounts, (ii) in any way bind or restrict the Advisor or any of its affiliates, officers, directors or employees from buying, selling or trading any securities or commodities for their own accounts or for the account of others for whom the Advisor or any of its affiliates, officers, directors or employees may be acting or (iii) prevent the Advisor or any of its affiliates from receiving fees or other compensation or profits from activities described in clauses (i) or (ii) above that shall be for the Advisor’s (or its affiliates’) sole benefit. In particular, there will be overlap of real property, real estate debt and real estate-related equity securities investment opportunities with certain Other Starwood Accounts that are actively investing and similar overlap with future Other Starwood Accounts, as described herein. |
Allocation of Future Investment Opportunities. The Advisory Agreement provides that it does not (i) prevent the Advisor or any of its affiliates, officers, directors or employees from engaging in other businesses or from rendering services of any kind to any other persons or entities, whether or not the investment objectives or guidelines of any such other persons or entities are similar to those of ours, including, without limitation, the sponsoring, closing or managing of any Other Starwood Accounts, (ii) in any way bind or restrict the Advisor or any of its affiliates, officers, directors or employees from buying, selling or trading any securities or commodities for their own accounts or for the account of others for whom the Advisor or any of its affiliates, officers, directors or employees may be acting or (iii) prevent the Advisor or any of its affiliates from receiving fees or other compensation or profits from activities described in clauses (i) or (ii) above that shall be for the Advisor’s (or its affiliates’) sole benefit. In particular, there will be overlap of real property, real estate debt and real estate-related equity securities investment opportunities with certain Other Starwood Accounts that are actively investing and similar overlap with future Other Starwood Accounts, as described herein.
With respect to Other Starwood Accounts with investment objectives or guidelines that overlap with ours but that do not have priority over us, investment opportunities are allocated among us and one or more Other Starwood Accounts in accordance with Starwood Capital’s prevailing policies and procedures on a basis that the Advisor and its affiliates believe to be fair and reasonable in their sole discretion, which are either rotational or on a co-invest basis subject to the following considerations: (i) any applicable investment objectives of ours and such Other Starwood Accounts (which, for us, includes our primary objective of providing current income in the form of regular, stable cash distributions to achieve an attractive distribution yield); (ii) the sourcing of the transaction; (iii) the size and nature of the investment; (iv) the relative amounts of capital available for investment by us and such Other Starwood Accounts; (v) the sector, geography/location, expected return profile, expected distribution rates, anticipated cash flows, expected stability or volatility of cash flows, leverage profile, risk profile, and other features of the applicable investment opportunity and its impact on portfolio concentration and diversification; (vi) avoiding allocation that could result in de minimis or odd-lot investments; (vii) any structural and operational differences between us and such Other Starwood Accounts and any applicable investment limitations (including, without limitation, exposure limits, hedging limits and diversification considerations) of us and such Other Starwood Accounts, investment limitations, parameters or contractual provisions of ours and such Other Starwood Accounts; (viii) the eligibility of us and such Other Starwood Accounts to make such investment under applicable laws; (ix) any other applicable tax, accounting, legal, regulatory compliance or operational considerations deemed relevant by the Advisor and its affiliates (including, without limitation, maintaining our qualification as a REIT and our status as a non-investment company exempt from the Investment Company Act) (e.g., joint venture investments between us and an Other Starwood Account must be on the same terms and satisfy the restrictions of all participants, such as lowest leverage targeted by any participant); and (x) any other requirements contained in the corporate governance documents of us and such Other Starwood Accounts and any other considerations deemed relevant by the Advisor, Starwood Capital and their affiliates in good faith. Our board of directors (including our independent directors) has the duty to ensure that the allocation methodology described above is applied fairly to us.
We believe our investment objectives, guidelines and strategy are generally distinct from Other Starwood Accounts. Accordingly, we believe there has been to date, and expect there to continue to be, sufficient investment opportunities for us within our investment guidelines because of the scale of the real estate market. Other than the priority rights described herein, no Other Starwood Accounts have priority over us with respect to investment opportunities. However, Starwood Capital may in the future grant priority to additional Other Starwood Accounts. See “Conflicts of Interest.”
Transactions with any Starwood Account or Affiliate. Pursuant to the terms of the Advisory Agreement, and subject to applicable law, the Advisor is not permitted to consummate on our behalf any transaction that involves (i) the sale of any investment to or (ii) the acquisition of any investment from Starwood Capital, any Starwood Account or any of their affiliates unless such transaction is approved by a majority of our directors, including a majority of independent directors, not otherwise interested in such transaction as being fair and reasonable to us. In addition, for any such acquisition by us, our purchase price will be limited to the cost of the property to the affiliate, including acquisition-related expenses, or if substantial justification exists, the current appraised value of the property as determined by an independent expert. In addition, we may enter into joint ventures with Other Starwood Accounts, or with Starwood Capital, the Advisor, any member of Starwood Capital, one or more of our directors, or any of their respective affiliates, only if a majority of our directors (including a majority of our independent directors) not otherwise interested in the transaction approve the transaction as being fair and reasonable to us and on substantially the same, or more favorable, terms and conditions as those received by other affiliate joint venture partners. Pursuant to the terms of the Advisory Agreement, it is agreed that the Advisor will seek to resolve any conflicts of interest in a fair and reasonable manner (subject to any priorities of the Other Starwood Accounts) in accordance with its prevailing policies and procedures with respect to conflicts resolution among Other Starwood Accounts generally, but only those transactions set forth in this paragraph will be expressly required to be presented for approval to the independent directors of our board of directors or any committee thereof (unless otherwise required by our charter or our investment guidelines).
Corporate Opportunities. Our board of directors has adopted a resolution that provides, subject to certain exceptions, that none of our directors, officers or agents are required to refrain directly or indirectly from engaging in any business opportunities, including any business opportunities in the same or similar business activities or lines of business in which we or any of our affiliates may from time to time be engaged or propose to engage, or from competing with us, and that renounces our interest or expectancy in, or in being offered an opportunity to participate in, any such business opportunities, unless those opportunities are offered to a person in his or her capacity as one of our directors or officers and intended exclusively for us or any of our subsidiaries.
|
|
Q: |
Are there any limitations on the level of ownership of shares? |
|
|
A: |
Our charter contains restrictions on the number of shares any one person or group may own. Specifically, our charter does not permit any person or group to own more than 9.8% in value or number of shares, whichever is more restrictive, of our outstanding common stock or of our outstanding capital stock of all classes or series, and attempts to acquire our common stock or our capital stock of all other classes or series in excess of these 9.8% limits would not be effective without an exemption from these limits (applied prospectively or retroactively) by our board of directors. These limits may be further reduced if our board of directors waives these limits for certain holders. See “Description of Capital Stock—Restrictions on Ownership and Transfer.” These restrictions are designed to enable us to comply with ownership restrictions imposed on REITs by the Code, and may have the effect of preventing a third party from engaging in a business combination or other transaction even if doing so would result in you receiving a “premium” for your shares. See “Risk Factors—Risks Related to This Offering and Our Organizational Structure” for additional discussion regarding restrictions on share ownership. |
|
|
Q: |
Are there any ERISA considerations in connection with an investment in our shares? |
|
|
A: |
The section of this prospectus captioned “Certain ERISA Considerations” describes the effect that the purchase of shares will have on individual retirement accounts and retirement plans that are subject to the Employee Retirement Income Security Act of 1974, as amended (“ERISA”) and the Code. ERISA is a federal law that regulates certain employer-sponsored benefit plans. The Code contains similar provisions applicable to individual retirement accounts (“IRAs”) and certain other benefit plans. Any benefit plan investor considering purchasing shares for a retirement plan or an IRA should consider, at a minimum: (i) whether the investment is in accordance with the documents and instruments governing the IRA, plan or other account; (ii) whether the investment satisfies the fiduciary requirements associated with the IRA, plan or other account; (iii) whether the investment will generate unrelated business taxable income to the IRA, plan or other account; (iv) whether there is sufficient liquidity for that investment under the IRA, plan or other account; (v) the need to value the assets of the IRA, plan or other account annually or more frequently; and (vi) whether the investment would constitute a non-exempt prohibited transaction under applicable law. See “Risk Factors—Retirement Plan Risks” and “Certain ERISA Considerations.” |
|
|
Q: |
Are there any Investment Company Act considerations? |
|
|
A: |
We intend to engage primarily in the business of investing in real estate and to conduct our operations, directly and through wholly or majority-owned subsidiaries, so that neither we, the Operating Partnership nor any of the subsidiaries of the Operating Partnership is required, as such requirements have been interpreted by the SEC, to register as an investment company under the Investment Company Act. A company is an “investment company” under the Investment Company Act: |
|
|
|
|
|
|
|
under Section 3(a)(1)(A), if it is, or holds itself out as being, engaged primarily, or proposes to engage primarily, in the business of investing, reinvesting or trading in securities; or |
|
|
|
|
|
|
|
under Section 3(a)(1)(C), if it is engaged, or proposes to engage, in the business of investing, reinvesting, owning, holding or trading in securities and owns, or proposes to acquire, “investment securities” having a value exceeding 40% of the value of its total assets (exclusive of government securities and cash items) on an unconsolidated basis, which we refer to as the “40% test.” The term “investment securities” generally includes all securities except U.S. government securities and securities of majority-owned subsidiaries that are not themselves investment companies and are not relying on the exemption from the definition of investment company under Section 3(c)(1) or Section 3(c)(7) of the Investment Company Act. |
We intend to acquire real estate, real estate debt and real estate-related equity securities directly, primarily by acquiring fee interests in real property and by originating and acquiring real estate debt. We may also make investments indirectly through joint venture entities, including joint venture entities in which we do not own a controlling interest and joint venture entities in which Other Starwood Accounts may invest. We plan to conduct our businesses primarily through the Operating Partnership, a majority-owned subsidiary, and expect to establish other direct or indirect majority-owned subsidiaries to hold particular assets.
We conduct our operations so that we, the Operating Partnership and most, if not all, of the wholly and majority-owned subsidiaries of the Operating Partnership comply with the 40% test. We continuously monitor our holdings on an ongoing basis to determine compliance with this test. The Operating Partnership and most, if not all, of the wholly and majority-owned subsidiaries of the Operating Partnership do not rely on exemptions under either Section 3(c)(1) or 3(c)(7) of the Investment Company Act. Consequently, interests in the Operating Partnership and in these subsidiaries of the Operating Partnership (which are expected to constitute a substantial majority of our assets) generally do not constitute “investment securities.” Accordingly, we believe that we, the Operating Partnership and most, if not all, of the wholly and majority-owned subsidiaries of the Operating Partnership are not considered investment companies under Section 3(a)(1)(C) of the Investment Company Act.
In addition, we believe that neither we, the Operating Partnership nor any of the wholly or majority-owned subsidiaries of the Operating Partnership are considered an investment company under Section 3(a)(1)(A) of the Investment Company Act because they do not engage primarily or hold themselves out as being engaged primarily in the business of investing, reinvesting or trading in securities. Rather, we, the Operating Partnership and the subsidiaries of the Operating Partnership are primarily engaged in non-investment company businesses related to real estate. Consequently, we conduct our and the Operating Partnership and its subsidiaries’ respective operations such that none of them are required to register as an investment company under the Investment Company Act.
We determine whether an entity is a majority-owned subsidiary of our company. The Investment Company Act defines a majority-owned subsidiary of a person as a company 50% or more of the outstanding voting securities of which are owned by such person, or by another company which is a majority-owned subsidiary of such person. The Investment Company Act defines voting securities as any security presently entitling the owner or holder thereof to vote for the election of directors of a company. We treat entities in which we own at least 50% of the outstanding voting securities as majority-owned subsidiaries for purposes of the 40% test. We have not requested that the SEC or its staff approve our treatment of any entity as a majority-owned subsidiary, and neither has done so. If the SEC or its staff was to disagree with our treatment of one or more subsidiary entities as majority-owned subsidiaries, we would need to adjust our strategy and our assets in order to continue to pass the 40% test. Any adjustment in our strategy could have a material adverse effect on us.
If we, the Operating Partnership or any of the wholly or majority-owned subsidiaries of the Operating Partnership would ever inadvertently fall within one of the definitions of “investment company,” we intend to rely on the exemption provided by Section 3(c)(5)(C) of the Investment Company Act, which is available for entities “primarily engaged in the business of purchasing or otherwise acquiring mortgages and other liens on and interests in real estate.” The SEC staff has taken the position that this exemption generally requires that at least 55% of an entity’s assets be comprised of mortgages and other liens on and interests in real estate, also known as “qualifying assets,” and at least another 25% of the entity’s assets must be comprised of additional qualifying assets or a broader category of assets that we refer to as “real estate-related assets” under the Investment Company Act (and no more than 20% of the entity’s assets may be comprised of miscellaneous assets).
We classify our assets for purposes of our 3(c)(5)(C) exemption based upon no-action positions taken by the SEC staff and interpretive guidance provided by the SEC and its staff. These no-action positions are based on specific factual situations that may be substantially different from the factual situations we may face, and a number of these no-action positions were issued more than 20 years ago. No assurance can be given that the SEC or its staff will concur with our classification of our assets. In addition, the SEC or its staff may, in the future, issue further guidance that may require us to re-classify our assets for purposes of the Investment Company Act. If we are required to re-classify our assets, we may no longer be in compliance with the exemption from the definition of an investment company provided by Section 3(c)(5)(C) of the Investment Company Act.
For purposes of determining whether we satisfy the 55%/25% test, based on certain no-action letters issued by the SEC staff, we intend to classify our fee interests in real property, held by us directly or through our wholly owned or majority-owned subsidiaries, as qualifying assets. In addition, based on no-action letters issued by the SEC staff, we will treat our investments in any joint ventures that in turn invest in qualifying assets such as real property as qualifying assets, but only if we are active in the management and operation of the joint venture and have the right to approve major decisions by the joint venture; otherwise, they will be classified as real estate-related assets. We will not participate in joint ventures in which we do not have or share control to the extent that we believe such participation would potentially threaten our status as a non-investment company exempt from the Investment Company Act. This may prevent us from receiving an allocation with respect to certain investment opportunities that are suitable for both us and one or more Other Starwood Accounts. We expect that no less than 55% of our assets will consist of investments in real property, including any joint ventures that we control or in which we share control. We will treat any investments in real estate-related securities as real estate-related assets, for purposes of determining whether we satisfy the 55%/25% test.
Qualifying for an exemption from registration under the Investment Company Act will limit our ability to make certain investments. For example, these restrictions may limit our and our subsidiaries’ ability to invest directly in mortgage-backed securities (“MBS”) that represent less than the entire ownership in a pool of mortgage loans, debt and equity tranches of securitizations and certain asset-backed securities, non-controlling equity interests in real estate companies or in assets not related to real estate.
Although we intend to monitor our portfolio, there can be no assurance that we will be able to maintain this exemption from registration.
A change in the value of any of our assets could negatively affect our ability to maintain our exemption from regulation under the Investment Company Act. To maintain compliance with the Section 3(c)(5)(C) exemption, we may be unable to sell assets we would otherwise want to sell and may need to sell assets we would otherwise wish to retain. In addition, we may have to acquire additional assets that we might not otherwise have acquired or may have to forego opportunities to acquire assets that we would otherwise want to acquire and would be important to our investment strategy.
To the extent that the SEC or its staff provides more specific guidance regarding any of the matters bearing upon the definition of investment company and the exemptions to that definition, we may be required to adjust our strategy accordingly. On August 31, 2011, the SEC issued a concept release and request for comments regarding the Section 3(c)(5)(C) exemption (Release No. IC-29778) in which it contemplated the possibility of issuing new rules or providing new interpretations of the exemption that might, among other things, define the phrase “liens on and other interests in real estate” or consider sources of income in determining a company’s “primary business.” Any additional guidance from the SEC or its staff could provide additional flexibility to us, or it could further inhibit our ability to pursue the strategies we have chosen.
If we are required to register as an investment company under the Investment Company Act, we would become subject to substantial regulation with respect to our capital structure (including our ability to use borrowings), management, operations, transactions with affiliated persons (as defined in the Investment Company Act), and portfolio composition, including disclosure requirements and restrictions with respect to diversification and industry concentration, and other matters. Compliance with the Investment Company Act would, accordingly, limit our ability to make certain investments and require us to significantly restructure our business plan. For additional discussion of the risks that we would face if we
were required to register as an investment company under the Investment Company Act, see “Risk Factors—Risks Related to This Offering and Our Organizational Structure—Your investment return may be reduced if we are required to register as an investment company under the Investment Company Act.”
|
|
Q: |
When will I get my detailed tax information? |
|
|
A: |
In the case of certain U.S. stockholders, we expect your IRS Form 1099-DIV tax information, if required, to be mailed by January 31 of each year. |
|
|
Q: |
Who can help answer my questions? |
|
|
A: |
If you have more questions about this offering or if you would like additional copies of this prospectus, you should contact your financial adviser or our transfer agent: |
SS&C GIDS, Inc.
PO Box 219426
Kansas City, MO 64121-9426
Overnight Address:
SS&C GIDS, Inc.
801 Pennsylvania Ave
Suite 219426
Kansas City, MO 64105-1307
Toll Free Number: 833-433-4344
RISK FACTORS
An investment in shares of our common stock involves risks. You should specifically consider the following material risks in addition to the other information contained in this prospectus before you decide to purchase shares of our common stock. The occurrence of any of the following risks might cause you to lose a significant part of your investment. The risks and uncertainties discussed below are not the only ones we face, but do represent those risks and uncertainties that we believe are most significant to our business, operating results, financial condition, prospects and forward-looking statements.
Risks Related to Our Organizational Structure
We have incurred GAAP net losses attributable to stockholders and an accumulated deficit in the past and may incur GAAP net losses attributable to stockholders and continue to have an accumulated deficit in the future.
For the years ended December 31, 2024 and 2023, we had a GAAP net loss attributable to stockholders of ($684.9) million and ($649.7) million, respectively, resulting in a GAAP net loss per share of common stock, basic and diluted, of ($1.68) for the year ended December 31, 2024 and ($1.39) for the year ended December 31, 2023. Our accumulated deficit and cumulative distributions as of December 31, 2024 and 2023 was ($3.7) billion and ($2.5) billion, respectively. We may incur net losses and continue to have an accumulated deficit in the future.
We have held certain of our current investments for only a limited period of time, and you will not have the opportunity to evaluate our future investments before we make them, which makes your investment more speculative.
We have held certain of our current investments for a limited period of time and are not able to provide you with any information relating to any future properties, real estate debt or real estate-related equity securities that we may acquire in the future. Because we have not held certain of our current investments for a long period of time, it may be difficult for you to evaluate our success in achieving our investment objectives. Because you are unable to evaluate the economic merit of our future investments before we make them, you have to rely entirely on the ability of the Advisor to select suitable and successful investment opportunities. Furthermore, the Advisor has broad discretion in selecting the types of properties we will invest in and the tenants of those properties, and you do not have the opportunity to evaluate potential investments. These factors increase the risk that your investment in our common stock may not generate returns comparable to other real estate investment alternatives.
There is no public trading market for shares of our common stock; therefore, your ability to dispose of your shares will likely be limited to repurchase by us. If you do sell your shares to us, you may receive less than the price you paid.
There is no current public trading market for shares of our common stock, and we do not expect that such a market will ever develop. Therefore, repurchase of shares by us will likely be the only way for you to dispose of your shares. We expect to continue to repurchase shares at a price equal to the transaction price of the class of shares being repurchased on the date of repurchase (which will generally be equal to our prior month’s NAV per share), and not based on the price at which you initially purchased your shares. Subject to limited exceptions, shares repurchased within one year of the date of issuance are repurchased at 95% of the transaction price. As a result, you may receive less than the price you paid for your shares when you sell them to us pursuant to our share repurchase plan. See “Share Repurchases—Early Repurchase Deduction.”
Your ability to have your shares repurchased through our share repurchase plan is limited. We may choose to repurchase fewer shares than have been requested to be repurchased in our discretion at any time, and the amount of shares we may repurchase is subject to caps. Further, our board of directors may modify or suspend our share repurchase plan if it deems such action to be in our best interest and the best interest of our stockholders.
In any particular month, we may choose to repurchase fewer shares than have been requested to be repurchased under our share repurchase plan, or none at all, in our discretion at any time. We may repurchase fewer shares than have been requested to be repurchased due to lack of readily available funds because of adverse market conditions beyond our control, the need to maintain liquidity for our operations or because we have determined that investing in real property or other illiquid investments is a better use of our capital than repurchasing our shares. In addition, the total amount of shares that we will repurchase is limited, in any calendar month, to shares whose aggregate value (based on the repurchase price per share on the date of the repurchase) is no more than 0.5% of our aggregate NAV (measured using the aggregate NAV attributable to stockholders as of the end of the immediately preceding month) and, in any calendar quarter, to shares whose aggregate value is no more than 1.5% of our aggregate NAV (measured using the aggregate NAV attributable to stockholders as of the end of the immediately preceding quarter). Since October 2022, repurchase requests have consistently exceeded the monthly and/or quarterly limits and may continue to exceed such limits in the future. Further, our board of directors may modify or suspend our share repurchase plan if it deems such action to be in our best interest and the best interest of our stockholders. If the full amount of all shares of our common stock requested to be repurchased in any given month are not repurchased, funds are allocated pro rata based on the total number of shares of common stock being repurchased without regard to class and subject to the volume limitation. All unsatisfied repurchase requests must be resubmitted after the start of the next month or quarter, or upon the recommencement of the share repurchase plan, as applicable.
The vast majority of our assets consist of properties that generally cannot be readily liquidated without impacting our ability to realize full value upon their disposition. Therefore, we may not always have a sufficient amount of cash to immediately satisfy repurchase requests. Should repurchase requests, in our judgment, place an undue burden on our liquidity, adversely affect our operations or risk an adverse impact on us as a whole, or should we otherwise determine that investing our liquid assets in real properties or other illiquid investments rather than repurchasing our shares is in the best interests of our company as a whole, then we may choose to repurchase fewer shares than have been requested to be repurchased, or none at all. Because we are not required to authorize the recommencement
of the share repurchase plan within any specified period of time, we may effectively terminate the plan by suspending it indefinitely. As a result, your ability to have your shares repurchased by us may be limited and at times you may not be able to liquidate your investment. See “Share Repurchases—Repurchase Limitations.”
Economic events that may cause our stockholders to request that we repurchase their shares may materially adversely affect our cash flow and our results of operations and financial condition.
Economic events affecting the U.S. economy, such as the general negative performance of the real estate sector (including as a result of inflation or higher interest rates), actual or perceived instability in the U.S. banking system, disruptions in the labor market (including labor shortages and unemployment), stock market volatility, trade conflict, civil unrest, national and international security events, geopolitical events, military conflicts and war (including the ongoing conflict in Ukraine) could cause our stockholders to seek to sell their shares to us pursuant to our share repurchase plan at a time when such events are adversely affecting the performance of our assets. Even if we decide to satisfy all resulting repurchase requests, our cash flow could be materially adversely affected. In addition, if we determine to sell assets to satisfy repurchase requests, we may not be able to realize the return on such assets that we may have been able to achieve had we sold at a more favorable time, and our results of operations and financial condition, including, without limitation, breadth of our portfolio by property type and location, could be materially adversely affected.
In addition, stockholders have and may continue to seek to repurchase some or all of the shares of our common stock that they hold. A significant volume of repurchase requests in a given period has in the past and may in the future cause requests to exceed the monthly and quarterly limits under our share repurchase plan, resulting in less than the full amount of repurchase requests being satisfied in such period.
The amount of distributions we may make to our stockholders is uncertain, and we may be unable to generate sufficient cash flows from our operations to make distributions to our stockholders at any time in the future.
Our ability to make distributions to our stockholders may be adversely affected by a number of factors, including the risk factors described in this prospectus. Our investments may not generate sufficient income to make distributions to our stockholders. Our board of directors will make determinations regarding distributions based upon, among other factors, our financial performance, debt service obligations, debt covenants, REIT qualification and tax requirements and capital expenditure requirements. Among the factors that could impair our ability to make distributions to our stockholders are:
•our inability to invest the proceeds from sales of our shares on a timely basis in income-producing properties;
•our inability to realize attractive risk-adjusted returns on our investments;
•high levels of expenses or reduced revenues that reduce our cash flow or non-cash earnings; and
•defaults in our investment portfolio or decreases in the value of our investments.
As a result, we may not be able to make distributions to our stockholders at any time in the future, and the level of any distributions we do make to our stockholders may not increase or even be maintained over time, any of which could materially and adversely affect the value of your investment.
We may pay distributions from sources other than our cash flow from operations, including, without limitation, the sale of assets, borrowings, or offering proceeds, and we have no limits on the amounts we may pay from such sources.
We may not generate sufficient cash flow from operations to fully fund distributions to stockholders. Therefore, we may fund distributions to our stockholders from sources other than cash flow from operations, including, without limitation, the sale of assets, borrowings or offering proceeds (including from sales from our common stock or Operating Partnership units). The extent to which we pay distributions from sources other than cash flow from operations will depend on various factors, including the level of participation in our distribution reinvestment plan, the extent to which the Advisor elects to receive its management fee in Class I shares or Class I units and the Special Limited Partner elects to receive distributions on its performance participation interest in Class I units, how quickly we invest the proceeds from this offering and any future offering and the performance of our investments. Funding distributions from the sales of assets, borrowings or proceeds of this offering will result in us having less funds available to acquire properties or other real estate-related investments. As a result, the return you realize on your investment may be reduced. Doing so may also negatively impact our ability to generate cash flows. Likewise, funding distributions from the sale of additional securities will dilute your interest in us on a percentage basis and may impact the value of your investment especially if we sell these securities at prices less than the price you paid for your shares. We may be required to continue to fund our regular distributions from a combination of some of these sources if our investments fail to perform, if expenses are greater than our revenues or due to numerous other factors. We have not established a limit on the amount of our distributions that may be paid from any of these sources.
To the extent we borrow funds to pay distributions, we would incur borrowing costs and these borrowings would require a future repayment. The use of these sources for distributions and the ultimate repayment of any liabilities incurred could adversely impact our ability to pay distributions in future periods, decrease our NAV, decrease the amount of cash we have available for operations and new investments and adversely impact the value of your investment.
We may also defer operating expenses or pay expenses (including the fees of the Advisor or distributions to the Special Limited Partner) with shares of our common stock or Operating Partnership units in order to preserve cash flow for the payment of distributions. The ultimate repayment of these deferred expenses could adversely affect our operations and reduce the future return on
your investment. We may repurchase shares or redeem Operating Partnership units from the Advisor or the Special Limited Partner shortly after issuing such shares or units as compensation. The payment of expenses in shares of our common stock or with Operating Partnership units will dilute your ownership interest in our portfolio of assets. There is no guarantee any of our operating expenses will be deferred and the Advisor and Special Limited Partner are under no obligation to receive fees or distributions in shares of our common stock or Operating Partnership units and may elect to receive such amounts in cash.
We are dependent on Starwood Capital and its affiliates, including the Advisor, and their key personnel who provide services to us through the Advisory Agreement, and we may not find a suitable replacement for the Advisor if the Advisory Agreement is terminated, or for these key personnel if they leave Starwood Capital or otherwise become unavailable to us.
We have no separate facilities and are completely reliant on the Advisor. Our officers, including, but not limited to, our Chief Executive Officer, President, Chief Financial Officer and Secretary, are executive officers of Starwood Capital. The Advisor has significant discretion as to the implementation of our investment and operating policies and strategies. Accordingly, we believe that our success depends to a significant extent upon the efforts, experience, diligence, skill and network of business contacts of the officers and key personnel of the Advisor. The officers and key personnel of the Advisor evaluate, negotiate, close and monitor our investments; therefore, our success depends on their continued service. The departure of any of the officers or key personnel of the Advisor could have a material adverse effect on our performance.
The Advisor is not obligated to dedicate any specific personnel exclusively to us. In addition, none of our officers or the officers of the Advisor are obligated to dedicate any specific portion of their time to our business. Some of our officers have significant responsibilities for the Other Starwood Accounts (defined below). Although these individuals will be able to allocate an adequate amount of their time to the management of our business, they may not always be able to devote significant time to the management of our business. Further, when there are turbulent conditions in the real estate markets or distress in the credit markets, the attention of the Advisor’s personnel and our executive officers and the resources of Starwood Capital will also be required by the Other Starwood Accounts. In such situations, we may not receive the level of support and assistance that we may receive if we were internally managed.
The Advisor may suffer or become distracted by adverse financial or operational problems in connection with Starwood Capital’s business and activities unrelated to us and over which we have no control. Should the Advisor fail to allocate sufficient resources to perform its responsibilities to us for any reason, we may be unable to achieve our investment objectives.
We offer no assurance that Starwood REIT Advisors, L.L.C. will remain the Advisor or that we will continue to have access to Starwood Capital’s officers and key personnel. In particular, the loss of the services of Mr. Barry S. Sternlicht, our sponsor’s founder, could adversely affect our performance. The Advisory Agreement is expected to be renewed annually. If the Advisory Agreement is terminated and no suitable replacement is found, we may not be able to execute our business plan.
Finally, there is no guarantee (i) that the Advisor will succeed in implementing our investment objectives or strategy or in identifying investments that are in accordance with Starwood Capital’s investment philosophy or (ii) that historical trends of prior programs sponsored by Starwood Capital will continue during the life of our operations.
The Advisor manages our portfolio pursuant to very broad investment guidelines and generally is not required to seek the approval of our board of directors for each investment, financing or asset allocation decision made by it, which may result in our making riskier investments and which could adversely affect our results of operations and financial condition.
Our board of directors approved very broad investment guidelines that delegate to the Advisor the authority to execute acquisitions and dispositions of real estate properties and real estate debt and real estate-related equity securities on our behalf, in each case so long as such investments are consistent with the investment guidelines and our charter. There can be no assurance that the Advisor will be successful in applying any strategy or discretionary approach to our investment activities. Our board of directors reviews our investment guidelines on an annual basis (or more often as it deems appropriate) and reviews our investment portfolio periodically. The prior approval of our board of directors or a committee of independent directors is required only as set forth in our charter (including for transactions with affiliates of the Advisor) or for the acquisition or disposition of assets that are not in accordance with our investment guidelines. In addition, in conducting periodic reviews, our directors will rely primarily on information provided to them by the Advisor. Furthermore, transactions entered into on our behalf by the Advisor may be costly, difficult or impossible to unwind when they are subsequently reviewed by our board of directors.
Payments to the Advisor or the Special Limited Partner in respect of any common stock or Operating Partnership units they elect to receive in lieu of fees or distributions will dilute future cash available for distribution to our stockholders.
The Advisor or the Special Limited Partner may choose to receive, and have in the past received, our common stock or Operating Partnership units in lieu of certain fees or distributions. The holders of all Operating Partnership units are entitled to receive cash from operations pro rata with the distributions being paid to us and such distributions to the holder of the Operating Partnership units will reduce the cash available for distribution to us and to our stockholders. Furthermore, under certain circumstances, the Operating Partnership units held by the Advisor or the Special Limited Partner are required to be repurchased, and there may not be sufficient cash to make such a repurchase payment; therefore, we may need to use cash from operations, borrowings, offering proceeds or other sources to make the payment, which will reduce cash available for distribution to you or for investment in our operations. Repurchases from the Advisor of our shares or Operating Partnership units paid to the Advisor as a management fee are not subject to the monthly and quarterly repurchase limitations or the Early Repurchase Deduction. Repurchases from the Special Limited Partner of our shares or Operating Partnership units distributed to the Special Limited Partner with respect to its performance participation interest are not subject to the Early Repurchase Deduction, but, in the case of shares, such repurchases are subject to the monthly and quarterly repurchase limitations and do not receive priority over other shares for which a repurchase is requested during such period.
Purchases and repurchases of shares of our common stock are not made based on the NAV per share of our common stock as of the date of purchase or repurchase.
Generally, our offering price per share and the price at which we make repurchases of our shares will equal the NAV per share of the applicable class as of the last calendar day of the prior month, plus, in the case of our offering price, applicable upfront selling commissions and dealer manager fees. The NAV per share as of the date on which you make your subscription request or repurchase request may be significantly different than the transaction price you pay or the repurchase price you receive. Certain of our investments or liabilities are subject to high levels of volatility from time to time and could change in value significantly between the end of the prior month as of which our NAV is determined and the date that you purchase or we repurchase your shares, however the prior month’s NAV per share will generally continue to be used as the transaction price per share and repurchase price per share. In exceptional circumstances, we may in our sole discretion, but are not obligated to, sell and repurchase shares at a different price that we believe reflects the NAV per share of such stock more appropriately than the prior month’s NAV per share, including by updating a previously disclosed transaction price, in cases where we believe there has been a material change (positive or negative) to our NAV per share since the end of the prior month and we believe an updated price is appropriate. In such extraordinary cases, the offering price and repurchase price will not equal our NAV per share as of the date of purchase or repurchase.
Valuations and appraisals of our assets are estimates of fair value and may not necessarily correspond to realizable value.
For the purposes of calculating our monthly NAV, our properties will generally initially be valued at cost, which we expect to represent fair value at that time. Thereafter, valuations of properties are determined by the Advisor based in part on appraisals of each of our properties by independent third-party appraisal firms at least once per year in accordance with valuation guidelines approved by our board of directors. Our independent valuation advisor will prepare quarterly update appraisals for each of our properties. For each month that is not a quarter-end, the Advisor will also conduct a monthly valuation of our properties that are reviewed by our independent valuation advisor for reasonableness. Likewise, our investments in real estate debt and real estate-related equity securities with readily available quotations are initially valued at cost, and thereafter are valued monthly at fair market value. For more information regarding our valuation process, see “Net Asset Value Calculation and Valuation Guidelines.”
Although monthly valuations of each of our real properties prepared by the Advisor are reviewed and provided an opinion as to reasonableness by our independent valuation advisor, such valuations are based on asset and portfolio-level information provided by the Advisor, including historical operating revenues and expenses of the properties, lease agreements on the properties, revenues and expenses of the properties, information regarding recent or planned capital expenditures and any other information relevant to valuing the real estate property, which information is not independently verified by our independent valuation advisor. In addition, our investments in real estate debt and real estate-related equity securities, while a component of NAV, are valued by the Advisor, based on market quotations or at fair value, and are not reviewed for reasonableness or appraised by our independent valuation advisor.
Within the parameters of our valuation guidelines, the valuation methodologies used to value our properties, and certain of our investments in real estate debt and real estate-related equity securities, will involve subjective judgments and projections and may not be accurate. Valuation methodologies will also involve assumptions and opinions about future events, which may or may not turn out to be correct. Valuations and appraisals of our properties and certain of our investments in real estate debt and real estate-related equity securities are estimates of fair value. Ultimate realization of the value of an asset depends to a great extent on economic, market and other conditions beyond our control and the control of the Advisor and our independent valuation advisor. Further, valuations do not necessarily represent the price at which an asset would sell, since market prices of assets can only be determined by negotiation between a willing buyer and seller. As such, the carrying value of an asset may not reflect the price at which the asset could be sold in the market, and the difference between carrying value and the ultimate sales price could be material. In addition, accurate valuations are more difficult to obtain in times of low transaction volume because there are fewer market transactions that can be considered in the context of the appraisal. Further, any volatility smoothing biases in our appraisal and valuation process, generally, may lower the volatility of our NAV and cause our NAV to not accurately reflect the actual value of our properties. However, there will be no retroactive adjustment in the valuation of such assets, the offering price of our shares of common stock, the price we paid to repurchase shares of our common stock or NAV-based fees we paid to the Advisor and the Dealer Manager to the extent such valuations prove to not accurately reflect the realizable value of our assets. Because the price you will pay for shares of our common stock in this offering, and the price at which your shares may be repurchased by us pursuant to our share repurchase plan are generally based on our prior month’s NAV per share, you may pay more than realizable value or receive less than realizable value for your investment.
Our NAV per share amounts may change materially if the appraised values of our properties materially change from prior appraisals or the actual operating results for a particular month differ from what we originally budgeted for that month.
We expect to receive an appraisal for each of our properties from an independent third-party appraisal firm no less than annually, which can be considered in determining the value of our properties each quarter-end. The independent valuation advisor also reviews and provides an opinion as to the reasonableness of the valuations of our properties prepared by the Advisor for each month that is not a quarter-end. When these values are included in our NAV calculations, there may be a material change in our NAV per share for each class of our common stock from those previously reported. The changes in a property’s value may be as a result of property-specific changes or as a result of more general changes to real estate values resulting from local, national or global economic changes. In addition, actual operating results for a given month may differ from what we originally budgeted for that month, which may cause a material increase or decrease in the NAV per share amounts. We will not retroactively adjust the NAV per share of each class reported for the previous month. Therefore, because new property values may differ materially from the prior values or the actual results from operations may be better or worse than what we previously budgeted for a particular month, the adjustment to reflect the new value or actual operating results may cause the NAV per share for each class of our common stock to increase or decrease, and such increase or decrease will occur in the month the adjustment is made.
It may be difficult to reflect, fully and accurately, material events that may impact our monthly NAV.
The Advisor’s determination of our monthly NAV per share is based in part on appraisals of each of our properties provided by our independent valuation advisor in accordance with valuation guidelines. The independent valuation advisor also reviews and provides an opinion as to the reasonableness of the valuations of our properties prepared by the Advisor for each month that is not a quarter-end. As a result, our published NAV per share in any given month may not fully reflect any or all changes in value that may have occurred since the most recent appraisal or valuation. The Advisor will review appraisal reports and monitor our properties, and will notify the independent valuation advisor of the occurrence of any property-specific or market-driven event it believes may cause a material valuation change in the property valuation, but it may be difficult to reflect fully and accurately, rapidly changing market conditions or material events that may impact the value of our assets or liabilities between valuations, or to obtain quickly, complete information regarding any such events. For example, an unexpected termination or renewal of a material lease, a material increase or decrease in vacancies or an unanticipated structural or environmental event at a property may cause the value of a property to change materially, yet obtaining sufficient relevant information after the occurrence has come to light and/or analyzing fully the financial impact of such an event may be difficult to do and may require some time. As a result, the NAV per share may not reflect a material event until such time as sufficient information is available and analyzed, and the financial impact is fully evaluated, such that our NAV may be appropriately adjusted in accordance with our valuation guidelines. Depending on the circumstance, the resulting potential disparity in our NAV may be in favor or to the detriment of either stockholders who repurchase their shares, or stockholders who buy new shares, or existing stockholders.
NAV calculations are not governed by governmental or independent securities, financial or accounting rules or standards.
The method for calculating our NAV, including the components used in calculating our NAV, is not prescribed by rules of the SEC or any other regulatory agency. Further, there are no accounting rules or standards that prescribe which components should be used in calculating NAV, and our NAV is not audited by our independent registered public accounting firm. We calculate and publish NAV solely for purposes of establishing the price at which we sell and repurchase shares of our common stock. The components and methodology used in calculating our NAV may differ from those used by other companies now or in the future.
In addition, calculations of our NAV, to the extent that they incorporate valuations of our assets and liabilities, are not prepared in accordance with GAAP. These valuations may differ from liquidation values that could be realized in the event that we were forced to sell assets.
Additionally, errors may occur in calculating our NAV, which could impact the price at which we sell and repurchase shares of our common stock and the amount of the Advisor’s management fee and the Special Limited Partner’s performance participation interest. The Advisor has implemented certain policies and procedures to address such errors in NAV calculations. If such errors were to occur, the Advisor, depending on the circumstances surrounding each error and the extent of any impact the error has on the price at which shares of our common stock were sold or repurchased or on the amount of the Advisor’s management fee or the Special Limited Partner’s performance participation interest, may determine in its sole discretion to take certain corrective actions in response to such errors.
Compliance with the SEC’s Regulation Best Interest by participating broker-dealers may negatively impact our ability to raise capital in this offering, which would harm our ability to achieve our investment objectives.
Broker-dealers must comply with Regulation Best Interest, which, among other requirements, contains a standard of conduct for broker-dealers and their associated persons when making a recommendation of any securities transaction or investment strategy involving securities to a retail customer. The full impact of Regulation Best Interest on participating dealers cannot be determined at this time, and it may negatively impact whether participating dealers and their associated persons recommend this offering to certain retail customers, or the number of shares which are recommended to such customers. In particular, under SEC guidance concerning Regulation Best Interest, a broker-dealer recommending an investment in our shares should consider a number of factors, including but not limited to cost and complexity of the investment and reasonably available alternatives in determining whether there is a reasonable basis for the recommendation. Broker-dealers may recommend a more costly or complex product as long as they have a reasonable basis to believe it is in the best interest of a particular retail customer. However, if broker-dealers instead choose alternatives to our shares, many of which likely exist, our ability to raise capital may be adversely affected. You should ask your broker-dealer or other financial professional about what reasonable alternatives exist for you, and how this offering compares to other types of investments (e.g. listed entities) that may have lower costs, complexities, and/or risks, and that may be available for lower or no commissions. If
Regulation Best Interest reduces our ability to raise capital in this offering, it would harm our ability to create a diversified portfolio of investments and ability to achieve our investment objectives.
The DST Program could subject us to liabilities from litigation or otherwise.
We, through the Operating Partnership, have launched the DST Program to raise capital in private placements exempt from registration under the Securities Act through the sale of DST Interests to “accredited investors” in specific DSTs holding one or more DST Properties. We expect that the DST Program will give us the opportunity to expand and diversify our capital-raising strategies by offering what we believe to be an attractive investment product for investors that may be seeking like-kind replacement properties to complete tax-deferred exchange transactions under Section 1031 of the Code. However, there is no guarantee that the DST Program will provide the tax benefits expected by investors. Investors who acquire DST Interests through such private placements may be seeking certain tax benefits that depend on the interpretation of, and compliance with, federal and state income tax laws and regulations. As general partner of the Operating Partnership, we may become subject to liability, from litigation or otherwise, as a result of the DST Program, including in the event an investor fails to qualify for any desired tax benefits.
The DST Program will not shield us from risks related to the performance of the DST Properties held through such structures.
Under the DST Program, certain of our existing real properties and real properties acquired from third parties may be placed into DSTs, the DST Interests of which will be sold to investors. We, through a wholly owned subsidiary of the Operating Partnership, will hold long-term leasehold interests in each DST Property under a master lease, which will be fully guaranteed by the Operating Partnership. Under each master lease, we, through such subsidiary of the Operating Partnership or applicable master tenant, will be responsible for subleasing the applicable DST Property to occupying tenants until the earlier of the expiration of the master lease or the Operating Partnership’s exercise of the FMV Option, which means that we bear the risk that the underlying cash flow from a DST Property may be less than the master lease payments. Therefore, even though we will no longer own such applicable DST Property, because of the fixed terms of the master lease guaranteed by our Operating Partnership, negative performance by a DST Property could affect cash available for distributions to our stockholders and would likely have an adverse effect on our results of operations. In addition, although the Operating Partnership will hold a FMV Option to reacquire each DST Property, the purchase price will be based on the then-current fair market value of the applicable DST Property subject to the master lease. Therefore, we may pay more for a DST Property upon the FMV Option exercise if it appreciates while held by the applicable DST than if we had not placed such property in the DST Program.
DST Program agreements may have an adverse effect on our results of operations, relative to if the DST Program agreements did not exist.
In connection with our DST Program, we may own DST Interests in DSTs owning one or more DST Properties that are subject to the terms of the agreements governing our DST Program. The DST Program agreements may limit our ability to encumber, lease or dispose of our DST Interests. Such agreements could affect our ability to turn our DST Interests into cash and could affect cash available for distributions to our stockholders. The DST Program agreements, and in some cases the financing documents used in connection with the DST Program, could also impair our ability to take actions that would otherwise be in the best interests of our stockholders and, therefore, may have an adverse effect on our results of operations and NAV, relative to if the DST Program agreements did not exist.
DST Properties may be less liquid than other assets, which could impair our ability to utilize cash proceeds from sales of such DST Properties for other purposes such as paying down debt, distributions or additional investments.
DST Properties may later be reacquired by the Operating Partnership through the exercise of the FMV Option. In such cases, the investors who become limited partners in the Operating Partnership will generally still be tied to the applicable DST Property in terms of basis and built-in-gain. As a result, if a DST Property is subsequently sold, unless we effectuate a like-kind exchange under Section 1031 of the Code, then tax will be triggered on the investors’ built-in-gain. Although we are not contractually obligated to do so, we intend to execute 1031 exchanges in such situations rather than trigger gain. Any replacement property acquired in connection with a 1031 exchange will similarly be tied to such investors with similar considerations if such replacement property ever is sold. As a result of these factors, placing real properties into the DST Program may limit our ability to access liquidity from such real properties or replacement properties through sale without triggering taxes due to the built-in-gain tied to investors in the DST Program. Such reduced liquidity could impair our ability to utilize cash proceeds from sales for other purposes such as paying down debt, paying distributions, funding repurchases or making additional investments.
We face risks associated with the deployment of our capital.
In light of the nature of our continuous offering and our investment strategy and the need to be able to deploy capital quickly to capitalize on potential investment opportunities, we may have difficulty identifying and purchasing suitable properties, investments in real estate debt and real estate-related equity securities on attractive terms. There could be a delay between the time we receive net proceeds from the sale of shares of our common stock in the offering and the time we invest the net proceeds. We may also from time to time hold cash pending deployment into investments or have less than our targeted leverage, which cash or shortfall in target leverage may at times be significant, particularly at times when we are receiving high amounts of offering proceeds and/or times when there are few attractive investment opportunities. Such cash may be held in an account that may be invested in money market accounts or other similarly temporary investments.
In the event we are unable to find suitable investments, such cash may be maintained for longer periods which would be dilutive to overall investment returns. This could cause a substantial delay in the time it takes for your investment to realize its full potential return and could adversely affect our ability to pay regular distributions of cash flow from operations. It is not anticipated that the temporary investment of cash into money market accounts or other similar temporary investments pending deployment into investments will generate significant interest, and low interest payments on the temporarily invested cash may adversely affect overall returns. In the
event we fail to timely invest the net proceeds of the offering or do not deploy sufficient capital to meet our targeted leverage, our results of operations and financial condition may be adversely affected.
Our board of directors may, in the future, adopt certain measures under Maryland law without stockholder approval that may have the effect of making it less likely that a stockholder would receive a “control premium” for his or her shares.
Corporations organized under Maryland law with a class of registered securities and at least three independent directors are permitted to elect to be subject, by a charter or bylaw provision or a board of directors resolution and notwithstanding any contrary charter or bylaw provision, to any or all of five provisions:
•staggering the board of directors into three classes;
•requiring a two-thirds vote of stockholders to remove directors;
•providing that only the board of directors can fix the size of the board;
•providing that all vacancies on the board, regardless of how the vacancy was created, may be filled only by the affirmative vote of a majority of the remaining directors in office and for the remainder of the full term of the class of directors in which the vacancy occurred; and
•providing for a majority requirement for the calling of a stockholder-requested special meeting of stockholders.
These provisions may discourage an extraordinary transaction, such as a merger, tender offer or sale of all or substantially all of our assets, all of which might provide a premium price for stockholders’ shares. In our charter, we have elected that vacancies on our board of directors be filled only by the remaining directors and for the remainder of the full term of the directorship in which the vacancy occurred. Through other provisions in our charter and bylaws, we vest in our board of directors the exclusive power to fix the number of directorships, provided that the number is not less than three. We have not elected to be subject to any of the other provisions described above.
Further, under the Maryland Business Combination Act, we may not engage in any merger or other business combination with an “interested stockholder” (which is defined as (i) any person who beneficially owns, directly or indirectly, 10% or more of the voting power of our outstanding voting stock and (ii) an affiliate or associate of ours who, at any time within the two-year period prior to the date in question, was the beneficial owner, directly or indirectly, of 10% or more of the voting power of our then outstanding stock) or any affiliate of that interested stockholder for a period of five years after the most recent date on which the interested stockholder became an interested stockholder. A person is not an interested stockholder if our board of directors approved in advance the transaction by which such person would otherwise have become an interested stockholder. In approving a transaction, our board of directors may provide that its approval is subject to compliance, at or after the time of approval, with any terms or conditions determined by our board of directors. After the five-year period ends, any merger or other business combination with the interested stockholder or any affiliate of the interested stockholder must be recommended by our board of directors and approved by the affirmative vote of at least:
•80% of all votes entitled to be cast by holders of outstanding shares of our voting stock; and
•two-thirds of all of the votes entitled to be cast by holders of outstanding shares of our voting stock other than those shares owned or held by the interested stockholder with whom or with whose affiliate the business combination is to be affected or held by an affiliate or associate of the interested stockholder. These supermajority voting provisions do not apply if, among other things, our stockholders receive a minimum payment for their common stock equal to the highest price paid by the interested stockholder for its shares.
The statute permits various exemptions from its provisions, including business combinations that are exempted by our board of directors prior to the time the interested stockholder becomes an interested stockholder. Our board of directors has adopted a resolution exempting any business combination involving us and any person, including Starwood Capital, the Dealer Manager and the Advisor, from the provisions of this law, provided that such business combination is first approved by our board of directors.
Our charter permits our board of directors to authorize us to issue preferred stock ranking senior to our current common stock with respect to distribution rights or rights upon our liquidation, dissolution or winding up or on terms that may discourage a third party from acquiring us.
Our board of directors is permitted, subject to certain restrictions set forth in our charter, to authorize the issuance of shares of preferred stock without stockholder approval. Further, our board of directors may classify or reclassify any unissued shares of common or preferred stock into other classes or series of stock and establish the preferences, conversion or other rights, voting powers, restrictions, limitations as to dividends and other distributions, qualifications, and terms or conditions of redemption of the stock and may amend our charter from time to time to increase or decrease the aggregate number of shares of stock or the number of shares of any class or series of stock that we have authority to issue without stockholder approval. Thus, subject to the provisions of our charter and any applicable laws or regulations, our board of directors could authorize us to issue shares of preferred stock ranking senior to our common stock with respect to distribution rights upon our liquidation, dissolution or winding up or with terms and conditions that could have the effect of delaying, deferring or preventing a change in control of us, including an extraordinary transaction such as a merger, tender offer or sale of all or substantially all of our assets, that might provide a premium price for holders of our common stock.
Maryland law limits, in some cases, the ability of a third party to vote shares acquired in a “control share acquisition.”
The Maryland Control Share Acquisition Act provides that “control shares” of a Maryland corporation acquired in a “control share acquisition” have no voting rights except to the extent approved by stockholders by a vote of two-thirds of the votes entitled to be cast on the matter. Shares of stock owned by the acquirer, by officers or by employees who are directors of the corporation, are excluded from shares entitled to vote on the matter. “Control shares” are voting shares of stock which, if aggregated with all other shares of stock owned by the acquirer or in respect of which the acquirer can exercise or direct the exercise of voting power (except solely by virtue of a revocable proxy), would entitle the acquirer to exercise voting power in electing directors within specified ranges of voting power. Control shares do not include shares the acquiring person is then entitled to vote as a result of having previously obtained stockholder approval. A “control share acquisition” means the acquisition of issued and outstanding control shares. The control share acquisition statute does not apply: (i) to shares acquired in a merger, consolidation or statutory share exchange if the Maryland corporation is a party to the transaction; or (ii) to acquisitions approved or exempted by the charter or bylaws of the Maryland corporation. Our bylaws contain a provision exempting from the Control Share Acquisition Act any and all acquisitions of our stock by any person. There can be no assurance that this provision will not be amended or eliminated at any time in the future. For a more detailed discussion on the Maryland laws governing control share acquisitions, see “Certain Provisions of Maryland Corporate Law and Our Charter and Bylaws—Control Share Acquisition.”
Maryland law and our organizational documents limit our rights and the rights of our stockholders to recover claims against our directors and officers, which could reduce your and our recovery against them if they cause us to incur losses.
Maryland law provides that a director will not have any liability as a director so long as he or she performs his or her duties in accordance with the applicable standard of conduct. In addition, our charter generally limits the personal liability of our directors and officers for monetary damages subject to the limitations of the North American Securities Administrators Association’s Statement of Policy Regarding Real Estate Investment Trusts, as revised and adopted on May 7, 2007 (the “NASAA REIT Guidelines”) and Maryland law. Maryland law and our charter provide that no director or officer shall be liable to us or our stockholders for monetary damages unless the director or officer (i) actually received an improper benefit or profit in money, property or services or (ii) was actively and deliberately dishonest as established by a final judgment as material to the cause of action. Moreover, our charter generally requires us to indemnify and advance expenses to our directors and officers for losses they may incur by reason of their service in those capacities unless their act or omission was material to the matter giving rise to the proceeding and was committed in bad faith or was the result of active and deliberate dishonesty, they actually received an improper personal benefit in money, property or services or, in the case of any criminal proceeding, they had reasonable cause to believe the act or omission was unlawful. Further, we have entered into separate indemnification agreements with each of our officers and directors. As a result, you and we may have more limited rights against our directors or officers than might otherwise exist under common law, which could reduce your and our recovery from these persons if they act in a manner that causes us to incur losses. In addition, we are obligated to fund the defense costs incurred by these persons in some cases. However, our charter provides that we may not indemnify any of our directors, or the Advisor or any of its or our affiliates, for any liability or loss suffered by them or hold any of our directors, the Advisor or any of its or our affiliates harmless for any liability or loss suffered by us, unless they have determined, in good faith, that the course of conduct that caused the loss or liability was in our best interests, they were acting on our behalf or performing services for us, the liability or loss was not the result of negligence or misconduct by any of our non-independent directors, the Advisor or any of its or our affiliates, or gross negligence or willful misconduct by any of our independent directors, and the indemnification or agreement to hold harmless is recoverable only out of our net assets or the proceeds of insurance and not from the stockholders. See “Management—Limited Liability and Indemnification of Directors, Officers, the Advisor and Other Agents.”
Maryland law and our organizational documents limit our stockholders’ ability to amend our charter or dissolve us without the approval of our board of directors.
Although the NASAA REIT Guidelines indicate that stockholders are permitted to amend our charter or terminate us without the necessity for concurrence by our board of directors, we are required to comply with the Maryland General Corporation Law, which provides that any amendment to our charter or any dissolution of our company must first be declared advisable by our board of directors. Therefore, our stockholders may vote to authorize the amendment of our charter or the dissolution of our company, but only after such action has been declared advisable by our board of directors. Accordingly, the only proposals to amend our charter or to dissolve our company that will be presented to our stockholders will be those that have been declared advisable by our board of directors and also require approval by our stockholders.
Your interest in us will be diluted if we issue additional shares or if the Operating Partnership issues additional units.
Holders of our common stock will not have preemptive rights to any shares we issue in the future. Our charter authorizes us to issue up to 3,100,000,000 shares of capital stock, of which 3,000,000,000 shares are classified as common stock, of which 500,000,000 shares are classified as Class T shares, 1,000,000,000 shares are classified as Class S shares, 500,000,000 shares are classified as Class D shares and 1,000,000,000 shares are classified as Class I shares, and 100,000,000 shares are classified as preferred stock. In addition, our board of directors may amend our charter from time to time to increase or decrease the aggregate number of authorized shares of capital stock or the number of authorized shares of capital stock of any class or series without stockholder approval. Our board of directors may elect, without stockholder approval, to: (i) sell additional shares in this or future public offerings; (ii) issue shares of our common stock or units in our Operating Partnership in private offerings; (iii) issue shares of our common stock or units in our Operating Partnership upon the exercise of the options we may grant to our independent directors or future employees; (iv) issue shares of our common stock or units in our Operating Partnership to the Advisor or the Special Limited Partner, or their successors or assigns, in payment of an outstanding obligation to pay fees for services rendered to us or in connection with the performance participation allocation; or (v) issue shares of our common stock or units in our Operating Partnership to sellers of properties we acquire in connection with an exchange of limited partnership interests of our Operating Partnership. To the extent we issue additional shares percentage ownership interests in us will be diluted. Because we hold all of our assets through the Operating Partnership, to the extent
we issue additional units of our Operating Partnership, stockholders’ percentage ownership interest in our assets will be diluted. Because certain classes of the units of our Operating Partnership may, in the discretion of our board of directors, be exchanged for shares of our common stock, any merger, exchange or conversion between our Operating Partnership and another entity ultimately could result in the issuance of a substantial number of shares of our common stock, thereby diluting the percentage ownership interest of other stockholders. Because of these and other reasons, you may experience substantial dilution in your percentage ownership of our shares or your interests in the underlying assets held by our Operating Partnership.
Our UPREIT structure may result in potential conflicts of interest with limited partners in our Operating Partnership whose interests may not be aligned with those of our stockholders.
Our directors and officers have duties to our corporation and our stockholders under Maryland law and our charter in connection with their management of the corporation. At the same time, we, as general partner, have fiduciary duties under Delaware law to our Operating Partnership and to the limited partners in connection with the management of our Operating Partnership. Our duties as general partner of our Operating Partnership and its partners may come into conflict with the duties of our directors and officers to the corporation and our stockholders. Under Delaware law, a general partner of a Delaware limited partnership owes its limited partners the duties of good faith and fair dealing. Other duties, including fiduciary duties, may be modified or eliminated in the partnership’s partnership agreement. The partnership agreement of our Operating Partnership provides that, for so long as we own a controlling interest in our Operating Partnership, any conflict that cannot be resolved in a manner not adverse to either our stockholders or the limited partners may be resolved in favor of our stockholders.
Additionally, the partnership agreement expressly limits our liability by providing that we and our officers, directors, agents and employees will not be liable or accountable to our Operating Partnership for losses sustained, liabilities incurred or benefits not derived if we or our officers, directors, agents or employees acted in good faith. In addition, our Operating Partnership is required to indemnify us and our officers, directors, employees, agents and designees to the extent permitted by applicable law from and against any and all claims arising from operations of our Operating Partnership, unless it is established that: (i) the act or omission was material to the matter giving rise to the proceeding and either was committed in bad faith or was the result of active and deliberate dishonesty; (ii) the indemnified party received an improper personal benefit in money, property or services; or (iii) in the case of a criminal proceeding, the indemnified person had reasonable cause to believe that the act or omission was unlawful.
The provisions of Delaware law that allow the fiduciary duties of a general partner to be modified by a partnership agreement have not been tested in a court of law, and we have not obtained an opinion of counsel covering the provisions set forth in the partnership agreement that purport to waive or restrict our fiduciary duties.
Your investment return may be reduced if we are required to register as an investment company under the Investment Company Act.
We intend to continue to conduct our operations so that neither we, nor our Operating Partnership nor the subsidiaries of our Operating Partnership are investment companies under the Investment Company Act. However, there can be no assurance that we and our subsidiaries will be able to successfully avoid operating as an investment company. See “Prospectus Summary—Are there any Investment Company Act considerations?”
We expect that substantially all of the assets of our subsidiaries will comply with the requirements of Section 3(c)(5)(C), as such requirements have been interpreted by the SEC staff. Although we intend to monitor our portfolio periodically and prior to each investment acquisition and disposition, there can be no assurance that we will be able to maintain this exemption from registration. Existing SEC no-action positions were issued in accordance with factual situations that may be substantially different from the factual situations we may face, and a number of these no-action positions were issued more than 20 years ago. No assurance can be given that the SEC will concur with our classification of the assets of our subsidiaries. Future revisions to the Investment Company Act or further guidance from the SEC staff may cause us to lose our ability to rely on Section 3(c)(5)(C) or force us to re-evaluate our portfolio and our investment strategy. Such changes may prevent us from operating our business successfully.
A change in the value of any of our assets could negatively affect our ability to maintain our exemption from regulation under the Investment Company Act. To maintain compliance with the applicable exemption under the Investment Company Act, we may be unable to sell assets we would otherwise want to sell and may need to sell assets we would otherwise wish to retain. In addition, we may have to acquire additional assets that we might not otherwise have acquired or may have to forego opportunities to acquire assets that we would otherwise want to acquire and would be important to our investment strategy.
If we were required to register as an investment company but failed to do so, we would become subject to substantial regulation with respect to our capital structure (including our ability to use borrowings), management, operations, transactions with affiliated persons (as defined in the Investment Company Act), and portfolio composition, including disclosure requirements and restrictions with respect to diversification and industry concentration, and other matters. Compliance with the Investment Company Act would, accordingly, limit our ability to make certain investments and require us to significantly restructure our business plan, which could materially adversely affect our NAV and our ability to pay distributions to our stockholders.
We depend on the Advisor to develop appropriate systems and procedures to control operational risks.
Operational risks arising from mistakes made in the confirmation or settlement of transactions, from transactions not being properly booked, evaluated or accounted for or other similar disruption in our operations may cause us to suffer financial losses, the disruption of our business, liability to third parties, regulatory intervention or damage to our reputation. We depend on the Advisor and its affiliates to develop the appropriate systems and procedures to control operational risk. We rely heavily on our financial, accounting
and other data processing systems. The ability of our systems to accommodate transactions could also constrain our ability to properly manage our portfolio. Generally, the Advisor will not be liable for losses incurred due to the occurrence of any such errors.
We are subject to the risk that our trading orders in real estate-related securities may not be executed in a timely and efficient manner due to various circumstances, including, without limitation, systems failure or human error. As a result, we could be unable to achieve the market position selected by the Advisor or might incur a loss in liquidating our positions. Since some of the markets in which we may affect transactions are over-the-counter or interdealer markets, the participants in such markets are typically not subject to credit evaluation or regulatory oversight comparable to that which members of exchange-based markets are subject. We are also exposed to the risk that a counterparty will not settle a transaction in accordance with its terms and conditions, thereby causing us to suffer a loss.
Operational risks, including the risk of cyberattacks, may disrupt our businesses, result in losses or limit our growth.
We rely heavily on our and Starwood Capital’s financial, accounting, treasury, communications and other data processing systems. Such systems may fail to operate properly or become disabled as a result of tampering or a breach of the network security systems or otherwise. In addition, such systems are from time to time subject to cyberattacks which may continue to increase in sophistication and frequency in the future. Attacks on Starwood Capital and its affiliates and their portfolio companies’ and service providers’ systems could involve and, in some instances, have in the past involved attempted attacks that are intended to obtain unauthorized access to our proprietary information or personal identifying information of our stockholders, destroy data or disable, degrade or sabotage our systems, through the introduction of computer viruses or other malicious code.
Cyber security incidents and cyber-attacks have been occurring globally at a more frequent and severe level and will likely continue to increase in frequency in the future. Our information and technology systems as well as those of Starwood Capital, its portfolio entities and other related parties, such as service providers, may be vulnerable to damage or interruptions from cyber security breaches, computer viruses, network failures, computer and telecommunication failures, infiltration by unauthorized persons and other security breaches, usage errors by their respective professionals or service providers, power, communications or other service outages and catastrophic events such as fires, tornadoes, floods, hurricanes and earthquakes. Cyberattacks and other security threats could originate from a wide variety of sources, including cyber criminals, nation state hackers, hacktivists and other outside parties. There has been an increase in the frequency and sophistication of the cyber and security threats Starwood Capital faces, with attacks ranging from those common to businesses generally to those that are more advanced and persistent, which may target Starwood Capital because Starwood Capital holds a significant amount of confidential and sensitive information about its investors, its portfolio companies and potential investments. As a result, Starwood Capital may face a heightened risk of a security breach or disruption with respect to this information. If successful, these types of attacks on Starwood Capital’s network or other systems could have a material adverse effect on our business and results of operations, due to, among other things, the loss of investor or proprietary data, interruptions or delays in the operation of our business and damage to our reputation. There can be no assurance that measures Starwood Capital takes to ensure the integrity of its systems will provide protection, especially because cyberattack techniques used change frequently or are not recognized until successful.
If unauthorized parties gain access to such information and technology systems, they may be able to steal, publish, delete or modify private and sensitive information including nonpublic personal information related to stockholders (and their beneficial owners) and material nonpublic information. Although Starwood Capital has implemented, and its portfolio entities and service providers may implement, various measures to manage risks relating to these types of events, such systems could prove to be inadequate and, if compromised, could become inoperable for extended periods of time, cease to function properly or fail to adequately secure private information. Starwood Capital does not control cyber security plans and systems put in place by third party service providers, and such third party service providers may have limited indemnification obligations to Starwood Capital, its portfolio entities and us, each of which could be negatively impacted as a result. Breaches such as those involving covertly introduced malware, impersonation of authorized users and industrial or other espionage may not be identified even with sophisticated prevention and detection systems, potentially resulting in further harm and preventing them from being addressed appropriately. The failure of these systems or of disaster recovery plans for any reason could cause significant interruptions in Starwood Capital’s, its affiliates’, their portfolio entities’ or our operations and result in a failure to maintain the security, confidentiality or privacy of sensitive data, including personal information relating to stockholders, material nonpublic information and the intellectual property and trade secrets and other sensitive information in the possession of Starwood Capital and portfolio entities. We, Starwood Capital or a portfolio entity could be required to make a significant investment to remedy the effects of any such failures, harm to their reputations, legal claims that they and their respective affiliates may be subjected to, regulatory action or enforcement arising out of applicable privacy and other laws, adverse publicity and other events that may affect their business and financial performance.
In addition, Starwood Capital operates in businesses that are highly dependent on information systems and technology. The costs related to cyber or other security threats or disruptions may not be fully insured or indemnified by other means. In addition, cybersecurity has become a top priority for regulators around the world. Many jurisdictions in which Starwood Capital operates have laws and regulations relating to data privacy, cybersecurity and protection of personal information, including the General Data Protection Regulation in the European Union and the California Consumer Privacy Act in the State of California. Some jurisdictions have also enacted laws requiring companies to notify individuals of data security breaches involving certain types of personal data. Breaches in security could potentially jeopardize Starwood Capital, its employees’ or our investors’ or counterparties’ confidential and other information processed and stored in, and transmitted through Starwood Capital’s computer systems and networks, or otherwise cause interruptions or malfunctions in its, its employees’, our investors’, our counterparties’ or third parties’ operations, which could result in significant losses, increased costs, disruption of Starwood Capital’s business, liability to our investors and other counterparties, regulatory intervention or reputational damage.
If Starwood Capital fails to comply with the relevant laws and regulations, it could result in regulatory investigations and penalties, which could lead to negative publicity and may cause our investors or Starwood Capital fund investors and clients to lose confidence in the effectiveness of our or Starwood Capital’s security measures.
Additionally, there continues to be significant evolution and developments in the use of artificial intelligence, including machine learning and similar tools and technologies that collect, aggregate, analyze or generate data or other materials (collectively “AI”). While Starwood Capital has not integrated the use of AI in its business currently, it could integrate it in the future and at this time cannot fully determine the impact of such evolving technology to our industry or business.
Finally, we depend on Starwood Capital’s headquarters in Miami Beach, Florida and its offices in Greenwich, Connecticut for the continued operation of our business. A disaster or a disruption in the infrastructure that supports our business, including a disruption involving electronic communications or other services used by us or third parties with whom we conduct business, or directly affecting our headquarters, could have a material adverse impact on our ability to continue to operate our business without interruption. Starwood Capital’s disaster recovery programs may not be sufficient to mitigate the harm that may result from such a disaster or disruption. In addition, insurance and other safeguards might only partially reimburse us for our losses, if at all.
We are subject to risks associated with artificial intelligence and machine learning technology.
AI and its current and potential future applications including in the private investment and financial industries, as well as the legal and regulatory frameworks within which AI operates, continue to rapidly evolve.
Recent technological advances in AI pose risks to us, the Advisor, and our portfolio companies. We and our portfolio companies could also be exposed to the risks of AI if third-party service providers or any counterparties, whether or not known to us, also use AI in their business activities. We and our portfolio companies may not be in a position to control the use of AI technology in third-party products or services.
Use of AI could include the input of confidential information in contravention of applicable policies, contractual or other obligations or restrictions, resulting in such confidential information becoming accessible by other third-party AI applications and users. The use of AI could also exacerbate or create new and unpredictable risks to our business, the Advisor’s business, and the business of our portfolio companies, including by potentially significantly disrupting the markets in which we and our portfolio companies operate or subjecting us, our portfolio companies and the Advisor to increased competition and regulation, which could materially and adversely affect the business, financial condition or results of operations of us, our portfolio companies and the Advisor. In addition, the use of AI by bad actors could heighten the sophistication and effectiveness of cyber and security attacks experienced by our portfolio companies and the Advisor.
Independent of its context of use, AI technology is generally highly reliant on the collection and analysis of large amounts of data, and it is not possible or practicable to incorporate all relevant data into the model that AI technology utilizes to operate. Certain data in such models will inevitably contain a degree of inaccuracy and error—potentially materially so—and could otherwise be inadequate or flawed, which would be likely to degrade the effectiveness of AI technology. To the extent that we or our portfolio companies are exposed to the risks of AI use, any such inaccuracies or errors could have adverse impacts on us or our investments.
AI technology and its applications, including in the private investment and financial sectors, continue to develop rapidly, and it is impossible to predict the future risks that may arise from such developments.
General Risks Related to Investments in Real Estate
Our operating results may be affected by economic and regulatory changes that impact the real estate markets in general.
We are subject to risks generally attributable to the ownership of real property, including:
•changes in global, national, regional or local economic, demographic or capital market conditions, including economic impacts resulting from trade conflict, civil unrest, national and international security events, geopolitical events, military conflicts, war (including the ongoing conflict in Ukraine) and actual or perceived instability in the U.S. banking system;
•future adverse national real estate trends, including increasing vacancy rates, declining rental rates and general deterioration of market conditions;
•adverse economic conditions as a result of an epidemic, pandemic or other health-related issues in one or more markets where we own property;
•changes in supply of or demand for similar properties in a given market or metropolitan area, which could result in rising vacancy rates or decreasing market rental rates;
•vacancies, fluctuations in the average occupancy and room rates for hospitality properties or inability to lease space on favorable terms;
•increased competition for properties targeted by our investment strategy;
•bankruptcies, financial difficulties or lease defaults by our tenants;
•increases in interest rates, and lack of availability of financing and inflation; and
•changes in government rules, regulations and fiscal policies, including increases in property taxes, changes in zoning laws, limitations on rental rates, and increasing costs to comply with environmental laws.
All of these factors are beyond our control. Any negative changes in these factors could affect our performance and our ability to meet our obligations and make distributions to stockholders.
Uncertainty about U.S. federal initiatives could negatively impact our business, financial condition and results of operations.
There is significant uncertainty with respect to legislation, regulation and government policy at the federal level, as well as the state and local levels. Recent events have created a climate of heightened uncertainty and introduced new and difficult-to-quantify macroeconomic and political risks with potentially far-reaching implications. The current U.S. presidential administration’s changes to U.S. policy may impact, among other things, the U.S. and global economy, international trade and relations, unemployment, immigration, taxes, healthcare, the U.S. regulatory environment, inflation and other areas. Although we cannot predict the impact, if any, of these changes to our business, they could adversely affect our business, financial condition, operating results and cash flows. Until we know what policy changes are made and how those changes impact our business and the business of our competitors over the long term, we will not know the impact of them.
Changes to U.S. tariff and import/export regulations may have an adverse effect on our business, financial condition and results of operations.
There have been significant changes, and continue to be ongoing discussion and commentary regarding potential significant changes to U.S. trade policies, treaties and tariffs, creating significant uncertainty about the future relationship between the United States and other countries with respect to trade policies, treaties and tariffs. These developments, or the perception that any of them could occur, may have a material adverse effect on global economic conditions and the stability of global financial markets, and may significantly reduce global trade and, in particular, trade between the impacted nations and the United States. Any of these factors could depress economic activity and have a material adverse effect on our business, financial condition and results of operations.
Our portfolio may be concentrated in a limited number of asset types, geographies or investments.
Our portfolio may be heavily concentrated at any time in only a limited number of asset types, geographies or investments, and, as a consequence, our aggregate return may be substantially affected by the unfavorable performance of even a single investment. Currently, our portfolio is heavily concentrated in multifamily and industrial assets and geographically concentrated in the Southern and Western regions of the United States. As a result, our portfolio may become more susceptible to fluctuations in value resulting from adverse economic or business conditions affecting these asset types or geographies. Investors have no assurance as to the degree of diversification in our investments, either by geographic region or asset type.
Our board of directors may change our investment and operational policies or our investment guidelines without stockholder consent.
Except for changes to the investment restrictions contained in our charter, which require stockholder consent to amend, our board of directors may change our investment and operational policies, including our policies with respect to investments, operations, indebtedness, capitalization and distributions, at any time without the consent of our stockholders, which could result in our making investments that are different from, and possibly riskier or more highly leveraged than, the types of investments described in this prospectus. Our board of directors also approved very broad investment guidelines with which the Advisor must comply, but these guidelines provide the Advisor with broad discretion and can be changed by our board of directors. A change in our investment strategy may, among other things, increase our exposure to real estate market fluctuations, default risk and interest rate risk, all of which could materially affect our results of operations and financial condition.
We may have difficulty selling our properties, which may limit our flexibility and ability to pay distributions.
Because real estate investments are relatively illiquid, it could be difficult for us to promptly sell one or more of our properties on favorable terms. This may limit our ability to change our portfolio quickly in response to adverse changes in the performance of any such property or economic or market trends. In addition, U.S. federal tax laws that impose a 100% excise tax on gains from sales of dealer property by a REIT (generally, property held for sale, rather than investment) could limit our ability to sell properties and may affect our ability to sell properties without adversely affecting returns to our stockholders. These restrictions could adversely affect our results of operations and financial condition.
We face risks associated with property acquisitions.
We acquire properties and portfolios of properties, including large portfolios that could result in changes to our capital structure. Our acquisition activities and their success are subject to the following risks:
•we may be unable to complete an acquisition after making a non-refundable deposit and incurring certain other acquisition-related costs;
•we may be unable to obtain financing for acquisitions on commercially reasonable terms or at all;
•acquired properties may fail to perform as expected;
•acquired properties may be subject to litigation risks;
•acquired properties may be located in new markets in which we may face risks associated with a lack of market knowledge or understanding of the local economy, lack of business relationships in the area and unfamiliarity with local governmental and permitting procedures; and
•we may be unable to quickly and efficiently integrate new acquisitions, particularly acquisitions of portfolios of properties, into our existing operations.
In addition, while we will continue to invest primarily in stabilized, income-oriented real estate, we may also acquire assets that require some amount of capital investment in order to be renovated or repositioned. These investments are generally subject to higher risk of loss than investments in stabilized real estate and there is no guarantee that any renovation or repositioning will be successful, or that the actual costs will not be greater than our estimates.
Competition in acquiring properties may reduce our profitability and the return on your investment.
We face competition from various entities for investment opportunities in properties, including other REITs, real estate operating companies, pension funds, insurance companies, investment funds and companies, partnerships and developers. In addition to third-party competitors, other programs sponsored by the Advisor and its affiliates, particularly those with investment strategies that overlap with ours, may seek investment opportunities under Starwood Capital’s prevailing policies and procedures. Many of these entities may have greater access to capital to acquire properties than we have. Competition from these entities may reduce the number of suitable investment opportunities offered to us or increase the bargaining power of property owners seeking to sell. Additionally, disruptions and dislocations in the credit markets could have a material impact on the cost and availability of debt to finance real estate acquisitions, which is a key component of our acquisition strategy. The lack of available debt on reasonable terms or at all could result in a further reduction of suitable investment opportunities and create a competitive advantage for other entities that have greater financial resources than we do. In addition, over the past several years, a number of real estate funds and publicly traded and non-listed REITs have been formed and others have been consolidated (and many such existing funds have grown in size) for the purposes of investing in real estate debt. Additional real estate funds, vehicles and REITs with similar investment objectives may be formed in the future by other unrelated parties and further consolidations may occur (resulting in larger funds and vehicles). Consequently, it is expected that competition for appropriate investment opportunities may reduce the number of investment opportunities available to us and adversely affect the terms, including price, upon which investments can be made. This competition may cause us to acquire properties and other investments at higher prices or by using less-than-ideal capital structures, and in such case our returns will be lower and the value of our assets may not appreciate or may decrease significantly below the amount we paid for such assets. If such events occur, you may experience a lower return on your investment.
We may make a substantial amount of joint venture investments, including with Starwood Capital affiliates. Joint venture investments could be adversely affected by our lack of sole decision-making authority, our reliance on the financial condition of our joint venture partners and disputes between us and our joint venture partners.
We have co-invested and may continue to co-invest with Starwood Capital affiliates or third parties in partnerships or other entities that own real estate properties, which we collectively refer to as joint ventures. We may acquire non-controlling interests in joint ventures. Pursuant to the terms of our joint venture agreements, our joint venture partners may receive a promoted interest from the joint venture subject to agreed performance hurdles, which have the impact of reducing our profits from these joint venture investments. Even if we have some control in a joint venture, we would not be in a position to exercise sole decision-making authority regarding the joint venture. Investments in joint ventures may, under certain circumstances, involve risks not present were another party not involved, including the possibility that joint venture partners might become bankrupt or fail to fund their required capital contributions. Joint venture partners may have economic or other business interests or goals that are inconsistent with our business interests or goals and may be in a position to take actions contrary to our policies or objectives. Such investments may also have the potential risk of impasses on decisions, such as a sale, because neither we nor the joint venture partner would have full control over the joint venture. Disputes between us and joint venture partners may result in litigation or arbitration that would increase our expenses and prevent our officers and directors from focusing their time and effort on our business. Consequently, actions by or disputes with joint venture partners might result in subjecting properties owned by the joint venture to additional risk. In some cases, our joint venture partner may be entitled to property management fees, promote or other incentive fee payments as part of the arrangement of the joint venture. In addition, we may in certain circumstances be liable for the actions of our joint venture partners.
In addition, in connection with any shared investments in which we participate alongside any Other Starwood Accounts, the Advisor may from time to time grant absolutely or share with such Other Starwood Accounts certain rights relating to such shared investments for legal, tax, regulatory or other reasons, including, in certain instances, rights with respect to the structuring or sale of such shared investments. There is no guarantee that we will be able to co-invest with any Other Starwood Account. We will not participate in joint ventures in which we do not have or share control to the extent that we believe such participation would potentially threaten our status as a non-investment company exempt from the Investment Company Act. This may prevent us from receiving an allocation with respect to certain investment opportunities that are suitable for both us and one or more Other Starwood Accounts.
Some additional risks and conflicts related to our joint venture investments (including joint venture investments with Starwood Capital affiliates) include:
•the joint venture partner may have economic or other interests that are inconsistent with our interests, including interests relating to the financing, management, operation, leasing or sale of the assets purchased by such joint venture;
•pursuant to the terms of our joint venture agreements, our joint venture partners may receive a promoted interest from the joint venture subject to agreed performance hurdles, which may cause their interests to differ from ours;
•tax, Investment Company Act and other regulatory requirements applicable to the joint venture partner may cause it to want to take actions contrary to our interests;
•the joint venture partner may have joint control of the joint venture even in cases where its economic stake in the joint venture is significantly less than ours;
•under the joint venture arrangement, neither we nor the joint venture partner will be in a position to unilaterally control the joint venture, and deadlocks may occur. Such deadlocks could adversely impact the operations and profitability of the joint venture, including as a result of the inability of the joint venture to act quickly in connection with a potential acquisition or disposition. In addition, depending on the governance structure of such joint venture partner, decisions of such vehicle may be subject to approval by individuals who are independent of Starwood Capital;
•under the joint venture arrangement, if we have a right of first refusal to buy out a joint venture partner, we may be unable to finance such a buy-out if it becomes exercisable or we are required to purchase such interest at a time when it would not otherwise be in our best interest to do so;
•under the joint venture arrangement, we and the joint venture partner may have a buy/sell right and, as a result of an impasse that triggers the exercise of such right, we may be forced to sell our investment in the joint venture, or buy the joint venture partner’s share of the joint venture at a time when it would not otherwise be in our best interest to do so; and
•our participation in investments in which a joint venture partner participates will be less than what our participation would have been had such other vehicle not participated, and because there may be no limit on the amount of capital that such joint venture partner can raise, the degree of our participation in such investments may decrease over time.
Furthermore, we may have conflicting fiduciary obligations if we acquire properties with our affiliates or other related entities; as a result, in any such transaction we may not have the benefit of arm’s-length negotiations of the type normally conducted between unrelated parties.
Acquiring or attempting to acquire multiple properties in a single transaction may adversely affect our operations.
We have in the past acquired and may in the future acquire multiple properties in a single transaction. Portfolio acquisitions typically are more complex than single-property acquisitions, and the risk that a multiple-property acquisition does not close may be greater than in a single-property acquisition. Portfolio acquisitions may also result in us owning investments in geographically dispersed markets, placing additional demands on the Advisor in managing the properties in the portfolio. In addition, a seller may require that a group of properties be purchased as a package even though we may not want to purchase one or more properties in the portfolio. In these situations, if we are unable to identify another person or entity to acquire the unwanted properties, we may be required to operate or attempt to dispose of these properties. We also may be required to accumulate a large amount of cash to fund such acquisitions. We would expect the returns that we earn on such cash to be less than the returns on investments in real property. Therefore, acquiring multiple properties in a single transaction may reduce the overall yield on our portfolio.
There can be no assurance that the Advisor will be able to detect or prevent irregular accounting, employee misconduct or other fraudulent practices or material misstatements or omissions during the due diligence phase or during our efforts to monitor and disclose information about the investment on an ongoing basis or that any risk management procedures implemented by us will be adequate.
When conducting due diligence and making an assessment regarding an investment, the Advisor will rely on the resources available to it, including information provided or reported by the seller of the investment and, in some circumstances, third-party investigations. The due diligence investigation that the Advisor carries out with respect to any investment opportunity may not reveal or highlight all relevant facts that may be necessary or helpful in evaluating such investment opportunity. Moreover, such an investigation will not necessarily result in the investment being successful. Conduct occurring at the portfolio property, even activities that occurred prior to our investment therein, could have an adverse impact on us.
In the event of fraud by the seller of any portfolio property, we may suffer a partial or total loss of capital invested in that property. An additional concern is the possibility of material misrepresentation or omission on the part of the seller. Such inaccuracy or incompleteness may adversely affect the value of our investment in the portfolio property. We will rely upon the accuracy and completeness of representations made by sellers of portfolio properties in the due diligence process to the extent reasonable when we make our investments, but cannot guarantee such accuracy or completeness.
In addition, we rely on information, including financial information and non-GAAP metrics, provided by sellers of our investments for disclosure to our investors about potential acquisitions or current assets owned by us. Accordingly, although we believe such information to be accurate, such information cannot be independently verified by the Advisor, and in some cases such information has not been independently reviewed or audited while under our ownership or control or at all. We cannot assure you that that the financial statements or metrics of properties we have acquired or will acquire would not be materially different if such statements or metrics had been independently audited or reviewed.
Consultants, legal advisors, appraisers, accountants, investment banks and other third parties may be involved in the due diligence process and/or the ongoing operation of our portfolio properties to varying degrees depending on the type of investment. For example, certain asset management and finance functions, such as data entry relating to a portfolio property, may be outsourced to a third party service provider whose fees and expenses will be borne by such portfolio property or us. Such involvement of third party advisors or consultants may present a number of risks primarily relating to our reduced control of the functions that are outsourced.
The inability of property managers to effectively operate our properties and leasing agents to lease vacancies in our properties would hurt our financial performance.
The Advisor hires property managers to manage our properties and leasing agents to lease vacancies in our properties, some of whom are affiliates of the Advisor. The property managers have significant decision-making authority with respect to the management of our properties. We are particularly dependent on property managers of any hospitality and leisure properties we invest in. Our ability to direct and control how our properties are managed on a day-to-day basis may be limited because we engage other parties to perform this function. Thus, the success of our business may depend in large part on the ability of our property managers to manage the day-to-day operations and the ability of our leasing agents to lease vacancies in our properties. Any adversity experienced by, or problems in our relationship with, our property managers or leasing agents could adversely impact the operation and profitability of our properties.
We depend on tenants for our revenue, and therefore our revenue is dependent on the success and economic viability of our tenants. Our reliance on single or significant tenants in certain buildings may decrease our ability to lease vacated space and could adversely affect our operations and ability to pay distributions.
Rental income from real property, directly or indirectly, constitutes a significant portion of our income. Delays in collecting accounts receivable from tenants could adversely affect our cash flows and financial condition. In addition, the inability of a single major tenant or a number of smaller tenants to meet their rental obligations would adversely affect our income. Therefore, our financial success is indirectly dependent on the success of the businesses operated by the tenants in our properties or in the properties securing loans we own. Our tenants may be negatively affected by continued market volatility, trade conflict, civil unrest, national and international security events, geopolitical events, military conflicts, war, disruptions in global supply chains, natural disasters, public health or pandemic crises, actual or perceived instability in the U.S. banking system, labor shortages, tariffs, elevated consumer prices or broad inflationary pressures, any of which may have a negative impact on our tenant’s ability to execute on their business plans and their ability to perform under the terms of their obligations. This risk may be magnified in the case of the ongoing war between Russia and Ukraine, due to the significant sanctions and other restrictive actions taken against Russia by the United States and other countries, as well as the cessation of all business in Russia by many global companies. The weakening of the financial condition of or the bankruptcy or insolvency of a significant tenant or a number of smaller tenants and vacancies caused by defaults of tenants or the expiration of leases may adversely affect our operations and our ability to pay distributions.
Some of our properties may be leased to a single or significant tenant and, accordingly, may be suited to the particular or unique needs of such tenant. We may have difficulty replacing such a tenant if the floor plan of the vacant space limits the types of businesses that can use the space without major renovation. In addition, the resale value of the property could be diminished because the market value of a particular property will depend principally upon the value of the leases of such property.
We may be unable to renew leases as leases expire.
We may not be able to lease properties that are vacant or become vacant because a tenant decides not to renew its lease or by the continued default of a tenant under its lease. In addition, certain of the properties we acquire may have some level of vacancy at the time of acquisition. Certain other properties may be specifically suited to the particular needs of a tenant and may become vacant after we acquire them. Even if a tenant renews its lease or we enter into a lease with a new tenant, the terms of the new lease may be less favorable than the terms of the old lease. In addition, the resale value of the property could be diminished because the market value may depend principally upon the value of the property’s leases. If we are unable to promptly renew or enter into new leases, or if the rental rates are lower than expected, our results of operations and financial condition will be adversely affected. For example, following the termination or expiration of a tenant’s lease there may be a period of time before we will begin receiving rental payments under a replacement lease. During that period, we will continue to bear fixed expenses such as interest, real estate taxes, maintenance, security, repairs and other operating expenses. In addition, declining economic conditions may impair our ability to attract replacement tenants and achieve rental rates equal to or greater than the rents paid under previous leases. Increased competition for tenants may require us to make capital improvements to properties which would not have otherwise been planned. Any unbudgeted capital improvements that we undertake may divert cash that would otherwise be available for distributions or for satisfying repurchase requests. Ultimately, to the extent that we are unable to renew leases or re-let space as leases expire, decreased cash flow from tenants will result, which could adversely impact our operating results.
We may be required to expend funds to correct defects or to make improvements before a tenant can be found for a property at an attractive lease rate or an investment in a property can be sold. No assurance can be given that we will have funds available to correct those defects or to make those improvements. In acquiring a property, we may agree to lock-out provisions that materially restrict us from selling that property for a period of time or impose other restrictions, such as a limitation on the amount of debt that can be placed on that property. These factors and others that could impede our ability to respond to adverse changes in the performance of our properties could significantly affect our financial condition and operating results.
Our properties face significant competition.
We face significant competition from owners, operators and developers of properties. Substantially all of our properties will face competition from similar properties in the same market. This competition may affect our ability to attract and retain tenants and may reduce the rents we are able to charge. These competing properties may have vacancy rates higher than our properties, which may result in their owners being willing to lease available space at lower prices than the space in our properties. If one of our properties were to lose an anchor tenant, this could impact the leases of other tenants, who may be able to modify or terminate their leases as a result.
Our properties may be leased at below-market rates under long-term leases.
We may seek to negotiate longer-term leases to reduce the cash flow volatility associated with lease rollovers, provided that contractual rent increases are included. In addition, where appropriate, we will seek leases that provide for operating expenses, or expense increases, to be paid by the tenants. These leases may allow tenants to renew the lease with pre-defined rate increases. If we do not accurately judge the potential for increases in market rental rates, we may set the rental rates of these long-term leases at levels such that even after contractual rental increases, the resulting rental rates are less than then-current market rental rates. Further, we may be unable to terminate those leases or adjust the rent to then-prevailing market rates. As a result, our income and distributions to our stockholders could be lower than if we did not enter into long-term leases.
We may experience material losses or damage related to our properties and such losses may not be covered by insurance.
We may experience losses related to our properties arising from natural disasters and acts of God, vandalism or other crime, faulty construction or accidents, fire, outbreaks of an infectious disease, pandemic or any other serious public health concern, war, acts of terrorism or other catastrophes. We plan to carry insurance covering our properties under policies the Advisor deems appropriate. The Advisor will select policy specifications and insured limits that it believes to be appropriate and adequate given the relative risk of loss, the cost of the coverage and industry practice. Insurance policies on our properties may include some coverage for losses that are generally catastrophic in nature, such as losses due to terrorism, earthquakes and floods, but we cannot assure our stockholders that it will be adequate to cover all losses and some of our policies will be insured subject to limitations involving large deductibles or co-payments and policy limits that may not be sufficient to cover losses. In general, losses related to terrorism are becoming harder and more expensive to insure against. Most insurers are excluding terrorism coverage from their all-risk policies. In some cases, the insurers are offering significantly limited coverage against terrorist acts for additional premiums, which can greatly increase the total costs of casualty insurance for a property. As a result, not all investments may be insured against terrorism. If we or one or more of our tenants experience a loss that is uninsured or that exceeds policy limits, we could lose the capital invested in the damaged properties as well as the anticipated future cash flows from those properties. In addition, if the damaged properties are subject to recourse indebtedness, we would continue to be liable for the indebtedness, even if these properties were irreparably damaged.
We could become subject to liability for environmental violations, regardless of whether we caused such violations.
We could become subject to liability in the form of fines or damages for noncompliance with environmental laws and regulations. These laws and regulations generally govern wastewater discharges, air emissions, the operation and removal of underground and above-ground storage tanks, the use, storage, treatment, transportation and disposal of solid hazardous materials, the remediation of contaminated property associated with the disposal of solid and hazardous materials and other health and safety-related concerns. Some of these laws and regulations may impose joint and several liability on tenants, owners or managers for the costs of investigation or remediation of contaminated properties, regardless of fault or the legality of the original disposal. Under various federal, state and local environmental laws, ordinances, and regulations, a current or former owner or manager of real property may be liable for the cost to remove or remediate hazardous or toxic substances, wastes, or petroleum products on, under, from, or in such property. These costs could be substantial and liability under these laws may attach whether or not the owner or manager knew of, or was responsible for, the presence of such contamination. Even if more than one person may have been responsible for the contamination, each liable party may be held entirely responsible for all of the clean-up costs incurred.
In addition, third parties may sue the owner or manager of a property for damages based on personal injury, natural resources, or property damage or for other costs, including investigation and clean-up costs, resulting from the environmental contamination. The presence of contamination on one of our properties, or the failure to properly remediate a contaminated property, could give rise to a lien in favor of the government for costs it may incur to address the contamination, or otherwise adversely affect our ability to sell or lease the property or borrow using the property as collateral. In addition, if contamination is discovered on our properties, environmental laws may impose restrictions on the manner in which the property may be used or businesses may be operated, and these restrictions may require substantial expenditures or prevent us from entering into leases with prospective tenants. There can be no assurance that future laws, ordinances or regulations will not impose any material environmental liability, or that the environmental condition of our properties will not be affected by the operations of the tenants, by the existing condition of the land, by operations in the vicinity of the properties. There can be no assurance that these laws, or changes in these laws, will not have a material adverse effect on our business, results of operations or financial condition.
Our properties are subject to property taxes that may increase in the future, which could adversely affect our cash flow.
Our properties are subject to real and personal property taxes that may increase as property tax rates change and as the properties are assessed or reassessed by taxing authorities. Some of our leases may provide that the property taxes, or increases therein, are charged to the lessees as an expense related to the properties that they occupy. As the owner of the properties, however, we are ultimately responsible for payment of the taxes to the government. If property taxes increase, our tenants may be unable to make the required tax payments, ultimately requiring us to pay the taxes. In addition, we will generally be responsible for property taxes related to any vacant space. If we purchase residential properties, the leases for such properties typically will not allow us to pass through real estate taxes and other taxes to residents of such properties. Consequently, any tax increases may adversely affect our results of operations at such properties.
Certain of our investments are in the form of ground leases, which provide limited rights to the underlying property.
We invest from time to time in real estate properties that are subject to ground leases. As a lessee under a ground lease, we may be exposed to the possibility of losing the property upon termination, or an earlier breach by us, of the ground lease, which may adversely impact our investment performance. Furthermore, ground leases generally provide for certain provisions that limit the ability to sell
certain properties subject to the lease. In order to assign or transfer rights and obligations under certain ground leases, we will generally need to obtain consent of the landlord of such property, which, in turn, could adversely impact the price realized from any such sale.
We are subject to additional risks from our non-U.S. investments.
We have purchased and expect to continue to purchase real estate investments located internationally. Non-U.S. real estate investments involve certain factors not typically associated with investing in real estate investments in the U.S., including risks relating to (i) currency exchange matters, including fluctuations in the rate of exchange between the U.S. dollar and the various non-U.S. currencies in which such investments are denominated, and costs associated with conversion of investment principal and income from one currency into another; (ii) differences in conventions relating to documentation, settlement, corporate actions, stakeholder rights and other matters; (iii) differences between U.S. and non-U.S. real estate markets, including potential price volatility in and relative illiquidity of some non-U.S. markets; (iv) the absence of uniform accounting, auditing and financial reporting standards, practices and disclosure requirements and differences in government supervision and regulation; (v) certain economic, social and political risks, including potential exchange-control regulations, potential restrictions on non-U.S. investment and repatriation of capital, the risks associated with political, economic or social instability, including the risk of sovereign defaults, regulatory change, and the possibility of expropriation or confiscatory taxation or the imposition of withholding or other taxes on dividends, interest, capital gains, other income or gross sale or disposition proceeds, and adverse economic and political developments; (vi) the possible imposition of non-U.S. taxes on income and gains and gross sales or other proceeds recognized with respect to such investments; (vii) differing and potentially less well-developed or well-tested corporate laws regarding stakeholder rights, creditors’ rights (including the rights of secured parties), fiduciary duties and the protection of investors; (viii) different laws and regulations including differences in the legal and regulatory environment or enhanced legal and regulatory compliance, including compliance with the United States Foreign Corrupt Practices Act; (ix) political hostility to investments by foreign investors; and (x) less publicly available information. Furthermore, while we may have the capacity, but not the obligation, to mitigate such additional risks, including through the utilization of certain foreign exchange hedging instruments, there is no guarantee that we will be successful in mitigating such risks and in turn may introduce additional risks and expenses linked to such efforts.
We could be negatively impacted by the condition of Fannie Mae or Freddie Mac and by changes in government support for multifamily housing.
Fannie Mae and Freddie Mac are a major source of financing for multifamily real estate in the United States. We expect to utilize loan programs sponsored by these entities as a source of capital to finance our growth and our operations. A decision by the U.S. government to eliminate or downscale Fannie Mae or Freddie Mac or to reduce government support for multifamily housing more generally may adversely affect interest rates, capital availability, development of multifamily communities and the value of multifamily assets and, as a result, may adversely affect our future growth and operations. Any potential reduction in loans, guarantees and credit enhancement arrangements from Fannie Mae and Freddie Mac could jeopardize the effectiveness of the multifamily sector’s derivative securities market, potentially causing breaches in loan covenants, and through reduced loan availability, impact the value of multifamily assets, which could impair the value of a significant portion of multifamily communities. Specifically, the potential for a decrease in liquidity made available to the multifamily sector by Fannie Mae and Freddie Mac could:
•make it more difficult for us to secure new takeout financing for any multifamily development projects we acquire;
•hinder our ability to refinance any completed multifamily assets;
•decrease the amount of available liquidity and credit that could be used to broaden our portfolio through the acquisition of multifamily assets; and
•require us to obtain other sources of debt capital with potentially different terms.
Short-term leases associated with our multifamily and single-family rental properties may expose us to the effects of declining market rent and could adversely impact our ability to make cash distributions.
Substantially all of our leases for our multifamily and single-family rental properties are on a short-term basis. Because these leases generally permit the residents to leave at the end of the lease term without penalty, our rental revenues may be impacted by declines in market rents more quickly than if our leases were for longer terms.
Increased levels of unemployment could adversely affect the occupancy and rental rates of our multifamily and single-family rental properties.
Increased levels of unemployment in multifamily and single-family rental markets could significantly decrease occupancy and rental rates. In times of increasing unemployment, multifamily and single-family rental occupancy and rental rates have historically been adversely affected by:
•rental residents deciding to share rental units and therefore rent fewer units;
•potential residents moving back into family homes or delaying leaving family homes;
•a reduced demand for higher-rent units;
•a decline in household formation;
•persons enrolled in college delaying leaving college or choosing to proceed to or return to graduate school in the absence of available employment;
•the inability or unwillingness of residents to pay rent increases; and
•increased collection losses.
These factors generally have contributed to lower rental rates. Our results of operations, financial condition and ability to make distributions to our stockholders may be adversely affected if these factors do not improve or worsen.
A number of our residential properties are part of homeowner’s associations (“HOAs”), and we and tenants of such properties are subject to the rules and regulations of such HOAs, which are subject to change and may be arbitrary or restrictive. Violations of such rules may subject us to additional fees, penalties and litigation with such HOAs which would be costly.
A number of our residential properties are located within HOAs, which are private entities that regulate the activities of owners and occupants of, and levy assessments on, properties in a residential subdivision. We pay all HOA fees and assessments directly. The majority of the HOA fees due on our properties are billed annually. The fees are paid when due by our property managers and are included in our property and operating expenses. HOAs in which we own properties may have or may enact onerous or arbitrary rules that restrict our ability to restore, market or lease our properties or require us to restore or maintain such properties at standards or costs that are in excess of our planned budgets. Such rules may include requirements for landscaping, limitations on signage promoting a property for lease or sale or the requirement that specific construction materials be used in restorations. Some HOAs also impose limits on the number of property owners who may rent their homes, which, if met or exceeded, would cause us to incur additional costs to sell the property and opportunity costs of lost rental revenue. Furthermore, many HOAs impose restrictions on the conduct of occupants of homes and the use of common areas, and we may have tenants who violate HOA rules and for which we may be liable as the property owner. Additionally, the boards of directors of the HOAs in which we own property may not make important disclosures about the properties or may block our access to HOA records, initiate litigation, restrict our ability to sell our properties, impose assessments or arbitrarily change the HOA rules. Furthermore, in certain jurisdictions, HOAs may have a statutory right of first refusal to purchase certain types of properties we may desire to sell. Moreover, in certain jurisdictions (such as in Florida), HOAs may be entitled to dispute rent increases, which may result in arbitration. We may be unaware of or unable to review or comply with HOA rules before purchasing a property, and any such excessively restrictive or arbitrary regulations may cause us to sell such property at a loss, prevent us from renting such property or otherwise reduce our cash flow from such property, which would have an adverse effect on our returns on these properties.
If any credit market disruptions or economic slowdowns occur, any investments in multifamily properties may face increased competition from single-family homes, condominiums for rent and new supply, which could limit our ability to retain residents, lease apartment units or increase or maintain rents.
Our multifamily properties may compete with numerous housing alternatives in attracting residents, including single-family homes and condominiums available for rent. Competition can also be impacted by the addition of new supply of multifamily properties. Such competitive housing alternatives may become more prevalent in a particular area in the event of any tightening of mortgage lending underwriting criteria, homeowner foreclosures, declines in single-family home and condominium sales or lack of available credit. The number of single-family homes and condominiums for rent in a particular area could limit our ability to retain residents, lease apartment units or increase or maintain rents.
We may not be able to attract desirable tenants for our residential properties and may have difficulty evicting defaulting tenants.
Our success with residential rentals will depend, in large part, upon our ability to attract and retain qualified tenants for our residential properties. If we are unable to attract quality tenants our rental revenues will be adversely affected. If certain of our tenants cease paying rent, we may be unable or unwilling to evict such tenants due to legal, regulatory or practical concerns and, as a result, may be unable to enter into a new lease for the applicable unit or property, resulting in lost revenue. In addition, our efforts to evict residential tenants may result in litigation, resulting in increased expenses and potential liability for our residential properties.
Rent control and other changes in applicable laws, or noncompliance with applicable laws, could adversely affect our residential properties.
Lower revenue growth or significant unanticipated expenditures may result from rent control or rent stabilization laws or other residential landlord/tenant laws. Municipalities may implement, consider or be urged by advocacy groups to consider rent control or rent stabilization laws and regulations or take other actions that could limit our ability to raise rents based on market conditions. These initiatives and any other future enactments of rent control or rent stabilization laws or other laws regulating multifamily housing, as well as any lawsuits against us arising from such rent control or other laws, may reduce rental revenues or increase operating costs. Such laws and regulations may limit our ability to charge market rents, increase rents, evict tenants or recover increases in our operating costs and could make it more difficult or less profitable for us to dispose of properties in certain circumstances. Expenses associated with investments in residential properties, such as debt service, real estate taxes, insurance and maintenance costs, are generally not reduced when circumstances cause a reduction in rental income from such properties.
Our industrial properties face unique risks, including risks that can impact our industrial property tenants.
Our industrial properties face unique risks, including risks that impact the tenants of these properties. First, our industrial properties may be adversely affected if manufacturing activity decreases in the United States. Trade agreements with foreign countries have given employers the option to utilize less expensive non-U.S. manufacturing workers. Outsourcing manufacturing activities could reduce the demand for our industrial properties, thereby reducing the profitability of our industrial tenants and the demand for and profitability of our industrial properties. In addition, the supply of industrial properties in the United States is expected to increase in the near term.
These new properties may be preferable to older buildings as a result of tenant preferences. As a result, this new supply could have a negative impact on our industrial portfolio.
We may be adversely affected by trends in the office real estate industry.
Some businesses are rapidly evolving to make employee telecommuting, flexible work schedules, open workplaces and teleconferencing increasingly common. These practices enable businesses to reduce their space requirements. A continuation of the movement towards these practices could over time erode the overall demand for office space and, in turn, place downward pressure on occupancy, rental rates and property valuations, each of which could have an adverse effect on our financial position, results of operations, cash flows and ability to make expected distributions to our stockholders.
The seasonal nature of the hospitality industry may have a negative impact on our hospitality properties.
The hospitality or leisure industry is seasonal in nature. Seasonal slowdown is generally in the third quarter and, to a lesser extent, in the fourth quarter of each year. As a result of the seasonality of the hospitality or leisure industry, there will likely be quarterly fluctuations in results of operations of any hospitality or leisure properties that we may own. In addition, any such properties that we may own may be adversely affected by factors outside our control, such as extreme weather conditions or natural disasters, terrorist attacks or alerts, outbreaks of contagious diseases, airline strikes, travel bans, economic factors and other considerations affecting travel.
The hospitality or leisure market is highly competitive and generally subject to greater volatility than our other market segments.
The hospitality or leisure business is highly competitive and influenced by factors such as general and local economic conditions, public health crises, location, room rates, quality, service levels, reputation and reservation systems, among many other factors. There are many competitors in this market, and these competitors may have substantially greater marketing and financial resources than those available to us. Competition also comes from non-traditional hospitality sources, such as home-sharing platforms. This competition, along with other factors, such as overbuilding in the hospitality or leisure industry and certain deterrents to traveling, may increase the number of rooms available and may decrease the average occupancy and room rates of our hospitality or leisure properties. The demand for rooms at any hospitality or leisure properties that we may acquire will change much more rapidly than the demand for space at other properties that we acquire. This volatility in room demand and occupancy rates could have a material adverse effect on our financial condition, results of operations and ability to pay distributions to stockholders.
Government housing regulations may limit the opportunities at some of the government-assisted housing properties we invest in, and failure to comply with resident qualification requirements may result in financial penalties and/or loss of benefits, such as rental revenues paid by government agencies.
To the extent that we invest in government-assisted housing, we may acquire properties that benefit from governmental programs intended to provide affordable housing to individuals with low or moderate incomes. These programs, which are typically administered by the U.S. Department of Housing and Urban Development (“HUD”) or state housing finance agencies, typically provide mortgage insurance, favorable financing terms, tax credits or rental assistance payments to property owners. As a condition of the receipt of assistance under these programs, the properties must comply with various requirements, which typically limit rents to pre-approved amounts and impose restrictions on resident incomes. Failure to comply with these requirements and restrictions may result in financial penalties or loss of benefits. In addition, we will often need to obtain the approval of HUD in order to acquire or dispose of a significant interest in or manage a HUD-assisted property.
Our retail tenants will face competition from numerous retail channels.
Retailers leasing our properties will face continued competition from discount or value retailers, factory outlet centers, wholesale clubs, mail order catalogues and operators, television shopping networks and shopping via the internet. Other tenants may be entitled to modify the terms of their existing leases in the event of a lease termination by an anchor tenant, or the closure of the business of an anchor tenant that leaves its space vacant even if the anchor tenant continues to pay rent. Any such modifications or conditions could be unfavorable to us as the property owner and could decrease rents or expense recoveries. Additionally, major tenant closures may result in decreased customer traffic, which could lead to decreased sales at other stores. In the event of default by a tenant or anchor store, we may experience delays and costs in enforcing our rights as landlord to recover amounts due to us under the terms of our agreements with those parties.
We invest in commercial properties subject to net leases, which could subject us to losses.
We invest in commercial properties subject to net leases. Typically, net leases require the tenants to pay substantially all of the operating costs associated with the properties. As a result, the value of, and income from, investments in commercial properties subject to net leases will depend, in part, upon the ability of the applicable tenant to meet its obligations to maintain the property under the terms of the net lease. If a tenant fails or becomes unable to so maintain a property, we will be subject to all risks associated with owning the underlying real estate. In addition, we may have limited oversight into the operations or the managers of these properties, subject to the terms of the net leases.
Certain commercial properties subject to net leases in which we invest may be occupied by a single tenant and, therefore, the success of such investments is largely dependent on the financial stability of each such tenant. A default of any such tenant on its lease payments to us would cause us to lose the revenue from the property and cause us to have to find an alternative source of revenue to meet any
mortgage payment and prevent a foreclosure if the property is subject to a mortgage. In the event of a default, we may experience delays in enforcing our rights as landlord and may incur substantial costs in protecting our investment and re-letting our property. If a lease is terminated, we may also incur significant losses to make the leased premises ready for another tenant and experience difficulty or a significant delay in re-leasing such property.
In addition, net leases typically have longer lease terms and, thus, there is an increased risk that contractual rental increases in future years will fail to result in fair market rental rates during those years.
We may acquire these investments through sale-leaseback transactions, which involve the purchase of a property and the leasing of such property back to the seller thereof. If we enter into a sale-leaseback transaction, we will seek to structure any such sale-leaseback transaction such that the lease will be characterized as a “true lease” for U.S. federal income tax purposes, thereby allowing us to be treated as the owner of the property for U.S. federal income tax purposes. However, we cannot assure you that the IRS will not challenge such characterization. In the event that any such sale-leaseback transaction is challenged and recharacterized as a financing transaction or loan for U.S. federal income tax purposes, deductions for depreciation and cost recovery relating to such property would be disallowed, and the timing of our income inclusion could differ from that of the lease payments. If a sale-leaseback transaction were so recharacterized (or otherwise not respected as a lease), we might fail to satisfy the REIT qualification “asset tests” or “income tests” and, consequently, lose our REIT status effective with the year of recharacterization. Alternatively, the amount of our REIT taxable income could be recalculated, which might also cause us to fail to meet the REIT distribution requirement for a taxable year.
If a tenant of a net lease defaults and we are unable to find a replacement tenant, we may attempt to hold and operate the relevant property ourselves through a taxable REIT subsidiary (“TRS”), which would subject income on the property to corporate-level taxation, thereby reducing our funds available for distribution. In certain circumstances, depending on how much capacity we have available of the total value we are permitted to hold in TRSs under applicable rules, we may not be able to hold and operate the property in a TRS, which could result in the property and the related income not satisfying the REIT qualification asset and income tests and could jeopardize our REIT status.
Our investments in single-family rental properties are a new component of our portfolio and may be difficult to evaluate.
Public company investments in single-family rental properties is relatively new. The lack of a long-term company and industry track record covering multiple real estate cycles may make it difficult for you to evaluate our potential future performance with respect to these investments. Any significant decrease in the supply or demand for single-family rental properties could have an adverse effect on our business.
Certain of our investments may have additional capital requirements.
Certain of our investments, including those that may be in a development phase, if any, are expected to require additional financing to satisfy their working capital requirements or development strategies. The amount of such additional financing needed will depend upon the maturity and objectives of the particular asset, which may be an unfavorable price at such time. Each round of financing (whether from us or other investors) is typically intended to provide enough capital to reach the next major milestone in an asset’s life-cycle. If the funds provided are not sufficient, additional capital may be required to be raised at a price unfavorable to the existing investors, including us. In addition, we may make additional debt and equity investments or exercise warrants, options, convertible securities or other rights that were acquired in the initial investment in such portfolio company in order to preserve our proportionate ownership when a subsequent financing is planned, or to protect our investment when such portfolio company’s performance does not meet expectations. The availability of capital is generally a function of capital market conditions that are beyond the control of us or any portfolio company. There can be no assurance that we or any portfolio company will be able to predict accurately the future capital requirements necessary for success or that additional funds will be available from any source. Failure to provide sufficient additional capital with respect to an investment could adversely affect our performance.
High interest rates and elevated inflation may adversely affect our financial condition and results of operations.
Periods of elevated inflation and high interest rates, such as that experienced in recent years, can contribute to significant volatility in the equity and debt markets and economic deceleration or contraction in the rate of growth in certain industries, sectors or geographies. High interest rates and elevated inflation could have an adverse impact on our floating rate mortgages, credit facilities and general and administrative expenses, as these costs could increase at a rate higher than our rental and other revenue. High interest rates and inflation could also have an adverse effect on consumer spending, which could impact our tenants’ revenues and, in turn, our percentage rents, where applicable.
In addition, leases of long-term duration or which include renewal options that specify a maximum rate increase may result in below-market lease rates over time if we do not accurately estimate inflation or market lease rates. Provisions of our leases designed to mitigate the risk of inflation and unexpected increases in market lease rates, such as periodic rental increases, may not adequately protect us from the impact of inflation or unexpected increases in market lease rates. If we are subject to below-market lease rates on a significant number of our properties pursuant to long-term leases and our operating and other expenses are increasing faster than anticipated, our business, financial condition, results of operations, cash flows or our ability to satisfy our debt service obligations or to pay distributions on our common stock could be materially adversely affected.
General Risks Related to Investments in Real Estate Debt
Our debt investments face prepayment risk and interest rate fluctuations that may adversely affect our results of operations and financial condition.
During periods of declining interest rates, the issuer of a security or borrower under a loan may exercise its option to prepay principal earlier than scheduled, forcing us to reinvest the proceeds from such prepayment in lower yielding securities or loans, which may result in a decline in our return. Debt investments frequently have call features that allow the issuer to redeem the security at dates prior to its stated maturity at a specified price (typically greater than par) only if certain prescribed conditions are met. An issuer may choose to redeem a debt security if, for example, the issuer can refinance the debt at a lower cost due to declining interest rates or an improvement in the credit standing of the issuer. In addition, the market price of our investments will change in response to changes in interest rates and other factors. During periods of rising interest rates, the market price of such investments generally declines. Conversely, during periods of declining interest rates, the market price of fixed-rate debt investments generally rises. The magnitude of these fluctuations in the market price of debt investments is generally greater for securities with longer maturities. These changes could have an impact on the value of our investments.
Reinvestment risk could affect the price for our shares or their overall returns.
Reinvestment risk is the risk that income from our portfolio will decline if we invest the proceeds from matured, traded or called securities at market interest rates that are below our securities portfolio’s current earnings rate. A decline in income could affect the market price for our shares or their overall returns.
Real estate debt investments face a number of general market-related risks that can affect the creditworthiness of issuers, and modifications to certain loan structures and market terms make it more difficult to monitor and evaluate investments.
We may invest from time-to-time in real estate debt investments. Any deterioration of real estate fundamentals generally, and in the United States in particular, could negatively impact our performance by making it more difficult for issuers to satisfy their debt payment obligations, increasing the default risk applicable to issuers, or making it relatively more difficult for us to generate attractive risk-adjusted returns. Changes in general economic conditions will affect the creditworthiness of issuers or real estate collateral relating to our investments and may include economic or market fluctuations, changes in environmental and zoning laws, casualty or condemnation losses, regulatory limitations on rents, decreases in property values, changes in the appeal of properties to tenants, changes in supply and demand for competing properties in an area (as a result, for instance, of overbuilding), fluctuations in real estate fundamentals (including average occupancy, operating income and room rates for hospitality properties), the financial resources of tenants, changes in availability of debt financing which may render the sale or refinancing of properties difficult or impracticable, changes in building, environmental and other laws, energy, supply, and labor shortages, various uninsured or uninsurable risks, natural disasters, political elections and other events, government shutdowns, trade barriers, tariffs, currency exchange controls, changes in government regulations (such as rent control), changes in real property tax rates and operating expenses, changes in interest rates, changes in the availability of debt financing or mortgage funds which may render the sale or refinancing of properties difficult or impracticable, increased mortgage defaults, increases in borrowing rates, outbreaks of an infectious disease, epidemics/pandemics or other serious public health concerns, negative developments in the economy or political climate that depress travel activity (including restrictions on travel or quarantine imposed), environmental liabilities, contingent liabilities on disposition of assets, acts of God, terrorist attacks, geopolitical events, military conflicts, war (including the ongoing conflict in Ukraine), demand and/or real estate values generally and other factors that are beyond the control of the Advisor. Such changes may develop rapidly and it may be difficult to determine the comprehensive impact of such changes on our investments, particularly for investments that may have inherently limited liquidity. This risk may be magnified in the case of the war between Russia and Ukraine, due to the significant sanctions and other restrictive actions taken against Russia by the U.S. and other countries, as well as the cessation of all business in Russia by many global companies. These changes may also create significant volatility in the markets for our investments which could cause rapid and large fluctuations in the values of such investments. There can be no assurance that there will be a ready market for the resale of investments because investments may not be liquid. Illiquidity may result from the absence of an established market for the investments, as well as legal or contractual restrictions on their resale by us. The value of securities of companies which service the real estate business sector may also be affected by such risks.
The Advisor cannot predict whether economic conditions generally, and the conditions for real estate debt investing in particular, will deteriorate in the future. Declines in the performance of the U.S. and global economies or in the real estate debt markets could have a material adverse effect on our investment activities. In addition, market conditions relating to real estate debt investments have evolved since the financial crisis, which has resulted in a modification to certain loan structures and/or market terms. For example, it has become increasingly difficult for real estate debt investors in certain circumstances to receive full transparency with respect to underlying investments because transactions are often effectuated on an indirect basis through pools or conduit vehicles rather than directly with the borrower. Any such changes in loan structures and/or market terms may make it more difficult for us to monitor and evaluate investments.
We may invest in commercial mortgage loans, which are non-recourse in nature and include limited options for financial recovery in the event of default; an event of default may adversely affect our results of operations and financial condition.
We may invest from time to time in commercial mortgage loans, including mezzanine loans and B-notes, which are secured by properties and are subject to risks of delinquency and foreclosure and risks of loss. Commercial real estate loans are generally not fully amortizing, which means that they may have a significant principal balance or balloon payment due on maturity. Full satisfaction of the balloon payment by a commercial borrower is heavily dependent on the availability of subsequent financing or a functioning sales market, as well as other factors such as the value of the property, the level of prevailing mortgage rates, the borrower’s equity in the property and the financial condition and operating history of the property and the borrower. In certain situations, and during periods of
credit distress, the unavailability of real estate financing may lead to default by a commercial borrower. In addition, in the absence of any such takeout financing, the ability of a borrower to repay a loan secured by an income-producing property will depend upon the successful operation of such property rather than upon the existence of independent income or assets of the borrower. If the net operating income of the property is reduced, the borrower’s ability to repay the loan may be impaired. Furthermore, we may not have the same access to information in connection with investments in commercial mortgage loans, either when investigating a potential investment or after making an investment, as compared to publicly traded securities.
Commercial mortgage loans are usually nonrecourse in nature. Therefore, if a commercial borrower defaults on the commercial mortgage loan, then the options for financial recovery are limited. To the extent the underlying default rates with respect to the pool or tranche of commercial real estate loans in which we directly or indirectly invest increase, the performance of our investments related thereto may be adversely affected. Default rates and losses on commercial mortgage loans will be affected by a number of factors, including global, regional and local economic conditions in the area where the mortgage properties are located, the borrower’s equity in the mortgage property and the financial circumstances of the borrower. A continued decline in specific commercial real estate markets and property valuations may result in higher delinquencies and defaults and potentially foreclosures. In the event of default, the lender will have no right to assets beyond collateral attached to the commercial mortgage loan.
In the event of any default under a mortgage or real estate loan held directly by us, we will bear a risk of loss of principal to the extent of any deficiency between the value of the collateral and the principal and accrued interest of the mortgage or real estate loan, which could have a material adverse effect on our profitability. In the event of the bankruptcy of a mortgage or real estate loan borrower, the mortgage or real estate loan to such borrower will be deemed to be secured only to the extent of the value of the underlying collateral at the time of bankruptcy (as determined by the bankruptcy court), and the lien securing the mortgage or real estate loan will be subject to the avoidance powers of the bankruptcy trustee or debtor-in-possession to the extent the lien is unenforceable under state law. Additionally, in the event of a default under any senior debt, the junior or subordinate lender generally forecloses on the equity, purchases the senior debt or negotiates a forbearance or restructuring arrangement with the senior lender in order to preserve its collateral.
We may invest in subordinated debt, which is subject to greater credit risk than senior debt.
We may from time to time invest in debt instruments, including junior tranches of CMBS and “mezzanine” or junior mortgage loans (e.g., B-Notes), that are subordinated in an issuer’s capital structure. To the extent we invest in subordinated debt of an issuer’s capital structure or subordinated CMBS bonds, such investments and our remedies with respect thereto, including the ability to foreclose on any collateral securing such investments, will be subject to the rights of any senior creditors and, to the extent applicable, contractual inter-creditor or participation agreement provisions. To the extent we hold an equity or “mezzanine” interest in any issuer that is unable to meet its debt payment obligations, such an equity or mezzanine interest could become subordinated to the rights of such issuer’s creditors in a bankruptcy.
Investments in subordinated debt involve greater credit risk of default than the senior classes of the issue or series. Subordinated tranches of CMBS or other investments absorb losses from default before other more senior tranches of CMBS to which it is subordinate are put at risk. In addition, mezzanine loans are not secured by interests in the underlying commercial properties. As a result, to the extent we invest in subordinate debt instruments (including CMBS), we would potentially receive payments or interest distributions after, and must bear the effects of losses or defaults on the senior debt (including underlying mortgage loans, senior mezzanine debt or senior CMBS bonds) before, the holders of other more senior tranches of debt instruments with respect to such issuer.
We may find it necessary or desirable to foreclose on certain of the loans or CMBS we acquire, and the foreclosure process may be lengthy and expensive.
We may find it necessary or desirable to foreclose on certain of the loans or CMBS we acquire, and the foreclosure process may be lengthy and expensive. The protection of the terms of the applicable loan, including the validity or enforceability of the loan and the maintenance of the anticipated priority and perfection of the applicable security interests may not be adequate. Furthermore, claims may be asserted by lenders or borrowers that might interfere with enforcement of our rights. Borrowers may resist foreclosure actions by asserting numerous claims, counterclaims and defenses against us, including, without limitation, lender liability claims and defenses, even when the assertions may have no basis in fact, in an effort to prolong the foreclosure action and seek to force the lender into a modification of the loan or a favorable buy-out of the borrower’s position in the loan. In some states, foreclosure actions can take several years or more to litigate. At any time prior to or during the foreclosure proceedings, the borrower may file for bankruptcy or its equivalent, which would have the effect of staying the foreclosure actions and further delaying the foreclosure process and potentially result in a reduction or discharge of a borrower’s debt. Foreclosure may create a negative public perception of the related property, resulting in a diminution of its value, and in the event of any such foreclosure or other similar real estate owned-proceeding, we would also become the subject to the various risks associated with direct ownership of real estate, including environmental liabilities. Even if we are successful in foreclosing on a loan, the liquidation proceeds upon sale of the underlying real estate may not be sufficient to recover our cost basis in the loan, resulting in a loss to us. Furthermore, any costs or delays involved in the foreclosure of the loan or a liquidation of the underlying property will further reduce the net proceeds and, thus, increase the loss.
We may invest in high-yield securities, which are generally subject to more risk than higher rated securities.
Debt securities that are, at the time of purchase, rated below investment grade (below Baa by Moody’s and below BBB by S&P and Fitch), an equivalent rating assigned by another nationally recognized statistical rating organization or unrated but judged by the Advisor to be of comparable quality are commonly referred to as “high-yield” securities.
Investments in high-yield securities generally provide greater income and increased opportunity for capital appreciation than investments in higher quality securities, but they also typically entail greater price volatility and principal and income risk, including the possibility of issuer default and bankruptcy. High-yield securities are regarded as predominantly speculative with respect to the issuer’s continuing ability to meet principal and interest payments. Debt securities in the lowest investment grade category also may be considered to possess some speculative characteristics by certain rating agencies. In addition, analysis of the creditworthiness of issuers of high-yield securities may be more complex than for issuers of higher quality securities.
High-yield securities may be more susceptible to real or perceived adverse economic and competitive industry conditions than investment grade securities. A projection of an economic downturn or of a period of rising interest rates, for example, could cause a decline in high yield security prices because the advent of a recession could lessen the ability of an issuer to make principal and interest payments on its debt obligations. If an issuer of high yield securities defaults, in addition to risking non-payment of all or a portion of interest and principal, we may incur additional expenses to seek recovery. The market prices of high-yield securities structured as zero-coupon, step-up or payment-in-kind securities will normally be affected to a greater extent by interest rate changes, and therefore tend to be more volatile than the prices of securities that pay interest currently and in cash.
The secondary market on which high-yield securities are traded may be less liquid than the market for investment grade securities. Less liquidity in the secondary trading market could adversely affect the price at which we could sell a high yield security, and could adversely affect the NAV of our shares. Adverse publicity and investor perceptions, whether or not based on fundamental analysis, may decrease the values and liquidity of high yield securities, especially in a thinly-traded market. When secondary markets for high yield securities are less liquid than the market for investment grade securities, it may be more difficult to value the securities because such valuation may require more research, and elements of judgment may play a greater role in the valuation because there is less reliable, objective data available. During periods of thin trading in these markets, the spread between bid and asked prices is likely to increase significantly and we may have greater difficulty selling securities we may acquire. We are more dependent on the Advisor’s research and analysis when investing in high-yield securities.
Some of our real estate-related debt securities investments may become distressed, which securities would have a high risk of default and may be illiquid.
While it is generally anticipated that any real estate-related debt securities investments we may make will focus primarily on investments in non-distressed real estate-related securities (based on our belief that there is not a low likelihood of repayment), any such investments may become distressed following our acquisition thereof. During an economic downturn or recession, securities of financially troubled or operationally troubled issuers are more likely to go into default than securities of other issuers. Securities of financially troubled issuers and operationally troubled issuers are less liquid and more volatile than securities of companies not experiencing financial difficulties. The market prices of such securities are subject to erratic and abrupt market movements and the spread between bid and asked prices may be greater than normally expected. Investment in the securities of financially troubled issuers and operationally troubled issuers involves a high degree of credit and market risk. There is no assurance that the Advisor will correctly evaluate the value of the assets collateralizing such investments or the prospects for a successful reorganization or similar action.
These financial difficulties may never be overcome and may cause issuers to become subject to bankruptcy or other similar administrative proceedings. There is a possibility that we may incur substantial or total losses on any real estate-related debt securities investments and in certain circumstances, subject us to certain additional potential liabilities that may exceed the value of our original investment therein. For example, under certain circumstances, a lender who has inappropriately exercised control over the management and policies of a debtor may have its claims subordinated or disallowed or may be found liable for damages suffered by parties as a result of such actions. In any reorganization or liquidation proceeding relating to our investments, we may lose our entire investment, may be required to accept cash or securities with a value less than our original investment and/or may be required to accept different terms, including payment over an extended period of time. In addition, under certain circumstances payments to us may be reclaimed if any such payment or distribution is later determined to have been a fraudulent conveyance, preferential payment, or similar transactions under applicable bankruptcy and insolvency laws. Furthermore, bankruptcy laws and similar laws applicable to administrative proceedings may delay our ability to realize on collateral for loan positions we held, or may adversely affect the economic terms and priority of such loans through doctrines such as equitable subordination or may result in a restructure of the debt through principles such as the “cramdown” provisions of the bankruptcy laws.
The lack of liquidity in real estate-related debt securities investments we make may adversely affect our business.
There can be no assurance that there will be a ready market for the resale of any real estate-related debt securities investments we may make because such investments may not be liquid. Illiquidity may result from the absence of an established market for the investments, as well as legal or contractual restrictions on their resale by us, particularly for certain of our loan investments. The credit markets, including the CMBS market, have periodically experienced decreased liquidity on the primary and secondary markets during periods of
market volatility. Such market conditions could re-occur and would impact the valuations of any such investments and impair our ability to sell such investments if we were required to liquidate all or a portion of our investments quickly.
We may acquire and sell residential credit investments, which may subject us to legal, regulatory and other risks that could adversely impact our business and financial results.
We may invest directly and indirectly in residential credit investments, which may include performing loans, nonperforming loans, residential mortgage loans and RMBS, which represent interests in pools of residential mortgage loans secured by one to four family residential mortgage loans. Investments in residential credit (including RMBS) are subject to various risks and uncertainties, including credit, market, interest rate, structural and legal risk. These risks may be magnified by volatility in the economy and in real estate markets generally. Residential credits are not traded on an exchange and there may be a limited market for the securities, especially when there is a perceived weakness in the mortgage and real estate market sectors.
Residential mortgage loans are obligations of the borrowers thereunder only and are not typically insured or guaranteed by any other person or entity, although such loans may be securitized by government agencies and the securities issued may be guaranteed. The rate of defaults and losses on residential mortgage loans are affected by a number of factors, including general economic conditions and those in the geographic area where the mortgaged property is located, the terms of the mortgage loan, the borrower’s equity in the mortgaged property, and the financial circumstances of the borrower. Certain mortgage loans may be of sub-prime credit quality (i.e., do not meet the customary credit standards of Fannie Mae and Freddie Mac). Delinquencies and liquidation proceedings are more likely with sub-prime mortgage loans than with mortgage loans that satisfy customary credit standards. If a residential mortgage loan is in default, foreclosure of such residential mortgage loan may be a lengthy and difficult process, and may involve significant expenses. Furthermore, the market for defaulted residential mortgage loans or foreclosed properties may be very limited.
Residential mortgage loans in an issue of RMBS may also be subject to various U.S. federal and state laws, foreign laws, public policies and principles of equity that protect consumers which, among other things, may regulate interest rates and other fees, require certain disclosures, require licensing of originators, prohibit discriminatory lending practices, regulate the use of consumer credit information, and regulate debt collection practices. In addition, a number of legislative proposals have been introduced in the United States at the federal, state, and municipal level that are designed to discourage predatory lending practices. Violation of such laws, public policies, and principles may limit the servicer’s ability to collect all or part of the principal or interest on a residential mortgage loan, entitle the borrower to a refund of amounts previously paid by it, or subject the servicer to damages and administrative enforcement. Any such violation could also result in cash flow delays and losses on the related issue of RMBS.
We may invest in RMBS, which may include government mortgage pass-through securities and non-agency RMBS, which are subject to certain other risks which may adversely affect our results of operations and financial condition.
We may acquire investments in RMBS that are subject to the risks of defaults, foreclosure timeline extension, fraud, home price depreciation and unfavorable modification of loan principal amount, interest rate and amortization of principal accompanying the underlying residential mortgage loans. To the extent that assets underlying our investments are concentrated geographically, by property type or in certain other respects, we may be subject to certain of the foregoing risks to a greater extent. In the event of defaults on the residential mortgage loans that underlie our investments in RMBS and the exhaustion of any underlying or any additional credit support, we may not realize our anticipated return on our investments and we may incur a loss on these investments. At any one time, a portfolio of RMBS may be backed by residential mortgage loans with disproportionately large aggregate principal amounts secured by properties in only a few states or regions in the United States or in only a few foreign countries. As a result, the residential mortgage loans may be more susceptible to geographic risks relating to such areas, such as adverse economic conditions, adverse political changes, adverse events affecting industries located in such areas and natural hazards affecting such areas, than would be the case for a pool of mortgage loans having more diverse property locations. We may also acquire non-agency RMBS, which are backed by residential property but, in contrast to agency RMBS, their principal and interest are not guaranteed by federally chartered entities such as the Fannie Mae and Freddie Mac and, in the case of the Government National Mortgage Association (“Ginnie Mae”), the U.S. government. In addition, we may invest in government mortgage pass-through securities, which represent participation interests in pools of residential mortgage loans purchased from individual lenders by a federal agency or originated by private lenders and guaranteed by a federal agency, including those issued or guaranteed by Ginnie Mae, Fannie Mae and Freddie Mac. Ginnie Mae certificates are direct obligations of the U.S. Government and, as such, are backed by the “full faith and credit” of the United States. Fannie Mae is a federally chartered, privately owned corporation and Freddie Mac is a corporate instrumentality of the United States. Fannie Mae and Freddie Mac certificates are not backed by the full faith and credit of the United States but the issuing agency or instrumentality has the right to borrow, to meet its obligations, from an existing line of credit with the U.S. Treasury. The U.S. Treasury has no legal obligation to provide such line of credit and may choose not to do so.
Certain risks associated with CMBS may adversely affect our results of operations and financial condition.
We may invest a portion of our assets in pools or tranches of CMBS. The collateral underlying CMBS generally consists of commercial mortgages on real property that has a multifamily or commercial use, such as retail space, office buildings, warehouse property and hotels, and which from time to time may include assets or properties owned directly or indirectly by one or more Other Starwood Accounts. CMBS have been issued in a variety of issuances, with varying structures including senior and subordinated classes. The commercial mortgages underlying CMBS generally face the risks described above in “—We may invest in commercial mortgage loans, which are non-recourse in nature and include limited options for financial recovery in the event of default; an event of default may adversely affect our results of operations and financial condition.”
There are certain risks associated with the insolvency of obligations backing MBS and other investments.
The real estate loans backing any MBS and other investments we may make may be subject to various laws enacted in the jurisdiction or state of the borrower for the protection of creditors. If an unpaid creditor files a lawsuit seeking payment, the court may invalidate all or part of the borrower’s debt as a fraudulent conveyance, subordinate such indebtedness to existing or future creditors of the borrower or recover amounts previously paid by the borrower in satisfaction of such indebtedness, based on certain tests for borrower insolvency and other facts and circumstances, which may vary by jurisdiction. There can be no assurance as to what standard a court would apply in order to determine whether the borrower was “insolvent” after giving effect to the incurrence of the indebtedness constituting the mortgage backing the MBS and other investments, or that regardless of the method of valuation, a court would not determine that the borrower was “insolvent” after giving effect to such incurrence. In addition, in the event of the insolvency of a borrower, payments made on such mortgage loans could be subject to avoidance as a “preference” if made within a certain period of time (which may be as long as one year and one day) before insolvency.
There are certain risks associated with the servicers of commercial real estate loans underlying CMBS and other investments.
The exercise of remedies and successful realization of liquidation proceeds relating to commercial real estate loans underlying CMBS and other investments may be highly dependent on the performance of the servicer or special servicer. The servicer may not be appropriately staffed or compensated to immediately address issues or concerns with the underlying loans. Such servicers may exit the business and need to be replaced, which could have a negative impact on the portfolio due to lack of focus during a transition. Special servicers frequently are affiliated with investors who have purchased the most subordinate bond classes, and certain servicing actions, such as a loan extension instead of forcing a borrower pay off, may benefit the subordinate bond classes more so than the senior bonds. While servicers are obligated to service the portfolio subject to a servicing standard and maximize the present value of the loans for all bond classes, servicers with an affiliate investment in the CMBS or other investments may have a conflict of interest. There may be a limited number of special servicers available, particularly those which do not have conflicts of interest. In addition, to the extent any such servicers fail to effectively perform their obligations pursuant to the applicable servicing agreements, such failure may adversely affect our investments.
If we were to acquire investments in collateralized debt obligations we may face certain additional risks.
We may invest in collateralized debt obligations (“CDOs”). CDOs include, among other things, CLOs and other similarly structured securities. A CLO is a trust typically collateralized by a pool of loans, which may include, among others, domestic and foreign senior secured loans, senior unsecured loans and subordinate corporate loans, including loans that may be rated below investment grade or equivalent unrated loans. CDOs may charge a management fee and administrative expenses. For CLOs, the cash flows from the trust are split into two or more portions, called tranches, varying in risk and yield. The riskiest portion is the “equity” tranche, which bears the bulk of defaults from the bonds or loans in the trust and serves to protect the other, more senior tranches from default in all but the most severe circumstances. Since it is partially protected from defaults, a senior tranche from a CLO trust typically has higher ratings and lower yields than the underlying securities, and can be rated investment grade. Despite the protection from the equity tranche, CLO tranches can experience substantial losses due to actual defaults, increased sensitivity to defaults due to collateral default and disappearance of protecting tranches, market anticipation of defaults and aversion to CLO securities as a class. The risks of an investment in a CDO depend largely on the type of the collateral and the class of the CDO in which we invest.
Normally, CLOs and other CDOs are privately offered and sold, and thus are not registered under the securities laws. As a result, certain investments in CDOs may be characterized as illiquid securities and volatility in CLO and CDO trading markets may cause the value of these investments to decline. Moreover, if the underlying mortgage portfolio has been overvalued by the originator, or if the values subsequently decline and, as a result, less collateral value is available to satisfy interest and principal payments and any other fees in connection with the trust or other conduit arrangement for such securities, we may incur significant losses.
Also, with respect to the CLOs and CDOs in which we may invest, control over the related underlying loans will be exercised through a special servicer or collateral manager designated by a “directing certificate holder” or a “controlling class representative,” or otherwise pursuant to the related securitization documents. We may acquire classes of CLOs or CDOs for which we may not have the right to appoint the directing certificate holder or otherwise direct the special servicing or collateral management. With respect to the management and servicing of those loans, the related special servicer or collateral manager may take actions that could adversely affect our interests. In addition to the risks associated with debt instruments (e.g., interest rate risk and credit risk), CDOs carry additional risks including, but not limited to: (i) the possibility that distributions from collateral securities will not be adequate to make interest or other payments; (ii) the quality of the collateral may decline in value or default; (iii) the possibility that we may invest in CDOs that are subordinate to other classes; and (iv) the complex structure of the security may not be fully understood at the time of investment and may produce disputes with the issuer or unexpected investment results.
We may invest in real estate-related equity securities, which is subordinate to any indebtedness, but involves different rights.
We may invest from time to time in non-controlling equity positions and other real estate-related interests. Preferred equity investments are subordinate to any indebtedness, but senior to the owners’ common equity. Preferred equity investments typically pay a dividend rather than interest payments and often have the right for such dividends to accrue if there is insufficient cash flow to pay currently. These interests are not secured by the underlying real estate, but upon the occurrence of a default, the preferred equity provider typically has the right to effectuate a change of control with respect to the ownership of the property.
We may invest in equity of other REITs that invest in real estate debt as one of their core businesses and other real estate-related companies, which subjects us to certain risks including those risks associated with an investment in our own common stock.
REITs are dependent upon specialized management skills, have limited diversification and are, therefore, subject to risks inherent in financing a limited number of projects. REITs may be subject to management fees and other expenses, and so when we invest in REITs we will bear our proportionate share of the costs of the REITs’ operations. Investing in REITs and real estate-related companies involves certain unique risks in addition to those risks associated with investing in the real estate industry in general. The market value of REIT shares and the ability of the REIT to distribute income may be adversely affected by several factors, including the risks described herein that relate to an investment in our common stock. REITs depend generally on their ability to generate cash flow to make distributions to stockholders, and certain REITs have self-liquidation provisions by which mortgages held may be paid in full and distributions of capital returns may be made at any time. In addition, distributions received by us from REITs may consist of dividends, capital gains and/or return of capital. Generally, dividends received by us from REIT shares and distributed to our stockholders will not constitute “qualified dividend income” eligible for the reduced tax rate applicable to qualified dividend income. In addition, the performance of a REIT may be affected by changes in the tax laws or by its failure to qualify for tax-free pass-through of income. REITs that invest primarily in real estate debt are subject to the risks of the real estate debt market and, more generally, the real estate market and securities market. REITs (especially mortgage REITs) are also subject to interest rate risk. Rising interest rates may cause REIT investors to demand a higher annual yield, which may, in turn, cause a decline in the market price of the equity securities issued by a REIT.
Investing in certain REITs and real estate-related companies, which often have small market capitalizations, may also involve the same risks as investing in other small capitalization companies. REITs and real estate-related companies may have limited financial resources and their securities may trade less frequently and in limited volume and may be subject to more abrupt or erratic price movements than larger company securities.
We may face “spread widening” risk related to our securities investments.
For reasons not necessarily attributable to any of the risks set forth herein (for example, supply/demand imbalances or other market forces), the market spreads of the securities in which we may invest in may increase substantially causing the securities prices to fall. It may not be possible to predict, or to hedge against, such “spread widening” risk. In addition, mark-to-market accounting of our investments will have an interim effect on the reported value prior to realization of an investment-related debt portfolio’s current earnings rate. A decline in income could affect the NAV of our shares or their overall returns.
We will face risks associated with hedging transactions.
Subject to limitations required to maintain our qualification as a REIT, we may utilize a wide variety of derivative and other hedging instruments for risk management purposes, the use of which is a highly specialized activity that may entail greater than ordinary investment risks. Any such derivative and other hedging transactions may not be effective in mitigating risk in all market conditions or against all types of risk (including unidentified or unanticipated risks), thereby resulting in losses to us. Engaging in derivative and other hedging transactions may result in a poorer overall performance for us than if we had not engaged in any such hedging transaction, and the Advisor may not be able to effectively hedge against, or accurately anticipate, certain risks that may adversely affect our investment portfolio. In addition, our investment portfolio will always be exposed to certain risks that cannot be fully or effectively hedged, such as credit risk relating both to particular securities and counterparties as well as interest rate risks. See “—We will invest in derivatives, which involve numerous risks” below.
We will invest in derivatives, which involve numerous risks.
Subject to any limitations required to maintain our qualification as a REIT, we will enter into derivatives transactions including, but not limited to, options contracts, futures contracts, options on futures contracts, forward contracts, interest rate swaps, total return swaps, credit default swaps and other swap agreements for investment, hedging or leverage purposes. Our use of derivative instruments may be particularly speculative and involves investment risks and transaction costs to which we would not be subject absent the use of these instruments, and use of derivatives generally involves leverage in the sense that the investment exposure created by the derivatives may be significantly greater than our initial investment in the derivative. Leverage magnifies investment, market and certain other risks. Thus, the use of derivatives may result in losses in excess of principal and greater than if they had not been used. The ability to successfully use derivative investments depends on the ability of the Advisor. The skills needed to employ derivatives strategies are different from those needed to select portfolio investments and, in connection with such strategies, the Advisor must make predictions with respect to market conditions, liquidity, market values, interest rates or other applicable factors, which may be inaccurate. The use of derivative investments may require us to sell or purchase portfolio investments at inopportune times or for prices below or above the current market values may limit the amount of appreciation we can realize on an investment or may cause us to hold a security that we might otherwise want to sell. We will also be subject to credit risk with respect to the counterparties to our derivatives contracts (whether a clearing corporation in the case of exchange-traded instruments or another third party in the case of over-the-counter instruments). In addition, the use of derivatives is subject to additional unique risks associated with such instruments including a lack of
sufficient asset correlation, heightened volatility in reference to interest rates or prices of reference instruments and duration/term mismatch, each of which may create additional risk of loss.
Failure to obtain and maintain an exemption from being regulated as a commodity pool operator could subject us to additional regulation and compliance requirements that could materially adversely affect our business, results of operations and financial condition.
Registration with the U.S. Commodity Futures Trading Commission (the “CFTC”) as a “commodity pool operator” or any change in our operations necessary to maintain our ability to rely upon the exemption from being regulated as a commodity pool operator could adversely affect our ability to implement our investment program, conduct our operations and/or achieve our objectives and subject us to certain additional costs, expenses and administrative burdens. Furthermore, any determination by us to cease or to limit investing in interests that may be treated as “commodity interests” in order to comply with the regulations of the CFTC may have a material adverse effect on our ability to implement our investment objectives and to hedge risks associated with our operations.
If we were to use short sales for investment and/or risk management, we may face risks associated with selling short.
We may use short sales for investment and/or risk management purposes subjects us to risks associated with selling short. We may engage in short sales where we do not own or have the right to acquire the security sold short at no additional cost. Our loss on a short sale theoretically could be unlimited in a case where we are unable, for whatever reason, to close out a short position.
Our short selling strategies may limit our ability to benefit from increases in the markets. Short selling also involves a form of financial leverage that may exaggerate any losses. Also, there is the risk that the counterparty to a short sale may fail to honor its contractual terms, causing a loss to us. Finally, SEC, FINRA or other regulations relating to short selling may restrict our ability to engage in short selling.
Risks Related to Debt Financing
We have incurred mortgage indebtedness and other borrowings and expect to incur additional debt, which may increase our business risks, hinder our ability to make distributions and decrease the value of our stockholders’ investments.
Our acquisition of investment properties has been and will be financed in substantial part by borrowing, which increases our exposure to loss. Under our charter, we have a limitation that precludes us from borrowing in excess of 300% of our net assets, which approximates borrowing 75% of the cost of our investments (unless a majority of our independent directors approves any borrowing in excess of the limit and we disclose the justification for doing so to our stockholders), but such restriction does not restrict the amount of indebtedness we may incur with respect to any single investment. Our target leverage ratio is 50% to 65%. Our leverage ratio is measured by dividing (i) property-level and entity-level debt net of cash and loan-related restricted cash, by (ii) our gross real estate assets (measured using the greater of fair market value or cost) plus the equity in our real estate-related debt and real estate-related equity securities portfolios. See “Investment Objectives and Strategy—Borrowing Policies.” The use of leverage involves a high degree of financial risk and will increase the exposure of the investments to adverse economic factors such as rising interest rates, downturns in the economy or deteriorations in the condition of the investments. Principal and interest payments on indebtedness (including mortgages having “balloon” payments) will have to be made regardless of the sufficiency of cash flow from the properties. Our investments will be impaired by a smaller decline in the value of the properties than is the case where properties are owned with a proportionately smaller amount of debt.
We may incur or increase our mortgage debt by obtaining loans secured by a portfolio of some or all of the real estate properties acquired and may borrow under mortgages on properties after they are acquired. Depending on the level of leverage and decline in value, if mortgage payments are not made when due, one or more of the properties may be lost (and our investment therein rendered valueless) as a result of foreclosure by the mortgagee(s). A foreclosure may also have substantial adverse tax consequences for us.
Many of these same issues also apply to credit facilities which are expected to be in place at various times as well. For example, the loan documents for such facilities may include various coverage ratios, the continued compliance with which may not be completely within our control. If such coverage ratios are not met, the lenders under such credit facilities may declare any unfunded commitments to be terminated and declare any amounts outstanding to be due and payable. We may also rely on short-term financing that would be especially exposed to changes in availability.
Although borrowings by us have the potential to enhance overall returns that exceed our cost of funds, they will further diminish returns (or increase losses on capital) to the extent overall returns are less than our cost of funds. As a result, the possibilities of profit and loss are increased. Borrowing money to purchase properties provides us with the advantages of leverage, but exposes us to greater market risks and higher current expenses.
Drawing on our lines of credit increases our indebtedness and may cause us to exceed our target leverage ratio.
We have and may continue to use one or more lines of credit to provide liquidity, including to fund repurchases of shares of our common stock and for other business purposes. There can be no assurances that we will be able to maintain a line of credit on financially reasonable terms. Our financial leverage increases as we borrow under our lines of credit, including when we do so to fund repurchases of our common stock, and this may cause us to exceed our target leverage ratio. Our leverage may remain at higher levels until we receive additional net proceeds from our continuous offering or generate sufficient operating cash flow or proceeds from asset sales to repay outstanding indebtedness. In connection with a line of credit, distributions may be subordinated to payments required in connection with any indebtedness contemplated thereby.
Increases in interest rates could increase the amount of our loan payments and adversely affect our ability to make distributions to our stockholders.
Interest we pay on our loan obligations will reduce cash available for distributions. We have and will likely in the future obtain variable rate loans, and as a result, increases in interest rates could increase our interest costs, which could reduce our cash flows and our ability to make distributions. In addition, if we need to repay existing loans during periods of rising interest rates, we could be required to liquidate one or more of our investments at times that may not permit realization of the maximum return on such investments. There is uncertainty with respect to legal, tax and regulatory regimes in which we and our investments, as well as the Advisor and its affiliates, will operate. Any significant changes in, among other things, economic policy (including with respect to interest rates and foreign trade), the regulation of the investment management industry, tax law, immigration policy or government entitlement programs could have a material adverse impact on us and our investments.
In certain cases, financings for our properties may be recourse to us.
Generally, commercial real estate financings are structured as nonrecourse to the borrower, which limits a lender’s recourse to the property pledged as collateral for the loan, and not the other assets of the borrower or to any parent of borrower, in the event of a loan default. However, lenders customarily will require that a creditworthy parent entity enter into so-called “recourse carveout” guarantees to protect the lender against certain bad-faith or other intentional acts of the borrower in violation of the loan documents. A “bad boy” guarantee typically provides that the lender can recover losses from the guarantors for certain bad acts, such as fraud or intentional misrepresentation, intentional waste, willful misconduct, criminal acts, misappropriation of funds, voluntary incurrence of prohibited debt and environmental losses sustained by lender. In addition, “bad boy” guarantees typically provide that the loan will be a full personal recourse obligation of the guarantor, for certain actions, such as prohibited transfers of the collateral or changes of control and voluntary bankruptcy of the borrower. It is expected that the financing arrangements with respect to our investments generally will require “bad boy” guarantees from us and the Operating Partnership and in the event that such a guarantee is called, our assets could be adversely affected. Moreover, our “bad boy” guarantees could apply to actions of the joint venture partners associated with our investments. While the Advisor expects to negotiate indemnities from such joint venture partners to protect against such risks, there remains the possibility that the acts of such joint venture partner could result in liability to us under such guarantees. We may provide “bad boy” guarantees on behalf of Other Starwood Accounts investing alongside us and as such guarantees are not for borrowed money, they will typically not be included under our leverage limitations. In addition, to the extent we develop properties, we may provide completion guarantees and assume standard obligations under development agreements.
Volatility in the financial markets and challenging economic conditions could adversely affect our ability to secure debt financing on attractive terms and our ability to service any future indebtedness that we may incur.
The volatility of the global credit markets could make it more difficult for financial sponsors like Starwood Capital to obtain favorable financing for investments. During periods of volatility, which often occur during economic downturns, generally credit spreads widen, interest rates rise and demand for high yield debt declines. These trends result in reduced willingness by investment banks and other lenders to finance new investments and deterioration of available terms. If the overall cost of borrowing increases, either by increases in the index rates or by increases in lender spreads, the increased costs may result in future acquisitions generating lower overall economic returns and potentially reducing future cash flow available for distribution. Disruptions in the debt markets negatively impact our ability to borrow monies to finance the purchase of, or other activities related to, real estate assets. If we are unable to borrow monies on terms and conditions that we find acceptable, we likely will have to reduce the number of properties we can purchase, and the return on the properties we do purchase may be lower. In addition, we may find it difficult, costly or impossible to refinance indebtedness that is maturing. Moreover, to the extent that such marketplace events are not temporary, they could have an adverse impact on the availability of credit to businesses generally and could lead to an overall weakening of the U.S. economy.
Lenders may require us to enter into restrictive covenants relating to our operations, which could limit our ability to make distributions to our stockholders.
When providing financing, a lender may impose restrictions on us that affect our distribution and operating policies and our ability to obtain additional loans. Loan documents we enter into may contain covenants that limit our ability to further mortgage or dispose of the property or discontinue insurance coverage. In addition, loan documents may limit our ability to enter into or terminate certain operating or lease agreements related to the property. Loan documents may also require lender approval of certain actions and as a result of the lender’s failure to grant such approval, we may not be able to take a course of action we deem most profitable. These or other limitations may adversely affect our flexibility and our ability to make distributions to you and the value of your investment.
If we enter into financing arrangements involving balloon payment obligations, it may adversely affect our ability to make distributions to our stockholders.
Some of our financing arrangements may require us to make a lump-sum or “balloon” payment at maturity. Our ability to make a balloon payment is uncertain and may depend upon our ability to obtain replacement financing or our ability to sell particular properties. At the time the balloon payment is due, we may or may not be able to refinance the balloon payment on terms as favorable as the original loan or sell the particular property at a price sufficient to make the balloon payment. Such a refinancing would be dependent upon interest rates and lenders’ policies at the time of refinancing, economic conditions in general and the value of the underlying properties in particular. The effect of a refinancing or sale could affect the rate of return to stockholders and the projected timing of disposition of our assets.
If we were to use repurchase agreements to finance any of our loan or securities investments, we may be exposed to risks that could result in losses.
We may use repurchase agreements as a form of leverage to finance any of our loan or securities investments, and the proceeds from repurchase agreements generally are invested in additional securities. There is a risk that the market value of the securities acquired from the proceeds received in connection with a repurchase agreement may decline below the price of the securities underlying the repurchase agreement that we have sold but remain obligated to repurchase. Repurchase agreements also involve the risk that the counterparty liquidates the securities we delivered to it under the repurchase agreements following the occurrence of an event of default under the applicable repurchase agreement by us. In addition, there is a risk that the market value of the securities we retain may decline. If the buyer of securities under a repurchase agreement were to file for bankruptcy or experiences insolvency, we may be adversely affected. Furthermore, lenders may require us to provide additional margin in the form of cash, securities or other forms of collateral under the terms of the contract, and if we fail to resolve such margin calls when due, the lenders may exercise remedies, including taking ownership of the assets securing the applicable obligations. Also, in entering into repurchase agreements, we bear the risk of loss to the extent that the proceeds of the repurchase agreement are less than the value of the underlying securities. In addition, the interest costs associated with repurchase agreement transactions may adversely affect our results of operations and financial condition, and, in some cases, we may be worse off than if we had not used such instruments.
Failure to hedge effectively against interest rate changes may materially adversely affect our results of operations and financial condition.
Subject to any limitations required to maintain our qualification as a REIT, we may seek to manage our exposure to interest rate volatility by using interest rate hedging arrangements, such as interest rate cap or collar agreements and interest rate swap agreements. These agreements involve risks, such as the risk that counterparties may fail to honor their obligations under these arrangements and that these arrangements may not be effective in reducing our exposure to interest rate changes. These interest rate hedging arrangements may create additional assets or liabilities from time to time that may be held or liquidated separately from the underlying property or loan for which they were originally established. Hedging may reduce the overall returns on our investments. Failure to hedge effectively against interest rate changes may materially adversely affect our results of operations and financial condition.
Risks Related to our Relationship with the Advisor and the Dealer Manager
The termination or replacement of the Advisor could trigger a repayment event under our mortgage loans for some of our properties and the credit agreements governing our lines of credit.
Lenders for certain of our properties may request provisions in the mortgage loan documentation that would make the termination or replacement of the Advisor an event requiring the immediate repayment of the full outstanding balance of the loan. Under our lines of credit, the termination or replacement of the Advisor would trigger repayment of outstanding amounts under the credit agreement governing our lines of credit. If a repayment event occurs with respect to any of our indebtedness, our results of operations and financial condition may be adversely affected.
The Advisor’s inability to retain the services of key real estate professionals, including Mr. Sternlicht who serves on the Advisor’s Investment Committee of the Advisor, could hurt our performance.
Our success depends to a significant degree upon the contributions of certain key real estate professionals employed by the Advisor, including Mr. Sternlicht who serves on the Advisor’s Investment Committee, each of whom would be difficult to replace. There is ever increasing competition among alternative asset firms, financial institutions, private equity firms, investment advisors, investment managers, real estate investment companies, REITs and other industry participants for hiring and retaining qualified investment professionals and there can be no assurance that such professionals will continue to be associated with us or the Advisor, particularly in light of our perpetual-life nature, or that replacements will perform well. Neither we nor the Advisor have employment agreements with these individuals and they may not remain associated with us. If any of these persons were to cease their association with us, our operating results could suffer. Our future success depends, in large part, upon the Advisor’s ability to attract and retain highly skilled managerial, operational and marketing professionals. If the Advisor loses or is unable to obtain the services of highly skilled professionals, our ability to implement our investment strategies could be delayed or hindered.
The success of this offering is dependent, in part, on the ability of the Dealer Manager to retain key employees and to successfully build and maintain a network of licensed broker-dealers.
The dealer manager for this offering is Starwood Capital, L.L.C. The success of this offering and our ability to implement our business strategy is dependent upon the ability of our Dealer Manager to retain key employees and to build and maintain a network of licensed securities broker-dealers and other agents. If the Dealer Manager is unable to retain qualified employees or build and maintain a sufficient network of participating broker-dealers to distribute shares in this offering, we may not be able to raise adequate proceeds through this offering to implement our investment strategy. In addition, the Dealer Manager may serve as dealer manager for other issuers. As a result, the Dealer Manager may experience conflicts of interest in allocating its time between this offering and such other issuers, which could adversely affect our ability to raise adequate proceeds through this offering and implement our investment strategy. Further, the participating broker-dealers retained by the Dealer Manager may have numerous competing investment products, some with similar or identical investment strategies and areas of focus as us, which they may elect to emphasize to their retail clients.
We do not own the “Starwood” name, but we may use it as part of our corporate name pursuant to a trademark license agreement with an affiliate of our sponsor. Use of the name by other parties or the termination of our trademark license agreement may harm our business.
We have entered into a trademark license agreement (“Trademark License Agreement”) with an affiliate of our sponsor pursuant to which it has granted us a fully paid-up, royalty-free, non-exclusive, non-transferable license to use the name “Starwood Real Estate Income Trust, Inc.” Under this agreement, we have a right to use this name for so long as the Advisor (or another affiliate of Starwood Capital) serves as our advisor (or another advisory entity) and the Advisor remains an affiliate of Starwood Capital under the Trademark License Agreement. The Trademark License Agreement may also be earlier terminated by either party as a result of certain breaches or for convenience upon 90 days’ prior written notice, provided that upon notification of such termination by us, Starwood Capital may elect to effect termination of the Trademark License Agreement immediately at any time after 30 days from the date of such notification. Starwood Capital and its affiliates will retain the right to continue using the “Starwood” name. We will further be unable to preclude Starwood Capital from licensing or transferring the ownership of the “Starwood” name to third parties, some of whom may compete with us. Consequently, we will be unable to prevent any damage to goodwill that may occur as a result of the activities of Starwood Capital or others. Furthermore, in the event that the Trademark License Agreement is terminated, we will be required to, among other things, change our name. Any of these events could disrupt our recognition in the marketplace, damage any goodwill we may have generated and otherwise harm our business.
Risks Related to Conflicts of Interest
Various potential and actual conflicts of interest will arise, and these conflicts may not be identified or resolved in a manner favorable to us.
Various potential and actual conflicts of interest will arise as a result of our overall investment activities and the overall investment activities of Starwood Capital, the Dealer Manager, the Advisor and their affiliates. The following risk factors enumerate certain but not all potential conflicts of interest that should be carefully evaluated before making an investment in us. Starwood Capital and Starwood Capital personnel may in the future engage in further activities that may result in additional conflicts of interest not addressed below. If any matter arises that we and our affiliates (including the Advisor) determine in our good faith judgment constitutes an actual conflict of interest, we and our affiliates (including the Advisor) may take such action as we determine in good faith may be necessary or appropriate to ameliorate the conflict. Transactions between us and Starwood Capital or its affiliates will require approval by our board of directors, including a majority of our independent directors. There can be no assurance that our board of directors or Starwood Capital will identify or resolve all conflicts of interest in a manner that is favorable to us.
The Advisor faces a conflict of interest because the fees it receives for services performed are based in part on our NAV, which the Advisor is ultimately responsible for determining.
The Advisor is paid a management fee for its services based on our NAV, which is calculated by BNY, our fund administrator, based on valuations provided by the Advisor. In addition, the distributions to be received by the Special Limited Partner with respect to its performance participation interest in the Operating Partnership are based in part upon the Operating Partnership’s net assets (which is a component of our NAV). The calculation of our NAV includes certain subjective judgments with respect to estimating, for example, the value of our portfolio and our accrued expenses, net portfolio income and liabilities, and therefore, our NAV may not correspond to realizable value upon a sale of those assets. The Advisor may benefit by us retaining ownership of our assets at times when our stockholders may be better served by the sale or disposition of our assets in order to avoid a reduction in our NAV. If our NAV is calculated in a way that is not reflective of our actual NAV, then the purchase price of shares of our common stock or the price paid for the repurchase of your shares of common stock on a given date may not accurately reflect the value of our portfolio, and your shares may be worth less than the purchase price or more than the repurchase price.
The Advisor’s management fee and the Special Limited Partner’s performance participation interest may not create proper incentives or may induce the Advisor and its affiliates to make certain investments, including speculative investments that increase the risk of our real estate portfolio.
We will pay the Advisor a management fee regardless of the performance of our portfolio. The Advisor’s entitlement to a management fee, which is not based upon performance metrics or goals, might reduce its incentive to devote its time and effort to seeking investments that provide attractive risk-adjusted returns for our portfolio. We may be required to pay the Advisor a management fee in a particular period despite experiencing a net loss or a decline in the value of our portfolio during that period.
The existence of the Special Limited Partner’s 12.5% performance participation interest in our Operating Partnership, which is based on our total distributions plus the change in NAV per share, may create an incentive for the Advisor to make riskier or more speculative investments on our behalf than it would otherwise make in the absence of such performance-based compensation. In addition, the change in NAV per share is based on the value of our investments on the applicable measurement dates and not on realized gains or losses. As a result, the performance participation interest may receive distributions based on unrealized gains in certain assets at the time of such distributions and such gains may not be realized when those assets are eventually disposed of.
Because the management fee and performance participation are based on our NAV, the Advisor may also be motivated to accelerate acquisitions in order to increase NAV or, similarly, delay or curtail repurchases to maintain a higher NAV, which would, in each case, increase amounts payable to the Advisor and the Special Limited Partner.
Starwood Capital personnel work on other projects and conflicts may arise in the allocation of personnel between us and other projects.
The Advisor and its affiliates will devote such time as shall be necessary to conduct our business affairs in an appropriate manner. However, a core group of real estate professionals will devote substantially all of their business time not only to our activities but also to the activities of several other investment vehicles and any successor funds thereto (and their respective investments) and their related entities (which may include separate accounts, dedicated managed accounts and investment funds formed for specific geographical areas or investments). Consequently, conflicts are expected to arise in the allocation of personnel, and we may not receive the level of support and assistance that we otherwise might receive if we were internally managed. The Advisor and its affiliates are not restricted from entering into other investment advisory relationships or from engaging in other business activities.
Starwood Capital is subject to a number of conflicts of interest, regulatory oversight and legal and contractual restrictions due to its multiple business lines, which may reduce the synergies that we expect to draw on or otherwise reduce the opportunities available to us.
Starwood Capital and its affiliates are involved in a number of other businesses and activities, which may result in conflicts of interest or other obligations that are disadvantageous to us. Specified policies and procedures implemented by Starwood Capital to mitigate potential conflicts of interest and address certain regulatory requirements and contractual restrictions will from time to time reduce the synergies across Starwood Capital’s various businesses that we expect to draw on for purposes of pursuing attractive investment opportunities. Because Starwood Capital has many different asset management businesses, including a capital markets group, it is subject to a number of actual and potential conflicts of interest, greater regulatory oversight and subject to more legal and contractual restrictions than that to which it would otherwise be subject if it had just one line of business. In addressing these conflicts and regulatory, legal and contractual requirements across its various businesses, Starwood has implemented certain policies and procedures (e.g., information walls) that reduce the positive synergies that we expect to utilize for purposes of finding attractive investments. For example, Starwood Capital will from time to time come into possession of material, non-public information with respect to companies in which its private equity business may be considering making an investment or companies that are clients of Starwood Capital. As a consequence, that information, which could be of benefit to us, might become restricted to those respective businesses and otherwise be unavailable to us. In addition, to the extent that Starwood Capital is in possession of material, non-public information or is otherwise restricted from trading in certain securities, we and the Advisor, as part of Starwood Capital, generally also are deemed to be in possession of such information or otherwise restricted. This could reduce the investment opportunities available to us, prevent us from exiting an investment or otherwise limit our investment flexibility. Additionally, the terms of confidentiality or other agreements with or related to companies in which any Starwood Capital fund has or has considered making an investment or which is otherwise a client of Starwood Capital will from time to time restrict or otherwise limit our ability to make investments in or otherwise engage in businesses or activities competitive with such companies. Starwood Capital may enter into one or more strategic relationships, in certain regions or with respect to certain types of investments that, although intended to provide greater opportunities for us, may require us to share such opportunities or otherwise limit the amount of an opportunity we can otherwise take.
Starwood Capital and its affiliates engage in a broad spectrum of activities, including a broad range of activities relating to investments in the real estate industry, and have invested or committed billions of dollars in capital through various investment funds, managed accounts and other vehicles affiliated with Starwood Capital. In the ordinary course of their business activities, Starwood Capital and its affiliates may engage in activities where the interests of certain divisions of Starwood Capital and its affiliates, including the Advisor, or the interests of their clients may conflict with the interests of our stockholders. Certain of these divisions and entities affiliated with the Advisor have or may have an investment strategy similar to ours and therefore may engage in competing activities with us. In particular, various Starwood Capital opportunistic and substantially stabilized real estate funds and other investment vehicles seek to invest in a broad range of real estate investments.
Starwood engages various advisors and operating partners who may co-invest alongside us, and there can be no assurance that such advisors and operating partners will continue to serve in such roles.
Starwood Capital engages and retains strategic advisors, consultants, senior advisors, executive advisors and other similar professionals who are not employees or affiliates of Starwood Capital and who may, from time to time, receive payments from, or allocations with respect to, portfolio entities (as well as from Starwood Capital or us). In such circumstances, such payments from, or allocations with respect to, us and our underlying assets will not, even if they have the effect of reducing any retainers or minimum amounts otherwise payable by Starwood Capital, be deemed paid to or received by Starwood Capital. These strategic advisors, senior advisors, consultants, executive advisors or other professionals may have the right or may be offered the ability to co-invest alongside us, including in those investments in which they are involved, or otherwise participate in equity plans for management of any such portfolio entity, which may have the effect of reducing the amount invested by us in any property. Additionally, and notwithstanding the foregoing, these senior advisors, consultants and other professionals as well as current and former chief executive officers of Starwood Capital portfolio entities, may be (or have the preferred right to be) investors in various Starwood Capital portfolio entities or Other Starwood Accounts. The nature of the relationship with each of the strategic advisors, consultants, executive advisors and other professionals and the amount of time devoted or required to be devoted by them varies considerably. In certain cases, they provide the Dealer Manager and the Advisor with industry-specific insights and feedback on investment themes, assist in transaction due diligence, make introductions to and provide reference checks on management teams. In other cases, they may take on more extensive roles and serve as executives or directors on the boards of various entities or contribute to the origination of new investment opportunities. In certain instances, Starwood Capital may have formal arrangements with these senior advisors, executive advisors, consultants, management teams for operating platforms or other professionals (which may or may not be terminable upon notice by any party), and in other cases the relationships may be more informal. They may be compensated (including pursuant to retainers and expense reimbursement) from Starwood Capital, us or portfolio properties or otherwise uncompensated unless and until an engagement with a portfolio property develops. In certain cases, they have certain attributes of Starwood Capital “employees” (e.g., they may have dedicated offices at Starwood Capital, have a Starwood Capital email address, participate in general meetings and events for Starwood Capital personnel, work on Starwood Capital matters as their primary or sole business activity) even though they are not considered Starwood Capital employees, affiliates or personnel for purposes of the Dealer Manager Agreement, Advisory Agreement or the Operating Partnership’s partnership agreement. There can be no assurance that any of the senior advisors, consultants and other professionals will continue to serve in such roles or continue their arrangements with Starwood Capital, us and any portfolio properties.
We may purchase assets from or sell assets to the Advisor and its affiliates, and such transactions may cause conflicts of interest.
We have and may continue to purchase assets from or sell assets to the Advisor and its affiliates or their respective related parties. These transactions involve conflicts of interest, as our sponsor may receive fees and other benefits, directly or indirectly, from or otherwise have interests in both parties to the transaction. The purchases and sales referred to in this paragraph are subject to the approval of a majority of directors (including a majority of our independent directors) not otherwise interested in the transaction.
Certain Other Starwood Accounts have similar or overlapping investment objectives and guidelines, and we will not be allocated certain opportunities and may be allocated only opportunities with lower relative returns.
Through Other Starwood Accounts, Starwood Capital currently invests and plans to continue to invest third-party capital in a wide variety of investment opportunities in the United States and globally. There will be overlap of real property, real estate debt and real estate-related equity securities investment opportunities with certain Other Starwood Accounts that are actively investing and similar overlap with future Other Starwood Accounts. See “— Starwood Capital may raise or manage Other Starwood Accounts which could result in the reallocation of Starwood Capital personnel and the direction of potential investments to such Other Starwood Accounts” below. This overlap will from time to time create conflicts of interest. Additionally, in certain circumstances, investment opportunities suitable for us will not be presented to us and there will be one or more investment opportunities where our participation is restricted.
With respect to Other Starwood Accounts with investment objectives or guidelines that overlap with ours but that do not have priority over us, investment opportunities are allocated among us and one or more Other Starwood Accounts in accordance with Starwood Capital’s prevailing policies and procedures on a basis that the Advisor and its affiliates believe to be fair and reasonable in their sole discretion, which will either be rotational or on a co-invest basis, subject to the following considerations: (i) any applicable investment objectives of ours and such Other Starwood Accounts (which, for us, includes our primary objective of providing current income in the form of regular, stable cash distributions to achieve an attractive distribution yield); (ii) the sourcing of the transaction; (iii) the size and nature of the investment; (iv) the relative amounts of capital available for investment by us and such Other Starwood Accounts; (v) the sector, geography/location, expected return profile, expected distribution rates, anticipated cash flows, expected stability or volatility of cash flows, leverage profile, risk profile, and other features of the applicable investment opportunity and its impact on portfolio concentration and diversification; (vi) avoiding allocation that could result in de minimis or odd-lot investments; (vii) any structural and operational differences between us and such Other Starwood Accounts and any applicable investment limitations (including, without limitation, exposure limits, hedging limits and diversification considerations) of us and such Other Starwood Accounts, investment limitations, parameters or contractual provisions of ours and such Other Starwood Accounts; (viii) the eligibility of us and such Other Starwood Accounts to make such investment under applicable laws; (ix) any other applicable tax, accounting, legal, regulatory compliance or operational considerations deemed relevant by the Advisor and its affiliates (including, without limitation, maintaining our qualification as a REIT and our status as a non-investment company exempt from the Investment Company Act) (e.g., joint venture investments between us and an Other Starwood Account must be on the same terms and satisfy the restrictions of all participants, such as lowest leverage targeted by any participant); and (x) any other requirements contained in the corporate governance documents of us and such Other Starwood Accounts and any other considerations deemed relevant by the Advisor, Starwood Capital and their affiliates in good faith. Our board of directors (including our independent directors) has the duty to ensure that the allocation methodology described above is applied fairly to us.
There are several Other Starwood Accounts that have similar investment objectives and strategies to us. These Other Starwood Accounts are described in detail in “Conflicts of Interest.” One Other Starwood Account, Starwood Property Trust, focuses primarily on originating, acquiring, financing and managing commercial mortgage loans, other commercial real estate debt investments and CMBS in both the United States and Europe. Starwood Property Trust has priority over us with respect to real estate debt investment opportunities. This priority will result in fewer real estate debt investment opportunities being made available to us. In addition, in its property segment, Starwood Property Trust acquires (i) commercial properties subject to net leases and other similar equity investments that have the characteristics of real estate debt investments (“debt-like equity investments”) and (ii) equity interests in stabilized commercial real estate properties. To the extent that Starwood Property Trust seeks to invest in real estate equity investments, (i) Starwood Property Trust will have a priority over us with respect to debt-like equity investments, and (ii) we will have a priority over Starwood Property Trust with respect to any other real estate equity investments (single asset or portfolio acquisitions) where the total acquisition cost is less than or equal to $300 million. All other real estate equity investments in which Starwood Property Trust may invest are allocated in accordance with the investment allocation policy described above. Starwood Property Trust’s offering materials do not specify a date or time period at which it might be liquidated.
One Other Starwood Account is an opportunistic and value-add joint venture with a state pension plan. The joint venture generally targets investments that may be sourced by either party and that do not fit within an existing Starwood sponsored vehicle. Both parties must agree to such investment. The potential investment is not limited by targeted returns.
One Other Starwood Account invests primarily in stabilized, income-oriented commercial real estate in the United States and Western Europe. To the extent an investment satisfies the investment objectives of us and such Other Starwood Account on the same terms, we will have priority over such Other Starwood Account.
One Other Starwood Account, the US Debt Fund focuses primarily on U.S.-based senior secured and mezzanine floating-rate commercial real estate loans that are generally not secured by core or core-plus real estate, and real-estate related securities. We do not expect to target the same commercial real estate loans as this vehicle, but to the extent that we do during the US Debt Fund’s commitment period, US Debt Fund will have priority with respect to such investment opportunity, which will result in fewer real estate debt opportunities being made available to us.
One Other Starwood Account, the European Debt Fund generally targets performing debt investments related to properties in Europe. We do not expect to target the same commercial real estate loans as European Debt Fund, but to the extent that we do, European Debt Fund will have priority with respect to a minority portion of such European debt investment and, as such, will result in less of an investment opportunity being made available to us.
Finally, the Select Opportunistic Starwood Account, invests in “opportunistic” real estate, real estate debt and real estate-related securities globally (which often are under-managed assets and with higher potential for equity appreciation) and has priority over us with respect to such investment opportunities. The priority granted to the Select Opportunistic Starwood Account will result in fewer investment opportunities being made available to us.
Other than the priority rights described above, no Other Starwood Accounts have priority over us with respect to investment opportunities. However, Starwood Capital may in the future grant priority to additional Other Starwood Accounts.
While the Advisor will seek to manage potential conflicts of interest in a fair and reasonable manner (subject to the priority rights described above) as required pursuant to our charter and the Advisory Agreement, the portfolio strategies employed by the Advisor, Starwood Capital or their affiliates in managing the Other Starwood Accounts could conflict with the strategies employed by the Advisor in managing our business and may adversely affect the marketability, exit strategy, prices and availability of the properties, securities and instruments in which we invest. The Advisor, Starwood Capital or their affiliates may also give advice to the Other Starwood Accounts that may differ from advice given to us even though their investment objectives or guidelines may be the same or similar to ours.
The amount of performance-based compensation charged and management fees paid by us may be less than or exceed the amount of performance-based compensation charged or management fees paid by Other Starwood Accounts. Such variation may create an incentive for Starwood Capital to allocate a greater percentage of an investment opportunity to us or such Other Starwood Accounts, as the case may be.
Our Advisor also has discretion to choose which of our properties to syndicate in the DST Program, which presents conflicts because our Advisor and the Dealer Manager earn fees from the DST Program.
Under certain circumstances, the Advisor may determine not to pursue some or all of an investment opportunity within our investment objectives and guidelines, including without limitation, as a result of our prior investments, business or other reasons applicable to us, Other Starwood Accounts, Starwood Capital or its affiliates.
Under certain circumstances, the Advisor may determine not to pursue some or all of an investment opportunity within our investment objectives and guidelines, including without limitation, as a result of business, reputational or other reasons applicable to us, Other Starwood Accounts, Starwood Capital or its affiliates. In addition, the Advisor may determine that we should not pursue some or all of an investment opportunity, including, by way of example and without limitation, because we have already invested sufficient capital in the investment, sector, industry, geographic region or markets in question, as determined by the Advisor, or the investment is not appropriate for us for other reasons as determined by the Advisor. In any such case Starwood Capital could, thereafter, offer such opportunity to other parties, including Other Starwood Accounts, portfolio entities, joint venture partners, related parties or third parties. Any such Other Starwood Accounts may be advised by a different Starwood Capital business group with a different investment committee, which could determine an investment opportunity to be more attractive than the Advisor believes to be the case. In any event, there can be no assurance that the Advisor’s assessment will prove correct or that the performance of any investments actually pursued by us will be comparable to any investment opportunities that are not pursued by us. Starwood Capital, including its personnel, may receive compensation from any such party that makes the investment, including an allocation of carried interest or referral fees, and any such compensation could be greater than amounts paid by us to the Advisor. In some cases, Starwood Capital earns greater fees when Other Starwood Accounts participate alongside or instead of us in an investment.
The Advisor makes good faith determinations for allocation decisions based on expectations that may prove inaccurate. Information unavailable to the Advisor, or circumstances not foreseen by the Advisor at the time of allocation, may cause an investment opportunity to yield a different return than expected. There is no assurance that any conflicts arising out of the foregoing will be resolved in our favor. Starwood Capital is entitled to amend its policies and procedures at any time without prior notice or our consent.
To the extent we acquire properties through joint ventures with Other Starwood Accounts, such investments will be allocated as described above, and we may be allocated interests in such joint ventures that are smaller than the interests of the Other Starwood Accounts. Generally, we expect the level of control we have with respect to any joint venture will correspond to our economic interest in such joint venture. We will not participate in joint ventures in which we do not have or share control to the extent that we believe such participation would potentially threaten our status as a non-investment company exempt from the Investment Company Act. This may prevent us from receiving an allocation with respect to certain investment opportunities that are suitable for both us and one or more Other Starwood Accounts.
Starwood Capital may have an opportunity to acquire a portfolio or pool of assets, securities and instruments that it determines in its sole discretion should be divided and allocated among us and Other Starwood Accounts. Such allocations generally would be based on its assessment of the expected returns and risk profile of the portfolio and the assets therein. For example, some of the assets in a pool may have an opportunistic return profile not appropriate for us. Also, a pool may contain both debt and equity instruments that Starwood Capital determines should be allocated to different funds. In all of these situations, the combined purchase price paid to a seller would be allocated among the multiple assets, securities and instruments in the pool and therefore among Other Starwood Accounts and us acquiring any of the assets, securities and instruments. Similarly, there will likely be circumstances in which we and Other Starwood Accounts will sell assets in a single transaction or related transactions to a buyer. In some cases a counterparty will require an allocation of value in the purchase or sale contract, though Starwood Capital could determine such allocation of value is not accurate and should not be relied upon. Unless an appraisal is required by our charter, Starwood Capital will generally rely upon internal analysis to determine the ultimate allocation of value, though it could also obtain third party valuation reports. Regardless of the methodology for allocating value, Starwood Capital will have conflicting duties to us and Other Starwood Accounts when they buy or sell assets together in a portfolio, including as a result of different financial incentives Starwood Capital has with respect to different vehicles, most clearly when the fees and compensation, including performance-based compensation, earned from the different vehicles differ. There can be no assurance that our investment will not be valued or allocated a purchase price that is higher or lower than it might otherwise have been allocated if such investment were acquired or sold independently rather than as a component of a portfolio shared with Other Starwood Accounts.
Our board of directors has adopted a resolution that renounces our interest or expectancy with respect to business opportunities and competitive activities.
Our board of directors has adopted a resolution that provides, subject to certain exceptions set forth in our charter, that none of our directors, officers or agents are required to refrain directly or indirectly from engaging in any business opportunities, including any business opportunities in the same or similar business activities or lines of business in which we or any of our affiliates may from time to time be engaged or propose to engage, or from competing with us, and that renounces our interest or expectancy in, or in being offered an opportunity to participate in, any such business opportunities, unless those opportunities are offered to such person in his or her capacity as our director or officer and intended exclusively for us or any of our subsidiaries.
We may co-invest with Starwood Capital affiliates in real estate debt or real estate-related securities and such investments may be in different parts of the capital structure of an issuer and may otherwise involve conflicts of interest. When we hold investments in which Other Starwood Accounts have a different principal investment, conflicts of interest may arise between us and Other Starwood Accounts, and the Advisor may take actions that are adverse to us.
We may co-invest with Other Starwood Accounts in investments that are suitable for both us and such Other Starwood Accounts. We and the Other Starwood Accounts may make or hold investments at different levels of an issuer’s capital structure, which may include us making one or more investments directly or indirectly relating to portfolio entities of Other Starwood Accounts and vice versa. To the extent we hold interests that are different (including with respect to their relative seniority) than those held by such Other Starwood Accounts, the Advisor and its affiliates may be presented with decisions when our interests and the interests of the Other Starwood
Accounts are in conflict. In order to mitigate any such conflicts of interest, we may recuse ourselves from participating in any decisions relating or with respect to such securities held by such Other Starwood Accounts (notwithstanding that if such Other Starwood Accounts maintain voting rights with respect to the securities they hold) or, if we do not recuse ourselves, Starwood Capital may be required to take action where it will have conflicting loyalties between its duties to us and to such Other Starwood Accounts, which may adversely impact us.
Other Starwood Accounts may also participate in a separate tranche of a financing with respect to an issuer/borrower in which we have an interest or otherwise in different classes of such issuer’s securities. In connection with negotiating loans and bank financings in respect of our real estate-related transactions, from time to time Starwood Capital will obtain the right to participate on its own behalf in a portion of the financings with respect to such transactions. If we make or have an investment in a property in which an Other Starwood Account has a mezzanine or other debt investment, Starwood Capital may have conflicting loyalties between its duties to us and to other affiliates. Such investments may inherently give rise to conflicts of interest or perceived conflicts of interest between or among the various classes of securities that may be held by such entities. To the extent we hold an equity interest or an interest in a loan or debt security that is different (including with respect to their relative seniority) than those held by such Other Starwood Accounts, the Advisor and its affiliates may have limited or no rights with respect to decisions when our interests and the interests of the Other Starwood Accounts are in conflict, and Starwood Capital may have conflicting loyalties between its duties to us and to other affiliates. In that regard, actions may be taken for the Other Starwood Accounts that are adverse to us. There can be no assurance that any such conflict will be resolved in our favor and Starwood Capital may be required to take action where it will have conflicting loyalties between its duties to us and to Other Starwood Accounts, which may adversely impact us.
In addition, conflicts may arise in determining the amount of an investment, if any, to be allocated among potential investors and the respective terms thereof. There can be no assurance that the return on our investment will be equivalent to or better than the returns obtained by the other affiliates participating in the transaction. In addition, it is possible that in a bankruptcy proceeding our interest may be subordinated or otherwise adversely affected by virtue of such Other Starwood Accounts’ involvement and actions relating to its investment.
Starwood Capital may structure certain investments such that Starwood Capital will face conflicting fiduciary duties to us and certain debt funds.
It is expected that Starwood Capital will structure certain investments such that one or more mezzanine or other investment funds, structured vehicles or other collective investment vehicles primarily investing in senior secured loans, distressed debt, subordinated debt, high-yield securities, CMBS and other similar debt instruments managed by affiliates of Starwood Capital (collectively, “Debt Funds”) are offered the opportunity to participate in the debt tranche of an investment allocated to us. Starwood Capital and its affiliates, including the Advisor, owe fiduciary duties to the Debt Funds as well as to us. If the Debt Funds purchase high-yield securities or other debt instruments related to a property or real estate company that we hold an investment in (or if we make or have an investment in or, through the purchase of debt obligations become a lender to, a company or property in which a Debt Fund or an Other Starwood Account or another Starwood Capital real estate fund or vehicle has a mezzanine or other debt investment), Starwood Capital and its affiliates will face a conflict of interest in respect of the advice given to, or the decisions made with regard to, the Debt Funds, such Other Starwood Accounts and us (e.g., with respect to the terms of such high-yield securities or other debt instruments, the enforcement of covenants, the terms of recapitalizations and the resolution of workouts or bankruptcies).
Starwood Capital may raise or manage Other Starwood Accounts which could result in the reallocation of Starwood Capital personnel and the direction of potential investments to such Other Starwood Accounts.
Starwood Capital reserves the right to raise and/or manage Other Starwood Accounts, including opportunistic, stabilized and substantially stabilized real estate funds or separate accounts, dedicated managed accounts, investments suitable for lower risk, lower return funds or higher risk, higher return funds, real estate debt obligation and trading investment vehicles, real estate funds primarily making investments in a single sector of the real estate investment space (e.g., office, industrial, retail or multifamily) or making non-controlling investments in public and private debt and equity securities or investment funds that may have the same or similar investment objectives or guidelines as us, investment funds formed for specific geographical areas or investments, including those raised by us and one or more managed accounts (or other similar arrangements structured through an entity) for the benefit of one or more specific investors (or related group of investors) which, in each case, may have investment objectives or guidelines that overlap with ours. See “—Certain Other Starwood Accounts have similar or overlapping investment objectives and guidelines, and we will not be allocated certain opportunities and may be allocated only opportunities with lower relative returns.” In particular, we expect that there will be overlap of real property, real estate debt and real estate-related equity securities investment opportunities with certain Other Starwood Accounts that are actively investing and similar overlap with future Other Starwood Accounts. The closing of an Other Starwood Account could result in the reallocation of Starwood Capital personnel, including reallocation of existing real estate professionals, to such Other Starwood Account. In addition, potential investments that may be suitable for us may be directed toward such Other Starwood Account.
Starwood Capital’s potential involvement in financing a third party’s purchase of assets from us could lead to potential or actual conflicts of interest.
We may from time to time dispose of all or a portion of an investment by way of a third-party purchaser’s bid where Starwood Capital or one or more Other Starwood Accounts is providing financing as part of such bid or acquisition of the investment or underlying assets thereof. This may include the circumstance where Starwood Capital or one or more Other Starwood Accounts is making commitments to provide financing at or prior to the time such third-party purchaser commits to purchase such investments or assets from us. Such involvement of Starwood Capital or one or more Other Starwood Accounts as such a provider of debt financing in connection with the potential acquisition of portfolio investments by third parties from us may give rise to potential or actual conflicts of interest.
Certain principals and employees may be involved in and have a greater financial interest in the performance of other Starwood Capital funds or accounts, and such activities may create conflicts of interest in making investment decisions on our behalf.
Certain of the principals and employees of the Advisor and the Dealer Manager may be subject to a variety of conflicts of interest relating to their responsibilities to us and the management of our real estate portfolio. Such individuals may serve in an advisory capacity to other managed accounts or investment vehicles, as members of an investment or advisory committee or a board of directors (or similar such capacity) for one or more investment funds, corporations, foundations or other organizations. Such positions may create a conflict between the services and advice provided to such entities and the responsibilities owed to us. The other managed accounts and investment funds in which such individuals may become involved may have investment objectives that overlap with ours. Furthermore, certain principals and employees of the Advisor may have a greater financial interest in the performance of such other funds or accounts than our performance. Such involvement may create conflicts of interest in making investments on our behalf and such other funds and accounts. Such principals and employees will seek to limit any such conflicts in a manner that is in accordance with their fiduciary duties to us and such organizations.
The Advisor may face conflicts of interests in choosing our service providers and certain service providers may provide services to the Dealer Manager, the Advisor or Starwood Capital on more favorable terms than those payable by us.
Certain advisors and other service providers or their affiliates (including accountants, administrators, lenders, bankers, brokers, attorneys, consultants, title agents, property managers and investment or commercial banking firms) that provide goods or services to us, Starwood Capital or certain entities in which we have an investment also provide goods or services to or have business, personal, financial or other relationships with Starwood Capital and its other businesses. Such advisors and service providers may be investors in us, affiliates of the Dealer Manager or the Advisor, sources of investment opportunities or co-investors or commercial counterparties or entities in which Starwood Capital or Other Starwood Accounts have an investment, and payments by us may indirectly benefit Starwood Capital or such Other Starwood Accounts. Additionally, certain employees of the Advisor may have family members or relatives employed by such advisors and service providers. These relationships may influence us, Starwood Capital and the Advisor in deciding whether to select or recommend such a service provider to perform services for us or a portfolio property (the cost of which will generally be borne directly or indirectly by us or such portfolio property, as applicable).
In addition, certain Starwood Capital affiliates also provide other services in respect of our investments from time to time, including, but not limited to, property management services, leasing services oversight and administrative corporate services. Employees of these affiliates may also receive performance-based compensation in respect of our investments. The fees and expenses of such Starwood Capital-affiliated service providers (and, if applicable, their employees) are borne by our investments and there is no related offset to the management fee we pay to the Advisor. While Starwood Capital believes that any such affiliated service providers, when engaged, generally provide (or will provide) services at rates equal to or better than those provided by third parties (even in jurisdictions where insurance rates are statutorily determined), there is an inherent conflict of interest that may incentivize Starwood Capital to engage its affiliated service provider over a third party.
Notwithstanding the foregoing, transactions relating to our real estate debt and real estate-related equity securities that require the use of a service provider generally is allocated to service providers on the basis of best execution, the evaluation of which includes, among other considerations, such service provider’s provision of certain investment-related services and research that the Advisor believes to be of benefit to us. Service providers or their affiliates often charge different rates or have different arrangements for different types of services. With respect to service providers, for example, the fee for a given type of work may vary depending on the complexity of the matter as well as the expertise required and demands placed on the service provider. Therefore, to the extent the types of services used by us are different from those used by Starwood Capital and its affiliates, the Advisor or its affiliates may pay different amounts or rates than those paid by us. However, the Advisor and its affiliates have a longstanding practice of not entering into any arrangements with service providers that could provide for lower rates or discounts than those available to us, or other Starwood Capital investment vehicles for the same services.
For more information regarding our relationships with these entities, see “Selected Information Regarding our Operations—Related Party Transactions” in this prospectus, and “Related Party Transactions” in the notes to our consolidated financial statements appearing in our Annual Report on Form 10-K for the year ended December 31, 2024, incorporated herein by reference.
The Advisor may face conflicts of interest related to tenants.
Certain properties owned by us or an Other Starwood Account may be leased out to tenants that are affiliates of Starwood Capital, including but not limited to Other Starwood Accounts and their respective portfolio companies, which would give rise to a conflict of interest. In such events, the Advisor will endeavor to ensure that such conflicts are resolved in a fair and equitable manner, subject to applicable oversight of our board of directors.
The personnel of the Dealer Manager and the Advisor may trade in securities for their own accounts, subject to restrictions applicable to Starwood Capital personnel.
The officers, directors, members, managers and employees of the Dealer Manager and the Advisor may trade in securities for their own accounts, subject to restrictions and reporting requirements as may be required by law and Starwood Capital policies, or otherwise determined from time to time by the Dealer Manager or the Advisor. Such personal securities transactions and investments could, in certain circumstances, result in conflicts of interest, including to the extent they relate to (i) a company in which we hold or acquire an interest (either directly through a privately negotiated investment or indirectly through the purchase of securities or other traded instruments related thereto) and (ii) entities that have interests which are adverse to ours or pursue similar investment opportunities as us.
We have and continue to expect to have a diverse stockholder group and the interests of our stockholders may conflict with one another and may conflict with the interests of investors in other vehicles that we co-invest with.
Our stockholders may have conflicting investment, tax and other interests with respect to their investments in us and with respect to the interests of investors in other investment vehicles managed or advised by the Advisor or its affiliates that may participate in the same investments as us. The conflicting interests of individual stockholders with respect to other stockholders and relative to investors in other investment vehicles and investors relate to, among other things, the nature, structuring financing, tax profile and timing of disposition of investments. The Advisor may as a result have conflicts in making these decisions, which may be more beneficial for one or more (but not all) stockholder than for other stockholders. In addition, we may make investments that may have a negative impact on related investments made by the stockholders in separate transactions. In selecting and structuring investments appropriate for us, the Advisor considers our investment and tax objectives (including our qualification as a REIT) and those of our stockholders (and those of investors in other investment vehicles managed or advised by the Advisor or its affiliate) as a whole, not the investment, tax or other objectives of any stockholders individually.
Risks Related to our REIT Status and Certain Other Tax Items
If we do not qualify as a REIT, we will face serious tax consequences that will substantially reduce the funds available to satisfy our obligations, to implement our business strategy and to make distributions to our stockholders for each of the years involved.
We have operated and expect to continue to operate so as to qualify as a REIT under the Code. However, qualification as a REIT involves the application of highly technical and complex Code provisions for which only a limited number of judicial or administrative interpretations exist. Notwithstanding the availability of cure provisions in the Code, various compliance requirements could be failed and could jeopardize our REIT status. Furthermore, new tax legislation, administrative guidance or court decisions, in each instance potentially with retroactive effect, could make it more difficult or impossible for us to qualify as a REIT. If we fail to qualify as a REIT in any tax year, then:
•we would be taxed as a regular domestic corporation, which under current laws would result in, among other things, being unable to deduct distributions to stockholders in computing our taxable income and being subject to federal and applicable state and local income tax on our taxable income at regular corporate income tax rates;
•any resulting tax liability could be substantial and could have a material adverse effect on our book value;
•unless we were entitled to relief under applicable statutory provisions, we would be required to pay taxes, and therefore, our cash available for distribution to stockholders would be reduced for each of the years during which we did not qualify as a REIT and for which we had taxable income; and
•we generally would not be eligible to re-elect to be taxed as a REIT for the subsequent four full taxable years.
Our qualification as a REIT could be jeopardized as a result of an interest in joint ventures or investment funds.
We intend to hold certain limited partner or non-managing member interests in partnerships or limited liability companies that are joint ventures or investment funds. Such investments may be substantial and may take the form of non-managing, non-controlling interests. Our ability to qualify as a REIT will be affected by such investments. To the extent that our investment in an entity that is classified as a partnership for U.S. federal income tax purposes is not held through one of our TRSs, our share of the gross income of the entity will be taken into account for purposes of determining whether we satisfy the gross income tests and our share of the assets of the entity will be taken into account for purposes of determining whether we satisfy the asset tests that apply to REITs. In certain cases, common commercial practices outside the United States may be inconsistent with the REIT rules for qualifying “rents from real property,” and exchange gains are likely to be recognized that may or may not be treated as non-qualifying income for purposes of the gross income tests. If a partnership or limited liability company in which we own an interest takes or expects to take actions that could jeopardize our qualification as a REIT or require us to pay tax, we may be forced to dispose of our interest in such entity or contribute such interest to a TRS. In addition, it is possible that a partnership or limited liability company could take an action that could cause us to fail a gross income or asset test, and that we would not become aware of such action in time to dispose of our interest in the partnership or limited liability company or take other corrective action on a timely basis. In addition, we will have to take into account our share of the income of such joint ventures and investment funds that are classified as partnerships for tax purposes, without regard to whether such joint ventures or funds make distributions to us to fund our distribution requirements. We may avoid some of these risks by investing in joint ventures or funds that are classified as partnerships for U.S. federal income tax purposes through one of our TRSs. Under the asset tests, however, no more than 20% of our assets may consist of TRS securities for taxable years ending on or before December 31, 2025. For taxable years beginning after December 31, 2025, that percentage limit is increased from 20% to 25%. In addition, in the case of any non-U.S. TRSs, we would expect to have to take into income the net income of such a TRS each year under the “subpart F income” rules applicable to “controlled foreign corporations” without regard to whether we receive any distributions from the TRS. Such subpart F income inclusions will be treated as qualifying income for purposes of the 95% gross income test, but not for purposes of the 75% gross income test.
We may be subject to adverse legislative or regulatory tax changes that could increase our tax liability, reduce our operating flexibility and reduce our NAV.
In recent years, numerous legislative, judicial and administrative changes have been made in the provisions of U.S. federal income tax laws applicable to investments similar to an investment in shares of our common stock. The One Big Beautiful Bill Act, which was signed into law on July 4, 2025, made significant changes to the U.S. federal income tax laws in various areas. Among the notable changes, the One Big Beautiful Bill Act permanently extended certain provisions that were enacted in the Tax Cuts and Jobs Act of
2017, most of which were set to expire after December 31, 2025. Further changes to the tax laws are possible. In particular, the federal income taxation of REITs may be modified, possibly with retroactive effect, by legislative, administrative or judicial action at any time.
In addition, we and our subsidiaries could be subject to the Organization for Economic Cooperation and Development (OECD) Global Anti-Base Erosion Rules (more commonly referred to as the “Pillar 2 Rules”) as promulgated by certain non-U.S. jurisdictions. The Pillar 2 Rules can potentially lead to additional taxes when the effective tax rate (as defined by the Pillar 2 Rules) in a jurisdiction is below 15%. It is noted that the Pillar 2 Rules are still yet to be implemented in most of the jurisdictions in which we operate. Developments will be monitored as guidance and local implementation progresses.
We cannot assure stockholders that any future changes will not adversely affect the taxation of our stockholders. Any such changes could have an adverse effect on an investment in our shares or on the market value or the resale potential of our assets. Stockholders are urged to consult with their tax advisors with respect to the impact of these legislative changes on their investment in our shares and the status of legislative, regulatory or administrative developments and proposals and their potential effect on an investment in our shares. Although REITs generally receive certain tax advantages compared to entities taxed as regular corporations, it is possible that future legislation would result in a REIT having fewer tax advantages, and it could become more advantageous for a company that invests in real estate to elect to be treated for U.S. federal income tax purposes as a “C” corporation rather than a REIT. As a result, our charter authorizes our board of directors to revoke or otherwise terminate our REIT election, without the approval of our stockholders, if it determines that changes to U.S. federal income tax laws and regulations or other considerations mean it is no longer in our best interests to qualify as a REIT.
To maintain our REIT status, we may have to borrow funds on a short-term basis during unfavorable market conditions.
To qualify as a REIT, we generally must distribute annually to our stockholders dividends equal to at least 90% of our net taxable income, determined without regard to the dividends-paid deduction and excluding net capital gains. Our taxable income will include our allocable share of any taxable income from partnerships (including investment funds and joint ventures that are treated as partnerships for federal income tax purposes) without regard to the amount, if any, of distributions we receive from such partnerships. We will be subject to regular corporate income taxes on any undistributed REIT taxable income each year, including any undistributed net capital gains. Additionally, we will be subject to a 4% nondeductible excise tax on any amount by which distributions paid by us in any calendar year are less than the sum of 85% of our ordinary income, 95% of our capital gain net income and 100% of our undistributed income from previous years. Certain payments we make to our stockholders under our share repurchase plan may not be taken into account for purposes of these distribution requirements. If we do not have sufficient cash to make distributions necessary to preserve our REIT status for any year or to avoid taxation, we may be forced to borrow funds or sell assets even if the market conditions at that time are not favorable for these borrowings or sales. These options could increase our costs or reduce our equity.
Compliance with REIT requirements may cause us to forego otherwise attractive opportunities, which may hinder or delay our ability to meet our investment objectives and reduce your overall return.
To qualify as a REIT, we are required at all times to satisfy tests relating to, among other things, the sources of our income, the nature and diversification of our assets, the ownership of our stock and the amounts we distribute to our stockholders. Compliance with the REIT requirements may impair our ability to operate solely on the basis of maximizing profits. For example, we may be required to make distributions to stockholders at disadvantageous times or when we do not have funds readily available for distribution.
Compliance with REIT requirements may force us to liquidate or restructure otherwise attractive investments.
To qualify as a REIT, at the end of each calendar quarter, at least 75% of the value of our assets must consist of cash, cash items, government securities and qualified real estate assets. The remainder of our investments in securities (other than qualified real estate assets and government securities) generally cannot include more than 10% of the voting securities of any one issuer or more than 10% of the value of the outstanding securities (other than securities that qualify for the straight debt safe harbor) of any one issuer unless we and such issuer jointly elect for such issuer to be treated as a TRS under the Code. Debt will generally meet the “straight debt” safe harbor if the debt is a written unconditional promise to pay on demand or on a specified date a certain sum of money, the debt is not convertible, directly or indirectly, into stock, and the interest rate and the interest payment dates of the debt are not contingent on profits, the borrower’s discretion, or similar factors. Additionally, no more than 5% of the value of our assets (other than government securities and qualified real estate assets) can consist of the securities of any one issuer, and for taxable years ending on or before December 31, 2025, no more than 20% of the value of our assets may be represented by securities of one or more TRSs. For taxable years beginning after December 31, 2025, no more than 25% of the value of our assets may be represented by securities of one or more TRSs. If we fail to comply with these requirements at the end of any calendar quarter, we must dispose of a portion of our assets within 30 days after the end of such calendar quarter (or within 6 months if certain requirements are met) or qualify for certain statutory relief provisions, in order to avoid losing our REIT qualification and suffering adverse tax consequences. In order to satisfy these requirements and maintain our qualification as a REIT, we may be forced to liquidate assets from our portfolio or not make otherwise attractive investments. These actions could have the effect of reducing our income and amounts available for distribution to our stockholders.
Our charter does not permit any person or group to own more than 9.8% in value or number of shares, whichever is more restrictive, of our outstanding common stock or of our outstanding capital stock of all classes or series, and attempts to acquire our common stock or our capital stock of all other classes or series in excess of these 9.8% limits would not be effective without an exemption (prospectively or retroactively) from these limits by our board of directors.
For us to qualify as a REIT under the Code, not more than 50% of the value of our outstanding stock may be owned directly or indirectly, by five or fewer individuals (including certain entities treated as individuals for this purpose) during the last half of a taxable year after the first year for which we elect to qualify as a REIT. Our charter prohibits beneficial or constructive ownership by any
person or group of more than 9.8%, in value or by number of shares, whichever is more restrictive, of the outstanding shares of our outstanding common stock or 9.8% in value or number of shares, whichever is more restrictive, of our outstanding capital stock of all classes or series, which we refer to as the “Ownership Limits.” The constructive ownership rules under the Code and our charter are complex and may cause shares of our outstanding common stock owned by a group of related persons to be deemed to be constructively owned by one person. As a result, the acquisition of less than 9.8% of our outstanding common stock or our capital stock by a person could cause another person to be treated as owning in excess of 9.8% of the outstanding common stock or our capital stock, respectively, and thus violate the Ownership Limits. There can be no assurance that our board of directors, as permitted in the charter, will not decrease the Ownership Limits in the future. Any attempt to own or transfer shares of our common stock or capital stock in excess of the Ownership Limits without the consent of our board of directors will result either in the shares in excess of the limit being transferred by operation of our charter to a charitable trust, or in the transfer being void.
The Ownership Limits may have the effect of precluding a change in control of us by a third party, even if such change in control would be in the best interests of our stockholders or would result in receipt of a premium to the price of our common stock (and even if such change in control would not reasonably jeopardize our REIT status). The exemptions to the Ownership Limits granted to date may limit the power of our board of directors to increase the Ownership Limits or grant further exemptions in the future.
Non-U.S. holders may be required to file U.S. federal income tax returns and pay U.S. federal income tax upon their disposition of shares of our common stock or upon their receipt of certain distributions from us.
In addition to any potential withholding tax on ordinary dividends, a non-U.S. holder other than a “qualified shareholder” or a “qualified foreign pension fund,” as each is defined for purposes of the Code, that disposes of a “United States real property interest” (“USRPI”) (which includes shares of stock of a U.S. corporation whose assets consist principally of USRPIs), is generally subject to U.S. federal income tax under the Foreign Investment in Real Property Tax Act of 1980, as amended (“FIRPTA”), on the gain from such disposition. FIRPTA gains must be reported on U.S. federal income tax returns and are taxable at regular U.S. federal income tax rates. Such tax does not apply, however, to the gain on disposition of stock in a REIT that is “domestically controlled.” Generally, a REIT is domestically controlled if less than 50% of its stock, by value, has been owned directly or indirectly by non-U.S. persons during a continuous five-year period ending on the date of disposition or, if shorter, during the entire period of the REIT’s existence. We cannot assure our stockholders that we will qualify as or that we will remain a domestically controlled REIT. Prospective investors are urged to consult with their tax advisors regarding the application and impact of these rules.
A non-U.S. holder, other than a “qualified shareholder” or a “qualified foreign pension fund” that receives a distribution from a REIT attributable to gains from the disposition of a USRPI as described above, including in connection with a repurchase of our common stock, is generally subject to U.S. federal income tax under FIRPTA to the extent such distribution is attributable to gains from such disposition, regardless of whether the difference between the fair market value and the tax basis of the USRPI giving rise to such gains is attributable to periods prior to or during such non-U.S. holder’s ownership of our common stock unless the relevant class of stock is regularly traded on an established securities market in the United States and such non-U.S. holder did not own more than 10% of such class at any time during the one-year period ending on the date of such distribution. In addition, a repurchase of our common stock, to the extent not treated as a sale or exchange, may be subject to withholding as an ordinary dividend.
We seek to act in the best interests of our company as a whole and not in consideration of the particular tax consequences to any specific holder of our stock. Potential non-U.S. holders should inform themselves as to the U.S. tax consequences, and the tax consequences within the countries of their citizenship, residence, domicile, and place of business, with respect to the purchase, ownership and disposition of shares of our common stock.
Investments outside the United States may subject us to additional taxes and could present additional complications to our ability to satisfy the REIT qualification requirements.
Non-U.S. investments may subject us to various non-U.S. tax liabilities, including withholding taxes. In addition, operating in functional currencies other than the U.S. dollar and in environments in which real estate transactions are typically structured differently than they are in the United States or are subject to different legal rules may present complications to our ability to structure non-U.S. investments in a manner that enables us to satisfy the REIT qualification requirements. Even if we maintain our status as a REIT, entities through which we hold investments in assets located outside the United States may be subject to income taxation by jurisdictions in which such assets are located or in which our subsidiaries that hold interests in such assets are located. Any such taxes could adversely affect our business, results of operations, cash flows or financial condition, and our cash available for distribution to our stockholders will be reduced by any such non-U.S. income taxes.
We may incur tax liabilities that would reduce our cash available for distribution to you.
Even if we qualify and maintain our status as a REIT, we may become subject to U.S. federal income taxes and related state and local taxes. For example, net income from the sale of properties that are “dealer” properties sold by a REIT (a “prohibited transaction” under the Code) will be subject to a 100% tax. We may not make sufficient distributions to avoid excise taxes applicable to REITs with respect to undistributed income. Similarly, if we were to fail a gross income test (and did not lose our REIT status because such failure was due to reasonable cause and not willful neglect), we would be subject to tax on the income that does not meet the income test requirements. We also may decide to retain net capital gain we earn from the sale or other disposition of our investments and pay income tax directly on such income. In that event, we may elect to cause our stockholders to be treated as if they earned that income and paid the tax on it directly. However, stockholders that are tax-exempt, such as charities or qualified pension plans, would have no benefit from their deemed payment of such tax liability unless they file U.S. federal income tax returns and thereon seek a refund of such tax. We also may be subject to state and local taxes on our income or property, including franchise, payroll, mortgage recording and transfer taxes, either directly or at the level of the other companies through which we indirectly own our assets, such as our TRSs, which are subject to full U.S. federal, state and local corporate-level income taxes. Any taxes we pay directly or indirectly will reduce our cash available for distribution to you.
Restrictions on the deduction of all of our interest expense could prevent us from satisfying the REIT distribution requirements and avoiding the incurrence of income or excise taxes.
Our ability (and the ability of entities that are not treated as disregarded entities for U.S. federal income tax purposes and in which we hold an interest) to deduct interest expense may be limited under the Code. The deduction for business interest expense is limited to the amount of the taxpayer’s business interest income plus 30% of the taxpayer’s “adjusted taxable income” unless the taxpayer’s gross receipts do not exceed $25 million per year during the applicable testing period or the taxpayer qualifies to elect and elects to be treated as an “electing real property trade or business.” A taxpayer’s adjusted taxable income will start with its taxable income and add back items of non-business income and expense, business interest income and business interest expense, net operating losses, any deductions for “qualified business income,” and any deductions for depreciation, amortization, or depletion. A taxpayer that is exempt from the interest expense limitations as an electing real property trade or business is ineligible for certain expensing benefits and is subject to less favorable depreciation rules for real property. The rules for business interest expense will apply to us and at the level of each entity in which or through which we invest that is not a disregarded entity for U.S. federal income tax purposes. To the extent that our interest expense is not deductible, our taxable income will be increased, as will our REIT distribution requirements and the amounts we need to distribute to avoid incurring income and excise taxes.
Our board of directors is authorized to revoke our REIT election without stockholder approval, which may cause adverse consequences to our stockholders.
Our charter authorizes our board of directors to revoke or otherwise terminate our REIT election, without the approval of our stockholders, if it determines that changes to U.S. federal income tax laws and regulations or other considerations mean it is no longer in our best interests to qualify as a REIT. Our board of directors has fiduciary duties to us and our stockholders and could only cause such changes in our tax treatment if it determines in good faith that such changes are in our best interests and in the best interests of our stockholders. In this event, we would become subject to U.S. federal income tax on our taxable income, and we would no longer be required to distribute most of our net income to our stockholders, which may cause a reduction in the total return to our stockholders.
You may have current tax liability on distributions that you elect to reinvest in our common stock.
If you participate in our distribution reinvestment plan, you will be deemed to have received, and for U.S. federal income tax purposes will be taxed on, the amount reinvested in shares of our common stock to the extent the amount reinvested was not a tax-free return of capital. Therefore, unless you are a tax-exempt entity, you may be forced to use funds from other sources to pay your tax liability on the reinvested dividends.
We may choose to pay dividends in a combination of cash and our own common stock, in which case stockholders may be required to pay income taxes in excess of the cash dividends they receive.
We may choose to pay dividends in a combination of cash and our own common stock. Under IRS Revenue Procedure 2017-45, as a publicly offered REIT, we may give stockholders a choice, subject to various limits and requirements, of receiving a dividend in cash or in our common stock. As long as at least 20% of the total dividend is available in cash and certain other requirements are satisfied, the IRS will treat the stock distribution as a dividend (to the extent applicable rules treat such distribution as being made out of our earnings and profits). As a result, U.S. stockholders may be required to pay income taxes with respect to such dividends in excess of the cash dividends they receive. In the case of non-U.S. stockholders, we generally will be required to withhold tax with respect to the entire dividend, which withholding tax may exceed the amount of cash such non-U.S. stockholder would otherwise receive.
Generally, ordinary dividends payable by REITs do not qualify for reduced U.S. federal income tax rates.
Currently, the maximum tax rate applicable to qualified dividend income payable to certain non-corporate U.S. stockholders, including individuals, is 20% (excluding the 3.8% net investment income tax). Dividends payable by REITs, however, generally are not eligible for the reduced rates. REIT dividends that are not designated as qualified dividend income or capital gain dividends are taxable as ordinary income. Although this does not adversely affect the taxation of REITs or dividends payable by REITs, the more favorable rates applicable to regular corporate qualified dividend income could cause certain non-corporate investors to perceive investments in REITs to be relatively less attractive than investments in the stocks of non-REIT corporations that pay dividends. However, non-corporate U.S. taxpayers may be entitled to claim a deduction in determining their taxable income of up to 20% of qualified REIT dividends (which are dividends other than capital gain dividends and qualified dividend income). Such non-corporate U.S. taxpayers are urged to consult with their tax advisor regarding their effective tax rate with respect to REIT dividends.
The failure of a mezzanine loan to qualify as a real estate asset could adversely affect our ability to qualify as a REIT.
We may acquire mezzanine loans for which the IRS has provided a safe harbor, but not rules of substantive law. Pursuant to the safe harbor, if a mezzanine loan meets certain requirements, it will be treated by the IRS as a real estate asset for purposes of the asset tests, and interest derived from the mezzanine loan will be treated as qualifying mortgage interest for purposes of the 75% gross income test. We may acquire mezzanine loans that do not meet all of the requirements of this safe harbor. In the event we own a mezzanine loan that does not meet the safe harbor, the IRS could challenge such loan’s treatment as a real estate asset for purposes of the asset and gross income tests and, if such a challenge were sustained, we could fail to qualify as a REIT.
If our Operating Partnership failed to qualify as a partnership or is not disregarded for U.S. federal income tax purposes, we would cease to qualify as a REIT.
If the IRS were to successfully challenge the status of our Operating Partnership as a partnership or disregarded entity for U.S. federal income tax purposes, it would be taxable as a corporation, which would reduce the amount of distributions that our Operating Partnership could make to us. This would also result in our failing to qualify as a REIT and becoming subject to a corporate-level tax on our income, which would substantially reduce our cash available to pay distributions and the yield on your investment.
Our TRSs are subject to special rules that may result in increased taxes.
We may conduct certain activities or invest in assets through one or more TRSs. A TRS is a corporation other than a REIT in which a REIT directly or indirectly holds stock and that has made a joint election with such REIT to be treated as a TRS. Other than some activities relating to management of hotel and health care properties, a TRS may generally engage in any business, including the provision of customary or non-customary services to tenants of its parent REIT. A domestic TRS is subject to U.S. federal income tax as a regular C corporation.
For taxable years ending on or before December 31, 2025, no more than 20% of the value of a REIT’s total assets may consist of stock or securities of one or more TRSs. For taxable years beginning after December 31, 2025, that percentage limit is increased from 20% to 25%. This requirement limits the extent to which we can conduct our activities through TRSs. The values of some of our assets, including assets that we hold through TRSs, may not be subject to precise determination, and values are subject to change in the future. In addition, as a REIT, we must pay a 100% penalty tax on IRS adjustments to certain payments that we made or receive if the economic arrangements between us and any of our TRSs are not comparable to similar arrangements between unrelated parties. We intend to structure transactions with any TRS on terms that we believe are arm’s length to avoid incurring the 100% excise tax described above: however, the IRS may successfully assert that the economic arrangements of any of our intercompany transactions are not comparable to similar arrangements between unrelated parties.
Complying with REIT requirements may limit our ability to hedge effectively and may cause us to incur tax liabilities.
The REIT provisions of the Code may limit our ability to hedge our assets and operations. Under these provisions, any income that we generate from hedging transactions will be excluded from gross income for purposes of the 75% and 95% gross income tests if: (i) the instrument (A) hedges interest rate risk or foreign currency exposure on liabilities used to carry or acquire real estate assets, (B) hedges risk of currency fluctuations with respect to any item of income or gain that would be qualifying income under the 75% or 95% gross income tests or (C) hedges a position entered into pursuant to clause (A) or (B) after the extinguishment of such liability or disposition of the asset producing such income; and (ii) such instrument is properly identified under applicable Treasury regulations. Income from hedging transactions that do not meet these requirements will generally constitute non-qualifying income for purposes of both the 75% and 95% gross income tests. As a result of these rules, we may have to limit our use of hedging techniques that might otherwise be advantageous or implement those hedges through a TRS. This could increase the cost of our hedging activities because our TRS would be subject to tax on gains or expose us to greater risks associated with changes in interest rates than we would otherwise want to bear. In addition, losses in our TRS will generally not provide any tax benefit, except for being carried forward against future taxable income in the TRS.
The “taxable mortgage pool” rules may increase the taxes that we or our stockholders may incur, and may limit the manner in which we effect future securitizations.
Securitizations could result in the creation of taxable mortgage pools for U.S. federal income tax purposes. As a REIT, so long as we own 100% of the equity interests in a taxable mortgage pool, we generally would not be adversely affected by the characterization of the securitization as a taxable mortgage pool. Certain categories of stockholders, however, such as foreign stockholders eligible for treaty or other benefits, stockholders with net operating losses, and certain tax-exempt stockholders that are subject to unrelated business income tax, could be subject to increased taxes on a portion of their dividend income from us that is attributable to the taxable mortgage pool. Because we hold substantially all of our assets through the Operating Partnership, which is treated as a partnership for U.S. federal income tax purposes, the foregoing rules would not apply if the Operating Partnership was, or owned equity interests in, a taxable mortgage pool. Any such taxable mortgage pool would be treated as a corporation for U.S. federal income tax purposes and could prevent us from qualifying as a REIT.
Our investments in construction loans may require us to make estimates about the fair value of land improvements that may be challenged by the IRS.
We may invest in construction loans, the interest from which will be qualifying income for purposes of the gross income tests, provided that the loan value of the real property securing the construction loan is equal to or greater than the highest outstanding principal amount of the construction loan during any taxable year. For purposes of construction loans, the loan value of the real property is the fair value of the land plus the reasonably estimated cost of the improvements or developments (other than personal property) that secure the loan and that are to be constructed from the proceeds of the loan. There can be no assurance that the IRS would not challenge our estimate of the loan value of the real property.
If the leases of our properties to a TRS lessee are not respected as true leases for U.S. federal income tax purposes, we may fail to qualify as a REIT.
To qualify as a REIT, we must annually satisfy two gross income tests, under which specified percentages of our gross income must be derived from certain sources, such as “rents from real property.” In order for rents paid to us by a TRS lessee to qualify as “rents from
real property” for purposes of the gross income tests, the leases must be respected as true leases for U.S. federal income tax purposes and not be treated as service contracts, financing arrangements, joint ventures or some other type of arrangement. If the leases of our hotels to a TRS lessee are not respected as true leases for U.S. federal income tax purposes, we may fail to qualify as a REIT.
If any hospitality managers that we may engage do not qualify as “eligible independent contractors,” or if our hospitality properties are not “qualified lodging facilities,” we may fail to qualify as a REIT.
Rent paid by a lessee that is a “related party tenant” of ours generally will not be qualifying income for purposes of the two gross income tests applicable to REITs, but an exception is provided, however, for leases of “qualified lodging facilities” to a TRS so long as the hotels are managed by an “eligible independent contractor” and certain other requirements are satisfied. We expect to lease all or substantially all of our hotels to our TRS lessee. We expect that the TRS lessee will engage hotel managers and third-party property managers that are intended to qualify as “eligible independent contractors.” Among other requirements, in order to qualify as an eligible independent contractor, the hotel manager must not own, directly or through its equity owners, more than 35% of our outstanding stock, and no person or group of persons can own more than 35% of our outstanding stock and the equity interests of the hotel manager, taking into account certain ownership attribution rules. The ownership attribution rules that apply for purposes of these 35% thresholds are complex, and monitoring actual and constructive ownership of our stock by our hotel managers and their owners may not be practical. Accordingly, there can be no assurance that these ownership levels will not be exceeded.
In addition, for a hotel management company to qualify as an eligible independent contractor, such company or a related person must be actively engaged in the trade or business of operating “qualified lodging facilities” (as defined below) for one or more persons not related to the REIT or its TRS at each time that such company enters into a hotel management contract with a TRS or its TRS lessee. No assurances can be provided that any hotel managers that we may engage will in fact comply with this requirement in the future. Failure to comply with this requirement would require us to find other managers for future contracts, and if we hired a management company without knowledge of the failure, it could jeopardize our status as a REIT.
Finally, each property that we lease to our TRS lessee must be a “qualified lodging facility.” A “qualified lodging facility” is a hotel, motel, or other establishment more than one-half of the dwelling units in which are used on a transient basis, including customary amenities and facilities, provided that no wagering activities are conducted at or in connection with such facility by any person who is engaged in the business of accepting wagers and who is legally authorized to engage in such business at or in connection with such facility. The REIT provisions of the Code provide only limited guidance for making determinations under the requirements for qualified lodging facilities, and there can be no assurance that these requirements will be satisfied.
Recharacterization of sale-leaseback transactions may cause us to lose our REIT status.
We may purchase real properties and lease them back to the sellers of such properties. We cannot guarantee that the IRS will not challenge our characterization of any sale-leaseback transactions. In the event that any such sale-leaseback transaction is challenged and recharacterized as a financing transaction or loan for federal income tax purposes, deductions for depreciation and cost recovery relating to such property would be disallowed. If a sale-leaseback transaction were so recharacterized, we might fail to satisfy the REIT qualification “asset tests” or the “gross income tests” and, consequently, lose our REIT status. Alternatively, the amount of our REIT taxable income could be recalculated which might also cause us to fail to meet the distribution requirement for a taxable year.
Sales of our properties at gains are potentially subject to the prohibited transaction tax, which could reduce the return on a stockholder’s investment.
Our ability to dispose of property is restricted as a result of our REIT status. Under applicable provisions of the Code regarding prohibited transactions by REITs, we will be subject to a 100% tax on any gain realized on the sale or other disposition of any property (other than foreclosure property) we own, directly or through a subsidiary entity, including our Operating Partnership, but excluding our TRSs, that is deemed to be inventory or property held primarily for sale to customers in the ordinary course of trade or business unless a safe harbor applies under the Code. Whether property is inventory or otherwise held primarily for sale to customers in the ordinary course of a trade or business depends on the particular facts and circumstances surrounding each property. We intend to avoid the 100% prohibited transaction tax by (i) conducting activities that may otherwise be considered prohibited transactions through a TRS, (ii) conducting our operations in such a manner so that no sale or other disposition of an asset we own, directly or through any subsidiary other than a TRS, will be treated as a prohibited transaction, or (iii) structuring certain dispositions of our properties to comply with certain safe harbors available under the Code. However, no assurance can be given that any particular property will not be treated as inventory or property held primarily for sale to customers in the ordinary course of a trade or business or that a safe harbor will apply.
Characterization of the repurchase agreements we enter into to finance our investments as sales for tax purposes rather than as secured borrowing transactions could adversely affect our ability to qualify as a REIT.
We have entered into repurchase agreements with a variety of counterparties to finance assets in which we invest. When we enter into a repurchase agreement, we generally sell assets to our counterparty to the agreement and receive cash from the counterparty. The counterparty is obligated to resell the assets back to us at the end of the term of the transaction. We believe that, for U.S. federal income tax purposes, we will be treated as the owner of the assets that are the subject of repurchase agreements and that the repurchase agreements will be treated as secured borrowing transactions notwithstanding that such agreements may transfer record ownership of the assets to the counterparty during the term of the agreement. It is possible, however, that the IRS could successfully assert that we did not own these assets during the term of the repurchase agreements or earn the income generated by such assets for purposes of our application of the REIT asset and gross income tests.
Retirement Plan Risks
If the fiduciary of an employee benefit plan subject to ERISA fails to meet the fiduciary and other standards under ERISA, the Code or common law as a result of an investment in our stock, the fiduciary could be subject to civil penalties.
There are special considerations that apply to investing in our shares on behalf of a trust, pension, profit sharing or 401(k) plans, health or welfare plans, trusts, IRAs or Keogh plans. If you are investing the assets of any of the entities identified in the prior sentence in our common stock, you should satisfy yourself that:
•the investment is consistent with your fiduciary obligations under applicable law, including common law, ERISA and the Code;
•the investment is made in accordance with the documents and instruments governing the trust, plan or IRA, including a plan’s investment policy;
•the investment satisfies the prudence and diversification requirements of Sections 404(a)(1)(B) and 404(a)(1)(C) of ERISA and other applicable provisions of ERISA and the Code;
•the investment will not impair the liquidity of the trust, plan or IRA;
•the investment will not produce “unrelated business taxable income” for the plan or IRA;
•our stockholders will be able to value the assets of the plan annually in accordance with ERISA requirements and applicable provisions of the plan or IRA; and
•the investment will not constitute a non-exempt prohibited transaction under Title I of ERISA or Section 4975 of the Code.
Failure to satisfy the fiduciary standards of conduct and other applicable requirements of ERISA, the Code, or other applicable statutory or common law may result in the imposition of civil penalties, and can subject the fiduciary to equitable remedies. In addition, if an investment in our shares constitutes a non-exempt prohibited transaction under Title I of ERISA or Section 4975 of the Code, the fiduciary that authorized or directed the investment may be subject to the imposition of excise taxes with respect to the amount invested.
If our assets at any time are deemed to constitute “plan assets” under ERISA, that may lead to the rescission of certain transactions, tax or fiduciary liability and our being held in violation of certain ERISA and Code requirements.
Stockholders subject to ERISA should consult their own advisors as to the effect of ERISA on an investment in the shares. As discussed under “Certain ERISA Considerations,” if our assets are deemed to constitute “plan assets” of stockholders that are Covered Plans (as defined below) (i) certain transactions that we might enter into in the ordinary course of our business might have to be rescinded and may give rise to certain excise taxes and fiduciary liability under Title I of ERISA or Section 4975 of the Code; (ii) our management, as well as various providers of fiduciary or other services to us (including the Advisor), and any other parties with authority or control with respect to us or our assets, may be considered fiduciaries or otherwise parties in interest or disqualified persons for purposes of the fiduciary responsibility and prohibited transaction provisions of Title I of ERISA and Section 4975 of the Code; and (iii) the fiduciaries of stockholders that are Covered Plans would not be protected from “co-fiduciary liability” resulting from our decisions and could be in violation of certain ERISA requirements.
Accordingly, prospective investors that are (i) “employee benefit plans” (within the meaning of Section 3(3) of ERISA), which are subject to Title I of ERISA; (ii) “plans” defined in Section 4975 of the Code, which are subject to Section 4975 of the Code (including “Keogh” plans and “individual retirement accounts”); or (iii) entities whose underlying assets are deemed to include plan assets within the meaning of Section 3(42) of ERISA and the regulations thereunder (e.g., an entity of which 25% or more of the total value of any class of equity interests is held by “benefit plan investors”) (each such plan, account and entity described in clauses (i), (ii) and (iii) we refer to as “Covered Plans”) should consult with their own legal, tax, financial and other advisors prior to investing to review these implications in light of such investor’s particular circumstances. The sale of our common stock to any Covered Plan is in no respect a representation by us or any other person associated with the offering of our shares of common stock that such an investment meets all relevant legal requirements with respect to investments by plans generally or any particular plan, or that such an investment is appropriate for plans generally or any particular plan.
ESTIMATED USE OF PROCEEDS
The following tables present information about the net proceeds raised in this offering for each class, assuming that we sell the maximum primary offering amount of $9,500,000,000 and no shares under our distribution reinvestment plan. The tables assume that 5% of our gross offering proceeds are from the sale of Class T shares, 45% of our gross offering proceeds are from the sale of Class S shares, 5% of our gross offering proceeds are from the sale of Class D shares and 45% of our gross offering proceeds are from the sale of Class I shares, which are estimated based on the proportion of shares per class issued in our prior public offerings. The number of shares of each class sold and the relative proportions in which the classes of shares are sold are uncertain and may differ significantly from what is shown in the tables below. We may reallocate the shares of our common stock we are offering between the primary offering and our distribution reinvestment plan. We will only use the proceeds raised in this offering for the purposes set forth in this prospectus and in a manner within the investment guidelines approved by our board of directors, who serve as fiduciaries to our stockholders.
The actual amount of upfront selling commissions and dealer manager fees will vary from the estimated amounts shown in the tables below because (i) our Class T shares, Class S shares and Class D shares are sold at a price that varies monthly generally based on our prior month’s NAV per share for that class of shares and actual upfront selling commissions and dealer manager fees per Class T shares, Class S share and Class D share are a percentage of the transaction price and (ii) the upfront selling commission and dealer manager fees may be reduced in connection with certain categories of sales of Class T shares, Class S shares and Class D shares. Any reduction in upfront selling commissions and dealer manager fees is accompanied by a corresponding reduction in the per Class T share, per Class S share and per Class D share purchase price to the applicable stockholder, but will not affect the amounts available to us for investment. Because amounts in this table are estimates, they may not accurately reflect the actual receipt or use of the offering proceeds.
We intend to use the net proceeds from this offering to (i) make investments in accordance with our investment strategy and policies, (ii) reduce borrowings and repay indebtedness incurred under various financing agreements we may enter into and (iii) fund repurchases under our share repurchase plan. Generally, our policy is to pay distributions from cash flow from operations. However, subject to Maryland law and the discretion of our board of directors, we may choose to use cash flows from the sale of assets, borrowings or offering proceeds (including from sales of Operating Partnership units), or other sources to fund distributions to our stockholders.
The following table presents information regarding the use of proceeds raised in this offering with respect to Class T shares.
|
|
|
|
|
|
|
|
|
|
|
|
|
|
|
|
|
|
|
|
Maximum Offering of $475,000,000 in Class T Shares |
|
Gross Proceeds(1) |
|
$ |
475,000,000 |
|
|
|
100.00 |
% |
Upfront Selling Commissions and Dealer Manager Fees(2) |
|
|
16,062,802 |
|
|
|
3.38 |
% |
Organization and Offering Expenses(3) |
|
|
850,025 |
|
|
|
0.18 |
% |
|
|
|
|
|
|
|
|
|
Net Proceeds Available for Investment |
|
$ |
458,087,173 |
|
|
|
96.44 |
% |
|
|
|
|
|
|
|
|
|
The following table presents information regarding the use of proceeds raised in this offering with respect to Class S shares.
|
|
|
|
|
|
|
|
|
|
|
|
|
|
|
|
|
|
|
|
Maximum Offering of $4,275,000,000 in Class S Shares |
|
Gross Proceeds(1) |
|
$ |
4,275,000,000 |
|
|
|
100.00 |
% |
Upfront Selling Commissions(2) |
|
|
144,565,217 |
|
|
|
3.38 |
% |
Organization and Offering Expenses(3) |
|
|
7,650,225 |
|
|
|
0.18 |
% |
|
|
|
|
|
|
|
|
|
Net Proceeds Available for Investment |
|
$ |
4,122,784,558 |
|
|
|
96.44 |
% |
|
|
|
|
|
|
|
|
|
The following table presents information regarding the use of proceeds raised in this offering with respect to Class D shares.
|
|
|
|
|
|
|
|
|
|
|
|
|
|
|
|
|
|
|
|
Maximum Offering of $475,000,000 in Class D Shares |
|
Gross Proceeds(1) |
|
$ |
475,000,000 |
|
|
|
100.00 |
% |
Upfront Selling Commissions(2) |
|
|
7,019,704 |
|
|
|
1.48 |
% |
Organization and Offering Expenses(3) |
|
|
850,025 |
|
|
|
0.18 |
% |
|
|
|
|
|
|
|
|
|
Net Proceeds Available for Investment |
|
$ |
467,130,271 |
|
|
|
98.34 |
% |
|
|
|
|
|
|
|
|
|
The following table presents information regarding the use of proceeds raised in this offering with respect to Class I shares.
|
|
|
|
|
|
|
|
|
|
|
|
|
|
|
|
|
|
|
|
Maximum Offering of $4,275,000,000 in Class I Shares |
|
Gross Proceeds(1) |
|
$ |
4,275,000,000 |
|
|
|
100.00 |
% |
Upfront Selling Commissions(2) |
|
|
— |
|
|
|
— |
|
Organization and Offering Expenses(3) |
|
|
7,650,225 |
|
|
|
0.18 |
% |
|
|
|
|
|
|
|
|
|
Net Proceeds Available for Investment |
|
$ |
4,267,349,775 |
|
|
|
99.82 |
% |
|
|
|
|
|
|
|
|
|
|
|
(1) |
Gross offering proceeds include upfront selling commissions and dealer manager fees that the Dealer Manager is entitled to receive (including any amounts that may be retained by, or reallowed (paid) to, participating broker-dealers). |
(2) |
For Class T shares, includes upfront selling commissions of 3.0% of the transaction price and dealer manager fees of 0.5% of the transaction price; however, such amounts may vary pursuant to agreements with certain participating broker-dealers provided that the sum of upfront selling commissions and dealer manager fees shall not exceed 3.5% of the transaction price of each Class T share sold. For Class S shares, includes upfront selling commissions of 3.5% of the transaction price. For Class D shares, includes upfront selling commissions of 1.5% of the transaction price. Amounts presented in the tables are less than 3.5% or 1.5% of gross proceeds, as the case may be, because upfront selling commissions and dealer manager fees are calculated as 3.5% of the transaction price (which excludes upfront selling commissions and dealer manager fees), which means that upfront selling commissions expressed as a percentage of the total investment (including upfront selling commissions and dealer manager fees) are less than 3.5% or 1.5% of gross proceeds, as the case may be. We will also pay the following stockholder servicing fees over time to the Dealer Manager, subject to FINRA limitations on underwriting compensation: (a) for Class T shares only, a representative stockholder servicing fee of 0.65% per annum, and a dealer stockholder servicing fee of 0.20% per annum, of the aggregate NAV for the Class T shares, provided however, that with respect to Class T shares sold through certain participating broker-dealers, the representative stockholder servicing fee and the dealer stockholder servicing fee may be other amounts, provided that the sum of such fees will always equal 0.85% per annum of the NAV of such shares (b) for Class S shares only, a stockholder servicing fee equal to 0.85% per annum of the aggregate NAV for the Class S shares and (c) for Class D shares only, a stockholder servicing fee equal to 0.25% per annum of the aggregate NAV for the Class D shares, in each case, payable monthly. The total amount that will be paid over time for stockholder servicing fees depends on the average length of time for which shares remain outstanding, the term over which such amount is measured and the performance of our investments, and is not expected to be paid from offering proceeds. See “Plan of Distribution—Underwriting Compensation—Selling Commissions and Dealer Manager Fees” and “Compensation—Stockholder Servicing Fees.” |
(3) |
See “Compensation—Organization and Offering Expense Reimbursement” for examples of the types of organization and offering expenses we may incur. |
In the aggregate, underwriting compensation from all sources, including upfront selling commissions, dealer manager fees, stockholder servicing fees and other underwriting compensation, will not exceed 10% of the gross proceeds from our primary offering.
INVESTMENT OBJECTIVES AND STRATEGY
Investment Objectives
Our investment objectives are to invest in high quality assets that will enable us to:
|
|
|
|
|
|
|
provide current income in the form of regular, stable cash distributions to achieve an attractive distribution yield; |
|
|
|
|
|
|
|
preserve and protect invested capital; |
|
|
|
|
|
|
|
realize appreciation in NAV from proactive investment and asset management; and |
|
|
|
|
|
|
|
provide an investment alternative for stockholders seeking to allocate a portion of their long-term investment portfolios to commercial real estate with lower volatility than publicly traded real estate companies. |
We cannot assure you that we will achieve our investment objectives. In particular, we note that the NAV of non-listed REITs may be subject to volatility related to the values of their underlying assets. See the “Risk Factors” section of this prospectus.
Investment Strategy
Starwood Capital is a private investment firm with a primary focus on global real estate, founded and controlled by Barry S. Sternlicht, the Chairman of our board of directors. Since Starwood Capital’s inception in 1991 through December 31, 2024, it has raised over $80 billion of capital and currently has approximately $115 billion of assets under management. Over the past 33 years, Starwood Capital has invested in more than $250 billion of real estate assets (including equity, loans and investments in operating companies) across virtually all real estate asset classes, including office, apartments, condominiums, hotels, multifamily, industrial and retail. On behalf of Starwood Capital, members of its executive team have founded, recapitalized or taken public numerous companies, including Starwood Hotels & Resorts Worldwide, Inc., Starwood Property Trust, Inc., Starwood Waypoint Homes (f/k/a Colony Starwood Homes), iStar Financial Inc. and Tri Pointe Homes, Inc. Starwood Capital also participated in the formation of Equity Residential Properties Trust, a NYSE-listed multifamily REIT. We believe the breadth of experience and the relationships that Starwood Capital has fostered since its inception provides us with competitive advantages in acquiring, developing, financing, asset managing, operating and selling our targeted investments in real estate, real estate-related debt and real estate-related securities. Starwood Capital maintains 16 offices located in seven countries, including its headquarters in Miami Beach, Florida, as well as offices in Arlington, Atlanta, Chicago, Dallas, Greenwich, Los Angeles, New York, San Francisco and Washington, D.C., and affiliated offices in Amsterdam, Hong Kong, London, Luxembourg, Sydney and Tokyo.
Our investment strategy is primarily to acquire stabilized, income-oriented commercial real estate. Our real estate portfolio may include multifamily, industrial, and office assets, as well as other property types, including, without limitation, single-family rental, self-storage, retail, medical office, student housing, senior living, data centers and manufactured housing properties. To a lesser extent, we may invest in real estate debt, which could include loans secured by real estate and real estate-related debt securities. Our real estate loan investments focus on first mortgage, subordinated mortgage and mezzanine loans, participations in such loans and other forms of debt secured by or related to the foregoing types of commercial real estate. Our real estate-related debt securities investments focus on investments in CMBS and may include, to a lesser extent, agency and non-agency RMBS and CLOs. We only invest in real estate debt to the extent such investments are not within the investment strategy of Starwood Property Trust and any future Other Starwood Accounts that may target such assets or if Starwood Property Trust passes on such investments, including when it does not have sufficient capital. We also invest in real estate-related equity securities investments, with a focus on non-controlling equity positions of public real estate-related companies, including preferred equity. We believe that investments in real estate-related debt and equity securities may also provide an additional source of liquidity for cash management, satisfying any stock repurchases we choose to make in any particular month and for other purposes.
While our investment strategy is primarily to acquire stabilized, income-oriented commercial real estate in the United States, we have acquired and expect to continue to acquire properties outside of the United States with a focus on investments in Europe. We believe international investments may bring an additional level of diversification to our portfolio. In addition, Starwood Capital has considerable experience investing and managing international real estate and has affiliated offices in Amsterdam, Hong Kong, London, Luxembourg, Sydney and Tokyo. We will leverage the Starwood Capital team, offices and experience when making investments in international properties.
Through our relationship with the Advisor, we capitalize upon Starwood Capital’s organizational scale, extensive industry relationships and expertise of investing through real estate cycles since 1991. Starwood Capital has invested in virtually every category of real estate on a global basis, opportunistically shifting asset classes and geographies as it perceives the risk/reward dynamic to be evolving. We seek to use the Advisor’s expertise, track record and contacts to identify and acquire assets at attractive pricing with long-term hold characteristics to produce stable, durable cash flows with long-term capital appreciation potential.
Our structure as a perpetual-life REIT allows us to acquire and manage our investment portfolio in an active and flexible manner. We believe the structure is advantageous to stockholders, as we are not limited by a pre-determined operational period and the need to liquidate assets, potentially in an unfavorable market, to satisfy a liquidity event at the end of that period.
Potential Competitive Strengths
Our primary potential competitive strength is our affiliation with Starwood Capital and its founder, Barry Sternlicht, who serves as the Chairman of our board of directors. Starwood Capital is one of the most successful investors in commercial real estate in the world. We believe that Starwood Capital’s strong presence across the United States and Europe enables us to source and manage investments through the Advisor to achieve superior risk-adjusted returns. We also believe that we benefit from Starwood Capital’s purchase of $5
million in Class I shares, which aligns its interests with our public stockholders. Our ability to execute our investment strategy is supported by Starwood Capital’s distinctive potential competitive strengths, including:
Deep Market and Asset Knowledge. Starwood Capital has been a very active investor in the U.S., European and Asian commercial real estate markets for over 30 years. Since inception, Starwood Capital has invested in the following investments in the United States, Europe and Asia as of December 31, 2024:
|
|
|
|
|
|
|
255,000 multifamily units; |
|
|
|
|
|
|
|
79 million square feet of industrial properties; |
|
|
|
|
|
|
|
103 million square feet of office buildings; |
|
|
|
|
|
|
|
3,800 hotel properties, ranging from select service hotels to ultra-luxury resorts; |
|
|
|
|
|
|
|
105,000 single-family rental homes and residential lots; |
|
|
|
|
|
|
|
56 million square feet of retail properties; and |
|
|
|
|
|
|
|
1.5 gigawatts in data centers. |
The proprietary data generated by Starwood Capital’s property portfolio enables us to target specific themes with conviction and deploy significant amounts of capital.
Strong Relationships within the Industry. The resources, relationships, and proprietary information of Starwood Capital provide a deep sourcing network for new opportunities. We believe Starwood Capital sees significantly more deal flow than most of its competitors because of its scale. Indeed, a large portion of the transactions ultimately completed by Starwood Capital are sourced completely off-market through existing, deep relationships.
Deep Hands-On Real Estate Perspective. Starwood Capital has over 30 years of experience covering every real estate asset class. The firm has invested in over $110 billion of opportunistic real estate assets since inception through December 31, 2024, generating strong returns throughout that period. Starwood Capital also operates Starwood Property Trust, one of the largest commercial mortgage REITs in the United States, which has deployed approximately $102 billion in capital since it commenced operations in 2009 through December 31, 2024.
Investment Agility. A hallmark of Starwood Capital is its ability to pursue a wide variety of investment opportunities as they emerge, moving from asset class to asset class, shifting geographies from the United States to select international markets and changing positions in the capital stack as its investment professionals perceive risk/return dynamics to be evolving. Starwood Capital’s reputation, sophistication, highly experienced team, speed, access to capital and ability to execute provide it with a competitive sourcing advantage. We believe that Starwood Capital’s ability to conduct detailed due diligence in a timely and efficient manner affords the Advisor, through its relationship with Starwood Capital, an edge in closing complicated and time-sensitive investments on our behalf, which typically are some of the most compelling opportunities.
Operational Expertise. Starwood Capital has broad real estate operating experience, with asset management organized into dedicated teams by specialty. The firm has created a number of platforms that are designed to enhance operational efficiencies and maximize the value of underlying assets. In addition, Starwood Capital’s in-house loan workout expertise gives it the ability to find value in the debt markets.
Capital Markets Skills. Starwood Capital believes that its capital markets expertise is a core competency that sets it apart from more traditional real estate investors. Starwood Capital’s team constantly evaluates real estate in relation to the respective capital markets’ valuations in order to take advantage of pricing inefficiencies. Specifically, when the public markets are willing to pay more for assets or platforms than could be generated from longer-term holds or individual asset sales, Starwood Capital has the knowledge and capability to act on this arbitrage. Starwood Capital’s expert team and global network of lending relationships have allowed it to obtain best-in-market terms for investors, while using financing brokers sparingly. The firm’s skilled in-house capital markets team has closed transactions totaling over $220 billion from 2010 through December 31, 2024. In addition, Starwood Capital has completed a number of successful public market executions since its formation.
Design Leadership. Starwood Capital believes that it possesses an expertise in the design of real estate assets that is unsurpassed in the private equity industry. This sensibility starts at the top: Barry Sternlicht, Starwood Capital’s founder and Chief Executive Officer, is a member of the Interior Design Hall of Fame. A number of Starwood Capital’s assets have been acclaimed for their aesthetics, which ultimately help drive value for the firm’s investors.
Strong Risk-Adjusted Performance. Starwood Capital’s disciplined investment approach has enabled it to consistently deliver strong performance across its investments since inception.
Seasoned, Stable Management Team. Starwood Capital’s executive committee members have worked together for an average of 21 years, and possesses an average of 32 years of experience in the industry. The key leaders for the business bring a wealth of diverse and complementary skills to their roles. We directly benefit from the expertise of several members of Starwood Capital’s senior team who serve as our directors and executive officers and as members of the Advisor’s Investment Committee, as applicable.
Starwood Capital’s Investment Approach
We, through our affiliation with the Advisor and Starwood Capital, seek to deliver consistent, robust returns while placing a premium on preserving capital. Starwood Capital’s team performs a comprehensive risk/return analysis on each potential transaction, and only invests in assets with asymmetrical return potential. Guided by common sense, discipline and the recognition that intellectual humility is the foundation of successful investing, Starwood Capital adheres to the following core principles:
Invest When New Supply Is Low. Target markets with high barriers to entry and little to no competitive supply planned or under construction. Since the economic recovery has generally been slow and steady, Starwood Capital has not seen the type of aggressive supply that would typically result from the recent rental growth and strength of the markets.
Anticipate Capital Flows. Seek to get ahead of capital flows in areas where economic growth is projected to drive tenant demand but new supply is not yet on the horizon. The Starwood Capital team has found that capital flows often influence asset valuations as much as or more than the impact of local market supply and demand trends. Once these target markets are identified, the team works on the “micro” side to pinpoint opportunities for asymmetrical return potential through value-added management.
Buy Below Replacement Cost. Buying below replacement cost offers a margin of safety, typically ensuring that no new construction/competition will be completed until values rise to justify new product. Starwood Capital’s recent transactions demonstrate that opportunities continue to arise to acquire assets at discounted prices.
Utilize Appropriate Debt to Generate Positive Leverage. Seek to use proper leverage, in amount and duration, to reflect the stability of each asset’s cash flow. In the current market, Starwood Capital can typically buy property at yields in excess of the cost of debt and generate strong cash-on-cash yields. In the event of a downturn, positive leverage would allow the investment team to be patient for a recovery, lessening the reliance on the residual value to achieve strong returns. In most cases, Starwood Capital can secure debt longer than the expected hold period, thus creating a potential asset upon exit when interest rates rise, as is expected.
Add Value to Investments through Hands-On Asset Management. Acquire under-managed or under- capitalized assets that the Starwood Capital team can stabilize and refurbish and implement a dynamic asset management plan in order to position an investment for sale at the maximum price upon stabilization. In appropriate cases, the firm can also create a growth platform through the acquisition of complementary assets or portfolios.
Maintain Investment Discipline. Seek to enhance returns in both cyclical downturns and upswings by maintaining a disciplined approach to assets and their value. For example, prior to the market crash in 2008, Starwood Capital minimized its acquisitions and maximized dispositions of assets, whereas in subsequent years the firm shifted its focus toward a higher volume of acquisitions. Similarly, Starwood Capital took advantage of a number of distressed investment opportunities in the wake of the Great Recession but shifted toward more defensive and stable asset classes in recent years.
Investment Guidelines
Our board of directors has adopted investment guidelines for investing in our targeted property types and certain investment policies restricting certain types of investments, which are described in more detail below. Our board of directors, including our independent directors, reviews the investment guidelines on an annual basis or more frequently as it deems appropriate. Our board of directors, including a majority of our independent directors, must approve any changes to our investment guidelines. Our board of directors may revise our investment guidelines without the approval of our stockholders. However, our board of directors will not amend our charter, including any investment policies described under “Charter-Imposed Investment Limitations” below, without the approval of holders of a majority of the outstanding shares entitled to vote, apart from amendments that do not adversely affect the rights, preferences and privileges of our stockholders and do not require stockholder approval under Maryland law. Finally, our board of directors and independent directors review our investment portfolio not less than quarterly.
Our investment guidelines delegate to the Advisor authority to execute acquisitions and dispositions of investments in properties, real estate debt and real estate-related equity securities, in each case so long as such acquisitions and dispositions are consistent with the investment guidelines adopted by our board of directors. Our board of directors has ultimate oversight over our investments and may change from time to time the scope of authority delegated to the Advisor with respect to acquisition and disposition transactions. In addition, under our investment guidelines our board of directors is required to approve any acquisition of a single property or group of related properties requiring a net equity investment that exceeds the greater of (i) $250 million or (ii) if our NAV exceeds $1 billion, 25% of our total NAV at the time of acquisition. Our board of directors periodically reviews reports from our independent valuation advisor on the valuation process of our real estate portfolio. If a majority of our independent directors determines, or if the property is acquired from the Advisor, a director, Starwood Capital or any of their affiliates, such fair market value shall be determined by a qualified independent appraiser selected by our independent directors.
We seek to invest:
|
|
|
|
|
|
|
At least 80% of our assets in properties and real estate loans; and |
|
|
|
|
|
|
|
Up to 20% of our assets in real estate-related debt and equity securities. |
Notwithstanding the foregoing, the actual percentage of our portfolio that is invested in each investment type may from time to time be outside the target levels due to factors such as a large inflow of capital over a short period of time, the Advisor’s assessment of the relative attractiveness of opportunities, or an increase in anticipated cash requirements or repurchase requests and subject to any limitations or requirements relating to our qualification as a REIT for U.S. federal income tax purposes.
Identification of Investments
The Advisor is responsible for identifying potential investments, consistent with our investment guidelines and targeted assets. The Advisor believes that it is well-positioned to capitalize on the prolific sourcing capabilities of Starwood Capital and its robust pipeline of potential acquisitions, consistent with our investment objectives and guidelines. The Advisor is an indirect wholly owned subsidiary of Starwood Capital, and the Advisor’s Investment Committee primarily is comprised of senior members of the Starwood Capital team.
Over the past 33 years, Starwood Capital has invested in more than $250 billion of real estate assets, including properties within every major real estate asset class. Starwood Capital benefits from a prolific sourcing engine and taps into a robust deal flow. Through its expansive network, the firm screens the vast majority of institutional real estate transactions that come to market, as well as many off-market opportunities—allowing the team to negotiate privately and directly with sellers, thus enhancing the ability to drive value from the investment.
To source potential investments, Starwood Capital relies primarily on its senior acquisitions team, a group of seasoned professionals who have cultivated deep relationships with lenders, investment banks and private equity firms, as well as with business partners, investors and friends of the firm. In particular, Barry Sternlicht’s relationships with corporate leaders around the globe represent a unique source of transaction flow. Starwood Capital’s broader team of investment professionals also leverages numerous contacts developed through years of experience. Much of the firm’s business is generated through follow-on investments with satisfied sellers, borrowers, joint venture partners and investors. Starwood Capital’s active pipeline of opportunities is diverse, spanning across asset classes and positions in the capital stack.
Investments in Properties
To execute our investment strategy, we invest primarily in stabilized, income-oriented commercial real estate. Our portfolio principally is comprised of properties located in the United States and is diversified on a global basis through investments in properties outside of the United States, with a focus on Europe.
Apart from a primary focus on properties, we do not intend to designate specific sector allocations for the portfolio; rather we intend to invest in regions and asset classes where we see the best risk/return profiles that match our investment objectives. These may include multifamily, industrial, and office assets, as well as other property types, including, without limitation, single-family rental, self-storage, retail, medical office, student housing, senior living, data centers and manufactured housing properties. A portion of the properties that we acquire require some amount of capital investment in order to be renovated or repositioned. We generally limit investment in new developments on a standalone basis, but we may consider development that is ancillary to an overall investment.
Ownership Interests
Our Operating Partnership or one or more subsidiary entities controlled by our Operating Partnership acquire properties on our behalf. In many cases, we acquire the entire equity ownership interest in properties and exercise control over such assets. However, we may also enter into joint ventures, general partnerships, co-tenancies and other participation arrangements with other investors, including affiliates of Starwood Capital, to acquire assets. We generally acquire fee simple interests for the properties (in which we own both the land and the building improvements), but may consider leased fee and leasehold interests if we believe the investment is consistent with our investment strategy and objectives.
Joint Ventures and Other Co-Ownership Arrangements
Subject to the limitations in our charter, we may enter into joint ventures, partnerships, or similar investments or other co-ownership arrangements with entities affiliated with the Advisor as well as third parties for the acquisition of assets or improvement of properties. In some cases, we may not control the management of the affairs of the joint venture. A joint venture creates an alignment of interest with a private source of capital for the benefit of our stockholders. In determining whether to invest in a particular joint venture, the Advisor evaluates the investment that such joint venture owns or is being formed to own under the same criteria described elsewhere in this prospectus for our selection of investments.
The terms of any particular joint venture are established on a case-by-case basis considering all relevant facts, including the nature and attributes of the potential joint venture partner, the proposed structure of the joint venture, the nature of the operations, the liabilities and assets associated with the proposed joint venture and the size of our interest in the venture. Other factors we consider include: (i) our ability to manage and control the joint venture; (ii) our ability to exit the joint venture; and (iii) our ability to control transfers of interests held by other partners to the venture. Our interests may not be totally aligned with those of our partner. See “Risks Related to This Offering and Our Organizational Structure.” We may make a substantial amount of joint venture investments, including with affiliates of Starwood Capital. Joint venture investments could be adversely affected by our lack of sole decision-making authority, our reliance on the financial condition of joint venture partners and disputes between us and our joint venture partners.
In the event that the joint venture partner elects to sell the asset held in any such joint venture, we may not have sufficient funds to exercise any right of first refusal, right of first offer or other purchase right that we may have. Entering into joint ventures with other Starwood Capital sponsored programs will result in certain conflicts of interest. See “Risk Factors—Risks Related to Conflicts of Interest” and “Conflicts of Interest—Joint Ventures with Affiliates of the Advisor.”
We may enter into joint ventures with Starwood Capital, the Advisor, one or more of our directors or any of their affiliates, including other Starwood Capital-sponsored programs, only if a majority of our directors, including a majority of the independent directors, not otherwise interested in the transaction approve the transaction as being fair and reasonable to us and on substantially the same, or more favorable, terms and conditions as those received by other affiliate joint venture partners.
Co-Investments
We may enter into portfolio purchase transactions whereby we agree to divide a portfolio of investments with an affiliate of the Advisor.
Due Diligence
The Advisor understands that a proper investment decision can be made only through an in-depth understanding of an asset and market. Accordingly, comprehensive due diligence is conducted on each property or other asset that the Advisor proposes to purchase on our behalf. Before making an investment decision, the Advisor’s Investment Committee, with assistance as necessary from Starwood Capital, engages in an exhaustive due diligence process. When a potential acquisition has been identified, a short preliminary memorandum, prepared by Starwood Capital and containing an overview and key investment attributes, is distributed to the Advisor’s Investment Committee and discussed at such committee’s next periodic pipeline meeting. A decision then is made whether to devote additional time and resources to the investment based upon the merits of the transaction, the probability of success and its fit within our overall investment strategy.
After a transaction passes this initial screening, the Advisor, with assistance as necessary from Starwood Capital, applies a rigorous standard of underwriting and due diligence to the potential investment. A member of the Advisor’s Investment Committee, or a managing director or senior vice president of Starwood Capital acting on the Advisor’s behalf, leads a typical due diligence team, directly supervising employees of Starwood Capital or an outside service provider. The Advisor is responsible for underwriting the investment and creating a financial model that allows the team to test return sensitivities and transaction structuring options.
In addition, the Advisor’s Investment Committee, with assistance from Starwood Capital’s operating personnel and asset management team as necessary, develops market assumptions regarding such potential investment based on metrics such as rents, occupancies, lease-up and expenses. As a transaction regarding a potential investment progresses, desktop reviews are augmented with onsite asset tours, third-party reviews and the development of detailed business plans. The expertise developed through the Advisor’s relationship with Starwood Capital, and its symbiotic business lines, enhances its judgment throughout the underwriting process. These investment platforms provide the Advisor with critical on-the-ground intelligence that helps set the agenda for our investment strategy.
At the completion of underwriting, Starwood Capital, or an outside service provider – as appropriate and through a detailed investment memorandum – outlines the range of potential returns and risks from the investment opportunity. Such investment memorandum includes, as applicable, an overview of the investment opportunity, sourcing, underlying property, joint venture partner, due diligence process, surrounding market, business plan and valuation. This memorandum, along with the valuation model, is utilized by the Advisor’s Investment Committee to assist in its decision and is updated through closing. Such investment memorandum, valuation model and all other due diligence materials serves as the basis for the Advisor’s initial asset management plan regarding such investment should we complete the acquisition.
Following its review of such investment memorandum, the Advisor’s Investment Committee either approves or rejects an investment opportunity. The Advisor’s Investment Committee is composed of professionals who have worked through numerous real estate investment cycles and represent each of the firm’s major disciplines. Prior to its acquisition, each of our assets is reviewed and considered several times by a cadre of investment professionals, each of whom possesses a distinct expertise in real estate. The Advisor’s Investment Committee grounds their decision of whether to approve the acquisition of any given investment opportunity on (i) our investment guidelines and (ii) a consideration of whether such investment opportunity would complement our then-current portfolio given our broader investment objectives and strategy.
When conducting due diligence, the Advisor, and Starwood Capital acting on the Advisor’s behalf, often uses third parties to augment its in-house valuation, legal and accounting teams as well as to assist in any assessment of environmental, structural and insurance issues. All third parties work closely with and under the supervision of the professionals of the Advisor and Starwood Capital, as applicable.
In connection with rigorous due diligence process described above, the Advisor ensures that the following processes are conducted with respect to each investment opportunity considered by its Investment Committee and Mr. Sternlicht:
|
|
|
|
|
|
|
Financial Due Diligence. A preliminary review of each investment opportunity is conducted in order to screen the attractiveness of each transaction. The preliminary review is followed by an initial projection based on macro- and micro-economic analyses. Projection assumptions generally are developed from analysis of historical operating performance, discussions with local real estate contacts or sector experts and a review of published sources and data from the firm is other portfolios. If the Advisor deems appropriate, further due diligence is conducted, as described below. |
|
|
|
|
|
|
|
Verification Audit of Books and Records. Third-party accounting consultants are used as deemed necessary to review relevant books and records, confirm cash flow information provided by the seller and conduct other similar types of analysis. |
|
|
|
|
|
|
|
Physical Due Diligence. An analysis of environmental and engineering matters is prepared by third- party consultants. Conclusions from such consultants, as reflected in their environmental and engineering reports, are incorporated into the financial projection analysis regarding such opportunity. Additionally, the Advisor investigates each investment opportunity in the context of comparable properties to assess relative market position, functionality and obsolescence. |
|
|
|
|
|
|
|
Legal and Tax Due Diligence. The Advisor works closely with outside counsel to review diligence materials and to negotiate applicable legal and property specific documents pertaining to any investment opportunity (e.g., loan documents, leases, management agreements, purchase contracts, etc.). Additionally, the Advisor works with internal and external tax advisors to structure investments in an efficient manner. |
The Advisor does not move forward on an investment if it does not satisfy our investment criteria.
Dispositions
We maintain the flexibility required to pursue a number of different exit strategies for our investments, including: the sale of an individual asset, the sale of our entire portfolio or the sale of an operating platform. The Advisor underwrites most of our investment opportunities assuming a sale of individual assets following a five to seven year holding period. The Advisor continuously monitors the performance of each of our investments, and the surrounding market, in order to identify the most opportune time to dispose of such asset. The Advisor’s Investment Committee analyzes and considers potential dispositions at its periodic portfolio review meetings. Prior to a disposal, the Advisor, with assistance as necessary from Starwood Capital, its affiliates or an outside service provider, presents a disposition memorandum to the Advisor’s Investment Committee explaining the reasons for a sale—including a hold vs. sell analysis, an overview of new opportunities entering the market, a discussion of refinancing options and an evaluation of the potential impact of macroeconomic factors. The asset sale is approved or rejected by the Advisor’s Investment Committee.
When determining whether to sell a particular asset, the Advisor takes the following steps:
|
|
|
|
|
|
|
Evaluate Condition of the Property. Evaluate whether the asset is in the appropriate condition for a successful sale. |
|
|
|
|
|
|
|
Assess Returns from the Property. Assess the returns from each investment to determine whether the expected sale price exceeds the net present value of the projected cash flows of the property, i.e., hold vs. sell analysis. |
|
|
|
|
|
|
|
Evaluate Status of Business Plan. Evaluate whether it has successfully completed the value creation plan that was established at acquisition. |
We believe that holding our target assets for a long period enables us to execute our business plan, generate favorable cash-on-cash returns and drive long-term cash flow and NAV growth.
Generally, we reinvest proceeds from the sale, financing or disposition of properties in a manner consistent with our investment strategy, although we may be required to distribute such proceeds to the stockholders in order to comply with REIT requirements.
Investments in Real Estate Debt
While our portfolio is principally comprised of properties, to a lesser extent, we may invest in real estate debt, which could include loans secured by real estate and real estate-related debt securities. An allocation of our overall portfolio to real estate debt may allow us to add sources of income and further diversify our portfolio.
Our investments in loans secured by real estate may include first mortgages, subordinated mortgages and mezzanine loans, participations in such loans and other debt secured by or relating to the types of commercial real estate that are the focus of our real estate strategy. The type of real estate debt investments we seek to acquire are obligations backed principally by real estate of the type that generally meets our criteria for direct investment. Mortgage loans are typically secured by multifamily or commercial property and are subject to risks of delinquency and foreclosure. The ability of a borrower to repay a loan secured by an income-producing property typically is dependent primarily upon the successful operation of such property rather than upon the existence of independent income or assets of the borrower. Mezzanine loans may take the form of subordinated loans secured by a pledge of the ownership interests of either the entity owning the real property or an entity that owns (directly or indirectly) the interest in the entity owning the real property. These types of investments may involve a higher degree of risk than mortgage lending because the investment may become unsecured because of foreclosure by the senior lender. We do not intend to make loans to other persons or to engage in the purchase and sale of any types of investments other than those related to real estate.
We may also invest in real estate-related debt securities to provide us with current income and an additional source of liquidity for cash management, satisfying any stock repurchases we choose to make in any particular month and for other purposes strategy. Our real estate-related debt securities investments may focus on investments in CMBS and may include, to a lesser extent, agency and non-agency RMBS and CLOs.
Investments in Real Estate-Related Equity Securities
We also may invest in real estate-related equity securities investments, with a focus on non-controlling equity positions of public real estate-related companies, including preferred equity. We believe that investments in real estate-related equity securities may also provide an additional source of liquidity for cash management, satisfying any stock repurchases we choose to make in any particular month and for other purposes.
We do not intend that our investments in real estate-related debt and equity securities will require us to register as an investment company under the Investment Company Act, and we intend to generally divest appropriate securities before any such registration would be required. We may also invest, without limitation, in securities that are unregistered (but are eligible for purchase and sale by certain qualified institutional buyers) or are held by control persons of the issuer and securities that are subject to contractual restrictions on their resale.
Issuing Securities for Property
Subject to limitations contained in our charter, we may issue, or cause to be issued, shares of our stock or limited partnership units in our Operating Partnership in any manner (and on such terms and for such consideration as we determine) in exchange for real estate.
Our existing stockholders have no preemptive rights to purchase any such shares of our stock or limited partnership units, and any such issuance might cause a dilution of a stockholder’s initial investment.
Cash, Cash Equivalents and Other Short-Term Investments
We hold cash, cash equivalents and other short-term investments. These types of investments may include the following, to the extent consistent with our intended qualification as a REIT:
|
|
|
|
|
|
|
Money market instruments, cash and other cash equivalents (such as high-quality short-term debt instruments, including commercial paper, certificates of deposit, bankers’ acceptances, repurchase agreements, interest- bearing time deposits and credit rated corporate debt securities); |
|
|
|
|
|
|
|
U.S. government or government agency securities; and |
|
|
|
|
|
|
|
Credit-rated corporate debt or asset-backed securities of U.S. or foreign entities, or credit-rated debt securities of foreign governments or multi-national organizations. |
Other Investments
We may, but do not presently intend to, make investments other than as described above. At all times, we intend to make investments in such a manner consistent with maintaining our qualification as a REIT under the Code. We do not intend to underwrite securities of other issuers.
DST Program
In April 2024, we, through the Operating Partnership, commenced the DST Program to issue and sell up to a maximum aggregate offering amount of $1.0 billion of DST Interests in specific DSTs holding one or more DST Properties. These DST Interests will be issued and sold to “accredited investors,” as that term is defined under Regulation D promulgated by the SEC under the Securities Act, in the DST Offerings. Under the DST Program, each DST Property may be sourced from our real properties or from third parties, which will be held in a DST and subsequently leased back by a wholly owned subsidiary of the Operating Partnership in accordance with a certain master lease agreement. Each master lease agreement will be guaranteed by the Operating Partnership, which will retain a FMV Option, giving it the right, but not the obligation, to acquire the DST Interests in the applicable DST from the investors in exchange for Operating Partnership units or cash, at the Operating Partnership’s discretion. Such FMV Option shall be exercisable any time after two years from the closing of the applicable DST Offering. The Operating Partnership, in its sole and absolute discretion, may assign its rights in the FMV Option to a subsidiary, an affiliate, a successor entity to the Operating Partnership or the acquiror of a majority of the Operating Partnership’s assets. After a one-year holding period, investors who acquire Operating Partnership units pursuant to the FMV Option generally have the right to cause the Operating Partnership to redeem all or a portion of their Operating Partnership units for, at our sole discretion, shares of our common stock, cash, or a combination of both.
We expect that the DST Program will give us the opportunity to expand and diversify our capital-raising strategies by offering what we believe to be an attractive investment product for investors that may be seeking like-kind replacement properties to complete tax-deferred exchange transactions under Section 1031 of the Code. Affiliates of the Advisor are expected to receive fees in connection with the sale of the DST Interests and the management of the DSTs. We intend to use the net offering proceeds from the DST Program to make investments in accordance with our investment strategy and policies, reduce our borrowings, repay indebtedness, fund the repurchase of shares of all classes of our common stock under our share repurchase plan and for other corporate purposes. We have not allocated specific amounts of the net proceeds from the DST Program for any specific purpose.
DST Dealer Manager
In connection with the DST Program, Starwood 1031 Exchange, L.L.C., an indirect wholly owned subsidiary of the Operating Partnership (the “DST Sponsor”), Starwood Capital, L.L.C. (the “DST Dealer Manager”) and, solely with respect to its obligations with respect to the investor servicing fee, the Operating Partnership, entered into that certain Second Amended and Restated DST Dealer Manager Agreement (the “DST Dealer Manager Agreement”), pursuant to which the DST Dealer Manager serves as the dealer manager for the DST Offerings on a “best efforts” basis. Under the DST Dealer Manager Agreement, each DST will pay to the DST Dealer Manager upfront selling commissions in an amount up to 2.0% of the equity investment in the DST Interests, an upfront dealer manager fees in an amount up to 1.0% of the equity investment in the DST Interests and an investor servicing fee equal to 0.25% per annum of the total equity investment in the DST Interests sold by such DST. All or a portion of the selling commissions, dealer manager fee and investor servicing fee may be reallowed to participating selling dealer(s), as set forth in the applicable agreement between the DST Dealer Manager and such participating selling dealer(s). Each DST will also reimburse the DST Dealer Manager in an amount equal to 0.25% of the equity investment in the DST Interests of the equity investment in the DST Interests sold in the applicable offering to account for certain organization and offering expenses incurred by the DST Dealer Manager.
In addition, a DST investor may pay the DST Dealer Manager an outside selling commission of up to 3.0% of such investor’s equity investment per DST Interest in connection with such investor’s participation in the DST Offering. To the extent charged, the outside selling commissions will be paid directly by the investor to the DST Dealer Manager, and the DST Dealer Manager will reallow each outside selling commission to the participating selling dealer(s) who sold the DST Interests giving rise to such outside selling commission, as set forth in the applicable agreement between the DST Dealer Manager and such participating selling dealer(s). For the avoidance of doubt, no DST will receive or pay outside selling commissions. During the year ended December 31, 2024, DST investors did not pay the DST Dealer Manager any outside selling commissions.
The Operating Partnership will pay to the DST Dealer Manager, solely with respect to Operating Partnership units issued in connection with the FMV Option in exchange for DST Interests and only until the fee limit (if any) set forth in the applicable agreement between
the DST Dealer Manager and the participating selling dealer(s) that sold such DST Interests in a DST Offering has been reached, an investor servicing fee equal to 0.85% per annum of the aggregate NAV for the applicable Class S-1 units and an investor servicing fee equal to 0.25% per annum of the aggregate NAV for the applicable Class D-1 units. No investor servicing fee will be paid for Class I units. All or a portion of the investor servicing fee may be reallowed to participating selling dealer(s), as set forth in the applicable agreement between the DST Dealer Manager and such participating selling dealer(s).
DST Manager
All material management authority with respect to each DST will be exercised by a subsidiary of Starwood Capital (the “DST Manager”). The DST Manager has the power and authority (i) to manage substantially all of the affairs and limited investment activities of the DSTs, (ii) to perform administrative actions in connection with the DSTs, (iii) to act as signatory trustee of the applicable DSTs, and (iv) to determine when it is appropriate to sell the DST Properties, all of such power and authority is limited to the extent such powers and authority are materially consistent with the powers and authority conferred upon the trustee in Revenue Ruling 2004-86. The DST Manager will be managed by senior members of Starwood Capital.
For its services, the DST Manager generally will receive from each DST a facilitation fee in an amount up to 1.25% of the equity investment in the DST Interests. In addition, the DST Manager will receive a management fee of up to 0.15% of the total equity investment in the DST Interests sold to third parties in the applicable DST Offering, as well as reimbursements of certain expenses associated with the establishment, maintenance and operation of the DST (including any subsidiary DSTs, if applicable), and the management of the DST Properties.
Borrowing Policies
We use financial leverage to provide additional funds to support our investment activities. This allows us to make more investments than would otherwise be possible, resulting in a broader portfolio. Subject to the limitation on indebtedness for money borrowed in our charter described below, our target leverage ratio is 50% to 65%. Our leverage ratio is measured by dividing (i) property-level and entity-level debt net of cash and loan-related restricted cash, by (ii) our gross real estate assets (measured using the greater of fair market value and cost) plus the equity in our real estate debt and real estate-related equity securities portfolios. For purposes of determining our gross real estate assets, we will include the asset values of the DST Properties due to the master lease structure, including the Operating Partnership’s FMV Option. Our leverage ratio calculation does not include (i) indebtedness incurred in connection with funding a deposit in advance of the closing of an investment, (ii) indebtedness incurred as other working capital advances or (iii) the financing liability resulting from the sale of DST Properties included in our NAV calculation. Furthermore, the refinancing of any amount of existing indebtedness is not deemed to constitute incurrence of new indebtedness so long as no additional amount of net indebtedness is incurred in connection therewith (excluding the amount of transaction expenses associated with such refinancing). See “Selected Information Regarding Our Operations—Our Indebtedness.”
Our real estate-related debt portfolio has embedded leverage through the use of repurchase agreements. We may also have embedded leverage through the use of derivatives, including, but not limited to, total return swaps, securities lending arrangements and credit default swaps.
During times of increased investment and capital market activity, but subject to the limitation on indebtedness for money borrowed in our charter described below, we may employ greater leverage in order to quickly build a broader portfolio of assets. We may leverage our portfolio by assuming or incurring secured or unsecured property-level or entity-level debt. An example of property-level debt is a mortgage loan secured by an individual property or portfolio of properties incurred or assumed in connection with our acquisition of such property or portfolio of properties. An example of entity-level debt is a line of credit obtained by us or our Operating Partnership. We may decide to seek to obtain additional lines of credit under which we would reserve borrowing capacity. Borrowings under our current line of credit or any future lines of credit may be used not only to repurchase shares, but also to fund acquisitions or for any other corporate purpose.
Our actual leverage level is affected by a number of factors, some of which are outside our control. Significant inflows of proceeds from the sale of shares of our common stock generally cause our leverage as a percentage of our net assets, or our leverage ratio, to decrease, at least temporarily. Significant outflows of equity as a result of repurchases of shares of our common stock generally cause our leverage ratio to increase, at least temporarily. Our leverage ratio also increases or decreases with decreases or increases, respectively, in the value of our portfolio. If we borrow under a line of credit to fund repurchases of shares of our common stock or for other purposes, our leverage would increase and may exceed our target leverage. In such cases, our leverage may remain at the higher level until we receive additional net proceeds from our continuous offering or sell some of our assets to repay outstanding indebtedness.
Our board of directors reviews our aggregate borrowings at least quarterly. In connection with such review, our board of directors may determine to modify our target leverage ratio in light of then-current economic conditions, relative costs of debt and equity capital, fair values of our properties, general conditions in the market for debt and equity securities, growth and investment opportunities or other factors. We may exceed our targeted leverage ratio at times if the Advisor deems it advisable for us. For example, if we fund a repurchase under a line of credit, we will consider actual borrowings when determining whether we are at our leverage target, but not unused borrowing capacity. If, therefore, we are at a leverage ratio in the range of 50% to 65% of our gross real estate assets and we borrow additional amounts under a line of credit, or if the value of our portfolio decreases, our leverage could exceed the range of 50% to 65%. In the event that our leverage ratio exceeds our target, regardless of the reason, we will thereafter endeavor to manage our leverage back down to our target.
There is no limit on the amount we may borrow with respect to any individual property or portfolio. However, under our charter we may not incur indebtedness for money borrowed in an amount exceeding 300% of the cost of our net assets, which approximates borrowing 75% of the cost of our investments. “Net assets” is defined as our total assets other than intangibles valued at cost (prior to deducting depreciation, reserves for bad debts and other non-cash reserves) less total liabilities. However, we may borrow in excess of
this amount if such excess is approved by a majority of our independent directors, and disclosed to stockholders in our next quarterly report, along with justification for such excess.
Our charter prohibits us from obtaining loans from any of our directors, Starwood Capital or any of their affiliates, unless approved by a majority of our board of directors (including a majority of our independent directors) not otherwise interested in the transaction as fair, competitive and commercially reasonable and on terms and conditions not less favorable than comparable loans between unaffiliated parties under the same circumstances.
Temporary Strategies
During periods in which the Advisor determines that economic or market conditions are unfavorable to investors and a defensive strategy would benefit us, we may temporarily depart from our investment strategy. During these periods, subject to compliance with the Investment Company Act, we may deviate from our target allocations and invest less than 80% of our assets in properties and real estate loans or greater than 20% of our assets in real estate-related debt and equity securities, or invest all or any portion of our assets in U.S. government securities, including bills, notes and bonds differing as to maturity and rates of interest that are either issued or guaranteed by the U.S. Treasury or by U.S. government agencies or instrumentalities; non-U.S. government securities that have received the highest investment grade credit rating; certificates of deposit issued against funds deposited in a bank or a savings and loan association; commercial paper; bankers’ acceptances; fixed time deposits; shares of money market funds; credit-linked notes; repurchase agreements with respect to any of the foregoing; or any other fixed income securities that the Advisor considers consistent with this strategy. During these periods, we may also determine to pay down certain of our borrowings and have indebtedness below our target leverage ratio or we may borrow more to provide for additional liquidity causing us to exceed our target leverage ratio. It is impossible to predict when, or for how long, the Advisor will use these alternative strategies. There can be no assurance that such strategies will be successful.
Charter-Imposed Investment Limitations
Our charter places numerous limitations on us with respect to the manner in which we may invest our funds.
|
|
|
|
|
|
|
We will not make investments in unimproved real property or indebtedness secured by a deed of trust or mortgage loans on unimproved real property in excess of 10% of our total assets. Unimproved real property means a property in which we have an equity interest that was not acquired for purposes of producing rental or other income, that has no development or construction in process and for which no development or construction is planned, in good faith, to commence within one year; |
|
|
|
|
|
|
|
We will not invest in commodities or commodity futures contracts (which term does not include derivatives related to non-commodity investments, including futures contracts when used solely for purposes of hedging in connection with our ordinary business of investing in real estate assets, mortgages and real estate-related securities); |
|
|
|
|
|
|
|
We will not invest in real estate contracts of sale, otherwise known as land sale contracts, unless the contract is in recordable form and is appropriately recorded in the chain of title; |
|
|
|
|
|
|
|
We will not make or invest in individual mortgage loans (excluding any investments in mortgage pools, CMBS or RMBS) unless an appraisal is obtained concerning the underlying property except for mortgage loans insured or guaranteed by a government or government agency. In cases where a majority of our independent directors determines and in all cases in which a mortgage loan transaction is with the Advisor, our sponsor, any of our directors or any of their affiliates, the appraisal shall be obtained from an independent appraiser. We will maintain the appraisal in our records for at least five years and it will be available for inspection and duplication by our common stockholders. We will also obtain a mortgagee’s or owner’s title insurance policy as to the priority of the mortgage; |
|
|
|
|
|
|
|
We will not make or invest in mortgage loans, including construction loans but excluding any investment in mortgage pools, CMBS or RMBS, on any one real property if the aggregate amount of all mortgage loans on such real property would exceed an amount equal to 85% of the appraised value of such real property as determined by appraisal unless substantial justification exists because of the presence of other underwriting criteria; |
|
|
|
|
|
|
|
We will not make or invest in mortgage loans (excluding any investment in mortgage pools, CMBS or RMBS) that are subordinate to any lien or other indebtedness or equity interest of any of our directors, our sponsor, the Advisor or any of our affiliates; |
|
|
|
|
|
|
|
We will not issue (i) equity securities redeemable solely at the option of the holder (except that stockholders may offer their shares of our common stock to us pursuant to our share repurchase plan), (ii) debt securities unless the historical debt service coverage (in the most recently completed fiscal year) as adjusted for known changes is anticipated to be sufficient to properly service that higher level of debt, (iii) equity securities on a deferred payment basis or under similar arrangements or (iv) options or warrants to any of our directors, our sponsor, the Advisor, or any of their affiliates, except on the same terms as such options or warrants, if any, are sold to the general public. Options or warrants may be issued to persons other than any of our directors, our sponsor, the Advisor, or any of their affiliates, but not at exercise prices less than the fair value of the underlying securities on the date of grant and not for consideration (which may include services) that in the judgment of the independent directors has a fair value less than the value of the option or warrant on the date of grant; |
|
|
|
|
|
|
|
We will not engage in the business of underwriting or the agency distribution of securities issued by other persons; |
|
|
|
|
|
|
|
We will not acquire interests or equity securities in any entity holding investments or engaging in activities prohibited by our charter except for investments in which we hold a non-controlling interest or investments in any entity having securities listed on a national securities exchange or included for quotation on an interdealer quotation system; or |
|
|
|
|
|
|
|
We will not acquire equity securities unless a majority of the board of directors (including a majority of the independent directors) not otherwise interested in the transaction approves such investment as being fair, competitive and commercially reasonable. |
In addition, our charter includes many other investment limitations in connection with transactions with affiliated entities or persons. Our charter also includes restrictions on roll-up transactions, which are described under “Description of Capital Stock—Restrictions on Roll-Up Transactions.”
Investment Company Act Considerations
We intend to engage primarily in the business of investing in real estate and to conduct our operations, directly and through wholly or majority-owned subsidiaries, so that neither we, the Operating Partnership nor any of the subsidiaries of the Operating Partnership is required, as such requirements have been interpreted by the SEC, to register as an investment company under the Investment Company Act. A company is an “investment company” under the Investment Company Act:
|
|
|
|
|
|
|
under Section 3(a)(1)(A), if it is, or holds itself out as being, engaged primarily, or proposes to engage primarily, in the business of investing, reinvesting or trading in securities; or |
|
|
|
|
|
|
|
under Section 3(a)(1)(C), if it is engaged, or proposes to engage, in the business of investing, reinvesting, owning, holding or trading in securities and owns, or proposes to acquire, “investment |
|
|
|
securities” having a value exceeding 40% of the value of its total assets (exclusive of government securities and cash items) on an unconsolidated basis, which we refer to as the “40% test.” The term “investment securities” generally includes all securities except U.S. government securities and securities of majority-owned subsidiaries that are not themselves investment companies and are not relying on the exemption from the definition of investment company under Section 3(c)(1) or Section 3(c)(7) of the Investment Company Act. |
We intend to acquire real estate, real estate debt and real estate-related equity securities directly, primarily by acquiring fee interests in real property and by originating and acquiring real estate debt. We may also make investments indirectly through joint venture entities, including joint venture entities in which we do not own a controlling interest and joint venture entities in which Other Starwood Accounts may invest. We plan to conduct our businesses primarily through the Operating Partnership, a majority-owned subsidiary, and expect to establish other direct or indirect majority-owned subsidiaries to hold particular assets.
We intend to conduct our operations so that we, the Operating Partnership and most, if not all, of our wholly and majority-owned subsidiaries of the Operating Partnership will comply with the 40% test. We continuously monitor our holdings on an ongoing basis to determine compliance with this test. The Operating Partnership and most, if not all, of the wholly and majority-owned subsidiaries of the Operating Partnership do not rely on exemptions under either Section 3(c)(1) or 3(c)(7) of the Investment Company Act. Consequently, interests in the Operating Partnership and in these subsidiaries of the Operating Partnership (which constitute a substantial majority of our assets) generally do not constitute “investment securities.” Accordingly, we believe that we, the Operating Partnership and most, if not all, of the wholly and majority-owned subsidiaries of the Operating Partnership are not considered investment companies under Section 3(a)(1)(C) of the Investment Company Act.
In addition, we believe that neither we, the Operating Partnership nor any of the wholly or majority-owned subsidiaries of the Operating Partnership are considered an investment company under Section 3(a)(1)(A) of the Investment Company Act because they do not engage primarily or hold themselves out as being engaged primarily in the business of investing, reinvesting or trading in securities. Rather, we, the Operating Partnership and the subsidiaries of the Operating Partnership are primarily engaged in non-investment company businesses related to real estate. Consequently, we conduct our and the Operating Partnership and its subsidiaries’ respective operations such that none of them are required to register as an investment company under the Investment Company Act.
We determine whether an entity is a majority-owned subsidiary of our company. The Investment Company Act defines a majority-owned subsidiary of a person as a company 50% or more of the outstanding voting securities of which are owned by such person, or by another company which is a majority-owned subsidiary of such person. The Investment Company Act defines voting securities as any security presently entitling the owner or holder thereof to vote for the election of directors of a company. We treat entities in which we own at least 50% of the outstanding voting securities as majority-owned subsidiaries for purposes of the 40% test. We have not requested that the SEC or its staff approve our treatment of any entity as a majority-owned subsidiary, and neither has done so. If the SEC or its staff was to disagree with our treatment of one or more subsidiary entities as majority-owned subsidiaries, we would need to adjust our strategy and our assets in order to continue to pass the 40% test. Any adjustment in our strategy could have a material adverse effect on us.
If we, the Operating Partnership or any of the wholly or majority-owned subsidiaries of the Operating Partnership would ever inadvertently fall within one of the definitions of “investment company,” we intend to rely on the exemption provided by Section 3(c)(5)(C) of the Investment Company Act, which is available for entities “primarily engaged in the business of purchasing or otherwise acquiring mortgages and other liens on and interests in real estate.” The SEC staff has taken the position that this exemption generally requires that at least 55% of an entity’s assets must be comprised of mortgages and other liens on and interests in real estate, also known as “qualifying assets,” and at least another 25% of the entity’s assets must be comprised of additional qualifying assets or a broader category of assets that we refer to as “real estate-related assets” under the Investment Company Act (and no more than 20% of the entity’s assets may be comprised of miscellaneous assets).
We will classify our assets for purposes of our 3(c)(5)(C) exemption based upon no-action positions taken by the SEC staff and interpretive guidance provided by the SEC and its staff. These no-action positions are based on specific factual situations that may be substantially different from the factual situations we may face, and a number of these no-action positions were issued more than twenty
years ago. No assurance can be given that the SEC or its staff will concur with our classification of our assets. In addition, the SEC or its staff may, in the future, issue further guidance that may require us to re-classify our assets for purposes of the Investment Company Act. If we are required to re-classify our assets, we may no longer be in compliance with the exemption from the definition of an investment company provided by Section 3(c)(5)(C) of the Investment Company Act.
For purposes of determining whether we satisfy the 55%/25% test, based on certain no-action letters issued by the SEC staff, we intend to classify our fee interests in real property, held by us directly or through our wholly owned or majority-owned subsidiaries, as qualifying assets. In addition, based on no-action letters issued by the SEC staff, we will treat our investments in any joint ventures that in turn invest in qualifying assets such as real property as qualifying assets, but only if we are active in the management and operation of the joint venture and have the right to approve major decisions by the joint venture; otherwise, they will be classified as real estate-related assets. We will not participate in joint ventures in which we do not have or share control to the extent that we believe such participation would potentially threaten our status as a non-investment company exempt from the Investment Company Act. This may prevent us from receiving an allocation with respect to certain investment opportunities that are suitable for both us and one or more Other Starwood Accounts. We expect that no less than 55% of our assets will consist of investments in real property, including any joint ventures that we control or in which we share control. We will treat any investments in real estate-related securities as real estate-related assets, for purposes of determining whether we satisfy the 55%/25% test. Qualifying for an exemption from registration under the Investment Company Act will limit our ability to make certain investments. For example, these restrictions may limit our and our subsidiaries’ ability to invest directly in MBS that represent less than the entire ownership in a pool of mortgage loans, debt and equity tranches of securitizations and certain asset-backed securities, non-controlling equity interests in real estate companies or in assets not related to real estate.
Although we intend to monitor our portfolio, there can be no assurance that we will be able to maintain this exemption from registration.
A change in the value of any of our assets could negatively affect our ability to maintain our exemption from regulation under the Investment Company Act. To maintain compliance with the Section 3(c)(5)(C) exemption, we may be unable to sell assets we would otherwise want to sell and may need to sell assets we would otherwise wish to retain. In addition, we may have to acquire additional assets that we might not otherwise have acquired or may have to forego opportunities to acquire assets that we would otherwise want to acquire and would be important to our investment strategy.
To the extent that the SEC or its staff provides more specific guidance regarding any of the matters bearing upon the definition of investment company and the exemptions to that definition, we may be required to adjust our strategy accordingly. On August 31, 2011, the SEC issued a concept release and request for comments regarding the Section 3(c)(5)(C) exemption (Release No. IC-29778) in which it contemplated the possibility of issuing new rules or providing new interpretations of the exemption that might, among other things, define the phrase “liens on and other interests in real estate” or consider sources of income in determining a company’s “primary business.” Any additional guidance from the SEC or its staff could provide additional flexibility to us, or it could further inhibit our ability to pursue the strategies we have chosen.
If we are required to register as an investment company under the Investment Company Act, we would become subject to substantial regulation with respect to our capital structure (including our ability to use borrowings), management, operations, transactions with affiliated persons (as defined in the Investment Company Act), and portfolio composition, including disclosure requirements and restrictions with respect to diversification and industry concentration, and other matters. Compliance with the Investment Company Act would, accordingly, limit our ability to make certain investments and require us to significantly restructure our business plan. For additional discussion of the risks that we would face if we were required to register as an investment company under the Investment Company Act, see “Risk Factors—Risks Related to This Offering and Our Organizational Structure—Your investment return may be reduced if we are required to register as an investment company under the Investment Company Act.”
INVESTMENT PORTFOLIO
Summary of Portfolio
The following chart outlines the percentage of our assets across investments in real estate and our investment in a real estate loan based on fair value as of September 30, 2025:

The following charts further describe the composition of our investments in real estate and our investment in a real estate loan based on fair value as of September 30, 2025:
(1)Investments in real estate includes our direct property investments and our unconsolidated investments. Our investment in a real estate loan includes our term loan.
(2)Includes our direct property investments, our unconsolidated investments and our investment in a term loan.
(3)Geography weighting includes our term loan. Geography weighting is measured as the asset value of real estate properties, unconsolidated real estate ventures, and our investment in a real estate loan for each geographical category against the total value of all (i) real estate properties, (ii) unconsolidated real estate ventures, and (iii) our investment in a real estate loan.
Investments in Real Estate
The following table provides a summary of our portfolio as of September 30, 2025 ($ in thousands):
|
|
|
|
|
|
|
|
|
|
|
|
|
|
|
|
|
Segment |
|
Number of Consolidated Properties |
|
Sq. Feet (in millions) / Number of Units/Keys |
|
Occupancy Rate (1) |
|
Gross Asset Value (2) |
|
|
Segment Revenue for the nine months ended September 30, 2025 |
|
|
Percentage of Segment Revenue |
Multifamily |
|
271 |
|
63,233 units |
|
95% |
|
$ |
15,343,300 |
|
|
$ |
886,963 |
|
|
75% |
Industrial |
|
81 |
|
15.79 sq. ft. |
|
92% |
|
|
2,707,782 |
|
|
|
113,870 |
|
|
10% |
Office |
|
20 |
|
3.90 sq. ft. |
|
91% |
|
|
1,574,950 |
|
|
|
124,224 |
|
|
10% |
Other Properties(3)(4) |
|
31 |
|
N/A (5) |
|
N/A |
|
|
952,557 |
|
|
|
63,693 |
|
|
5% |
Total |
|
403 |
|
|
|
|
|
$ |
20,578,589 |
|
|
$ |
1,188,750 |
|
|
100% |
(1)The occupancy rate for our multifamily investments is defined as the number of leased units divided by the total unit count as of September 30, 2025. The occupancy rate for our industrial and office investments is defined as all leased square footage divided by the total available square footage as of September 30, 2025.
(2)Based on fair value as of September 30, 2025.
(3)Includes a 100% interest in a subsidiary with 20 single-family rental units and a 95% interest in a consolidated joint venture with 861 single-family rental units. These are excluded from the number of consolidated properties count.
(4)Excludes our investments in unconsolidated real estate ventures.
(5)Includes approximately 2.3 million sq. ft. across our self-storage, medical office and retail properties, 324 keys at our consolidated hospitality properties and 881 single-family rental units.
The following table provides information regarding our portfolio of real estate properties as of September 30, 2025:
|
|
|
|
|
|
|
|
|
|
|
|
|
|
|
Segment and Investment |
|
Number of Properties |
|
Location |
|
Acquisition Date |
|
Ownership Interest (1) |
|
Sq. Feet (in millions) / Number of Units/Keys |
|
|
Occupancy(2) |
Multifamily: |
|
|
|
|
|
|
|
|
|
|
|
|
|
Florida Multifamily Portfolio |
|
4 |
|
Jacksonville/Naples, FL |
|
January 2019 |
|
100% |
|
|
1,150 |
|
|
92% |
Phoenix Property |
|
1 |
|
Mesa, AZ |
|
January 2019 |
|
100% |
|
|
256 |
|
|
93% |
Columbus Multifamily |
|
2 |
|
Columbus, OH |
|
October 2019 |
|
96% |
|
|
516 |
|
|
98% |
Cascades Apartments(3) |
|
1 |
|
Charlotte, NC |
|
October 2019 |
|
57% |
|
|
570 |
|
|
94% |
Exchange on Erwin |
|
1 |
|
Durham, NC |
|
November 2019 |
|
100% |
|
|
265 |
|
|
98% |
Avida Apartments |
|
1 |
|
Salt Lake City, UT |
|
December 2019 |
|
100% |
|
|
400 |
|
|
93% |
Southeast Affordable Housing Portfolio |
|
22 |
|
Various |
|
Various 2020 |
|
100% |
|
|
4,384 |
|
|
89% |
Florida Affordable Housing Portfolio II |
|
4 |
|
Jacksonville, FL |
|
October 2020 |
|
100% |
|
|
958 |
|
|
89% |
Mid-Atlantic Affordable Housing Portfolio |
|
28 |
|
Various |
|
October 2020 |
|
100% |
|
|
3,660 |
|
|
96% |
Kalina Way(3) |
|
1 |
|
Salt Lake City, UT |
|
December 2020 |
|
57% |
|
|
264 |
|
|
98% |
Southeast Affordable Housing Portfolio II |
|
9 |
|
DC, FL, GA, MD, SC, VA |
|
May 2021 |
|
100% |
|
|
1,642 |
|
|
96% |
Azalea Multifamily Portfolio |
|
14 |
|
TX, FL, NC, MD, TN, GA |
|
June/July 2021 |
|
100% |
|
|
4,548 |
|
|
95% |
Keystone Castle Hills |
|
1 |
|
Dallas, TX |
|
July 2021 |
|
100% |
|
|
690 |
|
|
95% |
Greater Boston Affordable Portfolio |
|
5 |
|
Boston, MA |
|
August/September 2021 |
|
99% |
|
|
842 |
|
|
96% |
Columbus Preferred Portfolio |
|
2 |
|
Columbus, OH |
|
September 2021 |
|
96% |
|
|
400 |
|
|
97% |
The Palmer Dadeland |
|
1 |
|
Dadeland, FL |
|
September 2021 |
|
100% |
|
|
844 |
|
|
96% |
Seven Springs Apartments |
|
1 |
|
Burlington, MA |
|
September 2021 |
|
100% |
|
|
331 |
|
|
94% |
Maison’s Landing |
|
1 |
|
Taylorsville, UT |
|
September 2021 |
|
100% |
|
|
492 |
|
|
96% |
Sawyer Flats |
|
1 |
|
Gaithersburg, MD |
|
October 2021 |
|
100% |
|
|
648 |
|
|
96% |
Raleigh Multifamily Portfolio |
|
6 |
|
Raleigh, NC |
|
November 2021 |
|
95% |
|
|
2,291 |
|
|
94% |
SEG Multifamily Portfolio |
|
57 |
|
Various |
|
November 2021 |
|
100% |
|
|
14,066 |
|
|
95% |
South Florida Multifamily Portfolio |
|
3 |
|
Various |
|
November 2021 |
|
95% |
|
|
1,150 |
|
|
96% |
Florida Affordable Housing Portfolio III |
|
16 |
|
Various |
|
November 2021 |
|
100% |
|
|
2,660 |
|
|
98% |
Central Park Portfolio |
|
9 |
|
Denver, CO |
|
December 2021 |
|
100% |
|
|
1,444 |
|
|
94% |
National Affordable Housing Portfolio |
|
17 |
|
Various |
|
December 2021 |
|
100% |
|
|
3,264 |
|
|
95% |
Phoenix Affordable Housing Portfolio |
|
7 |
|
Phoenix, AZ |
|
April/May 2022 |
|
100% |
|
|
1,462 |
|
|
93% |
Mid-Atlantic Affordable Housing Portfolio II |
|
8 |
|
DC, GA |
|
April 2022 |
|
100% |
|
|
1,449 |
|
|
95% |
Texas and North Carolina Multifamily Portfolio |
|
5 |
|
TX, NC |
|
April/June 2022 |
|
95% |
|
|
1,601 |
|
|
94% |
Summit Multifamily Portfolio |
|
33 |
|
Various |
|
May/June 2022 |
|
100% |
|
|
8,612 |
|
|
95% |
Florida Affordable Housing Portfolio IV |
|
9 |
|
Various, FL |
|
June/July 2022 |
|
100% |
|
|
2,054 |
|
|
95% |
Blue Multifamily Portfolio |
|
1 |
|
San Antonio, TX |
|
August 2022 |
|
100% |
|
|
320 |
|
|
95% |
Total Multifamily |
|
271 |
|
|
|
|
|
|
|
|
63,233 |
|
|
|
Industrial: |
|
|
|
|
|
|
|
|
|
|
|
|
|
Airport Logistics Park |
|
6 |
|
Nashville, TN |
|
September 2020 |
|
100% |
|
|
0.40 |
|
|
100% |
Marshfield Industrial Portfolio |
|
4 |
|
Baltimore, MD |
|
October 2020 |
|
100% |
|
|
1.33 |
|
|
79% |
Denver/Boulder Industrial Portfolio |
|
16 |
|
Denver, CO |
|
April 2021 |
|
100% |
|
|
1.68 |
|
|
92% |
Reno Logistics Portfolio |
|
18 |
|
Reno, NV |
|
May 2021 |
|
100% |
|
|
3.04 |
|
|
76% |
Northern Italy Industrial Portfolio |
|
4 |
|
Northern Italy |
|
August 2021 |
|
100% |
|
|
0.75 |
|
|
100% |
Southwest Light Industrial Portfolio |
|
15 |
|
AZ, NV |
|
September 2021 |
|
100% |
|
|
2.48 |
|
|
93% |
Norway Logistics Portfolio |
|
2 |
|
Oslo, Norway |
|
February 2022 |
|
100% |
|
|
0.38 |
|
|
100% |
Verona Oppeano |
|
5 |
|
Verona, Italy |
|
June 2022 |
|
100% |
|
|
2.64 |
|
|
100% |
Denmark Logistics Portfolio |
|
10 |
|
Eastern Denmark |
|
June 2022 |
|
100% |
|
|
1.97 |
|
|
100% |
Belgioioso Logistics |
|
1 |
|
Greater Milan, Italy |
|
August 2022 |
|
100% |
|
|
1.12 |
|
|
100% |
Total Industrial |
|
81 |
|
|
|
|
|
|
|
|
15.79 |
|
|
|
Office: |
|
|
|
|
|
|
|
|
|
|
|
|
|
Florida Office Portfolio |
|
11 |
|
Jacksonville, FL |
|
May 2019 |
|
97% |
|
|
1.27 |
|
|
79% |
Columbus Office Portfolio |
|
1 |
|
Columbus, OH |
|
October 2019 |
|
96% |
|
|
0.32 |
|
|
90% |
Nashville Office |
|
1 |
|
Nashville, TN |
|
February 2020 |
|
100% |
|
|
0.36 |
|
|
100% |
60 State Street |
|
1 |
|
Boston, MA |
|
March 2020 |
|
100% |
|
|
0.91 |
|
|
95% |
Stonebridge |
|
3 |
|
Atlanta, GA |
|
February 2021 |
|
100% |
|
|
0.46 |
|
|
100% |
M Campus |
|
2 |
|
Paris, France |
|
December 2021 |
|
100% |
|
|
0.24 |
|
|
100% |
Barcelona Mediacomplex |
|
1 |
|
Barcelona, Spain |
|
June 2022 |
|
100% |
|
|
0.34 |
|
|
97% |
Total Office |
|
20 |
|
|
|
|
|
|
|
|
3.90 |
|
|
|
|
|
|
|
|
|
|
|
|
|
|
|
|
|
|
Segment and Investment |
|
Number of Properties |
|
Location |
|
Acquisition Date |
|
Ownership Interest (1) |
|
Sq. Feet (in millions) / Number of Units/Keys |
|
|
Occupancy(2) |
Other Properties: |
|
|
|
|
|
|
|
|
|
|
|
|
|
U.S. Select Service Portfolio |
|
2 |
|
CO, OH |
|
January 2019 |
|
100% |
|
|
324 |
|
|
71% |
Fort Lauderdale Hotel (5) |
|
1 |
|
Fort Lauderdale, FL |
|
March 2019 |
|
43% |
|
|
236 |
|
|
67% |
Exchange on Erwin - Commercial |
|
2 |
|
Durham, NC |
|
November 2019 |
|
100% |
|
|
0.10 |
|
|
100% |
Barlow |
|
1 |
|
Chevy Chase, MD |
|
March 2020 |
|
100% |
|
|
0.29 |
|
|
85% |
Single-Family Rental Joint Venture |
|
N/A |
|
Various |
|
Various |
|
95% |
|
|
861 |
|
|
89% |
Sun Belt Single-Family Rental Portfolio |
|
N/A |
|
Various |
|
December 2021 |
|
100% |
|
|
20 |
|
|
60% |
Morningstar Self-Storage Joint Venture |
|
26 |
|
Various |
|
December 2021/March 2022 |
|
95% |
|
|
1.94 |
|
|
88% |
Extended Stay Portfolio (5) |
|
196 |
|
Various |
|
July 2022 |
|
45% |
|
|
24,935 |
|
|
85% |
Total Other Properties |
|
228 |
|
|
|
|
|
|
|
N/A (4) |
|
|
|
|
|
|
|
|
|
|
|
|
|
|
|
|
|
Total Investment Properties |
|
600 |
|
|
|
|
|
|
|
|
|
|
|
(1)Certain of the joint venture agreements entered into by us provide the other partner a profits interest based on certain internal rate of return hurdles being achieved. Such investments are consolidated by us and any profits interest due to the other partner will be reported within non-controlling interests in consolidated joint ventures on our Condensed Consolidated Balance Sheets. The table also includes two investments (197 total properties) owned by two unconsolidated real estate ventures.
(2)The occupancy rate for our multifamily and certain other properties, including single-family rental investments, is defined as the number of leased units divided by the total unit count as of September 30, 2025. The occupancy rate for our industrial and office is defined as all leased square footage divided by the total available square footage as of September 30, 2025. The occupancy rate for our other investments, including self-storage investments, is defined as all leased square footage divided by the total available square footage as well as the trailing 12 month average occupancy for hospitality and extended stay investments for the period ended September 30, 2025.
(3)Held through our DST Program as of September 30, 2025. These properties have been consolidated on our Condensed Consolidated Balance Sheets. Any profits interest due to the third-party investors in the DST Program are reported within non-controlling interests in consolidated joint ventures on our Condensed Consolidated Balance Sheets.
(4)Includes approximately 2.3 million sq. ft. across our self-storage, medical office and retail properties, 25,495 keys at our hospitality and extended stay properties and 881 single-family rental units.
(5)Investment in unconsolidated real estate venture.
Impairment of Investments in Real Estate
Management reviews its consolidated real estate properties for impairment each quarter or when there is an event or change in circumstances that indicates an impaired value. If the carrying amount of the real estate investment is no longer recoverable and exceeds the fair value of such investment, an impairment loss is recognized. The impairment loss is recognized based on the excess of the carrying amount of the asset over its fair value. The evaluation of anticipated future cash flows is highly subjective and is based in part on assumptions regarding future occupancy, rental rates and capital requirements that could differ materially from actual results. Since cash flows on real estate properties are considered on an undiscounted basis to determine whether an asset has been impaired, our strategy of holding properties over the long term directly decreases the likelihood of recording an impairment loss. If our strategy changes or market conditions otherwise dictate an earlier sale date, an impairment loss may be recognized, and such loss could be material to our results. If we determine that an impairment has occurred, the affected assets must be reduced to their fair value.
During the three and nine months ended September 30, 2025, we recognized a $5.1 million impairment charge on one hospitality property. During the year ended December 31, 2024, we recognized an aggregate $150.4 million of impairment charges related predominantly to multifamily properties and, to a lesser extent, one hospitality property and one industrial property. The estimated fair values of the impaired properties held as of December 31, 2024, were primarily based on recently completed sales transactions, letters of intent, or non-binding purchase and sales contracts. These inputs are considered Level 2 inputs for purposes of the fair value hierarchy. There are inherent uncertainties in making these estimates such as current and future macroeconomic conditions.
Impairment of Investments in Unconsolidated Real Estate Ventures
Management reviews our investments in unconsolidated joint ventures for impairment each quarter and will record impairment charges when events or circumstances change indicating that a decline in the fair values below the carrying values has occurred and such decline is other-than-temporary. The ultimate realization of the investment in unconsolidated joint ventures is dependent on a number of factors, including the performance of each investment and market conditions.
During the nine months ended September 30, 2025 and the year ended December 31, 2024, we did not recognize any impairments on our investments in unconsolidated real estate ventures.
Investments in Real Estate Debt
The following table details our investment in real estate debt as of September 30, 2025 ($ in thousands):
|
|
|
|
|
|
|
|
|
|
|
|
|
|
|
|
|
|
|
September 30, 2025 |
|
Type of Loan |
|
Number of Positions |
|
Coupon (1) |
|
Maturity Date (2) |
|
Cost Basis |
|
|
Fair Value |
|
Term loan |
|
1 |
|
BBSY + 4.75% |
|
June 2030 |
|
$ |
956,877 |
|
|
$ |
909,383 |
|
(1)The symbol “BBSY” refers to the relevant benchmark rate, which is the three-month Bank Bill Swap Bid Rate (“BBSY”).
(2)Maturity date is based on the fully extended maturity date of the underlying collateral.
During June 2022, we provided financing in the form of a term loan to an unaffiliated entity in connection with its acquisition of Australia’s largest hotel and casino company. The loan is in the amount of AUD 1,377 million and has an initial term of five years, with a two-year extension option. The loan is pre-payable at the option of the borrower at any time.
Lease Expirations
The following table details the expiring leases at our industrial, office and other properties by annualized base rent as of September 30, 2025 ($ in thousands). The table below excludes our multifamily and certain other properties, including single-family rental and self-storage properties, as substantially all leases at such properties expire within 12 months.
|
|
|
|
|
|
|
|
|
|
|
|
|
|
|
|
|
|
|
|
|
|
|
|
|
|
|
|
|
|
|
|
|
|
|
Industrial |
|
Office |
|
Other Properties |
|
Total |
Year |
|
Annualized Base Rent (1) |
|
|
% of Total Annualized Base Rent Expiring |
|
Annualized Base Rent (1) |
|
|
% of Total Annualized Base Rent Expiring |
|
Annualized Base Rent (1) |
|
|
% of Total Annualized Base Rent Expiring |
|
Annualized Base Rent (1) |
|
|
% of Total Annualized Base Rent Expiring |
2025 (remaining) |
|
$ |
|
5,740 |
|
|
|
2% |
|
$ |
|
345 |
|
|
|
0% |
|
$ |
|
111 |
|
|
|
0% |
|
$ |
|
6,196 |
|
|
|
2% |
2026 |
|
|
|
18,291 |
|
|
|
6% |
|
|
|
6,053 |
|
|
|
2% |
|
|
|
807 |
|
|
|
0% |
|
|
|
25,151 |
|
|
|
8% |
2027 |
|
|
|
28,859 |
|
|
|
10% |
|
|
|
12,578 |
|
|
|
4% |
|
|
|
1,433 |
|
|
|
0% |
|
|
|
42,870 |
|
|
|
14% |
2028 |
|
|
|
19,945 |
|
|
|
7% |
|
|
|
12,449 |
|
|
|
4% |
|
|
|
1,251 |
|
|
|
0% |
|
|
|
33,645 |
|
|
|
11% |
2029 |
|
|
|
14,919 |
|
|
|
5% |
|
|
|
8,749 |
|
|
|
3% |
|
|
|
6,600 |
|
|
|
2% |
|
|
|
30,268 |
|
|
|
10% |
2030 |
|
|
|
15,816 |
|
|
|
5% |
|
|
|
19,941 |
|
|
|
7% |
|
|
|
1,712 |
|
|
|
1% |
|
|
|
37,469 |
|
|
|
13% |
2031 |
|
|
|
6,982 |
|
|
|
2% |
|
|
|
32,566 |
|
|
|
11% |
|
|
|
696 |
|
|
|
0% |
|
|
|
40,244 |
|
|
|
13% |
2032 |
|
|
|
7,567 |
|
|
|
3% |
|
|
|
10,459 |
|
|
|
3% |
|
|
|
4,118 |
|
|
|
1% |
|
|
|
22,144 |
|
|
|
7% |
2033 |
|
|
|
8,039 |
|
|
|
3% |
|
|
|
31,112 |
|
|
|
10% |
|
|
|
2,197 |
|
|
|
1% |
|
|
|
41,348 |
|
|
|
14% |
2034 |
|
|
|
1,351 |
|
|
|
1% |
|
|
|
5,976 |
|
|
|
2% |
|
|
|
422 |
|
|
|
0% |
|
|
|
7,749 |
|
|
|
3% |
Thereafter |
|
|
|
4,235 |
|
|
|
1% |
|
|
|
6,960 |
|
|
|
3% |
|
|
|
2,874 |
|
|
|
1% |
|
|
|
14,069 |
|
|
|
5% |
Total |
|
$ |
|
131,744 |
|
|
|
45% |
|
$ |
|
147,188 |
|
|
|
49% |
|
$ |
|
22,221 |
|
|
|
6% |
|
$ |
|
301,153 |
|
|
|
100% |
(1)Annualized base rent is determined from the annualized base rent per leased square foot of the applicable year and excludes tenant recoveries, straight-line rent and above-market and below-market lease amortization.
Certain operating leases contain early termination options that require advance notification and may include payment of penalty, which, in most cases, is substantial enough to be deemed economically disadvantageous by a tenant to exercise. As of September 30, 2025, approximately 1% of our industrial portfolio square footage and approximately 21% of our office portfolio square footage is subject to early termination provisions. Approximately 4% of our office portfolio that is subject to these early termination provisions have early termination dates prior to January 1, 2028.
During the nine months ended September 30, 2025, three tenants exercised early lease termination provisions, impacting 34,202 square feet across our industrial and office properties, which represents approximately 0.2% of our combined square footage owned across our industrial and office properties. During the year ended December 31, 2024, two tenants exercised early lease termination provisions, impacting 56,747 square feet across our industrial and office properties, which represents 0.3% of our combined square footage owned across our industrial and office properties.
Subsequent Events
Financing and Capital Activity
During the period from October 1, 2025 through December 31, 2025, we repurchased $0.1 billion of common stock under our share repurchase plan.
During the period from October 1, 2025 through December 31, 2025, we received $0.2 billion of net borrowings on our unsecured line of credit.
During the period from October 1, 2025 through December 31, 2025, we refinanced and closed an aggregate of approximately $1.1 billion in property-level financing.
SELECTED INFORMATION REGARDING OUR OPERATIONS
Funds from Operations and Adjusted Funds from Operations
We believe funds from operations (“FFO”) is a meaningful supplemental non-GAAP operating measure, which should be considered along with, but not as an alternative to, net loss as a measure of operating performance. Our consolidated financial statements are presented under historical cost accounting which, among other things, requires depreciation of real estate investments to be calculated on a straight-line basis. As a result, our operating results imply that the value of our real estate investments will decrease evenly over a set time period. However, we believe that the value of real estate investments will change over time based on market conditions and as such, depreciation under historical cost accounting may be less informative. FFO is a standard REIT industry measure defined by the National Association of Real Estate Investment Trusts (“NAREIT”).
FFO, as defined by NAREIT and presented below, is calculated as net income or loss (computed in accordance with GAAP), excluding (i) gains or losses from sales of depreciable real property, (ii) impairment write-downs on depreciable real property, (iii) plus real estate-related depreciation and amortization, (iv) net gains or losses from sales of real estate, and (v) similar adjustments for unconsolidated joint ventures.
We also believe that adjusted FFO (“AFFO”) is a meaningful supplemental non-GAAP disclosure of our operating results. AFFO further adjusts FFO in order for our operating results to reflect the specific characteristics of our business by adjusting for items we believe are not related to our core operations. Our adjustments to FFO to arrive at AFFO include removing the impact of (i) straight-line rental income and expense, (ii) deferred income amortization, (iii) amortization of above- and below-market lease intangibles, (iv) amortization of mortgage premium /discount, (v) unrealized gains or losses from changes in the fair value of real estate debt and other financial instruments, (vi) gains and losses resulting from foreign currency translations, (vii) amortization of restricted stock awards, (viii) non-cash performance participation allocation, even if repurchased by us, (ix) amortization of deferred financing costs, (x) gains or losses on extinguishment of debt and (xi) similar adjustments for unconsolidated joint ventures. AFFO is not defined by NAREIT and our calculation of AFFO may not be comparable to disclosures made by other REITs.
The following table presents a reconciliation of net loss attributable to stockholders to FFO and AFFO for the nine months ended September 30, 2025 and for the year ended December 31, 2024 ($ in thousands):
|
|
|
|
|
|
|
|
|
|
|
For the Nine Months Ended September 30, |
|
|
For the Year Ended December 31, |
|
|
|
2025 |
|
|
2024 |
|
Net loss attributable to stockholders |
|
$ |
(539,588 |
) |
|
$ |
(684,883 |
) |
Adjustments to arrive at FFO: |
|
|
|
|
|
|
Real estate depreciation and amortization |
|
|
524,771 |
|
|
|
742,220 |
|
Impairment of investments in real estate |
|
|
5,123 |
|
|
|
150,392 |
|
Investment in unconsolidated real estate ventures – depreciation and amortization |
|
|
38,439 |
|
|
|
55,496 |
|
Net gain on dispositions of real estate |
|
|
(20,538 |
) |
|
|
(87,108 |
) |
Amount attributable to non-controlling interests for above adjustments |
|
|
(3,775 |
) |
|
|
(4,220 |
) |
FFO attributable to stockholders |
|
|
4,432 |
|
|
|
171,897 |
|
Adjustments to arrive at AFFO: |
|
|
|
|
|
|
Straight-line rental income and expense |
|
|
(4,534 |
) |
|
|
(10,213 |
) |
Deferred income amortization (1) |
|
|
(18,451 |
) |
|
|
(20,108 |
) |
Amortization of above- and below-market lease intangibles, net |
|
|
(646 |
) |
|
|
(2,464 |
) |
Unrealized losses from changes in the fair value of investments in real estate debt and other financial instruments |
|
|
253,703 |
|
|
|
153,827 |
|
Foreign currency (gain) loss |
|
|
(24,756 |
) |
|
|
41,062 |
|
Non-cash performance participation allocation |
|
|
— |
|
|
|
— |
|
Amortization of deferred financing costs |
|
|
18,412 |
|
|
|
22,252 |
|
Amortization of restricted stock awards |
|
|
630 |
|
|
|
840 |
|
Loss on extinguishment of debt |
|
|
1,809 |
|
|
|
|
Amount attributable to non-controlling interests for above adjustments |
|
|
(1,299 |
) |
|
|
(1,166 |
) |
AFFO attributable to stockholders |
|
$ |
229,300 |
|
|
$ |
355,927 |
|
(1)Includes the amortization of mortgage premium / discount.
FFO and AFFO should not be considered to be more relevant or accurate than the GAAP methodology in calculating net income (loss) or in evaluating our operating performance. In addition, FFO and AFFO should not be considered as alternatives to net income (loss) as indications of our performance or as alternatives to cash flows from operating activities as indications of our liquidity, but rather should be reviewed in conjunction with these and other GAAP measurements. Further, FFO and AFFO are not intended to be used as liquidity measures indicative of cash flow available to fund our cash needs, including our ability to make distributions to our stockholders.
Net Tangible Book Value
As of September 30, 2025, our net tangible book value per share was $11.92. Net tangible book value per share of our common stock is determined by dividing the net tangible book value as of September 30, 2025 (consisting of total assets less total liabilities) by the number of shares of our common stock outstanding as of September 30, 2025.
Liquidity and Capital Resources
The following table is a summary of our indebtedness as of September 30, 2025 and December 31, 2024 ($ in thousands):
|
|
|
|
|
|
|
|
|
|
|
|
|
|
|
|
|
|
|
|
|
|
|
|
|
|
Principal Balance Outstanding(3)(4) |
|
Indebtedness |
|
Weighted Average Interest Rate(1) |
|
Weighted Average Maturity Date(2) |
|
Maximum Facility Size |
|
|
September 30, 2025 |
|
|
December 31, 2024 |
|
Fixed rate loans |
|
|
|
|
|
|
|
|
|
|
|
|
|
Fixed rate mortgages |
|
3.00% |
|
March 2031 |
|
N/A |
|
|
$ |
2,755,723 |
|
|
$ |
2,978,914 |
|
Total fixed rate loans |
|
|
|
|
|
|
|
|
|
2,755,723 |
|
|
|
2,978,914 |
|
Variable rate loans |
|
|
|
|
|
|
|
|
|
|
|
|
|
Floating rate mortgages |
|
B + 1.92% |
|
September 2028 |
|
N/A |
|
|
|
9,124,527 |
|
|
|
9,658,934 |
|
Variable rate secured credit facility(5) |
|
B + 2.25% |
|
December 2025 |
|
$161,665 |
|
|
|
161,665 |
|
|
|
164,152 |
|
Senior secured revolving credit facility(6) |
|
B + 2.50% |
|
January 2027 |
|
$150,000 |
|
|
|
— |
|
|
|
— |
|
Total variable rate loans |
|
|
|
|
|
|
|
|
|
9,286,192 |
|
|
|
9,823,086 |
|
Total loans secured by the Company’s properties |
|
|
|
|
|
|
|
|
|
12,041,915 |
|
|
|
12,802,000 |
|
|
|
|
|
|
|
|
|
|
|
|
|
|
|
Secured financings on investments in real estate debt |
|
B + 2.65% |
|
June 2030 |
|
$ |
547,564 |
|
|
|
547,564 |
|
|
|
468,082 |
|
Unsecured line of credit(7) |
|
B + 2.50% |
|
May 2027 |
|
$ |
1,550,000 |
|
|
|
1,208,000 |
|
|
|
1,362,000 |
|
Total Indebtedness |
|
|
|
|
|
|
|
|
$ |
13,797,479 |
|
|
$ |
14,632,082 |
|
(1)The symbol “B” refers to the relevant floating benchmark rates, which includes one-month SOFR, NYFED 30 day SOFR, three-month EURIBOR and three-month CIBOR, as applicable to each loan.
(2)For loans where we, at our own discretion, have extension options, the maximum maturity date has been assumed.
(3)The majority of our mortgages contain prepayment provisions including (but not limited to) lockout periods, yield or spread maintenance provisions and fixed penalties.
(4)Excludes a $12.6 million mortgage loan on a property classified as held-for-sale as of December 31, 2024. As of September 30, 2025, there were no mortgage loans that met the criteria to be classified as held-for-sale.
(5)The repayment of the variable rate secured credit facility is guaranteed by the Operating Partnership.
(6)The repayment of the senior secured revolving credit facility is secured by pledges of ownership interests in holding companies that are directly under the Operating Partnership.
(7)The repayment of the line of credit facility is guaranteed by us.
During the period from October 1, 2025 through December 31, 2025, we received $0.2 billion of net borrowings from our unsecured line of credit.
During the period from October 1, 2025 through December 31, 2025, we refinanced and closed an aggregate of approximately $1.1 billion in property-level financing.
Secured Financings on Investments in Real Estate Debt
Secured financings on investments in real estate debt are treated as collateralized financing transactions and are carried at their contractual amounts, including accrued interest, as specified in the respective agreements. Although structured as a sale and repurchase obligation, a secured financing on investments in real estate debt operates as a financing under which securities are pledged as collateral to secure a short-term loan equal in value to a specified percentage of the market value of the pledged collateral. While used as collateral, we retain beneficial ownership of the pledged collateral, including the right to distributions. At the maturity of a secured financing on investments in real estate debt, we are required to repay the loan and concurrently receive the pledged collateral from the lender or, with the consent of the lender, renew such agreement at the then-prevailing financing rate.
Interest rates on these borrowings are determined based on prevailing rates corresponding to the terms of the borrowings, and interest is paid at the termination of the borrowing at which time we may enter into a new borrowing arrangement at prevailing market rates with the same counterparty or repay that counterparty and negotiate financing with a different counterparty.
The fair value of financial instruments pledged as collateral on our secured financings on investments in real estate debt disclosed in the tables below represent our fair value of such instruments, which may differ from the fair value assigned to the collateral by its counterparties.
In June 2022, we entered into a repurchase agreement with Morgan Stanley Bank, N.A. (“Morgan Stanley”), Guardians of New Zealand Superannuation as manager and administrator of the New Zealand Superannuation Fund (“NZ Super”), and BAWAG P.S.K. Bank für Arbeit und Wirtschaft und Osterreichische Postsparkasse Aktiengesellschaft (“BAWAG”) in order to finance our term loan investment (the “Syndicated RA”) to an unaffiliated entity in connection with its acquisition of three Australian hospitality and leisure resorts.
During June 2025, we refinanced our secured financings on investments in real estate debt through a series of transactions. We amended our repurchase agreement with Morgan Stanley and entered into a repurchase agreement with Barclays Bank PLC (“Barclays”). As a result of the amendment to the repurchase agreement with Morgan Stanley, we increased the facility size by AUD 174.0 million to AUD 553.5 million and extended the maturity date from June 2027 to June 2030. The repurchase agreement with Barclays has a facility size of AUD 272.7 million and a maturity date of June 2030. We terminated our repurchase agreements with NZ Super and BAWAG. As a result of these transactions, we reduced the weighted average spread over the relevant benchmark rate (BBSY) from 2.82% to 2.65%.
For financial statement purposes, we do not offset our secured financings on investments in real estate debt and securities lending transactions because the conditions for netting as specified by GAAP are not met. Although not offset on our consolidated balance sheets as set forth in our Annual Report on Form 10-K for the year ended December 31, 2024 and our Quarterly Reports on Form 10-Q for the nine months ended September 30, 2025, each of which is incorporated herein by reference, these transactions are summarized in the following tables ($ in thousands):
|
|
|
|
|
|
|
|
|
|
|
|
|
|
|
|
|
|
|
September 30, 2025 |
|
Indebtedness |
|
Maturity Date |
|
Coupon |
|
Collateral Assets(1) |
|
|
Outstanding Balance |
|
Syndicated RA(2) |
|
June 2030 |
|
BBSY + 2.65% |
|
$ |
909,383 |
|
|
$ |
547,564 |
|
|
|
|
|
|
|
$ |
909,383 |
|
|
$ |
547,564 |
|
|
|
|
|
|
|
|
|
|
|
|
|
|
|
|
|
|
|
|
December 31, 2024 |
|
Indebtedness |
|
Maturity Date |
|
Coupon |
|
Collateral Assets(1) |
|
|
Outstanding Balance |
|
Syndicated RA(2) |
|
June 2027 |
|
BBSY + 2.82% |
|
$ |
852,461 |
|
|
$ |
467,988 |
|
|
|
|
|
|
|
$ |
852,461 |
|
|
$ |
467,988 |
|
__________
(1)Represents the fair value of the Company’s real estate-related term loan investments.
(2)As of September 30, 2025, there were no remaining unamortized deferring financing costs on secured financings on investments in real estate debt. As of December 31, 2024, the outstanding balance is reflected net of $0.9 million of unamortized deferred financing costs
Unsecured Line of Credit
In May 2024, we entered into an amendment to extend our unsecured line of credit with borrowing capacity of approximately $1.6 billion for two years, at which time we may request an additional one-year extension thereafter. Interest under the unsecured line of credit is determined based on one-month U.S. dollar-denominated SOFR plus 2.5%. The repayment of the unsecured line of credit is guaranteed by us.
As of September 30, 2025 and December 31, 2024, there were approximately $1.2 billion and $1.4 billion of borrowings outstanding on the unsecured line of credit, respectively.
Distributions
The following table summarizes our distributions declared during the nine months ended September 30, 2025 and for the year ended December 31, 2024 ($ in thousands):
|
|
|
|
|
|
|
|
|
|
|
|
|
|
|
|
|
|
For the Nine Months Ended September 30, 2025 |
|
|
For the Year Ended December 31, 2024 |
|
|
Amount |
|
|
% |
|
|
Amount |
|
|
% |
|
Distributions |
|
|
|
|
|
|
|
|
|
|
|
|
Payable in cash |
|
$ |
262,782 |
|
|
|
72 |
|
% |
$ |
339,007 |
|
|
|
69 |
|
Reinvested in shares |
|
|
101,854 |
|
|
|
28 |
|
% |
|
155,250 |
|
|
|
31 |
|
Total distributions |
|
$ |
364,636 |
|
|
|
100 |
|
% |
$ |
494,257 |
|
|
|
100 |
|
|
|
|
|
|
|
|
|
|
|
|
|
|
Sources of Distributions |
|
|
|
|
|
|
|
|
|
|
|
|
Cash flows from operating activities(1) |
|
$ |
334,881 |
|
|
|
92 |
|
% |
$ |
494,257 |
|
|
|
100 |
|
Cash flows from investing activities(1) |
|
|
29,755 |
|
|
|
8 |
|
|
|
— |
|
|
|
— |
|
Offering proceeds |
|
|
— |
|
|
|
— |
|
|
|
— |
|
|
|
— |
|
Total sources of distributions |
|
$ |
364,636 |
|
|
|
100 |
|
% |
$ |
494,257 |
|
|
|
100 |
|
|
|
|
|
|
|
|
|
|
|
|
|
|
Cash flows from operating activities |
|
$ |
296,282 |
|
|
|
|
|
$ |
429,191 |
|
|
|
|
Funds from operations(2) |
|
$ |
4,432 |
|
|
|
|
|
$ |
171,897 |
|
|
|
|
__________
(1)As of September 30, 2025 and December 31, 2024, our inception to date cash flows from operating activities and certain cash flows from interest rate derivatives, classified as cash flows from investing activities, have funded 100% of our distributions.
(2)See “Funds from Operations and Adjusted Funds from Operations” above for a description of FFO and a reconciliation of FFO to GAAP net loss attributable to stockholders.
Related Party Transactions
The following table details the compensation we paid to the Advisor, the Dealer Manager and their affiliates during the nine months ended September 30, 2025 and for the year ended December 31, 2024 ($ in thousands).
|
|
|
|
|
|
|
|
|
|
|
|
|
For the Nine Months Ended September 30, 2025 |
|
|
For the Year Ended December 31, 2024 |
|
Upfront selling commissions and dealer manager fees |
|
$ |
|
30 |
|
|
$ |
|
400 |
|
Organization and offering expense reimbursement |
|
|
|
— |
|
|
|
|
1,485 |
|
Stockholder servicing fee |
|
|
|
26,306 |
|
|
|
|
38,639 |
|
Management fee |
|
|
|
67,185 |
|
|
|
|
108,503 |
|
Performance participation allocation |
|
|
|
— |
|
|
|
|
— |
|
Operating expense reimbursement |
|
|
|
8,896 |
|
|
|
|
17,463 |
|
Affiliate service provider expenses |
|
|
|
28,416 |
|
|
|
|
34,872 |
|
Total |
|
$ |
|
130,833 |
|
|
$ |
|
201,362 |
|
The following table details the components of due to affiliates on our consolidated balance sheets as set forth in our Quarterly Report on Form 10-Q for the quarter ended September 30, 2025 and our Annual Report on Form 10-K for the year ended December 31, 2024, each of which is incorporated herein by reference ($ in thousands):
|
|
|
|
|
|
|
|
|
|
|
September 30, 2025 |
|
|
December 31, 2024 |
|
Accrued stockholder servicing fee |
|
$ |
233,900 |
|
|
$ |
262,264 |
|
Performance participation allocation |
|
|
— |
|
|
|
— |
|
Accrued management fee |
|
|
7,137 |
|
|
|
7,701 |
|
Advanced operating expenses |
|
|
2,222 |
|
|
|
1,844 |
|
Accrued affiliate service provider expenses |
|
|
3,455 |
|
|
|
3,792 |
|
Total |
|
$ |
246,714 |
|
|
$ |
275,601 |
|
The following table details the compensation paid to the DST Dealer Manager, the DST Manager and their affiliates in connection with the DST Program during the nine months ended September 30, 2025 and the year ended December 31, 2024 ($ in thousands).
|
|
|
|
|
|
|
|
|
|
|
|
|
For the Nine Months Ended September 30, 2025 |
|
|
For the Year Ended December 31, 2024 |
|
DST upfront selling commissions and dealer manager fees |
|
$ |
|
422 |
|
|
$ |
|
244 |
|
DST organization and offering expense reimbursement |
|
|
|
62 |
|
|
|
|
63 |
|
DST outside selling commission |
|
|
|
— |
|
|
|
|
— |
|
DST investor servicing fee |
|
|
|
— |
|
|
|
|
— |
|
DST facilitation fee |
|
|
|
311 |
|
|
|
|
314 |
|
DST management fee |
|
|
|
— |
|
|
|
|
— |
|
Total |
|
$ |
|
795 |
|
|
$ |
|
621 |
|
Repurchases of our Shares
During the nine months ended September 30, 2025 and for the year ended December 31, 2024, we repurchased shares of our common stock in the following amounts. We funded these repurchases through a combination of sales of shares of our common stock, borrowings from our unsecured line of credit and proceeds from asset dispositions.
|
|
|
|
|
|
|
|
|
|
|
|
|
|
|
|
|
|
Total Number of |
|
|
|
|
|
|
|
|
|
Shares Repurchased |
|
|
|
|
|
|
Number of Shares |
|
|
as Part of Publicly |
|
|
Average |
|
|
|
Requested for |
|
|
Announced Plans |
|
|
Price Paid |
|
Period: |
|
Repurchase (1) |
|
|
or Programs |
|
|
per Share |
|
January - March 2024(2) |
|
|
56,776,473 |
|
|
|
22,168,363 |
|
|
$ |
23.13 |
|
April - June 2024(3) |
|
|
102,662,677 |
|
|
|
14,956,241 |
|
|
$ |
23.09 |
|
July - September 2024(4) |
|
|
106,183,923 |
|
|
|
4,587,354 |
|
|
$ |
22.58 |
|
October - December 2024(5) |
|
|
100,191,798 |
|
|
|
4,595,325 |
|
|
$ |
22.00 |
|
January - March 2025(6) |
|
|
108,912,227 |
|
|
|
4,018,007 |
|
|
$ |
21.73 |
|
April - June 2025(7) |
|
|
122,120,249 |
|
|
|
5,396,317 |
|
|
$ |
21.27 |
|
July - September 2025(8) |
|
|
144,380,040 |
|
|
|
6,594,083 |
|
|
$ |
20.94 |
|
Total |
|
|
741,227,387 |
|
|
|
62,315,690 |
|
|
$ |
22.51 |
|
(1)Repurchases are limited under the share repurchase plan as described in “Share Repurchases—Repurchase Limitations.”
(2)In each of January, February and March 2024, we received repurchase requests in excess of the applicable monthly or quarterly repurchase limitation. As per the terms of our share repurchase plan, we honored all repurchase requests for each of January, February and March 2024 on a pro rata basis up to the applicable monthly or quarterly repurchase limitation. As such, approximately 48% of each stockholder’s January 2024 repurchase request was satisfied, approximately 40% of each stockholder’s February 2024 repurchase request was satisfied and approximately 24% of each stockholder’s March 2024 share repurchase request was satisfied.
(3)In each of April, May and June 2024, we received repurchase requests in excess of the applicable monthly or quarterly repurchase limitation. As per the terms of our share repurchase plan, we honored all repurchase requests for each of April, May and June 2024 on a pro rata basis up to the applicable monthly or quarterly repurchase limitation. As such, approximately 37% of each stockholder’s April 2024 repurchase request was satisfied, approximately 3% of each stockholder’s May 2024 repurchase request was satisfied and approximately 4% of each stockholder’s June 2024 repurchase request was satisfied.
(4)In each of July, August and September 2024, we received repurchase requests in excess of the applicable monthly or quarterly repurchase limitation. As per the terms of our share repurchase plan, we honored all repurchase requests for each of July, August and September 2024 on a pro rata basis up to the applicable monthly or quarterly repurchase limitation. As such, approximately 4% of each stockholder’s July 2024 repurchase request was satisfied, approximately 4% of each stockholder’s August 2024 repurchase request was satisfied and approximately 4% of each stockholder’s September 2024 repurchase request was satisfied.
(5)In each of October, November and December 2024, we received repurchase requests in excess of the applicable monthly or quarterly repurchase limitation. As per the terms of our share repurchase plan, we honored all repurchase requests for each of October, November and December 2024 on a pro rata basis up to the applicable monthly or quarterly repurchase limitation. As such, approximately 4% of each stockholder’s October 2024 repurchase request was satisfied, approximately 4% of each stockholder’s November 2024 repurchase request was satisfied and approximately 4% of each stockholder’s December 2024 repurchase request was satisfied.
(6)In each of January, February and March 2025, we received repurchase requests in excess of the applicable monthly or quarterly repurchase limitation. As per the terms of our share repurchase plan, we honored all repurchase requests for each of January, February and March 2025 on a pro rata basis up to the applicable monthly or quarterly repurchase limitation. As such, approximately 4% of each stockholder’s January 2025 repurchase request was satisfied, approximately 4% of each stockholder’s February 2025 repurchase request was satisfied and approximately 4% of each stockholder’s March 2025 share repurchase request was satisfied.
(7)In each of April, May and June 2025, we received repurchase requests in excess of the applicable monthly or quarterly repurchase limitation. As per the terms of our share repurchase plan, we honored all repurchase requests for each of April, May and June 2025 on a pro rata basis up to the applicable monthly or quarterly repurchase limitation. As such, approximately 3% of each stockholder’s April 2025 repurchase request was satisfied, approximately 3% of each stockholder’s May 2025 repurchase request was satisfied and approximately 4% of each stockholder’s June 2025 share repurchase request was satisfied. I
(8)In each of July, August and September 2025, we received repurchase requests in excess of the applicable monthly or quarterly repurchase limitation. As per the terms of our share repurchase plan, we honored all repurchase requests for each of July, August and September 2025 on a pro rata basis up to the applicable monthly or quarterly repurchase limitation. As such, approximately 4% of each stockholder’s July 2025 repurchase request was satisfied, approximately 4% of each stockholder’s August 2025 repurchase request was satisfied and approximately 4% of each stockholder’s September 2025 share repurchase request was satisfied.
In each of October, November and December 2025, we received repurchase requests in excess of the applicable monthly or quarterly repurchase limitation. As per the terms of our share repurchase plan, we honored all repurchase requests for each of October, November and December 2025 on a pro rata basis up to the applicable monthly or quarterly repurchase limitation. As such, approximately 4% of each stockholder’s October 2025 repurchase request was satisfied, approximately 4% of each stockholder’s November 2025 repurchase request was satisfied and approximately 4% of each stockholder’s December 2025 share repurchase request was satisfied.
Status of Our Public Offerings
On December 27, 2017, we commenced our initial public offering of up to $5,000,000,000 in shares of our common stock. We received gross proceeds of approximately $3.9 billion. Our initial public offering terminated upon the commencement of our second public offering.
On June 2, 2021, we commenced our second public offering of up to $10,000,000,000 in shares of our common stock. We received gross proceeds of approximately $8.4 billion. Our second public offering terminated upon the commencement of our third public offering.
On August 10, 2022, we commenced our third public offering of up to $18,000,000,000 in shares of our common stock. We received gross offering proceeds of approximately $2.0 billion. Our third public offering terminated upon the commencement of our fourth public offering.
On February 4, 2026, we commenced our fourth public offering of up to $10,000,000,000 in shares of our common stock, consisting of $9,500,000,000 in shares of common stock in our primary offering and up to $500,000,000 in shares of common stock pursuant to our distribution reinvestment plan. This offering will terminate no later than February 4, 2029, unless extended in accordance with applicable SEC rules. We reserve the right to terminate our public offering at any time and to extend our offering term to the extent permissible under applicable law.
We are structured as a perpetual-life, non-listed REIT, which means that subject to regulatory approval of our filing for additional offerings and qualification as a REIT for U.S. federal income tax purposes, we intend to effectively conduct a continuous offering of an unlimited number of shares of our common stock over an unlimited time period by filing a new registration statement prior to the end of the three-year period described in Rule 415 of the Securities Act. We will endeavor to take all reasonable actions to avoid interruptions in the continuous offering of our shares of common stock. There can be no assurance, however, that we will not need to suspend our continuous offering while the SEC and, where required, state securities regulators, review such amendment until it is declared effective, if at all.
February 1, 2026 Transaction Price
The transaction price for each share class of our common stock for subscriptions accepted as of February 1, 2026 (and repurchases as of January 31, 2026) is as follows:
|
|
|
|
|
|
|
Transaction Price (per share) |
|
Class S |
|
$ |
20.14 |
|
Class T |
|
$ |
20.15 |
|
Class D |
|
$ |
19.72 |
|
Class I |
|
$ |
19.96 |
|
The February 1, 2026 transaction price for each of our share classes is equal to such class’s NAV per share as of December 31, 2025. A detailed presentation of the NAV per share is set forth below. The purchase price of our common stock for each share class equals the transaction price of such class, plus applicable upfront selling commissions and dealer manager fees.
December 31, 2025 NAV Per Share
NAV per share is calculated in accordance with the valuation guidelines that have been approved by our board of directors. Our NAV per share, which is updated as of the last calendar day of each month, is posted on our website at www.starwoodNAV.reit.Please refer to “Net Asset Value Calculation and Valuation Guidelines” for information on how our NAV is determined. The Advisor is ultimately responsible for determining our NAV. We have included a breakdown of the components of total NAV and NAV per share as of December 31, 2025 along with the immediately preceding month.
Our total NAV presented in the following tables includes the NAV of our Class S shares, Class T shares, Class D shares and Class I shares, as well as partnership interests of the Operating Partnership held by parties other than us. The following table provides a breakdown of the major components of our NAV as of December 31, 2025 ($ and shares/units in thousands):
|
|
|
|
|
Components of NAV |
|
December 31, 2025 |
|
Investments in real estate |
|
$ |
20,953,304 |
|
Investment in real estate debt |
|
|
918,252 |
|
Cash and cash equivalents |
|
|
197,960 |
|
Restricted cash |
|
|
225,737 |
|
Other assets |
|
|
154,668 |
|
Debt obligations |
|
|
(11,753,302 |
) |
Secured financings on investments in real estate debt |
|
|
(550,951 |
) |
Subscriptions received in advance |
|
|
(145 |
) |
Other liabilities |
|
|
(1,767,593 |
) |
Performance participation accrual |
|
|
— |
|
Management fee payable |
|
|
(6,918 |
) |
Accrued stockholder servicing fees (1) |
|
|
(2,753 |
) |
Non-controlling interests in consolidated entities |
|
|
(116,989 |
) |
Net asset value |
|
$ |
8,251,270 |
|
Number of outstanding shares/units |
|
|
412,009 |
|
(1)Stockholder servicing fees only apply to Class S shares, Class T shares and Class D shares. For purposes of NAV we recognize the stockholder servicing fee as a reduction of NAV on a monthly basis. Under GAAP, we accrue the full cost of the stockholder servicing fee as an offering cost at the time we sell Class S shares, Class T shares and Class D shares. As of December 31, 2025, we have accrued under GAAP $224.3 million of stockholder servicing fees payable to the Dealer Manager related to the Class S shares, Class T shares and Class D shares sold.
The following table provides a breakdown of our total NAV and NAV per share, by share class, as of December 31, 2025 ($ and shares/units in thousands, except per share/unit data):
|
|
|
|
|
|
|
|
|
|
|
|
|
|
|
|
|
|
|
|
|
|
|
|
|
NAV Per Share |
|
Class S Shares |
|
|
Class T Shares |
|
|
Class D Shares |
|
|
Class I Shares |
|
|
Third-party Operating Partnership Units (1) |
|
|
Total |
|
Net asset value |
|
$ |
3,536,625 |
|
|
$ |
96,417 |
|
|
$ |
488,020 |
|
|
$ |
3,731,107 |
|
|
$ |
399,101 |
|
|
$ |
8,251,270 |
|
Number of outstanding shares/units |
|
|
175,606 |
|
|
|
4,785 |
|
|
|
24,744 |
|
|
|
186,884 |
|
|
|
19,990 |
|
|
|
412,009 |
|
NAV Per Share/Unit as of December 31, 2025 |
|
$ |
20.14 |
|
|
$ |
20.15 |
|
|
$ |
19.72 |
|
|
$ |
19.96 |
|
|
$ |
19.97 |
|
|
|
|
(1)Includes the Operating Partnership units held by the Special Limited Partner and other third parties.
Set forth below are the weighted averages of the key assumptions in the discounted cash flow methodology used in the December 31, 2025 valuations, based on property types. Once we own more than one single-family, one self-storage and one extended stay investment, we will include the key assumptions for the property types.
|
|
|
|
|
Property Type |
|
Discount Rate |
|
Exit Capitalization Rate |
Multifamily |
|
6.9% |
|
5.5% |
Industrial |
|
7.3% |
|
5.8% |
Office |
|
8.0% |
|
6.8% |
Other |
|
8.4% |
|
6.9% |
These assumptions are determined by the Advisor (except for investments valued by a third party appraisal firm), and reviewed by our independent valuation advisor. A change in these assumptions would impact the calculation of the value of our property investments. For example, assuming all other factors remain unchanged, the changes listed below would result in the following effects on our investment values:
|
|
|
|
|
|
|
|
|
|
|
Input |
|
Hypothetical Change |
|
Multifamily Investment Values |
|
Industrial Investment Values |
|
Office Investment Values |
|
Other Investment Values |
Discount Rate |
|
0.25% decrease |
|
+1.9% |
|
+1.9% |
|
+1.9% |
|
+1.9% |
(weighted average) |
|
0.25% increase |
|
(1.9)% |
|
(1.9)% |
|
(1.9)% |
|
(1.8)% |
Exit Capitalization Rate |
|
0.25% decrease |
|
+3.0% |
|
+2.8% |
|
+2.4% |
|
+2.3% |
(weighted average) |
|
0.25% increase |
|
(2.7)% |
|
(2.6)% |
|
(2.2)% |
|
(2.1)% |
Historical NAV Per Share
The following table presents our monthly NAV per share for each of our four classes of common stock from December 31, 2022 through the date of this prospectus:
|
|
|
|
|
|
|
|
|
|
|
|
|
|
|
|
|
|
|
|
|
|
|
|
|
|
|
|
Date |
|
NAV per Class S Share |
|
NAV per Class T Share |
|
NAV per Class D Share |
|
NAV per Class I Share |
|
December 31, 2022 |
$ |
26.52 |
|
$ |
26.52 |
|
$ |
26.07 |
|
$ |
26.34 |
|
|
January 31, 2023 |
$ |
26.22 |
|
$ |
26.23 |
|
$ |
25.78 |
|
$ |
26.04 |
|
|
February 28, 2023 |
$ |
26.31 |
|
$ |
26.32 |
|
$ |
25.86 |
|
$ |
26.12 |
|
|
March 31, 2023 |
$ |
25.72 |
|
$ |
25.73 |
|
$ |
25.28 |
|
$ |
25.54 |
|
|
April 30, 2023 |
$ |
25.51 |
|
$ |
25.51 |
|
$ |
25.07 |
|
$ |
25.32 |
|
|
May 31, 2023 |
$ |
25.52 |
|
$ |
25.52 |
|
$ |
25.08 |
|
$ |
25.33 |
|
|
June 30, 2023 |
$ |
25.06 |
|
$ |
25.06 |
|
$ |
24.62 |
|
$ |
24.87 |
|
|
July 31, 2023 |
$ |
25.04 |
|
$ |
25.05 |
|
$ |
24.61 |
|
$ |
24.85 |
|
|
August 31, 2023 |
$ |
24.98 |
|
$ |
24.99 |
|
$ |
24.55 |
|
$ |
24.80 |
|
|
September 30, 2023 |
$ |
24.92 |
|
$ |
24.93 |
|
$ |
24.49 |
|
$ |
24.74 |
|
|
October 31, 2023 |
$ |
24.81 |
|
$ |
24.82 |
|
$ |
24.37 |
|
$ |
24.62 |
|
|
November 30, 2023 |
$ |
24.08 |
|
$ |
24.09 |
|
$ |
23.66 |
|
$ |
23.90 |
|
|
December 31, 2023 |
$ |
23.08 |
|
$ |
23.09 |
|
$ |
22.67 |
|
$ |
22.90 |
|
|
January 31, 2024 |
$ |
23.14 |
|
$ |
23.15 |
|
$ |
22.71 |
|
$ |
22.96 |
|
|
February 29, 2024 |
$ |
23.27 |
|
$ |
23.29 |
|
$ |
22.84 |
|
$ |
23.09 |
|
|
March 31, 2024 |
$ |
23.21 |
|
$ |
23.22 |
|
$ |
22.77 |
|
$ |
23.03 |
|
|
April 30, 2024 |
$ |
23.06 |
|
$ |
23.07 |
|
$ |
22.62 |
|
$ |
22.87 |
|
|
May 31, 2024 |
$ |
22.94 |
|
$ |
22.95 |
|
$ |
22.50 |
|
$ |
22.75 |
|
|
June 30, 2024 |
$ |
22.67 |
|
$ |
22.69 |
|
$ |
22.24 |
|
$ |
22.49 |
|
|
July 30, 2024 |
$ |
22.58 |
|
$ |
22.59 |
|
$ |
22.15 |
|
$ |
22.40 |
|
|
August 31, 2024 |
$ |
22.36 |
|
$ |
22.38 |
|
$ |
21.93 |
|
$ |
22.18 |
|
|
September 30, 2024 |
$ |
22.09 |
|
$ |
22.11 |
|
$ |
21.67 |
|
$ |
21.92 |
|
|
October 31, 2024 |
$ |
21.98 |
|
$ |
22.00 |
|
$ |
21.56 |
|
$ |
21.80 |
|
|
November 30, 2024 |
$ |
21.84 |
|
$ |
21.86 |
|
$ |
21.42 |
|
$ |
21.66 |
|
|
December 31, 2024 |
$ |
21.89 |
|
$ |
21.91 |
|
$ |
21.47 |
|
$ |
21.71 |
|
|
January 31, 2025 |
$ |
21.82 |
|
$ |
21.84 |
|
$ |
21.40 |
|
$ |
21.64 |
|
|
February 28, 2025 |
$ |
21.66 |
|
$ |
21.67 |
|
$ |
21.23 |
|
$ |
21.48 |
|
|
March 31, 2025 |
$ |
21.32 |
|
$ |
21.33 |
|
$ |
20.90 |
|
$ |
21.14 |
|
|
April 30, 2025 |
$ |
21.15 |
|
$ |
21.16 |
|
$ |
20.73 |
|
$ |
20.97 |
|
|
May 31, 2025 |
$ |
21.10 |
|
$ |
21.11 |
|
$ |
20.68 |
|
$ |
20.92 |
|
|
June 30, 2025 |
$ |
21.10 |
|
$ |
21.12 |
|
$ |
20.67 |
|
$ |
20.92 |
|
|
July 31, 2025 |
$ |
20.99 |
|
$ |
21.01 |
|
$ |
20.57 |
|
$ |
20.82 |
|
|
August 31, 2025 |
$ |
20.76 |
|
$ |
20.78 |
|
$ |
20.34 |
|
$ |
20.59 |
|
|
September 30, 2025 |
$ |
20.60 |
|
$ |
20.61 |
|
$ |
20.18 |
|
$ |
20.42 |
|
|
October 31, 2025 |
$ |
20.44 |
|
$ |
20.45 |
|
$ |
20.02 |
|
$ |
20.26 |
|
|
November 30, 2025 |
$ |
20.34 |
|
$ |
20.35 |
|
$ |
19.92 |
|
$ |
20.16 |
|
|
December 31, 2025 |
$ |
20.14 |
|
$ |
20.15 |
|
$ |
19.72 |
|
$ |
19.96 |
|
|
MANAGEMENT
Board of Directors
We operate under the direction of our board of directors, the members of which are accountable to us and our stockholders as fiduciaries. Our board of directors has retained the Advisor to manage the acquisition and dispositions of our investments, subject to the supervision of our board of directors.
We have ten directors. Our board of directors may change the number of directors, but not to fewer than three directors nor, unless our bylaws are amended, more than 15. Our charter provides that a majority of our directors must be independent directors, except for a period of up to 60 days after the death, removal or resignation of an independent director pending the election of a successor independent director. In addition, our board of directors has approved a resolution requiring that we maintain a majority of independent directors after a listing, if any, unless our charter is subsequently amended with the approval of our stockholders to remove the requirement that a majority of our directors be independent directors. Consistent with the NASAA REIT Guidelines, our charter defines an independent director as a director who is not and has not for the last two years been associated, directly or indirectly, with Starwood Capital. Under our charter, as interpreted and applied by our board of directors through a resolution, a director is deemed to be associated with Starwood Capital if he or she owns any interest (other than an interest in us or, in the case of an independent director who served as an independent director of an affiliate of us as of August 1, 2019, an immaterial interest in such affiliate) in, is employed by, is an officer or director of, or has any material business or professional relationship with Starwood Capital, the Advisor or any of their affiliates, performs services (other than as a director) for us, or serves as a director or trustee for more than three REITs sponsored by Starwood Capital or advised by the Advisor. A business or professional relationship will be deemed material per se if the gross revenue derived by the director from Starwood Capital exceeds 5% of (i) the director’s annual gross revenue derived from all sources during either of the last two years or (ii) the director’s net worth on a fair market value basis. An indirect relationship is defined to include circumstances in which the director’s spouse, parents, children, siblings, mothers-or fathers-in-law, sons-or daughters-in-law or brothers-or sisters-in-law is or has been associated with Starwood Capital. Our charter requires that a director have at least three years of relevant experience and demonstrate the knowledge required to successfully acquire and manage the type of assets that we intend to acquire to serve as a director. Our charter also requires that at all times at least one of our independent directors must have at least three years of relevant real estate experience. Our charter and bylaws have been ratified by our board of directors, including a majority of our independent directors.
For so long as the Advisory Agreement is in effect, the Advisor has the right to designate for nomination, subject to the approval of such nomination by our board of directors, three affiliated directors to the slate of directors to be voted on by our stockholders at our annual meeting of stockholders; provided, however, that such number of director nominees shall be reduced as necessary by a number that will result in a majority of directors being independent of Starwood Capital. For the slate of directors elected at our 2025 annual meeting of stockholders, the Advisor designated Barry S. Sternlicht and Jonathan Pollack for nomination. Our board of directors must also consult with the Advisor in connection with (i) its selection of each independent director for nomination to the slate of directors to be voted on at the annual meeting of stockholders, and (ii) filling any vacancies created by the removal, resignation, retirement or death of any director.
Each director will serve until the next annual meeting of stockholders and until his or her successor is duly elected and qualifies. Although the number of directors may be increased or decreased, a decrease may not shorten the term of any incumbent director. Any director may resign at any time or may be removed with or without cause by the stockholders upon the affirmative vote of stockholders entitled to cast at least a majority of all the votes entitled to be cast generally in the election of directors. The notice of a special meeting called to remove a director must indicate that the purpose, or one of the purposes, of the meeting is to determine if the director shall be removed. A vacancy created by an increase in the number of directors or by the death, resignation, removal, adjudicated incompetence or other incapacity of a director may be filled only by a vote of a majority of the remaining directors, or in the case of election of an independent director, after nomination by a majority of the remaining independent directors (if any remaining directors are independent directors). Any director elected to fill a vacancy will serve for the remainder of the full term of the directorship in which the vacancy occurred.
Our board of directors generally meets quarterly or more frequently if necessary, in addition to meetings of any committees of the board of directors described below. Our directors are not required to devote all of their time to our business and are only required to devote the time to our business as their duties may require. Consequently, in the exercise of their fiduciary responsibilities, our directors will rely heavily on the Advisor and on information provided by the Advisor. Our directors have a fiduciary duty to our stockholders to supervise the relationship between us and the Advisor. Our board of directors is empowered to fix the compensation of all officers and approve the payment of compensation to directors for services rendered to us.
Our board of directors has adopted written policies on investments and borrowings, the general terms of which are set forth in this prospectus. The board of directors may revise these policies or establish further written policies on investments and borrowings and will monitor our administrative procedures, investment operations and performance to ensure that the policies are fulfilled and are in our best interests and the best interests of our stockholders. Our board of directors, including a majority of our independent directors, will review our investment policies with sufficient frequency, and at least annually, to determine that they are in our best interests and the best interest of our stockholders.
Directors and Executive Officers
Our directors and executive officers are set forth below.
|
|
|
|
|
Name |
|
Age* |
|
Position |
Barry S. Sternlicht |
|
65 |
|
Chairman of the Board |
Nora Creedon |
|
47 |
|
Chief Executive Officer, President and Director |
Joseph Nieto |
|
56 |
|
Chief Financial Officer and Treasurer |
Matthew S. Guttin |
|
47 |
|
Chief Compliance Officer and Secretary |
Jonathan Pollack |
|
49 |
|
Director |
Austin Nowlin |
|
44 |
|
Director |
Richard D. Bronson |
|
80 |
|
Independent Director |
David B. Henry |
|
76 |
|
Independent Director |
Robin Josephs |
|
65 |
|
Independent Director |
Peggy Lamb |
|
61 |
|
Independent Director |
Dale Anne Reiss |
|
78 |
|
Independent Director |
James E. Walker |
|
63 |
|
Lead Independent Director |
* As of January 15, 2026 |
|
|
|
|
Barry S. Sternlicht has served as the Chairman of our board of directors since our formation in June 2017. He founded Starwood Capital, a private alternative investment firm focused on global real estate, hotel management, oil and gas and energy infrastructure with approximately $115 billion in assets under management as of December 31, 2024, and has served as Chairman of the Board of Directors and Chief Executive Officer since its formation in 1991. Through the Starwood Capital platform, Mr. Sternlicht has created several multi-billion public market companies, ranging from traditional real estate to branded hospitality. He serves as the Chairman of the board of directors and the Chief Executive Officer of Starwood Property Trust, Inc. (NYSE: STWD) (“Starwood Property Trust”), the Chairman and Chief Executive Officer of Starwood Capital Group Management, LLC, a registered investment advisor and an affiliate of the Advisor, and the Executive Chairperson of Starwood Credit Real Estate Income Trust. Throughout Mr. Sternlicht’s career, he has focused on capitalizing on emerging consumer trends, either directly via core operating assets or indirectly through Starwood Capital’s real estate portfolio. He has also executed several notable public market transactions to enhance the scale of the Starwood Capital platform, including the creation and expansion of Starwood Property Trust, the consolidation of Starwood Hotels & Resorts Worldwide, Inc. (formerly NYSE: HOT) (“HOT”), the spin-off and growth of Invitation Homes (NYSE: INVH) and the formation of Equity Residential (NYSE: EQR). Similarly, he has been involved in numerous private market consumer businesses as an early investor. Mr. Sternlicht also has deep operating expertise, serving as the Chairman, from January 1995 through May 2005, and as the Chief Executive Officer, from January 1995 through September 2004, of HOT. During his tenure as Chief Executive Officer, HOT’s market capitalization grew to approximately $10 billion. As Chief Executive Officer, Mr. Sternlicht executed several key acquisitions, including Westin Hotels, Patriot American and ITT Corp., and led the development of the W Hotel concept. Outside of his public market experience, Mr. Sternlicht has made a variety of investments in the consumer sector. Most notably, he has acquired or founded a number of independent hotel chains, including Baccarat Hotels, 1 Hotels and Treehouse Hotels, which are operated by SH Hotels & Resorts, a hotel brand management company and an affiliate of Starwood Capital. In addition to these investments, Mr. Sternlicht has invested in various consumer facing companies, including ThirdLove, a women’s clothing brand, Lytro, a developer of light-field cameras, and Lyric, a hospitality platform for business travelers. Mr. Sternlicht serves on the Board of Directors of The Estée Lauder Companies (NYSE: EL) and LOG Commercial Properties e Participacoes SA. Mr. Sternlicht previously served as a director to Invitation Homes (NYSE: INVH) from 2014 to 2020 and to Cano Health Inc. (NYSE: CANO) from 2021 to 2023. Mr. Sternlicht is a Founder of Jaws Mustang Acquisition Corporation (NYSE: JWSM.UN), Jaws Hurricane Acquisition Corp. (NASDAQ: HCNE) and Jaws Juggernaut Acquisition Corporation (NASDAQ: JUGG), blank check companies listed on either the New York Stock Exchange (the “NYSE”) or NASDAQ. Mr. Sternlicht is the former Chairman of the Board of TRI Pointe Group (NYSE: TPH), iStar Inc. (NYSE: STAR) and Baccarat S.A., a crystal maker headquartered in Baccarat, France. He also previously served on the Board of Directors of Restoration Hardware (NYSE: RH), Vesper Healthcare Acquisition Corp. (NASDAQ: VSPR), A.S. Roma and Equity Residential. Mr. Sternlicht received a B.A., magna cum laude, with honors from Brown University and earned an M.B.A. with distinction from Harvard Business School.
Mr. Sternlicht provides our board of directors with a wealth of investment management experience along with extensive experience in real estate finance and development, and our board of directors believes Mr. Sternlicht provides a valuable perspective as its Chairman.
Nora Creedon has served as our Chief Executive Officer and President since July 2025 and as a member of our board of directors since November 2025. Prior to her appointment as our Chief Executive Officer and President, Ms. Creedon was a Managing Director at Goldman Sachs in the private real estate group within Asset & Wealth Management. She most recently served as the Chief Executive Officer and President of Goldman Sachs Real Estate Income Trust, Inc. (“GS REIT”), a public, non-listed equity REIT. She also oversaw the real estate investments of the Exchange Fund series, which included approximately $4 billion of core real estate. Ms. Creedon served on the Global Real Estate Investment Committee at Goldman Sachs. Prior to her role as the Chief Executive Officer and President of GS REIT, Ms. Creedon was the Global Head of REITs and Infrastructure strategies within Fundamental Equity investing at Goldman Sachs. Ms. Creedon first joined Goldman Sachs in 2001 and rejoined the firm in 2010 after working at Fidelity Investments from 2004 to 2007 and Fortress Investment Group from 2007 to 2010. Ms. Creedon received a B.S. in Foreign Service from Georgetown University.
Ms. Creedon provides our board of directors with extensive investment management experience.
Joseph Nieto has served as our Chief Financial Officer and Treasurer, on the Advisor’s Investment Committee and as a Managing Director for Starwood Capital since January 2025. He has also served as Chief Financial Officer and Treasurer of Starwood Credit Real Estate Income Trust since November 2024. Mr. Nieto has also served as our Global Business Controller since January 2020 and has led
our accounting and reporting functions since 2017. Mr. Nieto previously served as our Operational Controller from November 2017 to January 2020. Prior to joining Starwood Capital in November 2017, Mr. Nieto held various senior financial roles with GE Capital across Energy Financial Services, Commercial Real Estate and Capital Headquarters spanning 13 years. Before joining GE Capital, Mr. Nieto held other various Senior Controller roles, where he was responsible for operational accounting, finance, controls and technical accounting. Mr. Nieto began his career at a boutique accounting firm in New York, where he was an audit manager. Mr. Nieto received a B.S. in accounting and an M.B.A. in financial management from Pace University. He is also a certified public accountant (inactive).
Matthew S. Guttin has served as our Secretary since October 2017 and as our Chief Compliance Officer since our formation in June 2017. Mr. Guttin has also served as Chief Compliance Officer for Starwood Capital since August 2010. As the Chief Compliance Officer, Mr. Guttin is responsible for overseeing the firm’s regulatory and compliance program. Before joining Starwood Capital, Mr. Guttin practiced corporate finance and real estate law at Cahill Gordon & Reindel, LLP, Fried, Frank, Harris Shriver & Jacobson, LLP and DiSanto LLP. Mr. Guttin is an employee of Rinaldi, Finkelstein & Franklin, L.L.C., Starwood Capital’s lead outside counsel. Mr. Guttin received a B.S. in Political Science from the University of Rochester and a J.D. from Georgetown University Law Center. He is licensed to practice law in New York and Connecticut and holds the Series 7 and Series 24 licenses.
Jonathan Pollack has served as a member of our board of directors and on the Advisor’s Investment Committee since April 2025. Mr. Pollack joined Starwood Capital from Blackstone Group (“Blackstone”), where he served as Global Head of the firm’s Real Estate Credit business since 2016. Mr. Pollack’s experience goes beyond the credit area as he served on Blackstone’s Real Estate Executive Committee, Equity Investment Committee and Operating Committee. Prior to joining Blackstone in 2015, Mr. Pollack was the Global Head of Commercial Real Estate at Deutsche Bank, and established Deutsche Bank as the top CMBS issuer and a leading special situations investor following the global financial crisis in 2008. Mr. Pollack also spent eight years in Deutsche Bank’s London headquarters, helping to build the European commercial real estate business as the Head of Capital Markets. Mr. Pollack joined Deutsche Bank in 1999 from Nomura Group. Mr. Pollack graduated from Northwestern University with a B.A. in Economics.
Mr. Pollack provides our board of directors with extensive experience and knowledge in the real estate and credit industry.
Austin Nowlin has served as a member of our board of directors since January 2021. He serves as a member of the Advisor’s Investment Committee and has served as a Senior Managing Director and Head of Capital Markets for the Americas at Starwood Capital Group. In this role, he is responsible for all debt capital market activities for the firm’s investments in the Americas, including, the origination, structuring, and execution of asset-level and fund/corporate-level financing activity. Since joining Starwood Capital in 2011, Mr. Nowlin has completed financings across all asset and product types, including revolving credit facilities, domestic and foreign balance sheet loans, construction financing, fixed and floating rate CMBS, preferred and mezzanine financing. He is a member of the Investment Committees at Starwood Capital and Starwood Property Trust. Prior to joining Starwood Capital, Mr. Nowlin worked at Wells Fargo and its predecessor, Wachovia Securities, in leveraged finance. He began his career at Raymond James, where he focused on making equity investments in multifamily assets. Mr. Nowlin received a B.A. in economics from Florida State University.
Mr. Nowlin’s experience in the debt capital markets brings significant value to our board of directors in executing our investment strategy.
Richard D. Bronson has served as a member of our board of directors since November 2017. Mr. Bronson has served as the Chairman of The Bronson Companies, LLC, a real estate development, investment and advisory company based in Beverly Hills, California since 2000. Mr. Bronson has been involved in the development of commercial properties throughout the United States for more than thirty years. Mr. Bronson has served as a director of Starwood Property Trust (NYSE: STWD) since 2009 and as a director of Invitation Homes (NYSE: INVH). Mr. Bronson previously served as a director of Mirage Resorts, Inc. and as a director of Tri Pointe Homes, Inc. (NYSE: TPH). Mr. Bronson served as President of New City Development, an affiliate of Mirage Resorts, Inc., where he oversaw many of the company’s new business initiatives and activities outside Nevada. Mr. Bronson has also served as a Trustee and Vice President of the International Council of Shopping Centers, an association representing 70,000 industry professionals in more than 100 countries. Mr. Bronson is a past Trustee of The Forman School and is a past Chairman of the Board of the Archer School for Girls. Mr. Bronson serves on the Advisory Board for the Neurosurgery Division at UCLA Medical Center.
Mr. Bronson’s experience and knowledge in the real estate industry provides our board of directors with valuable insight into potential investments and the current state of the real estate markets.
David B. Henry has served as a member of our board of directors since January 2018. Mr. Henry served as Chief Executive Officer of Kimco Realty Corporation (NYSE: KIM) (“Kimco”) from December 2009 to January 2016, as Vice Chairman of Kimco from May 2001 to January 2016 and in other capacities at Kimco. Before joining Kimco in April 2001, Mr. Henry served in various capacities at GE Capital Real Estate (“GE Capital”) since 1978, including as GE Capital’s Senior Vice President and Chief Investment Officer from 1998 to 2001. During his tenure at GE Capital, Mr. Henry was responsible for pension advisory activities and investment policies and strategies in the United States and international markets. Mr. Henry also served as Chairman of GE Capital’s Investment Committee and as a member of its Credit Committee. Before joining GE Capital, Mr. Henry served as Vice President for Republic Mortgage Investors from 1973 to 1978. Mr. Henry serves on the Board of Directors of Tanger Outlet Centers (NYSE: SKT), a publicly traded shopping center REIT, since January 2016; and Healthcare Realty (NYSE: HR). Mr. Henry previously served on the boards of Healthpeak Properties, Inc. (NYSE: PEAK) from January 2004 until retirement in April 2024; Fairfield County Bank, a private Connecticut mutual savings bank, from July 2010 until retirement in December 2024; VEREIT, Inc. (NYSE: VER), a publicly traded net lease REIT from September 2015 until its acquisition by Realty Income Corporation (NYSE: O) in November 2021, and Columbia Property Trust (NYSE: CXP), a REIT, from January 2016 until its acquisition by affiliates of PIMCO in December 2021. Mr. Henry is a past trustee and served as 2011-2012 Chairman of the International Council of Shopping Centers, and was a former Vice Chairman of the Board of Governors of NAREIT. Mr. Henry serves on the real estate advisory boards of New York University, Baruch College, Bucknell University, ALTO Real Estate Funds, DLA, LLC, Orangewood Partners and Pine Tree LLC, SERVEPRO Global DRT, and is a past member of the Columbia University Real Estate Forum. Mr. Henry is also the co-founder of Peaceable Street Capital, an equity lender for income producing commercial real estate properties. Mr. Henry received a B.S. in Business Administration from Bucknell University and an M.B.A. from the University of Miami in Miami, Florida.
Mr. Henry’s extensive involvement with REITs which target a broad spectrum of assets helps provide our board of directors with an understanding of the market in which it competes for capital and investments. Mr. Henry is a financial expert.
Robin Josephs has served as a member of our board of directors since November 2017. Ms. Josephs also serves as a director, chair of the compensation committee and a member of the audit committee of MFA Financial, Inc. (NYSE: MFA), which is primarily engaged in investing in residential mortgage-backed securities, as well as a director of Safehold, Inc. (NYSE: SAFE), which had its initial public offering in June 2017 and invests in ground leases. Ms. Josephs previously served on the board of directors, and as lead director, of iStar Inc. (NYSE: STAR), a real estate investment and development firm, until its acquisition by Safehold, Inc. in March 2023, served as a director, member of the nominating and corporate governance committee and chair of the compensation committee of QuinStreet, Inc. (NASDAQ: QNST), a vertical marketing and online media company, and served on the board of directors of SoftBank SPAC (NASDAQ: SVFB),a special purpose acquisition company affiliated with SoftBank Investment Advisers that was formed to enable an initial public offering-ready technology company to list publicly. From 2005 to 2007, Ms. Josephs served as a managing director of Starwood Capital. Previously, Ms. Josephs was a senior executive with Goldman Sachs & Co. in various capacities. Ms. Josephs is a trustee of the University of Chicago Cancer Research Foundation. Ms. Josephs received a B.S. degree in economics from the Wharton School of the University of Pennsylvania and an M.B.A. from Columbia University.
Ms. Josephs’ previous employment as an investment banking professional and her extensive experience as a director of public companies brings valuable knowledge of finance, capital markets and corporate governance to our board of directors.
Peggy Lamb has served as a member of our board of directors since January 2021. Since 2017, Ms. Lamb has served as a Managing Director of Halstatt, LLC where she is responsible for the legacy investment portfolio and real estate investment activities. She is also a Principal at Halstatt Real Estate Partners. In her role, Ms. Lamb is responsible for originating, structuring, underwriting, and closing real estate investments as well as managing an existing diverse investment portfolio across multiple asset types. Ms. Lamb also serves as a trustee of Starwood Credit Real Estate Income Trust. Ms. Lamb also serves as a director of SL Green Realty Corp. (NYSE: SLG) and Opus Holdings, L.L.C. Ms. Lamb worked at Goldman Sachs from 1990 to 2005 and served in a number of management roles, including as COO for Investment Banking Real Estate Department and Chief of Staff for the Financing Group. Ms. Lamb retired from Goldman Sachs in 2005 but continued to consult for real estate companies, specializing in entry into the Chinese and Indian markets. Ms. Lamb received an M.B.A. from Harvard Business School and a B.S. from the University of Illinois.
Ms. Lamb’s investment banking and real estate experience brings valuable knowledge to our board of directors.
Dale Anne Reiss has served as a member of our board of directors since November 2017. Ms. Reiss served as the Global and the Americas Director of Real Estate Hospitality and Construction at Ernst & Young from 1995 until her retirement in 2011. Ms. Reiss serves as Managing Director of Artemis Advisors LLC, a real estate restructuring and consulting firm and as Senior Managing Director of Brock Capital Group LLC, a boutique investment bank, and as chairman of its affiliate, Brock Real Estate LLC. Ms. Reiss also serves as a director and chair of the audit committee of Tutor Perini Corporation (NYSE: TPC) and as a director of DigitalBridge Group, Inc. (NYSE: DBRG), where she is a member of its audit committee and the chair of its nominating and corporate governance committee. Previously, Ms. Reiss served as a director of iStar Inc. (NYSE: STAR), CYS Investments, Inc. (NYSE: CYS), Care Capital Properties, Inc. (NYSE: CCP) and Post Properties Inc. (NYSE: PPS). She is a governor of the Urban Land Institute Foundation where she has also served as a past treasurer and board member. Ms. Reiss received an M.B.A. from the University of Chicago, a B.S. degree from the Illinois Institute of Technology and is a certified public accountant.
Ms. Reiss’s extensive experience as a director of public companies and in advising public and private real estate and hospitality companies, corporations and financial institutions in all aspects of development, investment, accounting and finance, provides our board of directors with valuable knowledge of real estate markets and corporate governance. Ms. Reiss is a financial expert.
James E. Walker has served as a member of our board of directors since November 2017 and serves as our lead independent director. Mr. Walker is a 30 year veteran in asset management and has held several leadership positions throughout his career. Since September 2023, Mr. Walker has served as President and Senior Managing Director of Black Diamond Capital Management (“Black Diamond”), a privately held investment management firm specializing in both performing and non-performing debt that he co-founded in 1996.
Since 2018, Mr. Walker also has served as a Strategic Partner of Jadian Capital, a real estate private equity investment firm. From 2020 to 2021, Mr. Walker served as Chief Executive Officer and Partner at Palm Ventures, LLC (“Palm”), a private investment firm in Greenwich, Connecticut. At Palm, Mr. Walker led an investment in the health and wellness industry. From April 2008 until December 2016, Mr. Walker served as a Managing Partner of Fir Tree Partners (“Fir Tree”), a top 50 global alternative asset investment firm. Mr. Walker co-founded Fir Tree’s real estate opportunity funds and co-led the development of Fir Tree’s real estate effort. At Fir Tree, Mr. Walker was jointly responsible for overall firm management, identified new areas of investment opportunity and led numerous activist opportunities. He was also a member of Fir Tree’s real estate investment committee and Chairman of its risk committee. Prior to joining Fir Tree in 2008, Mr. Walker was a co-founder and Managing Partner of Black Diamond. Prior to joining Black Diamond, he was a senior member of Kidder, Peabody & Co.’s structured finance group where he managed a proprietary investment vehicle. Mr. Walker began his career in structured finance at Bear Stearns & Co. in the asset-backed securities group. Mr. Walker also serves as a board member for Emeco, an Australian mining equipment rental company. Mr. Walker is a former board member of Clarus Corporation (NASDAQ: CLAR), a global company focused on the outdoor and consumer enthusiast markets. He holds a B.S. in economics from Boston College’s Carroll School of Management.
Mr. Walker’s extensive experience in real estate-related investing and the management of alternative investment vehicles provides our board of directors with valuable insight into potential investments and capital markets transactions.
Although most of the services provided to us by the individuals who are executive officers are in their respective roles as executive officers of the Advisor, they have certain duties as executive officers of our company arising from Maryland law, our charter and our bylaws. These duties include executing contracts and other instruments in our name and on our behalf and such other duties as may be prescribed by our board of directors from time to time.
Our executive officers will act as our agents, execute contracts and other instruments in our name and on our behalf, and in general perform all duties incident to their offices and such other duties as may be prescribed by our board of directors from time to time. Our officers will devote such portion of their time to our affairs as is required for the performance of their duties, but they are not required to devote all of their time to us.
Committees of the Board of Directors
Our entire board of directors is responsible for supervising our business. However, pursuant to our charter and bylaws, our board of directors may delegate some of its powers to one or more committees as deemed appropriate by the board of directors, provided that each committee consists of at least a majority of independent directors. Members of each of the committees discussed below are appointed by our board of directors.
Audit Committee. Our board of directors has established an audit committee, which consists of Dale Anne Reiss, David Henry, James Walker and Peggy Lamb. Ms. Reiss serves as the chairperson of the audit committee, and Ms. Reiss and Mr. Henry qualify as “audit committee financial experts” as that term is defined by the SEC. The SEC has determined that the audit committee financial expert designation does not impose on a person with that designation any duties, obligations or liability that are greater than the duties, obligations or liability imposed on such person as a member of the audit committee of the board of directors in the absence of such designation. The audit committee assists the board of directors in overseeing:
|
|
|
|
|
|
|
our accounting and financial reporting processes, |
|
|
|
|
|
|
|
the integrity and audits of our financial statements, |
|
|
|
|
|
|
|
our compliance with legal and regulatory requirements, |
|
|
|
|
|
|
|
the qualifications and independence of our independent auditors, |
|
|
|
|
|
|
|
the performance of our internal and independent auditors and |
|
|
|
|
|
|
|
issues related to cybersecurity impacting us. |
In addition, the audit committee selects the independent auditors to audit our annual financial statements and reviews with the independent auditors the plans and results of the audit engagement. The audit committee also approves the audit and non-audit services provided by the independent public accountants and the fees we pay for these services.
The audit committee has adopted procedures for the processing of complaints relating to accounting, internal control and auditing matters. The audit committee oversees the review and handling of any complaints submitted pursuant to the forgoing procedures and of any whistleblower complaints subject to Section 21F of the Securities Exchange Act of 1934, as amended (the “Exchange Act”).
Compensation Committee
Our board of directors has established a compensation committee, which consists of Mr. Bronson and Mses. Josephs and Lamb, with Ms. Josephs serving as chairperson. All compensation committee members are “independent,” consistent with the qualifications set forth in our charter, and are “non-employee directors,” as such term is defined in Rule 16b-3 under the Exchange Act. The compensation committee’s responsibilities and duties are described in its charter and include:
|
|
|
|
|
|
|
establishing our general philosophy relating to independent director compensation and overseeing the development and implementation of compensation programs; |
|
|
|
|
|
|
|
reviewing from time-to-time when and as it deems appropriate the compensation and benefits for the independent directors and approve or recommend to our board of directors for its action, any changes in such compensation and benefits; and |
|
|
|
|
|
|
|
administering, reviewing approving or recommending for approval by our board of directors, our company’s equity-based plans and overseeing the activities of individuals responsible for administering those plans. |
We are externally managed by the Advisor and currently have no employees. Our executive officers serve as officers of the Advisor and are employees of the Advisor or one or more of its affiliates. Our executive officers do not receive any cash compensation from us or any of our subsidiaries for serving as our executive officers but, instead, receive compensation from the Advisor. In addition, we do not reimburse the Advisor for compensation it pays to our executive officers. As such, all decisions with respect to the compensation of our executive officers are made by the Advisor. However, if we later decide to directly grant awards to our executive officers under a company equity-based plan, the compensation committee must approve such awards.
Corporate Governance
Code of Ethics. We have adopted a Code of Ethics that applies to all of our directors, officers and employees (if any), and to all of the officers and employees of the Advisor, including our principal executive officer, principal financial officer, principal accounting officer or controller, or persons performing similar functions. Our Code of Ethics, as it relates to those also covered by Starwood Capital’s code of conduct, operates in conjunction with, and in addition to, Starwood Capital’s code of conduct. Our Code of Ethics is designed to comply with SEC regulations relating to codes of conduct and ethics.
Corporate Governance Guidelines. We have adopted corporate governance guidelines to advance the functioning of our board of directors and its committees and to set forth the expectations of our board of directors as to how it and they should perform its and their respective functions.
Compensation of Directors
We compensate each of our independent directors with an annual retainer of $225,000. We pay the annual retainer in quarterly installments, of which 40% of this compensation is paid in cash and the remaining 60% is paid in an annual grant of restricted Class I shares based on the most recent prior month’s NAV. The restricted stock vests one year from the date of grant. The chairperson of our audit committee receives an additional annual retainer of $20,000, the chairperson of our compensation committee receives an additional annual retainer of $10,000, and our lead independent director receives an additional annual retainer of $20,000, of which 40% is payable in cash and 60% is payable in an annual grant of restricted Class I shares based on the most recent prior month’s NAV. We do not pay our directors additional fees for attending board meetings, but we reimburse each of our directors for reasonable out-of-pocket expenses incurred in attending board and committee meetings (including, but not limited to, airfare, hotel and food). Our directors who are affiliated with Starwood Capital, including the Advisor, will not receive additional compensation for serving on the board of directors or committees thereof.
The following table sets forth the compensation to our directors for the fiscal year ended December 31, 2025:
|
|
|
|
|
|
|
|
|
|
|
|
|
Name |
|
Fees Earned or Paid in Cash |
|
|
Stock Awards(1) |
|
|
Total |
|
Barry S. Sternlicht |
|
$ |
— |
|
|
$ |
— |
|
|
$ |
— |
|
Nora Creedon |
|
|
— |
|
|
|
— |
|
|
|
— |
|
Austin Nowlin |
|
|
— |
|
|
|
— |
|
|
|
— |
|
Jonathan Pollack |
|
|
— |
|
|
|
— |
|
|
|
— |
|
Sean Harris(2) |
|
|
— |
|
|
|
— |
|
|
|
— |
|
Mark Deason(2) |
|
|
— |
|
|
|
— |
|
|
|
— |
|
John P. McCarthy, Jr.(2) |
|
|
— |
|
|
|
— |
|
|
|
— |
|
Andres Panza(2) |
|
|
— |
|
|
|
— |
|
|
|
— |
|
Richard D. Bronson |
|
|
89,991 |
|
|
|
135,009 |
|
|
|
225,000 |
|
David B. Henry |
|
|
89,991 |
|
|
|
135,009 |
|
|
|
225,000 |
|
Robin Josephs |
|
|
93,996 |
|
|
|
141,004 |
|
|
|
235,000 |
|
Peggy Lamb |
|
|
89,991 |
|
|
|
135,009 |
|
|
|
225,000 |
|
Dale Anne Reiss |
|
|
98,001 |
|
|
|
146,999 |
|
|
|
245,000 |
|
James E. Walker |
|
|
98,001 |
|
|
|
146,999 |
|
|
|
245,000 |
|
(1)Includes the total value in restricted stock granted to each of the independent directors during the year ended December 31, 2025. The grants of Class I restricted shares were made in August 2025 and vest in August 2026. The grants were valued based on a NAV per share of $20.82, the then-current NAV per share of our Class I shares.
(2)Mr. Harris did not stand for re-election as a director at our 2025 annual meeting of stockholders. Messrs. Deason and McCarthy each resigned as a director effective April 1, 2025. Mr. Panza resigned as a director effective December 31, 2025.
Independent Director Stock Ownership Policy
Our board of directors has adopted a stock ownership policy for our independent directors in order to better align our independent directors’ financial interests with those of our stockholders by requiring our independent directors to own a minimum level of our stock. Effective January 1, 2024, each of our independent directors is required to own shares of our common stock in an amount equal to five times his or her annual cash retainer within five years of becoming subject to this policy.
Independent Director Restricted Share Plan
We have adopted a restricted share plan that permits our board of directors to grant restricted stock and/or restricted stock units to our independent directors in order to: (i) attract and retain independent directors by affording them an opportunity to share in our future successes, (ii) strengthen the mutuality of interests between such independent directors and our stockholders, and (iii) provide the independent directors with a proprietary interest in maximizing our growth, profitability and overall success.
We have authorized and reserved an aggregate maximum number of 200,000 Class I shares for issuance under the restricted share plan. The maximum aggregate number of Class I shares associated with any award granted under the restricted share plan in any calendar year to any one independent director is 10,000. In the event of a transaction between us and our stockholders that causes the per-share value of our Class I shares to change (including, without limitation, any stock dividend, stock split, spin-off, rights offering or large nonrecurring cash dividend), the share authorization limits under the plan will be adjusted proportionately and the board of directors will make such adjustments to the plan and awards as it deems necessary, in its sole discretion, to prevent dilution or enlargement of rights immediately resulting from such transaction. In the event of a stock split, a stock dividend or a combination or consolidation of the outstanding shares of common stock into a lesser number of shares, the authorization limits under the plan will automatically be adjusted proportionately and the shares then subject to each award will automatically be adjusted proportionately without any change in the aggregate purchase price.
Our board of directors may in its sole discretion at any time determine that all or a portion of a participant’s awards will become fully vested. The plan will automatically expire on the tenth anniversary of the date on which it is approved by our board of directors, unless extended or earlier terminated by our board of directors. Our board of directors may terminate the plan at any time. The expiration or other termination of the plan will not, without the participant’s consent, have an adverse impact on any award that is outstanding at the time the plan expires or is terminated. Our board of directors may amend the plan at any time, but no amendment will adversely affect any award without the participant’s consent and no amendment to the plan will be effective without the approval of our stockholders if such approval is required by any law, regulation or rule applicable to the plan.
The following table summarizes information, as of December 31, 2025, relating to our equity compensation plans pursuant to which shares of our common stock or other equity securities may be granted from time to time:
|
|
|
|
|
|
|
|
|
|
|
|
|
Plan category |
|
(a) Number of securities to be issued upon exercise of outstanding options, warranties, and rights |
|
|
(b) Weighted average exercise price of outstanding options, warrants, and rights |
|
|
(c) Number of securities remaining available for future issuance under equity compensation plans (excluding securities reflected in column (a)) |
|
Equity compensation plans approved by security holders |
|
|
— |
|
|
$ |
— |
|
|
|
5,689 |
|
Equity compensation plans not approved by security holders |
|
N/A |
|
|
N/A |
|
|
N/A |
|
Total |
|
|
— |
|
|
$ |
— |
|
|
|
5,689 |
|
Executive Compensation
We are externally managed and currently have no employees. Our executive officers serve as officers of the Advisor and are employees of the Advisor or one or more of its affiliates. The Advisory Agreement provides that the Advisor is responsible for managing our investment activities, and as such our executive officers do not receive any cash compensation from us or any of our subsidiaries for serving as our executive officers but, instead, receive compensation from the Advisor. In addition, we do not reimburse the Advisor for compensation it pays to our executive officers. The Advisory Agreement does not require our executive officers to dedicate a specific amount of time to fulfilling the Advisor’s obligations to us under the Advisory Agreement. Accordingly, the Advisor has informed us that it cannot identify the portion of the compensation it awards to our executive officers that relates solely to such executives’ services to us, as the Advisor does not compensate its employees specifically for such services. Furthermore, we do not have employment agreements with our executive officers, we do not provide pension or retirement benefits, perquisites or other personal benefits to our executive officers, our executive officers have not received any nonqualified deferred compensation and we do not have arrangements to make payments to our executive officers upon their termination or in the event of a change in control of us.
Although we do not pay our executive officers any cash compensation, we pay the Advisor the fees described under the heading “—The Advisory Agreement.”
Compensation Committee Interlocks and Insider Participation
Our board of directors established the Compensation Committee, which is composed of Mr. Bronson and Mses. Josephs and Lamb, none of whom were officers or employees of the company during the fiscal year ended December 31, 2025, and none of whom had any
relationship requiring disclosure by the company under Item 404 of Regulation S-K under the Exchange Act. During the fiscal year ended December 31, 2025, none of our executive officers served as:
•a member of the compensation committee (or other board committee performing equivalent functions or, in the absence of any such committee, the entire board of directors) of another entity, one of whose executive officers served on our board of directors; or
•a director of another entity, one of whose executive officers served on our board of directors.
The Advisor and Starwood Capital
We are externally managed by the Advisor, Starwood REIT Advisors, L.L.C., a Delaware limited liability company. The Advisor is an affiliate of Starwood Capital Group Holdings, L.P., our sponsor. The Advisor is registered as an investment advisor under the Investment Advisers Act of 1940.
Starwood Capital is a private investment firm with a primary focus on global real estate. Since its inception in 1991, Starwood Capital has raised over $80 billion of capital and currently has approximately $115 billion in assets under management as of December 31, 2024. Starwood Capital also has built one of the most highly regarded and experienced teams in the real estate business, with its executive committee members working together for an average of 21 years and possessing an average of 32 years of industry expertise, across all stages of the investment cycle. Reflecting the success of its investment activities, Starwood Capital and its professionals have received numerous industry accolades over the years, including:
Global
|
|
|
|
|
|
|
PERE Inaugural Lifetime Achievement Award (Barry Sternlicht; 2016) |
|
|
|
|
|
|
|
Commercial Property Executive: Executive of the Year (Barry Sternlicht; 2020) |
|
|
|
|
|
|
|
PERE Industry Figure of the Year (Barry Sternlicht; 2021, 2015, 2010, 2009) |
|
|
|
|
|
|
|
PERE Firm of the Year (2021, 2017) |
|
|
|
|
|
|
|
Private Equity Wire: Best Fund Raising Firm – Real Estate (2021) |
|
|
|
|
|
|
|
PERE Capital Raise of the Year (2021, 2017, 2014) |
|
|
|
|
|
|
|
PERE Residential Investor of the Year (2021) |
|
|
|
|
|
|
|
PERE Hotels & Leisure Investor of the Year (2022, 2018) |
North America
|
|
|
|
|
|
|
PERE Firm of the Year (2021, 2018, 2017, 2015) |
|
|
|
|
|
|
|
Private Equity Wire: US Award for Best Real Estate Manager (fund size above $1B; 2020) |
|
|
|
|
|
|
|
PERE Deal of the Year (2021, 2017, 2015) |
|
|
|
|
|
|
|
PERE Hotels & Leisure Investor of the Year (2022) |
|
|
|
|
|
|
|
PERE Office Investor of the Year (2020, 2019) |
Europe
|
|
|
|
|
|
|
PERE Firm of the Year (2021, 2015, 2013) |
|
|
|
|
|
|
|
PERE Debt Firm of the Year (2023, 2022) |
|
|
|
|
|
|
|
REC Europe U.K. Alternative Lender of the Year (2023) |
|
|
|
|
|
|
|
REC Europe European High Yield Lender of the Year (2019) |
|
|
|
|
|
|
|
PERE Deal of the Year (2021, 2018) |
|
|
|
|
|
|
|
REC Europe Development Financing Deal of the Year (2022) |
|
|
|
|
|
|
|
PERE Hotels & Leisure Investor of the Year (2023) |
|
|
|
|
|
|
|
PERE Alternatives Investor of the Year (2021) |
|
|
|
|
|
|
|
PERE Office Investor of the Year (2021) |
|
|
|
|
|
|
|
PERE Residential Investor of the Year (2019) |
|
|
|
|
|
|
|
PERE Southern Europe Firm of the Year (2023) |
|
|
|
|
|
|
|
PERE U.K. Firm of the Year (2021) |
|
|
|
|
|
|
|
PERE Nordics Firm of the Year (2019, 2018) |
|
|
|
|
|
|
|
PERE German Firm of the Year (2018) |
PERE and other publications listed above are leading publications or organizations for the world’s private and public real estate markets. Self-nominations are permissible and winners are chosen online, which may enable a firm or individual to vote for
themselves. Starwood pays an annual subscription fee for access to certain data from the above publications, but did not compensate any to be considered for, or ultimately receive, the award.
Starwood Capital has approximately 5,000 employees as of December 31, 2024, exclusive of personnel employed by portfolio companies of closed-end funds managed by Starwood Capital. Starwood Capital’s investment professionals have broad operating experience in virtually all real estate classes, with acquisitions and asset management organized into dedicated teams by asset type to leverage expertise and maximize asset performance.
Pursuant to the Advisory Agreement, the Advisor has contractual and fiduciary responsibilities to us and our stockholders and is responsible for sourcing, evaluating and monitoring our investment opportunities and making decisions related to the acquisition, management, financing and disposition of our assets, in accordance with our investment objectives, guidelines, policies and limitations, subject to oversight by our board of directors. We or the Advisor may retain other service providers in connection with our operations, including, without limitation, administration, legal and accounting support. The Advisor leverages the global resources of Starwood Capital to achieve our investment goals and objectives.
Significant investment opportunities are generally approved by the Advisor’s Investment Committee. Smaller property acquisitions are reviewed by a subset of the Advisor’s Investment Committee. The high level of interaction between the Advisor’s Investment Committee and investment professionals from the inception of a transaction to closing helps identify potential issues early and enables the team to more effectively streamline resources and workflows.
The Advisor’s Investment Committee process emphasizes a consensus-based approach to decision making among the members. The members of the Advisor’s Investment Committee, along with their respective positions at Starwood Capital, are as follows:
|
|
|
Name |
|
Position at Starwood Capital |
Barry Sternlicht |
|
Chief Executive Officer and Chairman of Starwood Capital |
Jeffrey Dishner |
|
Vice Chairman |
Jonathan Pollack |
|
President |
Laura Mestel Rubin |
|
Senior Managing Director and Head of Portfolio and Risk Management |
Austin Nowlin |
|
Senior Managing Director and Global Head of Capital Markets |
Duncan MacPherson |
|
Senior Managing Director and Head of Debt for Europe* |
Ethan Bing |
|
Senior Managing Director and Co-Head of U.S. Acquisitions |
Nora Creedon |
|
Managing Director |
Joseph Nieto |
|
Managing Director |
* For European Deals Only
For information concerning the background of Messrs. Sternlicht, Pollack, Nowlin and Nieto and Ms. Creedon, see “—Directors and Executive Officers” above. Information concerning the background of the remainder of the individuals named in the chart above is set forth below. Mr. Ellis Rinaldi, Senior Managing Director and Co-General Counsel of Starwood Capital, serves as an observer on the Advisor’s Investment Committee.
Jeffrey Dishner serves as a member of the Advisor’s Investment Committee and as the Vice Chairman at Starwood Capital. In this capacity, he works in conjunction with the firm’s Chief Executive Officer in the day to day management and operations of the business with a particular focus on strategy. In addition, he is responsible for overseeing all international debt and equity investing, capital markets, portfolio management, and investor relations. Mr. Dishner is as a member of Starwood Capital’s Executive and Investment Committees and has been a member of the Investment Committee and board of trustees of Starwood Property Trust since 2009. Prior to joining Starwood Capital in 1994, Mr. Dishner worked in the Commercial Mortgage Finance Group of J.P. Morgan & Co., where he focused on whole-loan dispositions and securitizations for various thrift institutions from 1993 to 1994. Prior to J.P. Morgan & Co., Mr. Dishner was a member of the Acquisitions Group at JMB Realty Corporation from 1987 to 1991. Mr. Dishner received a B.S. degree in economics from the Wharton School at the University of Pennsylvania and an M.B.A. from the Amos Tuck School at Dartmouth College, where he also serves on the European Advisory Board.
Laura Mestel Rubin serves as a member of the Advisor’s Investment Committee and has served as Senior Managing Director and Head of Portfolio and Risk Management at Starwood Capital since January 2008, with responsibility for overseeing and reporting on the firm’s real estate opportunity funds. Ms. Rubin is a member of Starwood Capital’s Investment, Disposition and Valuation Committees. She began as a full time employee of Starwood Capital in May 2002. Ms. Rubin was previously a Vice President in Goldman Sachs & Co.’s real estate investment banking division, where she worked on both principal and brokerage transactions. She has also worked in the Chicago office of JMB Realty Corporation and Urban Development Corporation during the mid-1980s. Ms. Rubin holds a B.S. degree, summa cum laude, in economics from the Wharton School at the University of Pennsylvania and a master’s degree from the Kellogg School of Management at Northwestern University.
Duncan MacPherson serves as a member of the Advisor’s Investment Committee for European investments and is a Senior Managing Director and Head of Debt for Europe at Starwood Capital. In this role, Mr. MacPherson is responsible for all debt capital markets activities for Starwood Capital in Europe, including financing, foreign exchange and interest rate hedging for Starwood Capital’s European investments. He is also responsible for originating, executing and managing debt investments for Starwood Property Trust and Starwood European Real Estate Finance Limited. Prior to joining Starwood Capital in 2012, Mr. MacPherson spent six years at Citigroup Inc., where he served as a Director on the commercial real estate finance team in London. Before his time at Citigroup, Mr. McPherson held a number of roles at Barclays Capital LLC, including trading bond options on the exotic interest rate derivatives desk
and developing real-timing pricing and risk systems for the firm’s electronic trading platform. Mr. MacPherson received a B.S. in physics from the University of Edinburgh and an M.S. in information technology systems from the University of Strathclyde.
Ethan Bing serves as a member of the Advisor’s Investment Committee and is a Senior Managing Director and Co-Head of U.S. Acquisitions at Starwood Capital Group. In this role, Mr. Bing oversees the firm’s investment activity including corporate acquisitions and direct real estate investments in North America. He has been responsible for investments across multiple sectors, corporate acquisitions, investments in public securities, and purchases of distressed loan pools. Prior to joining Starwood Capital in 2010, Mr. Bing was a Vice President at Embarcadero Capital Partners and an Associate in the real estate group at Stanford Management Company. Mr. Bing received a B.A. in economics from Princeton University and an MBA from the Stanford University Graduate School of Business. He is a member of the Stanford Alumni Real Estate Council.
The Advisory Agreement
Our board of directors at all times has oversight and policy-making authority, including responsibility for governance, financial controls, compliance and disclosure with respect to our company and our Operating Partnership. Pursuant to the Advisory Agreement, our board of directors has delegated to the Advisor the authority to source, evaluate and monitor our investment opportunities and make decisions related to the acquisition, management, financing and disposition of our assets, in accordance with our investment objectives, guidelines, policies and limitations, subject to oversight by our board of directors. We believe that the Advisor currently has sufficient staff and resources so as to be capable of fulfilling the duties set forth in the Advisory Agreement.
Services
Pursuant to the terms of the Advisory Agreement, the Advisor is responsible for, among other things:
|
|
|
|
|
|
|
serving as an advisor to us and the Operating Partnership with respect to the establishment and periodic review of our investment guidelines and our and the Operating Partnership’s investments, financing activities and operations; |
|
|
|
|
|
|
|
sourcing, evaluating and monitoring our and the Operating Partnership’s investment opportunities and executing the acquisition, management, financing and disposition of our and the Operating Partnership’s assets, in accordance with our investment guidelines, policies and objectives and limitations, subject to oversight by our board of directors; |
|
|
|
|
|
|
|
with respect to prospective acquisitions, purchases, sales, exchanges or other dispositions of investments, conducting negotiations on our and the Operating Partnership’s behalf with sellers, purchasers, and other counterparties and, if applicable, their respective agents, advisors and representatives, and determining the structure and terms of such transactions; |
|
|
|
|
|
|
|
providing us with portfolio management and other related services; |
|
|
|
|
|
|
|
determining valuations for our real property assets in accordance with our valuation guidelines, which includes reviewing appraisals and valuations provided by third-party service providers, including our independent valuation advisor; |
|
|
|
|
|
|
|
serving as our advisor with respect to decisions regarding any of our financings, hedging activities or borrowings; and |
|
|
|
|
|
|
|
engaging and supervising, on our and the Operating Partnership’s behalf and at our and the Operating Partnership’s expense, various service providers, including our independent valuation advisor. |
The above summary is provided to illustrate the material functions that the Advisor will perform for us and it is not intended to include all of the services that may be provided to us by the Advisor or third parties.
Term and Termination Rights
The term of the Advisory Agreement is for one year, subject to renewals by our board of directors for an unlimited number of successive one-year periods. Our independent directors will evaluate the performance of the Advisor before renewing the Advisory Agreement. The Advisory Agreement may be terminated:
|
|
|
|
|
|
|
immediately by us (i) for “cause,” (ii) upon the bankruptcy of the Advisor or (iii) upon a material breach of the Advisory Agreement by the Advisor; |
|
|
|
|
|
|
|
upon 60 days’ written notice by us without cause or penalty upon the vote of a majority of our independent directors; or |
|
|
|
|
|
|
|
upon 60 days’ written notice by the Advisor. |
“Cause” is defined in the Advisory Agreement to mean fraud, criminal conduct, willful misconduct or willful or negligent breach of fiduciary duty by the Advisor under the Advisory Agreement.
In the event the Advisory Agreement is terminated, the Advisor will be entitled to receive its prorated management fee through the date of termination, and the Special Limited Partner will receive a distribution of any accrued performance participation from the Operating Partnership as of the date of such termination. In addition, upon the termination or expiration of the Advisory Agreement, the Advisor will cooperate with us and take all reasonable steps requested to assist our board of directors in making an orderly transition of the advisory function.
Management Fee, Performance Participation Interest and Expense Reimbursements
Management Fee. As compensation for its services provided pursuant to the Advisory Agreement, we pay the Advisor a management fee equal to (i) 1.25% of our NAV per annum payable monthly plus (ii) 1.25% per annum of the aggregate DST Property consideration for all DST Properties subject to the FMV Option held by the Operating Partnership. For avoidance of doubt, the Advisor does not receive a duplicative management fee with respect to any DST Property. Additionally, our Operating Partnership pays the Advisor a management fee equal to 1.25% of the NAV of the Operating Partnership attributable to such Operating Partnership units not held by us per annum payable monthly. The Advisor has agreed, commencing with the month of May 2024, to waive 20% of its management fee, thereby reducing it from 1.25% of NAV to 1% of NAV, until our share repurchase plan has been reinstated to the monthly repurchase limit of 2% of NAV (measured using the aggregate NAV attributable to stockholders as of the end of the immediately preceding month) and quarterly repurchase limit of 5% of NAV (measured using the aggregate NAV attributable to stockholders as of the end of the immediately preceding quarter). In calculating our management fee, we use our NAV before giving effect to accruals for the management fee, performance participation interest, stockholder servicing fees or distributions payable on our shares. The management fee may be paid, at the Advisor’s election, in cash, Class I shares or Class I units of our Operating Partnership. If the Advisor elects to receive any portion of its management fee in Class I shares or Class I units of our Operating Partnership, we may repurchase such Class I shares or Class I units of our Operating Partnership from the Advisor at a later date, at a price per Class I share or Class I unit, as applicable, equal to the NAV per Class I share as of the date of repurchase. Class I shares and Class I units of our Operating Partnership obtained by the Advisor are not subject to the repurchase limitations of our share repurchase plan or any Early Repurchase Deduction. Notwithstanding the foregoing, our independent directors oversee the repurchase activity of the Advisor, and the approval of our independent directors is required for any repurchase request of the Advisor for Class I shares received as payment for the management fee that, when combined with any stockholder repurchase requests submitted through our share purchase plan, would cause us to exceed the monthly and quarterly repurchase limitations of our share repurchase plan, and any such approval must find that the repurchase would not impair our capital or operations and be consistent with the fiduciary duties of our independent directors. The Operating Partnership will repurchase any such Operating Partnership units for cash unless our board of directors determines that any such repurchase for cash would be prohibited by applicable law or the Operating Partnership’s partnership agreement, in which case such Operating Partnership units will be repurchased for shares of our common stock with an equivalent aggregate NAV. The Advisor and the Special Limited Partner have registration rights with respect to shares of our common stock.
Performance Participation Interest. So long as the Advisory Agreement has not been terminated, the Special Limited Partner will hold a performance participation interest in the Operating Partnership that entitles it to receive cash distributions (or Operating Partnership units at its election) from our Operating Partnership equal to 12.5% of the Total Return, subject to a 5% Hurdle Amount and a High Water Mark, with a Catch-Up (each term as defined under “Summary of our Operating Partnership Agreement—Special Limited Partner Interest”).
Expense Reimbursement. Under the Advisory Agreement, and subject to the limitations described below under “—Reimbursement by the Advisor,” the Advisor is entitled to reimbursement of all costs and expenses incurred by it or its affiliates on our behalf, provided that the Advisor is responsible for the expenses related to any and all personnel of the Advisor who provide investment advisory services to us pursuant to the Advisory Agreement (including, without limitation, each of our executive officers and any directors who are also directors, officers or employees of the Advisor or any of its affiliates), including, without limitation, salaries, bonus and other wages, payroll taxes and the cost of employee benefit plans of such personnel, and costs of insurance with respect to such personnel. Without limiting the generality of the foregoing, costs eligible for reimbursement include out-of-pocket costs and expenses the Advisor incurs in connection with the services it provides to us (including personnel expenses other than those of investment advisory personnel described above) related to (i) legal, accounting and printing fees and other expenses attributable to our organization, preparation of the registration statement, registration and qualification of our common stock for sale with the SEC and in the various states and filing fees incurred by the Advisor, (ii) any organization and offering expenses related to the DST Program, (iii) the actual cost of goods and services used by us and obtained from third parties, including fees paid to administrators, consultants, attorneys, technology providers and other service providers, and brokerage fees paid in connection with the purchase and sale of investments and securities, (iv) expenses of managing and operating our properties, whether payable to an affiliate or a non-affiliated person, and (v) out-of-pocket expenses in connection with the selection, evaluation, structuring, acquisition, origination, financing and development of properties and real estate-related assets, whether or not such investments are acquired. Such out-of-pocket costs and expenses will include expenses relating to our or the Operating Partnership’s compliance-related matters and regulatory filings.
Total management fees and total expense and cost reimbursements paid to the Advisor and its affiliates for the year ended December 31, 2024 was equal to 2.2% of our NAV as of December 31, 2024.
Reimbursement by the Advisor. The Advisor will reimburse us for any expenses that cause our Total Operating Expenses, including any distributions made to the Special Limited Partner with respect to its performance participation interest in the Operating Partnership, in any four consecutive fiscal quarters to exceed the greater of: (i) 2% of our Average Invested Assets and (ii) 25% of our Net Income.
For purposes of these limits:
|
|
|
|
|
|
|
“Total Operating Expenses” are all costs and expenses paid or incurred by us, as determined under generally accepted accounting principles, including the management fee and the performance participation, but excluding: (i) the expenses of raising capital such as organization and offering expenses, legal, audit, accounting, underwriting, brokerage, listing, registration and other fees, printing and other such expenses and taxes incurred in connection with the issuance, distribution, transfer, registration and listing of our capital stock, (ii) property-level expenses incurred at each property, (iii) interest payments, (iv) taxes, (v) non-cash expenditures such as depreciation, amortization and bad debt reserves, (vi) incentive fees paid in compliance with our charter, (vii) acquisition fees and acquisition expenses related to the selection and acquisition of assets, whether or not a property is actually acquired, (viii) real estate commissions on the sale of property and (ix) other fees and expenses connected with the acquisition, disposition and ownership of real estate interests, mortgage loans or other property (including the costs of foreclosure, insurance premiums, legal services, maintenance, repair and improvement of property). |
|
|
|
|
|
|
|
“Average Invested Assets” means, for any period, the average of the aggregate book value of our assets, invested, directly or indirectly, in equity interests in and loans secured by real estate, including all properties, real estate debt and real estate-related equity securities and consolidated and unconsolidated joint ventures or other partnerships, before deducting depreciation, amortization, impairments, bad debt reserves or other non-cash reserves, computed by taking the average of such values at the end of each month during such period. |
|
|
|
|
|
|
|
“Net Income” means, for any period, total revenues applicable to such period, less the total expenses applicable to such period other than additions to, or allowances for, non-cash charges such as depreciation, amortization, impairments and reserves for bad debt or other similar noncash reserves. |
Notwithstanding the foregoing, to the extent that our Total Operating Expenses exceed these limits and the independent directors determine that the excess expenses were justified based on unusual and nonrecurring factors that they deem sufficient, the Advisor would not be required to reimburse us. Within 60 days after the end of any fiscal quarter for which our Total Operating Expenses for the four consecutive fiscal quarters then ended exceed these limits and our independent directors approve such excess amount, we will send our stockholders a written disclosure of such fact, or will include such information in our next quarterly report on Form 10-Q or in a current report on Form 8-K filed with the SEC, together with an explanation of the factors our independent directors considered in arriving at the conclusion that such excess expenses were justified. In addition, our independent directors will review at least annually the total fees and expense reimbursements for operating expenses paid to the Advisor and the Special Limited Partner to determine if they are reasonable in light of our performance, our net assets and our net income and the fees and expenses of other comparable unaffiliated REITs. Each such determination will be recorded in the minutes of a meeting of the independent directors.
Independent Directors’ Review of Compensation. Our independent directors will evaluate at least annually whether the compensation that we contract to pay to the Advisor is reasonable in relation to the nature and quality of services performed and that such compensation is within the limits prescribed by our charter. Our independent directors will supervise the performance of the Advisor and the compensation we pay to it to determine that the provisions of the Advisory Agreement are being carried out. This evaluation will be based on the factors set forth below, as well as any other factors deemed relevant by the independent directors:
|
|
|
|
|
|
|
the amount of fees paid to the Advisor in relation to the size, composition and performance of our investments; |
|
|
|
|
|
|
|
the success of the Advisor in generating investments that meet our investment objectives; |
|
|
|
|
|
|
|
rates charged to other externally advised REITs and other similar investment entities by advisors performing similar services; |
|
|
|
|
|
|
|
additional revenues realized by the Advisor and its affiliates through their advisory relationship with us (including the performance participation interest paid to the Special Limited Partner); |
|
|
|
|
|
|
|
the quality and extent of the services and advice furnished by the Advisor; |
|
|
|
|
|
|
|
the performance of the assets, including income, conservation or appreciation of capital, frequency of problem investments and competence in dealing with distress situations; and |
|
|
|
|
|
|
|
the quality of our portfolio in relationship to the investments generated by the Advisor for its own account. |
In addition to the management fee, performance participation interest and expense reimbursements, we have agreed to indemnify and hold harmless the Advisor and its affiliates performing services for us from specific claims and liabilities arising out of the performance of their obligations under the Advisory Agreement, subject to certain limitations. See “—Limited Liability and Indemnification of Directors, Officers, the Advisor and Other Agents” below.
Limited Liability and Indemnification of Directors, Officers, the Advisor and Other Agents
Our organizational documents generally limit the personal liability of our stockholders, directors and officers for monetary damages and require us to indemnify and advance expenses to our directors, officers and other agents subject to the limitations of the NASAA REIT Guidelines and Maryland law. Maryland law permits a corporation to include in its charter a provision limiting the liability of directors and officers to the corporation and its stockholders for money damages, except for liability resulting from actual receipt of an improper benefit or profit in money, property or services or active and deliberate dishonesty established by a final judgment and which is material to the cause of action. The Maryland General Corporation Law (the “MGCL”) requires a corporation (unless its charter provides otherwise, which our charter does not) to indemnify a director or officer who has been successful, on the merits or otherwise, in the defense of any proceeding to which he or she is made or threatened to be made a party by reason of his or her service in that
capacity. The MGCL allows directors and officers to be indemnified against judgments, penalties, fines, settlements and reasonable expenses actually incurred in connection with a proceeding unless the following can be established:
|
|
|
|
|
|
|
an act or omission of the director or officer was material to the cause of action adjudicated in the proceeding, and was committed in bad faith or was the result of active and deliberate dishonesty; |
|
|
|
|
|
|
|
the director or officer actually received an improper personal benefit in money, property or services; or |
|
|
|
|
|
|
|
with respect to any criminal proceeding, the director or officer had reasonable cause to believe his or her act or omission was unlawful. |
A court may order indemnification if it determines that the director or officer is fairly and reasonably entitled to indemnification, even though the director or officer did not meet the prescribed standard of conduct or was adjudged liable on the basis that personal benefit was improperly received. However, indemnification for an adverse judgment in a suit by the corporation or in its right, or for a judgment of liability on the basis that personal benefit was improperly received, is limited to expenses. The MGCL permits a corporation to advance reasonable expenses to a director or officer upon receipt of a written affirmation by the director or officer of his or her good faith belief that he or she has met the standard of conduct necessary for indemnification and a written undertaking by him or her or on his or her behalf to repay the amount paid or reimbursed if it is ultimately determined that the standard of conduct was not met.
In addition to the above limitations of the MGCL, our charter provides that our directors, the Advisor and any of our or the Advisor’s affiliates may be indemnified for losses or liability suffered by them or held harmless for losses or liability suffered by us only if all of the following conditions are met:
|
|
|
|
|
|
|
the indemnitee determined, in good faith, that the course of conduct which caused the loss or liability was in our best interest; |
|
|
|
|
|
|
|
the indemnitee was acting on our behalf or performing services for us; |
|
|
|
|
|
|
|
in the case of affiliated directors, the Advisor or any of our or the Advisor’s affiliates, the liability or loss was not the result of negligence or misconduct; and |
|
|
|
|
|
|
|
in the case of our independent directors, the liability or loss was not the result of gross negligence or willful misconduct. |
In addition, any indemnification or any agreement to hold harmless is recoverable only out of our net assets and not from our stockholders.
Our charter also provides that we may not provide indemnification to a director, the Advisor or any of our or the Advisor’s affiliates for any loss, liability or expense arising from or out of an alleged violation of federal or state securities laws by such party unless one or more of the following conditions are met:
|
|
|
|
|
|
|
there has been a successful adjudication on the merits of each count involving alleged securities law violations as to the party seeking indemnification; |
|
|
|
|
|
|
|
such claims have been dismissed with prejudice on the merits by a court of competent jurisdiction as to such party; or |
|
|
|
|
|
|
|
a court of competent jurisdiction approves a settlement of the claims against such party and finds that indemnification of the settlement and the related costs should be made, and the court considering the request for indemnification has been advised of the position of the SEC and of the published position of any state securities regulatory authority in which our securities were offered or sold as to indemnification for violations of securities laws. |
Finally, our charter provides that we may pay or reimburse reasonable legal expenses and other costs incurred by our directors, the Advisor and any of our or the Advisor’s affiliates in advance of final disposition of a proceeding only if all of the following are satisfied:
|
|
|
|
|
|
|
the proceeding relates to acts or omissions with respect to the performance of duties or services on our behalf; |
|
|
|
|
|
|
|
the indemnitee provides us with written affirmation of his or her good faith belief that he or she has met the standard of conduct necessary for indemnification; |
|
|
|
|
|
|
|
the legal proceeding was initiated by a third party who is not a stockholder or, if by a stockholder acting in his or her capacity as such, a court of competent jurisdiction approves such advancement; and |
|
|
|
|
|
|
|
the indemnitee provides us with a written agreement to repay the amount paid or reimbursed, together with the applicable legal rate of interest thereon, if it is ultimately determined that he or she did not comply with the requisite standard of conduct and is not entitled to indemnification. |
We have entered into indemnification agreements with each of our directors and executive officers. Pursuant to the terms of these indemnification agreements, we must indemnify and advance expenses and costs incurred by our directors and executive officers in connection with any claims, suits or proceedings brought against such directors and executive officers as a result of their service. However, our indemnification obligation is subject to the limitations set forth in the indemnification agreements and in our charter. We also maintain a directors and officers insurance policy.
The general effect to investors of any arrangement under which any of our controlling persons, directors or officers are insured or indemnified against liability is a potential reduction in distributions resulting from our payment of premiums, deductibles and other costs associated with such insurance or, to the extent any such loss is not covered by insurance, our payment of indemnified losses. In
addition, indemnification could reduce the legal remedies available to us and our stockholders against the indemnified individuals; however, this provision does not reduce the exposure of our directors and officers to liability under federal or state securities laws, nor does it limit our stockholder’s ability to obtain injunctive relief or other equitable remedies for a violation of a director’s or an officer’s duties to us or our stockholders, although the equitable remedies may not be an effective remedy in some circumstances.
The SEC and certain state regulators take the position that indemnification against liabilities arising under the Securities Act is against public policy and unenforceable.
Our Operating Partnership must also indemnify us and our directors and officers and other persons we may designate against damages and other liabilities in our capacity as general partner.
Determinations by Our Board of Directors
Our charter contains a provision that clarifies the authority of our board of directors to manage our business and affairs. This provision enumerates certain matters and states that the determination as to any such enumerated matters made by or pursuant to the direction of our board of directors (consistent with our charter) is final and conclusive and binding upon us and our stockholders. This provision does not alter the duties our board of directors owes to us or our stockholders pursuant to our charter and under Maryland law. Further, it would not restrict the ability of a stockholder to challenge an action by our board of directors which was taken in a manner that is inconsistent with our charter or the directors’ duties under Maryland law or which did not comply with the requirements of the provision.
Legal Proceedings
Neither we nor the Advisor are currently involved in any material litigation.
COMPENSATION
We will pay the Advisor, the Special Limited Partner and the Dealer Manager the fees and expense reimbursements described in the table below in connection with performing services for us. In addition, affiliates of the Advisor receive fees and expense reimbursements in connection with our DST Program as described in “Investment Objectives and Strategy—DST Program.” See “Select Information Regarding Our Operations—Related Party Transactions” for details on the payments and amounts owed to the Advisor and its affiliates.
We do not intend to pay the Advisor or its affiliates any separate fees for property acquisitions, dispositions, financings (except interest and other payments to the lender in cases where the lender is an affiliate of the Advisor) or development, although our charter permits us to do so, subject to certain limitations. We will, however, reimburse the Advisor for out-of-pocket expenses related to the foregoing activities to the extent such expenses are paid by the Advisor.
|
|
|
|
|
Type of Compensation and Recipient |
|
Determination of Amount |
|
Estimated Amount |
Upfront Selling Commissions and Dealer Manager Fees(1)(2)—The Dealer Manager |
|
The Dealer Manager is entitled to receive upfront selling commissions of up to 3.0%, and dealer manager fees of 0.5%, of the transaction price of each Class T share sold in the primary offering; however, such amounts may vary pursuant to agreements with certain participating broker-dealers provided that the sum of upfront selling commissions and dealer manager fees shall not exceed 3.5% of the transaction price of each Class T share sold. The Dealer Manager is entitled to receive upfront selling commissions of up to 3.5% of the transaction price of each Class S share sold in the primary offering. The Dealer Manager is entitled to receive upfront selling commissions of up to 1.5% of the transaction price of each Class D share sold in the primary offering. All or a portion of the upfront selling commissions and dealer manager fees are retained by, or reallowed (paid) to, participating broker-dealers. No upfront selling commissions or dealer manager fees are paid with respect to purchases of Class I shares or shares of any class sold pursuant to our distribution reinvestment plan. |
|
The actual amount will depend on the number of Class T shares, Class S shares and Class D shares sold and the transaction price of each Class T share, Class S share and Class D share. Aggregate upfront selling commissions will equal approximately $165.4 million if we sell the maximum amount, and aggregate dealer manager fees will equal approximately $2.3 million if we sell the maximum amount, in each case, in our primary offering, assuming payment of the full upfront selling commissions and dealer manager fees (with a split for Class T shares of 3.0% and 0.5%, respectively), that 5%, 45% and 5% of our offering proceeds are from the sale of each of Class T shares, Class S shares and Class D shares, respectively, and that the transaction prices of our Class T shares, Class S shares and Class D shares remain constant. |
Stockholder Servicing Fees(2)(3)—The Dealer Manager |
|
Subject to FINRA limitations on underwriting compensation, we will pay the Dealer Manager selling commissions over time as stockholder servicing fees for ongoing services rendered to stockholders by participating broker-dealers or broker-dealers servicing investors’ accounts, referred to as servicing broker-dealers: with respect to our outstanding Class T shares equal to 0.85% per annum of the aggregate NAV of our outstanding Class T shares, consisting of a representative stockholder servicing fee of 0.65% per annum, and a dealer stockholder servicing fee of 0.20% per annum, of the aggregate NAV of our outstanding Class T shares; however, with respect to Class T shares sold through certain participating broker-dealers, the representative stockholder servicing fee and the dealer stockholder servicing fee may be other amounts, provided that the sum of such fees will always equal 0.85% per annum of the NAV of such shares; with respect to our outstanding Class S shares equal to 0.85% per annum of the aggregate NAV of our outstanding Class S shares; and |
|
Actual amounts depend upon the per share NAVs of our Class T shares, Class S shares and Class D shares, the number of Class T shares, Class S shares and Class D shares purchased and when such shares are purchased. For Class T shares, the stockholder servicing fees will equal approximately $3.9 million per annum if we sell the maximum amount. For Class S shares, the stockholder servicing fees will equal approximately $35.1 million per annum if we sell the maximum amount. For Class D shares, the stockholder servicing fees will equal approximately $1.2 million per annum if we sell the maximum amount. In each case, we are assuming that, in our primary offering, 5% of our offering proceeds are from the sale of Class T shares, 45% of our offering proceeds are from the sale of Class S shares and 5% of our offering proceeds are from the sale of Class D shares, that the NAV per share of our Class T shares, Class S shares and Class D shares remains |
|
|
|
|
|
|
|
with respect to our outstanding Class D shares equal to 0.25% per annum of the aggregate NAV of our outstanding Class D shares. We do not pay a stockholder servicing fee with respect to our outstanding Class I shares. The stockholder servicing fees are paid monthly in arrears. The Dealer Manager will reallow (pay) all or a portion of the stockholder servicing fees to participating broker-dealers and servicing broker- dealers for ongoing stockholder services performed by such broker-dealers, and will waive stockholder servicing fees to the extent a broker- dealer is not eligible to receive it for failure to provide such services. Because the stockholder servicing fees are calculated based on our NAV for our Class T shares, Class S shares and Class D shares, they reduce the NAV or, alternatively, the distributions payable, with respect to the shares of each such class, including shares issued under our distribution reinvestment plan. We will cease paying the stockholder servicing fee with respect to any Class T shares, Class S shares or Class D shares held in a stockholder’s account at the end of the month in which the Dealer Manager in conjunction with the transfer agent determines that total upfront selling commissions, dealer manager fees and stockholder servicing fees paid with respect to such shares would exceed 8.75% (or, in the case of Class T shares sold through certain participating broker-dealers, a lower limit as set forth in any applicable agreement between the Dealer Manager and a participating broker-dealer at the time such Class T shares were issued) of the gross proceeds from the sale of such shares (including the gross proceeds of any shares issued under our distribution reinvestment plan with respect thereto). At the end of such month, such Class T shares, Class S shares or Class D shares (and any shares issued under our distribution reinvestment plan with respect thereto), including any fractional shares, will convert into a number of Class I shares (or fraction thereof) with an equivalent aggregate NAV as such shares. Although we cannot predict the length of time over which the stockholder servicing fee will be paid due to potential changes in the NAV of our shares, this fee would be paid with respect to a Class T share (in the case of a limit of 8.75% of gross proceeds) or Class S share over approximately 6.5 years from the date of purchase and with respect to a Class D share over approximately 29.5 years from the date of purchase, assuming payment of the full upfront selling commissions and dealer manager fees, opting out of the distribution reinvestment plan and a constant NAV of $20.00 per share. Under these assumptions, if a stockholder holds his or her shares for these time periods, this fee with respect to a Class T share or Class S share would total approximately $1.11 and with respect to a Class D share would total approximately $1.48. In addition, we will cease paying the stockholder servicing fee on the Class T shares, Class S shares and Class D shares on the earlier to occur of the following: (i) a listing of Class I shares, (ii) our merger or consolidation with or into another entity or the sale or other disposition of all or substantially all of our assets, in each case in a transaction in which our stockholders receive cash or securities listed on a national securities exchange or (iii) the end of the month following the completion of the primary portion of this offering in which we, with the assistance of the Dealer Manager, determine that, in the aggregate, underwriting compensation from all sources in connection with this offering, including upfront selling commissions, the stockholder servicing fee and other underwriting compensation, is equal to 10% of the gross proceeds from our primary offering. If not already converted as |
|
constant and none of our stockholders participate in our distribution reinvestment plan. |
|
|
|
|
|
|
|
described above, on the earliest of the foregoing, each Class T share, Class S share and Class D share (including any fractional share) held in a stockholder’s account will convert into a number of Class I shares (or fraction thereof) with an equivalent aggregate NAV as such share. For a description of the services required from the participating broker-dealer or servicing broker—dealer, see the “Plan of Distribution— Underwriting Compensation—Stockholder Servicing Fees—Class T Shares, Class S Shares and Class D Shares.” |
|
|
Organization and Offering Expense Reimbursement(2)(4)— The Advisor |
|
We reimburse the Advisor for all of our organization and offering expenses that it incurs on our behalf (including legal, accounting, printing, mailing and filing fees and expenses, due diligence expenses of participating broker-dealers supported by detailed and itemized invoices, costs in connection with preparing sales materials, design and website expenses, fees and expenses of our escrow agent and transfer agent, fees to attend retail seminars sponsored by participating broker- dealers and reimbursements for customary travel, lodging, and meals, but excluding upfront selling commissions, dealer manager fees and the stockholder servicing fee) as and when incurred. Wholesaling compensation expenses of persons associated with the Dealer Manager are currently paid by the Advisor without reimbursement from us. After the termination of this offering, the Advisor has agreed to reimburse us to the extent that the organization and offering expenses that we incur exceed 15% of our gross proceeds from this offering. |
|
We estimate our organization and offering expenses to be approximately $17.0 million if we sell the maximum offering amount. |
Investment Activities |
Acquisition Expense Reimbursement(5)—The Advisor |
|
We do not intend to pay the Advisor any acquisition, financing (except interest payments and market-based financing fees and costs to the lender in cases where the lender is an affiliate of the Advisor) or other similar fees in connection with making investments. We will, however, reimburse the Advisor for out-of-pocket expenses in connection with the selection, evaluation, structuring, acquisition, origination, financing and development of properties, real estate debt and real estate-related equity securities, whether or not such investments are acquired. See “—Fees from Other Services” below. |
|
Actual amounts are dependent upon actual expenses incurred and, therefore, cannot be determined at this time. |
Operational Activities |
Management Fee(6)—The Advisor |
|
We pay the Advisor a management fee equal to (i) 1.25% of our NAV per annum payable monthly plus (ii) 1.25% per annum of the aggregate DST Property consideration for all DST Properties subject to the FMV Option held by the Operating Partnership. For avoidance of doubt, the Advisor does not receive a duplicative management fee with respect to any DST Property. Additionally, our Operating Partnership pays the Advisor a management fee equal to 1.25% of the NAV of the Operating Partnership attributable to such Operating Partnership units not held by us per annum payable monthly. The management fee may be paid, at the Advisor’s election, in cash, Class I shares or Class I units of our Operating Partnership. The Advisor has agreed, commencing with the month of May 2024, to waive 20% of its management fee, thereby reducing it from 1.25% of NAV to 1% of NAV, until our share repurchase plan has been reinstated to the monthly repurchase limit of 2% of NAV (measured using the aggregate NAV attributable to stockholders as of the end of the immediately preceding month) and quarterly repurchase limit of 5% of NAV (measured using the aggregate NAV attributable to stockholders as of the end of the immediately preceding quarter). See “Management— The Advisory Agreement” for additional details. |
|
Actual amounts of the management fee depend upon our aggregate NAV. The management fee attributed to shares sold in this offering will equal approximately $116.7 million per annum if we sell the maximum amount, in each case, in our primary offering in the assumed percentages per share class set forth above, assuming that the NAV per share of each class of our common stock remains constant and before giving effect to any shares issued under our distribution reinvestment plan. |
|
|
|
|
|
Operating Expense Reimbursement—The Advisor |
|
In addition to the organization and offering expense and acquisition expense reimbursements described above, we reimburse the Advisor for out-of-pocket costs and expenses it incurs in connection with the services it provides to us, including, but not limited to, (i) the actual cost of goods and services used by us and obtained from third parties, including fees paid to administrators, consultants, attorneys, technology providers and other service providers, and brokerage fees paid in connection with the purchase and sale of investments and securities, (ii) expenses of managing and operating our properties, whether payable to an affiliate or a non-affiliated person, (iii) any organization and offering expenses related to the DST Program, and (iv) expenses related to personnel of the Advisor performing services for us other than those who provide investment advisory services or serve as our executive officers. See “Management—The Advisory Agreement—Management Fee, Performance Participation Interest and Expense Reimbursements.” |
|
Actual amounts of out-of-pocket expenses paid by the Advisor that we reimburse are dependent upon actual expenses incurred and, therefore, cannot be determined at this time. |
Performance Participation Interest—The Special Limited Partner |
|
So long as the Advisory Agreement has not been terminated, the Special Limited Partner holds a performance participation interest in the Operating Partnership that entitles it to receive cash distributions (or Operating Partnership units at its election) from our Operating Partnership equal to 12.5% of the Total Return, subject to a 5% Hurdle Amount and a High Water Mark, with a Catch-Up (each term as defined herein). Such distributions are paid annually. For a detailed explanation of how the performance participation is calculated, see “Summary of Our Operating Partnership Agreement—Special Limited Partner Interest.” For a hypothetical calculation of the performance participation calculation, see “Compensation—Performance Participation Interest Example.” Specifically, the Special Limited Partner will receive distributions in an amount equal to: First, if the Total Return for the applicable period exceeds the sum of (i) the Hurdle Amount for that period and (ii) the Loss Carryforward Amount (any such excess, “Excess Profits”), 100% of such annual Excess Profits until the total amount paid to the Special Limited Partner equals 12.5% of the sum of (x) the Hurdle Amount for that period and (y) any amount paid to the Special Limited Partner pursuant to this clause (this is commonly referred to as a “Catch-Up”); and Second, to the extent there are remaining Excess Profits, 12.5% of such remaining Excess Profits. “Total Return” for any period since the end of the prior calendar year shall equal the sum of (i) all distributions accrued or paid (without duplication) on the Operating Partnership units outstanding at the end of such period since the beginning of the then-current calendar year plus (ii) the change in aggregate NAV of such units since the beginning of the year, before giving effect to (x) changes resulting solely from the proceeds of issuances of Operating Partnership units, (y) any performance participation accrual and (z) applicable stockholder servicing fee expenses (including any payments made to us for payment of such expenses). For the avoidance of doubt, the calculation of Total Return will (i) include any appreciation or depreciation in the NAV of units issued during the then-current calendar year but (ii) exclude the proceeds from the initial issuance of such units. “Hurdle Amount” for any period during a calendar year means that amount that results in a 5% annualized internal rate of return on the NAV of the Operating Partnership units outstanding at the |
|
Actual amounts of the performance participation depend upon the Operating Partnership’s actual annual total return and, therefore, cannot be calculated at this time. |
|
|
|
|
|
|
|
beginning of the then-current calendar year and all Operating Partnership units issued since the beginning of the then-current calendar year, taking into account the timing and amount of all distributions accrued or paid (without duplication) on all such units and all issuances of Operating Partnership units over the period and calculated in accordance with recognized industry practices. The ending NAV of the Operating Partnership units used in calculating the internal rate of return will be calculated before giving effect to any performance participation accrual and applicable stockholder servicing fee expenses. For the avoidance of doubt, the calculation of the Hurdle Amount for any period will exclude any Operating Partnership units repurchased during such period, which units will be subject to the performance participation upon repurchase as described below. Except as described in Loss Carryforward below, any amount by which Total Return falls below the Hurdle Amount will not be carried forward to subsequent periods. “Loss Carryforward Amount” shall initially equal zero and shall cumulatively increase by the absolute value of any negative annual Total Return and decrease by any positive annual Total Return, provided that the Loss Carryforward Amount shall at no time be less than zero and provided further that the calculation of the Loss Carryforward Amount will exclude the Total Return related to any Operating Partnership units repurchased during such year, which units will be subject to the performance participation upon repurchase as described below. The effect of the Loss Carryforward Amount is that the recoupment of past annual Total Return losses will offset the positive annual Total Return for purposes of the calculation of the Special Limited Partner’s performance participation. This is referred to as a “High Water Mark.” The Special Limited Partner will receive cash distributions with respect to all Operating Partnership units that are repurchased at the end of any month (in connection with repurchases of our shares in our share repurchase plan) in an amount calculated as described above with the relevant period being the portion of the year for which such unit was outstanding, and proceeds for any such unit repurchase will be reduced by the amount of any such performance participation. Distributions on the performance participation interest may be payable in cash or Class I units at the election of the Special Limited Partner. If the Special Limited Partner elects to receive such distributions in Class I units, the Special Limited Partner may request the Operating Partnership to repurchase such Class I units from the Special Limited Partner. Any such repurchase requests will not be subject to the Early Repurchase Deduction or minimum holding period. The Operating Partnership will repurchase any such Operating Partnership units for cash, at a price per Class I unit equal to the NAV per Class I share as of the date of repurchase, unless our board of directors determines that any such repurchase for cash would be prohibited by applicable law or the Operating Partnership’s partnership agreement, in which case such Operating Partnership units will be repurchased for shares of our common stock with an equivalent aggregate NAV. See “Summary of Our Operating Partnership Agreement—Special Limited Partner Interest.” |
|
|
Fees from Other Services—Affiliates of the Advisor |
|
We retain certain of the Advisor’s affiliates, from time to time, for services relating to our investments or our operations, which may include property management services, leasing services, corporate services, statutory services, transaction support services (including but not limited to coordinating with brokers, lawyers, accountants and other advisors, assembling relevant |
|
Actual amounts depend on whether affiliates of the Advisor are actually engaged to perform such services. |
|
|
|
|
|
|
|
information, conducting financial and market analyses, and coordinating closing procedures), construction and development management, and loan management and servicing, and within one or more such categories, providing services in respect of asset or investment administration, accounting, technology, tax preparation, finance (including but not limited to budget preparation and preparation and maintenance of corporate models), treasury, operational coordination, risk management, insurance placement, human resources, legal and compliance, valuation and reporting-related services, as well as services related to mortgage servicing, group purchasing, healthcare, consulting/brokerage, capital markets/ credit origination, property, title or other types of insurance, management consulting and other similar operational matters. Any fees paid to the Advisor’s affiliates for any such services will not reduce the management fee. Any such arrangements will be at market rates. |
|
|
(1)Upfront selling commissions and dealer manager fees for sales of Class T shares, Class S shares and Class D shares may be reduced or waived in connection with volume or other discounts, other fee arrangements or for sales to certain categories of purchasers. See “Plan of Distribution—Underwriting Compensation—Selling Commissions and Dealer Manager Fees.”
(2)We will cease paying stockholder servicing fees at the date on which, in the aggregate, total underwriting compensation from any source in connection with this offering equals 10% of the gross proceeds from our primary offering (i.e., excluding proceeds from sales pursuant to our distribution reinvestment plan). This limitation is intended to ensure that we satisfy the FINRA requirement that total underwriting compensation paid in connection with this offering does not exceed 10% of the gross proceeds of our primary offering.
(3)In calculating our stockholder servicing fee, we will use our NAV before giving effect to accruals for the stockholder servicing fee or distributions payable on our shares. See “Plan of Distribution—Underwriting Compensation—Stockholder Servicing Fees—Class T Shares, Class S Shares and Class D Shares.”
(4)These amounts represent estimated expenses incurred in connection with our organization and this offering, including legal, accounting, printing, mailing and filing fees and expenses, due diligence expenses of participating broker-dealers supported by detailed and itemized invoices, costs in connection with preparing sales materials, design and website expenses, fees and expenses of our escrow agent and transfer agent, fees to attend retail seminars sponsored by participating broker-dealers and reimbursements for customary travel, lodging, and meals. These amounts do not include wholesaling compensation expenses of persons associated with the Dealer Manager, which are currently paid by the Dealer Manager without reimbursement from us. Under no circumstances may our total organization and offering expenses (including upfront selling commissions, stockholder servicing fees and due diligence expenses) exceed 15% of the gross proceeds from this offering.
(5)We will pay all expenses incurred in connection with the acquisition of our investments, including legal and accounting fees and expenses, brokerage commissions payable to unaffiliated third parties, travel expenses, costs of appraisals (including independent appraisals), nonrefundable option payments on property not acquired, engineering, due diligence, title insurance and other expenses related to the selection and acquisition of investments, whether or not acquired. While most of the acquisition expenses are expected to be paid to third parties, a portion of the out-of-pocket acquisition expenses may be paid or reimbursed to the Advisor or its affiliates. Acquisition expenses, together with any acquisition fees for a particular real estate- related asset, will in no event exceed 6% of the gross purchase price of the property.
(6)In calculating our management fee, we use our NAV before giving effect to accruals for the management fee, performance participation, stockholder servicing fees or distributions payable on our shares.
Our Total Operating Expenses, including any distributions made to the Special Limited Partner with respect to its performance participation interest in the Operating Partnership, are limited during any four fiscal quarters to the greater of (a) 2.0% of our Average Invested Assets and (b) 25.0% of our Net Income. This limit may be exceeded only if our independent directors have made a finding that, based on such unusual and non-recurring factors as they deem sufficient, a higher level of expenses is justified, and such finding is recorded in the minutes of a meeting of the independent directors. See “Management—The Advisory Agreement—Management Fee, Performance Participation Interest and Expense Reimbursements.”
Performance Participation Interest Example
The following example illustrates how we would calculate our Special Limited Partner’s performance participation distribution at the end of the year based on the assumptions set forth in rows A through E of the table below. All amounts are with respect to the units outstanding at the end of the year. Actual results may differ materially from the following example.
|
|
|
|
|
|
|
|
|
|
|
|
|
|
A. |
|
Beginning NAV |
|
$ |
500,000,000 |
|
B. |
|
Loss Carryforward Amount |
|
|
— |
|
C. |
|
Net proceeds from new issuances |
|
|
— |
|
D. |
|
Gross distributions paid (in twelve equal monthly installments) |
|
$ |
20,000,000 |
|
E. |
|
Change in NAV required to meet 5% annualized internal rate of return(1) |
|
$ |
4,700,000 |
|
F. |
|
Hurdle Amount(1) (D plus E) |
|
$ |
24,700,000 |
|
G. |
|
Actual change in NAV |
|
$ |
25,000,000 |
|
H. |
|
Annual Total Return prior to performance participation (D plus G) |
|
$ |
45,000,000 |
|
I. |
|
Excess Profits (H minus the sum of B and F) |
|
$ |
20,300,000 |
|
|
|
|
|
|
|
|
J. |
|
Performance participation distribution is equal to 12.5% of annual Total Return (H) because the annual Total Return exceeds the Hurdle Rate (F) plus loss carryforward account balance (B) with enough Excess Profits (I) to achieve the full Catch-Up |
|
$ |
5,625,000 |
|
(1)Amounts are rounded to the nearest $100,000. The Hurdle Amount for any period is that amount that results in a 5% annualized internal rate of return on the NAV of the units outstanding at the end of the period. An internal rate of return reflects the timing and amount of all distributions accrued or paid (without duplication) and any issuances or repurchases of such units during the period. Internal rate of return is a metric used in business and asset management to measure the profitability of an investment, and is calculated according to a standard formula that determines the total return provided by gains on an investment over time. Requiring that a minimum internal rate of return be achieved before the advisor is entitled to any performance participation is typical in institutional fee structures.
CONFLICTS OF INTEREST
We are subject to conflicts of interest arising out of our relationship with Starwood Capital, including the Advisor and its affiliates. Our chairman, chief executive officer, president, chief financial officer, and other executive officers are also executives of Starwood Capital. There is no guarantee that the policies and procedures adopted by us, the terms of our charter, the terms and conditions of the Advisory Agreement or the policies and procedures adopted by the Advisor, Starwood Capital and their affiliates will enable us to identify, adequately address or mitigate these conflicts of interest. Transactions between us and the Advisor or its affiliates will be subject to approval by our independent directors. See “Risk Factors—Risks Related to Conflicts of Interest.”
We pay the Advisor a management fee regardless of the performance of our portfolio. The Advisor’s entitlement to a management fee, which is not based upon performance metrics or goals, might reduce its incentive to devote its time and effort to seeking investments that provide attractive risk-adjusted returns for our portfolio. We are required to pay the Advisor a management fee in a particular period despite experiencing a net loss or a decline in the value of our portfolio during that period.
In addition, the Special Limited Partner has the ability to earn distributions on its performance participation interest each year based on the total return of our Operating Partnership, which may create an incentive for the Advisor to invest in assets with higher yield potential, which are generally riskier or more speculative, or sell an asset prematurely for a gain, in an effort to increase short-term net income and thereby increase the distributions on the performance participation interest to which the Special Limited Partner is entitled. If our interests and those of the Advisor are not aligned, the execution of our business plan and our results of operations could be adversely affected, which could adversely affect our results of operations and financial condition.
Some additional examples of conflicts of interest that may arise by virtue of our relationship with Starwood Capital, including the Advisor and its affiliates, include:
|
|
|
|
|
|
|
Broad and Wide-Ranging Activities. The Advisor, Starwood Capital and their affiliates engage in a broad spectrum of activities, including a broad range of activities relating to investments in the real estate industry, and have invested or committed billions of dollars in capital through various investment funds, managed accounts and other vehicles affiliated with Starwood Capital. In the ordinary course of their business activities, the Advisor, Starwood Capital and their affiliates may engage in activities where the interests of certain divisions of Starwood Capital and its affiliates, including the Advisor, or the interests of their clients may conflict with the interests of our stockholders. Certain of these divisions and entities affiliated with the Advisor have or may have investment objectives or guidelines similar to our investment guidelines and therefore may compete with us. In particular, Starwood Capital invests in a broad range of real properties and real estate- related debt investments via numerous different investment funds, managed accounts and other vehicles. |
|
|
|
|
|
|
|
Starwood Capital’s Policies and Procedures. Specified policies and procedures implemented by Starwood Capital and its affiliates, including the Advisor, to mitigate potential conflicts of interest and address certain regulatory requirements and contractual restrictions may reduce the advantages across Starwood Capital’s and its affiliates’ various businesses that the Advisor expects to draw on for purposes of pursuing attractive investment opportunities. Because Starwood Capital has many different businesses, it is subject to a number of actual and potential conflicts of interest, greater regulatory oversight and more legal and contractual restrictions than that to which it would otherwise be subject if it had just one line of business. In addressing these conflicts and regulatory, legal and contractual requirements across its various businesses, Starwood Capital has implemented certain policies and procedures (e.g., information walls) that may reduce the benefits that Starwood Capital expects to utilize for purposes of identifying and managing its investments. For example, Starwood Capital may come into possession of material, non-public information with respect to companies that are Starwood Capital’s and its affiliates’ advisory clients in which the Advisor may be considering making an investment. As a consequence, that information, which could be of benefit to the Advisor, might become restricted to those other businesses and otherwise be unavailable to the Advisor, and could also restrict the Advisor’s activities. Additionally, the terms of confidentiality or other agreements with or related to companies in which any investment vehicle of Starwood Capital has or has considered making an investment or which is otherwise an advisory client of Starwood Capital and its affiliates may restrict or otherwise limit the ability of Starwood Capital or its affiliates, including the Advisor, to engage in businesses or activities competitive with such companies. |
|
|
|
|
|
|
|
Allocation of Investment Opportunities. Certain inherent conflicts of interest arise from the fact that Starwood Capital and its affiliates, including the Advisor (pursuant to the Advisory Agreement), will provide investment management and other services both to us and to other persons or entities, whether or not the investment objectives or guidelines of any such other persons or entities are similar to ours, including, without limitation, the sponsoring, closing and managing of Other Starwood Accounts. In particular, there is overlap of real property real estate debt and real estate-related equity securities investment opportunities with certain Other Starwood Accounts that are actively investing and similar overlap with future Other Starwood Accounts that may be established. This overlap will from time to time create conflicts of interest. Additionally, in certain circumstances investment opportunities suitable for us will not be presented to us and there will be one or more investment opportunities where our participation is restricted. |
|
|
|
|
|
|
|
With respect to Other Starwood Accounts with investment objectives or guidelines that overlap with ours but that do not have priority over us, investment opportunities are allocated among us and one or more Other Starwood Accounts in accordance with Starwood Capital’s prevailing policies and procedures on a basis that the Advisor and its affiliates believe to be fair and reasonable in their sole discretion, which will either be rotational or on a co-invest basis subject to the following considerations: (i) any applicable investment objectives of ours and such Other Starwood Accounts (which, for us, includes our primary objective of providing current income in the form of regular, stable cash distributions to achieve an attractive distribution yield); (ii) the sourcing of the transaction; (iii) the size and nature of the investment; (iv) the relative amounts of capital available for investment by us and such Other Starwood Accounts; (v) the sector, geography/location, expected return profile, expected distribution rates, anticipated cash flows, expected stability or volatility of cash flows, leverage profile, risk profile, and other features of the applicable investment opportunity and its impact on portfolio concentration and diversification; (vi) avoiding allocation that could result in de minimis or odd-lot investments; (vii) any structural and operational differences between us and such Other Starwood Accounts and any applicable investment limitations (including, without limitation, exposure limits, hedging limits and diversification considerations) of us and such Other Starwood Accounts, investment limitations, parameters or contractual provisions of ours and such Other Starwood Accounts; (viii) the eligibility of us and such Other Starwood Accounts to make such investment under applicable laws; (ix) any other applicable tax, accounting, legal, regulatory compliance or operational considerations deemed relevant by the Advisor and its affiliates (including, without limitation, maintaining our qualification as a REIT and our status as a non-investment company exempt from the Investment Company Act) (e.g., joint venture investments between us and an Other Starwood Account must be on the same terms and satisfy the restrictions of all participants, such as lowest leverage targeted by any participant); and (x) any other requirements contained in the corporate governance documents of us and such Other Starwood Accounts and any other considerations deemed relevant by the Advisor, Starwood Capital and their affiliates in good faith. Our board of directors (including our independent directors) has the duty to ensure that the allocation methodology described above is applied fairly to us. |
|
|
|
|
|
|
|
One Other Starwood Account, Starwood Property Trust, focuses primarily on originating, acquiring, financing and managing commercial mortgage loans, other commercial real estate debt investments and CMBS in both the United States and Europe. Starwood Property Trust has priority over us with respect to real estate debt investment opportunities. This priority will result in fewer real estate debt investment opportunities being made available to us. In addition, in its property segment, Starwood Property Trust acquires (i) commercial properties subject to net leases and other similar equity investments that have the characteristics of real estate debt investments (“debt-like equity investments”) and (ii) equity interests in stabilized commercial real estate properties. As of December 31, 2024, Starwood Property Trust’s portfolio (excluding the securitization VIEs) consisted of approximately $25.3 billion of assets (including approximately $1.4 billion in properties, net). To the extent that Starwood Property Trust seeks to invest in real estate equity investments, (i) Starwood Property Trust will have a priority over us with respect to debt-like equity investments, and (ii) we will have a priority over Starwood Property Trust with respect to any other real estate equity investments (single asset or portfolio acquisitions) where the total acquisition cost is less than or equal to $300 million. All other real estate equity investments in which Starwood Property Trust may invest are allocated in accordance with the investment allocation policy described above. Starwood Property Trust’s offering materials do not specify a date or time period at which it might be liquidated. |
|
|
|
|
|
|
|
One Other Starwood Account is an opportunistic and value-add joint venture with a state pension plan. The joint venture has a $175 million commitment that generally targets investments that may be sourced by either party and that do not fit within an existing Starwood sponsored vehicle. Both parties must agree to such investment. The potential investment is not limited by targeted returns. |
|
|
|
|
|
|
|
One Other Starwood Account, a separate account of approximately $250 million of unused capital, invests primarily in stabilized, income-oriented commercial real estate in the United States, Western Europe and Australia. To the extent an investment satisfies the investment objectives of us and such Other Starwood Account on the same terms, we will have priority over such Other Starwood Account. |
|
|
|
|
|
|
|
One Other Starwood Account, US Debt Fund will focus primarily on U.S.-based senior secured and mezzanine floating-rate commercial real estate loans that are generally not secured by core or core-plus real estate, and real-estate related securities. We do not expect to target the same commercial real estate loans as this vehicle, but to the extent that we do during the US Debt Fund’s commitment period, US Debt Fund will have priority with respect to such investment opportunity, which will result in fewer real estate debt opportunities being made available to us. |
|
|
|
|
|
|
|
One Other Starwood Account, European Debt Fund generally targets performing debt investments related to properties in Europe. We do not expect to target the same commercial real estate loans as European Debt Fund, but to the extent that we do, European Debt Fund will have priority with respect to a minority portion of such European debt investment and, as such, will result in less of an investment opportunity being made available to us. |
|
|
|
|
|
|
|
Finally, one Other Starwood Account, the Select Opportunistic Starwood Account, invests in “opportunistic” real estate, real estate debt and real estate-related securities globally (which often are under-managed assets and with higher potential for equity appreciation) and has priority over us with respect to such investment opportunities. As of December 31, 2024, the Select Opportunistic Starwood Account had approximately $2.2 billion of unused investing capacity. The priority granted to the Select Opportunistic Starwood Account will result in fewer investment opportunities being made available to us. The Select Opportunistic Starwood Account, which was not fully invested as of December 31, 2024, had approximately $17.5 billion of gross assets under management (includes 100% of property value if controlled by the fund and its affiliates, otherwise shown as the fund’s proportionate share of property value). |
|
|
|
|
|
|
|
Other than the priority rights described above, no Other Starwood Accounts have priority over us with respect to investment opportunities. However, Starwood Capital may in the future grant priority to additional Other Starwood Accounts. |
|
|
|
|
|
|
|
While the Advisor will seek to manage potential conflicts of interest in a fair and reasonable manner (subject to the priority rights described above) as required pursuant to our charter and the Advisory Agreement, the portfolio strategies employed by the Advisor, Starwood Capital or their affiliates in managing the Other Starwood Accounts could conflict with the strategies employed by the Advisor in managing our business and may adversely affect the marketability, exit strategy, prices and availability of the properties, securities and instruments in which we invest. The Advisor, Starwood Capital or their affiliates may also give advice to the Other Starwood Accounts that may differ from advice given to us even though their investment objectives or guidelines may be the same or similar to ours. |
|
|
|
|
|
|
|
DST Program. The Advisor is affiliated with the DST Dealer Manager and the DST Manager. These relationships may create conflicts of interest with respect to decisions regarding whether to place properties into the DST Program. The Advisor, DST Dealer Manager and the DST Manager will receive fees and expense reimbursements in connection with their roles in the DST Program (certain of which costs are expected to be substantially paid by the private investors in that program). |
|
|
|
|
|
|
|
Corporate Opportunities. Our board of directors has adopted a resolution that provides, subject to certain exceptions, that none of our directors, officers or agents are required to refrain directly or indirectly from engaging in any business opportunities, including any business opportunities in the same or similar business activities or lines of business in which we or any of our affiliates may from time to time be engaged or propose to engage, or from competing with us, and that renounces our interest or expectancy in, or in being offered an opportunity to participate in, any such business opportunities, unless those opportunities are offered to a person in his or her capacity as one of our directors or officers and intended exclusively for us or any of our subsidiaries. |
|
|
|
|
|
|
|
Investments in Different Levels or Classes of an Issuer’s Securities. From time to time, to the extent permitted by our charter, we and the Other Starwood Accounts may make investments at different levels of an issuer’s or borrower’s capital structure or otherwise in different classes of the same issuer’s securities. We may make investments that are senior or junior to, or have rights and interests different from or adverse to, the investments made by the Other Starwood Accounts. Such investments may conflict with the interests of such Other Starwood Accounts in related investments, and the potential for any such conflicts of interests may be heightened in the event of a default or restructuring of any such investments. While Starwood Capital will seek to resolve any such conflicts in a fair and equitable manner in accordance with its prevailing policies and procedures with respect to conflicts resolution among the Other Starwood Accounts, such transactions are not required to be presented to our board of directors for approval (unless otherwise required by our charter or investment guidelines), and there can be no assurance that any conflicts will be resolved in our favor. |
|
|
|
|
|
|
|
Pursuit of Differing Strategies. At times, the investment professionals employed by the Advisor or its affiliates and other investment vehicles affiliated with the Advisor or Starwood Capital may determine that an investment opportunity may be appropriate for only some of the accounts, clients, entities, funds or investment vehicles for which he or she exercises investment responsibility, or may decide that certain of the accounts, clients, entities, funds or investment vehicles should take differing positions with respect to a particular security. In these cases, the investment professionals may place separate transactions for one or more accounts, clients, entities, funds or investment vehicles which may affect the market price of the security or the execution of the transaction, or both, to the detriment or benefit of one or more other accounts, clients, entities, funds or investment vehicles. For example, an investment professional may determine that it would be in the interest of another account to sell a security that we hold long, potentially resulting in a decrease in the market value of the security held by us. |
|
|
|
|
|
|
|
Variation in Financial and Other Benefits. A conflict of interest arises where the financial or other benefits available to the Advisor or its affiliates differ among the accounts, clients, entities, funds or investment vehicles that it manages. If the amount or structure of the management fee, the Special Limited Partner’s performance participation interest or the Advisor’s or its affiliates’ compensation differs among accounts, clients, entities, funds or investment vehicles (such as where certain funds or accounts pay higher base management fees, incentive fees, performance-based management fees or other fees), the Advisor might be motivated to help certain accounts, clients, entities, funds or investment vehicles over others. Similarly, the desire to maintain assets under management or to enhance the Advisor’s performance record or to derive other rewards, financial or otherwise, could influence the Advisor or its affiliates in affording preferential treatment to those accounts, clients, entities, funds or investment vehicles that could most significantly benefit the Advisor or its affiliates. The Advisor may, for example, have an incentive to allocate favorable or limited opportunity investments or structure the timing of investments to favor such accounts, clients, entities, funds or investment vehicles. Additionally, the Advisor or its affiliates might be motivated to favor accounts, clients, entities, funds or investment vehicles in which it has an ownership interest or in which Starwood Capital or its affiliates have ownership interests. Conversely, if an investment professional at the Advisor or its affiliates does not personally hold an investment in the fund but holds investments in other Starwood Capital affiliated vehicles, such investment professional’s conflicts of interest with respect to us may be more acute. |
|
|
|
|
|
|
|
Property Management, Advisory and Other Relationships. Starwood Capital is under no obligation to decline any engagements or investments in order to make an investment opportunity available to us. In connection with its investment advisory and other businesses, which include the delivery of property management services in connection with hotel, retail and multifamily properties, Starwood Capital may come into possession of information that limits its ability to engage in potential transactions. Our activities may be constrained as a result of the inability of Starwood Capital personnel to use such information. For example, employees of Starwood Capital not serving as employees of the Advisor or its affiliates may be prohibited by law or contract from sharing information with members of Starwood Capital. We may be forced to sell or hold existing investments, including hotel, retail and multifamily properties, as a result of investment advisory relationships or other relationships that Starwood Capital may have or transactions or investments Starwood Capital and its affiliates may make or have made. Additionally, there may be circumstances in which one or more individuals associated with Starwood Capital are precluded from providing services to the Advisor because of certain confidential information available to those individuals or to other parts of Starwood Capital. Starwood Capital may receive and retain fees, remuneration, or other profits and receive compensation from such other activities, which have the potential to create conflicts of interest and which will not be shared with us or our stockholders. |
|
|
|
|
|
|
|
Starwood Capital has long-term relationships with a significant number of corporations and their senior management. In determining whether to invest in a particular transaction on our behalf, the Advisor may consider those relationships (subject to its obligations under our charter and the Advisory Agreement), which may result in certain transactions that the Advisor will not undertake on our behalf in view of such relationships. |
|
|
|
|
|
|
|
Service Providers. Certain of our service providers (including lenders, brokers, attorneys, investment banking firms and property managers) may be sources of investment opportunities, counterparties therein or advisors with respect thereto. This may influence the Advisor in deciding whether to select such a service provider. In addition, in instances where multiple Starwood Capital businesses may be exploring a potential individual investment, certain of these service providers may choose to be engaged by other Starwood Capital affiliates rather than us. |
|
|
|
|
|
|
|
In addition, it is expected that certain Starwood Capital affiliates will also provide other services in respect of our investments from time to time, including, but not limited to, operating platforms providing property management, leasing oversight and administrative corporate services. Employees of these affiliates may also receive performance-based compensation in respect of our investments. The fees and expenses of such Starwood Capital affiliated service providers (and, if applicable, their employees) are borne by our investments and there is no related offset to the management fee we pay to the Advisor. While Starwood Capital believes that any such affiliated service providers, when engaged, generally provide (or will provide) services at rates equal to or better than those provided by third parties (even in jurisdictions where insurance rates are statutorily determined), there is an inherent conflict of interest that may incentivize Starwood Capital to engage its affiliated service provider over a third party. |
|
|
|
|
|
|
|
We utilize the services of Highmark Residential (formerly Milestone Management), a portfolio company owned by an affiliate of Starwood Capital, to provide property management services (including leasing, revenue management, accounting, legal and contract management, expense management, and capital expenditure projects and transaction support services) for a portion of our multifamily properties. The cost for such services is a percentage of the gross receipts and project costs respectively (which will be reviewed periodically and adjusted if appropriate), plus actual costs allocated for transaction support services. |
|
|
|
|
|
|
|
Rinaldi, Finkelstein & Franklin, L.L.C., which is counsel to our sponsor and its affiliates and is owned and controlled by Ellis F. Rinaldi, Co-General Counsel and Senior Managing Director of Starwood Capital and certain of its affiliates, may provide legal services to us or the Advisor on market terms. One of our officers, Matthew S. Guttin, is an employee of Rinaldi, Finkelstein & Franklin, L.L.C. |
|
|
|
|
|
|
|
We have engaged and expect to continue to engage Essex Title, a joint venture between Starwood and other strategic partners. Essex Title acts as an agent for one or more underwriters in issuing title policies and/or providing support services in connection with investments made by us. A portion of the work performed by Essex Title focuses on transactions in rate-regulated states where the cost of title insurance is non-negotiable. Essex Title earns fees, which would have otherwise been paid to third parties, by providing title agency services and facilitating placement of title insurance with underwriters. Starwood Capital receives distributions from Essex Title in connection with investments by us based on its equity interest in Essex Title. |
|
|
|
|
|
|
|
We have engaged Starwood Retail Partners to provide leasing and legal services for any retail and certain industrial and other properties we acquire. |
|
|
|
|
|
|
|
We have incurred legal expenses from third party law firms whose lawyers have been seconded to affiliates of Starwood Capital for the purpose of providing legal services in Europe to investment vehicles sponsored by Starwood Capital. |
|
|
|
|
|
|
|
We have engaged STR Management Co, LLC, an affiliate of the Advisor, to provide property management services to certain of our residential units that function as short term rental assets. The costs for such services is a percentage of gross revenue produced by the short-term rentals on a monthly basis. |
|
|
|
|
|
|
|
We have entered into an agreement with an affiliate of Starwood Global Opportunity Fund XI to assist with property management in Spain and Italy. The SCG Southern Europe Team charges market fees for such property management services. |
|
|
|
|
|
|
|
Material, Non-Public Information. We, directly or through Starwood Capital, the Advisor or certain of their respective affiliates may come into possession of material, non-public information with respect to an issuer in which we have invested or may invest. Should this occur, the Advisor may be restricted from buying or selling securities, derivatives or loans of the issuer on our behalf until such time as the information becomes public or is no longer deemed material. Disclosure of such information to the personnel responsible for management of our business may be on a need-to-know basis only, and we may not be free to act upon any such information. Therefore, we and the Advisor may not have access to material, non-public information in the possession of Starwood Capital that might be relevant to an investment decision to be made by the Advisor on our behalf, and the Advisor may initiate a transaction or purchase or sell an investment that, if such information had been known to it, may not have been undertaken. Due to these restrictions, the Advisor may not be able to initiate a transaction on our behalf that it otherwise might have initiated and may not be able to purchase or sell an investment that it otherwise might have purchased or sold, which could negatively affect our operations. |
|
|
|
|
|
|
|
Possible Future Activities. The Advisor and its affiliates may expand the range of services that they provide over time. Except as and to the extent expressly provided in the Advisory Agreement, the Advisor and its affiliates are not restricted in the scope of its business or in the performance of any such services (whether now offered or undertaken in the future) even if such activities could give rise to conflicts of interest, and whether or not such conflicts are described herein. The Advisor, Starwood Capital and their affiliates continue to develop relationships with a significant number of companies, financial sponsors and their senior managers, including relationships with clients who may hold or may have held investments similar to those intended to be made by us. These clients may themselves represent appropriate investment opportunities for us or may compete with us for investment opportunities. |
|
|
|
|
|
|
|
Transactions with Other Starwood Accounts and Other Affiliates. From time to time, we may enter into purchase and sale transactions and joint ventures with Other Starwood Accounts. Such transactions will be conducted in accordance with, and subject to, our charter (including the requirement that such transaction be approved by a majority of our directors, including a majority of our independent directors, not otherwise interested in the transaction as being fair and reasonable and on terms no less favorable than those available from unaffiliated third parties), the terms and conditions of the Advisory Agreement (including the requirement that the purchase price in any such transaction will be limited to the cost of the property to the affiliate, including acquisition-related expenses, or if substantial justification exists, the current appraised value of the property as determined by an independent expert) and our Code of Ethics and applicable laws and regulations. These requirements will also apply to transactions with Starwood Capital, any of our directors or any affiliates thereof. |
|
|
|
|
|
|
|
Other Affiliate Transactions. In connection with investments in which we participate alongside Other Starwood Accounts, we may from time to time share certain rights with such Other Starwood Accounts relating to such investments for legal, tax, regulatory or other similar reasons, including, in certain instances, certain control-related rights with respect to jointly held investments. When making any decision related to such investments, there may be conflicting interests. There can be no assurance that the return on our investment will be equivalent to or better than the returns obtained by Starwood Capital or its other affiliates. |
Further, conflicts could arise once we and Starwood Capital or its affiliates have made our respective investments. For example, if we enter into a joint venture with an Other Starwood Account, our interests and the interests of such Other Starwood Account may conflict, for example when one joint venture partner seeks to sell the property in the joint venture but the other joint venture partner does not. In such situations, the ability of the Advisor to recommend actions in our best interests might be impaired.
NET ASSET VALUE CALCULATION AND VALUATION GUIDELINES
Our NAV for each class of shares is based on the net asset values of our investments (including real estate- related debt and real estate-related securities), the addition of any other assets (such as cash on hand) and the deduction of any liabilities, including the allocation/accrual of any performance participation to the Special Limited Partner, and also includes the deduction of any stockholder servicing fees specifically applicable to such class of shares, in all cases as described below.
General
Our board of directors, including a majority of our independent directors, has adopted valuation guidelines that contain a comprehensive set of methodologies to be used by the Advisor, our independent valuation advisor and third-party appraisal firms in connection with estimating the values of our assets and liabilities for purposes of our NAV calculation. These guidelines are designed to produce a fair and accurate estimate of the price that would be received for our investments in an arm’s-length transaction between a willing buyer and a willing seller in possession of all material information about our investments. Our independent valuation advisor reviews our valuation guidelines and methodologies related to investments in real property with the Advisor and our board of directors at least annually. From time to time, our board of directors, including a majority of our independent directors, may adopt changes to the valuation guidelines if it (i) determines that such changes are likely to result in a more accurate reflection of NAV or a more efficient or less costly procedure for the determination of NAV without having a material adverse effect on the accuracy of such determination or (ii) otherwise reasonably believes a change is appropriate for the determination of NAV.
The calculation of our NAV is intended to be a calculation of the fair value of our assets less our outstanding liabilities as described below and likely differs from the book value of our equity reflected in our financial statements. As a public company, we are required to issue financial statements based on historical cost in accordance with GAAP. To calculate our NAV for purposes of establishing a purchase and repurchase price for our shares, we have adopted a model, as explained below, that adjusts the value of our assets and liabilities from historical cost to fair value generally in accordance with the GAAP principles set forth in FASB Accounting Standards Codification Topic 820, Fair Value Measurements. Because these fair value calculations involve significant professional judgment in the application of both observable and unobservable inputs, the calculated fair value of our assets may differ from their actual realizable value or future fair value. While we believe our NAV calculation methodologies are consistent with standard industry practices, there is no rule or regulation that requires we calculate NAV in a certain way. As a result, other public REITs may use different methodologies or assumptions to determine NAV. In addition, NAV is not a measure used under GAAP and the valuations of and certain adjustments made to our assets and liabilities used in the determination of NAV differ from GAAP. You should not consider NAV to be equivalent to stockholders’ equity or any other GAAP measure.
Our Independent Valuation Advisor
Altus Group U.S. Inc., a third-party valuation firm, was selected by the Advisor and approved by our board of directors, including a majority of our independent directors, to serve as our independent valuation advisor after considering its industry footprint, experience and extensive team poised to handle our anticipated volume of business. Altus Group U.S. Inc. has served as our independent valuation advisor since we started calculating our NAV. At the end of each calendar quarter, our independent valuation advisor will prepare update appraisals for each of our properties. The appraisals prepared by third-party appraisal firms can be considered in determining the value of our properties. The independent valuation advisor also reviews and provides an opinion as to the reasonableness of the valuations of our properties prepared by the Advisor for each month that is not a quarter-end. When identified, valuations are updated by the Advisor for events that materially impact our gross asset value; however, there may be a lag in time between the occurrence of such event(s) and the determination of the impact on our gross asset value. The Advisor, with the approval of our board of directors, including a majority of our independent directors, may engage additional independent valuation advisors in the future as our portfolio grows. Real estate debt liabilities and real estate-related securities are not reviewed, appraised, or valued by the independent valuation advisor. While our independent valuation advisor performs an important role with respect to our property valuations, our independent valuation advisor is not responsible for, and does not calculate, our NAV. The Advisor is ultimately responsible for the determination of our NAV.
Our independent valuation advisor may be replaced at any time, in accordance with agreed-upon notice requirements, by a majority vote of our board of directors, including a majority of our independent directors. We will promptly disclose any changes to the identity or role of the independent valuation advisor in reports we publicly file with the SEC.
Our independent valuation advisor discharges its responsibilities in accordance with our valuation guidelines. Our board of directors is not involved in the monthly valuation of our assets and liabilities, but periodically receives and reviews such information about the valuation of our assets and liabilities as it deems necessary to exercise its oversight responsibility. Our NAV per share for each class of shares is calculated by our fund administrator, BNY, and such calculation is reviewed and confirmed by the Advisor.
We have agreed to pay fees to our independent valuation advisor upon its delivery to us of its reports on a quarterly basis. Valuation services provided by our independent valuation advisor are separate and distinct from valuation services provided by the Advisor. Accordingly, fees paid by us to our independent valuation advisor will not reduce or otherwise offset the management fee payable to the Advisor. We have also agreed to indemnify our independent valuation advisor against certain liabilities arising out of this engagement. The compensation we pay to our independent valuation advisor is not based on the estimated values of our properties.
Our independent valuation advisor and certain of the independent third-party appraisers have provided, and are expected to continue to provide, real estate appraisal, appraisal review, valuation management and real estate valuation advisory services to Starwood Capital and its affiliates and have received, and are expected to continue to receive, fees in connection with such services. Our independent
valuation advisor and certain of the independent third-party appraisers and their respective affiliates may from time to time in the future perform other commercial real estate and financial advisory services for Starwood Capital and its affiliates, or in transactions related to the properties that are the subjects of the valuations being performed for us, or otherwise, so long as such other services do not adversely affect the independence of the independent valuation advisor or the applicable appraiser as certified in the applicable appraisal report.
Valuation of Investments
Consolidated Properties
For purposes of calculating our monthly NAV, our properties initially are valued at cost, which we expect to represent fair value at that time. We expect to receive an appraisal performed by an independent third party appraisal firm on each property prior to or upon acquisition.
We expect to receive an appraisal from an independent third-party appraisal firm subsequent to acquisition and following such acquisition, no less than annually, which annual third-party appraisal can be considered in determining the value of our properties. Properties purchased as a portfolio may be valued as a single asset. Each third-party appraisal is performed in accordance with the Uniform Standards of Professional Appraisal Practice and reviewed by the independent valuation advisor as to its reasonableness. Upon conclusion of the appraisal, the independent third-party appraisal firm prepares a written report with an estimated fair value of the property. Each third-party appraisal must be reviewed, approved and signed by an individual with the professional MAI designation of the Appraisal Institute. Each quarterly update appraisal performed by the independent valuation advisor is performed in accordance with the Uniform Standards of Professional Appraisal Practice and reviewed by the Advisor. Upon conclusion of the appraisal, the independent valuation advisor prepares a written report with an estimated fair value of the property. Each appraisal prepared by the independent valuation advisor must be reviewed, approved and signed by an individual with the professional MAI designation of the Appraisal Institute. We believe our policy of obtaining annual appraisals by independent third parties as well as having our independent valuation advisor preparing updated appraisals at the end of each calendar quarter meaningfully enhances the accuracy of our NAV calculation. Any appraisal provided by an independent third-party appraisal firm or our independent valuation advisor is performed in accordance with our valuation guidelines.
The Advisor updates the valuations of our properties for each month in which we do not receive an appraisal report from our independent valuation advisor. Such monthly update valuations are based on the then most recent appraisals provided by our independent valuation advisor, current market data and other relevant information, with a review as to the reasonableness of the Advisor’s valuation provided by our independent valuation advisor. These updates to valuations may be different than the values provided in the most recent appraisal performed by our independent valuation advisor. Although reviews of each of the monthly valuations of our real property are performed by our independent valuation advisor, such reviews are based on asset and portfolio level information provided by the Advisor, including historical operating revenues and expenses of the properties, lease agreements on the properties, revenues and expenses of the properties, information regarding recent or planned capital expenditures and any other information relevant to valuing the real estate property, which information is not independently verified by our independent valuation advisor.
The Advisor monitors our properties for events that the Advisor believes may be expected to have a material impact on the most recent estimated values of such property, and notifies our independent valuation advisor of such events. If, in the opinion of the Advisor, an event becomes known to the Advisor (including through communication with the independent valuation advisor) that is likely to have any material impact on previously provided estimated values of the affected properties, the Advisor adjusts the valuation of such properties, subject to the independent valuation advisor’s review as to the reasonableness of the Advisor’s valuation. The Advisor’s valuation of certain investment-level liabilities, including any third-party incentive fee payments or deal terms and structure is not reviewed or appraised by the independent valuation advisor. BNY then incorporates such adjusted valuations into our NAV, which is then reviewed and confirmed by the Advisor.
For example, a valuation adjustment may be appropriate to reflect the occurrence of an unexpected property- specific event such as a termination or renewal of a material lease, a material change in vacancies or an unanticipated structural or environmental event at a property that may cause the value of a wholly-owned property to change materially. Valuation adjustments may also be appropriate to reflect the occurrence of broader market-driven events identified by the Advisor or our independent valuation advisor which may impact more than a specific property, such as a significant capital market event. Any such adjustments will be estimates of the market impact of specific events as they occur, based on assumptions and judgments that may or may not prove to be correct, and may also be based on the limited information readily available at that time. If deemed appropriate by the Advisor or our independent valuation advisor, any necessary adjustment will be determined as soon as practicable. Updated appraisals received during the year may also trigger an adjustment in the value of a property.
In general, we expect that any adjustments to appraised values will be calculated promptly after a determination that a material change has occurred and the financial effects of such change are quantifiable by the Advisor. However, rapidly changing market conditions or material events may not be immediately reflected in our monthly NAV. The resulting potential disparity in our NAV may be detrimental to stockholders whose shares are repurchased or new purchasers of our common stock, depending on whether our published NAV per share for such class is overstated or understated.
Real estate appraisals are reported on a free and clear basis (for example, without taking into consideration any mortgage on the property), irrespective of any property level financing that may be in place. We use the discounted cash flow methodology (income approach) as the primary methodology to value properties, whereby a property’s value is calculated by discounting the estimated cash flows and the anticipated terminal value of the subject property by market supported discount and terminal capitalization rates. Consistent with industry practices, the income approach also incorporates subjective judgments regarding comparable rental and operating expense data, capitalization and discount rate, and projections of future rent and expenses based on appropriate evidence as
well as the residual value of the asset as components in determining value. Other methodologies that may also be used to value properties include sales comparisons and cost approaches. Under the sales comparison approach, the independent third-party appraiser develops an opinion of value by comparing the subject property to similar, recently sold properties in the surrounding or competing area. The cost approach is based on the understanding that market participants relate value to cost. The value of a property is derived by adding the estimated land value to the current cost of constructing a replacement for the improvements and then subtracting the amount of depreciation in the structures from all causes. Because appraisals performed by third parties and any subsequent updates to the valuation of our properties made by the Advisor involve subjective judgments, the estimated fair value of our assets that are included in our NAV may not reflect the liquidation value or net realizable value of our properties.
In conducting their investigations and analyses, our independent valuation advisor and other independent third- party appraisal firms take into account customary and accepted financial and commercial procedures and considerations as they deem relevant, which may include, without limitation, the review of documents, materials and information relevant to valuing the property that are provided by us, such as (i) historical operating revenues and expenses of the property; (ii) lease agreements on the property; (iii) budgeted revenues and expenses of the property; (iv) information regarding recent or planned capital expenditures; and (v) any other information relevant to valuing the real estate property. In addition, our independent valuation advisor may rely on the appraisals prepared by our other independent third-party appraisal firms to identify relevant property characteristics. Although our independent valuation advisor may review and apply professional skepticism information supplied or otherwise made available by the Advisor for reasonableness, it assumes and relies upon the accuracy and completeness of all such information and of all information supplied or otherwise made available to it by any other party and does not undertake any duty or responsibility to verify independently any of such information. The independent valuation advisor does not make or obtain an independent valuation or appraisal of any of our other assets or liabilities (contingent or otherwise) other than our real properties. With respect to operating or financial forecasts and other information and data to be provided to or otherwise to be reviewed by or discussed with our independent valuation advisor, our independent valuation advisor assumes that such forecasts and other information and data were reasonably prepared in good faith on bases reflecting the best currently available estimates and judgments of the Advisor, and relies upon the Advisor to advise our independent valuation advisor promptly if any information previously provided becomes inaccurate or was required to be updated during the period of review.
In performing their analyses, the Advisor, our independent valuation advisor and other independent third-party appraisal firms will make numerous other assumptions with respect to industry performance, general business, economic and regulatory conditions and other matters, many of which are beyond their control and our control, as well as certain factual matters. For example, our independent valuation advisor and other independent third- party appraisal firms assume that we have clear and marketable title to each real estate property valued, that no title defects exist unless specifically informed to the contrary, that improvements were made in accordance with law, that no hazardous materials are present or were present previously, that no deed restrictions exist, and that no changes to zoning ordinances or regulations governing use, density or shape are pending or being considered. Furthermore, our independent valuation advisor’s review and conclusions are necessarily based upon market, economic, financial and other circumstances and conditions existing prior to the valuation, and any material change in such circumstances and conditions may affect our independent valuation advisor’s review and conclusions. Our independent valuation advisor’s review reports may contain other assumptions, qualifications and limitations set forth in the respective reports that qualify the conclusions set forth therein. As such, the carrying values of our real properties may not reflect the price at which the properties could be sold in the market, and the difference between carrying values and the ultimate sales prices could be material. In addition, accurate valuations are more difficult to obtain in times of low transaction volume because there are fewer market transactions that can be considered in the context of the appraisal.
Pursuant to our valuation services agreement with our independent valuation advisor, each individual appraisal report for our assets is addressed solely to us to assist the Advisor in calculating our NAV. The appraisal reports relating to our properties are not addressed to the public and may not be relied upon by any other person to establish an estimated value of our common stock and do not constitute a recommendation to any person to purchase or sell any shares of our common stock. In preparing appraisal reports, independent third-party appraisal firms and our independent valuation advisor do not, and are not requested to, solicit third-party indications of interest for our common stock or any of our properties in connection with possible purchases thereof or the acquisition of all or any part of us.
Unconsolidated Properties Held Through Joint Ventures
Unconsolidated properties held through joint ventures generally are valued in a manner that is consistent with the guidelines described above for consolidated properties. Once the value of a property held by the joint venture is determined in a manner consistent with the guidelines described above for consolidated properties and we determine the fair value of any other assets and liabilities of the joint venture, the value of our interest in the joint venture is then determined by the Advisor using a hypothetical liquidation calculation to value our interest in the joint venture, which is a percentage of the joint venture’s NAV. Unconsolidated properties held in a joint venture that acquires multiple properties over time may be valued as a single investment. The valuation of our interest in joint ventures prepared by the Advisor will not be reviewed or appraised by our independent valuation advisor.
Europe Property Investments
Europe property investments will be valued annually by an independent third-party appraiser and each such valuation will be reviewed by our independent valuation advisor as to its reasonableness. For months where a third-party appraiser does not perform a valuation, the Advisor will perform a monthly valuation of each of our Europe property investments, which will be reviewed by the independent valuation advisor as to its reasonableness.
Single-Family Rental Property Investments
Our independent valuation advisor will conduct quarterly valuations of single-family rental property investments. For months where our independent valuation advisor does not perform a quarterly valuation, the Advisor will perform a monthly valuation of our single-family rental property investments, which will be reviewed by our independent valuation advisor as to its reasonableness.
Operating Company Investments
Operating company investments, either consolidated or nonconsolidated, that have substantial personnel and operating activities will be valued annually by an independent third-party appraiser and each such valuation will be reviewed by our independent valuation advisor as to its reasonableness. For months where a third-party appraiser does not perform a valuation, the Advisor will perform a monthly valuation of the operating company investment, which will be reviewed by the independent valuation advisor as to its reasonableness. Operating company investments are valued using the discounted cash flow methodology as the primary methodology.
Valuation of Real Estate Debt and Real Estate-Related Equity Securities
In general, real estate debt and real estate-related equity securities are valued by the Advisor at fair value determined in accordance with GAAP. GAAP defines fair value as the price that would be received to sell an asset or be paid to transfer a liability (i.e., the exit price) in an orderly transaction between market participants at the measurement date.
Readily Available Market Quotations
Market quotations may be obtained from third-party pricing service providers or, if not available from third-party pricing service providers, broker dealers for certain of our real estate debt and real estate-related securities. When reliable market quotations for real estate debt and real estate-related equity securities are available, the Advisor generally values such investments based on the quotations obtained. Securities that are traded publicly on an exchange or other public market (stocks, exchange traded derivatives and securities convertible into publicly-traded securities, such as warrants) are valued at the closing price of such securities in the principal market in which the security trades.
No Readily Available Market Quotations
If market quotations are not readily available (or are otherwise not a reliable indication of fair value for a particular investment), the fair value is determined in good faith by the Advisor. Due to the inherent uncertainty of these estimates, estimates of fair value may differ from the values that would have been used had a ready market for these investments existed and the differences could be material. Market quotes are considered not readily available in circumstances where there is an absence of current or reliable market-based data (e.g., trade information, bid/ask information, or broker-dealer quotations).
Our board of directors has delegated to the Advisor the responsibility for monitoring significant events that may materially affect the values of our real estate debt and real estate-related equity securities and for determining whether the value of the applicable investments should be re-evaluated in light of such significant events. The valuation of our real estate-related securities and real estate debt prepared by the Advisor is not reviewed or appraised by our independent valuation advisor.
Liabilities
We include the fair value of our liabilities as part of our NAV calculation. These liabilities include the fees payable to the Advisor and the Dealer Manager, any accrued performance participation allocation to the Special Limited Partner, accounts payable, accrued operating expenses, property-level mortgages, any portfolio-level credit facilities and other liabilities. All liabilities are valued using widely accepted methodologies specific to each type of liability. Liabilities related to stockholder servicing fees are allocable to a specific class of shares and are only included in the NAV calculation for that class. Our debt is typically valued at fair value in accordance with GAAP. For purposes of calculating our NAV, neither (i) organization and offering expenses paid by the Advisor through December 21, 2019, nor (ii) operating expenses paid by the Advisor, incurred by us during the period July 13, 2017 (date of initial capitalization) through December 31, 2018, are recognized as expenses or as a component of equity and reflected in our NAV until we reimburse the Advisor for these costs. These costs were fully reimbursed as of December 31, 2024.
The Advisor’s valuation of each investment’s liabilities, including any third-party incentive fee payments or investment level debt, deal terms and structure is not reviewed or appraised by the independent valuation advisor.
Valuation of Assets and Liabilities Associated with the DST Program
We intend to conduct the DST Program to raise capital in private placements through the sale of DST Interests in DSTs that own one or more DST Properties in which we, through a wholly owned subsidiary of the Operating Partnership, will hold a long-term leasehold interest in each DST Property pursuant to a master lease that will be guaranteed by the Operating Partnership. In accordance with the applicable master lease, such subsidiary of the Operating Partnership or applicable master tenant will make rental payments to the applicable DST (as landlord and owner of such DST Property) and such subsidiary of the Operating Partnership or applicable master tenant will be responsible for subleasing the applicable DST Property to various end-user tenants. This master lease arrangement means that we will bear the risk that the underlying cash flow received from the applicable DST Property may be less than the master lease payments. Additionally, the Operating Partnership will retain the FMV Option, giving it the right, but not the obligation, to acquire the DST Interests from the investors at a later date in exchange for Operating Partnership units or cash, at the Operating Partnership’s discretion.
Due to our continuing management of each DST Property through the master lease arrangement, we will include each DST Property in the calculation of our NAV at its fair value (without taking into account the master lease obligations) in the same manner as described under “Valuation of Investments—Consolidated Properties.”
The cash received by us in exchange for the indirect sale of DST Interests in each DST Property will be valued as an asset with a corresponding liability, initially equal to the cash received, representing the obligations under the master lease. Accordingly, the
indirect sale of DST Interests in each DST Property will have no initial net effect to the NAV calculation. Following the close of the offering of each DST Property, the value of the DST Property (taking into account the master lease obligations) will be multiplied by the third-party investors’ percentage interest in the DST Property to determine the fair value of the corresponding liability on an ongoing basis.
In the event the FMV Option expires or is terminated without being exercised by the Operating Partnership, the applicable DST Property value will be reduced by the pro rata portion owned by third-party investors with an offsetting reduction in the corresponding liability.
NAV and NAV Per Share Calculation
Our NAV is calculated for each of our share classes by our fund administrator. Our board of directors, including a majority of our independent directors, may replace our fund administrator with another party, including the Advisor, if it is deemed appropriate to do so. The Advisor is responsible for reviewing and confirming our NAV, and overseeing the process around the calculation of our NAV, in each case, as performed by our fund administrator.
Each class has an undivided interest in our assets and liabilities, other than class-specific stockholder servicing fees. In accordance with the valuation guidelines, our fund administrator calculates our NAV per share for each class as of the last calendar day of each month, using a process that reflects several components (each as described above), including the estimated fair value of (i) each of our properties based in part upon individual appraisal reports provided at the end of each calendar quarter by our independent valuation advisor with monthly valuations prepared by the Advisor for months that are not a quarter-end, (ii) our real estate debt and real estate-related equity securities for which third-party market quotes are available, (iii) our other real estate debt and real estate-related equity securities, if any, and (iv) our other assets and liabilities. Because stockholder servicing fees allocable to a specific class of shares is only included in the NAV calculation for that class, the NAV per share for our share classes may differ.
Our operating partnership units are economically equivalent to a corresponding class of shares (with Class D-1 units equivalent to Class D shares and Class S-1 units equivalent to Class S shares). On the last day of each month, the NAV per operating partnership unit of such units equals the NAV per share of the corresponding class. The NAV of our operating partnership on the last day of each month equals the sum of the NAVs of each outstanding operating partnership unit on such day. At the end of each month, before taking into consideration repurchases or class-specific expense accruals for that month, any change in our aggregate NAV (whether an increase or decrease) is allocated among each class of shares based on each class’s relative percentage of the previous aggregate NAV plus issuances of shares that were effective on the first business day of such month. The NAV calculation is available generally within 15 calendar days after the end of the applicable month. Changes in our monthly NAV include, without limitation, accruals of our net portfolio income, interest expense, the management fee, any accrued performance participation, distributions, unrealized/realized gains and losses on assets, any applicable organization and offering costs and any expense reimbursements. Changes in our monthly NAV also includes material, non-recurring events, such as capital expenditures and material property acquisitions and dispositions occurring during the month. On an ongoing basis, the Advisor adjusts the accruals to reflect actual operating results and the outstanding receivable, payable and other account balances resulting from the accumulation of monthly accruals for which financial information is available. Notwithstanding anything herein to the contrary, the Advisor may in its discretion consider material market data and other information that becomes available after the end of the applicable month in valuing our assets and liabilities and calculating our NAV for a particular month.
Following the aggregation of the net asset values of our investments, the addition of any other assets (such as cash on hand) and the deduction of any other liabilities, our fund administrator incorporates any class-specific adjustments to our NAV, including additional issuances and repurchases of our common stock and accruals of class-specific stockholder servicing fees. For each applicable class of shares, the stockholder servicing fee is calculated as a percentage of the aggregate NAV for such class of shares. The declaration of distributions reduces the NAV for each class of our common stock in an amount equal to the accrual of our liability to pay any such distribution to our stockholders of record of each class. NAV per share for each class is calculated by dividing such class’s NAV at the end of each month by the number of shares outstanding for that class at the end of such month. Restricted Class I shares that remain unvested at the end of the month are excluded from the NAV per share calculation.
The combination of the Class T NAV, Class S NAV, Class D NAV and Class I NAV equals the aggregate net asset value of our assets, which consists almost entirely of the value of our interest in the Operating Partnership, less our liabilities, including liabilities related to class-specific stockholder servicing fees. The value of our interest in the Operating Partnership is equal to the excess of the aggregate NAV of the Operating Partnership over the portion thereof that would be distributed to any limited partners other than us if the Operating Partnership were liquidated. The aggregate NAV of the Operating Partnership is the excess of the value of the Operating Partnership’s assets (including the fair value of its properties, real estate debt, real estate-related equity securities, cash and other investments) over its liabilities (including the fair value of its debt, any declared and accrued unpaid distributions, any accrued performance participation allocation and the expenses attributable to its operations). The Advisor calculates the fair value of the assets and liabilities of the Operating Partnership as directed by our valuation guidelines based upon values received from various sources, as described in more detail above.
Relationship between NAV and Our Transaction Price
Purchases and repurchases of shares of our common stock are not made based on the current NAV per share of our common stock at the time of purchase or repurchase. Generally, our transaction price equals our prior month’s NAV. The transaction price is the price at which we repurchase shares and the price, together with applicable upfront selling commissions and dealer manager fees, at which we offer shares. Although the transaction price is generally based on our prior month’s NAV per share, such prior month’s NAV may be significantly different from the current NAV per share of the applicable class of stock as of the date on which your purchase or repurchase occurs.
In addition, we may offer shares at a price that we believe reflects the NAV per share of such stock more appropriately than the prior month’s NAV per share in exceptional cases where we believe there has been a material change (positive or negative) to our NAV per share since the end of the prior month due to the aggregate impact of factors such as general significant market events or disruptions or force majeure events. In cases where our transaction price is not based on the prior month’s NAV per share, the offering price and repurchase price do not equal our NAV per share as of any time.
Limits on the Calculation of Our NAV Per Share
The overarching principle of our valuation guidelines is to produce reasonable estimates of fair values for each of our investments (and other assets and liabilities), or the price that would be received for that investment in orderly transactions between market participants. However, the majority of our assets consist of real estate properties and, as with any real estate valuation protocol and as described above, the valuation of our properties (and other assets and liabilities) is based on a number of judgments, assumptions and opinions about future events that may or may not prove to be correct. The use of different judgments, assumptions or opinions would likely result in a different estimate of the fair value of our real estate properties (and other assets and liabilities). Any resulting potential disparity in our NAV per share may be in favor of stockholders whose shares are repurchased, existing stockholders or new purchasers of our common stock, as the case may be, depending on the circumstances at the time (for cases in which our transaction price is based on NAV). See “Risk Factors— Valuations and appraisals of our properties real estate debt and real estate-related equity securities are estimates of fair value and may not necessarily correspond to realizable value,” “—Our NAV per share amounts may change materially if the appraised values of our properties materially change from prior appraisals or the actual operating results for a particular month differ from what we originally budgeted for that month” and “—It may be difficult to reflect, fully and accurately, material events that may impact our monthly NAV.”
Additionally, while the methodologies contained in our valuation guidelines are designed to operate reliably within a wide variety of circumstances, it is possible that in certain unanticipated situations or after the occurrence of certain extraordinary events (such as a significant disruption in relevant markets, a terrorist attack or an act of nature), our ability to calculate NAV may be impaired or delayed, including, without limitation, circumstances where there is a delay in accessing or receiving information from vendors or other reporting agents upon which we may rely upon in determining the monthly value of our NAV. In these circumstances, a more accurate valuation of our NAV could be obtained by using different assumptions or methodologies. Accordingly, in special situations when, in the Advisor’s reasonable judgment, the administration of the valuation guidelines would result in a valuation that does not represent a fair and accurate estimate of the value of our investment, alternative methodologies may be applied, provided that the Advisor must notify our board of directors at the next scheduled board meeting of any alternative methodologies utilized and their impact on the overall valuation of our investment. Notwithstanding the foregoing, our board of directors may suspend the offering or our share repurchase plan if it determines that the calculation of NAV is materially incorrect or unreliable or there is a condition that restricts the valuation of a material portion of our assets.
We include no discounts to our NAV for the illiquid nature of our shares, including the limitations on your ability to sell shares under our share repurchase plan and our ability to suspend our share repurchase plan at any time. Our NAV generally does not consider exit costs (e.g., selling costs and commissions and debt prepayment penalties related to the sale of a property) that would likely be incurred if our assets and liabilities were liquidated or sold. While we may use market pricing concepts to value individual components of our NAV, our per share NAV is not derived from the market pricing information of open-end real estate funds listed on stock exchanges.
Our NAV per share does not represent the amount of our assets less our liabilities in accordance with GAAP. We do not represent, warrant or guarantee that:
•a stockholder would be able to realize the NAV per share for the class of shares a stockholder owns if the stockholder attempts to sell its shares;
•a stockholder would ultimately realize distributions per share equal to the NAV per share for the class of shares it owns upon liquidation of our assets and settlement of our liabilities or a sale of our company;
•shares of our common stock would trade at their NAV per share on a national securities exchange;
•a third party would offer the NAV per share for each class of shares in an arm’s-length transaction to purchase all or substantially all of our shares; or
•the NAV per share would equate to a market price of an open-ended real estate fund.
STOCK OWNERSHIP OF CERTAIN BENEFICIAL OWNERS AND MANAGEMENT
The following table sets forth, as of January 1, 2026, information regarding the number and percentage of shares owned by each director, our chief executive officer, each executive officer, all directors and executive officers as a group, and any person known to us to be the beneficial owner of more than 5% of outstanding shares of our common stock. Beneficial ownership is determined in accordance with the rules of the SEC and may include certain securities that a person has the right to obtain in the future subject to certain vesting conditions. The address for each of the persons named below is in care of our principal executive offices at 2340 Collins Avenue, Miami Beach, Florida 33139.
|
|
|
|
|
|
|
|
|
Name of Beneficial Owner |
|
Number of Shares Beneficially Owned(1) |
|
|
Percent of All Shares |
|
Directors and Executive Officers |
|
|
|
|
|
|
Barry S. Sternlicht (2) |
|
|
6,704,286 |
|
|
|
1.71 |
% |
Nora Creedon (3) |
|
|
37,869 |
|
|
* |
|
Sean Harris (4) |
|
|
64,592 |
|
|
* |
|
Joseph Nieto (3) |
|
|
29,517 |
|
|
* |
|
Matthew S. Guttin (3) |
|
|
30,721 |
|
|
* |
|
Jonathan Pollack |
|
|
64,145 |
|
|
* |
|
Austin Nowlin (3) |
|
|
107,035 |
|
|
* |
|
Richard D. Bronson (5) |
|
|
38,108 |
|
|
* |
|
David B. Henry (5) |
|
|
37,943 |
|
|
* |
|
Robin Josephs (5) |
|
|
39,704 |
|
|
* |
|
Peggy Lamb (5) |
|
|
34,031 |
|
|
* |
|
Dale Anne Reiss (5) |
|
|
41,695 |
|
|
* |
|
James E. Walker (5) |
|
|
22,733 |
|
|
* |
|
All directors and executive officers as a group |
|
|
7,252,379 |
|
|
|
1.85 |
% |
* Represents less than 1%.
(1)All shares listed in the table above are Class I shares.
(2)As of January 1, 2026, Starwood Real Estate Income Holdings, L.P. owned 252,224 Class I shares, which are deemed to be beneficially owned by Mr. Sternlicht. As of January 1, 2026, Starwood REIT Advisors, L.L.C. owned 455,089 Class I shares, which are deemed to be beneficially owned by Mr. Sternlicht. As of January 1, 2026, BARRY S. STERNLICHT FOUNDATION owned 2,100,000 Class I shares, which are deemed to be beneficially owned by Mr. Sternlicht.
(3)Includes unvested shares across certain executive officers that are subject to vesting conditions.
(4)Mr. Harris resigned as Chief Executive Officer and President effective July 28, 2025, and did not stand for re-election as a director at our 2025 annual meeting of stockholders.
(5)Each of our independent directors received a grant of restricted Class I shares, as part of their annual compensation, on August 1, 2025, which will vest on August 1, 2026. See “Management—Compensation of Directors.”
DESCRIPTION OF CAPITAL STOCK
We were formed under the laws of the State of Maryland. The rights of our stockholders are governed by Maryland law as well as our charter and bylaws. The following summary of the terms of our stock is a summary of all material provisions concerning our stock and you should refer to the MGCL and our charter and bylaws for a full description. The following summary is qualified in its entirety by the more detailed information contained in our charter and bylaws. Copies of our charter and bylaws are filed as exhibits to the registration statement of which this prospectus is a part. You can obtain copies of our charter and bylaws and every other exhibit to our registration statement. See the “Where You Can Find More Information” section below.
Under our charter, we have authority to issue a total of 3,100,000,000 shares of capital stock. Of the total shares of stock authorized, 3,000,000,000 shares are classified as common stock with a par value of $0.01 per share, 500,000,000 of which are classified as Class T shares, 1,000,000,000 of which are classified as Class S shares, 500,000,000 of which are classified as Class D shares and 1,000,000,000 of which are classified as Class I shares, and 100,000,000 shares are classified as preferred stock with a par value $0.01 per share. In addition, our board of directors may amend our charter from time to time, without stockholder approval, to increase or decrease the aggregate number of shares of stock or the number of shares of stock of any class or series that we have authority to issue.
Common Stock
Subject to the restrictions on ownership and transfer of stock set forth in our charter and except as may otherwise be specified in our charter, the holders of common stock are entitled to one vote per share on all matters voted on by stockholders, including election of our directors. The holders of common stock vote together as a single class on all actions to be taken by the stockholders; provided, however, that with respect to (i) any amendment of the charter that would materially and adversely affect the rights, preferences and privileges of only a particular class of common stock, (ii) any matter submitted to stockholders that relates solely to a particular class of common stock or (iii) any matter submitted to stockholders in which the interests of a particular class of common stock differ from the interests of all other classes of common stock, only the affirmative vote of the holders of a majority of such affected class of common stock, with no other class of common stock voting except such affected class of common stock voting as a separate class, is required. Our charter does not provide for cumulative voting in the election of our directors. Therefore, the holders of a majority of the outstanding shares of our common stock can elect our entire board of directors. Subject to any preferential rights of any outstanding class or series of shares of stock and to the provisions in our charter regarding the restriction on ownership and transfer of stock, the holders of common stock are entitled to such distributions as may be authorized from time to time by our board of directors (or a committee of our board of directors) and declared by us out of legally available funds and, upon liquidation, are entitled to receive all assets available for distribution to our stockholders. Upon issuance for full payment in accordance with the terms of this offering of common stock (the “offering”), all shares of our common stock issued in the offering will be fully paid and non-assessable. Holders of common stock will not have preemptive rights, which means that you will not have an automatic option to purchase any new shares of stock that we issue.
Our charter also contains a provision permitting our board of directors, without any action by our stockholders, to classify or reclassify any unissued common stock into one or more classes or series by setting or changing the preferences, conversion or other rights, voting powers, restrictions, limitations as to dividends and other distributions, qualifications and terms or conditions of redemption of any new class or series of shares of stock.
We will generally not issue certificates for shares of our common stock. Shares of our common stock are held in “uncertificated” form, which will eliminate the physical handling and safekeeping responsibilities inherent in owning transferable stock certificates and eliminate the need to return a duly executed stock certificate to effect a transfer. SS&C GIDS, Inc. acts as our registrar and as the transfer agent for our shares. Transfers can be effected simply by mailing to our transfer agent a transfer and assignment form, which we will provide to you at no charge upon written request.
Class T Shares
Each Class T share issued in the primary offering is subject to an upfront selling commission of up to 3.0% and a dealer manager fee of 0.5% of the transaction price of each Class T share sold in the offering on the date of the purchase; however, such amounts may vary pursuant to agreements with certain participating broker-dealers provided that the sum of upfront selling commissions and dealer manager fees shall not exceed 3.5% of the transaction price of each Class T share sold. All or a portion of the upfront selling commissions and dealer manager fees are retained by, or reallowed (paid) to, participating broker-dealers.
We will pay the Dealer Manager selling commissions over time as a stockholder servicing fee with respect to our outstanding Class T shares. For each Class T share, this stockholder servicing fee will consist of a representative stockholder servicing fee and a dealer stockholder servicing fee. Generally the representative stockholder servicing fee will equal 0.65% per annum and the dealer stockholder servicing fee will equal 0.20% per annum, of the aggregate NAV for each Class T share. However, with respect to Class T shares sold through certain participating broker-dealers, the representative stockholder servicing fee and the dealer stockholder servicing fee may be other amounts, provided that the sum of such fees will always equal 0.85% per annum of the NAV of such shares. The stockholder servicing fees are paid monthly in arrears. The Dealer Manager will reallow (pay) all or a portion of the stockholder servicing fees to participating broker-dealers and servicing broker-dealers for ongoing stockholder services performed by such broker-dealers, and will waive stockholder servicing fees to the extent a broker-dealer is not eligible to receive it for failure to provide such services.
The upfront selling commission and dealer manager fee are not payable in respect of any Class T shares sold pursuant to our distribution reinvestment plan, but such shares are charged the stockholder servicing fee payable with respect to all our outstanding Class T shares.
We will cease paying the stockholder servicing fee with respect to any Class T shares held in a stockholder’s account at the end of the month in which the Dealer Manager in conjunction with the transfer agent determines that total upfront selling commissions, dealer manager fees and stockholder servicing fees paid with respect to such shares would exceed 8.75% (or a lower limit as set forth in any
applicable agreement between the Dealer Manager and a participating broker-dealer at the time such Class T shares were issued) of the gross proceeds from the sale of such share (including the gross proceeds of any shares issued under our distribution reinvestment plan with respect thereto). At the end of such month, such Class T shares (and any shares issued under our distribution reinvestment plan with respect thereto), including any fractional shares, will convert into a number of Class I shares (or fraction thereof) with an equivalent aggregate NAV as such share. Although we cannot predict the length of time over which the stockholder servicing fee will be paid due to potential changes in the NAV of our shares, this fee would be paid with respect to a Class T share (in the case of a limit of 8.75% of gross proceeds) over approximately 6.5 years from the date of purchase, assuming payment of the full upfront selling commissions and dealer manager fees, opting out of the distribution reinvestment plan and a constant NAV of $20.00 per share. Under these assumptions, if a stockholder holds his or her shares for this time period, this fee with respect to a Class T share would total approximately $1.11.
Class S Shares
Each Class S share issued in the primary offering is subject to an upfront selling commission of up to 3.5% of the transaction price of each Class S share sold in the offering on the date of the purchase. All or a portion of the upfront selling commissions are retained by, or reallowed (paid) to, participating broker-dealers.
We will pay the Dealer Manager selling commissions over time as a stockholder servicing fee with respect to our outstanding Class S shares equal to 0.85% per annum of the aggregate NAV of our outstanding Class S shares. The stockholder servicing fees are paid monthly in arrears. The Dealer Manager will reallow (pay) all or a portion of the stockholder servicing fees to participating broker-dealers and servicing broker-dealers for ongoing stockholder services performed by such broker-dealers, and will waive stockholder servicing fees to the extent a broker-dealer is not eligible to receive it for failure to provide such services.
The upfront selling commission are not payable in respect of any Class S shares sold pursuant to our distribution reinvestment plan, but such shares are charged the stockholder servicing fee payable with respect to all our outstanding Class S shares.
We will cease paying the stockholder servicing fee with respect to any Class S shares held in a stockholder’s account at the end of the month in which the Dealer Manager in conjunction with the transfer agent determines that total upfront selling commissions and stockholder servicing fees paid with respect to such shares would exceed 8.75% of the gross proceeds from the sale of such shares (including the gross proceeds of any shares issued under our distribution reinvestment plan with respect thereto). At the end of such month, such Class S shares (and any shares issued under our distribution reinvestment plan with respect thereto), including any fractional shares, will convert into a number of Class I shares (or fraction thereof) with an equivalent aggregate NAV as such share. Although we cannot predict the length of time over which the stockholder servicing fee are paid due to potential changes in the NAV of our shares, this fee would be paid with respect to a Class S share over approximately 6.5 years from the date of purchase, assuming payment of the full upfront selling commissions, opting out of the distribution reinvestment plan and a constant NAV of $20.00 per share. Under these assumptions, if a stockholder holds his or her shares for this time period, this fee with respect to a Class S share would total approximately $1.11.
Class D Shares
Each Class D share issued in the primary offering is subject to an upfront selling commission of up to 1.5% of the transaction price of each Class D share sold in the offering on the date of purchase. All or a portion of the upfront selling commission are retained by, or reallowed (paid) to, participating broker-dealers.
We will pay the Dealer Manager selling commissions over time as a stockholder servicing fee with respect to our outstanding Class D shares equal to 0.25% per annum of the aggregate NAV of all our outstanding Class D shares, including any Class D shares sold pursuant to our distribution reinvestment plan. The stockholder servicing fees are paid monthly in arrears. The Dealer Manager will reallow (pay) all or a portion of the stockholder servicing fees to participating broker-dealers and servicing broker-dealers for ongoing stockholder services performed by such broker-dealers, and will waive stockholder servicing fees to the extent a broker-dealer is not eligible to receive it for failure to provide such services.
The upfront selling commission are not payable in respect of any Class D shares sold pursuant to our distribution reinvestment plan, but such shares are charged the stockholder servicing fee payable with respect to all our outstanding Class D shares.
Class D shares are generally available for purchase in this offering only (i) through fee-based programs, also known as wrap accounts, that provide access to Class D shares, (ii) through participating broker-dealers that have alternative fee arrangements with their clients to provide access to Class D shares, (iii) through certain registered investment advisers, (iv) through bank trust departments or any other organization or person authorized to act in a fiduciary capacity for its clients or customers or (v) by other categories of investors that we name in an amendment or supplement to this prospectus.
We will cease paying the stockholder servicing fee with respect to any Class D shares held in a stockholder’s account at the end of the month in which the Dealer Manager in conjunction with the transfer agent determines that total upfront selling commissions and stockholder servicing fees paid with respect to such shares would exceed 8.75% of the gross proceeds from the sale of such shares (including the gross proceeds of any shares issued under our distribution reinvestment plan with respect thereto). At the end of such month, such Class D shares (and any shares issued under our distribution reinvestment plan with respect thereto), including any fractional shares, will convert into a number of Class I shares (or fraction thereof) with an equivalent aggregate NAV as such share. Although we cannot predict the length of time over which the stockholder servicing fee will be paid due to potential changes in the NAV of our shares, this fee would be paid with respect to a Class D share over approximately 29.5 years from the date of purchase, assuming opting out of the distribution reinvestment plan and a constant NAV of $20.00 per share. Under these assumptions, if a stockholder holds his or her shares for this time period, this fee with respect to a Class D share would total approximately $1.48.
Class I Shares
No upfront selling commissions or stockholder servicing fees are paid for sales of any Class I shares.
Class I shares are generally available for purchase in the offering only (i) through fee-based programs, also known as wrap accounts, that provide access to Class I shares, (ii) by endowments, foundations, pension funds, feeder funds and other institutional investors, (iii) through participating broker-dealers that have alternative fee arrangements with their clients to provide access to Class I shares, (iv) through certain registered investment advisers, (v) through bank trust departments or any other organization or person authorized to act in a fiduciary capacity for its clients or customers, (vi) by our executive officers and directors and their immediate family members, as well as officers and employees of the Advisor, Starwood Capital or other affiliates and their immediate family members, and, if approved by our board of directors, joint venture partners, consultants and other service providers or (vii) by other categories of investors that we name in an amendment or supplement to this prospectus.
Other Terms of Common Stock
If not already converted into Class I shares upon a determination that total upfront selling commissions, dealer manager fees and stockholder servicing fees paid with respect to such shares would exceed the applicable limit as described in the “―Class T Shares,” “―Class S Shares,” and “―Class D Shares” sections above, each Class T share, Class S share and Class D share, including any fractional share, held in a stockholder’s account will automatically and without any action on the part of the holder thereof convert into a number of Class I shares (or fraction thereof) with an equivalent NAV as such share on the earliest of (i) a listing of Class I shares, (ii) our merger or consolidation with or into another entity or the sale or other disposition of all or substantially all of our assets, in each case in a transaction in which our stockholders receive cash or securities listed on a national securities exchange, or (iii) the end of the month following termination of the primary portion of the offering in which such Class T shares, Class S shares and Class D shares were sold, in which we, with the assistance of the Dealer Manager, determine that, in the aggregate, underwriting compensation from all sources in connection with the offering, including upfront selling commissions, the stockholder servicing fee and other underwriting compensation, is equal to 10% of the gross proceeds of the primary portion of the offering. In addition, immediately before any liquidation, dissolution or winding up, each Class T share, Class S share and Class D share will automatically convert into a number of Class I shares (including any fractional shares) with an equivalent NAV as such share.
Preferred Stock
Our charter authorizes our board of directors to designate and issue one or more classes or series of preferred stock without stockholder approval, and to establish the preferences, conversion or other rights, voting powers, restrictions, limitations as to dividends and other distributions, qualifications and terms or conditions of redemption of each class or series of preferred stock so issued. Because our board of directors has the power to establish the preferences and rights of each class or series of preferred stock, it may afford the holders of any series or class of preferred stock preferences, powers and rights senior to the rights of holders of common stock.
However, the voting rights per share of any series or class of preferred stock sold in a private offering may not exceed voting rights which bear the same relationship to the voting rights of a publicly held share as the consideration paid to us for each privately-held preferred share bears to the book value of each outstanding publicly held share. If we ever created and issued preferred stock with a distribution preference over common stock, payment of any distribution preferences of outstanding preferred stock would reduce the amount of funds available for the payment of distributions on the common stock. Further, holders of preferred stock are normally entitled to receive a liquidation preference in the event we liquidate, dissolve or wind up before any payment is made to the common stockholders, likely reducing the amount common stockholders would otherwise receive upon such an occurrence. In addition, under certain circumstances, the issuance of preferred stock may render more difficult or tend to discourage a merger, tender offer or proxy contest, the assumption of control by a holder of a large block of our securities, or the removal of incumbent management. Our board of directors has no present plans to cause us to issue any preferred stock, but may do so at any time in the future without stockholder approval.
Meetings and Special Voting Requirements
An annual meeting of the stockholders is held each year, upon reasonable notice to our stockholders, but no sooner than 30 days after delivery of our annual report to stockholders. Special meetings of stockholders may be called only by a majority of our directors, a majority of our independent directors or our chief executive officer, president or chairman of the board of directors and must be called by our secretary to act on any matter that may properly be considered at a meeting of stockholders upon the written request of stockholders entitled to cast at least 10% of the votes entitled to be cast on such matter at the meeting. Upon receipt of a written request stating the purpose of any such special meeting, our secretary will provide a written notice to our stockholders within 10 days of receipt of such written request, stating the purpose of the meeting and setting a meeting date not less than 15 nor more than 60 days after the distribution of such notice. The presence either in person or by proxy of stockholders entitled to cast at least 50% of all the votes entitled to be cast on such matter at the meeting on any matter will constitute a quorum. Generally, the affirmative vote of a majority of all votes cast is necessary to take stockholder action, except as described in the next paragraph and except that a majority of the votes represented in person or by proxy at a meeting at which a quorum is present is required to elect a director.
Under the MGCL and our charter, stockholders generally are entitled to vote at a duly held meeting at which a quorum is present on (i) amendments to our charter, (ii) our liquidation and dissolution, (iii) a merger, consolidation, conversion, statutory share exchange or sale or other disposition of all or substantially all of our assets, and (iv) election or removal of our directors. Except with respect to the election of directors or as otherwise provided in our charter, the vote of stockholders entitled to cast a majority of all the votes entitled to be cast is required to approve any such action, and no such action can be taken by our board of directors without such majority vote of our stockholders. However, the MGCL permits us to conduct the following without stockholder approval: (a) a merger of an entity into us if the merger does not reclassify or change the terms of any class of series of stock that is outstanding or otherwise amend our charter and the number of shares of any class or series outstanding immediately after the effective time of the merger does not increase by more than 20% of the number of shares outstanding immediately before the merger becomes effective; (b) a merger with a 90% or more owned subsidiary in which we are not the successor if the charter of the successor is not amended in the merger other than to change its name, the name or other designation or the par value of any class or series of stock or the aggregate par value of its stock and the contract rights of any stock of the successor issued in the merger in exchange for stock of the other corporation participating in the merger are identical to the contract rights of the stock for which the stock of the successor was exchanged; (c) a transfer of all or
substantially all of our assets pursuant to (1) a transfer of assets in the ordinary course of business actually conducted by us or as a distribution, (2) a mortgage, pledge or creation of any other security interest in any or all of the our assets, (3) an exchange of shares through voluntary action or under any agreement with our stockholders or (4) a transfer of assets to one or more persons if all of the equity interests of the person or persons are owned, directly or indirectly, by us; and (d) a share exchange in which we are the successor. Despite the above, our board of directors has adopted a resolution that requires stockholder approval to effect a share exchange under the MGCL even if we are the successor unless our charter is subsequently amended with the approval of our stockholders to delete the requirement that our board of directors may not, without stockholder approval, cause the merger or reorganization of our company. In addition, although the NASAA REIT Guidelines indicate that stockholders are permitted to amend our charter or terminate us without the necessity for concurrence by our board of directors, we are required to comply with the MGCL, which provides that any amendment to our charter or any dissolution of our company must first be declared advisable by our board of directors. Therefore, except with respect to the election or removal of our directors, prior to a stockholder vote, our board of directors must first adopt a resolution that the proposed action is advisable and directing the matter to be submitted to the stockholders. Accordingly, the only proposals to amend our charter or to dissolve our company that will be presented to our stockholders will be those that have been declared advisable by our board of directors. Stockholders are not entitled to exercise any of the rights of an objecting stockholder provided for in Title 3, Subtitle 2 of the MGCL unless our board of directors determines that such rights apply, with respect to all or any classes or series of stock, to one or more transactions occurring after the date of the determination in connection with which stockholders would otherwise be entitled to exercise such rights. Stockholders have the power, without the concurrence of the directors, to remove a director from our board of directors with or without cause, by the affirmative vote of a majority of the votes entitled to be cast generally in the election of directors.
Stockholders are entitled to receive a copy of our stockholder list upon request. The list provided by us will include each stockholder’s name, address and telephone number and number of shares of stock owned by each stockholder and will be sent within 10 days of our receipt of the request. The stockholder list will be maintained as part of our books and records and will be available for inspection by any stockholder or the stockholder’s designated agent at our corporate offices upon the request of a stockholder. The stockholder list will be updated at least quarterly to reflect changes in the information contained therein. The copy of the stockholder list will be printed in alphabetical order, on white paper, and in a readily readable type size (in no event smaller than ten-point type). A stockholder requesting a list will be required to pay reasonable costs of postage and duplication. The purposes for which a stockholder may request a copy of the stockholder list include, but are not limited to, matters relating to stockholders’ voting rights, the exercise of stockholder rights under federal proxy laws and any other proper purpose. If the Advisor or our board of directors neglects or refuses to exhibit, produce or mail a copy of our stockholder list as requested, the Advisor or our board of directors, as the case may be, will be liable to any stockholder requesting our stockholder list for the costs, including reasonable attorneys’ fees, incurred by that stockholder for compelling the production of our stockholder list, and for actual damages suffered by any such stockholder by reason of such refusal or neglect. It will be a defense that the actual purpose and reason for the requests for inspection or for a copy of our stockholder list is to secure such list or other information for purposes of selling our stockholder list or copies thereof, or of using the same for a commercial purpose other than in the interest of the applicant as a stockholder relative to our affairs. We have the right to request that a requesting stockholder represent to us that the list will not be used to pursue commercial interests unrelated to such stockholder’s interest in us. The remedies provided by our charter to stockholders requesting copies of our stockholder list are in addition to, and will not in any way limit, other remedies available to stockholders under federal law, or the laws of any state.
In addition to the foregoing, stockholders have rights under Rule 14a-7 under the Exchange Act, which provides that, upon the request of a stockholder and the payment of the expenses of the distribution, we are required to distribute specific materials to stockholders in the context of the solicitation of proxies by a stockholder for voting on matters presented to stockholders or, at our option, provide requesting stockholders with a copy of the list of stockholders so that the requesting stockholder may make the distribution of such materials.
Furthermore, pursuant to our charter, any stockholder and any designated representative thereof will be permitted access to our corporate records to which such stockholder is entitled under applicable law at all reasonable times, and may inspect and copy any of them for a reasonable charge. Under Maryland law, stockholders are entitled to inspect and copy only our bylaws, minutes of stockholder proceedings, annual statements of affairs, voting trust agreements and statements of stock and securities issued by us during the period specified by the requesting stockholder, which period may not be longer than 12 months prior to the date of the stockholder’s request. Because our stockholders are entitled to inspect only those corporate records that stockholders are entitled to inspect and copy under Maryland law, our stockholders will not be entitled to inspect and copy the minutes of the meetings of our board of directors, which are records that certain states other than Maryland allow corporate stockholders to inspect and copy. Requests to inspect or copy our corporate records must be made in writing to: Starwood Real Estate Income Trust, Inc., 2340 Collins Avenue, Miami Beach, FL 33139. It is the policy of our board of directors to comply with all proper requests for access to our corporate records in conformity with our charter and Maryland law.
Restrictions on Ownership and Transfer
Our charter contains restrictions on the number of shares of our stock that a person or group may own. No person or group may acquire or hold, directly or indirectly through application of constructive ownership rules, in excess of 9.8% in value or number of shares, whichever is more restrictive, of our outstanding common stock or 9.8% in value or number of shares, whichever is more restrictive, of our outstanding stock of all classes or series unless they receive an exemption (prospectively or retroactively) from our board of directors.
Subject to certain limitations, our board of directors, in its sole discretion, may exempt a person prospectively or retroactively from, or modify, these limits, subject to such terms, conditions, representations and undertakings as required by our charter or as our board of directors may determine.
Our charter further prohibits any person from beneficially or constructively owning shares of our stock that would result in our being “closely held” under Section 856(h) of the Code or otherwise cause us to fail to qualify as a REIT and any person from transferring shares of our stock if the transfer would result in our stock being beneficially owned by fewer than 100 persons. Any person who
acquires or intends to acquire shares of our stock that may violate any of these restrictions, or who is the intended transferee of shares of our stock which are transferred to the trust, as described below, is required to give us immediate written notice, or in the case of a proposed or attempted transaction, give at least 15 days prior written notice, and provide us with such information as we may request in order to determine the effect of the transfer on our status as a REIT. The above restrictions will not apply if our board of directors determines that it is no longer in our best interests to continue to qualify as a REIT or that compliance with such restrictions is no longer required for us to qualify as a REIT.
Any attempted transfer of our stock which, if effective, would result in violation of the above limitations, except for a transfer which results in shares being beneficially owned by fewer than 100 persons, in which case such transfer will be void and of no force and effect and the intended transferee will acquire no rights in such shares, will cause the number of shares causing the violation, rounded to the nearest whole share, to be automatically transferred to a trust for the exclusive benefit of one or more charitable beneficiaries designated by us and the proposed transferee will not acquire any rights in the shares. The automatic transfer will be deemed to be effective as of the close of business on the business day, as defined in our charter, prior to the date of the transfer. Shares of our stock held in the trust will be issued and outstanding shares. The proposed transferee will not benefit economically from ownership of any shares of stock held in the trust, will have no rights to dividends and no rights to vote or other rights attributable to the shares of stock held in the trust. The trustee of the trust will have all voting rights and rights to dividends or other distributions with respect to shares held in the trust. These rights will be exercised for the exclusive benefit of the charitable beneficiaries. Any dividend or other distribution paid prior to our discovery that shares of stock have been transferred to the trust will be paid by the recipient to the trustee upon demand. Any dividend or other distribution authorized but unpaid will be paid when due to the trustee. Any dividend or other distribution paid to the trustee will be held in trust for the charitable beneficiaries. Subject to Maryland law, the trustee will have the authority to rescind as void any vote cast by the proposed transferee prior to our discovery that the shares have been transferred to the trust and to recast the vote in accordance with the desires of the trustee acting for the benefit of the charitable beneficiaries. However, if we have already taken irreversible corporate action, then the trustee will not have the authority to rescind and recast the vote.
Within 20 days of receiving notice from us that shares of our stock have been transferred to the trust, the trustee will sell the shares to a person designated by the trustee, whose ownership of the shares will not violate the above ownership limitations. Upon the sale, the interest of the charitable beneficiaries in the shares sold will terminate and the trustee will distribute the net proceeds of the sale to the proposed transferee and to the charitable beneficiaries as follows. The proposed transferee will receive the lesser of (i) the price paid by the proposed transferee for the shares or, if the proposed transferee did not give value for the shares in connection with the event causing the shares to be held in the trust, such as a gift, devise or other similar transaction, the market price, as defined in our charter, of the shares on the day of the event causing the shares to be held in the trust and (ii) the price per share received by the trustee from the sale or other disposition of the shares. The trustee may reduce the amount payable to the proposed transferee by the amount of dividends and other distributions which have been paid to the proposed transferee and are owed by the proposed transferee to the trustee. Any net sale proceeds in excess of the amount payable per share to the proposed transferee will be paid immediately to the charitable beneficiaries. If, prior to our discovery that shares of our stock have been transferred to the trust, the shares are sold by the proposed transferee, then the shares will be deemed to have been sold on behalf of the trust and, to the extent that the proposed transferee received an amount for the shares that exceeds the amount he was entitled to receive, the excess will be paid to the trustee upon demand.
In addition, shares of our stock held in the trust will be deemed to have been offered for sale to us, or our designee, at a price per share equal to the lesser of (i) the price per share in the transaction that resulted in the transfer to the trust, or, in the case of a devise or gift, the market price at the time of the devise or gift and (ii) the market price on the date we, or our designee, accept the offer. We will have the right to accept the offer until the trustee has sold the shares. Upon a sale to us, the interest of the charitable beneficiaries in the shares sold will terminate and the trustee will distribute the net proceeds of the sale to the proposed transferee.
We may reduce the amount payable to the proposed transferee by the amount of dividends and other distributions which have been paid to the proposed transferee and are owed by the proposed transferee to the trustee. We may pay the amount of such reduction to the trustee for the benefit of the charitable beneficiary.
If the transfer to the trust as described above is not automatically effective for any reason to prevent violation of the above limitations or our failing to qualify as a REIT, then the transfer of the number of shares that otherwise cause any person to violate the above limitations will be void and the intended transferee shall acquire no rights in such shares.
All certificates, if any, representing shares of our stock issued in the future will bear a legend referring to the restrictions described above.
Every owner of more than 5% of the outstanding shares of our stock during any taxable year, or such lower percentage as required by the Code or the regulations promulgated thereunder or as otherwise required by our board of directors, within 30 days after the end of each taxable year, is required to give us written notice, stating his or her name and address, the number of shares of each class and series of our stock which he or she beneficially owns and a description of the manner in which the shares are held. Each such owner shall provide us with such additional information as we may request in order to determine the effect, if any, of its beneficial ownership on our status as a REIT and to ensure compliance with the ownership limits. In addition, each stockholder shall, upon demand, be required to provide us with such information as we may request in good faith in order to determine our status as a REIT and to comply with the requirements of any taxing authority or governmental authority or to determine such compliance.
Any subsequent transferee to whom you transfer any of your shares of our stock must also comply with the suitability standards we have established for our stockholders. See the “Suitability Standards” section of this prospectus.
Distribution Policy
We intend to declare distributions based on record dates established by our board of directors and to pay such distributions on a monthly basis. Our distribution policy is set by our board of directors and is subject to change based on available cash flows. We cannot guarantee the amount of distributions paid, if any. You are not entitled to receive a distribution if your shares are repurchased
prior to the applicable time of the record date. In connection with a distribution to our stockholders, we expect our board of directors to approve a monthly distribution for a certain dollar amount per share for each class of our common stock. We will then calculate each stockholder’s specific distribution amount for the month using applicable record and declaration dates, and your distributions begin to accrue on the date you are admitted as a stockholder. See “Selected Information Regarding Our Operations—Distributions” for information on our historical distributions. Distributions are made on all classes of our common stock at the same time. The per share amount of distributions on Class T shares, Class S shares, Class D shares and Class I shares differ because of different allocations of class-specific stockholder servicing fees that are deducted from the gross distributions from each share class. We use the “record share method” to determine the per share amount of distributions on our Class T shares, Class S shares, Class D shares and Class I shares, although our board of directors may choose any other method. The record share method is one of several distribution calculation methods for multiple-class funds recommended, but not required, by the American Institute of Certified Public Accountants. Under this method, the amount to be distributed on our common stock is increased by the sum of all class-specific stockholder servicing fees for such period. Such amount is divided by the number of shares of our common stock outstanding on the record date. Such per share amount is reduced for each class of common stock by the per share amount of any class-specific stockholder servicing fees allocable to such class.
We intend to distribute sufficient income so that we satisfy the requirements for qualification as a REIT. In order to qualify as a REIT, we are required to distribute annually to our stockholders dividends equal to at least 90% of our REIT taxable income, determined without regard to the dividends-paid deduction and excluding net capital gains. See the “Material U.S. Federal Income Tax Considerations—Taxation of REITs in General— Requirements for Qualification as a REIT” and “Material U.S. Federal Income Tax Considerations—Annual Distribution Requirements Applicable to REITs” sections of this prospectus. Generally, income we distribute to our stockholders is not taxable to us under the Code if we qualify to be taxed as a REIT.
Distributions are authorized at the discretion of our board of directors, in accordance with our earnings, cash flows and general financial condition. The discretion of our board of directors is directed, in substantial part, by its obligation to cause us to comply with the REIT requirements. Because we may receive income from interest or rents at various times during our fiscal year, distributions may not reflect our income earned in that particular distribution period but may be made in anticipation of cash flows which we expect to receive during a later quarter and may be made in advance of actual receipt of funds in an attempt to make distributions relatively uniform. Due to these timing differences, we may be required to borrow money, use proceeds from the issuance of securities (in this offering or subsequent offerings, if any) or sell assets in order to distribute amounts sufficient to satisfy the REIT distribution requirement. We have not established any limit on the amount of proceeds from this offering that may be used to fund distributions other than those limits imposed by Maryland law. See the “Material U.S. Federal Income Tax Considerations” section of this prospectus for information concerning the U.S. federal income tax consequences of distributions paid by us.
There is no assurance we will pay distributions in any particular amount, if at all. We may fund any distributions from sources other than cash flow from operations, including, without limitation, the sale of assets, borrowings or offering proceeds (including from sales of our common stock or units of the Operating Partnership), and we have no limits on the amounts we may pay from such sources. The extent to which we pay distributions from sources other than cash flow from operations will depend on various factors, including the level of participation in our distribution reinvestment plan, the extent to which the Advisor elects to receive its management fee in Class I shares or Class I units and the Special Limited Partner elects to receive distributions on its performance participation interest in Class I units, how quickly we invest the proceeds from this offering and any future offering and the performance of our investments, including our real estate debt and real estate-related securities portfolios. Funding distributions from the sales of assets, borrowings or proceeds of this offering will result in us having less funds available to acquire properties or other real estate-related investments. As a result, the return stockholders realize on an investment may be reduced. Doing so may also negatively impact our ability to generate cash flows. Likewise, funding distributions from the sale of additional securities will dilute your interest in us on a percentage basis and may impact the value of your investment especially if we sell these securities at prices less than the price you paid for your shares.
Under the MGCL, our board of directors may delegate to a committee of directors the power to fix the amount and other terms of a distribution. In addition, if our board of directors gives general authorization for a distribution and provides for or establishes a method or procedure for determining the maximum amount of the distribution, our board of directors may delegate to one of our officers the power, in accordance with the general authorization, to fix the amount and other terms of the distribution.
Distributions in kind will not be permitted, except for distributions of readily marketable securities, distributions of beneficial interests in a liquidating trust established for our dissolution and the liquidation of our assets in accordance with the terms of our charter or distributions in which (i) our board of directors advises each stockholder of the risks associated with direct ownership of the property, (ii) our board of directors offers each stockholder the election of receiving such in-kind distributions, and (iii) in-kind distributions are made only to those stockholders that accept such offer. Our stockholders who receive distributions in kind of marketable securities may incur transaction expenses in liquidating the securities.
Distribution Reinvestment Plan
We have adopted a distribution reinvestment plan whereby stockholders (other than clients of certain participating broker-dealers that do not permit automatic enrollment in our distribution reinvestment plan and residents of Alabama, Arkansas, California, Idaho, Kansas, Kentucky, Maine, Maryland, Massachusetts, Nebraska, New Jersey, North Carolina, Ohio, Oregon, Vermont and Washington) will have their cash distributions automatically reinvested in additional shares of our common stock unless they elect to receive their distributions in cash. Clients of certain participating broker-dealers and residents of certain states that do not permit automatic enrollment in our distribution reinvestment plan will automatically receive their distributions in cash unless they elect to have their cash distributions reinvested in additional shares of our common stock. Any cash distributions attributable to the class or classes of shares owned by participants in the distribution reinvestment plan are immediately reinvested in our shares on behalf of the participants on the business day such distribution would have been paid to such stockholder. See the “Material U.S. Federal Income Tax Considerations” section of this prospectus for information concerning the U.S. federal income tax consequences of participating in the distribution reinvestment plan.
The per share purchase price for shares purchased pursuant to the distribution reinvestment plan is equal to the transaction price at the time the distribution is payable. Stockholders do not pay upfront selling commissions when purchasing shares pursuant to the distribution reinvestment plan. The stockholder servicing fees with respect to Class T shares, Class S shares and Class D shares are calculated based on our NAV for those shares and may reduce the NAV or, alternatively, the distributions payable with respect to shares of each such class, including shares issued in respect of distributions on such shares under the distribution reinvestment plan. Shares acquired under the distribution reinvestment plan entitle the participant to the same rights and be treated in the same manner as shares of that class purchased in this offering.
Effective January 1, 2024, we amended our distribution reinvestment plan to provide that holders of Operating Partnership units may participate in the distribution reinvestment plan subject to the terms set forth therein, and that the Operating Partnership will apply all dividends and other distributions declared and paid in respect of Operating Partnership units held by each Operating Partnership unit participant and attributable to the class of Operating Partnership units held by such Operating Partnership unit participant to the purchase of our shares of common stock having the same class designation as the applicable class of Operating Partnership units for such Operating Partnership unit participant, provided that Operating Partnership unit distributions attributable to Class S-1 units will be applied to the purchase of Class S shares and Operating Partnership unit distributions attributable to Class D-1 units will be applied to the purchase of Class D shares.
We reserve the right to amend any aspect of our distribution reinvestment plan without the consent of our stockholders, provided that notice of any material amendment is sent to participants at least ten business days prior to the effective date of that amendment. In addition, we may suspend or terminate the distribution reinvestment plan for any reason at any time upon ten business days’ prior written notice to participants. A stockholder’s participation in the plan will be terminated (i) to the extent that a reinvestment of such stockholder’s distributions in our shares would cause the percentage ownership or other limitations contained in our charter to be violated and (ii) if the stockholder requests that we repurchase all of its shares (whether or not we actually repurchase all of such stockholder’s shares). Participants may terminate their participation in the distribution reinvestment plan with ten business days’ prior written notice to us.
Our transfer agent will provide on a quarterly basis to each participant in the distribution reinvestment plan a statement of account describing, as to such participant, (i) the distributions reinvested during the quarter, (ii) the number of shares purchased during the quarter, (iii) the per share purchase price for such shares and (iv) the total number of shares purchased on behalf of the participant under the plan. On an annual basis, tax information with respect to we income earned on shares under the plan for the calendar year is provided to each applicable participant.
Restrictions on Roll-Up Transactions
In connection with any proposed transaction considered a “Roll-up Transaction” involving us and the issuance of securities of an entity that would be created or would survive after the successful completion of the Roll-up Transaction, an appraisal of all of our assets must be obtained from a competent independent appraiser. If the appraisal will be included in a prospectus used to offer the securities of the roll-up entity, the appraisal must be filed with the SEC and the states. The assets will be appraised on a consistent basis, and the appraisal will be based on the evaluation of all relevant information and must indicate the value of the assets as of a date immediately prior to the announcement of the proposed Roll-up Transaction. The appraisal will assume an orderly liquidation of assets over a 12-month period. The terms of the engagement of the independent appraiser must clearly state that the engagement is for our benefit and the benefit of our stockholders. A summary of the appraisal, indicating all material assumptions underlying the appraisal, will be included in a report to stockholders in connection with any proposed Roll-up Transaction.
A “Roll-up Transaction” is a transaction involving the acquisition, merger, conversion or consolidation, directly or indirectly, of us and the issuance of securities of another entity (a “Roll-up Entity”) that would be created or would survive after the successful completion of such transaction. The term Roll-up Transaction does not include:
•a transaction involving our securities that have been for at least 12 months listed on a national securities exchange; or
•a transaction involving our conversion to a corporate, trust, or association form if, as a consequence of the transaction, there will be no significant adverse change in any of the following: stockholder voting rights; the term of our existence; compensation to the Advisor; or our investment objectives.
In connection with a proposed Roll-up Transaction, the person sponsoring the Roll-up Transaction must offer to common stockholders who vote “no” on the proposal the choice of:
•accepting the securities of a Roll-up Entity offered in the proposed Roll-up Transaction; or
•remaining as holders of our stock and preserving their interests therein on the same terms and conditions as existed previously; or
•receiving cash in an amount equal to the stockholder’s pro rata share of the appraised value of our net assets.
We are prohibited from participating in any proposed Roll-up Transaction:
•that would result in the common stockholders having democracy rights in a Roll-up Entity that are less than those provided in our charter and bylaws and described elsewhere in this prospectus, including rights with respect to the election and removal of directors, annual reports, annual and special meetings, amendment of our charter, and our dissolution;
•that includes provisions that would operate to materially impede or frustrate the accumulation of shares of stock by any purchaser of the securities of the Roll-up Entity, except to the minimum extent necessary to preserve the tax status of the Roll-up
Entity, or which would limit the ability of an investor to exercise the voting rights of its securities of the Roll-up Entity on the basis of the number of shares of stock held by that investor;
•in which investors’ rights to access of records of the Roll-up Entity will be less than those provided in “—Meetings and Special Voting Requirements” section above;
•or in which any of the costs of the Roll-up Transaction would be borne by us if the Roll-up Transaction is rejected by our common stockholders.
Registration Rights Agreements
We have entered into a registration rights agreement with the Advisor and the Special Limited Partner, pursuant to which the Advisor or the Special Limited Partner may require us to prepare and file, at our expense, a shelf registration statement relating to the resale of all shares of our common stock currently held or later acquired by them or their permitted transferees and under certain circumstances they may require us to file resale registration statements on demand and provide unlimited “piggyback” rights with respect to the resale of such shares (subject to certain cutback and other provisions).
CERTAIN PROVISIONS OF MARYLAND LAW AND OUR CHARTER AND BYLAWS
The following description of the terms of certain provisions of Maryland law and our charter and bylaws is only a summary. For a complete description, we refer you to the MGCL, our charter and our bylaws. We have filed our charter and bylaws as exhibits to the registration statement of which this prospectus forms a part.
Business Combinations
Under the MGCL, business combinations between a Maryland corporation and an interested stockholder or an affiliate of an interested stockholder are prohibited for five years after the most recent date on which the interested stockholder becomes an interested stockholder. These business combinations include a merger, consolidation, share exchange, or, in circumstances specified in the statute, an asset transfer or issuance or reclassification of equity securities. An interested stockholder is defined as:
|
|
|
|
|
|
|
any person who beneficially owns, directly or indirectly, 10.0% or more of the voting power of the corporation’s outstanding voting stock; or |
|
|
|
|
|
|
|
an affiliate or associate of the corporation who, at any time within the two-year period prior to the date in question, was the beneficial owner, directly or indirectly, of 10.0% or more of the voting power of the then outstanding stock of the corporation. |
A person is not an interested stockholder under the statute if the board of directors approved in advance the transaction by which such person otherwise would have become an interested stockholder. However, in approving a transaction, the board of directors may provide that its approval is subject to compliance, at or after the time of approval, with any terms and conditions determined by the board of directors.
After the five-year prohibition, any business combination between the Maryland corporation and an interested stockholder generally must be recommended by the board of directors of the corporation and approved by the affirmative vote of at least:
|
|
|
|
|
|
|
80.0% of the votes entitled to be cast by holders of outstanding shares of voting stock of the corporation; and |
|
|
|
|
|
|
|
two-thirds of the votes entitled to be cast by holders of voting stock of the corporation other than shares of stock held by the interested stockholder with whom or with whose affiliate the business combination is to be effected or held by an affiliate or associate of the interested stockholder. |
These super-majority vote requirements do not apply if the corporation’s common stockholders receive a minimum price, as defined under Maryland law, for their shares of our common stock in the form of cash or other consideration in the same form as previously paid by the interested stockholder for its shares of our common stock.
The statute permits various exemptions from its provisions, including business combinations that are exempted by the board of directors before the time that the interested stockholder becomes an interested stockholder. Our board of directors has adopted a resolution providing that any business combination between us and any other person is exempted from this statute, provided that such business combination is first approved by our board of directors. This resolution, however, may be altered or repealed in whole or in part at any time. If this resolution is repealed or our board of directors fails to first approve the business combination, the statute may discourage others from trying to acquire control of us and increase the difficulty of consummating any offer.
Control Share Acquisitions
The MGCL provides that control shares of a Maryland corporation acquired in a control share acquisition have no voting rights except to the extent approved by a vote of stockholders entitled to cast two-thirds of the votes entitled to be cast on the matter. Shares of stock owned by the acquiror, by officers or by employees who are directors of the corporation are excluded from shares of stock entitled to vote on the matter. Control shares are voting shares of stock which, if aggregated with all other shares of stock owned by the acquiror or in respect of which the acquiror is able to exercise or direct the exercise of voting power (except solely by virtue of a revocable proxy), would entitle the acquiror to exercise voting power in electing directors within one of the following ranges of voting power:
|
|
|
|
|
|
|
one-tenth or more but less than one-third; |
|
|
|
|
|
|
|
one-third or more but less than a majority; or |
|
|
|
|
|
|
|
a majority or more of all voting power. |
Control shares do not include shares of stock the acquiring person is then entitled to vote as a result of having previously obtained stockholder approval or shares acquired directly from the corporation. A control share acquisition means the acquisition of issued and outstanding control shares, subject to certain exceptions.
A person who has made or proposes to make a control share acquisition may compel our board of directors to call a special meeting of stockholders to be held within 50 days of demand to consider the voting rights of the shares of stock. The right to compel the calling of a special meeting is subject to the satisfaction of certain conditions, including an undertaking to pay the expenses of the meeting. If no request for a meeting is made, the corporation may itself present the question at any stockholders’ meeting.
If voting rights are not approved at the meeting or if the acquiring person does not deliver an acquiring person statement as required by the statute, then the corporation may redeem for fair value any or all of the control shares, except those for which voting rights have previously been approved. The right of the corporation to redeem control shares is subject to certain conditions and limitations. Fair value is determined, without regard to the absence of voting rights for the control shares, as of the date of any meeting of stockholders
at which the voting rights of the shares of stock are considered and not approved or, if no such meeting is held, as of the date of the last control share acquisition by the acquiror. If voting rights for control shares are approved at a stockholders’ meeting and the acquiror becomes entitled to vote a majority of the shares of stock entitled to vote, all other stockholders may exercise appraisal rights. The fair value of the shares of stock as determined for purposes of appraisal rights may not be less than the highest price per share paid by the acquiror in the control share acquisition.
The control share acquisition statute does not apply (i) to shares of stock acquired in a merger, consolidation or share exchange if the corporation is a party to the transaction, or (ii) to acquisitions approved or exempted by the charter or bylaws of the corporation.
Our bylaws contain a provision exempting from the Control Share Acquisition Act any and all acquisitions of our stock by any person. There can be no assurance that this provision will not be amended or eliminated at any time in the future.
Subtitle 8
Subtitle 8 of Title 3 of the MGCL permits a Maryland corporation with a class of equity securities registered under the Exchange Act, and at least three independent directors to elect to be subject, by provision in its charter or bylaws or a resolution of its board of directors and notwithstanding any contrary provision in the charter or bylaws, to any or all of five provisions:
|
|
|
|
|
|
|
a classified board of directors; |
|
|
|
|
|
|
|
a two-thirds vote requirement for removing a director; |
|
|
|
|
|
|
|
a requirement that the number of directors be fixed only by vote of the directors; |
|
|
|
|
|
|
|
a requirement that a vacancy on the board of directors be filled only by the remaining directors and for the remainder of the full term of the class of directors in which the vacancy occurred; and |
|
|
|
|
|
|
|
a majority requirement for the calling of a stockholder-requested special meeting of stockholders. |
In our charter, we have elected that vacancies on our board of directors be filled only by the remaining directors and for the remainder of the full term of the directorship in which the vacancy occurred. Through provisions in our charter and bylaws unrelated to Subtitle 8, we vest in our board of directors the exclusive power to fix the number of directorships, provided that the number is not less than three. We have not elected to be subject to any of the other provisions of Subtitle 8.
Vacancies on Board of Directors; Removal of Directors
Any vacancy created by the death, resignation, removal, adjudicated incompetence or other incapacity of a director or an increase in the number of directors may be filled only by a vote of a majority of the remaining directors, even if the remaining directors do not constitute a quorum. Any director elected to fill a vacancy will serve for the remainder of the full term of the directorship in which the vacancy occurred and until a successor is duly elected and qualifies. Our independent directors will choose the nominees to fill vacancies in our independent director positions.
Any director may resign at any time and may be removed with or without cause by our stockholders upon the affirmative vote of at least a majority of all the votes entitled to be cast generally in the election of directors. The notice of any special meeting called for purposes of the proposed removal will indicate that the purpose, or one of the purposes, of the meeting is to determine if the director shall be removed.
Advance Notice of Director Nominations and New Business
Our bylaws provide that with respect to an annual meeting of stockholders, nominations of individuals for election to the board of directors and the proposal of business to be considered by our stockholders may be made only (i) pursuant to our notice of the meeting, (ii) by or at the direction of our board of directors or (iii) by a stockholder who is a stockholder of record at the record date set by our board of directors for purposes of determining stockholders entitled to vote at the annual meeting, at the time of giving the advance notice required by the bylaws and at the time of the meeting (and any postponement or adjournment thereof), who is entitled to vote at the meeting in the election of each individual nominated or on such other business and who has complied with the advance notice procedures of the bylaws. With respect to special meetings of stockholders, only the business specified in our notice of the meeting may be brought before the meeting. Nominations of individuals for election to our board of directors at a special meeting may be made only (i) by or at the direction of our board of directors or (iii) provided that the meeting has been called for purposes of electing directors, by a stockholder who is a stockholder of record at the record date set by our board of directors for purposes of determining stockholders entitled to vote at the special meeting, at the time of giving the advance notice required by the bylaws and at the time of the meeting (and any postponement or adjournment thereof), who is entitled to vote at the meeting in the election of each individual nominated and who has complied with the advance notice provisions of the bylaws.
Tender Offers
Our charter provides that any tender offer made by any person, including any “mini-tender” offer, must comply with the provisions of Regulation 14D of the Exchange Act, including the notice and disclosure requirements. Among other things, the offeror must provide us notice of such tender offer at least ten business days before initiating the tender offer. If a person makes a tender offer that does not comply with such provisions, we may elect to grant tendering stockholders a rescission right with respect to their tendered shares. In addition, the non-complying offeror will be responsible for all of our expenses in connection with that offeror’s noncompliance.
Anti-takeover Effect of Certain Provisions of Maryland Law and of our Charter and Bylaws
The business combination provisions and the control share acquisition provisions of Maryland law, the provision of our charter electing to be subject to a provision of Subtitle 8, and the advance notice provisions of our bylaws could delay, defer or prevent a transaction or a change in control of our company that might involve a premium price for stockholders or otherwise be in their best interest.
SUMMARY OF OUR OPERATING PARTNERSHIP AGREEMENT
We have summarized the material terms and provisions of the Limited Partnership Agreement of Starwood REIT Operating Partnership, L.P., which we refer to as the “partnership agreement.”
Management of Our Operating Partnership
Starwood REIT Operating Partnership, LP was formed on July 13, 2017 to acquire and hold assets on our behalf.
We hold and intend to continue to hold substantially all of our assets in the Operating Partnership or in subsidiary entities in which the Operating Partnership owns an interest. For purposes of satisfying the asset and gross income tests for qualification as a REIT for U.S. federal income tax purposes, our proportionate share of the assets and income of the Operating Partnership are deemed to be our assets and income.
We are and expect to continue to be the sole general partner of the Operating Partnership. As of the date of this prospectus, we held a 99% limited partnership interest in the Operating Partnership, with the remaining limited partnership interests held by Starwood REIT Special Limited Partner, L.L.C., the special limited partner of the Operating Partnership and an affiliate of Starwood Capital, and certain investors who have exchanged property for limited partnership units.
As the sole general partner of the Operating Partnership, we have the exclusive power to manage and conduct the business of the Operating Partnership. A general partner is accountable to a limited partnership as a fiduciary and consequently must exercise good faith and integrity in handling partnership affairs. No limited partner of the Operating Partnership may transact business for the Operating Partnership, or participate in management activities or decisions, except as provided in the partnership agreement and as required by applicable law. We may not be removed as general partner by the limited partners. Our board of directors will at all times have oversight and policy-making authority, including responsibility for governance, financial controls, compliance and disclosure with respect to the Operating Partnership. However, pursuant to the Advisory Agreement, we have delegated to the Advisor authority to make decisions related to the management of our and the Operating Partnership’s assets, including sourcing, evaluating and monitoring our investment opportunities and making decisions related to the acquisition, management, financing and disposition of our assets, in accordance with our investment objectives, guidelines, policies and limitations, subject to oversight by our board of directors.
The Special Limited Partner has expressly acknowledged and any future limited partners of the Operating Partnership will expressly acknowledge that we, as general partner, are acting on behalf of the Operating Partnership, ourselves and our stockholders collectively. Neither we nor our board of directors is under any obligation to give priority to the separate interests of the limited partners of the Operating Partnership or our stockholders in deciding whether to cause the Operating Partnership to take or decline to take any actions. If there is a conflict between the interests of our stockholders on the one hand and the Operating Partnership’s limited partners on the other, we will endeavor in good faith to resolve the conflict in a manner not adverse to either our stockholders or the Operating Partnership’s limited partners, provided, however, that for so long as we own a controlling interest in the Operating Partnership, any conflict that cannot be resolved in a manner not adverse to either our stockholders or the Operating Partnership’s limited partners may be resolved in favor of our stockholders. We are not liable under the partnership agreement to the Operating Partnership or to any of its limited partners for monetary damages for losses sustained, liabilities incurred or benefits not derived by such limited partners in connection with such decisions, provided that we have acted in good faith.
The partnership agreement requires that the Operating Partnership be operated in a manner that will enable us to (i) satisfy the requirements for qualification as a REIT for U.S. federal income tax purposes, unless we otherwise cease to qualify as a REIT, (ii) avoid any U.S. federal income or excise tax liability and (iii) ensure that the Operating Partnership will not be classified as a “publicly traded partnership” that is taxable as a corporation. See “Material U.S. Federal Income Tax Considerations.”
Capital Contributions
We contribute the net proceeds from this offering, after payment of fees and expenses attributable to our offering and operations, to the Operating Partnership as capital contributions. However, we are deemed to have made capital contributions in the amount of the gross offering proceeds received from investors, and the Operating Partnership is deemed to have simultaneously paid the fees, commissions and other costs associated with this offering and our operations.
If the Operating Partnership requires additional funds at any time in excess of capital contributions made by us, the Operating Partnership may borrow funds from a financial institution or other lenders or we or any of our affiliates may provide such additional funds through loans, purchase of additional partnership interests or otherwise (which we or such affiliates will have the option, but not the obligation, of providing). In addition, the Operating Partnership may admit additional limited partners whose investments may be subject to a different management fee and repurchase limitations if our board of directors concludes in good faith that such admittance is in our best interest.
Limited Partnership Units Generally
Limited partnership units represent an interest as a limited partner in the Operating Partnership. The Operating Partnership may issue additional partnership units and classes of partnership units with rights different from, and superior to, those of limited partnership units of any class, without the consent of the limited partners. Holders of limited partnership units do not have any preemptive rights with respect to the issuance of additional units.
Limited partners of any class do not have the right to participate in the management of the Operating Partnership. Limited partners of any class who do not participate in the management of the Operating Partnership, by virtue of their status as limited partners, generally are not liable for the debts and liabilities of the Operating Partnership beyond the amount of their capital contributions. The voting
rights of the limited partners of any class are generally limited to approval of specific types of amendments to the Operating Partnership agreement.
Class T Units, Class S Units, Class S-1 Units, Class D Units, Class D-1 Units and Class I Units
Partnership interests in the Operating Partnership, other than the special limited partner interest and general partner interest, are currently divided into six classes of units: (i) Class T units; (ii) Class S units; (iii) Class S-1 units; (iv) Class D units; (v) Class D-1 units and (vi) Class I units. In general, the Class T units, Class S units, Class S-1 units, Class D units, Class D-1 units and Class I units are intended to correspond on a one-for-one basis with our Class T shares, Class S shares, Class D shares and Class I shares (with Class D-1 units corresponding on a one-for-one basis with our Class D shares and Class S-1 units corresponding on a one-for-one basis with our Class S shares). When we receive proceeds from the sale of shares of our common stock, we will contribute such proceeds to the Operating Partnership and receive Operating Partnership units that correspond to the classes of our shares sold.
In general, each Operating Partnership unit will share in distributions from the Operating Partnership when such distributions are declared by us, the general partner, which decision is made in our sole discretion. Upon the Operating Partnership’s liquidation, Class T units, Class S units, Class S-1 units, Class D units and Class D-1 units will automatically convert to Class I units, in each case in proportion to the NAV per unit of each class, and the resulting Class I units will share on a unit-by-unit basis in the assets of the Operating Partnership that are available for distribution, after payment of all liabilities, establishment of reserves and after payment of any preferred return owed to holders of any limited partnership preferred units and payment of the portion distributable to the holder of the special limited partner interest. In addition, a portion of the items of income, gain, loss and deduction of the operating partnership for U.S. federal income tax purposes is allocated to each limited partnership unit, regardless of whether any distributions are made by the Operating Partnership.
The investor servicing fee payable with respect to a particular class of Operating Partnership units will be specially allocated to that class of Operating Partnership units. The amount of the ongoing investor servicing fee for a Class S-1 unit shall equal 0.85% per annum of the NAV of such outstanding Class S-1 unit, and the amount of the ongoing investor servicing fee for a Class D-1 unit shall equal 0.25% per annum of the NAV of such outstanding Class D-1 unit. Class S-1 units and Class D-1 units received in exchange for DST Interests in connection with the exercise of the FMV Option will automatically convert to Class I units in the event the aggregate selling commissions, dealer manager fees, and the investor servicing fee paid with respect to such Class S-1 units or Class D-1 units and the DST Interests for which such Operating Partnership units were exchanged reach a fee limit (if any) set forth in the applicable agreement between the DST Dealer Manager and the participating distribution agent that sold such DST Interests in a DST Offering.
For each Operating Partnership unit, investors generally are required to contribute money or property, with a net equity value determined by the general partner. Holders of Operating Partnership units are not obligated to make additional capital contributions to the Operating Partnership. Further, these holders do not have the right to make additional capital contributions to the Operating Partnership or to purchase additional Operating Partnership units without our consent as general partner.
The Advisor may elect to receive its management fee in cash, Class I shares or Class I units, and distributions on the Special Limited Partner’s performance participation interest may be payable in cash or Class I units at the election of the Special Limited Partner. See “Compensation—Management Fee” and “—Special Limited Partner Interest” below.
For holders other than us, the Advisor or the Special Limited Partner, after owning an Operating Partnership unit for one year, Operating Partnership unit holders generally may, subject to certain restrictions, redeem Operating Partnership units for cash, or, if we elect, in our sole discretion, they may exchange such units for a corresponding number of shares of our common stock. The Advisor and the Special Limited Partner may redeem Class I units for cash, or, if we elect, in our sole discretion, they may exchange such units for a corresponding number of Class I shares at any time. The Advisor and the Special Limited Partner will have registration rights with respect to shares of our common stock. See “Description of Capital Stock—Registration Rights.”
Special Limited Partner Interest
So long as the Advisory Agreement has not been terminated (including by means of non-renewal), the Special Limited Partner will hold a performance participation interest in the Operating Partnership that entitles it to receive cash distributions (or Operating Partnership units at its election) from our Operating Partnership equal to 12.5% of the Total Return, subject to a 5% Hurdle Amount and a High Water Mark, with a Catch-Up (each term as defined below). Such distributions are paid annually.
Specifically, the Special Limited Partner is paid a performance participation distribution in an amount equal to:
|
|
|
|
|
|
|
First, if the Total Return for the applicable period exceeds the sum of (i) the Hurdle Amount for that period and (ii) the Loss Carryforward Amount (any such excess, “Excess Profits”), 100% of such Excess Profits until the total amount paid to the Special Limited Partner equals 12.5% of the sum of (x) the Hurdle Amount for that period and (y) any amount paid to the Special Limited Partner pursuant to this clause (this is commonly referred to as a “Catch-Up”); and |
|
|
|
|
|
|
|
Second, to the extent there are remaining Excess Profits, 12.5% of such remaining Excess Profits. |
“Total Return” for any period since the end of the prior calendar year shall equal the sum of:
|
|
|
|
(i) |
all distributions accrued or paid (without duplication) on the Operating Partnership units outstanding at the end of such period since the beginning of the then-current calendar year plus |
|
|
|
|
(ii) |
the change in aggregate NAV of such units since the beginning of the year, before giving effect to (x) changes resulting solely from the proceeds of issuances of Operating Partnership units, (y) any performance participation accrual and (z) applicable stockholder servicing fee expenses (including any payments made to us for payment of such expenses). |
For the avoidance of doubt, the calculation of Total Return will (i) include any appreciation or depreciation in the NAV of units issued during the then-current calendar year but (ii) exclude the proceeds from the initial issuance of such units.
“Hurdle Amount” for any period during a calendar year means that amount that results in a 5% annualized internal rate of return on the NAV of the Operating Partnership units outstanding at the beginning of the then- current calendar year and all Operating Partnership units issued since the beginning of the then-current calendar year, taking into account the timing and amount of all distributions accrued or paid (without duplication) on all such units and all issuances of Operating Partnership units over the period and calculated in accordance with recognized industry practices. The ending NAV of the Operating Partnership units used in calculating the internal rate of return is calculated before giving effect to any accrual of performance participation interest and applicable stockholder servicing fee expenses, provided that the calculation of the Hurdle Amount for any period will exclude any Operating Partnership units repurchased during such period, which units are subject to the performance participation distribution upon repurchase as described below.
Except as described in Loss Carryforward below, any amount by which Total Return falls below the Hurdle Amount is not carried forward to subsequent periods.
“Loss Carryforward Amount” shall initially equal zero and shall cumulatively increase by the absolute value of any negative annual Total Return and decrease by any positive annual Total Return, provided that the Loss Carryforward Amount shall at no time be less than zero and provided further that the calculation of the Loss Carryforward Amount will exclude the Total Return related to any Operating Partnership units repurchased during such year, which units are subject to the performance participation distribution upon repurchase as described below. The effect of the Loss Carryforward Amount is that the recoupment of past annual Total Return losses will offset the positive annual Total Return for purposes of the calculation of the Special Limited Partner’s performance participation. This is referred to as a “High Water Mark.”
The Special Limited Partner will also receive a performance participation with respect to all Operating Partnership units that are repurchased at the end of any month (in connection with repurchases of our shares in our share repurchase plan) in an amount calculated as described above with the relevant period being the portion of the year for which such unit was outstanding, and proceeds for any such unit repurchase will be reduced by the amount of any such performance participation.
Distributions on the performance participation interest may be payable in cash or Class I units at the election of the Special Limited Partner. If the Special Limited Partner elects to receive such distributions in Class I units, the Special Limited Partner may request the Operating Partnership to repurchase such Class I units from the Special Limited Partner at a later date. Any such repurchase requests are not subject to the Early Repurchase Deduction or minimum holding period. The Operating Partnership will repurchase any such Operating Partnership units for cash unless our board of directors determines that any such repurchase for cash would be prohibited by applicable law or the Operating Partnership’s partnership agreement, in which case such Operating Partnership units will be repurchased for shares of our common stock with an equivalent aggregate NAV.
The NAV of the Operating Partnership calculated on the last trading day of a calendar year shall be the amount against which changes in NAV is measured during the subsequent calendar year.
The measurement of the foregoing net assets change is also subject to adjustment by our board of directors to account for any unit dividend, unit split, recapitalization or any other similar change in the Operating Partnership’s capital structure or any distributions made after the commencement of this offering that the board of directors deems to be a return of capital (if such changes are not already reflected in the Operating Partnership’s net assets).
The Special Limited Partner is not obligated to return any portion of performance participation interest paid based on our subsequent performance. Changes in our Operating Partnership’s NAV per unit of each class will generally correspond to changes in our NAV per share of the corresponding class of our common stock (with Class D-1 units equivalent to Class D shares and Class S-1 units equivalent to Class S shares), except that for purposes of calculating the Special Limited Partner’s performance participation the effect of any payment of the performance participation or any stockholder servicing fee expenses will be excluded. Distributions with respect to the performance participation interest are calculated from the Operating Partnership’s Total Return over a calendar year. As a result, the Special Limited Partner may be entitled to receive a performance participation for a given year even if some of our stockholders who purchased shares during such year experienced a decline in NAV per share. Similarly, stockholders whose shares are repurchased during a given year may have their shares repurchased at a lower NAV per share as a result of an accrual for the estimated performance participation at such time, even if no performance participation for such year is ultimately payable to the Special Limited Partner at the end of such calendar year.
In the event the Advisory Agreement is terminated, the Special Limited Partner will receive a distribution of any accrued performance participation with respect to all Operating Partnership units as of the date of such termination.
Issuance of Additional Limited Partnership Interests
As sole general partner of the Operating Partnership, we will have the ability to cause the Operating Partnership to issue additional limited partnership interests (including Operating Partnership units), preferred partnership interests or convertible securities.
Our Operating Partnership allows us to be organized as an UPREIT. A transfer of property directly to a REIT is generally a taxable transaction to the transferring property owner. In an UPREIT structure, an owner of appreciated property who desires to defer taxable
gain on the transfer of such property may, subject to meeting applicable tax requirements, transfer the property to the Operating Partnership in exchange for limited partnership interests (including Operating Partnership units) on a tax-free basis. Being able to offer an owner the opportunity to defer taxation of gain until the owner disposes of its interest in the Operating Partnership may give us a competitive advantage in acquiring desired properties relative to buyers who cannot offer this opportunity.
In addition, investing in the Operating Partnership, rather than in shares of our common stock, may be more attractive to certain institutional or other investors due to their business or tax structure.
Transferability of Interests
Without the consent of a majority in interest of the limited partners of the Operating Partnership, other than interests held by us, we may not voluntarily withdraw as the general partner of the Operating Partnership, engage in any merger, consolidation or other business combination or transfer our general partnership interest in the Operating Partnership (except to a wholly owned subsidiary), unless: (i) the transaction in which such withdrawal, business combination or transfer occurs results in the limited partners of the Operating Partnership receiving or having the right to receive an amount of cash, securities or other property equal in value to the amount they would have received if they had exercised their exchange rights immediately prior to such transaction or (ii) in the case of a merger or other business combination, the successor entity contributes substantially all of its assets to the Operating Partnership in return for an interest in the Operating Partnership and agrees to assume all obligations of the general partner of the Operating Partnership.
With certain exceptions, the limited partners may not transfer their interests in the Operating Partnership, in whole or in part, without our written consent, as general partner.
Exculpation
We, as general partner, are not liable to the Operating Partnership or limited partners for errors in judgment or other acts or omissions not amounting to willful misconduct or gross negligence since provision has been made in the partnership agreement for exculpation of the general partner. Therefore, purchasers of interests in the Operating Partnership have a more limited right of action than they would have absent the limitation in the partnership agreement.
Indemnification
The partnership agreement provides for the indemnification of us, as general partner, by the Operating Partnership for liabilities we incur in dealings with third parties on behalf of the Operating Partnership. To the extent that the indemnification provisions purport to include indemnification of liabilities arising under the Securities Act, in the opinion of the SEC and certain state regulators, such indemnification is contrary to public policy and therefore unenforceable.
Tax Matters
We are the Operating Partnership’s partnership representative, for purposes of Internal Revenue Service examinations of the Operating Partnership and, as general partner of the Operating Partnership, have the authority to make tax elections under the Code on the Operating Partnership’s behalf.
MATERIAL U.S. FEDERAL INCOME TAX CONSIDERATIONS
The following summary describes certain material U.S. federal income tax considerations relating to the ownership of our common stock as of the date hereof by U.S. holders and non-U.S. holders, each as defined below. Except where noted, this summary deals only with common stock held as a capital asset and does not deal with special situations, such as those of dealers in securities or currencies, financial institutions, regulated investment companies, tax-exempt entities (except as described in “—Taxation of Tax-Exempt Holders of Our Common Stock” below), insurance companies, persons holding common stock as a part of a hedging, integrated, conversion or constructive sale transaction or a straddle, traders in securities that elect to use a mark-to-market method of accounting for their securities holdings, persons liable for alternative minimum tax, investors in pass- through entities or U.S. holders of common stock whose “functional currency” is not the U.S. dollar. This summary does not discuss any federal non-income, state, local or non-U.S. tax considerations.
Furthermore, the discussion below is based upon the provisions of the Code and Treasury regulations, IRS rulings and judicial decisions thereunder as of the date hereof, and such authorities may be repealed, revoked or modified, possibly with retroactive effect, resulting in U.S. federal income tax consequences different from those discussed below. The One Big Beautiful Bill Act, which was signed into law on July 4, 2025, made significant changes to the U.S. federal income tax laws in various areas. Among the notable changes, the One Big Beautiful Bill Act permanently extended certain provisions that were enacted in the Tax Cuts and Jobs Act of 2017, most of which were set to expire after December 31, 2025. Further changes to the tax laws are possible. Prospective stockholders are urged to consult with their tax advisors with respect to the impact of any regulatory or administrative developments and proposals and their potential effect on investment in our common stock.
No ruling on the U.S. federal, state, or local tax considerations relevant to our operation or to the purchase, ownership or disposition of our common stock has been requested from the IRS or any other tax authority. No assurance can be given that the IRS would not assert, or that a court would not sustain, a position contrary to any of the tax consequences described below. The summary is also based upon the assumption that we and our subsidiaries and affiliated entities will operate in accordance with our and their applicable organizational documents.
The U.S. federal income tax treatment of us and holders of our common stock depends in some instances on determinations of fact and interpretations of complex provisions of U.S. federal income tax law for which no clear precedent or authority may be available. In addition, the tax consequences to any particular stockholder of holding our common stock will depend on the stockholder’s particular tax circumstances. You are urged to consult your own tax advisors concerning your U.S. federal income tax consequences in light of your particular situation as well as consequences arising under the laws of any other taxing jurisdiction.
Our Taxation as a REIT
We are organized and operate in a manner intended to allow us to qualify for taxation as a REIT under the Code. We have elected to be taxed as a REIT for federal income tax purposes commencing with the taxable year ended December 31, 2019. Furthermore, we intend to operate in such a manner as to qualify for taxation as a REIT under the applicable provisions of the Code so long as our board of directors determines that REIT qualification remains in our best interest.
Alston & Bird LLP has rendered an opinion dated January 16, 2026 that, commencing with our first taxable year in which we made an election to be taxed as a REIT, we were organized in conformity with the requirements under the Code for qualification as a REIT, and our current and proposed methods of operation will enable us to meet the requirements for qualification and taxation as a REIT. Investors should be aware that the opinion of Alston & Bird LLP is based upon customary assumptions, is conditioned upon certain representations made by us as to factual matters, including representations regarding the nature of our assets, income, organizational documents, stockholder ownership, and the present and future conduct of our business. In addition, the opinion of Alston & Bird LLP is based on U.S. federal income tax law governing qualification as a REIT in effect as of the date thereof, which is subject to change either prospectively or retroactively. Moreover, our qualification and taxation as a REIT depend upon our ability to meet on a continuing basis, through actual annual operating results, certain qualification tests set forth in the Code. Those qualification tests involve the percentage of gross income that we earn from specified sources, the percentage of our assets that falls within specified categories, the diversity of the ownership of our shares, and the percentage of our taxable income that we distribute. Alston & Bird LLP will not review our compliance with those tests on a continuing basis. Accordingly, no assurance can be given that our actual results of operations for any particular taxable year will satisfy such requirements. We have not received, and do not intend to seek, any rulings from the IRS regarding our status as a REIT or our satisfaction of any of the REIT qualification requirements. Alston & Bird LLP’s opinion is not binding on the IRS or the courts. The IRS may challenge our status as a REIT, and a court could sustain any such challenge. For a discussion of the tax consequences of our failure to qualify as a REIT, see “—Failure to Qualify.”
The sections of the Code and the corresponding regulations that govern the U.S. federal income tax treatment of
a REIT and its stockholders are highly technical and complex. The following discussion is qualified in its entirety by the applicable Code provisions, Treasury regulations promulgated thereunder and IRS administrative interpretations thereof.
Taxation of REITs in General
As indicated above, our qualification and taxation as a REIT depend upon our ability to meet, on a continuing basis, various qualification requirements imposed upon REITs by the Code. The material qualification requirements are summarized below under “—Requirements for Qualification as a REIT.” While we intend to operate so that we qualify as a REIT, no assurance can be given that the IRS will not challenge our qualification, or that we will be able to operate in accordance with the REIT requirements in the future. See “—Failure to Qualify.”
Provided that we qualify as a REIT, we generally will be entitled to a deduction for dividends that we pay and therefore will not be subject to U.S. federal corporate income tax on our taxable income that is currently distributed to our stockholders. This treatment substantially eliminates the “double taxation” at the corporate and stockholder levels that generally results from an investment in a C corporation (i.e., a corporation generally subject to U.S. federal corporate income tax). Double taxation means taxation once at the corporate level when income is earned and once again at the stockholder level when the income is distributed. In general, the income that we generate, to the extent distributed to our stockholders as a dividend, is taxed only at the stockholder level.
If we qualify as a REIT, we will nonetheless be subject to U.S. federal tax in the following circumstances:
|
|
|
|
|
|
|
We will pay U.S. federal income tax on our taxable income, including undistributed net capital gains, that we do not distribute to stockholders during, or within a specified time after, the calendar year in which the income is earned. |
|
|
|
|
|
|
|
If we have net income from “prohibited transactions,” which are, in general, sales or other dispositions of property held primarily for sale to customers in the ordinary course of business, other than foreclosure property, unless we qualify for a safe harbor exception, such income will be subject to a 100% tax. |
|
|
|
|
|
|
|
If we elect to treat property that we acquire in connection with a foreclosure of a mortgage loan or from certain leasehold terminations as “foreclosure property,” (i) we may thereby avoid the 100% tax on gain from a resale of that property (if the sale would otherwise constitute a prohibited transaction) and (ii) any income from such property will be treated as qualifying for purposes of the gross income tests discussed below, but the income from the sale or operation of the property that would not otherwise be qualifying income for purposes of the gross income tests would be subject to U.S. corporate income tax at the highest corporate income tax rate. |
|
|
|
|
|
|
|
If we fail to satisfy either the 75% gross income test or the 95% gross income test discussed below, but nonetheless maintain our qualification as a REIT because other requirements are met, we will be subject to a 100% tax on the greater of the amount by which we fail the 75% gross income test or the 95% gross income test, multiplied in either case by a fraction intended to reflect our profitability. |
|
|
|
|
|
|
|
If we fail to satisfy the asset tests (other than a de minimis failure of the 5% asset test or the 10% vote or value test, as described below under “—Asset Tests”) due to reasonable cause and not due to willful neglect, but nevertheless maintain our qualification as a REIT because other requirements are met, we will pay a tax equal to the greater of $50,000 or the net income from the nonqualifying assets during the period in which we failed to satisfy such asset tests multiplied by the highest corporate income tax rate. |
|
|
|
|
|
|
|
If we fail to satisfy one or more requirements for REIT qualification, other than the gross income tests and the asset tests, and the failure was due to reasonable cause and not to willful neglect, we will be required to pay a penalty of $50,000 or more in certain cases for each such failure. |
|
|
|
|
|
|
|
We may be required to pay monetary penalties to the IRS in certain circumstances, including if we fail to meet recordkeeping requirements intended to monitor our compliance with rules relating to the composition of a REIT’s stockholders, as described below in “—Requirements for Qualification as a REIT.” |
|
|
|
|
|
|
|
If we fail to distribute during each calendar year at least the sum of: |
|
|
|
|
|
|
|
85% of our ordinary income for such calendar year; |
|
|
|
|
|
|
|
95% of our capital gain net income for such calendar year; and |
|
|
|
|
|
|
|
any undistributed taxable income from prior taxable years, |
we will pay a 4% nondeductible excise tax on the excess of the required distribution over the amount we actually distributed, plus any retained amounts on which we paid corporate income tax.
|
|
|
|
|
|
|
If we elect to retain and pay income tax on our net long-term capital gain, a U.S. holder would include its proportionate share of our undistributed long-term capital gain (to the extent we make a timely designation of such gain to the stockholder) in its income and would receive a credit or a refund for its proportionate share of the tax we paid. |
|
|
|
|
|
|
|
We will be required to pay a 100% tax on any “redetermined rents,” “redetermined deductions,” “excess interest” or “redetermined TRS service income” resulting from non-arm’s length transactions involving our TRSs. |
|
|
|
|
|
|
|
If we acquire any assets in a carry-over basis transaction from a non-REIT C corporation that does not elect to recognize its built-in gain in such assets, i.e., the excess of the fair market value of such assets over the adjusted basis of such assets at the time we acquire such assets, we would be subject to tax at the highest regular corporate income tax rate on the built-in gain if we dispose of that built-in gain asset during the five-year period following its acquisition. |
In addition, notwithstanding our status as a REIT, we may also have to pay certain state and local income taxes. Moreover, as further described below, any domestic TRS in which we own an interest will be subject to U.S. federal corporate income tax on its net income.
Requirements for Qualification as a REIT. The Code defines a REIT as a corporation, trust or association:
|
|
|
|
(1) |
that is managed by one or more trustees or directors; |
|
|
|
|
(2) |
the beneficial ownership of which is evidenced by transferable shares or by transferable certificates of beneficial interest; |
|
|
|
|
(3) |
that would be taxable as a domestic corporation but for its election to be subject to tax as a REIT; |
|
|
|
|
(4) |
that is neither a financial institution nor an insurance company subject to certain provisions of the Code; |
|
|
|
|
(5) |
the beneficial ownership of which is held by 100 or more persons; |
|
|
|
|
(6) |
of which not more than 50% in value of the outstanding shares are owned, directly or indirectly, by five or fewer individuals (as defined in the Code to include certain entities) after applying certain attribution rules; |
|
|
|
|
(7) |
that makes an election to be a REIT for the current taxable year or has made such an election for a previous taxable year, which has not been terminated or revoked; and |
|
|
|
|
(8) |
that meets other tests described below regarding its gross income, assets and distributions. |
Conditions (1) through (4), inclusive, must be met during the entire taxable year. Condition (5) must be met during at least 335 days of a taxable year of 12 months or during a proportionate part of a taxable year of less than 12 months. Condition (6) must be met during the last half of each taxable year. Neither condition (5) nor condition (6) applies to the first taxable year for which an election to be taxed as a REIT is made. We believe that we will maintain sufficient diversity of ownership to allow us to satisfy conditions (5) and (6) above. In addition, our charter contains restrictions regarding the ownership and transfer of our stock that are intended to assist us in continuing to satisfy the share ownership requirements described in (5) and (6) above. The provisions of our charter restricting the ownership and transfer of our stock are described in “Description of Capital Stock— Restrictions on Ownership and Transfer.” These restrictions, however, may not ensure that we will be able to satisfy these share ownership requirements. If we fail to satisfy these share ownership requirements, we will fail to qualify as a REIT.
If we comply with regulatory rules pursuant to which we are required to send annual letters to holders of our stock requesting information regarding the actual ownership of our stock (as discussed below), and we do not know, or exercising reasonable diligence would not have known, whether we failed to meet requirement (6) above, we will be treated as having met the requirement.
To monitor compliance with the share ownership requirements, we generally are required to maintain records regarding the actual ownership of our shares. To do so, we must demand written statements each year from the record holders of specified percentages of our stock pursuant to which the record holders must disclose the actual owners of the shares (i.e., the persons required to include our dividends in their gross income). We must maintain a list of those persons failing or refusing to comply with this demand as part of our records. We could be subject to monetary penalties if we fail to comply with these record-keeping requirements. If you fail or refuse to comply with the demands, you will be required by Treasury regulations to submit a statement with your tax return disclosing your actual ownership of our shares and other information. In addition, we must satisfy all relevant filing and other administrative requirements established by the IRS to elect and maintain REIT status, use a calendar year for U.S. federal income tax purposes, and comply with the record-keeping requirements of the Code and Treasury regulations promulgated thereunder.
Ownership of Partnership Interests. In the case of a REIT that is a partner in an entity that is treated as a partnership for U.S. federal income tax purposes, Treasury regulations provide that the REIT is deemed to own its proportionate share of the partnership’s assets for purposes of the asset tests described below and to earn its proportionate share of the partnership’s gross income for purposes of the gross income tests described below, based on its pro rata share of capital interests in the partnership (for purposes of this discussion, references to “partnership” include a limited liability company or other entity treated as a partnership for U.S. federal income tax purposes, and references to a partner include a member in such limited liability company or other entity). However, solely for purposes of the 10% value test described below (see “—Asset Tests”), the determination of a REIT’s interest in a partnership’s assets will be based on the REIT’s proportionate interest in any securities issued by the partnership, excluding for these purposes certain excluded securities as described in the Code. In addition, the assets and gross income of the partnership generally are deemed to retain the same character in the hands of the REIT. Thus, our proportionate share of the assets and items of income of partnerships in which we own an equity interest is treated as our assets and items of gross income for purposes of applying the REIT requirements described below. Consequently, to the extent that we directly or indirectly hold a preferred or other equity interest in a partnership, the partnership’s assets and operations may affect our ability to qualify as a REIT, even if we have no control or only limited influence over the partnership.
Liability is imposed on a partnership (rather than its partners) for adjustments to reported partnership taxable income resulting from audits or other tax proceedings. The liability can include an imputed underpayment of tax, calculated by using the highest marginal U.S. federal income tax rate, as well as interest and penalties on such imputed underpayment of tax. Using certain rules, partnerships may be able to transfer these liabilities to their partners. In the event any adjustments are imposed by the IRS on the taxable income reported by any partnership in which we own an interest, we intend to utilize certain rules to the extent possible to allow us to transfer any liability with respect to such adjustments to the partners of the partnership who should properly bear such liability. However, there is no assurance that we will qualify under those rules or that we will have the authority to use those rules under the operating agreements for certain of the partnerships in which we hold interests.
Disregarded Subsidiaries. If a REIT owns a corporate subsidiary that is a “qualified REIT subsidiary,” the separate existence of that subsidiary is disregarded for U.S. federal income tax purposes. A qualified REIT subsidiary is a corporation or other entity that otherwise would be treated as a corporation for U.S. federal income tax purposes, other than a TRS, all of the stock of which is owned directly or indirectly by the REIT. Other entities that are wholly owned by us, including single member limited liability companies that have not elected to be taxed as corporations for U.S. federal income tax purposes, are also generally disregarded as separate entities for U.S. federal income tax purposes, including for purposes of the gross income and asset tests. All assets, liabilities and items of income, deduction and credit of qualified REIT subsidiaries and disregarded subsidiaries will be treated as assets, liabilities and items of income, deduction and credit of the REIT itself. A qualified REIT subsidiary of ours is not subject to U.S. federal corporate income taxation, although it may be subject to state and local taxation in some states.
In the event that a qualified REIT subsidiary or a disregarded subsidiary ceases to be wholly owned by us (for example, if any equity interest in the subsidiary is acquired by a person other than us or another disregarded subsidiary of us), the subsidiary’s separate existence would no longer be disregarded for U.S. federal income tax purposes. Instead, it would have multiple owners and would be treated as either a partnership or a taxable corporation. Such an event could, depending on the circumstances, adversely affect our
ability to satisfy the various asset and gross income tests applicable to REITs, including the requirement that REITs generally may not own, directly or indirectly, more than 10% of the value or voting power of the outstanding securities of another corporation. See “—Asset Tests” and “—Gross Income Tests.”
Taxable REIT Subsidiaries. A “taxable REIT subsidiary” or “TRS” is an entity that is taxable as a corporation in which we directly or indirectly own stock and that elects with us to be treated as a TRS. The separate existence of a TRS is not ignored for U.S. federal income tax purposes. Accordingly, a domestic TRS generally is subject to U.S. federal corporate income tax on its earnings, which may reduce the cash flow that we and our subsidiaries generate in the aggregate and may reduce our ability to make distributions to our stockholders. In addition, if a TRS owns, directly or indirectly, securities representing 35% or more of the vote or value of a subsidiary corporation, that subsidiary will also be treated as a TRS. However, an entity will not qualify as a TRS if it directly or indirectly operates or manages a lodging or health care facility or, generally, provides to another person, under a franchise, license or otherwise, rights to any brand name under which any lodging facility or health care facility is operated. We generally may not own more than 10%, as measured by voting power or value, of the securities of a corporation that is not a qualified REIT subsidiary unless we and such corporation elect to treat such corporation as a TRS. Overall, no more than 20% of the value of a REIT’s assets may consist of stock or securities of one or more TRSs for taxable years ending on or before December 31, 2025. For taxable years beginning after December 31, 2025, that percentage limit is increased from 20% to 25%.
Assets owned, and income earned, by a TRS are not attributed to the REIT for purposes of the gross income and asset tests. Rather, the stock issued by a TRS to us is an asset in our hands for purposes of the asset tests, and dividends paid to us from such TRS, if any, are gross income for purposes of our gross income tests. As a result, income that might not be qualifying income for purposes of the gross income tests applicable to REITs could be earned by our TRS without affecting our status as a REIT. For example, we may use TRSs to perform services or conduct activities that give rise to certain categories of income, such as management fees, to own assets that give rise to gross income that would not qualify for the gross income tests, such as income from an ownership interest in a hotel, or to conduct activities that, if conducted by us directly, would be treated in our hands as prohibited transactions.
We will be required to pay a 100% tax on any redetermined rents, redetermined deductions, excess interest and redetermined TRS service income. In general, redetermined rents are rents from real property that are overstated as a result of services furnished by our TRS. Redetermined deductions and excess interest generally represent amounts that are deducted by a TRS for amounts paid to us that are in excess of the amounts that would have been deducted based on arm’s-length negotiations. Redetermined TRS service income generally means the additional gross income a TRS would recognize if it were paid an arm’s length fee for services provided to, or on behalf of, us.
Gross Income Tests
To qualify as a REIT, we must satisfy two gross income requirements, each of which is applied on an annual basis. First, at least 75% of our gross income, excluding gross income from prohibited transactions and certain hedging and foreign currency transactions, for each taxable year generally must be derived directly or indirectly from:
|
|
|
|
|
|
|
rents from real property; |
|
|
|
|
|
|
|
interest on debt secured by mortgages on real property or on interests in real property; |
|
|
|
|
|
|
|
dividends or other distributions on, and gain from the sale of, stock in other REITs; |
|
|
|
|
|
|
|
gain from the sale of real property or mortgage loans; |
|
|
|
|
|
|
|
abatements and refunds of taxes on real property; |
|
|
|
|
|
|
|
income and gain derived from foreclosure property (as described below); |
|
|
|
|
|
|
|
amounts (other than amounts the determination of which depends in whole or in part on the income or profits of any person) received or accrued as consideration for entering into agreements (i) to make loans secured by mortgages on real property or on interests in real property or (ii) to purchase or lease real property (including interests in real property and interests in mortgages on real property); and |
|
|
|
|
|
|
|
interest or dividend income from investments in stock or debt instruments attributable to the temporary investment of new capital during the one-year period following our receipt of new capital that we raise through equity offerings (but not our distribution reinvestment plan) or public offerings of debt obligations with at least a five-year term. |
Second, at least 95% of our gross income, excluding gross income from prohibited transactions and certain hedging transactions, for each taxable year must be derived from sources that qualify for purposes of the 75% gross income test, and from (i) dividends, (ii) interest (including interest income from debt instruments issued by publicly offered REITs) and (iii) gain from the sale or disposition of stock or securities, that need not have any relation to real property (including gain from the sale or other disposition of debt instruments issued by publicly offered REITs).
If we fail to satisfy one or both of the 75% and 95% gross income tests for any taxable year, we may nevertheless qualify as a REIT for that year if our failure to meet the tests is due to reasonable cause and not due to willful neglect, and we attach a schedule of the sources of our income to our U.S. federal income tax return. It is not possible, however, to state whether in all circumstances we would be entitled to the benefit of these relief provisions. For example, if we fail to satisfy the gross income tests because nonqualifying income that we intentionally recognize exceeds the limits on nonqualifying income, the IRS could conclude that the failure to satisfy the tests was not due to reasonable cause. If these relief provisions are inapplicable to a particular set of circumstances, we will fail to qualify as a REIT. Even if these relief provisions apply, a penalty tax would be imposed based on the amount of nonqualifying income. See “—Taxation of REITs in General.”
Gross income from a prohibited transaction, i.e., a sale of property that we hold primarily for sale to customers in the ordinary course of business and that does not satisfy a safe harbor under the Code, is excluded from both the numerator and the denominator in both gross income tests. In addition, certain hedging income and foreign currency gains will be excluded from gross income for purposes of one or both of the gross income tests. We will monitor the amount of our nonqualifying income, and we intend to manage our portfolio to comply at all times with the gross income tests. The following paragraphs discuss some of the specific applications of the gross income tests to us.
Dividends. We may directly or indirectly receive distributions from TRSs or other corporations that are not REITs or qualified REIT subsidiaries. These distributions generally are treated as dividend income to the extent of the earnings and profits of the distributing corporation. Our dividend income from the ownership of stock in any corporation (other than any REIT), including any TRS, will be qualifying income for purposes of the 95% gross income test, but not the 75% gross income test. Dividends that we receive from any REITs in which we own stock and our gain on the sale of the stock in those REITs will be qualifying income for purposes of both gross income tests. However, if a REIT in which we own stock fails to qualify as a REIT in any year, our income from such REIT would be qualifying income for purposes of the 95% gross income test but not the 75% gross income test.
We may form one or more non-U.S. TRSs. Any such TRS is likely to be a “controlled foreign corporation” or a “passive foreign investment company” under the Code, and we may be required to take into income the net income of such a TRS each year under the “subpart F income” rules applicable to “controlled foreign corporations” or the “qualified electing fund” rules applicable to “passive foreign investment companies” without regard to whether we receive any distributions from the TRS. Such inclusions are qualifying income for purposes of the 95% gross income test but not the 75% gross income test.
Interest. The term “interest,” as defined for purposes of both gross income tests, generally excludes any amount that is based in whole or in part on the income or profits of any person; however, it generally includes the following: (i) an amount that is received or accrued based on a fixed percentage or percentages of receipts or sales, and (ii) an amount that is based on the income or profits of a debtor, as long as the debtor derives substantially all of its income from the real property securing the debt by leasing substantially all of its interest in the property, and only to the extent that the amounts received by the debtor would be qualifying “rents from real property” if received directly by a REIT.
Interest on debt secured by mortgages on real property or on interests in real property (including, for this purpose, prepayment penalties, loan assumption fees and late payment charges that are not compensation for services) generally is qualifying income for purposes of the 75% gross income test. If we receive interest income with respect to a mortgage loan that is secured by both real property and personal property, the value of the personal property securing the loan exceeds 15% of the value of all property securing the loan, and the highest principal amount of the loan outstanding during a taxable year exceeds the fair market value of the real property on the date that we had a binding commitment to acquire or originate the mortgage loan, the interest income will be apportioned between the real property and the other collateral, and interest will qualify for purposes of the 75% gross income test only to the extent that it is allocable to the real property. Even if a loan is not secured by real property or is undersecured, the income that it generates may nonetheless qualify for purposes of the 95% gross income test.
We expect that where we invest in the CMBS and RMBS, we will be treated generally as holding interests in a grantor trust or interests in a REMIC for U.S. federal income tax purposes and that all interest income from such CMBS and RMBS will be qualifying income for the 95% gross income test. In the case of CMBS and RMBS treated as interests in grantor trusts, we would be treated as owning an undivided beneficial ownership interest in the mortgage loans held by the grantor trust. The interest on such mortgage loans would be qualifying income for purposes of the 75% gross income test to the extent that the obligation is secured by real property, as discussed above. In the case of CMBS and RMBS treated as interests in a REMIC, income derived from REMIC interests will generally be treated as qualifying income for purposes of the 75% and 95% gross income tests. If less than 95% of the assets of the REMIC are real estate assets, however, then only a proportionate part of our interest in the REMIC and income derived from the interest will qualify for purposes of the 75% gross income test. In addition, some REMIC securitizations include imbedded interest swap or cap contracts or other derivative instruments that potentially could produce nonqualifying income for the holder of the related REMIC securities.
Interest, original issue discount and market discount income that we receive or accrue from mortgage-related assets generally will be qualifying income for purposes of both gross income tests.
Hedging Transactions. We and our subsidiaries may enter into hedging transactions with respect to one or more of our assets or liabilities. Hedging transactions could take a variety of forms, including interest rate swap agreements, interest rate cap agreements, options, futures contracts, forward rate agreements or similar financial instruments. Any income from a hedging transaction to manage risk of interest rate changes with respect to borrowings made or to be made, or ordinary obligations incurred or to be incurred, by us to acquire or own real estate assets, or to hedge existing hedging positions after a portion of the hedged indebtedness or property is disposed of, which is clearly identified as such before the close of the day on which it was acquired, originated or entered into, including gain from the disposition of such a transaction, will be disregarded for purposes of the 75% and 95% gross income tests. There are also rules for disregarding income for purposes of the 75% and 95% gross income tests with respect to hedges of certain foreign currency risks. To the extent that we enter into other types of hedging transactions, the income from those transactions is likely to be treated as nonqualifying income for purposes of both of the 75% and 95% gross income tests. Moreover, to the extent that a position in a hedging transaction has positive value at any particular point in time, it may be treated as an asset that does not qualify for purposes of the asset tests described below. We intend to structure any hedging transactions in a manner that does not jeopardize our qualification as a REIT. No assurance can be given, however, that our hedging activities will not give rise to income or assets that do not qualify for purposes of the REIT tests or that our hedging will not adversely affect our ability to satisfy the REIT qualification requirements.
We may conduct some or all of our hedging activities through a TRS or other corporate entity, the income of which may be subject to U.S. federal income tax, rather than by participating in the arrangements directly or through pass-through subsidiaries.
Fee Income. We may receive various fees in connection with our operations. The fees will be qualifying income for purposes of both the 75% and 95% gross income tests if they are received in consideration for entering into an agreement to make a loan secured by real property or to purchase or lease real property and the fees are not determined by the borrower’s income and profits. Other fees are not qualifying income for purposes of either gross income test.
Rents from Real Property. Rents we receive will qualify as “rents from real property” in satisfying the gross income requirements for a REIT described above only if several conditions described below are met. These conditions relate to the identity of the tenant, the computation of the rent payable, and the nature of the property leased and any services provided in connection with the property. First, the amount of rent must not be based in whole or in part on the income or profits of any person. However, an amount received or accrued generally will not be excluded from rents from real property solely by reason of being based on a fixed percentage or percentages of receipts or sales. Second, rents we receive from a “related party tenant” will not qualify as rents from real property in satisfying the gross income tests unless the tenant is a TRS, at least 90% of the property is leased to unrelated tenants, the rent paid by the TRS is substantially comparable to the rent paid by the unrelated tenants for comparable space and the rent is not attributable to an increase in rent due to a modification of a lease with a “controlled TRS” (i.e., a TRS in which we own directly or indirectly more than 50% of the voting power or value of the stock). A tenant is a related party tenant if the REIT, or an actual or constructive owner of 10% or more of the REIT, actually or constructively owns 10% or more of the tenant. Whether rents paid by a TRS are substantially comparable to rents paid by other tenants is determined at the time the lease with the TRS is entered into, extended, or modified, if such modification increases the rents due under such lease. We also may lease “qualified lodging facilities” and “qualified health care properties” to a TRS if the TRS engages an “eligible independent contractor” to manage such properties. Third, if rent attributable to personal property leased in connection with a lease of real property is greater than 15% of the total rent received under the lease, then the portion of rent attributable to the personal property will not qualify as rents from real property. Finally, for rents to qualify as “rents from real property” for purposes of the gross income tests, we are only allowed to provide services that are both usually or “customarily rendered” in connection with the rental of real property and not otherwise considered “rendered to the occupant” of the property. Examples of these permitted services include the provision of light, heat, or other utilities, trash removal and general maintenance of common areas. We may, however, render services to our tenants through an “independent contractor” who is adequately compensated and from whom we do not derive any income if certain requirements are satisfied. We may also own an interest in a TRS that provides services to tenants without tainting our rental income from the related properties.
Even if a REIT directly furnishes or renders services that are non-customary with respect to a property or rendered to the tenant, if the greater of (i) the amounts received or accrued, directly or indirectly, or deemed received by the REIT with respect to such services, or (ii) 150% of our direct cost in furnishing or rendering the services during a taxable year is not more than 1% of all amounts received or accrued, directly or indirectly, by the REIT with respect to the property during the same taxable year, then only the amounts with respect to such services are not treated as rent for purposes of the gross income tests.
We intend to cause any services that are not usually or “customarily rendered,” or that are for the benefit of a particular tenant in connection with the rental of real property, to be provided through a TRS or through an “independent contractor” that is adequately compensated and from which we do not derive income, and which meets certain other requirements. However, no assurance can be given that the IRS will concur with our determination as to whether a particular service is customary.
Prohibited Transactions Tax. A REIT will incur a 100% tax on the net income derived from any sale or other disposition of property, other than foreclosure property, that the REIT holds primarily for sale to customers in the ordinary course of a trade or business. Whether a REIT holds an asset primarily for sale to customers in the ordinary course of a trade or business depends, however, on the facts and circumstances in effect from time to time, including those related to a particular asset. Nevertheless, we intend to conduct our operations so that no asset that we own (or are treated as owning) will be treated as, or as having been, held for sale to customers in the ordinary course of business. We cannot assure you that we will comply with certain safe harbor provisions in the Code that, if satisfied, will prevent covered sales from being treated as prohibited transactions or that we will avoid owning property that may be characterized as property that we hold primarily for sale to customers in the ordinary course of a trade or business. The 100% tax will not apply to gains from the sale of property that is held through a TRS or other taxable corporation, although such income will be subject to tax in the hands of such corporation at regular corporate income tax rates. We intend to structure our activities to avoid prohibited transaction characterization.
Foreclosure Property. Foreclosure property is any real property, including interests in real property, and any personal property incident to such real property:
|
|
|
|
|
|
|
that is acquired by a REIT as the result of the REIT having bid in such property at foreclosure, or having otherwise reduced such property to ownership or possession by agreement or process of law, after there was a default or default was imminent on a lease of such property or on indebtedness that such property secured; |
|
|
|
|
|
|
|
for which the related loan was acquired by the REIT at a time when the default was not imminent or anticipated; and |
|
|
|
|
|
|
|
for which the REIT makes a proper election to treat the property as foreclosure property. |
However, a REIT will not be considered to have foreclosed on a property where the REIT takes control of the property as a mortgagee-in-possession and cannot receive any profit or sustain any loss except as a creditor of the mortgagor.
Property generally ceases to be foreclosure property at the end of the third taxable year following the taxable year in which the REIT acquired the property, or longer if an extension is granted by the Secretary of the Treasury. This grace period terminates and foreclosure property ceases to be foreclosure property on the first day:
|
|
|
|
|
|
|
on which a lease is entered into for the property that, by its terms, will give rise to income that does not qualify for purposes of the 75% gross income test, or any amount is received or accrued, directly or indirectly, pursuant to a lease entered into on or after such day that will give rise to income that does not qualify for purposes of the 75% gross income test; |
|
|
|
|
|
|
|
on which any construction takes place on the property, other than completion of a building or any other improvement, if more than 10% of the construction was completed before default became imminent; or |
|
|
|
|
|
|
|
which is more than 90 days after the day on which the REIT acquired the property and the property is used in a trade or business that is conducted by the REIT, other than through an independent contractor from whom the REIT itself does not derive or receive any income. |
We will be subject to tax at the maximum corporate rate on any income from foreclosure property, including gain from the disposition of the foreclosure property, other than income that otherwise would be qualifying income for purposes of the 75% gross income test, less expenses directly connected with the production of that income. However, net income from foreclosure property, including gain from the sale of foreclosure property held for sale in the ordinary course of a trade or business, will qualify for purposes of the 75% and 95% gross income tests. Any gain from the sale of property for which a foreclosure property election has been made will not be subject to the 100% tax on gains from prohibited transactions described above, even if the property would otherwise constitute inventory or dealer property.
Foreign Currency Gain. Certain foreign currency gains that we recognize will be excluded from gross income for purposes of one or both of the gross income tests. “Real estate foreign exchange gain” will be excluded from gross income for purposes of both the 75% and 95% gross income tests. Real estate foreign exchange gain generally includes foreign currency gain attributable to any item of income or gain that is qualifying income for purposes of the 75% gross income test, foreign currency gain attributable to the acquisition or ownership of (or becoming or being the obligor under) debt obligations secured by mortgages on real property or an interest in real property and certain foreign currency gain attributable to certain “qualified business units” of a REIT. “Passive foreign exchange gain” will be excluded from gross income for purposes of the 95% gross income test. Passive foreign exchange gain generally includes real estate foreign exchange gain as described above, and also includes foreign currency gain attributable to any item of income or gain that is qualifying income for purposes of the 95% gross income test and foreign currency gain attributable to the acquisition or ownership of (or becoming or being the obligor under) obligations. These exclusions for real estate foreign exchange gain and passive foreign exchange gain do not apply to certain foreign currency gain derived from dealing, or engaging in substantial and regular trading, in securities. Such gain is treated as nonqualifying income for purposes of both the 75% and 95% gross income tests.
Phantom Income. Due to the nature of the assets in which we will invest, we may be required to recognize taxable income from certain assets in advance of our receipt of cash from, or proceeds from dispositions of such assets, and may be required to report taxable income that exceeds the economic income ultimately realized on such assets.
We may acquire debt instruments in the secondary market for less than their face amount. The amount of such discount generally will be treated as “market discount” for U.S. federal income tax purposes. Accrued market discount is reported as income when, and to the extent that, any payment of principal of the debt instrument is made, unless we elect to include accrued market discount in income as it accrues. Principal payments on certain debt instruments may be made monthly, and, consequently, accrued market discount may have to be included in income each month as if the debt instrument were assured of ultimately being collected in full. If we collect less on the debt instrument than our purchase price plus the market discount we had previously reported as income, we may not be able to benefit from any offsetting loss deductions.
The terms of the debt instruments that we hold may be modified under certain circumstances. These modifications may be considered “significant modifications” for U.S. federal income tax purposes that give rise to a deemed debt-for-debt exchange upon which we may recognize taxable income or gain without a corresponding receipt of cash.
Some of the debt securities that we acquire may have been issued with original issue discount. In general, we will be required to accrue non-de minimis original issue discount based on the constant yield to maturity of such debt securities, and to treat it as taxable income in accordance with applicable U.S. federal income tax rules even though such yield may exceed cash payments, if any, received on such debt instrument.
In addition, in the event that any debt instruments or debt securities acquired by us are delinquent as to mandatory principal and interest payments, or in the event payments with respect to a particular debt instrument are not made when due, we may nonetheless be required to continue to recognize the unpaid interest as taxable income. Similarly, we may be required to accrue interest income with respect to subordinated MBS at the stated rate regardless of whether corresponding cash payments are received.
Finally, we may be required under the terms of indebtedness that we incur to use cash received from interest payments to make principal payments on that indebtedness, with the effect of recognizing income but not having a corresponding amount of cash available for distribution to our stockholders. Also, we generally will be required to take certain amounts into income no later than the time they are reflected on certain financial statements.
As a result of these potential timing differences between income recognition or expense deduction and cash receipts or disbursements, there is a risk that we may have taxable income in excess of cash available for distribution. In that event, we may need to borrow funds or take other action to satisfy the REIT distribution requirements for the taxable year in which this “phantom income” is recognized. See “—Annual Distribution Requirements Applicable to REITs.”
Asset Tests
At the close of each quarter of our taxable year, we must satisfy the following tests relating to the nature of our assets.
|
|
|
|
|
|
|
At least 75% of the value of our total assets must be represented by the following: |
|
|
|
|
|
|
|
interests in real property, including leaseholds and options to acquire real property and leaseholds; |
|
|
|
|
|
|
|
interests in mortgages on real property; |
|
|
|
|
|
|
|
interests in personal property that generates rents from real property; |
|
|
|
|
|
|
|
stock in other REITs and debt instruments issued by publicly offered REITs; |
|
|
|
|
|
|
|
cash and cash items (including certain receivables); |
|
|
|
|
|
|
|
investments in stock or debt instruments attributable to the temporary investment of new capital during the one-year period following our receipt of new capital that we raise through equity offerings (but not our distribution reinvestment plan) or public offerings of debt obligations with at least a five-year term; and |
|
|
|
|
|
|
|
regular or residual interests in a REMIC. However, if less than 95% of the assets of a REMIC consists of assets that are qualifying real estate-related assets under U.S. federal income tax laws, determined as if we held such assets directly, we will be treated as holding directly our proportionate share of the assets of such REMIC. |
|
|
|
|
|
|
|
Not more than 25% of our total assets may be represented by securities, other than those in the 75% asset class described above. |
|
|
|
|
|
|
|
Except for securities in TRSs and the securities in the 75% asset class described above, the value of any one issuer’s securities owned by us may not exceed 5% of the value of our total assets. |
|
|
|
|
|
|
|
Except for securities in TRSs and the securities in the 75% asset class described above, we may not own more than 10% of any one issuer’s outstanding voting securities. |
|
|
|
|
|
|
|
Except for securities of TRSs and the securities in the 75% asset class described above, we may not own more than 10% of the total value of the outstanding securities of any one issuer, other than securities that qualify for the “straight debt” exception or other exceptions discussed below. |
|
|
|
|
|
|
|
For taxable years ending on or before December 31, 2025, not more than 20% of the value of our total assets may be represented by the securities of one or more TRSs. For taxable years beginning after December 31, 2025, that percentage limit is increased from 20% to 25%. |
|
|
|
|
|
|
|
Not more than 25% of the value of our total assets may be represented by “nonqualified publicly offered REIT debt instruments.” |
A debt obligation secured by a mortgage on both real and personal property is treated as a real estate asset for purposes of the 75% asset test, and interest thereon is treated as interest on an obligation secured by real property, if the fair market value of the personal property does not exceed 15% of the fair market value of all property securing the debt even if the loan is not fully secured by real property. If the fair market value of personal property securing the debt exceeds 15% of the fair market value of all property securing the debt and the fair market value of the real property does not equal or exceed the “loan amount” at the time the REIT commits to make or acquire the loan, then a portion of such loan will not be a qualifying real estate asset.
Notwithstanding the general rule, as noted above, that for purposes of the gross income and asset tests we are treated as owning our proportionate share of the underlying assets of a subsidiary partnership, if we hold indebtedness issued by a partnership, the indebtedness will be subject to, and may cause a violation of, the asset tests unless the indebtedness is a qualifying mortgage asset or other conditions are met. Similarly, although stock of another REIT is a qualifying asset for purposes of the asset tests, any non-mortgage debt that is issued by another REIT may not so qualify (although such debt will not be treated as “securities” for purposes of the 10% value test, as explained below) unless such REIT is a publicly offered REIT, that is a REIT that is required to file annual and periodic reports with the SEC under the Securities Exchange Act of 1934.
Securities, for purposes of the asset tests, may include debt we hold from other issuers. However, debt we hold in an issuer that does not qualify for purposes of the 75% asset test will not be taken into account for purposes of the 10% value test if the debt securities meet the straight debt safe harbor. Subject to certain exceptions, debt will meet the straight debt safe harbor if the debt is a written unconditional promise to pay on demand or on a specified date a sum certain in money, the debt is not convertible, directly or indirectly, into stock, and the interest rate and the interest payment dates of the debt are not contingent on the profits of any person, the borrower’s discretion or similar factors. In the case of an issuer that is a corporation or a partnership, securities that otherwise would be considered straight debt will not be so considered if we, and any of our “controlled taxable REIT subsidiaries” as defined in the Code, hold any securities of the corporate or partnership issuer that (i) are not straight debt or other excluded securities (prior to the application of this rule), and (ii) have an aggregate value greater than 1% of the issuer’s outstanding securities (including, in the case of a partnership issuer, our interest as a partner in the partnership).
In addition to straight debt, the Code provides that certain other securities will not violate the 10% asset value test. Such securities include (i) any loan made to an individual or an estate, (ii) certain rental agreements pursuant to which one or more payments are to be made in subsequent years (other than agreements between a REIT and certain persons related to the REIT under attribution rules), (iii) any obligation to pay rents from real property, (iv) securities issued by governmental entities that are not dependent in whole or in part on the profits of (or payments made by) a non-governmental entity, (v) any security (including debt securities) issued by another REIT and (vi) any debt instrument issued by a partnership if the partnership’s income is of such a nature that the partnership would satisfy the 75% gross income test described above under “—Gross Income Tests.” In applying the 10% asset value test, a debt security issued by a partnership (other than straight debt or any other excluded security) is not taken into account to the extent, if any, of the REIT’s proportionate interest as a partner in that partnership.
Any stock that we hold or acquire in other REITs will be a qualifying asset for purposes of the 75% asset test. However, if a REIT in which we own stock fails to qualify as a REIT in any year, the stock in such REIT will not be a qualifying asset for purposes of the 75% asset test. Instead, we would be subject to the second, third, fourth, and fifth asset tests described above with respect to our investment in such a disqualified REIT. We will also be subject to those asset tests with respect to our investments in any non-REIT C corporations for which we do not make a TRS election.
We monitor the status of our assets for purposes of the various asset tests and will seek to manage our portfolio to comply at all times with such tests. There can be no assurances, however, that we will be successful in this effort. Independent appraisals may not have been obtained to support our conclusions as to the value of our total assets or the value of any particular security or securities. Moreover, the values of some assets may not be susceptible to a precise determination, and values are subject to change in the future. Furthermore, the proper classification of an instrument as debt or equity for U.S. federal income tax purposes may be uncertain in some circumstances, which could affect the application of the asset requirements. Accordingly, there can be no assurance that the IRS will not contend that our interests in our subsidiaries or in the securities of other issuers will not cause a violation of the asset tests.
However, certain relief provisions are available to allow REITs to satisfy the asset requirements or to maintain REIT qualification notwithstanding certain violations of the asset and other requirements. For example, if we failed to satisfy the asset tests at the end of a calendar quarter, such a failure would not cause us to lose our REIT qualification if (i) we satisfied the asset tests at the close of the preceding calendar quarter and (ii) the discrepancy between the value of our assets and the asset requirements was not wholly or partly caused by an acquisition of nonqualifying assets, but instead arose from changes in the relative market values of our assets. If the condition described in (ii) were not satisfied, we could nevertheless avoid disqualification by eliminating any discrepancy within 30 days after the close of the calendar quarter in which it arose or by making use of the relief provisions described above.
In the case of de minimis violations of the 10% and 5% asset tests, a REIT may maintain its qualification despite a violation of such requirements if (i) the value of the assets causing the violation does not exceed the lesser of 1% of the REIT’s total assets and $10,000,000 and (ii) the REIT either disposes of the assets causing the failure within six months after the last day of the quarter in which it identifies the failure, or the relevant tests are otherwise satisfied within that time frame.
Even if we did not qualify for the foregoing relief provisions, one additional provision allows a REIT that fails one or more of the asset requirements for a particular quarter to nevertheless maintain its REIT qualification if (i) the REIT provides the IRS with a description of each asset causing the failure, (ii) the failure is due to reasonable cause and not willful neglect, (iii) the REIT pays a tax equal to the greater of (a) $50,000 per failure and (b) the product of the net income generated by the assets that caused the failure multiplied by the highest applicable corporate tax rate and (iv) the REIT either disposes of the assets causing the failure within six months after the last day of the quarter in which it identifies the failure, or otherwise satisfies the relevant asset tests within that time frame.
Annual Distribution Requirements Applicable to REITs
To qualify for taxation as a REIT, we generally must distribute dividends (other than capital gain dividends) to our stockholders in an amount at least equal to:
|
|
|
|
|
|
|
the sum of (i) 90% of our REIT taxable income, computed without regard to the dividends-paid deduction and our net capital gain and (ii) 90% of our net income after tax, if any, from foreclosure property; minus |
|
|
|
|
|
|
|
the excess of the sum of specified items of non-cash income (including original issue discount on our mortgage loans) over 5% of our REIT taxable income, computed without regard to the dividends-paid deduction and our net capital gain. |
Distributions generally must be made during the taxable year to which they relate. Distributions may be made in the following year in two circumstances. First, if we declare a dividend in October, November or December of any year with a record date in one of these months and pay the dividend in January of the following year, such dividend will be treated as having been paid and received by our stockholders on December 31 of the year in which the dividend was declared. Second, distributions may be made in the following year if the dividends are declared before we timely file our tax return for the year and if made before the first regular dividend payment made after such declaration. These distributions are taxable to our stockholders in the year in which paid, even though the distributions relate to our prior taxable year for purposes of the 90% distribution requirement. To the extent that we do not distribute all of our net capital gain or we distribute at least 90%, but less than 100% of our REIT taxable income, as adjusted, we will be subject to tax on the undistributed amount at regular corporate tax rates.
If in the future we have available net operating losses carried forward from prior tax years, such losses may reduce the amount of distributions that we must make in order to comply with the REIT distribution requirements. Such losses, however, (i) generally will not affect the character, in the hands of our stockholders, of any dividends that actually are made as ordinary dividends or capital gain; and (ii) cannot be passed through or used by our stockholders.
If we fail to distribute during a calendar year (or, in the case of distributions with declaration and record dates falling in the last three months of the calendar year, by the end of January following such calendar year) at least the sum of (i) 85% of our ordinary income for such year, (ii) 95% of our capital gain net income for such year and (iii) any undistributed taxable income from prior years, we will be subject to a 4% excise tax on the excess of such required distribution over the sum of (x) the amounts actually distributed (taking into account excess distributions from prior years) and (y) the amounts of income retained on which we have paid corporate income tax.
Although several types of non-cash income are excluded in determining the annual distribution requirement, we will incur corporate income tax and the 4% nondeductible excise tax with respect to those non-cash income items if we do not distribute those items on a current basis. As a result of the foregoing, we may not have sufficient cash to distribute all of our taxable income and thereby avoid corporate income tax and the excise tax imposed on certain undistributed income. In such a situation, we may need to borrow funds or issue additional stock.
We may elect to retain rather than distribute all or a portion of our net capital gain and pay the tax on the gain. In that case, we may elect to have our stockholders include their proportionate share of the undistributed net capital gain in income as long-term capital gain and receive a credit for their share of the tax paid by us. Our stockholders would then increase the adjusted basis of their stock by the difference between (i) the amount of capital gain dividends that we designated and they include in their taxable income, minus (ii) the tax that we paid on their behalf with respect to that income. For purposes of the 4% excise tax described above, any retained amounts for which we elect this treatment would be treated as having been distributed.
We intend to make timely distributions sufficient to satisfy the distribution requirement. However, it is possible that, from time to time, we may not have sufficient cash or other liquid assets to meet the distribution requirement due to timing differences between the actual receipt of income and actual payment of deductible expenses and, for example, the inclusion of items of income and deduction of expenses by us for U.S. federal income tax purposes. In addition, we may decide to retain our cash, rather than distribute it, in order to repay debt, acquire assets or for other reasons. In the event that such timing differences occur, and in other circumstances, it may be necessary to satisfy the distribution requirements by arranging for short-term, or possibly long-term, borrowings, or paying the dividends in the form of other property (including, for example, shares of our own stock). Under IRS Revenue Procedure 2017-45, as a publicly offered REIT, we may give stockholders a choice, subject to various limits and requirements, of receiving a dividend in cash or in our common stock. As long as at least 20% of the total dividend is available in cash and certain other requirements are satisfied, the IRS will treat the stock distribution as a dividend (to the extent applicable rules treat such distribution as being made out of our earnings and profits).
If our taxable income for a particular year is subsequently determined to have been understated, under some circumstances we may be able to rectify a failure to meet the distribution requirements for a year by paying deficiency dividends to stockholders in a later year, which may be included in our deduction for dividends paid for the earlier year. Thus, we may be able to avoid being taxed on amounts distributed as deficiency dividends. However, we will be required to pay interest based upon the amount of any deduction taken for deficiency dividends.
We generally will be required to accrue certain items of income before they would otherwise be taken into income under the Code if they are taken into account in our applicable financial statements. Additionally, business interest deductions for businesses, whether in corporate or pass-through form, are generally limited to the sum of the entity’s business interest income for the tax year and 30% of the entity’s adjusted taxable income for the tax year. Treasury regulations define interest expansively to cover various amounts not otherwise treated as interest. This limitation could apply to the Operating Partnership and any underlying subsidiaries. This limitation on business interest deductions does not apply to an “electing real property trade or business.” One consequence of electing to be an “electing real property trade or business” is that certain accelerated expensing rules will not apply to property used in an electing real property trade or business. In addition, in the case of an electing real property trade or business, real property and “qualified improvement property” are depreciated under the alternative depreciation system. Finally, under Section 172 of the Code, our deduction for any net operating loss carryforwards arising from losses we incur is limited to 80% of our annual REIT taxable income (determined without regard to the deduction for dividends paid), and any unused portion of such losses may not be carried back, but may be carried forward indefinitely.
Like-Kind Exchanges
We may dispose of properties in transactions intended to qualify as like-kind exchanges under the Code. Such like-kind exchanges are intended to result in the deferral of gain for U.S. federal income tax purposes. The failure of any such transaction to qualify as a like-kind exchange could require us to pay U.S. federal income tax, possibly including the 100% prohibited transaction tax, depending on the facts and circumstances surrounding
the particular transaction.
Penalty Tax for Non-Arm’s Length Transactions with TRSs
Any redetermined rents, redetermined deductions, excess interest or redetermined TRS service income we generate will be subject to a 100% penalty tax. In general, redetermined rents are rents from real property that are overstated as a result of any services furnished to any of our tenants by a TRS, and redetermined deductions and excess interest represent any amounts that are deducted by a TRS for amounts paid to us that are in excess of the
amounts that would have been deducted based on arm’s length negotiations. Rents that we receive will not constitute redetermined rents if they qualify for certain safe harbor provisions contained in the Code. Redetermined TRS service income is income earned by a TRS that is attributable to services provided to us, or on our behalf to any of our tenants, that is less than the amounts that would have been charged based upon arms’ length negotiations.
Recordkeeping Requirements
We are required to comply with applicable recordkeeping requirements. Failure to comply could result in monetary fines. For example, we must request on an annual basis information from our stockholders designed to disclose the actual ownership of our outstanding common stock.
Failure to Qualify
If we fail to satisfy one or more requirements of REIT qualification, other than the gross income tests or asset tests, we then we may still retain REIT qualification if the failure is due to reasonable cause and not willful neglect, and we pay a penalty of $50,000 for each failure.
If we fail to qualify for taxation as a REIT in any taxable year and the relief provisions do not apply, we will be subject to tax on our taxable income at regular corporate income tax rates. This would significantly reduce both our cash available for distribution to our stockholders and our earnings. If we fail to qualify as a REIT, we will not be required to make any distributions to stockholders, and any distributions that are made will not be deductible by us. Moreover, all distributions to stockholders would be taxable as dividends to the extent of our current and accumulated earnings and profits, whether or not attributable to capital gains of ours. Furthermore, subject to certain limitations in the Code, corporate distributees may be eligible for the dividends-received deduction with respect to those distributions, and individual, trust and estate distributees may be eligible for reduced U.S. federal income tax rates on such dividend as “qualified dividend income.” Unless we are entitled to relief under specific statutory provisions, we also will be disqualified from taxation as a REIT for the four taxable years following the year during which qualification was lost.
Tax Aspects of Our Operating Partnership and any Subsidiary Partnerships
General. All or substantially all of our assets will be held through our Operating Partnership. In addition, our Operating Partnership may hold certain investments indirectly through subsidiary partnerships and limited liability companies that are treated as partnerships or disregarded entities for U.S. federal income tax purposes. In general, entities that are treated as partnerships or disregarded entities for U.S. federal income tax purposes are “pass-through” entities that are not required to pay U.S. federal income tax except as discussed below under “—Entity Classification.” Rather, partners or members of such entities are allocated their shares of the items of income, gain, loss, deduction and credit of the partnership or limited liability company and are potentially required to pay tax on this income, without regard to whether they receive a distribution from the partnership or limited liability company.
Entity Classification. Our interests in the Operating Partnership and the subsidiary partnerships and limited liability companies involve special tax considerations, including the possibility that the IRS might challenge the status of these entities as partnerships (or disregarded entities), as opposed to associations taxable as corporations for U.S. federal income tax purposes. For example, an entity that would otherwise be classified as a partnership for U.S. federal income tax purposes may nonetheless be taxable as a corporation if it is a “publicly traded partnership” and certain other requirements are met. A partnership or limited liability company would be treated as a publicly traded partnership if its interests are traded on an established securities market or are readily tradable on a secondary market or a substantial equivalent thereof, within the meaning of applicable Treasury regulations. If our Operating Partnership or a subsidiary partnership or limited liability company were treated as an association rather than as a partnership, it would be taxable as a corporation and would be required to pay a corporate income tax on its income. In this situation, the character of our assets and items of gross income would change and could prevent us from qualifying as a REIT. See “—Failure to Qualify” for a discussion of the effects of our failure to meet the asset and gross income tests. In addition, a change in the tax status of our Operating Partnership, a subsidiary partnership or limited liability company might be treated as a taxable event. If so, we might incur a tax liability without any related cash distributions. We do not anticipate that our Operating Partnership or any subsidiary partnership or limited liability company will be treated as a publicly traded partnership which is taxable as a corporation.
Under the rules for U.S. federal income tax audits of partnerships, such audits will continue to be conducted at the entity level, but unless such entity qualifies for and affirmatively elects an alternative procedure, any adjustments to the amount of tax due (including interest and penalties) will be payable by the entity itself. Under the alternative procedure, if elected, a partnership would issue information returns to persons who were partners in the audited year, who would then be required to take the adjustments into account in calculating their own tax liability, and the partnership would not be liable for the adjustments. If any of the Operating Partnership or our subsidiary partnerships or limited liability companies is able to and in fact elects the alternative procedure for a given adjustment, the amount of taxes for which such persons will be liable will be increased by any applicable penalties and a special interest charge. There can be no assurance that any such entities will be eligible to make such an election or that it will, in fact, make such an election for any given adjustment.
Allocations of Income, Gain, Loss and Deduction. A partnership agreement (or, in the case of a limited liability company treated as a partnership for U.S. federal income tax purposes, the limited liability company agreement) will generally determine the allocation of partnership income and loss among partners. Generally, Section 704(b) of the Code and the Treasury regulations thereunder require that partnership allocations respect the economic arrangement of the partners. If an allocation of partnership income or loss does not comply with the requirements of Section 704(b) of the Code and the Treasury regulations thereunder, the item subject to the allocation may be reallocated in accordance with the partners’ interests in the partnership. This reallocation will be determined by taking into account all of the facts and circumstances relating to the economic arrangement of the partners with respect to such item. Our Operating Partnership’s allocations of taxable income and loss are intended to comply with the requirements of Section 704(b) of the Code and the Treasury regulations thereunder.
Tax Allocations with Respect to the Properties. Under Section 704(c) of the Code, income, gain, loss and deduction attributable to appreciated or depreciated property that is contributed to a partnership (including a limited liability company treated as a partnership for U.S. federal income tax purposes) in exchange for an interest in the partnership must be allocated in a manner so that the contributing partner is charged with the unrealized gain, or benefits from the unrealized loss, associated with the property at the time of the contribution, as adjusted from time to time. The amount of the unrealized gain or unrealized loss generally is equal to the difference between the fair market value or book value and the adjusted tax basis of the contributed property at the time of contribution (this difference is referred to as a book-tax difference), as adjusted from time to time.
These allocations are solely for U.S. federal income tax purposes and do not affect the book capital accounts or other economic or legal arrangements among the partners.
Appreciated property may be contributed to our Operating Partnership in exchange for Operating Partnership units. The partnership agreement requires that allocations be made in a manner consistent with Section 704(c) of the Code. Treasury regulations issued under Section 704(c) of the Code provide partnerships with a choice of several methods of accounting for book-tax differences. Any book-tax differences will be accounted for using any method approved under Section 704(c) of the Code and the applicable Treasury regulations
as chosen by the general partner under the partnership agreement. Any property acquired by our Operating Partnership in a taxable transaction will initially have a tax basis equal to its fair market value, and Section 704(c) of the Code will not apply.
Taxation of U.S. Holders of Our Common Stock
U.S. Holder. As used in the remainder of this discussion, the term “U.S. holder” means a beneficial owner of our common stock that is for U.S. federal income tax purposes:
|
|
|
|
|
|
|
a citizen or resident of the United States; |
|
|
|
|
|
|
|
a corporation (or an entity treated as a corporation for U.S. federal income tax purposes) created or organized in or under the laws of the United States, any State thereof or the District of Columbia; |
|
|
|
|
|
|
|
an estate, the income of which is subject to U.S. federal income taxation regardless of its source; or |
|
|
|
|
|
|
|
a trust if it (a) is subject to the primary supervision of a court within the United States and one or more U.S. persons have the authority to control all substantial decisions of the trust or (b) has a valid election in effect under applicable Treasury regulations to be treated as a U.S. person. |
If a partnership (or an entity treated as a partnership for U.S. federal income tax purposes) holds our common stock, the tax treatment of a partner will generally depend upon the status of the partner and the activities of the partnership. If you are a partner of a partnership holding common stock, you should consult your advisors. A “non-U.S. holder” is a beneficial owner of our common stock that is neither a U.S. holder nor a partnership (or an entity treated as a partnership for U.S. federal income tax purposes).
Distributions Generally. As long as we qualify as a REIT, distributions made by us to our taxable U.S. holders out of our current or accumulated earnings and profits that are not designated as capital gain dividends or qualified dividend income will be taken into account by them as ordinary income taxable at ordinary income tax rates and will not qualify for the reduced capital gains rates that currently generally apply to qualified dividend income distributed by non-REIT C corporations to certain non-corporate U.S. holders. However, non-corporate U.S. holders will be entitled to deduct up to 20% of “qualified REIT dividends” (i.e., dividends other than capital gain dividends and qualified dividend income) they receive. The amount of the deduction may be up to 20% of the amount of the non-corporate U.S. holder’s aggregate qualified REIT dividends, but may be less than 20% of the amount of the U.S. holder’s qualified REIT dividends if the U.S. holder has losses from publicly traded partnerships or the U.S. holder’s taxable income, not taking into account net capital gain, is less than the amount of the U.S. holder’s qualified REIT dividends. In addition, Treasury regulations under section 199A of the Code impose a minimum holding period for the 20% deduction that was not set forth in the Code. Under the Treasury regulations, in order for a REIT dividend with respect to a share of REIT stock to be treated as a qualified REIT dividend, the U.S. holder (i) must have held the share for more than 45 days during the 91-day period beginning on the date which is 45 days before the date on which such share becomes ex-dividend with respect to such dividend and (ii) cannot have been under an obligation to make related payments with respect to positions in substantially similar or related property, e.g., pursuant to a short sale.
In determining the extent to which a distribution constitutes a dividend for tax purposes, our earnings and profits will be allocated first to distributions with respect to our preferred stock, if any, and then to our common stock. Corporate stockholders will not be eligible for the dividends-received deduction with respect to these distributions.
Distributions in excess of both current and accumulated earnings and profits will not be taxable to a U.S. holder to the extent that the distributions do not exceed the adjusted basis of the U.S. holder’s stock. Rather, such distributions will reduce the U.S. holder’s adjusted basis in the stock. To the extent that distributions exceed the adjusted basis of a U.S. holder’s stock, the U.S. holder generally must include such excess in income as long- term capital gain if the shares have been held for more than one year, or as short-term capital gain if the shares have been held for one year or less.
Distributions will generally be taxable, if at all, in the year of the distribution. However, if we declare a dividend in October, November or December of any year with a record date in one of these months and pay the dividend in January of the following year, we will be treated as having paid the dividend, and U.S. holders will be treated as having received the dividend, on December 31 of the year in which the dividend was declared. We will be treated as having sufficient earnings and profits to treat as a dividend any distribution we pay up to the amount required to be distributed in order to avoid imposition of the 4% excise tax discussed above. Moreover, any “deficiency dividend” will be treated as an ordinary or capital gain dividend, as the case may be, regardless of our earnings and profits. As a result, U.S. holders may be required to treat certain distributions that would otherwise result in a tax-free return of capital as taxable dividends.
Capital Gain Dividends. We may elect to designate distributions of our net capital gain as “capital gain dividends” to the extent that such distributions do not exceed our actual net capital gain for the taxable year. Capital gain dividends are taxed to U.S. holders of our stock as gain from the sale or exchange of a capital asset held for more than one year. This tax treatment applies regardless of the period during which the stockholders have held their stock. If we designate any portion of a dividend as a capital gain dividend, the amount that will be taxable to the stockholder as capital gain will be indicated to U.S. holders on IRS Form 1099-DIV. Corporate stockholders, however, may be required to treat up to 20% of capital gain dividends as ordinary income. Capital gain dividends are not eligible for the dividends-received deduction for corporations.
Instead of paying capital gain dividends, we may elect to require stockholders to include our undistributed net capital gains in their income. If we make such an election, U.S. holders (i) will include in their income as long- term capital gains their proportionate share of such undistributed capital gains and (ii) will be deemed to have paid their proportionate share of the tax paid by us on such undistributed capital gains and thereby receive a credit or refund to the extent that the tax paid by us exceeds the U.S. holder’s tax liability on the undistributed capital gain. A U.S. holder of our stock will increase its basis in its stock by the difference between the amount of capital gain included in its income and the amount of tax it is deemed to have paid. A U.S. holder that is a corporation will appropriately adjust its earnings and profits for the retained capital gain in accordance with Treasury regulations to be prescribed by the
IRS. Our earnings and profits will be adjusted appropriately. Alternatively, we could pay tax on such long-term capital gain and not adopt the credit regime discussed herein.
We must classify portions of our designated capital gain dividend into the following categories:
|
|
|
|
|
|
|
a 20% gain distribution, which would be taxable to non-corporate U.S. holders of our stock at a federal rate of up to 20%; or |
|
|
|
|
|
|
|
an unrecaptured Section 1250 gain distribution, which would be taxable to non-corporate U.S. holders of our stock at a maximum rate of 25%. |
We must determine the maximum amounts that we may designate as 20% and 25% capital gain dividends by performing the computation required by the Code as if the REIT were an individual whose ordinary income were subject to a marginal tax rate of at least 28%. The IRS currently requires that distributions made to different classes of stock be comprised proportionately of dividends of a particular type.
Qualified Dividend Income. Distributions that are treated as dividends may be taxed at capital gains rates, rather than ordinary income rates, if they are distributed to an individual, trust or estate, are properly designated by us as qualified dividend income and certain other requirements are satisfied. Dividends are eligible to be designated by us as qualified dividend income up to an amount equal to the sum of the qualified dividend income received by us during the year of the distribution from other C corporations such as TRSs, our “undistributed” REIT taxable income from the immediately preceding year, and any income attributable to the sale of a built-in gain asset from the immediately preceding year (reduced by any U.S. federal income taxes that we paid with respect to such REIT taxable income and built-in gain).
Dividends that we receive will be treated as qualified dividend income to us if certain criteria are met. The dividends must be received from a domestic corporation (other than a REIT or a regulated investment company) or a qualifying foreign corporation. A foreign corporation generally will be a qualifying foreign corporation if it is incorporated in a possession of the United States, the corporation is eligible for benefits of an income tax treaty with the United States which the Secretary of Treasury determines is satisfactory, or the stock on which the dividend is paid is readily tradable on an established securities market in the United States. However, if a foreign corporation is a foreign personal holding company, a foreign investment company or a passive foreign investment company, then it will not be treated as a qualifying foreign corporation, and the dividends we receive from such an entity would not constitute qualified dividend income.
Furthermore, certain exceptions and special rules apply to determine whether dividends may be treated as qualified dividend income to us. These rules include certain holding requirements that we would have to satisfy with respect to the stock on which the dividend is paid and special rules with regard to dividends received from regulated investment companies and other REITs.
In addition, even if we designate certain dividends as qualified dividend income to our stockholders, a U.S. holder will have to meet certain other requirements for the dividend to qualify for taxation at capital gains rates. For example, the U.S. holder will only be eligible to treat the dividend as qualifying dividend income if the U.S. holder is taxed at individual rates and meets certain holding requirements. In general, in order to treat a particular dividend as qualified dividend income, a U.S. holder will be required to hold our stock for more than 60 days during the 121-day period beginning on the date which is 60 days before the date on which the stock becomes ex-dividend.
Sales of Our Common Stock. Upon any taxable sale or other disposition of our common stock (except pursuant to a repurchase by us, as described below), a U.S. holder of our common stock will recognize gain or loss for U.S. federal income tax purposes in an amount equal to the difference between:
|
|
|
|
|
|
|
the amount of cash and the fair market value of any property received on such disposition; and |
|
|
|
|
|
|
|
the U.S. holder’s adjusted basis in such common stock for tax purposes. |
Gain or loss will be capital gain or loss if the common stock has been held by the U.S. holder as a capital asset. The applicable tax rate will depend on the holder’s holding period in the asset (generally, if an asset has been held for more than one year, it will produce long-term capital gain) and the holder’s tax bracket.
In general, any loss upon a sale or exchange of our common stock by a U.S. holder who has held such stock for six months or less (after applying certain holding period rules) will be treated as a long-term capital loss, but only to the extent of distributions from us received by such U.S. holder that are required to be treated by such U.S. holder as long-term capital gains.
Repurchases of Our Common Stock. A repurchase of our common stock will be treated as a distribution in exchange for the repurchased shares and taxed in the same manner as any other taxable sale or other disposition of our common stock discussed above, provided that the repurchase satisfies one of the tests enabling the repurchase to be treated as a sale or exchange. A repurchase will generally be treated as a sale or exchange if it (i) results in a complete termination of the holder’s interest in our common stock, (ii) results in a substantially disproportionate redemption with respect to the holder, or (iii) is not essentially equivalent to a dividend with respect to the holder. In determining whether any of these tests has been met, common stock actually owned, as well as common stock considered to be owned by the holder by reason of certain constructive ownership rules set forth in the Code, generally must be taken into account. The sale of common stock pursuant to a repurchase generally will result in a “substantially disproportionate” redemption with respect to a holder if the percentage of our then outstanding voting stock owned by the holder immediately after the sale is less than 80% of the percentage of our voting stock owned by the holder determined immediately before the sale. The sale of common stock pursuant to a repurchase generally will be treated as not “essentially equivalent to a dividend” with respect to a holder if the reduction in the holder’s proportionate interest in our stock as a result of our repurchase constitutes a “meaningful reduction” of such holder’s interest.
A repurchase that does not qualify as an exchange under such tests will constitute a dividend equivalent repurchase that is treated as a taxable distribution and taxed in the same manner as regular distributions, as described above under “—Distributions Generally.” In addition, although guidance is sparse, the IRS could take the position that a holder who does not participate in any repurchase treated as a dividend should be treated as receiving a constructive distribution of our common stock taxable as a dividend in the amount of their increased percentage ownership of our common stock as a result of the repurchase, even though the holder did not actually receive cash or other property as a result of the repurchase.
Passive Activity Loss, Excess Business Loss and Investment Interest Limitation. Dividends that we distribute and gains arising from the disposition of our common stock by a U.S. holder will not be treated as passive activity income, and, therefore, U.S. holders will not be able to apply any “passive activity losses” against such income. Similarly, for taxable years beginning after December 31, 2020, non-corporate U.S. holders cannot apply “excess business losses” against dividends that we distribute and gains arising from the disposition of our common stock. Dividends paid by us, to the extent they do not constitute a return of capital, will generally be treated as investment income for purposes of the investment income limitation on the deduction of the investment interest.
Medicare Tax. Certain U.S. holders, including individuals and estates and trusts, are subject to an additional 3.8% Medicare tax on all or a portion of their “net investment income,” which includes net gain from a sale or exchange of common stock and dividends. In the case of an individual, the tax will be 3.8% of the lesser of the individual’s net investment income or the excess of the individual’s modified adjusted gross income over an amount equal to (i) $250,000 in the case of a married individual filing a joint return or a surviving spouse, (ii) $125,000 in the case of a married individual filing a separate return, or (iii) $200,000 in the case of a single individual. The 20% deduction for qualified REIT dividends discussed above is not taken into account in computing net investment income.
Taxation of Non-U.S. Holders of Our Common Stock
The rules governing the U.S. federal income taxation of non-U.S. holders are complex. This section is only a summary of such rules. We urge non-U.S. holders to consult their own tax advisors to determine the impact of federal, state and local income tax laws on ownership of our common stock, including any reporting requirements.
Distributions. Distributions by us to a non-U.S. holder that are neither attributable to gain from sales or exchanges by us of “United States real property interests” (“USRPIs”) within the meaning of FIRPTA nor designated by us as capital gain dividends will be treated as dividends of ordinary income to the extent that they are made out of our current or accumulated earnings and profits. These distributions generally will be subject to U.S. federal withholding tax on a gross basis at a rate of 30%, or a lower rate as may be specified under an applicable income tax treaty, unless the dividends are treated as effectively connected with the conduct by the non-U.S. holder of a trade or business within the United States. Under some treaties, however, lower rates generally applicable to dividends do not apply to dividends from REITs or apply to dividends from REITs only in certain circumstances. Dividends that are effectively connected with the non-U.S. holder’s conduct of a trade or business within the United States (and, if required by an applicable income tax treaty, are attributable to a U.S. permanent establishment) will be subject to U.S. federal income tax on a net basis, that is, after allowance for deductions, at graduated rates, in the same manner as U.S. holders are taxed, and are generally not subject to withholding. Applicable certification and disclosure requirements must be satisfied to be exempt from withholding under the effectively connected income exception. Any dividends received by a corporate non-U.S. holder that is engaged in a trade or business within the United States may also be subject to an additional branch profits tax at a 30% rate, or lower applicable treaty rate.
A non-U.S. holder who wishes to claim the benefit of an applicable treaty rate and avoid backup withholding, as discussed below, for our ordinary dividends will be required (i) to complete the applicable IRS Form W-8 and certify under penalty of perjury that such holder is not a U.S. person as defined under the Code and is eligible for treaty benefits or (ii) if our common stock is held through certain foreign intermediaries, to satisfy the relevant certification requirements of applicable Treasury regulations. Special certification and other requirements apply to certain non-U.S. holders that are pass-through entities rather than corporations or individuals.
A non-U.S. holder eligible for a reduced rate of U.S. withholding tax pursuant to an income tax treaty may obtain a refund of any excess amounts withheld by timely filing an appropriate claim for refund with the IRS.
Distributions in excess of our current or accumulated earnings and profits that do not exceed the adjusted basis of the non-U.S. holder in its common stock will reduce the non-U.S. holder’s adjusted basis in its common stock and will not be subject to U.S. federal income tax. Distributions in excess of current and accumulated earnings and profits that do exceed the adjusted basis of the non-U.S. holder in its common stock will be treated as gain from the sale of its stock, the tax treatment of which is described below under “—Sales of Our Common Stock.” Because we generally cannot determine at the time we make a distribution whether or not the distribution will exceed our current and accumulated earnings and profits, we normally will withhold tax on the entire amount of any distribution as if it were a dividend.
We would be required to withhold at least 15% of any distribution to a non-U.S. holder in excess of our current and accumulated earnings and profits if our common stock constitutes a USRPI with respect to such non-U.S. holder, as described below under “—Sales of Our Common Stock.” This withholding would apply even if the non-U.S. holder is not liable for tax on the receipt of that distribution. However, a non-U.S. holder may file a U.S. federal income tax return to claim a refund of these amounts from the IRS if the non-U.S. holder’s U.S. tax liability with respect to the distribution is less than the amount withheld.
Distributions to a non-U.S. holder that are designated by us at the time of the distribution as capital gain dividends, other than those arising from the disposition of a USRPI (which includes direct interests in U.S. real property and stock of U.S. corporations that are “U.S. real property holding corporations”) that does not quality for any exemption, generally should not be subject to U.S. federal income taxation unless:
|
|
|
|
|
|
|
The investment in the common stock is effectively connected with the non-U.S. holder’s conduct of a trade or business in the United States (and, if required by an applicable income tax treaty, is attributable to a U.S. permanent establishment of the non-U.S. holder), in which case the non-U.S. holder will generally be subject to the same treatment as U.S. holders with respect to any gain, except that a holder that is a foreign corporation also may be subject to the 30% branch profits tax, as discussed above; or |
|
|
|
|
|
|
|
The non-U.S. holder is an individual who is present in the United States for 183 days or more during the taxable year of the distribution and has a “tax home” in the United States, in which case the individual will be subject to a 30% tax on the individual’s capital gains. |
Under FIRPTA, distributions to a non-U.S. holder that are attributable to gain from sales or exchanges by us of USRPIs, whether or not designated as capital gain dividends, will cause the non-U.S. holder to be treated as recognizing gain that is income effectively connected with the conduct of a U.S. trade or business. Non-U.S. holders will be taxed on this gain at the same rates applicable to U.S. holders, subject to a special alternative minimum tax in the case of nonresident alien individuals. In the case of a non-U.S. holder that is a corporation, this gain may also be subject to a 30% (or lower applicable treaty rate) branch profits tax. A distribution is not attributable to a USRPI if we held an interest in the underlying asset solely as a creditor.
We will be required to withhold and remit to the IRS tax at the highest corporate income tax rate on any distributions to non-U.S. holders that are designated as capital gain dividends with respect to gains from dispositions of USRPIs, or, if greater, tax at the highest corporate income tax rate on a distribution that could have been designated as a capital gain dividend. The amount withheld, which for individual non-U.S. holders may exceed the actual tax liability, is creditable against the non-U.S. holder’s U.S. federal income tax liability.
However, FIRPTA withholding tax would not apply to any capital gain dividend with respect to any class of our stock that is “regularly traded” on an established securities market located in the United States if the non-U.S. holder did not own more than 10% of such class of stock at any time during the one-year period ending on the date of such dividend. Instead, any such capital gain dividend would be treated as a distribution subject to the rules discussed above with respect to ordinary dividends. Also, the branch profits tax would not apply to such a distribution. However, it is not anticipated that our common stock will be “regularly traded” on an established securities market.
Although the law is not clear on the matter, it appears that amounts we designate as undistributed capital gain in respect of the stock held by U.S. holders generally should be treated with respect to non-U.S. holders in the same manner as actual distributions by us of capital gain dividends. Under that approach, the non-U.S. holders would be able to offset as a credit against their U.S. federal income tax liability resulting therefrom their proportionate share of the tax paid by us on the undistributed capital gain, and to receive from the IRS a refund to the extent that their proportionate share of this tax paid by us were to exceed their actual U.S. federal income tax liability. If we were to designate a portion of our net capital gain as undistributed capital gain, a non-U.S. holder is urged to consult its tax advisor regarding the taxation of such undistributed capital gain.
Sales of Our Common Stock. Subject to the discussion below under “—Repurchases of Our Common Stock,” gain recognized by a non-U.S. holder upon the sale or exchange of our stock generally would not be subject to U.S. taxation unless:
|
|
|
|
|
|
|
the investment in our common stock is effectively connected with the non-U.S. holder’s conduct of a trade or business in the United States (and, if required by an applicable income tax treaty, is attributable to a U.S. permanent establishment of the non-U.S. holder), in which case the non-U.S. holder will be subject to the same treatment as domestic holders with respect to any gain; |
|
|
|
|
|
|
|
the non-U.S. holder is a nonresident alien individual who is present in the United States for 183 days or more during the taxable year and has a tax home in the United States, in which case the nonresident alien individual will be subject to a 30% tax on the individual’s net capital gains for the taxable year; or |
|
|
|
|
|
|
|
the non-U.S. holder is not a “qualified shareholder” or a “qualified foreign pension fund” (each as defined in the Code) and our common stock constitutes a USRPI within the meaning of FIRPTA, as described below. |
We anticipate that our common stock will constitute a USRPI within the meaning of FIRPTA unless we are a domestically controlled REIT. We will be a domestically controlled REIT if, at all times during a specified testing period, less than 50% in value of our stock is held directly or indirectly by non-U.S. holders. No assurance can be given, however, that we are, will be or will remain a domestically controlled REIT. Prospective investors are urged to consult with their tax advisors regarding the application and impact of these rules.
Even if we were not a domestically controlled REIT, a sale of common stock by a non-U.S. holder would nevertheless not be subject to taxation under FIRPTA as a sale of a USRPI if:
|
|
|
|
|
|
|
our common stock were “regularly traded” on an established securities market within the meaning of applicable Treasury regulations; and |
|
|
|
|
|
|
|
the non-U.S. holder did not actually, or constructively under specified attribution rules under the Code, own more than 10% of our common stock at any time during the specified testing period. |
However, it is not anticipated that our common stock will be “regularly traded” on an established securities market. If gain on the sale or exchange of our common stock were subject to taxation under FIRPTA, the non-U.S. holder would be subject to regular U.S. income tax with respect to any gain in the same manner as a taxable U.S. holder, subject to a special alternative minimum tax in the case of nonresident alien individuals. In such a case, under FIRPTA the purchaser of common stock from a non-U.S. holder may be required to withhold 15% of the purchase price and remit this amount to the IRS.
Qualified Shareholders. Subject to the exception discussed below, a “qualified shareholder” who holds our common stock directly or indirectly (through one or more partnerships) will not be subject to FIRPTA on distributions by us or dispositions of our common stock. While a qualified shareholder will not be subject to FIRPTA on distributions by us or dispositions of our common stock, a distribution to a qualified shareholder that otherwise would have been taxable under FIRPTA will be treated as an ordinary dividend, and certain investors in a qualified shareholder (i.e., non-U.S. persons who hold interests in the qualified shareholder (other than interests solely as a creditor), and hold more than 10% of our common stock (whether or not by reason of the investor’s ownership in the qualified shareholder)) may be subject to FIRPTA and FIRPTA withholding.
Qualified Foreign Pension Funds. A qualified foreign pension fund (or an entity all of the interests of which are held by a qualified foreign pension fund) that holds our common stock directly or indirectly (through one or more partnerships) will not be subject to tax under FIRPTA or to FIRPTA withholding on distributions by us or dispositions of our common stock.
We urge non-U.S. holders to consult their own tax advisors to determine their eligibility for exemption from FIRPTA withholding and their qualification as a qualified shareholder or a qualified foreign pension fund.
Repurchases of Our Common Stock. A repurchase of our common stock that is not treated as a sale or exchange will be taxed in the same manner as distributions under the rules described above. See “—Taxation of Non-U.S. Holders of Our Common Stock—Repurchases of Our Common Stock” for a discussion of when a redemption will be treated as a sale or exchange and related matters.
A repurchase of our common stock generally will be subject to tax under FIRPTA to the extent that our common stock is a USRPI and the non-U.S. holder recognizes gain or the distribution in the repurchase is attributable to gains from our dispositions of USRPI. To the extent the distribution is not attributable to gains from our dispositions of USRPI, the excess of the amount of money received in the repurchase over the non-U.S. holder’s basis in the repurchased shares will be treated in the manner described above under “—Sales of Our Common Stock.” The IRS has released an official notice stating that repurchase payments may be attributable to gains from dispositions of USRPI (except when the 10% publicly traded exception would apply), but has not provided any guidance to determine when and what portion of a repurchase payment is a distribution that is attributable to gains from our dispositions of USRPI. Due to the uncertainty, we may withhold at the top corporate income tax rate from all or a portion of repurchase payments to non-U.S. holders other than qualified shareholders or qualified foreign pension funds. To the extent the amount of tax we withhold exceeds the amount of a non-U.S. holder’s U.S. federal income tax liability, the non-U.S. holder may file a U.S. federal income tax return and claim a refund.
U.S. Federal Income Tax Returns. If a non-U.S. holder is subject to taxation under FIRPTA on proceeds from the sale of our common stock or on distributions we make, the non-U.S. holder will be required to file a U.S. federal income tax return. Prospective non-U.S. holders are urged to consult their tax advisor to determine the impact of U.S. federal, state, local and foreign income tax laws on their ownership of our common stock, including any reporting requirements.
Foreign Account Tax Compliance Act
Withholding at a rate of 30% is required on dividends paid in respect of shares of our common stock to certain foreign financial institutions (including investments funds), unless such institution enters into an agreement with the Secretary of the Treasury (unless alternative procedures apply pursuant to an applicable intergovernmental agreement between the United States and the relevant foreign government) to report, on an annual basis, information with respect to shares in, and accounts maintained by, the institution to the extent such shares or accounts are held by certain U.S. persons or by certain non-U.S. entities that are wholly or partially owned by U.S. persons. Accordingly, the entity through which our shares are held may affect the determination of whether such withholding is required. Similarly, dividends paid in respect of our shares to an investor that is a passive non-financial non-U.S. entity will be subject to withholding at a rate of 30%, unless such entity either (i) certifies to us that such entity does not have any “substantial U.S. owners” or (ii) provides certain information regarding the entity’s “substantial U.S. owners,” which we will in turn provide to the Secretary of the Treasury. While withholding under FATCA would also have applied to payments of gross proceeds from the disposition of stock after December 31, 2018, proposed Treasury regulations eliminate FATCA withholding on gross proceeds payments. Taxpayers generally may rely on these proposed Treasury regulations until final Treasury regulations are issued. Non-U.S. shareholders are encouraged to consult with their tax advisors regarding the possible implications of these rules on their investment in our common stock.
Taxation of Tax-Exempt Holders of Our Common Stock
Provided that a tax-exempt holder has not held its common stock as “debt-financed property” within the meaning of the Code and our shares of stock are not being used in an unrelated trade or business, dividend income from us generally will not be unrelated business taxable income, UBTI, to a tax-exempt holder. Similarly, income from the sale of our common stock will not constitute UBTI unless the tax-exempt holder has held its common stock as debt-financed property within the meaning of the Code or has used the common stock in an unrelated trade or business.
Further, for a tax-exempt holder that is a social club, voluntary employee benefit association, or supplemental unemployment benefit trust exempt from U.S. federal income taxation under Sections 501(c)(7), (c)(9), and (c)(17) of the Code, respectively, or a single parent title-holding corporation exempt under Section 501(c)(2) the income of which is payable to any of the aforementioned tax-exempt organizations, income from an investment in our common stock will constitute UBTI unless the organization properly sets aside or reserves such amounts for purposes specified in the Code. These tax-exempt holders should consult their own tax advisors concerning these “set aside” and reserve requirements.
Notwithstanding the above, however, a portion of the dividends paid by a “pension-held REIT” are treated as UBTI as to any trust which is described in Section 401(a) of the Code, is tax-exempt under Section 501(a) of the Code, and holds more than 10%, by value, of the interests in the REIT. Tax-exempt pension funds that are described in Section 401(a) of the Code are referred to below as “pension trusts.”
A REIT is a “pension-held REIT” if it meets the following two tests:
|
|
|
|
|
|
|
it would not have qualified as a REIT but for Section 856(h)(3) of the Code, which provides that stock owned by pension trusts will be treated, for purposes of determining whether the REIT is closely held, as owned by the beneficiaries of the trust rather than by the trust itself; and |
|
|
|
|
|
|
|
either (i) at least one pension trust holds more than 25% of the value of the interests in the REIT, or (ii) a group of pension trusts each individually holding more than 10% of the value of the REIT’s stock, collectively owns more than 50% of the value of the REIT’s stock. |
The percentage of any REIT dividend from a “pension-held REIT” that is treated as UBTI is equal to the ratio of the UBTI earned by the REIT, treating the REIT as if it were a pension trust and therefore subject to tax on UBTI, to the total gross income of the REIT. An exception applies where the percentage is less than 5% for any year, in which case none of the dividends would be treated as UBTI. The provisions requiring pension trusts to treat a portion of REIT distributions as UBTI will not apply if the REIT is not a “pension-held REIT” (for example, if the REIT is able to satisfy the “not closely held requirement” without relying on the “look through” exception with respect to pension trusts). Because of our charter’s restrictions on the number of shares of our stock that a person may own, we do not anticipate that we will become a “pension-held REIT.”
Distribution Reinvestment Plan
Holders who participate in the distribution reinvestment plan will recognize taxable income in the amount they would have received had they elected not to participate, even though they receive no cash. These deemed distributions will be treated as actual distributions from us to the participating holders and will retain the character and U.S. federal income tax consequences applicable to all distributions. Stock received under the plan will have a holding period beginning with the day after purchase, and a U.S. federal income tax basis equal to its cost, which is the gross amount of the deemed distribution.
Backup Withholding Tax and Information Reporting
U.S. Holders of Common Stock. In general, information-reporting requirements will apply to payments of dividends and proceeds of the sale of our common stock held by U.S. holders, unless such U.S. holder is an exempt recipient. A backup withholding tax may apply to such payments if such U.S. holder fails to provide a taxpayer identification number or certification of other exempt status or fails to report in full dividend or interest income. In addition, we may be required to withhold a portion of capital gain distributions to any U.S. holders who fail to certify their U.S. status to us. Any amounts withheld under the backup withholding rules will be allowed as a credit against your U.S. federal income tax liability, provided that the required information is timely furnished to the IRS.
Brokers that are required to report the gross proceeds from a sale of our common stock on IRS Form 1099-B will also be required to report the customer’s adjusted basis in the common stock sold and whether any gain or loss with respect to such stock is long-term or short-term. In some cases, there may be alternative methods of determining the basis in the common stock sold, in which case your broker will apply a default method of its choosing if you do not indicate which method you choose to have applied. U.S. holders should consult their own tax advisors regarding these reporting requirements and their election options.
Non-U.S. Holders of Our Common Stock. We must report annually to the IRS and to each non-U.S. holder the amount of dividends paid to such holder and the tax withheld with respect to such dividends, regardless of whether withholding was required. Copies of the information returns reporting such dividends and withholding may also be made available to the tax authorities in the country in which the non-U.S. holder resides under the provisions of an applicable income tax treaty.
A non-U.S. holder will be subject to backup withholding for dividends paid to such holder unless such holder certifies under penalty of perjury that it is a non-U.S. holder (and the payor does not have actual knowledge or reason to know that such holder is a “United States person” as defined under the Code), or such holder otherwise establishes an exemption.
Information reporting and, depending on the circumstances, backup withholding will apply to the proceeds of a sale of our common stock within the United States or conducted through certain U.S.-related financial intermediaries, unless the beneficial owner certifies under penalty of perjury that it is a non-U.S. holder (and the payor does not have actual knowledge or reason to know that the beneficial owner is a “United States person” as defined under the Code), or such owner otherwise establishes an exemption.
Any amounts withheld under the backup withholding rules may be allowed as a refund or a credit against a non-U.S. holder’s U.S. federal income tax liability provided the required information is timely furnished to the IRS.
Legislative or Other Actions Affecting REITs
The present U.S. federal income tax treatment of REITs may be modified, possibly with retroactive effect, by legislative, judicial or administrative action at any time. The REIT rules are constantly under review by persons involved in the legislative process and by the IRS and the Treasury, which may result in statutory changes as well as revisions to regulations and interpretations. Changes to the U.S. federal income tax laws and interpretations thereof could adversely affect an investment in our common stock.
State and Local Taxes
We and our stockholders may be subject to state or local taxation in various state or local jurisdictions, including those in which we or they transact business or reside. Our state and local tax treatment and that of our stockholders may not conform to the U.S. federal income tax treatment discussed above. Consequently, prospective stockholders should consult their own tax advisors regarding the effect of state and local tax laws on an investment in our common stock.
Tax Shelter Reporting
If a stockholder recognizes a loss with respect to stock of $2 million or more for an individual stockholder or $10 million or more for a corporate stockholder, the stockholder must file a disclosure statement with the IRS on Form 8886. Direct stockholders of portfolio securities are in many cases exempt from this reporting requirement, but stockholders of a REIT currently are not excepted. The fact that a loss is reportable under these regulations does not affect the legal determination of whether the taxpayer’s treatment of the loss is proper. Stockholders should consult their tax advisor to determine the applicability of these regulations in light of their individual circumstances.
CERTAIN ERISA CONSIDERATIONS
The following is a summary of certain considerations associated with the purchase and holding of any class of our shares of common stock by employee benefit plans that are subject to Title I of ERISA, plans, IRAs and other arrangements that are subject to Section 4975 of the Code or provisions under any other federal, state, local, non-U.S. or other laws or regulations that are similar to such provisions of ERISA or the Code (collectively, “Similar Laws”) and any entities whose underlying assets are considered to include “plan assets” of any such plan, account or arrangement (each, a “Plan” or “Benefit Plan Investor”).
General Fiduciary Matters
ERISA and the Code impose certain duties on persons who are fiduciaries of a Plan subject to Title I of ERISA or Section 4975 of the Code (an “ERISA Plan”) and prohibit certain transactions involving the assets of an ERISA Plan and its fiduciaries or other interested parties. Under ERISA and the Code, any person who exercises any discretionary authority or control over the administration of such an ERISA Plan or the management or disposition of the assets of such an ERISA Plan, or who renders investment advice for a fee or other compensation to such an ERISA Plan, is generally considered to be a fiduciary of the ERISA Plan.
In considering an investment in any class of our shares of common stock of a portion of the assets of any Plan, a fiduciary should consider whether an investment in the shares is appropriate for the Plan, taking into account the provisions of the Plan documents, the overall investment policy of the Plan and the composition of the Plan’s investment portfolio, as there are imposed on Plan fiduciaries certain fiduciary requirements, including those of investment prudence and diversification and the requirement that a Plan’s investments be made in accordance with the documents governing the Plan. Further, a fiduciary should consider that in the future there may be no market in which such Plan would be able to sell or otherwise dispose of the shares.
Prohibited Transaction Issues
Section 406 of ERISA and Section 4975 of the Code prohibit ERISA Plans from engaging in specified transactions involving plan assets with persons or entities who are “parties in interest,” within the meaning of ERISA, or “disqualified persons,” within the meaning of Section 4975 of the Code, unless an exemption is available. A party in interest or disqualified person who engaged in a non-exempt prohibited transaction may be subject to excise taxes and other penalties and liabilities under ERISA and the Code. In addition, the fiduciary of the ERISA Plan that engaged in such a non-exempt prohibited transaction may be subject to penalties and liabilities under ERISA and the Code. The fiduciary of an ERISA Plan that proposes to purchase or hold any shares should consider, among other things, whether such purchase and holding may involve the sale or exchange of any property between an ERISA Plan and a party in interest or disqualified person, or the transfer to, or use by or for the benefit of, a party in interest or disqualified person, of any ERISA plan assets. Certain exemptions are available from the prohibited transaction rules. However, there can be no assurance that an exemption will apply in any particular situation.
Plan Assets Issues
An additional issue concerns the extent to which we or all or a portion of our assets could themselves be treated as subject to ERISA. ERISA and the United States Department of Labor regulations, as modified by Section 3(42) of ERISA, or the Plan Assets Regulation, concerns the definition of what constitutes the assets of an ERISA Plan for purposes of the fiduciary responsibility and prohibited transaction provisions of Title I of ERISA and the prohibited transaction provisions of Section 4975 of the Code.
Under ERISA and the Plan Assets Regulation, generally when an ERISA Plan acquires an “equity interest” in an entity that is neither a “publicly offered security” nor a security issued by an investment company registered under the Investment Company Act, the ERISA Plan’s assets include both the equity interest and an undivided interest in each of the underlying assets of the entity, unless it is established either that less than 25% of the total value of each class of equity interest in the entity is held by “benefit plan investors” as defined in Section 3(42) of ERISA, or the 25% Test, or that the entity is an “operating company” as defined in the Plan Assets Regulation. The term “benefit plan investors” is generally defined to include employee benefit plans subject to Title I of ERISA or Section 4975 of the Code (including “Keogh” plans and IRAs), as well as any entity whose underlying assets include plan assets by reason of a plan’s investment in such entity (e.g., an entity of which 25% or more of the value of any class of equity interests is held by benefit plan investors and which does not satisfy another exception under ERISA).
We will not be an investment company under the Investment Company Act and there can be no assurance that benefit plan investors will hold less than 25% of the total value of each class of our common stock at the completion of this offering or thereafter, and no monitoring or other measures will be undertaken with respect to the level of such ownership with respect to any class of our shares of common stock.
Publicly Offered Securities
For purposes of the Plan Assets Regulation, a “publicly offered security” is a security that is (i) “freely transferable,” (ii) part of a class of securities that is “widely held,” and (iii) (a) sold to the plan as part of an offering of securities to the public pursuant to an effective registration statement under the Securities Act and is part of a class of securities that is registered under the Exchange Act within 120 days after the end of the fiscal year of the issuer during which the offering of such securities to the public has occurred, or (b) is part of a class of securities that is registered under Section 12 of the Exchange Act.
Operating Company
Under the Plan Assets Regulation, an entity is an “operating company” if it is primarily engaged, directly or through a majority-owned subsidiary or subsidiaries, in the production or sale of a product or service other than the investment of capital. In addition, the Plan
Assets Regulation provides that the term operating company includes an entity qualifying as a real estate operating company (“REOC”). An entity is a REOC if (i) on its “initial valuation date” and on at least one day within each “annual valuation period,” at least 50% of the entity’s assets, valued at cost (other than short-term investments pending long-term commitment or distribution to investors) are invested in real estate that is managed or developed and with respect to which such entity has the right to substantially participate directly in management or development activities; and (ii) such entity in the ordinary course of its business is engaged directly in the management and development of real estate during specified periods. The “initial valuation date” is the date on which an entity first makes an investment that is not a short-term investment of funds pending long-term commitment. An entity’s “annual valuation period” is a pre-established period not exceeding 90 days in duration, which begins no later than the anniversary of the entity’s initial valuation date.
It is anticipated that either (i) our shares of common stock will qualify for the exception for a “publicly offered security” or (ii) the terms and conditions of our investments, and the rights obtained and exercised with respect to such investments, will enable us to qualify as a REOC within the meaning of the Plan Assets Regulation. However, no assurance can be given that this will be the case.
If our assets are deemed to constitute ERISA “plan assets” (i.e., if we fail to qualify as a REOC as of our initial valuation date, or during any subsequent annual valuation period, and one or more of our classes of common stock fail to qualify as a “publicly offered security”), certain transactions that we might enter into, or may have entered into, in the ordinary course of our business may constitute non-exempt “prohibited transactions” under Section 406 of ERISA or Section 4975 of the Code, may have to be rescinded and may give rise to prohibited transaction excise taxes and fiduciary liability, as described above. In addition, if our assets are deemed to be “plan assets” of an ERISA Plan, our management, as well as various providers of fiduciary or other services to us, and any other parties with authority or control with respect to us or our assets, may be considered fiduciaries under ERISA and Section 4975 of the Code, or otherwise parties in interest or disqualified persons by virtue of their provision of such services (and there could be an improper delegation of authority to such providers).
In addition, ERISA generally provides that discretionary authority with respect to the management and disposition of the assets of an ERISA Plan may be delegated to certain “investment managers” who acknowledge that they are fiduciaries of the ERISA Plan. In such case, an ERISA Plan fiduciary who has appointed an investment manager will generally not be liable for the acts of such investment manager. We do not expect to be an “investment manager” within the meaning of ERISA. Consequently, if our assets are deemed to constitute “plan assets” of any stockholder which is an ERISA Plan, the fiduciary of any such ERISA Plan would not be protected from liability resulting from our decisions. Moreover, if our underlying assets were deemed to be assets constituting “plan assets,” there are several other provisions of ERISA that could be implicated for an ERISA Plan if it were to acquire or hold shares either directly or by investing in an entity whose underlying assets are deemed to be assets of the ERISA Plan.
Representation
By acceptance of any class of shares of our common stock, each purchaser and subsequent transferee of a share will be deemed to have represented and warranted that either (i) no portion of the assets used by such purchaser or transferee to acquire or hold the shares constitutes assets of any Plan or (ii) the purchaser or transferee made its own discretionary decision to invest in our common stock and the holding of the shares by such purchaser or transferee will not constitute a fiduciary breach or non-exempt prohibited transaction under Section 406 of ERISA or Section 4975 of the Code or similar violation under any applicable Similar Laws.
The sale of shares of our common stock to an ERISA Plan is in no respect a representation by us or any other person associated with the offering of our common stock that such an investment meets all relevant legal requirements with respect to investments by Plans generally or any particular Plan, or that such an investment is appropriate for Plans generally or any particular Plan.
The preceding discussion is only a summary of certain ERISA implications of an investment in the securities and does not purport to be complete. Prospective investors should consult with their own legal, tax, financial and other advisors prior to investing to review these implications in light of such investor’s particular circumstances.
Each purchaser or transferee that is or is acting on behalf of a Plan should consult with its legal advisor concerning the potential consequences to the Plan under ERISA, Section 4975 of the Code or applicable Similar Law of an investment in any class of our shares.
PLAN OF DISTRIBUTION
We are offering up to $10,000,000,000 in shares of our common stock pursuant to this prospectus on a “best efforts” basis through Starwood Capital, L.L.C., the Dealer Manager, a registered broker-dealer affiliated with the Advisor. Because this is a “best efforts” offering, the Dealer Manager must only use its best efforts to sell the shares, which means that no underwriter, broker-dealer or other person is obligated to purchase any shares. Our offering consists of up to $9,500,000,000 in shares in our primary offering and up to $500,000,000 in shares pursuant to our distribution reinvestment plan. We reserve the right to reallocate shares of common stock between our primary offering and our distribution reinvestment plan.
We are offering to the public four classes of shares of our common stock: Class T shares, Class S shares, Class D shares and Class I shares. We are offering to sell any combination of share classes with a dollar value up to the maximum offering amount. All investors must meet the suitability standards discussed in the section of this prospectus entitled “Suitability Standards.” The share classes have different upfront selling commissions and different ongoing stockholder servicing fees.
Class T shares and Class S shares are available through brokerage and transactional-based accounts. Class D shares are generally available for purchase in this offering only (i) through fee-based programs, also known as wrap accounts, that provide access to Class D shares, (ii) through participating broker-dealers that have alternative fee arrangements with their clients to provide access to Class D shares, (iii) through certain registered investment advisers, (iv) through bank trust departments or any other organization or person authorized to act in a fiduciary capacity for its clients or customers or (v) by other categories of investors that we name in an amendment or supplement to this prospectus. Class I shares are generally available for purchase in this offering only (i) through fee-based programs, also known as wrap accounts, that provide access to Class I shares, (ii) by endowments, foundations, pension funds, feeder funds and other institutional investors, (iii) through participating broker-dealers that have alternative fee arrangements with their clients to provide access to Class I shares, (iv) through certain registered investment advisers, (v) through bank trust departments or any other organization or person authorized to act in a fiduciary capacity for its clients or customers, (vi) by our executive officers and directors and their immediate family members, as well as officers and employees of the Advisor, Starwood Capital or other affiliates and their immediate family members, and, if approved by our board of directors, joint venture partners, consultants and other service providers or (vii) by other categories of investors that we name in an amendment or supplement to this prospectus. In addition, there may be limited circumstances in which certain share purchases are effected through the Dealer Manager, subject to the limitations set forth herein regarding the Dealer Manager’s role in such transactions. We may offer Class I shares to certain feeder funds primarily created to hold our Class I shares, which in turn offer interests in themselves to investors. Such feeder funds may have additional costs and expenses, which would be disclosed in connection with the offering of their equity interests. The minimum initial investment for Class T shares, Class S shares and Class D shares is $5,000. The minimum initial investment for Class I shares is $1,000,000, unless waived by the Dealer Manager. If you are eligible to purchase all four classes of shares, you should consider, among other things, the amount of your investment, the length of time you intend to hold the shares and the upfront selling commissions, dealer manager fees and stockholder servicing fees attributable to the Class T shares, Class S shares or Class D shares. Before making your investment decision, please consult with your investment adviser regarding your account type and the classes of common stock you may be eligible to purchase. Neither the Dealer Manager nor its affiliates will directly or indirectly compensate any person engaged as an investment adviser or bank trust department by a potential investor as an inducement for such investment adviser or bank trust department to advise favorably for an investment in us.
An affiliate of Starwood Capital has invested $5 million in Class I shares. Shares purchased by Starwood Capital, its affiliates and our directors and officers are purchased for investment purposes only and not for resale. Any repurchase request for such shares held by Starwood Capital or its affiliates will be accepted only after all requests from unaffiliated stockholders first have been fulfilled. The number of shares we have registered pursuant to the registration statement of which this prospectus forms a part is the number that we reasonably expect to be offered and sold within two years from the initial effective date of the registration statement. Under applicable SEC rules, we may extend this offering one additional year if all of the shares we have registered are not yet sold within two years. With the filing of a registration statement for a subsequent offering, we may also be able to extend this offering beyond three years until the next registration statement is declared effective. Pursuant to this prospectus, we are offering to the public all of the shares that we have registered. Although we have registered a fixed dollar amount of our shares, we intend effectively to conduct a continuous offering of an unlimited number of shares of our common stock over an unlimited time period by filing a new registration statement prior to the end of the three-year period described in Rule 415. In certain states, the registration of our offering may continue for only one year following the initial clearance by applicable state authorities, after which we will renew the offering period for additional one-year periods (or longer, if permitted by the laws of each particular state).
We reserve the right to terminate this offering at any time and to extend our offering term to the extent permissible under applicable law.
Purchase Price
Shares will generally be sold at the prior month’s NAV per share of the class of share being purchased, plus applicable upfront selling commissions and dealer manager fees. Although the price you pay for shares of our common stock will generally be based on the prior month’s NAV per share, the NAV per share of such stock as of the date on which your purchase is settled may be significantly different. We may offer shares at a price that we believe reflects the NAV per share of such stock more appropriately than the prior month’s NAV per share in exceptional cases where we believe there has been a material change (positive or negative) to our NAV per share since the end of the prior month due to the aggregate impact of factors such as general significant market events or disruptions or force majeure events. Each class of shares may have a different NAV per share because stockholder servicing fees differ with respect to each class. See “Net Asset Value Calculation and Valuation Guidelines” for more information about the calculation of NAV per share.
If you participate in our distribution reinvestment plan, the cash distributions attributable to the class of shares that you purchase in our primary offering are automatically invested in additional shares of the same class. The per share purchase price for shares purchased pursuant to the distribution reinvestment plan is equal to the transaction price at the time the distribution is payable, which is generally equal to our prior month’s NAV per share for that share class.
Underwriting Compensation
We have entered into a Dealer Manager Agreement with the Dealer Manager, pursuant to which the Dealer Manager has agreed to, among other things, manage our relationships with third-party broker-dealers engaged by the Dealer Manager to participate in the distribution of shares of our common stock, which we refer to as “participating broker-dealers,” and financial advisors. The Dealer Manager also coordinates our marketing and distribution efforts with participating broker-dealers and their registered representatives with respect to communications related to the terms of the offering, our investment strategies, material aspects of our operations and subscription procedures. We will not pay referral or similar fees to any accountants, attorneys or other persons in connection with the distribution of our shares.
Summary
The following table shows the upfront selling commissions and dealer manager fees payable at the time you subscribe for shares for Class T shares, Class S shares, Class D shares or Class I shares.
|
|
|
|
|
|
|
|
|
|
|
|
Maximum Upfront Selling Commissions as a % of Transaction Price |
|
Maximum Upfront Dealer Manager Fees as a % of Transaction Price |
Class T shares(1) |
|
up to 3.0% |
|
0.5% |
Class S shares |
|
up to 3.5% |
|
None |
Class D shares |
|
up to 1.5% |
|
None |
Class I shares |
|
None |
|
None |
|
|
(1) |
For Class T shares sold in the primary offering, investors generally will pay upfront selling commissions of up to 3.0% of the transaction price and upfront dealer manager fees of 0.5% of the transaction price, provided however that such amounts may vary pursuant to agreements with certain participating broker- dealers provided that the sum of upfront selling commissions and dealer manager fees shall not exceed 3.5% of the transaction price of each Class T share sold. |
The following table shows the stockholder servicing fees we will pay the Dealer Manager with respect to outstanding Class T shares, Class S shares, Class D shares and Class I shares on an annualized basis as a percentage of our NAV for such class. The stockholder servicing fees is paid monthly in arrears.
|
|
|
|
|
|
|
|
Stockholder Servicing Fee as a % of NAV |
Class T shares |
|
0.85%(1) |
Class S shares |
|
0.85% |
Class D shares |
|
0.25% |
Class I shares |
|
None |
|
|
(1) |
Consists of a representative stockholder servicing fee of 0.65% per annum and a dealer stockholder servicing fee of 0.20% per annum of the aggregate NAV of outstanding Class T shares; however, with respect to Class T shares sold through certain participating broker-dealers, the representative stockholder servicing fee and the dealer stockholder servicing fee may be other amounts, provided that the sum of such fees will always equal 0.85% per annum of the NAV of such shares. |
Upfront Selling Commissions and Dealer Manager Fees
Class T shares, Class S shares and Class D Shares. Subject to any discounts described below, the Dealer Manager is entitled to receive upfront selling commissions of up to 3.0%, and dealer manager fees of 0.5%, of the transaction price per Class T share sold in the primary offering; such amounts may vary, however, pursuant to agreements with certain participating broker-dealers provided that the sum of upfront selling commissions and dealer manager fees shall not exceed 3.5% of the transaction price of each Class T share sold. Subject to any discounts described below, the Dealer Manager is entitled to receive upfront selling commissions of up to 3.5% of the transaction price of each Class S share sold in the primary offering. The Dealer Manager is entitled to receive upfront selling commissions of up to 1.5% of the transaction price of each Class D share sold in the primary offering. All or a portion of the upfront selling commissions and dealer manager fees are retained by, or reallowed (paid) to, participating broker-dealers.
Investors who purchase $150,000 or more in Class T shares or Class S shares from the same broker-dealer, whether in a single purchase or as the result of multiple purchases, may be eligible, depending on the policies of their participating broker-dealer, for volume discounts on the upfront selling commissions. The Dealer Manager and any participating broker-dealers that offer volume discounts to their clients and their registered representatives are responsible for implementing the volume discounts. The net offering proceeds we receive are not affected by any reduction of upfront selling commissions. Certain participating broker-dealers may elect not to offer volume discounts to their clients.
The following table illustrates the various discount levels that may be offered for Class T shares and Class S shares purchased in the primary offering:
|
|
|
|
|
|
|
|
|
|
|
|
|
|
|
|
|
|
Your Investment |
|
Upfront Dealer Manager Fees and Selling Commissions as a % of Transaction Price of Class S Share |
|
|
Upfront Dealer Manager Fees and Selling
Commissions as a % of Transaction Price of Class T Share |
|
Up to $149,999.99 |
|
3.50 |
% |
|
|
3.00 |
% |
|
$150,000 to $499,999.99 |
|
3.00 |
% |
|
|
2.50 |
% |
|
$500,000 to $999,999.99 |
|
2.50 |
% |
|
|
2.00 |
% |
|
$1,000,000 and up |
|
2.00 |
% |
|
|
1.50 |
% |
|
If you qualify for a volume discount as the result of multiple purchases of our Class T shares or Class S shares, you will receive the benefit of the applicable volume discount for the individual purchase which qualified you for the volume discount, but you will not be entitled to the benefit for prior purchases. Additionally, once you qualify for a volume discount, you will receive the benefit for subsequent purchases through the same participating broker-dealer. For this purpose, if you purchase Class T shares or Class S shares issued and sold in this offering you will receive the benefit of such Class T shares or Class S share purchases in connection with qualifying for volume discounts in our subsequent offerings through the same participating broker-dealer.
For purposes of qualifying for a volume discount as the result of multiple purchases of shares, only an individual or entity with the same social security number or taxpayer identification number, as applicable may combine their purchases as a “single purchaser;” provided that, certain participating broker-dealers may also combine purchases by an individual investor and his or her spouse living in the same household as a “single purchaser” for purposes of determining the applicable volume discount.
Requests to combine purchase orders of Class T shares or Class S shares as a part of a combined order for purposes of qualifying for discounts or fee waivers must be made in writing by the applicable participating broker-dealer, and any resulting reduction in upfront selling commissions is prorated among the separate subscribers. As with discounts provided to other purchasers, the net proceeds we receive from the sale of shares is not affected by discounts provided as a result of a combined order.
Your ability to receive a discount or fee waiver based on combining orders or otherwise may depend on the financial advisor or participating broker-dealer through which you purchase your Class T shares, Class S shares or Class D shares, and certain broker-dealers may sell shares with reduced upfront commissions. An investor qualifying for a discount will receive a higher percentage return on his or her investment than investors who do not qualify for such discount. Accordingly, you should consult with your financial advisor about the ability to receive such discounts or fee waivers before purchasing Class T shares, Class S shares or Class D shares.
Class I Shares. No upfront selling commissions or dealer manager fees are paid with respect to Class I shares sold in this offering.
Stockholder Servicing Fees—Class T Shares, Class S Shares and Class D Shares
Subject to FINRA limitations on underwriting compensation and certain other limitations described below, we will pay the Dealer Manager selling commissions over time as a stockholder servicing fee (i) with respect to our outstanding Class T shares equal to 0.85% per annum of the aggregate NAV of our outstanding Class T shares, consisting of a representative stockholder servicing fee of 0.65% per annum, and a dealer stockholder servicing fee of 0.20% per annum, of the aggregate NAV for the Class T shares; however, with respect to Class T shares sold through certain participating broker-dealers, the representative stockholder servicing fee and the dealer stockholder servicing fee may be other amounts, provided that the sum of such fees will always equal 0.85% per annum of the NAV of such shares, (ii) with respect to our outstanding Class S shares equal to 0.85% per annum of the aggregate NAV of our outstanding Class S shares and (iii) with respect to our outstanding Class D shares equal to 0.25% per annum of the aggregate NAV of our outstanding Class D shares. We do not pay a stockholder servicing fee with respect to our outstanding Class I shares.
The stockholder servicing fees is paid monthly in arrears. The Dealer Manager will reallow (pay) all or a portion of the stockholder servicing fees to participating broker-dealers and servicing broker-dealers for ongoing stockholder services performed by such broker-dealers, and will waive stockholder servicing fees to the extent a broker-dealer is not eligible to receive it for failure to provide such services. The stockholder servicing fee is similar to a selling commission in that the expenses borne by such participating broker-dealers with respect to such services may be different from (and may be substantially less than) the amount of stockholder servicing fees charged. Because the stockholder servicing fees with respect to Class T shares, Class S shares and Class D shares are calculated based on the aggregate NAV for all of the outstanding shares of each such class, it reduces the NAV with respect to all shares of each such class, including shares issued under our distribution reinvestment plan.
We will cease paying the stockholder servicing fee with respect to any Class T shares, Class S shares or Class D shares held in a stockholder’s account at the end of the month in which the Dealer Manager in conjunction with the transfer agent determines that total upfront selling commissions, dealer manager fees and stockholder servicing fees paid with respect to such shares would exceed 8.75% (or, in the case of Class T shares sold through certain participating broker-dealers, a lower limit as set forth in any applicable agreement between the Dealer Manager and a participating broker-dealer at the time such Class T shares were issued) of the gross proceeds from the sale of such share (including the gross proceeds of any shares issued under our distribution reinvestment plan with respect thereto). At the end of such month, such Class T shares, Class S shares or Class D shares (and any shares issued under our distribution
reinvestment plan with respect thereto), including any fractional shares, will convert into a number of Class I shares (or fraction thereof) with an equivalent aggregate NAV as such share. Although we cannot predict the length of time over which the stockholder servicing fee will be paid due to potential changes in the NAV of our shares, this fee would be paid with respect to a Class T share (in the case of a limit of 8.75% of the gross proceeds) or Class S share over approximately 6.5 years from the date of purchase and with respect to a Class D share over approximately 29.5 years from the date of purchase, assuming payment of the full upfront selling commissions and dealer manager fees, opting out of the distribution reinvestment plan and a constant NAV of $20.00 per share. Under these assumptions, if a stockholder holds his or her shares for these time periods, this fee with respect to a Class T share or Class S share would total approximately $1.11 and with respect to a Class D share would total approximately $1.48.
Eligibility to receive the stockholder servicing fee is conditioned on a broker-dealer providing the following ongoing services with respect to the Class T shares, Class S shares or Class D shares: assistance with recordkeeping, answering investor inquiries regarding us, including regarding distribution payments and reinvestments, helping investors understand their investments upon their request, and assistance with share repurchase requests. For Class T shares, representative stockholder services are answering investor inquiries regarding us, including regarding distribution payments and reinvestments, helping investors understand their investments upon their request, and assistance with share repurchase requests and dealer stockholder services are assistance with recordkeeping. If the applicable broker-dealer is not eligible to receive the stockholder servicing fee due to failure to provide these services, the Dealer Manager will waive the stockholder servicing fee that broker-dealer would have otherwise been eligible to receive. The stockholder servicing fees are ongoing fees that are not paid at the time of purchase.
Other Compensation
We or the Advisor may also pay directly, or reimburse the Dealer Manager if the Dealer Manager pays on our behalf, any organization and offering expenses (other than upfront selling commissions and stockholder servicing fees). The Adviser and its affiliates, out of its own resources and without additional cost to us or our stockholders, may provide additional cash payments to certain financial intermediaries in connection with the sale of shares of common stock.
Limitations on Underwriting Compensation
In addition to the conversion feature described above in “—Stockholder Servicing Fees—Class T Shares, Class S Shares and Class D Shares,” we will cease paying the stockholder servicing fee on the Class T shares, Class S shares and Class D shares on the earlier to occur of the following: (i) a listing of Class I shares, (ii) our merger or consolidation with or into another entity or the sale or other disposition of all or substantially all of our assets, in each case in a transaction in which our stockholders receive cash or securities listed on a national securities exchange or (iii) the end of the month following the completion of the primary portion of this offering in which we, with the assistance of the Dealer Manager, determine that, in the aggregate, underwriting compensation from all sources in connection with this offering, including upfront selling commissions, the stockholder servicing fee and other underwriting compensation, is equal to 10% of the gross proceeds from our primary offering. If not already converted as described above in “—Stockholder Servicing Fees – Class T Shares, Class S Shares and Class D Shares,” on the earliest of the foregoing, each Class T share, Class S share and Class D share (including any fractional share) held in a stockholder’s account will convert into a number of Class I shares (or fraction thereof) with an equivalent aggregate NAV as such share. The Dealer Manager will monitor the aggregate amount of underwriting compensation that we and the Advisor pay in connection with this offering in order to ensure we comply with the underwriting compensation limits of applicable FINRA rules. FINRA rules and the NASAA REIT Guidelines also limit our total organization and offering expenses (including upfront selling commissions, bona fide due diligence expenses and other underwriting compensation) to 15% of our gross offering proceeds from this offering. After the termination of this offering, the Advisor has agreed to reimburse us to the extent that organization and offering expenses that we incur exceed 15% of our gross proceeds from this offering.
In order to show the maximum amount of compensation that may be paid in connection with this offering, the following table assumes that (i) we sell all of the shares offered by this prospectus, (ii) all shares sold in the offering are Class S shares, (iii) no shares are reallocated between the primary offering and the distribution reinvestment plan, and (iv) all Class S shares are sold with the highest possible upfront selling commissions. The table does not give effect to any shares issued pursuant to our distribution reinvestment plan. The following table also assumes that we will cease paying stockholder servicing fees with respect to any Class S stockholder after the time the total upfront selling commissions and stockholder servicing fees paid with respect to the shares in such Class S stockholder’s account reach 8.75% of the gross proceeds from the offering of such Class S shares in the aggregate.
Maximum Estimated Underwriting Fees and Expenses
At Maximum Primary Offering of $9,500,000,000
|
|
|
|
|
|
|
|
|
|
|
|
|
|
|
|
|
|
Upfront selling commissions |
|
$ |
321,256,039 |
|
|
|
3.38 |
% |
Stockholder servicing fees(1) |
|
|
509,993,961 |
|
|
|
5.37 |
% |
Reimbursement of sales activity expenses(2) |
|
|
4,009,200 |
|
|
|
0.04 |
% |
Reimbursement of wholesaling compensation(3) |
|
|
75,120,000 |
|
|
|
0.79 |
% |
Legal Fees—Dealer Manager portion |
|
|
200,000 |
|
|
|
0.002 |
% |
Other payments to financial intermediaries(4) |
|
|
3,800,000 |
|
|
|
0.40 |
% |
|
|
|
|
|
|
|
|
|
Total(2) |
|
$ |
914,379,200 |
|
|
|
9.63 |
% |
|
|
|
|
|
|
|
|
|
|
|
(1) |
We will pay the Dealer Manager a stockholder servicing fee with respect to our outstanding Class S shares equal to 0.85% per annum of the aggregate NAV of our outstanding Class S shares. The numbers presented reflect that stockholder servicing fees are paid over a number of years, and as a result, will cumulatively increase above 0.85% over time. The Dealer Manager will reallow (pay) all or a portion of the stockholder servicing fee to participating broker-dealers and servicing broker-dealers for ongoing stockholder services performed by such broker-dealers, and will waive stockholder servicing fees to the extent a broker-dealer is not eligible to receive it for failure to provide such services. |
(2) |
Sales activity expenses consist primarily of (a) actual costs incurred for fees to attend retail seminars sponsored by participating broker-dealers, (b) amounts used to reimburse participating broker-dealers for the actual costs incurred by registered representatives for travel, meals and lodging in connection with attending bona fide training and education meetings and due diligence events, (c) reimbursement of due diligence expenses that are not accompanied by a detailed and itemized invoice and (d) expense reimbursements for actual costs incurred by employees of the Dealer Manager in the performance of wholesaling activities. |
(3) |
Wholesale compensation consists primarily of commissions and non-transaction based compensation paid to registered persons associated with the Dealer Manager in connection with the wholesaling of our offering. The Advisor currently pays wholesaling compensation expenses and certain related expenses of persons associated with the Dealer Manager described above without reimbursement from us. |
(4) |
The Advisor, out of its own resources and without additional cost to us or our stockholders, may provide additional cash payments to certain broker-dealers for the sale of shares and related services. |
Dealer Manager
Starwood Capital, L.L.C. serves as our dealer manager and is a broker-dealer registered with FINRA whose purpose is to distribute investment products for our sponsor. The Dealer Manager provides services to its Starwood affiliates, including our company, and not to investors in its investment products. The Dealer Manager has not and will not make any recommendation regarding, and will not monitor, any investment. As such, when the Dealer Manager presents an investment strategy or product to an investor or a prospective investor, the Dealer Manager does not collect the information necessary to determine, and the Dealer Manager does not engage in a determination regarding, whether an investment in the strategy or product is in the best interests of, or is suitable for, the investor. You should exercise your own judgment and/or consult with your own professional advisor to determine whether it is advisable for you to invest in our company or any other Starwood investment product. Please note that the Dealer Manager will not provide the kinds of financial services that you might expect from another financial intermediary, such as overseeing any brokerage or similar account. For financial advice relating to an investment in our company or any other Starwood investment product, contact your own professional advisor.
The Dealer Manager performs services for us pursuant to the Dealer Manager Agreement. Either party may terminate the Dealer Manager Agreement upon 60 days’ written notice to the other party or immediately upon notice to the other party in the event such other party failed to comply with a material provision of the Dealer Manager Agreement. Our obligations under the Dealer Manager Agreement to pay the stockholder servicing fees with respect to the Class T shares, Class S shares and Class D shares distributed in this offering as described therein shall survive termination of the agreement until such shares are no longer outstanding (including such shares that have been converted into Class I shares, as described above in “—Stockholder Servicing Fees—Class T Shares, Class S Shares and Class D Shares”).
Indemnification
To the extent permitted by law and our charter, we will indemnify the participating broker-dealers and the Dealer Manager against some civil liabilities, including certain liabilities under the Securities Act, and liabilities arising from an untrue statement of material fact contained in, or omission to state a material fact in, this prospectus or the registration statement of which this prospectus is a part, blue sky applications or approved sales literature.
HOW TO SUBSCRIBE
You may buy or request that we repurchase shares of our common stock through your financial advisor, a participating broker-dealer or other financial intermediary that has a selling agreement with the Dealer Manager. Because an investment in our common stock involves many considerations, your financial advisor or other financial intermediary may help you with this decision. Due to the illiquid nature of investments in real estate, our shares of common stock are only suitable as a long-term investment. Because there is no public market for our shares, stockholders may have difficulty selling their shares if we choose to repurchase only some, or even none, of the shares that have been requested to be repurchased in any particular month, in our discretion, or if our board of directors modifies, suspends or terminates the share repurchase plan.
Investors who meet the suitability standards described herein may purchase shares of our common stock. See “Suitability Standards” in this prospectus. Investors seeking to purchase shares of our common stock must proceed as follows:
|
|
|
|
|
|
|
Read this entire prospectus and any appendices and supplements accompanying this prospectus. |
|
|
|
|
|
|
|
Complete the execution copy of the subscription agreement. A specimen copy of the subscription agreement, including instructions for completing it, is included in this prospectus as Appendix B. Subscription agreements may be executed manually or by electronic signature except where the use of such electronic signature has not been approved. Should you execute the subscription agreement electronically, your electronic signature, whether digital or encrypted, included in the subscription agreement is intended to authenticate the subscription agreement and to have the same force and effect as a manual signature. Electronic signature means any electronic sound, symbol, or process attached to or logically associated with a record and executed and adopted by you with your intent to sign such record. |
|
|
|
|
|
|
|
Deliver a check, submit a wire transfer, instruct your broker to make payment from your brokerage account or otherwise deliver funds for the full purchase price of the shares of our common stock being subscribed for along with the completed subscription agreement to the participating broker-dealer. Checks should be made payable, or wire transfers directed, to “Starwood Real Estate Income Trust, Inc.” or “Starwood REIT.” For Class T shares, Class S shares and Class D shares, after you have satisfied the applicable minimum purchase requirement of $5,000, additional purchases must be in increments of $500. For Class I shares, after you have satisfied the applicable minimum purchase requirement of $1,000,000, additional purchases must be in increments of $500, unless such minimums are waived by the Dealer Manager. The minimum subsequent investment does not apply to purchases made under our distribution reinvestment plan. |
|
|
|
|
|
|
|
By executing the subscription agreement and paying the total purchase price for the shares of our common stock subscribed for, each investor attests that he or she meets the suitability standards as stated in the subscription agreement and agrees to be bound by all of its terms. Certain participating broker-dealers may require additional documentation. |
A sale of the shares to a subscriber may not be completed until at least five business days after the subscriber receives our final prospectus. Subscriptions to purchase our common stock may be made on an ongoing basis, but investors may only purchase our common stock pursuant to accepted subscription orders as of the first business day of each month (based on the prior month’s transaction price), and to be accepted, a subscription request must be made with a completed and executed subscription agreement in good order and payment of the full purchase price of our common stock being subscribed at least five business days prior to the first business day of the month (unless waived by the Dealer Manager or otherwise agreed to between the Dealer Manager and the applicable participating broker-dealer).
For example, if you wish to subscribe for shares of our common stock in October, your subscription request must be received in good order at least five business days before November 1. Generally, the offering price will equal the NAV per share of the applicable class as of the last calendar day of September, plus applicable upfront selling commissions and dealer manager fees. If accepted, your subscription will be effective on the first business day of November.
Completed subscription requests will not be accepted by us before the later of (i) two business days before the first business day of each month and (ii) three business days after we make the transaction price (including any subsequent revised transaction price in the circumstances described below) publicly available by posting it on our website at www.starwoodNAV.reit and filing a prospectus supplement with the SEC (or in certain cases after we have delivered notice of such price directly to subscribers as discussed below). Subscribers are not committed to purchase shares at the time their subscription orders are submitted and any subscription may be canceled at any time before the time it has been accepted as described in the previous sentence. As a result, you will have a minimum of three business days after the transaction price for that month has been disclosed to withdraw your request before you are committed to purchase the shares. Generally, you will not be provided with direct notice of the transaction price when it becomes available. Therefore, if you wish to know the transaction price prior to your subscription being accepted you must check our website or our filings with the SEC prior to the time your subscription is accepted.
However, if the transaction price is not made available on or before the eighth business day before the first business day of the month (which is six business days before the earliest date we may accept subscriptions), or a previously disclosed transaction price for that month is changed, then we will provide notice of such transaction price (and the first day on which we may accept subscriptions) directly to subscribing investors when such transaction price is made available. In such cases, you will have at least three business days from delivery of such notice before your subscription is accepted.
If for any reason we reject the subscription, or if the subscription request is canceled before it is accepted or withdrawn as described below, we will return the subscription agreement and the related funds, without interest or deduction, within ten business days after such rejection, cancellation or withdrawal.
Shares of our common stock purchased by a fiduciary or custodial account will be registered in the name of the fiduciary account and not in the name of the beneficiary. If you place an order to buy shares and your payment is not received and collected, your purchase may be canceled and you could be liable for any losses or fees we have incurred.
You have the option of placing a transfer on death (TOD), designation on your shares purchased in this offering. A TOD designation transfers the ownership of the shares to your designated beneficiary upon your death. This designation may only be made by individuals, not entities, who are the sole or joint owners with right to survivorship of the shares. If you would like to place a TOD designation on your shares, you must check the TOD box on the subscription agreement and you must complete and return a TOD form, which you may obtain from your financial advisor, in order to effect the designation.
Purchase Price
Shares will generally be sold at the prior month’s NAV per share of the class of share being purchased, plus applicable upfront selling commissions and dealer manager fees. Although the price you pay for shares of our common stock will generally be based on the prior month’s NAV per share, the NAV per share of such stock for the month in which you make your purchase may be significantly different. We may offer shares at a price that we believe reflects the NAV per share of such stock more appropriately than the prior month’s NAV per share in exceptional cases where we believe there has been a material change (positive or negative) to our NAV per share since the end of the prior month due to the aggregate impact of factors such as general significant market events or disruptions or force majeure events. Each class of shares may have a different NAV per share because stockholder servicing fees are charged differently with respect to each class. See “Net Asset Value Calculation and Valuation Guidelines” for more information about the calculation of NAV per share.
If you participate in our distribution reinvestment plan, the cash distributions attributable to the class of shares that you purchase in our primary offering are automatically invested in additional shares of the same class. Shares are offered pursuant to our distribution reinvestment plan at the transaction price at the time the distribution is payable, which is generally equal to our prior month’s NAV per share for that share class.
We will generally adhere to the following procedures relating to purchases of shares of our common stock in this continuous offering:
|
|
|
|
|
|
|
On each business day, our transfer agent will collect purchase orders. Notwithstanding the submission of an initial purchase order, we can reject purchase orders for any reason, even if a prospective investor meets the minimum suitability requirements outlined in our prospectus. Investors may only purchase our common stock pursuant to accepted subscription orders as of the first business day of each month (based on the prior month’s transaction price), and to be accepted, a subscription request must be made with a completed and executed subscription agreement in good order and payment of the full purchase price of our common stock being subscribed at least five business days prior to the first business day of the month. If a purchase order is received less than five business days prior to the first business day of the month, unless waived by the Dealer Manager, the purchase order will be executed in the next month’s closing at the transaction price applicable to that month, plus applicable upfront selling commissions and dealer manager fees. As a result of this process, the price per share at which your order is executed may be different than the price per share for the month in which you submitted your purchase order. |
|
|
|
|
|
|
|
Generally, within 15 calendar days after the last calendar day of each month, we will determine our NAV per share for each share class as of the last calendar day of the prior month, which will generally be the transaction price for the then-current month for such share class. |
|
|
|
|
|
|
|
Completed subscription requests will not be accepted by us before the later of (i) two business days before the first business day of each month and (ii) three business days after we make the transaction price (including any subsequent revised transaction price in the circumstances described below) publicly available by posting it on our website and filing a prospectus supplement with the SEC. |
|
|
|
|
|
|
|
Subscribers are not committed to purchase shares at the time their subscription orders are submitted and any subscription may be canceled at any time before the time it has been accepted as described in the previous sentence. You may withdraw your purchase request by notifying the transfer agent, through your financial intermediary or directly on our toll-free, automated telephone line, 833-433-4344. |
|
|
|
|
|
|
|
You will receive a confirmation statement of each new transaction in your account as soon as practicable but generally not later than seven business days after the stockholder transactions are settled. The confirmation statement will include information on how to obtain information we have filed with the SEC and made publicly available on our website, www.starwoodNAV.reit, including supplements to the prospectus. |
Our transaction price will generally be based on our prior month’s NAV. Our NAV may vary significantly from one month to the next. Through our website at www.starwoodNAV.reit and prospectus supplement filings, you will have information about the transaction price and NAV per share. We may set a transaction price that we believe reflects the NAV per share of our stock more appropriately than the prior month’s NAV per share (including by updating a previously disclosed offering price) or suspend our offering in cases where we believe there has been a material change (positive or negative) to our NAV per share since the end of the prior month. If the transaction price is not made available on or before the eighth business day before the first business day of the month (which is six business days before the earliest date we may accept subscriptions), or a previously disclosed transaction price for that month is changed, then we will provide notice of such transaction price (and the first day on which we may accept subscriptions) directly to subscribing investors when such transaction price is made available.
In contrast to securities traded on an exchange or over-the-counter, where the price often fluctuates as a result of, among other things, the supply and demand of securities in the trading market, our NAV is calculated once monthly using our valuation methodology, and
the price at which we sell new shares and repurchase outstanding shares does not change depending on the level of demand by investors or the volume of requests for repurchases.
SHARE REPURCHASES
General
While you should view your investment as long term with limited liquidity, we have adopted a share repurchase plan, whereby each month stockholders may request that we repurchase all or any portion of their shares. Due to the illiquid nature of investments in real estate, we may not have sufficient liquid resources to fund repurchase requests. In addition, we have established limitations on the amount of funds we may use for repurchases during any calendar month and quarter. See “—Repurchase Limitations” below.
You may request that we repurchase shares of our common stock through your financial advisor or directly with our transfer agent. The procedures relating to the repurchase of shares of our common stock are as follows:
•Certain broker-dealers require that their clients process repurchases through their broker-dealer, which may impact the time necessary to process such repurchase request, impose more restrictive deadlines than described under our share repurchase plan, impact the timing of a stockholder receiving repurchase proceeds and require different paperwork or process than described in our share repurchase plan. Please contact your broker-dealer first if you want to request the repurchase of your shares.
•Under our share repurchase plan, to the extent we choose to repurchase shares in any particular month we will only repurchase shares following the close of business as of the last calendar day of that month (a “Repurchase Date”). To have your shares repurchased, your repurchase request and required documentation must be received in good order by 4:00 p.m. (Eastern time) on the second to last business day of the applicable month. Settlements of share repurchases will generally be made within three business days of the Repurchase Date. Repurchase requests received and processed by our transfer agent will be effected at a repurchase price equal to the transaction price on the applicable Repurchase Date (which will generally be equal to our prior month’s NAV per share), subject to any Early Repurchase Deduction.
•A stockholder may withdraw his or her repurchase request by notifying the transfer agent, directly or through the stockholder’s financial intermediary, on our toll-free, automated telephone line, 833-433-4344. The line is open on each business day between the hours of 9:00 a.m. and 6:00 p.m. (Eastern time). Repurchase requests must be cancelled before 4:00 p.m. (Eastern time) on the last business day of the applicable month.
•If a repurchase request is received after 4:00 p.m. (Eastern time) on the second to last business day of the applicable month, the repurchase request will be executed, if at all, on the next month’s Repurchase Date at the transaction price applicable to that month (subject to any Early Repurchase Deduction), unless such request is withdrawn prior to the repurchase. Repurchase requests received and processed by our transfer agent on a business day, but after the close of business on that day or on a day that is not a business day, will be deemed received on the next business day. All questions as to the form and validity (including time of receipt) of repurchase requests and notices of withdrawal will be determined by our company, in our sole discretion, and such determination shall be final and binding.
•Repurchase requests may be made by mail or by contacting your financial intermediary, both subject to certain conditions described in this prospectus. If making a repurchase request by contacting your financial intermediary, your financial intermediary may require you to provide certain documentation or information. If making a repurchase request by mail to the transfer agent, you must complete and sign a repurchase authorization form, which can be provided upon request. Written requests should be sent to the transfer agent at the following address:
SS&C GIDS, Inc.
PO Box 219426
Kansas City, MO 64121-9426
Overnight Address:
SS&C GIDS, Inc.
801 Pennsylvania Ave
Suite 219426
Kansas City, MO 64105-1307
Toll Free Number: 833-433-4344
Corporate investors and other non-individual entities must have an appropriate certification on file authorizing repurchases. A signature guarantee may be required.
•For processed repurchases, stockholders may request that repurchase proceeds are to be paid by mailed check provided that the amount is less than $100,000 and the check is mailed to an address on file with the transfer agent for at least 30 days.
•Processed repurchases of more than $100,000 will be paid only via wire transfer. For this reason, stockholders who own more than $100,000 of our common stock must provide wiring instructions for their brokerage account or designated U.S. bank account. Stockholders who own less than $100,000 of our common stock may also receive repurchase proceeds via wire transfer, provided the payment amount is at least $2,500. For all repurchases paid via wire transfer, the funds will be wired to the account on file with the transfer agent or, upon instruction, to another financial institution provided that the stockholder has made the necessary funds transfer arrangements. The customer service representative can provide detailed instructions on establishing funding arrangements and designating your bank or brokerage account on file. Funds will be wired only to U.S. financial institutions (ACH network members).
•A medallion signature guarantee will be required in certain circumstances. The medallion signature process protects stockholders by verifying the authenticity of a signature and limiting unauthorized fraudulent transactions. A medallion signature guarantee may be obtained from a domestic bank or trust company, broker-dealer, clearing agency, savings association or other financial institution which participates in a medallion program recognized by the Securities Transfer Association. The three recognized medallion programs are the Securities Transfer Agents Medallion Program, the Stock Exchanges Medallion Program and the New York Stock Exchange, Inc. Medallion Signature Program. Signature guarantees from financial institutions which are not participating in any of these medallion programs will not be accepted. A notary public cannot provide signature guarantees. We reserve the right to amend, waive or discontinue this policy at any time and establish other criteria for verifying the authenticity of any repurchase or transaction request. We may require a medallion signature guarantee if, among other reasons: (i) the amount of the repurchase request is over $500,000; (ii) you wish to have repurchase proceeds transferred by wire to an account other than the designated bank or brokerage account on file for at least 30 days or sent to an address other than your address of record for the past 30 days; or (iii) our transfer agent cannot confirm your identity or suspects fraudulent activity.
•If a stockholder has made multiple purchases of shares of our common stock, any repurchase request will be processed on a first in/first out basis unless otherwise requested in the repurchase request.
Minimum Account Repurchases
In the event that any stockholder fails to maintain the minimum balance of $500 of shares of our common stock, we may seek to repurchase all of the shares held by that stockholder at the repurchase price in effect on the date we determine that the stockholder has failed to meet the minimum balance, less any Early Repurchase Deduction. Minimum account repurchases will apply even in the event that the failure to meet the minimum balance is caused solely by a decline in our NAV. Minimum account repurchases are subject to Early Repurchase Deduction.
Sources of Funds for Repurchases
We may fund repurchase requests from sources other than cash flow from operations, including, without limitation, the sale of assets, repayments from our real estate debt investments, borrowings, offering proceeds (including from sales of our common stock or Operating Partnership units), and advances or deferral of fees and expenses, and we have no limits on the amounts we may fund from such sources as long as we are able to pay our indebtedness as it becomes due in the usual course of business and our total assets are not less than our total liabilities.
In an effort to have adequate cash available to support our share repurchase plan and for other corporate needs, we may reserve borrowing capacity under a line of credit. We currently have such a line of credit, but there can be no guarantee that we will always have one in the future. We can borrow against our line of credit to repurchase shares presented for repurchase during periods when we do not have sufficient proceeds from operating cash flows or the sale of shares to fund all repurchase requests.
Repurchase Limitations
We may determine to repurchase fewer shares than have been requested in any particular month to be repurchased under our share repurchase plan, or none at all, in our discretion at any time. In addition, the aggregate NAV of total repurchases of shares (excluding any Early Repurchase Deduction applicable to the repurchased shares) is limited. From our inception until May 23, 2024, the total amount of shares that we could repurchase was limited to no more than 2% of our NAV per month and no more than 5% of our NAV per calendar quarter. On May 23, 2024, our board of directors amended our share repurchase plan such that we limited share repurchases to 0.33% of our NAV per month and 1.0% of our NAV per quarter.
On June 6, 2025, our board of directors amended our share repurchase plan such that, (1) beginning with repurchases during the month of June 2025, we limit share repurchases to 0.5% of NAV per month (measured using the aggregate NAV attributable to stockholders as of the end of the immediately preceding month) and (2) beginning on July 1, 2025, we limit share repurchases to 1.5% of NAV per quarter (measured using the aggregate NAV attributable to stockholders as of the end of the immediately preceding quarter).
Since October 2022, repurchase requests have consistently exceeded the applicable monthly and/or quarterly limits of our share repurchase plan and may continue to do so in the future.
In the event that we determine to repurchase some but not all of the shares submitted for repurchase during any month, shares submitted for repurchase during such month are repurchased on a pro rata basis, subject to the repurchase priority described below. All unsatisfied repurchase requests must be resubmitted after the start of the next month or quarter, or upon the recommencement of the share repurchase plan, as applicable.
If the transaction price for the applicable month is not made available by the tenth business day prior to the last business day of the month (or is changed after such date), then no repurchase requests will be accepted for such month and stockholders who wish to have their shares repurchased the following month must resubmit their repurchase requests.
Should repurchase requests, in our board of directors’ judgment, place an undue burden on our liquidity, adversely affect our operations or risk having an adverse impact on the company as a whole, or should we otherwise determine that investing our liquid assets in real properties or other investments rather than repurchasing our shares is in the best interests of the company as a whole, our board of directors may determine to repurchase fewer shares in any particular month than have been requested to be repurchased (including relative to the monthly and quarterly limits described above), or none at all. Further, our board of directors has in the past made exceptions to the limitations of our share repurchase plan and may in the future, in certain circumstances, make exceptions to such repurchase limitations (or repurchase fewer shares than such limitations), or modify or suspend our share repurchase plan if, in its
reasonable judgment, it deems such action to be in our best interest and the best interest of our stockholders. Material modifications, including any amendment to the monthly or quarterly limitations on repurchases, to and suspensions of the share repurchase plan will be promptly disclosed to stockholders in a prospectus supplement (or post-effective amendment if required by the Securities Act) or special or periodic report filed by us. Material modifications will also be disclosed on our website. In addition, we may determine to suspend the share repurchase plan due to regulatory changes, due to changes in law or if we become aware of undisclosed material information that we believe should be publicly disclosed before shares are repurchased. Once the share repurchase plan is suspended, our board of directors must affirmatively authorize the recommencement of the plan before stockholder requests will be considered again. Upon a suspension of our share repurchase plan, our board of directors will consider at least quarterly whether the continued suspension of our share repurchase plan remains in our best interest and the best interest of our stockholders. However, our board of directors is not required to authorize the recommencement of our share repurchase plan within any specified period of time. Our board of directors may also determine to terminate our share repurchase plan if required by applicable law or in connection with a transaction in which our stockholders receive liquidity for their shares of our common stock, such as a sale or merger of our company or listing of our shares on a national securities exchange.
Shares held by the Advisor acquired as payment of the Advisor’s management fee (and shares received in lieu of cash distributions on such shares) will not be subject to the share repurchase plan, including with respect to any repurchase limitations or the Early Repurchase Deduction . Notwithstanding the foregoing, our independent directors oversee the repurchase activity of the Advisor, and the approval of our independent directors is required for any repurchase request of the Advisor for Class I shares received as payment for the management fee that, when combined with any stockholder repurchase requests submitted through our share purchase plan, would cause us to exceed the monthly and quarterly repurchase limitations of our share repurchase plan, and any such approval must find that the repurchase would not impair our capital or operations and be consistent with the fiduciary duties of our independent directors.
Stockholders who exchange shares of one class for shares of another class with an equivalent aggregate NAV will not be subject to, and will not be treated as having shares repurchased for the calculation of, the monthly or quarterly limitations on repurchases and will not be subject to the Early Repurchase Deduction. Repurchases of our shares or Operating Partnership units from the Special Limited Partner distributed to the Special Limited Partner with respect to its performance participation interest are not subject to the Early Repurchase Deduction, but, in the case of shares, such repurchases are subject to the monthly and quarterly repurchase limitations and do not receive priority over other shares for which repurchase is requested during such period.
Repurchase Priority
In the event that we determine to repurchase some but not all of the shares submitted for repurchase during any month (including where repurchase requests exceed the monthly or quarterly limits), shares submitted for repurchase during such month will be repurchased subject to the following repurchase priority. First, repurchase requests made upon the death or qualifying disability of a stockholder who is a natural person will be repurchased in full to the extent there are available funds up to a limit of $5 million per month, subject to the terms and conditions regarding the death or qualifying disability for waivers of the Early Repurchase Deduction set forth below. To the extent such repurchase requests exceed the $5 million per month limit, such requests will be satisfied in the order of the date of death or qualifying disability, beginning with the earliest of such date, and any unfulfilled requests will be repurchased on a pro rata basis with all other repurchase requests for such month. Second, repurchase requests that would result in an account, including accounts in certain feeder funds created to hold our shares, having a balance below $2,500 will be repurchased in full to the extent there are available funds. Thereafter, any remaining funds will be used to repurchase all other shares submitted for repurchase during such month on a pro rata basis.
Early Repurchase Deduction
There is no minimum holding period for shares of our common stock and stockholders can request that we repurchase their shares at any time. However, subject to limited exceptions, shares that have not been outstanding for at least 12 months are repurchased at 95% of the transaction price (the “Early Repurchase Deduction”). The 12 month holding period is inclusive of the month the stockholder purchases the shares and the month when the shares are repurchased. Additionally, stockholders who have received shares of our common stock in exchange for their Operating Partnership units may include the period of time such stockholder held such Operating Partnership units for purposes of calculating the holding period for such shares of our common stock. This Early Repurchase Deduction will also generally apply to minimum account repurchases. The Early Repurchase Deduction will not apply to shares acquired through our distribution reinvestment plan.
The Early Repurchase Deduction will inure indirectly to the benefit of our remaining stockholders and is intended to offset the trading costs, market impact and other costs associated with short-term trading in our common stock. We may, from time to time and in our discretion, waive the Early Repurchase Deduction in the following circumstances (subject to the conditions described below):
•repurchases resulting from death or qualifying disability;
•in the event that a stockholder’s shares are repurchased because the stockholder has failed to maintain the $500 minimum account balance; or
•due to trade or operational error.
As set forth above, we may waive the Early Repurchase Deduction in respect of repurchase of shares resulting from the death of a stockholder who is a natural person, subject to the conditions and limitations described above, including shares held by such stockholder through a revocable grantor trust or an IRA or other retirement or profit-sharing plan, after receiving written notice from the estate of the stockholder, the recipient of the shares through bequest or inheritance, or, in the case of a revocable grantor trust, the trustee of such trust, who shall have the sole ability to request repurchase on behalf of the trust. We must receive the written repurchase
request within 12 months after the death of the stockholder for the requesting party to rely on any of the special treatment described above that may be afforded in the event of the death of a stockholder. Such a written request must be accompanied by a certified copy of the official death certificate of the stockholder. If spouses are joint registered holders of shares, the request to have the shares repurchased may be made if either of the registered holders dies. If the stockholder is not a natural person, such as certain trusts or a partnership, corporation or other similar entity, the right to waiver of the Early Repurchase Deduction upon death does not apply.
Furthermore, as set forth above, we may waive the Early Repurchase Deduction in respect of repurchase of shares held by a stockholder who is a natural person who is deemed to have a qualifying disability (as such term is defined in Section 72(m)(7) of the Code), subject to the conditions and limitations described above, including shares held by such stockholder through a revocable grantor trust, or an IRA or other retirement or profit-sharing plan, after receiving written notice from such stockholder, provided that the condition causing the qualifying disability was not pre-existing on the date that the stockholder became a stockholder. We must receive the written repurchase request within 12 months of the initial determination of the stockholder’s disability for the stockholder to rely on any of the waivers described above that may be granted in the event of the disability of a stockholder. If spouses are joint registered holders of shares, the request to have the shares repurchased may be made if either of the registered holders acquires a qualifying disability. If the stockholder is not a natural person, such as certain trusts or a partnership, corporation or other similar entity, the right to waiver of the Early Repurchase Deduction upon disability does not apply.
Our board of directors has designated the following persons as “Key Persons” under our share repurchase plan: Barry Sternlicht, Andrew Sossen, Jeffrey Dishner, Jonathan Pollack and any individual that replaces such persons. Our share repurchase plan provides that if two or more such Key Persons are no longer actively involved in the business and activities of our sponsor, or are otherwise unable or unwilling to exercise the authority and discharge those day-to-day management responsibilities with respect to our sponsor as are currently exercised and discharged by such Key Person(s) (such inactivity, inability or unwillingness, “Inactivity”), and our sponsor or Starwood Capital has not appointed one or more replacements who will fulfill substantially all of the duties of one of such Key Persons within 90 days from the date such Inactivity began (meaning, for the sake of clarity, that one Key Person’s responsibilities may remain unfilled for longer than 90 days) (a “Key Person Triggering Event”), then the Early Repurchase Deduction is waived with respect to shares that have been purchased in the 12 months preceding the expiration of five business days after the public disclosure of the occurrence of such Key Person Triggering Event until the completion of three full calendar months from the time the Key Person Triggering Event is publicly disclosed. The waiver of the Early Repurchase Deduction set forth in this paragraph will not apply to shares acquired through our distribution reinvestment plan.
Items of Note
When you make a request to have shares repurchased, you should note the following:
•if you are requesting that some but not all of your shares be repurchased, keep your balance above $500 to avoid minimum account repurchase, if applicable;
•you will not receive interest on amounts represented by uncashed repurchase checks;
•under applicable anti-money laundering regulations and other federal regulations, repurchase requests may be suspended, restricted or canceled and the proceeds may be withheld; and
•all shares of our common stock requested to be repurchased must be beneficially owned by the stockholder of record making the request or his or her estate, heir or beneficiary, or the party requesting the repurchase must be authorized to do so by the stockholder of record of the shares or his or her estate, heir or beneficiary, and such shares of common stock must be fully transferable and not subject to any liens or encumbrances. In certain cases, we may ask the requesting party to provide evidence satisfactory to us that the shares requested for repurchase are not subject to any liens or encumbrances. If we determine that a lien exists against the shares, we are not obligated to repurchase any shares subject to the lien.
IRS regulations require us to determine and disclose on Form 1099-B the adjusted cost basis for shares of our stock sold or repurchased. Although there are several available methods for determining the adjusted cost basis, unless you elect otherwise, which you may do by checking the appropriate box on the repurchase authorization form or calling our customer service number at 833-433-4344, we will utilize the first-in-first-out method.
Frequent Trading and Other Policies
We may reject for any reason, or cancel as permitted or required by law, any purchase orders for shares of our common stock. For example, we may reject any purchase orders from market timers or investors that, in our opinion, may be disruptive to our operations. Frequent purchases and sales of our shares can harm stockholders in various ways, including reducing the returns to long-term stockholders by increasing our costs, disrupting portfolio management strategies and diluting the value of the shares of long-term stockholders.
In general, stockholders may request that we repurchase their shares of our common stock once every 30 days. However, we prohibit frequent trading. We define frequent trading as follows:
•any stockholder who requests that we repurchase its shares of our common stock within 30 calendar days of the purchase of such shares;
•transactions deemed harmful or excessive by us (including, but not limited to, patterns of purchases and repurchases), in our sole discretion; and
•transactions initiated by financial advisors, among multiple stockholder accounts, that in the aggregate are deemed harmful or excessive.
The following are excluded when determining whether transactions are excessive:
•purchases and requests for repurchase of our shares in the amount of $2,500 or less;
•purchases or repurchases initiated by us; and
•transactions subject to the trading policy of an intermediary that we deem materially similar to our policy.
At the Dealer Manager’s discretion, upon the first violation of the policy in a calendar year, purchase and repurchase privileges may be suspended for 90 days. Upon a second violation in a calendar year, purchase and repurchase privileges may be suspended for 180 days. On the next business day following the end of the 90 or 180 day suspension, any transaction restrictions placed on a stockholder may be removed.
Mail and Telephone Instructions
We and our transfer agent will not be responsible for the authenticity of mail or phone instructions or losses, if any, resulting from unauthorized stockholder transactions if they reasonably believe that such instructions were genuine. Our transfer agent has established reasonable procedures to confirm that instructions are genuine including requiring the stockholder to provide certain specific identifying information on file and sending written confirmation to stockholders of record no later than five days following execution of the instruction. Stockholders, or their designated custodian or fiduciary, should carefully review such correspondence to ensure that the instructions were properly acted upon. If any discrepancies are noted, the stockholder, or its agent, should contact his, her or its financial advisor as well as our transfer agent in a timely manner, but in no event more than 60 days from receipt of such correspondence. Failure to notify such entities in a timely manner will relieve us, our transfer agent and the financial advisor of any liability with respect to the discrepancy.
SUPPLEMENTAL SALES MATERIAL
In addition to this prospectus, we will use sales material in connection with the offering of shares, although only when accompanied by or preceded by the delivery of this prospectus. Some or all of the sales material may not be available in certain jurisdictions. This sales material may include information relating to this offering, the past performance of the Advisor and its affiliates, property brochures and articles and publications concerning real estate. In addition, the sales material may contain quotes from various publications without obtaining the consent of the author or the publication for use of the quoted material in the sales material.
REPORTS TO STOCKHOLDERS
We will cause to be prepared and mailed or delivered to each stockholder, as of a record date after the end of the fiscal year, and to each holder of our other publicly held securities, within 120 days after the end of the fiscal year to which it relates, an annual report for each fiscal year. The annual reports will contain the following:
|
|
|
|
|
|
|
financial statements that are prepared in accordance with GAAP and are audited by our independent registered public accounting firm; |
|
|
|
|
|
|
|
the ratio of the costs of raising capital during the year to the capital raised; |
|
|
|
|
|
|
|
the aggregate amount of the management fee and the aggregate amount of any other fees paid to the Advisor and any affiliate of the Advisor by us or third parties doing business with us during the year; |
|
|
|
|
|
|
|
our Total Operating Expenses for the year, stated as a percentage of our Average Invested Assets and as a percentage of our Net Income; |
|
|
|
|
|
|
|
a report from the independent directors that our policies are in the best interest of our stockholders and the basis for such determination; and |
|
|
|
|
|
|
|
a separate report containing full disclosure of all material terms, factors and circumstances surrounding any and all transactions involving us and the Advisor, a director or any affiliate thereof during the year, which report the independent directors are specifically charged with a duty to examine and to comment on regarding the fairness of the transactions. |
Alternatively, such information may be provided in a proxy statement delivered with the annual report. We will make available to you on our website, www.starwoodNAV.reit, or, at our discretion, via email, our quarterly and annual reports, proxy statements and other reports and documents concerning your investment. To the extent required by law or regulation, or, in our discretion, we may also make certain of this information available to you via U.S. mail or other courier. You may always receive a paper copy upon request.
Our tax accountants will prepare our federal tax return (and any applicable state income tax returns). Generally we will provide appropriate tax information to our stockholders within 31 days following the end of each fiscal year. Our fiscal year is the calendar year.
LEGAL MATTERS
The validity of the shares of our common stock being offered hereby have been passed upon for us by Venable LLP, Baltimore, Maryland. Alston & Bird LLP has reviewed the statements relating to certain U.S. federal income tax matters that are likely to be material to U.S. holders and non-U.S. holders of our common stock under the caption “Material U.S. Federal Income Tax Considerations” and has passed upon the accuracy of those statements as well as our qualification as a REIT for U.S. federal income tax purposes.
EXPERTS
The financial statements of Starwood Real Estate Income Trust, Inc. as of December 31, 2024 and 2023, and for each of the three years in the period ended December 31, 2024, incorporated in this Prospectus by reference to Starwood Real Estate Income Trust, Inc.’s Current Report on Form 8-K/A filed on July 11, 2025, have been audited by Deloitte & Touche LLP, an independent registered public accounting firm, as stated in their report. Such financial statements are incorporated by reference in reliance upon the report of such firm given their authority as experts in accounting and auditing.
The statements included in our prospectus under the captions “Net Asset Value Calculation and Valuation Guidelines—Our Independent Valuation Advisor” and “Net Asset Value Calculation and Valuation Guidelines—Valuation of Investments,” relating to the role of our independent valuation advisor, have been reviewed by Altus Group U.S. Inc., an independent valuation firm, and are included in our prospectus given the authority of such firm as experts in property valuations and appraisals.
INCORPORATION OF CERTAIN INFORMATION BY REFERENCE
We have elected to “incorporate by reference” certain information into this prospectus. By incorporating by reference, we are disclosing important information to you by referring you to documents we have filed separately with the SEC. The information incorporated by reference is deemed to be part of this prospectus, except for information incorporated by reference that is superseded by information contained in this prospectus. You can access documents that are incorporated by reference into this prospectus at the website we maintain at www.starwoodNAV.reit. There is additional information about us and our affiliates at our website, but unless specifically incorporated by reference herein as described in the paragraphs below, the contents of that website are not incorporated by reference in or otherwise a part of this prospectus.
The following documents filed with the SEC are incorporated by reference in this prospectus, except for any document or portion thereof deemed to be “furnished” and not filed in accordance with SEC rules:
|
|
|
|
|
|
|
Annual Report on Form 10-K for the year ended December 31, 2024 filed with the SEC on March 21, 2025, except for Items 1, 7 and 8 which are included and updated in the Form 8-K/A filed on July 11, 2025 mentioned below; |
|
|
|
|
|
|
|
Quarterly Report on Form 10-Q for the three months ended March 31, 2025 filed with the SEC on May 9, 2025; |
|
|
|
|
|
|
|
Quarterly Report on Form 10-Q for the three months ended June 30, 2025 filed with the SEC on August 13, 2025; |
|
|
|
|
|
|
|
Quarterly Report on Form 10-Q for the three months ended September 30, 2025 filed with the SEC on November 12, 2025; |
|
|
|
|
|
|
|
Current Reports on Form 8-K filed with the SEC on January 31, 2025, February 28, 2025, March 31, 2025, April 2, 2025, April 3, 2025, April 30, 2025, May 14, 2025, May 30, 2025, June 9, 2025, June 13, 2025 (amended on July 11, 2025), June 30, 2025, July 31, 2025, August 13, 2025, August 29, 2025, September 30, 2025, October 31, 2025, November 26, 2025, December 30, 2025 and January 7, 2026. |
We will provide to each person, including any beneficial owner, to whom this prospectus is delivered, upon written or oral request, a copy of any or all of the information that we have incorporated by reference into this prospectus but not delivered with this prospectus, free of charge. To receive a copy of any of the documents incorporated by reference in this prospectus, other than exhibits, unless they are specifically incorporated by reference in those documents, call or write us at:
Starwood Real Estate Income Trust, Inc.,
2340 Collins Avenue
Miami Beach, FL 33139
(305) 695-5500
The information relating to us contained in this prospectus does not purport to be comprehensive and should be read together with the information contained in the documents.
PRIVACY POLICY NOTICE
To help you understand how we protect your personal information, we have included our Privacy Policy as Appendix C to this prospectus. This appendix describes our current privacy policy and practices. Should you decide to establish or continue a stockholder relationship with us, we will advise you of our policy and practices as required by law.
WHERE YOU CAN FIND MORE INFORMATION
We have filed a registration statement on Form S-11 with the SEC with respect to the shares of our common stock to be issued in this offering. This prospectus is a part of that registration statement and, as permitted by SEC rules, does not include all of the information you can find in the registration statement or the exhibits to the registration statement. For additional information relating to us, we refer you to the registration statement and the exhibits to the registration statement. Statements contained in this prospectus as to the contents of any contract or document are necessarily summaries of such contract or document and in each instance, if we have filed the contract or document as an exhibit to the registration statement, we refer you to the copy of the contract or document filed as an exhibit to the registration statement.
We will file annual, quarterly and special reports, proxy statements and other information with the SEC. The registration statement is, and any of these future filings with the SEC will be, available to the public over the internet at the SEC’s website at www.sec.gov.
We maintain a web site at www.starwoodNAV.reit where there is additional information about our business, but the contents of the website are not incorporated by reference in or otherwise a part of this prospectus. From time to time, we may use our website as a distribution channel for material company information.
APPENDIX A: DISTRIBUTION REINVESTMENT PLAN
Effective January 1, 2024
This Distribution Reinvestment Plan (the “Plan”) is adopted by Starwood Real Estate Income Trust, Inc. (the “Company”) pursuant to its Articles of Amendment and Restatement (as amended, restated or otherwise modified from time to time, the “Charter”). Unless otherwise defined herein, capitalized terms shall have the same meaning as set forth in the Charter.
1. Distribution Reinvestment. As agent for the stockholders (the “Stockholders”) of the Company who (i) purchase Common Shares (collectively, the “Shares”) pursuant to the Company’s continuous public offering (the “Offering”), (ii) purchase Shares pursuant to any future public offering of the Company (a “Future Public Offering”), or (iii) purchase Shares pursuant to any future private offering of the Company (a “Private Offering”), and who do not opt out of participating in the Plan (or who affirmatively elect to participate in the Plan, as applicable, as set forth in Section 3 below) (the “Common Stock Participants”), the Company will apply all dividends and other distributions declared and paid in respect of the Shares held by each Common Stock Participant and attributable to the class of Shares purchased by such Common Stock Participant (the “Common Stock Distributions”), including Common Stock Distributions paid with respect to any full or fractional Shares acquired under the Plan, to the purchase of additional Shares of the same class for such Common Stock Participant.
Additionally, as agent for the holders (the “Unitholders”) of partnership units (the “OP Units”) of Starwood REIT Operating Partnership, L.P. (the “Operating Partnership”) who participate in the Plan in accordance with the Operating Partnership’s limited partnership agreement (the “OP Unit Participants” and, together with the Common Stock Participants, the “Participants”), the Operating Partnership will apply all dividends and other distributions declared and paid in respect of the OP Units held by each OP Unit Participant and attributable to the class of OP Units held by such OP Unit Participant (the “OP Unit Distributions” and, together with the Common Stock Distributions, the “Distributions”) to the purchase of Shares having the same class designation as the applicable class of OP Units for such OP Unit Participant to which such OP Unit Distributions are attributable, provided that OP Unit Distributions attributable to Class S-1 OP Units shall be applied to the purchase of Class S Shares and OP Unit Distributions attributable to Class D-1 OP Units shall be applied to the purchase of Class D Shares.
2. Effective Date. The effective date of this Plan shall be January 1, 2024.
3. Procedure for Participation.
A. Any Stockholder who has received a Prospectus, as contained in the Company’s registration statement filed with the Securities and Exchange Commission (the “SEC”) with respect to the Offering or any Future Public Offering, as applicable, will automatically become a Participant unless they elect not to become a Participant by noting such election on their subscription agreement; provided, however that any Stockholder who (i) resides in a state or jurisdiction that requires affirmative enrollment in the Plan or (ii) is a client of a participating broker-dealer that requires affirmative enrollment in the Plan will only become a Participant if they elect to become a Participant by noting such election on their subscription agreement.
B. Any Stockholder who has received a copy of the private placement memorandum with respect to any Private Offering will become a Participant by completing and executing an enrollment form or any appropriate authorization form as may be available from the Company, the Company’s transfer agent, the dealer manager for the applicable Private Offering or any soliciting dealer or registered investment advisor participating in the distribution of Shares for such Private Offering.
C. Except as set forth in the Operating Partnership’s limited partnership agreement, any Unitholder who acquires OP Units after December 18, 2023 will become a Participant pursuant to the terms of the Operating Partnership’s limited partnership agreement.
D. Any Stockholder or Unitholder who is not a Participant may later elect to become a Participant by subsequently completing and executing an enrollment form or any appropriate authorization form as may be available from the Company, the Operating Partnership, the Company’s transfer agent, the dealer manager for the applicable offering or any soliciting dealer participating or registered investment advisor in the distribution of Shares or OP Units for the applicable offering. Participation in the Plan will begin with the next Distribution payable after acceptance of a Participant’s subscription, enrollment or authorization. Shares will be purchased under the Plan on the date that Distributions are paid by the Company or the Operating Partnership, as applicable. The Company may elect to deny participation in the Plan with respect to a Stockholder or Unitholder that resides in a jurisdiction or foreign country where, in the Company’s judgment, the burden or expense of compliance with applicable securities laws makes participation impracticable or inadvisable.
4. Suitability. Each Participant is requested to promptly notify the Company in writing if the Participant experiences a material change in his or her financial condition, including the failure to meet the income, net worth, investment concentration standards imposed by such Participant’s state of residence, status as an “accredited investor” as defined by Regulation D of the Securities Act or other investment suitability standards imposed by the Company or the Operating Partnership, as applicable, and set forth in the Company’s most recent prospectus, the Operating Partnership’s limited partnership agreement, a private placement memorandum, the subscription enrollment form or other authorization form, as applicable. For the avoidance of doubt, this request in no way shifts to the Common Stock Participant the responsibility of the Company’s sponsor, or any other person selling Shares on behalf of the Company in the Offering or any Future Public Offering to the Common Stock Participant to make every reasonable effort to determine that the purchase of Shares is a suitable and appropriate investment based on information provided by such Common Stock Participant.
5. Purchase of Shares.
A. Participants will acquire Shares from the Company (including Shares purchased by the Company for the Plan in a secondary market (if available) or on a stock exchange (if listed)) under the Plan at a price equal to the most recently disclosed transaction price per
Share applicable to the class of Shares purchased by the Participant on the date that the Distribution is payable (calculated as of the most recent month end). No upfront selling commissions will be payable with respect to Shares purchased pursuant to the Plan, but such Shares may be subject to ongoing stockholder servicing fees. Participants in the Plan may purchase fractional Shares so that 100% of the Distributions will be used to acquire Shares. However, a Participant will not be able to acquire Shares under the Plan and such Participant’s participation in the Plan will be terminated to the extent that a reinvestment of such Participant’s Distributions in Shares would cause the percentage ownership or other limitations contained in the Charter to be violated.
B. Shares to be distributed by the Company in connection with the Plan may (but are not required to) be supplied from: (i) Shares that will be issued by the Company in a private placement pursuant to an applicable exemption from registration under the Securities Act in connection with a Private Offering or under the Operating Partnership’s limited partnership agreement, (ii) Shares that will be registered with the SEC in connection with the Offering or (iii) Shares to be registered with the SEC in connection with a Future Public Offering.
6. Taxes. THE REINVESTMENT OF DISTRIBUTIONS DOES NOT RELIEVE A PARTICIPANT OF ANY INCOME TAX LIABILITY THAT MAY BE PAYABLE ON THE DISTRIBUTIONS. INFORMATION REGARDING POTENTIAL TAX INCOME LIABILITY OF PARTICIPANTS MAY BE FOUND IN THE PUBLIC FILINGS MADE BY THE COMPANY WITH THE SEC.
7. Share Certificates. The ownership of the Shares purchased through the Plan will be in book-entry form unless and until the Company issues certificates for its outstanding Shares.
8. Reports. On a quarterly basis, the Company shall provide each Participant a statement of account describing, as to such Participant: (i) the Distributions reinvested during the quarter; (ii) the number and class of Shares purchased pursuant to the Plan during the quarter; (iii) the per share purchase price for such Shares; and (iv) the total number of Shares purchased on behalf of the Participant under the Plan. On an annual basis, tax information with respect to income earned on Shares under the Plan for the calendar year will be provided to each applicable Participant.
9. Termination by Participant. A Participant may terminate participation in the Plan at any time, without penalty, by delivering at least 10 business days’ prior written notice to the Company and the Company may, in its discretion, accept and terminate participation for any notice received less than 10 business days prior to the payment of a distribution. Any transfer of Shares or OP Units by a Participant to a non-Participant will terminate participation in the Plan with respect to the transferred Shares or OP Units, as applicable. If a Participant requests that the Company or the Operating Partnership repurchase a portion of the Participant’s Shares or OP Units, as applicable, the Participant’s participation in the Plan will continue with respect to the Participant’s Shares or OP Units that were not repurchased. If a Participant requests that the Company or the Operating Partnership repurchase all of the Participant’s Shares or OP Units, the Participant’s participation in the Plan will be automatically terminated, whether or not all of the Participant’s Shares or OP Units, as applicable, are actually repurchased. If a Participant terminates Plan participation, the Company may, at its option, ensure that the terminating Participant’s account will reflect the whole number of Shares in such Participant’s account and provide a check for the cash value of any fractional Share in such account. Upon termination of Plan participation for any reason, future Distributions will be distributed to the Stockholder or Unitholder in cash.
10. Amendment, Suspension or Termination by the Company. The Board of Directors may by majority vote amend any aspect of the Plan; provided that the Plan cannot be amended to eliminate a Participant’s right to terminate participation in the Plan and that notice of any material amendment must be provided to Participants at least 10 days prior to the effective date of that amendment. The Board of Directors may by majority vote suspend or terminate the Plan for any reason upon 10 days’ written notice to the Participants. The Company may provide notice under this Section 10 by including such information (a) in a Current Report on Form 8-K or in its annual or quarterly reports, all publicly filed with the SEC, or (b) in a separate mailing to the Participants.
11. Liability of the Company. The Company shall not be liable for any act done in good faith, or for any good faith omission to act, including, without limitation, any claims or liability (i) arising out of failure to terminate a Participant’s account upon such Participant’s death prior to timely receipt of notice in writing of such death or (ii) with respect to the time and the prices at which Shares are purchased or sold for a Participant’s account. To the extent that indemnification may apply to liabilities arising under the Securities Act, or the securities laws of a particular state, the Company has been advised that, in the opinion of the SEC and certain state securities commissioners, such indemnification is contrary to public policy and, therefore, unenforceable.
APPENDIX B: FORM OF SUBSCRIPTION AGREEMENT
|
|
|
|
|
|

|
|
SUBSCRIPTION AGREEMENT FOR SHARES OF STARWOOD REAL ESTATE INCOME TRUST, INC. |
1. SUBSCRIPTION AMOUNT & SHARE CLASS ELECTION
Investment Amount $ (USD) ☐ Initial Purchase ☐ Subsequent Purchase
SHARE CLASS SELECTION check one box below (required)
|
|
|
|
☐ |
SHARE CLASS T (Minimum investment amount $5,000) |
|
|
|
|
☐ |
SHARE CLASS S (Minimum investment amount $5,000) |
|
|
|
|
☐ |
SHARE CLASS D (Minimum investment $5,000; available for wrap accounts and other eligible investors as disclosed in the prospectus) |
|
|
|
|
☐ |
SHARE CLASS I (Minimum investment $1,000,000; available for certain fee-based wrap accounts and other eligible investors, per the prospectus) |
2. FORM OF OWNERSHIP
|
|
|
|
|
|
|
|
|
|
NON-QUALIFIED ACCOUNT SINGLE OWNER |
|
MINOR ACCOUNT |
|
OTHER ACCOUNT |
☐ Individual ☐ Individual with Transfer on Death1 MULTIPLE OWNERS ☐ Joint Tenants with Right of Survivorship ☐ Joint Tenants with Transfer on Death1 ☐ Community Property ☐ Tenants in Common TRUST ☐ Taxable Trust |
|
☐ UTMA or UGMA State of Date of Birth QUALIFIED PLAN ACCOUNT2 ☐ Traditional IRA ☐ ROTH IRA ☐ SEP/IRA ☐ Rollover IRA |
|
☐ C Corporation ☐ Pension Plan ☐ S Corporation ☐ Profit Sharing Plan ☐ Non-Profit Organization ☐ LLC ☐ Partnership ☐ Other |
|
|
1 |
Requires Transfer on Death Form, which can be found on www.starwoodnav.reit |
2 |
Requires a Custodian |
3. INVESTOR INFORMATION
A. INVESTOR NAME1 (Investor/Trustee/Executor/Authorized Signatory Information)
|
|
|
|
|
|
|
|
|
|
|
|
|
|
|
|
|
|
|
|
|
|
|
First Name |
|
(MI) |
|
Last Name |
|
|
|
|
|
|
|
|
Social Security Number/Tax ID |
|
Date of Birth (MM/DD/YYYY) |
|
Daytime Phone Number |
|
|
|
|
|
|
|
|
|
|
|
|
|
|
|
|
|
|
|
|
|
|
|
Residential Street Address |
|
City |
|
State |
|
|
|
Zip Code |
If Non-U.S. Citizen, Specify Country of Citizenship and Select One below (required) |
|
|
|
|
|
|
|
|
☐ Resident Alien ☐ Non-Resident Alien (Attach current and complete Form W-8BEN) |
|
|
|
|
|
|
Country of Citizenship |
|
|
1 |
If you are affiliated with Starwood Capital Group, please select one: ☐ Employee ☐ Officer or Director ☐ Affiliate |
|
|
|
|
|
|
|
|
|
|
|
|
|
|
SUBSCRIPTION AGREEMENT FOR SHARES OF STARWOOD REAL ESTATE INCOME TRUST, INC. |
|
|
|
|
PAGE 1 OF 9 |
|
|
|
|
|
|
|

|
|
SUBSCRIPTION AGREEMENT FOR SHARES OF STARWOOD REAL ESTATE INCOME TRUST, INC. |
|
|
|
|
|
|
|
|
|
|
|
|
|
|
|
|
|
|
|
|
|
|
|
|
|
|
|
|
|
|
|
|
|
|
|
|
|
|
|
|
|
|
|
|
|
|
|
|
|
|
|
|
|
|
|
|
|
|
|
|
|
|
|
|
|
|
|
|
|
|
|
|
|
|
|
|
|
|
|
|
|
|
|
|
|
|
|
|
|
|
|
|
|
|
|
|
|
|
|
|
|
|
|
|
|
|
|
|
|
|
|
|
|
|
|
|
|
|
|
|
|
B. CO-INVESTOR NAME (Co-Investor/Co-Trustee/Co-Authorized Signatory Information, if applicable) |
|
|
|
|
|
|
|
|
First Name |
|
(MI) |
|
Last Name |
|
|
|
|
|
|
|
|
Social Security Number/Tax ID |
|
Date of Birth (MM/DD/YYYY) |
|
Daytime Phone Number |
|
|
|
|
|
|
|
|
|
|
|
|
|
|
|
|
|
|
|
|
|
|
|
|
|
Residential Street Address |
|
City |
|
State |
|
|
|
Zip Code |
|
If Non-U.S. Citizen, select one below and Specify Country of Citizenship (required) |
|
|
☐Resident Alien ☐Non-Resident Alien (Attach current and complete Form W-8BEN) |
|
|
|
|
|
|
|
|
|
Country of Citizenship |
|
|
|
|
|
|
|
|
|
|
|
|
|
|
C. TRUST/CORP/PARTNERSHIP/OTHER (if applicable): |
|
|
|
|
SSN/Tax ID |
|
|
|
|
Date of Formation |
|
|
|
|
|
|
|
|
|
|
|
(MM/DD/YYYY) |
|
|
|
|
|
|
|
|
|
|
|
|
|
|
|
|
|
Mailing Address |
|
|
|
|
|
|
|
|
|
|
|
|
(You must include a permanent U.S. street address even if your mailing address is a P.O. Box) |
|
(City/State) |
|
|
|
(ZIP) |
|
|
|
|
|
U.S. Street Address |
|
|
|
|
|
|
|
|
|
|
|
|
(Leave blank if your U.S. street address and mailing address are the same) |
|
(City/State) |
|
|
|
(ZIP) |
|
|
|
|
|
|
|
|
|
|
|
|
|
Trustee(s)/authorized person(s) |
|
|
|
Trustee(s)/authorized person(s) SSN |
|
Date of Birth |
|
|
|
|
|
|
|
|
|
|
|
|
(MM/DD/YYYY) |
|
|
|
|
|
|
|
|
|
|
|
|
|
|
|
|
|
Trustee(s)/authorized person(s) U.S. Street Address |
|
|
|
|
|
|
|
|
|
|
|
|
|
|
|
|
|
|
(Street) |
|
|
|
(City/State) |
|
|
|
(ZIP) |
|
Phone# |
|
Backup withholding exempt payee code (if any)1 |
|
Exemption from FATCA reporting code (if any)2 |
|
|
|
|
|
|
|
|
|
|
|
|
D. CUSTODIAL ARRANGEMENT (if applicable): |
|
|
Name of Custodian |
|
Custodian Phone # |
|
|
|
|
|
|
|
|
|
|
|
|
|
|
|
|
|
|
|
|
|
|
|
|
Mailing Address |
|
|
|
|
|
|
|
|
|
|
|
|
|
|
|
|
(Street) |
|
|
|
(City/State) |
|
|
|
(ZIP) |
|
|
|
|
|
|
|
|
|
|
|
|
|
Custodian Tax ID # |
|
|
|
|
|
|
(to be completed by custodian above) |
|
|
|
|
|
|
|
|
|
|
|
|
|
|
|
|
|
|
|
|
|
|
|
|
|
|
|
Custodian Account # |
|
Custodian Authorization: |
|
|
|
|
|
|
|
|
|
|
|
|
|
(to be completed by custodian above) |
|
|
|
|
|
|
|
|
|
|
|
|
|
|
|
|
|
|
|
|
E. ALTERNATIVE MAILING ADDRESS (Complete only if you wish to have mail sent to a different address, other than what you provided above) |
|
|
|
|
|
|
|
|
|
|
|
|
|
|
Mailing Address |
|
City |
|
State |
|
|
|
Zip Code |
|
|
1 |
See Exempt payee code in the Instructions for IRS Form W-9. |
2 |
See Exemption from FATCA reporting code in the Instructions for IRS Form W-9. |
|
|
|
|
|
|
|
|
|
|
|
|
|
|
SUBSCRIPTION AGREEMENT FOR SHARES OF STARWOOD REAL ESTATE INCOME TRUST, INC. |
|
|
|
|
PAGE 2 OF 9 |
|
|
|
|
|
|
|

|
|
SUBSCRIPTION AGREEMENT FOR SHARES OF STARWOOD REAL ESTATE INCOME TRUST, INC. |
4. DISTRIBUTION ELECTION
You are automatically enrolled in our Distribution Reinvestment Plan, unless you are a resident of ALABAMA, ARKANSAS, CALIFORNIA IDAHO, KANSAS, KENTUCKY, MAINE, MARYLAND, MASSACHUSETTS, NEBRASKA, NORTH CAROLINA, NEW JERSEY, OHIO, OREGON, VERMONT OR WASHINGTON. If you are a resident of ALABAMA, ARKANSAS, CALIFORNIA, IDAHO, KANSAS, KENTUCKY, MAINE, MARYLAND, MASSACHUSETTS, NEBRASKA, NORTH CAROLINA, NEW JERSEY, OHIO, OREGON, VERMONT OR WASHINGTON, you are not automatically enrolled in the Distribution Reinvestment Plan and will receive cash distributions unless you elect to enroll in the Distribution Reinvestment Plan.
|
|
|
|
|
|
Step 1: |
|
Cash Distribution Election A) If you are a resident of ALABAMA, ARKANSAS, CALIFORNIA, IDAHO, KANSAS, KENTUCKY, MAINE, MARYLAND, MASSACHUSETTS, NEBRASKA, NORTH CAROLINA, NEW JERSEY, OHIO, OREGON, VERMONT OR WASHINGTON, you are not automatically enrolled in the Distribution Reinvestment Plan. You will receive cash distributions unless you elect to enroll in the Distribution Reinvestment Plan. If you want to receive cash distributions: a. Non-Custodial Investors: complete Section 4. A) b. Custodial Investors: complete Section 4. B) B) If you are not a resident of the states listed above, you are automatically enrolled in the Distribution Reinvestment Plan. If you want to elect to receive cash distributions: a. Non-Custodial Investors: complete Section 4. A) b. Custodial Investors: complete Section 4. B) |
|
|
Step 2: |
|
Distribution Reinvestment Election A) If you are a resident of ALABAMA, ARKANSAS, CALIFORNIA, IDAHO, KANSAS, KENTUCKY, MAINE, MARYLAND, MASSACHUSETTS, NEBRASKA, NORTH CAROLINA, NEW JERSEY, OHIO, OREGON, VERMONT OR WASHINGTON, initial here to enroll in the Distribution Reinvestment Plan and continue to Section 5. B) If you are not a resident of the states listed above, you are automatically enrolled in the Distribution Reinvestment Plan. If you want to remain enrolled in the Distribution Reinvestment Plan, continue to Section 5. |
4. A) Cash Distribution Election for Non-Custodial Investors:
Check one of the following three options below only if you want to receive cash distributions.
☐Option 1. - Send my cash distributions electronically via direct deposit
Step 1: Attach a pre-printed voided check
Step 2: Fill in the following information:
|
|
|
|
|
|
|
|
|
|
|
|
|
|
|
|
|
|
Check one: ☐Checking Account ☐Savings Account |
|
|
|
|
|
|
|
|
|
Financial Institution Name |
|
Mailing Address |
|
City |
|
State |
|
Zip |
|
|
|
Account Number |
|
ABA Routing Number |
|
Account Name |
I authorize Starwood Real Estate Income Trust, Inc. or its agent to deposit my distribution into my checking or savings account. This authority will remain in force until I notify Starwood Real Estate Income Trust, Inc. in writing to cancel it.
|
|
|
|
|
|
|
|
|
|
|
|
|
|
SUBSCRIPTION AGREEMENT FOR SHARES OF STARWOOD REAL ESTATE INCOME TRUST, INC. |
|
|
|
|
PAGE 3 OF 9 |
|
|
|
|
|
|
|

|
|
SUBSCRIPTION AGREEMENT FOR SHARES OF STARWOOD REAL ESTATE INCOME TRUST, INC. |
In the event that Starwood Real Estate Income Trust, Inc. deposits funds erroneously into my account, they are authorized to debit my account for an amount not to exceed the amount of the erroneous deposit.
☐Option 2. - Send my cash distributions via check to my mailing address
☐Option 3. - Send my cash distributions via check to a third party financial institution
|
|
|
|
|
|
|
|
|
|
|
|
|
|
|
|
|
|
|
|
|
|
|
|
|
|
|
Financial Institution Name |
|
Mailing Address |
|
City |
|
State |
|
Zip |
|
|
|
Account Name |
|
Account Number |
4. B) Cash Distribution Election for Custodial Investors:
☐Send my cash distributions to my Custodian of record
(This is the only option available for Custodial Investors who are not participating in the Distribution Reinvestment Plan)
5. ELECTRONIC DELIVERY ELECTION (optional)
Instead of receiving paper copies of the prospectus, prospectus supplements, annual reports, proxy statements, and other stockholder communications and reports, you may elect to receive electronic delivery of stockholder communications from Starwood Real Estate Income Trust, Inc. If you would like to consent to electronic delivery, including pursuant to email, please check the box below for this election.
We encourage you to reduce printing and mailing costs and to conserve natural resources by electing to receive electronic delivery of stockholder communications and statement notifications. By consenting below to electronically receive stockholder communications, including your account-specific information, you authorize said offering(s) to either (i) email stockholder communications to you directly or (ii) make them available on our website and notify you by email when and where such documents are available.
You will not receive paper copies of these electronic materials unless specifically requested, the delivery of electronic materials is prohibited or we, in our sole discretion, elect to send paper copies of the materials. By consenting to electronic access. you will be responsible for your customary internet service provider charges and may be required to download software in connection with access to these materials.
I consent to electronic delivery (initial here):
Email Address (please print):
6. SUBSCRIBER ACKNOWLEDGMENTS
Starwood Real Estate Income Trust, Inc. is required by law to obtain, verify and record certain personal information from you or persons on your behalf in order to establish the account. Required information includes name, date of birth, permanent residential address and social security/taxpayer identification number. We may also ask to see other identifying documents. If you do not provide the information, Starwood Real Estate Income Trust, Inc. may not be able to open your account. By signing the Subscription Agreement, you agree to provide this information and confirm that this information is true and correct. If we are unable to verify your identity, or that of another person(s) authorized to act on your behalf, or if we believe we have identified potentially criminal activity, we reserve the right to take action as we deem appropriate which may include closing your account.
|
|
|
|
|
|
|
|
|
|
|
|
|
|
SUBSCRIPTION AGREEMENT FOR SHARES OF STARWOOD REAL ESTATE INCOME TRUST, INC. |
|
|
|
|
PAGE 4 OF 9 |
|
|
|
|
|
|
|

|
|
SUBSCRIPTION AGREEMENT FOR SHARES OF STARWOOD REAL ESTATE INCOME TRUST, INC. |
Please separately initial each of the representations below. Except in the case of fiduciary accounts, you may not grant any person a power of attorney to make the representations on your behalf. In order to induce Starwood Real Estate Income Trust, Inc. to accept this subscription, I hereby represent and warrant to you as follows:
|
|
|
|
|
|
|
|
|
|
|
|
|
|
|
|
|
|
Please Note: ALL 7 Items in This Section Must be Read and Initialed |
|
Primary Investor Initials |
|
|
Co-Investor Initials |
|
|
|
|
I have received a copy of the Final Prospectus. |
|
|
|
|
|
|
|
|
|
|
|
I/We have (i) a minimum net worth (not including home, home furnishings and personal automobiles) of at least $350,000, or (ii) a minimum net worth (as previously described) of at least $100,000 and a minimum annual gross income of at least $100,000. |
|
|
|
|
|
|
|
|
|
|
|
In addition to the general suitability requirements described above, I/we meet the higher suitability requirements, if any, imposed by my state of primary residence as set forth in the Prospectus under “SUITABILITY STANDARDS.” |
|
|
|
|
|
|
|
|
|
|
|
I acknowledge that there is no public market for the Shares and, thus, my investment in Shares is not liquid. |
|
|
|
|
|
|
|
|
|
|
|
I am purchasing the Shares for my own account |
|
|
|
|
|
|
|
|
|
|
|
I understand that the transaction price per share at which my investment will be executed will be made available at www.starwoodnav.reit and in a prospectus supplement filed with the SEC, available at www.sec.gov. |
|
|
|
|
|
|
|
|
I acknowledge that, based on my state of residence, I will be automatically enrolled in the distribution reinvestment plan unless I am a resident of Alabama, Arkansas, California, Idaho, Kansas, Kentucky, Maine, Maryland, Massachusetts, Nebraska, North Carolina, New Jersey, Ohio, Oregon, Vermont or Washington, or I elect to receive cash distributions in Section 4 of this Subscription Agreement. |
|
|
|
|
|
|
|
|
|
|
|
|
|
|
|
|
|
|
|
|
|
|
|
|
|
|
Please Note: Only initial applicable items in this section |
|
Primary Investor Initials |
|
|
Co-Investor Initials |
|
|
|
|
If I am an Alabama resident, my aggregate investment in Starwood Real Estate Income Trust, Inc. and other non-traded direct participation programs shall not exceed 10% of my liquid net worth at the time of investment in Starwood Real Estate Income Trust, Inc. This concentration limit does not apply to investments made through the Distribution Reinvestment Plan nor to an investor who is an "accredited investor" as defined in Rule 501(a) of Regulation D under the Securities Act of 1933, as amended. |
|
|
|
|
|
|
|
|
If I am an Arkansas resident, my aggregate investment in Starwood Real Estate Income Trust, Inc. and other non-traded direct participation programs shall not exceed 10% of my liquid net worth at the time of investment in Starwood Real Estate Income Trust, Inc. This concentration limit does not apply to investments made through the Distribution Reinvestment Plan nor to an investor who is an "accredited investor" as defined in Rule 501(a) of Regulation D under the Securities Act of 1933, as amended. |
|
|
|
|
|
|
|
|
|
|
|
If I am a California resident who is not an “accredited investor” as defined in Regulation D under the Securities Act, I may not invest more than 10% of my net worth in this offering. |
|
|
|
|
|
|
|
|
|
|
|
If I am an Idaho resident, I have either (a) a net worth of $85,000 and annual gross income of $85,000 or (b) a net worth of $300,000. |
|
|
|
|
|
|
|
|
|
|
|
If I am an Iowa resident, my aggregate investment in Starwood Real Estate Income Trust, Inc. and other non-traded direct participation programs shall not exceed 10% of my liquid net worth at the time of investment in Starwood Real Estate Income Trust, Inc. This concentration limit does not apply to investments made through the Distribution Reinvestment Plan nor to an investor who is an "accredited investor" as defined in Rule 501(a) of Regulation D under the Securities Act of 1933, as amended. |
|
|
|
|
|
|
|
|
|
|
|
If I am a Kansas resident, I understand that it is recommended by the Securities Division of the Kansas Department of Insurance that I limit my aggregate investment in Starwood Real Estate Income Trust, Inc.’s securities and other similar investments to not more than 10 percent of my liquid net worth. |
|
|
|
|
|
|
|
|
|
|
|
If I am a Kentucky resident, my aggregate investment in Starwood Real Estate Income Trust, Inc. and other non-traded direct participation programs shall not exceed 10% of my liquid net worth at the time of investment in Starwood Real Estate Income Trust, Inc. This concentration limit does not apply to investments made through the Distribution Reinvestment Plan nor to an investor who is an "accredited investor" as defined in Rule 501(a) of Regulation D under the Securities Act of 1933, as amended. |
|
|
|
|
|
|
|
|
|
|
|
If I am a Maine resident, I acknowledge that the Maine Office of Securities recommends that my aggregate investment in this offering and similar direct participation investments not exceed 10% of my liquid net worth. For this purpose, “liquid net worth” is defined as that portion of net worth that consists of cash, cash equivalents and readily marketable securities. |
|
|
|
|
|
|
|
|
|
|
|
|
|
|
|
|
|
|
|
|
|
|
SUBSCRIPTION AGREEMENT FOR SHARES OF STARWOOD REAL ESTATE INCOME TRUST, INC. |
|
|
|
|
PAGE 5 OF 9 |
|
|
|
|
|
|
|

|
|
SUBSCRIPTION AGREEMENT FOR SHARES OF STARWOOD REAL ESTATE INCOME TRUST, INC. |
|
|
|
|
|
|
|
|
|
|
|
|
|
|
|
|
|
|
Please Note: Only initial applicable items in this section |
|
Primary Investor Initials |
|
|
Co-Investor Initials |
|
|
|
|
If I am a Massachusetts resident, I must have either (a) a minimum liquid net worth of at least $100,000 and a minimum annual gross income of not less than $100,000, or (b) a minimum liquid net worth of $350,000. For these purposes, “liquid net worth” is defined as that portion of net worth (total assets exclusive of home, home furnishings, and automobiles, minus total liabilities) that consists of cash, cash equivalent and readily marketable securities. In addition, my investment in Starwood Real Estate Income Trust, Inc., its affiliates and other non-publicly traded direct investment programs (including real estate investment trusts, business development companies, oil and gas programs, equipment leasing programs and commodity pools, but excluding unregistered, federally and state exempt private offerings) may not exceed ten percent (10%) of my liquid net worth. |
|
|
|
|
|
|
|
|
|
|
|
If I am a Missouri resident, no more than ten percent (10%) of my liquid net worth shall be invested in the securities being registered in this offering. |
|
|
|
|
|
|
|
|
|
|
|
If I am a Nebraska resident who is not an “accredited investor” as defined in Regulation D under the Securities Act of 1933, as amended, I will limit my aggregate investment in this offering of Starwood Real Estate Income Trust, Inc. and in the common stock of other public, non-listed REITs to 10% of my net worth. |
|
|
|
|
|
|
|
|
|
|
|
If I am a New Jersey resident, I have (a) a minimum liquid net worth of at least $100,000 and a minimum annual gross income of not less than $85,000, or (b) a minimum liquid net worth of $350,000. For these purposes, “liquid net worth” is defined as that portion of net worth (total assets exclusive of home, home furnishings, and automobiles, minus total liability) that consists of cash, cash equivalents and readily marketable securities. In addition, my investment in Starwood Real Estate Income Trust, Inc., its affiliates, and other non-publicly traded direct investment programs (including real estate investment trusts, business development companies, oil and gas programs, equipment leasing programs and commodity pools, but excluding unregistered, federally and state exempt private offerings) may not exceed ten percent (10%) of my liquid net worth. |
|
|
|
|
|
|
|
|
|
|
|
If I am a New Mexico resident, my investment in shares of Starwood Real Estate Income Trust, Inc., shares of its affiliates and other public, non-listed REITs may not exceed 10% of my liquid net worth. Investors who are accredited investors, as defined by Rule 501(a) of Regulation D under the Securities Act, are not subject to the foregoing investment concentration limit. |
|
|
|
|
|
|
|
|
|
|
|
If I am a North Dakota resident, I have a net worth of at least ten times my investment in Starwood Real Estate Income Trust, Inc.’s common stock. |
|
|
|
|
|
|
|
|
|
|
|
If I am an Ohio resident, I may not invest more than ten percent (10%) of my liquid net worth in Starwood Real Estate Income Trust, Inc. and other non-traded real estate investment programs. For purposes of Ohio’s suitability standard, “liquid net worth” shall be defined as that portion of net worth (total assets exclusive of primary residence, home furnishings, and automobiles minus total liabilities) that is comprised of cash, cash equivalents, and readily marketable securities. This condition does not apply, directly or indirectly, to federally covered securities. This condition also does not apply to purchasers who meet the definition of an accredited investor as defined in Rule 501(a) of Regulation D under the Securities Act of 1933, 15 U.S.C.A. 77a, as amended. |
|
|
|
|
|
|
|
|
|
|
|
If I am a non-accredited Oregon resident, my investment in Starwood Real Estate Income Trust, Inc. may not exceed 10% of my liquid net worth. For purposes of Oregon’s suitability standard, “liquid net worth” is defined as an investor’s total assets (excluding home, home furnishings, and automobiles) minus total liabilities. Oregon investors who meet the definition of “accredited investor” as defined in Regulation D under the Securities Act of 1933, as amended, are not subject to the limitation described in this paragraph. |
|
|
|
|
|
|
|
|
|
|
|
If I am a Pennsylvania resident, my investment in Starwood Real Estate Income Trust, Inc.’s common stock may not exceed 10% of my net worth. |
|
|
|
|
|
|
|
|
|
|
|
If I am a Puerto Rico resident, my investment in Starwood Real Estate Income Trust, Inc., its affiliates and other public, non-listed REITs may not exceed 10% of my liquid net worth. For purposes of Puerto Rico’s suitability standard, “liquid net worth” is defined as that portion of net worth (total assets exclusive of primary residence, home furnishings, and automobiles minus total liabilities) consisting of cash, cash equivalents, and readily marketable securities. |
|
|
|
|
|
|
|
|
|
|
|
If I am a Tennessee resident who is not an “accredited investor” as defined in Regulation D under the Securities Act of 1933, as amended, my investment in Starwood Real Estate Income Trust, Inc.’s common stock may not exceed 10% of my net worth. |
|
|
|
|
|
|
|
|
|
|
|
If I am a Vermont resident who is not an “accredited investor” as defined in Regulation D under the Securities Act of 1933, as amended, my investment in this offering of Starwood Real Estate Income Trust, Inc. may not exceed 10% of my liquid net worth. For purposes of Vermont’s suitability standard, “liquid net worth” is defined as an investor’s total assets (not including home, home furnishings, or automobiles) minus total liabilities. |
|
|
|
|
|
|
|
|
If I am a Washington resident, my investment may not exceed more than 10% of my liquid net worth, as determined at the time of my investment, in Starwood Real Estate Income Trust, Inc. and offerings of other public, non-listed direct participation programs. However, this 10% liquid net worth limit does not apply to the following: (a) distributions I reinvest through the distribution reinvestment plan, or (b) I am an “accredited investor,” as defined in Rule 501(a) of Regulation D under the Securities Act of 1933, 15 U.S.C. 77a, as amended. |
|
|
|
|
|
|
|
|
|
|
|
|
|
|
|
SUBSCRIPTION AGREEMENT FOR SHARES OF STARWOOD REAL ESTATE INCOME TRUST, INC. |
|
|
|
|
PAGE 6 OF 9 |
|
|
|
|
|
|
|

|
|
SUBSCRIPTION AGREEMENT FOR SHARES OF STARWOOD REAL ESTATE INCOME TRUST, INC. |
For purposes of determining whether you satisfy the suitability standards set forth above, (i) “net worth” is calculated excluding the value of an investor's home, home furnishings and automobiles; (ii) if not otherwise specified, “liquid net worth” means that portion of an investor's net worth consisting of cash, cash equivalents and readily marketable securities; and (iii) “direct participation programs” include REITs, business development companies, oil and gas programs, equipment leasing programs, and commodity pools, but exclude federal and state exempt private offerings and any investment company registered pursuant to the Investment Company Act of 1940, as amended.
I understand that my subscription request will not be accepted before the later of (i) two business days before the first business day of the month and (ii) three business days after the transaction price is made available. I understand that I am not committed to purchase shares at the time my subscription order is submitted and I may cancel my subscription at any time before the time it has been accepted as described in the previous sentence. I understand that I may withdraw my purchase request by notifying the transfer agent, through my financial intermediary or directly on Starwood Real Estate Income Trusts Inc.’s toll-free, automated telephone line, 877-648-3235.
If you do not have another broker-dealer or other financial intermediary introducing you to Starwood Real Estate Income Trust, Inc., then Starwood Capital, L.L.C. may be deemed to be acting as your broker of record in connection with any investment in Starwood Real Estate Income Trust, Inc. For important information in this respect, see Section 8. I declare that the information supplied above is true and correct and may be relied upon by Starwood Real Estate Income Trust, Inc. I acknowledge that the Broker-Dealer/Financial Advisor (Broker-Dealer/Financial Advisor of record) indicated in Section 8 of this Subscription Agreement and its designated clearing agent, if any, will have full access to my account information, including the number of shares I own, tax information (including the Form 1099) and redemption information. Investors may change the Broker-Dealer/Financial Advisor of record at any time by contacting Starwood Real Estate Income Trust, Inc.
7. IMPORTANT INFORMATION RIGHTS, CERTIFICATIONS AND AUTHORIZATIONS
SUBSTITUTE IRS FORM W-9 CERTIFICATIONS (required for U.S. investors)
Under penalties of perjury, I certify that:
|
|
|
|
(1) |
The number shown on this Subscription Agreement is my correct taxpayer identification number (or I am waiting for a number to be issued to me); and |
|
|
|
|
(2) |
I am not subject to backup withholding because: (a) I am exempt from backup withholding, or (b) I have not been notified by the Internal Revenue Service (IRS) that I am subject to backup withholding as a result of a failure to report all interest or dividends, or (c) the IRS has notified me that I am no longer subject to backup withholding; and |
|
|
|
|
(3) |
I am a U.S. citizen or other U.S. person (including a resident alien) (defined in IRS Form W-9); and |
|
|
|
|
(4) |
The FATCA code(s) entered on this form (if any) indicating that I am exempt from FATCA reporting is correct. |
Certification instructions. You must cross out item 2 above if you have been notified by the IRS that you are currently subject to backup withholding because you have failed to report all interest and dividends on your tax return.
The Internal Revenue Service does not require your consent to any provision of this document other than the certifications required to avoid backup withholding.
|
|
|
|
|
|
|
|
|
|
|
|
|
|
|
|
|
|
|
|
|
|
X |
|
|
|
|
|
X |
|
|
|
|
|
|
Signature of Investor |
|
Date |
|
|
|
Signature of Co-Investor or Custodian (If applicable) |
|
Date |
(MUST BE SIGNED BY CUSTODIAN OR TRUSTEE IF PLAN IS ADMINISTERED BY A THIRD PARTY)
|
|
8. |
BROKER-DEALER, FINANCIAL ADVISOR INFORMATION |
|
|
|
|
(Required |
Information. All fields must be completed) |
|
|
|
|
|
|
|
|
|
|
|
|
|
|
|
|
|
|
|
|
|
|
Broker-Dealer |
|
Financial Advisor Name |
|
Advisor Mailing Address |
City |
|
State |
|
Zip Code |
Financial Advisor BD Number |
|
Branch Number |
|
Telephone Number |
E-mail Address |
|
Fax Number |
|
|
|
|
|
|
|
|
|
|
|
|
|
|
SUBSCRIPTION AGREEMENT FOR SHARES OF STARWOOD REAL ESTATE INCOME TRUST, INC. |
|
|
|
|
PAGE 7 OF 9 |
|
|
|
|
|
|
|

|
|
SUBSCRIPTION AGREEMENT FOR SHARES OF STARWOOD REAL ESTATE INCOME TRUST, INC. |
Please note that unless previously agreed to in writing by Starwood Real Estate Income Trust, Inc., all sales of securities must be made through a Broker- Dealer, including when an RIA has introduced the sale. In all cases, Section 6 must be completed.
The undersigned confirm(s), which confirmation is made on behalf of the Broker-Dealer with respect to sales of securities made through a Broker-Dealer, that they (i) have reasonable grounds to believe that the information and representations concerning the investor identified herein are true, correct and complete in all respects; (ii) have discussed such investor’s prospective purchase of Shares with such investor; (iii) have advised such investor of all pertinent facts with regard to the lack of liquidity and marketability of the Shares; (iv) have delivered or made available a current Prospectus and related supplements, if any, to such investor; (v) have reasonable grounds to believe that the investor is purchasing these Shares for his or her own account; (vi) have reasonable grounds to believe that the purchase of Shares is a suitable investment for such investor, that such investor meets the suitability standards applicable to such investor set forth in the Prospectus and related supplements, if any, and that such investor is in a financial position to enable such investor to realize the benefits of such an investment and to suffer any loss that may occur with respect thereto and (vii) understand that the sale of shares in accordance with the prospectus is subject to any applicable enhanced standard of conduct, including, but not limited to, the “best interest” standard applicable under Rule 151-1 under the Securities Exchange Act of 1934. The undersigned Financial Advisor further represents and certifies that, in connection with this subscription for Shares, he or she has complied with and has followed all applicable policies and procedures under his or her firm’s existing Anti- Money Laundering Program and Customer Identification Program.
If you do not have another broker-dealer or other financial intermediary introducing you to Starwood Real Estate Income Trust, Inc., then Starwood Capital, L.L.C. may be deemed to act as your broker of record in connection with any investment in Starwood Real Estate Income Trust, Inc. Starwood Capital, L.L.C. is not a full-service broker-dealer and may not provide the kinds of financial services that you might expect from another financial intermediary, such as holding securities in an account. If Starwood Capital, L.L.C. is your broker of record, then your Shares will be held in your name on the books of Starwood Real Estate Income Trust, Inc. Starwood Capital, L.L.C. will not monitor your investments, and has not and will not make any recommendation regarding your investments. If you want to receive financial advice regarding a prospective investment in the Shares, contact your broker or other financial intermediary.
|
|
|
|
|
|
|
|
|
|
|
|
|
|
|
|
|
|
|
|
|
|
X |
|
|
|
|
|
X |
|
|
|
|
|
|
Financial Advisor Signature |
|
Date |
|
|
|
Branch Manager Signature (If required by Broker-Dealer) |
|
Date |
9. DELIVERY INSTRUCTIONS
*Cash, money order, counter checks, third party checks and travelers checks will NOT be accepted.
If a check received from an investor is returned for insufficient funds or otherwise not honored, Starwood Real Estate Income Trust, Inc., or its agent, may return the check with no attempt to redeposit. In such event, any issuance of the shares or declaration of distributions on shares may be rescinded by Starwood Real Estate Income Trust, Inc. Starwood Real Estate Income Trust, Inc. may reject any subscription, in whole or in part, in its sole discretion.
To ensure the fastest possible processing of this Subscription Agreement, all relevant information must be completed. Each subscription will be accepted or rejected as soon as reasonably possible. However, the Company has up to 30 days to accept or reject each subscription from the date the subscription is received by the Company’s Processing Agent. Investors will receive a confirmation of their purchase.
Custodial accounts, forward subscription agreement to the custodian.
If you have any questions, please contact Starwood Real Estate Income Trust, Inc. Investor Relations: 877-648-3235 To submit this form or any other form by fax, please use the following toll free fax line: 833-718-9741
|
|
|
|
|
|
|
|
|
|
|
|
|
|
SUBSCRIPTION AGREEMENT FOR SHARES OF STARWOOD REAL ESTATE INCOME TRUST, INC. |
|
|
|
|
PAGE 8 OF 9 |
|
|
|
|
|
|
|

|
|
SUBSCRIPTION AGREEMENT FOR SHARES OF STARWOOD REAL ESTATE INCOME TRUST, INC. |
By Mail - Make checks payable to “Starwood Real Estate Income Trust Inc.” or to the custodian
of record for qualified plan or brokerage account investments.
|
|
|
|
|
|
|
|
|
|
|
|
By Wire Transfer |
|
By Standard Mail |
|
Overnight Mail |
|
|
|
|
|
Starwood Real Estate Income Trust, Inc. ABA Routing # 101000695 Starwood Account # 9872292278 Include in memo field: FBO (Investor’s Name) |
|
Starwood c/o SS&C GIDS, Inc. as Processing Agent PO BOX 219426 Kansas City, MO 64121-9426 |
|
Starwood c/o SS&C GIDS, Inc. as Processing Agent 801 Pennsylvania Ave Suite 219426 Kansas City, MO 64105-1307 |
|
|
|
|
|
|
|
10. ADDITIONAL DISCLOSURES
If investors participating in the Distribution Reinvestment Plan or making subsequent purchases of Shares of Starwood Real Estate Income Trust, Inc. experience a material adverse change in their financial condition or can no longer make the representations or warranties set forth in Section 6 above, they are asked to promptly notify Starwood Real Estate Income Trust, Inc. and the Broker-Dealer in writing. This request in no way shifts to the investor the responsibility of any person selling shares on behalf of the Company to the investor to make every reasonable effort to determine that the purchase of Shares is a suitable and appropriate investment for that particular investor.
No sale of Shares may be completed until at least five business days after you receive the final Prospectus. To be accepted, a subscription request must be made with a completed and executed subscription agreement in good order and payment of the full purchase price at least five business prior to the first business day of the month (unless waived). You will receive a written confirmation of your purchase.
All items on the Subscription Agreement must be completed in order for your subscription to be processed. Subscribers are encouraged to read the prospectus in its entirety for a complete explanation of an investment in the Shares of Starwood Real Estate Income Trust, Inc.
|
|
|
|
|
|
|
|
|
|
|
|
|
|
SUBSCRIPTION AGREEMENT FOR SHARES OF STARWOOD REAL ESTATE INCOME TRUST, INC. |
|
|
|
|
PAGE 9 OF 9 |
|
APPENDIX C: PRIVACY POLICY NOTICE
Starwood Real Estate Income Trust, Inc.
Privacy Notice
Rev September, 2017
|
|
|
|
|
|
|
|
|
|
|
|
|
|
FACTS |
|
WHAT DOES STARWOOD REAL ESTATE INCOME TRUST, INC. DO WITH YOUR PERSONAL INFORMATION? |
|
|
|
Why? |
|
Financial companies choose how they share your personal information. Federal law gives consumers the right to limit some but not all sharing. Federal law also requires us to tell you how we collect, share, and protect your personal information. Please read this notice carefully to understand what we do. |
|
|
|
What? |
|
The types of personal information we collect and share depend on the product or service you have with us. This information can include: ∎ Social Security number and income ∎ Assets and investment experience ∎ Risk tolerance and transaction history |
|
|
|
How? |
|
All financial companies need to share customers’ personal information to run their everyday business. In the section below, we list the reasons financial companies can share their customers’ personal information; the reasons Starwood Real Estate Income Trust, Inc. chooses to share; and whether you can limit this sharing. |
|
|
|
Reasons we can share your personal information |
|
Does Starwood Real Estate Income Trust, Inc. share? |
|
Can you limit this sharing? |
For our everyday business purposes—such as to process your transactions, maintain your account(s), respond to court orders and legal investigations, or report to credit bureaus |
|
Yes |
|
No |
For our marketing purposes—to offer our products and services to you |
|
Yes |
|
No |
For joint marketing with other financial companies |
|
No |
|
We don’t share |
For our affiliates’ everyday business purposes— information about your transactions and experiences |
|
No |
|
We don’t share |
For our affiliates’ everyday business purposes— information about your creditworthiness |
|
No |
|
We don’t share |
|
|
|
For our affiliates to market to you |
|
No |
|
We don’t share |
|
|
|
Four nonaffiliated to market to you |
|
No |
|
We don’t share |
|
|
|
|
|
|
|
Questions? |
|
Email us at IR@starwoodNAV.reit |
|
|
|
|
|
|
|
|
|
|
|
|
|
|
Who we are |
Who is providing this notice? |
|
Starwood Real Estate Income Trust, Inc. |
What we do |
How does Starwood Real Estate Income Trust, Inc. protect my personal information? |
|
To protect your personal information from unauthorized access and use, we use security measures that comply with federal law. These measures include computer safeguards and secured files and buildings. |
How does Starwood Real Estate Income Trust, Inc. collect my personal information? |
|
We collect your personal information, for example, when you: ∎ open an account or give us your income information ∎ provide employment information or give us your contact information ∎ tell us about your investment or retirement portfolio We also collect your personal information from others, such as credit bureaus, affiliates, or other companies. |
Why can’t I limit all sharing? |
|
Federal law gives you the right to limit only: ∎ sharing for affiliates’ everyday business purposes—information about your creditworthiness ∎ affiliates from using your information to market to you ∎ sharing for nonaffiliates to market to you State laws and individual companies may give you additional rights to limit sharing. See below for more on your rights under state law. |
What happens when I limit sharing for an account I hold jointly with someone else? |
|
Your choices will apply to everyone on your account— unless you tell us otherwise. |
Definitions |
Affiliates |
|
Companies related by common ownership or control. They can be financial and nonfinancial companies. ∎ Our affiliates include companies with a Starwood name. |
Nonaffiliates |
|
Companies not related by common ownership or control. They can be financial and nonfinancial companies. ∎ Starwood Real Estate Income Trust, Inc. does not share with nonaffiliates so they can market to you. |
Joint marketing |
|
A formal agreement between nonaffiliated financial companies that together market financial products or services to you. ∎ Our joint marketing partners may include financial services companies. |
|
|
|
|
|
|
Other important information |
California Residents—In accordance with California law, we will not share information we collect about California residents with nonaffiliates except as permitted by law, such as with the consent of the customer or to service the customer’s accounts. We will also limit the sharing of information about you with our affiliates to the extent required by applicable California law. Vermont Residents—In accordance with Vermont law, we will not share information we collect about Vermont residents with nonaffiliates except as permitted by law, such as with the consent of the customer or to service the customer’s accounts. We will not share creditworthiness information about Vermont residents among Starwood Real Estate Income Trust, Inc.’s affiliates except with the authorization or consent of the Vermont resident. |
Starwood Real Estate Income Trust, Inc.

Maximum Offering of $10,000,000,000
Common Stock
Prospectus
February 4, 2026
You should rely only on the information contained in this prospectus. No dealer, salesperson or other person is authorized to make any representations other than those contained in the prospectus and supplemental literature authorized by Starwood Real Estate Income Trust, Inc. and referred to in this prospectus, and, if given or made, such information and representations must not be relied upon. This prospectus is not an offer to sell nor is it seeking an offer to buy these securities in any jurisdiction where the offer or sale is not permitted. The information contained in this prospectus is accurate only as of the date of this prospectus, regardless of the time of delivery of this prospectus or any sale of these securities. You should not assume that the delivery of this prospectus or that any sale made pursuant to this prospectus implies that the information contained in this prospectus will remain fully accurate and correct as of any time subsequent to the date of this prospectus.
SREIT-PS-0226